Incorporar apresentação
Baixado 20 vezes



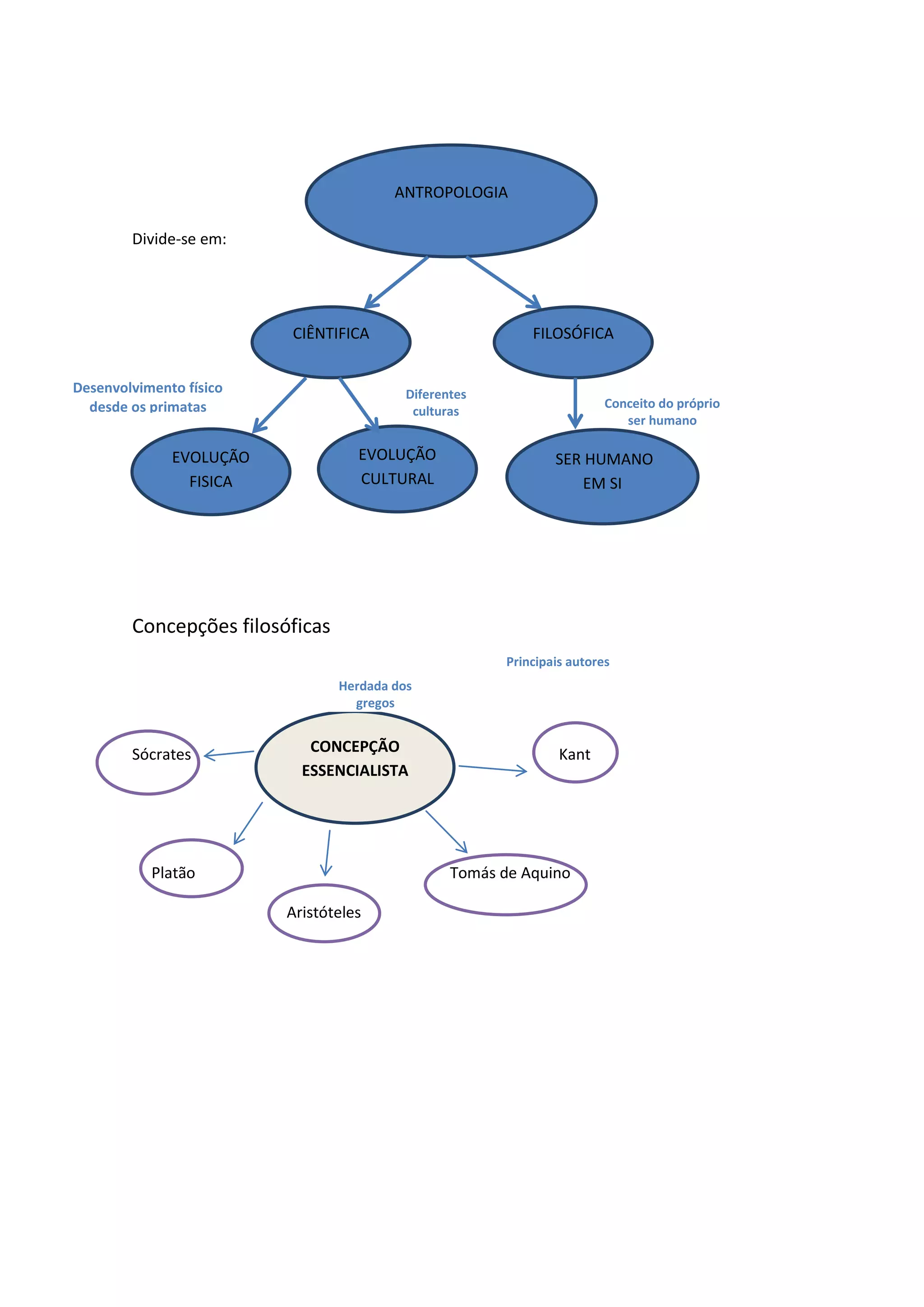
O documento divide a antropologia em duas vertentes: científica, que estuda a evolução física dos primatas até os seres humanos, e filosófica, que analisa diferentes concepções sobre a essência do ser humano através dos principais autores como Sócrates, Platão, Kant, Tomás de Aquino e Aristóteles.

