Adaptações Celulares
Morfologia do sistema
hematológico e Imunológico
Profª. Me. Mariana Serra
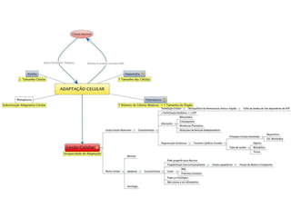
Célul
a
Norma
l
Estímul
o
Lesivo
Adaptaçã
o
Celular
Lesão
Celular
Retirada
do
estímulo
Lesivo
Estresse
Fisiológic
o/
Patógeno
- Hipertrofia
- Atrofia
- Hiperplasi
a
- Metaplasi
a
Incapacidade
de
Adaptação
TIPO
S:
Reversív
el
Irreversív
el
Necrose
/
Apoptos
Degenerações por acúmulos:
Gordurosa, Líquida, Proteica e de
Carboidrato
O que é Adaptação Celular?
• Resposta celular ao estresse fisiológico
ou a um estímulo patológico.
Como acontece a Adaptação
Celular?
• Dependendo dos estímulos do Meio
Extracelular, a célula ativa mecanismos
moleculares que acabam alterando os
genes que comandam a diferenciação
celular.
Qual o efeito da Adaptação
Celular?
• Temos 2 possibilidades:
• 1. O estímulo PARA e a célula volta ao
normal (Homeostase restaurada).
• 2. O estímulo piora e acontece lesão
na célula (Degeneraç ão).
Os tecidos tem a mesma
capacidade
de Adaptação Celular?
• Não.
• Temos 3 maneiras de proliferação celular,
e cada uma delas possibilita uma
capacidade de adaptação diferente!
1.Tecidos Lábeis
2.Tecidos Estáveis
3.Tecidos Permanentes
Capacidade de Proliferação dos
Tecidos:
1. Tecido de divisão contínua
(LÁBEIS):
 Sempre estão no Ciclo Celular.
 Tecidos que estão expostos a
estímulos lesivos constantemente.
 Pele, Mucosas, TGI, Boca e Útero
Permanecem em repouso ou baixo
nível de replicação.
Podem se dividir rapidamente em
resposta a lesões (regeneração).
Fígado, Rins, Músculo Liso e Pâncreas.
2. Tecidos quiescentes
(Estáveis):
3. Tecidos Não-divisores:
 Células que não realizam mitose depois de seu
desenvolvimento embrionário.
 A morte celular resulta em substituíção por
teido conjuntivo, não regenera.
 Células Nervosas, Músculo Esquelético e
Cardíaco.
Conceitos
Como pode ser a Adaptação Celular?
•FISIOLÓGICA = as células respondem a estimulações
normais de hormônios e mediadores químicos internos.
Ex.: Gravidez
•PATOLÓGICA = resposta ao estresse de um estímulo
lesivo, que faz com que ela modifique sua estrutura ou
função para escapar da lesão.
Ex.: Aumento do músculo cardíaco na Insuficiência
Cardíaca.
Principais tipos de
Adaptações:
1. HIPERTRO
FIA
2. HIPERPLA
SIA
3. ATROFIA
4. METAPLAS
Hipertrofia
• Aumento do tamanho das células, resultando em
aumento do tamanho do órgão que ela compõe, em
resposta ao aumento da carga de trabalho.
• É uma procura de equilíbrio entre a demanda e
capacidade funcional da célula.
• Célula fica maior devido aumento de organelas e
proteínas estruturais, isso acontece em células
incapazes de se dividir. Não produzem células novas!
Hipertrofia
• Pode ser fisiológica (útero na gravidez) ou
patológica (aumento do coração devido
hipertensão).
• Mais comum em: músculo estriado
cardíaco (sobrecarga hemodinâmica
crônica advindo da hipertensão arterial ou
valvas deficientes por exemplo) e músculo
esqueléticos (musculação).
Hiperplasia
• Aumento do número de células em resposta aos mesmo
tipos de estímulos da Hipertrofia por exemplo.
1. Fisiológica:
• Hiperplasia Hormonal – o hormônio aumenta a
proliferação do epitélio glandular da mama na
puberdade ou gravidez.
• Hiperplasia Compensatória – ocorre quando um
tecido é removido ou lesado – se um pedaço do fígado
for retirado, as células do órgão começam a aumenta a
atividade mitótica, até restaurá-lo ao seu tamanho
normal.
Hiperplasia
2. Patológica:
•Geralmente causada por estimulação hormonal
excessiva ou fatores de crescimento (envolvidos na
hiperplasia associada a certas infecções virais -
Papilomaviroses – verrugas na pele causadas por
hiperplasia de epitélio).
•Hiperplasia patológica é um solo fértil para
surgimento posterior de proliferação cancerosa.
Atrofia
Diminuição do tamanho da célula por perda de substância
celular e consequentemente, diminuição do tamanho do
órgão que está inseria.
•FISIOLÓGICO = perda de estimulação hormonal na
menopausa
•PATOLÓGICO = desnervação.
Dim. atividade metabólica – dim. síntese de proteína –
aum. degradação proteica
Atrofia
Causas possíveis:
•Diminuição da carga de trabalho, perda de inervação,
diminuição do suprimento sanguíneo, nutrição inadequada,
perda de estimulação endócrina e envelhecimento.
•Os mecanismo de atrofia afetam o equilíbrio entre a
síntese e a degradação de proteínas.
•Pode ser acompanhada por Autofagia, “comer a si próprio”, célula
privada de nutrientes digere seus próprios componentes para
sobreviver.
Tipos de Atrofia
• Atrofia por desuso: redução da carga de trabalho.
• Atrofia por desenervação: a função normal de um
músculo esquelético depende de seu suprimento
nervoso.
• Diminuição do suprimento sanguíneo (isquemia): pode
ser consequência de doença oclusiva arterial que acaba
causando atrofia tecidual.
• Nutrição inadequada: desnutrição protéico-calórica está
associada ao uso do músculo esquelético como fonte de
energia, após a exaustão das outras fontes de reservas
(tecido adiposo).
Tipos de Atrofia
• Perda da estimulação endócrina: perda da estimulação
estrogênica durante a menopausa, nas mamas, útero
(endométrio) e ovários, produz uma atrofia fisiológica destes
órgãos.
• Atrofia senil (envelhecimento): este processo está associado
a perda celular, mais visto em tecidos de células
permanentes como coração e cérebro.
• Por Pressão: um tumor benigno crescente pode comprimir o
tecido circundante, causando atrofia isquêmica devido a
diminuição do suprimento sanguíneo pela pressão realizada
pelo tecido em expansão.
Metaplasia
Alteração reversível por estímulo estressante, no qual um tipo
de célula adulta é substituída por outro tipo de célula adulta,
mais capaz de suportar o estresse.
•Ex.: epitélio respiratório de um fumante – células epiteliais
normais colunares e ciliadas da traqueia e brônquios são
substituídas por células epiteliais escamosas estratificadas.
•Estas células escamosa são mais resistentes do que as
normais frágeis, porém, perde mecanismos de proteção
(secreção de mucos, cílios que removem materiais
particulados).
•Se o estímulo estressante persistir por mais tempo, podem
predispor a transformação maligna deste tecido, como câncer
de pulmão.
Principais Adaptações
METAPLASIA
Troca de uma célula adulta por OUTRO tipo de
célula adulta.
Membran
a
Basal
Coluna
de
Células
Normais
Células
de
Reserva
Metaplasi
a de
epitélio
escamos
Metaplasia
• A metaplasia epitelial mais comum é a colunar para a
escamosa (trato respiratório).
• As influências que predispõe a metaplasia, se
persistirem, podem induzir a transformação
cancerosa no epitélio metaplásico.
• Portanto, a forma mais comum de câncer no trato
respiratório é formada de células escamosas.
HIPERTROFIA CARDÍACA
Se um indivíduo vive uma vida sedentária, não se alimenta
adequadamente e ainda é portador de doença crônica, como a
hipertensão, cite um exemplo de lesão celular que pode ocorrer
neste indivíduo.
1. Nossos órgãos reagem harmonicamente e de forma
integrada diante das condições que o organismo enfrenta.
Para que isso ocorra, todas as células do organismo
mantêm uma condição interna constante. Este fenômeno é
denominado:
A) Adaptação celular. B) Necrose celular. C) Homeostasia
celular. D) Apoptose celular. E) Hipóxia celular.
2. Durante a vida sofremos vários estímulos internos e externos
que resultam em respostas adaptativas das células. Quais são
estas adaptações celulares?
A) Apoptose e Necrose celular. B) Atrofia, hipertrofia,
hiperplasia celular e metaplasia. C) Replicação e diferenciação
Uma das adaptações celulares ocorre por diminuição do
tamanho celular pela perda de função e de substância celular.
Assinale a alternativa correta na sua definição.
A) Hiperplasia. B) Metaplasia. C) Necrose. D) Hipotrofia. E)
Apoptose.
4. A hipertrofia geralmente é causada por uma exigência maior
na demanda funcional da célula ou por estimulação hormonal.
Qual das alternativas abaixo está correta na descrição da
hipertrofia?
A) É um aumento do tamanho das células que resulta em
aumento do tamanho do órgão.
B) Diminuição do tamanho celular pela perda de substância
celular.
C) Replicação e diferenciação celular.
D) É uma resposta adaptativa em células capazes de replicação,
onde há um aumento no número de células.
E) É uma alteração reversível do fenótipo de uma célula adulta
diferenciada.
5. A metaplasia ocorre geralmente por uma irritação local, por
exemplo, nas vias respiratórias, quando acontece uma irritação
crônica causada pelo fumo, o seu epitélio pseudoestratificado
ciliado se transforma em epitélio escamoso. Desta forma, qual
das alternativas abaixo está correta na descrição da
metaplasia?
A) Replicação e diferenciação celular.
B) Diminuição do tamanho celular pela perda de substância
celular.
C) É um aumento do tamanho das células que resulta em
aumento do tamanho do órgão.
D) É uma resposta adaptativa em células capazes de
replicação, onde há um aumento no número de células.
E) Transformação de uma célula ou tecido em outro com
Aula 1  adaptações celulares (1)
Aula 1  adaptações celulares (1)

Aula 1 adaptações celulares (1)

  • 1.
    Adaptações Celulares Morfologia dosistema hematológico e Imunológico Profª. Me. Mariana Serra
  • 2.
    Célul a Norma l Estímul o Lesivo Adaptaçã o Celular Lesão Celular Retirada do estímulo Lesivo Estresse Fisiológic o/ Patógeno - Hipertrofia - Atrofia -Hiperplasi a - Metaplasi a Incapacidade de Adaptação TIPO S: Reversív el Irreversív el Necrose / Apoptos Degenerações por acúmulos: Gordurosa, Líquida, Proteica e de Carboidrato
  • 4.
    O que éAdaptação Celular? • Resposta celular ao estresse fisiológico ou a um estímulo patológico.
  • 5.
    Como acontece aAdaptação Celular? • Dependendo dos estímulos do Meio Extracelular, a célula ativa mecanismos moleculares que acabam alterando os genes que comandam a diferenciação celular.
  • 6.
    Qual o efeitoda Adaptação Celular? • Temos 2 possibilidades: • 1. O estímulo PARA e a célula volta ao normal (Homeostase restaurada). • 2. O estímulo piora e acontece lesão na célula (Degeneraç ão).
  • 7.
    Os tecidos tema mesma capacidade de Adaptação Celular? • Não. • Temos 3 maneiras de proliferação celular, e cada uma delas possibilita uma capacidade de adaptação diferente! 1.Tecidos Lábeis 2.Tecidos Estáveis 3.Tecidos Permanentes
  • 8.
    Capacidade de Proliferaçãodos Tecidos: 1. Tecido de divisão contínua (LÁBEIS):  Sempre estão no Ciclo Celular.  Tecidos que estão expostos a estímulos lesivos constantemente.  Pele, Mucosas, TGI, Boca e Útero
  • 9.
    Permanecem em repousoou baixo nível de replicação. Podem se dividir rapidamente em resposta a lesões (regeneração). Fígado, Rins, Músculo Liso e Pâncreas. 2. Tecidos quiescentes (Estáveis):
  • 10.
    3. Tecidos Não-divisores: Células que não realizam mitose depois de seu desenvolvimento embrionário.  A morte celular resulta em substituíção por teido conjuntivo, não regenera.  Células Nervosas, Músculo Esquelético e Cardíaco.
  • 11.
    Conceitos Como pode sera Adaptação Celular? •FISIOLÓGICA = as células respondem a estimulações normais de hormônios e mediadores químicos internos. Ex.: Gravidez •PATOLÓGICA = resposta ao estresse de um estímulo lesivo, que faz com que ela modifique sua estrutura ou função para escapar da lesão. Ex.: Aumento do músculo cardíaco na Insuficiência Cardíaca.
  • 12.
    Principais tipos de Adaptações: 1.HIPERTRO FIA 2. HIPERPLA SIA 3. ATROFIA 4. METAPLAS
  • 14.
    Hipertrofia • Aumento dotamanho das células, resultando em aumento do tamanho do órgão que ela compõe, em resposta ao aumento da carga de trabalho. • É uma procura de equilíbrio entre a demanda e capacidade funcional da célula. • Célula fica maior devido aumento de organelas e proteínas estruturais, isso acontece em células incapazes de se dividir. Não produzem células novas!
  • 15.
    Hipertrofia • Pode serfisiológica (útero na gravidez) ou patológica (aumento do coração devido hipertensão). • Mais comum em: músculo estriado cardíaco (sobrecarga hemodinâmica crônica advindo da hipertensão arterial ou valvas deficientes por exemplo) e músculo esqueléticos (musculação).
  • 17.
    Hiperplasia • Aumento donúmero de células em resposta aos mesmo tipos de estímulos da Hipertrofia por exemplo. 1. Fisiológica: • Hiperplasia Hormonal – o hormônio aumenta a proliferação do epitélio glandular da mama na puberdade ou gravidez. • Hiperplasia Compensatória – ocorre quando um tecido é removido ou lesado – se um pedaço do fígado for retirado, as células do órgão começam a aumenta a atividade mitótica, até restaurá-lo ao seu tamanho normal.
  • 18.
    Hiperplasia 2. Patológica: •Geralmente causadapor estimulação hormonal excessiva ou fatores de crescimento (envolvidos na hiperplasia associada a certas infecções virais - Papilomaviroses – verrugas na pele causadas por hiperplasia de epitélio). •Hiperplasia patológica é um solo fértil para surgimento posterior de proliferação cancerosa.
  • 20.
    Atrofia Diminuição do tamanhoda célula por perda de substância celular e consequentemente, diminuição do tamanho do órgão que está inseria. •FISIOLÓGICO = perda de estimulação hormonal na menopausa •PATOLÓGICO = desnervação. Dim. atividade metabólica – dim. síntese de proteína – aum. degradação proteica
  • 21.
    Atrofia Causas possíveis: •Diminuição dacarga de trabalho, perda de inervação, diminuição do suprimento sanguíneo, nutrição inadequada, perda de estimulação endócrina e envelhecimento. •Os mecanismo de atrofia afetam o equilíbrio entre a síntese e a degradação de proteínas. •Pode ser acompanhada por Autofagia, “comer a si próprio”, célula privada de nutrientes digere seus próprios componentes para sobreviver.
  • 22.
    Tipos de Atrofia •Atrofia por desuso: redução da carga de trabalho. • Atrofia por desenervação: a função normal de um músculo esquelético depende de seu suprimento nervoso. • Diminuição do suprimento sanguíneo (isquemia): pode ser consequência de doença oclusiva arterial que acaba causando atrofia tecidual. • Nutrição inadequada: desnutrição protéico-calórica está associada ao uso do músculo esquelético como fonte de energia, após a exaustão das outras fontes de reservas (tecido adiposo).
  • 23.
    Tipos de Atrofia •Perda da estimulação endócrina: perda da estimulação estrogênica durante a menopausa, nas mamas, útero (endométrio) e ovários, produz uma atrofia fisiológica destes órgãos. • Atrofia senil (envelhecimento): este processo está associado a perda celular, mais visto em tecidos de células permanentes como coração e cérebro. • Por Pressão: um tumor benigno crescente pode comprimir o tecido circundante, causando atrofia isquêmica devido a diminuição do suprimento sanguíneo pela pressão realizada pelo tecido em expansão.
  • 25.
    Metaplasia Alteração reversível porestímulo estressante, no qual um tipo de célula adulta é substituída por outro tipo de célula adulta, mais capaz de suportar o estresse. •Ex.: epitélio respiratório de um fumante – células epiteliais normais colunares e ciliadas da traqueia e brônquios são substituídas por células epiteliais escamosas estratificadas. •Estas células escamosa são mais resistentes do que as normais frágeis, porém, perde mecanismos de proteção (secreção de mucos, cílios que removem materiais particulados). •Se o estímulo estressante persistir por mais tempo, podem predispor a transformação maligna deste tecido, como câncer de pulmão.
  • 26.
    Principais Adaptações METAPLASIA Troca deuma célula adulta por OUTRO tipo de célula adulta. Membran a Basal Coluna de Células Normais Células de Reserva Metaplasi a de epitélio escamos
  • 27.
    Metaplasia • A metaplasiaepitelial mais comum é a colunar para a escamosa (trato respiratório). • As influências que predispõe a metaplasia, se persistirem, podem induzir a transformação cancerosa no epitélio metaplásico. • Portanto, a forma mais comum de câncer no trato respiratório é formada de células escamosas.
  • 29.
    HIPERTROFIA CARDÍACA Se umindivíduo vive uma vida sedentária, não se alimenta adequadamente e ainda é portador de doença crônica, como a hipertensão, cite um exemplo de lesão celular que pode ocorrer neste indivíduo.
  • 30.
    1. Nossos órgãosreagem harmonicamente e de forma integrada diante das condições que o organismo enfrenta. Para que isso ocorra, todas as células do organismo mantêm uma condição interna constante. Este fenômeno é denominado: A) Adaptação celular. B) Necrose celular. C) Homeostasia celular. D) Apoptose celular. E) Hipóxia celular. 2. Durante a vida sofremos vários estímulos internos e externos que resultam em respostas adaptativas das células. Quais são estas adaptações celulares? A) Apoptose e Necrose celular. B) Atrofia, hipertrofia, hiperplasia celular e metaplasia. C) Replicação e diferenciação
  • 31.
    Uma das adaptaçõescelulares ocorre por diminuição do tamanho celular pela perda de função e de substância celular. Assinale a alternativa correta na sua definição. A) Hiperplasia. B) Metaplasia. C) Necrose. D) Hipotrofia. E) Apoptose.
  • 32.
    4. A hipertrofiageralmente é causada por uma exigência maior na demanda funcional da célula ou por estimulação hormonal. Qual das alternativas abaixo está correta na descrição da hipertrofia? A) É um aumento do tamanho das células que resulta em aumento do tamanho do órgão. B) Diminuição do tamanho celular pela perda de substância celular. C) Replicação e diferenciação celular. D) É uma resposta adaptativa em células capazes de replicação, onde há um aumento no número de células. E) É uma alteração reversível do fenótipo de uma célula adulta diferenciada.
  • 33.
    5. A metaplasiaocorre geralmente por uma irritação local, por exemplo, nas vias respiratórias, quando acontece uma irritação crônica causada pelo fumo, o seu epitélio pseudoestratificado ciliado se transforma em epitélio escamoso. Desta forma, qual das alternativas abaixo está correta na descrição da metaplasia? A) Replicação e diferenciação celular. B) Diminuição do tamanho celular pela perda de substância celular. C) É um aumento do tamanho das células que resulta em aumento do tamanho do órgão. D) É uma resposta adaptativa em células capazes de replicação, onde há um aumento no número de células. E) Transformação de uma célula ou tecido em outro com