CURSO: ELABORAÇÃO DE PROJETOS
          EIXO III: TECNOLOGIAS


            Socialização do PITEC

    Cursistas: ORNIANE GUIMARÃES
               MÁRCIA NÍLIA INÁCIO

 Local:
 EMEF. Cel. João Pinheiro
 Rua 7 de setembro, s/n, Bairro Palmares
Projeto:
            Período de Desenvolvimento: três semanas



Consciência Negra: valorizar a cultura negra
       e combater os preconceitos

                           Público alvo:
                           Alunos         do 6º ao 9º ano.
                          Componente Curricular:
                              História, (Profª. Rosivane)
                              Língua Portuguesa (Profª. Marisa)
                              Matemática. (Profª. Juraildes)

                         Período de Desenvolvimento:
                              Três semanas
                         Data da culminância:
                         20 de novembro de 2012.
Conteúdos
 A origem do homem;
 Os africanos no Brasil;
 Heranças e Legados Africanos;
 Gênero textual: poema;
 Gênero textual: Entrevista
 Produção textual:   Dissertação
 Gráficos: pizza


Objetivo geral:
Oportunizar aos alunos uma aprendizagem significativa e
prazerosa que possibilite o desenvolvimento das
capacidades de identificar, analisar, e refletir criticamente
acerca da importância da valorização e do respeito às
diferenças raciais e culturais.
Metodologias:
Produção    de slides com imagens            e   poema
 referentes à temática abordada.

 Construção de gráficos no laboratório de informática com
 o percentual de negros nas regiões brasileiras.

 Vídeos no laboratório de informática, que abordam a
 temática estudada, tais como: “África de todos nós”, “A
 cor negra – Adão e Eva”, “Estética – Consciência Negra”,
 “Cultura afro-brasileira” e “A cor da cultura”.
Entrevista   com afros descendentes de nossa
 cidade, a ser desenvolvida utilizando
 recursos tecnológicos como: celular, câmera
 digital ou filmadora.

Entrevista  um professor de capoeira, a
 ser desenvolvida utilizando recursos
 tecnológicos como: celular, câmera
 digital ou filmadora, propondo também
 aos alunos que filmem uma roda de
 capoeira.
Dramatizar     música de Clara Nunes “O canto das
 três raças”.

Produzir painel coletivo com personalidades
 negras que alcançaram a fama.

Propor  aos alunos que apresentem coreografias de
 danças fundamentadas nas raízes negras.

Produção   de poemas de acordo com o tema deste
 projeto, a serem apresentados no dia da
 culminância e também postados blog da escola.
DESENVOLVIMENTO DAS
ATIVIDADES AO LONGO DAS
      TRÊS SEMANAS
Disciplina: História
   Profª Rosivane

Alunos assistindo vídeo
 “A cor negra – Adão e
          Eva”
Alunos nos laboratório de informática
assistindo vídeo “Cultura afro-brasileira”.
Produção de slides com poema e imagens referente ao Dia
                  da Consciência Negra
          Disciplina: Português - Profª Marisa
Aula de Matemática
Produção de gráficos – Profª Juraildes
Vídeos produzidos por alunas do 7º
ano – entrevista com professor de
            capoeira.
Entrevista com mulher negra
  feita por alunas do 8º ano
Vídeo com mensagem sobre preconceito
 racial, produzido por alunas do 8ª ano
Dia da Culminância do
       Projeto
Apresentação dos vídeos produzidos
           pelos alunos
Mural com os gráficos produzidos no
     laboratório de informática
Participação de todos
                        os alunos da escola




Participação de grupo
       de pagode
Apresentação de danças
Apresentação de Capoeira com
alunos da escola Cel. João Pinheiro
Presença da Coordenadora Geral da
       disciplina de História
Encerramento com desfile
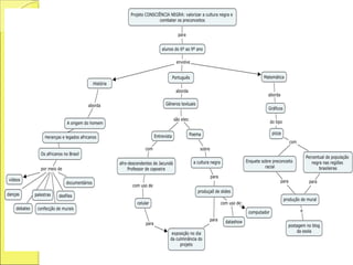
Mapa conceitual do projeto
Apresentação final

Apresentação final

  • 1.
    CURSO: ELABORAÇÃO DEPROJETOS EIXO III: TECNOLOGIAS Socialização do PITEC Cursistas: ORNIANE GUIMARÃES MÁRCIA NÍLIA INÁCIO Local: EMEF. Cel. João Pinheiro Rua 7 de setembro, s/n, Bairro Palmares
  • 2.
    Projeto: Período de Desenvolvimento: três semanas Consciência Negra: valorizar a cultura negra e combater os preconceitos Público alvo:  Alunos do 6º ao 9º ano. Componente Curricular: História, (Profª. Rosivane) Língua Portuguesa (Profª. Marisa) Matemática. (Profª. Juraildes) Período de Desenvolvimento: Três semanas Data da culminância: 20 de novembro de 2012.
  • 3.
    Conteúdos  A origemdo homem;  Os africanos no Brasil;  Heranças e Legados Africanos;  Gênero textual: poema;  Gênero textual: Entrevista  Produção textual: Dissertação  Gráficos: pizza Objetivo geral: Oportunizar aos alunos uma aprendizagem significativa e prazerosa que possibilite o desenvolvimento das capacidades de identificar, analisar, e refletir criticamente acerca da importância da valorização e do respeito às diferenças raciais e culturais.
  • 4.
    Metodologias: Produção de slides com imagens e poema referentes à temática abordada.  Construção de gráficos no laboratório de informática com o percentual de negros nas regiões brasileiras.  Vídeos no laboratório de informática, que abordam a temática estudada, tais como: “África de todos nós”, “A cor negra – Adão e Eva”, “Estética – Consciência Negra”, “Cultura afro-brasileira” e “A cor da cultura”.
  • 5.
    Entrevista com afros descendentes de nossa cidade, a ser desenvolvida utilizando recursos tecnológicos como: celular, câmera digital ou filmadora. Entrevista um professor de capoeira, a ser desenvolvida utilizando recursos tecnológicos como: celular, câmera digital ou filmadora, propondo também aos alunos que filmem uma roda de capoeira.
  • 6.
    Dramatizar música de Clara Nunes “O canto das três raças”. Produzir painel coletivo com personalidades negras que alcançaram a fama. Propor aos alunos que apresentem coreografias de danças fundamentadas nas raízes negras. Produção de poemas de acordo com o tema deste projeto, a serem apresentados no dia da culminância e também postados blog da escola.
  • 7.
    DESENVOLVIMENTO DAS ATIVIDADES AOLONGO DAS TRÊS SEMANAS
  • 8.
    Disciplina: História Profª Rosivane Alunos assistindo vídeo “A cor negra – Adão e Eva”
  • 9.
    Alunos nos laboratóriode informática assistindo vídeo “Cultura afro-brasileira”.
  • 10.
    Produção de slidescom poema e imagens referente ao Dia da Consciência Negra Disciplina: Português - Profª Marisa
  • 13.
    Aula de Matemática Produçãode gráficos – Profª Juraildes
  • 15.
    Vídeos produzidos poralunas do 7º ano – entrevista com professor de capoeira.
  • 16.
    Entrevista com mulhernegra feita por alunas do 8º ano
  • 17.
    Vídeo com mensagemsobre preconceito racial, produzido por alunas do 8ª ano
  • 18.
  • 19.
    Apresentação dos vídeosproduzidos pelos alunos
  • 20.
    Mural com osgráficos produzidos no laboratório de informática
  • 21.
    Participação de todos os alunos da escola Participação de grupo de pagode
  • 22.
  • 23.
    Apresentação de Capoeiracom alunos da escola Cel. João Pinheiro
  • 24.
    Presença da CoordenadoraGeral da disciplina de História
  • 25.
  • 26.