Dra Maila Murad Balduino
Pediatria pela ISCMSP
Especialista pela sbp
Anemias na infância
Roteiro da aula
 Desenvolvimento do sistema hematopoético
(formação das hemácias)
 Anemias :
1) Produção inadequada
1.1 anemia fisiológica da infância
1.2 anemia megaloblástica
1.3 anemia ferropriva
Roteiros diagnósticos
Questões para treinar conhecimentos- tep
Sangue
 Tecido conjuntivo líquido que circula pelo sistema
vascular.
 55% plasma
 45% glóbulos brancos
vermelhos
plaquetas
Hemácia- formato bicôncavo e flexíveis
Leucócitos-
neutrófilos/eosinófilos/basófilos/monócitos/linfócitos
Plaquetas – provem dos megacariócitos da medula
óssea
Formação das hemácias
 1 stem cell se diferencia 2 ufc que por meio da
epo se diferencia em 4 unidades proeritroblasto
que por meio da eritropoetina
8 unidades eritroblasto basófilo e se diferencia
16 unidades de eritroblasto ortocromático
16 reticulócitos
16 eritrócitos
Eritropoese
 A quantidade de hemoglobina vai aumentando e
de rna diminui –mudando coloração do
citoplasma
 Núcleo vai ficando mais condensado, os
nucléolos desaparecem
 Núcleo é expulso da célula e ingerido por
macrófagos
Fatores que atuam
 Epo—estímula a eritropoese
 Vit b12 e folato—estimula a síntese de dna para
produção de pró eritroblastos e eritroblastos
basófilos
 Ferro- atua na síntese de hb e na maturação dos
eritrócitos
 Obs: hematopoese embrionária—fígado
 Próximo nascimento—medula óssea
EPO
 Glicoproteína que estimula a maturação e
diferenciação dos eritrócitos
 Regulada pela hipóxia e anemia
 1 e 2 tri– fígado fetal
 Depois—rins
Hemoglobina
 Complexo protéico composto de grupos heme
que contêm ferro e globina
 Tetrâmero (2 pares de cadeias polipeptídicas
cada uma com um grupo heme ligado)
 Transporta o2 e co2
 Adulta hba--- a2b2-120 dias
 Hbf--a2g2-60 a 90 dias
Anemias
 Diminuição do número de eritrócitos ou
diminuição da concentração de hemoglobina.
 Índices hematimétricos a avaliar:
 Valores normais
 1. 6m a 6 anos = Hb 11g/100 ml ;Ht 33%
 2.6 anos a 14 anos =Hb 12g/100 ml;Ht 35%
 3.Adolescentes = moças Hb 12 , rapazes Hb 13
g/100m
 VCM - limite inferior - 70 + idade (anos)
 - limite superior - 84 + 0,6 por ano
 Reticulócitos – 1%
Anemia por produção
inadequada
 1) ANEMIA FISIOLÓGICA
 2) ANEMIA MEGALOBLÁSTICA
 3)ANEMIA FERROPRIVA
Anemia fisiológica
 Declínio progressivo do nível de hemoglobina (6
a 8 semanas)
 Início da respiração o2 epo eritrop
Eritrócitos degradados (meia vida 60 d) fe
hb ate que necessidades de o2 sejam maiores
que a oferta (8 a 12s)
epo usa o ferro volta a eritropoese
Anemia megaloblástica
 Anormalidades da morfologia e na maturação das
hemáceas-maiores e com cromatina frouxa
 Eritropoese ineficaz> morte celular prematura>
diminui eritrócitos> anemia
 Causas: deficiência de ác fólico e vit b12
(cobalamina)
Ácido fólico
 Verduras, frutas e vísceras
 Termolábeis e estoque corporal limitados-2 a 3 m
 Clínica: pico de incidência de 4 a 7 m
 Irritação
 Ganho de peso inadequado
 Diarréia crônica
 Sangramentos por trombocitopenia
Etiologia
 Ingesta inadequada: desnutrição; leite de cabra e
leite de vaca em pó
 Diminuição de absorção: estados diarréicos
crônicos, subnutrição, dii, anticonvulsivantes(
fenitoína e fenobarbital)
 Distúrbios do metabolismo- deficiência de
dihidrofolato redutase
 Anormalidades metabólicas induzidas por
drogas- metrotexate, trimetoprim, pirimetamina.
(ác folínico)
Laboratorial
 Anemia macrocítica
 Diminui reticulócitos
 Trombocitopenia
 Neutropenia
 Aumento de neutrófilos plurisegmentados
 Níveis de ác fólico- 5 a 20 ng/ml
 Def-- < 3
 Aumento de ferro
 Vit b12 normal ou aumentada
 Ldh aumenta
Tratamento
 Ácido fólico 0,5 a 1 mg/dia
 ???---0,1 mg/dia—resposta 72 hs
 Se déficit de vit b12– melhora anemia mas
agrava sintomas neurológicos
 Tratamento por 3 a 4 semanas
Deficiência de vitamina b12
ETIOLOGIA
 Estoques duram de 3 a 5 anos
 Causas:
 Ingesta inadequada (veganos)
 Ausência de secreção fi (anemia perniciosa-
Juvenil- por volta de 1ano- fraqueza, irritabilidade,
anorexia, língua lisa, hiporeflexia, parestesia>atrofia da
mucosa, acloridria, antic anti fi
 Absorção intestinal prejudicada de fi-cobalamina-
doenças inflamatórias, enterite, enterocolite,
ressecção de íleo terminal
 Ausência da proteína transportadora de vit b12- tcII –
níveis séricos de b12 normais pois não afeta a tcI e III
CLÍNICA
 FRAQUEZA, FADIGA, IRRITABILIDADE,
GLOSSITE, DIARRÉIA, PARESTESIAS,
CONVULSÕES.
Laboratorial
 Macrocitose
 Neutrófilos plurisegmentados
 Vitb12 baixo
 Acido metilmalonico e homocisteína altos
 Ldh aumentado
 Excreção aumentada de ac metilmalônico na
urina
Diagnóstico
 O teste de Schilling mede a absorção de B12 radioativa com e sem fator intrínseco.
Ele é particularmente útil para o estabelecimento do diagnóstico em pacientes que
foram tratados e estão em remissão clínica, e nos quais a validez do diagnóstico é
duvidosa.
 O teste é realizado com a administração por via oral de B12 radiomarcada, seguida,
após 1 a 6h, de uma dose parenteral “flushing”(1.000µg) de B12 para evitar o
armazenamento hepático de B12 radioativa; a porcentagem de material radiomarcado
encontrado na coleta da urina de24h é então medida (normalmente > 9% da dose
administrada).
 A excreção urinária diminuída (< 5% se a função renal estiver normal) dá suporte ao
diagnóstico de absorção diminuída de vitamina B12. Este teste (Schilling I), pode ser
repetido (Schilling I), utilizando-se cobalto radiomarcado ligado ao fator intrínseco
suíno. A correção da excreção reduzida observada no Schilling I dá suporte ao
diagnóstico de ausência de fator intrínseco como mecanismo fisiopatológico para a
B12 baixa. A não correção da excreção sugere um mecanismo de malabsorção GI
(por exemplo, espru). O Schilling I pode ser realizado após um esquema de 2
semanas de um antibiótico por via oral. Como o teste faz com que haja repleção de
B12, ele deve ser realizado após o término de todos os estudos e ensaios
terapêuticos planejados. Uma vez que o teste de Schilling não mede a absorção do
alimento ligado à B12, ele não detectará a liberação defeituosa deste no paciente
idoso.
Tratamento
 Administração parenteral de vit b12- 1 mg im por
pelo menos 2 semanas
 Depende da patologia que levou ao déficit de vit
b12
Anemia ferropriva
 Anemia decorrente da falta de ferro suficiente
para síntese de hemoglobina
 Estima-se que 30% da população global sofre
dessa anemia.
Etiologia
 Baixa ingesta
 Baixo peso e prematuridade
 Ingesta de leite de vaca– absorção ruim e
microsangramentos
 Parasitoses—ancilostoma
 Diarréia crônica
Referências bibliográficas:
 Nelson tratado de pediatria
 Tratado de pediatria –sbp
 Site ministério da saúde
 Harrison tratado de medicina interna
Manifestações clínicas
 Palidez
 Pagofagia
 Irritabilidade
 Sonolência
 Sopro
Laboratorial
 Sequência de eventos:
 Queda de ferritina
 Queda do nível sérico de ferro
 Transferrina serica aumenta
 Queda de sat de transferrina
Tratamento
 4 a 6 mg/kg/dia de ferro elementar por 4 a 6 meses
 Transfusão nos casos graves
 Qual a concentração do ferro elementar nas preparações
existentes no mercado?
 O sulfato ferroso é o sal hidratado, FeSO4.7H2O, que possui
20% de ferro elementar. Os sais sulfato, fumarato, succinato,
gluconato e outros sais ferrosos são absorvidos
aproximadamente na mesma proporção. Diversos sais de ferro
encontram-se disponíveis para uso clínico, e a seguir
apresentamos os equivalentes dos sais e seu conteúdo em íons.
A dose deve ser calculada em relação ao ferro elementar.
 Fumarato 200 mg contém cerca de 65 mg de ferro elementar;
 Gluconato 300 mg contém cerca de 36 mg de ferro elementar;
 Succinato 100 mg contém cerca de 35 mg de ferro elementar;
 Sulfato ferroso 200 mg contém cerca de 40 mg de ferro
elementar;
 Sulfato ferroso 300 mg contém cerca de 60 mg de ferro
elementar.
Profilaxia
Roteiros diagnósticos
Questões
Anemias na infância
Anemias na infância
Anemias na infância
Anemias na infância

Anemias na infância

  • 1.
    Dra Maila MuradBalduino Pediatria pela ISCMSP Especialista pela sbp Anemias na infância
  • 2.
    Roteiro da aula Desenvolvimento do sistema hematopoético (formação das hemácias)  Anemias : 1) Produção inadequada 1.1 anemia fisiológica da infância 1.2 anemia megaloblástica 1.3 anemia ferropriva Roteiros diagnósticos Questões para treinar conhecimentos- tep
  • 3.
    Sangue  Tecido conjuntivolíquido que circula pelo sistema vascular.  55% plasma  45% glóbulos brancos vermelhos plaquetas Hemácia- formato bicôncavo e flexíveis Leucócitos- neutrófilos/eosinófilos/basófilos/monócitos/linfócitos Plaquetas – provem dos megacariócitos da medula óssea
  • 4.
    Formação das hemácias 1 stem cell se diferencia 2 ufc que por meio da epo se diferencia em 4 unidades proeritroblasto que por meio da eritropoetina 8 unidades eritroblasto basófilo e se diferencia 16 unidades de eritroblasto ortocromático 16 reticulócitos 16 eritrócitos
  • 6.
    Eritropoese  A quantidadede hemoglobina vai aumentando e de rna diminui –mudando coloração do citoplasma  Núcleo vai ficando mais condensado, os nucléolos desaparecem  Núcleo é expulso da célula e ingerido por macrófagos
  • 7.
    Fatores que atuam Epo—estímula a eritropoese  Vit b12 e folato—estimula a síntese de dna para produção de pró eritroblastos e eritroblastos basófilos  Ferro- atua na síntese de hb e na maturação dos eritrócitos  Obs: hematopoese embrionária—fígado  Próximo nascimento—medula óssea
  • 8.
    EPO  Glicoproteína queestimula a maturação e diferenciação dos eritrócitos  Regulada pela hipóxia e anemia  1 e 2 tri– fígado fetal  Depois—rins
  • 9.
    Hemoglobina  Complexo protéicocomposto de grupos heme que contêm ferro e globina  Tetrâmero (2 pares de cadeias polipeptídicas cada uma com um grupo heme ligado)  Transporta o2 e co2  Adulta hba--- a2b2-120 dias  Hbf--a2g2-60 a 90 dias
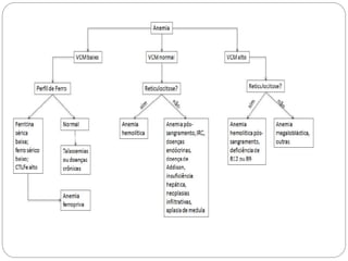
  • 11.
    Anemias  Diminuição donúmero de eritrócitos ou diminuição da concentração de hemoglobina.  Índices hematimétricos a avaliar:  Valores normais  1. 6m a 6 anos = Hb 11g/100 ml ;Ht 33%  2.6 anos a 14 anos =Hb 12g/100 ml;Ht 35%  3.Adolescentes = moças Hb 12 , rapazes Hb 13 g/100m  VCM - limite inferior - 70 + idade (anos)  - limite superior - 84 + 0,6 por ano  Reticulócitos – 1%
  • 12.
    Anemia por produção inadequada 1) ANEMIA FISIOLÓGICA  2) ANEMIA MEGALOBLÁSTICA  3)ANEMIA FERROPRIVA
  • 13.
    Anemia fisiológica  Declínioprogressivo do nível de hemoglobina (6 a 8 semanas)  Início da respiração o2 epo eritrop Eritrócitos degradados (meia vida 60 d) fe hb ate que necessidades de o2 sejam maiores que a oferta (8 a 12s) epo usa o ferro volta a eritropoese
  • 14.
    Anemia megaloblástica  Anormalidadesda morfologia e na maturação das hemáceas-maiores e com cromatina frouxa  Eritropoese ineficaz> morte celular prematura> diminui eritrócitos> anemia
  • 15.
     Causas: deficiênciade ác fólico e vit b12 (cobalamina)
  • 16.
    Ácido fólico  Verduras,frutas e vísceras  Termolábeis e estoque corporal limitados-2 a 3 m  Clínica: pico de incidência de 4 a 7 m  Irritação  Ganho de peso inadequado  Diarréia crônica  Sangramentos por trombocitopenia
  • 17.
    Etiologia  Ingesta inadequada:desnutrição; leite de cabra e leite de vaca em pó  Diminuição de absorção: estados diarréicos crônicos, subnutrição, dii, anticonvulsivantes( fenitoína e fenobarbital)  Distúrbios do metabolismo- deficiência de dihidrofolato redutase  Anormalidades metabólicas induzidas por drogas- metrotexate, trimetoprim, pirimetamina. (ác folínico)
  • 18.
    Laboratorial  Anemia macrocítica Diminui reticulócitos  Trombocitopenia  Neutropenia  Aumento de neutrófilos plurisegmentados  Níveis de ác fólico- 5 a 20 ng/ml  Def-- < 3  Aumento de ferro  Vit b12 normal ou aumentada  Ldh aumenta
  • 19.
    Tratamento  Ácido fólico0,5 a 1 mg/dia  ???---0,1 mg/dia—resposta 72 hs  Se déficit de vit b12– melhora anemia mas agrava sintomas neurológicos  Tratamento por 3 a 4 semanas
  • 20.
  • 22.
    ETIOLOGIA  Estoques duramde 3 a 5 anos  Causas:  Ingesta inadequada (veganos)  Ausência de secreção fi (anemia perniciosa- Juvenil- por volta de 1ano- fraqueza, irritabilidade, anorexia, língua lisa, hiporeflexia, parestesia>atrofia da mucosa, acloridria, antic anti fi  Absorção intestinal prejudicada de fi-cobalamina- doenças inflamatórias, enterite, enterocolite, ressecção de íleo terminal  Ausência da proteína transportadora de vit b12- tcII – níveis séricos de b12 normais pois não afeta a tcI e III
  • 23.
    CLÍNICA  FRAQUEZA, FADIGA,IRRITABILIDADE, GLOSSITE, DIARRÉIA, PARESTESIAS, CONVULSÕES.
  • 24.
    Laboratorial  Macrocitose  Neutrófilosplurisegmentados  Vitb12 baixo  Acido metilmalonico e homocisteína altos  Ldh aumentado  Excreção aumentada de ac metilmalônico na urina
  • 25.
    Diagnóstico  O testede Schilling mede a absorção de B12 radioativa com e sem fator intrínseco. Ele é particularmente útil para o estabelecimento do diagnóstico em pacientes que foram tratados e estão em remissão clínica, e nos quais a validez do diagnóstico é duvidosa.  O teste é realizado com a administração por via oral de B12 radiomarcada, seguida, após 1 a 6h, de uma dose parenteral “flushing”(1.000µg) de B12 para evitar o armazenamento hepático de B12 radioativa; a porcentagem de material radiomarcado encontrado na coleta da urina de24h é então medida (normalmente > 9% da dose administrada).  A excreção urinária diminuída (< 5% se a função renal estiver normal) dá suporte ao diagnóstico de absorção diminuída de vitamina B12. Este teste (Schilling I), pode ser repetido (Schilling I), utilizando-se cobalto radiomarcado ligado ao fator intrínseco suíno. A correção da excreção reduzida observada no Schilling I dá suporte ao diagnóstico de ausência de fator intrínseco como mecanismo fisiopatológico para a B12 baixa. A não correção da excreção sugere um mecanismo de malabsorção GI (por exemplo, espru). O Schilling I pode ser realizado após um esquema de 2 semanas de um antibiótico por via oral. Como o teste faz com que haja repleção de B12, ele deve ser realizado após o término de todos os estudos e ensaios terapêuticos planejados. Uma vez que o teste de Schilling não mede a absorção do alimento ligado à B12, ele não detectará a liberação defeituosa deste no paciente idoso.
  • 26.
    Tratamento  Administração parenteralde vit b12- 1 mg im por pelo menos 2 semanas  Depende da patologia que levou ao déficit de vit b12
  • 27.
    Anemia ferropriva  Anemiadecorrente da falta de ferro suficiente para síntese de hemoglobina  Estima-se que 30% da população global sofre dessa anemia.
  • 28.
    Etiologia  Baixa ingesta Baixo peso e prematuridade  Ingesta de leite de vaca– absorção ruim e microsangramentos  Parasitoses—ancilostoma  Diarréia crônica
  • 29.
    Referências bibliográficas:  Nelsontratado de pediatria  Tratado de pediatria –sbp  Site ministério da saúde  Harrison tratado de medicina interna
  • 30.
    Manifestações clínicas  Palidez Pagofagia  Irritabilidade  Sonolência  Sopro
  • 31.
    Laboratorial  Sequência deeventos:  Queda de ferritina  Queda do nível sérico de ferro  Transferrina serica aumenta  Queda de sat de transferrina
  • 37.
    Tratamento  4 a6 mg/kg/dia de ferro elementar por 4 a 6 meses  Transfusão nos casos graves  Qual a concentração do ferro elementar nas preparações existentes no mercado?  O sulfato ferroso é o sal hidratado, FeSO4.7H2O, que possui 20% de ferro elementar. Os sais sulfato, fumarato, succinato, gluconato e outros sais ferrosos são absorvidos aproximadamente na mesma proporção. Diversos sais de ferro encontram-se disponíveis para uso clínico, e a seguir apresentamos os equivalentes dos sais e seu conteúdo em íons. A dose deve ser calculada em relação ao ferro elementar.  Fumarato 200 mg contém cerca de 65 mg de ferro elementar;  Gluconato 300 mg contém cerca de 36 mg de ferro elementar;  Succinato 100 mg contém cerca de 35 mg de ferro elementar;  Sulfato ferroso 200 mg contém cerca de 40 mg de ferro elementar;  Sulfato ferroso 300 mg contém cerca de 60 mg de ferro elementar.
  • 38.
  • 39.
  • 40.