Pernambuco 
02 SET 2014 
Organização: 
Patrocínio: 
ApoioInstitucional: 
Apoio: 
Pernambuco 
02 SET 2014GOVERNANÇA DE PROCESSOS – DA ESTRATÉGIA À GESTÃO 
Organização: 
Patrocínio: 
ApoioInstitucional: 
Promoção: 
Melhorandoo relacionamentocom osclientesatravésde BPM 
Carlos Brazil 
Apoio:
Pernambuco 
02 SET 2014 
Organização: 
Patrocínio: 
ApoioInstitucional: 
Apoio: 
Melhorandoo Relacionamentocom osclientesatravésde BPM 
QUEM SOMOS 
Uma associação beneficente de assistência social, sem intuitos lucrativos, de utilidade pública federal, estadual e municipal, de fins filantrópicos e educacionais. 
CENTRO DE INTEGRAÇÃO EMPRESA ESCOLA DE PERNAMBUCO
Pernambuco 
02 SET 2014 
Organização: 
Patrocínio: 
ApoioInstitucional: 
Apoio: 
Melhorandoo Relacionamentocom osclientesatravésde BPM 
NOSSA MISSÃO 
Promover a integração ao mercado de trabalho, através do estágio, da aprendizagem e da qualificação de pessoas, contribuindo para o desenvolvimento do Brasil, na área da educação, da ciência e da cultura. 
CENTRO DE INTEGRAÇÃO EMPRESA ESCOLA DE PERNAMBUCO
Pernambuco 
02 SET 2014 
Organização: 
Patrocínio: 
ApoioInstitucional: 
Apoio: 
Melhorandoo Relacionamentocom osclientesatravésde BPM 
CENTRO DE INTEGRAÇÃO EMPRESA ESCOLA DE PERNAMBUCO 
Presente em todas as capitais e em mais de 250 cidades do Brasil.
Pernambuco 
02 SET 2014 
Organização: 
Patrocínio: 
ApoioInstitucional: 
Apoio: 
Melhorandoo Relacionamentocom osclientesatravésde BPM 
CENTRO DE INTEGRAÇÃO EMPRESA ESCOLA DE PERNAMBUCO 
Caruaru 
Petrolina 
Garanhuns 
Vitória 
Jaboatão dos Guararapes 
Serra Talhada 
Sede 
Cabo de Santo Agostinho 
No litoral, na zona da mata, no agreste e no sertão. 
CAPILARIDADE DO CIEE
Pernambuco 
02 SET 2014 
Organização: 
Patrocínio: 
ApoioInstitucional: 
Apoio: 
Melhorandoo Relacionamentocom osclientesatravésde BPM 
CENTRO DE INTEGRAÇÃO EMPRESA ESCOLA DE PERNAMBUCO 
-PROGRAMA DE ESTÁGIO 
-PROGRAMA APRENDIZ LEGAL 
-SELEÇÕES PROFISSIONAIS 
-PROGRAMAS SOCIAS 
COMO O CIEE EXECUTA A SUA MISSÃO
Pernambuco 
02 SET 2014 
Organização: Patrocínio: Apoio: Apoio Institucional: 
Melhorando o Relacionamento com os clientes 
através de BPM 
PROGRAMA DE ESTÁGIO Estudantes do ensino regular : 
 Educação superior, 
 Educação profissional, 
 Ensino médio, 
 Educação especial 
 Anos finais do ensino 
fundamental, na modalidade 
profissional.
Pernambuco 
02 SET 2014 
Organização: 
Patrocínio: 
ApoioInstitucional: 
Apoio: 
Melhorandoo Relacionamentocom osclientesatravésde BPM 
CENTRO DE INTEGRAÇÃO EMPRESA ESCOLA DE PERNAMBUCO 
PROGRAMA DE ESTÁGIO
Pernambuco 
02 SET 2014 
Organização: 
Patrocínio: 
ApoioInstitucional: 
Apoio: 
Melhorandoo Relacionamentocom osclientesatravésde BPM 
CENTRO DE INTEGRAÇÃO EMPRESA ESCOLA DE PERNAMBUCO 
PROGRAMA 
Éumprogramatécnicoprofissional-metódico,cujametodologiafoidesenvolvidapelaFundaçãoRobertoMarinho,queprevêaexecuçãodeatividadesteóricasepráticas,soborientaçãodeentidadequalificadaemformaçãoprofissional(CIEE)
Pernambuco 
02 SET 2014 
Organização: 
Patrocínio: 
ApoioInstitucional: 
Apoio: 
Melhorandoo Relacionamentocom osclientesatravésde BPM 
CENTRO DE INTEGRAÇÃO EMPRESA ESCOLA DE PERNAMBUCO 
Objetivo:proporcionaraojovemnafaixaetáriados14aos24anosincompletosaformaçãotécnico-profissionalmetódica. 
Obrigatoriedade:todoestabelecimentoquetenhanomínimo7empregadoséobrigadoacontrataraprendizes. 
Cotadeaprendizagem:nomínimo5%enomáximo15%, contadossobreototaldeempregadoscujasfunçõesdemandemformaçãoprofissional. 
PúblicoAlvo:Jovensqueestejamcursandooensinofundamentaloumédionafaixaetáriade14a24anosincompletos.
Pernambuco 
02 SET 2014 
Organização: 
Patrocínio: 
ApoioInstitucional: 
Apoio: 
Melhorandoo Relacionamentocom osclientesatravésde BPM 
CENTRO DE INTEGRAÇÃO EMPRESA ESCOLA DE PERNAMBUCO 
PROGRAMA APRENDIZ LEGAL
Pernambuco 
02 SET 2014 
Organização: 
Patrocínio: 
ApoioInstitucional: 
Apoio: 
Melhorandoo Relacionamentocom osclientesatravésde BPM 
CENTRO DE INTEGRAÇÃO EMPRESA ESCOLA DE PERNAMBUCO 
SELEÇÕES PROFISSIONAIS 
•Economiadetempoerecursoscomaeliminaçãototaldoprocessoseletivointerno; 
•Proporcionamaiorassertividadenaescolhadocandidatoconsiderandooperfileavagaproposta. 
•Contrataçãodeumserviçodequalidadeabaixodovalorpraticadopelomercado;
Pernambuco 
02 SET 2014 
Organização: 
Patrocínio: 
ApoioInstitucional: 
Apoio: 
Melhorandoo Relacionamentocom osclientesatravésde BPM 
PROGRAMAS SOCIAIS 
Promove,gratuitamente,acapacitaçãoeacidadaniadejovensdebaixarenda. 
Maisde50miljovensjárecebemqualificaçãogratuita. 
5milnovosjovenscapacitadosporano. 
Preparandoparaovestibular. 
Erradicaçãodotrabalhoinfantil
Pernambuco 
02 SET 2014 
Organização: 
Patrocínio: 
ApoioInstitucional: 
Apoio: 
Melhorandoo Relacionamentocom osclientesatravésde BPM 
CENTRO DE INTEGRAÇÃO EMPRESA ESCOLA DE PERNAMBUCO 
Programa da Qualidade 
Times de Melhoria 
Projeto Meta 
1998 
2010 
2012
Pernambuco 
02 SET 2014 
Organização: 
Patrocínio: 
ApoioInstitucional: 
Apoio: 
Melhorandoo Relacionamentocom osclientesatravésde BPM 
CENTRO DE INTEGRAÇÃO EMPRESA ESCOLA DE PERNAMBUCO 
Programa da Qualidade 
Times de Melhoria 
Projeto Meta 
1998 
2010 
2012
Pernambuco 
02 SET 2014 
Organização: Patrocínio: Apoio: Apoio Institucional: 
Melhorando o Relacionamento com os clientes 
através de BPM 
Programa de Qualidade 
em 1998 
“Implementar um modelo de gestão que prepare a 
organização para as mudanças do ambiente, 
combata a desordem organizacional, introduza um 
modo de organização por processos, induzindo os 
colaboradores a atuarem em direção a objetivos 
claros que representem o sucesso da instituição”
Pernambuco 
02 SET 2014 
Organização: 
Patrocínio: 
ApoioInstitucional: 
Apoio: 
Melhorandoo Relacionamentocom osclientesatravésde BPM
Pernambuco 
02 SET 2014 
Organização: 
Patrocínio: 
ApoioInstitucional: 
Apoio: 
Melhorandoo Relacionamentocom osclientesatravésde BPM
Pernambuco 
02 SET 2014 
Organização: 
Patrocínio: 
ApoioInstitucional: 
Apoio: 
Melhorandoo Relacionamentocom osclientesatravésde BPM 
RESULTADOS 
1ºdiagramadeprocessos(estágio) 
ManualdeQualidade 
ProgramadeInformatização–SIGEST 
ProcedimentosePolíticas 
Novaestruturadoorganograma 
Culturadeplanejamento
Pernambuco 
02 SET 2014 
Organização: 
Patrocínio: 
ApoioInstitucional: 
Apoio: 
Melhorandoo Relacionamentocom osclientesatravésde BPM 
Programa da Qualidade 
Times de Melhoria 
Projeto Meta 
1998 
2010 
2012
Pernambuco 
02 SET 2014 
Organização: 
Patrocínio: 
ApoioInstitucional: 
Apoio: 
Melhorandoo Relacionamentocom osclientesatravésde BPM 
2º Ciclo de Processos 
NECESSIDADES 
Revisarosprocessosinternos 
Agregareficiênciaeeficácia 
Implantarmelhorias 
Promoverainovação 
2010
Pernambuco 
02 SET 2014 
Organização: 
Patrocínio: 
ApoioInstitucional: 
Apoio: 
Melhorandoo Relacionamentocom osclientesatravésde BPM 
Elencar processos 
Convidar participantes 
Treinar equipes 
Construir 
Acompanhar
Pernambuco 
02 SET 2014 
Organização: 
Patrocínio: 
ApoioInstitucional: 
Apoio: 
Melhorandoo Relacionamentocom osclientesatravésde BPM 
Processosescolhidos 
ProgramaAprendiz 
ContrataçãoeRenovação 
ValidaçãodeVagas 
ConvênioscomIE 
CRM
Pernambuco 
02 SET 2014 
Organização: 
Patrocínio: 
ApoioInstitucional: 
Apoio: 
Melhorandoo Relacionamentocom osclientesatravésde BPM 
ColaboradoresConvocados 
Times multidisciplinares
Pernambuco 
02 SET 2014 
Organização: 
Patrocínio: 
ApoioInstitucional: 
Apoio: 
Melhorandoo Relacionamentocom osclientesatravésde BPM 
TreinamentodosTimes 
“ESCREVENDOEMELHORANDO 
PROCESSOS”
Pernambuco 
02 SET 2014 
Organização: 
Patrocínio: 
ApoioInstitucional: 
Apoio: 
Melhorandoo Relacionamentocom osclientesatravésde BPM 
AcompanhamentodosTimes 
Ajustedosdesenhos 
Apoiometodológico 
Validaçãodosprocessos
Pernambuco 
02 SET 2014 
Organização: 
Patrocínio: 
ApoioInstitucional: 
Apoio: 
Melhorandoo Relacionamentocom osclientesatravésde BPM 
EXPECTATIVAS 
Recursos 
•Relocação de funcionários de outras áreas para a Central de Relacionamento com as UCEs 
•Treinamento contínuo 
Redução de Custos 
•Telefone 
•retrabalho 
•Fonte de erros 
•Redundâncias 
•Insatisfação do cliente 
Espaço Físico 
•Manutenção do espaço físico da Central de Relacionamento 
•Estruturar para atendimento exclusivo as UCEs
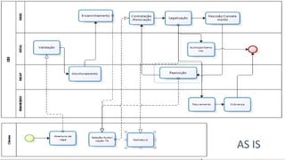
AS IS
TO BE
TO BE
Pernambuco 
02 SET 2014 
Organização: 
Patrocínio: 
ApoioInstitucional: 
Apoio: 
Melhorandoo Relacionamentocom osclientesatravésde BPM 
Informaçõesconsolidadas 
Todososprocessosvisíveis 
Açãoimediata 
Registrodoscontatos 
Pro-atividade 
Monitoramentoconstante
Pernambuco 
02 SET 2014 
Organização: 
Patrocínio: 
ApoioInstitucional: 
Apoio: 
Melhorandoo Relacionamentocom osclientesatravésde BPM 
UCE respondeu no site “Não” para renovação: 
TCE do estudante não pode ser renovado:
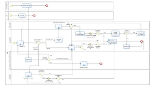
TO BE
Pernambuco 
02 SET 2014 
Organização: 
Patrocínio: 
ApoioInstitucional: 
Apoio: 
Melhorandoo Relacionamentocom osclientesatravésde BPM 
Informaçõesfinanceiras 
Variaçãonaquantidadedeestagiários 
Vagasporsituação
Pernambuco 
02 SET 2014 
Organização: 
Patrocínio: 
ApoioInstitucional: 
Apoio: 
Melhorandoo Relacionamentocom osclientesatravésde BPM 
Informaçõesconsolidadas 
Todososprocessosvisíveis 
Açãoimediata 
Registrodoscontatos 
Pro-atividade 
Monitoramentoconstante
Pernambuco 
02 SET 2014 
Organização: 
Patrocínio: 
ApoioInstitucional: 
Apoio: 
Melhorandoo Relacionamentocom osclientesatravésde BPM 
RESULTADOS 
Construção do software de CRM. 
Unificação dos processos de relacionamento com os clientes. 
Unificação dos times relacionamento. 
Construção de serviços online para as empresas clientes. 
Único ponto de contato com o cliente (Momento da Verdade) 
Agilidade no atendimento e resolução de problemas 
Redução de custos 
Redução de redundância de informações
Pernambuco 
02 SET 2014 
Organização: 
Patrocínio: 
ApoioInstitucional: 
Apoio: 
Melhorandoo Relacionamentocom osclientesatravésde BPM 
Premiação
Pernambuco 
02 SET 2014 
Organização: 
Patrocínio: 
ApoioInstitucional: 
Apoio: 
Melhorandoo Relacionamentocom osclientesatravésde BPM 
CENTRO DE INTEGRAÇÃO EMPRESA ESCOLA DE PERNAMBUCO 
Programa da Qualidade 
Times de Melhoria 
Projeto Meta 
1998 
2010 
2012
Pernambuco 
02 SET 2014 
Organização: 
Patrocínio: 
ApoioInstitucional: 
Apoio: 
Melhorandoo Relacionamentocom osclientesatravésde BPM 
“If you keep doing what you’ve always done, you’ll keep getting what you’ve always gotten” 
“ApropostafundamentaldoprojetoMETAfoiareduçãodecustosoperacionaisdoCentrodeIntegraçãoEmpresaEscola,atravésdareengenhariadeprocessos,utilizandoumametodologiadeanáliseemelhoriadeprocessosdenegócios,baseadonoBPMenosconceitosdopensamentoLean.”
Pernambuco 
02 SET 2014 
Organização: 
Patrocínio: 
ApoioInstitucional: 
Apoio: 
Melhorandoo Relacionamentocom osclientesatravésde BPM 
“Pessoas que interagem para executar um conjunto de atividades de entrega de valor ao cliente e gerar retorno de investimentos as 
partes interessadas” (CBOK) 
FORMAÇÃO 
DO 
CGPS
Pernambuco 
02 SET 2014 
Organização: 
Patrocínio: 
ApoioInstitucional: 
Apoio: 
Melhorandoo Relacionamentocom osclientesatravésde BPM 
CAPACITAÇÃO 
DO 
CGPS 
"Conhecer não é demonstrar nem explicar, é aceder à visão.“ 
Saint Exupéry
Pernambuco 
02 SET 2014 
Organização: 
Patrocínio: 
ApoioInstitucional: 
Apoio: 
Melhorandoo Relacionamentocom osclientesatravésde BPM 
Sensibilização do 
colaboradores
Pernambuco 
02 SET 2014 
Organização: 
Patrocínio: 
ApoioInstitucional: 
Apoio: 
Melhorandoo Relacionamentocom osclientesatravésde BPM 
A.Planejamento 
B.Detalhamento dos Processos atuais 
C.Definição de Indicadores 
D.Análise dos procedimentos 
E.Proposta de melhorias 
F.Monitoramento dos processos 
CICLOS DO PROJETO
Pernambuco 
02 SET 2014 
Organização: 
Patrocínio: 
ApoioInstitucional: 
Apoio: 
Melhorandoo Relacionamentocom osclientesatravésde BPM 
Implantaçãodenovosistematelefônico 
Duasunidadesdeatendimento 
3131-6000Relacionamento 
31316002 
Financeiro/Cobrança
TO BE
Pernambuco 
02 SET 2014 
Organização: 
Patrocínio: 
ApoioInstitucional: 
Apoio: 
Melhorandoo Relacionamentocom osclientesatravésde BPM 
Autoconvocaçãodevagaspelosite 
www.ciee-pe.org.br
Pernambuco 
02 SET 2014 
Organização: 
Patrocínio: 
ApoioInstitucional: 
Apoio: 
Melhorandoo Relacionamentocom osclientesatravésde BPM 
Autoconvocaçãodevagaspeloaplicativomóvel
Pernambuco 
02 SET 2014 
Organização: 
Patrocínio: 
ApoioInstitucional: 
Apoio: 
Melhorandoo Relacionamentocom osclientesatravésde BPM 
CENTRO DE INTEGRAÇÃO EMPRESA ESCOLA DE PERNAMBUCO 
Programa da Qualidade 
Times de Melhoria 
Projeto Meta 
Assessoria de Qualidade 
1998 
2010 
2012 
2015 
FUTURO...
Pernambuco 
02 SET 2014 
Organização: 
Patrocínio: 
ApoioInstitucional: 
Apoio: Carlos Brazilcarlos@ciee-pe.org.br 
Fone: (81) 3131-6027 
Obrigado! 
Pernambuco 
02 SET 2014GOVERNANÇA DE PROCESSOS – DA ESTRATÉGIA À GESTÃO 
Organização: 
Patrocínio: 
ApoioInstitucional: 
Promoção: 
Apoio:

[BPM Day] Carlos Brazil (CIEE-PE) - Melhorando o relacionamento com os clientes através de BPM

  • 1.
    Pernambuco 02 SET2014 Organização: Patrocínio: ApoioInstitucional: Apoio: Pernambuco 02 SET 2014GOVERNANÇA DE PROCESSOS – DA ESTRATÉGIA À GESTÃO Organização: Patrocínio: ApoioInstitucional: Promoção: Melhorandoo relacionamentocom osclientesatravésde BPM Carlos Brazil Apoio:
  • 2.
    Pernambuco 02 SET2014 Organização: Patrocínio: ApoioInstitucional: Apoio: Melhorandoo Relacionamentocom osclientesatravésde BPM QUEM SOMOS Uma associação beneficente de assistência social, sem intuitos lucrativos, de utilidade pública federal, estadual e municipal, de fins filantrópicos e educacionais. CENTRO DE INTEGRAÇÃO EMPRESA ESCOLA DE PERNAMBUCO
  • 3.
    Pernambuco 02 SET2014 Organização: Patrocínio: ApoioInstitucional: Apoio: Melhorandoo Relacionamentocom osclientesatravésde BPM NOSSA MISSÃO Promover a integração ao mercado de trabalho, através do estágio, da aprendizagem e da qualificação de pessoas, contribuindo para o desenvolvimento do Brasil, na área da educação, da ciência e da cultura. CENTRO DE INTEGRAÇÃO EMPRESA ESCOLA DE PERNAMBUCO
  • 4.
    Pernambuco 02 SET2014 Organização: Patrocínio: ApoioInstitucional: Apoio: Melhorandoo Relacionamentocom osclientesatravésde BPM CENTRO DE INTEGRAÇÃO EMPRESA ESCOLA DE PERNAMBUCO Presente em todas as capitais e em mais de 250 cidades do Brasil.
  • 5.
    Pernambuco 02 SET2014 Organização: Patrocínio: ApoioInstitucional: Apoio: Melhorandoo Relacionamentocom osclientesatravésde BPM CENTRO DE INTEGRAÇÃO EMPRESA ESCOLA DE PERNAMBUCO Caruaru Petrolina Garanhuns Vitória Jaboatão dos Guararapes Serra Talhada Sede Cabo de Santo Agostinho No litoral, na zona da mata, no agreste e no sertão. CAPILARIDADE DO CIEE
  • 6.
    Pernambuco 02 SET2014 Organização: Patrocínio: ApoioInstitucional: Apoio: Melhorandoo Relacionamentocom osclientesatravésde BPM CENTRO DE INTEGRAÇÃO EMPRESA ESCOLA DE PERNAMBUCO -PROGRAMA DE ESTÁGIO -PROGRAMA APRENDIZ LEGAL -SELEÇÕES PROFISSIONAIS -PROGRAMAS SOCIAS COMO O CIEE EXECUTA A SUA MISSÃO
  • 7.
    Pernambuco 02 SET2014 Organização: Patrocínio: Apoio: Apoio Institucional: Melhorando o Relacionamento com os clientes através de BPM PROGRAMA DE ESTÁGIO Estudantes do ensino regular :  Educação superior,  Educação profissional,  Ensino médio,  Educação especial  Anos finais do ensino fundamental, na modalidade profissional.
  • 8.
    Pernambuco 02 SET2014 Organização: Patrocínio: ApoioInstitucional: Apoio: Melhorandoo Relacionamentocom osclientesatravésde BPM CENTRO DE INTEGRAÇÃO EMPRESA ESCOLA DE PERNAMBUCO PROGRAMA DE ESTÁGIO
  • 9.
    Pernambuco 02 SET2014 Organização: Patrocínio: ApoioInstitucional: Apoio: Melhorandoo Relacionamentocom osclientesatravésde BPM CENTRO DE INTEGRAÇÃO EMPRESA ESCOLA DE PERNAMBUCO PROGRAMA Éumprogramatécnicoprofissional-metódico,cujametodologiafoidesenvolvidapelaFundaçãoRobertoMarinho,queprevêaexecuçãodeatividadesteóricasepráticas,soborientaçãodeentidadequalificadaemformaçãoprofissional(CIEE)
  • 10.
    Pernambuco 02 SET2014 Organização: Patrocínio: ApoioInstitucional: Apoio: Melhorandoo Relacionamentocom osclientesatravésde BPM CENTRO DE INTEGRAÇÃO EMPRESA ESCOLA DE PERNAMBUCO Objetivo:proporcionaraojovemnafaixaetáriados14aos24anosincompletosaformaçãotécnico-profissionalmetódica. Obrigatoriedade:todoestabelecimentoquetenhanomínimo7empregadoséobrigadoacontrataraprendizes. Cotadeaprendizagem:nomínimo5%enomáximo15%, contadossobreototaldeempregadoscujasfunçõesdemandemformaçãoprofissional. PúblicoAlvo:Jovensqueestejamcursandooensinofundamentaloumédionafaixaetáriade14a24anosincompletos.
  • 11.
    Pernambuco 02 SET2014 Organização: Patrocínio: ApoioInstitucional: Apoio: Melhorandoo Relacionamentocom osclientesatravésde BPM CENTRO DE INTEGRAÇÃO EMPRESA ESCOLA DE PERNAMBUCO PROGRAMA APRENDIZ LEGAL
  • 12.
    Pernambuco 02 SET2014 Organização: Patrocínio: ApoioInstitucional: Apoio: Melhorandoo Relacionamentocom osclientesatravésde BPM CENTRO DE INTEGRAÇÃO EMPRESA ESCOLA DE PERNAMBUCO SELEÇÕES PROFISSIONAIS •Economiadetempoerecursoscomaeliminaçãototaldoprocessoseletivointerno; •Proporcionamaiorassertividadenaescolhadocandidatoconsiderandooperfileavagaproposta. •Contrataçãodeumserviçodequalidadeabaixodovalorpraticadopelomercado;
  • 13.
    Pernambuco 02 SET2014 Organização: Patrocínio: ApoioInstitucional: Apoio: Melhorandoo Relacionamentocom osclientesatravésde BPM PROGRAMAS SOCIAIS Promove,gratuitamente,acapacitaçãoeacidadaniadejovensdebaixarenda. Maisde50miljovensjárecebemqualificaçãogratuita. 5milnovosjovenscapacitadosporano. Preparandoparaovestibular. Erradicaçãodotrabalhoinfantil
  • 14.
    Pernambuco 02 SET2014 Organização: Patrocínio: ApoioInstitucional: Apoio: Melhorandoo Relacionamentocom osclientesatravésde BPM CENTRO DE INTEGRAÇÃO EMPRESA ESCOLA DE PERNAMBUCO Programa da Qualidade Times de Melhoria Projeto Meta 1998 2010 2012
  • 15.
    Pernambuco 02 SET2014 Organização: Patrocínio: ApoioInstitucional: Apoio: Melhorandoo Relacionamentocom osclientesatravésde BPM CENTRO DE INTEGRAÇÃO EMPRESA ESCOLA DE PERNAMBUCO Programa da Qualidade Times de Melhoria Projeto Meta 1998 2010 2012
  • 16.
    Pernambuco 02 SET2014 Organização: Patrocínio: Apoio: Apoio Institucional: Melhorando o Relacionamento com os clientes através de BPM Programa de Qualidade em 1998 “Implementar um modelo de gestão que prepare a organização para as mudanças do ambiente, combata a desordem organizacional, introduza um modo de organização por processos, induzindo os colaboradores a atuarem em direção a objetivos claros que representem o sucesso da instituição”
  • 17.
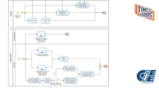
    Pernambuco 02 SET2014 Organização: Patrocínio: ApoioInstitucional: Apoio: Melhorandoo Relacionamentocom osclientesatravésde BPM
  • 18.
    Pernambuco 02 SET2014 Organização: Patrocínio: ApoioInstitucional: Apoio: Melhorandoo Relacionamentocom osclientesatravésde BPM
  • 19.
    Pernambuco 02 SET2014 Organização: Patrocínio: ApoioInstitucional: Apoio: Melhorandoo Relacionamentocom osclientesatravésde BPM RESULTADOS 1ºdiagramadeprocessos(estágio) ManualdeQualidade ProgramadeInformatização–SIGEST ProcedimentosePolíticas Novaestruturadoorganograma Culturadeplanejamento
  • 20.
    Pernambuco 02 SET2014 Organização: Patrocínio: ApoioInstitucional: Apoio: Melhorandoo Relacionamentocom osclientesatravésde BPM Programa da Qualidade Times de Melhoria Projeto Meta 1998 2010 2012
  • 21.
    Pernambuco 02 SET2014 Organização: Patrocínio: ApoioInstitucional: Apoio: Melhorandoo Relacionamentocom osclientesatravésde BPM 2º Ciclo de Processos NECESSIDADES Revisarosprocessosinternos Agregareficiênciaeeficácia Implantarmelhorias Promoverainovação 2010
  • 22.
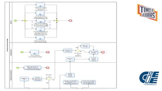
    Pernambuco 02 SET2014 Organização: Patrocínio: ApoioInstitucional: Apoio: Melhorandoo Relacionamentocom osclientesatravésde BPM Elencar processos Convidar participantes Treinar equipes Construir Acompanhar
  • 23.
    Pernambuco 02 SET2014 Organização: Patrocínio: ApoioInstitucional: Apoio: Melhorandoo Relacionamentocom osclientesatravésde BPM Processosescolhidos ProgramaAprendiz ContrataçãoeRenovação ValidaçãodeVagas ConvênioscomIE CRM
  • 24.
    Pernambuco 02 SET2014 Organização: Patrocínio: ApoioInstitucional: Apoio: Melhorandoo Relacionamentocom osclientesatravésde BPM ColaboradoresConvocados Times multidisciplinares
  • 25.
    Pernambuco 02 SET2014 Organização: Patrocínio: ApoioInstitucional: Apoio: Melhorandoo Relacionamentocom osclientesatravésde BPM TreinamentodosTimes “ESCREVENDOEMELHORANDO PROCESSOS”
  • 26.
    Pernambuco 02 SET2014 Organização: Patrocínio: ApoioInstitucional: Apoio: Melhorandoo Relacionamentocom osclientesatravésde BPM AcompanhamentodosTimes Ajustedosdesenhos Apoiometodológico Validaçãodosprocessos
  • 27.
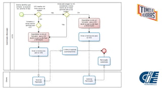
    Pernambuco 02 SET2014 Organização: Patrocínio: ApoioInstitucional: Apoio: Melhorandoo Relacionamentocom osclientesatravésde BPM EXPECTATIVAS Recursos •Relocação de funcionários de outras áreas para a Central de Relacionamento com as UCEs •Treinamento contínuo Redução de Custos •Telefone •retrabalho •Fonte de erros •Redundâncias •Insatisfação do cliente Espaço Físico •Manutenção do espaço físico da Central de Relacionamento •Estruturar para atendimento exclusivo as UCEs
  • 28.
  • 29.
  • 32.
  • 35.
    Pernambuco 02 SET2014 Organização: Patrocínio: ApoioInstitucional: Apoio: Melhorandoo Relacionamentocom osclientesatravésde BPM Informaçõesconsolidadas Todososprocessosvisíveis Açãoimediata Registrodoscontatos Pro-atividade Monitoramentoconstante
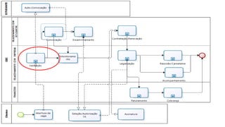
  • 36.
    Pernambuco 02 SET2014 Organização: Patrocínio: ApoioInstitucional: Apoio: Melhorandoo Relacionamentocom osclientesatravésde BPM UCE respondeu no site “Não” para renovação: TCE do estudante não pode ser renovado:
  • 37.
  • 38.
    Pernambuco 02 SET2014 Organização: Patrocínio: ApoioInstitucional: Apoio: Melhorandoo Relacionamentocom osclientesatravésde BPM Informaçõesfinanceiras Variaçãonaquantidadedeestagiários Vagasporsituação
  • 39.
    Pernambuco 02 SET2014 Organização: Patrocínio: ApoioInstitucional: Apoio: Melhorandoo Relacionamentocom osclientesatravésde BPM Informaçõesconsolidadas Todososprocessosvisíveis Açãoimediata Registrodoscontatos Pro-atividade Monitoramentoconstante
  • 40.
    Pernambuco 02 SET2014 Organização: Patrocínio: ApoioInstitucional: Apoio: Melhorandoo Relacionamentocom osclientesatravésde BPM RESULTADOS Construção do software de CRM. Unificação dos processos de relacionamento com os clientes. Unificação dos times relacionamento. Construção de serviços online para as empresas clientes. Único ponto de contato com o cliente (Momento da Verdade) Agilidade no atendimento e resolução de problemas Redução de custos Redução de redundância de informações
  • 41.
    Pernambuco 02 SET2014 Organização: Patrocínio: ApoioInstitucional: Apoio: Melhorandoo Relacionamentocom osclientesatravésde BPM Premiação
  • 42.
    Pernambuco 02 SET2014 Organização: Patrocínio: ApoioInstitucional: Apoio: Melhorandoo Relacionamentocom osclientesatravésde BPM CENTRO DE INTEGRAÇÃO EMPRESA ESCOLA DE PERNAMBUCO Programa da Qualidade Times de Melhoria Projeto Meta 1998 2010 2012
  • 43.
    Pernambuco 02 SET2014 Organização: Patrocínio: ApoioInstitucional: Apoio: Melhorandoo Relacionamentocom osclientesatravésde BPM “If you keep doing what you’ve always done, you’ll keep getting what you’ve always gotten” “ApropostafundamentaldoprojetoMETAfoiareduçãodecustosoperacionaisdoCentrodeIntegraçãoEmpresaEscola,atravésdareengenhariadeprocessos,utilizandoumametodologiadeanáliseemelhoriadeprocessosdenegócios,baseadonoBPMenosconceitosdopensamentoLean.”
  • 44.
    Pernambuco 02 SET2014 Organização: Patrocínio: ApoioInstitucional: Apoio: Melhorandoo Relacionamentocom osclientesatravésde BPM “Pessoas que interagem para executar um conjunto de atividades de entrega de valor ao cliente e gerar retorno de investimentos as partes interessadas” (CBOK) FORMAÇÃO DO CGPS
  • 45.
    Pernambuco 02 SET2014 Organização: Patrocínio: ApoioInstitucional: Apoio: Melhorandoo Relacionamentocom osclientesatravésde BPM CAPACITAÇÃO DO CGPS "Conhecer não é demonstrar nem explicar, é aceder à visão.“ Saint Exupéry
  • 46.
    Pernambuco 02 SET2014 Organização: Patrocínio: ApoioInstitucional: Apoio: Melhorandoo Relacionamentocom osclientesatravésde BPM Sensibilização do colaboradores
  • 47.
    Pernambuco 02 SET2014 Organização: Patrocínio: ApoioInstitucional: Apoio: Melhorandoo Relacionamentocom osclientesatravésde BPM A.Planejamento B.Detalhamento dos Processos atuais C.Definição de Indicadores D.Análise dos procedimentos E.Proposta de melhorias F.Monitoramento dos processos CICLOS DO PROJETO
  • 50.
    Pernambuco 02 SET2014 Organização: Patrocínio: ApoioInstitucional: Apoio: Melhorandoo Relacionamentocom osclientesatravésde BPM Implantaçãodenovosistematelefônico Duasunidadesdeatendimento 3131-6000Relacionamento 31316002 Financeiro/Cobrança
  • 51.
  • 52.
    Pernambuco 02 SET2014 Organização: Patrocínio: ApoioInstitucional: Apoio: Melhorandoo Relacionamentocom osclientesatravésde BPM Autoconvocaçãodevagaspelosite www.ciee-pe.org.br
  • 53.
    Pernambuco 02 SET2014 Organização: Patrocínio: ApoioInstitucional: Apoio: Melhorandoo Relacionamentocom osclientesatravésde BPM Autoconvocaçãodevagaspeloaplicativomóvel
  • 54.
    Pernambuco 02 SET2014 Organização: Patrocínio: ApoioInstitucional: Apoio: Melhorandoo Relacionamentocom osclientesatravésde BPM CENTRO DE INTEGRAÇÃO EMPRESA ESCOLA DE PERNAMBUCO Programa da Qualidade Times de Melhoria Projeto Meta Assessoria de Qualidade 1998 2010 2012 2015 FUTURO...
  • 55.
    Pernambuco 02 SET2014 Organização: Patrocínio: ApoioInstitucional: Apoio: Carlos Brazilcarlos@ciee-pe.org.br Fone: (81) 3131-6027 Obrigado! Pernambuco 02 SET 2014GOVERNANÇA DE PROCESSOS – DA ESTRATÉGIA À GESTÃO Organização: Patrocínio: ApoioInstitucional: Promoção: Apoio: