SENAC – Serviço Nacional de Aprendizagem Comercial
Curso Técnico em Contabilidade
MISS CACAU INDÚSTRIA ALIMENTÍCIA LTDA.
Kelly de Sousa Gaspar
Thiago de Oliveira Marques
São Paulo
Novembro/2013
Kelly de Sousa Gaspar
Thiago de Oliveira Marques
MISS CACAU INDÚSTRIA ALIMENTÍCIA LTDA.
Projeto desenvolvido no Curso Técnico em
Contabilidade e apresentado ao SENAC – Serviço
Nacional de Aprendizagem Comercial como exigência
parcial para avaliação
Docente Orientador: Patrícia Cristina Silva,
Eli Cassiano e Renato Vila Nova.
São Paulo
Novembro/2013
Sumário
INTRODUÇÃO ................................................................................................... 5
Capitulo I............................................................................................................ 6
1. LEGALIZAÇÃO DO NEGÓCIO................................................................. 6
1.1 Regimes Tributários vigentes no país................................................ 6
1.2 Contrato Social. ................................................................................. 9
1.3 Contrato de Prestação de Serviços de assessoria contábil. ............ 17
Capitulo II......................................................................................................... 26
2. PROCEDIMENTOS DE ABERTURA...................................................... 26
2.1 Abertura da empresa em todos os órgãos pertinentes........................ 26
2.2 Check List para os procedimentos de abertura da empresa. .............. 26
2.3 Atividade empresarial (Industria)......................................................... 29
2.4 Organograma dos principais departamentos. ..................................... 34
2.5 Necessidades departamentais referentes: pessoal, máquinas, móveis,
equipamentos e etc................................................................................... 35
2.6 Fluxogramas para cada um dos departamentos. ................................ 38
Capitulo III........................................................................................................ 47
3. CONTABILIDADE DE CUSTOS............................................................. 47
3.1 Terminologias de Custos..................................................................... 47
3.2 Principio contábil utilizado, aplicado á Contabilidade de Custos......... 49
3.3 Bases de rateio utilizadas e cálculos efetuados.................................. 49
3.4 Matérias - primas utilizadas................................................................. 52
3.5 Método de controle de estoques utilizado na saída e entrada de
matérias-primas. ....................................................................................... 54
Capitulo IV........................................................................................................ 65
4. ASPECTOS TRABALHISTAS/PREVIDENCIÁRIO E CÁLCULOS ......... 65
4.1 Conceito e a importância do departamento de pessoal. ..................... 65
4.2 Convenção Coletiva de Trabalho. ....................................................... 66
4.3 Admissões........................................................................................... 69
4.4 Folhas de pagamento departamentalizada. ........................................ 91
4. 5 Obrigações acessórias do departamento de pessoal....................... 115
4.6 Resumos das folhas de pagamento por departamento..................... 121
4.7 Contribuições Previdenciárias com base na Lei: 12.546/2011.......... 136
Capitulo V....................................................................................................... 138
5. TRATAMENTO FISCAL E TRIBUTÁRIO DAS OPERAÇÕES.............. 138
5.1 Conceitos de SPED FISCAL e EFD - Contribuições......................... 138
5.2 A Importância do Departamento Fiscal na Empresa........................ 141
5.3 Notas Fiscais (entradas e saídas)..................................................... 142
5.4 Livros fiscais...................................................................................... 203
5.5 Cálculos dos tributos diretos. ............................................................ 241
5.6 Fluxograma do Departamento Fiscal. ............................................... 242
Capitulo VI...................................................................................................... 243
6. VALIDAÇÃO DAS OPERAÇÕES FISCAIS .......................................... 243
6.1 Obrigações Tributarias...................................................................... 243
6.2 Conceito e obrigações elaboradas.................................................... 243
6.3 Obrigações e termos......................................................................... 340
6.4 Relatório da finalidade, obrigatoriedade e prazos de apresentação das
obrigações............................................................................................... 345
Capitulo VII..................................................................................................... 348
7. TEORIA GERAL E PRÁTICA CONTÁBIL............................................. 348
7.1 Teoria da Contábil e importância do departamento. ......................... 348
7.2 Conceito de SPED CONTÀBIL e sua função no cenário atual......... 349
7.3 Plano de Contas da empresa............................................................ 350
7.4 Livro Diário. ....................................................................................... 356
7.5 Livro Razão. ...................................................................................... 365
7.6 Balancetes mensais. ......................................................................... 405
7.7 Conceito e simulação dos ajustes, através do LALUR, nas partes A e
B.............................................................................................................. 410
7.8 Apuração do resultado do trimestre e calculo do IRPJ, AIR e CSLL. 412
7.9 Principais alterações introduzidas pela Lei 11.638 de 28.12.2007.... 414
7.10 Princípios de Contabilidade, com base nas Resoluções CFC
(750/1993 e 1282/2010).......................................................................... 416
Capitulo VIII.................................................................................................... 418
8. PROCEDIMENTOS DE CONCILIAÇÃO .............................................. 418
8.1 Importância da conciliação contábil como ferramenta de apoio........ 418
8.2 Conciliações pertinentes sugeridas................................................... 419
Capitulo IX...................................................................................................... 420
9. ELABORAÇÃO DAS DEMONSTRAÇÕES........................................... 420
9.1 Balanço Patrimonial trimestral........................................................... 420
9.2 Demonstrações do Resultado do Exercício. ..................................... 422
9.3 Demonstração das Mutações do Patrimônio Liquido (DMPL) trimestral.
................................................................................................................ 424
9.4 Demonstração do Fluxo de Caixa (DFC) trimestral, com base na
Resolução CFC (1296/2010)................................................................... 425
9.5 Demonstração do Valor Adicionado (DVA) trimestral, com base na
Resolução CFC (1296/2010) e modelo FIPECAFI.................................. 428
ANEXOS ........................................................................................................ 430
CONCLUSÃO................................................................................................. 450
BIBLIOGRAFIA .............................................................................................. 451
“Ninguém se engane a si mesmo: se alguém dentre vos
se tem por sábio neste mundo, faça se louco para ser sábio.
Porque a sabedoria deste mundo é loucura diante de Deus;
pois está escrito: Ele apanha os sábios na sua própria astúcia
Coríntios 3: 18-19.
5
INTRODUÇÃO
Este projeto tem por objetivo a busca e exposição de um conjunto de
informações capazes de transpor as dificuldades encontradas no aprendizado
da contabilidade.
Neste sentido serão abordados temas pertinentes ao cotidiano das
entidades e que um profissional contábil indispensavelmente deve saber.
A organização por nós analisada tem como atividade principal a
industrialização de chocolates, atualmente o Brasil é o terceiro maior polo
produtor desta iguaria fina e delicada com sabores inexplicáveis. As mulheres
consomem mais chocolate que os homens representando 56% do mercado
consumidor.
De acordo com estudos encomendados pela Associação Brasileira da
Indústria de Chocolates, Cacau, Amendoim, Balas e Derivados (ABICAB), diz
que 75% dos brasileiros consomem chocolate e 35% destes não trocam esta
delicia por nada.
Apesar da sazonalidade deste produto que acontece na Páscoa, nota-se
um crescimento em épocas como Inverno, Natal e Dia dos Namorados onde o
consumo aumenta respectivamente em 23%, 16% e 11%.
Estima-se que até o ano de 2016 o Brasil alcance a colocação de
segundo maior polo produtor de chocolate e derivados, este mercado cresce
em torno de 20% ao ano.
Levando em conta o desenvolvimento econômico deste mercado
decidimos aplicar os conhecimentos adquiridos e analisar este universo que de
longe é apaixonante e delicioso.
Serão analisadas todas as etapas para a formação e concepção de uma
empresa passando pela abertura, escrituração fiscal, escrituração contábil,
contratação de mão de obra e seus aspectos trabalhistas, custos de produção,
aquisição de ativos e demais necessidades que venham surgir.
Sempre com base na legislação brasileira vigente, pretende-se assim
então dar inicio ao desenvolvimento do projeto ora proposto.
6
Capitulo I
1. LEGALIZAÇÃO DO NEGÓCIO
1.1 Regimes Tributários vigentes no país.
Segundo o Código Tributário Nacional (CTN) em seu artigo 3° define
tributo como.
“Art. 3° - Tributo é toda prestação pecuniária compulsória, em moeda
cujo valor nela se possa exprimir, que não constitua sanção de ato
ilícito, instituída na lei e cobrada mediante atividade administrativa
plenamente vinculada”.
O tributo é caracterizado por alguns elementos; fato gerador, contribuinte
e a base de cálculo.
Para que haja uma obrigação tributária é necessário que exista um
vinculo jurídico entre credor (Ativo) e devedor (Passivo), onde o Estado com
base na legislação tributária venha exigir a prestação de obrigações tributárias.
Os tributos podem ser classificados em diretos, quando a obrigação
tributária é suportada somente pelo contribuinte (responsabilidade pessoal),
sem que seja repassado a terceiros e incide sobre seu patrimônio ou renda
enquanto que os indiretos, por sua vez transfere a carga financeira da
obrigação tributária para outrem por meio de repasse para o preço final e incide
sobre a produção ou circulação de bens e serviços.
São quatro as espécies de tributos;
 Impostos
 Taxas
 Contribuições
 Empréstimos Compulsórios
Existem quatro enquadramentos dos regimes tributários em vigência no
Brasil.
7
Simples Nacional, é um regime unificado de arrecadação de tributos
devidos pelas empresas que sejam microempresas (ME) com receita bruta de
até R$ 360.000,00 (trezentos e sessenta mil), ou empresas de pequeno porte
(EPP) que devem ter renda bruta superior R$ 360.000,00 (trezentos e sessenta
mil) até 3.600.000,00, esses tributos serão recolhidos através de um único
documento.
Neste estão inclusos os seguintes tributos; imposto de renda pessoa
jurídica (IRPJ), imposto sobre produto industrializado (IPI), contribuição social
sobre o lucro liquido (CSLL), contribuição para financiamento da seguridade
social (COFINS), contribuição para o (PIS) contribuição previdenciária patronal
(CPP), impostos sobre operações relativas à circulação de mercadorias (ICMS)
e o imposto sobre serviços de qualquer natureza (ISSQN).
A alíquota é definida pela receita bruta total acumulada nos 12 meses
anteriores, então se verifica a receita bruta do mês e aplica a alíquota conforme
definição da tabela e ramo de atividade.
Existem ramos de atividades vedados de participar deste tipo de
tributação como, por exemplo, empresas que realizem a prestação de serviço
de transporte Interestadual ou Intermunicipal. Maiores informações consultar
Lei Complementar 123 de 14 de dezembro de 2006.
Lucro Presumido, este tipo de tributação é presumido pelo fisco,
determinado com base na receita bruta sobre o valor das vendas ou prestação
de serviços através de aplicação de alíquotas variáveis entre 1.6% a 32%, em
função do ramo de atividade.
Podem optar por esse tipo de tributação, a pessoa jurídica cuja receita
do ano anterior tenha sido inferior a R$ 78.000.000,00 ou proporcional (6,5
milhões/mês), e que estejam desobrigados ao lucro real.
Neste tipo de tributação a base de calculo é apurada sobre a receita
bruta menos as deduções com vendas canceladas, descontos incondicionais,
IPI e ICMS-ST, que são aplicados as seguintes alíquotas 15% para IRPJ
(Imposto de Renda Pessoa Jurídica), 9% para CSLL (Contribuição Social sobre
o Lucro Liquido), apurados trimestralmente.
Nesta modalidade o PIS e a COFINS são cumulativos com uma alíquota
de 0,65% e 3% respectivamente
8
Esta opção se da através do pagamento da DARF, código lucro
presumido e não pode ser alterado durante o ano vigente mesmo havendo
prejuízo, estão desobrigadas de escrituração contábil, mas deve manter o livro
caixa, registro de inventário e documentos base para escrituração comercial e
fiscal.
Lucro Real, neste regime é priorizado os resultados apurados
trimestralmente, anualmente ou ainda por estimativa ajustados pelas adições,
exclusões ou compensações na legislação do imposto de renda.
São obrigados a este tipo de tributação pessoas jurídicas cujo
rendimento do ano anterior seja superior a R$ 78.000.000,00, que exerçam
atividades financeiras, auferir lucros ou rendimentos oriundos do exterior, que
usufruam de incentivos fiscais sobre o IRPJ e outras que podem ser
consultados na Lei 9.718/98 art. 14.
No lucro Real o IRPJ e a CSLL deverão ser apurados trimestralmente,
anualmente ou por estimativa e suas alíquotas são iguais ao do Lucro
Presumido 15% e 9% respectivamente. Os pagamentos mensais calculados
sob estimativa são considerados antecipações até o balanço final.
Nesta modalidade os tributos PIS e a COFINS são não cumulativos, ou
seja, podem ser utilizados os creditos da cadeia anterior e suas alíquotas são
respectivamente 1,65% e 7,60%. O pagamento é feito através da DARF,
código do lucro real.
Quando houver prejuízo na apuração não é necessário pagamento de
IRPJ e CSLL uma vez que ambos são pagos com base no lucro do exercício
contábil.
Nos regimes tributários Lucro Real e Lucro Presumido são calculados
mais 10% sobre o IRPJ quando o faturamento da empresa exceder
R$20.000,00 (vinte mil) mensais, ou R$ 60.000,00 (sessenta mil) trimestral.
Nestes mesmos regimes tributários são calculados também a CPP
(Contribuição Patronal Previdenciária), que corresponde a 20% do valor da
folha de pagamento.
Existe também o Lucro Arbitrado, que como o próprio nome sugere é o
arbitramento do lucro para calcular o imposto de renda devido, ou seja, a
9
autoridade tributária estipula um valor a pessoa jurídica quando esta estiver
deixado de cumprir com as obrigações acessórias.
A tributação com base no lucro arbitrado e apurado trimestralmente e é
uma prerrogativa da autoridade fiscal que por sua vez arbitrará o lucro na forma
de lei nas hipóteses em que a escrituração fiscal e ou contábil for
desclassificada. Lei 8.981/95 e o RIR/99 art. 529 a 539.
A organização Miss Cacau Indústria Alimentícia Ltda. Apurará a sua
atividade pelo Lucro Real.
1.2 Contrato Social.
O contrato Social foi elaborado seguindo a nova lei do código civil n°
12.441 de 11 de julho de 2011, que substituiu a lei n° 10.406 de 10 de janeiro
de 2002.
O presente contrato foi elaborado pela 2KTOM’S Assessoria Contábil
LTDA, situado á Avenida Paulista, n° 1.159 – conjunto 110 – 1°andar.
CONTRATO DE CONSTITUIÇÃO DE SOCIEDADE
EMPRESARIA LIMITADA
MISS CACAU INDÚSTRIA ALIMENTICIA LTDA.
Pelo presente instrumento particular, e na melhor forma de direito, as
partes abaixo:
JESSICA DE OLIVEIRA MARQUES DA COSTA, brasileira, casada, no
regime comunhão parcial de bens, empresária, portadora da Cédula de
Identidade RG sob o n.º 34.883.052-X SSP/SP e do CPF/MF sob o n.º
323.687.218-78, residente e domiciliado na Rua Senador Fernandes Távora, nº
15 casa 2 – Bairro Artur Alvim – no Município de São Paulo/SP, CEP: 03.563-
270;
10
MATHEUS DE OLIVEIRA MARQUES DANTAS, brasileiro, casado, no
regime comunhão parcial de bens, empresário, portador da Cédula de
Identidade RG sob o n.º 28.879.193-9 SSP/SP e do CPF/MF sob o n.º
186.942.218-02, residente e domiciliado na Rua Senador Fernandes Távora, nº
15 casa 2 – Bairro Artur Alvim – no Município de São Paulo/SP, CEP: 03.563-
270;
Tem entre si justo e contratado, constituir uma Sociedade Empresária
Limitada, que se regerá conforme cláusulas e condições abaixo descritas,
pelas disposições do Código Civil – lei 10.406 de 10/01/2002 e, supletivamente,
pelas normas que se regem a Lei das Sociedades por Ações. Nos termos do
Código Civil (Lei 10.406 de 11/01/2002), que se regerá pelas cláusulas e
condições seguintes:
CAPÍTULO I
DA DENOMINAÇÃO, SEDE, FINS E DURAÇÃO
Artigo 1º - A sociedade girará sob a denominação social de MISS
CACAU INDÚSTRIA ALIMENTICIA LTDA.
Artigo 2º - A sociedade terá sua sede na Rua Jati, nº 477, Bairro Jardim
Cumbica – Guarulhos/SP – CEP: 07.180-140, podendo ainda a critério dos
sócios abrir filiais, depósitos fechados, escritórios, agências ou sucursais em
qualquer ponto do País ou no exterior, pela decisão dos sócios representando
a maioria do capital social.
Artigo 3º - A sociedade terá por objetivo social, Fabricação de barras de
chocolate, bombons e cremes de chocolate.
Artigo 4º - O prazo de duração da sociedade é por tempo
indeterminado.
CAPÍTULO II
DO CAPITAL SOCIAL E DAS QUOTAS
11
Artigo 5º - O capital da sociedade será de R$ 700.000,00 (setecentos
mil reais) divididos em 700.000 (setecentas mil) quotas, no valor nominal de R$
1,00 (um real) cada uma, totalmente subscritas e integralizadas em moeda
corrente do País pelos sócios, estando assim distribuídas:
Sócios Quotas Valor (R$) %
JESSICA DE OLIVEIRA MARQUES DA COSTA 350.000 350.000,00 50%
MATHEUS DE OLIVEIRA MARQUES DANTAS 350.000 350.000,00 50%
Total 700.000 700.000,00 100%
CAPÍTULO III
DA RESPONSABILIDADE DOS SÓCIOS E DOS ADMINISTRADORES
Artigo 6º - Na Sociedade Empresaria Limitada, a responsabilidade de
cada sócio é restrita ao valor de suas quotas, mas todos respondem
solidariamente pela integralização do Capital Social, conforme artigo 1.052 da
Lei 10.406/2002;
Parágrafo Único – Os sócios e os administradores declaram sob as
penas da lei que não estão incursos ou condenados a pena que vede, ainda
que temporariamente, por crime falimentar, de prevaricação, peita ou suborno,
concussão, peculato, ou contra a economia popular, contra o sistema financeiro
nacional, contra as normas de defesa da concorrência, contra as relações de
consumo, a fé pública ou a propriedade, enquanto perdurarem os efeitos da
condenação, conforme parágrafo 1º do artigo 1011 do Código Civil – lei 10406
de 10/01/2002.
CAPÍTULO IV
DA ADMINISTRAÇÃO
Artigo 7º - A sociedade será administrada por tempo indeterminado,
pelo (a) sócio (a) JESSICA DE OLIVEIRA MARQUES DA COSTA a qual fica
desde já investida no cargo, de Administrador (a), com os mais amplos e
ilimitados poderes de administração em geral, resolvendo todos os negócios e
12
assuntos sociais, podendo para tanto, abrir, movimentar e encerrar contas
bancárias, cabendo à representação ativa e passiva da sociedade em juízo ou
fora dele em suas relações com terceiros, podendo nomear terceiros como
administradores. São expressamente vedados, sendo nulos e inoperantes com
relação à sociedade, os atos de qualquer dos quotistas, diretores,
procuradores, ou funcionários que a envolverem em obrigações relativas a
negócios ou operações estranhas ao objetivo social, tais como: avais,
endossos, cartas de fianças, abonos de favor, enfim todos os demais
documentos comumente chamados de favor, que venham acarretar obrigações
à sociedade, sob pena de nulidade das mesmas.
CAPÍTULO V
DA RETIRADA DE PROLABORE
Artigo 8º - Os sócios que efetivamente exercerem atividade de
administração, ou quaisquer outros serviços à sociedade, terá direito a uma
retirada a título de pró-labore, com valor previamente combinado, que será
lançado à conta de despesas gerais nos termos da legislação em vigor.
CAPÍTULO VI
DAS DELIBERAÇÕES DOS SÓCIOS
Artigo 9º - As deliberações sociais, das atividades da sociedade
previstas nos artigos 1071, 1072 e 1076 do Código Civil- lei 10.406 de
10/01/2002, serão tomadas da seguinte forma:
Parágrafo 1º - A aprovação das contas da administração com a
assinatura dos sócios no Balanço Patrimonial e nos Livros Diário ou Caixa.
Parágrafo 2º - A designação e destituição de administradores, o modo
de sua remuneração, a nomeação e destituição dos liquidantes e o julgamento
de suas contas e o pedido de recuperação judicial serão decididas, quando
necessário, em comum acordo pelos sócios respeitando a quantidade de
quotas superior a 51%, do capital social.
13
Parágrafo 3º - A modificação do contrato social, a incorporação, a fusão
e a dissolução da sociedade, ou a cessação do estado de liquidação, serão
decididas, quando necessário, em comum acordo pelos sócios respeitando a
quantidade de quotas de no mínimo ¾ (três quartos) do capital social, conforme
art. 1076 inciso I, da lei 10.406 de 10/01/2002.
Parágrafo 4º - As deliberações infringentes do contrato social ou da lei
tornam ilimitada a responsabilidade dos que expressamente as aprovam.
CAPÍTULO VII
DA SUCESSÃO E DA RETIRADA
Artigo 10º - Em caso de falecimento, insolvência ou interdição de
qualquer dos sócios, os herdeiros, meeiros ou sucessores do sócio falecido,
insolvente ou interdito, poderão ingressar na sociedade.
Parágrafo 1º - Não convindo, porém, ao sócio remanescente o ingresso
daqueles na sociedade, os haveres do sócio falecido, insolvente ou interdito,
serão pagos aos herdeiros, meeiros ou sucessores aprovado e levantado na
ocasião, e se necessário, com verificação de peritagem por delegação
outorgada pelos herdeiros e na seguinte forma: 10% (dez por cento) até 30
(trinta) dias após o falecimento, insolvência ou interdição do sócio e o saldo em
24 (vinte e quatro) parcelas mensais e sucessivas, acrescidas de juros legais,
vencendo-se a 1º (primeira) em 60 (sessenta) dias após o evento.
Parágrafo 2º - O sócio interessado em ceder, transferir, onerar ou
alienar parte ou totalidade das suas quotas na sociedade a terceiros, deverá
notificar por escrito com antecedência de 60 (sessenta) dias a os outros sócios
para exercer o direito de preferência, informando o valor e condições de
pagamento.
Parágrafo 3º - O sócio remanescente deverá no prazo de 30 (trinta) dias
manifestar o consentimento ou oposição à cessão, transferência, ônus ou
alienação. Caso seja de interesse do sócio, este poderá adquirir as quotas na
proporção da participação societária e nas mesmas condições pactuadas pelo
interessado e o terceiro.
14
Parágrafo 4º - Caso o sócio representando mais da metade do capital
social opuser-se à cessão, transferência, ônus ou alienação, poderá requerer a
sua exclusão da sociedade e os seus haveres serão pagos conforme
estabelecido no parágrafo 5º deste artigo.
Parágrafo 5º - Se um dos sócios desejar se retirar da sociedade, deverá
comunicar essa decisão aos outros sócios por escrito, com antecedência
mínima de 60 (sessenta) dias, e seus haveres apurados em balanço levantado
especialmente na ocasião lhe serão pagos em 24 (vinte e quatro) parcelas
mensais e sucessivas sem juros.
Parágrafo 6º - No caso de débito particular de sócio ser executado pelo
credor e este requerer a liquidação das suas quotas, o seu valor será apurado
através de balanço especialmente levantado para esse fim. O resultado será
arcado proporcionalmente pelos sócios remanescentes, não sendo caso de
dissolução da sociedade. Havendo saldo em relação ao sócio devedor, este
será liquidado na forma estabelecida no parágrafo 5º deste artigo, operando-se
assim a sua retirada da sociedade.
CAPÍTULO VIII
DO EXERCÍCIO SOCIAL, DO BALANÇO E DOS RESULTADOS.
Artigo 11º - O exercício fiscal e contábil coincide com o ano civil. Ao
final de cada exercício proceder-se-á a elaboração do inventário, do balanço
patrimonial e do balanço de resultado econômico, sendo que os lucros líquidos
terão destino que a maioria dos sócios quotistas resolverem, e em caso de
distribuição de lucros aos sócios, não precisa necessariamente ser na
proporção das quotas que cada sócio possuir.
Artigo 12º - Os prejuízos, acaso verificados, serão suportados pelos
sócios na proporção de suas quotas, podendo ser mantidos como pendentes,
para compensação com lucros futuros.
Artigo 13º - No decorrer do exercício, poderão ser levantados balanços
intermediários por decisão da maioria dos sócios, para apuração do resultado
econômico até aquela data e eventual distribuição de lucros.
15
CAPÍTULO IX
DA EXCLUSÃO E DISSOLUÇÃO DA SOCIEDADE
Artigo 14º - Quando o sócio, representando mais da metade do capital
social, entender que outro sócio está colocando em risco a atividade da
empresa em virtude de atos de inegável gravidade ou em desacordo com o
estabelecido neste contrato ou com a lei, poderá excluí-lo da sociedade por
justa causa, mediante alteração do contrato social.
Parágrafo 1º - A exclusão poderá ser determinada em reunião
especialmente convocada para esse fim, ciente o acusado em tempo hábil para
permitir seu comparecimento e o exercício do direito de defesa.
Parágrafo 2º - A retirada, exclusão, incapacidade ou falência de
qualquer dos sócios não dissolverá a sociedade, que prosseguirá com os
sócios remanescentes, sucessores ou herdeiros, e seus haveres lhes serão
pagos conforme estabelecido no parágrafo 5º do artigo 10º.
Parágrafo 3º - Os sócios remanescentes poderão adquirir as quotas do
sócio retirante, excluído, incapaz, falecido ou falido, conforme deliberação em
reunião dos sócios, evitando-se assim, a redução do capital social.
Artigo 15º - A sociedade poderá ser dissolvida na forma dos artigos
1033 a 1038, 1044, 1076 inciso I e 1087 do Código Civil – lei 10.406 de
10/01/2002.
CAPÍTULO X
DAS DISPOSIÇÕES FINAIS
Artigo 16º - Os sócios elegem o Foro da Comarca de São Paulo –
Capital, para dirimir todas as questões oriundas deste contrato, ou se
preferirem, a solução será confiada a um juízo arbitral, composto por 3 (três)
membros, sendo 2 (dois) da escolha dos sócios e o terceiro por indicação dos
árbitros com a função de desempatador.
16
Artigo 17º - Finalmente, por estarem entre si justos e contratados,
obrigam-se por si e seus herdeiros a cumprirem fielmente o presente contrato
social, que mandaram imprimir em 3 (três) vias de igual teor e forma, onde
assinam na presença de 2 (duas) testemunhas e rubricam todas as demais
vias, as quais devidamente regularizadas de conformidade com a legislação
em vigor terá uma via arquivada na Junta Comercial do Estado de São Paulo,
ficando as demais em poder dos sócios.
Guarulhos, 01 de Julho de 2013.
________________________________________
JESSICA DE OLIVEIRA MARQUES DA COSTA
SOCIA.
_______________________________________
MATHEUS DE OLIVEIRA MARQUES DA DANTAS
SOCIO.
TESTEMUNHAS:
_________________________________
Thiago de Oliveira Marques da Costa
RG n°. 48.275.630-5 SSP/SP
CPF/MF nº. 393.326.798-60
17
__________________________________
Kelly de Sousa Gaspar
RG n° 42.393.092-8 SSP/SP
CPF/MF nº. 312.506.438-48
1.3 Contrato de Prestação de Serviços de assessoria contábil.
O presente contrato foi elaborado pela 2KTOM’S Assessoria Contábil
LTDA, situado á Avenida Paulista, n° 1.159 – conjunto 110 – 1°andar.
INSTRUMENTO PARTICULAR DE CONTRATO DE PRESTAÇÃO DE
SERVIÇOS PROFISSIONAIS CONTÁBEIS
CONTRATADA: 2KTOM´S Assessoria Contábil LTDA, estabelecida na
Avenida Paulista 1159 conjunto 110/111 1° Andar, Bairro Bela Vista São
Paulo/SP – CEP 01.311-200 CNPJ 10.901.889/0001-03, neste ato por seu
representante legal, Sr. Thiago de Oliveira Marques da Costa, portador da
Cédula de Identidade RG Nº 48.275.630-5 SSP/SP e do CPF/MF N°
393.326.798-60.
CONTRATANTE: MISS Cacau Indústria Alimentícia LTDA, estabelecida
Rua Jati, nº 477, Bairro Jardim Cumbica – Guarulhos/SP – CEP: 07.180-140
CNPJ 12.904.987/0001-89, neste ato por seu representante legal, Sr (a).
Jessica de Oliveira Marques da Costa, portador da Cédula de Identidade RG
N.º 34.883.052-X SSP/SP e do CPF/MF sob o n.º 323.687.218-78.
Pelo presente instrumento particular, as partes acima devidamente
qualificadas, doravante denominadas simplesmente CONTRATADA e
CONTRATANTE, na melhor forma de direito, sendo capazes, ajustam e
18
contratam a prestação de serviços profissionais, segundo as cláusulas e
condições adiante arroladas.
Fica esclarecido entre as partes que para efeitos deste instrumento
contratual, a utilização do termo “Código Civil em vigor” corresponde à Lei n°
10.406, de 10 de janeiro de 2002 e em vigor desde 11 de janeiro de 2003.
CLÁUSULA 1ª - DO OBJETO
O objeto do presente consiste na prestação pela CONTRATADA à
CONTRATANTE, dos seguintes serviços profissionais indicados nos itens
abaixo elencados.
1.1 - ÁREA CONTÁBIL
1.1.1 - Classificação e escrituração da contabilidade de acordo
com as normas e princípios contábeis vigentes;
1.1.2 - Apuração de balancetes;
1.1.3 - Elaboração do Balanço Anual e Demonstrativo de
Resultados.
1.1.4 - Elaboração de todas as Obrigações Assessorias
pertinentes ao Departamento Contábil
1.2 - ÁREA FISCAL
1.2.1 - Orientação e controle da aplicação dos dispositivos legais
vigentes sejam federais, estaduais ou municipais;
1.2.2 - Escrituração dos registros fiscais do IPI, ICMS, ISS e
elaboração das guias de informação e de recolhimento dos tributos devidos;
1.2.3 - Atendimento das demais exigências previstas em atos
normativos, bem como de eventuais procedimentos de fiscalização tributária.
1.1.4 - Elaboração de todas as Obrigações Assessorias
pertinentes ao Departamento Fiscal
19
1.3 - ÁREA DO IMPOSTO DE RENDA PESSOA JURÍDICA
1.3.1 - Orientação e controle de aplicação dos dispositivos legais
vigentes;
1.3.2 - Elaboração da declaração anual de rendimentos e
documentos correlatos;
1.3.3 - Atendimento das demais exigências previstas em atos
normativos, bem como de eventuais procedimentos de fiscalização.
1.4 - ÁREA TRABALHISTA E PREVIDENCIÁRIA
1.4.1 - Orientação e controle da aplicação dos preceitos da
Consolidação das Leis do Trabalho, bem como aqueles atinentes à Previdência
Social, “PIS”, “FGTS” e outros aplicáveis às relações de emprego mantidas
pela CONTRATANTE;
1.4.2 - Manutenção dos Registros de Empregados e serviços
correlatos;
1.4.3 - Elaboração da Folha de Pagamento dos empregados e de
Pró-Labore, bem como das guias de recolhimento dos encargos sociais e
tributos afins;
1.4.4 - Atendimento das demais exigências previstas na
legislação, bem como de eventuais procedimentos de fiscalização.
1.4.5 - Elaboração de todas as Obrigações Assessorias
pertinentes ao Departamento De Pessoal
1.5 - ÁREAS EMPRESARIAL
1.5.1 – Adequação das empresas, do ponto de vista contábil, às
modificações advindas com Código Civil em vigor (Lei n.o. 10.406/02), no que
concerne a seu Livro II da parte especial, que trata do Direito de Empresa.
1.5.2 – Utilização, nos itens anteriores, no que couber, do Código
Civil em vigor (Lei n.o. 10.406/02)
20
1.5.3 - O objeto deste contrato restringe aos serviços
consignados em seu bojo. Qualquer alteração, por menor que seja, deverão
obrigatoriamente ser efetivados por escrito através de um novo instrumento ou
termo aditivo, ambos com expressa referência ao instrumento primeiro,
assinado entre as partes.
1.5.4 – Este contrato terá prazo indeterminado e sua rescisão
obedecerá ao disposto na Cláusula 5.
CLÁUSULA 2ª - DAS CONDIÇÕES DE EXECUÇÃO DOS SERVIÇOS
Os serviços serão executados nas dependências da CONTRATADA, ou
nas dependências da CONTRATANTE sendo em comum acordo em
obediência às seguintes condições:
2.1. - A documentação indispensável para o desempenho dos serviços
arrolados na cláusula 1ª será fornecida pela CONTRATANTE, consistindo,
basicamente, em:
2.1.1 - Boletim de caixa e documentos nele constantes;
2.1.2 - Extratos de todas as contas correntes bancárias, inclusive
aplicações; e documentos relativos aos lançamentos, tais como depósitos,
cópias de cheques, borderôs de cobrança, descontos, contratos de crédito,
avisos de créditos, débitos, etc.;
2.1.3 - Notas-Fiscais de compra (entradas) e de venda (saídas),
bem como comunicação de eventual cancelamento das mesmas e também os
arquivos XML;
2.1.4 - Controle de frequência dos empregados e eventual
comunicação para concessão de férias, admissão ou rescisão contratual, bem
como correções salariais espontâneas.
2.2. - A documentação deverá ser enviada pela CONTRATANTE de
forma completa e em boa ordem nos seguintes prazos:
2.2.1 - Até 5 (cinco) dias após o encerramento do mês, os
documentos relacionados nos itens 2.1.1 e 2.1.2, acima;
21
2.2.2 - Semanalmente, os documentos mencionados no item 2.1.3
acima, sendo que os relativos à última semana do mês, no 1º (primeiro) dia útil
do mês seguinte;
2.2.3 - Até o dia 25 do mês de referência quando se tratar dos
documentos do item 2.1.4, para elaboração da folha de pagamento;
2.2.4 - No mínimo 48 (quarenta e oito) horas antes a comunicação
para dação de aviso de férias e aviso prévio de rescisão contratual de
empregados, acompanhados do Registro de Empregados.
2.3. - A CONTRATADA compromete-se a cumprir todos os prazos
estabelecidos na legislação de regência quanto aos serviços contratados,
especificando-se, porém, os prazos abaixo:
2.3.1 - A entrega das guias de recolhimento de tributos e
encargos trabalhistas à CONTRATANTE far-se-á com antecedência de 2 (dois)
dias do vencimento da obrigação.
2.3.2 - A entrega da Folha de Pagamento, recibos de pagamento
salarial, de férias e demais obrigações trabalhistas far-se-á até 72 (setenta e
duas) horas após o recebimento dos documentos mencionados no item 2.1.4.
2.3.3 - A entrega de Balancete far-se-á até o dia 20 do 2º
(segundo) mês subsequente ao período a que se referir.
2.3.4 - A entrega do Balanço Anual far-se-á até 30 (trinta) dias
após a entrega de todos os dados necessários à sua elaboração,
principalmente o Inventário Anual de Estoques, por escrito, cuja execução é de
responsabilidade da CONTRATANTE.
2.4. - A remessa de documentos entre os contratantes deverá ser feita
sempre sob protocolo.
CLÁUSULA 3ª - DOS DEVERES DA CONTRATADA
3.1 - A CONTRATADA desempenhará os serviços enumerados na
cláusula 1ª com todo zelo, diligência e honestidade, observada a legislação
vigente, resguardando os interesses da CONTRATANTE, sem prejuízo da
dignidade e independência profissionais, sujeitando-se, ainda, às normas do
22
Código de Ética Profissional do Contabilista, aprovado pela Resolução Nº
803/96 do Conselho Federal de Contabilidade.
3.2 - Responsabilizar-se-á a CONTRATADA por todos os prepostos
que atuarem nos serviços ora contratados, indenizando à CONTRATANTE, em
caso de culpa ou dolo.
3.2.1. - A CONTRATADA assume integral responsabilidade por
eventuais multas fiscais decorrentes de imperfeições ou atrasos nos serviços
ora contratados, excetuando-se os ocasionados por força maior ou caso
fortuito, assim definidos em lei, depois de esgotados os procedimentos de
defesa administrativa, sempre observado o disposto no item 3.5.
3.2.1.1. - Não se incluem na responsabilidade assumida pela
CONTRATADA os juros e a correção monetária de qualquer natureza, visto
que não se tratam de apenhamento pela mora, mas sim recomposição e
remuneração do valor não recolhido.
3.3 - Obriga-se a CONTRATADA a fornecer à CONTRATANTE, no
escritório dessa e dentro do horário normal de expediente, todas as
informações relativas ao andamento dos serviços ora contratados.
3.4 - Responsabilizar-se-á a CONTRATADA por todos os documentos a
ela entregues pela CONTRATANTE, enquanto permanecerem sob sua guarda
para a consecução dos serviços pactuados, respondendo pelo seu mau uso,
perda, extravio ou inutilização, salvo comprovado caso fortuito ou força maior,
mesmo se tal ocorrer por ação ou omissão de seus prepostos ou quaisquer
pessoas que a eles tenham acesso.
3.5 - A CONTRATADA não assume nenhuma responsabilidade pelas
consequências de informações, declarações ou documentação inidôneas ou
incompletas que lhe forem apresentadas, bem como por omissões próprias da
CONTRATANTE ou decorrente do desrespeito à orientação prestada.
CLÁUSULA 4ª - DOS DEVERES DA CONTRATANTE
4.1. - Obriga-se a CONTRANTE a fornecer à CONTRATADA todos os
dados, documentos e informações que se façam necessários ao bom
23
desempenho dos serviços ora contratados, em tempo hábil, nenhuma
responsabilidade cabendo a segunda caso recebidos intempestivamente.
4.2. - Para a execução dos serviços constantes da cláusula 1ª a
CONTRATANTE pagará à CONTRATADA os honorários profissionais
correspondentes a R$ 5.545,00 (Cinco Mil Quinhentos e Quarenta e cinco
Reais) mensais, até o dia 10 do mês subsequente ao vencido, podendo a
cobrança ser veiculada através da respectiva duplicata de serviços, mantida
em carteira ou via cobrança bancária.
4.2.1 – O valor dos honorários poderá ser alterado quando
ultrapassar a quantidade de 30 empregados, 400 notas fiscais (entradas e
saídas) e 300 lançamentos contábeis.
4.2.2 – O não pagamento das prestações nas datas aprazadas
facultará à CONTRATADA, além do direito à rescisão com a CONTRATANTE,
protesto dos títulos e vencimento antecipado de valores devidos, a cobrança de
multa de 2% (dois por cento), juros legais de 1% (um por cento) por mês de
atraso e pro rata, bem como, honorários contratuais de profissional habilitado à
cobrança, desde já fixados em 10% (dez por cento) do valor devido. No caso
de a CONTRATADA dever algum valor ao CONTRATANTE, em respeito ao
Código de Defesa do Consumidor, os mesmos dispositivos acima aplicar-se-ão
à CONTRATADA.
4.2.3 – De acordo com o art. 1.425, II, do Código Civil em vigor
(Lei n° 10.406/02), eventuais dívidas considerar-se-ão vencidas se o
CONTRATANTE cair em insolvência, se pessoa física, ou falir, se pessoa
jurídica.
4.3 - À CONTRATANTE compete, ainda, em conformidade com os arts.
1169 a 1176 do Código Civil em vigor (Lei 10.406/02), a indicar por escrito o
preposto, gerente ou não, encarregado de tratar diretamente com a
CONTRATADA os assuntos ligados ao objeto deste instrumento. Caso a
CONTRATANTE não indique preposto, dentro dos princípios de probidade e
boa-fé contratuais, não pode a CONTRATADA ser considerada culpada por
tratar com pessoa inabilitada para prática do ato.
24
5. DA RESCISÃO CONTRATUAL
5.1 – O presente instrumento pode ser rescindido sem justa causa ou
por justa causa, na conformidade do disposto a seguir.
5.1.1 – A rescisão sem justa causa poderá ser efetivada a
qualquer momento, desde que precedida de aviso prévio por escrito de no
mínimo trinta dias sendo devida, em tal caso, o mês trabalhado.
5.1.2 – A rescisão por justa causa poderá verificar-se a qualquer
momento, desde que verificada, por qualquer das partes, o desobedecer de
qualquer das cláusulas repousantes neste Termo. Configurar-se-á perdão
tácito a afastar o direito de rescisão por justa causa, o não exercício expresso,
pela parte atingida, no prazo de dez dias a contar da ciência do fato, do direito
à rescisão por justa causa.
5.1.3 – A rescisão por justa causa não afasta eventual apuração
judicial de perdas e danos sofridos.
6. DAS DISPOSIÇÕES GERAIS
6.1 – As partes comprometem-se a envidar esforços recíprocos para
resolverem de forma amigável eventuais desavenças porventura advindas do
deslindar contratual.
6.2 – Este contrato, desde que assinado por duas testemunhas, em
consonância com o art. 585 do Código de Processo Civil em vigor, constitui-se
título executivo extrajudicial apto a ensejar execução com o intuito de reaver
valores devidos.
7. DO FORO
7.1 – As partes elegem o foro da Comarca de SÃO PAULO para
dirimirem-se as dúvidas oriundas deste instrumento contratual, com, renúncia a
qualquer outro, por mais privilegiado que seja.
25
E, sendo capazes e encontrando-se de acordo, assinam o presente
instrumento em duas vias de igual teor e forma, assinando a última folha e
rubricando as demais, com duas testemunhas, para maiores consequências
jurídicas.
SÃO PAULO, 01 de JULHO de 2013.
_____________________________________
MISS Cacau Indústria Alimentícia LTDA
Contratante
_________________________________________
2KTOM´S Assessoria Contábil LTDA
Contratada
Testemunhas:
________________________ ________________________
Solange de Fátima Ramos Osvaldo Juvenal Vasco
RG N° 29.650.798-09 RG N° 23.159.659-06
CPF: 003.456.326-80 CPF: 003.456.326-80
26
Capitulo II
2. PROCEDIMENTOS DE ABERTURA
2.1 Abertura da empresa em todos os órgãos pertinentes.
A abertura da empresa foi efetuada conforme conhecimento adquirido e
está disponível ao final do projeto em anexos.
Por ter formatação diferente ao do trabalho é não acharmos conveniente
modifica-los, visto que, estamos lidando com legalização da empresa e tal
alteração não é permitida invalidando os documentos.
2.2 Check List para os procedimentos de abertura da empresa.
Segundo o Código Civil Brasileiro, fica definido em seu art. 966 o
conceito de empresário:
Art.966. Considera-se empresário quem exerce
profissionalmente atividade econômica organizada para a produção
ou a circulação de bens ou de serviços.
Já a atividade empresária é a organização dos fatores de produção
desenvolvida por pessoa física ou jurídica para efetiva circulação de bens ou
serviços através de um estabelecimento físico que vise o lucro.
Para a abertura de uma empresa não basta apenas ter espírito
empreendedor e boa vontade é necessário seguir alguns protocolos:
Primeiro passo: definir o tipo de empresa
 Sociedade Empresária Limitada.
Segundo passo: Tipos de participação
 Sócio – administrador.
27
Terceiro Passo: definir o nome fantasia que deve ser devidamente
registrada no Instituto Nacional de Propriedade Industrial.
 Miss Cacau
Quarto passo: capital social é a primeira fonte de recurso que a
empresa utiliza para iniciar suas atividades.
 R$ 700.000,00 (setecentos mil).
Quinto passo: definição do tipo de atividade.
 Atividade Industrial
Sexto passo: Cópia de comprovante de endereço da empresa, será
utilizado para a emissão de alvará de funcionamento.
Daqui em diante da se a abertura de fato da empresa:
 Registro na Junta Comercial ou cartório de registros.
 Contrato Social
 Documentos pessoais de cada sócio
 Ficha Cadastral Nacional (FCN) modelo 1 e 2 em uma via
 Pagamento da taxa, através da DARF (6621) e DARE
(370-0).
 Após o registro será entregue ao proprietário o NIRE
(Número de Identificação da empresa)
 Secretária da Receita Federal
 Com o número do NIRE já é possível inscrever-se como
contribuinte para obter o CNPJ
 Secretaria Municipal da Fazenda de cada município
 Alvará de funcionamento
 Formulário próprio da prefeitura
 Consulta previa de endereço aprovada
28
 Cópia do CNPJ
 Cópia do Contrato Social
Para algumas atividades é necessário informar-se na prefeitura de cada
cidade quais as licenças necessárias para obtenção do alvará de
funcionamento e procurar o órgão responsável pelo licenciamento (Vigilância
Sanitária, Meio Ambiente CETESB, Corpo de Bombeiros, etc.).
 Secretaria Estadual da Fazenda
 Documento Único de Cadastro, 3 vias
 Documento Complementar de Cadastro, 1 via
 Comprovante de endereço dos sócios
 Contrato de locação ou escritura pública do imóvel.
 Número do cadastro fiscal do contador
 Cópia do ato constitutivo
 Cópia do CNPJ
 Cópia do alvará de funcionamento
 RG e CPF dos sócios
Na maioria dos estados o cadastro no sistema tributário nacional é feito
em parceria com a Receita Federal e sua obtenção se dá junto com o CNPJ.
Este documento é necessário para obter inscrição no ICMS (Imposto sobre
circulação de mercadorias e serviços).
 Cadastro na Previdência Social
Mesmo que a empresa não possua funcionários é preciso realizar o
cadastro na Previdência Social e para a contratação de futuros funcionários a
empresa deve arcar com as obrigações trabalhistas.
Prazo aproximado de 30 dias após o início das atividades.
29
 Fiscal
Para que sua empresa entre em ação é necessária uma autorização
para impressão de notas fiscais e a autenticação de livros fiscais.
Procedimento esse que deve ser realizado na Secretária do Estado da
Fazenda.
2.3 Atividade empresarial (Industria).
MICHAELIS (2009), indústria é o conjunto das atividades, dos ofícios
que produzem riquezas pela manipulação das matérias - primas.
Assim como em qualquer organização houve a necessidade da criação
de um detalhe que fosse capaz de representar perante o publico a marca ou
logomarca da organização.
Miss Cacau, nada mais é do que a representação de onde a
organização pretende estar daqui pra frente, assim sendo do nome surgiu à
ideia do glamour do chocolate.
Logomarca Miss Cacau Indústria Alimentícia Ltda.
Logomarca
30
A atividade em questão trata-se da manipulação do chocolate por meio
de maquinas e equipamentos, a fim de transforma-los em produto final para
consumo.
O chocolate surgiu no Brasil em meados do século XVIII, porem já era
bem difundido em outros países. Existem aproximadamente 16 espécies de
cacau a mais conhecida porem é a Theobroma Cacao, que significa em grego
“alimento ou manjar dos deuses”.
O cacaueiro tem folhas longas que nascem avermelhadas e logo ficam
de um verde intenso, medindo até 30 cm. Seus frutos também podem medir até
30 cm de comprimento, apresentando coloração verde, vermelha ou
amarronzada, cores que tendem ao amarelo, quando amadurecidos. No interior
do fruto são encontradas de 20 a 50 sementes recobertas por uma polpa
branca e adocicada, fixadas e uma placenta com as mesmas características. A
flor do cacau tem 5 pétalas e é polinizada por pequenos insetos, ao longo de
todo o ano. Entre a polinização e o amadurecimento do fruto decorrem cerca
de 180 dias.
A sensação de comer chocolate é a mesma de estar apaixonado. A
substância feniletilamina está presente no chocolate e também é produzida
pelo organismo em maior quantidade quando estamos encantados por uma
pessoa.
Theobroma Cacao – fonte: www.planetacacau.com.br
31
O Brasil já é o 3° maior produtor de chocolate do mundo e seu consumo
cresce em média 11% ao ano, cerca de 390 toneladas mil toneladas.
O processo tem início na colheita dos frutos que devem ser
fermentadas em caixas de madeira o que aproximadamente 70 horas, o que
causa uma reação nas amêndoas proporcionando aroma e sabor.
Após a fermentação ocorre o processo de secagem que consiste em
diminuir o teor de água presente nas amêndoas, assegurando maior
durabilidade e conservação do produto. Este processo se dá através de
cilindros de rotação mecânica em torno de 30° a 40° C por aproximadamente
40 horas.
A torrefação é a próxima etapa que é fundamental para a qualidade do
chocolate, com o aquecimento das amêndoas há uma diminuição dos ácidos
voláteis está etapa dura cerca de 120 minutos com temperaturas que variam de
120° a 150 ° C. Importante salientar que os grãos são torrados separadamente
por espécie.
Na fragmentação de amêndoas é separada casca da amêndoa através
de sucção ou ar soprado, em seguida são moídas as amêndoas através de
rolos algo em torno de 20 a 30 micrômetros. Nesta etapa que forma-se a
massa, pasta ou licor de cacau.
Para formação de cacau em pó a massa ainda passa por uma
prensagem hidráulica de onde é separado o pó de cacau (torta de cacau) da
manteiga de cacau.
Daqui pra frente começa o processo industrial até formação de bombons
tabletes, barras, pastas e derivados de chocolate no geral, onde se inicia o
papel da Indústria objeto de estudo.
A Miss Cacau Indústria Alimentícia, nasceu para agregar neste mercado
que apesar de competitivo cresce exponencialmente.
Após adquiridos a matéria – primas são misturadas os ingredientes até
obtenção da homogeneização dos ingredientes.
No refino as partículas de chocolate são reduzidas de tal forma a tornar-
se imperceptível na boca durante sua degustação.
32
A conchagem tem como principal objetivo de compostos formados
durante a fermentação (ácidos), quanto maior for o tempo nesta etapa maior o
sabor final do chocolate, por isso esse processo pode durar até 96 horas.
Na temperagem do chocolate são formados os cristais de gordura
importantes na solidificação da massa. Nesta etapa o ponto de fusão é
aumentado e esfriado uniformemente de forma a aumentar o brilho da massa,
a temperatura utilizada durante o processa é de 28° ou 48° C.
Já a moldagem do chocolate fica a critério do empresário que define
os moldes e as formas.
Após a escolha do molde o chocolate passa por um processo vibrador
ou vibratório que consiste na retirada de ar que fora incorporado na massa
durante o processo de conchagem, as formas ou bandejas são levados a uma
superfície vibratória até a retirada do ar para manter aparência e peso
constante.
A etapa do resfriamento é a última antes de finalmente embalar o
produto acabado com finalidade de solidificar rapidamente o chocolate
liberando assim os chocolates das formas. São utilizadas neste processo
geladeiras, salas refrigeradas ou tuneis de resfriamento as temperaturas
devem ser de 12° a 15° C e umidade relativa do ar de 65%.
Por fim chegamos a processo final de embalagem esta por sua vez tem
a finalidade de atrair o consumidor, além de proteger o produto devem conter
também informações nutricionais e validade.
33
Abaixo Esquemática das etapas para produção:
Esquemática para produção
Abaixo maquinário para produção de chocolate:
Planta da área produtiva – fonte: www.meller.com.br
TEMPERAGEM MOLDAGEM
VIBRATÓRIOCONCHAGEM
RESFRIAMENTOREFINO
EMBALAGEMHOMOGENEIZAÇÃO
34
 A empresa Miss Cacau está situada á Rua Jati, n°477 –
Guarulhos cidade de São Paulo.
Localização da empresa – Fonte: maps.google.com.br
2.4 Organograma dos principais departamentos.
O organograma tem como finalidade principal expor de forma clara e
objetiva a hierarquia, bem como a importância que tem cada departamento
dentro das organizações.
A organização em questão é a Miss Cacau Indústria Alimentícia Ltda.
Todos os departamentos são importantes dento da organização, porem
suas bases são fundamentadas na logística, a fim de atingir uma padronização
no processo.
Com objetivo de fazer com que a empresa consiga atingir de forma
eficiente seus resultados a organização foi segmentada por departamentos
porem, para que o resultado final seja satisfatório e imprescindível total
integração ao longo da cadeia.
35
Organograma departamentalizado:
Organograma
2.5 Necessidades departamentais referentes: pessoal, máquinas, móveis,
equipamentos e etc.
Em cada departamento existem necessidades diversas e para que o
desempenho da equipe seja eficiente os equipamentos adequados são de
fundamental importância.
Vejamos os departamentos e o que cada um deles necessita para o
perfeito funcionamento.
Diretoria: composto por dois sócios fundadores.
 Dois notebooks
 Duas mesas
 Quatro cadeiras
 Dois telefones (fixo)
DIRETORIA
ADMINISTRATIVO
FINANCEIRO LOGISTICA
RECEBIMENTO ESTOQUE PRODUÇÃO EXPEDIÇÃO
COMERCIAL COMPRAS
RECEPÇÃO
CONTABILIDADE
36
Administrativo: composto por um colaborador.
 Um computador
 Uma mesa
 Três cadeiras
 Um telefone (fixo)
Recepção: composto por um colaborador.
 Um computador
 Uma mesa
 Uma cadeira
 Duas poltronas
 Um telefone (fixo)
 Uma impressora
Financeiro: composto por dois colaboradores.
 Dois computadores
 Duas mesas
 Duas cadeiras
 Um telefone (fixo)
Logística: composto por um gerente.
 Um notebook
 Uma mesa
 Duas cadeiras
 Um telefone (fixo)
Recebimento: composto por um líder e um ajudante.
 Dois computadores
 Duas mesas
 Duas cadeiras
 Um telefone (fixo)
 Uma impressora
37
Estoque: composto por um líder e dois ajudantes.
 Três computadores
 Três mesas
 Três cadeiras
 Um telefone (fixo)
Produção: composto por um líder e dois ajudantes.
 Um computador
 Uma mesa
 Duas cadeiras
 Um telefone (fixo)
Expedição: composto por um líder, um ajudante e um motorista.
 Dois computadores
 Duas mesas
 Duas cadeiras
 Um telefone (fixo)
Comercial: composto por três colaboradores.
 Três computadores
 Três mesas
 Três cadeiras
 Três telefones (fixos)
 Uma impressora
Compras: composto por um colaborador.
 Um computador
 Uma mesa
 Uma cadeira
 Um telefone (fixo)
38
Resumo simplificado dos equipamentos necessários à operacionalização
dos departamentos da organização Miss Cacau Indústria Alimentícia Ltda.
Necessidades para operacionalização dos departamentos
2.6 Fluxogramas para cada um dos departamentos.
Segundo o dicionário MICHAELIS (2009), fluxograma é um diagrama de
um algoritmo, representação gráfica, por símbolos especiais, da definição,
analise ou método de um problema.
O fluxograma é uma representação gráfica que utiliza símbolos
previamente convencionados para mostrar maior clareza na sequência de um
processo.
Os fluxogramas funcionam bem porque são capazes de estimular o que
o cérebro faz de melhor, reconhecer imagens. Substituem de forma eficaz as
pastas cheias de cartilhas que geralmente são utilizadas para informar os
procedimentos de uma organização.
NECESSIDADE POR DEPARTAMENTO
DEPARTAMENTO COLABORADORES CADEIRA MESA POLTRONA IMPRESSORA TELEFONE NOTEBOOK COMPUTADORES
DIRETORIA 4 2 2 2
ADMINISTRATIVO 1 3 1 1 1
RECEPÇÃO 1 1 1 2 1 1 1
FINANCEIRO 2 2 2 1 2
LOGISTICA 1 2 1 1 1
RECEBIMENTO 2 2 2 1 1 2
ESTOQUE 3 3 3 1 3
PRODUÇÃO 3 2 1 1 1
EXPEDIÇÃO 3 2 2 1 2
COMERCIAL 3 3 3 1 3 3
COMPRAS 1 1 1 1 1
TOTAL 20 25 19 2 3 14 3 16
39
Desta forma segue fluxograma da organização Miss Cacau Indústria
Alimentícia Ltda.
Administrativo: neste departamento estão às tarefas de controlar,
organizar e gerir a organização. É de competência de este setor repassar às
informações pertinentes para a assessoria contábil 2KTOM’S responsável pela
contabilização, pela apuração fiscal, regularização da organização
departamento de pessoas e contratações e vice-versa.
As informações são repassadas semanalmente para a assessoria de
contabilidade.
FLUXOGRAMA - ADMINISTRATIVO
SIM
SIM
NÃO
Fluxograma Administrativo
Recebe as
informações de
todos os setores
Planeja e gera relatórios
para a diretoria.
Processa documentação
para a Contabilidade.
Documentação
está ok?
Administrativo
envia ao setor
para arquivar.
Envia para a Contabilidade
Envia para o setor
responsável corrigir.
Contabilidade processa e
devolve documentação.
40
Financeiro: neste departamento está concentrada a responsabilidade de
pagar e receber, aqui é verificado se existe dinheiro em caixa para realizar
possíveis compras de bens ou matérias primas para produção é também neste
setor que são realizados os pagamentos de todas as obrigações da
organização.
FLUXOGRAMA – SETOR FINANCEIRO
SIM NÃO
Fluxograma Financeiro
Registra as informações
em sistema.
Existe
dinheiro em
caixa?
Dar baixa e arquivar
os pagamentos
efetuados.
Efetua pagamento
Recebe obrigações
financeiras
(duplicatas e outras)
Reconhece a obrigação e
aguarda entrada de
dinheiro.
41
Compras: responsável por receber a demanda de todos os
departamentos, efetuar cotação de preços, negociar prazos com os
fornecedores e efetuar a compra.
FLUXOGRAMA – SETOR DE COMPRAS
SIM SIM
NÃO
NÃO
SIM
Fluxograma de Compras
Recebe demanda
de compra de todos
os setores
Existe o
produto
solicitado em
estoque?
Realiza cotação
Envia para o financeiro.
Aprovado?
Entrega o
Produto ao setor
solicitante.
Emite Ordem de Compra
ao Fornecedor (O.C).
Entrega do Produto
42
Comercial: este departamento é responsável pelas vendas da
organização, contato com clientes, disponibilidade de produtos para venda e
realizar orçamentos.
FLUXOGRAMA – SETOR COMERCIAL
NÃO
SIM
Fluxograma do Comercial
Recebe e realização
contato com
cliente.
Existe o
produto
solicitado em
estoque?
Realiza orçamento e
informa prazos para entrega
ao cliente.
Processa pedido no
sistema
Informação é
enviada ao setor
de produção.
Requisita os produtos
ao setor de compras.
Verifica disponibilidade
de produto em estoque
Realiza novo contato com
o cliente para informar
sobre disponibilidade do
produto.
43
Logística: podemos dizer que este departamento é responsável pela
operacionalização das operações que envolvem toda a cadeia produtiva desde
a entrada de insumos, matéria-prima até a saída do produto acabado.
FLUXOGRAMA - RECEBIMENTO.
NÃO
SIM
Fluxograma do Recebimento
Recebe materiais
Confere nota fiscal Aprovado? Devolve ao fornecedor
Envia para a triagemIdentifica materiais
Lança os materiais no
sistema
Armazena os
materiais em
estoque adequados.
44
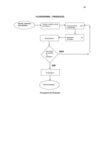
FLUXOGRAMA – PRODUÇÃO
NÃO
SIM
Fluxograma da Produção
Recebe demanda
de produção. Processamento dos
ingredientes
Resfriamento
Envia ao estoque.
Solicita matéria prima
ao estoque.
Moldagem do
chocolate
Embalagem.
Aprovação
do produto
na
pesagem
45
FLUXOGRAMA – EXPEDIÇÃO
PROBLEMA SOLUCIONADO?
NÃO NÃO
SIM
Fluxograma da Expedição
Pedido já
pode ser
expedido?
Emite documentos fiscais
e pesagem da caixa.
Envia para o
carregamento.
Dar baixa do pedido
realizado no sistema.
Confere e separa o
pedido.
Entrega o pedido ao
cliente.
Solucionar problema junto
ao setor responsável.
Recebe demanda
de produção.
46
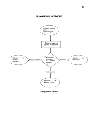
FLUXOGRAMA – ESTOQUE
Produto Acabado Embalagem
Matéria-prima
Fluxograma do Estoque
Recebe material
para
armazenagem.
Confere, separa e
registra no sistema.
Matéria prima,
embalagem
ou produto
acabado?
Estoque de
embalagens.
Estoque de
Matéria Prima.
Estoque de
Produto
Acabado.
47
Capitulo III
3. CONTABILIDADE DE CUSTOS
3.1 Terminologias de Custos.
Contabilidade de Custos é o ramo da função financeira que acumula,
organiza, analisa e interpreta os custos dos produtos, dos inventários, dos
serviços, dos componentes da organização, dos planos operacionais e das
atividades de distribuição para determinar o lucro, para controlar as operações
e para auxiliar o administrador no processo de tomada de decisão.
Com o surgimento das indústrias a função dos Contadores tornou-se
mais complexa para realizar levantamento de balanço e a apuração do
resultado, já não era tão fácil saber qual o real valor dos estoques e compras.
Foi então que surgiu a ideia de controlar e adaptar os critérios para
avaliação de estoques nas indústrias, para tal são utilizados algumas
terminologias.
Gastos: compra de um produto ou serviço qualquer, que gera
desembolsos financeiros. São atribuídos a todos os bens e serviços adquiridos
no momento do reconhecimento contábil.
 Mao de obra
 Matérias - primas
 Ativos imobilizados
 Desembolsos: é o resultado da aquisição do bem ou serviço,
pode ocorrer antes, durante ou depois do bem adquirido.
 Investimento: é o gasto ativado em função da sua vida útil ou
benefícios futuros.
Custos: é relativo aquisição de bens ou serviços utilizados para
produção de outro bem ou serviço e não reduz o patrimônio liquido da
empresa.
48
 Custos diretos: são relativos à aquisição de mercadorias ou
material utilizado diretamente no processo de industrialização.
 Custos Indiretos: são os relativos ao funcionamento das
atividades, dificilmente podem ser quantificados ou mensurados.
 Custos fixos: tem característica de não varia de acordo com a
produção “aluguel”.
 Custos variáveis: estes por sua vez variam de acordo com a
produção, quando maior a produção maior os custos “energia
elétrica, matéria-prima”.
Despesas: bem ou serviço consumido para gerar receita, que podem
ser fixas ou variáveis e diminuem o patrimônio liquido da empresa.
Perda: são consumidos de forma anormal e involuntária, perda de
estoque por conta de incêndio por exemplo.
Custos Primários: é somada para efetivar esse custo a matéria-prima
com a mão de obra direta que estão diretamente ligados ao processo
produtivo, por exemplo, a embalagem é um custo direto e não primário.
Custos de transformação: este soma todos os custos de produção,
exceto os relativos à matéria-prima e outros eventuais adquiridos ou
empregados sem nenhuma modificação da empresa (embalagens compradas,
componentes adquiridos), ou seja, tudo que a empresa utilizar como esforço
para elaboração de um determinado item (mão de obra direito ou indireta,
energia, material para consumo industrial).
49
3.2 Principio contábil utilizado, aplicado a Contabilidade de Custos.
O princípio que define melhor o momento em que devem acontecer os
registros com relação aos custos de produção é o da Competência ou
confrontação entre despesas e receitas.
Princípio da Competência ou da Confrontação entre despesas e
receitas: estabelece que as receitas e as despesas, devem ser incorridas na
apuração do resultado do período em que foram geradas. Independente de
recebimento ou pagamento prevalecerá sempre o período em que ocorreram.
 Receitas consideradas realizadas: venda a terceiros de bens ou
serviços, geração de novos ativos independente da intervenção
de terceiros.
 Despesas consideradas incorridas: quando deixar de existir o
ativo por transferência de sua propriedade a terceiros, pela
extinção ou diminuição do ativo, pelo surgimento de um passivo
sem o correspondente ativo.
A organização Miss Cacau adota princípio contábil da competência por
acreditar ser o mais justo por registrar os fatos no momento em que estes
ocorrem, além, de ser o mais difundido entre as grandes entidades.
3.3 Bases de rateio utilizadas e cálculos efetuados.
Esses sistemas de custeio servem para definir os gastos que devem ser
inseridos no custo unitário do produto final e devem ser o menos arbitrário
possível afim de não prejudicar a formação de preço e por ventura
descontinuar algum produto que de lucro a organização.
Alocação de custos indiretos, estes englobam todos os custos sejam
diretos ou indiretos, fixos ou variáveis e são subdivididos em:
50
 Custeio por absorção: é a apropriação de todos os custos de
produção aos produtos elaborados, para fins fiscais e legais este
é o único método aceito.
 Custeio baseado em atividades: os custos são atribuídos, às
atividades baseando-se pelo uso de recursos e depois atribuídas
ao objeto de custo. Também conhecido como método ABC
evidencia os custos com mais precisão e é muito utilizado
gerencialmente.
 Custeio integral: método que apropria aos produtos além, dos
custos envolvidos na produção, as despesas administrativas e
comerciais.
 Custeio RKW: são apropriadas aos produtos todas as despesas
inclusive as financeiras, este método não é utilizado no Brasil por
ferir os princípios da contabilidade.
Alocação de custos diretos e variáveis, este leva em conta apenas os
custos diretos e ou variável da produção, dispensa a necessidade de rateios e
estimativas relativas à produção, são subdivididos em:
 Custeio direto: este método utiliza para custeamento dos produtos
somente os custos diretos aplicáveis a cada produto, os custos
fixos são alocados pelo custo médio através da quantidade
produzida.
 Custeio variável: são apropriados ao produto todos os custos
variáveis sejam diretos ou indiretos, e tão somente os custos
variáveis, sendo desconsiderados os custos fixos.
A empresa Miss Cacau utiliza-se do método de custeio por absorção,
este método contempla todos os custos relativos à produção.
51
Abaixo método de custeio, o rateio foi feito levando em conta a
quantidade de matéria-prima utilizada para cada produto.
Valores utilizados para a produção de Barras de Chocolate, Bombons
e Pasta de Chocolate respectivamente:
PRODUÇÃO DE 8 MIL QUILOS
Matéria-Prima Quantidade Valores
Cacau em Pó (kg) 2000,00 R$ 17.605,50
Manteiga de Cacau (Kg) 400,00 R$ 5.598,84
Leite Integral (Litro) 2400,00 R$ 3.596,76
Leite em Pó (Kg) 800,00 R$ 960,30
Creme de Leite (Kg) 800,00 R$ 4.638,54
Açúcar (Kg) 1200,00 R$ 1.798,38
Gordura Vegetal (Kg) 400,00 R$ 3.030,30
TOTAL 8000,00 R$ 37.228,63
Valores Estimados para de Produção Barras de Chocolate
PRODUÇÃO DE 8 MIL QUILOS
Matéria-Prima Quantidade Valores
Cacau em Pó (kg) 2000,00 R$ 17.605,50
Manteiga de Cacau (Kg) 400,00 R$ 5.598,84
Leite Integral (Litro) 2400,00 R$ 3.596,76
Leite em Pó (Kg) 800,00 R$ 960,30
Creme de Leite (Kg) 800,00 R$ 4.638,54
Açúcar (Kg) 1200,00 R$ 1.798,38
Gordura Vegetal (Kg) 400,00 R$ 3.030,30
TOTAL 8000,00 R$ 37.228,63
Valores Estimados para de Produção Barras de Chocolate
PRODUÇÃO DE 8 MIL QUILOS
Matéria-Prima Quantidade Valores
Cacau em Pó (Kg) 800 R$ 7.042,20
Manteiga de Cacau (Kg) 400 R$ 5.598,84
Creme de Leite (Kg) 1200 R$ 6.957,80
Leite Integral (Litro) 2000 R$ 2.997,30
Leite em Pó 800 R$ 960,30
Açúcar 1200 R$ 1.798,38
Gordura Vegetal 800 R$ 6.060,60
Amido de Milho 800 R$ 2.397,84
TOTAL 8000 R$ 33.813,26
Valores Estimados para de Produção Pasta de Chocolate
52
Rateio da Produção
A produção foi igual em todos os meses analisados, logo não houve a
necessidade de expor os dos meses subsequentes.
3.4 Matérias primas utilizadas.
Segundo a decisão normativa CAT 2/82, define matéria-prima, material
secundário e material de embalagem, respectivamente como;
 Matéria-prima é, em geral, toda substancia com que se fabrica
alguma coisa e da qual obrigatoriamente é parte integrante. “O
minério de ferro na siderúrgica”.
 Produto Intermediário: assim denominado porque proveniente de
indústria intermediária própria ou não é aquele que compõe ou
integra a estrutura físico-química do novo produto, via de regra
sem sofrer qualquer alteração em sua estrutura intrínseca.
“Pneumáticos, na indústria automobilística e dobradiça, na
marcenaria”.
 Produto Secundário - é aquele que, consumido no processo de
industrialização, não se integra no novo produto. Calcário - Caco3
53
(que na indústria do cimento é matéria-prima), na siderurgia, é
“produto secundário”, porquanto somente usado para extração
das impurezas do minério de ferro, com as quais se transforma
em escória e consome-se no processo industrial sem integrar o
novo produto final.
Existe ainda a embalagem que é considerada produto primário e direto,
porque apesar de não esta envolvido na produção é parte fundamental ao
acabamento do produto.
Matéria-prima utilizada na fabricação de chocolates da indústria Miss
Cacau.
 Cacau em pó
 Manteiga de cacau
 Licor de cacau
 Leite integral
 Leite em pó
 Açúcar
 Leite Condensado
 Creme de Leite
 Gordura Vegetal
 Amido de Milho
Embalagens utilizadas no processo de acabamento dos chocolates:
 Embalagens laminadas para embrulho de bombons
 Embalagens laminadas para acondicionamento de barras de
chocolate
 Potes plásticos para acondicionamento de pasta de chocolate
 Caixas de papelão para arrumação, conservação e acomodação
dos produtos.
54
3.5 Método de controle de estoques utilizado na saída e entrada de
matérias-primas.
De acordo com os artigos 261 e 292 do RIR/99 as pessoas jurídicas
submetidas à tributação com base no lucro real devem ao final de cada período
de apuração realizar o levantamento e a avaliação dos estoques existentes
seja de mercadorias para revenda ou matéria prima ou materiais auxiliares
empregados na produção.
Os custos das mercadorias estocadas e determinado pelo valor de
aquisição, acrescidos de despesas acessórias e tributos que não forem
recuperados na venda dos produtos ou mercadorias.
Existem alguns critérios para avaliação dos materiais dos estoques.
Artigo 295 do RIR/99.
 Preço Especifico: este critério de avaliação consiste em atribuir
a cada unidade do estoque o preço efetivamente pago por ela,
deve ser utilizado para mercadorias de fácil identificação física
(imóveis para revenda).
 FIFO ou PEPS: primeiro que entra primeiro que sai, ou seja, a
primeira mercadoria a dar entrada no estoque será também a
primeira a deixa-lo.
 UEPS: ultimo que entra primeiro que sai este critério de valoração
dos estoques serão atribuídos os custos mais antigos, essa forma
de apropriação, apesar de aceita pelos princípios contábeis, não é
admitida pelo imposto de renda brasileiro.
 Custo médio: este critério é bastante utilizado no Brasil para
avaliar os estoques, podendo fixar ao menos dois tipos diferentes
de preço médio o móvel e o fixo.
 Custo Médio Ponderado Móvel: É assim chamado
aquele mantido pela empresa com controle
constante dos seus estoques e que por isso atualiza
seu preço médio após cada aquisição.
55
 Custo Médio Ponderado Fixo: Utilizado quando a
empresa calcula o preço médio apenas após o
encerramento do período ou quando decide
apropriar a todos os produtos elaborados no período
um único preço por unidade.
O estoque é peça fundamental em uma organização e deve ser bem
administrado com esse monitoramento constante será possível prevê o giro de
estoque, estoque máximo e mínimo e controle individual de cada matéria-prima
ou produto acabado.
Neste sentido temos a ficha de estoque é ela quem controla as
entradas e saídas dos estoques, seja matéria-prima, material intermediário ou
embalagem.
A empresa Miss Cacau utiliza como critério de avaliação o método
PEPS, por trabalhar com matérias primas perecíveis.
Adiante, ficha de estoque referente aos meses analisados.
 Matéria – prima
Ficha de Estoque Matéria-prima
56
Ficha de Estoque Matéria-prima
Ficha de Estoque Matéria-prima
57
Ficha de Estoque Matéria-prima
Ficha de Estoque Matéria-prima
58
Ficha de Estoque Matéria-prima
Ficha de Estoque Matéria-prima
Ficha de Estoque Matéria-prima
59
Ficha de Estoque Matéria-prima
Ficha de Estoque Matéria-prima
60
 Embalagem
Ficha de Estoque - Embalagem
Ficha de Estoque - Embalagem
61
Ficha de Estoque - Embalagem
Ficha de Estoque - Embalagem
62
 Produto Acabado
Ficha de Estoque – Produto Acabado
Produto Acabado – Fonte: httpimages.google.com
63
Ficha de Estoque – Produto Acabado
Produto Acabado – Fonte: httpimages.google.com
64
Ficha de Estoque – Produto Acabado
Produto Acabado – Fonte: httpimages.google.com
65
Capitulo IV
4. ASPECTOS TRABALHISTAS/PREVIDENCIÁRIO E CÁLCULOS
4.1 Conceito e a importância do departamento de pessoal.
O departamento de pessoal é a área de trabalho onde são executadas
todas as rotinas trabalhistas, desde a admissão até o desligamento dos
empregados, onde também são feitos os cálculos de folha de pagamento,
férias, 13° salário, licenças médicas e jornada de trabalho, onde são apuradas
as contribuições para a previdência, para o FGTS, contribuições sindicais entre
outras tarefas exigidas que esta expressa na CLT.
Tem a importante função de treinar e orientar os empregados, isso
envolve desde atividades básicas de treinamento para a função, passando por
aperfeiçoamento ou revisão de conhecimentos de interessa da empresa, até a
implantação de programas de educação continuada para os empregados.
O departamento de pessoal é imprescindível para o bom funcionamento
dos negócios, sendo divididos em três setores, que variam de acordo com o
porte da empresa que são:
O setor de admissão: que tem a responsabilidade de zelar por todo o
processo de integração dos empregados, dentro dos critérios jurídicos e
administrativos, que tem início na avaliação da necessidade de contratação
junto com o setor envolvido.
O setor de compensação: que é responsável por todo o processo o
processo de controle de frequência calculo e pagamento de salários, benefícios
e tributos, além da necessidade de estar constantemente por dentro das
modificações de cada setor da empresa.
O setor de desligamento: que é responsável por todo o processo de
desligamento dos empregados, inclusive cálculo de rescisões de contratos e
trabalho e representação de empresas juntos aos órgãos que efetuam
homologação das rescisões (sindicatos, DRT) além de cuidar de toda rotina de
fiscalização.
66
A importância do departamento de pessoal surge pelo fato de ser
responsável por cuidar, organizar e administrar toda a rotina relacionada á
relação de emprego existente entre empregado e empregador, sendo essencial
que esteja sempre seguindo a legislação trabalhista e previdenciária e ao
regulamento interno das empresas, sempre mantendo uma boa relação entre
empregado e empregador.
4.2 Convenção Coletiva de Trabalho.
Disposto no art. 611 da CLT a convenção coletiva de trabalho esta
prevista no art. 7° inciso XXVI da Constituição Federal de 1988 é o acordo
normativo, pelo qual dois ou mais sindicatos que representam categorias
profissionais estipulam condições de trabalho aplicáveis aos trabalhadores.
A convenção coletiva é firmada entre os sindicatos de empregadores e
sindicato de empregados de uma mesma categoria, respeitando a base
territorial a que pertencem.
A convenção coletiva que se aplica a atividade da empresa Miss Cacau
Indústria Alimentícia Ltda. é firmada entre o SINDEEIA (Sindicato dos
empregados em empresas de industrialização alimentícia de São Paulo e
região) estabelecido na Rua Conselheiro Furtado n°747, e o SICAB (Sindicato
da indústria de produtos de cacau, chocolate, balas e derivados do estado de
São Paulo) estabelecido na Av. Paulista n° 1.313 – 8° andar – Conjuntos
808/809.
A convenção coletiva fixou a vigência no período de 1° de junho de 2013
a 31 de maio de 2014, e a data-base foi fixada em 1° de junho de 2013.
O salário normativo estipulado pela convenção é de R$ 1.090,00 por
mês com a jornada de trabalho até 44 horas semanais.
Os prazos para pagamento dos salários serão efetuados no seguinte
critério.
 Adiantamento de 40% do salário nominal pagos até o dia 15 de
cada mês.
 O pagamento dos salários deve ser efetuado até o último dia útil
de cada mês.
67
As empresas abrangidas pela convenção coletiva poderão descontar
dos salários de seus empregados mensalmente além dos permitidos pelo art.
462 da CLT, desde que os empregados autorizem por escrito no primeiro dia
útil do mês os seguintes descontos:
 Seguro de vida em grupo,
 Empréstimos pessoais,
 Contribuições a clubes/grêmios de funcionários e
 Outros benefícios concedidos.
O comprovante de pagamento deve ser entregue aos empregados
obrigatoriamente, descriminando, os valores e a natureza das verbas pagas,
descontos efetuados e recolhimento de FGTS.
O 13° salário deverá ser pago aos empregados em duas parcelas a 1°
até o último dia útil de novembro e a 2° até o dia 20 de dezembro, podendo ser
adiantado a 1° parcela junto com o pagamento das férias desde que seja
requerido pelo empregado no dia 1 até o dia 30 de janeiro.
Com base no disposto da lei n° 10.101 de 19 de dezembro de 2000, as
empresas do setor econômico estabelecidas nas bases acordantes, pagarão a
importância de R$ 900,00 a título de PLR (participação nos lucros ou
resultados) referente ao exercício de 2013 que deverá ser pago até o dia 31 de
março de 2014, devendo comunicar ao sindicato em dez dias a efetuação do
pagamento.
Deverá ser fornecido a todos os empregados cestas básica e ou vale
alimentação no valor de R$ 100,00 até o 10° dia útil do mês subsequente, com
desconto de até 5% do valor do benefício.
Aos empregados das unidades operacionais deverá ser concedido um
café da manhã composto de um copo de café com leite, pão com manteiga ou
similar.
O vale transporte deverá ser pago até o 1° dia útil do mês, mediante
pagamento nos limites da legislação especifica.
Serão asseguradas aos empregados as seguintes condições de higiene
e conforto:
68
 Água potável
 Sanitários limpos separados para homens e mulheres
 Armários individuais
 Chuveiro com água quente.
 A contribuição assistencial deverá ser descontada de todos os
empregados nas seguintes condições:
 1% ao mês, inclusive 13° salário, limitado a R$ 80,00, até o dia 10 de
cada mês.
 O empregado que não concordar deverá ir pessoalmente ao
sindicato solicitar o cancelamento do desconto.
 As empresas serão simplesmente intermediarias não gerando
nenhum ônus referente ao pagamento da contribuição.
 As empresas se comprometem a não incentivar os empregados, no
sentido de manifestar sua oposição quanto ao desconto da
contribuição.
 A contribuição assistencial das empresas deverá ser paga
anualmente até o dia 30 de agosto de 2013 obedecendo a seguinte
tabela:
N° DE EMPREGADOS VALOR A RECOLHER
Até 10 empregados R$ 500,00
De 11 a 100 empregados R$ 550,00
De 101 a 500 empregados R$ 600,00
Acima de 500 empregados R$ 650,00
Valores para Contribuição Assistencial
A empresa que descumprir quaisquer obrigações estipulada na
convenção coletiva sofrerá multa de 10% do salário mínimo vigente por
empregado envolvido.
As homologações de rescisão de contrato de trabalho deverão ser feitas
no sindicato dos trabalhadores.
A convenção coletiva de trabalho da Miss Cacau Indústria Alimentícia
LTDA, foi assinada em São Paulo no dia 16 de julho de 2013 pelo presidente
69
do SICAB o senhor Getúlio Ursulino Netto e pelo presidente do SINDEEIA o
senhor Carlos Vicente de Oliveira.
4.3 Admissões.
A admissão é feita após o candidato passar pelo processo de seleção o
empregado é obrigado a efetuar o registro dos seus empregados em livros,
fichas próprias ou sistema eletrônico, independente da atividade desenvolvida
pelo estabelecimento.
Os documentos exigidos para admissão são os seguintes:
 Carteira de trabalho
 Cédula de identidade
 Certificado de reservista (para homens com 18 anos ou mais)
 Titulo de eleitor
 CPF
 Atestado de saúde ocupacional
 Foto 3x4
 Certidão de casamento
 Certidão de nascimento dos filhos até 14 anos para fins de salario
família e dependente para abatimento na base de calculo do imposto de
renda, e até 21 anos sendo universitário para dedução do imposto de
renda.
O registro de empregados deve ser feito antes do inicio da prestação de
serviços, ou seja, o empregado não pode iniciar suas atividades sem que
esteja devidamente registrado.
De acordo com o art. 41 da CLT, o registro de empregados deve conter
as seguintes informações.
 Nome de empregado data de nascimento, filiação, nacionalidade e
naturalidade.
70
 Número e serie da carteira de trabalho.
 Número do PIS
 Data da admissão
 Cargo e função
 Remuneração
 Jornada de trabalho
 Férias
 Acidente de trabalho quando houver
O empregador tem o prazo de 48 horas para anotar todas as
informações na carteira de trabalho que são a data de admissão, a
remuneração e as condições especiais, se houver, sendo facultada a adoção
de sistema manual ou eletrônico, conforme instrução a serem expedidas pelo
MTE.
Contratação efetuada pela Miss Cacau Indústria Alimentícia LTDA, a
partir de 01 de agosto de 2013.
 DEPARTAMENTO ADMINISTRATIVO
71
Modelo de Ficha de Registro de Empregados
72
CONTRATO DE TRABALHO
Pelo presente instrumento particular de Contrato de Trabalho, a empresa
MISS CACAU INDÚSTRIA ALIMENTICÍA LTDA com sede à RUA JATI, 477
JARDIM CUMBICA, GUARULHOS – SP, inscrita no CNPJ sob n°
56.782.089/0001-40 denominada empregadora, e a Sra. Aline Maria Lima
domiciliado a RUA SENADOR FERNANDES TAVORA TAVORÁ, 116 E,
ARTUR ALVIM, SÃO PAULO – SP, portador (a) da CTPS 000000/00000-SP
doravante designado empregado, celebram o presente contrato Individual de
Trabalho para fins de experiência, conforme legislação trabalhista em vigor,
regido pelas cláusulas abaixo e demais disposições vigentes:
1 – O Empregado trabalhará para a Empregadora na função de
AUXILIAR ADMINISTRATIVO (A) e mais as funções que vierem a ser objeto de
ordens verbais, cartas ou avisos, segundo as necessidades da Empregadora
desde que compatíveis com as suas atribuições.
2 – O local de trabalho situa-se à RUA JATI, 477 JARDIM CUMBICA,
GUARULHOS – SP podendo a Empregadora a título temporário ou definitivo,
tanto no âmbito da unidade para qual foi admitido, como para outras, em
qualquer localidade deste Estado ou de outro dentro do país, em conformidade
com o parágrafo 1° do art. 469 da CLT.
3 – O horário de trabalho do empregado será o seguinte: 2ª. À 6ª. - das
08:00 às 12:00 – das 13:00 às 17:20.
4 – O empregado receberá a remuneração de R$ 1.200,00 (UM MIL E
DUZENTOS REAIS).
5 – O prazo deste contrato é de 45 dias, com início em 01/08/2013 e
termino em 14/09/2013.
6 – Além dos descontos previstos em lei, reserva-se a Empregadora o
direito de descontar do Empregado as importâncias correspondentes aos
danos causados por ele, com fundamento no parágrafo1° do artigo 462 da
CLT.
7 – O Empregado fica ciente do regulamento da empresa e das normas
de segurança que regulam suas atividades na Empregadora e se compromete
a usar os equipamentos de segurança fornecidos sob a pena de ser punido por
falta grave, nos termos da legislação vigente e demais disposições inerentes a
segurança e medicina do trabalho.
73
8 – Permanecendo o Empregado a serviço da Empregadora após o
término da experiência continuarão em vigor as cláusulas constantes deste
contrato.
9 – A rescisão do presente contrato, sem justa causa, por parte da
empregadora ou do empregado, antes do término do contrato, implicará em
indenização, e por metade, a indenização que teria direito até o término do
contrato, conforme art. 479 a 480 da CLT.
Tendo assim contratado, assinam o presente instrumento, em duas vias,
na presença de testemunhas.
GUARULHOS, 1 de agosto de 2013.
______________________________________
MISS CACAU IND. ALIMENT. LTDA
______________________________________
ALINE MARIA LIMA
___________________________________
Testemunha
_____________________________________
Responsável quando for menor
PRORROGAÇÃO DO PRAZO DE EXPERIENCIA
Por mútuo acordo, o presente contrato fica prorrogado até 29/10/2013.
GUARULHOS, 29 de outubro de 2013.
______________________________________
MISS CACAU IND. ALIMENT. LTDA
74
______________________________________
ALINE MARIA LIMA
___________________________________
Testemunha
_____________________________________
Responsável quando for menor
ASO - ATESTADO DE SAÚDE OCUPACIONAL
SA. Serviços e Assessória em Segurança e Saúde Ocupacional
R. Joaquim guarani 105, Brooklin São Paulo - SP CEP: 04707-060
ASO - Atestado de Saúde Ocupacional
EMPRESA: Miss Cacau Indústria Alimentícia LTDA CNPJ: 56.782.089/0001-40
ENDEREÇO: R. Jati, 477, Jd. Cumbica/ Guarulhos - SP CEP: 07180-140
EMPREGADO (A)
NOME: Aline Maria Lima SEXO: Feminino
RG: 00.000.000-0
NASCIMENTO: 31/03/1992
FUNÇÃO: Aux. Administrativo DEPARTAMENTO: Administrativo
MÉDICO COORDENADOR DO PCMSO
José Montemurro Neto CRM: 39726
EM CUMPRIMENTO ÁS PORTARIAS Nº 3214/78, 31364/82, 12/83, 24/94 E 08/96
NR-7 DO MENISTÉRIO DO TRABALHO E EMPREGO PARA FINS DE EXAME
(x) Admissional ( ) Demissional ( ) Periódico
( ) Retorno ao Trabalho ( ) Mudança de Função
PARECER
(X) Apto Para a Função ( ) Inapto Para a Função
DATA: 01/08/2013
Dr. Guilherme Tamai
Médico do Trabalho
CRM: 103.571
Declaro ter recebido cópia deste
atestado
Modelo de Atestado Medico Ocupacional
75
 DEPARTAMENTO DE COMPRAS
Modelo de Ficha de Registro de Empregados
76
CONTRATO DE TRABALHO
Pelo presente instrumento particular de Contrato de Trabalho, a empresa
MISS CACAU INDÚSTRIA ALIMENTICÍA LTDA com sede à RUA JATI, 477
JARDIM CUMBICA, GUARULHOS – SP, inscrita no CNPJ sob n°
56.782.089/0001-40 denominada empregadora, e a Sra. Joana Lima
domiciliado a RUA SENADOR FERNANDES TAVORA TAVORÁ, 11 E, ARTUR
ALVIM, SÃO PAULO – SP, portador (a) da CTPS 000000/00000-SP doravante
designado empregado, celebram o presente contrato Individual de Trabalho
para fins de experiência, conforme legislação trabalhista em vigor, regido pelas
cláusulas abaixo e demais disposições vigentes:
1 – O Empregado trabalhará para a Empregadora na função de
ASSISTENTE DE COMPRAS e mais as funções que vierem a ser objeto de
ordens verbais, cartas ou avisos, segundo as necessidades da Empregadora
desde que compatíveis com as suas atribuições.
2 – O local de trabalho situa-se à RUA JATI, 477 JARDIM CUMBICA,
GUARULHOS – SP podendo a Empregadora a título temporário ou definitivo,
tanto no âmbito da unidade para qual foi admitido, como para outras, em
qualquer localidade deste Estado ou de outro dentro do país, em conformidade
com o parágrafo 1° do art. 469 da CLT.
3 – O horário de trabalho do empregado será o seguinte: 2ª. À 6ª. - das
08:00 às 12:00 – das 13:00 às 17:20.
4 – O empregado receberá a remuneração de R$ 1.350,00 (UM MIL E
TREZENTOS E CINQUENTA REAIS).
5 – O prazo deste contrato é de 45 dias, com início em 01/08/2013 e
termino em 14/09/2013.
6 – Além dos descontos previstos em lei, reserva-se a Empregadora o
direito de descontar do Empregado as importâncias correspondentes aos
danos causados por ele, com fundamento no parágrafo1° do artigo 462 da
CLT.
7 – O Empregado fica ciente do regulamento da empresa e das normas
de segurança que regulam suas atividades na Empregadora e se compromete
a usar os equipamentos de segurança fornecido sob a pena de ser punido por
falta grave, nos termos da legislação vigente e demais disposições inerentes a
segurança e medicina do trabalho.
77
8 – Permanecendo o Empregado a serviço da Empregadora após o
término da experiência continuarão em vigor as cláusulas constantes deste
contrato.
9 – A rescisão do presente contrato, sem justa causa, por parte da
empregadora ou do empregado, antes do término do contrato, implicará em
indenização, e por metade, a indenização que teria direito até o término do
contrato, conforme art. 479 a 480 da CLT.
Tendo assim contratado, assinam o presente instrumento, em duas vias,
na presença de testemunhas.
GUARULHOS, 1 de agosto de 2013.
______________________________________
MISS CACAU IND. ALIMENT. LTDA
______________________________________
JOANA LIMA
___________________________________
Testemunha
_____________________________________
Responsável quando for menor
PRORROGAÇÃO DO PRAZO DE EXPERIENCIA
Por mútuo acordo, o presente contrato fica prorrogado até 29/10/2013.
GUARULHOS, 29 de outubro de 2013.
______________________________________
MISS CACAU IND. ALIMENT. LTDA
78
______________________________________
JOANA LIMA
___________________________________
Testemunha
_____________________________________
Responsável quando for menor
ASO - ATESTADO DE SAÚDE OCUPACIONAL
SA. Serviços e Assessória em Segurança e Saúde Ocupacional
R. Joaquim guarani 105, Brooklin São Paulo - SP CEP: 04707-060
ASO - Atestado de Saúde Ocupacional
EMPRESA: Miss Cacau Indústria Alimentícia LTDA CNPJ: 56.782.089/0001-40
ENDEREÇO: R. Jati, 477, Jd. Cumbica/ Guarulhos - SP CEP: 07180-140
EMPREGADO (A)
NOME: Joana Lima SEXO: Feminino
RG: 00.000.000-0
NASCIMENTO: 31/03/1987
FUNÇÃO: Ass. De Compras DEPARTAMENTO: Compras
MÉDICO COORDENADOR DO PCMSO
José Montemurro Neto CRM: 39726
EM CUMPRIMENTO ÁS PORTARIAS Nº 3214/78, 31364/82, 12/83, 24/94 E 08/96
NR-7 DO MENISTÉRIO DO TRABALHO E EMPREGO PARA FINS DE EXAME
(x) Admissional ( ) Demissional ( ) Periodico
( ) Retorno ao Trabalho ( ) Mudança de Função
PARECER
(X) Apto Para a Função ( ) Inapto Para a Função
DATA: 01/08/2013
Dr. Guilherme Tamai
Médico do Trabalho
CRM: 103.571
Declaro ter recebido cópia deste
atestado
Modelo de Atestado Medico Ocupacional
79
 DEPARATAMENTO FINANCEIRO
Modelo de Ficha de Registro de Empregados
80
CONTRATO DE TRABALHO
Pelo presente instrumento particular de Contrato de Trabalho, a empresa
MISS CACAU INDÚSTRIA ALIMENTICÍA LTDA com sede à RUA JATI, 477
JARDIM CUMBICA, GUARULHOS – SP, inscrita no CNPJ sob n°
56.782.089/0001-40 denominada empregadora, e a Sra. Rosana Silva
domiciliado a RUA SENADOR FERNANDES TAVORA TAVORÁ, 11 E, ARTUR
ALVIM, SÃO PAULO – SP, portador (a) da CTPS 000000/00000-SP doravante
designado empregado, celebram o presente contrato Individual de Trabalho
para fins de experiência, conforme legislação trabalhista em vigor, regido pelas
cláusulas abaixo e demais disposições vigentes:
1 – O Empregado trabalhará para a Empregadora na função de
ASSISTENTE FINANCEIRO (A) e mais as funções que vierem a ser objeto de
ordens verbais, cartas ou avisos, segundo as necessidades da Empregadora
desde que compatíveis com as suas atribuições.
2 – O local de trabalho situa-se à RUA JATI, 477 JARDIM CUMBICA,
GUARULHOS – SP podendo a Empregadora a titulo temporário ou definitivo,
tanto no âmbito da unidade para qual foi admitido, como para outras, em
qualquer localidade deste Estado ou de outro dentro do país, em conformidade
com o parágrafo 1° do art. 469 da CLT.
3 – O horário de trabalho do empregado será o seguinte: 2ª. À 6ª. - das
08:00 às 12:00 – das 13:00 às 17:20.
4 – O empregado receberá a remuneração de R$ 2.000,00 (DOIS MIL
REAIS).
5 – O prazo deste contrato é de 45 dias, com inicio em 01/08/2013 e
termino em 14/09/2013.
6 – Além dos descontos previstos em lei, reserva-se a Empregadora o
direito de descontar do Empregado as importâncias correspondentes aos
danos causados por ele, com fundamento no parágrafo1° do artigo 462 da
CLT.
7 – O Empregado fica ciente do regulamento da empresa e das normas
de segurança que regulam suas atividades na Empregadora e se compromete
a usar os equipamentos de segurança fornecidos sob a pena de ser punido por
falta grave, nos termos da legislação vigente e demais disposições inerentes a
segurança e medicina do trabalho.
81
8 – Permanecendo o Empregado a serviço da Empregadora após o
término da experiência continuarão em vigor as cláusulas constantes deste
contrato.
9 – A rescisão do presente contrato, sem justa causa, por parte da
empregadora ou do empregado, antes do término do contrato, implicará em
indenização, e por metade, a indenização que teria direito até o término do
contrato, conforme art. 479 a 480 da CLT.
Tendo assim contratado, assinam o presente instrumento, em duas vias,
na presença de testemunhas.
GUARULHOS, 1 de agosto de 2013.
______________________________________
MISS CACAU IND. ALIMENT. LTDA
______________________________________
ROSANA SILVA
___________________________________
Testemunha
_____________________________________
Responsável quando for menor
PRORROGAÇÃO DO PRAZO DE EXPERIENCIA
Por mútuo acordo, o presente contrato fica prorrogado até 29/10/2013
GUARULHO, 29 de outubro de 2013.
______________________________________
MISS CACAU IND. ALIMENT. LTDA
82
______________________________________
ROSANA SILVA
___________________________________
Testemunha
_____________________________________
Responsável quando for menor
ASO - ATESTADO DE SAÚDE OCUPACIONAL
SA. Serviços e Assessória em Segurança e Saúde Ocupacional
R. Joaquim guarani 105, Brooklin São Paulo - SP CEP: 04707-060
ASO - Atestado de Saúde Ocupacional
EMPRESA: Miss Cacau Indústria Alimentícia LTDA CNPJ: 56.782.089/0001-40
ENDEREÇO: R. Jati, 477, Jd. Cumbica/ Guarulhos - SP CEP: 07180-140
EMPREGADO (A)
NOME: Rosana Silva SEXO: Feminino
RG: 00.000.000-0
NASCIMENTO: 31/03/1987
FUNÇÃO: Ass. Financeiro (a) DEPARTAMENTO: Financeiro
MÉDICO COORDENADOR DO PCMSO
José Montemurro Neto CRM: 39726
EM CUMPRIMENTO ÁS PORTARIAS Nº 3214/78, 31364/82, 12/83, 24/94 E 08/96
NR-7 DO MENISTÉRIO DO TRABALHO E EMPREGO PARA FINS DE EXAME
(x) Admissional ( ) Demissional ( ) Periodico
( ) Retorno ao Trabalho ( ) Mudança de Função
PARECER
(X) Apto Para a Função ( ) Inapto Para a Função
DATA: 01/08/2013
Dr. Guilherme Tamai
Médico do Trabalho
CRM: 103.571
Declaro ter recebido cópia deste
atestado
Modelo de Atestado Medico Ocupacional
83
 DEPARTAMENTO COMERCIAL
Modelo de Ficha de Registro de Empregados
84
CONTRATO DE TRABALHO
Pelo presente instrumento particular de Contrato de Trabalho, a empresa
MISS CACAU INDÚSTRIA ALIMENTICÍA LTDA com sede à RUA JATI, 477
JARDIM CUMBICA, GUARULHOS – SP, inscrita no CNPJ sob n°
56.782.089/0001-40 denominada empregadora, e a Sra. Alice Silva domiciliado
a RUA SENADOR FERNANDES TAVORA TAVORÁ, 11 E, ARTUR ALVIM,
SÃO PAULO – SP, portador (a) da CTPS 000000/00000-SP doravante
designado empregado, celebram o presente contrato Individual de Trabalho
para fins de experiência, conforme legislação trabalhista em vigor, regido pelas
cláusulas abaixo e demais disposições vigentes:
1 – O Empregado trabalhará para a Empregadora na função de
VENDEDOR (A) e mais as funções que vierem a ser objeto de ordens verbais,
cartas ou avisos, segundo as necessidades da Empregadora desde que
compatíveis com as suas atribuições.
2 – O local de trabalho situa-se à RUA JATI, 477 JARDIM CUMBICA,
GUARULHOS – SP podendo a Empregadora a titulo temporário ou definitivo,
tanto no âmbito da unidade para qual foi admitido, como para outras, em
qualquer localidade deste Estado ou de outro dentro do pais, em conformidade
com o parágrafo 1° do art. 469 da CLT.
3 – O horário de trabalho do empregado será o seguinte: 2ª. À 6ª. - das
08:00 às 12:00 – das 13:00 às 17:20.
4 – O empregado receberá a remuneração de R$ 2.000,00 (DOIS MIL
REAIS).
5 – O prazo deste contrato é de 45 dias, com inicio em 01/08/2013 e
termino em 14/09/2013.
6 – Além dos descontos previstos em lei, reserva-se a Empregadora o
direito de descontar do Empregado as importâncias correspondentes aos
danos causados por ele, com fundamento no parágrafo1° do artigo 462 da
CLT.
7 – O Empregado fica ciente do regulamento da empresa e das normas
de segurança que regulam suas atividades na Empregadora e se compromete
a usar os equipamentos de segurança fornecidos sob a pena de ser punido por
falta grave, nos termos da legislação vigente e demais disposições inerentes a
segurança e medicina do trabalho.
85
8 – Permanecendo o Empregado a serviço da Empregadora após o
término da experiência continuarão em vigor as cláusulas constantes deste
contrato.
9 – A rescisão do presente contrato, sem justa causa, por parte da
empregadora ou do empregado, antes do término do contrato, implicará em
indenização, e por metade, a indenização que teria direito até o término do
contrato, conforme art. 479 a 480 da CLT.
Tendo assim contratado, assinam o presente instrumento, em duas vias,
na presença de testemunhas.
GUARULHOS, 1 de agosto de 2013.
______________________________________
MISS CACAU IND. ALIMENT. LTDA
______________________________________
ALICE SILVA
___________________________________
Testemunha
_____________________________________
Responsável quando for menor
PRORROGAÇÃO DO PRAZO DE EXPERIENCIA
Por mútuo acordo, o presente contrato fica prorrogado até 29/10/2013.
GUARULHOS, 29 de outubro de 2013.
______________________________________
MISS CACAU IND. ALIMENT. LTDA
86
______________________________________
ALICE SILVA
___________________________________
Testemunha
_____________________________________
Responsável quando for menor
ASO - ATESTADO DE SAÚDE OCUPACIONAL
SA. Serviços e Assessória em Segurança e Saúde Ocupacional
R. Joaquim guarani 105, Brooklin São Paulo - SP CEP: 04707-060
ASO - Atestado de Saúde Ocupacional
EMPRESA: Miss Cacau Indústria Alimentícia LTDA CNPJ: 56.782.089/0001-40
ENDEREÇO: R. Jati, 477, Jd. Cumbica/ Guarulhos - SP CEP: 07180-140
EMPREGADO (A)
NOME: Alice Silva SEXO: Feminino
RG: 00.000.000-0
NASCIMENTO: 31/03/1987
FUNÇÃO: Vendedor (a) DEPARTAMENTO: Comercial
MÉDICO COORDENADOR DO PCMSO
José Montemurro Neto CRM: 39726
EM CUMPRIMENTO ÁS PORTARIAS Nº 3214/78, 31364/82, 12/83, 24/94 E 08/96
NR-7 DO MENISTÉRIO DO TRABALHO E EMPREGO PARA FINS DE EXAME
(x) Admissional ( ) Demissional ( ) Periodico
( ) Retorno ao Trabalho ( ) Mudança de Função
PARECER
(X) Apto Para a Função ( ) Inapto Para a Função
DATA: 01/08/2013
Dr. Guilherme Tamai
Médico do Trabalho
CRM: 103.571
Declaro ter recebido cópia deste
atestado
Modelo de Atestado Médico Ocupacional
87
 DEPARTAMENTO DE LOGISTICA
Modelo de Atestado Médico Ocupacional
88
CONTRATO DE TRABALHO
Pelo presente instrumento particular de Contrato de Trabalho, a empresa
MISS CACAU INDÚSTRIA ALIMENTICÍA LTDA com sede à RUA JATI, 477
JARDIM CUMBICA, GUARULHOS – SP, inscrita no CNPJ sob n°
56.782.089/0001-40 denominada empregadora, e a Sr. Renato Rodrigues
domiciliado a RUA SENADOR FERNANDES TAVORA TAVORÁ, 153, ARTUR
ALVIM, SÃO PAULO – SP, portador (a) da CTPS 000000/00000-SP doravante
designado empregado, celebram o presente contrato Individual de Trabalho
para fins de experiência, conforme legislação trabalhista em vigor, regido pelas
cláusulas abaixo e demais disposições vigentes:
1 – O Empregado trabalhará para a Empregadora na função de
COORDENADOR DE LOGISTICA e mais as funções que vierem a ser objeto
de ordens verbais, cartas ou avisos, segundo as necessidades da
Empregadora desde que compatíveis com as suas atribuições.
2 – O local de trabalho situa-se à RUA JATI, 477 JARDIM CUMBICA,
GUARULHOS – SP podendo a Empregadora a titulo temporário ou definitivo,
tanto no âmbito da unidade para qual foi admitido, como para outras, em
qualquer localidade deste Estado ou de outro dentro do pais, em conformidade
com o parágrafo 1° do art. 469 da CLT.
3 – O horário de trabalho do empregado será o seguinte: 2ª. À 6ª.: das
08:00 às 12:00 – das 13:00 às 17:20.
4 – O empregado receberá a remuneração de R$ 3.500,00 (TRES MIL E
QUINHETOS REAIS).
5 – O prazo deste contrato é de 45 dias, com inicio em 01/08/2013 e
termino em 14/09/2013.
6 – Além dos descontos previstos em lei, reserva-se a Empregadora o
direito de descontar do Empregado as importâncias correspondentes aos
danos causados por ele, com fundamento no parágrafo1° do artigo 462 da
CLT.
7 – O Empregado fica ciente do regulamento da empresa e das normas
de segurança que regulam suas atividades na Empregadora e se compromete
a usar os equipamentos de segurança fornecidos sob a pena de ser punido por
falta grave, nos termos da legislação vigente e demais disposições inerentes a
segurança e medicina do trabalho.
89
8 – Permanecendo o Empregado a serviço da Empregadora após o
término da experiência continuarão em vigor as cláusulas constantes deste
contrato.
9 – A rescisão do presente contrato, sem justa causa, por parte da
empregadora ou do empregado, antes do término do contrato, implicará em
indenização, e por metade, a indenização que teria direito até o término do
contrato, conforme art. 479 a 480 da CLT.
Tendo assim contratado, assinam o presente instrumento, em duas vias,
na presença de testemunhas.
GUARULHOS, 1 de agosto de 2013.
______________________________________
MISS CACAU IND. ALIMENT. LTDA
______________________________________
REANTO RODRIGUES
___________________________________
Testemunha
_____________________________________
Responsável quando for menor
PRORROGAÇÃO DO PRAZO DE EXPERIENCIA
Por mútuo acordo, o presente contrato fica prorrogado até 29/10/2013
GUARULHOS, 29 de outubro de 2013.
______________________________________
MISS CACAU IND. ALIMENT. LTDA
90
______________________________________
RENATO RODRIGUES
___________________________________
Testemunha
_____________________________________
Responsável quando for menor
ASO - ATESTADO DE SAÚDE OCUPACIONAL
SA. Serviços e Assessória em Segurança e Saúde Ocupacional
R. Joaquim guarani 105, Brooklin São Paulo - SP CEP: 04707-060
ASO - Atestado de Saúde Ocupacional
EMPRESA: Miss Cacau Indústria Alimentícia LTDA CNPJ: 56.782.089/0001-40
ENDEREÇO: R. Jati, 477, Jd. Cumbica/ Guarulhos - SP CEP: 07180-140
EMPREGADO (A)
NOME: Renato Rodrigues SEXO: Masculino
RG: 00.000.000-0
NASCIMENTO: 31/03/1987
FUNÇÃO: Coordenador de Logística DEPARTAMENTO: Logística
MÉDICO COORDENADOR DO PCMSO
José Montemurro Neto CRM: 39726
EM CUMPRIMENTO ÁS PORTARIAS Nº 3214/78, 31364/82, 12/83, 24/94 E 08/96
NR-7 DO MENISTÉRIO DO TRABALHO E EMPREGO PARA FINS DE EXAME
(x) Admissional ( ) Demissional ( ) Periodico
( ) Retorno ao Trabalho ( ) Mudança de Função
PARECER
(X) Apto Para a Função ( ) Inapto Para a Função
DATA: 01/08/2013
Dr. Guilherme Tamai
Médico do Trabalho
CRM: 103.571
Declaro ter recebido cópia deste
atestado
Modelo de Atestado Médico Ocupacional
91
4.4 Folhas de pagamento departamentalizada.
A folha de pagamento é um documento elaborado pelo empregador, no
qual se relaciona além do nome dos empregados, o montante das
remunerações, dos descontos, e o valor líquido a que de fato é pago ao
empregado.
Independente de sua elaboração ser de forma manual ou eletrônica a
folha de pagamento é obrigatória para o empregado e está prevista na lei n°
8.212/91 da consolidação da legislação previdenciária, assim como é institui na
CLT.
Segue folha de pagamento da empresa Miss Cacau Indústria Alimentícia
LTDA.
 DEPARTAMENTO ADMINISTRATIVO
Modelo de Folha de Pagamento
92
Modelo de Folha de Pagamento
93
Modelo de Folha de Pagamento
94
 DEPARTAMENTO DE COMPRAS
Modelo de Folha de Pagamento
Modelo de Folha de Pagamento
95
Modelo de Folha de Pagamento
96
 DEPARTAMENTO FINANCEIRO
Modelo de Folha de Pagamento
97
Modelo de Folha de Pagamento
98
Modelo de Folha de Pagamento
99
 DEPARTAMENTO COMERCIAL
Modelo de Folha de Pagamento
100
Modelo de Folha de Pagamento
101
Modelo de Folha de Pagamento
102
 DEPARTAMENTO DE LOGISTICA
Modelo de Folha de Pagamento
103
Modelo de Folha de Pagamento
104
Modelo de Folha de Pagamento
105
Modelo de Folha de Pagamento
106
Modelo de Folha de Pagamento
107
Modelo de Folha de Pagamento
108
Folha Modelo de Folha de Pagamento
109
Folha Modelo de Folha de Pagamento
110
Folha Modelo de Folha de Pagamento
111
Modelo de Folha de Pagamento
112
Modelo de Folha de Pagamento
113
Modelo de Folha de Pagamento
114
 Pró Labore
Modelo de Folha de Pró Labore
115
Modelo de Folha de Pró Labore
O IRRF deve ser recolhido em DARF, no código 0561.
O INSS deve ser recolhido em GPS, no código 2100.
4. 5 Obrigações acessórias do departamento de pessoal.
O empregador tem obrigação de prestar informações mensais e anuais
de seus empregados ao Ministério do Trabalho, Caixa Econômica Federal e a
RFB, que são elas:
 CAGED
116
Cadastro geral de empregados e desempregados, criado pelo governo
federal, através da lei n° 4.923/65, instituiu o registro permanente de admissões
e desligamentos de empregados sob o regime da CLT, devendo informar ao
Ministério do trabalho e emprego todo estabelecimento que tenha admitido,
desligado ou transferido empregado com contrato de trabalho, ou seja, que
tenha efetuado qualquer tipo de movimentação em seu quadro de empregados.
O caged serve como base para a elaboração de estudos, pesquisas,
projetos e programas ligados ao mercado de trabalho, ao mesmo tempo em
que auxilia na tomada de decisão para ações governamentais, é utilizado
também pelo programa de seguro desemprego, para conferir os dados
referentes aos vínculos trabalhistas.
O prazo para entrega é até o dia 7 do mês subsequente ao mês de
referência das informações.
A omissão ou atraso na transmissão do caged sujeita à empresa a multa
que varia de R$ 4,47 até R$ 13,40 por empregado dependendo do tempo de
atraso, esta multa deverá ser recolhida em DARF com o código 2877.
 SEFIP
A Caixa Econômica Federal desenvolveu para o empregador, o SEFIP
(Sistema empresa de Recolhimento do FGTS e Informações à Previdência
Social) um aplicativo disponibilizado no site da Caixa Econômica, para
consolidar os dados cadastrais e financeiros da empresa e dos empregados
para repassar ao FGTS e à Previdência Social, podendo também ser utilizado
para gerar a Guia de recolhimento do FGTS, com código de barras que
viabiliza o recolhimento.
Os arquivos gerados pelo SEFIP devem ser transmitidos pela internet,
por meio de conectividade social e a guia emitida deve ser recolhida até o 7°
dia do mês seguinte ao da remuneração do trabalhador foi paga.
O valor a ser creditado na conta do trabalhador é calculado de acordo
com a remuneração e o tipo de contrato firmado.
Conectividade Social: é um canal eletrônico de relacionamento
utilizado para cumprir as obrigações em relação ao FGTS. Destina se as
117
empresas e os escritórios de contabilidade e é obrigatório para transmissão do
arquivo SEFIP e requer a certificação digital de quem utiliza.
 Benefício da conectividade social
 Simplificação do recolhimento do FGTS
 Reduz custos operacionais
 Canal direto de comunicação com a Caixa
 Comodidade, segurança e o sigilo das informações.
 Reduz a ocorrência de inconsistência e a necessidade de regularizações
futuras
 Aumento na proteção de empresa contra irregularidades
 Facilita o cumprimento das obrigações da empresa relativas ao FGTS e
à Previdência social.
Os escritórios de contabilidade que efetuam recolhimentos e prestam
informações ao FGTS e INSS em nome de seus clientes também podem
utilizar a conectividade social, basta que o cliente gere uma procuração
eletrônica para o contabilista.
 RAIS
Instituída pelo decreto n° 76.900 do dia 23 de dezembro de 1975, a
RAIS (Relação anual de informações sociais) tem a finalidade de transmitir
informações ao MTE referentes aos dados cadastrais e econômicos da
empresa e, dos empregados é informado dados pessoais, dados do contrato
de trabalho e de sua remuneração mensal.
São obrigados a entregar a declaração, inscritos no CNPJ com ou sem
empregados, a empresa que não possui empregado deve entregar a RAIS
negativa.
O estabelecimento isento da inscrição no CNPJ é identificado pelo
número de matricula no CEI que possuem empregados são obrigados a
apresentar a declaração, exceto empresas matriculadas no CEI que não possui
empregado está dispensada de declarar a RAIS negativa.
Deve ser relacionado:
 Empregados contratados sobre o regime da CLT
118
 Servidores da administração pública direta ou indireta, federal, estadual
ou municipal.
 Trabalhadores avulsos que prestam serviços de natureza urbana ou
rural a diversas empresas, sem vínculo empregatício, com a
intermediação do órgão gestor de mão de obra, nos termos da lei n°
8.630/93 ou do sindicato da categoria.
 Empregados de cartórios extrajudiciais
 Trabalhadores temporários, regidos pela lei 6.019/74
 Trabalhadores com contrato de trabalho por tempo determinado
 Diretores sem vínculo empregatício que tenham optado pelo
recolhimento do FGTS
 Servidores públicos não efetivos
 Aprendiz contratado nos termos do art. 428 da CLT
 Trabalhador regido pelo estatuto do trabalhador rural lei n° 5.889/73
 Trabalhador com contrato de trabalho por tempo determinado regido
pela lei n° 8.745/93, com redação dada pela lei n°9.849/99
 Trabalhador com contrato de trabalho por prazo determinado, regido por
lei estadual ou municipal.
 Dirigentes sindicais.
Não deve ser relacionado:
 Diretores sem vínculo empregatício que não optaram pelo recolhimento
do FGTS
 Autônomos
 Eventuais
 Governadores, Deputados, Prefeitos e etc., a partir da data de posse
 Empregados domésticos regidos pela lei n°11.324/06
 Cooperadores ou cooperativados.
Para o ano base 2012 de acordo com a portaria MTE n°005/13º prazo
para a entrega da declaração inicia se no dia 15 de janeiro de 2013 e encerra
no dia 08 de março de 2013.
119
O atraso na entrega, omissão, declaração falsa ou inexata, sujeita a
empresa à multa conforme determinado pela portaria n°14 de 10 de fevereiro
de 2006, alterada pela portaria n° 688, de 24 de abril de 2009.
 EFD Contribuições
Embora seja uma obrigação acessória que englobe as contribuições
para o PIS e para a COFINS, com o advento da lei n° 12.546/2011 e suas
anteriores e posteriores medidas provisórias, que instituiu a contribuição
previdenciária sobre a receita bruta, e com a instrução normativa RFB 1.252/12
ficou estabelecido à obrigatoriedade de informar a contribuição previdenciária
sobre a receita bruta, mais conhecida como desoneração da folha de
pagamento.
Deve ser informada no mesmo arquivo e nos mesmos moldes e tem o
mesmo prazo de entrega do PIS e da COFINS.
 DIRF
Declaração do imposto de renda retido na fonte, obrigação que engloba
outros tipos de retenções do imposto de renda, no âmbito trabalhista, tem a
finalidade de informar para a RFB as retenções do imposto de renda retido com
base nas remunerações pagas.
Deve ser informado no mesmo arquivo e nos mesmos moldes e tem o
mesmo prazo de entrega das demais retenções que devem ser declaradas.
 Comprovante de rendimentos
É o documento que demonstra os valores pagos pelo empregador que
integraram a base de cálculo do imposto de renda, as deduções efetuadas,
bem como imposto retido.
Este comprovante de ser entregue ao empregado até o ultimo dia do
mês de fevereiro do ano seguinte ao ano base.
 Homolognet
Instituído pela portaria n°1.620 de 14 de julho de 2010, o sistema
homolognet tem como objetivo realizar os cálculos de rescisão do contrato de
trabalho e à elaboração do TRCT do empregado que, de acordo com a
120
legislação trabalhista e em atendimento ao enunciado n° 330 do Tribunal
superior do trabalho, abrangerá o período legal de prescrição dos direitos
trabalhistas.
O sistema tratará de todas as fases e procedimentos previstos na
instrução normativa SRT/TEM n° 03 de 21 de junho de 2002, e suas alterações
posteriores, no que se trata às formalidades de assistência ao trabalhador à
sua rescisão contratual.
 EFD Social
A EFD social ou Sped folha, como é mais conhecida, deve começar a
ser implantado em janeiro de 2014, se não houver alteração no cronograma da
RFB.
Esta nova obrigação acessória consiste na escrituração digital da folha
de pagamento e das demais obrigações trabalhistas e previdenciárias. É um
módulo do SPED e se constitui em mais um avanço na informatização da
relação entro o fisco e os contribuintes.
Este projeto atenderá as necessidades da RFB, MTE, INSS, CEF e
FGTS e também a Justiça do trabalho em relação às ações trabalhistas.
Informações que farão parte da EFD social:
 Admissões, afastamentos, comunicação de aviso prévio, comunicação
de acidente de trabalho, etc.
 Folha de pagamento
 Ações judiciais trabalhistas
 Retenções de contribuição previdenciária.
Com o surgimento desta nova obrigação acessória, algumas outras
obrigações deverão ser extintas tais como: RAIS, SEFIP, CAGED entre outras
obrigações pertinentes ao departamento de pessoal.
121
4.6 Resumos das folhas de pagamento por departamento.
O resumo da folha de pagamento é a totalização de todos os
rendimentos e descontos do pagamento dos empregados.
Segue resumo da folha de pagamento da empresa Miss Cacau Indústria
Alimentícia LTDA.
 DEPARTAMENTO ADMINISTRATIVO
Resumo da Folha de Pagamento
122
Resumo da Folha de Pagamento
123
Resumo da Folha de Pagamento
124
 DEPARTAMENTO DE COMPRAS
Resumo da Folha de Pagamento
125
Resumo da Folha de Pagamento
126
Resumo da Folha de Pagamento
127
 DEPARTAMENTO FINANCEIRO
Resumo da Folha de Pagamento
128
Resumo da Folha de Pagamento
129
Resumo da Folha de Pagamento
130
 DEPARTAMENTO COMERCIAL
Resumo da Folha de Pagamento
131
Resumo da Folha de Pagamento
132
Resumo da Folha de Pagamento
133
 DEPARTAMENTO DE LOGISTICA
Resumo da Folha de Pagamento
134
Resumo da Folha de Pagamento
135
Pró Labore
Resumo da Folha de Pró Labore
Resumo da Folha de Pró Labore
136
4.7 Contribuições Previdenciárias com base na Lei: 12.546/2011.
A lei n° 12.546/2011 regulamentada pelo decreto n° 7.728 de 16 de
setembro de 2012, é a conversão da medida provisória 540/2011, que instituiu
a desoneração sobre a folha de pagamento.
A desoneração sobre a folha de pagamento foi criada com o intuído de
fomentar alguns setores de indústrias e serviços, o governo federal decidiu dar
esse incentivo para ajudar no crescimento da economia brasileira.
Este incentivo consiste em reduzir o ônus das empresas, ou seja, a
desoneração é a substituição da contribuição previdenciária patronal de 20%
sobre os salários pagos por 1 ou 2% sobre a receita bruta auferida no mês.
O governo entende que reduzindo este ônus das empresas, elas
aumentaram o quadro de empregados e produziram cada vez mais, no entanto
ele perde tributo de um lado e ganha em outro.
As exclusões da base de calculo da contribuição previdenciária sobre a
receita bruta são:
 Receitas de exportação
 Vendas canceladas e descontos incondicionais concedidos
 IPI
 ICMS por substituição tributaria
A contribuição previdenciária sobre a receita bruta devera ser recolhida
em DARF, nos seguintes códigos:
 2985 – Contribuições previdenciárias sobre a receita – serviços
 2991 – Contribuições previdenciárias sobre a receita – indústria
Em relação a esta contribuição a empresa Miss Cacau Indústria
Alimentícia LTDA, não esta enquadrada em nenhuma medida provisória e em
nenhuma lei.
 Legislações que dispõe sobre a contribuição previdenciária sobre
a receita bruta.
Lei n° 12.546 de 14 de dezembro de 2011 (conversão da medida
provisória n° 540, de 2011)
137
 Lei n° 12.715 de 17 de setembro de 2012 (conversão da medida
provisória n° 563 de 2012)
 Medida provisória n° 582 de 20 de setembro de 2012
 Decreto n° 7.728 de 16 de setembro de 2012 (regulamenta a lei
n° 12.546/2011).
 Medida provisória 601 de 28 de dezembro de 2012
 Lei n° 12.844/2013 (altera a lei n° 12.546/2011)
 Medida provisória 612 de 04 de abril de 2013
138
Capitulo V
5. TRATAMENTO FISCAL E TRIBUTÁRIO DAS OPERAÇÕES
5.1 Conceitos de SPED FISCAL e EFD - Contribuições.
SPED (Sistema público de escrituração digital).
Instituído pelo decreto federal n° 6.022 de janeiro de 2007, é um
instrumento que unifica a recepção, validação, armazenamento e autenticação
de livros e documentos que integram a escrituração comercial e fiscal das
empresas, é um ambiente virtual onde devem ser inseridas informações e
dados, para que simplifique as obrigações acessórias e torne um controle muito
mais efetivo sobre a arrecadação de tributos por parte das administrações
tributárias da união, do Distrito Federal dos estados e das secretarias de
finanças do município.
 SPED FISCAL
O SPED Fiscal, no âmbito paulista foi instituído através do art. 250-A do
RICMS/SP, e os procedimentos a serem adotados para esta obrigação
acessória consta na portaria CAT n° 147/2009, compõe-se da totalidade das
informações, em meio digital, necessárias à apuração dos tributos referentes à
operação e prestação praticadas pelo contribuinte, e outras informações de
interesse das administrações tributárias das unidades federadas e da RFB, é
transmitida periodicamente, em um arquivo digital, assinado por meio de
certificado digital, e contém as informações que antes eram escrituradas nos
livros em papel.
Os livros que antes eram físicos agora passam a ser todos digitais com o
surgimento do SPED FISCAL, são os seguintes livros.
 Livro registro de entradas
 Livro registro de saídas
 Livro registro de inventário
 Livro registro de apuração do IPI
 Livro registro de apuração do ICMS
139
 Documento controle de crédito de ICMS do ativo permanente –
CIAP
Ficam obrigadas a entrega as empresas relacionadas através do
protocolo ICMS 77/2008, que a partir do ano de 2009 ficaram obrigados a
utilização do SPED, esta listagem foi atualizada em dezembro de 2009 pelo
CONFAZ (Conselho Nacional de Política Fazendária).
Alem dos contribuintes indicados no protocolo ICMS, o estado de São
Paulo, por meio comunicados DEAT (Diretor Executivo da Administração
Tributária) estabeleceu a obrigatoriedade para outros contribuintes, ampliando
a listagem de obrigados.
Ficam dispensados da obrigatoriedade da entrega as empresas optantes
pelo Simples Nacional.
O contribuinte sujeito ao regime periódico de apuração que até o
momento não esta obrigada a entrega do SPED, poderá a seu critério antecipar
a obrigatoriedade, lembrando que uma vez que o contribuinte optar por
antecipar a obrigatoriedade, não poderá voltar atrás,à adesão voluntaria é
irretratável, e a obrigatoriedade se aplica a todos os estabelecimentos do
contribuinte (matriz e filiais).
O prazo da apresentação está previsto no art. 10 da portaria CAT n°
147/2009, que é até o dia vinte e cinco do mês subsequente ao período a que
se refere, em exceção do livro registro de inventário que deve ser informado no
segundo mês subsequente ao da contagem de estoque.
A falta de apresentação, ou apresentação do arquivo com informações
incorretas implicam em multa, porem, a legislação paulista não prevê
penalidade especifica, portanto, as penalidades estão previstas no inciso V do
art. 527 do RICMS/SP, que podem ser aplicadas na hipótese das ocorrências
citadas.
 EFD Contribuições
Instituído pela Instrução Normativa RFB n° 1.052 de 5 de julho de 2010,
a EFD Contribuições trata de um arquivo digital que integra o projeto SPED,
tem por objetivo demonstrar ao fisco o resultado das apurações para o PIS,
COFINS, nos regimes não cumulativos e cumulativos, com o surgimento da lei
140
n° 12.546/2011, nos art. 7° e 8°, a EFD Contribuições passou a contemplar a
escrituração da contribuição previdenciária sobre a receita bruta.
A Instrução Normativa RFB 1.252/2012 regulamenta a EFD
Contribuições, que se constituiu em um conjunto de escrituração de
documentos fiscais, apuração dos tributos e de outras operações e
informações de interesse da RFB referente às operações e prestações
praticadas pelo contribuinte.
Os tributos informados na EFD são os seguintes:
 Contribuição para o PIS/PASEP
 COFINS
 Contribuição previdenciária incidente sobre a receita bruta
Estão obrigadas a apresentar a EFD, as pessoas jurídicas tributadas
pelo lucro real, presumido e arbitrado, como regra geral, se existir a informação
relativa a operações que gerem receitas ou créditos das contribuições.
Ficam dispensadas de apresentação da EFD as seguintes empresas:
 Optantes pelo Simples Nacional
 Pessoas jurídicas imunes e isentas sobre o imposto de renda,
cuja soma das contribuições apuradas seja igual ou inferior a R$
10.000,00 mensais
 Órgãos públicos
 Autarquias e as fundações públicas
 (...)
O prazo para entrega é até o décimo dia útil do segundo mês
subsequente ao que se refira à escrituração, inclusive nos casos de extinção,
incorporação, fusão e cisão total ou parcial.
A apresentação da EFD fora de prazo implica em multas que estão
previstas na lei n° 12.766/2012, que são:
 R$ 500,00, por mês calendário ou fração, a pessoas jurídicas que
na ultima declaração tenham apurado seus tributos sobre o lucro
presumido.
 R$ 1.500,00 por mês calendário ou fração, a pessoas jurídicas
que na ultima declaração tenham apurado seus tributos pelo lucro
real ou tenham optado pelo auto arbitramento, aplicando-se
141
também, para as empresas que no ano calendário anterior, tenha,
por algum motivo alterado a forma de tributação ou realizado um
reorganização societária.
As multas terão redução de 50%, quando a EFD for apresentada fora de
prazo, mas antes de procedimento de oficio.
O código de DARF para recolhimento da multa é o 2203.
5.2 A Importância do Departamento Fiscal na Empresa.
O departamento fiscal é o departamento responsável pela apuração dos
tributos diretos e indiretos, pelo planejamento tributário e a prestação de contas
para as administrações tributárias por meio de obrigações acessórias.
No dia 22 de janeiro de 2007, o presidente Luis Inácio Lula da Silva,
decretou a implantação do sistema publico de escrituração digital (SPED),
visando unificar as obrigações acessórias e facilitar as fiscalizações, desde
então para atender esta demanda que com o passar do tempo vem só
crescendo é preciso muita técnica, e não só por este projeto, mais
constantemente o governo federal vem criando benefícios para alguns tributos,
o mais recente foi à redução da alíquota do IPI para automóveis e para a linha
branca (eletrodomésticos).
Com essas mudanças que vem acontecendo por conta do projeto SPED,
e também com a lei 11.638 de 28 de dezembro de 2007, os profissionais de
contabilidade estão sendo cada vez mais requisitados e valorizados, tornando
o departamento fiscal uma das áreas mais delicadas de uma empresa, pois
envolve toda a tributação a qual a empresa está sujeita.
Com a complexidade dos tributos no Brasil, os profissionais do
departamento fiscal, tem sido muito procurados para interpretar estas
legislações tão complexas, é muito importante ter um departamento que cuide
apenas de tributos dentro de uma empresa, por conta da carga tributaria do
pais ser muito alta e as empresas não aceitarem pagar muitos tributos, estes
profissionais estudam as legislações que tratam de determinado tributo, para
que com a elisão fiscal as empresas recolheram menos tributos, e para uma
142
empresa que esta no inicio trabalho do departamento fiscal e importante para
elaborar o planejamento tributário para que a empresa não tenha prejuízos em
relação a recolhimentos de tributos.
Muitas empresas recolhem tributos a mais porque não sabem que em
determinado produto elas podem se aproveitar dos tributos no caso das
empresas cujos tributos são não cumulativos, em outros casos empresas paga
tributos a menor, por que se aproveitam indevidamente de tributos, com isso o
departamento fiscal dentro de uma empresa é importante para que não
ocorram estes erros, que geram problemas sérios, e multas bem altas.
5.3 Notas Fiscais (entradas e saídas).
 Notas fiscais de entrada
As entradas classificadas como uso e consumo, são referentes às
compras de material de escritório, produtos de limpeza e produtos para copa e
cozinha.
As entradas classificadas como matéria prima, são referentes às
compras de insumos utilizados na produção.
As entradas classificadas como ativo imobilizado, são referentes às
maquinas utilizadas no parque fabril, e outros bens da empresa.
As outras entradas como, consumo de energia elétrica, conhecimento de
transporte, comunicação, estão relacionados aos custos que a empresa
obteve.
As compras de produtos para cesta básica é para cumprir com a
exigência do sindicato como beneficio aos empregados.
A nota fiscal de entrada que consta só o valor do ICMS, sem valor
contábil e sem base de calculo, é referente ao CIAP.
O controle de credito de ICMS do ativo permanente (CIAP) é uma
ferramenta que permite com que o contribuinte se aproveite do ICMS
destacado na nota fiscal de aquisição de maquinas que estão relacionadas ao
processo produtivo, com o CIAP, o contribuinte pode tomar credito do ICMS,
em 1/48 avos por mês proporcional as saídas tributadas.
143
Abaixo as operações de entradas da Miss Cacau Indústria LTDA.
 Julho
144
145
146
147
148
149
150
151
152
153
154
155
156
157
158
159
160
 Agosto
161
162
163
164
165
166
167
168
.
169
 Setembro
170
171
172
173
174
175
176
177
178
179
180
 Outubro
181
182
183
184
185
186
187
188
189
190
191
 Notas fiscais de saída
Nas operações de saída classificadas com o CFOP 5.401, são referente
à venda dos produtos, estas operações estão sujeitas a substituição tributaria
que esta prevista no art. 313-W do RICMS/SP, e tem sua base de calculo
reduzida de acordo com o art. 39 anexo II do RICMS/SP.
Abaixo as operações de saída da Miss Cacau Indústria LTDA.
192
 Agosto
193
194
195
 Setembro
196
197
198
 Outubro
199
200
201
202
203
5.4 Livros fiscais.
Livros fiscais necessários para controle e apresentação ao fisco,
inclusive apurações de tributos indiretos.
Tributos indiretos: são aqueles que podem ser embutidos no preço de
venda, e recaem sobre o consumidor final, as pessoas físicas no varejo, ou as
pessoas jurídicas que não derem uma saída subsequente.
Exemplo de tributos indiretos: ICMS, ICMS-ST, IPI, ISS, PIS e a
COFINS.
 Livro registro de entradas, modelo 1, art.214 do RICMS e art.
444 do RIPI, utilizado por contribuintes da indústria.
204
Livro registro de entradas mês 7
205
Livro registro de entradas mês 7
206
Livro registro de entradas mês 8
207
Livro registro de entradas mês 8
208
Livro registro de entradas mês 9
209
Livro registro de entradas mês 9
210
Livro registro de entradas mês 10
211
Livro registro de entradas mês 10
212
 Livro registro de saídas, modelo 2, art. 215 do RICMS e art.
444 do RIPI, utilizado por contribuintes da indústria.
Livro registro de saídas mês 07
213
Livro registro de saídas mês 08
214
Livro registro de saídas mês 09
215
Livro registro de saídas mês 10
216
Livro registro de saídas mês 10
217
 Livro registro de apuração do ICMS, ICMS-ST, modelo 9, art.
223 do RICMS, utilizado por contribuintes do ICMS.
Apuração ICMS/ ICMS ST 07
218
Apuração ICMS/ ICMS ST 07
219
Apuração ICMS/ ICMS ST 07
220
Apuração ICMS/ ICMS ST 08
221
Apuração ICMS/ ICMS ST 08
222
Apuração ICMS/ ICMS ST 08
223
Apuração ICMS/ ICMS ST 09.
224
Apuração ICMS/ ICMS ST 09
225
Apuração ICMS/ ICMS ST 09
226
Apuração ICMS/ ICMS ST 10
227
Apuração ICMS/ ICMS ST 10
228
Apuração ICMS/ ICMS ST 10
229
 Livro registro de apuração do IPI, modelo 8, art. 2222 do
RICMS e art. 444 do RIPI, utilizado por contribuintes do IPI.
Apuração IPI mês 07
230
Apuração IPI mês 07
231
Apuração IPI mês 08
232
Apuração IPI mês 08
233
Apuração IPI mês 09
234
Apuração IPI mês 09
235
Apuração IPI mês 10
236
Apuração IPI mês 10
237
 Apuração do PIS e COFINS, não cumulativos.
238
Apuração PIS e COFINS mês 07
Apuração PIS e COFINS mês 08
239
Apuração PIS e COFINS mês 09
240
Livro Apuração PIS e COFINS mês 10
241
O código da GARE para recolhimento do ICMS é 046.2
O código da GARE para recolhimento do ICMS ST é 146.6
O código do DARF para recolhimento do PIS é 6912
O código do DARF para recolhimento da COFINS é 5856
O código do DARF para recolhimento do IPI é 5123
5.5 Cálculos dos tributos diretos.
Tributos Diretos: são aqueles que recaem sobre o contribuinte que esta
direta e pessoalmente ligada ao fato gerador. Assim, a mesma pessoa é o
contribuinte de fato e de direito.
O contribuinte de fato, é aquele que efetivamente paga o tributo, a
exemplo do consumidor final no caso dos tributos indiretos, e as pessoas
físicas e jurídicas no caso dos tributos diretos.
O contribuinte de direito, é aquele que repassa o tributo para os cofres
públicos.
Esses tributos não podem ser repassados para outra pessoa, com é o
caso dos tributos indiretos, que são embutidos no preço de venda.
Exemplo de tributos diretos: IPTU, IRPF, IRPJ e a CSLL.
Abaixo apuração dos cálculos dos tributos diretos com base no lucro real
(IRPJ e CSLL).
242
5.6 Fluxograma do Departamento Fiscal.
SIM NÃO
NÃO
Fluxograma do departamento Fiscal
Departamento Fiscal
separa e confere
documentos
Solicita documento
faltante para o cliente
Documentos
estão ok?
Envia guias e
relatórios para
o cliente
Retorna para
correções
Apurações
estão ok?
Departamento Fiscal
lança documentos e
apura os tributos
Recebe
documentos do
cliente
243
Capitulo VI
6. VALIDAÇÃO DAS OPERAÇÕES FISCAIS
6.1 Obrigações Tributarias.
A obrigação tributaria é a relação jurídica entre o fisco e os contribuintes
prevista em lei, que descreve o fato pelo qual é exigida do contribuinte uma
prestação pecuniária e de contas.
Elemento da obrigação tributária:
 A lei: cria a incidência do tributo
 O fato gerador: é a situação definida em lei o nascimento da obrigação
 O sujeito ativo: é o que recebe o tributo (União, Estado ou Município).
 O sujeito passivo: é o contribuinte o que paga o tributo
 O objeto: o pagamento do tributo
A obrigação tributária é dividida em duas espécies a principal e a
acessória.
Obrigação Principal: é a obrigação de entregar determinado montante
em dinheiro aos cofres públicos, ou seja, o pagamento do tributo.
Obrigação Acessória: é a obrigação de prestar conta ao fisco, como
por exemplo, a transmissão de declarações eletrônicas, emissão de notas
fiscais, elaboração de livros fiscais.
Pode existir obrigação acessória sem a principal, como é o caso das
jurídicas que desfrutam de imunidade tributária, onde não há um tributo a ser
pago, mas a denominada obrigação acessória deve ser cumprida.
6.2 Conceito e obrigações elaboradas.
 DCTF
DCTF (Declaração de Débitos e Créditos Tributários Federais).
É uma prestação de contas mensal e obrigatória para a RFB, que tem
por objetivo informar os débitos de tributos federais e seus respectivos
pagamentos, parcelamentos e compensações.
244
Tem sua regulamentação consolidada pela Instrução Normativa RFB n°
1.110 de 24 de dezembro 2010.
Tributos típicos abrangidos pela DCTF:
o Imposto sobre a renda das pessoas jurídicas (IRPJ)
 Imposto sobre a renda retidos na fonte (IRRF)
 Imposto sobre produtos industrializados, exceto o vinculado a
exportação (IPI).
 Contribuição social sobre o lucro líquido (CSLL)
 Contribuição para o programa de integridade social e para o programa
de formação para o servidor público (PIS/PASEP)
 Contribuição previdenciária sobre a receita bruta
A DCTF deve ser apresentada até o décimo quinto dia útil do segundo
mês subsequente ao mês da ocorrência da apuração, mediante assinatura
digital pelo certificado digital, a apresentação fora do prazo implica em multa de
2% ao mês calendário ou fração sobre os tributos e contribuições informados
limitados a 20%, observando a multa mínima de R$ 500,00.
A multa mínima é reduzida a 50% quando a declaração for entrega fora
do prazo, mais antes de procedimento de oficio, ou, a 75% se houver a
apresentação da declaração no prazo fixado em intimação.
Incorreções ou omissões implicam em multa de R$ 20,00 para cada
grupo de dez informações incorretas ou omitidas.
A multa deverá ser recolhida em DARF com o código 1345.
Abaixo DCTF elaborada da entidade Miss Cacau Indústria Alimentícia
LTDA:
.
245
246
DCTF mês 08
DCTF mês 08
247
DCTF mês 08
248
DCTF mês 08
249
DCTF mês 09
250
DCTF mês 09
251
DCTF mês 09
252
DCTF mês 09
253
DCTF mês 10
254
DCTF mês 10
255
DCTF mês 10
256
DCTF mês 10
257
DCTF mês 10
258
DCTF mês 10
259
Os débitos do IRPJ e da CSLL, não constam na DCTF do mês 10 por se
tratar de um trabalho acadêmico não trabalhamos com base no trimestre fiscal
que seria de 01 à 03 de 04 à 06 de 07 à 09 e de 10 à 12, visto que o programa
da DCTF é configurado pelo trimestre fiscal, não conseguimos incluir esses
débitos.
 GIA (estado de São Paulo)
GIA (Guia de Informação e Apuração do ICMS).
É uma declaração a ser enviada mensalmente com informações
lançadas que refletem nos lançamentos efetuados no registro de apuração
do ICMS, esta prevista nos artigos 253 a 258 do RICMS/SP, que dispõem a
entrega da declaração pelos contribuintes paulistas, e no anexo VI da
portaria CAT n° 92/1998 que define a funcionalidade, geração, transmissão,
recepção e disposições especiais.
Esta declaração tem por finalidade demonstrar o imposto apurado e
apresentar outras informações de interesse econômico fiscal.
Deve ser entregue por todos os contribuintes inscritos no cadastro de
contribuintes do ICMS e obrigados a escrituração em livros fiscais, exceto
produtor rural não equiparado a comerciante ou industrial.
Ficam dispensadas da entrega mensal da GIA as seguintes
empresas.
 Órgão da Administração Publica direta, Autarquias e Fundações
mantidas pelo estado.
 Hospitais e Casas de Saúde
 Entidade Assistencial
 Despachante Aduaneiro e
 Empresas optantes pelo Simples Nacional
GIA sem movimento ainda que não haja disposição expressa em
legislação, entende-se que deverá ser apresentada, ainda que, em caráter
eventual, não tenha sido realizados operações no período.
O prazo de entrega esta previsto no artigo 20 do anexo VI da portaria
cat. n° 92/1998, será apresentada no mês subsequente ao da apuração até
o dia estabelecido pelo ultimo digito do numero da inscrição estadual do
260
estabelecimento, mediante senha emitida pelo posto fiscal de jurisdição
para o contribuinte, ou, pela senha eletrônica do contabilista.
As penalidades relacionadas a não entrega da declaração estão
previstas no artigo 527 do RICMS/SP, exemplos.
 Multa de 2% do valor das operações de saída ou das prestações
de serviço realizadas no período nunca inferior a 350 UFESP´s.
 Entregue até o décimo quinto dia após o prazo regulamentar
multa equivalente ao valor de 70 UFESP´s.
 Entregue após o décimo quinto dia multa de 1% sobre o valor das
operações, nunca inferior ao valor de 140 UFESP´s.
 Não existindo operações de saída ou de prestações de serviço,
multa equivalente ao valor de 200 UFESP´s.
 (...)
A não apresentação da GIA durante três meses consecutivos implica
em determinação por parte do estado da cassação ou da suspensão da
eficácia da inscrição estadual, em função de inatividade do estabelecimento
para qual foi obtida a inscrição.
A inatividade presumida, se decorrente de falta de entrega de GIA
fica expressa no artigo 35-C do RICMS/SP.
UFESP (Unidade Fiscal do Estado de São Paulo) é um valor
estipulado pelo SEFAZ e atualizado anualmente, de 01 de janeiro até 31 de
dezembro de 2013 este valor é de R$ 19,37.
De acordo com o ultimo digito da inscrição estadual da entidade Miss Cacau
Indústria Alimentícia LTDA, o prazo para entrega da Gia é todo dia 16 do
mês subsequente ao da apuração, abaixo declaração elaborada:
261
GIA mês 07
262
GIA mês 07
263
GIA mês 07
264
GIA mês 07
265
GIA mês 07
266
GIA mês 07
267
GIA mês 08
268
GIA mês 08
269
GIA mês 08
270
GIA mês 08
271
GIA mês 08
272
GIA mês 08
273
GIA mês 08
274
GIA mês 09
275
GIA mês 09
276
GIA mês 09
277
GIA mês 09
278
GIA mês 09
279
GIA mês 09
280
GIA mês 09
281
GIA mês 10
282
GIA mês 10
283
GIA mês 10
284
GIA mês 10
285
286
GIA mês 10
287
GIA mês 10
288
GIA mês 10
289
 DIRF
DIRF (Declaração do Imposto sobre a Renda Retido na fonte).
É regulamentada pela Instrução Normativa RFB n° 1.297/2012.
É uma declaração anual feita pela fonte pagadora, com o objetivo de
informar á Secretaria da Receita Federal do Brasil, os tributos retidos pagos em
serviços tomados de pessoas jurídicas, ao imposto sobre a renda pago sobre a
folha de salários e alugueis pagos a pessoas físicas.
Fica obrigadas a apresentação da declaração pessoas jurídicas e físicas
que tenham pagado ou creditado rendimentos que tenham sofrido retenção de
imposto de renda ainda que em um único mês do ano calendário, por si ou
como representantes de terceiros.
Deve ser entregue até o ultimo dia de fevereiro do ano seguinte ao do
fato ocorrido, mediante assinatura digital pelo certificado digital, a apresentação
após o prazo implica em multa de 2% ao mês calendário ou fração, incidente
sobre o montante dos tributos e contribuições informado limitado a 20%
observando a multa mínima.
A multa mínima a ser aplicada é de:
 R$ 200,00 tratando-se de pessoa física,
 R$ 500,00 nos demais casos.
Observando a multa mínima, as multas serão reduzidas a 50%, quando
a declaração for apresentada após o prazo, mas antes de qualquer
procedimento de oficio, ou, a 75%, se houver a apresentação da declaração no
prazo fixado em intimação.
Incorreções ou omissões implicam em multa de R$ 20,00 para cada
grupo de dez informações incorretas ou omitidas.
A multa devera ser recolhida em DARF nos seguintes códigos:
 2170 para a multa por atraso na entrega,
 0381 para a multa por omissão/erro.
Abaixo DIRF elaborada da entidade Miss Cacau Indústria Alimentícia
LTDA.
290
DIRF Anual
291
DIRF Anual
292
DIRF Anual
293
 DACON
DACON (Demonstrativo de Apuração de Contribuições Sociais).
É regulamentada pela Instrução Normativa RFB n° 1.015/10, tem por
finalidade prestar informações relativas à apuração da contribuição para o PIS
e COFINS, mediante preenchimento, validação, gravação e transmissão do
conteúdo para a RFB.
Ficam obrigadas a apresentação da declaração as empresas jurídicas
cujo imposto sobre a renda é calculado com base no lucro real, deverão
apresentar mensalmente, no caso de filias a declaração deve ser transmitida
de forma centralizada pelo estabelecimento matriz.
Até o ano de 2009 a declaração era transmitida por semestre, a partir do
ano de 2010 as informações devem ser transmitidas até o quinto dia útil do
segundo mês subsequente ao mês de referencia, mediante assinatura digital
pelo certificado digital.
Ficam dispensadas da entrega as seguintes empresas:
 Empresas optantes pelo simples nacional
 Empresas imunes e isentas do IRPJ, cujas somas dos valores
mensais das contribuições sejam iguais ou inferiores a R$
10.000,00
 Empresas que se mantém sem movimento durante o exercício
ficam dispensadas da entrega mensal, em dezembro tem que ser
informados todos os meses que não tiveram apuração dos
tributos e transmitir a declaração.
 Empresas tributadas pelo lucro presumido a arbitrado, a partir de
01 de janeiro de 2013 de acordo com a Instrução Normativa 1.305
de 26 de dezembro de 2012.
A apresentação da declaração fora de prazo sujeita o contribuinte à
multa de 2% ao mês calendário ou fração, incidente sobre as contribuições
informadas na DACON, limitado a 20%, observando a multa mínima de R$
500,00.
Observando a multa mínima serão reduzidas a 50%, quando a
declaração for apresentada após o prazo, mas antes de qualquer procedimento
de oficio, ou, a 75%, se houver a apresentação da declaração no prazo fixado
em intimação.
294
Incorreções ou omissões implicam em multa de R$ 20,00 para cada
grupo de dez informações incorretas ou omitidas.
A multa devera ser recolhida por DARF no código 6808.
Abaixo DACON elaborada da entidade Miss Cacau Indústria Alimentícia
LTDA.
295
DACON mês 08
296
DACON mês 08
297
DACON mês 08
298
DACON mês 08
299
DACON mês 08
300
DACON mês 08
301
DACON mês 08
302
DACON mês 08
303
DACON mês 08
304
DACON mês 08
305
DACON mês 08
306
DACON mês 08
307
DACON mês 08
308
DACON mês 08
309
DACON mês 08
310
DACON mês 09
311
DACON mês 09
312
DACON mês 09
313
DACON mês 09
314
DACON mês 09
315
DACON mês 09
316
DACON mês 09
317
DACON mês 09
318
DACON mês 09
319
DACON mês 09
320
DACON mês 09
321
DACON mês 09
322
DACON mês 09
323
DACON mês 09
324
DACON mês 09
325
DACON mês 10
326
DACON mês 10
327
DACON mês 10
328
DACON mês 10
329
DACON mês 10
330
DACON mês 10
331
DACON mês 10
332
DACON mês 10
333
DACON mês 10
334
DACON mês 10
335
DACON mês 10
336
DACON mês 10
337
DACON mês 10
338
DACON mês 10
339
DACON mês 10
340
6.3 Obrigações e termos.
 DIPJ
DIPJ (Declaração de Informações Econômico-fiscais da Pessoa
Jurídica).
É uma obrigação acessória do IRPJ, CSLL e do IPI que os contribuintes
devem prestar conta anualmente para a Receita Federal contendo a apuração
e os DARF pagos para que possa confrontar os pagamentos de tributos
antecipados e os devidos.
Instituída pela Instrução Normativa SRF n° 127 de 30 de outubro de
1998, é uma prestação de contas para a Receita Federal e deve ser informada
por todas as pessoas jurídicas inclusive equiparadas. A obrigatoriedade não se
aplica as Microempresas e Empresas de Pequeno Porte optantes pelo Simples
Nacional, aos órgãos públicos, ás autarquias e fundações públicas, e as
pessoas jurídicas inativas.
Ficam obrigadas a apresentação às pessoas jurídicas tributadas pelo
lucro real, presumido e arbitrado, inclusive as imunes e isentas até o último dia
útil do mês de junho do ano seguinte, mediante assinatura digital pelo
certificado digital, a apresentação fora do prazo implica em multa de 2% ao
mês calendário ou fração sobre os tributos e contribuição informados limitada a
20%, observando a multa mínima de R$ 500,00.
Observando a multa mínima é reduzido a 50% quando a declaração for
entrega fora do prazo, mais antes de procedimento de oficio, ou, a 75% se
houver a apresentação da declaração no prazo fixado em intimação.
Incorreções ou omissões implicam em multa de R$ 20,00 para cada
grupo de dez informações incorretas ou omitidas.
A multa deverá ser paga em DARF com o código 5338.
As equiparadas à pessoa jurídica são pessoas físicas caracterizadas
como empresa individual (MEI), que exploram profissionalmente atividade civil
e comercial.
 PER/DCOMP
PER/DCOMP (Pedido Eletrônico de Restituição, Ressarcimento ou
Reembolso e Declaração de Compensação).
341
Instrução Normativa RFB n° 1.300 de 20 de Novembro de 2012.
Permite a restituição e a compensação de tributos recolhidos e
administrados pela Secretaria da Receita Federal do Brasil, o ressarcimento
de créditos do IPI, PIS e COFINS, o reembolso de salário família e salário
maternidade. Este programa tem a finalidade de permitir o contribuinte o
preenchimento, validação e envio do pedido para a RFB.
O programa efetua cálculos, e no caso de pedido de compensação
ele associa os débitos aos créditos ordenando por prioridade na
compensação conforme a preferência do contribuinte, os valores calculados
pelo programa são inalteráveis sendo assim para alterar algum calculo deve
ser alterado o campo que deu origem ao cálculo.
Através do programa são enviada uma série de informações para a
RFB, ao preencher as fichas contidas no programa (cadastro, crédito,
débito, compensação e demonstrativo).
Tipos de créditos que podem ser informados:
Pessoa Jurídica
 Ressarcimento de IPI
 Saldo negativo de IRPJ
 Saldo negativo de CSLL
 Pagamento indevido ou a maior
 IRRF de Cooperativas
 IRRF Juros sobre o Capital Próprio
 PIS/PASEP Não Cumulativo – Exportação e Mercado Interno
 COFINS Não Cumulativo – Exportação e Mercado Interno
 Contribuição Previdenciária indevida ou a maior
 Outros Créditos oriundos de ação judicial
Pessoa física equipara à jurídica
 Salário Família/Salário Maternidade
 Contribuição Previdenciária indevida ou a maior
A transmissão é feita mediante assinatura digital pelo certificado
digital.
342
O saldo negativo é quando uma empresa tributada pelo lucro real ou
presumido efetua retenções que são maiores que o tributo devido e apurado
ao final do período.
 GIA-ST
GIA-ST (Guia de Informação e Apuração do ICMS da Substituição
Tributaria)
É uma obrigação assessoria, que tem por finalidade demonstrar os
valores recolhidos a titulo de Substituição Tributaria referente às operações
interestaduais entre contribuintes de outros Estados que possuem inscrição
estadual de Substituto Tributário perante SEFAZ (Secretaria da Fazenda)
diferente de seu domicilio tributário.
Estão obrigados a apresentar a GIA-ST, os sujeitos passivos por
substituição tributária que efetuarem operações sujeitas à substituição
tributária com contribuintes de unidade federada diversa daquela do seu
domicilio fiscal, deve ser apresentada até o dia dez do mês subsequente ao
da apuração do imposto.
O programa gerador da GIA-ST esta disponibilizado no site da
SEFAZ/SP: http://www.fazenda.sp.gov.br/download/downloadgiast.shtm.
 GNRE
GNRE (Guia Nacional de Recolhimentos de Tributos Estaduais) é
uma guia indispensável para acobertar operações que incidem substituição
tributária interestaduais.
Esta guia é usada pelos contribuintes que não possuem Inscrição
Estadual na unidade federativa na qual está sendo efetuada a operação.
Exemplo: Contribuinte Paulista efetua uma venda na qual está sujeita
à Substituição Tributária para o estado de Minas Gerais, este contribuinte
Paulista deve emitir uma GNRE com os seus dados em favor do estado de
Minas Gerais.
343
 NOTA FISCAL ELETRONICA MODELO 55
A NF-E (Nota Fiscal Eletrônica), é o pioneiro de três subprojetos que
integram o projeto do Governo Federal chamado SPED (Sistema Publico de
Escrituração Digital), que também contam com a Escrituração Contábil Digital
(ECD), a Escritura Fiscal Digital (EFD ICMS/IPI, EFD Contribuições
PIS/COFINS e Contribuição Previdenciária, a partir de 2014 entrarão em vigor
a EFD CSLL e IRPJ e também o EFD Social que unificara as obrigações
assessorias pertinentes à área trabalhista e previdenciária). É um documento
apenas digital emitido e armazenado de forma eletrônica, ampara a circulação
de mercadorias ou uma prestação de serviços entre partes.
A nota fiscal eletrônica substitui as antigas Notas Fiscais que eram
impressas em papel, que eram os modelos 1 e 1-A. a emissão de forma
eletrônica reduz custos, impressão de papeis, simplifica as obrigações
assessorias e também facilita o acompanhamento das operações dos
contribuintes em tempo real por parte do fisco.
A sua validade jurídica é garantida pela assinatura digital do emitente
através de Certificado Digital, e também pela autorização de uso emitida pela
Secretaria da Fazenda (SEFAZ), do estado do contribuinte.
Para efeitos de transporte de mercadorias é impresso uma
representação gráfica na qual é conhecida como DANFE (Documento Auxiliar
da Nota Fiscal Eletrônica), lembrando que este documento cujo próprio título
diz é um documento auxiliar que não substitui a nota fiscal eletrônica, e é
simplesmente para acobertar o transporte da mercadoria e a consulta do fiscal
nas estradas por que contém a chave de acesso e o código de barras da nota
fiscal e que permite consultar a efetiva existência.
A nota fiscal eletrônica instituirá mudanças significativas no processo de
emissão e gestão de informações fiscais proporcionando várias vantagens para
todas as partes envolvidas.
344
Para emitentes.
 Dispensa a obtenção de AIDF (Autorização de Impressão de Documento
Fiscal)
 Redução de impressão de papel
 Redução de custos de impressão de papel
 Redução de espaço para armazenamento de documento fiscal
 Simplificação das obrigações acessórias
 Redução de tempo de parada dos caminhões nos postos fiscais de
fronteiras
Para compradores.
 Eliminação de digitação de notas fiscais na recepção de mercadorias
 Redução de erros de escrituração devido à eliminação da digitação das
notas fiscais
 Recepção antecipada das informações do documento
Para a sociedade.
 Redução de consumo de papel
 Incentivo ao uso de novas tecnologias
 Novos empregos ligados a NF-E
Para os contabilistas.
 Simplificação da Escrituração Fiscal e Contábil
 Serviços de Consultoria ligados a NF-E para administrações tributarias.
 Aumento na confiabilidade da nota fiscal
 Melhoria no processo de controle fiscal, e facilitando o
compartilhamento de informações entre os fiscos.
 Redução na sonegação e aumento na arrecadação
Para o fisco.
 Aumento na confiabilidade da nota fiscal
 Melhor intercambio e compartilhamento de informações entre os fiscos
 Redução na sonegação e aumento na arrecadação de tributos
345
 Suporte aos projetos do SPED
 Certificado Digital com base na Infraestrutura de Chaves Públicas
Brasileira
O certificado digital é um arquivo de computador que contém um
conjunto de informações referentes à entidade (CNPJ, Inscrição Estadual,
nome e documentação dos sócios) sendo ele intransferível para outra entidade.
É uma assinatura digital que deverá ser feita nos documentos eletrônicos.
A Infraestrutura de Chaves Publica Brasileira é um conjunto de técnicas,
práticas e procedimentos, introduzido pelas organizações governamentais e
privadas brasileira com o intuito de garantir a autenticidade, integridade e
validade jurídica de documentos em forma eletrônica, das aplicações de
suporte e das aplicações habilitadas que utilizem certificados digitais, bem
como a realização de transações eletrônicas seguras.
O certificado digital pode ser emitido em nome de uma pessoa física (e-
CPF) ou em nome de uma pessoa jurídica (e-CNPJ).
Existem dois tipos de certificados o A1 que tem validade de 1 ano e o A3
que tem validade de 3 anos, os dois dispositivos são protegidos por senha e se
bloqueiam quando a senha é digitada por varias vezes de maneira incorreta.
Para obter o certificado digital é preciso procurar as autoridades
certificadoras subordinadas a ICP-Brasil e que comercializam certificados
digitais.
Autoridades certificadoras:
CERTISIGN
SERASA
IMPRENSA OFICIAL DO ESTADO
6.4 Relatório da finalidade, obrigatoriedade e prazos de apresentação das
obrigações
É muito importante os contribuintes apresentarem suas declarações em
dia, por conta de multas pesadas, e implicações para conseguirem uma
certidão negativa de débitos, junto aos órgãos públicos.
346
Infelizmente nos dias de hoje muitos profissionais não se atentam aos
prazos de apresentação das obrigações acessórias e acabam por muitas vezes
deixando de apresentar as declarações na data devida, apresentando fora de
prazo, fazendo com que as empresas paguem multas por esse descuido.
Portanto, para que este descuido não aconteça com a empresa Miss
Cacau Indústria Alimentício LTDA, a assessoria contábil contratada por ela
elaborou uma tabela com as obrigações acessórias que devem ser
apresentadas mensalmente e anualmente.
347
Observe abaixo esta tabela:
RELATORIO COM FOCO NA AGENDA TRIBUTÁRIA
OBRIGAÇÃO
FUNDAMENTO
LEGAL
PERIODICIDADE FINALIDADE OBRIGATORIEDADE PRAZO
DCTF
IN RFB n°
1.110/2010
Mensal
Demonstrar débitos e
seus respectivos
pagamento,
parcelamentos e
compensações.
PJ em geral (exceto as
que estão expressas
na IN n° 1.110/10)
Até 15° dia
útil do 2° mês
subsequente
GIA
Decreto n°
45.490/00 art.
254
Mensal
Demonstrar apuração
de ICMS do período
PJ que apura pelo
regime periódico de
apuração (Lucro real,
presumido e arbitrado)
exceto as que estão
expressas na Portaria
CAT 92/1998.
Do dia 16 até
o dia 19 de
acordo com o
ultimo digito
da inscrição
estadual
DIRF
IN RFB n°
1.297/2012
Anual
Demonstrar tributos
retidos na fonte, sobre
serviços tomados,
folha de salário e
alugueis pagos a
pessoas físicas.
PJ em geral e Pessoas
Físicas
Até o ultimo
dia de
fevereiro do
ano seguinte
DACON
IN RFB n°
1.015/2010
Mensal
Demonstrar a
apuração das
contribuições para o
PIS e a COFINS
PJ que apura os
tributos diretos com
base no lucro real
(exceto as que estão
expressas na IN n°
1.015/2010
Até o 5° dia
útil do 2° mês
subsequente
DIPJ
IN 127 de
30/10/1998
Anual
Demonstrar toda a
movimentação sócio
econômica da
empresa
PJ em geral, exceto
empresas optantes
pelo Simples Nacional.
De maio até
o ultimo dia
de junho do
ano seguinte
GIA-ST
Ajuste SINIEF n°
09/1998
Mensal
Demonstrar ICMS por
substituição tributaria
recolhido para estado
diferente do
remetente
Substituto tributário
inscrito em um estado
diferente de sua
jurisdição
Até o dia 10
do mês
subsequente
SPED FISCAL
Decreto
6.022/07 (art.
250-A do
RICMS/SP e
Portaria CAT
147/2009)
Mensal
Demonstrar a
escrituração dos livros
registros de
entrada,saída,inventar
io, apuração de IPI,
apuração de ICMS e
CIAP.
Empresas
relacionadas por
protocolos de ICMS
Até o dia 25
do mês
subsequente
EFD
Contribuições
Decreto
6.022/07 (IN
RFB
1.252/2010)
Mensal
Demonstrar a
apuração das
contribuições para o
PIS e a COFINS e a
contribuição
previdenciária sobre a
receita bruta
PJ em geral (exceto as
que estão expressas
na IN n° 1.252/2010)
Até o 10° dia
útil do 2° mês
subsequente
Obrigações tributárias
348
Capitulo VII
7. TEORIA GERAL E PRÁTICA CONTÁBIL
7.1 Teoria da Contábil e importância do departamento.
A contabilidade é tão antiga quanto à própria história da civilização, está
diretamente ligada à necessidade social de proteger á posse e de perpetuação
dos bens materiais para que alcance os fins propostos.
As atividades de troca e venda dos comerciantes requeria o
acompanhamento das variações de seus bens após cada transação que era
efetuada. Os escambos de bens ou serviços eram seguidos de simples
registros.
A cobrança de tributos também já aparecia na antiga Babilônia, quando
em 2000 A.C um escriba egípcio contabilizou de forma bem rudimentar os
negócios efetuados pelo governo daquela época.
À medida que as operações econômicas tornam-se mais complexas há
a necessidade de evoluir e refinar o controle.
A contabilidade do mundo cientifico, ou seja, como conhecemos nos dias
atuais iniciou se no ano de 1840 e está em constante evolução até os dias
atuais.
Na teoria a contabilidade é um conjunto de princípios que visam oferecer
uma melhor compreensão das práticas existentes a contadores, investidores,
administradores e demais usuários deste processo para orienta-los ao
desenvolvimento de novas práticas e procedimentos.
Dessa forma, a Contabilidade auxilia no processo de tomada de decisão
através do fluxo continuo de informações sobre os aspectos econômico-
financeiro das organizações.
O desenvolvimento contábil está instintivamente ligado ao
desenvolvimento econômico e as transformações sociais políticas e culturais.
O departamento contábil é fundamental a qualquer organização, pois,
através dessas informações é possível controlar os ativos (bens e direitos),
passivos (obrigações) é possível ainda mensurar receitas, custos e despesas.
349
A contabilidade de forma alguma deve ser vista como apenas mais um
registro dos fatos para prestação de contas ao fisco e sim como forma de
gerenciar eficazmente a organização.
7.2 Conceito de SPED CONTÀBIL e sua função no cenário atual
O Sistema Público de Escrituração Digital (SPED), foi instituído pelo
decreto n° 6.022 de janeiro de 2007 e nada mais é do que a informatização da
relação entre o fisco e os contribuintes.
A Escrituração Contábil Digital (ECD) tem o objetivo de substituir a
escrituração de papel, pela escrituração transmitida via arquivo, este sistema
irá substituir os seguintes livros;
 Livro Diário e seus auxiliares
 Livro Razão e seus auxiliares
 Livro balancetes diários balanços e fichas de lançamento
comprobatório.
Segundo a instrução normativa RFB n° 787/07, estão obrigadas a adotar
o ECD;
 As sociedades empresárias sujeitas a acompanhamento
econômico-tributário diferenciado, nos termos da Portaria RFB nº
11.211/07, e sujeitas à tributação do Imposto de Renda com base
no Lucro Real.
 Em relação aos fatos contábeis ocorridos a partir de 1º de janeiro
de 2009, as demais sociedades empresárias sujeitas à tributação
do Imposto de Renda com base no Lucro Real.
Todas as empresas tributadas pelo Lucro Real estão obrigadas desde o
ano calendário de 2009 ao Sped Contábil, já as demais está obrigação é
facultativa.
As empresas optantes pelo simples, microempresas e empresas de
pequeno porte optantes pelo Simples Nacional estão dispensados dessa
obrigatoriedade.
350
Alem de maior controle sobre s operações que por si só já diminuem a
sonegação, o fisco pretende informatizar e agilizar os processos.
Esse programa do pode ser baixado diretamente do site da Receita
Federal sem nenhum ônus para o contribuinte.
7.3 Plano de Contas da empresa.
Em definição é o conjunto de contas utilizadas para nortear e registrar as
operações das organizações, cada empresa tem seu próprio plano de contas
adaptados a sua necessidade. Entretanto a criação de um plano de contas
deve respeitar as normas da legislação societária.
O plano de contas segue uma codificação numérica de sequência lógica,
onde;
 O 1° digito indica o grupo de contas;
 Ativo ou Passivo
 Receita ou Despesa
 O 2° digito indica o subgrupo;
 Circulante, Longo prazo.
 Etc.
Já os demais indicam as contas sintéticas ou analíticas.
Abaixo segue plano de contas da Organização Miss Cacau Indústria
Alimentícia Ltda.
PLANO DE CONTAS
CONTA DESCRICAO
1.0.00.00.000000000 ATIVO
1.1.00.00.000000000 ATIVO CIRCULANTE
1.1.01.00.000000000 CIRCULANTE
DISPONIVEL
351
1.1.01.01.000000000
1.1.01.01.000000001
CAIXA
1.1.01.01.000000002
BANCO
1.1.01.02.000000000
CLIENTES
1.1.01.02.000000001
CLIENTE A RECEBER
1.1.01.03.000000000
ESTOQUES
1.1.01.03.000000001
ESTOQUE DE MATERIA PRIMA
1.1.01.03.000000002
ESTOQUE DE PRODUTOS ACABADOS
1.1.01.03.000000003
EMBALAGEM
1.1.01.04.000000000
TRIBUTOS A RECUPERAR
1.1.01.04.000000001
IPI A RECUPERAR
1.1.01.04.000000002
ICMS A RECUPERAR
1.1.01.04.000000003
PIS A RECUPERAR
1.1.01.04.000000004
COFINS A RECUPERAR
1.1.01.05.000000000
CREDITOS A FUNCIONARIOS
1.1.01.05.000000001
ADIANTAMENTO DE SALARIO
1.2.00.00.000000000 ATIVO NAO CIRCULANTE
1.2.01.00.000000000 REALIZAVEL Em LONGO PRAZO
1.2.01.01.000000000
CREDITOS E CONTAS RECEBER EM LONGO PRAZO
1.2.01.01.000000001
DUPLICATAS A RECEBER
1.2.01.01.000000002
ICMS (CIAP)
1.2.03.00.000000000 IMOBILIZADO
1.2.03.01.000000000
BENS EM OPERACAO
1.2.03.01.000000001
INSTALACOES
1.2.03.01.000000002
MAQUINAS E EQUIPAMENTOS
1.2.03.01.000000003
EQUIPAMENTOS DE INFORMATICA
1.2.03.01.000000004
MOVEIS E UTENSILIOS
1.2.03.01.000000005
VEICULOS
1.2.03.02.000000000
DEPRECIACAO E AMORTIZACAO ACUMULADA
1.2.03.02.000000001
(-) DEPREC. ACUM. INSTALACOES
1.2.03.02.000000002
(-) DEPREC. ACUM. MAQ. E EQUIPAMENTOS
1.2.03.02.000000003
(-) DEPREC. ACUM. EQUIP. INFORMATICA
(-) DEPREC. ACUM. MOVEIS E UTENSILIOS
352
1.2.03.02.000000004
1.2.03.02.000000005
(-) DEPREC. ACUM. DE VEICULOS
1.2.03.02.000000006
(-) DEPREC. ACUM. FERRAMENTAS
1.2.03.03.000000000
ICMS CIAP
1.2.03.03.000000001
(-) ICMS CIAP MAQUINA
2.0.00.00.000000000 PASSIVO
2.1.00.00.000000000 PASSIVO CIRCULANTE
2.1.01.00.000000000 CIRCULANTE
2.1.01.01.000000000
FORNECEDORES
2.1.01.01.000000001
FORNECEDORES NACIONAIS
2.1.01.02.000000000
OBRIGACOES FISCAIS
2.1.01.02.000000001
ICMS A RECOLHER
2.1.01.02.000000002
IPI A RECOLHER
2.1.01.02.000000003
CSLL A RECOLHER
2.1.01.02.000000004
PIS A RECOLHER
2.1.01.02.000000005
COFINS A RECOLHER
2.1.01.02.000000006
IRPJ A RECOLHER
2.1.01.02.000000007
ICMS ST. A RECOLHER
2.1.01.03.000000000
OBRIGACOES TRABALHISTAS
2.1.01.03.000000001
SALARIOS A PAGAR
2.1.01.03.000000002
INSS A RECOLHER
2.1.01.03.000000003
FGTS A RECOLHER
2.1.01.03.000000004
13° SALARIOS A PAGAR
2.1.01.03.000000005
FERIAS A PAGAR
2.1.01.03.000000006
CONTRIBUICAO SINDICAL A RECOLHER
2.1.01.03.000000007
IRRF SOBRE SALARIOS A PAGAR
2.1.01.03.000000008
PRO LABORE A PAGAR
2.1.01.04.000000000
FINANCIAMENTOS
2.1.01.04.000000001
(-) JUROS A APROPRIAR
2.1.01.06.000000000
ADIANTAMENTOS DE CLIENTES
2.1.01.06.000000002
ADIANTAMENTOS DE CLIENTES
2.1.01.06.000000000
CONTAS A PAGAR
CONTAS A PAGAR
353
2.1.01.06.000000001
2.1.01.06.000000002
ALUGUEL A PAGAR
2.1.01.06.000000003
ENERGIA ELÉTRICA A PAGAR
2.1.01.06.000000004
INTERNET E TELEFONIA A PAGAR
2.1.01.06.000000005
DIVIDENDOS
2.1.01.06.000000006
AGUA E ESGOTO A PAGAR
2.2.00.00.000000000 PASSIVO NAO CIRCULANTE
2.2.01.00.000000000 EXIGIVEL EM LONGO PRAZO
2.2.01.01.000000000
CREDITOS A PAGAR
2.2.01.01.000000001
FORNECEDORES A PAGAR
2.3.00.00.000000000 PATRIMONIO LIQUIDO
2.3.01.00.000000000 PATRIMONIO LIQUIDO
2.3.01.01.000000000
CAPITAL SOCIAL
2.3.01.01.000000001
CAPITAL SOCIAL
2.3.01.01.000000002
LUCRO DO EXERCICIO
2.3.01.01.000000003
(-) CAPITAL A INTEGRALIZAR
2.3.01.03.000000000
RESERVAS
2.3.01.03.000000001
RESERVA LEGAL
2.3.01.03.000000002
RESERVA DE LUCROS
2.3.01.04.000000000
PREJUIZOS ACUMULADOS
2.3.01.04.000000001
(-) PREJUIZOS ACUMULADOS
3.0.00.00.000000000 DESPESAS
3.1.00.00.000000000 DESPESAS OPERACIONAIS
3.1.01.00.000000000 ADMINISTRATIVAS
3.1.01.01.000000000
DESPESAS COM PESSOAL
3.1.01.01.000000001
SALARIOS E ORDENADOS
3.1.01.01.000000002
GRATIFICACOES
3.1.01.01.000000003
PROVISÃO FERIAS
3.1.01.01.000000004
PROVISÃO 13°. SALARIO
3.1.01.01.000000005
INSS
3.1.01.01.000000006
FGTS
3.1.01.01.000000007
VALE TRANSPORTE
3.1.01.01.000000008
VALE REFEICAO
354
3.1.01.02.000000000
OCUPACAO
3.1.01.02.000000001
ALUGUEL
3.1.01.02.000000002
DEPRECIAÇÕES
3.1.01.03.000000000
UTILIDADES E SERVICOS
3.1.01.03.000000001
ENERGIA ELETRICA
3.1.01.03.000000002
AGUA E ESGOTO
3.1.01.03.000000003
TELEFONE E INTERNET
3.1.01.03.000000004
VIGILANCIA E MONITORAMENTO
3.1.01.04.000000000
DESPESAS GERAIS
3.1.01.04.000000001
MATERIAL DE ESCRITORIO
3.1.01.04.000000002
USO E CONSUMO
3.1.01.04.000000003
HIGIENE E LIMPEZA
3.1.01.04.000000004
ASSESSORIA CONTABIL
3.1.01.04.000000005
COMBUSTIVEIS
3.1.01.05.000000000
TRIBUTOS
3.1.01.05.000000001
IPVA
3.1.01.05.000000002
CONTRIBUICAO SINDICAL/ ASSISTENCIAL
3.1.01.05.000000003
IRPJ
3.1.01.05.000000004
CSLL
3.1.01.08.000000000
DESPESAS COMERCIAIS
3.1.01.08.000000001
COMISSOES
3.1.01.08.000000002
PROPAGANDA
3.1.01.08.000000003
AMOSTRAS GRATIS
3.1.01.08.000000004
BRINDES, BONIFICACOES E PREMIACOES.
4.0.00.00.000000000 RECEITA
4.1.00.00.000000000 RECEITAS OPERACIONAIS
4.1.01.00.000000000 RECEITA BRUTA DE VENDAS
4.1.01.01.000000000
VENDAS DE PRODUTOS
4.1.01.01.000000001
VENDAS DE PRODUTOS
4.1.01.02.000000000
DEDUCOES DE VENDAS
4.1.01.02.000000001
(-) VENDAS CANCELADAS E DEVOLUCOES
4.1.01.02.000000002
(-) ABATIMENTOS
355
4.1.01.02.000000003
IPI
4.1.01.02.000000004
ICMS
4.1.01.02.000000005
ICMS ST
4.1.01.02.000000006
PIS
4.1.01.02.000000007
COFINS
5.0.00.00.000000000 CUSTOS
5.1.00.00.000000000 CUSTOS
5.1.01.00.000000000 CUSTOS
5.1.01.01.000000000
CUSTOS INCORRIDOS
5.1.01.01.000000001
CUSTO DO PRODUTO VENDIDO
5.1.01.02.000000000
CUSTOS DIRETOS
5.1.01.02.000000001
SALARIOS DEP. PRODUTIVO
5.1.01.02.000000002
FERIAS
5.1.01.02.000000003
13o. SALARIO
5.1.01.02.000000004
INSS
5.1.01.02.000000005
FGTS
5.1.01.02.000000006
VALE TRANSPORTE
5.1.01.02.000000007
MATERIAL APLICADO
5.1.01.03.000000000
CUSTOS INDIRETOS
5.1.01.03.000000001
MATERIAL APLICADO
5.1.01.04.000000000
GASTOS GERAIS DE FABRICACAO
5.1.01.04.000000001
ALUGUEL
5.1.01.04.000000002
ENERGIA ELETRICA / AGUA / TELEFONE
5.1.01.04.000000003
DEPRECIAÇÃO
6.0.00.00.000000000 RESULTADOS DO EXERCICIO
6.1.01.01.000000000
APURACAO DE RESULTADOS DO EXERCICIO
6.1.01.01.000000001
ARE
Plano de Contas
356
7.4 Livro Diário.
O livro Diário é onde são realizados os registros legal de uma empresa.
Nele devem ser registradas, em ordem cronológica, todas as transações que
sejam expressas em termos monetários.
Neste livro deve ainda conter na primeira e ultima pagina o termo de
abertura e encerramento, respectivamente. Alem de, registro na junta
comercial.
Atualmente as organizações utilizam–se de sistemas de processamento
eletrônico de dados o que vem a substituir o livro físico.
Abaixo lançamentos realizados pela organização Miss Cacau Indústria
Alimentícia Ltda.
357
Livro Diário 07/2013
358
Livro Diário 08/2013
359
Livro Diário 08/2013
360
Livro Diário 09/2013
361
Livro Diário 09/2013
362
Livro Diário 10/2013
363
Livro Diário 10/2013
364
Livro Diário 10/2013
365
7.5 Livro Razão.
O livro Razão é um conjunto de fichas numeradas ou folhas numeradas
sequencialmente, onde para cada conta existe uma ficha. Nesta ficha são
registrados todos os lançamentos, seja a debito ou a crédito.
Uma ficha adequada para registro adequado deve conter os seguintes
elementos:
 Titulo da conta movimentada
 Código da conta movimentada
 Código da conta que recebeu a contrapartida
 Numero do lançamento
Atualmente estes lançamentos são efetuados através de sistemas de
processamento de dados, que periodicamente emite o livro Razão.
Abaixo lançamentos realizados pela organização Miss Cacau Indústria
Alimentícia Ltda.
366
Livro Razão 07/2013
367
Livro Razão 07/2013
368
Livro Razão 07/2013
369
Livro Razão 07/2013
370
Livro Razão 08/2013
371
Livro Razão 08/2013
372
Livro Razão 08/2013
373
Livro Razão 08/2013
374
Livro Razão 08/2013
375
Livro Razão 08/2013
376
Livro Razão 08/2013
377
Livro Razão 08/2013
378
Livro Razão 08/2013
379
Livro Razão 08/2013
380
Livro Razão 08/2013
381
Livro Razão 09/2013
382
Livro Razão 09/2013
383
Livro Razão 09/2013
384
Livro Razão 09/2013
385
Livro Razão 09/2013
386
Livro Razão 09/2013
387
Livro Razão 09/2013
388
Livro Razão 09/2013
389
Livro Razão 09/2013
390
Livro Razão 09/2013
391
Livro Razão 09/2013
392
Livro Razão 10/2013
393
Livro Razão 10/2013
394
Livro Razão 10/2013
395
Livro Razão 10/2013
396
Livro Razão 10/2013
397
Livro Razão 10/2013
398
Livro Razão 10/2013
399
Livro Razão 10/2013
400
Livro Razão 10/2013
401
Livro Razão 10/2013
402
Livro Razão 10/2013
403
Livro Razão 10/2013
404
Livro Razão 10/2013
405
7.6 Balancetes mensais.
Segundo o principio das partidas dobradas para cada debito
corresponderá a um credito de igual valor. Sendo assim para verificar a
exatidão do balancete a soma do saldo devedor deve ser igual a do lado
credor.
Na estrutura do balancete será apresentada cada conta com seu
respectivo saldo seja ele credor ou devedor e alguns elementos fundamentais
devem constar no balancete, de acordo com a resolução 685/90.
 Identificação da entidade
 Data a que se refere o balancete
 Abrangência
 Identificação das contas e respectivas contas
 Saldo das contas, indicando se devedor ou credor.
 Totalização dos saldos
 Nome, assinatura e numero do registro CRC do contador.
 Deve ser levantado no mínimo mensalmente
O balancete é extraído a partir do livro Razão e neste é exposto cada conta
com seu respectivo saldo. Existem algumas finalidades para os balancetes;
 Balancete de verificação: este serve para registrar as contas que
tiveram movimentação dentro de um determinado período e suas
denominações devem respeitar o plano de contas.
 Balancete analítico: apresentam em sua estrutura todas as
subcontas de 2° e 3° grau, alocam contas que servem
unicamente para analise.
 Balancete sintético: apresentam em sua estrutura todas as contas
consideradas principais ou de 1° grau, quando não houver
necessidade de analisa-las.
A finalidade de um balancete é examinar se todos os lançamentos
contábeis efetuados no decorrer de um determinado período, foram
adequadamente contabilizados.
406
Vejamos como ficaram então os Balancetes Mensais da organização
Miss Cacau Indústria Alimentícia Ltda.
Balancete mês 07/2013
407
Balancete mês 08/2013
408
Balancete mês 09/2013
409
Balancete mês 10/2013
410
7.7 Conceito e simulação dos ajustes, através do LALUR, nas partes A e
B.
O Livro de Apuração do Lucro real (LALUR) tem por finalidade registrar
os valores, que são de natureza fiscal e não devam constar da escrituração
comercial.
Todas as pessoas jurídicas que forem contribuintes do imposto de renda
com base na apuração pelo Lucro Real estão obrigadas a escrituração do
LALUR (art. 262 do RIR/99).
Conforme modelo aprovado pela instrução normativa SRF n° 28/1978, o
livro é dividido igualmente em duas partes distintas reunidas em um único
volume.
 Parte A: destinada aos lançamentos de ajustes do lucro líquido do
período de apuração e a transcrição da demonstração do lucro
real. Nesta parte é apurado a base de cálculo do imposto de
renda.
 Adições: custos, despesas, encargos, perdas, provisões,
participação e quaisquer outros valores dedutíveis na
apuração do lucro líquido e que acordo com o RIR, não
sejam dedutíveis na determinação do lucro real.
 Exclusões: resultados, rendimentos, receitas e quaisquer
outros valores incluídos na apuração do lucro líquido e
que de acordo com o RIR, não sejam computados no
lucro real
 Parte B: destinada ao controle dos valores que foram ajustados
na parte A e que influenciem a determinação do lucro real de
períodos de apuração futuros e não constem na escrituração
comercial.
 Adições: resultados, rendimentos, receitas e quaisquer
outros valores não incluídos na apuração do lucro liquido
e que de acordo com o RIR devam ser computados para
determinação do lucro real.
411
 Exclusões: valores cuja dedução seja autorizado pelo
RIR e que, pela sua natureza fiscal não tenham sido
computados na apuração do lucro líquido.
Encontra-se em faze de elaboração o E-LALUR que também faz parte
do Sistema Público de Escrituração Digital (SPED) e tem por objetivo eliminar
as redundâncias de informações da escrituração contábil do LALUR e da DIPJ,
o que facilitará o cumprimento da obrigação acessória.
412
7.8 Apuração do resultado do trimestre e calculo do IRPJ, AIR e CSLL.
A Contribuição Social Sobre o Lucro Líquido (CSLL) foi instituída
pela Lei n°7.689/88.
Aplicam-se a CSLL as mesmas normas de apuração e pagamentos do
imposto de renda pessoa jurídica e sua alíquota é de 9%, prevista na Lei
8.981/95 art.57.
Todas as pessoas jurídicas equiparadas pela legislação do imposto
renda são contribuintes da CSLL, ou seja, todas as pessoas físicas e empresas
individuais. Para base de cálculo utiliza-se o lucro líquido apurado no período
antes da provisão para o imposto de renda e ajustados pelas adições ou
exclusões previstas na lei.
A CSLL é destinada a seguridade social que visa financiar, a saúde, a
aposentadorias e situações de desemprego.
O Imposto de Renda Pessoa Jurídica (IRPJ) é regulamentado
RIR/1999 decreto n° 3000.
O IRPJ nada mais é do que a parcela paga anualmente ou
trimestralmente a Receita Federal s obre o seu lucro líquido.
Para base como regra geral integram todos os rendimentos e ganhos de
capital, independentes de sua natureza, as alíquotas são fixadas pelo governo.
Atualmente em vigência é a alíquota de 15% sobre o lucro líquido e 10%
de adicional de IRPJ, quando este ultrapassar R$20.000,00 (mensais) ou
R$60.000,00 (trimestral).
Quando a apuração acontecer pela opção do Lucro Real como o
recolhimento é sobre o lucro líquido, havendo prejuízo não a incidência de
CSLL e IRPJ.
Abaixo Cálculos da CSLL e IRPJ sobre o lucro apurado no trimestre da
empresa Miss Cacau Indústria Alimentícia Ltda.
413
414
7.9 Principais alterações introduzidas pela Lei 11.638 de 28.12.2007.
A contabilidade brasileira passou após a criação da nova Lei das S.A
(11.638/07), a seguir o padrão e moldes internacionais, ou seja, os moldes
utilizados pela International Financial Reporting Standards (IFRS).
Para que houve harmonização entre a lei e as normas internacionais,
algumas mudanças fizeram-se pertinentes.
A Demonstração das Origens e Aplicações de Recursos, que outrora, foi
obrigatória agora está extinta e em contrapartida adicionou-se as seguintes
demonstrações:
 Demonstração dos Fluxos de Caixa: esta deverá ser normatizada
pela CVM (Comissão de Valores Mobiliários) e deve demonstrar
minimamente
 Fluxo das Operações
 Fluxos dos Financiamentos
 Fluxos dos Investimentos
A empresa que capital fechado que na data do balanço tiver um
Patrimônio Liquido inferior a R$ 2.000.000, 00 (dois milhões), não será
obrigada a elaborar e publicar a demonstração dos fluxos de caixa.
 Demonstração do Valor Adicionado: deve ser expresso o valor da
riqueza gerada pela empresa e sua distribuição entre os agentes
que contribuíram para tal geração
 Empregador: salários, férias, bonificações
 Financiadores: juros e encargos
 Acionistas: dividendos, juros dobre capital próprio
 Governo: tributos, incentivos fiscais
 Riquezas não distribuídas: recursos destinados à reserva
A DVA deve ser normatizada pela CVM (Comissão de Valores
Mobiliários) e não tem caráter obrigatório, mas sim caráter social.
415
Escrituração Mercantil ou Comercial se houver a necessidade de
elaboração de demonstrações para fins tributários, deverão ocorrer ajustes
com lançamentos contábeis que assegurem sua preparação e posterior
divulgação.
Estas por sua vez devem ser devidamente auditadas por auditores
independentes devidamente registrados na Comissão de Valores Mobiliários
(CVM).
O Balanço Patrimonial sofreu alterações em sua estrutura e contas.
 Conta do Ativo Permanente: registram os direitos que tenham por
objeto bens incorpóreos destinados a manutenção da companhia
ou de alguma forma exercido com essa finalidade
 Ativo não circulante: incluso no grupo de Imobilizados a
conta de Intangíveis (Marcas, Patentes e Software
Customizado).
 Conta do Patrimônio Liquido: foi extinto o subgrupo de Reservas
de Reavaliação e acrescentou-se:
 Ajustes de Avaliação Patrimonial
 Ações em Tesouraria
 Prejuízos Acumulados
O lucro apurado no resultado do exercício deverá ser distribuído entre as
Reservas de Lucro.
O Ativo será avaliado conforme:
 Aplicações em instrumentos financeiros: direitos e títulos de
credito classificados no ativo circulante ou no realizável em longo
prazo
 Pelo valor de mercado ou equivalente: quando tratar de
aplicações destinadas a negociação ou disponíveis para venda
416
 Pelo valor de custo de aquisição ou valor de emissão: atualização
conforme disposições legais ou contratuais, referente a
aplicações e os direitos e títulos de credito
 Intangíveis: serão classificados pelo custo incorrido na aquisição
e deduzindo o saldo de amortização
O Passivo será avaliado pelo valor presente.
Essas mudanças foram extremamente benéficas à contabilidade no
Brasil, visto que possibilitou uma interpretação mais clara e concisa a novos
investidores.
7.10 Princípios de Contabilidade, com base nas Resoluções CFC
(750/1993 e 1282/2010).
Segundo o Conselho Federal de Contabilidade em seu art. 2° da
resolução n° 1.282/10, diz que:
Os Princípios da Contabilidade representam a essência das
doutrinas e teorias relativas à Ciência da Contabilidade, consoante o
entendimento predominante no universo cientifico e profissional de
nosso País. Concernem, pois a Contabilidade no seu sentido mais
amplo de ciência social, cujo objeto é o patrimônio.
Princípio da Entidade: reconhece o patrimônio como objeto da
contabilidade e afirma a autonomia patrimonial, a necessidade de diferenciar o
patrimônio particular da pessoa física, independentemente dos patrimônios da
pessoa jurídica, sem considerar a finalidade na obtenção de lucro.
O patrimônio de uma pessoa física não se confunde, nem se mistura
com o da pessoa jurídica.
Princípio da Continuidade: a continuidade ou não de uma entidade,
devem ser consideradas quando da classificação e avaliação das variações
patrimoniais. Essa continuidade influencia o valor dos ativos e em alguns
417
casos, o valor e o vencimento dos passivos, especialmente quando a extinção
da sociedade tem prazo determinado.
Princípio da Oportunidade: Refere-se ao momento em que devem ser
registradas as variações patrimoniais, devem ser feitas imediatamente e de
forma integral. Independentemente das causas que as originaram,
contemplando os aspectos físicos e monetários.
Em se tratando de um fato futuro, o registro deverá ser feito desde que
tecnicamente estimável mesmo existindo razoável certeza de sua ocorrência,
como Provisão de Férias.
Princípio do Registro pelo Valor Original: as variações do patrimônio
devem ser registradas pelos valores originais das transações com o mundo
exterior, expressos em valor presente e na moeda do país.
Esses valores serão mantidos na avaliação das variações patrimoniais
posteriores, quando configurarem agregação ou decomposição no interior da
empresa.
Princípio da Competência: estabelece que as receitas e as despesas
devam ser incluídas na apuração do resultado do período em que foram
geradas, sempre simultaneamente quando se correlacionam “Princípio da
Confrontação das Despesas com as Receitas”.
Prevalecendo sempre o período em que ocorreu independente de
recebimento ou pagamento.
Princípio da Prudência: determina a adoção do menor valor para os
componentes do ativo e maior valor para os componentes do passivo, sempre
que se apresentarem alternativas igualmente validas para a qualificação das
variações patrimoniais que alterem o Patrimônio Líquido. Baseia-se na
premissa de “nunca antecipar lucros e sempre prever possíveis prejuízos”.
418
Capitulo VIII
8. PROCEDIMENTOS DE CONCILIAÇÃO
8.1 Importância da conciliação contábil como ferramenta de apoio.
A conciliação bancaria surgiu da necessidade de conferir as entradas e
saídas dos meios monetários das contas bancaria que tem por objetivo verificar
a igualdade dos saldos bancário e contábil ao final de um determinado período.
A conciliação bancaria é um método de controle auxiliar e por meio
deste é possível adequar os valores lançados no Livro Diário e Livro Razão
com os demais documentos controlados pela contabilidade.
Principais elementos da Conciliação Bancaria:
 Controle de cheques emitidos e não compensados
 Conferencia de entradas referentes às vendas com cartão (credito
e debito)
 Conferencia de entradas, quanto vendas através de boleto
 Verificar débitos das tarifas bancaria
 Controle de depósitos não identificados
 Antecipação de recebíveis
Quando não ocorrer igualdade entre os saldos lançados pela
contabilidade e o extrato bancário é necessário explicar a diferença entre os
valores, tais explicações se dão através de alguns aspectos:
 Valores lançados pela contabilidade, porém, não creditados pelo
banco.
 Valores lançados pela contabilidade e não debitados pelo banco.
 Valores creditados pelo banco e não lançados pela contabilidade.
 Valores debitados pelo banco e não lançados pela contabilidade.
419
Nos casos em que houver divergências de valores deve-se demonstrar
de forma detalhada a composição do valor declarado, neste deve conter a data
e o histórico do fato.
8.2 Conciliações pertinentes sugeridas.
.
Com o objetivo de harmonizar as informações contidas no Livro Razão
registrado pela contabilidade da empresa e o extrato emitido pelo banco,
nasceu a necessidade de conciliar.
Quando houver a necessidade de ajuste deve se ajustar o Livro Razão e
este sim deve estar de acordo com o extrato bancário.
As conciliações contábeis são aplicáveis à todas as contas do balancete,
entretanto, as mais conhecidas pelo público em geral, em função da
importância diferenciada que lhes é atribuída pelos gestores, são as
conciliações bancárias, contudo, também são muito comuns as conciliações de
contas a receber, de contas a pagar (fornecedores), de impostos a recolher, de
imposto a pagar, de ativo imobilizado e de depreciação acumulada.
Os casos mais comuns de incompatibilidade entre razão e extrato são:
 Cheque: emitidos e não compensados pelo banco
 Tarifas: cobrança de tarifas bancarias, não lançadas pela
contabilidade
 Valores: lançamentos com erros a maior ou a menor
 Duplicatas: não quitadas pelo cliente
 Recebíveis: antecipação de pagamentos pelos clientes
Nestes casos tem que fazer um lançamento de ajuste, no caso de erros
de lançamentos a menor ou a maior, lança-se o valor da diferença na conta
contábil pertinente e sua contrapartida.
420
Capitulo IX
9. ELABORAÇÃO DAS DEMONSTRAÇÕES
9.1 Balanço Patrimonial trimestral.
O Balanço Patrimonial é a demonstração destinada a evidenciar
quantitativa e qualitativamente em uma mesma data a posição patrimonial e
financeira da entidade, informando com precisão a posição da empresa
naquela data.
Este por sua vez encerra a sequência de procedimentos contábeis,
apresentam-se de forma ordenada os três elementos do patrimônio:
 Ativo
 Passivo
 Patrimônio Liquido
As contas do ativo que compreendem as aplicações de recursos, estas
devem ser dispostas em ordem crescente de realização, ou seja, grau de
liquidez.
Já as contas do passivo que correspondem as origens de recursos,
estas devem estar dispostas conforme o grau de exigibilidade
O Balanço Patrimonial representa uma fotografia da empresa em
determinada data, expressa em valores que podem ser levantadas em
qualquer data desejada.
Entretanto o balanço levantado no encerramento do exercício este sim é
considerado oficial para todos os efeitos inclusive os legais.
421
Abaixo Balanço Patrimonial referente ao período de compreendido entre
o mês de julho ao mês de outubro do ano de 2013.
422
9.2 Demonstrações do Resultado do Exercício.
A demonstração do resultado do exercício gera um resumo dos
resultados das operações financeiras da organização durante um período
especifico. Normalmente essa demonstração cobre um período de um ano
calendário.
Essa demonstração evidencia de forma estruturada, os componentes
que provocam alteração na situação patrimonial daquele período e é elaborada
em simultaneidade com o Balanço Patrimonial.
Demonstra como se formou o lucro ou o prejuízo da empresa e
esclarece muitas das variações do patrimônio líquido. Com estes relatórios
qualquer pessoa interessada nos negócios da empresa e capaz de realizar
analise estimar variações e tirar conclusões patrimonial ou financeira.
Com esta demonstração e o adequado analise das informações nela
contida é possível traçar novos rumos aos negócios da empresa.
423
Vejamos como ficou então a Demonstração do Resultado do Exercício
da organização Miss Cacau Indústria Alimentícia Ltda.
424
9.3 Demonstração das Mutações do Patrimônio Líquido (DMPL) trimestral.
A Demonstração das Mutações do Patrimônio Líquido (DMPL) é
obrigatória para as companhias de capital aberto, instituições financeiras,
seguradoras e outras. Comissão de Valores Mobiliários (CVM).
Esta demonstração evidencia a movimentação de todas as contas do
Patrimônio Líquido ocorrida durante o exercício, alem de ser fundamental para
a elaboração da Demonstração das Origens e Aplicações de Recursos e para
fornecimento a empresas que avaliam seus investimentos permanentemente
pelo método da Equivalência Patrimonial.
Cada conta é analisada sucintamente por meio da ficha de razão,
demonstrando as operações que afetaram as contas do Patrimônio Líquido
entre si e seus efeitos, “aumento ou diminuição”.
Vejamos as mutações ocorridas no patrimônio da organização Miss
Cacau Indústria Ltda.
425
9.4 Demonstração do Fluxo de Caixa (DFC) trimestral, com base na
Resolução CFC (1296/2010).
O principal objetivo da DFC – Demonstrações de Fluxo de Caixa é gerar
informações relevantes sobre os pagamentos e recebimentos, em dinheiro, de
uma organização durante um determinado.
Esta por sua vez registra o que realmente entrou ou sai de recursos da
organização “Regime de Caixa”.
Com as demonstrações de fluxo de caixa é possível se antecipar a
tomada de decisões e avaliar a capacidade de uma determinada organização
de gerar caixa ou equivalentes de caixa.
Terminologias utilizadas e seus significados:
 Caixa: compreende todos os valores expressos em moeda ou
deposito bancário
 Fluxo de Caixa: é as entradas e as saídas do caixa da
organização ou equivalente a caixa
 Equivalente de Caixa: refere-se às aplicações financeiras de curto
prazo e de alta liquidez
 Atividades operacionais: principal atividade geradora de receita da
organização
 Atividades de Investimento: referente à aquisição e a venda de
ativos de longo prazo e outros investimentos não incluídos no
equivalentes de caixa
 Atividades de Financiamento: resultam em mudanças de tamanho
do capital próprio ou de terceiros da organização
Nem todas as empresas estão obrigadas a apresentar a DFC, ficando
dispensadas desta;
 As sociedades anônimas de capital fechado cujo Patrimônio
Líquido seja inferior a R$ 2.000.000,00 na data do balanço
426
 As sociedades limitadas de pequeno e médio porte, ou seja,
possuem ativos totais, igual ou inferior a R$ 240.000.000,00 ou
receita bruta anual igual ou inferior a R$ 300.000.000,00
Abaixo Demonstração de Fluxo de Caixa da empresa Miss Cacau
Indústria Ltda.
 Método Direto
427
 Método Indireto
428
9.5 Demonstração do Valor Adicionado (DVA) trimestral, com base na
Resolução CFC (1296/2010) e modelo FIPECAFI.
Com o advindo da contabilidade social, ou seja, a mudança de
pensamento do papel das organizações em relação ao desenvolvimento
econômico e social do país tornou-se fundamental, novos relatórios contábeis
para serem capazes de fornecer informações suficientes, a fim de estimular
esta mudança.
A Demonstração do Valor Adicionado (DVA) é a demonstração que
evidencia á sociedade como a empresa agrega riqueza e como são distribuídas
essas riquezas.
A DVA analisa todos os componentes capazes de gerar valor
adicionado, bem como, mostrar a contribuição da empresa para a sociedade
onde esta inserida. São captados os dados presentes em outras
demonstrações contábeis para a formação desta, principalmente da
demonstração de resultado do exercício.
Esta demonstração mostrará a remuneração dos sócios, remuneração
paga aos empregados, ao governo, aos financiadores e demais beneficiários
direto na renda.
A DVA é relevante como ferramenta para a macroeconomia, pois,
auxiliara no calculo do PIB (Produto Interno Bruto) que seria de um modo geral
a soma de toda riqueza gerada pelo país em um determinado período.
429
Abaixo Demonstração do Valor Adicionado da organização Miss Cacau
Indústria Alimentícia Ltda.
430
ANEXOS
431
432
433
434
435
436
437
438
439
440
441
442
443
444
445
446
447
448
449
450
CONCLUSÃO
O contato com números, elementos matemáticos e legislação, trouxe ao
nosso mundo a necessidade de constante aperfeiçoamento.
A contabilidade vem servindo á humanidade pela sua capacidade de
mensurar e organizar dados e desta forma o homem vem compreendendo
melhor a sua situação econômica e financeira.
A tarefa de administrar eficazmente requer esforços e muita dedicação,
observar o mercado atuante, os agentes econômicos e os aspectos legais
contribuem para a definição de seus planos de ações futuros ou identificar
pontos de rápidas mudanças.
Este projeto se propôs a evidenciar os fatos contábeis que alteram não
só a situação da empresa, mas, que de forma geral também interferem na
sociedade como um todo.
Desta forma evidenciamos a necessidade cada vez mais latente de um
profissional altamente capaz de gerar informações precisas, isto de fato
determinará a continuidade ou não de uma organização.
451
BIBLIOGRAFIA
BRASIL. Associação Brasileira da Indústria de Chocolates, Cacau, Amendoim,
Balas e Derivados (ABICAB). Disponível em http://www.abicab.org.br. Acesso
em 05/10/2013.
BRASIL. Código Civil Brasileiro (CCB). Disponível em
http://www4.planalto.gob.br/legislação. Acesso em 29/09/2013.
BRASIL. Código Tributário Nacional (CTN). Disponível em
http://www.receita.fazenda.gov.br/legislacao/codtributnaci/ctn.htm. Acesso em
13/07/2013.
CAGED. Cadastro Geral de Empregados e Desempregados. Disponível em
http:www.caged.gov.br. Acesso em 01/10/2013.
CONECTIVIDADE. Caixa Conectividade Social. Disponível em
http:www.caixa.gov.br/FGTS/conectividade_social_icp.asp. Acesso em
01/10/2013.
COSTA, Rodrigo Simão da. Contabilidade para iniciantes em ciências
contábeis e cursos afins: inclui as alterações das leis 11.638/2007 e
11.941/2009. 3° edição. São Paulo: Editora Senac, 2012
IUDÍCIBUS, Sergio de. Contabilidade Gerencial. 4° edição. São Paulo: Atlas,
1993.
MARION, José C. Analise das Demonstrações Contábeis: Contabilidade
Empresarial. 2° edição. São Paulo: Atlas, 2003.
MARIANO, Antonio Paulo; WERNECK, Sampaio Raphael; ALENCAR, Regina
Sandra. Substituição Tributária no ICMS – Aspectos Jurídicos e Práticos. 6°
edição. São Paulo: IOB/THOMSON, 2013.
452
MARTINS, Eliseu. Contabilidade de Custos. 9° edição. São Paulo: Atlas, 2003.
MICHAELIS. Moderno Dicionário da Língua Portuguesa. São Paulo:
Companhia Melhoramentos, 2009. Disponível em http://
Michaelis.uol.com.br/moderno/português. Acesso em: 15/08/2013.
NAKAGAWA, Masayuki. Custeio baseado em atividades. São Paulo: Atlas,
1994.
OLIVEIRA, Djalma de Pinho Rebouças de. Sistemas, organizações e métodos:
uma abordagem gerencial. 13° edição. São Paulo: Atlas, 2002.
PADOVEZE, Clovis Luís. Manual de Contabilidade Básica. 4° edição. São
Paulo: Atlas, 2000.
PRONUNCIAMENTOS. Comitê de Pronunciamentos Contábeis. Disponível em
http://www.cpc.org.br. Acesso em 20/10/2013.
RAIS. Relação Anual de Informações Sociais. Disponível em
http://www.rais.gov.br. Acesso em 28/09/2013.
REGULAMENTO. Regulamento do Imposto de Renda. Disponível em
http://www.planalto.gov.br.
RIBEIRO
SEBRAE. Abertura de empresa. Disponível em http://www.sebrae.com.br.
Acesso em 20/09/2013.
SPED. Sistema Publico de Escrituração Digital. Disponível em
http://www1.receita.fazenda.gov.br/sistemas. Acesso em 12/10/2013.

TRABALHO MODULO III

  • 1.
    SENAC – ServiçoNacional de Aprendizagem Comercial Curso Técnico em Contabilidade MISS CACAU INDÚSTRIA ALIMENTÍCIA LTDA. Kelly de Sousa Gaspar Thiago de Oliveira Marques São Paulo Novembro/2013
  • 2.
    Kelly de SousaGaspar Thiago de Oliveira Marques MISS CACAU INDÚSTRIA ALIMENTÍCIA LTDA. Projeto desenvolvido no Curso Técnico em Contabilidade e apresentado ao SENAC – Serviço Nacional de Aprendizagem Comercial como exigência parcial para avaliação Docente Orientador: Patrícia Cristina Silva, Eli Cassiano e Renato Vila Nova. São Paulo Novembro/2013
  • 3.
    Sumário INTRODUÇÃO ................................................................................................... 5 CapituloI............................................................................................................ 6 1. LEGALIZAÇÃO DO NEGÓCIO................................................................. 6 1.1 Regimes Tributários vigentes no país................................................ 6 1.2 Contrato Social. ................................................................................. 9 1.3 Contrato de Prestação de Serviços de assessoria contábil. ............ 17 Capitulo II......................................................................................................... 26 2. PROCEDIMENTOS DE ABERTURA...................................................... 26 2.1 Abertura da empresa em todos os órgãos pertinentes........................ 26 2.2 Check List para os procedimentos de abertura da empresa. .............. 26 2.3 Atividade empresarial (Industria)......................................................... 29 2.4 Organograma dos principais departamentos. ..................................... 34 2.5 Necessidades departamentais referentes: pessoal, máquinas, móveis, equipamentos e etc................................................................................... 35 2.6 Fluxogramas para cada um dos departamentos. ................................ 38 Capitulo III........................................................................................................ 47 3. CONTABILIDADE DE CUSTOS............................................................. 47 3.1 Terminologias de Custos..................................................................... 47 3.2 Principio contábil utilizado, aplicado á Contabilidade de Custos......... 49 3.3 Bases de rateio utilizadas e cálculos efetuados.................................. 49 3.4 Matérias - primas utilizadas................................................................. 52 3.5 Método de controle de estoques utilizado na saída e entrada de matérias-primas. ....................................................................................... 54 Capitulo IV........................................................................................................ 65 4. ASPECTOS TRABALHISTAS/PREVIDENCIÁRIO E CÁLCULOS ......... 65 4.1 Conceito e a importância do departamento de pessoal. ..................... 65 4.2 Convenção Coletiva de Trabalho. ....................................................... 66 4.3 Admissões........................................................................................... 69 4.4 Folhas de pagamento departamentalizada. ........................................ 91 4. 5 Obrigações acessórias do departamento de pessoal....................... 115 4.6 Resumos das folhas de pagamento por departamento..................... 121 4.7 Contribuições Previdenciárias com base na Lei: 12.546/2011.......... 136 Capitulo V....................................................................................................... 138 5. TRATAMENTO FISCAL E TRIBUTÁRIO DAS OPERAÇÕES.............. 138 5.1 Conceitos de SPED FISCAL e EFD - Contribuições......................... 138 5.2 A Importância do Departamento Fiscal na Empresa........................ 141 5.3 Notas Fiscais (entradas e saídas)..................................................... 142
  • 4.
    5.4 Livros fiscais......................................................................................203 5.5 Cálculos dos tributos diretos. ............................................................ 241 5.6 Fluxograma do Departamento Fiscal. ............................................... 242 Capitulo VI...................................................................................................... 243 6. VALIDAÇÃO DAS OPERAÇÕES FISCAIS .......................................... 243 6.1 Obrigações Tributarias...................................................................... 243 6.2 Conceito e obrigações elaboradas.................................................... 243 6.3 Obrigações e termos......................................................................... 340 6.4 Relatório da finalidade, obrigatoriedade e prazos de apresentação das obrigações............................................................................................... 345 Capitulo VII..................................................................................................... 348 7. TEORIA GERAL E PRÁTICA CONTÁBIL............................................. 348 7.1 Teoria da Contábil e importância do departamento. ......................... 348 7.2 Conceito de SPED CONTÀBIL e sua função no cenário atual......... 349 7.3 Plano de Contas da empresa............................................................ 350 7.4 Livro Diário. ....................................................................................... 356 7.5 Livro Razão. ...................................................................................... 365 7.6 Balancetes mensais. ......................................................................... 405 7.7 Conceito e simulação dos ajustes, através do LALUR, nas partes A e B.............................................................................................................. 410 7.8 Apuração do resultado do trimestre e calculo do IRPJ, AIR e CSLL. 412 7.9 Principais alterações introduzidas pela Lei 11.638 de 28.12.2007.... 414 7.10 Princípios de Contabilidade, com base nas Resoluções CFC (750/1993 e 1282/2010).......................................................................... 416 Capitulo VIII.................................................................................................... 418 8. PROCEDIMENTOS DE CONCILIAÇÃO .............................................. 418 8.1 Importância da conciliação contábil como ferramenta de apoio........ 418 8.2 Conciliações pertinentes sugeridas................................................... 419 Capitulo IX...................................................................................................... 420 9. ELABORAÇÃO DAS DEMONSTRAÇÕES........................................... 420 9.1 Balanço Patrimonial trimestral........................................................... 420 9.2 Demonstrações do Resultado do Exercício. ..................................... 422 9.3 Demonstração das Mutações do Patrimônio Liquido (DMPL) trimestral. ................................................................................................................ 424 9.4 Demonstração do Fluxo de Caixa (DFC) trimestral, com base na Resolução CFC (1296/2010)................................................................... 425 9.5 Demonstração do Valor Adicionado (DVA) trimestral, com base na Resolução CFC (1296/2010) e modelo FIPECAFI.................................. 428 ANEXOS ........................................................................................................ 430
  • 5.
  • 6.
    “Ninguém se enganea si mesmo: se alguém dentre vos se tem por sábio neste mundo, faça se louco para ser sábio. Porque a sabedoria deste mundo é loucura diante de Deus; pois está escrito: Ele apanha os sábios na sua própria astúcia Coríntios 3: 18-19.
  • 7.
    5 INTRODUÇÃO Este projeto tempor objetivo a busca e exposição de um conjunto de informações capazes de transpor as dificuldades encontradas no aprendizado da contabilidade. Neste sentido serão abordados temas pertinentes ao cotidiano das entidades e que um profissional contábil indispensavelmente deve saber. A organização por nós analisada tem como atividade principal a industrialização de chocolates, atualmente o Brasil é o terceiro maior polo produtor desta iguaria fina e delicada com sabores inexplicáveis. As mulheres consomem mais chocolate que os homens representando 56% do mercado consumidor. De acordo com estudos encomendados pela Associação Brasileira da Indústria de Chocolates, Cacau, Amendoim, Balas e Derivados (ABICAB), diz que 75% dos brasileiros consomem chocolate e 35% destes não trocam esta delicia por nada. Apesar da sazonalidade deste produto que acontece na Páscoa, nota-se um crescimento em épocas como Inverno, Natal e Dia dos Namorados onde o consumo aumenta respectivamente em 23%, 16% e 11%. Estima-se que até o ano de 2016 o Brasil alcance a colocação de segundo maior polo produtor de chocolate e derivados, este mercado cresce em torno de 20% ao ano. Levando em conta o desenvolvimento econômico deste mercado decidimos aplicar os conhecimentos adquiridos e analisar este universo que de longe é apaixonante e delicioso. Serão analisadas todas as etapas para a formação e concepção de uma empresa passando pela abertura, escrituração fiscal, escrituração contábil, contratação de mão de obra e seus aspectos trabalhistas, custos de produção, aquisição de ativos e demais necessidades que venham surgir. Sempre com base na legislação brasileira vigente, pretende-se assim então dar inicio ao desenvolvimento do projeto ora proposto.
  • 8.
    6 Capitulo I 1. LEGALIZAÇÃODO NEGÓCIO 1.1 Regimes Tributários vigentes no país. Segundo o Código Tributário Nacional (CTN) em seu artigo 3° define tributo como. “Art. 3° - Tributo é toda prestação pecuniária compulsória, em moeda cujo valor nela se possa exprimir, que não constitua sanção de ato ilícito, instituída na lei e cobrada mediante atividade administrativa plenamente vinculada”. O tributo é caracterizado por alguns elementos; fato gerador, contribuinte e a base de cálculo. Para que haja uma obrigação tributária é necessário que exista um vinculo jurídico entre credor (Ativo) e devedor (Passivo), onde o Estado com base na legislação tributária venha exigir a prestação de obrigações tributárias. Os tributos podem ser classificados em diretos, quando a obrigação tributária é suportada somente pelo contribuinte (responsabilidade pessoal), sem que seja repassado a terceiros e incide sobre seu patrimônio ou renda enquanto que os indiretos, por sua vez transfere a carga financeira da obrigação tributária para outrem por meio de repasse para o preço final e incide sobre a produção ou circulação de bens e serviços. São quatro as espécies de tributos;  Impostos  Taxas  Contribuições  Empréstimos Compulsórios Existem quatro enquadramentos dos regimes tributários em vigência no Brasil.
  • 9.
    7 Simples Nacional, éum regime unificado de arrecadação de tributos devidos pelas empresas que sejam microempresas (ME) com receita bruta de até R$ 360.000,00 (trezentos e sessenta mil), ou empresas de pequeno porte (EPP) que devem ter renda bruta superior R$ 360.000,00 (trezentos e sessenta mil) até 3.600.000,00, esses tributos serão recolhidos através de um único documento. Neste estão inclusos os seguintes tributos; imposto de renda pessoa jurídica (IRPJ), imposto sobre produto industrializado (IPI), contribuição social sobre o lucro liquido (CSLL), contribuição para financiamento da seguridade social (COFINS), contribuição para o (PIS) contribuição previdenciária patronal (CPP), impostos sobre operações relativas à circulação de mercadorias (ICMS) e o imposto sobre serviços de qualquer natureza (ISSQN). A alíquota é definida pela receita bruta total acumulada nos 12 meses anteriores, então se verifica a receita bruta do mês e aplica a alíquota conforme definição da tabela e ramo de atividade. Existem ramos de atividades vedados de participar deste tipo de tributação como, por exemplo, empresas que realizem a prestação de serviço de transporte Interestadual ou Intermunicipal. Maiores informações consultar Lei Complementar 123 de 14 de dezembro de 2006. Lucro Presumido, este tipo de tributação é presumido pelo fisco, determinado com base na receita bruta sobre o valor das vendas ou prestação de serviços através de aplicação de alíquotas variáveis entre 1.6% a 32%, em função do ramo de atividade. Podem optar por esse tipo de tributação, a pessoa jurídica cuja receita do ano anterior tenha sido inferior a R$ 78.000.000,00 ou proporcional (6,5 milhões/mês), e que estejam desobrigados ao lucro real. Neste tipo de tributação a base de calculo é apurada sobre a receita bruta menos as deduções com vendas canceladas, descontos incondicionais, IPI e ICMS-ST, que são aplicados as seguintes alíquotas 15% para IRPJ (Imposto de Renda Pessoa Jurídica), 9% para CSLL (Contribuição Social sobre o Lucro Liquido), apurados trimestralmente. Nesta modalidade o PIS e a COFINS são cumulativos com uma alíquota de 0,65% e 3% respectivamente
  • 10.
    8 Esta opção seda através do pagamento da DARF, código lucro presumido e não pode ser alterado durante o ano vigente mesmo havendo prejuízo, estão desobrigadas de escrituração contábil, mas deve manter o livro caixa, registro de inventário e documentos base para escrituração comercial e fiscal. Lucro Real, neste regime é priorizado os resultados apurados trimestralmente, anualmente ou ainda por estimativa ajustados pelas adições, exclusões ou compensações na legislação do imposto de renda. São obrigados a este tipo de tributação pessoas jurídicas cujo rendimento do ano anterior seja superior a R$ 78.000.000,00, que exerçam atividades financeiras, auferir lucros ou rendimentos oriundos do exterior, que usufruam de incentivos fiscais sobre o IRPJ e outras que podem ser consultados na Lei 9.718/98 art. 14. No lucro Real o IRPJ e a CSLL deverão ser apurados trimestralmente, anualmente ou por estimativa e suas alíquotas são iguais ao do Lucro Presumido 15% e 9% respectivamente. Os pagamentos mensais calculados sob estimativa são considerados antecipações até o balanço final. Nesta modalidade os tributos PIS e a COFINS são não cumulativos, ou seja, podem ser utilizados os creditos da cadeia anterior e suas alíquotas são respectivamente 1,65% e 7,60%. O pagamento é feito através da DARF, código do lucro real. Quando houver prejuízo na apuração não é necessário pagamento de IRPJ e CSLL uma vez que ambos são pagos com base no lucro do exercício contábil. Nos regimes tributários Lucro Real e Lucro Presumido são calculados mais 10% sobre o IRPJ quando o faturamento da empresa exceder R$20.000,00 (vinte mil) mensais, ou R$ 60.000,00 (sessenta mil) trimestral. Nestes mesmos regimes tributários são calculados também a CPP (Contribuição Patronal Previdenciária), que corresponde a 20% do valor da folha de pagamento. Existe também o Lucro Arbitrado, que como o próprio nome sugere é o arbitramento do lucro para calcular o imposto de renda devido, ou seja, a
  • 11.
    9 autoridade tributária estipulaum valor a pessoa jurídica quando esta estiver deixado de cumprir com as obrigações acessórias. A tributação com base no lucro arbitrado e apurado trimestralmente e é uma prerrogativa da autoridade fiscal que por sua vez arbitrará o lucro na forma de lei nas hipóteses em que a escrituração fiscal e ou contábil for desclassificada. Lei 8.981/95 e o RIR/99 art. 529 a 539. A organização Miss Cacau Indústria Alimentícia Ltda. Apurará a sua atividade pelo Lucro Real. 1.2 Contrato Social. O contrato Social foi elaborado seguindo a nova lei do código civil n° 12.441 de 11 de julho de 2011, que substituiu a lei n° 10.406 de 10 de janeiro de 2002. O presente contrato foi elaborado pela 2KTOM’S Assessoria Contábil LTDA, situado á Avenida Paulista, n° 1.159 – conjunto 110 – 1°andar. CONTRATO DE CONSTITUIÇÃO DE SOCIEDADE EMPRESARIA LIMITADA MISS CACAU INDÚSTRIA ALIMENTICIA LTDA. Pelo presente instrumento particular, e na melhor forma de direito, as partes abaixo: JESSICA DE OLIVEIRA MARQUES DA COSTA, brasileira, casada, no regime comunhão parcial de bens, empresária, portadora da Cédula de Identidade RG sob o n.º 34.883.052-X SSP/SP e do CPF/MF sob o n.º 323.687.218-78, residente e domiciliado na Rua Senador Fernandes Távora, nº 15 casa 2 – Bairro Artur Alvim – no Município de São Paulo/SP, CEP: 03.563- 270;
  • 12.
    10 MATHEUS DE OLIVEIRAMARQUES DANTAS, brasileiro, casado, no regime comunhão parcial de bens, empresário, portador da Cédula de Identidade RG sob o n.º 28.879.193-9 SSP/SP e do CPF/MF sob o n.º 186.942.218-02, residente e domiciliado na Rua Senador Fernandes Távora, nº 15 casa 2 – Bairro Artur Alvim – no Município de São Paulo/SP, CEP: 03.563- 270; Tem entre si justo e contratado, constituir uma Sociedade Empresária Limitada, que se regerá conforme cláusulas e condições abaixo descritas, pelas disposições do Código Civil – lei 10.406 de 10/01/2002 e, supletivamente, pelas normas que se regem a Lei das Sociedades por Ações. Nos termos do Código Civil (Lei 10.406 de 11/01/2002), que se regerá pelas cláusulas e condições seguintes: CAPÍTULO I DA DENOMINAÇÃO, SEDE, FINS E DURAÇÃO Artigo 1º - A sociedade girará sob a denominação social de MISS CACAU INDÚSTRIA ALIMENTICIA LTDA. Artigo 2º - A sociedade terá sua sede na Rua Jati, nº 477, Bairro Jardim Cumbica – Guarulhos/SP – CEP: 07.180-140, podendo ainda a critério dos sócios abrir filiais, depósitos fechados, escritórios, agências ou sucursais em qualquer ponto do País ou no exterior, pela decisão dos sócios representando a maioria do capital social. Artigo 3º - A sociedade terá por objetivo social, Fabricação de barras de chocolate, bombons e cremes de chocolate. Artigo 4º - O prazo de duração da sociedade é por tempo indeterminado. CAPÍTULO II DO CAPITAL SOCIAL E DAS QUOTAS
  • 13.
    11 Artigo 5º -O capital da sociedade será de R$ 700.000,00 (setecentos mil reais) divididos em 700.000 (setecentas mil) quotas, no valor nominal de R$ 1,00 (um real) cada uma, totalmente subscritas e integralizadas em moeda corrente do País pelos sócios, estando assim distribuídas: Sócios Quotas Valor (R$) % JESSICA DE OLIVEIRA MARQUES DA COSTA 350.000 350.000,00 50% MATHEUS DE OLIVEIRA MARQUES DANTAS 350.000 350.000,00 50% Total 700.000 700.000,00 100% CAPÍTULO III DA RESPONSABILIDADE DOS SÓCIOS E DOS ADMINISTRADORES Artigo 6º - Na Sociedade Empresaria Limitada, a responsabilidade de cada sócio é restrita ao valor de suas quotas, mas todos respondem solidariamente pela integralização do Capital Social, conforme artigo 1.052 da Lei 10.406/2002; Parágrafo Único – Os sócios e os administradores declaram sob as penas da lei que não estão incursos ou condenados a pena que vede, ainda que temporariamente, por crime falimentar, de prevaricação, peita ou suborno, concussão, peculato, ou contra a economia popular, contra o sistema financeiro nacional, contra as normas de defesa da concorrência, contra as relações de consumo, a fé pública ou a propriedade, enquanto perdurarem os efeitos da condenação, conforme parágrafo 1º do artigo 1011 do Código Civil – lei 10406 de 10/01/2002. CAPÍTULO IV DA ADMINISTRAÇÃO Artigo 7º - A sociedade será administrada por tempo indeterminado, pelo (a) sócio (a) JESSICA DE OLIVEIRA MARQUES DA COSTA a qual fica desde já investida no cargo, de Administrador (a), com os mais amplos e ilimitados poderes de administração em geral, resolvendo todos os negócios e
  • 14.
    12 assuntos sociais, podendopara tanto, abrir, movimentar e encerrar contas bancárias, cabendo à representação ativa e passiva da sociedade em juízo ou fora dele em suas relações com terceiros, podendo nomear terceiros como administradores. São expressamente vedados, sendo nulos e inoperantes com relação à sociedade, os atos de qualquer dos quotistas, diretores, procuradores, ou funcionários que a envolverem em obrigações relativas a negócios ou operações estranhas ao objetivo social, tais como: avais, endossos, cartas de fianças, abonos de favor, enfim todos os demais documentos comumente chamados de favor, que venham acarretar obrigações à sociedade, sob pena de nulidade das mesmas. CAPÍTULO V DA RETIRADA DE PROLABORE Artigo 8º - Os sócios que efetivamente exercerem atividade de administração, ou quaisquer outros serviços à sociedade, terá direito a uma retirada a título de pró-labore, com valor previamente combinado, que será lançado à conta de despesas gerais nos termos da legislação em vigor. CAPÍTULO VI DAS DELIBERAÇÕES DOS SÓCIOS Artigo 9º - As deliberações sociais, das atividades da sociedade previstas nos artigos 1071, 1072 e 1076 do Código Civil- lei 10.406 de 10/01/2002, serão tomadas da seguinte forma: Parágrafo 1º - A aprovação das contas da administração com a assinatura dos sócios no Balanço Patrimonial e nos Livros Diário ou Caixa. Parágrafo 2º - A designação e destituição de administradores, o modo de sua remuneração, a nomeação e destituição dos liquidantes e o julgamento de suas contas e o pedido de recuperação judicial serão decididas, quando necessário, em comum acordo pelos sócios respeitando a quantidade de quotas superior a 51%, do capital social.
  • 15.
    13 Parágrafo 3º -A modificação do contrato social, a incorporação, a fusão e a dissolução da sociedade, ou a cessação do estado de liquidação, serão decididas, quando necessário, em comum acordo pelos sócios respeitando a quantidade de quotas de no mínimo ¾ (três quartos) do capital social, conforme art. 1076 inciso I, da lei 10.406 de 10/01/2002. Parágrafo 4º - As deliberações infringentes do contrato social ou da lei tornam ilimitada a responsabilidade dos que expressamente as aprovam. CAPÍTULO VII DA SUCESSÃO E DA RETIRADA Artigo 10º - Em caso de falecimento, insolvência ou interdição de qualquer dos sócios, os herdeiros, meeiros ou sucessores do sócio falecido, insolvente ou interdito, poderão ingressar na sociedade. Parágrafo 1º - Não convindo, porém, ao sócio remanescente o ingresso daqueles na sociedade, os haveres do sócio falecido, insolvente ou interdito, serão pagos aos herdeiros, meeiros ou sucessores aprovado e levantado na ocasião, e se necessário, com verificação de peritagem por delegação outorgada pelos herdeiros e na seguinte forma: 10% (dez por cento) até 30 (trinta) dias após o falecimento, insolvência ou interdição do sócio e o saldo em 24 (vinte e quatro) parcelas mensais e sucessivas, acrescidas de juros legais, vencendo-se a 1º (primeira) em 60 (sessenta) dias após o evento. Parágrafo 2º - O sócio interessado em ceder, transferir, onerar ou alienar parte ou totalidade das suas quotas na sociedade a terceiros, deverá notificar por escrito com antecedência de 60 (sessenta) dias a os outros sócios para exercer o direito de preferência, informando o valor e condições de pagamento. Parágrafo 3º - O sócio remanescente deverá no prazo de 30 (trinta) dias manifestar o consentimento ou oposição à cessão, transferência, ônus ou alienação. Caso seja de interesse do sócio, este poderá adquirir as quotas na proporção da participação societária e nas mesmas condições pactuadas pelo interessado e o terceiro.
  • 16.
    14 Parágrafo 4º -Caso o sócio representando mais da metade do capital social opuser-se à cessão, transferência, ônus ou alienação, poderá requerer a sua exclusão da sociedade e os seus haveres serão pagos conforme estabelecido no parágrafo 5º deste artigo. Parágrafo 5º - Se um dos sócios desejar se retirar da sociedade, deverá comunicar essa decisão aos outros sócios por escrito, com antecedência mínima de 60 (sessenta) dias, e seus haveres apurados em balanço levantado especialmente na ocasião lhe serão pagos em 24 (vinte e quatro) parcelas mensais e sucessivas sem juros. Parágrafo 6º - No caso de débito particular de sócio ser executado pelo credor e este requerer a liquidação das suas quotas, o seu valor será apurado através de balanço especialmente levantado para esse fim. O resultado será arcado proporcionalmente pelos sócios remanescentes, não sendo caso de dissolução da sociedade. Havendo saldo em relação ao sócio devedor, este será liquidado na forma estabelecida no parágrafo 5º deste artigo, operando-se assim a sua retirada da sociedade. CAPÍTULO VIII DO EXERCÍCIO SOCIAL, DO BALANÇO E DOS RESULTADOS. Artigo 11º - O exercício fiscal e contábil coincide com o ano civil. Ao final de cada exercício proceder-se-á a elaboração do inventário, do balanço patrimonial e do balanço de resultado econômico, sendo que os lucros líquidos terão destino que a maioria dos sócios quotistas resolverem, e em caso de distribuição de lucros aos sócios, não precisa necessariamente ser na proporção das quotas que cada sócio possuir. Artigo 12º - Os prejuízos, acaso verificados, serão suportados pelos sócios na proporção de suas quotas, podendo ser mantidos como pendentes, para compensação com lucros futuros. Artigo 13º - No decorrer do exercício, poderão ser levantados balanços intermediários por decisão da maioria dos sócios, para apuração do resultado econômico até aquela data e eventual distribuição de lucros.
  • 17.
    15 CAPÍTULO IX DA EXCLUSÃOE DISSOLUÇÃO DA SOCIEDADE Artigo 14º - Quando o sócio, representando mais da metade do capital social, entender que outro sócio está colocando em risco a atividade da empresa em virtude de atos de inegável gravidade ou em desacordo com o estabelecido neste contrato ou com a lei, poderá excluí-lo da sociedade por justa causa, mediante alteração do contrato social. Parágrafo 1º - A exclusão poderá ser determinada em reunião especialmente convocada para esse fim, ciente o acusado em tempo hábil para permitir seu comparecimento e o exercício do direito de defesa. Parágrafo 2º - A retirada, exclusão, incapacidade ou falência de qualquer dos sócios não dissolverá a sociedade, que prosseguirá com os sócios remanescentes, sucessores ou herdeiros, e seus haveres lhes serão pagos conforme estabelecido no parágrafo 5º do artigo 10º. Parágrafo 3º - Os sócios remanescentes poderão adquirir as quotas do sócio retirante, excluído, incapaz, falecido ou falido, conforme deliberação em reunião dos sócios, evitando-se assim, a redução do capital social. Artigo 15º - A sociedade poderá ser dissolvida na forma dos artigos 1033 a 1038, 1044, 1076 inciso I e 1087 do Código Civil – lei 10.406 de 10/01/2002. CAPÍTULO X DAS DISPOSIÇÕES FINAIS Artigo 16º - Os sócios elegem o Foro da Comarca de São Paulo – Capital, para dirimir todas as questões oriundas deste contrato, ou se preferirem, a solução será confiada a um juízo arbitral, composto por 3 (três) membros, sendo 2 (dois) da escolha dos sócios e o terceiro por indicação dos árbitros com a função de desempatador.
  • 18.
    16 Artigo 17º -Finalmente, por estarem entre si justos e contratados, obrigam-se por si e seus herdeiros a cumprirem fielmente o presente contrato social, que mandaram imprimir em 3 (três) vias de igual teor e forma, onde assinam na presença de 2 (duas) testemunhas e rubricam todas as demais vias, as quais devidamente regularizadas de conformidade com a legislação em vigor terá uma via arquivada na Junta Comercial do Estado de São Paulo, ficando as demais em poder dos sócios. Guarulhos, 01 de Julho de 2013. ________________________________________ JESSICA DE OLIVEIRA MARQUES DA COSTA SOCIA. _______________________________________ MATHEUS DE OLIVEIRA MARQUES DA DANTAS SOCIO. TESTEMUNHAS: _________________________________ Thiago de Oliveira Marques da Costa RG n°. 48.275.630-5 SSP/SP CPF/MF nº. 393.326.798-60
  • 19.
    17 __________________________________ Kelly de SousaGaspar RG n° 42.393.092-8 SSP/SP CPF/MF nº. 312.506.438-48 1.3 Contrato de Prestação de Serviços de assessoria contábil. O presente contrato foi elaborado pela 2KTOM’S Assessoria Contábil LTDA, situado á Avenida Paulista, n° 1.159 – conjunto 110 – 1°andar. INSTRUMENTO PARTICULAR DE CONTRATO DE PRESTAÇÃO DE SERVIÇOS PROFISSIONAIS CONTÁBEIS CONTRATADA: 2KTOM´S Assessoria Contábil LTDA, estabelecida na Avenida Paulista 1159 conjunto 110/111 1° Andar, Bairro Bela Vista São Paulo/SP – CEP 01.311-200 CNPJ 10.901.889/0001-03, neste ato por seu representante legal, Sr. Thiago de Oliveira Marques da Costa, portador da Cédula de Identidade RG Nº 48.275.630-5 SSP/SP e do CPF/MF N° 393.326.798-60. CONTRATANTE: MISS Cacau Indústria Alimentícia LTDA, estabelecida Rua Jati, nº 477, Bairro Jardim Cumbica – Guarulhos/SP – CEP: 07.180-140 CNPJ 12.904.987/0001-89, neste ato por seu representante legal, Sr (a). Jessica de Oliveira Marques da Costa, portador da Cédula de Identidade RG N.º 34.883.052-X SSP/SP e do CPF/MF sob o n.º 323.687.218-78. Pelo presente instrumento particular, as partes acima devidamente qualificadas, doravante denominadas simplesmente CONTRATADA e CONTRATANTE, na melhor forma de direito, sendo capazes, ajustam e
  • 20.
    18 contratam a prestaçãode serviços profissionais, segundo as cláusulas e condições adiante arroladas. Fica esclarecido entre as partes que para efeitos deste instrumento contratual, a utilização do termo “Código Civil em vigor” corresponde à Lei n° 10.406, de 10 de janeiro de 2002 e em vigor desde 11 de janeiro de 2003. CLÁUSULA 1ª - DO OBJETO O objeto do presente consiste na prestação pela CONTRATADA à CONTRATANTE, dos seguintes serviços profissionais indicados nos itens abaixo elencados. 1.1 - ÁREA CONTÁBIL 1.1.1 - Classificação e escrituração da contabilidade de acordo com as normas e princípios contábeis vigentes; 1.1.2 - Apuração de balancetes; 1.1.3 - Elaboração do Balanço Anual e Demonstrativo de Resultados. 1.1.4 - Elaboração de todas as Obrigações Assessorias pertinentes ao Departamento Contábil 1.2 - ÁREA FISCAL 1.2.1 - Orientação e controle da aplicação dos dispositivos legais vigentes sejam federais, estaduais ou municipais; 1.2.2 - Escrituração dos registros fiscais do IPI, ICMS, ISS e elaboração das guias de informação e de recolhimento dos tributos devidos; 1.2.3 - Atendimento das demais exigências previstas em atos normativos, bem como de eventuais procedimentos de fiscalização tributária. 1.1.4 - Elaboração de todas as Obrigações Assessorias pertinentes ao Departamento Fiscal
  • 21.
    19 1.3 - ÁREADO IMPOSTO DE RENDA PESSOA JURÍDICA 1.3.1 - Orientação e controle de aplicação dos dispositivos legais vigentes; 1.3.2 - Elaboração da declaração anual de rendimentos e documentos correlatos; 1.3.3 - Atendimento das demais exigências previstas em atos normativos, bem como de eventuais procedimentos de fiscalização. 1.4 - ÁREA TRABALHISTA E PREVIDENCIÁRIA 1.4.1 - Orientação e controle da aplicação dos preceitos da Consolidação das Leis do Trabalho, bem como aqueles atinentes à Previdência Social, “PIS”, “FGTS” e outros aplicáveis às relações de emprego mantidas pela CONTRATANTE; 1.4.2 - Manutenção dos Registros de Empregados e serviços correlatos; 1.4.3 - Elaboração da Folha de Pagamento dos empregados e de Pró-Labore, bem como das guias de recolhimento dos encargos sociais e tributos afins; 1.4.4 - Atendimento das demais exigências previstas na legislação, bem como de eventuais procedimentos de fiscalização. 1.4.5 - Elaboração de todas as Obrigações Assessorias pertinentes ao Departamento De Pessoal 1.5 - ÁREAS EMPRESARIAL 1.5.1 – Adequação das empresas, do ponto de vista contábil, às modificações advindas com Código Civil em vigor (Lei n.o. 10.406/02), no que concerne a seu Livro II da parte especial, que trata do Direito de Empresa. 1.5.2 – Utilização, nos itens anteriores, no que couber, do Código Civil em vigor (Lei n.o. 10.406/02)
  • 22.
    20 1.5.3 - Oobjeto deste contrato restringe aos serviços consignados em seu bojo. Qualquer alteração, por menor que seja, deverão obrigatoriamente ser efetivados por escrito através de um novo instrumento ou termo aditivo, ambos com expressa referência ao instrumento primeiro, assinado entre as partes. 1.5.4 – Este contrato terá prazo indeterminado e sua rescisão obedecerá ao disposto na Cláusula 5. CLÁUSULA 2ª - DAS CONDIÇÕES DE EXECUÇÃO DOS SERVIÇOS Os serviços serão executados nas dependências da CONTRATADA, ou nas dependências da CONTRATANTE sendo em comum acordo em obediência às seguintes condições: 2.1. - A documentação indispensável para o desempenho dos serviços arrolados na cláusula 1ª será fornecida pela CONTRATANTE, consistindo, basicamente, em: 2.1.1 - Boletim de caixa e documentos nele constantes; 2.1.2 - Extratos de todas as contas correntes bancárias, inclusive aplicações; e documentos relativos aos lançamentos, tais como depósitos, cópias de cheques, borderôs de cobrança, descontos, contratos de crédito, avisos de créditos, débitos, etc.; 2.1.3 - Notas-Fiscais de compra (entradas) e de venda (saídas), bem como comunicação de eventual cancelamento das mesmas e também os arquivos XML; 2.1.4 - Controle de frequência dos empregados e eventual comunicação para concessão de férias, admissão ou rescisão contratual, bem como correções salariais espontâneas. 2.2. - A documentação deverá ser enviada pela CONTRATANTE de forma completa e em boa ordem nos seguintes prazos: 2.2.1 - Até 5 (cinco) dias após o encerramento do mês, os documentos relacionados nos itens 2.1.1 e 2.1.2, acima;
  • 23.
    21 2.2.2 - Semanalmente,os documentos mencionados no item 2.1.3 acima, sendo que os relativos à última semana do mês, no 1º (primeiro) dia útil do mês seguinte; 2.2.3 - Até o dia 25 do mês de referência quando se tratar dos documentos do item 2.1.4, para elaboração da folha de pagamento; 2.2.4 - No mínimo 48 (quarenta e oito) horas antes a comunicação para dação de aviso de férias e aviso prévio de rescisão contratual de empregados, acompanhados do Registro de Empregados. 2.3. - A CONTRATADA compromete-se a cumprir todos os prazos estabelecidos na legislação de regência quanto aos serviços contratados, especificando-se, porém, os prazos abaixo: 2.3.1 - A entrega das guias de recolhimento de tributos e encargos trabalhistas à CONTRATANTE far-se-á com antecedência de 2 (dois) dias do vencimento da obrigação. 2.3.2 - A entrega da Folha de Pagamento, recibos de pagamento salarial, de férias e demais obrigações trabalhistas far-se-á até 72 (setenta e duas) horas após o recebimento dos documentos mencionados no item 2.1.4. 2.3.3 - A entrega de Balancete far-se-á até o dia 20 do 2º (segundo) mês subsequente ao período a que se referir. 2.3.4 - A entrega do Balanço Anual far-se-á até 30 (trinta) dias após a entrega de todos os dados necessários à sua elaboração, principalmente o Inventário Anual de Estoques, por escrito, cuja execução é de responsabilidade da CONTRATANTE. 2.4. - A remessa de documentos entre os contratantes deverá ser feita sempre sob protocolo. CLÁUSULA 3ª - DOS DEVERES DA CONTRATADA 3.1 - A CONTRATADA desempenhará os serviços enumerados na cláusula 1ª com todo zelo, diligência e honestidade, observada a legislação vigente, resguardando os interesses da CONTRATANTE, sem prejuízo da dignidade e independência profissionais, sujeitando-se, ainda, às normas do
  • 24.
    22 Código de ÉticaProfissional do Contabilista, aprovado pela Resolução Nº 803/96 do Conselho Federal de Contabilidade. 3.2 - Responsabilizar-se-á a CONTRATADA por todos os prepostos que atuarem nos serviços ora contratados, indenizando à CONTRATANTE, em caso de culpa ou dolo. 3.2.1. - A CONTRATADA assume integral responsabilidade por eventuais multas fiscais decorrentes de imperfeições ou atrasos nos serviços ora contratados, excetuando-se os ocasionados por força maior ou caso fortuito, assim definidos em lei, depois de esgotados os procedimentos de defesa administrativa, sempre observado o disposto no item 3.5. 3.2.1.1. - Não se incluem na responsabilidade assumida pela CONTRATADA os juros e a correção monetária de qualquer natureza, visto que não se tratam de apenhamento pela mora, mas sim recomposição e remuneração do valor não recolhido. 3.3 - Obriga-se a CONTRATADA a fornecer à CONTRATANTE, no escritório dessa e dentro do horário normal de expediente, todas as informações relativas ao andamento dos serviços ora contratados. 3.4 - Responsabilizar-se-á a CONTRATADA por todos os documentos a ela entregues pela CONTRATANTE, enquanto permanecerem sob sua guarda para a consecução dos serviços pactuados, respondendo pelo seu mau uso, perda, extravio ou inutilização, salvo comprovado caso fortuito ou força maior, mesmo se tal ocorrer por ação ou omissão de seus prepostos ou quaisquer pessoas que a eles tenham acesso. 3.5 - A CONTRATADA não assume nenhuma responsabilidade pelas consequências de informações, declarações ou documentação inidôneas ou incompletas que lhe forem apresentadas, bem como por omissões próprias da CONTRATANTE ou decorrente do desrespeito à orientação prestada. CLÁUSULA 4ª - DOS DEVERES DA CONTRATANTE 4.1. - Obriga-se a CONTRANTE a fornecer à CONTRATADA todos os dados, documentos e informações que se façam necessários ao bom
  • 25.
    23 desempenho dos serviçosora contratados, em tempo hábil, nenhuma responsabilidade cabendo a segunda caso recebidos intempestivamente. 4.2. - Para a execução dos serviços constantes da cláusula 1ª a CONTRATANTE pagará à CONTRATADA os honorários profissionais correspondentes a R$ 5.545,00 (Cinco Mil Quinhentos e Quarenta e cinco Reais) mensais, até o dia 10 do mês subsequente ao vencido, podendo a cobrança ser veiculada através da respectiva duplicata de serviços, mantida em carteira ou via cobrança bancária. 4.2.1 – O valor dos honorários poderá ser alterado quando ultrapassar a quantidade de 30 empregados, 400 notas fiscais (entradas e saídas) e 300 lançamentos contábeis. 4.2.2 – O não pagamento das prestações nas datas aprazadas facultará à CONTRATADA, além do direito à rescisão com a CONTRATANTE, protesto dos títulos e vencimento antecipado de valores devidos, a cobrança de multa de 2% (dois por cento), juros legais de 1% (um por cento) por mês de atraso e pro rata, bem como, honorários contratuais de profissional habilitado à cobrança, desde já fixados em 10% (dez por cento) do valor devido. No caso de a CONTRATADA dever algum valor ao CONTRATANTE, em respeito ao Código de Defesa do Consumidor, os mesmos dispositivos acima aplicar-se-ão à CONTRATADA. 4.2.3 – De acordo com o art. 1.425, II, do Código Civil em vigor (Lei n° 10.406/02), eventuais dívidas considerar-se-ão vencidas se o CONTRATANTE cair em insolvência, se pessoa física, ou falir, se pessoa jurídica. 4.3 - À CONTRATANTE compete, ainda, em conformidade com os arts. 1169 a 1176 do Código Civil em vigor (Lei 10.406/02), a indicar por escrito o preposto, gerente ou não, encarregado de tratar diretamente com a CONTRATADA os assuntos ligados ao objeto deste instrumento. Caso a CONTRATANTE não indique preposto, dentro dos princípios de probidade e boa-fé contratuais, não pode a CONTRATADA ser considerada culpada por tratar com pessoa inabilitada para prática do ato.
  • 26.
    24 5. DA RESCISÃOCONTRATUAL 5.1 – O presente instrumento pode ser rescindido sem justa causa ou por justa causa, na conformidade do disposto a seguir. 5.1.1 – A rescisão sem justa causa poderá ser efetivada a qualquer momento, desde que precedida de aviso prévio por escrito de no mínimo trinta dias sendo devida, em tal caso, o mês trabalhado. 5.1.2 – A rescisão por justa causa poderá verificar-se a qualquer momento, desde que verificada, por qualquer das partes, o desobedecer de qualquer das cláusulas repousantes neste Termo. Configurar-se-á perdão tácito a afastar o direito de rescisão por justa causa, o não exercício expresso, pela parte atingida, no prazo de dez dias a contar da ciência do fato, do direito à rescisão por justa causa. 5.1.3 – A rescisão por justa causa não afasta eventual apuração judicial de perdas e danos sofridos. 6. DAS DISPOSIÇÕES GERAIS 6.1 – As partes comprometem-se a envidar esforços recíprocos para resolverem de forma amigável eventuais desavenças porventura advindas do deslindar contratual. 6.2 – Este contrato, desde que assinado por duas testemunhas, em consonância com o art. 585 do Código de Processo Civil em vigor, constitui-se título executivo extrajudicial apto a ensejar execução com o intuito de reaver valores devidos. 7. DO FORO 7.1 – As partes elegem o foro da Comarca de SÃO PAULO para dirimirem-se as dúvidas oriundas deste instrumento contratual, com, renúncia a qualquer outro, por mais privilegiado que seja.
  • 27.
    25 E, sendo capazese encontrando-se de acordo, assinam o presente instrumento em duas vias de igual teor e forma, assinando a última folha e rubricando as demais, com duas testemunhas, para maiores consequências jurídicas. SÃO PAULO, 01 de JULHO de 2013. _____________________________________ MISS Cacau Indústria Alimentícia LTDA Contratante _________________________________________ 2KTOM´S Assessoria Contábil LTDA Contratada Testemunhas: ________________________ ________________________ Solange de Fátima Ramos Osvaldo Juvenal Vasco RG N° 29.650.798-09 RG N° 23.159.659-06 CPF: 003.456.326-80 CPF: 003.456.326-80
  • 28.
    26 Capitulo II 2. PROCEDIMENTOSDE ABERTURA 2.1 Abertura da empresa em todos os órgãos pertinentes. A abertura da empresa foi efetuada conforme conhecimento adquirido e está disponível ao final do projeto em anexos. Por ter formatação diferente ao do trabalho é não acharmos conveniente modifica-los, visto que, estamos lidando com legalização da empresa e tal alteração não é permitida invalidando os documentos. 2.2 Check List para os procedimentos de abertura da empresa. Segundo o Código Civil Brasileiro, fica definido em seu art. 966 o conceito de empresário: Art.966. Considera-se empresário quem exerce profissionalmente atividade econômica organizada para a produção ou a circulação de bens ou de serviços. Já a atividade empresária é a organização dos fatores de produção desenvolvida por pessoa física ou jurídica para efetiva circulação de bens ou serviços através de um estabelecimento físico que vise o lucro. Para a abertura de uma empresa não basta apenas ter espírito empreendedor e boa vontade é necessário seguir alguns protocolos: Primeiro passo: definir o tipo de empresa  Sociedade Empresária Limitada. Segundo passo: Tipos de participação  Sócio – administrador.
  • 29.
    27 Terceiro Passo: definiro nome fantasia que deve ser devidamente registrada no Instituto Nacional de Propriedade Industrial.  Miss Cacau Quarto passo: capital social é a primeira fonte de recurso que a empresa utiliza para iniciar suas atividades.  R$ 700.000,00 (setecentos mil). Quinto passo: definição do tipo de atividade.  Atividade Industrial Sexto passo: Cópia de comprovante de endereço da empresa, será utilizado para a emissão de alvará de funcionamento. Daqui em diante da se a abertura de fato da empresa:  Registro na Junta Comercial ou cartório de registros.  Contrato Social  Documentos pessoais de cada sócio  Ficha Cadastral Nacional (FCN) modelo 1 e 2 em uma via  Pagamento da taxa, através da DARF (6621) e DARE (370-0).  Após o registro será entregue ao proprietário o NIRE (Número de Identificação da empresa)  Secretária da Receita Federal  Com o número do NIRE já é possível inscrever-se como contribuinte para obter o CNPJ  Secretaria Municipal da Fazenda de cada município  Alvará de funcionamento  Formulário próprio da prefeitura  Consulta previa de endereço aprovada
  • 30.
    28  Cópia doCNPJ  Cópia do Contrato Social Para algumas atividades é necessário informar-se na prefeitura de cada cidade quais as licenças necessárias para obtenção do alvará de funcionamento e procurar o órgão responsável pelo licenciamento (Vigilância Sanitária, Meio Ambiente CETESB, Corpo de Bombeiros, etc.).  Secretaria Estadual da Fazenda  Documento Único de Cadastro, 3 vias  Documento Complementar de Cadastro, 1 via  Comprovante de endereço dos sócios  Contrato de locação ou escritura pública do imóvel.  Número do cadastro fiscal do contador  Cópia do ato constitutivo  Cópia do CNPJ  Cópia do alvará de funcionamento  RG e CPF dos sócios Na maioria dos estados o cadastro no sistema tributário nacional é feito em parceria com a Receita Federal e sua obtenção se dá junto com o CNPJ. Este documento é necessário para obter inscrição no ICMS (Imposto sobre circulação de mercadorias e serviços).  Cadastro na Previdência Social Mesmo que a empresa não possua funcionários é preciso realizar o cadastro na Previdência Social e para a contratação de futuros funcionários a empresa deve arcar com as obrigações trabalhistas. Prazo aproximado de 30 dias após o início das atividades.
  • 31.
    29  Fiscal Para quesua empresa entre em ação é necessária uma autorização para impressão de notas fiscais e a autenticação de livros fiscais. Procedimento esse que deve ser realizado na Secretária do Estado da Fazenda. 2.3 Atividade empresarial (Industria). MICHAELIS (2009), indústria é o conjunto das atividades, dos ofícios que produzem riquezas pela manipulação das matérias - primas. Assim como em qualquer organização houve a necessidade da criação de um detalhe que fosse capaz de representar perante o publico a marca ou logomarca da organização. Miss Cacau, nada mais é do que a representação de onde a organização pretende estar daqui pra frente, assim sendo do nome surgiu à ideia do glamour do chocolate. Logomarca Miss Cacau Indústria Alimentícia Ltda. Logomarca
  • 32.
    30 A atividade emquestão trata-se da manipulação do chocolate por meio de maquinas e equipamentos, a fim de transforma-los em produto final para consumo. O chocolate surgiu no Brasil em meados do século XVIII, porem já era bem difundido em outros países. Existem aproximadamente 16 espécies de cacau a mais conhecida porem é a Theobroma Cacao, que significa em grego “alimento ou manjar dos deuses”. O cacaueiro tem folhas longas que nascem avermelhadas e logo ficam de um verde intenso, medindo até 30 cm. Seus frutos também podem medir até 30 cm de comprimento, apresentando coloração verde, vermelha ou amarronzada, cores que tendem ao amarelo, quando amadurecidos. No interior do fruto são encontradas de 20 a 50 sementes recobertas por uma polpa branca e adocicada, fixadas e uma placenta com as mesmas características. A flor do cacau tem 5 pétalas e é polinizada por pequenos insetos, ao longo de todo o ano. Entre a polinização e o amadurecimento do fruto decorrem cerca de 180 dias. A sensação de comer chocolate é a mesma de estar apaixonado. A substância feniletilamina está presente no chocolate e também é produzida pelo organismo em maior quantidade quando estamos encantados por uma pessoa. Theobroma Cacao – fonte: www.planetacacau.com.br
  • 33.
    31 O Brasil jáé o 3° maior produtor de chocolate do mundo e seu consumo cresce em média 11% ao ano, cerca de 390 toneladas mil toneladas. O processo tem início na colheita dos frutos que devem ser fermentadas em caixas de madeira o que aproximadamente 70 horas, o que causa uma reação nas amêndoas proporcionando aroma e sabor. Após a fermentação ocorre o processo de secagem que consiste em diminuir o teor de água presente nas amêndoas, assegurando maior durabilidade e conservação do produto. Este processo se dá através de cilindros de rotação mecânica em torno de 30° a 40° C por aproximadamente 40 horas. A torrefação é a próxima etapa que é fundamental para a qualidade do chocolate, com o aquecimento das amêndoas há uma diminuição dos ácidos voláteis está etapa dura cerca de 120 minutos com temperaturas que variam de 120° a 150 ° C. Importante salientar que os grãos são torrados separadamente por espécie. Na fragmentação de amêndoas é separada casca da amêndoa através de sucção ou ar soprado, em seguida são moídas as amêndoas através de rolos algo em torno de 20 a 30 micrômetros. Nesta etapa que forma-se a massa, pasta ou licor de cacau. Para formação de cacau em pó a massa ainda passa por uma prensagem hidráulica de onde é separado o pó de cacau (torta de cacau) da manteiga de cacau. Daqui pra frente começa o processo industrial até formação de bombons tabletes, barras, pastas e derivados de chocolate no geral, onde se inicia o papel da Indústria objeto de estudo. A Miss Cacau Indústria Alimentícia, nasceu para agregar neste mercado que apesar de competitivo cresce exponencialmente. Após adquiridos a matéria – primas são misturadas os ingredientes até obtenção da homogeneização dos ingredientes. No refino as partículas de chocolate são reduzidas de tal forma a tornar- se imperceptível na boca durante sua degustação.
  • 34.
    32 A conchagem temcomo principal objetivo de compostos formados durante a fermentação (ácidos), quanto maior for o tempo nesta etapa maior o sabor final do chocolate, por isso esse processo pode durar até 96 horas. Na temperagem do chocolate são formados os cristais de gordura importantes na solidificação da massa. Nesta etapa o ponto de fusão é aumentado e esfriado uniformemente de forma a aumentar o brilho da massa, a temperatura utilizada durante o processa é de 28° ou 48° C. Já a moldagem do chocolate fica a critério do empresário que define os moldes e as formas. Após a escolha do molde o chocolate passa por um processo vibrador ou vibratório que consiste na retirada de ar que fora incorporado na massa durante o processo de conchagem, as formas ou bandejas são levados a uma superfície vibratória até a retirada do ar para manter aparência e peso constante. A etapa do resfriamento é a última antes de finalmente embalar o produto acabado com finalidade de solidificar rapidamente o chocolate liberando assim os chocolates das formas. São utilizadas neste processo geladeiras, salas refrigeradas ou tuneis de resfriamento as temperaturas devem ser de 12° a 15° C e umidade relativa do ar de 65%. Por fim chegamos a processo final de embalagem esta por sua vez tem a finalidade de atrair o consumidor, além de proteger o produto devem conter também informações nutricionais e validade.
  • 35.
    33 Abaixo Esquemática dasetapas para produção: Esquemática para produção Abaixo maquinário para produção de chocolate: Planta da área produtiva – fonte: www.meller.com.br TEMPERAGEM MOLDAGEM VIBRATÓRIOCONCHAGEM RESFRIAMENTOREFINO EMBALAGEMHOMOGENEIZAÇÃO
  • 36.
    34  A empresaMiss Cacau está situada á Rua Jati, n°477 – Guarulhos cidade de São Paulo. Localização da empresa – Fonte: maps.google.com.br 2.4 Organograma dos principais departamentos. O organograma tem como finalidade principal expor de forma clara e objetiva a hierarquia, bem como a importância que tem cada departamento dentro das organizações. A organização em questão é a Miss Cacau Indústria Alimentícia Ltda. Todos os departamentos são importantes dento da organização, porem suas bases são fundamentadas na logística, a fim de atingir uma padronização no processo. Com objetivo de fazer com que a empresa consiga atingir de forma eficiente seus resultados a organização foi segmentada por departamentos porem, para que o resultado final seja satisfatório e imprescindível total integração ao longo da cadeia.
  • 37.
    35 Organograma departamentalizado: Organograma 2.5 Necessidadesdepartamentais referentes: pessoal, máquinas, móveis, equipamentos e etc. Em cada departamento existem necessidades diversas e para que o desempenho da equipe seja eficiente os equipamentos adequados são de fundamental importância. Vejamos os departamentos e o que cada um deles necessita para o perfeito funcionamento. Diretoria: composto por dois sócios fundadores.  Dois notebooks  Duas mesas  Quatro cadeiras  Dois telefones (fixo) DIRETORIA ADMINISTRATIVO FINANCEIRO LOGISTICA RECEBIMENTO ESTOQUE PRODUÇÃO EXPEDIÇÃO COMERCIAL COMPRAS RECEPÇÃO CONTABILIDADE
  • 38.
    36 Administrativo: composto porum colaborador.  Um computador  Uma mesa  Três cadeiras  Um telefone (fixo) Recepção: composto por um colaborador.  Um computador  Uma mesa  Uma cadeira  Duas poltronas  Um telefone (fixo)  Uma impressora Financeiro: composto por dois colaboradores.  Dois computadores  Duas mesas  Duas cadeiras  Um telefone (fixo) Logística: composto por um gerente.  Um notebook  Uma mesa  Duas cadeiras  Um telefone (fixo) Recebimento: composto por um líder e um ajudante.  Dois computadores  Duas mesas  Duas cadeiras  Um telefone (fixo)  Uma impressora
  • 39.
    37 Estoque: composto porum líder e dois ajudantes.  Três computadores  Três mesas  Três cadeiras  Um telefone (fixo) Produção: composto por um líder e dois ajudantes.  Um computador  Uma mesa  Duas cadeiras  Um telefone (fixo) Expedição: composto por um líder, um ajudante e um motorista.  Dois computadores  Duas mesas  Duas cadeiras  Um telefone (fixo) Comercial: composto por três colaboradores.  Três computadores  Três mesas  Três cadeiras  Três telefones (fixos)  Uma impressora Compras: composto por um colaborador.  Um computador  Uma mesa  Uma cadeira  Um telefone (fixo)
  • 40.
    38 Resumo simplificado dosequipamentos necessários à operacionalização dos departamentos da organização Miss Cacau Indústria Alimentícia Ltda. Necessidades para operacionalização dos departamentos 2.6 Fluxogramas para cada um dos departamentos. Segundo o dicionário MICHAELIS (2009), fluxograma é um diagrama de um algoritmo, representação gráfica, por símbolos especiais, da definição, analise ou método de um problema. O fluxograma é uma representação gráfica que utiliza símbolos previamente convencionados para mostrar maior clareza na sequência de um processo. Os fluxogramas funcionam bem porque são capazes de estimular o que o cérebro faz de melhor, reconhecer imagens. Substituem de forma eficaz as pastas cheias de cartilhas que geralmente são utilizadas para informar os procedimentos de uma organização. NECESSIDADE POR DEPARTAMENTO DEPARTAMENTO COLABORADORES CADEIRA MESA POLTRONA IMPRESSORA TELEFONE NOTEBOOK COMPUTADORES DIRETORIA 4 2 2 2 ADMINISTRATIVO 1 3 1 1 1 RECEPÇÃO 1 1 1 2 1 1 1 FINANCEIRO 2 2 2 1 2 LOGISTICA 1 2 1 1 1 RECEBIMENTO 2 2 2 1 1 2 ESTOQUE 3 3 3 1 3 PRODUÇÃO 3 2 1 1 1 EXPEDIÇÃO 3 2 2 1 2 COMERCIAL 3 3 3 1 3 3 COMPRAS 1 1 1 1 1 TOTAL 20 25 19 2 3 14 3 16
  • 41.
    39 Desta forma seguefluxograma da organização Miss Cacau Indústria Alimentícia Ltda. Administrativo: neste departamento estão às tarefas de controlar, organizar e gerir a organização. É de competência de este setor repassar às informações pertinentes para a assessoria contábil 2KTOM’S responsável pela contabilização, pela apuração fiscal, regularização da organização departamento de pessoas e contratações e vice-versa. As informações são repassadas semanalmente para a assessoria de contabilidade. FLUXOGRAMA - ADMINISTRATIVO SIM SIM NÃO Fluxograma Administrativo Recebe as informações de todos os setores Planeja e gera relatórios para a diretoria. Processa documentação para a Contabilidade. Documentação está ok? Administrativo envia ao setor para arquivar. Envia para a Contabilidade Envia para o setor responsável corrigir. Contabilidade processa e devolve documentação.
  • 42.
    40 Financeiro: neste departamentoestá concentrada a responsabilidade de pagar e receber, aqui é verificado se existe dinheiro em caixa para realizar possíveis compras de bens ou matérias primas para produção é também neste setor que são realizados os pagamentos de todas as obrigações da organização. FLUXOGRAMA – SETOR FINANCEIRO SIM NÃO Fluxograma Financeiro Registra as informações em sistema. Existe dinheiro em caixa? Dar baixa e arquivar os pagamentos efetuados. Efetua pagamento Recebe obrigações financeiras (duplicatas e outras) Reconhece a obrigação e aguarda entrada de dinheiro.
  • 43.
    41 Compras: responsável porreceber a demanda de todos os departamentos, efetuar cotação de preços, negociar prazos com os fornecedores e efetuar a compra. FLUXOGRAMA – SETOR DE COMPRAS SIM SIM NÃO NÃO SIM Fluxograma de Compras Recebe demanda de compra de todos os setores Existe o produto solicitado em estoque? Realiza cotação Envia para o financeiro. Aprovado? Entrega o Produto ao setor solicitante. Emite Ordem de Compra ao Fornecedor (O.C). Entrega do Produto
  • 44.
    42 Comercial: este departamentoé responsável pelas vendas da organização, contato com clientes, disponibilidade de produtos para venda e realizar orçamentos. FLUXOGRAMA – SETOR COMERCIAL NÃO SIM Fluxograma do Comercial Recebe e realização contato com cliente. Existe o produto solicitado em estoque? Realiza orçamento e informa prazos para entrega ao cliente. Processa pedido no sistema Informação é enviada ao setor de produção. Requisita os produtos ao setor de compras. Verifica disponibilidade de produto em estoque Realiza novo contato com o cliente para informar sobre disponibilidade do produto.
  • 45.
    43 Logística: podemos dizerque este departamento é responsável pela operacionalização das operações que envolvem toda a cadeia produtiva desde a entrada de insumos, matéria-prima até a saída do produto acabado. FLUXOGRAMA - RECEBIMENTO. NÃO SIM Fluxograma do Recebimento Recebe materiais Confere nota fiscal Aprovado? Devolve ao fornecedor Envia para a triagemIdentifica materiais Lança os materiais no sistema Armazena os materiais em estoque adequados.
  • 46.
    44 FLUXOGRAMA – PRODUÇÃO NÃO SIM Fluxogramada Produção Recebe demanda de produção. Processamento dos ingredientes Resfriamento Envia ao estoque. Solicita matéria prima ao estoque. Moldagem do chocolate Embalagem. Aprovação do produto na pesagem
  • 47.
    45 FLUXOGRAMA – EXPEDIÇÃO PROBLEMASOLUCIONADO? NÃO NÃO SIM Fluxograma da Expedição Pedido já pode ser expedido? Emite documentos fiscais e pesagem da caixa. Envia para o carregamento. Dar baixa do pedido realizado no sistema. Confere e separa o pedido. Entrega o pedido ao cliente. Solucionar problema junto ao setor responsável. Recebe demanda de produção.
  • 48.
    46 FLUXOGRAMA – ESTOQUE ProdutoAcabado Embalagem Matéria-prima Fluxograma do Estoque Recebe material para armazenagem. Confere, separa e registra no sistema. Matéria prima, embalagem ou produto acabado? Estoque de embalagens. Estoque de Matéria Prima. Estoque de Produto Acabado.
  • 49.
    47 Capitulo III 3. CONTABILIDADEDE CUSTOS 3.1 Terminologias de Custos. Contabilidade de Custos é o ramo da função financeira que acumula, organiza, analisa e interpreta os custos dos produtos, dos inventários, dos serviços, dos componentes da organização, dos planos operacionais e das atividades de distribuição para determinar o lucro, para controlar as operações e para auxiliar o administrador no processo de tomada de decisão. Com o surgimento das indústrias a função dos Contadores tornou-se mais complexa para realizar levantamento de balanço e a apuração do resultado, já não era tão fácil saber qual o real valor dos estoques e compras. Foi então que surgiu a ideia de controlar e adaptar os critérios para avaliação de estoques nas indústrias, para tal são utilizados algumas terminologias. Gastos: compra de um produto ou serviço qualquer, que gera desembolsos financeiros. São atribuídos a todos os bens e serviços adquiridos no momento do reconhecimento contábil.  Mao de obra  Matérias - primas  Ativos imobilizados  Desembolsos: é o resultado da aquisição do bem ou serviço, pode ocorrer antes, durante ou depois do bem adquirido.  Investimento: é o gasto ativado em função da sua vida útil ou benefícios futuros. Custos: é relativo aquisição de bens ou serviços utilizados para produção de outro bem ou serviço e não reduz o patrimônio liquido da empresa.
  • 50.
    48  Custos diretos:são relativos à aquisição de mercadorias ou material utilizado diretamente no processo de industrialização.  Custos Indiretos: são os relativos ao funcionamento das atividades, dificilmente podem ser quantificados ou mensurados.  Custos fixos: tem característica de não varia de acordo com a produção “aluguel”.  Custos variáveis: estes por sua vez variam de acordo com a produção, quando maior a produção maior os custos “energia elétrica, matéria-prima”. Despesas: bem ou serviço consumido para gerar receita, que podem ser fixas ou variáveis e diminuem o patrimônio liquido da empresa. Perda: são consumidos de forma anormal e involuntária, perda de estoque por conta de incêndio por exemplo. Custos Primários: é somada para efetivar esse custo a matéria-prima com a mão de obra direta que estão diretamente ligados ao processo produtivo, por exemplo, a embalagem é um custo direto e não primário. Custos de transformação: este soma todos os custos de produção, exceto os relativos à matéria-prima e outros eventuais adquiridos ou empregados sem nenhuma modificação da empresa (embalagens compradas, componentes adquiridos), ou seja, tudo que a empresa utilizar como esforço para elaboração de um determinado item (mão de obra direito ou indireta, energia, material para consumo industrial).
  • 51.
    49 3.2 Principio contábilutilizado, aplicado a Contabilidade de Custos. O princípio que define melhor o momento em que devem acontecer os registros com relação aos custos de produção é o da Competência ou confrontação entre despesas e receitas. Princípio da Competência ou da Confrontação entre despesas e receitas: estabelece que as receitas e as despesas, devem ser incorridas na apuração do resultado do período em que foram geradas. Independente de recebimento ou pagamento prevalecerá sempre o período em que ocorreram.  Receitas consideradas realizadas: venda a terceiros de bens ou serviços, geração de novos ativos independente da intervenção de terceiros.  Despesas consideradas incorridas: quando deixar de existir o ativo por transferência de sua propriedade a terceiros, pela extinção ou diminuição do ativo, pelo surgimento de um passivo sem o correspondente ativo. A organização Miss Cacau adota princípio contábil da competência por acreditar ser o mais justo por registrar os fatos no momento em que estes ocorrem, além, de ser o mais difundido entre as grandes entidades. 3.3 Bases de rateio utilizadas e cálculos efetuados. Esses sistemas de custeio servem para definir os gastos que devem ser inseridos no custo unitário do produto final e devem ser o menos arbitrário possível afim de não prejudicar a formação de preço e por ventura descontinuar algum produto que de lucro a organização. Alocação de custos indiretos, estes englobam todos os custos sejam diretos ou indiretos, fixos ou variáveis e são subdivididos em:
  • 52.
    50  Custeio porabsorção: é a apropriação de todos os custos de produção aos produtos elaborados, para fins fiscais e legais este é o único método aceito.  Custeio baseado em atividades: os custos são atribuídos, às atividades baseando-se pelo uso de recursos e depois atribuídas ao objeto de custo. Também conhecido como método ABC evidencia os custos com mais precisão e é muito utilizado gerencialmente.  Custeio integral: método que apropria aos produtos além, dos custos envolvidos na produção, as despesas administrativas e comerciais.  Custeio RKW: são apropriadas aos produtos todas as despesas inclusive as financeiras, este método não é utilizado no Brasil por ferir os princípios da contabilidade. Alocação de custos diretos e variáveis, este leva em conta apenas os custos diretos e ou variável da produção, dispensa a necessidade de rateios e estimativas relativas à produção, são subdivididos em:  Custeio direto: este método utiliza para custeamento dos produtos somente os custos diretos aplicáveis a cada produto, os custos fixos são alocados pelo custo médio através da quantidade produzida.  Custeio variável: são apropriados ao produto todos os custos variáveis sejam diretos ou indiretos, e tão somente os custos variáveis, sendo desconsiderados os custos fixos. A empresa Miss Cacau utiliza-se do método de custeio por absorção, este método contempla todos os custos relativos à produção.
  • 53.
    51 Abaixo método decusteio, o rateio foi feito levando em conta a quantidade de matéria-prima utilizada para cada produto. Valores utilizados para a produção de Barras de Chocolate, Bombons e Pasta de Chocolate respectivamente: PRODUÇÃO DE 8 MIL QUILOS Matéria-Prima Quantidade Valores Cacau em Pó (kg) 2000,00 R$ 17.605,50 Manteiga de Cacau (Kg) 400,00 R$ 5.598,84 Leite Integral (Litro) 2400,00 R$ 3.596,76 Leite em Pó (Kg) 800,00 R$ 960,30 Creme de Leite (Kg) 800,00 R$ 4.638,54 Açúcar (Kg) 1200,00 R$ 1.798,38 Gordura Vegetal (Kg) 400,00 R$ 3.030,30 TOTAL 8000,00 R$ 37.228,63 Valores Estimados para de Produção Barras de Chocolate PRODUÇÃO DE 8 MIL QUILOS Matéria-Prima Quantidade Valores Cacau em Pó (kg) 2000,00 R$ 17.605,50 Manteiga de Cacau (Kg) 400,00 R$ 5.598,84 Leite Integral (Litro) 2400,00 R$ 3.596,76 Leite em Pó (Kg) 800,00 R$ 960,30 Creme de Leite (Kg) 800,00 R$ 4.638,54 Açúcar (Kg) 1200,00 R$ 1.798,38 Gordura Vegetal (Kg) 400,00 R$ 3.030,30 TOTAL 8000,00 R$ 37.228,63 Valores Estimados para de Produção Barras de Chocolate PRODUÇÃO DE 8 MIL QUILOS Matéria-Prima Quantidade Valores Cacau em Pó (Kg) 800 R$ 7.042,20 Manteiga de Cacau (Kg) 400 R$ 5.598,84 Creme de Leite (Kg) 1200 R$ 6.957,80 Leite Integral (Litro) 2000 R$ 2.997,30 Leite em Pó 800 R$ 960,30 Açúcar 1200 R$ 1.798,38 Gordura Vegetal 800 R$ 6.060,60 Amido de Milho 800 R$ 2.397,84 TOTAL 8000 R$ 33.813,26 Valores Estimados para de Produção Pasta de Chocolate
  • 54.
    52 Rateio da Produção Aprodução foi igual em todos os meses analisados, logo não houve a necessidade de expor os dos meses subsequentes. 3.4 Matérias primas utilizadas. Segundo a decisão normativa CAT 2/82, define matéria-prima, material secundário e material de embalagem, respectivamente como;  Matéria-prima é, em geral, toda substancia com que se fabrica alguma coisa e da qual obrigatoriamente é parte integrante. “O minério de ferro na siderúrgica”.  Produto Intermediário: assim denominado porque proveniente de indústria intermediária própria ou não é aquele que compõe ou integra a estrutura físico-química do novo produto, via de regra sem sofrer qualquer alteração em sua estrutura intrínseca. “Pneumáticos, na indústria automobilística e dobradiça, na marcenaria”.  Produto Secundário - é aquele que, consumido no processo de industrialização, não se integra no novo produto. Calcário - Caco3
  • 55.
    53 (que na indústriado cimento é matéria-prima), na siderurgia, é “produto secundário”, porquanto somente usado para extração das impurezas do minério de ferro, com as quais se transforma em escória e consome-se no processo industrial sem integrar o novo produto final. Existe ainda a embalagem que é considerada produto primário e direto, porque apesar de não esta envolvido na produção é parte fundamental ao acabamento do produto. Matéria-prima utilizada na fabricação de chocolates da indústria Miss Cacau.  Cacau em pó  Manteiga de cacau  Licor de cacau  Leite integral  Leite em pó  Açúcar  Leite Condensado  Creme de Leite  Gordura Vegetal  Amido de Milho Embalagens utilizadas no processo de acabamento dos chocolates:  Embalagens laminadas para embrulho de bombons  Embalagens laminadas para acondicionamento de barras de chocolate  Potes plásticos para acondicionamento de pasta de chocolate  Caixas de papelão para arrumação, conservação e acomodação dos produtos.
  • 56.
    54 3.5 Método decontrole de estoques utilizado na saída e entrada de matérias-primas. De acordo com os artigos 261 e 292 do RIR/99 as pessoas jurídicas submetidas à tributação com base no lucro real devem ao final de cada período de apuração realizar o levantamento e a avaliação dos estoques existentes seja de mercadorias para revenda ou matéria prima ou materiais auxiliares empregados na produção. Os custos das mercadorias estocadas e determinado pelo valor de aquisição, acrescidos de despesas acessórias e tributos que não forem recuperados na venda dos produtos ou mercadorias. Existem alguns critérios para avaliação dos materiais dos estoques. Artigo 295 do RIR/99.  Preço Especifico: este critério de avaliação consiste em atribuir a cada unidade do estoque o preço efetivamente pago por ela, deve ser utilizado para mercadorias de fácil identificação física (imóveis para revenda).  FIFO ou PEPS: primeiro que entra primeiro que sai, ou seja, a primeira mercadoria a dar entrada no estoque será também a primeira a deixa-lo.  UEPS: ultimo que entra primeiro que sai este critério de valoração dos estoques serão atribuídos os custos mais antigos, essa forma de apropriação, apesar de aceita pelos princípios contábeis, não é admitida pelo imposto de renda brasileiro.  Custo médio: este critério é bastante utilizado no Brasil para avaliar os estoques, podendo fixar ao menos dois tipos diferentes de preço médio o móvel e o fixo.  Custo Médio Ponderado Móvel: É assim chamado aquele mantido pela empresa com controle constante dos seus estoques e que por isso atualiza seu preço médio após cada aquisição.
  • 57.
    55  Custo MédioPonderado Fixo: Utilizado quando a empresa calcula o preço médio apenas após o encerramento do período ou quando decide apropriar a todos os produtos elaborados no período um único preço por unidade. O estoque é peça fundamental em uma organização e deve ser bem administrado com esse monitoramento constante será possível prevê o giro de estoque, estoque máximo e mínimo e controle individual de cada matéria-prima ou produto acabado. Neste sentido temos a ficha de estoque é ela quem controla as entradas e saídas dos estoques, seja matéria-prima, material intermediário ou embalagem. A empresa Miss Cacau utiliza como critério de avaliação o método PEPS, por trabalhar com matérias primas perecíveis. Adiante, ficha de estoque referente aos meses analisados.  Matéria – prima Ficha de Estoque Matéria-prima
  • 58.
    56 Ficha de EstoqueMatéria-prima Ficha de Estoque Matéria-prima
  • 59.
    57 Ficha de EstoqueMatéria-prima Ficha de Estoque Matéria-prima
  • 60.
    58 Ficha de EstoqueMatéria-prima Ficha de Estoque Matéria-prima Ficha de Estoque Matéria-prima
  • 61.
    59 Ficha de EstoqueMatéria-prima Ficha de Estoque Matéria-prima
  • 62.
    60  Embalagem Ficha deEstoque - Embalagem Ficha de Estoque - Embalagem
  • 63.
    61 Ficha de Estoque- Embalagem Ficha de Estoque - Embalagem
  • 64.
    62  Produto Acabado Fichade Estoque – Produto Acabado Produto Acabado – Fonte: httpimages.google.com
  • 65.
    63 Ficha de Estoque– Produto Acabado Produto Acabado – Fonte: httpimages.google.com
  • 66.
    64 Ficha de Estoque– Produto Acabado Produto Acabado – Fonte: httpimages.google.com
  • 67.
    65 Capitulo IV 4. ASPECTOSTRABALHISTAS/PREVIDENCIÁRIO E CÁLCULOS 4.1 Conceito e a importância do departamento de pessoal. O departamento de pessoal é a área de trabalho onde são executadas todas as rotinas trabalhistas, desde a admissão até o desligamento dos empregados, onde também são feitos os cálculos de folha de pagamento, férias, 13° salário, licenças médicas e jornada de trabalho, onde são apuradas as contribuições para a previdência, para o FGTS, contribuições sindicais entre outras tarefas exigidas que esta expressa na CLT. Tem a importante função de treinar e orientar os empregados, isso envolve desde atividades básicas de treinamento para a função, passando por aperfeiçoamento ou revisão de conhecimentos de interessa da empresa, até a implantação de programas de educação continuada para os empregados. O departamento de pessoal é imprescindível para o bom funcionamento dos negócios, sendo divididos em três setores, que variam de acordo com o porte da empresa que são: O setor de admissão: que tem a responsabilidade de zelar por todo o processo de integração dos empregados, dentro dos critérios jurídicos e administrativos, que tem início na avaliação da necessidade de contratação junto com o setor envolvido. O setor de compensação: que é responsável por todo o processo o processo de controle de frequência calculo e pagamento de salários, benefícios e tributos, além da necessidade de estar constantemente por dentro das modificações de cada setor da empresa. O setor de desligamento: que é responsável por todo o processo de desligamento dos empregados, inclusive cálculo de rescisões de contratos e trabalho e representação de empresas juntos aos órgãos que efetuam homologação das rescisões (sindicatos, DRT) além de cuidar de toda rotina de fiscalização.
  • 68.
    66 A importância dodepartamento de pessoal surge pelo fato de ser responsável por cuidar, organizar e administrar toda a rotina relacionada á relação de emprego existente entre empregado e empregador, sendo essencial que esteja sempre seguindo a legislação trabalhista e previdenciária e ao regulamento interno das empresas, sempre mantendo uma boa relação entre empregado e empregador. 4.2 Convenção Coletiva de Trabalho. Disposto no art. 611 da CLT a convenção coletiva de trabalho esta prevista no art. 7° inciso XXVI da Constituição Federal de 1988 é o acordo normativo, pelo qual dois ou mais sindicatos que representam categorias profissionais estipulam condições de trabalho aplicáveis aos trabalhadores. A convenção coletiva é firmada entre os sindicatos de empregadores e sindicato de empregados de uma mesma categoria, respeitando a base territorial a que pertencem. A convenção coletiva que se aplica a atividade da empresa Miss Cacau Indústria Alimentícia Ltda. é firmada entre o SINDEEIA (Sindicato dos empregados em empresas de industrialização alimentícia de São Paulo e região) estabelecido na Rua Conselheiro Furtado n°747, e o SICAB (Sindicato da indústria de produtos de cacau, chocolate, balas e derivados do estado de São Paulo) estabelecido na Av. Paulista n° 1.313 – 8° andar – Conjuntos 808/809. A convenção coletiva fixou a vigência no período de 1° de junho de 2013 a 31 de maio de 2014, e a data-base foi fixada em 1° de junho de 2013. O salário normativo estipulado pela convenção é de R$ 1.090,00 por mês com a jornada de trabalho até 44 horas semanais. Os prazos para pagamento dos salários serão efetuados no seguinte critério.  Adiantamento de 40% do salário nominal pagos até o dia 15 de cada mês.  O pagamento dos salários deve ser efetuado até o último dia útil de cada mês.
  • 69.
    67 As empresas abrangidaspela convenção coletiva poderão descontar dos salários de seus empregados mensalmente além dos permitidos pelo art. 462 da CLT, desde que os empregados autorizem por escrito no primeiro dia útil do mês os seguintes descontos:  Seguro de vida em grupo,  Empréstimos pessoais,  Contribuições a clubes/grêmios de funcionários e  Outros benefícios concedidos. O comprovante de pagamento deve ser entregue aos empregados obrigatoriamente, descriminando, os valores e a natureza das verbas pagas, descontos efetuados e recolhimento de FGTS. O 13° salário deverá ser pago aos empregados em duas parcelas a 1° até o último dia útil de novembro e a 2° até o dia 20 de dezembro, podendo ser adiantado a 1° parcela junto com o pagamento das férias desde que seja requerido pelo empregado no dia 1 até o dia 30 de janeiro. Com base no disposto da lei n° 10.101 de 19 de dezembro de 2000, as empresas do setor econômico estabelecidas nas bases acordantes, pagarão a importância de R$ 900,00 a título de PLR (participação nos lucros ou resultados) referente ao exercício de 2013 que deverá ser pago até o dia 31 de março de 2014, devendo comunicar ao sindicato em dez dias a efetuação do pagamento. Deverá ser fornecido a todos os empregados cestas básica e ou vale alimentação no valor de R$ 100,00 até o 10° dia útil do mês subsequente, com desconto de até 5% do valor do benefício. Aos empregados das unidades operacionais deverá ser concedido um café da manhã composto de um copo de café com leite, pão com manteiga ou similar. O vale transporte deverá ser pago até o 1° dia útil do mês, mediante pagamento nos limites da legislação especifica. Serão asseguradas aos empregados as seguintes condições de higiene e conforto:
  • 70.
    68  Água potável Sanitários limpos separados para homens e mulheres  Armários individuais  Chuveiro com água quente.  A contribuição assistencial deverá ser descontada de todos os empregados nas seguintes condições:  1% ao mês, inclusive 13° salário, limitado a R$ 80,00, até o dia 10 de cada mês.  O empregado que não concordar deverá ir pessoalmente ao sindicato solicitar o cancelamento do desconto.  As empresas serão simplesmente intermediarias não gerando nenhum ônus referente ao pagamento da contribuição.  As empresas se comprometem a não incentivar os empregados, no sentido de manifestar sua oposição quanto ao desconto da contribuição.  A contribuição assistencial das empresas deverá ser paga anualmente até o dia 30 de agosto de 2013 obedecendo a seguinte tabela: N° DE EMPREGADOS VALOR A RECOLHER Até 10 empregados R$ 500,00 De 11 a 100 empregados R$ 550,00 De 101 a 500 empregados R$ 600,00 Acima de 500 empregados R$ 650,00 Valores para Contribuição Assistencial A empresa que descumprir quaisquer obrigações estipulada na convenção coletiva sofrerá multa de 10% do salário mínimo vigente por empregado envolvido. As homologações de rescisão de contrato de trabalho deverão ser feitas no sindicato dos trabalhadores. A convenção coletiva de trabalho da Miss Cacau Indústria Alimentícia LTDA, foi assinada em São Paulo no dia 16 de julho de 2013 pelo presidente
  • 71.
    69 do SICAB osenhor Getúlio Ursulino Netto e pelo presidente do SINDEEIA o senhor Carlos Vicente de Oliveira. 4.3 Admissões. A admissão é feita após o candidato passar pelo processo de seleção o empregado é obrigado a efetuar o registro dos seus empregados em livros, fichas próprias ou sistema eletrônico, independente da atividade desenvolvida pelo estabelecimento. Os documentos exigidos para admissão são os seguintes:  Carteira de trabalho  Cédula de identidade  Certificado de reservista (para homens com 18 anos ou mais)  Titulo de eleitor  CPF  Atestado de saúde ocupacional  Foto 3x4  Certidão de casamento  Certidão de nascimento dos filhos até 14 anos para fins de salario família e dependente para abatimento na base de calculo do imposto de renda, e até 21 anos sendo universitário para dedução do imposto de renda. O registro de empregados deve ser feito antes do inicio da prestação de serviços, ou seja, o empregado não pode iniciar suas atividades sem que esteja devidamente registrado. De acordo com o art. 41 da CLT, o registro de empregados deve conter as seguintes informações.  Nome de empregado data de nascimento, filiação, nacionalidade e naturalidade.
  • 72.
    70  Número eserie da carteira de trabalho.  Número do PIS  Data da admissão  Cargo e função  Remuneração  Jornada de trabalho  Férias  Acidente de trabalho quando houver O empregador tem o prazo de 48 horas para anotar todas as informações na carteira de trabalho que são a data de admissão, a remuneração e as condições especiais, se houver, sendo facultada a adoção de sistema manual ou eletrônico, conforme instrução a serem expedidas pelo MTE. Contratação efetuada pela Miss Cacau Indústria Alimentícia LTDA, a partir de 01 de agosto de 2013.  DEPARTAMENTO ADMINISTRATIVO
  • 73.
    71 Modelo de Fichade Registro de Empregados
  • 74.
    72 CONTRATO DE TRABALHO Pelopresente instrumento particular de Contrato de Trabalho, a empresa MISS CACAU INDÚSTRIA ALIMENTICÍA LTDA com sede à RUA JATI, 477 JARDIM CUMBICA, GUARULHOS – SP, inscrita no CNPJ sob n° 56.782.089/0001-40 denominada empregadora, e a Sra. Aline Maria Lima domiciliado a RUA SENADOR FERNANDES TAVORA TAVORÁ, 116 E, ARTUR ALVIM, SÃO PAULO – SP, portador (a) da CTPS 000000/00000-SP doravante designado empregado, celebram o presente contrato Individual de Trabalho para fins de experiência, conforme legislação trabalhista em vigor, regido pelas cláusulas abaixo e demais disposições vigentes: 1 – O Empregado trabalhará para a Empregadora na função de AUXILIAR ADMINISTRATIVO (A) e mais as funções que vierem a ser objeto de ordens verbais, cartas ou avisos, segundo as necessidades da Empregadora desde que compatíveis com as suas atribuições. 2 – O local de trabalho situa-se à RUA JATI, 477 JARDIM CUMBICA, GUARULHOS – SP podendo a Empregadora a título temporário ou definitivo, tanto no âmbito da unidade para qual foi admitido, como para outras, em qualquer localidade deste Estado ou de outro dentro do país, em conformidade com o parágrafo 1° do art. 469 da CLT. 3 – O horário de trabalho do empregado será o seguinte: 2ª. À 6ª. - das 08:00 às 12:00 – das 13:00 às 17:20. 4 – O empregado receberá a remuneração de R$ 1.200,00 (UM MIL E DUZENTOS REAIS). 5 – O prazo deste contrato é de 45 dias, com início em 01/08/2013 e termino em 14/09/2013. 6 – Além dos descontos previstos em lei, reserva-se a Empregadora o direito de descontar do Empregado as importâncias correspondentes aos danos causados por ele, com fundamento no parágrafo1° do artigo 462 da CLT. 7 – O Empregado fica ciente do regulamento da empresa e das normas de segurança que regulam suas atividades na Empregadora e se compromete a usar os equipamentos de segurança fornecidos sob a pena de ser punido por falta grave, nos termos da legislação vigente e demais disposições inerentes a segurança e medicina do trabalho.
  • 75.
    73 8 – Permanecendoo Empregado a serviço da Empregadora após o término da experiência continuarão em vigor as cláusulas constantes deste contrato. 9 – A rescisão do presente contrato, sem justa causa, por parte da empregadora ou do empregado, antes do término do contrato, implicará em indenização, e por metade, a indenização que teria direito até o término do contrato, conforme art. 479 a 480 da CLT. Tendo assim contratado, assinam o presente instrumento, em duas vias, na presença de testemunhas. GUARULHOS, 1 de agosto de 2013. ______________________________________ MISS CACAU IND. ALIMENT. LTDA ______________________________________ ALINE MARIA LIMA ___________________________________ Testemunha _____________________________________ Responsável quando for menor PRORROGAÇÃO DO PRAZO DE EXPERIENCIA Por mútuo acordo, o presente contrato fica prorrogado até 29/10/2013. GUARULHOS, 29 de outubro de 2013. ______________________________________ MISS CACAU IND. ALIMENT. LTDA
  • 76.
    74 ______________________________________ ALINE MARIA LIMA ___________________________________ Testemunha _____________________________________ Responsávelquando for menor ASO - ATESTADO DE SAÚDE OCUPACIONAL SA. Serviços e Assessória em Segurança e Saúde Ocupacional R. Joaquim guarani 105, Brooklin São Paulo - SP CEP: 04707-060 ASO - Atestado de Saúde Ocupacional EMPRESA: Miss Cacau Indústria Alimentícia LTDA CNPJ: 56.782.089/0001-40 ENDEREÇO: R. Jati, 477, Jd. Cumbica/ Guarulhos - SP CEP: 07180-140 EMPREGADO (A) NOME: Aline Maria Lima SEXO: Feminino RG: 00.000.000-0 NASCIMENTO: 31/03/1992 FUNÇÃO: Aux. Administrativo DEPARTAMENTO: Administrativo MÉDICO COORDENADOR DO PCMSO José Montemurro Neto CRM: 39726 EM CUMPRIMENTO ÁS PORTARIAS Nº 3214/78, 31364/82, 12/83, 24/94 E 08/96 NR-7 DO MENISTÉRIO DO TRABALHO E EMPREGO PARA FINS DE EXAME (x) Admissional ( ) Demissional ( ) Periódico ( ) Retorno ao Trabalho ( ) Mudança de Função PARECER (X) Apto Para a Função ( ) Inapto Para a Função DATA: 01/08/2013 Dr. Guilherme Tamai Médico do Trabalho CRM: 103.571 Declaro ter recebido cópia deste atestado Modelo de Atestado Medico Ocupacional
  • 77.
    75  DEPARTAMENTO DECOMPRAS Modelo de Ficha de Registro de Empregados
  • 78.
    76 CONTRATO DE TRABALHO Pelopresente instrumento particular de Contrato de Trabalho, a empresa MISS CACAU INDÚSTRIA ALIMENTICÍA LTDA com sede à RUA JATI, 477 JARDIM CUMBICA, GUARULHOS – SP, inscrita no CNPJ sob n° 56.782.089/0001-40 denominada empregadora, e a Sra. Joana Lima domiciliado a RUA SENADOR FERNANDES TAVORA TAVORÁ, 11 E, ARTUR ALVIM, SÃO PAULO – SP, portador (a) da CTPS 000000/00000-SP doravante designado empregado, celebram o presente contrato Individual de Trabalho para fins de experiência, conforme legislação trabalhista em vigor, regido pelas cláusulas abaixo e demais disposições vigentes: 1 – O Empregado trabalhará para a Empregadora na função de ASSISTENTE DE COMPRAS e mais as funções que vierem a ser objeto de ordens verbais, cartas ou avisos, segundo as necessidades da Empregadora desde que compatíveis com as suas atribuições. 2 – O local de trabalho situa-se à RUA JATI, 477 JARDIM CUMBICA, GUARULHOS – SP podendo a Empregadora a título temporário ou definitivo, tanto no âmbito da unidade para qual foi admitido, como para outras, em qualquer localidade deste Estado ou de outro dentro do país, em conformidade com o parágrafo 1° do art. 469 da CLT. 3 – O horário de trabalho do empregado será o seguinte: 2ª. À 6ª. - das 08:00 às 12:00 – das 13:00 às 17:20. 4 – O empregado receberá a remuneração de R$ 1.350,00 (UM MIL E TREZENTOS E CINQUENTA REAIS). 5 – O prazo deste contrato é de 45 dias, com início em 01/08/2013 e termino em 14/09/2013. 6 – Além dos descontos previstos em lei, reserva-se a Empregadora o direito de descontar do Empregado as importâncias correspondentes aos danos causados por ele, com fundamento no parágrafo1° do artigo 462 da CLT. 7 – O Empregado fica ciente do regulamento da empresa e das normas de segurança que regulam suas atividades na Empregadora e se compromete a usar os equipamentos de segurança fornecido sob a pena de ser punido por falta grave, nos termos da legislação vigente e demais disposições inerentes a segurança e medicina do trabalho.
  • 79.
    77 8 – Permanecendoo Empregado a serviço da Empregadora após o término da experiência continuarão em vigor as cláusulas constantes deste contrato. 9 – A rescisão do presente contrato, sem justa causa, por parte da empregadora ou do empregado, antes do término do contrato, implicará em indenização, e por metade, a indenização que teria direito até o término do contrato, conforme art. 479 a 480 da CLT. Tendo assim contratado, assinam o presente instrumento, em duas vias, na presença de testemunhas. GUARULHOS, 1 de agosto de 2013. ______________________________________ MISS CACAU IND. ALIMENT. LTDA ______________________________________ JOANA LIMA ___________________________________ Testemunha _____________________________________ Responsável quando for menor PRORROGAÇÃO DO PRAZO DE EXPERIENCIA Por mútuo acordo, o presente contrato fica prorrogado até 29/10/2013. GUARULHOS, 29 de outubro de 2013. ______________________________________ MISS CACAU IND. ALIMENT. LTDA
  • 80.
    78 ______________________________________ JOANA LIMA ___________________________________ Testemunha _____________________________________ Responsável quandofor menor ASO - ATESTADO DE SAÚDE OCUPACIONAL SA. Serviços e Assessória em Segurança e Saúde Ocupacional R. Joaquim guarani 105, Brooklin São Paulo - SP CEP: 04707-060 ASO - Atestado de Saúde Ocupacional EMPRESA: Miss Cacau Indústria Alimentícia LTDA CNPJ: 56.782.089/0001-40 ENDEREÇO: R. Jati, 477, Jd. Cumbica/ Guarulhos - SP CEP: 07180-140 EMPREGADO (A) NOME: Joana Lima SEXO: Feminino RG: 00.000.000-0 NASCIMENTO: 31/03/1987 FUNÇÃO: Ass. De Compras DEPARTAMENTO: Compras MÉDICO COORDENADOR DO PCMSO José Montemurro Neto CRM: 39726 EM CUMPRIMENTO ÁS PORTARIAS Nº 3214/78, 31364/82, 12/83, 24/94 E 08/96 NR-7 DO MENISTÉRIO DO TRABALHO E EMPREGO PARA FINS DE EXAME (x) Admissional ( ) Demissional ( ) Periodico ( ) Retorno ao Trabalho ( ) Mudança de Função PARECER (X) Apto Para a Função ( ) Inapto Para a Função DATA: 01/08/2013 Dr. Guilherme Tamai Médico do Trabalho CRM: 103.571 Declaro ter recebido cópia deste atestado Modelo de Atestado Medico Ocupacional
  • 81.
    79  DEPARATAMENTO FINANCEIRO Modelode Ficha de Registro de Empregados
  • 82.
    80 CONTRATO DE TRABALHO Pelopresente instrumento particular de Contrato de Trabalho, a empresa MISS CACAU INDÚSTRIA ALIMENTICÍA LTDA com sede à RUA JATI, 477 JARDIM CUMBICA, GUARULHOS – SP, inscrita no CNPJ sob n° 56.782.089/0001-40 denominada empregadora, e a Sra. Rosana Silva domiciliado a RUA SENADOR FERNANDES TAVORA TAVORÁ, 11 E, ARTUR ALVIM, SÃO PAULO – SP, portador (a) da CTPS 000000/00000-SP doravante designado empregado, celebram o presente contrato Individual de Trabalho para fins de experiência, conforme legislação trabalhista em vigor, regido pelas cláusulas abaixo e demais disposições vigentes: 1 – O Empregado trabalhará para a Empregadora na função de ASSISTENTE FINANCEIRO (A) e mais as funções que vierem a ser objeto de ordens verbais, cartas ou avisos, segundo as necessidades da Empregadora desde que compatíveis com as suas atribuições. 2 – O local de trabalho situa-se à RUA JATI, 477 JARDIM CUMBICA, GUARULHOS – SP podendo a Empregadora a titulo temporário ou definitivo, tanto no âmbito da unidade para qual foi admitido, como para outras, em qualquer localidade deste Estado ou de outro dentro do país, em conformidade com o parágrafo 1° do art. 469 da CLT. 3 – O horário de trabalho do empregado será o seguinte: 2ª. À 6ª. - das 08:00 às 12:00 – das 13:00 às 17:20. 4 – O empregado receberá a remuneração de R$ 2.000,00 (DOIS MIL REAIS). 5 – O prazo deste contrato é de 45 dias, com inicio em 01/08/2013 e termino em 14/09/2013. 6 – Além dos descontos previstos em lei, reserva-se a Empregadora o direito de descontar do Empregado as importâncias correspondentes aos danos causados por ele, com fundamento no parágrafo1° do artigo 462 da CLT. 7 – O Empregado fica ciente do regulamento da empresa e das normas de segurança que regulam suas atividades na Empregadora e se compromete a usar os equipamentos de segurança fornecidos sob a pena de ser punido por falta grave, nos termos da legislação vigente e demais disposições inerentes a segurança e medicina do trabalho.
  • 83.
    81 8 – Permanecendoo Empregado a serviço da Empregadora após o término da experiência continuarão em vigor as cláusulas constantes deste contrato. 9 – A rescisão do presente contrato, sem justa causa, por parte da empregadora ou do empregado, antes do término do contrato, implicará em indenização, e por metade, a indenização que teria direito até o término do contrato, conforme art. 479 a 480 da CLT. Tendo assim contratado, assinam o presente instrumento, em duas vias, na presença de testemunhas. GUARULHOS, 1 de agosto de 2013. ______________________________________ MISS CACAU IND. ALIMENT. LTDA ______________________________________ ROSANA SILVA ___________________________________ Testemunha _____________________________________ Responsável quando for menor PRORROGAÇÃO DO PRAZO DE EXPERIENCIA Por mútuo acordo, o presente contrato fica prorrogado até 29/10/2013 GUARULHO, 29 de outubro de 2013. ______________________________________ MISS CACAU IND. ALIMENT. LTDA
  • 84.
    82 ______________________________________ ROSANA SILVA ___________________________________ Testemunha _____________________________________ Responsável quandofor menor ASO - ATESTADO DE SAÚDE OCUPACIONAL SA. Serviços e Assessória em Segurança e Saúde Ocupacional R. Joaquim guarani 105, Brooklin São Paulo - SP CEP: 04707-060 ASO - Atestado de Saúde Ocupacional EMPRESA: Miss Cacau Indústria Alimentícia LTDA CNPJ: 56.782.089/0001-40 ENDEREÇO: R. Jati, 477, Jd. Cumbica/ Guarulhos - SP CEP: 07180-140 EMPREGADO (A) NOME: Rosana Silva SEXO: Feminino RG: 00.000.000-0 NASCIMENTO: 31/03/1987 FUNÇÃO: Ass. Financeiro (a) DEPARTAMENTO: Financeiro MÉDICO COORDENADOR DO PCMSO José Montemurro Neto CRM: 39726 EM CUMPRIMENTO ÁS PORTARIAS Nº 3214/78, 31364/82, 12/83, 24/94 E 08/96 NR-7 DO MENISTÉRIO DO TRABALHO E EMPREGO PARA FINS DE EXAME (x) Admissional ( ) Demissional ( ) Periodico ( ) Retorno ao Trabalho ( ) Mudança de Função PARECER (X) Apto Para a Função ( ) Inapto Para a Função DATA: 01/08/2013 Dr. Guilherme Tamai Médico do Trabalho CRM: 103.571 Declaro ter recebido cópia deste atestado Modelo de Atestado Medico Ocupacional
  • 85.
    83  DEPARTAMENTO COMERCIAL Modelode Ficha de Registro de Empregados
  • 86.
    84 CONTRATO DE TRABALHO Pelopresente instrumento particular de Contrato de Trabalho, a empresa MISS CACAU INDÚSTRIA ALIMENTICÍA LTDA com sede à RUA JATI, 477 JARDIM CUMBICA, GUARULHOS – SP, inscrita no CNPJ sob n° 56.782.089/0001-40 denominada empregadora, e a Sra. Alice Silva domiciliado a RUA SENADOR FERNANDES TAVORA TAVORÁ, 11 E, ARTUR ALVIM, SÃO PAULO – SP, portador (a) da CTPS 000000/00000-SP doravante designado empregado, celebram o presente contrato Individual de Trabalho para fins de experiência, conforme legislação trabalhista em vigor, regido pelas cláusulas abaixo e demais disposições vigentes: 1 – O Empregado trabalhará para a Empregadora na função de VENDEDOR (A) e mais as funções que vierem a ser objeto de ordens verbais, cartas ou avisos, segundo as necessidades da Empregadora desde que compatíveis com as suas atribuições. 2 – O local de trabalho situa-se à RUA JATI, 477 JARDIM CUMBICA, GUARULHOS – SP podendo a Empregadora a titulo temporário ou definitivo, tanto no âmbito da unidade para qual foi admitido, como para outras, em qualquer localidade deste Estado ou de outro dentro do pais, em conformidade com o parágrafo 1° do art. 469 da CLT. 3 – O horário de trabalho do empregado será o seguinte: 2ª. À 6ª. - das 08:00 às 12:00 – das 13:00 às 17:20. 4 – O empregado receberá a remuneração de R$ 2.000,00 (DOIS MIL REAIS). 5 – O prazo deste contrato é de 45 dias, com inicio em 01/08/2013 e termino em 14/09/2013. 6 – Além dos descontos previstos em lei, reserva-se a Empregadora o direito de descontar do Empregado as importâncias correspondentes aos danos causados por ele, com fundamento no parágrafo1° do artigo 462 da CLT. 7 – O Empregado fica ciente do regulamento da empresa e das normas de segurança que regulam suas atividades na Empregadora e se compromete a usar os equipamentos de segurança fornecidos sob a pena de ser punido por falta grave, nos termos da legislação vigente e demais disposições inerentes a segurança e medicina do trabalho.
  • 87.
    85 8 – Permanecendoo Empregado a serviço da Empregadora após o término da experiência continuarão em vigor as cláusulas constantes deste contrato. 9 – A rescisão do presente contrato, sem justa causa, por parte da empregadora ou do empregado, antes do término do contrato, implicará em indenização, e por metade, a indenização que teria direito até o término do contrato, conforme art. 479 a 480 da CLT. Tendo assim contratado, assinam o presente instrumento, em duas vias, na presença de testemunhas. GUARULHOS, 1 de agosto de 2013. ______________________________________ MISS CACAU IND. ALIMENT. LTDA ______________________________________ ALICE SILVA ___________________________________ Testemunha _____________________________________ Responsável quando for menor PRORROGAÇÃO DO PRAZO DE EXPERIENCIA Por mútuo acordo, o presente contrato fica prorrogado até 29/10/2013. GUARULHOS, 29 de outubro de 2013. ______________________________________ MISS CACAU IND. ALIMENT. LTDA
  • 88.
    86 ______________________________________ ALICE SILVA ___________________________________ Testemunha _____________________________________ Responsável quandofor menor ASO - ATESTADO DE SAÚDE OCUPACIONAL SA. Serviços e Assessória em Segurança e Saúde Ocupacional R. Joaquim guarani 105, Brooklin São Paulo - SP CEP: 04707-060 ASO - Atestado de Saúde Ocupacional EMPRESA: Miss Cacau Indústria Alimentícia LTDA CNPJ: 56.782.089/0001-40 ENDEREÇO: R. Jati, 477, Jd. Cumbica/ Guarulhos - SP CEP: 07180-140 EMPREGADO (A) NOME: Alice Silva SEXO: Feminino RG: 00.000.000-0 NASCIMENTO: 31/03/1987 FUNÇÃO: Vendedor (a) DEPARTAMENTO: Comercial MÉDICO COORDENADOR DO PCMSO José Montemurro Neto CRM: 39726 EM CUMPRIMENTO ÁS PORTARIAS Nº 3214/78, 31364/82, 12/83, 24/94 E 08/96 NR-7 DO MENISTÉRIO DO TRABALHO E EMPREGO PARA FINS DE EXAME (x) Admissional ( ) Demissional ( ) Periodico ( ) Retorno ao Trabalho ( ) Mudança de Função PARECER (X) Apto Para a Função ( ) Inapto Para a Função DATA: 01/08/2013 Dr. Guilherme Tamai Médico do Trabalho CRM: 103.571 Declaro ter recebido cópia deste atestado Modelo de Atestado Médico Ocupacional
  • 89.
    87  DEPARTAMENTO DELOGISTICA Modelo de Atestado Médico Ocupacional
  • 90.
    88 CONTRATO DE TRABALHO Pelopresente instrumento particular de Contrato de Trabalho, a empresa MISS CACAU INDÚSTRIA ALIMENTICÍA LTDA com sede à RUA JATI, 477 JARDIM CUMBICA, GUARULHOS – SP, inscrita no CNPJ sob n° 56.782.089/0001-40 denominada empregadora, e a Sr. Renato Rodrigues domiciliado a RUA SENADOR FERNANDES TAVORA TAVORÁ, 153, ARTUR ALVIM, SÃO PAULO – SP, portador (a) da CTPS 000000/00000-SP doravante designado empregado, celebram o presente contrato Individual de Trabalho para fins de experiência, conforme legislação trabalhista em vigor, regido pelas cláusulas abaixo e demais disposições vigentes: 1 – O Empregado trabalhará para a Empregadora na função de COORDENADOR DE LOGISTICA e mais as funções que vierem a ser objeto de ordens verbais, cartas ou avisos, segundo as necessidades da Empregadora desde que compatíveis com as suas atribuições. 2 – O local de trabalho situa-se à RUA JATI, 477 JARDIM CUMBICA, GUARULHOS – SP podendo a Empregadora a titulo temporário ou definitivo, tanto no âmbito da unidade para qual foi admitido, como para outras, em qualquer localidade deste Estado ou de outro dentro do pais, em conformidade com o parágrafo 1° do art. 469 da CLT. 3 – O horário de trabalho do empregado será o seguinte: 2ª. À 6ª.: das 08:00 às 12:00 – das 13:00 às 17:20. 4 – O empregado receberá a remuneração de R$ 3.500,00 (TRES MIL E QUINHETOS REAIS). 5 – O prazo deste contrato é de 45 dias, com inicio em 01/08/2013 e termino em 14/09/2013. 6 – Além dos descontos previstos em lei, reserva-se a Empregadora o direito de descontar do Empregado as importâncias correspondentes aos danos causados por ele, com fundamento no parágrafo1° do artigo 462 da CLT. 7 – O Empregado fica ciente do regulamento da empresa e das normas de segurança que regulam suas atividades na Empregadora e se compromete a usar os equipamentos de segurança fornecidos sob a pena de ser punido por falta grave, nos termos da legislação vigente e demais disposições inerentes a segurança e medicina do trabalho.
  • 91.
    89 8 – Permanecendoo Empregado a serviço da Empregadora após o término da experiência continuarão em vigor as cláusulas constantes deste contrato. 9 – A rescisão do presente contrato, sem justa causa, por parte da empregadora ou do empregado, antes do término do contrato, implicará em indenização, e por metade, a indenização que teria direito até o término do contrato, conforme art. 479 a 480 da CLT. Tendo assim contratado, assinam o presente instrumento, em duas vias, na presença de testemunhas. GUARULHOS, 1 de agosto de 2013. ______________________________________ MISS CACAU IND. ALIMENT. LTDA ______________________________________ REANTO RODRIGUES ___________________________________ Testemunha _____________________________________ Responsável quando for menor PRORROGAÇÃO DO PRAZO DE EXPERIENCIA Por mútuo acordo, o presente contrato fica prorrogado até 29/10/2013 GUARULHOS, 29 de outubro de 2013. ______________________________________ MISS CACAU IND. ALIMENT. LTDA
  • 92.
    90 ______________________________________ RENATO RODRIGUES ___________________________________ Testemunha _____________________________________ Responsável quandofor menor ASO - ATESTADO DE SAÚDE OCUPACIONAL SA. Serviços e Assessória em Segurança e Saúde Ocupacional R. Joaquim guarani 105, Brooklin São Paulo - SP CEP: 04707-060 ASO - Atestado de Saúde Ocupacional EMPRESA: Miss Cacau Indústria Alimentícia LTDA CNPJ: 56.782.089/0001-40 ENDEREÇO: R. Jati, 477, Jd. Cumbica/ Guarulhos - SP CEP: 07180-140 EMPREGADO (A) NOME: Renato Rodrigues SEXO: Masculino RG: 00.000.000-0 NASCIMENTO: 31/03/1987 FUNÇÃO: Coordenador de Logística DEPARTAMENTO: Logística MÉDICO COORDENADOR DO PCMSO José Montemurro Neto CRM: 39726 EM CUMPRIMENTO ÁS PORTARIAS Nº 3214/78, 31364/82, 12/83, 24/94 E 08/96 NR-7 DO MENISTÉRIO DO TRABALHO E EMPREGO PARA FINS DE EXAME (x) Admissional ( ) Demissional ( ) Periodico ( ) Retorno ao Trabalho ( ) Mudança de Função PARECER (X) Apto Para a Função ( ) Inapto Para a Função DATA: 01/08/2013 Dr. Guilherme Tamai Médico do Trabalho CRM: 103.571 Declaro ter recebido cópia deste atestado Modelo de Atestado Médico Ocupacional
  • 93.
    91 4.4 Folhas depagamento departamentalizada. A folha de pagamento é um documento elaborado pelo empregador, no qual se relaciona além do nome dos empregados, o montante das remunerações, dos descontos, e o valor líquido a que de fato é pago ao empregado. Independente de sua elaboração ser de forma manual ou eletrônica a folha de pagamento é obrigatória para o empregado e está prevista na lei n° 8.212/91 da consolidação da legislação previdenciária, assim como é institui na CLT. Segue folha de pagamento da empresa Miss Cacau Indústria Alimentícia LTDA.  DEPARTAMENTO ADMINISTRATIVO Modelo de Folha de Pagamento
  • 94.
    92 Modelo de Folhade Pagamento
  • 95.
    93 Modelo de Folhade Pagamento
  • 96.
    94  DEPARTAMENTO DECOMPRAS Modelo de Folha de Pagamento Modelo de Folha de Pagamento
  • 97.
    95 Modelo de Folhade Pagamento
  • 98.
  • 99.
    97 Modelo de Folhade Pagamento
  • 100.
    98 Modelo de Folhade Pagamento
  • 101.
  • 102.
    100 Modelo de Folhade Pagamento
  • 103.
    101 Modelo de Folhade Pagamento
  • 104.
    102  DEPARTAMENTO DELOGISTICA Modelo de Folha de Pagamento
  • 105.
    103 Modelo de Folhade Pagamento
  • 106.
    104 Modelo de Folhade Pagamento
  • 107.
    105 Modelo de Folhade Pagamento
  • 108.
    106 Modelo de Folhade Pagamento
  • 109.
    107 Modelo de Folhade Pagamento
  • 110.
    108 Folha Modelo deFolha de Pagamento
  • 111.
    109 Folha Modelo deFolha de Pagamento
  • 112.
    110 Folha Modelo deFolha de Pagamento
  • 113.
    111 Modelo de Folhade Pagamento
  • 114.
    112 Modelo de Folhade Pagamento
  • 115.
    113 Modelo de Folhade Pagamento
  • 116.
    114  Pró Labore Modelode Folha de Pró Labore
  • 117.
    115 Modelo de Folhade Pró Labore O IRRF deve ser recolhido em DARF, no código 0561. O INSS deve ser recolhido em GPS, no código 2100. 4. 5 Obrigações acessórias do departamento de pessoal. O empregador tem obrigação de prestar informações mensais e anuais de seus empregados ao Ministério do Trabalho, Caixa Econômica Federal e a RFB, que são elas:  CAGED
  • 118.
    116 Cadastro geral deempregados e desempregados, criado pelo governo federal, através da lei n° 4.923/65, instituiu o registro permanente de admissões e desligamentos de empregados sob o regime da CLT, devendo informar ao Ministério do trabalho e emprego todo estabelecimento que tenha admitido, desligado ou transferido empregado com contrato de trabalho, ou seja, que tenha efetuado qualquer tipo de movimentação em seu quadro de empregados. O caged serve como base para a elaboração de estudos, pesquisas, projetos e programas ligados ao mercado de trabalho, ao mesmo tempo em que auxilia na tomada de decisão para ações governamentais, é utilizado também pelo programa de seguro desemprego, para conferir os dados referentes aos vínculos trabalhistas. O prazo para entrega é até o dia 7 do mês subsequente ao mês de referência das informações. A omissão ou atraso na transmissão do caged sujeita à empresa a multa que varia de R$ 4,47 até R$ 13,40 por empregado dependendo do tempo de atraso, esta multa deverá ser recolhida em DARF com o código 2877.  SEFIP A Caixa Econômica Federal desenvolveu para o empregador, o SEFIP (Sistema empresa de Recolhimento do FGTS e Informações à Previdência Social) um aplicativo disponibilizado no site da Caixa Econômica, para consolidar os dados cadastrais e financeiros da empresa e dos empregados para repassar ao FGTS e à Previdência Social, podendo também ser utilizado para gerar a Guia de recolhimento do FGTS, com código de barras que viabiliza o recolhimento. Os arquivos gerados pelo SEFIP devem ser transmitidos pela internet, por meio de conectividade social e a guia emitida deve ser recolhida até o 7° dia do mês seguinte ao da remuneração do trabalhador foi paga. O valor a ser creditado na conta do trabalhador é calculado de acordo com a remuneração e o tipo de contrato firmado. Conectividade Social: é um canal eletrônico de relacionamento utilizado para cumprir as obrigações em relação ao FGTS. Destina se as
  • 119.
    117 empresas e osescritórios de contabilidade e é obrigatório para transmissão do arquivo SEFIP e requer a certificação digital de quem utiliza.  Benefício da conectividade social  Simplificação do recolhimento do FGTS  Reduz custos operacionais  Canal direto de comunicação com a Caixa  Comodidade, segurança e o sigilo das informações.  Reduz a ocorrência de inconsistência e a necessidade de regularizações futuras  Aumento na proteção de empresa contra irregularidades  Facilita o cumprimento das obrigações da empresa relativas ao FGTS e à Previdência social. Os escritórios de contabilidade que efetuam recolhimentos e prestam informações ao FGTS e INSS em nome de seus clientes também podem utilizar a conectividade social, basta que o cliente gere uma procuração eletrônica para o contabilista.  RAIS Instituída pelo decreto n° 76.900 do dia 23 de dezembro de 1975, a RAIS (Relação anual de informações sociais) tem a finalidade de transmitir informações ao MTE referentes aos dados cadastrais e econômicos da empresa e, dos empregados é informado dados pessoais, dados do contrato de trabalho e de sua remuneração mensal. São obrigados a entregar a declaração, inscritos no CNPJ com ou sem empregados, a empresa que não possui empregado deve entregar a RAIS negativa. O estabelecimento isento da inscrição no CNPJ é identificado pelo número de matricula no CEI que possuem empregados são obrigados a apresentar a declaração, exceto empresas matriculadas no CEI que não possui empregado está dispensada de declarar a RAIS negativa. Deve ser relacionado:  Empregados contratados sobre o regime da CLT
  • 120.
    118  Servidores daadministração pública direta ou indireta, federal, estadual ou municipal.  Trabalhadores avulsos que prestam serviços de natureza urbana ou rural a diversas empresas, sem vínculo empregatício, com a intermediação do órgão gestor de mão de obra, nos termos da lei n° 8.630/93 ou do sindicato da categoria.  Empregados de cartórios extrajudiciais  Trabalhadores temporários, regidos pela lei 6.019/74  Trabalhadores com contrato de trabalho por tempo determinado  Diretores sem vínculo empregatício que tenham optado pelo recolhimento do FGTS  Servidores públicos não efetivos  Aprendiz contratado nos termos do art. 428 da CLT  Trabalhador regido pelo estatuto do trabalhador rural lei n° 5.889/73  Trabalhador com contrato de trabalho por tempo determinado regido pela lei n° 8.745/93, com redação dada pela lei n°9.849/99  Trabalhador com contrato de trabalho por prazo determinado, regido por lei estadual ou municipal.  Dirigentes sindicais. Não deve ser relacionado:  Diretores sem vínculo empregatício que não optaram pelo recolhimento do FGTS  Autônomos  Eventuais  Governadores, Deputados, Prefeitos e etc., a partir da data de posse  Empregados domésticos regidos pela lei n°11.324/06  Cooperadores ou cooperativados. Para o ano base 2012 de acordo com a portaria MTE n°005/13º prazo para a entrega da declaração inicia se no dia 15 de janeiro de 2013 e encerra no dia 08 de março de 2013.
  • 121.
    119 O atraso naentrega, omissão, declaração falsa ou inexata, sujeita a empresa à multa conforme determinado pela portaria n°14 de 10 de fevereiro de 2006, alterada pela portaria n° 688, de 24 de abril de 2009.  EFD Contribuições Embora seja uma obrigação acessória que englobe as contribuições para o PIS e para a COFINS, com o advento da lei n° 12.546/2011 e suas anteriores e posteriores medidas provisórias, que instituiu a contribuição previdenciária sobre a receita bruta, e com a instrução normativa RFB 1.252/12 ficou estabelecido à obrigatoriedade de informar a contribuição previdenciária sobre a receita bruta, mais conhecida como desoneração da folha de pagamento. Deve ser informada no mesmo arquivo e nos mesmos moldes e tem o mesmo prazo de entrega do PIS e da COFINS.  DIRF Declaração do imposto de renda retido na fonte, obrigação que engloba outros tipos de retenções do imposto de renda, no âmbito trabalhista, tem a finalidade de informar para a RFB as retenções do imposto de renda retido com base nas remunerações pagas. Deve ser informado no mesmo arquivo e nos mesmos moldes e tem o mesmo prazo de entrega das demais retenções que devem ser declaradas.  Comprovante de rendimentos É o documento que demonstra os valores pagos pelo empregador que integraram a base de cálculo do imposto de renda, as deduções efetuadas, bem como imposto retido. Este comprovante de ser entregue ao empregado até o ultimo dia do mês de fevereiro do ano seguinte ao ano base.  Homolognet Instituído pela portaria n°1.620 de 14 de julho de 2010, o sistema homolognet tem como objetivo realizar os cálculos de rescisão do contrato de trabalho e à elaboração do TRCT do empregado que, de acordo com a
  • 122.
    120 legislação trabalhista eem atendimento ao enunciado n° 330 do Tribunal superior do trabalho, abrangerá o período legal de prescrição dos direitos trabalhistas. O sistema tratará de todas as fases e procedimentos previstos na instrução normativa SRT/TEM n° 03 de 21 de junho de 2002, e suas alterações posteriores, no que se trata às formalidades de assistência ao trabalhador à sua rescisão contratual.  EFD Social A EFD social ou Sped folha, como é mais conhecida, deve começar a ser implantado em janeiro de 2014, se não houver alteração no cronograma da RFB. Esta nova obrigação acessória consiste na escrituração digital da folha de pagamento e das demais obrigações trabalhistas e previdenciárias. É um módulo do SPED e se constitui em mais um avanço na informatização da relação entro o fisco e os contribuintes. Este projeto atenderá as necessidades da RFB, MTE, INSS, CEF e FGTS e também a Justiça do trabalho em relação às ações trabalhistas. Informações que farão parte da EFD social:  Admissões, afastamentos, comunicação de aviso prévio, comunicação de acidente de trabalho, etc.  Folha de pagamento  Ações judiciais trabalhistas  Retenções de contribuição previdenciária. Com o surgimento desta nova obrigação acessória, algumas outras obrigações deverão ser extintas tais como: RAIS, SEFIP, CAGED entre outras obrigações pertinentes ao departamento de pessoal.
  • 123.
    121 4.6 Resumos dasfolhas de pagamento por departamento. O resumo da folha de pagamento é a totalização de todos os rendimentos e descontos do pagamento dos empregados. Segue resumo da folha de pagamento da empresa Miss Cacau Indústria Alimentícia LTDA.  DEPARTAMENTO ADMINISTRATIVO Resumo da Folha de Pagamento
  • 124.
    122 Resumo da Folhade Pagamento
  • 125.
    123 Resumo da Folhade Pagamento
  • 126.
    124  DEPARTAMENTO DECOMPRAS Resumo da Folha de Pagamento
  • 127.
    125 Resumo da Folhade Pagamento
  • 128.
    126 Resumo da Folhade Pagamento
  • 129.
  • 130.
    128 Resumo da Folhade Pagamento
  • 131.
    129 Resumo da Folhade Pagamento
  • 132.
  • 133.
    131 Resumo da Folhade Pagamento
  • 134.
    132 Resumo da Folhade Pagamento
  • 135.
    133  DEPARTAMENTO DELOGISTICA Resumo da Folha de Pagamento
  • 136.
    134 Resumo da Folhade Pagamento
  • 137.
    135 Pró Labore Resumo daFolha de Pró Labore Resumo da Folha de Pró Labore
  • 138.
    136 4.7 Contribuições Previdenciáriascom base na Lei: 12.546/2011. A lei n° 12.546/2011 regulamentada pelo decreto n° 7.728 de 16 de setembro de 2012, é a conversão da medida provisória 540/2011, que instituiu a desoneração sobre a folha de pagamento. A desoneração sobre a folha de pagamento foi criada com o intuído de fomentar alguns setores de indústrias e serviços, o governo federal decidiu dar esse incentivo para ajudar no crescimento da economia brasileira. Este incentivo consiste em reduzir o ônus das empresas, ou seja, a desoneração é a substituição da contribuição previdenciária patronal de 20% sobre os salários pagos por 1 ou 2% sobre a receita bruta auferida no mês. O governo entende que reduzindo este ônus das empresas, elas aumentaram o quadro de empregados e produziram cada vez mais, no entanto ele perde tributo de um lado e ganha em outro. As exclusões da base de calculo da contribuição previdenciária sobre a receita bruta são:  Receitas de exportação  Vendas canceladas e descontos incondicionais concedidos  IPI  ICMS por substituição tributaria A contribuição previdenciária sobre a receita bruta devera ser recolhida em DARF, nos seguintes códigos:  2985 – Contribuições previdenciárias sobre a receita – serviços  2991 – Contribuições previdenciárias sobre a receita – indústria Em relação a esta contribuição a empresa Miss Cacau Indústria Alimentícia LTDA, não esta enquadrada em nenhuma medida provisória e em nenhuma lei.  Legislações que dispõe sobre a contribuição previdenciária sobre a receita bruta. Lei n° 12.546 de 14 de dezembro de 2011 (conversão da medida provisória n° 540, de 2011)
  • 139.
    137  Lei n°12.715 de 17 de setembro de 2012 (conversão da medida provisória n° 563 de 2012)  Medida provisória n° 582 de 20 de setembro de 2012  Decreto n° 7.728 de 16 de setembro de 2012 (regulamenta a lei n° 12.546/2011).  Medida provisória 601 de 28 de dezembro de 2012  Lei n° 12.844/2013 (altera a lei n° 12.546/2011)  Medida provisória 612 de 04 de abril de 2013
  • 140.
    138 Capitulo V 5. TRATAMENTOFISCAL E TRIBUTÁRIO DAS OPERAÇÕES 5.1 Conceitos de SPED FISCAL e EFD - Contribuições. SPED (Sistema público de escrituração digital). Instituído pelo decreto federal n° 6.022 de janeiro de 2007, é um instrumento que unifica a recepção, validação, armazenamento e autenticação de livros e documentos que integram a escrituração comercial e fiscal das empresas, é um ambiente virtual onde devem ser inseridas informações e dados, para que simplifique as obrigações acessórias e torne um controle muito mais efetivo sobre a arrecadação de tributos por parte das administrações tributárias da união, do Distrito Federal dos estados e das secretarias de finanças do município.  SPED FISCAL O SPED Fiscal, no âmbito paulista foi instituído através do art. 250-A do RICMS/SP, e os procedimentos a serem adotados para esta obrigação acessória consta na portaria CAT n° 147/2009, compõe-se da totalidade das informações, em meio digital, necessárias à apuração dos tributos referentes à operação e prestação praticadas pelo contribuinte, e outras informações de interesse das administrações tributárias das unidades federadas e da RFB, é transmitida periodicamente, em um arquivo digital, assinado por meio de certificado digital, e contém as informações que antes eram escrituradas nos livros em papel. Os livros que antes eram físicos agora passam a ser todos digitais com o surgimento do SPED FISCAL, são os seguintes livros.  Livro registro de entradas  Livro registro de saídas  Livro registro de inventário  Livro registro de apuração do IPI  Livro registro de apuração do ICMS
  • 141.
    139  Documento controlede crédito de ICMS do ativo permanente – CIAP Ficam obrigadas a entrega as empresas relacionadas através do protocolo ICMS 77/2008, que a partir do ano de 2009 ficaram obrigados a utilização do SPED, esta listagem foi atualizada em dezembro de 2009 pelo CONFAZ (Conselho Nacional de Política Fazendária). Alem dos contribuintes indicados no protocolo ICMS, o estado de São Paulo, por meio comunicados DEAT (Diretor Executivo da Administração Tributária) estabeleceu a obrigatoriedade para outros contribuintes, ampliando a listagem de obrigados. Ficam dispensados da obrigatoriedade da entrega as empresas optantes pelo Simples Nacional. O contribuinte sujeito ao regime periódico de apuração que até o momento não esta obrigada a entrega do SPED, poderá a seu critério antecipar a obrigatoriedade, lembrando que uma vez que o contribuinte optar por antecipar a obrigatoriedade, não poderá voltar atrás,à adesão voluntaria é irretratável, e a obrigatoriedade se aplica a todos os estabelecimentos do contribuinte (matriz e filiais). O prazo da apresentação está previsto no art. 10 da portaria CAT n° 147/2009, que é até o dia vinte e cinco do mês subsequente ao período a que se refere, em exceção do livro registro de inventário que deve ser informado no segundo mês subsequente ao da contagem de estoque. A falta de apresentação, ou apresentação do arquivo com informações incorretas implicam em multa, porem, a legislação paulista não prevê penalidade especifica, portanto, as penalidades estão previstas no inciso V do art. 527 do RICMS/SP, que podem ser aplicadas na hipótese das ocorrências citadas.  EFD Contribuições Instituído pela Instrução Normativa RFB n° 1.052 de 5 de julho de 2010, a EFD Contribuições trata de um arquivo digital que integra o projeto SPED, tem por objetivo demonstrar ao fisco o resultado das apurações para o PIS, COFINS, nos regimes não cumulativos e cumulativos, com o surgimento da lei
  • 142.
    140 n° 12.546/2011, nosart. 7° e 8°, a EFD Contribuições passou a contemplar a escrituração da contribuição previdenciária sobre a receita bruta. A Instrução Normativa RFB 1.252/2012 regulamenta a EFD Contribuições, que se constituiu em um conjunto de escrituração de documentos fiscais, apuração dos tributos e de outras operações e informações de interesse da RFB referente às operações e prestações praticadas pelo contribuinte. Os tributos informados na EFD são os seguintes:  Contribuição para o PIS/PASEP  COFINS  Contribuição previdenciária incidente sobre a receita bruta Estão obrigadas a apresentar a EFD, as pessoas jurídicas tributadas pelo lucro real, presumido e arbitrado, como regra geral, se existir a informação relativa a operações que gerem receitas ou créditos das contribuições. Ficam dispensadas de apresentação da EFD as seguintes empresas:  Optantes pelo Simples Nacional  Pessoas jurídicas imunes e isentas sobre o imposto de renda, cuja soma das contribuições apuradas seja igual ou inferior a R$ 10.000,00 mensais  Órgãos públicos  Autarquias e as fundações públicas  (...) O prazo para entrega é até o décimo dia útil do segundo mês subsequente ao que se refira à escrituração, inclusive nos casos de extinção, incorporação, fusão e cisão total ou parcial. A apresentação da EFD fora de prazo implica em multas que estão previstas na lei n° 12.766/2012, que são:  R$ 500,00, por mês calendário ou fração, a pessoas jurídicas que na ultima declaração tenham apurado seus tributos sobre o lucro presumido.  R$ 1.500,00 por mês calendário ou fração, a pessoas jurídicas que na ultima declaração tenham apurado seus tributos pelo lucro real ou tenham optado pelo auto arbitramento, aplicando-se
  • 143.
    141 também, para asempresas que no ano calendário anterior, tenha, por algum motivo alterado a forma de tributação ou realizado um reorganização societária. As multas terão redução de 50%, quando a EFD for apresentada fora de prazo, mas antes de procedimento de oficio. O código de DARF para recolhimento da multa é o 2203. 5.2 A Importância do Departamento Fiscal na Empresa. O departamento fiscal é o departamento responsável pela apuração dos tributos diretos e indiretos, pelo planejamento tributário e a prestação de contas para as administrações tributárias por meio de obrigações acessórias. No dia 22 de janeiro de 2007, o presidente Luis Inácio Lula da Silva, decretou a implantação do sistema publico de escrituração digital (SPED), visando unificar as obrigações acessórias e facilitar as fiscalizações, desde então para atender esta demanda que com o passar do tempo vem só crescendo é preciso muita técnica, e não só por este projeto, mais constantemente o governo federal vem criando benefícios para alguns tributos, o mais recente foi à redução da alíquota do IPI para automóveis e para a linha branca (eletrodomésticos). Com essas mudanças que vem acontecendo por conta do projeto SPED, e também com a lei 11.638 de 28 de dezembro de 2007, os profissionais de contabilidade estão sendo cada vez mais requisitados e valorizados, tornando o departamento fiscal uma das áreas mais delicadas de uma empresa, pois envolve toda a tributação a qual a empresa está sujeita. Com a complexidade dos tributos no Brasil, os profissionais do departamento fiscal, tem sido muito procurados para interpretar estas legislações tão complexas, é muito importante ter um departamento que cuide apenas de tributos dentro de uma empresa, por conta da carga tributaria do pais ser muito alta e as empresas não aceitarem pagar muitos tributos, estes profissionais estudam as legislações que tratam de determinado tributo, para que com a elisão fiscal as empresas recolheram menos tributos, e para uma
  • 144.
    142 empresa que estano inicio trabalho do departamento fiscal e importante para elaborar o planejamento tributário para que a empresa não tenha prejuízos em relação a recolhimentos de tributos. Muitas empresas recolhem tributos a mais porque não sabem que em determinado produto elas podem se aproveitar dos tributos no caso das empresas cujos tributos são não cumulativos, em outros casos empresas paga tributos a menor, por que se aproveitam indevidamente de tributos, com isso o departamento fiscal dentro de uma empresa é importante para que não ocorram estes erros, que geram problemas sérios, e multas bem altas. 5.3 Notas Fiscais (entradas e saídas).  Notas fiscais de entrada As entradas classificadas como uso e consumo, são referentes às compras de material de escritório, produtos de limpeza e produtos para copa e cozinha. As entradas classificadas como matéria prima, são referentes às compras de insumos utilizados na produção. As entradas classificadas como ativo imobilizado, são referentes às maquinas utilizadas no parque fabril, e outros bens da empresa. As outras entradas como, consumo de energia elétrica, conhecimento de transporte, comunicação, estão relacionados aos custos que a empresa obteve. As compras de produtos para cesta básica é para cumprir com a exigência do sindicato como beneficio aos empregados. A nota fiscal de entrada que consta só o valor do ICMS, sem valor contábil e sem base de calculo, é referente ao CIAP. O controle de credito de ICMS do ativo permanente (CIAP) é uma ferramenta que permite com que o contribuinte se aproveite do ICMS destacado na nota fiscal de aquisição de maquinas que estão relacionadas ao processo produtivo, com o CIAP, o contribuinte pode tomar credito do ICMS, em 1/48 avos por mês proporcional as saídas tributadas.
  • 145.
    143 Abaixo as operaçõesde entradas da Miss Cacau Indústria LTDA.  Julho
  • 146.
  • 147.
  • 148.
  • 149.
  • 150.
  • 151.
  • 152.
  • 153.
  • 154.
  • 155.
  • 156.
  • 157.
  • 158.
  • 159.
  • 160.
  • 161.
  • 162.
  • 163.
  • 164.
  • 165.
  • 166.
  • 167.
  • 168.
  • 169.
  • 170.
  • 171.
  • 172.
  • 173.
  • 174.
  • 175.
  • 176.
  • 177.
  • 178.
  • 179.
  • 180.
  • 181.
  • 182.
  • 183.
  • 184.
  • 185.
  • 186.
  • 187.
  • 188.
  • 189.
  • 190.
  • 191.
  • 192.
  • 193.
    191  Notas fiscaisde saída Nas operações de saída classificadas com o CFOP 5.401, são referente à venda dos produtos, estas operações estão sujeitas a substituição tributaria que esta prevista no art. 313-W do RICMS/SP, e tem sua base de calculo reduzida de acordo com o art. 39 anexo II do RICMS/SP. Abaixo as operações de saída da Miss Cacau Indústria LTDA.
  • 194.
  • 195.
  • 196.
  • 197.
  • 198.
  • 199.
  • 200.
  • 201.
  • 202.
  • 203.
  • 204.
  • 205.
    203 5.4 Livros fiscais. Livrosfiscais necessários para controle e apresentação ao fisco, inclusive apurações de tributos indiretos. Tributos indiretos: são aqueles que podem ser embutidos no preço de venda, e recaem sobre o consumidor final, as pessoas físicas no varejo, ou as pessoas jurídicas que não derem uma saída subsequente. Exemplo de tributos indiretos: ICMS, ICMS-ST, IPI, ISS, PIS e a COFINS.  Livro registro de entradas, modelo 1, art.214 do RICMS e art. 444 do RIPI, utilizado por contribuintes da indústria.
  • 206.
    204 Livro registro deentradas mês 7
  • 207.
    205 Livro registro deentradas mês 7
  • 208.
    206 Livro registro deentradas mês 8
  • 209.
    207 Livro registro deentradas mês 8
  • 210.
    208 Livro registro deentradas mês 9
  • 211.
    209 Livro registro deentradas mês 9
  • 212.
    210 Livro registro deentradas mês 10
  • 213.
    211 Livro registro deentradas mês 10
  • 214.
    212  Livro registrode saídas, modelo 2, art. 215 do RICMS e art. 444 do RIPI, utilizado por contribuintes da indústria. Livro registro de saídas mês 07
  • 215.
    213 Livro registro desaídas mês 08
  • 216.
    214 Livro registro desaídas mês 09
  • 217.
    215 Livro registro desaídas mês 10
  • 218.
    216 Livro registro desaídas mês 10
  • 219.
    217  Livro registrode apuração do ICMS, ICMS-ST, modelo 9, art. 223 do RICMS, utilizado por contribuintes do ICMS. Apuração ICMS/ ICMS ST 07
  • 220.
  • 221.
  • 222.
  • 223.
  • 224.
  • 225.
  • 226.
  • 227.
  • 228.
  • 229.
  • 230.
  • 231.
    229  Livro registrode apuração do IPI, modelo 8, art. 2222 do RICMS e art. 444 do RIPI, utilizado por contribuintes do IPI. Apuração IPI mês 07
  • 232.
  • 233.
  • 234.
  • 235.
  • 236.
  • 237.
  • 238.
  • 239.
    237  Apuração doPIS e COFINS, não cumulativos.
  • 240.
    238 Apuração PIS eCOFINS mês 07 Apuração PIS e COFINS mês 08
  • 241.
    239 Apuração PIS eCOFINS mês 09
  • 242.
    240 Livro Apuração PISe COFINS mês 10
  • 243.
    241 O código daGARE para recolhimento do ICMS é 046.2 O código da GARE para recolhimento do ICMS ST é 146.6 O código do DARF para recolhimento do PIS é 6912 O código do DARF para recolhimento da COFINS é 5856 O código do DARF para recolhimento do IPI é 5123 5.5 Cálculos dos tributos diretos. Tributos Diretos: são aqueles que recaem sobre o contribuinte que esta direta e pessoalmente ligada ao fato gerador. Assim, a mesma pessoa é o contribuinte de fato e de direito. O contribuinte de fato, é aquele que efetivamente paga o tributo, a exemplo do consumidor final no caso dos tributos indiretos, e as pessoas físicas e jurídicas no caso dos tributos diretos. O contribuinte de direito, é aquele que repassa o tributo para os cofres públicos. Esses tributos não podem ser repassados para outra pessoa, com é o caso dos tributos indiretos, que são embutidos no preço de venda. Exemplo de tributos diretos: IPTU, IRPF, IRPJ e a CSLL. Abaixo apuração dos cálculos dos tributos diretos com base no lucro real (IRPJ e CSLL).
  • 244.
    242 5.6 Fluxograma doDepartamento Fiscal. SIM NÃO NÃO Fluxograma do departamento Fiscal Departamento Fiscal separa e confere documentos Solicita documento faltante para o cliente Documentos estão ok? Envia guias e relatórios para o cliente Retorna para correções Apurações estão ok? Departamento Fiscal lança documentos e apura os tributos Recebe documentos do cliente
  • 245.
    243 Capitulo VI 6. VALIDAÇÃODAS OPERAÇÕES FISCAIS 6.1 Obrigações Tributarias. A obrigação tributaria é a relação jurídica entre o fisco e os contribuintes prevista em lei, que descreve o fato pelo qual é exigida do contribuinte uma prestação pecuniária e de contas. Elemento da obrigação tributária:  A lei: cria a incidência do tributo  O fato gerador: é a situação definida em lei o nascimento da obrigação  O sujeito ativo: é o que recebe o tributo (União, Estado ou Município).  O sujeito passivo: é o contribuinte o que paga o tributo  O objeto: o pagamento do tributo A obrigação tributária é dividida em duas espécies a principal e a acessória. Obrigação Principal: é a obrigação de entregar determinado montante em dinheiro aos cofres públicos, ou seja, o pagamento do tributo. Obrigação Acessória: é a obrigação de prestar conta ao fisco, como por exemplo, a transmissão de declarações eletrônicas, emissão de notas fiscais, elaboração de livros fiscais. Pode existir obrigação acessória sem a principal, como é o caso das jurídicas que desfrutam de imunidade tributária, onde não há um tributo a ser pago, mas a denominada obrigação acessória deve ser cumprida. 6.2 Conceito e obrigações elaboradas.  DCTF DCTF (Declaração de Débitos e Créditos Tributários Federais). É uma prestação de contas mensal e obrigatória para a RFB, que tem por objetivo informar os débitos de tributos federais e seus respectivos pagamentos, parcelamentos e compensações.
  • 246.
    244 Tem sua regulamentaçãoconsolidada pela Instrução Normativa RFB n° 1.110 de 24 de dezembro 2010. Tributos típicos abrangidos pela DCTF: o Imposto sobre a renda das pessoas jurídicas (IRPJ)  Imposto sobre a renda retidos na fonte (IRRF)  Imposto sobre produtos industrializados, exceto o vinculado a exportação (IPI).  Contribuição social sobre o lucro líquido (CSLL)  Contribuição para o programa de integridade social e para o programa de formação para o servidor público (PIS/PASEP)  Contribuição previdenciária sobre a receita bruta A DCTF deve ser apresentada até o décimo quinto dia útil do segundo mês subsequente ao mês da ocorrência da apuração, mediante assinatura digital pelo certificado digital, a apresentação fora do prazo implica em multa de 2% ao mês calendário ou fração sobre os tributos e contribuições informados limitados a 20%, observando a multa mínima de R$ 500,00. A multa mínima é reduzida a 50% quando a declaração for entrega fora do prazo, mais antes de procedimento de oficio, ou, a 75% se houver a apresentação da declaração no prazo fixado em intimação. Incorreções ou omissões implicam em multa de R$ 20,00 para cada grupo de dez informações incorretas ou omitidas. A multa deverá ser recolhida em DARF com o código 1345. Abaixo DCTF elaborada da entidade Miss Cacau Indústria Alimentícia LTDA: .
  • 247.
  • 248.
  • 249.
  • 250.
  • 251.
  • 252.
  • 253.
  • 254.
  • 255.
  • 256.
  • 257.
  • 258.
  • 259.
  • 260.
  • 261.
    259 Os débitos doIRPJ e da CSLL, não constam na DCTF do mês 10 por se tratar de um trabalho acadêmico não trabalhamos com base no trimestre fiscal que seria de 01 à 03 de 04 à 06 de 07 à 09 e de 10 à 12, visto que o programa da DCTF é configurado pelo trimestre fiscal, não conseguimos incluir esses débitos.  GIA (estado de São Paulo) GIA (Guia de Informação e Apuração do ICMS). É uma declaração a ser enviada mensalmente com informações lançadas que refletem nos lançamentos efetuados no registro de apuração do ICMS, esta prevista nos artigos 253 a 258 do RICMS/SP, que dispõem a entrega da declaração pelos contribuintes paulistas, e no anexo VI da portaria CAT n° 92/1998 que define a funcionalidade, geração, transmissão, recepção e disposições especiais. Esta declaração tem por finalidade demonstrar o imposto apurado e apresentar outras informações de interesse econômico fiscal. Deve ser entregue por todos os contribuintes inscritos no cadastro de contribuintes do ICMS e obrigados a escrituração em livros fiscais, exceto produtor rural não equiparado a comerciante ou industrial. Ficam dispensadas da entrega mensal da GIA as seguintes empresas.  Órgão da Administração Publica direta, Autarquias e Fundações mantidas pelo estado.  Hospitais e Casas de Saúde  Entidade Assistencial  Despachante Aduaneiro e  Empresas optantes pelo Simples Nacional GIA sem movimento ainda que não haja disposição expressa em legislação, entende-se que deverá ser apresentada, ainda que, em caráter eventual, não tenha sido realizados operações no período. O prazo de entrega esta previsto no artigo 20 do anexo VI da portaria cat. n° 92/1998, será apresentada no mês subsequente ao da apuração até o dia estabelecido pelo ultimo digito do numero da inscrição estadual do
  • 262.
    260 estabelecimento, mediante senhaemitida pelo posto fiscal de jurisdição para o contribuinte, ou, pela senha eletrônica do contabilista. As penalidades relacionadas a não entrega da declaração estão previstas no artigo 527 do RICMS/SP, exemplos.  Multa de 2% do valor das operações de saída ou das prestações de serviço realizadas no período nunca inferior a 350 UFESP´s.  Entregue até o décimo quinto dia após o prazo regulamentar multa equivalente ao valor de 70 UFESP´s.  Entregue após o décimo quinto dia multa de 1% sobre o valor das operações, nunca inferior ao valor de 140 UFESP´s.  Não existindo operações de saída ou de prestações de serviço, multa equivalente ao valor de 200 UFESP´s.  (...) A não apresentação da GIA durante três meses consecutivos implica em determinação por parte do estado da cassação ou da suspensão da eficácia da inscrição estadual, em função de inatividade do estabelecimento para qual foi obtida a inscrição. A inatividade presumida, se decorrente de falta de entrega de GIA fica expressa no artigo 35-C do RICMS/SP. UFESP (Unidade Fiscal do Estado de São Paulo) é um valor estipulado pelo SEFAZ e atualizado anualmente, de 01 de janeiro até 31 de dezembro de 2013 este valor é de R$ 19,37. De acordo com o ultimo digito da inscrição estadual da entidade Miss Cacau Indústria Alimentícia LTDA, o prazo para entrega da Gia é todo dia 16 do mês subsequente ao da apuração, abaixo declaração elaborada:
  • 263.
  • 264.
  • 265.
  • 266.
  • 267.
  • 268.
  • 269.
  • 270.
  • 271.
  • 272.
  • 273.
  • 274.
  • 275.
  • 276.
  • 277.
  • 278.
  • 279.
  • 280.
  • 281.
  • 282.
  • 283.
  • 284.
  • 285.
  • 286.
  • 287.
  • 288.
  • 289.
  • 290.
  • 291.
    289  DIRF DIRF (Declaraçãodo Imposto sobre a Renda Retido na fonte). É regulamentada pela Instrução Normativa RFB n° 1.297/2012. É uma declaração anual feita pela fonte pagadora, com o objetivo de informar á Secretaria da Receita Federal do Brasil, os tributos retidos pagos em serviços tomados de pessoas jurídicas, ao imposto sobre a renda pago sobre a folha de salários e alugueis pagos a pessoas físicas. Fica obrigadas a apresentação da declaração pessoas jurídicas e físicas que tenham pagado ou creditado rendimentos que tenham sofrido retenção de imposto de renda ainda que em um único mês do ano calendário, por si ou como representantes de terceiros. Deve ser entregue até o ultimo dia de fevereiro do ano seguinte ao do fato ocorrido, mediante assinatura digital pelo certificado digital, a apresentação após o prazo implica em multa de 2% ao mês calendário ou fração, incidente sobre o montante dos tributos e contribuições informado limitado a 20% observando a multa mínima. A multa mínima a ser aplicada é de:  R$ 200,00 tratando-se de pessoa física,  R$ 500,00 nos demais casos. Observando a multa mínima, as multas serão reduzidas a 50%, quando a declaração for apresentada após o prazo, mas antes de qualquer procedimento de oficio, ou, a 75%, se houver a apresentação da declaração no prazo fixado em intimação. Incorreções ou omissões implicam em multa de R$ 20,00 para cada grupo de dez informações incorretas ou omitidas. A multa devera ser recolhida em DARF nos seguintes códigos:  2170 para a multa por atraso na entrega,  0381 para a multa por omissão/erro. Abaixo DIRF elaborada da entidade Miss Cacau Indústria Alimentícia LTDA.
  • 292.
  • 293.
  • 294.
  • 295.
    293  DACON DACON (Demonstrativode Apuração de Contribuições Sociais). É regulamentada pela Instrução Normativa RFB n° 1.015/10, tem por finalidade prestar informações relativas à apuração da contribuição para o PIS e COFINS, mediante preenchimento, validação, gravação e transmissão do conteúdo para a RFB. Ficam obrigadas a apresentação da declaração as empresas jurídicas cujo imposto sobre a renda é calculado com base no lucro real, deverão apresentar mensalmente, no caso de filias a declaração deve ser transmitida de forma centralizada pelo estabelecimento matriz. Até o ano de 2009 a declaração era transmitida por semestre, a partir do ano de 2010 as informações devem ser transmitidas até o quinto dia útil do segundo mês subsequente ao mês de referencia, mediante assinatura digital pelo certificado digital. Ficam dispensadas da entrega as seguintes empresas:  Empresas optantes pelo simples nacional  Empresas imunes e isentas do IRPJ, cujas somas dos valores mensais das contribuições sejam iguais ou inferiores a R$ 10.000,00  Empresas que se mantém sem movimento durante o exercício ficam dispensadas da entrega mensal, em dezembro tem que ser informados todos os meses que não tiveram apuração dos tributos e transmitir a declaração.  Empresas tributadas pelo lucro presumido a arbitrado, a partir de 01 de janeiro de 2013 de acordo com a Instrução Normativa 1.305 de 26 de dezembro de 2012. A apresentação da declaração fora de prazo sujeita o contribuinte à multa de 2% ao mês calendário ou fração, incidente sobre as contribuições informadas na DACON, limitado a 20%, observando a multa mínima de R$ 500,00. Observando a multa mínima serão reduzidas a 50%, quando a declaração for apresentada após o prazo, mas antes de qualquer procedimento de oficio, ou, a 75%, se houver a apresentação da declaração no prazo fixado em intimação.
  • 296.
    294 Incorreções ou omissõesimplicam em multa de R$ 20,00 para cada grupo de dez informações incorretas ou omitidas. A multa devera ser recolhida por DARF no código 6808. Abaixo DACON elaborada da entidade Miss Cacau Indústria Alimentícia LTDA.
  • 297.
  • 298.
  • 299.
  • 300.
  • 301.
  • 302.
  • 303.
  • 304.
  • 305.
  • 306.
  • 307.
  • 308.
  • 309.
  • 310.
  • 311.
  • 312.
  • 313.
  • 314.
  • 315.
  • 316.
  • 317.
  • 318.
  • 319.
  • 320.
  • 321.
  • 322.
  • 323.
  • 324.
  • 325.
  • 326.
  • 327.
  • 328.
  • 329.
  • 330.
  • 331.
  • 332.
  • 333.
  • 334.
  • 335.
  • 336.
  • 337.
  • 338.
  • 339.
  • 340.
  • 341.
  • 342.
    340 6.3 Obrigações etermos.  DIPJ DIPJ (Declaração de Informações Econômico-fiscais da Pessoa Jurídica). É uma obrigação acessória do IRPJ, CSLL e do IPI que os contribuintes devem prestar conta anualmente para a Receita Federal contendo a apuração e os DARF pagos para que possa confrontar os pagamentos de tributos antecipados e os devidos. Instituída pela Instrução Normativa SRF n° 127 de 30 de outubro de 1998, é uma prestação de contas para a Receita Federal e deve ser informada por todas as pessoas jurídicas inclusive equiparadas. A obrigatoriedade não se aplica as Microempresas e Empresas de Pequeno Porte optantes pelo Simples Nacional, aos órgãos públicos, ás autarquias e fundações públicas, e as pessoas jurídicas inativas. Ficam obrigadas a apresentação às pessoas jurídicas tributadas pelo lucro real, presumido e arbitrado, inclusive as imunes e isentas até o último dia útil do mês de junho do ano seguinte, mediante assinatura digital pelo certificado digital, a apresentação fora do prazo implica em multa de 2% ao mês calendário ou fração sobre os tributos e contribuição informados limitada a 20%, observando a multa mínima de R$ 500,00. Observando a multa mínima é reduzido a 50% quando a declaração for entrega fora do prazo, mais antes de procedimento de oficio, ou, a 75% se houver a apresentação da declaração no prazo fixado em intimação. Incorreções ou omissões implicam em multa de R$ 20,00 para cada grupo de dez informações incorretas ou omitidas. A multa deverá ser paga em DARF com o código 5338. As equiparadas à pessoa jurídica são pessoas físicas caracterizadas como empresa individual (MEI), que exploram profissionalmente atividade civil e comercial.  PER/DCOMP PER/DCOMP (Pedido Eletrônico de Restituição, Ressarcimento ou Reembolso e Declaração de Compensação).
  • 343.
    341 Instrução Normativa RFBn° 1.300 de 20 de Novembro de 2012. Permite a restituição e a compensação de tributos recolhidos e administrados pela Secretaria da Receita Federal do Brasil, o ressarcimento de créditos do IPI, PIS e COFINS, o reembolso de salário família e salário maternidade. Este programa tem a finalidade de permitir o contribuinte o preenchimento, validação e envio do pedido para a RFB. O programa efetua cálculos, e no caso de pedido de compensação ele associa os débitos aos créditos ordenando por prioridade na compensação conforme a preferência do contribuinte, os valores calculados pelo programa são inalteráveis sendo assim para alterar algum calculo deve ser alterado o campo que deu origem ao cálculo. Através do programa são enviada uma série de informações para a RFB, ao preencher as fichas contidas no programa (cadastro, crédito, débito, compensação e demonstrativo). Tipos de créditos que podem ser informados: Pessoa Jurídica  Ressarcimento de IPI  Saldo negativo de IRPJ  Saldo negativo de CSLL  Pagamento indevido ou a maior  IRRF de Cooperativas  IRRF Juros sobre o Capital Próprio  PIS/PASEP Não Cumulativo – Exportação e Mercado Interno  COFINS Não Cumulativo – Exportação e Mercado Interno  Contribuição Previdenciária indevida ou a maior  Outros Créditos oriundos de ação judicial Pessoa física equipara à jurídica  Salário Família/Salário Maternidade  Contribuição Previdenciária indevida ou a maior A transmissão é feita mediante assinatura digital pelo certificado digital.
  • 344.
    342 O saldo negativoé quando uma empresa tributada pelo lucro real ou presumido efetua retenções que são maiores que o tributo devido e apurado ao final do período.  GIA-ST GIA-ST (Guia de Informação e Apuração do ICMS da Substituição Tributaria) É uma obrigação assessoria, que tem por finalidade demonstrar os valores recolhidos a titulo de Substituição Tributaria referente às operações interestaduais entre contribuintes de outros Estados que possuem inscrição estadual de Substituto Tributário perante SEFAZ (Secretaria da Fazenda) diferente de seu domicilio tributário. Estão obrigados a apresentar a GIA-ST, os sujeitos passivos por substituição tributária que efetuarem operações sujeitas à substituição tributária com contribuintes de unidade federada diversa daquela do seu domicilio fiscal, deve ser apresentada até o dia dez do mês subsequente ao da apuração do imposto. O programa gerador da GIA-ST esta disponibilizado no site da SEFAZ/SP: http://www.fazenda.sp.gov.br/download/downloadgiast.shtm.  GNRE GNRE (Guia Nacional de Recolhimentos de Tributos Estaduais) é uma guia indispensável para acobertar operações que incidem substituição tributária interestaduais. Esta guia é usada pelos contribuintes que não possuem Inscrição Estadual na unidade federativa na qual está sendo efetuada a operação. Exemplo: Contribuinte Paulista efetua uma venda na qual está sujeita à Substituição Tributária para o estado de Minas Gerais, este contribuinte Paulista deve emitir uma GNRE com os seus dados em favor do estado de Minas Gerais.
  • 345.
    343  NOTA FISCALELETRONICA MODELO 55 A NF-E (Nota Fiscal Eletrônica), é o pioneiro de três subprojetos que integram o projeto do Governo Federal chamado SPED (Sistema Publico de Escrituração Digital), que também contam com a Escrituração Contábil Digital (ECD), a Escritura Fiscal Digital (EFD ICMS/IPI, EFD Contribuições PIS/COFINS e Contribuição Previdenciária, a partir de 2014 entrarão em vigor a EFD CSLL e IRPJ e também o EFD Social que unificara as obrigações assessorias pertinentes à área trabalhista e previdenciária). É um documento apenas digital emitido e armazenado de forma eletrônica, ampara a circulação de mercadorias ou uma prestação de serviços entre partes. A nota fiscal eletrônica substitui as antigas Notas Fiscais que eram impressas em papel, que eram os modelos 1 e 1-A. a emissão de forma eletrônica reduz custos, impressão de papeis, simplifica as obrigações assessorias e também facilita o acompanhamento das operações dos contribuintes em tempo real por parte do fisco. A sua validade jurídica é garantida pela assinatura digital do emitente através de Certificado Digital, e também pela autorização de uso emitida pela Secretaria da Fazenda (SEFAZ), do estado do contribuinte. Para efeitos de transporte de mercadorias é impresso uma representação gráfica na qual é conhecida como DANFE (Documento Auxiliar da Nota Fiscal Eletrônica), lembrando que este documento cujo próprio título diz é um documento auxiliar que não substitui a nota fiscal eletrônica, e é simplesmente para acobertar o transporte da mercadoria e a consulta do fiscal nas estradas por que contém a chave de acesso e o código de barras da nota fiscal e que permite consultar a efetiva existência. A nota fiscal eletrônica instituirá mudanças significativas no processo de emissão e gestão de informações fiscais proporcionando várias vantagens para todas as partes envolvidas.
  • 346.
    344 Para emitentes.  Dispensaa obtenção de AIDF (Autorização de Impressão de Documento Fiscal)  Redução de impressão de papel  Redução de custos de impressão de papel  Redução de espaço para armazenamento de documento fiscal  Simplificação das obrigações acessórias  Redução de tempo de parada dos caminhões nos postos fiscais de fronteiras Para compradores.  Eliminação de digitação de notas fiscais na recepção de mercadorias  Redução de erros de escrituração devido à eliminação da digitação das notas fiscais  Recepção antecipada das informações do documento Para a sociedade.  Redução de consumo de papel  Incentivo ao uso de novas tecnologias  Novos empregos ligados a NF-E Para os contabilistas.  Simplificação da Escrituração Fiscal e Contábil  Serviços de Consultoria ligados a NF-E para administrações tributarias.  Aumento na confiabilidade da nota fiscal  Melhoria no processo de controle fiscal, e facilitando o compartilhamento de informações entre os fiscos.  Redução na sonegação e aumento na arrecadação Para o fisco.  Aumento na confiabilidade da nota fiscal  Melhor intercambio e compartilhamento de informações entre os fiscos  Redução na sonegação e aumento na arrecadação de tributos
  • 347.
    345  Suporte aosprojetos do SPED  Certificado Digital com base na Infraestrutura de Chaves Públicas Brasileira O certificado digital é um arquivo de computador que contém um conjunto de informações referentes à entidade (CNPJ, Inscrição Estadual, nome e documentação dos sócios) sendo ele intransferível para outra entidade. É uma assinatura digital que deverá ser feita nos documentos eletrônicos. A Infraestrutura de Chaves Publica Brasileira é um conjunto de técnicas, práticas e procedimentos, introduzido pelas organizações governamentais e privadas brasileira com o intuito de garantir a autenticidade, integridade e validade jurídica de documentos em forma eletrônica, das aplicações de suporte e das aplicações habilitadas que utilizem certificados digitais, bem como a realização de transações eletrônicas seguras. O certificado digital pode ser emitido em nome de uma pessoa física (e- CPF) ou em nome de uma pessoa jurídica (e-CNPJ). Existem dois tipos de certificados o A1 que tem validade de 1 ano e o A3 que tem validade de 3 anos, os dois dispositivos são protegidos por senha e se bloqueiam quando a senha é digitada por varias vezes de maneira incorreta. Para obter o certificado digital é preciso procurar as autoridades certificadoras subordinadas a ICP-Brasil e que comercializam certificados digitais. Autoridades certificadoras: CERTISIGN SERASA IMPRENSA OFICIAL DO ESTADO 6.4 Relatório da finalidade, obrigatoriedade e prazos de apresentação das obrigações É muito importante os contribuintes apresentarem suas declarações em dia, por conta de multas pesadas, e implicações para conseguirem uma certidão negativa de débitos, junto aos órgãos públicos.
  • 348.
    346 Infelizmente nos diasde hoje muitos profissionais não se atentam aos prazos de apresentação das obrigações acessórias e acabam por muitas vezes deixando de apresentar as declarações na data devida, apresentando fora de prazo, fazendo com que as empresas paguem multas por esse descuido. Portanto, para que este descuido não aconteça com a empresa Miss Cacau Indústria Alimentício LTDA, a assessoria contábil contratada por ela elaborou uma tabela com as obrigações acessórias que devem ser apresentadas mensalmente e anualmente.
  • 349.
    347 Observe abaixo estatabela: RELATORIO COM FOCO NA AGENDA TRIBUTÁRIA OBRIGAÇÃO FUNDAMENTO LEGAL PERIODICIDADE FINALIDADE OBRIGATORIEDADE PRAZO DCTF IN RFB n° 1.110/2010 Mensal Demonstrar débitos e seus respectivos pagamento, parcelamentos e compensações. PJ em geral (exceto as que estão expressas na IN n° 1.110/10) Até 15° dia útil do 2° mês subsequente GIA Decreto n° 45.490/00 art. 254 Mensal Demonstrar apuração de ICMS do período PJ que apura pelo regime periódico de apuração (Lucro real, presumido e arbitrado) exceto as que estão expressas na Portaria CAT 92/1998. Do dia 16 até o dia 19 de acordo com o ultimo digito da inscrição estadual DIRF IN RFB n° 1.297/2012 Anual Demonstrar tributos retidos na fonte, sobre serviços tomados, folha de salário e alugueis pagos a pessoas físicas. PJ em geral e Pessoas Físicas Até o ultimo dia de fevereiro do ano seguinte DACON IN RFB n° 1.015/2010 Mensal Demonstrar a apuração das contribuições para o PIS e a COFINS PJ que apura os tributos diretos com base no lucro real (exceto as que estão expressas na IN n° 1.015/2010 Até o 5° dia útil do 2° mês subsequente DIPJ IN 127 de 30/10/1998 Anual Demonstrar toda a movimentação sócio econômica da empresa PJ em geral, exceto empresas optantes pelo Simples Nacional. De maio até o ultimo dia de junho do ano seguinte GIA-ST Ajuste SINIEF n° 09/1998 Mensal Demonstrar ICMS por substituição tributaria recolhido para estado diferente do remetente Substituto tributário inscrito em um estado diferente de sua jurisdição Até o dia 10 do mês subsequente SPED FISCAL Decreto 6.022/07 (art. 250-A do RICMS/SP e Portaria CAT 147/2009) Mensal Demonstrar a escrituração dos livros registros de entrada,saída,inventar io, apuração de IPI, apuração de ICMS e CIAP. Empresas relacionadas por protocolos de ICMS Até o dia 25 do mês subsequente EFD Contribuições Decreto 6.022/07 (IN RFB 1.252/2010) Mensal Demonstrar a apuração das contribuições para o PIS e a COFINS e a contribuição previdenciária sobre a receita bruta PJ em geral (exceto as que estão expressas na IN n° 1.252/2010) Até o 10° dia útil do 2° mês subsequente Obrigações tributárias
  • 350.
    348 Capitulo VII 7. TEORIAGERAL E PRÁTICA CONTÁBIL 7.1 Teoria da Contábil e importância do departamento. A contabilidade é tão antiga quanto à própria história da civilização, está diretamente ligada à necessidade social de proteger á posse e de perpetuação dos bens materiais para que alcance os fins propostos. As atividades de troca e venda dos comerciantes requeria o acompanhamento das variações de seus bens após cada transação que era efetuada. Os escambos de bens ou serviços eram seguidos de simples registros. A cobrança de tributos também já aparecia na antiga Babilônia, quando em 2000 A.C um escriba egípcio contabilizou de forma bem rudimentar os negócios efetuados pelo governo daquela época. À medida que as operações econômicas tornam-se mais complexas há a necessidade de evoluir e refinar o controle. A contabilidade do mundo cientifico, ou seja, como conhecemos nos dias atuais iniciou se no ano de 1840 e está em constante evolução até os dias atuais. Na teoria a contabilidade é um conjunto de princípios que visam oferecer uma melhor compreensão das práticas existentes a contadores, investidores, administradores e demais usuários deste processo para orienta-los ao desenvolvimento de novas práticas e procedimentos. Dessa forma, a Contabilidade auxilia no processo de tomada de decisão através do fluxo continuo de informações sobre os aspectos econômico- financeiro das organizações. O desenvolvimento contábil está instintivamente ligado ao desenvolvimento econômico e as transformações sociais políticas e culturais. O departamento contábil é fundamental a qualquer organização, pois, através dessas informações é possível controlar os ativos (bens e direitos), passivos (obrigações) é possível ainda mensurar receitas, custos e despesas.
  • 351.
    349 A contabilidade deforma alguma deve ser vista como apenas mais um registro dos fatos para prestação de contas ao fisco e sim como forma de gerenciar eficazmente a organização. 7.2 Conceito de SPED CONTÀBIL e sua função no cenário atual O Sistema Público de Escrituração Digital (SPED), foi instituído pelo decreto n° 6.022 de janeiro de 2007 e nada mais é do que a informatização da relação entre o fisco e os contribuintes. A Escrituração Contábil Digital (ECD) tem o objetivo de substituir a escrituração de papel, pela escrituração transmitida via arquivo, este sistema irá substituir os seguintes livros;  Livro Diário e seus auxiliares  Livro Razão e seus auxiliares  Livro balancetes diários balanços e fichas de lançamento comprobatório. Segundo a instrução normativa RFB n° 787/07, estão obrigadas a adotar o ECD;  As sociedades empresárias sujeitas a acompanhamento econômico-tributário diferenciado, nos termos da Portaria RFB nº 11.211/07, e sujeitas à tributação do Imposto de Renda com base no Lucro Real.  Em relação aos fatos contábeis ocorridos a partir de 1º de janeiro de 2009, as demais sociedades empresárias sujeitas à tributação do Imposto de Renda com base no Lucro Real. Todas as empresas tributadas pelo Lucro Real estão obrigadas desde o ano calendário de 2009 ao Sped Contábil, já as demais está obrigação é facultativa. As empresas optantes pelo simples, microempresas e empresas de pequeno porte optantes pelo Simples Nacional estão dispensados dessa obrigatoriedade.
  • 352.
    350 Alem de maiorcontrole sobre s operações que por si só já diminuem a sonegação, o fisco pretende informatizar e agilizar os processos. Esse programa do pode ser baixado diretamente do site da Receita Federal sem nenhum ônus para o contribuinte. 7.3 Plano de Contas da empresa. Em definição é o conjunto de contas utilizadas para nortear e registrar as operações das organizações, cada empresa tem seu próprio plano de contas adaptados a sua necessidade. Entretanto a criação de um plano de contas deve respeitar as normas da legislação societária. O plano de contas segue uma codificação numérica de sequência lógica, onde;  O 1° digito indica o grupo de contas;  Ativo ou Passivo  Receita ou Despesa  O 2° digito indica o subgrupo;  Circulante, Longo prazo.  Etc. Já os demais indicam as contas sintéticas ou analíticas. Abaixo segue plano de contas da Organização Miss Cacau Indústria Alimentícia Ltda. PLANO DE CONTAS CONTA DESCRICAO 1.0.00.00.000000000 ATIVO 1.1.00.00.000000000 ATIVO CIRCULANTE 1.1.01.00.000000000 CIRCULANTE DISPONIVEL
  • 353.
    351 1.1.01.01.000000000 1.1.01.01.000000001 CAIXA 1.1.01.01.000000002 BANCO 1.1.01.02.000000000 CLIENTES 1.1.01.02.000000001 CLIENTE A RECEBER 1.1.01.03.000000000 ESTOQUES 1.1.01.03.000000001 ESTOQUEDE MATERIA PRIMA 1.1.01.03.000000002 ESTOQUE DE PRODUTOS ACABADOS 1.1.01.03.000000003 EMBALAGEM 1.1.01.04.000000000 TRIBUTOS A RECUPERAR 1.1.01.04.000000001 IPI A RECUPERAR 1.1.01.04.000000002 ICMS A RECUPERAR 1.1.01.04.000000003 PIS A RECUPERAR 1.1.01.04.000000004 COFINS A RECUPERAR 1.1.01.05.000000000 CREDITOS A FUNCIONARIOS 1.1.01.05.000000001 ADIANTAMENTO DE SALARIO 1.2.00.00.000000000 ATIVO NAO CIRCULANTE 1.2.01.00.000000000 REALIZAVEL Em LONGO PRAZO 1.2.01.01.000000000 CREDITOS E CONTAS RECEBER EM LONGO PRAZO 1.2.01.01.000000001 DUPLICATAS A RECEBER 1.2.01.01.000000002 ICMS (CIAP) 1.2.03.00.000000000 IMOBILIZADO 1.2.03.01.000000000 BENS EM OPERACAO 1.2.03.01.000000001 INSTALACOES 1.2.03.01.000000002 MAQUINAS E EQUIPAMENTOS 1.2.03.01.000000003 EQUIPAMENTOS DE INFORMATICA 1.2.03.01.000000004 MOVEIS E UTENSILIOS 1.2.03.01.000000005 VEICULOS 1.2.03.02.000000000 DEPRECIACAO E AMORTIZACAO ACUMULADA 1.2.03.02.000000001 (-) DEPREC. ACUM. INSTALACOES 1.2.03.02.000000002 (-) DEPREC. ACUM. MAQ. E EQUIPAMENTOS 1.2.03.02.000000003 (-) DEPREC. ACUM. EQUIP. INFORMATICA (-) DEPREC. ACUM. MOVEIS E UTENSILIOS
  • 354.
    352 1.2.03.02.000000004 1.2.03.02.000000005 (-) DEPREC. ACUM.DE VEICULOS 1.2.03.02.000000006 (-) DEPREC. ACUM. FERRAMENTAS 1.2.03.03.000000000 ICMS CIAP 1.2.03.03.000000001 (-) ICMS CIAP MAQUINA 2.0.00.00.000000000 PASSIVO 2.1.00.00.000000000 PASSIVO CIRCULANTE 2.1.01.00.000000000 CIRCULANTE 2.1.01.01.000000000 FORNECEDORES 2.1.01.01.000000001 FORNECEDORES NACIONAIS 2.1.01.02.000000000 OBRIGACOES FISCAIS 2.1.01.02.000000001 ICMS A RECOLHER 2.1.01.02.000000002 IPI A RECOLHER 2.1.01.02.000000003 CSLL A RECOLHER 2.1.01.02.000000004 PIS A RECOLHER 2.1.01.02.000000005 COFINS A RECOLHER 2.1.01.02.000000006 IRPJ A RECOLHER 2.1.01.02.000000007 ICMS ST. A RECOLHER 2.1.01.03.000000000 OBRIGACOES TRABALHISTAS 2.1.01.03.000000001 SALARIOS A PAGAR 2.1.01.03.000000002 INSS A RECOLHER 2.1.01.03.000000003 FGTS A RECOLHER 2.1.01.03.000000004 13° SALARIOS A PAGAR 2.1.01.03.000000005 FERIAS A PAGAR 2.1.01.03.000000006 CONTRIBUICAO SINDICAL A RECOLHER 2.1.01.03.000000007 IRRF SOBRE SALARIOS A PAGAR 2.1.01.03.000000008 PRO LABORE A PAGAR 2.1.01.04.000000000 FINANCIAMENTOS 2.1.01.04.000000001 (-) JUROS A APROPRIAR 2.1.01.06.000000000 ADIANTAMENTOS DE CLIENTES 2.1.01.06.000000002 ADIANTAMENTOS DE CLIENTES 2.1.01.06.000000000 CONTAS A PAGAR CONTAS A PAGAR
  • 355.
    353 2.1.01.06.000000001 2.1.01.06.000000002 ALUGUEL A PAGAR 2.1.01.06.000000003 ENERGIAELÉTRICA A PAGAR 2.1.01.06.000000004 INTERNET E TELEFONIA A PAGAR 2.1.01.06.000000005 DIVIDENDOS 2.1.01.06.000000006 AGUA E ESGOTO A PAGAR 2.2.00.00.000000000 PASSIVO NAO CIRCULANTE 2.2.01.00.000000000 EXIGIVEL EM LONGO PRAZO 2.2.01.01.000000000 CREDITOS A PAGAR 2.2.01.01.000000001 FORNECEDORES A PAGAR 2.3.00.00.000000000 PATRIMONIO LIQUIDO 2.3.01.00.000000000 PATRIMONIO LIQUIDO 2.3.01.01.000000000 CAPITAL SOCIAL 2.3.01.01.000000001 CAPITAL SOCIAL 2.3.01.01.000000002 LUCRO DO EXERCICIO 2.3.01.01.000000003 (-) CAPITAL A INTEGRALIZAR 2.3.01.03.000000000 RESERVAS 2.3.01.03.000000001 RESERVA LEGAL 2.3.01.03.000000002 RESERVA DE LUCROS 2.3.01.04.000000000 PREJUIZOS ACUMULADOS 2.3.01.04.000000001 (-) PREJUIZOS ACUMULADOS 3.0.00.00.000000000 DESPESAS 3.1.00.00.000000000 DESPESAS OPERACIONAIS 3.1.01.00.000000000 ADMINISTRATIVAS 3.1.01.01.000000000 DESPESAS COM PESSOAL 3.1.01.01.000000001 SALARIOS E ORDENADOS 3.1.01.01.000000002 GRATIFICACOES 3.1.01.01.000000003 PROVISÃO FERIAS 3.1.01.01.000000004 PROVISÃO 13°. SALARIO 3.1.01.01.000000005 INSS 3.1.01.01.000000006 FGTS 3.1.01.01.000000007 VALE TRANSPORTE 3.1.01.01.000000008 VALE REFEICAO
  • 356.
    354 3.1.01.02.000000000 OCUPACAO 3.1.01.02.000000001 ALUGUEL 3.1.01.02.000000002 DEPRECIAÇÕES 3.1.01.03.000000000 UTILIDADES E SERVICOS 3.1.01.03.000000001 ENERGIAELETRICA 3.1.01.03.000000002 AGUA E ESGOTO 3.1.01.03.000000003 TELEFONE E INTERNET 3.1.01.03.000000004 VIGILANCIA E MONITORAMENTO 3.1.01.04.000000000 DESPESAS GERAIS 3.1.01.04.000000001 MATERIAL DE ESCRITORIO 3.1.01.04.000000002 USO E CONSUMO 3.1.01.04.000000003 HIGIENE E LIMPEZA 3.1.01.04.000000004 ASSESSORIA CONTABIL 3.1.01.04.000000005 COMBUSTIVEIS 3.1.01.05.000000000 TRIBUTOS 3.1.01.05.000000001 IPVA 3.1.01.05.000000002 CONTRIBUICAO SINDICAL/ ASSISTENCIAL 3.1.01.05.000000003 IRPJ 3.1.01.05.000000004 CSLL 3.1.01.08.000000000 DESPESAS COMERCIAIS 3.1.01.08.000000001 COMISSOES 3.1.01.08.000000002 PROPAGANDA 3.1.01.08.000000003 AMOSTRAS GRATIS 3.1.01.08.000000004 BRINDES, BONIFICACOES E PREMIACOES. 4.0.00.00.000000000 RECEITA 4.1.00.00.000000000 RECEITAS OPERACIONAIS 4.1.01.00.000000000 RECEITA BRUTA DE VENDAS 4.1.01.01.000000000 VENDAS DE PRODUTOS 4.1.01.01.000000001 VENDAS DE PRODUTOS 4.1.01.02.000000000 DEDUCOES DE VENDAS 4.1.01.02.000000001 (-) VENDAS CANCELADAS E DEVOLUCOES 4.1.01.02.000000002 (-) ABATIMENTOS
  • 357.
    355 4.1.01.02.000000003 IPI 4.1.01.02.000000004 ICMS 4.1.01.02.000000005 ICMS ST 4.1.01.02.000000006 PIS 4.1.01.02.000000007 COFINS 5.0.00.00.000000000 CUSTOS 5.1.00.00.000000000CUSTOS 5.1.01.00.000000000 CUSTOS 5.1.01.01.000000000 CUSTOS INCORRIDOS 5.1.01.01.000000001 CUSTO DO PRODUTO VENDIDO 5.1.01.02.000000000 CUSTOS DIRETOS 5.1.01.02.000000001 SALARIOS DEP. PRODUTIVO 5.1.01.02.000000002 FERIAS 5.1.01.02.000000003 13o. SALARIO 5.1.01.02.000000004 INSS 5.1.01.02.000000005 FGTS 5.1.01.02.000000006 VALE TRANSPORTE 5.1.01.02.000000007 MATERIAL APLICADO 5.1.01.03.000000000 CUSTOS INDIRETOS 5.1.01.03.000000001 MATERIAL APLICADO 5.1.01.04.000000000 GASTOS GERAIS DE FABRICACAO 5.1.01.04.000000001 ALUGUEL 5.1.01.04.000000002 ENERGIA ELETRICA / AGUA / TELEFONE 5.1.01.04.000000003 DEPRECIAÇÃO 6.0.00.00.000000000 RESULTADOS DO EXERCICIO 6.1.01.01.000000000 APURACAO DE RESULTADOS DO EXERCICIO 6.1.01.01.000000001 ARE Plano de Contas
  • 358.
    356 7.4 Livro Diário. Olivro Diário é onde são realizados os registros legal de uma empresa. Nele devem ser registradas, em ordem cronológica, todas as transações que sejam expressas em termos monetários. Neste livro deve ainda conter na primeira e ultima pagina o termo de abertura e encerramento, respectivamente. Alem de, registro na junta comercial. Atualmente as organizações utilizam–se de sistemas de processamento eletrônico de dados o que vem a substituir o livro físico. Abaixo lançamentos realizados pela organização Miss Cacau Indústria Alimentícia Ltda.
  • 359.
  • 360.
  • 361.
  • 362.
  • 363.
  • 364.
  • 365.
  • 366.
  • 367.
    365 7.5 Livro Razão. Olivro Razão é um conjunto de fichas numeradas ou folhas numeradas sequencialmente, onde para cada conta existe uma ficha. Nesta ficha são registrados todos os lançamentos, seja a debito ou a crédito. Uma ficha adequada para registro adequado deve conter os seguintes elementos:  Titulo da conta movimentada  Código da conta movimentada  Código da conta que recebeu a contrapartida  Numero do lançamento Atualmente estes lançamentos são efetuados através de sistemas de processamento de dados, que periodicamente emite o livro Razão. Abaixo lançamentos realizados pela organização Miss Cacau Indústria Alimentícia Ltda.
  • 368.
  • 369.
  • 370.
  • 371.
  • 372.
  • 373.
  • 374.
  • 375.
  • 376.
  • 377.
  • 378.
  • 379.
  • 380.
  • 381.
  • 382.
  • 383.
  • 384.
  • 385.
  • 386.
  • 387.
  • 388.
  • 389.
  • 390.
  • 391.
  • 392.
  • 393.
  • 394.
  • 395.
  • 396.
  • 397.
  • 398.
  • 399.
  • 400.
  • 401.
  • 402.
  • 403.
  • 404.
  • 405.
  • 406.
  • 407.
    405 7.6 Balancetes mensais. Segundoo principio das partidas dobradas para cada debito corresponderá a um credito de igual valor. Sendo assim para verificar a exatidão do balancete a soma do saldo devedor deve ser igual a do lado credor. Na estrutura do balancete será apresentada cada conta com seu respectivo saldo seja ele credor ou devedor e alguns elementos fundamentais devem constar no balancete, de acordo com a resolução 685/90.  Identificação da entidade  Data a que se refere o balancete  Abrangência  Identificação das contas e respectivas contas  Saldo das contas, indicando se devedor ou credor.  Totalização dos saldos  Nome, assinatura e numero do registro CRC do contador.  Deve ser levantado no mínimo mensalmente O balancete é extraído a partir do livro Razão e neste é exposto cada conta com seu respectivo saldo. Existem algumas finalidades para os balancetes;  Balancete de verificação: este serve para registrar as contas que tiveram movimentação dentro de um determinado período e suas denominações devem respeitar o plano de contas.  Balancete analítico: apresentam em sua estrutura todas as subcontas de 2° e 3° grau, alocam contas que servem unicamente para analise.  Balancete sintético: apresentam em sua estrutura todas as contas consideradas principais ou de 1° grau, quando não houver necessidade de analisa-las. A finalidade de um balancete é examinar se todos os lançamentos contábeis efetuados no decorrer de um determinado período, foram adequadamente contabilizados.
  • 408.
    406 Vejamos como ficaramentão os Balancetes Mensais da organização Miss Cacau Indústria Alimentícia Ltda. Balancete mês 07/2013
  • 409.
  • 410.
  • 411.
  • 412.
    410 7.7 Conceito esimulação dos ajustes, através do LALUR, nas partes A e B. O Livro de Apuração do Lucro real (LALUR) tem por finalidade registrar os valores, que são de natureza fiscal e não devam constar da escrituração comercial. Todas as pessoas jurídicas que forem contribuintes do imposto de renda com base na apuração pelo Lucro Real estão obrigadas a escrituração do LALUR (art. 262 do RIR/99). Conforme modelo aprovado pela instrução normativa SRF n° 28/1978, o livro é dividido igualmente em duas partes distintas reunidas em um único volume.  Parte A: destinada aos lançamentos de ajustes do lucro líquido do período de apuração e a transcrição da demonstração do lucro real. Nesta parte é apurado a base de cálculo do imposto de renda.  Adições: custos, despesas, encargos, perdas, provisões, participação e quaisquer outros valores dedutíveis na apuração do lucro líquido e que acordo com o RIR, não sejam dedutíveis na determinação do lucro real.  Exclusões: resultados, rendimentos, receitas e quaisquer outros valores incluídos na apuração do lucro líquido e que de acordo com o RIR, não sejam computados no lucro real  Parte B: destinada ao controle dos valores que foram ajustados na parte A e que influenciem a determinação do lucro real de períodos de apuração futuros e não constem na escrituração comercial.  Adições: resultados, rendimentos, receitas e quaisquer outros valores não incluídos na apuração do lucro liquido e que de acordo com o RIR devam ser computados para determinação do lucro real.
  • 413.
    411  Exclusões: valorescuja dedução seja autorizado pelo RIR e que, pela sua natureza fiscal não tenham sido computados na apuração do lucro líquido. Encontra-se em faze de elaboração o E-LALUR que também faz parte do Sistema Público de Escrituração Digital (SPED) e tem por objetivo eliminar as redundâncias de informações da escrituração contábil do LALUR e da DIPJ, o que facilitará o cumprimento da obrigação acessória.
  • 414.
    412 7.8 Apuração doresultado do trimestre e calculo do IRPJ, AIR e CSLL. A Contribuição Social Sobre o Lucro Líquido (CSLL) foi instituída pela Lei n°7.689/88. Aplicam-se a CSLL as mesmas normas de apuração e pagamentos do imposto de renda pessoa jurídica e sua alíquota é de 9%, prevista na Lei 8.981/95 art.57. Todas as pessoas jurídicas equiparadas pela legislação do imposto renda são contribuintes da CSLL, ou seja, todas as pessoas físicas e empresas individuais. Para base de cálculo utiliza-se o lucro líquido apurado no período antes da provisão para o imposto de renda e ajustados pelas adições ou exclusões previstas na lei. A CSLL é destinada a seguridade social que visa financiar, a saúde, a aposentadorias e situações de desemprego. O Imposto de Renda Pessoa Jurídica (IRPJ) é regulamentado RIR/1999 decreto n° 3000. O IRPJ nada mais é do que a parcela paga anualmente ou trimestralmente a Receita Federal s obre o seu lucro líquido. Para base como regra geral integram todos os rendimentos e ganhos de capital, independentes de sua natureza, as alíquotas são fixadas pelo governo. Atualmente em vigência é a alíquota de 15% sobre o lucro líquido e 10% de adicional de IRPJ, quando este ultrapassar R$20.000,00 (mensais) ou R$60.000,00 (trimestral). Quando a apuração acontecer pela opção do Lucro Real como o recolhimento é sobre o lucro líquido, havendo prejuízo não a incidência de CSLL e IRPJ. Abaixo Cálculos da CSLL e IRPJ sobre o lucro apurado no trimestre da empresa Miss Cacau Indústria Alimentícia Ltda.
  • 415.
  • 416.
    414 7.9 Principais alteraçõesintroduzidas pela Lei 11.638 de 28.12.2007. A contabilidade brasileira passou após a criação da nova Lei das S.A (11.638/07), a seguir o padrão e moldes internacionais, ou seja, os moldes utilizados pela International Financial Reporting Standards (IFRS). Para que houve harmonização entre a lei e as normas internacionais, algumas mudanças fizeram-se pertinentes. A Demonstração das Origens e Aplicações de Recursos, que outrora, foi obrigatória agora está extinta e em contrapartida adicionou-se as seguintes demonstrações:  Demonstração dos Fluxos de Caixa: esta deverá ser normatizada pela CVM (Comissão de Valores Mobiliários) e deve demonstrar minimamente  Fluxo das Operações  Fluxos dos Financiamentos  Fluxos dos Investimentos A empresa que capital fechado que na data do balanço tiver um Patrimônio Liquido inferior a R$ 2.000.000, 00 (dois milhões), não será obrigada a elaborar e publicar a demonstração dos fluxos de caixa.  Demonstração do Valor Adicionado: deve ser expresso o valor da riqueza gerada pela empresa e sua distribuição entre os agentes que contribuíram para tal geração  Empregador: salários, férias, bonificações  Financiadores: juros e encargos  Acionistas: dividendos, juros dobre capital próprio  Governo: tributos, incentivos fiscais  Riquezas não distribuídas: recursos destinados à reserva A DVA deve ser normatizada pela CVM (Comissão de Valores Mobiliários) e não tem caráter obrigatório, mas sim caráter social.
  • 417.
    415 Escrituração Mercantil ouComercial se houver a necessidade de elaboração de demonstrações para fins tributários, deverão ocorrer ajustes com lançamentos contábeis que assegurem sua preparação e posterior divulgação. Estas por sua vez devem ser devidamente auditadas por auditores independentes devidamente registrados na Comissão de Valores Mobiliários (CVM). O Balanço Patrimonial sofreu alterações em sua estrutura e contas.  Conta do Ativo Permanente: registram os direitos que tenham por objeto bens incorpóreos destinados a manutenção da companhia ou de alguma forma exercido com essa finalidade  Ativo não circulante: incluso no grupo de Imobilizados a conta de Intangíveis (Marcas, Patentes e Software Customizado).  Conta do Patrimônio Liquido: foi extinto o subgrupo de Reservas de Reavaliação e acrescentou-se:  Ajustes de Avaliação Patrimonial  Ações em Tesouraria  Prejuízos Acumulados O lucro apurado no resultado do exercício deverá ser distribuído entre as Reservas de Lucro. O Ativo será avaliado conforme:  Aplicações em instrumentos financeiros: direitos e títulos de credito classificados no ativo circulante ou no realizável em longo prazo  Pelo valor de mercado ou equivalente: quando tratar de aplicações destinadas a negociação ou disponíveis para venda
  • 418.
    416  Pelo valorde custo de aquisição ou valor de emissão: atualização conforme disposições legais ou contratuais, referente a aplicações e os direitos e títulos de credito  Intangíveis: serão classificados pelo custo incorrido na aquisição e deduzindo o saldo de amortização O Passivo será avaliado pelo valor presente. Essas mudanças foram extremamente benéficas à contabilidade no Brasil, visto que possibilitou uma interpretação mais clara e concisa a novos investidores. 7.10 Princípios de Contabilidade, com base nas Resoluções CFC (750/1993 e 1282/2010). Segundo o Conselho Federal de Contabilidade em seu art. 2° da resolução n° 1.282/10, diz que: Os Princípios da Contabilidade representam a essência das doutrinas e teorias relativas à Ciência da Contabilidade, consoante o entendimento predominante no universo cientifico e profissional de nosso País. Concernem, pois a Contabilidade no seu sentido mais amplo de ciência social, cujo objeto é o patrimônio. Princípio da Entidade: reconhece o patrimônio como objeto da contabilidade e afirma a autonomia patrimonial, a necessidade de diferenciar o patrimônio particular da pessoa física, independentemente dos patrimônios da pessoa jurídica, sem considerar a finalidade na obtenção de lucro. O patrimônio de uma pessoa física não se confunde, nem se mistura com o da pessoa jurídica. Princípio da Continuidade: a continuidade ou não de uma entidade, devem ser consideradas quando da classificação e avaliação das variações patrimoniais. Essa continuidade influencia o valor dos ativos e em alguns
  • 419.
    417 casos, o valore o vencimento dos passivos, especialmente quando a extinção da sociedade tem prazo determinado. Princípio da Oportunidade: Refere-se ao momento em que devem ser registradas as variações patrimoniais, devem ser feitas imediatamente e de forma integral. Independentemente das causas que as originaram, contemplando os aspectos físicos e monetários. Em se tratando de um fato futuro, o registro deverá ser feito desde que tecnicamente estimável mesmo existindo razoável certeza de sua ocorrência, como Provisão de Férias. Princípio do Registro pelo Valor Original: as variações do patrimônio devem ser registradas pelos valores originais das transações com o mundo exterior, expressos em valor presente e na moeda do país. Esses valores serão mantidos na avaliação das variações patrimoniais posteriores, quando configurarem agregação ou decomposição no interior da empresa. Princípio da Competência: estabelece que as receitas e as despesas devam ser incluídas na apuração do resultado do período em que foram geradas, sempre simultaneamente quando se correlacionam “Princípio da Confrontação das Despesas com as Receitas”. Prevalecendo sempre o período em que ocorreu independente de recebimento ou pagamento. Princípio da Prudência: determina a adoção do menor valor para os componentes do ativo e maior valor para os componentes do passivo, sempre que se apresentarem alternativas igualmente validas para a qualificação das variações patrimoniais que alterem o Patrimônio Líquido. Baseia-se na premissa de “nunca antecipar lucros e sempre prever possíveis prejuízos”.
  • 420.
    418 Capitulo VIII 8. PROCEDIMENTOSDE CONCILIAÇÃO 8.1 Importância da conciliação contábil como ferramenta de apoio. A conciliação bancaria surgiu da necessidade de conferir as entradas e saídas dos meios monetários das contas bancaria que tem por objetivo verificar a igualdade dos saldos bancário e contábil ao final de um determinado período. A conciliação bancaria é um método de controle auxiliar e por meio deste é possível adequar os valores lançados no Livro Diário e Livro Razão com os demais documentos controlados pela contabilidade. Principais elementos da Conciliação Bancaria:  Controle de cheques emitidos e não compensados  Conferencia de entradas referentes às vendas com cartão (credito e debito)  Conferencia de entradas, quanto vendas através de boleto  Verificar débitos das tarifas bancaria  Controle de depósitos não identificados  Antecipação de recebíveis Quando não ocorrer igualdade entre os saldos lançados pela contabilidade e o extrato bancário é necessário explicar a diferença entre os valores, tais explicações se dão através de alguns aspectos:  Valores lançados pela contabilidade, porém, não creditados pelo banco.  Valores lançados pela contabilidade e não debitados pelo banco.  Valores creditados pelo banco e não lançados pela contabilidade.  Valores debitados pelo banco e não lançados pela contabilidade.
  • 421.
    419 Nos casos emque houver divergências de valores deve-se demonstrar de forma detalhada a composição do valor declarado, neste deve conter a data e o histórico do fato. 8.2 Conciliações pertinentes sugeridas. . Com o objetivo de harmonizar as informações contidas no Livro Razão registrado pela contabilidade da empresa e o extrato emitido pelo banco, nasceu a necessidade de conciliar. Quando houver a necessidade de ajuste deve se ajustar o Livro Razão e este sim deve estar de acordo com o extrato bancário. As conciliações contábeis são aplicáveis à todas as contas do balancete, entretanto, as mais conhecidas pelo público em geral, em função da importância diferenciada que lhes é atribuída pelos gestores, são as conciliações bancárias, contudo, também são muito comuns as conciliações de contas a receber, de contas a pagar (fornecedores), de impostos a recolher, de imposto a pagar, de ativo imobilizado e de depreciação acumulada. Os casos mais comuns de incompatibilidade entre razão e extrato são:  Cheque: emitidos e não compensados pelo banco  Tarifas: cobrança de tarifas bancarias, não lançadas pela contabilidade  Valores: lançamentos com erros a maior ou a menor  Duplicatas: não quitadas pelo cliente  Recebíveis: antecipação de pagamentos pelos clientes Nestes casos tem que fazer um lançamento de ajuste, no caso de erros de lançamentos a menor ou a maior, lança-se o valor da diferença na conta contábil pertinente e sua contrapartida.
  • 422.
    420 Capitulo IX 9. ELABORAÇÃODAS DEMONSTRAÇÕES 9.1 Balanço Patrimonial trimestral. O Balanço Patrimonial é a demonstração destinada a evidenciar quantitativa e qualitativamente em uma mesma data a posição patrimonial e financeira da entidade, informando com precisão a posição da empresa naquela data. Este por sua vez encerra a sequência de procedimentos contábeis, apresentam-se de forma ordenada os três elementos do patrimônio:  Ativo  Passivo  Patrimônio Liquido As contas do ativo que compreendem as aplicações de recursos, estas devem ser dispostas em ordem crescente de realização, ou seja, grau de liquidez. Já as contas do passivo que correspondem as origens de recursos, estas devem estar dispostas conforme o grau de exigibilidade O Balanço Patrimonial representa uma fotografia da empresa em determinada data, expressa em valores que podem ser levantadas em qualquer data desejada. Entretanto o balanço levantado no encerramento do exercício este sim é considerado oficial para todos os efeitos inclusive os legais.
  • 423.
    421 Abaixo Balanço Patrimonialreferente ao período de compreendido entre o mês de julho ao mês de outubro do ano de 2013.
  • 424.
    422 9.2 Demonstrações doResultado do Exercício. A demonstração do resultado do exercício gera um resumo dos resultados das operações financeiras da organização durante um período especifico. Normalmente essa demonstração cobre um período de um ano calendário. Essa demonstração evidencia de forma estruturada, os componentes que provocam alteração na situação patrimonial daquele período e é elaborada em simultaneidade com o Balanço Patrimonial. Demonstra como se formou o lucro ou o prejuízo da empresa e esclarece muitas das variações do patrimônio líquido. Com estes relatórios qualquer pessoa interessada nos negócios da empresa e capaz de realizar analise estimar variações e tirar conclusões patrimonial ou financeira. Com esta demonstração e o adequado analise das informações nela contida é possível traçar novos rumos aos negócios da empresa.
  • 425.
    423 Vejamos como ficouentão a Demonstração do Resultado do Exercício da organização Miss Cacau Indústria Alimentícia Ltda.
  • 426.
    424 9.3 Demonstração dasMutações do Patrimônio Líquido (DMPL) trimestral. A Demonstração das Mutações do Patrimônio Líquido (DMPL) é obrigatória para as companhias de capital aberto, instituições financeiras, seguradoras e outras. Comissão de Valores Mobiliários (CVM). Esta demonstração evidencia a movimentação de todas as contas do Patrimônio Líquido ocorrida durante o exercício, alem de ser fundamental para a elaboração da Demonstração das Origens e Aplicações de Recursos e para fornecimento a empresas que avaliam seus investimentos permanentemente pelo método da Equivalência Patrimonial. Cada conta é analisada sucintamente por meio da ficha de razão, demonstrando as operações que afetaram as contas do Patrimônio Líquido entre si e seus efeitos, “aumento ou diminuição”. Vejamos as mutações ocorridas no patrimônio da organização Miss Cacau Indústria Ltda.
  • 427.
    425 9.4 Demonstração doFluxo de Caixa (DFC) trimestral, com base na Resolução CFC (1296/2010). O principal objetivo da DFC – Demonstrações de Fluxo de Caixa é gerar informações relevantes sobre os pagamentos e recebimentos, em dinheiro, de uma organização durante um determinado. Esta por sua vez registra o que realmente entrou ou sai de recursos da organização “Regime de Caixa”. Com as demonstrações de fluxo de caixa é possível se antecipar a tomada de decisões e avaliar a capacidade de uma determinada organização de gerar caixa ou equivalentes de caixa. Terminologias utilizadas e seus significados:  Caixa: compreende todos os valores expressos em moeda ou deposito bancário  Fluxo de Caixa: é as entradas e as saídas do caixa da organização ou equivalente a caixa  Equivalente de Caixa: refere-se às aplicações financeiras de curto prazo e de alta liquidez  Atividades operacionais: principal atividade geradora de receita da organização  Atividades de Investimento: referente à aquisição e a venda de ativos de longo prazo e outros investimentos não incluídos no equivalentes de caixa  Atividades de Financiamento: resultam em mudanças de tamanho do capital próprio ou de terceiros da organização Nem todas as empresas estão obrigadas a apresentar a DFC, ficando dispensadas desta;  As sociedades anônimas de capital fechado cujo Patrimônio Líquido seja inferior a R$ 2.000.000,00 na data do balanço
  • 428.
    426  As sociedadeslimitadas de pequeno e médio porte, ou seja, possuem ativos totais, igual ou inferior a R$ 240.000.000,00 ou receita bruta anual igual ou inferior a R$ 300.000.000,00 Abaixo Demonstração de Fluxo de Caixa da empresa Miss Cacau Indústria Ltda.  Método Direto
  • 429.
  • 430.
    428 9.5 Demonstração doValor Adicionado (DVA) trimestral, com base na Resolução CFC (1296/2010) e modelo FIPECAFI. Com o advindo da contabilidade social, ou seja, a mudança de pensamento do papel das organizações em relação ao desenvolvimento econômico e social do país tornou-se fundamental, novos relatórios contábeis para serem capazes de fornecer informações suficientes, a fim de estimular esta mudança. A Demonstração do Valor Adicionado (DVA) é a demonstração que evidencia á sociedade como a empresa agrega riqueza e como são distribuídas essas riquezas. A DVA analisa todos os componentes capazes de gerar valor adicionado, bem como, mostrar a contribuição da empresa para a sociedade onde esta inserida. São captados os dados presentes em outras demonstrações contábeis para a formação desta, principalmente da demonstração de resultado do exercício. Esta demonstração mostrará a remuneração dos sócios, remuneração paga aos empregados, ao governo, aos financiadores e demais beneficiários direto na renda. A DVA é relevante como ferramenta para a macroeconomia, pois, auxiliara no calculo do PIB (Produto Interno Bruto) que seria de um modo geral a soma de toda riqueza gerada pelo país em um determinado período.
  • 431.
    429 Abaixo Demonstração doValor Adicionado da organização Miss Cacau Indústria Alimentícia Ltda.
  • 432.
  • 433.
  • 434.
  • 435.
  • 436.
  • 437.
  • 438.
  • 439.
  • 440.
  • 441.
  • 442.
  • 443.
  • 444.
  • 445.
  • 446.
  • 447.
  • 448.
  • 449.
  • 450.
  • 451.
  • 452.
    450 CONCLUSÃO O contato comnúmeros, elementos matemáticos e legislação, trouxe ao nosso mundo a necessidade de constante aperfeiçoamento. A contabilidade vem servindo á humanidade pela sua capacidade de mensurar e organizar dados e desta forma o homem vem compreendendo melhor a sua situação econômica e financeira. A tarefa de administrar eficazmente requer esforços e muita dedicação, observar o mercado atuante, os agentes econômicos e os aspectos legais contribuem para a definição de seus planos de ações futuros ou identificar pontos de rápidas mudanças. Este projeto se propôs a evidenciar os fatos contábeis que alteram não só a situação da empresa, mas, que de forma geral também interferem na sociedade como um todo. Desta forma evidenciamos a necessidade cada vez mais latente de um profissional altamente capaz de gerar informações precisas, isto de fato determinará a continuidade ou não de uma organização.
  • 453.
    451 BIBLIOGRAFIA BRASIL. Associação Brasileirada Indústria de Chocolates, Cacau, Amendoim, Balas e Derivados (ABICAB). Disponível em http://www.abicab.org.br. Acesso em 05/10/2013. BRASIL. Código Civil Brasileiro (CCB). Disponível em http://www4.planalto.gob.br/legislação. Acesso em 29/09/2013. BRASIL. Código Tributário Nacional (CTN). Disponível em http://www.receita.fazenda.gov.br/legislacao/codtributnaci/ctn.htm. Acesso em 13/07/2013. CAGED. Cadastro Geral de Empregados e Desempregados. Disponível em http:www.caged.gov.br. Acesso em 01/10/2013. CONECTIVIDADE. Caixa Conectividade Social. Disponível em http:www.caixa.gov.br/FGTS/conectividade_social_icp.asp. Acesso em 01/10/2013. COSTA, Rodrigo Simão da. Contabilidade para iniciantes em ciências contábeis e cursos afins: inclui as alterações das leis 11.638/2007 e 11.941/2009. 3° edição. São Paulo: Editora Senac, 2012 IUDÍCIBUS, Sergio de. Contabilidade Gerencial. 4° edição. São Paulo: Atlas, 1993. MARION, José C. Analise das Demonstrações Contábeis: Contabilidade Empresarial. 2° edição. São Paulo: Atlas, 2003. MARIANO, Antonio Paulo; WERNECK, Sampaio Raphael; ALENCAR, Regina Sandra. Substituição Tributária no ICMS – Aspectos Jurídicos e Práticos. 6° edição. São Paulo: IOB/THOMSON, 2013.
  • 454.
    452 MARTINS, Eliseu. Contabilidadede Custos. 9° edição. São Paulo: Atlas, 2003. MICHAELIS. Moderno Dicionário da Língua Portuguesa. São Paulo: Companhia Melhoramentos, 2009. Disponível em http:// Michaelis.uol.com.br/moderno/português. Acesso em: 15/08/2013. NAKAGAWA, Masayuki. Custeio baseado em atividades. São Paulo: Atlas, 1994. OLIVEIRA, Djalma de Pinho Rebouças de. Sistemas, organizações e métodos: uma abordagem gerencial. 13° edição. São Paulo: Atlas, 2002. PADOVEZE, Clovis Luís. Manual de Contabilidade Básica. 4° edição. São Paulo: Atlas, 2000. PRONUNCIAMENTOS. Comitê de Pronunciamentos Contábeis. Disponível em http://www.cpc.org.br. Acesso em 20/10/2013. RAIS. Relação Anual de Informações Sociais. Disponível em http://www.rais.gov.br. Acesso em 28/09/2013. REGULAMENTO. Regulamento do Imposto de Renda. Disponível em http://www.planalto.gov.br. RIBEIRO SEBRAE. Abertura de empresa. Disponível em http://www.sebrae.com.br. Acesso em 20/09/2013. SPED. Sistema Publico de Escrituração Digital. Disponível em http://www1.receita.fazenda.gov.br/sistemas. Acesso em 12/10/2013.