MBA Gerenciamento de Projetos
Cidade: Curitiba
Turma 2/14
Gerenciamento da Integração
Professor: Marco Coghi
Alunos: Cristiano Andrade de Alencar
Paulo Ivano de Paula
Thiago Klettemberg
EMPRESA
PROJETO
INTEGRANTES
Cristiano Paulo Thiago
POSICIONAMENTO DA EMPRESA DIPER
 A empresa DIPER Engenharia (Desenvolvimento
e Implantação de Projetos em Energias
Renováveis) presta serviços de consultorias,
estudos básicos e projetos executivos na área de
energia solar, eólica, biomassa e hídrica.
 O projeto irá detalhar técnica e economicamente
um sistema fotovoltaico conectado à rede elétrica
para um prédio comercial, bem como executar e
gerenciar sua implantação.
EAP DE PROJETO
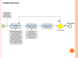
COMO INICIAR
Desenvolvimento
do TAP
Identificação dos
Intervenientes
Revisão final do
TAP pelo GP
TAP Aprovada
SIM
NÃO
TAP Aprovada
Implantação de painéis FV
em um prédio comercial
para atendimento da
demanda de 50% da
energia consumida durante
o dia. Projeto, instalação e
comissionamento em 1
mês. GP já designado para
gerir sua equipe de projeto
em função dos objetivos do
PE.
SOLARTECHNE -
Geração de
energia de forma
limpa e renovável
Mapeamento e
classificação dos
intervenientes. Coleta de
requisitos de tempo,
custo e inputs para
matriz de riscos
COMO PLANEJAR
TAP
Aprovada
Requisitos
Sistema FV
Requisitos
Projeto
Escopo Sistema FV
Escopo Projeto
WBS do Projeto
Planejamento dos
Stakeholders
Planejamento de
Riscos
Entregas, critérios
de aceitação,
premissas e
Restrições
Dicionário da WBS
Planejamento da
Comunicação
Análise Make or
Buy
Planejamento das
Aquisções
Mapa de
Aquisições
Planejamento de
RH
Lista/sequência de
atividades com
estimativa de
tempo
Matriz de
Competências
Matriz de
Responsabilidades
Detalhamento das
Atividades
Cronograma
WBS de aquisições
Orçamento
detalhado do
projeto Ver 00
INPUT identificação
dos intervenientes
INPUT Controle de
Mudanças
(Faze Como Controlas)
Nova avalição de
riscos
Se Make
COMO EXECUTAR
COMO CONTROLAR
Entrega
Terminada
Validação da
Entrega
Feita a partir do
controle da qualidade
por meio de aspectos
técnicos
Validação do
Escopo
Análise dos
indicadores
Plano de correção
GAPs
Executar plano de
correção
Aceite controle
Qualidade Interno
Análise valor
econômico
agregado
Controle
Integrado de
Mudanças
FIM
Valor
Agregado OK
Solicitação de
Mudanças
Retomar como
INPUT para
revisão PGP
SIM
NÃO
NÃO
SIM
NÃO
SIM
Critérios do dicionário
da EAP
COMO ENCERRAR
Produto entregue
Operando
Aprovação Final
Cliente
Aprovação
Completa
Terminação
Resilição
(Acordo entre as Partes)
Correção
GAPs
Plano de Ação
Executar Plano
Recisão
Arquivamento de toda a
documentação gerada pelo
projeto / lições aprendidas.
Encerramento jurídico e
confraternização
Recebimento
Definitivo
Projeto
Finalizado
SIM
SIM
NÃO
NÃO
NÃO
SIM

SolarTechne

  • 1.
    MBA Gerenciamento deProjetos Cidade: Curitiba Turma 2/14 Gerenciamento da Integração Professor: Marco Coghi Alunos: Cristiano Andrade de Alencar Paulo Ivano de Paula Thiago Klettemberg
  • 2.
  • 3.
  • 4.
    POSICIONAMENTO DA EMPRESADIPER  A empresa DIPER Engenharia (Desenvolvimento e Implantação de Projetos em Energias Renováveis) presta serviços de consultorias, estudos básicos e projetos executivos na área de energia solar, eólica, biomassa e hídrica.  O projeto irá detalhar técnica e economicamente um sistema fotovoltaico conectado à rede elétrica para um prédio comercial, bem como executar e gerenciar sua implantação.
  • 5.
  • 6.
    COMO INICIAR Desenvolvimento do TAP Identificaçãodos Intervenientes Revisão final do TAP pelo GP TAP Aprovada SIM NÃO TAP Aprovada Implantação de painéis FV em um prédio comercial para atendimento da demanda de 50% da energia consumida durante o dia. Projeto, instalação e comissionamento em 1 mês. GP já designado para gerir sua equipe de projeto em função dos objetivos do PE. SOLARTECHNE - Geração de energia de forma limpa e renovável Mapeamento e classificação dos intervenientes. Coleta de requisitos de tempo, custo e inputs para matriz de riscos
  • 7.
    COMO PLANEJAR TAP Aprovada Requisitos Sistema FV Requisitos Projeto EscopoSistema FV Escopo Projeto WBS do Projeto Planejamento dos Stakeholders Planejamento de Riscos Entregas, critérios de aceitação, premissas e Restrições Dicionário da WBS Planejamento da Comunicação Análise Make or Buy Planejamento das Aquisções Mapa de Aquisições Planejamento de RH Lista/sequência de atividades com estimativa de tempo Matriz de Competências Matriz de Responsabilidades Detalhamento das Atividades Cronograma WBS de aquisições Orçamento detalhado do projeto Ver 00 INPUT identificação dos intervenientes INPUT Controle de Mudanças (Faze Como Controlas) Nova avalição de riscos Se Make
  • 8.
  • 9.
    COMO CONTROLAR Entrega Terminada Validação da Entrega Feitaa partir do controle da qualidade por meio de aspectos técnicos Validação do Escopo Análise dos indicadores Plano de correção GAPs Executar plano de correção Aceite controle Qualidade Interno Análise valor econômico agregado Controle Integrado de Mudanças FIM Valor Agregado OK Solicitação de Mudanças Retomar como INPUT para revisão PGP SIM NÃO NÃO SIM NÃO SIM Critérios do dicionário da EAP
  • 10.
    COMO ENCERRAR Produto entregue Operando AprovaçãoFinal Cliente Aprovação Completa Terminação Resilição (Acordo entre as Partes) Correção GAPs Plano de Ação Executar Plano Recisão Arquivamento de toda a documentação gerada pelo projeto / lições aprendidas. Encerramento jurídico e confraternização Recebimento Definitivo Projeto Finalizado SIM SIM NÃO NÃO NÃO SIM