Princípios de Sistemas de Informação
                1º Semestre de 2011


                               CRIPTOGRAFIA

O termo criptografia surgiu da fusão das palavras gregas "kryptós" e "gráphein",
que significam "oculto" e "escrever", respectivamente. Trata-se de um conjunto de
conceitos e técnicas que visa codificar uma informação de forma que somente o
emissor e o receptor possam acessá-la, evitando que um intruso consiga
interpretá-la. Para isso, uma série de técnicas é usada e muitas outras surgem
com o passar do tempo. Na computação, as técnicas mais conhecidas envolvem o
conceito de chaves, as chamadas chaves criptográficas.
Trata-se de um conjunto de bits baseado em um determinado algoritmo capaz de
codificar e de decodificar informações. Se o receptor da mensagem usar uma
chave incompatível com a chave do emissor, não conseguirá extrair a informação.
Os primeiros métodos criptográficos existentes usavam apenas um algoritmo de
codificação. Assim, bastava que o receptor da informação conhecesse esse
algoritmo para poder extraí-la. No entanto, se um intruso tivesse posse desse
algoritmo, também poderia efetuar um processo de decifragem, caso capturasse
os dados criptografados. Há ainda outro problema: imagine que a pessoa A
tivesse que enviar uma informação criptografada à pessoa B esta última teria que
conhecer o algoritmo usado. Imagine agora que uma pessoa C também
precisasse receber uma informação da pessoa A, porém a pessoa C não poderia
descobrir qual é a informação a ser enviada à pessoa B. Se a pessoa C
capturasse a informação enviada à pessoa B, também conseguiria decifrá-la, pois
quando a pessoa A enviou sua informação, a pessoa C também teve que
conhecer o algoritmo usado. Para a pessoa A evitar esse problema, a única
solução seria utilizar um algoritmo diferente para cada receptor.
Com o uso de chaves, um emissor pode usar o mesmo algoritmo (o mesmo
método) para vários receptores. Basta que cada um receba uma chave diferente.
Além disso, caso um receptor perca ou exponha determinada chave, é possível
trocá-la, mantendo-se o mesmo algoritmo.

Você já deve ter ouvido falar de chave de 64 bits, chave de 128 bits e assim por
diante. Esses valores expressam o tamanho de uma determinada chave. Quanto
mais bits forem utilizados, mais segura será a criptografia. Exemplo:
Caso um algoritmo use chaves de 8 bits, apenas 256 chaves poderão ser usadas
na decodificação, pois 2 elevado a 8 é 256. Isso deixa claro que 8 bits é inseguro,
pois até uma pessoa é capaz de gerar as 256 combinações (embora demore),
imagine então um computador! Porém, se forem usados 128 ou mais bits para
chaves (faça 2 elevado a 128 para ver o resultado), teremos uma quantidade
extremamente grande de combinações, deixando a informação criptografada bem
mais segura.
Princípios de Sistemas de Informação
                1º Semestre de 2011

Há dois tipos de chaves criptográficas: Chaves simétricas e assimétricas.

Chave simétrica
Esse é um tipo de chave mais simples, onde o emissor e o receptor fazem uso da
mesma chave, isto é, uma única chave é usada na codificação e na decodificação
da informação. Existem vários algoritmos que usam chaves simétricas, como o
DES, o IDEA, e o RC:

               Remetente                                Destinatário

Texto normal                      Texto cifrado                     Texto normal
                Encript                                  Decript




- DES (Data Encryption Standard): criado pela IBM em 1977, faz uso de chaves
de 56 bits. Isso corresponde a 72 quatrilhões de combinações. É um valor
absurdamente alto, mas não para um computador potente. Em 1997,
esse algoritmo foi quebrado por técnicas de "força bruta" (tentativa e erro) em um
desafio promovido na internet.

- IDEA (International Data Encryption Algorithm): criado em 1991 por James
Massey e Xuejia Lai, o IDEA é um algoritmo que faz uso de chaves de 128 bits e
que tem uma estrutura semelhante ao DES. Sua implementação em software é
mais fácil do que a implementação deste último;

- RC (Ron's Code ou Rivest Cipher): criado por Ron Rivest na empresa RSA
Data Security, esse algoritmo é muito utilizado em e-mails e faz uso de chaves
que vão de 8 a 1024 bits. Possui várias versões: RC2, RC4, RC5 e RC6.
Essencialmente, cada versão difere da outra por trabalhar com chaves maiores.
Há ainda outros algoritmos conhecidos, como o AES (Advanced Encryption
Standard) - que é baseado no DES - o 3DES, o Twofish e sua variante Blowfish,
entre outros.

O uso de chaves simétricas tem algumas desvantagens, fazendo com que sua
utilização não seja adequada em situações onde a informação é muito valiosa.
Para começar, é necessário usar uma grande quantidade de chaves caso muitas
pessoas ou entidades estejam envolvidas. Ainda, há o fato de que tanto o emissor
quanto o receptor precisam conhecer a mesma chave. A transmissão dessa chave
de um para o outro pode não ser tão segura e cair em "mãos erradas".

Chave assimétrica
Também conhecida como "chave pública", a chave assimétrica trabalha com duas
chaves: uma denominada privada e outra denominada pública. Neste método,
um emissor deve criar uma chave de decodificação e enviá-la ao receptor. Essa é
Princípios de Sistemas de Informação
                 1º Semestre de 2011

a chave pública. Outra chave deve ser criada para a codificação. Esta é a chave
privada, é secreta.

                                 RECEPTOR             Conteúdo Criptografado
                                                          !@#$!%
                     Conteúdo               PUB
        EMISSOR                                           !@#$%!
                     normal




                                                                        Internet




                     Conteúdo
                     normal            PRIV               !@#$!%
       RECEPTOR                                           !@#$%!

                                RECEPTOR
                                                     Conteúdo Criptografado



Entre os algoritmos que usam chaves assimétricas, têm-se o RSA (o mais conhecido) e o
Diffie-Hellman:

RSA (Rivest, Shamir and Adleman): criado em 1977 por Ron Rivest, Adi Shamir
e Len Adleman nos laboratórios do MIT (Massachusetts Institute of Technology), é
um dos algoritmos de chave assimétrica mais usados. Nele, números primos
(número primo é aquele que só pode ser dividido por 1 e por ele mesmo) são
utilizados da seguinte forma: dois números primos são multiplicados para se obter
um terceiro valor. Porém, descobrir os dois primeiros números a partir do terceiro
(ou seja, fazer uma fatoração) é muito trabalhoso. Se dois números primos
grandes (realmente grandes) forem usados na multiplicação, será necessário usar
muito processamento para descobri-los, tornando essa tarefa praticamente
inviável. Basicamente, a chave privada no RSA são os números multiplicados e a
chave pública é o valor obtido;

ElGamal: criado por Taher ElGamal, esse algoritmo faz uso de um problema
matemático conhecido por "logaritmo discreto" para se tornar seguro. Sua
utilização é freqüente em assinaturas digitais.

Existem ainda outros algoritmos, como o DSA (Digital Signature Algorithm), o
Schnorr (praticamente usado apenas em assinaturas digitais) e Diffie-Hellman.
Princípios de Sistemas de Informação
                  1º Semestre de 2011


                    Técnicas básicas de criptografia
Transposição - Cifra de transposição (algumas vezes chamada de cifra de permutação)
reorganiza a ordem dos bits, caracteres ou bloco de caracteres. Vejamos um exemplo
muito simples de transposição, as letras do texto original são embaralhadas. Com este
tipo de cifra, as letras originais do texto plano são preservadas, existe somente uma troca
de posições

NUCLEAR ==> ENCRIPTAÇÃO ==> LUCNARE

Substituição - Cifra de substituição troca os bits, caracteres ou blocos de caracteres por
outros (por exemplo, uma letra é trocada por outra). Um exemplo clássico de substituição
é a cifra de Cesar, que substitui as letras avançando três casas dentro do alfabeto.
Um exemplo também muito simples de cifra de substituição, as letras do texto plano são
trocadas por outras letras, números ou símbolos. Com este tipo de cifra as posições
originais das letras do texto plano são preservadas, mas as letras são substituídas por
outros caracteres.

NUCLEAR ==> ENCRIPTAÇÃO ==> O V D M F B S

Na nossa era da Informação e Internet, criptografia tem um papel central porque
viabiliza a comunicação segura, mais até, não teríamos uma Era da Informação se
não existisse criptografia, pois simplesmente o mundo comercial não entraria
nessa onda de trocar informação (e fazer negócios) por redes abertas se não
houvesse um meio de garantir sua confidencialidade.

Trata-se de um tema muito vasto, com muitos desdobramentos tecnológicos.


                                   Certificação Digital

Um recurso conhecido por certificação digital é muito utilizado com chaves públicas. Trata-se
de um meio que permite, por exemplo, provar que um certo documento eletrônico foi mesmo
emitido por uma determinada entidade ou pessoa. O receptor da informação usará a chave
pública fornecida pelo emissor para se certificar da origem. Além disso, a chave fica integrada
ao documento de forma que qualquer alteração por terceiros imediatamente a invalide.



                     Infraestrutura para Chaves Públicas
O PGP (Pretty Good Privacy) foi o primeiro sistema de segurança que ofereceu
criptografia de chave pública e assinatura digital de qualidade para as massas. Ficou
tão popular que virou o padrão OpenPGP e posteriormente recebeu várias
implementações livres. É largamente usado até hoje, principalmente em troca de e-
mails. Sua popularização exigiu que houvesse uma forma para as pessoas
Princípios de Sistemas de Informação
                 1º Semestre de 2011

encontrarem as chaves públicas de outras pessoas, que muitas vezes nem eram
conhecidas pelas primeiras. No começo dos tempos do PGP, havia sites onde as
pessoas publicavam suas chaves públicas para as outras encontrarem. Talvez esta foi
a forma mais rudimentar de PKI ou Public Key Infrastructure. PKI é um conjunto de
ferramentas que uma comunidade usa justamente para a classificação, busca e
integridade de suas chaves públicas. É um conjunto de idéias e não um padrão nem
um produto. Conceitos de PKI estão hoje totalmente integrados em produtos de
colaboração como o Lotus Notes da IBM, e seu uso é transparente ao usuário.

O PGP trata-se de um software de criptografia criado por Philip Zimmermman em
1991. A intenção de Zimmermman foi a de ajudar na defesa da liberdade
individual nos Estados Unidos e no mundo inteiro, uma vez que ele percebeu que
o uso do computador seria algo cada vez maior e que o direito à privacidade
deveria ser mantido nesse meio. Por ser disponibilizado de forma gratuita, o PGP
acabou se tornando um dos meios de criptografia mais conhecidos, principalmente
na troca de e-mails.
No PGP, chaves assimétricas são usadas. Além disso, para reforçar a segurança, o software
pode realizar um segundo tipo de criptografia através de um método conhecido como "chave
de sessão" que, na verdade, é um tipo de chave simétrica.
Um fato curioso a ser citado é que Zimmermman foi alvo de uma investigação policial que
durou quase 3 anos. Isso porque a legislação americana proíbe a exportação de software
criptográfico sem expressa autorização do governo. Porém, na investigação, ficou provado
que alguém sem identificação e não o próprio Zimmermman é que distribuiu o programa pela
internet. O PGP então passou a ser enviado para outros países através de uma brecha na
legislação americana: novas versões tiveram seu código-fonte publicado em livros.
Estes são exportados de forma legal, pois a lei americana proíbe a exportação do software,
mas o código impresso não é considerado programa.
Existem vários softwares baseados no PGP

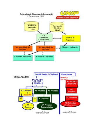
Modelo de PKI
Princípios de Sistemas de Informação
               1º Semestre de 2011



                Serviços de                          Serviços de
                 Diretório                            Diretório
                  LDAP                                 LDAP

                                    CA
                                Autoridade                              Política de
                               Certificadora                            Segurança


 RA Autoridade de              RA Autoridade de                  Clientes e Aplicações
     Registro                      Registro


Clientes e Aplicações        Clientes e Aplicações




                         Comitê Gestor / ICP-Brasil             Entre partes
NORMATIZAÇÃO                          MP 2200-2 Art. 10 § 1º   MP 2200-2
                                                               Art. 10 § 2º
CREDENCIAMENTO          AC-RAIZ                                         AC-RAIZES
                        BRASIL                   Dentro        Fora
                                                                        DIVERSAS

OPERAÇÃO
                                                                             AC
       AC Governo        AC Privadas        AC Privadas                   Privadas
           Dec 3.996

      AC                                                                AC Privadas
                        AC      AC Privadas

                                                                     AR Privadas
              AR                  AR Privadas                        Credenciadas
            Governo               Credenciadas
Princípios de Sistemas de Informação
                 1º Semestre de 2011

                              Certificados Digitais

Como posso ter certeza que estou acessando realmente o site de meu banco e não
um site impostor que quer roubar minha senha, e meu dinheiro? Não gostaria de
confiar em meus olhos só porque o site realmente se parece com o de meu banco.
Haveria alguma forma mais confiável para garantir isso?

Em 1996, a Netscape, fabricante do famoso browser, atacou este problema juntando
o que havia de melhor em criptografia de chave pública, PKI (através do padrão
X.509), mais parcerias com entidades confiáveis, e inventou o protocolo SSL (Secure
Socket Layer ou TLS, seu sucessor), e foi graças a este passo que a Internet tomou
um rumo de plataforma comercialmente viável para negócios, e mudou o mundo.

Para eu mandar minha senha com segurança ao site do banco, e poder movimentar
minha conta, o site precisa primeiro me enviar sua chave pública, que vem assinada
digitalmente por outra instituição de grande credibilidade. Em linhas gerais, os
fabricantes de browsers (Mozilla, Microsoft, etc) instalam em seus produtos os
certificados digitais dessas entidades, que são usadas para verificar a autenticidade
da chave pública e identidade do site do banco. Este, por sua vez, teve que passar
por um processo burocrático junto a essa entidade certificadora, provando ser quem
diz ser, para obter o certificado.

O SSL descomplicou essa malha de credibilidade, reduzindo o número de instituições
em quem podemos confiar, distribuindo essa confiança por todos os sites que
adquirirem um certificado SSL.

Na prática, funciona assim:


       1.Acesso pela primeira vez o site de uma empresa que parece ser idônea.

       2.Ele pede o número de meu cartão de crédito.

       3.Se meu browser não reclamou da segurança desse site, posso confiar nele
       porque...

       4....o site usa um certificado emitido por uma entidade que eu confio.


Pode-se verificar os certificados que o fabricante do browser instalou, acessando suas
configurações de segurança. Você vai encontrar lá entidades como VeriSign,
Thawte, Equifax, GeoTrust, Visa, entre outros.
Princípios de Sistemas de Informação
               1º Semestre de 2011




                  Informações de
              Identificação doTitular

             Chave Pública
               do Titular

              Nome da Autoridade
                 Certificadora




                           Autenticidade / Integridade


              Contrato nn                            Recebe
              ... ... ... ... ...   Tráfego
 ?            . ...... .... .....
              .. .. ... ... .. ..
              ......... .... ....
              .... ..... ..... ..    Armazenamento   Consulta
              . .... .... .......
Remetente                                                     Destinatário

     Remetente aparente = remetente real ? => Autenticidade

     Conteúdo aparente = conteúdo real ? => Integridade
Princípios de Sistemas de Informação
                 1º Semestre de 2011

A assinatura digital tem como objetivos:

   •    Garantir autenticidade do autor/conteúdo
   •    Garantir integridade do conteúdo
   •    Garante não repúdio como decorrência da autenticidade
   •    Garante sigilo com uso de criptografia
   •    Principal componente da ICP




       Criptografia
       e Hash                                                        Certificação
                                                                           Digital
                                  ICP
                        Assinatura Digital

Uso da função de HASH

                                                                                 Assinatura
   Emissor                                                                       Encriptada
                                                                     Emissor
                              Cálculo      Código hash único
         Documento           da função                          PRI            ##$%##%
                                hash            1486745
         do Emissor                                             V              Sr receptor:
                                                                               Documento
                                           Emissor                             com Assin.
             Código hash
                                                                               Digital
             Decriptograf.
                                         PUB
              1486745                                ##$%##%
  Receptor                                            Sr receptor:
                                     Cálculo          Documento
                                    da função         com Assin.                 Internet
              1486745                  hash           Digital
              Código hash
               Calculado
Princípios de Sistemas de Informação
                1º Semestre de 2011

Legalidade e Força Probatória

   •   Legislação com neutralidade tecnológica
   •   Leis modelo Nações Unidas - UNCITRAL
   •   Projetos de Lei no Congresso Nacional
   •   Decretos do Executivo Federal
   •   Medida Provisória 2.200 e Regulamentos
   •   Validade jurídica X Força probatória

Medida Provisória 2.200-2 24/08/2001

   •   Institui a ICP-Brasil e define sua estrutura
   •   Autenticidade e integridade com força de lei quando AC credenciada
       pela ICP-Brasil
   •   Equivalência legal documentos em papel e eletrônicos certificados pela
       AC/ICP-Brasil
   •   www.icpbrasil.gov.br


                          Firewall e Antivírus
O que é um firewall?

Um firewall é um software ou hardware que verifica informações oriundas da
Internet ou de uma rede e bloqueia-as ou permite que elas passem pelo seu
computador, dependendo das configurações do firewall.
Um firewall pode ajudar a impedir que hackers ou softwares mal-intencionados
(como worms) obtenham acesso ao seu computador através de uma rede ou da
Internet. Um firewall também pode ajudar a impedir o computador de enviar
software mal-intencionado para outros computadores. A ilustração a seguir mostra
como um firewall funciona:
Princípios de Sistemas de Informação
                   1º Semestre de 2011

O Firewall tem por objetivo aplicar uma política de segurança a um determinado
ponto de controle da rede. Sua função consiste em regular o tráfego de dados
entre redes distintas e impedir a transmissão e/ou recepção de acessos nocivos
ou não autorizados de uma rede para outra. Este conceito inclui os equipamentos
de filtros de pacotes e de proxy de aplicações, comumente associados a redes
TCP/IP.

Os primeiros sistemas firewall nasceram exclusivamente para suportar segurança
no conjunto de protocolos TCP/IP.

O termo inglês firewall faz alusão comparativa da função que este desempenha
para evitar o alastramento de acessos nocivos dentro de uma rede de
computadores a uma parede corta-fogo (firewall), que evita o alastramento de
incêndios pelos cômodos de uma edificação.

Existe na forma de software e hardware, ou na combinação de ambos (neste caso,
normalmente é chamado de "appliance"). A complexidade de instalação depende
do tamanho da rede, da política de segurança, da quantidade de regras que
autorizam o fluxo de entrada e saída de informações e do grau de segurança
desejado.

História

Os sistemas firewall nasceram no final dos anos 80, fruto da necessidade de criar
restrição de acesso entre as redes existentes. Nesta época a expansão das redes
acadêmicas e militares, que culminou com a formação da ARPANET e,
posteriormente, a Internet e a popularização dos primeiros computadores
tornaram-se um prato cheio para a incipiente comunidade hacker.
Casos de invasões de redes, de acessos indevidos a sistemas e de fraudes em
sistemas de telefonia começaram a surgir, e foram retratados no filme Jogos de
Guerra ("War Games"), de 1983. Em 1988, administradores de rede identificaram
o que se tornou a primeira grande infestação de vírus de computador e que ficou
conhecido como Internet Worm. Em menos de 24 horas, o worm escrito por
Robert T. Morris Jr disseminou-se por todos os sistemas da então existente
Internet (formado exclusivamente por redes de ensino e governamentais),
provocando um verdadeiro "apagão" na rede.

Primeira Geração (Filtros de Pacotes)
A tecnologia foi disseminada em 1988 através de pesquisa sustentada pela DEC;
Bill Cheswick e Steve Bellovin da AT&T desenvolvem o primeiro modelo para
prova de conceito; O modelo tratava-se de um filtro de pacotes responsável pela
avaliação de pacotes do conjunto de protocolos TCP/IP;
Apesar do principal protocolo de transporte TCP orientar-se a um estado de
conexões, o filtro de pacotes não tinha este objetivo inicialmente (uma possível
vulnerabilidade);
Princípios de Sistemas de Informação
                1º Semestre de 2011



Até hoje, este tipo de tecnologia é adotada em equipamentos de rede para permitir
configurações de acesso simples (as chamadas "listas de acesso" ou "access
lists"). O ipchains é exemplo recente de um firewall que utiliza a tecnologia desta
geração. Hoje o "ipchains" foi substituído pelo iptables que é nativo do Linux e com
maiores recursos.

Regras Típicas na Primeira Geração
   Restringir tráfego baseado no endereço IP de origem ou destino;
   Restringir tráfego através da porta (TCP ou UDP) do serviço.

Segunda Geração (Filtros de Estado de Sessão)
A tecnologia foi disseminada a partir de estudo desenvolvido no começo dos anos
90 pelo Bell Labs. Pelo fato de o principal protocolo de transporte TCP orientar-se
por uma tabela de estado nas conexões, os filtros de pacotes não eram
suficientemente efetivos se não observassem estas características;
Foram chamados também de firewall de circuito.

Regras Típicas na Segunda Geração
   Todas as regras da 1.ª Geração;
   Restringir o tráfego para início de conexões (NEW);
   Restringir o tráfego de pacotes que não tenham sido iniciados a partir da
     rede protegida (ESTABLISHED);
   Restringir o tráfego de pacotes que não tenham número de sequência
     corretos.

Firewall StateFul:

Armazena o estado das conexões e filtra com base nesse estado. Três estados
para uma conexão: - NEW: Novas conexões;- - ESTABLISHED: Conexões já
estabelecidas; - RELATED: Conexões relacionadas a outras existentes.

Terceira Geração (Gateway de Aplicação - OSI)
Baseado nos trabalhos de Gene Spafford (co-autor do livro Practical Unix and
Internet Security), Marcos Ranum (fundador da empresa TIS), e Bill Cheswick;
Também são conhecidos como "Firewall de Aplicação" ou "Firewall Proxy";
Foi nesta geração que se lançou o primeiro produto comercial em 13 de Junho de
1991—o SEAL da DEC. Diversos produtos comerciais surgiram e se
popularizaram na década de 90, como : Raptor, Gauntlet (que tinha sua versão
gratuita batizada de TIS) e Sidewinder, entre outros;
Não confundir com o conceito atual de ''Firewall'' de Aplicação: firewalls de
camada de Aplicação eram conhecidos desta forma por implementarem o conceito
de Proxy e de controle de acesso em um único dispositivo (o Proxy Firewall), ou
seja, um sistema capaz de receber uma conexão, decodificar protocolos na
Princípios de Sistemas de Informação
                1º Semestre de 2011

camada de aplicação e interceptar a comunicação entre cliente/servidor para
aplicar regras de acesso.

Regras Típicas na Terceira Geração
    Todas as regras das gerações anteriores;
    Restringir acesso FTP a usuários anônimos;
    Restringir acesso HTTP para portais de entretenimento;
    Restringir acesso a protocolos desconhecidos na porta 443 (HTTPS).

Quarta Geração e subsequentes
O firewall consolida-se como uma solução comercial para redes de comunicação
TCP/IP. Diversas empresas como StoneSoft, Fortinet, SonicWALL, Juniper,
Checkpoint, BRconnection e Cisco desenvolvem soluções que ampliam
características anteriores:
    Stateful Inspection para inspecionar pacotes e tráfego de dados baseado
       nas características de cada aplicação, nas informações associadas a todas
       as camadas do modelo OSI (e não apenas na camada de rede ou de
       aplicação) e no estado das conexões e sessões ativas.
    Prevenção de Intrusão para fins de identificar o abuso do protocolo TCP/IP
       mesmo em conexões aparentemente legítimas.
    Deep Packet Inspection associando as funcionalidades do Stateful
       Inspection com as técnicas dos dispositivos IPS.

A partir do início dos anos 2000, a tecnologia de Firewall foi aperfeiçoada para ser
aplicada também em estações de trabalho e computadores domésticos (o
chamado "Firewall Pessoal"), além do surgimento de soluções de firewall dedicado
a servidores e aplicações específicas (como servidores Web e banco de dados).

Classificação

Os sistemas firewall podem ser classificados da seguinte forma:

Filtros de Pacotes

Estes sistemas analisam individualmente os pacotes à medida que estes são
transmitidos, verificando as informações das camada de enlace (camada 2 do
modelo ISO/OSI) e de rede (camada 3 do modelo ISO/OSI).

As regras podem ser formadas indicando os endereços de rede (de origem e/ou
destino) e as portas TCP/IP envolvidas na conexão. A principal desvantagem
desse tipo de tecnologia para a segurança reside na falta de controle de estado do
pacote, o que permite que agentes maliciosos possam produzir pacotes simulados
(com endereço IP falsificado, técnica conhecida como IP Spoofing), fora de
contexto ou ainda para serem injetados em uma sessão válida. Esta tecnologia foi
amplamente utilizada nos equipamentos de 1a.Geração (incluindo roteadores),
Princípios de Sistemas de Informação
                1º Semestre de 2011

não realizando nenhum tipo de decodificação do protocolo ou análise na camada
de aplicação.

Proxy Firewall ou Gateways de Aplicação

Os conceitos de gateways de aplicação (application-level gateways) e "bastion
hosts" foram introduzidos por Marcus Ranum em 1995. Trabalhando como uma
espécie de eclusa, o firewall de proxy trabalha recebendo o fluxo de conexão,
tratando as requisições como se fossem uma aplicação e originando um novo
pedido sob a responsabilidade do mesmo firewall (non-transparent proxy) para o
servidor de destino. A resposta para o pedido é recebida pelo firewall e analisada
antes de ser entregue para o solicitante original.

Os gateways de aplicações conectam as redes corporativas à Internet através de
estações seguras (chamadas de bastion hosts) rodando aplicativos especializados
para tratar e filtrar os dados (os proxy firewalls). Estes gateways, ao receberem as
requisições de acesso dos usuários e realizarem uma segunda conexão externa
para receber estes dados, acabam por esconder a identidade dos usuários nestas
requisições externas, oferecendo uma proteção adicional contra a ação dos
crackers.

Desvantagens
 Para cada novo serviço que aparece na Internet, o fabricante deve desenvolver o
seu correspondente agente de Proxy. Isto pode demorar meses, tornando o cliente
vulnerável enquanto o fabricante não liberta o agente específico. A instalação,
manutenção e atualização dos agentes do Proxy requerem serviços
especializados e podem ser bastante complexos e caros;
 Os proxies introduzem perda de desempenho na rede, já que as mensagens
devem ser processadas pelo agente do Proxy. Por exemplo, o serviço FTP manda
um pedido ao agente do Proxy para FTP, que por sua vez interpreta a solicitação
e fala com o servidor FTP externo para completar o pedido;
 A tecnologia atual permite que o custo de implementação seja bastante reduzido
ao utilizar CPUs de alto desempenho e baixo custo, bem como sistemas
operacionais abertos (Linux), porém, exige-se manutenção específica para
assegurar que seja mantido nível de segurança adequado (ex.: aplicação de
correções e configuração adequada dos servidores).

Stateful Firewall (Firewall de Estado de Sessão)

Os firewalls de estado foram introduzidos originalmente em 1991 pela empresa
DEC com o produto SEAL, porém, não foi até 1994, com os israelenses da
Checkpoint, que a tecnologia ganharia maturidade suficiente. O produto Firewall-1
utilizava a tecnologia patenteada chamada de Stateful Inspection, que tinha
capacidade para identificar o protocolo dos pacotes transitados e "prever" as
Princípios de Sistemas de Informação
                1º Semestre de 2011

respostas legítimas. Na verdade, o firewall guardava o estado de todas as últimas
transações efetuadas e inspecionava o tráfego para evitar pacotes ilegítimos.

Posteriormente surgiram vários aperfeiçoamentos, que introduziram o Deep
Packet Inspection, também conhecido como tecnologia SMLI (Stateful Multi-Layer
Inspection), ou seja Inspeção de Total de todas as camadas do modelo ISO/OSI (7
camadas). Esta tecnologia permite que o firewall decodifique o pacote,
interpretando o tráfego sob a perspectiva do cliente/servidor, ou seja, do protocolo
propriamente dito e inclui técnicas específicas de identificação de ataques.

Com a tecnologia SMLI/Deep Packet Inspection, o firewall utiliza mecanismos
otimizados de verificação de tráfego para analisá-los sob a perspectiva da tabela
de estado de conexões legítimas. Simultaneamente, os pacotes também vão
sendo comparados a padrões legítimos de tráfego para identificar possíveis
ataques ou anomalias. A combinação permite que novos padrões de tráfegos
sejam entendidos como serviços e possam ser adicionados às regras válidas em
poucos minutos.

Supostamente a manutenção e instalação são mais eficientes (em termos de
custo e tempo de execução), pois a solução se concentra no modelo conceitual do
TCP/IP. Porém, com o avançar da tecnologia e dos padrões de tráfego da Internet,
projetos complexos de firewall para grandes redes de serviço podem ser tão
custosos e demorados quanto uma implementação tradicional.

Firewall de Aplicação

Com a explosão do comércio eletrônico, percebeu-se que mesmo a última
tecnologia em filtragem de pacotes para TCP/IP poderia não ser tão efetiva quanto
se esperava. Com todos os investimentos dispendidos em tecnologia de stateful
firewalls, os ataques continuavam a prosperar de forma avassaladora. Somente a
filtragem dos pacotes de rede não era mais suficiente. Os ataques passaram a se
concentrar nas características (e vulnerabilidades) específicas de cada aplicação.
Percebeu-se que havia a necessidade de desenvolver um novo método que
pudesse analisar as particularidades de cada protocolo e tomar decisões que
pudessem evitar ataques maliciosos contra uma rede.

Apesar de o projeto original do TIS Firewall concebido por Marcos Ranum já se
orientar a verificação dos métodos de protocolos de comunicação, o conceito atual
de Firewall de Aplicação nasceu principalmente pelo fato de se exigir a
concentração de esforços de análise em protocolos específicos, tais como
servidores Web e suas conexões de hipertexto HTTP. A primeira implementação
comercial nasceu em 2000 com a empresa israelense Sanctum, porém, o conceito
ainda não havia sido amplamente difundido para justificar uma adoção prática.
Princípios de Sistemas de Informação
                1º Semestre de 2011

Se comparado com o modelo tradicional de Firewall -- orientado a redes de dados,
o Firewall de Aplicação é frequentemente instalado junto à plataforma da
aplicação, atuando como uma espécie de procurador para o acesso ao servidor
(Proxy).

Alguns projetos de código-aberto, como por exemplo o ModSecurity[1] para
servidores Apache, têm por objetivo facilitar a disseminação do conceito para as
aplicações Web.

Vantagens
Pode suprir a deficiência dos modelos tradicionais e mapear todas as transações
específicas que acontecem na camada da aplicação Web proprietária;
Por ser um terminador do tráfego SSL, pode avaliar hipertextos criptografadas
(HTTPS) que originalmente passariam despercebidos ou não analisados por
firewalls tradicionais de rede;

Desvantagens
Pelo fato de embutir uma grande capacidade de avaliação técnica dos métodos
disponibilizados por uma aplicação (Web), este tipo de firewall exige um grande
poder computacional—geralmente traduzido para um grande custo de
investimento;
 Ao interceptar aplicações Web e suas interações com o cliente (o navegador de
Web), pode acabar por provocar alguma incompatibilidade no padrão de
transações (fato que exigirá, sem sombra de dúvidas, um profundo trabalho de
avaliação por parte dos implementadores);
 Alguns especialistas ou engenheiros de tecnologia refutam o firewall de aplicação
baseando-se nas seguintes argumentações: A tecnologia introduz mais um ponto
de falha sem adicionar significativos avanços na tecnologia de proteção;
 O firewall e o IDS/IPS já seriam suficientes para cobrir grande parte dos riscos
associados a aplicação Web;
 A tecnologia ainda precisa amadurecer o suficiente para ser considerada um
componente indispensável de uma arquitetura de segurança;

Certamente esses argumentos serão bastante discutidos ao longo dos próximos
anos como um imperativo para determinar a existência desta tecnologia no futuro.

Adm-Firewall

Com a necessidade de aumentar a segurança da informação dentro das empresas
surgiram os Adm-Firewalls que tratam o acesso interno dos colaboradores à
Internet, filtrando o conteúdo acessado, permitindo somente sites que não
prejudicam a segurança da rede e a produtividade, controlando o consumo de
banda e definido regras de acesso a porta. O Firewall Administrado facilita o
gerencimento da rede da empresa pelo Administrador de Rede, já que permite
Princípios de Sistemas de Informação
                1º Semestre de 2011

inúmeras configurações de acesso, liberação e bloqueio, tornando o a rede mais
segura.


                                  Antivírus
Os antivírus são programas de computador desenvolvidos para prevenir, detectar
e eliminar vírus de computador.

Existe uma grande variedade de antivírus, a diferença entre eles está nos métodos
de detecção, no preço e nas funcionalidades.
O segredo do antivírus é mantê-lo atualizado, e essa é uma tarefa que a maioria
deles já faz automaticamente, bastando estar conectado à internet para a
atualização ser baixada do site do fabricante e estar configurado para isso.

O antivírus funciona com um banco de dados chamado de lista de definição. Essa
lista contém informações para que o antivírus consiga identificar quais arquivos
são bons e quais são maliciosos. Em outras palavras, para que ele consiga
detectar um vírus, é necessário que esse vírus esteja na lista definição. Esse é o
motivo pelo qual os antivírus requerem atualização constante: para detectar os
vírus mais recentes, a lista de definição precisa ser a mais nova possível. As
companhias antivírus capturam os vírus que estão circulando na rede e também
recebem exemplares de seus usuários para atualizar a sua lista de definição.

Existem algumas técnicas, conhecidas genericamente pelo termo de heurística
que analisa a estrutura de um arquivo e, algumas vezes, também o seu
funcionamento. Estas técnicas permitem que um antivírus detecte um vírus que
ainda não está presente em sua lista de definição

Vírus de Computador

Em informática, um vírus é um programa malicioso desenvolvido por
programadores que, tal como um vírus biológico, infecta o sistema, faz cópias de
si mesmo e tenta se espalhar para outros computadores, utilizando-se de diversos
meios.

A maioria das contaminações ocorre pela ação do usuário, executando o arquivo
infectado recebido como um anexo de um e-mail. A contaminação também pode
ocorrer por meio de arquivos infectados em pendrives ou CDs. A segunda causa
de contaminação é por Sistema Operacional desatualizado, sem correções de
segurança, que poderiam corrigir vulnerabilidades conhecidas dos sistemas
operacionais ou aplicativos, que poderiam causar o recebimento e execução do
vírus inadvertidamente. Ainda existem alguns tipos de vírus que permanecem
ocultos em determinadas horas, entrando em execução em horas especificas.
Princípios de Sistemas de Informação
                1º Semestre de 2011

A primeira contaminação por um vírus de computador, ocorreu em 1988, utilizando
uma BBS como meio. Sendo assim, John McAfee, programador da Lockheed Air
Corporation, empresa de aviação americana, desenvolveu o VirusScan, primeira
vacina conhecida.

Um dos principais motivos que levam à criação de novos vírus é justamente fazer
com eles se espalhem e fiquem nos atormentando por dias, semanas, meses,
anos, décadas, séculos ou até milênios. Seus criadores procuram
incessantemente falhas em sistemas operacionais, servidores de internet ou
aplicativos conhecidos e que estejam instalados na maioria dos computadores do
mundo. Uma vez descoberta a brecha, o vírus é lançado. Espalha-se com rapidez
assustadora e em poucas horas provoca caos na internet e grandes prejuízos.

.

Os vírus de computador apareceram e propagaram-se em larga escala devido à
má gestão e programação de certos produtos que foram lançados para o mercado
antes de serem devidamente testados.

Classificação dos vírus de computador:

Vírus de Boot

Um dos primeiros tipos de vírus conhecido, o vírus de boot infecta a parte de
inicialização do sistema operacional. Assim, ele é ativado quando o disco rígido é
ligado e o sistema operacional é carregado.

Time Bomb

Os vírus do tipo "bomba-relógio" são programados para se ativarem em
determinados momentos, definidos pelo seu criador. Uma vez infectando um
determinado sistema, o vírus somente se tornará ativo e causará algum tipo de
dano no dia ou momento previamente definido. Alguns vírus se tornaram famosos,
como o "Sexta-Feira 13", "Michelangelo", "Eros" e o "1º de Abril (Conficker)".

Worm ou vermes (minhocas)

Como o interesse de fazer um vírus é ele se espalhar da forma mais abrangente
possível, os seus criadores por vezes, deixaram de lado o desejo de danificar o
sistema dos usuários infectados e passaram a programar seus vírus de forma que
apenas se repliquem, sem o objetivo de causar graves danos ao sistema. Desta
forma, os seus autores visam a tornar suas criações mais conhecidas na Internet.
Este tipo de vírus passou a ser chamada de verme ou worm. Eles estão mais
aperfeiçoados, já há uma versão que ao atacar a máquina hospedeira, não só se
replica, mas também se propaga pela internet, pelos e-mails que estão registrados
Princípios de Sistemas de Informação
                1º Semestre de 2011

no cliente de e-mail, infectando as máquinas que abrirem aquele e-mail,
reiniciando o ciclo.

Trojans ou cavalos de Tróia

Certos vírus trazem em seu bojo um código a parte, que permite a um estranho
acessar o micro infectado ou coletar dados e enviá-los pela Internet para um
desconhecido, sem notificar o usuário. Estes códigos são denominados de Trojans
ou cavalos de Tróia.
Inicialmente, os cavalos de Tróia permitiam que o micro infectado pudesse receber
comandos externos, sem o conhecimento do usuário. Desta forma o invasor
poderia ler, copiar, apagar e alterar dados do sistema. Atualmente os cavalos de
Tróia agora procuram roubar dados confidenciais do usuário, como senhas
bancárias.

Os vírus eram no passado, os maiores responsáveis pela instalação dos cavalos
de Tróia, como parte de sua ação, pois eles não têm a capacidade de se replicar.
Atualmente, os cavalos de Tróia não mais chegam exclusivamente transportados
por vírus, agora são instalados quando o usuário baixa um arquivo da internet e o
executa. Prática eficaz devido a enorme quantidade de e-mails fraudulentos que
chegam às caixas postais dos usuários. Tais e-mails contêm um endereço na Web
para a vítima baixar o cavalo de Tróia, ao invés do arquivo que a mensagem diz
ser. Esta prática se denomina phishing, expressão derivada do verbo to fish,
"pescar" em inglês. Atualmente, a maioria dos cavalos de Tróia visa a sites
bancários, "pescando" a senha digitada pelos usuários dos micros infectados. Há
também cavalos de Tróia que ao serem baixados da internet "guardados" em
falsos programas ou em anexos de e-mail, encriptografam os dados e os
comprimem no formato ZIP. Um arquivo. txt dá as "regras do jogo": os dados
foram "seqüestrados" e só serão "libertados" mediante pagamento em dinheiro
para uma determinada conta bancária, quando será fornecido o código
restaurador.

Também os cavalos de tróia podem ser usados para levar o usuário para sites
falsos, onde sem seu conhecimento, serão baixados trojans para fins criminosos,
como aconteceu com os links do google, pois uma falha de segurança poderia
levar um usuário para uma página falsa. Por este motivo o serviço esteve fora do
ar por algumas horas para corrigir esse bug, pois caso contrário as pessoas que
não distinguissem o site original do falsificado seriam afetadas.

Outra conseqüência é o computador tornar-se um zumbi e, sem que o usuário
perceba, executar ações como enviar Spam, se auto-enviar para infectar outros
computadores e fazer ataques a servidores (normalmente um DDoS, um acrônimo
em inglês para Distributed Denial of Service – em português, ataque distribuído de
negação de serviço). Ainda que apenas um micro de uma rede esteja infectado,
este pode consumir quase toda a banda de conexão com a internet realizando
Princípios de Sistemas de Informação
                1º Semestre de 2011

essas ações mesmo que o computador esteja sem utilização, apenas ligado. O
objetivo, muitas vezes é criar uma grande rede de computadores zumbis que,
juntos, possam realizar um grande ataque a algum servidor que o autor do vírus
deseja "derrubar" ou causar grande lentidão.

Hijackers

Hijackers são programas ou scripts que "sequestram" navegadores de Internet.
Quando isso ocorre, o hijacker altera a página inicial do browser e impede o
usuário de mudá-la, exibe propagandas em pop-ups ou janelas novas, instala
barras de ferramentas no navegador e podem impedir acesso a determinados
sites (como sites de software antivírus, por exemplo).


Estado Zumbi

O estado zumbi em um computador ocorre quando é infectado e está sendo
controlado por terceiros. Podem usá-lo para disseminar, vírus, keyloggers, e
procedimentos invasivos em geral. Usualmente esta situação ocorre pelo fato da
máquina estar com seu Firewall e ou Sistema Operacional desatualizados.
Segundo estudos na área, um computador que está na internet nessas condições
tem quase 50% de chance de se tornar uma máquina zumbi, que dependendo de
quem está controlando, quase sempre com fins criminosos, como acontece vez ou
outra, quando crakers são presos por formar exércitos zumbis para roubar dinheiro
das contas correntes e extorquir.

Vírus de Macro

Os vírus de macro (ou macro vírus) vinculam suas macros a modelos de
documentos gabaritos e a outros arquivos de modo que, quando um aplicativo
carrega o arquivo e executa as instruções nele contidas, as primeiras instruções
executadas serão as do vírus.

Vírus de macro são parecidos com outros vírus em vários aspectos: são códigos
escritos para que, sob certas condições, este código se "reproduz", fazendo uma
cópia dele mesmo. Como outros vírus, eles podem ser escritos para causar danos,
apresentar uma mensagem ou fazer qualquer coisa que um programa possa fazer.

Resumindo, um vírus de macro infecta os arquivos do Microsoft Office (.doc -
word, .xls - excel, .ppt - power point, .mdb - access.)
Princípios de Sistemas de Informação
                1º Semestre de 2011


Novos meios

Muito se fala de prevenção contra vírus de computador em computadores
pessoais, o famoso PC, mas pouca gente sabe que com a evolução, aparelhos
que tem acesso à internet, como muitos tipos de telefones celulares, handhelds,
VOIP, etc podem estar atacando e prejudicando a performance dos aparelhos em
questão. Por enquanto são casos isolados, mas o temor entre especialistas em
segurança digital é que com a propagação de uma imensa quantidade de
aparelhos com acesso à internet, hackers e crackers irão se interessar cada vez
mais por atacar esses novos meios de acesso a web. Também se viu
recentemente que vírus podem chegar em produtos eletrônicos defeituosos, como
aconteceu recentemente com iPODS da Apple, que trazia um "inofensivo" vírus
(qualquer antivírus o elimina, antes que ele elimine alguns arquivos contidos no
iPOD), nessas situações, avisar o fabricante é essencial para evitar danos muito
grandes.


                              Crimes Digitais

Crime digital ou cibercrime são práticas criminosas utilizando meios eletrônicos
como a Internet. Uso das novas tecnologias para ações ilícitas como roubo,
chantagem, difamação, calúnia e violações aos Direitos Humanos fundamentais.
Crime informático, segundo Guimarães e Furlaneto Neto (2003), significa
“qualquer conduta ilegal, não ética, ou não autorizada que envolva o
processamento automático de dados e/ou transmissão de dados.”
O crime digital pode acarretar danos tanto pessoais como empresariais. Os
danos pessoais são obtidos no envio de mensagens com conteúdo pejorativo,
falso ou pessoal em nome da pessoa, utilizando somente os dados dos e-mails,
na movimentação de contas bancárias com o intuito de fazer transações, saques
ou até mesmo pagamento de contas, na utilização de dados de cartão de crédito
para fazer compras e na divulgação de fotos ou imagens com intenção de causar
danos morais.
As empresas também sofrem com estas invasões nos seus dados e informações
confidencias. Os crimes digitais ocasionam não somente danos financeiros, mas
também danos empresariais, visto que as organizações têm que fazer novamente
a manutenção das máquinas danificadas.
É difícil contabilizar o custo dos crimes digitais devido à dificuldade de haver uma
avaliação de bens, além da organização ter sua credibilidade abalada junto aos
seus clientes. Geralmente, estes roubos possuem ligações com pessoas da
própria organização, já que elas sabem onde estão todas as informações
importantes e necessárias.
Princípios de Sistemas de Informação
                1º Semestre de 2011

Os crimes envolvendo sistemas computacionais vêm despertando a atenção de
organizações do mundo todo. Com a evolução rápida da tecnologia o número de
usuários de computadores aumenta diariamente e conseqüentemente também
aumentam os delitos cometidos através dos sistemas informatizados.


No que tange ao assunto de crimes digitais a nomenclatura mais conhecida é o
hacker, embora o termo hacker tenha diversas subdivisões.
Segundo Ramalho Terceiro (2002):

Genericamente HACKER é uma denominação para alguém que possui uma
grande habilidade em computação. Cracker, black-hat ou script kiddie neste
ambiente denomina aqueles hackers que tem como hobby atacar computadores.
Portanto a palavra hacker é gênero e o craker espécie.

O hacker propriamente dito é um sujeito que possui profundos conhecimentos em
computadores e sistemas informatizados, pode invadir sistemas e detectar falhas,
porém não destrói a informação, usa suas habilidades para invasão apenas pela
curiosidade ou conhecimento. O cracker tem os mesmos conhecimentos que um
hacker porém usa seus conhecimentos para destruir sistemas ou obter vantagens,
é considerado um vândalo no mundo dos computadores. O phreaker é
especialista em telefonia, suas atividades incluem a obtenção de ligações gratuitas
e escutas ilegais. O lammer é o iniciante no mundo hacker, tem poucos
conhecimentos e não mede esforços em pedir informações pela internet, também
faz questão de que todos saibam sobre suas atividades envolvendo atividades
ilegais. Wannabe é também um iniciante que usa os programas prontos
desenvolvidos pelos hackers.
Há cerca de 20 anos, hackers eram aficionados em informática, conheciam muitas
linguagens de programação e quase sempre jovens, que criavam seus vírus, para
muitas vezes, saber o quanto eles poderiam se propagar.

Hoje em dia o cracker é completamente diferente; são pessoas que atacam outras
máquinas com fins criminosos com um objetivo traçado: capturar senhas
bancárias, números de conta e informações privilegiadas que lhes despertem a
atenção.
Porém, já se criou um verdadeiro mercado negro de vírus de computador, onde
certos sites, principalmente russos, disponibilizam downloads de vírus e kits para
qualquer um que puder pagar virar um Cracker, o que é chamado de terceirização
da "atividade".
Em geral um hacker não gosta de ser confundido com um cracker.
Princípios de Sistemas de Informação
                1º Semestre de 2011

A LEGISLAÇÃO BRASILEIRA ACERCA DE CRIMES DIGITAIS

 “[...] nem sempre o Direito acompanha a evolução da sociedade e à medida que
esta evolui, reclama por parte deste, novas formas de procedimentos e novos
tipos legais que ampare e, resguarde os frutos oriundos desta evolução”
(RAMALHO, 2002).

As legislações utilizadas em discussões sobre internet atualmente são embasadas
em conceitos de Direito Constitucional, Direito Civil, Direito Penal, Direito
Internacional Público e Privado e também às legislações especiais como o
Estatuto da Criança e do Adolescente (Lei 9.610/98), Lei do Direito Autoral (Lei
9.610/98), Lei do Software (Lei 9.609/96), Lei da Escuta Telefônica (Lei 9.296/96),
entre outras. Ainda pode-se dividir o Direito de Informática em Direito Civil da
Informática e Direito Penal da Informática. O Direito Civil da Informática passaria a
concentrar seus estudos no conjunto de normas para regulamentação de relações
privadas que envolva a aplicação da informática, como computadores, sistemas,
direitos autorais, documentos eletrônicos, assinaturas digitais. Já o Direito Penal
de informática seria o conjunto de normas destinadas a regulamentar a prevenção,
repressão e punição aos fatos que atentem contra o acesso, uso, exploração,
segurança, transmissão e sigilo.

INFRAÇÕES DIGITAIS MAIS FREQUENTES NA VIDA COMUM DO USUÁRIO
DO BEM

Falar em um chat que alguém cometeu algum crime (ex. ele é um ladrão...)
Calúnia Art.138 do C.P.

Dar forward para várias pessoas de um boato eletrônico
Difamação Art.139 do C.P.

Enviar um e-mail para a Pessoa dizendo sobre características dela (gorda, feia,
etc).
Injúria Art.140 do C.P.

Enviar um e-mail dizendo que vai “pegar” a pessoa.
Ameaça Art.147 do C.P.

Enviar um e-mail para terceiros com informação considerada confidencial
Divulgação de segredo Art.153 do C.P.

Fazer um saque eletrônico no internet banking com os dados de conta do cliente
Furto Art.155 do C.P.

Enviar um vírus que destrua equipamento ou conteúdos
Dano Art.163 do C.P.
Princípios de Sistemas de Informação
                1º Semestre de 2011

Copiar um conteúdo e não mencionar a fonte, baixar MP3 que não tenha controle
como o WMF
Violação ao direito autoral Art.184 do C.P.

Criar uma Comunidade Online que fale sobre pessoas e religiões
Escárnio por motivo de religião Art.208 do C.P.

Divulgar um banner para sites pornográficos.
Favorecimento da prostituição Art.228 do C.P.

Colocar foto em Comunidade Online com aquele "dedo"
Ato obsceno Art.233 do C.P.

Criar uma Comunidade dizendo "quando eu era criança, eu roubei a loja tal…"
Incitação ao Crime Art.286 do C.P.

Criar uma Comunidade para ensinar como fazer "um gato"
Apologia de crime ou criminoso Art.287 do C.P.

Enviar e-mail com remetente falso (caso comum de spam)
Falsa identidade Art.307 do C.P.

Fazer cadastro com nome falso em uma loja virtual
Inserção de dados falsos em sistema de informações Art.313-A do C.P.

Entrar na rede da empresa ou de concorrente e mudar informações (mesmo que
com uso de um software).
Adulterar dados em sistema de informações Art.313-B do C.P.

Se você recebeu um spam e resolve devolver com um vírus, ou com mais spam
Exercício arbitrário das próprias razões Art.345 do C.P.

Participar do Cassino Online
Jogo de azar Art.50 da L.C.P.

Falar em um Chat que alguém é isso ou aquilo por sua cor
Preconceito ou Discriminação Raça – Cor – Etnia - Etc.
Art.20 da Lei 7.716/89

Ver ou enviar fotos de crianças nuas online
Pedofilia Art.247 da Lei 8.069/90 "ECA"

Usar logomarca de empresa em um link na página da internet, em uma
comunidade, em um material, sem autorização do titular, no todo ou em parte, ou
imitá-la de modo que possa induzir a confusão.
Princípios de Sistemas de Informação
                  1º Semestre de 2011

Crime contra a propriedade industrial Art.195 da Lei 9.279/96

Empregar meio fraudulento, para desviar, em proveito próprio ou alheio, clientela
de outrem, por exemplo, uso da marca do concorrente como palavra-chave ou
link patrocinado em buscador.
Crime de Concorrência Desleal Art.195 da Lei 9.279/96

Monitoramento não avisado previamente, coleta de informações espelhadas, uso
de spoofing Page.
Interceptação de comunicações de informática Art.10 da Lei 9.296/96.

Usar copia de software sem ter a licença para tanto.
Crimes Contra Software - "Pirataria"
Art.12 da Lei 9.609/98

Fonte: Tabela de Infrações Digitais Mais Freqüentes na Vida Comum do Usuário do Bem (PECK, Patricia
2005).

Percebe-se que os crimes envolvendo sistemas computacionais crescem de
acordo com o número de usuários da rede mundial de computadores. Os
criminosos geralmente se aproveitam de novas tecnologias que por suas
vulnerabilidades podem ser usadas como ferramentas para a prática criminosa.
Outro fator muito importante e frágil nem sempre são os sistemas computacionais
propriamente ditos e sim os usuários e operadores de sistemas que por sua
ingenuidade ou estado emocional facilitam a ocorrência de uma fraude
informática.

Psi apostila2

  • 1.
    Princípios de Sistemasde Informação 1º Semestre de 2011 CRIPTOGRAFIA O termo criptografia surgiu da fusão das palavras gregas "kryptós" e "gráphein", que significam "oculto" e "escrever", respectivamente. Trata-se de um conjunto de conceitos e técnicas que visa codificar uma informação de forma que somente o emissor e o receptor possam acessá-la, evitando que um intruso consiga interpretá-la. Para isso, uma série de técnicas é usada e muitas outras surgem com o passar do tempo. Na computação, as técnicas mais conhecidas envolvem o conceito de chaves, as chamadas chaves criptográficas. Trata-se de um conjunto de bits baseado em um determinado algoritmo capaz de codificar e de decodificar informações. Se o receptor da mensagem usar uma chave incompatível com a chave do emissor, não conseguirá extrair a informação. Os primeiros métodos criptográficos existentes usavam apenas um algoritmo de codificação. Assim, bastava que o receptor da informação conhecesse esse algoritmo para poder extraí-la. No entanto, se um intruso tivesse posse desse algoritmo, também poderia efetuar um processo de decifragem, caso capturasse os dados criptografados. Há ainda outro problema: imagine que a pessoa A tivesse que enviar uma informação criptografada à pessoa B esta última teria que conhecer o algoritmo usado. Imagine agora que uma pessoa C também precisasse receber uma informação da pessoa A, porém a pessoa C não poderia descobrir qual é a informação a ser enviada à pessoa B. Se a pessoa C capturasse a informação enviada à pessoa B, também conseguiria decifrá-la, pois quando a pessoa A enviou sua informação, a pessoa C também teve que conhecer o algoritmo usado. Para a pessoa A evitar esse problema, a única solução seria utilizar um algoritmo diferente para cada receptor. Com o uso de chaves, um emissor pode usar o mesmo algoritmo (o mesmo método) para vários receptores. Basta que cada um receba uma chave diferente. Além disso, caso um receptor perca ou exponha determinada chave, é possível trocá-la, mantendo-se o mesmo algoritmo. Você já deve ter ouvido falar de chave de 64 bits, chave de 128 bits e assim por diante. Esses valores expressam o tamanho de uma determinada chave. Quanto mais bits forem utilizados, mais segura será a criptografia. Exemplo: Caso um algoritmo use chaves de 8 bits, apenas 256 chaves poderão ser usadas na decodificação, pois 2 elevado a 8 é 256. Isso deixa claro que 8 bits é inseguro, pois até uma pessoa é capaz de gerar as 256 combinações (embora demore), imagine então um computador! Porém, se forem usados 128 ou mais bits para chaves (faça 2 elevado a 128 para ver o resultado), teremos uma quantidade extremamente grande de combinações, deixando a informação criptografada bem mais segura.
  • 2.
    Princípios de Sistemasde Informação 1º Semestre de 2011 Há dois tipos de chaves criptográficas: Chaves simétricas e assimétricas. Chave simétrica Esse é um tipo de chave mais simples, onde o emissor e o receptor fazem uso da mesma chave, isto é, uma única chave é usada na codificação e na decodificação da informação. Existem vários algoritmos que usam chaves simétricas, como o DES, o IDEA, e o RC: Remetente Destinatário Texto normal Texto cifrado Texto normal Encript Decript - DES (Data Encryption Standard): criado pela IBM em 1977, faz uso de chaves de 56 bits. Isso corresponde a 72 quatrilhões de combinações. É um valor absurdamente alto, mas não para um computador potente. Em 1997, esse algoritmo foi quebrado por técnicas de "força bruta" (tentativa e erro) em um desafio promovido na internet. - IDEA (International Data Encryption Algorithm): criado em 1991 por James Massey e Xuejia Lai, o IDEA é um algoritmo que faz uso de chaves de 128 bits e que tem uma estrutura semelhante ao DES. Sua implementação em software é mais fácil do que a implementação deste último; - RC (Ron's Code ou Rivest Cipher): criado por Ron Rivest na empresa RSA Data Security, esse algoritmo é muito utilizado em e-mails e faz uso de chaves que vão de 8 a 1024 bits. Possui várias versões: RC2, RC4, RC5 e RC6. Essencialmente, cada versão difere da outra por trabalhar com chaves maiores. Há ainda outros algoritmos conhecidos, como o AES (Advanced Encryption Standard) - que é baseado no DES - o 3DES, o Twofish e sua variante Blowfish, entre outros. O uso de chaves simétricas tem algumas desvantagens, fazendo com que sua utilização não seja adequada em situações onde a informação é muito valiosa. Para começar, é necessário usar uma grande quantidade de chaves caso muitas pessoas ou entidades estejam envolvidas. Ainda, há o fato de que tanto o emissor quanto o receptor precisam conhecer a mesma chave. A transmissão dessa chave de um para o outro pode não ser tão segura e cair em "mãos erradas". Chave assimétrica Também conhecida como "chave pública", a chave assimétrica trabalha com duas chaves: uma denominada privada e outra denominada pública. Neste método, um emissor deve criar uma chave de decodificação e enviá-la ao receptor. Essa é
  • 3.
    Princípios de Sistemasde Informação 1º Semestre de 2011 a chave pública. Outra chave deve ser criada para a codificação. Esta é a chave privada, é secreta. RECEPTOR Conteúdo Criptografado !@#$!% Conteúdo PUB EMISSOR !@#$%! normal Internet Conteúdo normal PRIV !@#$!% RECEPTOR !@#$%! RECEPTOR Conteúdo Criptografado Entre os algoritmos que usam chaves assimétricas, têm-se o RSA (o mais conhecido) e o Diffie-Hellman: RSA (Rivest, Shamir and Adleman): criado em 1977 por Ron Rivest, Adi Shamir e Len Adleman nos laboratórios do MIT (Massachusetts Institute of Technology), é um dos algoritmos de chave assimétrica mais usados. Nele, números primos (número primo é aquele que só pode ser dividido por 1 e por ele mesmo) são utilizados da seguinte forma: dois números primos são multiplicados para se obter um terceiro valor. Porém, descobrir os dois primeiros números a partir do terceiro (ou seja, fazer uma fatoração) é muito trabalhoso. Se dois números primos grandes (realmente grandes) forem usados na multiplicação, será necessário usar muito processamento para descobri-los, tornando essa tarefa praticamente inviável. Basicamente, a chave privada no RSA são os números multiplicados e a chave pública é o valor obtido; ElGamal: criado por Taher ElGamal, esse algoritmo faz uso de um problema matemático conhecido por "logaritmo discreto" para se tornar seguro. Sua utilização é freqüente em assinaturas digitais. Existem ainda outros algoritmos, como o DSA (Digital Signature Algorithm), o Schnorr (praticamente usado apenas em assinaturas digitais) e Diffie-Hellman.
  • 4.
    Princípios de Sistemasde Informação 1º Semestre de 2011 Técnicas básicas de criptografia Transposição - Cifra de transposição (algumas vezes chamada de cifra de permutação) reorganiza a ordem dos bits, caracteres ou bloco de caracteres. Vejamos um exemplo muito simples de transposição, as letras do texto original são embaralhadas. Com este tipo de cifra, as letras originais do texto plano são preservadas, existe somente uma troca de posições NUCLEAR ==> ENCRIPTAÇÃO ==> LUCNARE Substituição - Cifra de substituição troca os bits, caracteres ou blocos de caracteres por outros (por exemplo, uma letra é trocada por outra). Um exemplo clássico de substituição é a cifra de Cesar, que substitui as letras avançando três casas dentro do alfabeto. Um exemplo também muito simples de cifra de substituição, as letras do texto plano são trocadas por outras letras, números ou símbolos. Com este tipo de cifra as posições originais das letras do texto plano são preservadas, mas as letras são substituídas por outros caracteres. NUCLEAR ==> ENCRIPTAÇÃO ==> O V D M F B S Na nossa era da Informação e Internet, criptografia tem um papel central porque viabiliza a comunicação segura, mais até, não teríamos uma Era da Informação se não existisse criptografia, pois simplesmente o mundo comercial não entraria nessa onda de trocar informação (e fazer negócios) por redes abertas se não houvesse um meio de garantir sua confidencialidade. Trata-se de um tema muito vasto, com muitos desdobramentos tecnológicos. Certificação Digital Um recurso conhecido por certificação digital é muito utilizado com chaves públicas. Trata-se de um meio que permite, por exemplo, provar que um certo documento eletrônico foi mesmo emitido por uma determinada entidade ou pessoa. O receptor da informação usará a chave pública fornecida pelo emissor para se certificar da origem. Além disso, a chave fica integrada ao documento de forma que qualquer alteração por terceiros imediatamente a invalide. Infraestrutura para Chaves Públicas O PGP (Pretty Good Privacy) foi o primeiro sistema de segurança que ofereceu criptografia de chave pública e assinatura digital de qualidade para as massas. Ficou tão popular que virou o padrão OpenPGP e posteriormente recebeu várias implementações livres. É largamente usado até hoje, principalmente em troca de e- mails. Sua popularização exigiu que houvesse uma forma para as pessoas
  • 5.
    Princípios de Sistemasde Informação 1º Semestre de 2011 encontrarem as chaves públicas de outras pessoas, que muitas vezes nem eram conhecidas pelas primeiras. No começo dos tempos do PGP, havia sites onde as pessoas publicavam suas chaves públicas para as outras encontrarem. Talvez esta foi a forma mais rudimentar de PKI ou Public Key Infrastructure. PKI é um conjunto de ferramentas que uma comunidade usa justamente para a classificação, busca e integridade de suas chaves públicas. É um conjunto de idéias e não um padrão nem um produto. Conceitos de PKI estão hoje totalmente integrados em produtos de colaboração como o Lotus Notes da IBM, e seu uso é transparente ao usuário. O PGP trata-se de um software de criptografia criado por Philip Zimmermman em 1991. A intenção de Zimmermman foi a de ajudar na defesa da liberdade individual nos Estados Unidos e no mundo inteiro, uma vez que ele percebeu que o uso do computador seria algo cada vez maior e que o direito à privacidade deveria ser mantido nesse meio. Por ser disponibilizado de forma gratuita, o PGP acabou se tornando um dos meios de criptografia mais conhecidos, principalmente na troca de e-mails. No PGP, chaves assimétricas são usadas. Além disso, para reforçar a segurança, o software pode realizar um segundo tipo de criptografia através de um método conhecido como "chave de sessão" que, na verdade, é um tipo de chave simétrica. Um fato curioso a ser citado é que Zimmermman foi alvo de uma investigação policial que durou quase 3 anos. Isso porque a legislação americana proíbe a exportação de software criptográfico sem expressa autorização do governo. Porém, na investigação, ficou provado que alguém sem identificação e não o próprio Zimmermman é que distribuiu o programa pela internet. O PGP então passou a ser enviado para outros países através de uma brecha na legislação americana: novas versões tiveram seu código-fonte publicado em livros. Estes são exportados de forma legal, pois a lei americana proíbe a exportação do software, mas o código impresso não é considerado programa. Existem vários softwares baseados no PGP Modelo de PKI
  • 6.
    Princípios de Sistemasde Informação 1º Semestre de 2011 Serviços de Serviços de Diretório Diretório LDAP LDAP CA Autoridade Política de Certificadora Segurança RA Autoridade de RA Autoridade de Clientes e Aplicações Registro Registro Clientes e Aplicações Clientes e Aplicações Comitê Gestor / ICP-Brasil Entre partes NORMATIZAÇÃO MP 2200-2 Art. 10 § 1º MP 2200-2 Art. 10 § 2º CREDENCIAMENTO AC-RAIZ AC-RAIZES BRASIL Dentro Fora DIVERSAS OPERAÇÃO AC AC Governo AC Privadas AC Privadas Privadas Dec 3.996 AC AC Privadas AC AC Privadas AR Privadas AR AR Privadas Credenciadas Governo Credenciadas
  • 7.
    Princípios de Sistemasde Informação 1º Semestre de 2011 Certificados Digitais Como posso ter certeza que estou acessando realmente o site de meu banco e não um site impostor que quer roubar minha senha, e meu dinheiro? Não gostaria de confiar em meus olhos só porque o site realmente se parece com o de meu banco. Haveria alguma forma mais confiável para garantir isso? Em 1996, a Netscape, fabricante do famoso browser, atacou este problema juntando o que havia de melhor em criptografia de chave pública, PKI (através do padrão X.509), mais parcerias com entidades confiáveis, e inventou o protocolo SSL (Secure Socket Layer ou TLS, seu sucessor), e foi graças a este passo que a Internet tomou um rumo de plataforma comercialmente viável para negócios, e mudou o mundo. Para eu mandar minha senha com segurança ao site do banco, e poder movimentar minha conta, o site precisa primeiro me enviar sua chave pública, que vem assinada digitalmente por outra instituição de grande credibilidade. Em linhas gerais, os fabricantes de browsers (Mozilla, Microsoft, etc) instalam em seus produtos os certificados digitais dessas entidades, que são usadas para verificar a autenticidade da chave pública e identidade do site do banco. Este, por sua vez, teve que passar por um processo burocrático junto a essa entidade certificadora, provando ser quem diz ser, para obter o certificado. O SSL descomplicou essa malha de credibilidade, reduzindo o número de instituições em quem podemos confiar, distribuindo essa confiança por todos os sites que adquirirem um certificado SSL. Na prática, funciona assim: 1.Acesso pela primeira vez o site de uma empresa que parece ser idônea. 2.Ele pede o número de meu cartão de crédito. 3.Se meu browser não reclamou da segurança desse site, posso confiar nele porque... 4....o site usa um certificado emitido por uma entidade que eu confio. Pode-se verificar os certificados que o fabricante do browser instalou, acessando suas configurações de segurança. Você vai encontrar lá entidades como VeriSign, Thawte, Equifax, GeoTrust, Visa, entre outros.
  • 8.
    Princípios de Sistemasde Informação 1º Semestre de 2011 Informações de Identificação doTitular Chave Pública do Titular Nome da Autoridade Certificadora Autenticidade / Integridade Contrato nn Recebe ... ... ... ... ... Tráfego ? . ...... .... ..... .. .. ... ... .. .. ......... .... .... .... ..... ..... .. Armazenamento Consulta . .... .... ....... Remetente Destinatário Remetente aparente = remetente real ? => Autenticidade Conteúdo aparente = conteúdo real ? => Integridade
  • 9.
    Princípios de Sistemasde Informação 1º Semestre de 2011 A assinatura digital tem como objetivos: • Garantir autenticidade do autor/conteúdo • Garantir integridade do conteúdo • Garante não repúdio como decorrência da autenticidade • Garante sigilo com uso de criptografia • Principal componente da ICP Criptografia e Hash Certificação Digital ICP Assinatura Digital Uso da função de HASH Assinatura Emissor Encriptada Emissor Cálculo Código hash único Documento da função PRI ##$%##% hash 1486745 do Emissor V Sr receptor: Documento Emissor com Assin. Código hash Digital Decriptograf. PUB 1486745 ##$%##% Receptor Sr receptor: Cálculo Documento da função com Assin. Internet 1486745 hash Digital Código hash Calculado
  • 10.
    Princípios de Sistemasde Informação 1º Semestre de 2011 Legalidade e Força Probatória • Legislação com neutralidade tecnológica • Leis modelo Nações Unidas - UNCITRAL • Projetos de Lei no Congresso Nacional • Decretos do Executivo Federal • Medida Provisória 2.200 e Regulamentos • Validade jurídica X Força probatória Medida Provisória 2.200-2 24/08/2001 • Institui a ICP-Brasil e define sua estrutura • Autenticidade e integridade com força de lei quando AC credenciada pela ICP-Brasil • Equivalência legal documentos em papel e eletrônicos certificados pela AC/ICP-Brasil • www.icpbrasil.gov.br Firewall e Antivírus O que é um firewall? Um firewall é um software ou hardware que verifica informações oriundas da Internet ou de uma rede e bloqueia-as ou permite que elas passem pelo seu computador, dependendo das configurações do firewall. Um firewall pode ajudar a impedir que hackers ou softwares mal-intencionados (como worms) obtenham acesso ao seu computador através de uma rede ou da Internet. Um firewall também pode ajudar a impedir o computador de enviar software mal-intencionado para outros computadores. A ilustração a seguir mostra como um firewall funciona:
  • 11.
    Princípios de Sistemasde Informação 1º Semestre de 2011 O Firewall tem por objetivo aplicar uma política de segurança a um determinado ponto de controle da rede. Sua função consiste em regular o tráfego de dados entre redes distintas e impedir a transmissão e/ou recepção de acessos nocivos ou não autorizados de uma rede para outra. Este conceito inclui os equipamentos de filtros de pacotes e de proxy de aplicações, comumente associados a redes TCP/IP. Os primeiros sistemas firewall nasceram exclusivamente para suportar segurança no conjunto de protocolos TCP/IP. O termo inglês firewall faz alusão comparativa da função que este desempenha para evitar o alastramento de acessos nocivos dentro de uma rede de computadores a uma parede corta-fogo (firewall), que evita o alastramento de incêndios pelos cômodos de uma edificação. Existe na forma de software e hardware, ou na combinação de ambos (neste caso, normalmente é chamado de "appliance"). A complexidade de instalação depende do tamanho da rede, da política de segurança, da quantidade de regras que autorizam o fluxo de entrada e saída de informações e do grau de segurança desejado. História Os sistemas firewall nasceram no final dos anos 80, fruto da necessidade de criar restrição de acesso entre as redes existentes. Nesta época a expansão das redes acadêmicas e militares, que culminou com a formação da ARPANET e, posteriormente, a Internet e a popularização dos primeiros computadores tornaram-se um prato cheio para a incipiente comunidade hacker. Casos de invasões de redes, de acessos indevidos a sistemas e de fraudes em sistemas de telefonia começaram a surgir, e foram retratados no filme Jogos de Guerra ("War Games"), de 1983. Em 1988, administradores de rede identificaram o que se tornou a primeira grande infestação de vírus de computador e que ficou conhecido como Internet Worm. Em menos de 24 horas, o worm escrito por Robert T. Morris Jr disseminou-se por todos os sistemas da então existente Internet (formado exclusivamente por redes de ensino e governamentais), provocando um verdadeiro "apagão" na rede. Primeira Geração (Filtros de Pacotes) A tecnologia foi disseminada em 1988 através de pesquisa sustentada pela DEC; Bill Cheswick e Steve Bellovin da AT&T desenvolvem o primeiro modelo para prova de conceito; O modelo tratava-se de um filtro de pacotes responsável pela avaliação de pacotes do conjunto de protocolos TCP/IP; Apesar do principal protocolo de transporte TCP orientar-se a um estado de conexões, o filtro de pacotes não tinha este objetivo inicialmente (uma possível vulnerabilidade);
  • 12.
    Princípios de Sistemasde Informação 1º Semestre de 2011 Até hoje, este tipo de tecnologia é adotada em equipamentos de rede para permitir configurações de acesso simples (as chamadas "listas de acesso" ou "access lists"). O ipchains é exemplo recente de um firewall que utiliza a tecnologia desta geração. Hoje o "ipchains" foi substituído pelo iptables que é nativo do Linux e com maiores recursos. Regras Típicas na Primeira Geração  Restringir tráfego baseado no endereço IP de origem ou destino;  Restringir tráfego através da porta (TCP ou UDP) do serviço. Segunda Geração (Filtros de Estado de Sessão) A tecnologia foi disseminada a partir de estudo desenvolvido no começo dos anos 90 pelo Bell Labs. Pelo fato de o principal protocolo de transporte TCP orientar-se por uma tabela de estado nas conexões, os filtros de pacotes não eram suficientemente efetivos se não observassem estas características; Foram chamados também de firewall de circuito. Regras Típicas na Segunda Geração  Todas as regras da 1.ª Geração;  Restringir o tráfego para início de conexões (NEW);  Restringir o tráfego de pacotes que não tenham sido iniciados a partir da rede protegida (ESTABLISHED);  Restringir o tráfego de pacotes que não tenham número de sequência corretos. Firewall StateFul: Armazena o estado das conexões e filtra com base nesse estado. Três estados para uma conexão: - NEW: Novas conexões;- - ESTABLISHED: Conexões já estabelecidas; - RELATED: Conexões relacionadas a outras existentes. Terceira Geração (Gateway de Aplicação - OSI) Baseado nos trabalhos de Gene Spafford (co-autor do livro Practical Unix and Internet Security), Marcos Ranum (fundador da empresa TIS), e Bill Cheswick; Também são conhecidos como "Firewall de Aplicação" ou "Firewall Proxy"; Foi nesta geração que se lançou o primeiro produto comercial em 13 de Junho de 1991—o SEAL da DEC. Diversos produtos comerciais surgiram e se popularizaram na década de 90, como : Raptor, Gauntlet (que tinha sua versão gratuita batizada de TIS) e Sidewinder, entre outros; Não confundir com o conceito atual de ''Firewall'' de Aplicação: firewalls de camada de Aplicação eram conhecidos desta forma por implementarem o conceito de Proxy e de controle de acesso em um único dispositivo (o Proxy Firewall), ou seja, um sistema capaz de receber uma conexão, decodificar protocolos na
  • 13.
    Princípios de Sistemasde Informação 1º Semestre de 2011 camada de aplicação e interceptar a comunicação entre cliente/servidor para aplicar regras de acesso. Regras Típicas na Terceira Geração  Todas as regras das gerações anteriores;  Restringir acesso FTP a usuários anônimos;  Restringir acesso HTTP para portais de entretenimento;  Restringir acesso a protocolos desconhecidos na porta 443 (HTTPS). Quarta Geração e subsequentes O firewall consolida-se como uma solução comercial para redes de comunicação TCP/IP. Diversas empresas como StoneSoft, Fortinet, SonicWALL, Juniper, Checkpoint, BRconnection e Cisco desenvolvem soluções que ampliam características anteriores:  Stateful Inspection para inspecionar pacotes e tráfego de dados baseado nas características de cada aplicação, nas informações associadas a todas as camadas do modelo OSI (e não apenas na camada de rede ou de aplicação) e no estado das conexões e sessões ativas.  Prevenção de Intrusão para fins de identificar o abuso do protocolo TCP/IP mesmo em conexões aparentemente legítimas.  Deep Packet Inspection associando as funcionalidades do Stateful Inspection com as técnicas dos dispositivos IPS. A partir do início dos anos 2000, a tecnologia de Firewall foi aperfeiçoada para ser aplicada também em estações de trabalho e computadores domésticos (o chamado "Firewall Pessoal"), além do surgimento de soluções de firewall dedicado a servidores e aplicações específicas (como servidores Web e banco de dados). Classificação Os sistemas firewall podem ser classificados da seguinte forma: Filtros de Pacotes Estes sistemas analisam individualmente os pacotes à medida que estes são transmitidos, verificando as informações das camada de enlace (camada 2 do modelo ISO/OSI) e de rede (camada 3 do modelo ISO/OSI). As regras podem ser formadas indicando os endereços de rede (de origem e/ou destino) e as portas TCP/IP envolvidas na conexão. A principal desvantagem desse tipo de tecnologia para a segurança reside na falta de controle de estado do pacote, o que permite que agentes maliciosos possam produzir pacotes simulados (com endereço IP falsificado, técnica conhecida como IP Spoofing), fora de contexto ou ainda para serem injetados em uma sessão válida. Esta tecnologia foi amplamente utilizada nos equipamentos de 1a.Geração (incluindo roteadores),
  • 14.
    Princípios de Sistemasde Informação 1º Semestre de 2011 não realizando nenhum tipo de decodificação do protocolo ou análise na camada de aplicação. Proxy Firewall ou Gateways de Aplicação Os conceitos de gateways de aplicação (application-level gateways) e "bastion hosts" foram introduzidos por Marcus Ranum em 1995. Trabalhando como uma espécie de eclusa, o firewall de proxy trabalha recebendo o fluxo de conexão, tratando as requisições como se fossem uma aplicação e originando um novo pedido sob a responsabilidade do mesmo firewall (non-transparent proxy) para o servidor de destino. A resposta para o pedido é recebida pelo firewall e analisada antes de ser entregue para o solicitante original. Os gateways de aplicações conectam as redes corporativas à Internet através de estações seguras (chamadas de bastion hosts) rodando aplicativos especializados para tratar e filtrar os dados (os proxy firewalls). Estes gateways, ao receberem as requisições de acesso dos usuários e realizarem uma segunda conexão externa para receber estes dados, acabam por esconder a identidade dos usuários nestas requisições externas, oferecendo uma proteção adicional contra a ação dos crackers. Desvantagens Para cada novo serviço que aparece na Internet, o fabricante deve desenvolver o seu correspondente agente de Proxy. Isto pode demorar meses, tornando o cliente vulnerável enquanto o fabricante não liberta o agente específico. A instalação, manutenção e atualização dos agentes do Proxy requerem serviços especializados e podem ser bastante complexos e caros; Os proxies introduzem perda de desempenho na rede, já que as mensagens devem ser processadas pelo agente do Proxy. Por exemplo, o serviço FTP manda um pedido ao agente do Proxy para FTP, que por sua vez interpreta a solicitação e fala com o servidor FTP externo para completar o pedido; A tecnologia atual permite que o custo de implementação seja bastante reduzido ao utilizar CPUs de alto desempenho e baixo custo, bem como sistemas operacionais abertos (Linux), porém, exige-se manutenção específica para assegurar que seja mantido nível de segurança adequado (ex.: aplicação de correções e configuração adequada dos servidores). Stateful Firewall (Firewall de Estado de Sessão) Os firewalls de estado foram introduzidos originalmente em 1991 pela empresa DEC com o produto SEAL, porém, não foi até 1994, com os israelenses da Checkpoint, que a tecnologia ganharia maturidade suficiente. O produto Firewall-1 utilizava a tecnologia patenteada chamada de Stateful Inspection, que tinha capacidade para identificar o protocolo dos pacotes transitados e "prever" as
  • 15.
    Princípios de Sistemasde Informação 1º Semestre de 2011 respostas legítimas. Na verdade, o firewall guardava o estado de todas as últimas transações efetuadas e inspecionava o tráfego para evitar pacotes ilegítimos. Posteriormente surgiram vários aperfeiçoamentos, que introduziram o Deep Packet Inspection, também conhecido como tecnologia SMLI (Stateful Multi-Layer Inspection), ou seja Inspeção de Total de todas as camadas do modelo ISO/OSI (7 camadas). Esta tecnologia permite que o firewall decodifique o pacote, interpretando o tráfego sob a perspectiva do cliente/servidor, ou seja, do protocolo propriamente dito e inclui técnicas específicas de identificação de ataques. Com a tecnologia SMLI/Deep Packet Inspection, o firewall utiliza mecanismos otimizados de verificação de tráfego para analisá-los sob a perspectiva da tabela de estado de conexões legítimas. Simultaneamente, os pacotes também vão sendo comparados a padrões legítimos de tráfego para identificar possíveis ataques ou anomalias. A combinação permite que novos padrões de tráfegos sejam entendidos como serviços e possam ser adicionados às regras válidas em poucos minutos. Supostamente a manutenção e instalação são mais eficientes (em termos de custo e tempo de execução), pois a solução se concentra no modelo conceitual do TCP/IP. Porém, com o avançar da tecnologia e dos padrões de tráfego da Internet, projetos complexos de firewall para grandes redes de serviço podem ser tão custosos e demorados quanto uma implementação tradicional. Firewall de Aplicação Com a explosão do comércio eletrônico, percebeu-se que mesmo a última tecnologia em filtragem de pacotes para TCP/IP poderia não ser tão efetiva quanto se esperava. Com todos os investimentos dispendidos em tecnologia de stateful firewalls, os ataques continuavam a prosperar de forma avassaladora. Somente a filtragem dos pacotes de rede não era mais suficiente. Os ataques passaram a se concentrar nas características (e vulnerabilidades) específicas de cada aplicação. Percebeu-se que havia a necessidade de desenvolver um novo método que pudesse analisar as particularidades de cada protocolo e tomar decisões que pudessem evitar ataques maliciosos contra uma rede. Apesar de o projeto original do TIS Firewall concebido por Marcos Ranum já se orientar a verificação dos métodos de protocolos de comunicação, o conceito atual de Firewall de Aplicação nasceu principalmente pelo fato de se exigir a concentração de esforços de análise em protocolos específicos, tais como servidores Web e suas conexões de hipertexto HTTP. A primeira implementação comercial nasceu em 2000 com a empresa israelense Sanctum, porém, o conceito ainda não havia sido amplamente difundido para justificar uma adoção prática.
  • 16.
    Princípios de Sistemasde Informação 1º Semestre de 2011 Se comparado com o modelo tradicional de Firewall -- orientado a redes de dados, o Firewall de Aplicação é frequentemente instalado junto à plataforma da aplicação, atuando como uma espécie de procurador para o acesso ao servidor (Proxy). Alguns projetos de código-aberto, como por exemplo o ModSecurity[1] para servidores Apache, têm por objetivo facilitar a disseminação do conceito para as aplicações Web. Vantagens Pode suprir a deficiência dos modelos tradicionais e mapear todas as transações específicas que acontecem na camada da aplicação Web proprietária; Por ser um terminador do tráfego SSL, pode avaliar hipertextos criptografadas (HTTPS) que originalmente passariam despercebidos ou não analisados por firewalls tradicionais de rede; Desvantagens Pelo fato de embutir uma grande capacidade de avaliação técnica dos métodos disponibilizados por uma aplicação (Web), este tipo de firewall exige um grande poder computacional—geralmente traduzido para um grande custo de investimento; Ao interceptar aplicações Web e suas interações com o cliente (o navegador de Web), pode acabar por provocar alguma incompatibilidade no padrão de transações (fato que exigirá, sem sombra de dúvidas, um profundo trabalho de avaliação por parte dos implementadores); Alguns especialistas ou engenheiros de tecnologia refutam o firewall de aplicação baseando-se nas seguintes argumentações: A tecnologia introduz mais um ponto de falha sem adicionar significativos avanços na tecnologia de proteção; O firewall e o IDS/IPS já seriam suficientes para cobrir grande parte dos riscos associados a aplicação Web; A tecnologia ainda precisa amadurecer o suficiente para ser considerada um componente indispensável de uma arquitetura de segurança; Certamente esses argumentos serão bastante discutidos ao longo dos próximos anos como um imperativo para determinar a existência desta tecnologia no futuro. Adm-Firewall Com a necessidade de aumentar a segurança da informação dentro das empresas surgiram os Adm-Firewalls que tratam o acesso interno dos colaboradores à Internet, filtrando o conteúdo acessado, permitindo somente sites que não prejudicam a segurança da rede e a produtividade, controlando o consumo de banda e definido regras de acesso a porta. O Firewall Administrado facilita o gerencimento da rede da empresa pelo Administrador de Rede, já que permite
  • 17.
    Princípios de Sistemasde Informação 1º Semestre de 2011 inúmeras configurações de acesso, liberação e bloqueio, tornando o a rede mais segura. Antivírus Os antivírus são programas de computador desenvolvidos para prevenir, detectar e eliminar vírus de computador. Existe uma grande variedade de antivírus, a diferença entre eles está nos métodos de detecção, no preço e nas funcionalidades. O segredo do antivírus é mantê-lo atualizado, e essa é uma tarefa que a maioria deles já faz automaticamente, bastando estar conectado à internet para a atualização ser baixada do site do fabricante e estar configurado para isso. O antivírus funciona com um banco de dados chamado de lista de definição. Essa lista contém informações para que o antivírus consiga identificar quais arquivos são bons e quais são maliciosos. Em outras palavras, para que ele consiga detectar um vírus, é necessário que esse vírus esteja na lista definição. Esse é o motivo pelo qual os antivírus requerem atualização constante: para detectar os vírus mais recentes, a lista de definição precisa ser a mais nova possível. As companhias antivírus capturam os vírus que estão circulando na rede e também recebem exemplares de seus usuários para atualizar a sua lista de definição. Existem algumas técnicas, conhecidas genericamente pelo termo de heurística que analisa a estrutura de um arquivo e, algumas vezes, também o seu funcionamento. Estas técnicas permitem que um antivírus detecte um vírus que ainda não está presente em sua lista de definição Vírus de Computador Em informática, um vírus é um programa malicioso desenvolvido por programadores que, tal como um vírus biológico, infecta o sistema, faz cópias de si mesmo e tenta se espalhar para outros computadores, utilizando-se de diversos meios. A maioria das contaminações ocorre pela ação do usuário, executando o arquivo infectado recebido como um anexo de um e-mail. A contaminação também pode ocorrer por meio de arquivos infectados em pendrives ou CDs. A segunda causa de contaminação é por Sistema Operacional desatualizado, sem correções de segurança, que poderiam corrigir vulnerabilidades conhecidas dos sistemas operacionais ou aplicativos, que poderiam causar o recebimento e execução do vírus inadvertidamente. Ainda existem alguns tipos de vírus que permanecem ocultos em determinadas horas, entrando em execução em horas especificas.
  • 18.
    Princípios de Sistemasde Informação 1º Semestre de 2011 A primeira contaminação por um vírus de computador, ocorreu em 1988, utilizando uma BBS como meio. Sendo assim, John McAfee, programador da Lockheed Air Corporation, empresa de aviação americana, desenvolveu o VirusScan, primeira vacina conhecida. Um dos principais motivos que levam à criação de novos vírus é justamente fazer com eles se espalhem e fiquem nos atormentando por dias, semanas, meses, anos, décadas, séculos ou até milênios. Seus criadores procuram incessantemente falhas em sistemas operacionais, servidores de internet ou aplicativos conhecidos e que estejam instalados na maioria dos computadores do mundo. Uma vez descoberta a brecha, o vírus é lançado. Espalha-se com rapidez assustadora e em poucas horas provoca caos na internet e grandes prejuízos. . Os vírus de computador apareceram e propagaram-se em larga escala devido à má gestão e programação de certos produtos que foram lançados para o mercado antes de serem devidamente testados. Classificação dos vírus de computador: Vírus de Boot Um dos primeiros tipos de vírus conhecido, o vírus de boot infecta a parte de inicialização do sistema operacional. Assim, ele é ativado quando o disco rígido é ligado e o sistema operacional é carregado. Time Bomb Os vírus do tipo "bomba-relógio" são programados para se ativarem em determinados momentos, definidos pelo seu criador. Uma vez infectando um determinado sistema, o vírus somente se tornará ativo e causará algum tipo de dano no dia ou momento previamente definido. Alguns vírus se tornaram famosos, como o "Sexta-Feira 13", "Michelangelo", "Eros" e o "1º de Abril (Conficker)". Worm ou vermes (minhocas) Como o interesse de fazer um vírus é ele se espalhar da forma mais abrangente possível, os seus criadores por vezes, deixaram de lado o desejo de danificar o sistema dos usuários infectados e passaram a programar seus vírus de forma que apenas se repliquem, sem o objetivo de causar graves danos ao sistema. Desta forma, os seus autores visam a tornar suas criações mais conhecidas na Internet. Este tipo de vírus passou a ser chamada de verme ou worm. Eles estão mais aperfeiçoados, já há uma versão que ao atacar a máquina hospedeira, não só se replica, mas também se propaga pela internet, pelos e-mails que estão registrados
  • 19.
    Princípios de Sistemasde Informação 1º Semestre de 2011 no cliente de e-mail, infectando as máquinas que abrirem aquele e-mail, reiniciando o ciclo. Trojans ou cavalos de Tróia Certos vírus trazem em seu bojo um código a parte, que permite a um estranho acessar o micro infectado ou coletar dados e enviá-los pela Internet para um desconhecido, sem notificar o usuário. Estes códigos são denominados de Trojans ou cavalos de Tróia. Inicialmente, os cavalos de Tróia permitiam que o micro infectado pudesse receber comandos externos, sem o conhecimento do usuário. Desta forma o invasor poderia ler, copiar, apagar e alterar dados do sistema. Atualmente os cavalos de Tróia agora procuram roubar dados confidenciais do usuário, como senhas bancárias. Os vírus eram no passado, os maiores responsáveis pela instalação dos cavalos de Tróia, como parte de sua ação, pois eles não têm a capacidade de se replicar. Atualmente, os cavalos de Tróia não mais chegam exclusivamente transportados por vírus, agora são instalados quando o usuário baixa um arquivo da internet e o executa. Prática eficaz devido a enorme quantidade de e-mails fraudulentos que chegam às caixas postais dos usuários. Tais e-mails contêm um endereço na Web para a vítima baixar o cavalo de Tróia, ao invés do arquivo que a mensagem diz ser. Esta prática se denomina phishing, expressão derivada do verbo to fish, "pescar" em inglês. Atualmente, a maioria dos cavalos de Tróia visa a sites bancários, "pescando" a senha digitada pelos usuários dos micros infectados. Há também cavalos de Tróia que ao serem baixados da internet "guardados" em falsos programas ou em anexos de e-mail, encriptografam os dados e os comprimem no formato ZIP. Um arquivo. txt dá as "regras do jogo": os dados foram "seqüestrados" e só serão "libertados" mediante pagamento em dinheiro para uma determinada conta bancária, quando será fornecido o código restaurador. Também os cavalos de tróia podem ser usados para levar o usuário para sites falsos, onde sem seu conhecimento, serão baixados trojans para fins criminosos, como aconteceu com os links do google, pois uma falha de segurança poderia levar um usuário para uma página falsa. Por este motivo o serviço esteve fora do ar por algumas horas para corrigir esse bug, pois caso contrário as pessoas que não distinguissem o site original do falsificado seriam afetadas. Outra conseqüência é o computador tornar-se um zumbi e, sem que o usuário perceba, executar ações como enviar Spam, se auto-enviar para infectar outros computadores e fazer ataques a servidores (normalmente um DDoS, um acrônimo em inglês para Distributed Denial of Service – em português, ataque distribuído de negação de serviço). Ainda que apenas um micro de uma rede esteja infectado, este pode consumir quase toda a banda de conexão com a internet realizando
  • 20.
    Princípios de Sistemasde Informação 1º Semestre de 2011 essas ações mesmo que o computador esteja sem utilização, apenas ligado. O objetivo, muitas vezes é criar uma grande rede de computadores zumbis que, juntos, possam realizar um grande ataque a algum servidor que o autor do vírus deseja "derrubar" ou causar grande lentidão. Hijackers Hijackers são programas ou scripts que "sequestram" navegadores de Internet. Quando isso ocorre, o hijacker altera a página inicial do browser e impede o usuário de mudá-la, exibe propagandas em pop-ups ou janelas novas, instala barras de ferramentas no navegador e podem impedir acesso a determinados sites (como sites de software antivírus, por exemplo). Estado Zumbi O estado zumbi em um computador ocorre quando é infectado e está sendo controlado por terceiros. Podem usá-lo para disseminar, vírus, keyloggers, e procedimentos invasivos em geral. Usualmente esta situação ocorre pelo fato da máquina estar com seu Firewall e ou Sistema Operacional desatualizados. Segundo estudos na área, um computador que está na internet nessas condições tem quase 50% de chance de se tornar uma máquina zumbi, que dependendo de quem está controlando, quase sempre com fins criminosos, como acontece vez ou outra, quando crakers são presos por formar exércitos zumbis para roubar dinheiro das contas correntes e extorquir. Vírus de Macro Os vírus de macro (ou macro vírus) vinculam suas macros a modelos de documentos gabaritos e a outros arquivos de modo que, quando um aplicativo carrega o arquivo e executa as instruções nele contidas, as primeiras instruções executadas serão as do vírus. Vírus de macro são parecidos com outros vírus em vários aspectos: são códigos escritos para que, sob certas condições, este código se "reproduz", fazendo uma cópia dele mesmo. Como outros vírus, eles podem ser escritos para causar danos, apresentar uma mensagem ou fazer qualquer coisa que um programa possa fazer. Resumindo, um vírus de macro infecta os arquivos do Microsoft Office (.doc - word, .xls - excel, .ppt - power point, .mdb - access.)
  • 21.
    Princípios de Sistemasde Informação 1º Semestre de 2011 Novos meios Muito se fala de prevenção contra vírus de computador em computadores pessoais, o famoso PC, mas pouca gente sabe que com a evolução, aparelhos que tem acesso à internet, como muitos tipos de telefones celulares, handhelds, VOIP, etc podem estar atacando e prejudicando a performance dos aparelhos em questão. Por enquanto são casos isolados, mas o temor entre especialistas em segurança digital é que com a propagação de uma imensa quantidade de aparelhos com acesso à internet, hackers e crackers irão se interessar cada vez mais por atacar esses novos meios de acesso a web. Também se viu recentemente que vírus podem chegar em produtos eletrônicos defeituosos, como aconteceu recentemente com iPODS da Apple, que trazia um "inofensivo" vírus (qualquer antivírus o elimina, antes que ele elimine alguns arquivos contidos no iPOD), nessas situações, avisar o fabricante é essencial para evitar danos muito grandes. Crimes Digitais Crime digital ou cibercrime são práticas criminosas utilizando meios eletrônicos como a Internet. Uso das novas tecnologias para ações ilícitas como roubo, chantagem, difamação, calúnia e violações aos Direitos Humanos fundamentais. Crime informático, segundo Guimarães e Furlaneto Neto (2003), significa “qualquer conduta ilegal, não ética, ou não autorizada que envolva o processamento automático de dados e/ou transmissão de dados.” O crime digital pode acarretar danos tanto pessoais como empresariais. Os danos pessoais são obtidos no envio de mensagens com conteúdo pejorativo, falso ou pessoal em nome da pessoa, utilizando somente os dados dos e-mails, na movimentação de contas bancárias com o intuito de fazer transações, saques ou até mesmo pagamento de contas, na utilização de dados de cartão de crédito para fazer compras e na divulgação de fotos ou imagens com intenção de causar danos morais. As empresas também sofrem com estas invasões nos seus dados e informações confidencias. Os crimes digitais ocasionam não somente danos financeiros, mas também danos empresariais, visto que as organizações têm que fazer novamente a manutenção das máquinas danificadas. É difícil contabilizar o custo dos crimes digitais devido à dificuldade de haver uma avaliação de bens, além da organização ter sua credibilidade abalada junto aos seus clientes. Geralmente, estes roubos possuem ligações com pessoas da própria organização, já que elas sabem onde estão todas as informações importantes e necessárias.
  • 22.
    Princípios de Sistemasde Informação 1º Semestre de 2011 Os crimes envolvendo sistemas computacionais vêm despertando a atenção de organizações do mundo todo. Com a evolução rápida da tecnologia o número de usuários de computadores aumenta diariamente e conseqüentemente também aumentam os delitos cometidos através dos sistemas informatizados. No que tange ao assunto de crimes digitais a nomenclatura mais conhecida é o hacker, embora o termo hacker tenha diversas subdivisões. Segundo Ramalho Terceiro (2002): Genericamente HACKER é uma denominação para alguém que possui uma grande habilidade em computação. Cracker, black-hat ou script kiddie neste ambiente denomina aqueles hackers que tem como hobby atacar computadores. Portanto a palavra hacker é gênero e o craker espécie. O hacker propriamente dito é um sujeito que possui profundos conhecimentos em computadores e sistemas informatizados, pode invadir sistemas e detectar falhas, porém não destrói a informação, usa suas habilidades para invasão apenas pela curiosidade ou conhecimento. O cracker tem os mesmos conhecimentos que um hacker porém usa seus conhecimentos para destruir sistemas ou obter vantagens, é considerado um vândalo no mundo dos computadores. O phreaker é especialista em telefonia, suas atividades incluem a obtenção de ligações gratuitas e escutas ilegais. O lammer é o iniciante no mundo hacker, tem poucos conhecimentos e não mede esforços em pedir informações pela internet, também faz questão de que todos saibam sobre suas atividades envolvendo atividades ilegais. Wannabe é também um iniciante que usa os programas prontos desenvolvidos pelos hackers. Há cerca de 20 anos, hackers eram aficionados em informática, conheciam muitas linguagens de programação e quase sempre jovens, que criavam seus vírus, para muitas vezes, saber o quanto eles poderiam se propagar. Hoje em dia o cracker é completamente diferente; são pessoas que atacam outras máquinas com fins criminosos com um objetivo traçado: capturar senhas bancárias, números de conta e informações privilegiadas que lhes despertem a atenção. Porém, já se criou um verdadeiro mercado negro de vírus de computador, onde certos sites, principalmente russos, disponibilizam downloads de vírus e kits para qualquer um que puder pagar virar um Cracker, o que é chamado de terceirização da "atividade". Em geral um hacker não gosta de ser confundido com um cracker.
  • 23.
    Princípios de Sistemasde Informação 1º Semestre de 2011 A LEGISLAÇÃO BRASILEIRA ACERCA DE CRIMES DIGITAIS “[...] nem sempre o Direito acompanha a evolução da sociedade e à medida que esta evolui, reclama por parte deste, novas formas de procedimentos e novos tipos legais que ampare e, resguarde os frutos oriundos desta evolução” (RAMALHO, 2002). As legislações utilizadas em discussões sobre internet atualmente são embasadas em conceitos de Direito Constitucional, Direito Civil, Direito Penal, Direito Internacional Público e Privado e também às legislações especiais como o Estatuto da Criança e do Adolescente (Lei 9.610/98), Lei do Direito Autoral (Lei 9.610/98), Lei do Software (Lei 9.609/96), Lei da Escuta Telefônica (Lei 9.296/96), entre outras. Ainda pode-se dividir o Direito de Informática em Direito Civil da Informática e Direito Penal da Informática. O Direito Civil da Informática passaria a concentrar seus estudos no conjunto de normas para regulamentação de relações privadas que envolva a aplicação da informática, como computadores, sistemas, direitos autorais, documentos eletrônicos, assinaturas digitais. Já o Direito Penal de informática seria o conjunto de normas destinadas a regulamentar a prevenção, repressão e punição aos fatos que atentem contra o acesso, uso, exploração, segurança, transmissão e sigilo. INFRAÇÕES DIGITAIS MAIS FREQUENTES NA VIDA COMUM DO USUÁRIO DO BEM Falar em um chat que alguém cometeu algum crime (ex. ele é um ladrão...) Calúnia Art.138 do C.P. Dar forward para várias pessoas de um boato eletrônico Difamação Art.139 do C.P. Enviar um e-mail para a Pessoa dizendo sobre características dela (gorda, feia, etc). Injúria Art.140 do C.P. Enviar um e-mail dizendo que vai “pegar” a pessoa. Ameaça Art.147 do C.P. Enviar um e-mail para terceiros com informação considerada confidencial Divulgação de segredo Art.153 do C.P. Fazer um saque eletrônico no internet banking com os dados de conta do cliente Furto Art.155 do C.P. Enviar um vírus que destrua equipamento ou conteúdos Dano Art.163 do C.P.
  • 24.
    Princípios de Sistemasde Informação 1º Semestre de 2011 Copiar um conteúdo e não mencionar a fonte, baixar MP3 que não tenha controle como o WMF Violação ao direito autoral Art.184 do C.P. Criar uma Comunidade Online que fale sobre pessoas e religiões Escárnio por motivo de religião Art.208 do C.P. Divulgar um banner para sites pornográficos. Favorecimento da prostituição Art.228 do C.P. Colocar foto em Comunidade Online com aquele "dedo" Ato obsceno Art.233 do C.P. Criar uma Comunidade dizendo "quando eu era criança, eu roubei a loja tal…" Incitação ao Crime Art.286 do C.P. Criar uma Comunidade para ensinar como fazer "um gato" Apologia de crime ou criminoso Art.287 do C.P. Enviar e-mail com remetente falso (caso comum de spam) Falsa identidade Art.307 do C.P. Fazer cadastro com nome falso em uma loja virtual Inserção de dados falsos em sistema de informações Art.313-A do C.P. Entrar na rede da empresa ou de concorrente e mudar informações (mesmo que com uso de um software). Adulterar dados em sistema de informações Art.313-B do C.P. Se você recebeu um spam e resolve devolver com um vírus, ou com mais spam Exercício arbitrário das próprias razões Art.345 do C.P. Participar do Cassino Online Jogo de azar Art.50 da L.C.P. Falar em um Chat que alguém é isso ou aquilo por sua cor Preconceito ou Discriminação Raça – Cor – Etnia - Etc. Art.20 da Lei 7.716/89 Ver ou enviar fotos de crianças nuas online Pedofilia Art.247 da Lei 8.069/90 "ECA" Usar logomarca de empresa em um link na página da internet, em uma comunidade, em um material, sem autorização do titular, no todo ou em parte, ou imitá-la de modo que possa induzir a confusão.
  • 25.
    Princípios de Sistemasde Informação 1º Semestre de 2011 Crime contra a propriedade industrial Art.195 da Lei 9.279/96 Empregar meio fraudulento, para desviar, em proveito próprio ou alheio, clientela de outrem, por exemplo, uso da marca do concorrente como palavra-chave ou link patrocinado em buscador. Crime de Concorrência Desleal Art.195 da Lei 9.279/96 Monitoramento não avisado previamente, coleta de informações espelhadas, uso de spoofing Page. Interceptação de comunicações de informática Art.10 da Lei 9.296/96. Usar copia de software sem ter a licença para tanto. Crimes Contra Software - "Pirataria" Art.12 da Lei 9.609/98 Fonte: Tabela de Infrações Digitais Mais Freqüentes na Vida Comum do Usuário do Bem (PECK, Patricia 2005). Percebe-se que os crimes envolvendo sistemas computacionais crescem de acordo com o número de usuários da rede mundial de computadores. Os criminosos geralmente se aproveitam de novas tecnologias que por suas vulnerabilidades podem ser usadas como ferramentas para a prática criminosa. Outro fator muito importante e frágil nem sempre são os sistemas computacionais propriamente ditos e sim os usuários e operadores de sistemas que por sua ingenuidade ou estado emocional facilitam a ocorrência de uma fraude informática.