CENTRO UNIVERSITÁRIO DO PARÁ
ÁREA DE CIÊNCIAS EXATAS E TECNOLOGIA
CURSO DE BACHARELADO EM CIÊNCIA DA COMPUTAÇÃO
CAMILLE FRAZAO BANDEIRA DE SOUSA
ELEN ARANTZA SILVA BOTELHO
RELATÓRIO FINAL DE PROJETO INTEGRADO V
E ENGENHARIA DE SOFTWARE II
Projeto Quero Aprender: Momiji
Trabalho apresentado às disciplinas de
Projeto Integrado V e Engenharia de
Software II como requisito parcial de
avaliação, orientado pelos Professores
Marcos Venicios Araújo e Marcos Paulo de
Sousa.
BELÉM-PA
2012
1. APRESENTAÇÃO DO PROBLEMA
Visão e Descrição do Projeto
O problema de
Encontrar bons materiais e meios de ensino de
idiomas orientais que permitam aos alunos
aprenderem sozinhos sem o auxílio de um professor.
E, além disso, mantenha a motivação e o interesse dos
alunos para que não haja desistência no decorrer da
aprendizagem.
Afeta
Estudantes, professores, pesquisadores que tenham
interesse em aprender a escrita de idiomas orientais
de forma dinâmica, interativa e independente do
auxílio de algum profissional especializado.
Cujo impacto é
Que dificuldade de acesso ao conhecimento e a falta
de motivação causa aos entusiastas por idiomas
orientais a perda do estímulo, ação a qual pode
provocar atraso no intercambio e divulgação da
cultura oriental.
Uma solução seria
Desenvolver um sistema o qual tenha como conteúdo
lições de ensino dos idiomas orientais propostos,
utilizando-se do poder exercido pelas mídias digitais
(sons, dinâmicas, animações, etc.) para manter o foco
e a concentração dos usuários, unindo o ensino a
diversão. Além de oferecer o suporte necessário para
garantir a aprendizagem autodidata do usuário.
Para Estudantes, professores, pesquisadores de idiomas
orientais.
Que Busquem aprender idiomas orientais de forma
dinâmica, interativa e independente do auxílio de
algum profissional especializado.
O PQA É um conjunto de metodologias para ser aplicado ao
ensino de idiomas orientais através de smartphones,
para oferecer maior flexibilidade no tempo de estudo
dos mesmos. Inicialmente consiste em dois módulos
independentes: Quero aprender Japonês (Momiji) e
Quero aprender Coreano.
Que Oferece ao usuário um professor virtual o qual
acompanha o aluno durante as lições do idioma
proposto, permitindo interação entre personagens e
usuário; atividades dinâmicas; prêmios de incentivo.
Diferentemente De aprender idiomas em escolas tradicionais, sem a
possibilidade de horários flexíveis, ou mesmo do
estudo solitário em casa por meio de materiais
estáticos, sem atrativos.
O PQA Por ser projetado para dispositivos móveis, oferece
maior liberdade no horário de estudo, além de
manter a motivação do usuário durante o
aprendizado, devido ao conjunto de metodologias
voltas para essa finalidade as quais ele se
fundamenta.
2. APRESENTAÇÃO DA VISÃO
VisionBox – FRENTE
VisionBox – COSTA
3. APRESENTAÇÃO DOS REQUISITOS
Diagrama de Caso de Uso*
*Diagrama de Caso de Uso Detalhado em Anexos
Projeto de Interface (Protótipo)
1.
2.
3.
4.
5.
6.
7.
Id User Stories Prioridade
ID-01
Como aluno gostaria de escolher um professor virtual
3
ID-02 Como aluno gostaria de inserir e salvar nome no app
3
ID-03 Como aluno gostaria de acessar as lições desbloqueadas
3
ID-04 Como aluno gostaria de ler apresentação do conteúdo proposto
com o acompanhamento do professor virtual
1
ID-05 Como aluno gostaria de aprender as vogais do alfabeto hiragana
1
ID-06 Como aluno gostaria de desenhar ideogramas que estou
aprendendo na tela do smartphone
2
ID-07 Como aluno gostaria de exercitar os ideogramas aprendidos
2
5. SPRINT I: ID-02
Id User Stories Prioridade
ID-02 Como aluno gostaria de inserir e salvar nome no app
3
ID Funcionalidades
ID-02 Criar campo e botão para receber informação; Criar evento para serializar
conteúdo.
Sprints Requisitos Atividades Definido Alocado Pronto
ID-02
Criar campo e botão para receber
informação.
X
Sprint-01 Criar evento para serializar conteúdo.
X
6. SPRINT 2: ID-03 e ID-04
Id User Stories Prioridade
ID-03 Como aluno gostaria de acessar as lições desbloqueadas
3
ID-04 Como aluno gostaria de ler apresentação do conteúdo proposto
com o acompanhamento do professor virtual
1
ID Funcionalidades
ID-03 Criar menu; criar evento para acessar lição escolhida.
ID-04 Criar contêiner dinâmico para atualizar views; Criar eventos de interação com o
aluno.
Sprints Requisitos Atividades Definido Alocado Pronto
Sprint-02
ID-03 Criar menu e evento para acessar lição
escolhida.
X
ID-04 Criar conteiner dinâmico para atualizar
views;
X
Criar eventos de interação com o aluno.
X
7. SPRINT 3: ID-05
Id User Stories Prioridade
ID-05 Como aluno gostaria de aprender as vogais do alfabeto hiragana
1
ID Funcionalidades
ID-05 Criar conteiner para atualizar conteúdo; inserir animações e fazer o controle delas
Sprints Requisitos Atividades Definido Alocado Pronto
Sprint-03
ID-05 Criar contêiner para atualizar conteúdo
X
Inserir animações e fazer o controle delas
X
8. SPRINT 4: ID-01
Id User Stories Prioridade
ID-01 Como aluno gostaria de escolher um professor virtual 3
ID Funcionalidades
ID-01 Criar galeria de professores; criar evento para serializar escolha.
Sprints Requisitos Atividades Definido Alocado Pronto
Sprint-04
ID-01
Criar galeria de professores
X
Criar evento para serializar escolha.
X
9. SPRINT 5: ID-06
Id User Stories Prioridade
ID-06 Como aluno gostaria de desenhar ideogramas que estou
aprendendo na tela do smartphone
2
ID Funcionalidades
ID-06 Remodelar tela para desenho, criar lógica para capturar gestos desenhados
(gesturebuilder); Criar reconhecedor de ideogramas
Sprints Requisitos Atividades Definido Alocado Pronto
Sprint-05
ID-06 Remodelar tela para desenho e criar lógica
para capturar gestos desenhados
(gesturebuilder); X
Criar reconhecedor de ideogramas
X
10. SPRINT 6: ID-07
Id User Stories Prioridade
ID-07 Como aluno gostaria de exercitar os ideogramas aprendidos
2
ID Funcionalidades
ID-07 Remodelar tela para exercícios; criar campos input; criar telado personalizado; criar
eventos de comparação para gerar output
Sprints Requisitos Atividades Definido Alocado Pronto
Sprint-06
ID-07 Remodelar tela para exercícios e criar
campos input X
Criar telado personalizado; X
Criar eventos de comparação para gerar
output X
11. CONSIDERAÇÕES FINAIS
Relato sobre pontos positivos e negativos ...
Definiu-se como objetivos para o “Projeto Quero Aprender” o desenvolvimento
de 02 (dois) aplicativos para smartphones SO Android denominados como: Quero
Aprender Japonês – Momiji e Quero Aprender Coreano – HaJaemi. Durante os 04
(quatro) meses de trabalho nas disciplinas Projeto Integrado V e Engenharia de
Software II, sob orientação dos professores Marcos Venicios Araujo e Marcos Paulo de
Sousa, foi possível desenvolver um protótipo funcional de um dos aplicativos
idealizados, Momiji, o qual foi submetido à rodada de projetos do InovaSoftware dia 04
(quatro) de Outubro de 2012, tendo como resultado ser escolhido pela banca avaliadora
como projeto ganhador, recebendo como premiação 06 (seis) meses de pré-incubação na
FabSoft do Cesupa. Em Novembro de 2012 foi convidado para exposição no
Amazontech 2012, Macapá-AP, e em Dezembro deste mesmo ano, foi convidado a
apresentar-se na Feira do Empreendedor 2012. Diante desses grandes feitos a equipe
encontra-se orgulhosa por todo árduo trabalho durante esses 04 (quatro) meses terem
sido reconhecidos e proporcionado muita experiência e amadurecimento. Agradecemos
as orientações recebidas e as oportunidades.
. Evolução do desenvolvimento das funcionalidades:
A equipe começou o desenvolvimento antes das orientações sobre SCRUM, logo
não havia conhecimento sobre a importância de definirem-se prioridades para as
funcionalidades. A implementação era feita sequencialmente com o que foi planejado
no protótipo de interface. Isso causou diversos problemas na entrega das sprints, pois o
ideal seria entregar as prioridades do cliente e não era o que esta sendo feito pela equipe.
Pode-se observar que as funcionalidades definidas nas primeiras sprints não são as de
maior prioridade, mas no decorrer do projeto tentou-se balancear isto. Porém,
infelizmente, funcionalidades essenciais não puderam ser entregues.
. Evolução do processo de desenvolvimento:
Após ter recebido as devidas orientações o processo de desenvolvimento seguiu
de forma mais organizada e eficiente. A equipe utilizou o kaban virtual Scrumy
(http://scrumy.com/PQA), de acesso livre, até o presente momento. Houve dificuldades
para cumprir prazos definidos pela própria equipe, devido à falta de dedicação completa
ao projeto. Os membros da equipe estiveram envolvidos em diversas atividades
extracurriculares, por vontade própria, resultando em dedicar-se a atividade com o prazo
mais próximo. Mas comprovou-se a importância de manter uma documentação
organizada e detalhada, aprendida através do RUP, o que facilitou a comunicação e
acesso da equipe ao projeto. Assim como o SCRUM ajudou diretamente na produção
diária da equipe sobre projeto.
. Tecnologias utilizadas.
Para o Projeto Quero Aprender definiu-se como tecnologias o ambiente de
desenvolvimento Eclipse, já de domínio da equipe; linguagem de programação Java;
bibliotecas de desenvolvimento Android; e plug-in de interface Android para o Eclipse.
A maior de dificuldade da equipe, a principio, foi a configuração do ambiente
para o desenvolvimento com as bibliotecas Android. Mas esse problema foi superado
com a prática da equipe. Em seguida precisaram-se superar novas barreiras devido à
falta de conhecimento da equipe sobre as bibliotecas Android. Portanto procurou-se
livros de referência com exemplos práticos, pois não havia muito tempo para estudar a
tecnologia. Nas primeiras sprints as referencias bibliográficas encontradas foram o
suficiente, mas a medida que o projeto crescia percebeu-se que muitas funcionalidades
não poderiam ser feitas ou não funcionariam com eficiência apenas com as bibliotecas
básicas do Android. Sentiu-se a necessidade de usar um motor de jogo (engine) para
otimizar processos de som e imagem, mas não houve tempo para trabalhar com
nenhuma engine, apenas estudou-se a viabilidade de usar a AndAngine.
Houve também atraso no projeto devido a equipe não possuir um design.
Percebeu-se que sobrecarregar o desenvolvedor com elaboração cenários, criação e
edição imagens desperdiçava muito o tempo de desenvolvimento, o qual já era curto e
limitado.
Dessa forma, conclui-se que para dar continuidade ao projeto é necessário
reavaliar a equipe e suas funções, reavaliar e reestruturar o projeto adaptando-o para um
motor de jogo que facilite o trabalho com sons, imagens e animação. Assim como dar
continuidade na documentação seguindo os modelos de trabalho aprendidos nas
disciplinas as quais este projeto se apresenta.
ANEXOS
4. PLANO DE DESENVOLVIMENTO
kanban virtual do Projeto Quero Aprender: http://scrumy.com/PQA (Acesso livre)
ID Caso de Uso Tarefa Prioridade* Esforço** Sprint*** Situação****
01 Como aluno gostaria de escolher
um professor virtual
Criar galeria de professores; criar
evento para serializar escolha.
3 5 4 Desenvolvimento
02 Como aluno gostaria de inserir e
salvar nome no app
Criar campo e botão para receber
informação; Criar evento para
serializar conteúdo.
3 5 1 Pronto
03 Como aluno gostaria de acessar
as lições desbloqueadas
Criar menu; criar evento para acessar
lição escolhida.
3 3 2 Pronto
04 Como aluno gostaria de ler
apresentação do conteúdo
proposto com o acompanhamento
do professor virtual
Criar conteiner dinâmico para
atualizar views; Criar eventos de
interação com o aluno.
1 5 2 Pronto
05 Como usuário gostaria de
aprender as vogais do alfabeto
hiragana
Criar conteiner para atualizar
conteúdo; inserir animações e fazer o
controle delas
1 8 3 Pronto
06 Como aluno gostaria de desenhar
ideogramas que estou aprendendo
na tela do smartphone
Remodelar tela para desenho, criar
lógica para capturar gestos
desenhados (gesturebuilder); Criar
reconhecedor de ideogramas
2 21 5 Definição
07 Como aluno gostaria de exercitar
os ideogramas aprendidos
Remodelar tela para exercícios; criar
campos input; criar teclado
personalizado; criar eventos de
comparação para gerar output
2 13 6 Definição
* As prioridades devem ser identificadas de 1 a 5, onde 1 é maior que 5.
** O Esforço deve ser estimado em números de Fibonacci: 1, 3, 5, 8, 13, 21, Nebuloso.
*** Sprint corresponde ao ciclo de desenvolvimento do projeto, onde cada Sprint deverá equivaler a uma semana.
**** A situação identifica a fase em que o Caso de Uso se encontra. Pode ser: Definição, Desenvolvimento, Teste, Pronto,
Descartado.
Questionário de Entrevista– PQA – Versão 1 1
Questionário de Entrevista
1. Questionário para auxiliar no levantamento dos principais pontos do projeto. (O questionário pode
ser utilizado para informação adquirida através de comunicação por e-mail, por exemplo.)
a. QUAL O OBJETIVO DO PRODUTO OU MÓDULO?
Objetiva ensinar os idiomas Japonês e Coreano, com ênfase na escrita dos ideogramas dos silabários Hiragana e
Hangul, com reconhecimento e correção em tempo real dos mesmos, em dispositivos móveis.
b. QUAL O PÚBLICO ALVO?
Estudantes, professores, pesquisadores que tenham interesse em aprender a escrita de idiomas orientais de forma
dinâmica, interativa e independente do auxílio de algum profissional especializado.
c. QUAL O PROBLEMA?
O projeto originou-se da dificuldade de encontrar bons materiais e meios de ensino de idiomas orientais que
permitam aos alunos aprenderem sozinhos sem o auxílio de um professor. E, além disso, mantenha a motivação e o
interesse dos alunos para que não haja desistência no decorrer da aprendizagem.
d. QUAL A SOLUÇÃO ENCONTRADA?
Esse projeto tem a intenção de utilizar-se desse poder exercido pelas mídias digitais para manter o foco e a
concentração dos usuários, unindo o ensino a diversão. Para isso faz-se necessário uma investigação inicial sobre
uma sólida fundamentação teórica para garantir que o conjunto de metodologias e conceitos usados no projeto
assegure uma maior probabilidade de sucesso sobre o público alvo.
e. QUAIS OS GANHOS QUE O PROJETO PROPORCIONARÁ?
Proporcionará aos usuários autonomia e motivação na aprendizagem de idiomas orientais, além de introduzir um
novo conceito de ensino.
f. QUEM SÃO OS ENVOLVIDOS NO PROJETO?
Elen Arantza <elenarantza@gmail.com>
Camille Bandeira <mille.frzao@gmail.com>
Órgão:
Título do Projeto:
Projeto Quero Aprender
Versão:
Primeira versão
Dt. Emissão:
14/08/2012
Responsável:
Coordenação de Elen Arantza e Camille Bandeira
Unidade Organizacional: Sub-Unidade:
Solicitante:
Elen Arantza
Camille Bandeira
Unidade Organizacional: Sub-Unidade:
Questionário de Entrevista– PQA – Versão 1 2
g. EXISTE ALGUM MODELO QUE CHAMOU A ATENÇÃO DO CLIENTE?
Existe o Moetan for Android entre os que temos conhecimento e é o que possui uma proposta mais aproximada do
conceito idealizado para o Projeto Quero Aprender. Ele tem o objetivo de ensinar inglês para falantes da língua
japonesa e possui uma grande carga de elementos visuais para atrair a atenção dos usuários.
h. HAVERÁ COMUNICAÇÃO COM ALGUM OUTRO SISTEMA?
Existe a intenção de que futuramente ele possa ser integrado ao Twitter para enviar relatórios de progresso do
usuário.
i. EXISTE ALGUM PRAZO?
Espera-se que exista uma versão beta com mínimo de lições disponíveis até o inicio de novembro deste ano.
2. Pessoal Presente na Entrevista
Elen Arantza
Camille Bandeira
Nome: Elen Arantza
Cargo: Projetista e Desenvolvedora;
Função: Implementação back-end
Assinatura (ou cópia de e-mail enviado): <elenarantza@gmail.com>
Nome: Camille Bandeira
Cargo: Projetista e Desenvolvedora;
Função: Implementação front-end
Assinatura (ou cópia de e-mail enviado): <mille.frzao@gmail.com>
Visão e Escopo do Projeto– PQA – Versão 1 1
Visão e Escopo do Projeto
1. Visão e Necessidade do Negócio
O projeto originou-se da dificuldade de encontrar bons materiais e meios de ensino de idiomas orientais
que permitam aos alunos aprenderem sozinhos sem o auxílio de um professor. E, além disso, mantenha a
motivação e o interesse dos alunos para que não haja desistência no decorrer da aprendizagem. Na busca
de solucionar esse problema, observou-se que as mídias interativas digitais conquistaram um espaço
muito importante na vida de crianças, jovens e adultos. Os quais permanecem longos períodos
totalmente empenhados nos desafios e fantasias propostos, dando a impressão de que são imunes a
distrações e que nada é capaz de desconcentra-los. Essas mídias digitais exercem sobre as massas um
efeito quase hipnótico, ao utilizar-se de imagens, sons e movimentos, para cativar seu público, levando-o
ao caminho desejado. Portanto necessita-se do desenvolvimento de um sistema para sistema operacional
Android, o qual tem como conteúdo, lições de ensino dos idiomas japonês e coreano, com ênfase no
ensino da escrita dos ideogramas dos silabários hiragana e hangul, com reconhecimento e correção em
tempo real dos mesmos.
2. Objetivos do Projeto e Critérios para o Sucesso
ID Descrição
OBJ-01 Oferecer módulos que permitam acesso as lições do idioma proposto.
OBJ-02 Construção de um reconhecedor de ideogramas hiragana e hangul.
OBJ-03 Apresentar um ambiente que motive o usuário.
Órgão:
Título do Projeto:
Projeto Quero Aprender
Versão:
Primeira versão
Dt. Emissão:
14/08/2012
Responsável:
Coordenação de Elen Arantza e Camille Bandeira
Unidade Organizacional: Sub-Unidade:
Solicitante:
Elen Arantza
Camille Bandeira
Unidade Organizacional: Sub-Unidade:
ID Descrição
CRI-01 Espera-se que o aplicativo tenha no mínimo 1 lição na versão de protótipo, e no máximo 21 lições na
versão completa.
CRI-02 Planeja-se que a partir da tela touchscreen do smartphone o usuário possa desenhar o ideograma com o
dedo e o sistema reconheça e corrija em tempo real o ideograma esboçado.
CRI-03 A para validação de tal objetivo faz necessário envolver um estudo de caso no projeto para que o sistema
seja aprovado por uma amostragem do público alvo.
3. Requisitos de Cliente
ID Descrição
REQS-01 Estar liberado apara acessar o módulo de aprendizado
REQS-02 Escolher um professor/tutor virtual
REQS-03 Inserir nome de usuário e salvar no sistema
REQS-04 Acessar lições desbloqueadas
REQS-05 Ler apresentação do conteúdo proposto com o acompanhamento do professor virtual
REQS-06 Esboçar ideograma na tela touchscreen do smartphone, onde ele será corrigido em tempo real, durante
apresentação de conteúdo.
REQS-07 Baixar novos módulos
REQS-08 Acessar guia de uso
REQS-09 Alterar configurações do sistema de aprendizagem
4. Riscos do Projeto
ID Descrição
RISC-01 Caso não exista uma engine ou framework acessível que facilite a construção do reconhecedor será
necessário que a equipe planeje e desenvolva um reconhecedor original, fato o qual pode atrasar a
entrega do projeto. Portanto o risco pode ser a imaturidade da equipe com o uso da tecnologia.
5. Stakeholders
Nome Função Responsabilidade no Projeto Contato
Elen Arantza
Camille Bandeira
Gerente de
Projetos;
Desenvolvedor;
Cliente.
Gerenciar o andamento do projeto
em PQA para que não haja falhas e
retire impedimentos, assim como
responsável pelo desenvolvimento e
implementação do projeto.
Telefone:
E-mail:
<elenarantza@gmail.com>
<mille.frzao@gmail.com>
6. Estimativa Inicial do Projeto
Cronograma Período (em semanas)
Etapas
Agosto Setembro Outubro
1ª 2ª 3ª 4ª 1ª 1ª 2ª 3ª 4ª 2ª 3ª 4ª
Especificação de
Requisitos
X X
Projeto de Sistema X
Implementação X X X X X
Verificação e
Validação
X
Entrega X
7. Custo
Meta Iteração Investimento (R$45/h)
REQS-02 1ª semana (10h) R$ 450
REQS-03 2ª semana (10h) R$ 450
REQS-04 3ª semana (10h) R$ 450
REQS-05 3ª semana (10h) R$ 450
REQS-06 5ª semana (15h) R$ 675
8. Controle do Documento
Histórico de Mudanças no Documento.
Nome Data Alteração Identificador
9. Representantes das Áreas Envolvidas
Data / /
__________________________________
<Nome Completo>
<Cargo>
Data / /
__________________________________
<Nome Completo>
<Cargo>
Data / /
__________________________________
<Nome Completo>
<Cargo>
Projeto Quero Aprender 2012
Equipe: Elen Arantza e Camille Bandeira
Diagrama de Caso de Uso
Projeto Quero Aprender 2012
Casos de Uso Detalhados
1.
Nome do caso de uso Iniciar Aprendizado
Caso de uso geral
Ator Principal Aluno
Resumo Este caso de uso descreve as etapas percorridas pelo usuário
para dar início ao aprendizado.
Pré – Condições
Pós – Condições Escolher professor virtual e inserir nome no sistema.
Ações do Ator Ações do Sistema
1. Acionar intenção
de iniciar no menu
principal
2. Redirecioná-lo para o acesso ao menu de lições
Restrições/Validação 1. Redirecioná-lo para tela de escolha do professor virtual e
tela de cadastro do nome (apelido) do aluno, no caso de ser
a primeira vez que o usuário aciona essa intenção após o app
ser instalado.
2.
Nome do caso de uso Escolher professor virtual
Caso de uso geral
Ator Principal Usuário
Resumo Este caso de uso descreve as etapas da escolha de um
professor virtual para acompanhar o usuário durante as
lições.
Pré – Condições Ser a primeira vez que o usuário aciona a intenção de iniciar
após o app instalado.
Pós – Condições Cadastrar nome (apelido) no app
Ações do Ator Ações do Sistema
1. Selecionar um
professor virtual
dentre os disponíveis
2. Salvar professor virtual escolhido pelo usuário.
Restrições/Validação
Projeto Quero Aprender 2012
Casos de Uso Detalhados
3.
Nome do caso de uso Cadastrar nome
Caso de uso geral
Ator Principal Usuário
Resumo Este caso de uso descreve as etapas para cadastrar nome
(apelido) do aluno no app
Pré – Condições Ser a primeira vez que o usuário aciona a intenção de iniciar
após o app instalado e haver um professor virtual
selecionado para acompanhar as lições.
Pós – Condições
Ações do Ator Ações do Sistema
1. Inserir nome no
campo de texto e
acionar a intenção de
salvar.
2. Salvar nome do usuário.
3. Redirecioná-lo para o acesso ao menu de lições
Restrições/Validação 1. Número de caracteres limitado.
Projeto Quero Aprender 2012
4.
Nome do caso de uso Acessar lições desbloqueadas
Caso de uso geral
Ator Principal Usuário
Resumo Este caso de uso descreve as etapas percorridas pelo usuário para
acessar as lições desbloqueadas no menu de lições
Pré – Condições Precisa que o usuário já tenha selecionado um professor virtual e
possua um nome cadastrado na app
Pós – Condições
Ações do Ator Ações do Sistema
1. Escolher uma lição
entre as que estão
desbloqueadas no menu.
2. Carregar conteúdo da lição selecionada.
3. Apresentar animação da aula virtual sobre os ideogramas da
lição selecionada.
4. Desbloquear atividade interativa com reconhecedor de
ideogramas da lição.
5. Esboçar ideogramas
propostos na tela
touchscreen do
smartphone
6. Corrigir rascunho do usuário durante a interação.
7. Apresentar exercícios com exemplo de vocabulário do idioma
proposto.
8. Desbloquear atividade para treino de leitura e escrita dos
ideogramas que compõem as palavras aprendidas no vocabulário.
9. Responder as questões
de acordo com o
aprendido nas
apresentações.
10. Apresentar correção as respostas do usuário.
11. Exibir relatório de desempenho do usuário e bônus liberado.
Restrições/Validação 1. As atividades são desbloqueadas apenas após o usuário
acompanhar toda a apresentação que precede a atividade.
2. E caso o usuário erre as atividades o sistema oferece nova
oportunidade para o mesmo antes de seguir para próxima etapa.
Projeto Quero Aprender 2012
5.
Nome do caso de uso Baixar novos módulos
Caso de uso geral
Ator Principal Usuário
Resumo Este caso de uso descreve as etapas para que o usuário baixe
novos módulos de expansão, como novos pacotes de
vocabulário ou escolher outra tabela de silabário para
aprender.
Pré – Condições Necessária conexão a internet
Pós – Condições
Ações do Ator Ações do Sistema
1. Acionar intenção
de baixar novos
módulos.
2. Apresentar menu de módulos disponíveis
3. Escolher módulo
de expansão.
4. Redirecionar para página do módulo no Google Play.
Restrições/Validação
6.
Nome do caso de uso Acessar guia de uso
Caso de uso geral
Ator Principal Usuário
Resumo Este caso de uso descreve as etapas para que o usuário tenha
o conhecimento básico sobre como manusear a aplicação.
Pré – Condições
Pós – Condições
Ações do Ator Ações do Sistema
1. Acionar intenção
de acesso ao guia de
uso.
2. Apresentar a animação do tutorial básico sobre o uso do
sistema.
Restrições/Validação
Projeto Quero Aprender 2012
7.
Nome do caso de uso Alterar configurações
Caso de uso geral
Ator Principal Usuário
Resumo Este caso de uso descreve as etapas para que o usuário possa
customizar alguns atributos do sistema.
Pré – Condições
Pós – Condições
Ações do Ator Ações do Sistema
1. Acionar intenção
de alterar
configurações.
2. Redirecionar o usuário para o menu de atributos do
sistema.
3. Permitir que o usuário equalize as barras de valores dos
atributos, como volume, brilho, orientação da tela e permita
a reiniciação de todas as lições.
Restrições/Validação
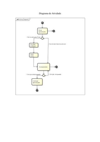
Diagrama de Atividade
Diagrama de Pacotes
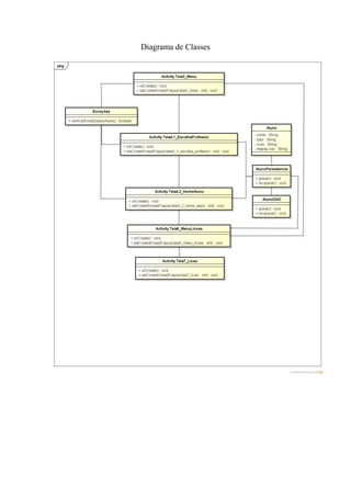
Diagrama de Classes

Projeto Quero Aprender: Momiji

  • 1.
    CENTRO UNIVERSITÁRIO DOPARÁ ÁREA DE CIÊNCIAS EXATAS E TECNOLOGIA CURSO DE BACHARELADO EM CIÊNCIA DA COMPUTAÇÃO CAMILLE FRAZAO BANDEIRA DE SOUSA ELEN ARANTZA SILVA BOTELHO RELATÓRIO FINAL DE PROJETO INTEGRADO V E ENGENHARIA DE SOFTWARE II Projeto Quero Aprender: Momiji Trabalho apresentado às disciplinas de Projeto Integrado V e Engenharia de Software II como requisito parcial de avaliação, orientado pelos Professores Marcos Venicios Araújo e Marcos Paulo de Sousa. BELÉM-PA 2012
  • 2.
    1. APRESENTAÇÃO DOPROBLEMA Visão e Descrição do Projeto O problema de Encontrar bons materiais e meios de ensino de idiomas orientais que permitam aos alunos aprenderem sozinhos sem o auxílio de um professor. E, além disso, mantenha a motivação e o interesse dos alunos para que não haja desistência no decorrer da aprendizagem. Afeta Estudantes, professores, pesquisadores que tenham interesse em aprender a escrita de idiomas orientais de forma dinâmica, interativa e independente do auxílio de algum profissional especializado. Cujo impacto é Que dificuldade de acesso ao conhecimento e a falta de motivação causa aos entusiastas por idiomas orientais a perda do estímulo, ação a qual pode provocar atraso no intercambio e divulgação da cultura oriental. Uma solução seria Desenvolver um sistema o qual tenha como conteúdo lições de ensino dos idiomas orientais propostos, utilizando-se do poder exercido pelas mídias digitais (sons, dinâmicas, animações, etc.) para manter o foco e a concentração dos usuários, unindo o ensino a diversão. Além de oferecer o suporte necessário para garantir a aprendizagem autodidata do usuário. Para Estudantes, professores, pesquisadores de idiomas orientais. Que Busquem aprender idiomas orientais de forma dinâmica, interativa e independente do auxílio de algum profissional especializado. O PQA É um conjunto de metodologias para ser aplicado ao ensino de idiomas orientais através de smartphones, para oferecer maior flexibilidade no tempo de estudo dos mesmos. Inicialmente consiste em dois módulos independentes: Quero aprender Japonês (Momiji) e Quero aprender Coreano. Que Oferece ao usuário um professor virtual o qual acompanha o aluno durante as lições do idioma proposto, permitindo interação entre personagens e usuário; atividades dinâmicas; prêmios de incentivo. Diferentemente De aprender idiomas em escolas tradicionais, sem a possibilidade de horários flexíveis, ou mesmo do estudo solitário em casa por meio de materiais estáticos, sem atrativos. O PQA Por ser projetado para dispositivos móveis, oferece maior liberdade no horário de estudo, além de manter a motivação do usuário durante o aprendizado, devido ao conjunto de metodologias voltas para essa finalidade as quais ele se fundamenta.
  • 3.
    2. APRESENTAÇÃO DAVISÃO VisionBox – FRENTE
  • 4.
  • 5.
    3. APRESENTAÇÃO DOSREQUISITOS Diagrama de Caso de Uso* *Diagrama de Caso de Uso Detalhado em Anexos
  • 6.
    Projeto de Interface(Protótipo) 1. 2.
  • 7.
  • 8.
  • 9.
  • 10.
    Id User StoriesPrioridade ID-01 Como aluno gostaria de escolher um professor virtual 3 ID-02 Como aluno gostaria de inserir e salvar nome no app 3 ID-03 Como aluno gostaria de acessar as lições desbloqueadas 3 ID-04 Como aluno gostaria de ler apresentação do conteúdo proposto com o acompanhamento do professor virtual 1 ID-05 Como aluno gostaria de aprender as vogais do alfabeto hiragana 1 ID-06 Como aluno gostaria de desenhar ideogramas que estou aprendendo na tela do smartphone 2 ID-07 Como aluno gostaria de exercitar os ideogramas aprendidos 2 5. SPRINT I: ID-02 Id User Stories Prioridade ID-02 Como aluno gostaria de inserir e salvar nome no app 3 ID Funcionalidades ID-02 Criar campo e botão para receber informação; Criar evento para serializar conteúdo. Sprints Requisitos Atividades Definido Alocado Pronto ID-02 Criar campo e botão para receber informação. X Sprint-01 Criar evento para serializar conteúdo. X
  • 11.
    6. SPRINT 2:ID-03 e ID-04 Id User Stories Prioridade ID-03 Como aluno gostaria de acessar as lições desbloqueadas 3 ID-04 Como aluno gostaria de ler apresentação do conteúdo proposto com o acompanhamento do professor virtual 1 ID Funcionalidades ID-03 Criar menu; criar evento para acessar lição escolhida. ID-04 Criar contêiner dinâmico para atualizar views; Criar eventos de interação com o aluno. Sprints Requisitos Atividades Definido Alocado Pronto Sprint-02 ID-03 Criar menu e evento para acessar lição escolhida. X ID-04 Criar conteiner dinâmico para atualizar views; X Criar eventos de interação com o aluno. X 7. SPRINT 3: ID-05 Id User Stories Prioridade ID-05 Como aluno gostaria de aprender as vogais do alfabeto hiragana 1 ID Funcionalidades ID-05 Criar conteiner para atualizar conteúdo; inserir animações e fazer o controle delas Sprints Requisitos Atividades Definido Alocado Pronto Sprint-03 ID-05 Criar contêiner para atualizar conteúdo X Inserir animações e fazer o controle delas X
  • 12.
    8. SPRINT 4:ID-01 Id User Stories Prioridade ID-01 Como aluno gostaria de escolher um professor virtual 3 ID Funcionalidades ID-01 Criar galeria de professores; criar evento para serializar escolha. Sprints Requisitos Atividades Definido Alocado Pronto Sprint-04 ID-01 Criar galeria de professores X Criar evento para serializar escolha. X 9. SPRINT 5: ID-06 Id User Stories Prioridade ID-06 Como aluno gostaria de desenhar ideogramas que estou aprendendo na tela do smartphone 2 ID Funcionalidades ID-06 Remodelar tela para desenho, criar lógica para capturar gestos desenhados (gesturebuilder); Criar reconhecedor de ideogramas Sprints Requisitos Atividades Definido Alocado Pronto Sprint-05 ID-06 Remodelar tela para desenho e criar lógica para capturar gestos desenhados (gesturebuilder); X Criar reconhecedor de ideogramas X
  • 13.
    10. SPRINT 6:ID-07 Id User Stories Prioridade ID-07 Como aluno gostaria de exercitar os ideogramas aprendidos 2 ID Funcionalidades ID-07 Remodelar tela para exercícios; criar campos input; criar telado personalizado; criar eventos de comparação para gerar output Sprints Requisitos Atividades Definido Alocado Pronto Sprint-06 ID-07 Remodelar tela para exercícios e criar campos input X Criar telado personalizado; X Criar eventos de comparação para gerar output X
  • 14.
    11. CONSIDERAÇÕES FINAIS Relatosobre pontos positivos e negativos ... Definiu-se como objetivos para o “Projeto Quero Aprender” o desenvolvimento de 02 (dois) aplicativos para smartphones SO Android denominados como: Quero Aprender Japonês – Momiji e Quero Aprender Coreano – HaJaemi. Durante os 04 (quatro) meses de trabalho nas disciplinas Projeto Integrado V e Engenharia de Software II, sob orientação dos professores Marcos Venicios Araujo e Marcos Paulo de Sousa, foi possível desenvolver um protótipo funcional de um dos aplicativos idealizados, Momiji, o qual foi submetido à rodada de projetos do InovaSoftware dia 04 (quatro) de Outubro de 2012, tendo como resultado ser escolhido pela banca avaliadora como projeto ganhador, recebendo como premiação 06 (seis) meses de pré-incubação na FabSoft do Cesupa. Em Novembro de 2012 foi convidado para exposição no Amazontech 2012, Macapá-AP, e em Dezembro deste mesmo ano, foi convidado a apresentar-se na Feira do Empreendedor 2012. Diante desses grandes feitos a equipe encontra-se orgulhosa por todo árduo trabalho durante esses 04 (quatro) meses terem sido reconhecidos e proporcionado muita experiência e amadurecimento. Agradecemos as orientações recebidas e as oportunidades. . Evolução do desenvolvimento das funcionalidades: A equipe começou o desenvolvimento antes das orientações sobre SCRUM, logo não havia conhecimento sobre a importância de definirem-se prioridades para as funcionalidades. A implementação era feita sequencialmente com o que foi planejado no protótipo de interface. Isso causou diversos problemas na entrega das sprints, pois o ideal seria entregar as prioridades do cliente e não era o que esta sendo feito pela equipe. Pode-se observar que as funcionalidades definidas nas primeiras sprints não são as de maior prioridade, mas no decorrer do projeto tentou-se balancear isto. Porém, infelizmente, funcionalidades essenciais não puderam ser entregues. . Evolução do processo de desenvolvimento: Após ter recebido as devidas orientações o processo de desenvolvimento seguiu de forma mais organizada e eficiente. A equipe utilizou o kaban virtual Scrumy (http://scrumy.com/PQA), de acesso livre, até o presente momento. Houve dificuldades para cumprir prazos definidos pela própria equipe, devido à falta de dedicação completa
  • 15.
    ao projeto. Osmembros da equipe estiveram envolvidos em diversas atividades extracurriculares, por vontade própria, resultando em dedicar-se a atividade com o prazo mais próximo. Mas comprovou-se a importância de manter uma documentação organizada e detalhada, aprendida através do RUP, o que facilitou a comunicação e acesso da equipe ao projeto. Assim como o SCRUM ajudou diretamente na produção diária da equipe sobre projeto. . Tecnologias utilizadas. Para o Projeto Quero Aprender definiu-se como tecnologias o ambiente de desenvolvimento Eclipse, já de domínio da equipe; linguagem de programação Java; bibliotecas de desenvolvimento Android; e plug-in de interface Android para o Eclipse. A maior de dificuldade da equipe, a principio, foi a configuração do ambiente para o desenvolvimento com as bibliotecas Android. Mas esse problema foi superado com a prática da equipe. Em seguida precisaram-se superar novas barreiras devido à falta de conhecimento da equipe sobre as bibliotecas Android. Portanto procurou-se livros de referência com exemplos práticos, pois não havia muito tempo para estudar a tecnologia. Nas primeiras sprints as referencias bibliográficas encontradas foram o suficiente, mas a medida que o projeto crescia percebeu-se que muitas funcionalidades não poderiam ser feitas ou não funcionariam com eficiência apenas com as bibliotecas básicas do Android. Sentiu-se a necessidade de usar um motor de jogo (engine) para otimizar processos de som e imagem, mas não houve tempo para trabalhar com nenhuma engine, apenas estudou-se a viabilidade de usar a AndAngine. Houve também atraso no projeto devido a equipe não possuir um design. Percebeu-se que sobrecarregar o desenvolvedor com elaboração cenários, criação e edição imagens desperdiçava muito o tempo de desenvolvimento, o qual já era curto e limitado. Dessa forma, conclui-se que para dar continuidade ao projeto é necessário reavaliar a equipe e suas funções, reavaliar e reestruturar o projeto adaptando-o para um motor de jogo que facilite o trabalho com sons, imagens e animação. Assim como dar continuidade na documentação seguindo os modelos de trabalho aprendidos nas disciplinas as quais este projeto se apresenta.
  • 16.
  • 17.
    4. PLANO DEDESENVOLVIMENTO kanban virtual do Projeto Quero Aprender: http://scrumy.com/PQA (Acesso livre) ID Caso de Uso Tarefa Prioridade* Esforço** Sprint*** Situação**** 01 Como aluno gostaria de escolher um professor virtual Criar galeria de professores; criar evento para serializar escolha. 3 5 4 Desenvolvimento 02 Como aluno gostaria de inserir e salvar nome no app Criar campo e botão para receber informação; Criar evento para serializar conteúdo. 3 5 1 Pronto 03 Como aluno gostaria de acessar as lições desbloqueadas Criar menu; criar evento para acessar lição escolhida. 3 3 2 Pronto 04 Como aluno gostaria de ler apresentação do conteúdo proposto com o acompanhamento do professor virtual Criar conteiner dinâmico para atualizar views; Criar eventos de interação com o aluno. 1 5 2 Pronto 05 Como usuário gostaria de aprender as vogais do alfabeto hiragana Criar conteiner para atualizar conteúdo; inserir animações e fazer o controle delas 1 8 3 Pronto 06 Como aluno gostaria de desenhar ideogramas que estou aprendendo na tela do smartphone Remodelar tela para desenho, criar lógica para capturar gestos desenhados (gesturebuilder); Criar reconhecedor de ideogramas 2 21 5 Definição 07 Como aluno gostaria de exercitar os ideogramas aprendidos Remodelar tela para exercícios; criar campos input; criar teclado personalizado; criar eventos de comparação para gerar output 2 13 6 Definição * As prioridades devem ser identificadas de 1 a 5, onde 1 é maior que 5. ** O Esforço deve ser estimado em números de Fibonacci: 1, 3, 5, 8, 13, 21, Nebuloso. *** Sprint corresponde ao ciclo de desenvolvimento do projeto, onde cada Sprint deverá equivaler a uma semana. **** A situação identifica a fase em que o Caso de Uso se encontra. Pode ser: Definição, Desenvolvimento, Teste, Pronto, Descartado.
  • 18.
    Questionário de Entrevista–PQA – Versão 1 1 Questionário de Entrevista 1. Questionário para auxiliar no levantamento dos principais pontos do projeto. (O questionário pode ser utilizado para informação adquirida através de comunicação por e-mail, por exemplo.) a. QUAL O OBJETIVO DO PRODUTO OU MÓDULO? Objetiva ensinar os idiomas Japonês e Coreano, com ênfase na escrita dos ideogramas dos silabários Hiragana e Hangul, com reconhecimento e correção em tempo real dos mesmos, em dispositivos móveis. b. QUAL O PÚBLICO ALVO? Estudantes, professores, pesquisadores que tenham interesse em aprender a escrita de idiomas orientais de forma dinâmica, interativa e independente do auxílio de algum profissional especializado. c. QUAL O PROBLEMA? O projeto originou-se da dificuldade de encontrar bons materiais e meios de ensino de idiomas orientais que permitam aos alunos aprenderem sozinhos sem o auxílio de um professor. E, além disso, mantenha a motivação e o interesse dos alunos para que não haja desistência no decorrer da aprendizagem. d. QUAL A SOLUÇÃO ENCONTRADA? Esse projeto tem a intenção de utilizar-se desse poder exercido pelas mídias digitais para manter o foco e a concentração dos usuários, unindo o ensino a diversão. Para isso faz-se necessário uma investigação inicial sobre uma sólida fundamentação teórica para garantir que o conjunto de metodologias e conceitos usados no projeto assegure uma maior probabilidade de sucesso sobre o público alvo. e. QUAIS OS GANHOS QUE O PROJETO PROPORCIONARÁ? Proporcionará aos usuários autonomia e motivação na aprendizagem de idiomas orientais, além de introduzir um novo conceito de ensino. f. QUEM SÃO OS ENVOLVIDOS NO PROJETO? Elen Arantza <elenarantza@gmail.com> Camille Bandeira <mille.frzao@gmail.com> Órgão: Título do Projeto: Projeto Quero Aprender Versão: Primeira versão Dt. Emissão: 14/08/2012 Responsável: Coordenação de Elen Arantza e Camille Bandeira Unidade Organizacional: Sub-Unidade: Solicitante: Elen Arantza Camille Bandeira Unidade Organizacional: Sub-Unidade:
  • 19.
    Questionário de Entrevista–PQA – Versão 1 2 g. EXISTE ALGUM MODELO QUE CHAMOU A ATENÇÃO DO CLIENTE? Existe o Moetan for Android entre os que temos conhecimento e é o que possui uma proposta mais aproximada do conceito idealizado para o Projeto Quero Aprender. Ele tem o objetivo de ensinar inglês para falantes da língua japonesa e possui uma grande carga de elementos visuais para atrair a atenção dos usuários. h. HAVERÁ COMUNICAÇÃO COM ALGUM OUTRO SISTEMA? Existe a intenção de que futuramente ele possa ser integrado ao Twitter para enviar relatórios de progresso do usuário. i. EXISTE ALGUM PRAZO? Espera-se que exista uma versão beta com mínimo de lições disponíveis até o inicio de novembro deste ano. 2. Pessoal Presente na Entrevista Elen Arantza Camille Bandeira Nome: Elen Arantza Cargo: Projetista e Desenvolvedora; Função: Implementação back-end Assinatura (ou cópia de e-mail enviado): <elenarantza@gmail.com> Nome: Camille Bandeira Cargo: Projetista e Desenvolvedora; Função: Implementação front-end Assinatura (ou cópia de e-mail enviado): <mille.frzao@gmail.com>
  • 20.
    Visão e Escopodo Projeto– PQA – Versão 1 1 Visão e Escopo do Projeto 1. Visão e Necessidade do Negócio O projeto originou-se da dificuldade de encontrar bons materiais e meios de ensino de idiomas orientais que permitam aos alunos aprenderem sozinhos sem o auxílio de um professor. E, além disso, mantenha a motivação e o interesse dos alunos para que não haja desistência no decorrer da aprendizagem. Na busca de solucionar esse problema, observou-se que as mídias interativas digitais conquistaram um espaço muito importante na vida de crianças, jovens e adultos. Os quais permanecem longos períodos totalmente empenhados nos desafios e fantasias propostos, dando a impressão de que são imunes a distrações e que nada é capaz de desconcentra-los. Essas mídias digitais exercem sobre as massas um efeito quase hipnótico, ao utilizar-se de imagens, sons e movimentos, para cativar seu público, levando-o ao caminho desejado. Portanto necessita-se do desenvolvimento de um sistema para sistema operacional Android, o qual tem como conteúdo, lições de ensino dos idiomas japonês e coreano, com ênfase no ensino da escrita dos ideogramas dos silabários hiragana e hangul, com reconhecimento e correção em tempo real dos mesmos. 2. Objetivos do Projeto e Critérios para o Sucesso ID Descrição OBJ-01 Oferecer módulos que permitam acesso as lições do idioma proposto. OBJ-02 Construção de um reconhecedor de ideogramas hiragana e hangul. OBJ-03 Apresentar um ambiente que motive o usuário. Órgão: Título do Projeto: Projeto Quero Aprender Versão: Primeira versão Dt. Emissão: 14/08/2012 Responsável: Coordenação de Elen Arantza e Camille Bandeira Unidade Organizacional: Sub-Unidade: Solicitante: Elen Arantza Camille Bandeira Unidade Organizacional: Sub-Unidade:
  • 21.
    ID Descrição CRI-01 Espera-seque o aplicativo tenha no mínimo 1 lição na versão de protótipo, e no máximo 21 lições na versão completa. CRI-02 Planeja-se que a partir da tela touchscreen do smartphone o usuário possa desenhar o ideograma com o dedo e o sistema reconheça e corrija em tempo real o ideograma esboçado. CRI-03 A para validação de tal objetivo faz necessário envolver um estudo de caso no projeto para que o sistema seja aprovado por uma amostragem do público alvo. 3. Requisitos de Cliente ID Descrição REQS-01 Estar liberado apara acessar o módulo de aprendizado REQS-02 Escolher um professor/tutor virtual REQS-03 Inserir nome de usuário e salvar no sistema REQS-04 Acessar lições desbloqueadas REQS-05 Ler apresentação do conteúdo proposto com o acompanhamento do professor virtual REQS-06 Esboçar ideograma na tela touchscreen do smartphone, onde ele será corrigido em tempo real, durante apresentação de conteúdo. REQS-07 Baixar novos módulos REQS-08 Acessar guia de uso REQS-09 Alterar configurações do sistema de aprendizagem 4. Riscos do Projeto ID Descrição RISC-01 Caso não exista uma engine ou framework acessível que facilite a construção do reconhecedor será necessário que a equipe planeje e desenvolva um reconhecedor original, fato o qual pode atrasar a entrega do projeto. Portanto o risco pode ser a imaturidade da equipe com o uso da tecnologia.
  • 22.
    5. Stakeholders Nome FunçãoResponsabilidade no Projeto Contato Elen Arantza Camille Bandeira Gerente de Projetos; Desenvolvedor; Cliente. Gerenciar o andamento do projeto em PQA para que não haja falhas e retire impedimentos, assim como responsável pelo desenvolvimento e implementação do projeto. Telefone: E-mail: <elenarantza@gmail.com> <mille.frzao@gmail.com> 6. Estimativa Inicial do Projeto Cronograma Período (em semanas) Etapas Agosto Setembro Outubro 1ª 2ª 3ª 4ª 1ª 1ª 2ª 3ª 4ª 2ª 3ª 4ª Especificação de Requisitos X X Projeto de Sistema X Implementação X X X X X Verificação e Validação X Entrega X 7. Custo Meta Iteração Investimento (R$45/h) REQS-02 1ª semana (10h) R$ 450 REQS-03 2ª semana (10h) R$ 450 REQS-04 3ª semana (10h) R$ 450 REQS-05 3ª semana (10h) R$ 450 REQS-06 5ª semana (15h) R$ 675
  • 23.
    8. Controle doDocumento Histórico de Mudanças no Documento. Nome Data Alteração Identificador 9. Representantes das Áreas Envolvidas Data / / __________________________________ <Nome Completo> <Cargo> Data / / __________________________________ <Nome Completo> <Cargo> Data / / __________________________________ <Nome Completo> <Cargo>
  • 24.
    Projeto Quero Aprender2012 Equipe: Elen Arantza e Camille Bandeira Diagrama de Caso de Uso
  • 25.
    Projeto Quero Aprender2012 Casos de Uso Detalhados 1. Nome do caso de uso Iniciar Aprendizado Caso de uso geral Ator Principal Aluno Resumo Este caso de uso descreve as etapas percorridas pelo usuário para dar início ao aprendizado. Pré – Condições Pós – Condições Escolher professor virtual e inserir nome no sistema. Ações do Ator Ações do Sistema 1. Acionar intenção de iniciar no menu principal 2. Redirecioná-lo para o acesso ao menu de lições Restrições/Validação 1. Redirecioná-lo para tela de escolha do professor virtual e tela de cadastro do nome (apelido) do aluno, no caso de ser a primeira vez que o usuário aciona essa intenção após o app ser instalado. 2. Nome do caso de uso Escolher professor virtual Caso de uso geral Ator Principal Usuário Resumo Este caso de uso descreve as etapas da escolha de um professor virtual para acompanhar o usuário durante as lições. Pré – Condições Ser a primeira vez que o usuário aciona a intenção de iniciar após o app instalado. Pós – Condições Cadastrar nome (apelido) no app Ações do Ator Ações do Sistema 1. Selecionar um professor virtual dentre os disponíveis 2. Salvar professor virtual escolhido pelo usuário. Restrições/Validação
  • 26.
    Projeto Quero Aprender2012 Casos de Uso Detalhados 3. Nome do caso de uso Cadastrar nome Caso de uso geral Ator Principal Usuário Resumo Este caso de uso descreve as etapas para cadastrar nome (apelido) do aluno no app Pré – Condições Ser a primeira vez que o usuário aciona a intenção de iniciar após o app instalado e haver um professor virtual selecionado para acompanhar as lições. Pós – Condições Ações do Ator Ações do Sistema 1. Inserir nome no campo de texto e acionar a intenção de salvar. 2. Salvar nome do usuário. 3. Redirecioná-lo para o acesso ao menu de lições Restrições/Validação 1. Número de caracteres limitado.
  • 27.
    Projeto Quero Aprender2012 4. Nome do caso de uso Acessar lições desbloqueadas Caso de uso geral Ator Principal Usuário Resumo Este caso de uso descreve as etapas percorridas pelo usuário para acessar as lições desbloqueadas no menu de lições Pré – Condições Precisa que o usuário já tenha selecionado um professor virtual e possua um nome cadastrado na app Pós – Condições Ações do Ator Ações do Sistema 1. Escolher uma lição entre as que estão desbloqueadas no menu. 2. Carregar conteúdo da lição selecionada. 3. Apresentar animação da aula virtual sobre os ideogramas da lição selecionada. 4. Desbloquear atividade interativa com reconhecedor de ideogramas da lição. 5. Esboçar ideogramas propostos na tela touchscreen do smartphone 6. Corrigir rascunho do usuário durante a interação. 7. Apresentar exercícios com exemplo de vocabulário do idioma proposto. 8. Desbloquear atividade para treino de leitura e escrita dos ideogramas que compõem as palavras aprendidas no vocabulário. 9. Responder as questões de acordo com o aprendido nas apresentações. 10. Apresentar correção as respostas do usuário. 11. Exibir relatório de desempenho do usuário e bônus liberado. Restrições/Validação 1. As atividades são desbloqueadas apenas após o usuário acompanhar toda a apresentação que precede a atividade. 2. E caso o usuário erre as atividades o sistema oferece nova oportunidade para o mesmo antes de seguir para próxima etapa.
  • 28.
    Projeto Quero Aprender2012 5. Nome do caso de uso Baixar novos módulos Caso de uso geral Ator Principal Usuário Resumo Este caso de uso descreve as etapas para que o usuário baixe novos módulos de expansão, como novos pacotes de vocabulário ou escolher outra tabela de silabário para aprender. Pré – Condições Necessária conexão a internet Pós – Condições Ações do Ator Ações do Sistema 1. Acionar intenção de baixar novos módulos. 2. Apresentar menu de módulos disponíveis 3. Escolher módulo de expansão. 4. Redirecionar para página do módulo no Google Play. Restrições/Validação 6. Nome do caso de uso Acessar guia de uso Caso de uso geral Ator Principal Usuário Resumo Este caso de uso descreve as etapas para que o usuário tenha o conhecimento básico sobre como manusear a aplicação. Pré – Condições Pós – Condições Ações do Ator Ações do Sistema 1. Acionar intenção de acesso ao guia de uso. 2. Apresentar a animação do tutorial básico sobre o uso do sistema. Restrições/Validação
  • 29.
    Projeto Quero Aprender2012 7. Nome do caso de uso Alterar configurações Caso de uso geral Ator Principal Usuário Resumo Este caso de uso descreve as etapas para que o usuário possa customizar alguns atributos do sistema. Pré – Condições Pós – Condições Ações do Ator Ações do Sistema 1. Acionar intenção de alterar configurações. 2. Redirecionar o usuário para o menu de atributos do sistema. 3. Permitir que o usuário equalize as barras de valores dos atributos, como volume, brilho, orientação da tela e permita a reiniciação de todas as lições. Restrições/Validação
  • 30.
  • 31.
  • 32.