1 ESCOPO DO PROJETO


A promoção da PMSP - Prefeitura do Município de São Paulo, com o apoio de
parcerias, de um curso de qualificação profissional na área da gastronomia e afins,
que contribua para a redução do índice de desemprego no município e promova o
aprimoramento dos trabalhadores da área de Alimentos e Bebidas (A & B), além de
oferecer aos cidadãos da cidade de São Paulo, alternativas de refeições de alta
qualidade e a preço justo.


1.1 Objetivos Gerais
      Favorecer o acesso de munícipes da cidade de São Paulo a refeições de alta
      qualidade, de acordo com padrões estabelecidos e consolidados para esse
      mercado específico de atuação;
      Contribuir com os esforços do governo municipal (meta 178 da Agenda
      2012) para promover a empregabilidade de cidadãos sem qualificação
      profissional;
      Estimular a criação de um espaço de capacitação profissional no setor de
      gastronomia, sob a responsabilidade da PMSP, e apoiado por instituições
      parceiras que se torne uma referência no setor de alimentos e bebidas.



1.2 Objetivos Específicos

          Promover um curso de formação/aprimoramento profissional, ministrado
          em horários alternativos que motive os participantes a não serem apenas
          ouvintes, mas partícipes do processo na elaboração de pratos e mais
          atentos às relações humanas (atendimento a clientes e fornecedores);
          Oferecer um curso de qualidade que evidencie uma conduta de
          responsabilidade social para a instituição de ensino que se motivar para
          aprimorar a capacitação de seus funcionários;
          Viabilizar formas de aprimoramento e de reciclagem profissional que
          elevem o nível de capacitação dos profissionais que trabalham com
          alimentos e bebidas na cidade de São Paulo promovendo a qualidade da
          culinária nacional e internacional em nosso país;



                                                                                 1
Promover intercâmbios nessa área oferecendo aos alunos a participação
            em encontros, convenções, eventos, cursos, feiras, concursos, entre
            outros.


1.3 Área de abrangência a ser considerada


            A área de abrangência do curso será o Município de São Paulo. A
           princípio, o curso será ministrado para os cidadãos que trabalham ou não
           na área de alimentos e bebidas. As aulas serão ministradas no centro da
           cidade de São Paulo, em local próximo a universidades de gastronomia.


1.4 População alvo a ser beneficiada


            Será destinado aos cidadãos, de ambos os sexos, que trabalham ou
            queiram ingressar na área de alimentos e bebidas, e que disponham do
            ensino fundamental completo.


Tabela 1 – População em São Paulo
                                   MUNICÍPIO DE SÃO PAULO
POPULAÇÃO TOTAL                                                             11.188.646 hab.
         Faixa Etária                            %                             Habitantes
De 15 a 24 anos                                 14,8                        Aprox. 1.655.919
De 25 a 59 anos                                 49,6                        Aprox. 5.549.568

                                Fonte: Fundação Seade/SMDU/Dipro


2 ANÁLISE DO CONTEXTO


O hábito de comer fora do domicílio sustenta um importante segmento da indústria
alimentícia1, uma vez que essa prática, apurada entre os anos 1993 e 1999, cresceu
numa proporção de 16,7%. Da mesma forma, observou-se um aumento dos gastos
com alimentação em refeições fora do lar, da ordem de 21,3% do total despendido
em 1996. No Brasil, é importante lembrar que nos grandes centros urbanos, 25%

1
  MELLO, João Manuel Cardoso, NOVAIS, Fernando. 1998. “Capitalismo tardio e sociabilidade moderna”. In
L.M. Schwarcz (org). História da Vida Privada no Brasil. São Paulo: Cia. das Letras.


                                                                                                    2
das refeições são realizadas fora do domicílio. Nas demais regiões do país, é 20%
menor o número de pessoas que se alimentam fora do lar.
Na esteira das transformações urbanas, os restaurantes que oferecem “comida
rápida” entram em cena para atender as pessoas que trabalham, estudam e
dispõem de pouco tempo para degustar uma refeição, normalmente realizada fora
de seus domicílios em razão das distâncias e da dificuldade de circulação. Isso
estimulou os restaurantes a suprir as “necessidades” como: rapidez, higiene,
conforto, segurança, preço acessível e liberdade de escolha.
As praças de alimentação e os restaurantes dos modernos centros urbanos
apresentam uma homogeneidade, já que oferecem a possibilidade de alimentar-se
num curto período de tempo, a um preço acessível, escolhendo pratos considerados
de boa qualidade ou razoável. Essa avaliação é reconhecida e partilhada por
clientes que ali consomem suas refeições. Nas praças de alimentação, verifica-se
igualmente a variedade dos alimentos, preço, decorações, e estilos de vida que se
misturam.
A classificação dos restaurantes organiza-se da seguinte maneira: fast-foods,
estabelecimentos que vendem lanches (cantinas), comida típica, temáticos, quilo,
bufês, self-service, rodízios, e três novos segmentos que são os restaurantes de
hospitais, empresas e supermercados. Esses últimos apresentam-se como mescla
de dois ou mais tipos de restaurantes de comida rápida 2, (oferecendo, por exemplo,
comida a quilo e lanches). Embora possam ser tidos como restaurantes de comida
rápida ou fast-food, uma vez que sua produção provém de uma cozinha
centralizada. Neste caso, os alimentos posteriormente são distribuídos para as filiais,
o que garante rapidez, sabor equivalente e qualidade, nos mesmos moldes das
grandes cadeias de restauração rápida, sem, contudo, deixar de oferecer serviços e
produtos como um maître para acolher clientes, garçons para servirem as mesas;
sommeliers para oferecerem a carta de vinho; guardanapos de tecido, talheres etc.
Atualmente, os hospitais, paralelamente ao aprimoramento clínico manifestam
preocupação com a melhoria dos serviços de hotelaria e oferecer maior qualidade


2
 ABIA – Associação Brasileira da Indústria Alimentícia. Um Olhar Antropológico sobre o Hábito de Comer Fora.
1996.




                                                                                                               3
de vida aos pacientes. Um estudo realizado na cidade de São Paulo, em 2004,
evidenciou que a Ciência da Nutrição consolidou-se e evoluiu paralelamente à
modernização contínua na área médica. A competitividade dos hospitais estimulou a
oferta de vantagens diferenciadas de um atendimento mais cuidadoso.
As abordagens sobre o assunto serão relativas à higiene, à rapidez e ao conforto.
Contudo, existem outros fatores envolvidos nessa decisão de um cliente eleger um
restaurante (como por exemplo, a qualidade do serviço oferecido).


2.1 Improdutividade no Setor de A & B
“Atrás apenas do setor de mineração, alimentos e bebidas é o segmento com um
dos maiores índices de improdutividade no mundo. Cerca de 43% do tempo de
trabalho dos funcionários da área durante o ano de 2008 foi desperdiçado com
atividades ineficientes, uma alta de 19 pontos percentuais (p.p.) sobre 2007. A
tendência, porém, é que o quadro se agrave. Com potencial de atingir um nível de
produtividade de 13,7% nos próximos dois anos, o setor de alimentos e bebidas
deverá apresentar expansão de apenas 8,6% neste quesito, registrando déficit de
eficiência produtiva de 37,2%, o maior dos demais nichos econômicos no mundo.
Este é o resultado do 8º Relatório Anual de Produtividade da Proudfoot Consulting 3,
que entrevistou 1272 executivos de 12 países (Austrália, Canadá, Brasil, Rússia,
Estados Unidos, China França, Reino Unido, Alemanha, Índia, África do Sul e
Espanha). O estudo também contemplou os segmentos de mineração, manufatura,
telecomunicações, energia, varejo, finanças e automobilístico. Ao todo, 12% dos
participantes representaram o setor de alimentos e bebidas.
A falta de qualificação e experiência da equipe de trabalho foi considerado o
principal entrave à produtividade por 28% dos executivos do setor, o segundo maior
nível registrado pela pesquisa, atrás apenas do segmento de mineração (31%). De
acordo com a expectativa dos entrevistados (24%), a tendência é que esse quadro
apenas piore nos próximos dozes meses.
O segmento, porém, está entre os que mais recebem treinamento, atrás apenas de
mineração. Enquanto os gestores e os funcionários do setor campeão acumulam
12,5 e 15 dias de treinamento, os respectivos colaboradores de alimentos e bebidas
dedicam 12,9 e 11,9 dias por ano à capacitação. Apenas 48,4% dos gestores


3
    www.revistafatorbrasil.com.br/imprimir.php?not=65042

                                                                                  4
acreditam que os programas foram eficientes, 15 pontos percentuais (p.p) abaixo da
média global.
As empresas que mais investem dedicam 10 dias úteis por ano (equivalente a 5% do
horário de trabalho) para treinamento, enquanto que a media nacional não passa
dos cinco dias (2,5%), índice muito abaixo das necessidades brasileiras”, diz
Mauricio Iazzetta vice-presidente executivo da Proudfoot Consulting.
Atrás da inexperiência dos colaboradores, o segundo maior entrave para a
produtividade das companhias de alimentos e bebidas é a deficiência da
comunicação interna entre departamentos, apontada por 24% dos respondentes. O
problema também aparece na média geral dos setores no Brasil, com 47% - primeiro
lugar do ranking nacional.
Também com 24% das respostas, a falta de qualificação de supervisores das áreas
foi destacada como fator-chave para o alto déficit de produtividade, 4 p.p. acima da
média geral.




                                            Problemas que afetam o setor de A & B no mundo

                      Falta de qualificação profissional                                                           28%
                    Problemas de comunicação interna
                                                                                                             24%
                          Legislação e regulamentação                                                20%
                            Baixa motivação da equipe                                            19%
                       Alta rotatividade de funcionários
                                                                                           17%
                         Qualificação dos Supervisores                                                       24%
          Incapacidade da equipe de realizar mudanças                                    16%
     Resistência a mudanças por parte dos funcionários
                                                                                               18%
                 Falta de treinamento dos funcionários
                                                                                               18%
                    Falta de treinamento para gestores
                                                                                                       21%
              Tecnologia da informação e Comunicação                           14%
                           Equipamento desatualizado                                           18%
           Falta de fundos para implementar mudanças
                                                                                                19%
            Alinhamento entre estratégia e performance                         14%
             Conformidade com padrões de segurança                                       16%
     Incapacidade do gestor em implementar mudanças
                                                                             13%
      Resistência do gestor em implementar mudanças
                                                                                         16%
             Comunicação com fornecedores e clientes                           14%

                                                           0%   5%    10%          15%           20%         25%    30%




                                                                                                                          5
Embora o segmento possua o maior déficit de produtividade dentre os pesquisados,
os gestores de alimentos e bebidas são os que menos gastam tempo com atividades
administrativas. Ao todo, 39,6% do tempo de trabalho é reservado para esse tipo de
função.
Já entre os fatores externos que mais influenciarão negativamente a produtividade
de alimentos e bebidas nos próximos dozes meses estão o aumento do custo de
energia (50%) e da mão-de-obra (15%)”.


3 METODOLOGIA DO PROJETO


O projeto será precedido de uma pesquisa para coletar informações que permitam
mapear a real situação da alimentação no município de São Paulo e identificar as
melhores propostas para aprimorá-la.


Figura 1 – Esquema de Representação do Processo




                                Fonte: Concepção dos autores




                                                                                6
3.1 Objetivos da Pesquisa

Começamos por pesquisar os cursos de aprimoramento profissional disponíveis na
cidade. Elegemos a cidade de São Paulo, por ser um centro que oferece uma vasta
gama de restaurantes (dos mais simples aos mais sofisticados) e também porque
moramos e trabalhamos aqui.

Inicialmente, as abordagens que orientaram nossas investigações de campo
consideravam a higiene, a rapidez do serviço, o conforto do estabelecimento e o
valor nutricional das refeições, pois todos os restaurantes de uma praça de
alimentação possuem graus variados para cada uma dessas características. Com o
andamento da pesquisa, notamos que havia outro fator significativo para orientar
nossa atenção: a qualidade do serviço oferecido constituía um elemento
fundamental para determinar a escolha de um estabelecimento, pelo cliente.

E, nosso olhar, que anteriormente, se limitava à análise da rapidez do atendimento e
à qualidade do prato, ampliou-se para buscar o conceito de qualidade total
(atendimento, elaboração do prato, serviço de mesa, composição e adequação do
cardápio, capacitação na cozinha, entre outros).

Ao longo da pesquisa, constatamos que os cursos atualmente disponíveis em sua
grande maioria, de nível superior - como os de bacharelado e os de tecnologia,
(também conhecidos como tecnólogos). Os bacharelados têm uma duração média
de quatro anos com abrangentes conteúdos teóricos e práticos. Já os cursos
tecnológicos que duram em média dois anos, têm o foco numa formação prática e
numa rápida inserção do profissional no mercado de trabalho. As principais
diferenças estão na grade curricular e na duração dos cursos.

Contudo, os cursos de graduação ou tecnólogo não atendem aos profissionais que
pretendemos capacitar, pois são cursos dispendiosos de duração longa que exigem,
no mínimo, o ensino médio completo. Pensamos em uma capacitação menos
onerosa, com carga horária menor e que se realize em horários alternativos. Dessa
forma, poderíamos atender os profissionais que trabalham em restaurantes e
similares que encerram suas atividades diárias por volta das quinze horas.

Considerando as diversas possibilidades de abordagens e a amplitude de enfoques
que servem como instrumentos de análise, tem-se plena consciência de que não há
possibilidade de incorporar, no presente texto, todos os aspectos envolvidos na

                                                                                  7
construção das idéias relativas ao comer, sobretudo aqueles que se concentram na
produção, distribuição e preparo ou no encaminhamento do lixo alimentício.
Um dos problemas sociais mais graves que o país enfrenta atualmente é o
desemprego. A evolução tecnológica vem privilegiando uma minoria, cuja situação
financeira permite adquirir e aprimorar as suas competências para se manter no
mercado de trabalho, enquanto que a grande maioria da população sofre com a
reestruturação e restrição dos postos de trabalho. A taxa de desemprego total na
região metropolitana de São Paulo caiu para 14,2% em agosto, segundo a Pesquisa
de Emprego e Desemprego (PED), divulgada em 30/09/09, pelo Departamento
Intersindical de Estatística e Estudos Socioeconômicos (Dieese).
Diante deste cenário inseguro e incerto, percebe-se a falta de capacitação e
qualificação das pessoas para assumirem os postos de trabalho existentes. Além
disso, as desigualdades sociais enfrentadas pelas classes menos favorecidas,
muitas vezes, não permitem uma análise crítica da sua realidade social, e tampouco
a reflexão sobre novas formas e alternativas de organização do trabalho.


Gráfico 1 – Número de Estabelecimentos na área de Gastronomia em São Paulo




Fontes: Editora Abril, PMSP, São Paulo Turismo, Ubrafe, Governo do Estado de São Paulo, Infraero, Folha São Paulo
Convention & Visitors Bureau, Revista Latin Trade, IBGE, MEC, Sebrae, Guia de Restaurantes Japoneses - Editora JBC, Site
Guia de Motéis, Banco Central do Brasil, ADETAXI, Metrô, Assoc. Brasileira de Gastronomia, Hospedagem e Turismo (Abresi)
Sindicato Hotéis e Restaurantes de São Paulo (SinHoRes-SP) e SPTrans.




                                                                                                                      8
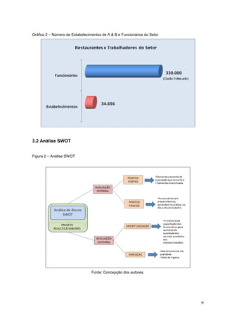
Gráfico 2 – Número de Estabelecimentos de A & B e Funcionários do Setor




3.2 Análise SWOT


Figura 2 – Análise SWOT




                                 Fonte: Concepção dos autores.




                                                                          9
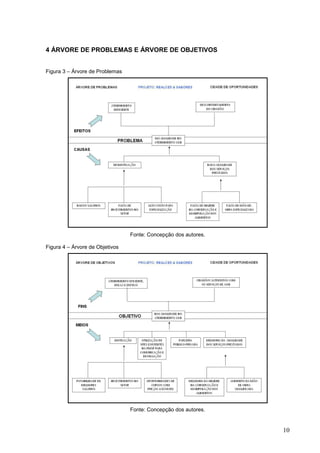
4 ÁRVORE DE PROBLEMAS E ÁRVORE DE OBJETIVOS


Figura 3 – Árvore de Problemas




                                 Fonte: Concepção dos autores.

Figura 4 – Árvore de Objetivos




                                 Fonte: Concepção dos autores.


                                                                 10
5 PROPOSTA TÉCNICA DE FUNCIONAMENTO DO CURSO


O mercado está carente de profissionais capacitados e, ao mesmo tempo, os
grandes centros urbanos não oferecem muitas opções de cursos para formação de
mão-de-obra especializada.
Nesse sentido, planejamos um curso de especialização de mão-de-obra visando a
qualificação e aperfeiçoamento de profissionais na área de restaurantes e similares
motivando-os a desenvolver habilidades práticas, aprofundar conhecimentos sobre
os procedimentos utilizados na culinária “clássica”, incentivar a destreza, a
organização; despertar a criatividade individual na elaboração de pratos e cardápios,
e, principalmente, aprimorar a forma de atender os clientes. O curso incluirá ainda
noções de matemática, português, dietética e nutrição.
O curso Realces & Sabores pretende, portanto, preencher essa lacuna do mercado
atendendo profissionais das classes C e D que já trabalham ou estão em busca de
uma colocação no mercado de trabalho.


6 ANÁLISE DA CONCORRÊNCIA


Foram escolhidas e analisadas oito escolas abaixo descritas, por apresentarem
cursos similares ao que propomos. (Veja descrição dos cursos no Anexo I)
      Escola Wilma Kovesi de Cozinha: Técnicas e processos na cozinha com
      enfoque profissional e Capacitação de empregadas domésticas;
      Atelier Gourmand: Módulo especial: Empregadas domésticas e Módulo de
      massas frescas, recheios e molhos;
      Restaurante-Escola São Paulo (SMADS): Garçom e Assistente de Cozinha;
      Fundamenthal Assessoria e Treinamento: Oficina de habilidades culinárias
      básicas;
      SENAC: A arte de bem servir, Formação de garçons e garçonetes e Técnico
      de hotelaria;
      Escola SENAI "Luis Eulalio de Bueno Vidigal: Boas práticas de
      manipulação e higiene para serviços de alimentação;
      HOTEC - Faculdade de Tecnologia em Hotelaria, Gastronomia e Turismo
      de São Paulo: cursos de qualificação e reciclagem profissional;


                                                                                  11
ABRESI - Associação Brasileira de Gastronomia, Hospedagem e Turismo,
      SinHoRes e SMSP-ABAST: Projeto Bar doce bar.


7 DESCRIÇÃO DO CURSO REALCES & SABORES


O curso “Realces e Sabores” pretende incentivar o aprimoramento profissional em
gastronomia e será destinado a todos os profissionais que trabalham com alimentos
e bebidas (em restaurantes, bares, hotéis, supermercados, padarias, hospitais e
similares), cuja necessidade se faz sentir nas regiões onde a expansão destes
estabelecimentos é expressiva e reclama a formação de profissionais com
conhecimentos de matemática e português e capacitações inerentes ao setor de
A&B, quer nas atribuições gerenciais e de supervisão, quer nas atribuições mais
operacionais com ênfase na apresentação, higiene pessoal, relacionamento inter-
pessoal dentro das hierarquias, técnicas corretas de arrumação das mesas e do
restaurante como um todo, técnicas e modalidades de serviços, atendimento geral
aos clientes, técnicas de vendas e o atendimento às reclamações do cliente.
Torná-los aptos a entender a diversidade de culturas, aprimorar a sua forma de
atendimento, familiarizá-los com gestão de negócios do setor de alimentação e
hospedaria, é recomendado, acima de tudo, por representar um salto de qualidade e
lucratividade, para empreendedores e profissionais deste mercado de trabalho.
   1. Serão abordados aspectos culturais, históricos, nutricionais e dietéticos e
      distribuídos materiais de apoio tais como: apostilas e sugestões bibliográficas,
      tratando da evolução da alimentação ao longo da história até as atuais
      tendências da gastronomia moderna;
   2. No conteúdo prático, serão ensinadas técnicas, recomendações em relação a
      segurança alimentar, destacando a apresentação, a higiene pessoal,             o
      relacionamento inter-pessoal dentro das hierarquias, as técnicas corretas de
      arrumação das mesas e do restaurante como um todo, as técnicas e as
      modalidades de serviços, o atendimento aos clientes, as técnicas de venda e
      o atendimento às reclamações do cliente,

   3. Aperfeiçoamento e/ou conhecimentos básicos da cozinha tais como:
      fundamentos, processos, e finalização de garde manger (cozinha fria),
      hortaliças, grãos, amido, molhos, cremes, pizzaria, panificação e esfiharia;

                                                                                     12
4. Participação em cursos breves e temáticos dados por pessoas que apreciam
         a arte da gastronomia; e cursos turístico-culinários como opção diferenciada
         às atrações já existentes na região;
    5. Relembrar conhecimentos sobre aspectos necessários na construção dos
         serviços como (desembaraço com documentação de prefeituras, normas
         sanitárias, bombeiros, Eletropaulo, Sabesp, plantas baixas), informática
         aplicada à área (sistemas e equipamentos).


8 DIFERENCIAIS DO CURSO REALCES & SABORES


8.1 Prioridade para os segmentos menos favorecidos
A capacitação que pretendemos implantar visa não só o público alvo de
restaurantes, bares ou similares, como também, representa um aporte para o
aprimoramento das condições de vida pessoal e familiar de profissionais que ainda
não tiveram oportunidade de serem orientados no conhecimento das áreas paralelas
que o setor abrange (valor nutricional dos alimentos, aproveitamento integral dos
alimentos, seleção de alimentos, valor dos alimentos na prevenção de doenças,
etc.).


8.2 Análise do foco dos cursos disponíveis atualmente no mercado
Na análise dos cursos profissionalizantes existentes atualmente no mercado
evidenciou que a oferta:
    dirige-se a profissionais que já possuem um certo nível de conhecimento técnico;
    dispõe de cursos com carga horária relativamente curta – entre 15 e 48 horas;
    dispõe de uma formação segmentada e fragmentada, uma vez que as propostas
    são de cursos ou módulos que privilegiam apenas uma especificidade culinária,
    como, por exemplo: alimentos vegetarianos; confecção de bolos; culinária
    internacional.
Tais características implicam que a pessoa interessada tenha uma formação limitada
a um tipo de alimento.
    representa uma formação e/ou aprimoramento de custo elevado. Cada um dos
    cursos ou módulos representa um ônus - muitas vezes, elevado - o que
    inviabiliza, para muitos, a possibilidade de realização de vários cursos.


                                                                                    13
8.3 O caráter inovador do curso Realces & Sabores
O projeto que apresentamos quer ser uma alternativa de capacitação e tem como
características:
       dirige-se a pessoas que dispõem de pouco conhecimento na área;
       será oferecido em horário alternativo das 16h00 às 20h00.
Tem uma duração maior (os 12 módulos serão ministrados em 6 meses = 216
horas/aula, 3 dias/semana, 36 horas aula/mês) o que permitirá:
       oferecer orientação sobre áreas paralelas à formação em culinária. Por exemplo,
       o aluno/a receberá e aprimorará conhecimentos em português e matemática,
       matérias cujo domínio auxiliam a compreensão das “Fichas técnicas de Preparo”
       de alimentos;
       matérias inovadoras do curso: noções de francês, uma vez que a base da
       gastronomia é francesa e o aluno deverá ter um conhecimento mínimo para
       identificar uma brigada de cozinha4 tais como:
       Chef - principal executivo e responsável pela brigada;
       Sous-Chef - segundo no comando, assistente e substituto do chef;
       Chef de Partie - responsável por cada praça ou setor da cozinha;
       Saucier - prepara molhos, salteados e braseados;
       Rôstisseur - prepara carnes e aves assadas;
       Grillardin - prepara grelhados;
       Poissonier - prepara peixes;
       Potager - prepara sopas;
       Garde Manger - responsável pela cozinha fria (patês, terrines, canapés, saladas
       e molhos frios);
       Boucher - responsável pela limpeza, desossamento e o corte de carnes e aves;
       Legumier - prepara os legumes para cocção;
       Entremetier - responsável pelas guarnições (amidos, ovos e frituras por imersão);
       Tournant (girar) - trabalha onde for necessário; deve dominar muitas técnicas;
       Pâstisseur - prepara massas e doces;
       Aboyeur - responsável por "cantar" as comandas para a cozinha. Dessa função
       depende todo o funcionamento do turno, psicologia que auxiliará num melhor



4
    Livro 400g, técnicas de cozinha.

                                                                                        14
atendimento ao cliente e história da gastronomia e dos alimentos através dos
   tempos.
   realizar uma formação mais ampla e mais sólida. Tal característica possibilitará
   uma fixação maior, tanto prática como teórica, do conteúdo das técnicas
   ministradas.


8.4 A implantação do projeto piloto
Elegemos a região central da cidade de São Paulo para implantar o projeto piloto por
ser o mais importante centro gastronômico do país. A região central é uma grande
área de concentração de serviços do setor alimentos e bebidas. Se aprovado e bem
avaliado, ao final de um ano (duas turmas formadas em 2010) o curso poderá ser
institucionalizado pela Prefeitura do Município de São Paulo.


8.5 O local de formação
O curso será oferecido idealmente, em um local que já possua instalações e
professores especializados como, por exemplo, uma faculdade ou universidade de
gastronomia ou mesmo na Câmara Municipal que vem realizando, com sucesso,
capacitação para jovens da periferia. Isso permitiria:
   oferecer a formação em horários de intervalo da atividade dos profissionais que
   já trabalham na área;
   realizar a formação próxima aos locais de trabalho dos interessados, tendo em
   vista que o centro de São Paulo concentra um grande número de bares e
   restaurantes.


8.6 Custos do curso
Este curso terá um custo simbólico mensal de R$ 200,00 reais, importância
significativamente inferior às mensalidades cobradas por cursos semelhantes a ser
arcada pelo aluno, pelo empregador e/ou subsidiado pela PMSP.




                                                                                 15
8.7 Direitos Humanos
Curso dirigido para capacitar pessoas fazendo-as apoderar-se de seus direitos
fundamentais (trabalho, saúde, bem estar, em suma, melhor qualidade de vida).


9 PERFIL DOS CANDIDATOS AO CURSO


Espera-se que os candidatos ao curso tenham as seguintes características
pessoais, culturais e sociais:


Pessoal

      Perfil empreendedor com capacidade de criar, montar e organizar, ampliar,
         implementar e gerenciar seu próprio negócio ou participar de empresas e
         empreendimentos de terceiros, administrando a criação e a produção de
         serviços da área de alimentos e bebidas;

      Competências comportamentais e intelectuais, conhecimentos técnicos,
         habilidades culinárias e capacidade gerencial como um todo.


Cultural
      Conhecimento básico de aspectos culturais da cozinha nacional e mundial.


Social
      Interesse em ampliar os conhecimentos no assunto alimentos e bebidas.


10 CARACTERÍSTICAS RELEVANTES DO CURSO


Diferenciação: Tornar nosso produto diferente da concorrência pela adição ou
modificação de atributos, que signifiquem aumento do valor percebido pelos clientes.
O curso se preocupará constantemente com o aprimoramento técnico-profissional e
será responsável, única e exclusivamente, por traçar seu plano de desenvolvimento
e responsável por viabilizá-lo, aproveitando todas as boas oportunidades que surgir.
Ter políticas definidas de incentivo ao aprimoramento e aprendizado contínuos, para
que no futuro possa ter profissionais altamente qualificados, desenvolvidos e prontos
para assumir novas responsabilidades e desafios maiores. Integrar pessoas, ações,
                                                                                  16
relações, interesses e resultados e com o comprometimento de todos, fortalecer os
negócios, do aprendizado coletivo, aproveitando-se da diversidade do Grupo.
Posicionamento: Resultante da relação ou interação entre o composto de produto
(particularmente promoção e comunicação) e a percepção dos consumidores em
relação a este produto (bem, serviço, marca, organização, etc.), manifestado através
da caracterização de seus atributos conjugados, identificando uma posição de
reconhecimento deste produto em termos de variáveis discriminatórias (qualidade,
preço, serviços agregados, etc.).
Vantagem Competitiva: Superioridade em relação à concorrência em uma
dimensão (ou mais) relevante do ponto de vista de valor para o cliente e/ou de
operação do negócio no setor.


11 RECURSOS NECESSÁRIOS


Equipamentos
O curso de aperfeiçoamento profissional será realizado em local que tenha uma
cozinha industrial bem equipada, tais como: hotéis, universidades, etc.
Telefone; Aparelho de fax; Impressora; Computador; Internet e Carro (tipo VAN).
Móveis de escritório (a serem instalados em uma sede fixa) na qual serão efetuados
contatos com participantes, professores, fornecedores etc.


Sistemas de informática
Software para controle de pedidos, vendas, estoque, fornecedores, emissão de
notas fiscais;
Software gerenciador de contatos dos clientes para envio de mala direta com
promoções, novos produtos, etc.;
Máquinas para operação com cartão de crédito e débito;
Site na internet para realização de inscrições online;
Empresa para instalar e dar manutenção ao site.


Instalações
3 Salas para serem utilizadas como secretaria e recepção, almoxarifado; 4
banheiros feminino e masculino;


                                                                                  17
Local de tamanho médio ou que acomode até 40 pessoas com uma arquibancada
para ser utilizada também como sala para aulas prática contendo:
Cozinha industrial e seus equipamentos (fogão, geladeira, freezer, microondas,
fornos, exaustores etc.);
Utensílios de cozinha (vários tipos e tamanhos de panelas, frigideiras, louças,
talheres etc.);
Equipamentos eletroeletrônicos (liquidificadores, batedeiras, espremedor de frutas,
centrífuga etc.);
Instalações elétrica e hidráulica;
Instalações sanitárias.


Mobiliário
O ambiente deve ser o mais agradável possível, com arquibancada, Aparelho de TV,
DVD, data show e vídeo.


Decoração
Ambiente moderno, com paredes e pisos claro, local arejado e iluminado.
Fotografias dos profissionais exercendo a função, dos pratos, fotos de legumes,
verduras e frutas, quadro de avisos.


Fornecimento de matérias-primas
Os fornecedores credenciados deverão oferecer produtos de qualidade, bom serviço
e preço.


Estrutura de Recursos Humanos
O curso de aprimoramento profissional, para um bom atendimento, pretende
contratar os seguintes profissionais:
1 gerente, 1 secretária, 1 comprador/motorista, 2 auxiliares de escritório, 2
assistentes de cozinha, 2 atendentes e 4 faxineiros (2 por período).
(Veja Descrição do perfil dos profissionais, salários e benefícios no Anexo II)


Incentivos: Buscar parceria com o Sebrae e oferecer cursos de capacitação e
aperfeiçoamento de técnicas para cada função desempenhada. Seguindo a política
da empresa, os cursos oferecerão aos funcionários a oportunidade de se habilitarem

                                                                                  18
a uma promoção - tudo dependerá da avaliação de desempenho, do conhecimento
adquirido, e do interesse de cada um.


O Programa de capacitação para a função será oferecido por um profissional da
área que avaliará as reais condições do candidato, corrigirá os seus desvios e
adaptando-os para desempenhar suas funções de maneira responsável, econômica
e eficaz.
Preocupar-se o tempo todo com o seu aprimoramento técnico-profissional. Ser
responsável única e exclusivamente por traçar seu plano de desenvolvimento e
responsável por viabilizá-lo, aproveitando todas as boas oportunidades que surgir.
Ter políticas definidas de incentivo ao aprimoramento e aprendizado contínuos, para
que no futuro possa ter profissionais altamente qualificados e desenvolvidos e
prontos para assumir novas responsabilidades e desafios maiores.

12 PROGRAMA CURRICULAR DO CURSO


O curso será dividido em módulos sendo que alguns são pré-requisitos para outros.



                             MÓDULO                          PRÉ-REQUISITO

    00. Conhecimentos básicos de português e matemática
    01. Conhecimento básico de cozinha
    02. Acompanhamentos                                           M1
    03. Cozinha Brasileira                                        M2
    04. Cozinha Italiana                                          M3
    05. Cozinha Japonesa                                          M4
    06. Carnes e Aves                                             M5
    07. Peixes e frutos de mar                                    M6
    08. Conhecimentos básicos de Panificação e Confeitaria
    09. Panificação                                               M8
    10. Confeitaria                                               M9
    11. Serviços de salão                                       M1 a M10
    12. Elaboração de cardápios                                 M1 a M11



(Veja conteúdo programático dos módulos no Anexo III)




                                                                                     19
12.1 Certificação


        Ao final de cada módulo será emitido um CERTIFICADO DE CONCLUSÃO de curso
        para os alunos que obtiverem nota final maior ou igual a 7,5 (escala de 0 a 10) e
        freqüência superior ou igual a 75%.
        Os alunos que completarem todos os módulos receberão um CERTIFICADO DE
        CONCLUSÃO DE APRIMORAMENTO PROFISSIONAL EM GASTRONOMIA, caso
        obtenham nota final de avaliação superior ou igual a 7,5 (escala de 0 a 10) e
        freqüência superior ou igual a 75%.


        13 CRONOGRAMA EXECUTIVO

                                              Meses
              Atividades                 1     2      3   4   5   6   7   8   9   10   11   12

Preparação da campanha
de motivação
Preparação da campanha publicitária

Contratação de pessoal

Capacitação do pessoal
Envolvido
Realização da campanha

Início do curso (4 meses de duração)

Monitoramento e avaliação 2010 a 2012




                                                                                            20
14 ORÇAMENTO (SIMULAÇÃO)


        Discriminação Itens     Qtde   Unit.   Hora/aula   Mensal      Anual

      Administrativa
      Gerente                      1                       15 S/M      98.475,00
      Secretária                   1                       7 S/M       45.955,00
      Comprador/Motorista          1                       6 S/M       39.390,00
      Assistente Cozinha           2                       4 S/M       52.520,00
      Auxiliar Escritório          1                       3 S/M       19.695,00
      Atendente                    2                       2 S/M       26.260,00
      Faxineiras(os)               4                       1 S/M       26.260,00
      Sub total                                                       308.555,00
      Corpo Docente
      Especialista                 1    60,00 216 x 2                  25.920,00
      Especialista 1               1    70,00 semestres                30.240,00
      Especialista 2               1    80,00                          34.560,00
      Especialista 3               1    90,00                          38.880,00
      Sub total                                                       129.600,00

      Total                                                           438.155,00
      Encargos Sociais (50%)                                          219.077,50
      Infra estrutura e apoio                                         380.000,00
      Manutenção                                                      150.980,00
      Divulgação/Promoção                                              90.000,00


      Total sem subsídio                                            1.278.212,50


(Mais informações sobre estratégia de marketing e promoção, vide Anexo IV)


15 FONTES DE FINANCIAMENTO – ORIGEM DOS RECURSOS

O Plano Plurianual 2010-2013, publicado em 22/10/2009 e encaminhado à
apreciação da Câmara Municipal de São Paulo, prevê o valor de R$ 287.530.593,00
(duzentos e oitenta e sete milhões, quinhentos e trinta mil, quinhentos e noventa e
três reais) para o Eixo Cidade de Oportunidades, Programa “Estímulo ao
emprego e à qualificação dos trabalhadores”.
Desse modo, sugerimos a utilização de uma parcela desse recurso, além de buscar
parcerias e/ou convênios com outras instituições, associações e fundações,
destacando a importância da responsabilidade social para àquelas que se
interessarem pelo projeto, além do governo estadual e federal.




                                                                                   21
Figura 5 – Fontes de Financiamento




                                        Fonte: Concepção dos autores.



16 STAKEHOLDERS


Pretende-se a realização de Convênios com Universidades, Centros Empresariais,
Hospitais e Hotéis. Parcerias com CAT’s, Associação Viva o Centro. O intercâmbio
com outras Universidades de Gastronomia do país viabilizará os cursos de
aperfeiçoamento nas áreas de gastronomia, agroindústria e turismo gastronômico.



17 MONITORAMENTO DO PROJETO

Segundo Evelyne Leandro da Consultoria & Projetos5 “O monitoramento consiste,
basicamente, em acompanhar o andamento do projeto no dia-a-dia, verificar se o
plano de ação está sendo cumprido e se as metas estão sendo alcançadas. O
monitoramento possibilita a identificação de problemas e possibilita solução”.
O monitoramento do projeto “Realces & Sabores” será realizado através dos
seguintes métodos:
           Reuniões mensais da coordenação;
           Reuniões periódicas com os principais envolvidos no projeto;

5
    (http://evelyneleandro.wordpress.com/)

                                                                                  22
Análise contínua dos indicadores;
       Levantamento de opiniões junto ao público alvo.


18 INDICADORES DE EXECUÇÃO E FORMAS DE AVALIAÇÃO


Segundo Evelyne Leandro Consultoria & Projetos “A avaliação destina-se a
verificação dos indicadores quantitativos e qualitativos definidos para o projeto em
questão, onde são postos à prova os mecanismos de gestão adotados pela
entidade. A avaliação permite identificar pontos críticos e proporciona a resolução
desses antes que comprometam o resultado final do projeto”.
Dessa forma, sugerimos como principais indicadores de execução e desempenho,
os itens descritos abaixo:
      Indicadores de execução:
- Indicador: atividades realizadas pelo projeto.
Formas de verificação: quantidade de atividades oferecidas pelo projeto ao aluno, ou
seja, palestras, visitas técnicas, workshops, eventos, feiras, entre outras.
- Indicador: cumprimento das metas estabelecidas.
Formas de verificação: análise das metas estabelecidas.
- Indicador: cumprimento do cronograma executivo.
Formas de verificação: acompanhamento constante dos prazos estabelecidos para
cada etapa.
- Indicador: realização de convênios e parcerias.
Formas de verificação: quantidade de convênios e parcerias realizados a cada ano.
      Indicadores de desempenho e qualidade:
- Indicador: número de pessoas assistidas pelo curso.
Formas de verificação: quantidade de pessoas matriculadas no curso.
- Indicador: satisfação dos alunos referente às aulas.
Formas de verificação: pesquisa de opinião do aluno.
- Indicador: satisfação dos alunos referente ao corpo docente.
Formas de verificação: pesquisa de opinião do aluno.
- Indicador: freqüência dos alunos.
Formas de verificação: % de freqüência referente ao total de aulas dadas em cada
módulo, baseada na lista de presença dos alunos.

                                                                                 23
- Indicador: número de reclamações e sugestões.
Formas de verificação: pesquisa de opinião do aluno, de forma presencial e, também
através da página da internet e correio eletrônico.
- Indicador: quantidade de turmas formadas (apresentar evolução em %, através dos
anos).
Formas de verificação: número de certificados emitidos ao final do módulo.
- Indicador: comprometimento do aluno com o curso.
Formas de verificação: pesquisa referente à freqüência e participação do aluno em
atividades extras, entrega de trabalhos, etc.
- Indicador: retorno do aluno.
Formas de verificação: quantidade de alunos que retornam ao curso no intuito de
fazer outros módulos.
- Indicador: número de acessos à página da internet do projeto.
Formas de verificação: número de visitas à página da internet do curso, calculada
através de ferramenta de contagem automática.
- Indicador: nível de satisfação das parcerias e convênios.
Formas de verificação: relatórios de reuniões realizadas.
- Indicador: número de cidadãos que se interessam e gostariam de fazer o curso.
Formas de verificação: enquete realizada na página da internet do projeto.


19 CONSIDERAÇÕES FINAIS


Há uma grande diferença entre “ser” um profissional ligado a uma determinada área
de trabalho e “estar” nessa área de trabalho. A diferença vai da falta de foco, ou até
mesmo de empenho para realizar-se nessa determinada área de trabalho. As
escolas não obtêm êxito em ligar a teoria à prática do mercado. Da mesma forma, os
cursos deixam de orientar os alunos, para “o leque” de opções que podem encontrar
sobre as profissões que escolheram.
O mercado de trabalho atual mais do que nunca é exigente, seletivo, restrito e tem
um alto nível de competitividade. Até mesmo pessoas bem preparadas não
conseguem entrar para esse mercado, pois as oportunidades oferecidas são
escassas.
Alguns se inquietam pelo futuro, e se empenham em melhorar esse quadro. O
próprio Sindicato de Bares, Hotéis e Restaurantes ao informar que o setor de

                                                                                   24
alimentação emprega mais de cem mil trabalhadores alerta que o mercado vem
exigindo profissionais cada vez mais qualificados.
Atualmente os restaurantes oferecem ao profissional uma ampla gama de opções de
especialização e se constata que se destacam dos limites da culinária tradicional,
estrangeira e regional para ousar na criatividade com requinte e bom gosto.

Observa-se uma tendência internacional no mercado de gourmets, na gastronomia,
o gosto não se limita ao sabor, mas, igualmente a um conjunto de sensações que
culminam no prazer de uma boa degustação.
No mercado gastronômico, pode ser observado que os consumidores estão cada
vez mais exigentes e querem beneficiar-se da multiplicidade de ofertas e da
sofisticação de pratos. Um público diversificado e crescente vem disputando vagas
em vários cursos e workshops gastronômicos. Atualmente as instituições de ensino
se especializam em gastronomia para atender esta crescente demanda.
Segundo o estudo do CEBRAP / USP “Desqualificação e moradia distante
mantêm     candidatos    fora   do   mercado”,       agências   públicas   e   sindicais
intermediadoras de ofertas de emprego deixam de preencher 60% das vagas
oferecidas. Os motivos principais são a falta de qualificação, a baixa escolaridade do
candidato e a distância da moradia dos candidatos e o local de trabalho. A falta de
qualificação é a principal restrição para 52,7% dos que procuram emprego. Apesar
disso, somente 30% têm acesso ao aprimoramento de sua atividade e, quando a
obtêm, não visualizam as melhorias potenciais para a carreira. No Centro de
Solidariedade ao Trabalhador, as vagas não preenchidas por falta de qualificação.
Os fatores que excluem do mercado de trabalho são: o baixo nível de escolaridade,
a falta de qualificação para o trabalho, a ausência de estímulo/apoio da família, a
falta de informação e o preconceito dos empregadores, além de falta de investimento
do governo em projetos de educação e capacitação profissional que possibilitariam a
melhoria das condições de empregabilidade.
Dado ao exposto, o curso “Realces e Sabores” poderá contribuir para que
profissionais dedicados aprimorem seus conhecimentos e se aperfeiçoem nas
relações pessoais e de trabalho.
A implantação do referido curso fica condicionada a análise pelas Comissões de
Orçamento e Patrimônio da Prefeitura do Município de São Paulo.



                                                                                     25
20 ANEXOS




            26
Anexo I


DESCRIÇÃO DOS CURSOS CONCORRENTES

      Escola Wilma Kovesi de Cozinha
      Rua Cristiano Viana, 224 - Zona Sul
      www.wkcozinha.com.br
      Tel. (11) 3082-9151


Uma das mais tradicionais de São Paulo, a Escola Wilma Kovesi de Cozinha oferece
de culinária básica à gastronomia francesa, japonesa ou italiana. Há também
divertidas aulas para crianças, para elas já irem tomando gosto pela coisa. Práticos,
os cursos vão do básico da cozinha doméstica aos de longa duração para preparar
profissionais. Destinado a quem já atua ou pretende ingressar na área existe um
curso “Administração em Gastronomia – Gerência em A&B”, ministrado por André
Sader e Eduardo Scott, composto por oito aulas, às 3ªs e 5ªs das 19h00 às 22h00.
Preço do curso em 2009 R$ 1.120,00.

Técnicas e processos na cozinha, com enfoque profissional
Público Alvo: Cozinheiros amadores ou profissionais, iniciantes ou não, com
interesse em conhecimento mais aprofundado de técnicas, ou seja, todos aqueles
que gostariam de aprender e dominar com segurança a cozinha e seus processos
Diferenciais: Curso anual, com 2 aulas por semana, perfazendo um total de 71
aulas. Custo: ainda não definido.

Capacitação de empregadas domésticas
Ensina regras de etiqueta e de elaboração de cardápios e é um dos serviços mais
requisitados da escola. O local também oferece aulas para grupos fechados, que
podem ser realizadas onde o cliente preferir. Além disso, a equipe de consultores
desenvolve menus para empresas do segmento alimentício, livros de cozinha, e
também atende crianças em aulas especiais.




                                                                                  27
Atelier Gourmand
      Rua Bela Cintra 1783
      www.ateliergourmand.com.br
      Tel. (11) 3060-9547

Fundado em 1999 por Ana Paula de Moraes Rizkallah, formada em educação pela
universidade americana de Cornell, e em gastronomia pela escola Peter Kumps de
Nova York, a maior escola de gastronomia voltada para o público amador com aulas
workshop e demonstrativas. A escola apresenta um diferencial importantíssimo:
cada aluno tem uma bancada de trabalho e um fogão só para si, onde prepara as
receitas junto com o professor. Com as apostilas detalhadas e localizada na Rua
Bela Cintra, num espaço de 70 metros quadrados, estruturada de maneira a facilitar
o trabalho teórico e prático, que é dado em três horas. O diferencial é que o Atelier
Gourmand oferece aos Shoppings Centers toda estrutura para a montagem de uma
escola de gastronomia, o que aumenta o fluxo de gente, criando uma fidelidade e
gerando mídia espontânea a este shopping. Este produto, que já foi aplicado nos
Shoppings Iguatemi, Higienópolis, Villa Lobos, Paulista, Jardim Sul e Plaza Sul, é
feito sob medida, podendo durar de 10 dias a um ano.

      Restaurante – Escola São Paulo
      Câmara Municipal de São Paulo
      Viaduto Jacareí, 100
      Tel. (11) 3115-1101


Garçon e assistentes de cozinha
Sob o comando do Chef Volmar Zocche, eles passam por todas as funções, como
higienização, lavagem, preparação dos pratos, cozinha, recepção dos clientes,
garçom, banqueteiros e controle de estoque, entre outros.
Além de aprenderem como tratar os clientes, tom de voz a ser usado, postura e
comportamento, eles também têm aulas sobre vinhos (apoio da Salton), de língua
francesa para pronunciarem corretamente os nomes dos pratos. (parceria com a
Aliança Francesa), aulas teóricas de gastronomia (Faculdade Anhembi/Morumbi) e
de barista (café Supremo Arábica).



                                                                                  28
Construído por meio de uma parceria entre as Prefeituras de São Paulo, de Lyon
(França) e de Genebra (Suíça), através de um acordo de cooperação assinado em
2003 entre a Prefeitura de São Paulo, e Fundo Internacional de Solidariedade de
Cidades Contra a Pobreza e a Câmara Municipal de São Paulo, o Restaurante-
Escola São Paulo conta também com a participação da Fundação Jovem
Profissional (ex-Casa do Pequeno Trabalhador), escolhida para selecionar e treinar
jovens. A escola está sob a jurisdição da Secretaria Municipal de Assistência e
Desenvolvimento Social (SMADS).
As inscrições de alunos interessados em participar das turmas futuras devem ser
feitas na Fundação Jovem Profissional. O jovem deve ter entre 16 e 20 anos,
comprovar baixa renda e morar no município de São Paulo. São 60 alunos por
grupo, sendo que cada curso tem a duração de cinco meses.


         Fundamenthal Assessoria e Treinamento
         Av. Domingos de Morais, 2254 – Metrô Santa Cruz
         Tel. (11) 5084-6354


Oficina de Habilidades Culinárias Básica
O conhecimento das técnicas culinárias deve ser uma das prioridades de uma
cozinheira. Desenvolver as habilidades básicas na cozinha auxilia a qualidade das
produções em geral, métodos de cocção, sabor e apresentação. Nesta oficina serão
apresentadas as principais técnicas de habilidades culinárias.
Culinária Trivial Fino, Culinária Internacional, Culinária Diet & Light e Confeitaria são
os cursos de maior sucesso e a receita é simples: Chefs internacionais à disposição
para ensinar grandes receitas, truques e técnicas simples e avançadas que
transformarão sua maneira de cozinhar e comer. Estes cursos foram extensamente
elogiados por cozinheiras e por suas patroas que não só vêm fazer o curso como
presenteiam com matrículas, amigos e parentes.
No módulo de habilidades culinárias básicas os alunos aprendem: higienização de
frutas     e   verduras,   afiar   facas,    mise-en-place,      manteiga    clarificada,
acompanhamentos aromáticos, fundos e caldos, agentes espessantes, tipos de
cortes, molhos nobres, técnicas adequadas para cocção, técnicas para desossar,
finalização de tortas, trabalho prático, receitas, cardápio informal e formal. A carga
horária é de 3 horas, ou seja, 1 aula. Valor: R$ 130,00.
                                                                                      29
Senac “Francisco Matarazzo”
      Av. Francisco Matarazzo, 249 – São Paulo – SP
      Tel. 11 3795-1299


A arte de bem servir
Curso dirigido a pessoas que atuam ou desejam atuar na área de serviço de
alimentos e bebidas em restaurantes, bares, hotéis, eventos e outros. Nele, o
participante aprende a identificar e usar diferentes utensílios, montagens de mesa,
dobras de guardanapos e tipos de serviço para diversas ocasiões e eventos.
(Carga horária: 15 horas). Pré-Requisitos: Ter idade a partir de 16 anos e ensino
fundamental completo. Método: são usadas exposições dialogadas com apoio de
slides, além de simulações dos diversos serviços praticados em restaurante para
desenvolvimento das competências necessárias ao exercício da profissão.
Programa: • Postura e higiene no trabalho • Montagem de mesa: identificação e
utilização dos materiais de restaurante • Modalidades de serviço de alimentos
• Técnicas de serviço de vinhos e outras bebidas • Técnicas de serviço em eventos
• Montagem de mesas para diversos tipos de serviço e alimentos. Início: 23/11/2009
e término: 27/11/2009 - De 2ª a 6ª das 19h00 às 22h00. Número de vagas: 20. Valor:
R$ 220,00 que podem ser pagos em até 3 vezes iguais de R$ 73,33, através dos
cartões American Express, Credicard, Dinners e Visa ou cheques pré-datados.
Certificação: O Senac confere o certificado de conclusão do curso.

Formação de garçons e garçonetes
O participante é preparado para atuar como garçons em restaurantes, bares, buffets
e empresas. Carga horária: 40 horas. Pré-Requisitos: ter, no mínimo, 18 anos e
estar cursando ou ter concluído o Ensino Fundamental.
Aulas teóricas e práticas sobre: • Perfil do profissional • Organograma funcional
• Regras de higiene e apresentação pessoal • Postura e ética profissional
• Relacionamento interpessoal • Cortesia ao servir e qualidade no atendimento
• Identificação do material de restaurante • Preparação do local para o atendimento
ao cliente (Mise-en-place) • Tipos de Serviços • Serviços de bebidas • Serviço de
Vinhos • Noções básicas de bar: conhecimento das principais bebidas • Simulações
de atendimentos com as técnicas aprendidas. Início: 03/11/2009 e término:
18/11/2009 - 19h00 às 22h00 – Número de Vagas: 20. Valor: R$ 450,00, que podem

                                                                                30
ser pagos em até 4 vezes iguais de R$ 112,50, através dos cartões American
Express, Credicard, Dinners e Visa ou cheques pré-datados. Certificação: O Senac
confere o certificado de conclusão do curso.

Técnico em Hotelaria
O profissional será capaz de executar, controlar e avaliar o processo de produção
dos serviços de Alimentos e Bebidas (cozinha, restaurante, room service e bar) e de
hospedagem (front office e governança).
Para matrícula no curso é necessário que o candidato esteja, no mínimo, cursando a
2ª série do ensino médio. São realizadas atividades que aproximam os alunos das
situações reais de trabalho, como estudos de casos, proposição de problemas,
simulações de contextos, contatos com profissionais da área, visitas técnicas e
vivências em ambientes de hospedagem e alimentos e bebidas. No decorrer dos
módulos são desenvolvidos projetos relacionados com os segmentos da hotelaria.
Valor: R$ 3.672,00 em 12 parcelas de R$ 306,00.
O curso é realizado em três módulos, sendo:
MÓDULO 1: Ambientação Profissional - Carga horária: 160 horas.
MÓDULO 2: Meios de Hospedagem - Carga horária: 320 horas.
MÓDULO 3: Alimentos e Bebidas e Eventos - Carga horária: 320 horas.

      Escola SENAI "Luis Eulalio de Bueno Vidigal”
      Rua Ignácio Garcia, 321 – Cidade Edson – Suzano – SP
      Tel. (11) 4748-1633

Curso de Formação Continuada
São cursos de menor duração que atendem a demandas de capacitação no que se
refere à qualificação, requalificação e reconversão profissional, dirigidos a pessoas
que já atuam na profissão ou que buscam uma nova inserção no mercado de
trabalho. Proporcionam qualificação, aperfeiçoamento e especialização profissional
e têm duração variável, de acordo com as especificidades. São estruturados de
acordo com as características dos mercados regionais e setoriais, com base em
demandas claramente identificadas no mercado de trabalho.




                                                                                  31
Boas práticas de manipulação e higiene para serviços de alimentação
Programa do curso: Segurança alimentar, Microbiologia, Veículos de contaminação,
Higiene pessoal, Higiene ambiental, Programa de boas práticas, Higienização,
Manual de boas práticas de produção e manipulação de alimentos e Noções de
legislação. Com duração de 20 horas, esse curso é realizado na Escola SENAI Luís
Eulálio de Bueno Vidigal Filho – em Suzano. Valor: R$ 144,00.

         HOTEC - Faculdade de Tecnologia em Hotelaria, Gastronomia e Turismo
         de São Paulo
         Rua das Palmeiras, 184 – Santa Cecília – SP
         Tel. (11) 3246-2888

Cursos de qualificação
Os   cursos     de   Aperfeiçoamento   Profissional    HOTEC    têm   como    objetivo
o aprimoramento de conhecimentos do que há de mais atual no mercado da
Gastronomia, Hotelaria, Eventos, Hotelaria Hospitalar e Turismo. Com duração de 8
a 12 horas/aula, os Cursos de Aperfeiçoamento Profissional HOTEC são
desenvolvidos com a participação direta dos alunos, seja na parte teórica como nas
aulas práticas.


- Gastronomia: Cozinha básica, Cozinha internacional, Cozinha Intermediária,
Cozinha Regional Brasileira, Cozinha Asiática, Pizzaiolo & Adm de Pizzaria,
Chapeiro Salgadeiro, Garde Manger (Cozinha Fria), Sushi / Sashimi, Formação de
Churrasqueiro, Montagem e Decoração de Pratos, Rotisserie, Massas & Molhos e
Comida de Botequim.


- Gerenciais: Adm. de Restaurantes & Planejamento de Cardápio, Buffet – Como
organizar e Montar, Organização de Eventos & Etiqueta, Adm. de Cafeteria &
Formação de Barista.


- Panificação e Hotelaria: Panif. & Conf. Básica, Panif. & Conf. Intermediária, Panif.
& Conf. Avançada, Decoração de Bolos e Docinhos, Salgadinhos & Chocolates
finos.



                                                                                   32
- Hotelaria / Hospitalar: Camareira, Governanta, Lavanderia & Rouparia e
Recepção & Atendimento.


- Sala & Bar: Garçom & Serviços de Copa, Bartender, Maître & Serviços de Vinho.


                    Mensalidades Cursos Técnicos 1° Semestre 2010

              CURSO TÉCNICO                         CRÉDITO EDUCATIVO   CONVÊNIO
               GASTRONOMIA
                                    MENSALIDADE
                                                           15%            34%
COZINHA                               R$ 583,00          R$ 495,00       R$ 385,00

           CURSOS TÉCNICOS                          CRÉDITO EDUCATIVO    CONVÊNIO
                                     MENSALIDADE
        TURISMO & HOSPITALIDADE                            20%             23%

HOSPEDAGEM                             R$ 327,00        R$ 262,00        R$ 238,00
EVENTOS                                R$ 327,00        R$ 262,00        R$ 238,00
LAZER                                  R$ 327,00        R$ 262,00        R$ 238,00
                                                        R$ 495,00        R$ 385,00
CONFEITARIA                            R$ 583,00
                                                         (15%)            (34%)
                                                        R$ 495,00        R$ 385,00
PANIFICAÇÃO                            R$ 583,00
                                                         (15%)            (34%)
                                                        R$ 356,00        R$ 314,00
SERVIÇOS DE RESTAURANTES & BAR         R$ 419,00
                                                         (15%)            (25%)




        ABRESI – Associação Brasileira de Gastronomia, Hospedagem e Turismo,
        SinHoRes – Sindicato de Hotéis, Restaurantes, Bares e Similares de São
        Paulo e SMSP-ABAST – Supervisão Geral de Abastecimento


Projeto Bar doce bar
Curso voltado para proprietários, gerentes e colaboradores de estabelecimentos.
O projeto consiste em aulas, que acontecerão de segunda a quinta-feira, das 16 às
19 horas, no espaço Cozinha Escola do Mercado da Lapa. Elas serão ministradas
por técnicos especializados em Gastronomia, Nutrição e Qualidade de Alimentos. Às
segundas-feiras, os gerentes e proprietários terão palestras, com foco em liderança
e motivação, gestão da qualidade de cardápios e excelência no atendimento e
serviços, além de marketing e vendas aplicadas ao negócio gastronômico e
profissional da alimentação. De terça a quinta-feira, atendentes e cozinheiros dos
estabelecimentos inscritos serão treinados com técnicas adequadas de preparo de
alimentos, práticas de manipulação e de cozinha.
No total, 40 profissionais – são 20 estabelecimentos inscritos no projeto, cada um
com dois profissionais, sendo um de nível gerencial e outro de cozinha – participarão

                                                                                     33
dos cursos. Ao final, todos os locais que tiverem aplicado as melhorias no local
receberão uma placa para ser exposta em seu espaço, como se fosse um
certificado.
Evento: Projeto Bar doce Bar
Data e horário: 17 de agosto a 28 de setembro, das 16 às 19 horas
Local: Mercado Municipal da Lapa - Endereço: Rua Herbart, 47 – Lapa




                                                                             34
Anexo II


DESCRIÇÃO DO PERFIL


Qualificação desejável dos profissionais:


Gerente
Nível universitário completo, ligado à área de gastronomia, bilíngüe, com
conhecimentos de gestão, marketing, liderança, recursos humanos, responsável,
capaz, sério.
       1. Ter disciplina e capacidade de gerenciamento geral, para certificar-se de
       que as pessoas seguem os processos e procedimentos padrão.
       2. Estabelecer habilidades de liderança para fazer com que a equipe siga as
       suas instruções. Liderança significa comunicar uma visão e fazer com que a
       equipe a aceite e lute para chegar lá com você.
       3. Estabelecer expectativas razoáveis, desafiadoras e claras para as pessoas,
       e fazer com que elas se sintam responsáveis pelo atendimento das
       expectativas. Isto inclui fornecer um bom feedback sobre o desempenho aos
       integrantes da equipe.
       4. Habilidades para criação de uma equipe, de modo que as pessoas
       trabalhem bem em conjunto, e se sintam motivadas para trabalharem
       duramente pela causa do projeto e pelos outros integrantes da equipe.
       5. Habilidades pró-ativas verbais e escritas de comunicador, incluindo boas e
       ativas habilidades de escutar.


Secretária
Nível Universitário, desempenhar sua função com eficiência, ter uma visão geral da
empresa, e não apenas do seu departamento, além de iniciativa para solucionar
pequenos problemas do dia-a-dia. Polidez e conhecimento básico de normas de
etiqueta profissional são atribuições indispensáveis, domínio de informática,
(responsável por pagamento de Notas Fiscais das mercadorias, atendimento ao
aluno, secretaria, etc.).




                                                                                 35
Comprador/motorista
Ensino Médio completo, responsável pela compra dos materiais necessários para as
aulas, bom relacionamento com fornecedores e funcionários. Como motorista: ter
carta de habilitação, experiência em direção e manutenção do veículo, higiene
pessoal, falar com desenvoltura.


Auxiliar de escritório
Ensino Médio completo, cuidados com a higiene pessoal, discreta, bom
desempenho em funções administrativas, domínio em informática e em atendimento
à Central do Aluno.


Assistente de cozinha
Ensino Médio completo, desde que atenda às necessidades do curso separando os
materiais a serem utilizados nas aulas, responsável por utensílios bem limpos e
separação dos ingredientes para os mise en place das aulas.


Atendente
Ensino Médio completo, cuidados com a higiene pessoal e bom relacionamento com
funcionários e fornecedores, responsável pelo recebimento e acondicionamento dos
materiais (ingredientes), responsável pelo estoque, entender fichas de estoque,
elaborar pedidos de acordo com a necessidade.


Faxineiro(a)
Ensino Fundamental completo, ser pontual, desempenhar tarefas com disciplina,
cuidados com a higiene pessoal limpeza, ser responsáveis.
Divulgação das vagas em jornais, com envio de currículo serão aceitas indicações
por pessoas conhecedoras da área, e a seleção feita por entrevista que avaliará
seus reais conhecimentos do assunto em alguns casos de experiência prática.


Salários
Os salários oferecidos variam de acordo com o cargo.
Gerente: a empresa oferecerá 15 salários mínimos em razão da responsabilidade
exigida pelo cargo;
Secretária: devido a responsabilidade a empresa oferecerá 7 salários mínimos;

                                                                                36
Comprador/motorista: 6 salários mínimos;
Assistente de cozinha: 4 salários mínimos;
Auxiliar de escritório: 3 salários mínimos;
Atendente: 2 salários mínimos;
Faxineiros(as): à partir de 1 salário mínimo salário mínimo.


Benefícios: Obrigações previstas na legislação, como pagamento de férias
acrescidas de um terço, FGTS, décimo terceiro salário, vale transporte, vale-refeição
e uniforme completo. As pequenas empresas já começam a oferecer opcionais,
como: cesta básica, refeitório interno, convênios médicos ou para a compra de
medicamentos.
Garantir benefícios aos funcionários, não apenas os de lei, mas aqueles que a
empresa tiver condições de oferecer, é caminho para ter uma equipe mais motivada
e produtiva.




                                                                                  37
Anexo III


Conteúdo programático dos módulos


Módulo – 00: Conhecimento básico de português e matemática
        Disciplinas

        Conhecimentos básicos de português e matemática


Módulo – 01: Conhecimento básico de cozinha
        Disciplinas

        Higiene na manipulação dos Alimentos
        Dietética e Nutrição
        Identificação e manipulação dos equipamentos de cozinha
        Prevenção de Acidentes
        Terminologia culinária
        História da gastronomia
        Cargos e tarefas da brigada da cozinha
        Ervas e especiarias
        Prática em serviços de legumes
        Preparação de fundos
        Preparação de sopas
        Técnicas de armazenamento
        Técnicas de congelamentos


Módulo – 02: Acompanhamentos
        Disciplinas

        Técnicas de cocção
        Preparação de vários tipos de arroz / Preparação de risotos
        Preparação de receitas com ovos
        Preparação de receitas com batatas
        Confecção de massas simples e recheadas
        Preparação de diversos tipos de grãos (feijão, lentilhas, grão de bico)


Módulo – 03: Cozinha Brasileira
        Disciplinas

        História da cozinha e Preparação de receitas do Norte
        História da cozinha e Preparação de receitas do Nordeste
        História da cozinha e Preparação de receitas do Centro-Oeste
        História da cozinha e Preparação de receitas do Sudeste
        História da cozinha e Preparação de receitas do Sul

                                                                                  38
Módulo – 04: Cozinha Italiana
        Disciplinas
       História da Cozinha Italiana
       Preparação de receitas do Norte
       Preparação de receitas do Sul
       Preparação de receitas do Mediterrânea


Módulo – 05: Cozinha Japonesa
        Disciplinas

        Introdução e história da cultura japonesa e suas influências na gastronomia
        Preparação de receitas japonesas


Módulo – 06: Carnes e Aves
        Disciplinas

        Identificação e manipulação dos equipamentos para corte de carnes e aves
        Técnicas de armazenamento
        Técnicas de congelamentos
        Preparação de receitas de corte de Carnes e Aves


Módulo – 07: Peixes e Frutos do mar
        Disciplinas

        Identificação, manipulação de equipamentos para corte de peixes e frutos do mar
        Técnicas de armazenamento
        Técnicas de congelamentos
        Preparação de receitas com peixes e frutos do mar


Módulo – 08: Conhecimentos básicos de Panificação e Confeitaria
        Disciplinas

        Higiene na manipulação dos Alimentos
        Dietética e Nutrição
        Identificação e manipulação dos equipamentos de cozinha
        Prevenção de Acidentes
        Terminologia culinária
        História da panificação e confeitaria
        Cargos e tarefas da brigada da cozinha
        Preparação de ficha técnica
        Aplicação técnicas de preparo e cocção de massas básicas de confeitaria,
        padaria
        Aplicação técnicas de produção, cozimento e decoração de alimentos
        Conhecimento do fluxo da padaria e confeitaria




                                                                                          39
Módulo – 09: Panificação
        Disciplinas

        Confecção dos pães, doces e salgados, comercializados nas panificadoras



Módulo – 10: Confeitaria
        Disciplinas

        Confecção de bolos, tortas, salgados, folhados e similares, comercializados nas
        panificadoras e confeitarias


Módulo – 11: Elaboração de cardápios
        Disciplinas

        Conceito / público alvo / concorrência
        Levantamento de equipamentos necessários para realização do cardápio
        Composição de um cardápio
        Ficha técnica
        Custo
        Preço de venda


Módulo – 12: Serviço de salão
        Disciplinas

        Cargos e tarefas da brigada do restaurante, cozinha, copa, bar, room service
        Normas de higiene em geral
        Normas de comportamento da brigada de serviço
        Técnica e modalidades de serviço em restaurantes, bares, buffets e banquetes
        especiais
        Arrumação de mesas




                                                                                          40
Anexo IV


 ESTRATÉGIA DE MARKETING (SIMULAÇÃO)


                  Mídias                      Custo de cada             Nº de inserções        Valor total gasto
                                        inserção na mídia (R$)       no período de 30 dias      com mídia (R$)
             Programa de TV *                   7.000,00                        2                 14.000,00
          Jornal Grande Circulação              1.500,00                        5                  7.500,00
                  Jornal B                       200,00                         5                  1.000,00
                  Revista                       4.000,00                        1                  4.000,00
                  Folheto                       3.500,00                       ***                13.500,00
                                                                            TOTAL                 40.000,00
 *Programas de TV que falem sobre Gastronomia
 ** Revistas de Gastronomia
 *** Larga distribuição em cursos de gastronomia, hotéis



 ESTRATÉGIAS DE PROMOÇÃO
Definir                                                    Qualificar pessoas para a elaboração de
                                                           E confecção de pratos por meio de
                                                           aulas teóricas e práticas, visando o
                                                           aprimoramento profissional na cozinha
                                                           clássica e suas derivações

Objetivos da venda                                         Incentivar, profissionais do ramo
                                                           visando o aprimoramento e reciclagem de todos os
                                                           Que trabalham na área

O tipo de promoção que poderá ser realizada                Sorteio de alunos, em dia com a
                                                           mensalidade, para passar um final de
                                                           semana em um Hotel
                                                           Como incentivo para a o aperfeiçoamento

Os públicos almejados                                      Profissionais do ramos de C & D e pessoas
                                                           Interessados em ingressar no ramo



O tempo de duração da promoção                             2 meses antes do final do curso

Os meios para divulgação e distribuição de material        Divulgação será feita no ato da matrícula
                                                           e a todo instante, durante o curso,
                                                           incentivaremos os alunos a não estarem
                                                           inadimplentes

                                                           Elaboração de material de divulgação (folhetos,
                                                           panfletos, camisetas etc.)
                                                           Aquisição de Passagens aéreas, e infra estrutura para os
A infra-estrutura de suporte                               sorteados
                                                           Os sorteados serão os garotos propaganda
                                                           do curso.
A estimativa dos custos da promoção                                                                    R$ 50.000,00


                                                                                                                   41
Anexo V



O logotipo do curso Realces & Sabores foi desenvolvido pelo servidor municipal Eric
Gomes Vaz, que trabalha atualmente no Centro Cultural da Juventude Ruth
Cardoso.
Abaixo seguem algumas explicações sobre o logotipo desenvolvido:
      Na palavra “Realces” utilizou-se a cor vermelha, por ser chamativa e
      conveniente. Já em “Sabores”, utilizou-se a cor verde, por lembrar alguns
      temperos nesta cor. Sendo que as duas cores juntas combinam por serem
      análogas (opostas).
      A base da alimentação, alimento mais simples e comum, e talvez símbolo do
      “fazer alimentos”, acredita-se estar no pão, um dos primeiros alimentos
      elaborados pelo homem. Por isso, utilizaram-se os ramos de trigo para
      simbolizar o alimento.
      Além disso, buscou-se uma proximidade com o logotipo da prefeitura, o
      brasão. Utilizou-se um chapéu de “chefe”, “mestre cuca”, para simbolizar a
      culinária, com linhas estilizadas, remetendo a “sofisticação”, “bom gosto”, e/ou
      “qualidade”.




                        São Paulo agregando valor e
                       conhecimento ao atendimento
                                                                                   42
Anexo VI



BIBLIOGRAFIA UTILIZADA PARA A PESQUISA

ABIA – Associação Brasileira da Indústria Alimentícia. Um Olhar Antropológico sobre
o Hábito de Comer Fora. 1996.
Da MATTA, Roberto. 1997. A Casa e a Rua. Rio de Janeiro: Rocco.
_______. 1999. O que faz o Brasil, Brasil?. Rio de Janeiro: Rocco.
FLANDRIN, Jean-Louis, MONTANARI, Massimo. 1998. História da Alimentação. São
Paulo: Estação Liberdade.
MELLO, João Manuel Cardoso, NOVAIS, Fernando. 1998. “Capitalismo tardio e
sociabilidade moderna”. In L.M. Schwarcz (org). História da Vida Privada no Brasil.
São Paulo: Cia. das Letras.
PACHECO, Aristides de Oliveira. 2000. Manual do Maître D´Hotel. 3 edição Ed.
Senac
WRIGHT, Jeni e Treuille, Eric. Todas as técnicas Culinárias. Le Cordon Bleu. 5º.
Reimpressão. Ed. Marco Zero
OLIVEIRA, Lais Macedo de; GALVÃO, Maria Cristina Costa Pinto. Desenvolvimento
Gerencial na Administração Pública do Estado de São Paulo.São Paulo: FUNDAP:
Secretaria de Gestão Pública, 2009.


BIBLIOGRAFIA A SER UTILIZADA PARA A ELABORAÇÃO DO CURSO

ABDALA, Mônica. 1999. “Self-services: espaços de uma nova cena familiar”. In:
Caderno Espaço Feminino vol. 6, n.6.
BOURDIEU, Pierre. 1979. La Distinction. Paris: Éditions Gallimard.
CAPLAN, Pat. 1997. Food, Health and Identity. London: Routledge.
CHANG, K. C. (org.) 1977. Food in Chinese Culture. New Heaven: Yale University
Press.
COUNIHAN, Carole , VAN ESTERIK, Penny (orgs.). 1907. Food and Culture. New
York: Routledge.
De CERTEAU, Michel. 1998. A Invenção do Cotidiano. Petrópolis: Vozes.
DOUGLAS, Mary. 1975. Implicit Meanings. London: Routledge, Kegan Paul.
_______. 1988. Purity and Danger. London: Routledge, Kegan Paul.
FALK, P. 1994. The Consuming Body. London: Sage.

                                                                                43
FIDDES, Nick. 1995. “The omnivore’s paradox”. In D. Marshall (org.) Food Choice
and the Consumer. Glasgow: Blackie Academic , Professional.
FINKELSTEIN, Joanne. 1989. Dinning Out. New York: New York Universtiy Press.
_______. 1998. “Dinning out: the hipperreality of appetite”. In R. Scapp , B. Seitz
(orgs) Eating Culture. Albany: State University of New York Press.
FISCHLER, Claude. 1990. L’Homnivore. Paris: Édition Odile Jacob.
GARCIA, Rosa Wanda Diez. 1993. “Representações Sociais da Comida no Meio
Urbano. Um Estudo no Centro da Cidade de São Paulo”. Dissertação. São Paulo: IP
– USP
GARCIA, Rosa Wanda Diez. 1997. “Práticas e comportamento alimentar no meio
urbano: um estudo no centro da cidade de São Paulo”. Caderno Saúde Pública 13.
GIDDENS, Anthony. 1996. As Consequências da Modernidade. São Paulo: Unesp.
GOODY, Jack. 1982 Cooking, Cuisine and Class. Cambridge: Cambridge University
Press.
HARRIS, MARVIN. 1997. Bueno para Comer. Madri: Alianza Editorial.
HARVEY, David. 2001. A Condição Pós-Moderna. Lisboa: Edições Loyola.
KANT DE LIMA, Roberto. 1993. “Cultura do desperdício ou política da opulência?”.
In E. M. Eigenheer (org.) Raízes do Desperdício. Rio de Janeiro: ISER.
LUPTON, Deborah. 1996. Food, Body and the Self. London: Sage.
MACIEL, Maria Eunice. 1996. “Churrasco à gaúcha”. In: Horizontes Antropológicos
4.
MAGNANI, José Guilherme C., TORRES, Lilian de Lucca (orgs.) 2000. Na
Metrópole. São Paulo: EDUSP.
MARSHALL, David. 1995. “Eating at home: Meals and food choice”. In D. Marshall
(org.) Food Choice and the Consumer. Glasgow, Blackie Academic , Professional.
_______. 1995 “Raw, cooked and proper meals at home”. In D. Marshall (org.) Food
Choice and the Consumer. Glasgow:Blackie Academic , Professional.
PITTE, Jean-Robert, LEMPS, Alain. 1990. Les Restaurants dans le Monde à Travers
les Âges. Paris: Éditions Gallimard.
RIAL, Carmem. 1992. Le goût et l’image: ça se passe comme ça chez les fast-foods
– étud anthropologicque de la restauration rapide. Université de Paris Descartes,
Sorbonne.
_______. 1996. “Rumores sobre alimentos: o caso dos fast-foods”. In: Antropologia
em Primeira Mão UFSC.

                                                                                 44
_______. 1996. “Fast-food: a nostalgia da estrutura perdida”. In: Horizontes
Antropológicos, número 4.
SIMOONS, Frederick. 1994. Eat not this Flesh. Wisconsin: The University of
Wisconsin Press.
SPANG, Rebecca. 2000. The Invention of the Restaurant. Harvard: Harvard
University Press.
WARDE, Alan, Martens, Lydia. 2000. Eating Out. Cambridge: Cambridge University
Press.




                                                                           45

Projeto 8 Doc

  • 1.
    1 ESCOPO DOPROJETO A promoção da PMSP - Prefeitura do Município de São Paulo, com o apoio de parcerias, de um curso de qualificação profissional na área da gastronomia e afins, que contribua para a redução do índice de desemprego no município e promova o aprimoramento dos trabalhadores da área de Alimentos e Bebidas (A & B), além de oferecer aos cidadãos da cidade de São Paulo, alternativas de refeições de alta qualidade e a preço justo. 1.1 Objetivos Gerais Favorecer o acesso de munícipes da cidade de São Paulo a refeições de alta qualidade, de acordo com padrões estabelecidos e consolidados para esse mercado específico de atuação; Contribuir com os esforços do governo municipal (meta 178 da Agenda 2012) para promover a empregabilidade de cidadãos sem qualificação profissional; Estimular a criação de um espaço de capacitação profissional no setor de gastronomia, sob a responsabilidade da PMSP, e apoiado por instituições parceiras que se torne uma referência no setor de alimentos e bebidas. 1.2 Objetivos Específicos Promover um curso de formação/aprimoramento profissional, ministrado em horários alternativos que motive os participantes a não serem apenas ouvintes, mas partícipes do processo na elaboração de pratos e mais atentos às relações humanas (atendimento a clientes e fornecedores); Oferecer um curso de qualidade que evidencie uma conduta de responsabilidade social para a instituição de ensino que se motivar para aprimorar a capacitação de seus funcionários; Viabilizar formas de aprimoramento e de reciclagem profissional que elevem o nível de capacitação dos profissionais que trabalham com alimentos e bebidas na cidade de São Paulo promovendo a qualidade da culinária nacional e internacional em nosso país; 1
  • 2.
    Promover intercâmbios nessaárea oferecendo aos alunos a participação em encontros, convenções, eventos, cursos, feiras, concursos, entre outros. 1.3 Área de abrangência a ser considerada A área de abrangência do curso será o Município de São Paulo. A princípio, o curso será ministrado para os cidadãos que trabalham ou não na área de alimentos e bebidas. As aulas serão ministradas no centro da cidade de São Paulo, em local próximo a universidades de gastronomia. 1.4 População alvo a ser beneficiada Será destinado aos cidadãos, de ambos os sexos, que trabalham ou queiram ingressar na área de alimentos e bebidas, e que disponham do ensino fundamental completo. Tabela 1 – População em São Paulo MUNICÍPIO DE SÃO PAULO POPULAÇÃO TOTAL 11.188.646 hab. Faixa Etária % Habitantes De 15 a 24 anos 14,8 Aprox. 1.655.919 De 25 a 59 anos 49,6 Aprox. 5.549.568 Fonte: Fundação Seade/SMDU/Dipro 2 ANÁLISE DO CONTEXTO O hábito de comer fora do domicílio sustenta um importante segmento da indústria alimentícia1, uma vez que essa prática, apurada entre os anos 1993 e 1999, cresceu numa proporção de 16,7%. Da mesma forma, observou-se um aumento dos gastos com alimentação em refeições fora do lar, da ordem de 21,3% do total despendido em 1996. No Brasil, é importante lembrar que nos grandes centros urbanos, 25% 1 MELLO, João Manuel Cardoso, NOVAIS, Fernando. 1998. “Capitalismo tardio e sociabilidade moderna”. In L.M. Schwarcz (org). História da Vida Privada no Brasil. São Paulo: Cia. das Letras. 2
  • 3.
    das refeições sãorealizadas fora do domicílio. Nas demais regiões do país, é 20% menor o número de pessoas que se alimentam fora do lar. Na esteira das transformações urbanas, os restaurantes que oferecem “comida rápida” entram em cena para atender as pessoas que trabalham, estudam e dispõem de pouco tempo para degustar uma refeição, normalmente realizada fora de seus domicílios em razão das distâncias e da dificuldade de circulação. Isso estimulou os restaurantes a suprir as “necessidades” como: rapidez, higiene, conforto, segurança, preço acessível e liberdade de escolha. As praças de alimentação e os restaurantes dos modernos centros urbanos apresentam uma homogeneidade, já que oferecem a possibilidade de alimentar-se num curto período de tempo, a um preço acessível, escolhendo pratos considerados de boa qualidade ou razoável. Essa avaliação é reconhecida e partilhada por clientes que ali consomem suas refeições. Nas praças de alimentação, verifica-se igualmente a variedade dos alimentos, preço, decorações, e estilos de vida que se misturam. A classificação dos restaurantes organiza-se da seguinte maneira: fast-foods, estabelecimentos que vendem lanches (cantinas), comida típica, temáticos, quilo, bufês, self-service, rodízios, e três novos segmentos que são os restaurantes de hospitais, empresas e supermercados. Esses últimos apresentam-se como mescla de dois ou mais tipos de restaurantes de comida rápida 2, (oferecendo, por exemplo, comida a quilo e lanches). Embora possam ser tidos como restaurantes de comida rápida ou fast-food, uma vez que sua produção provém de uma cozinha centralizada. Neste caso, os alimentos posteriormente são distribuídos para as filiais, o que garante rapidez, sabor equivalente e qualidade, nos mesmos moldes das grandes cadeias de restauração rápida, sem, contudo, deixar de oferecer serviços e produtos como um maître para acolher clientes, garçons para servirem as mesas; sommeliers para oferecerem a carta de vinho; guardanapos de tecido, talheres etc. Atualmente, os hospitais, paralelamente ao aprimoramento clínico manifestam preocupação com a melhoria dos serviços de hotelaria e oferecer maior qualidade 2 ABIA – Associação Brasileira da Indústria Alimentícia. Um Olhar Antropológico sobre o Hábito de Comer Fora. 1996. 3
  • 4.
    de vida aospacientes. Um estudo realizado na cidade de São Paulo, em 2004, evidenciou que a Ciência da Nutrição consolidou-se e evoluiu paralelamente à modernização contínua na área médica. A competitividade dos hospitais estimulou a oferta de vantagens diferenciadas de um atendimento mais cuidadoso. As abordagens sobre o assunto serão relativas à higiene, à rapidez e ao conforto. Contudo, existem outros fatores envolvidos nessa decisão de um cliente eleger um restaurante (como por exemplo, a qualidade do serviço oferecido). 2.1 Improdutividade no Setor de A & B “Atrás apenas do setor de mineração, alimentos e bebidas é o segmento com um dos maiores índices de improdutividade no mundo. Cerca de 43% do tempo de trabalho dos funcionários da área durante o ano de 2008 foi desperdiçado com atividades ineficientes, uma alta de 19 pontos percentuais (p.p.) sobre 2007. A tendência, porém, é que o quadro se agrave. Com potencial de atingir um nível de produtividade de 13,7% nos próximos dois anos, o setor de alimentos e bebidas deverá apresentar expansão de apenas 8,6% neste quesito, registrando déficit de eficiência produtiva de 37,2%, o maior dos demais nichos econômicos no mundo. Este é o resultado do 8º Relatório Anual de Produtividade da Proudfoot Consulting 3, que entrevistou 1272 executivos de 12 países (Austrália, Canadá, Brasil, Rússia, Estados Unidos, China França, Reino Unido, Alemanha, Índia, África do Sul e Espanha). O estudo também contemplou os segmentos de mineração, manufatura, telecomunicações, energia, varejo, finanças e automobilístico. Ao todo, 12% dos participantes representaram o setor de alimentos e bebidas. A falta de qualificação e experiência da equipe de trabalho foi considerado o principal entrave à produtividade por 28% dos executivos do setor, o segundo maior nível registrado pela pesquisa, atrás apenas do segmento de mineração (31%). De acordo com a expectativa dos entrevistados (24%), a tendência é que esse quadro apenas piore nos próximos dozes meses. O segmento, porém, está entre os que mais recebem treinamento, atrás apenas de mineração. Enquanto os gestores e os funcionários do setor campeão acumulam 12,5 e 15 dias de treinamento, os respectivos colaboradores de alimentos e bebidas dedicam 12,9 e 11,9 dias por ano à capacitação. Apenas 48,4% dos gestores 3 www.revistafatorbrasil.com.br/imprimir.php?not=65042 4
  • 5.
    acreditam que osprogramas foram eficientes, 15 pontos percentuais (p.p) abaixo da média global. As empresas que mais investem dedicam 10 dias úteis por ano (equivalente a 5% do horário de trabalho) para treinamento, enquanto que a media nacional não passa dos cinco dias (2,5%), índice muito abaixo das necessidades brasileiras”, diz Mauricio Iazzetta vice-presidente executivo da Proudfoot Consulting. Atrás da inexperiência dos colaboradores, o segundo maior entrave para a produtividade das companhias de alimentos e bebidas é a deficiência da comunicação interna entre departamentos, apontada por 24% dos respondentes. O problema também aparece na média geral dos setores no Brasil, com 47% - primeiro lugar do ranking nacional. Também com 24% das respostas, a falta de qualificação de supervisores das áreas foi destacada como fator-chave para o alto déficit de produtividade, 4 p.p. acima da média geral. Problemas que afetam o setor de A & B no mundo Falta de qualificação profissional 28% Problemas de comunicação interna 24% Legislação e regulamentação 20% Baixa motivação da equipe 19% Alta rotatividade de funcionários 17% Qualificação dos Supervisores 24% Incapacidade da equipe de realizar mudanças 16% Resistência a mudanças por parte dos funcionários 18% Falta de treinamento dos funcionários 18% Falta de treinamento para gestores 21% Tecnologia da informação e Comunicação 14% Equipamento desatualizado 18% Falta de fundos para implementar mudanças 19% Alinhamento entre estratégia e performance 14% Conformidade com padrões de segurança 16% Incapacidade do gestor em implementar mudanças 13% Resistência do gestor em implementar mudanças 16% Comunicação com fornecedores e clientes 14% 0% 5% 10% 15% 20% 25% 30% 5
  • 6.
    Embora o segmentopossua o maior déficit de produtividade dentre os pesquisados, os gestores de alimentos e bebidas são os que menos gastam tempo com atividades administrativas. Ao todo, 39,6% do tempo de trabalho é reservado para esse tipo de função. Já entre os fatores externos que mais influenciarão negativamente a produtividade de alimentos e bebidas nos próximos dozes meses estão o aumento do custo de energia (50%) e da mão-de-obra (15%)”. 3 METODOLOGIA DO PROJETO O projeto será precedido de uma pesquisa para coletar informações que permitam mapear a real situação da alimentação no município de São Paulo e identificar as melhores propostas para aprimorá-la. Figura 1 – Esquema de Representação do Processo Fonte: Concepção dos autores 6
  • 7.
    3.1 Objetivos daPesquisa Começamos por pesquisar os cursos de aprimoramento profissional disponíveis na cidade. Elegemos a cidade de São Paulo, por ser um centro que oferece uma vasta gama de restaurantes (dos mais simples aos mais sofisticados) e também porque moramos e trabalhamos aqui. Inicialmente, as abordagens que orientaram nossas investigações de campo consideravam a higiene, a rapidez do serviço, o conforto do estabelecimento e o valor nutricional das refeições, pois todos os restaurantes de uma praça de alimentação possuem graus variados para cada uma dessas características. Com o andamento da pesquisa, notamos que havia outro fator significativo para orientar nossa atenção: a qualidade do serviço oferecido constituía um elemento fundamental para determinar a escolha de um estabelecimento, pelo cliente. E, nosso olhar, que anteriormente, se limitava à análise da rapidez do atendimento e à qualidade do prato, ampliou-se para buscar o conceito de qualidade total (atendimento, elaboração do prato, serviço de mesa, composição e adequação do cardápio, capacitação na cozinha, entre outros). Ao longo da pesquisa, constatamos que os cursos atualmente disponíveis em sua grande maioria, de nível superior - como os de bacharelado e os de tecnologia, (também conhecidos como tecnólogos). Os bacharelados têm uma duração média de quatro anos com abrangentes conteúdos teóricos e práticos. Já os cursos tecnológicos que duram em média dois anos, têm o foco numa formação prática e numa rápida inserção do profissional no mercado de trabalho. As principais diferenças estão na grade curricular e na duração dos cursos. Contudo, os cursos de graduação ou tecnólogo não atendem aos profissionais que pretendemos capacitar, pois são cursos dispendiosos de duração longa que exigem, no mínimo, o ensino médio completo. Pensamos em uma capacitação menos onerosa, com carga horária menor e que se realize em horários alternativos. Dessa forma, poderíamos atender os profissionais que trabalham em restaurantes e similares que encerram suas atividades diárias por volta das quinze horas. Considerando as diversas possibilidades de abordagens e a amplitude de enfoques que servem como instrumentos de análise, tem-se plena consciência de que não há possibilidade de incorporar, no presente texto, todos os aspectos envolvidos na 7
  • 8.
    construção das idéiasrelativas ao comer, sobretudo aqueles que se concentram na produção, distribuição e preparo ou no encaminhamento do lixo alimentício. Um dos problemas sociais mais graves que o país enfrenta atualmente é o desemprego. A evolução tecnológica vem privilegiando uma minoria, cuja situação financeira permite adquirir e aprimorar as suas competências para se manter no mercado de trabalho, enquanto que a grande maioria da população sofre com a reestruturação e restrição dos postos de trabalho. A taxa de desemprego total na região metropolitana de São Paulo caiu para 14,2% em agosto, segundo a Pesquisa de Emprego e Desemprego (PED), divulgada em 30/09/09, pelo Departamento Intersindical de Estatística e Estudos Socioeconômicos (Dieese). Diante deste cenário inseguro e incerto, percebe-se a falta de capacitação e qualificação das pessoas para assumirem os postos de trabalho existentes. Além disso, as desigualdades sociais enfrentadas pelas classes menos favorecidas, muitas vezes, não permitem uma análise crítica da sua realidade social, e tampouco a reflexão sobre novas formas e alternativas de organização do trabalho. Gráfico 1 – Número de Estabelecimentos na área de Gastronomia em São Paulo Fontes: Editora Abril, PMSP, São Paulo Turismo, Ubrafe, Governo do Estado de São Paulo, Infraero, Folha São Paulo Convention & Visitors Bureau, Revista Latin Trade, IBGE, MEC, Sebrae, Guia de Restaurantes Japoneses - Editora JBC, Site Guia de Motéis, Banco Central do Brasil, ADETAXI, Metrô, Assoc. Brasileira de Gastronomia, Hospedagem e Turismo (Abresi) Sindicato Hotéis e Restaurantes de São Paulo (SinHoRes-SP) e SPTrans. 8
  • 9.
    Gráfico 2 –Número de Estabelecimentos de A & B e Funcionários do Setor 3.2 Análise SWOT Figura 2 – Análise SWOT Fonte: Concepção dos autores. 9
  • 10.
    4 ÁRVORE DEPROBLEMAS E ÁRVORE DE OBJETIVOS Figura 3 – Árvore de Problemas Fonte: Concepção dos autores. Figura 4 – Árvore de Objetivos Fonte: Concepção dos autores. 10
  • 11.
    5 PROPOSTA TÉCNICADE FUNCIONAMENTO DO CURSO O mercado está carente de profissionais capacitados e, ao mesmo tempo, os grandes centros urbanos não oferecem muitas opções de cursos para formação de mão-de-obra especializada. Nesse sentido, planejamos um curso de especialização de mão-de-obra visando a qualificação e aperfeiçoamento de profissionais na área de restaurantes e similares motivando-os a desenvolver habilidades práticas, aprofundar conhecimentos sobre os procedimentos utilizados na culinária “clássica”, incentivar a destreza, a organização; despertar a criatividade individual na elaboração de pratos e cardápios, e, principalmente, aprimorar a forma de atender os clientes. O curso incluirá ainda noções de matemática, português, dietética e nutrição. O curso Realces & Sabores pretende, portanto, preencher essa lacuna do mercado atendendo profissionais das classes C e D que já trabalham ou estão em busca de uma colocação no mercado de trabalho. 6 ANÁLISE DA CONCORRÊNCIA Foram escolhidas e analisadas oito escolas abaixo descritas, por apresentarem cursos similares ao que propomos. (Veja descrição dos cursos no Anexo I) Escola Wilma Kovesi de Cozinha: Técnicas e processos na cozinha com enfoque profissional e Capacitação de empregadas domésticas; Atelier Gourmand: Módulo especial: Empregadas domésticas e Módulo de massas frescas, recheios e molhos; Restaurante-Escola São Paulo (SMADS): Garçom e Assistente de Cozinha; Fundamenthal Assessoria e Treinamento: Oficina de habilidades culinárias básicas; SENAC: A arte de bem servir, Formação de garçons e garçonetes e Técnico de hotelaria; Escola SENAI "Luis Eulalio de Bueno Vidigal: Boas práticas de manipulação e higiene para serviços de alimentação; HOTEC - Faculdade de Tecnologia em Hotelaria, Gastronomia e Turismo de São Paulo: cursos de qualificação e reciclagem profissional; 11
  • 12.
    ABRESI - AssociaçãoBrasileira de Gastronomia, Hospedagem e Turismo, SinHoRes e SMSP-ABAST: Projeto Bar doce bar. 7 DESCRIÇÃO DO CURSO REALCES & SABORES O curso “Realces e Sabores” pretende incentivar o aprimoramento profissional em gastronomia e será destinado a todos os profissionais que trabalham com alimentos e bebidas (em restaurantes, bares, hotéis, supermercados, padarias, hospitais e similares), cuja necessidade se faz sentir nas regiões onde a expansão destes estabelecimentos é expressiva e reclama a formação de profissionais com conhecimentos de matemática e português e capacitações inerentes ao setor de A&B, quer nas atribuições gerenciais e de supervisão, quer nas atribuições mais operacionais com ênfase na apresentação, higiene pessoal, relacionamento inter- pessoal dentro das hierarquias, técnicas corretas de arrumação das mesas e do restaurante como um todo, técnicas e modalidades de serviços, atendimento geral aos clientes, técnicas de vendas e o atendimento às reclamações do cliente. Torná-los aptos a entender a diversidade de culturas, aprimorar a sua forma de atendimento, familiarizá-los com gestão de negócios do setor de alimentação e hospedaria, é recomendado, acima de tudo, por representar um salto de qualidade e lucratividade, para empreendedores e profissionais deste mercado de trabalho. 1. Serão abordados aspectos culturais, históricos, nutricionais e dietéticos e distribuídos materiais de apoio tais como: apostilas e sugestões bibliográficas, tratando da evolução da alimentação ao longo da história até as atuais tendências da gastronomia moderna; 2. No conteúdo prático, serão ensinadas técnicas, recomendações em relação a segurança alimentar, destacando a apresentação, a higiene pessoal, o relacionamento inter-pessoal dentro das hierarquias, as técnicas corretas de arrumação das mesas e do restaurante como um todo, as técnicas e as modalidades de serviços, o atendimento aos clientes, as técnicas de venda e o atendimento às reclamações do cliente, 3. Aperfeiçoamento e/ou conhecimentos básicos da cozinha tais como: fundamentos, processos, e finalização de garde manger (cozinha fria), hortaliças, grãos, amido, molhos, cremes, pizzaria, panificação e esfiharia; 12
  • 13.
    4. Participação emcursos breves e temáticos dados por pessoas que apreciam a arte da gastronomia; e cursos turístico-culinários como opção diferenciada às atrações já existentes na região; 5. Relembrar conhecimentos sobre aspectos necessários na construção dos serviços como (desembaraço com documentação de prefeituras, normas sanitárias, bombeiros, Eletropaulo, Sabesp, plantas baixas), informática aplicada à área (sistemas e equipamentos). 8 DIFERENCIAIS DO CURSO REALCES & SABORES 8.1 Prioridade para os segmentos menos favorecidos A capacitação que pretendemos implantar visa não só o público alvo de restaurantes, bares ou similares, como também, representa um aporte para o aprimoramento das condições de vida pessoal e familiar de profissionais que ainda não tiveram oportunidade de serem orientados no conhecimento das áreas paralelas que o setor abrange (valor nutricional dos alimentos, aproveitamento integral dos alimentos, seleção de alimentos, valor dos alimentos na prevenção de doenças, etc.). 8.2 Análise do foco dos cursos disponíveis atualmente no mercado Na análise dos cursos profissionalizantes existentes atualmente no mercado evidenciou que a oferta: dirige-se a profissionais que já possuem um certo nível de conhecimento técnico; dispõe de cursos com carga horária relativamente curta – entre 15 e 48 horas; dispõe de uma formação segmentada e fragmentada, uma vez que as propostas são de cursos ou módulos que privilegiam apenas uma especificidade culinária, como, por exemplo: alimentos vegetarianos; confecção de bolos; culinária internacional. Tais características implicam que a pessoa interessada tenha uma formação limitada a um tipo de alimento. representa uma formação e/ou aprimoramento de custo elevado. Cada um dos cursos ou módulos representa um ônus - muitas vezes, elevado - o que inviabiliza, para muitos, a possibilidade de realização de vários cursos. 13
  • 14.
    8.3 O caráterinovador do curso Realces & Sabores O projeto que apresentamos quer ser uma alternativa de capacitação e tem como características: dirige-se a pessoas que dispõem de pouco conhecimento na área; será oferecido em horário alternativo das 16h00 às 20h00. Tem uma duração maior (os 12 módulos serão ministrados em 6 meses = 216 horas/aula, 3 dias/semana, 36 horas aula/mês) o que permitirá: oferecer orientação sobre áreas paralelas à formação em culinária. Por exemplo, o aluno/a receberá e aprimorará conhecimentos em português e matemática, matérias cujo domínio auxiliam a compreensão das “Fichas técnicas de Preparo” de alimentos; matérias inovadoras do curso: noções de francês, uma vez que a base da gastronomia é francesa e o aluno deverá ter um conhecimento mínimo para identificar uma brigada de cozinha4 tais como: Chef - principal executivo e responsável pela brigada; Sous-Chef - segundo no comando, assistente e substituto do chef; Chef de Partie - responsável por cada praça ou setor da cozinha; Saucier - prepara molhos, salteados e braseados; Rôstisseur - prepara carnes e aves assadas; Grillardin - prepara grelhados; Poissonier - prepara peixes; Potager - prepara sopas; Garde Manger - responsável pela cozinha fria (patês, terrines, canapés, saladas e molhos frios); Boucher - responsável pela limpeza, desossamento e o corte de carnes e aves; Legumier - prepara os legumes para cocção; Entremetier - responsável pelas guarnições (amidos, ovos e frituras por imersão); Tournant (girar) - trabalha onde for necessário; deve dominar muitas técnicas; Pâstisseur - prepara massas e doces; Aboyeur - responsável por "cantar" as comandas para a cozinha. Dessa função depende todo o funcionamento do turno, psicologia que auxiliará num melhor 4 Livro 400g, técnicas de cozinha. 14
  • 15.
    atendimento ao clientee história da gastronomia e dos alimentos através dos tempos. realizar uma formação mais ampla e mais sólida. Tal característica possibilitará uma fixação maior, tanto prática como teórica, do conteúdo das técnicas ministradas. 8.4 A implantação do projeto piloto Elegemos a região central da cidade de São Paulo para implantar o projeto piloto por ser o mais importante centro gastronômico do país. A região central é uma grande área de concentração de serviços do setor alimentos e bebidas. Se aprovado e bem avaliado, ao final de um ano (duas turmas formadas em 2010) o curso poderá ser institucionalizado pela Prefeitura do Município de São Paulo. 8.5 O local de formação O curso será oferecido idealmente, em um local que já possua instalações e professores especializados como, por exemplo, uma faculdade ou universidade de gastronomia ou mesmo na Câmara Municipal que vem realizando, com sucesso, capacitação para jovens da periferia. Isso permitiria: oferecer a formação em horários de intervalo da atividade dos profissionais que já trabalham na área; realizar a formação próxima aos locais de trabalho dos interessados, tendo em vista que o centro de São Paulo concentra um grande número de bares e restaurantes. 8.6 Custos do curso Este curso terá um custo simbólico mensal de R$ 200,00 reais, importância significativamente inferior às mensalidades cobradas por cursos semelhantes a ser arcada pelo aluno, pelo empregador e/ou subsidiado pela PMSP. 15
  • 16.
    8.7 Direitos Humanos Cursodirigido para capacitar pessoas fazendo-as apoderar-se de seus direitos fundamentais (trabalho, saúde, bem estar, em suma, melhor qualidade de vida). 9 PERFIL DOS CANDIDATOS AO CURSO Espera-se que os candidatos ao curso tenham as seguintes características pessoais, culturais e sociais: Pessoal Perfil empreendedor com capacidade de criar, montar e organizar, ampliar, implementar e gerenciar seu próprio negócio ou participar de empresas e empreendimentos de terceiros, administrando a criação e a produção de serviços da área de alimentos e bebidas; Competências comportamentais e intelectuais, conhecimentos técnicos, habilidades culinárias e capacidade gerencial como um todo. Cultural Conhecimento básico de aspectos culturais da cozinha nacional e mundial. Social Interesse em ampliar os conhecimentos no assunto alimentos e bebidas. 10 CARACTERÍSTICAS RELEVANTES DO CURSO Diferenciação: Tornar nosso produto diferente da concorrência pela adição ou modificação de atributos, que signifiquem aumento do valor percebido pelos clientes. O curso se preocupará constantemente com o aprimoramento técnico-profissional e será responsável, única e exclusivamente, por traçar seu plano de desenvolvimento e responsável por viabilizá-lo, aproveitando todas as boas oportunidades que surgir. Ter políticas definidas de incentivo ao aprimoramento e aprendizado contínuos, para que no futuro possa ter profissionais altamente qualificados, desenvolvidos e prontos para assumir novas responsabilidades e desafios maiores. Integrar pessoas, ações, 16
  • 17.
    relações, interesses eresultados e com o comprometimento de todos, fortalecer os negócios, do aprendizado coletivo, aproveitando-se da diversidade do Grupo. Posicionamento: Resultante da relação ou interação entre o composto de produto (particularmente promoção e comunicação) e a percepção dos consumidores em relação a este produto (bem, serviço, marca, organização, etc.), manifestado através da caracterização de seus atributos conjugados, identificando uma posição de reconhecimento deste produto em termos de variáveis discriminatórias (qualidade, preço, serviços agregados, etc.). Vantagem Competitiva: Superioridade em relação à concorrência em uma dimensão (ou mais) relevante do ponto de vista de valor para o cliente e/ou de operação do negócio no setor. 11 RECURSOS NECESSÁRIOS Equipamentos O curso de aperfeiçoamento profissional será realizado em local que tenha uma cozinha industrial bem equipada, tais como: hotéis, universidades, etc. Telefone; Aparelho de fax; Impressora; Computador; Internet e Carro (tipo VAN). Móveis de escritório (a serem instalados em uma sede fixa) na qual serão efetuados contatos com participantes, professores, fornecedores etc. Sistemas de informática Software para controle de pedidos, vendas, estoque, fornecedores, emissão de notas fiscais; Software gerenciador de contatos dos clientes para envio de mala direta com promoções, novos produtos, etc.; Máquinas para operação com cartão de crédito e débito; Site na internet para realização de inscrições online; Empresa para instalar e dar manutenção ao site. Instalações 3 Salas para serem utilizadas como secretaria e recepção, almoxarifado; 4 banheiros feminino e masculino; 17
  • 18.
    Local de tamanhomédio ou que acomode até 40 pessoas com uma arquibancada para ser utilizada também como sala para aulas prática contendo: Cozinha industrial e seus equipamentos (fogão, geladeira, freezer, microondas, fornos, exaustores etc.); Utensílios de cozinha (vários tipos e tamanhos de panelas, frigideiras, louças, talheres etc.); Equipamentos eletroeletrônicos (liquidificadores, batedeiras, espremedor de frutas, centrífuga etc.); Instalações elétrica e hidráulica; Instalações sanitárias. Mobiliário O ambiente deve ser o mais agradável possível, com arquibancada, Aparelho de TV, DVD, data show e vídeo. Decoração Ambiente moderno, com paredes e pisos claro, local arejado e iluminado. Fotografias dos profissionais exercendo a função, dos pratos, fotos de legumes, verduras e frutas, quadro de avisos. Fornecimento de matérias-primas Os fornecedores credenciados deverão oferecer produtos de qualidade, bom serviço e preço. Estrutura de Recursos Humanos O curso de aprimoramento profissional, para um bom atendimento, pretende contratar os seguintes profissionais: 1 gerente, 1 secretária, 1 comprador/motorista, 2 auxiliares de escritório, 2 assistentes de cozinha, 2 atendentes e 4 faxineiros (2 por período). (Veja Descrição do perfil dos profissionais, salários e benefícios no Anexo II) Incentivos: Buscar parceria com o Sebrae e oferecer cursos de capacitação e aperfeiçoamento de técnicas para cada função desempenhada. Seguindo a política da empresa, os cursos oferecerão aos funcionários a oportunidade de se habilitarem 18
  • 19.
    a uma promoção- tudo dependerá da avaliação de desempenho, do conhecimento adquirido, e do interesse de cada um. O Programa de capacitação para a função será oferecido por um profissional da área que avaliará as reais condições do candidato, corrigirá os seus desvios e adaptando-os para desempenhar suas funções de maneira responsável, econômica e eficaz. Preocupar-se o tempo todo com o seu aprimoramento técnico-profissional. Ser responsável única e exclusivamente por traçar seu plano de desenvolvimento e responsável por viabilizá-lo, aproveitando todas as boas oportunidades que surgir. Ter políticas definidas de incentivo ao aprimoramento e aprendizado contínuos, para que no futuro possa ter profissionais altamente qualificados e desenvolvidos e prontos para assumir novas responsabilidades e desafios maiores. 12 PROGRAMA CURRICULAR DO CURSO O curso será dividido em módulos sendo que alguns são pré-requisitos para outros. MÓDULO PRÉ-REQUISITO 00. Conhecimentos básicos de português e matemática 01. Conhecimento básico de cozinha 02. Acompanhamentos M1 03. Cozinha Brasileira M2 04. Cozinha Italiana M3 05. Cozinha Japonesa M4 06. Carnes e Aves M5 07. Peixes e frutos de mar M6 08. Conhecimentos básicos de Panificação e Confeitaria 09. Panificação M8 10. Confeitaria M9 11. Serviços de salão M1 a M10 12. Elaboração de cardápios M1 a M11 (Veja conteúdo programático dos módulos no Anexo III) 19
  • 20.
    12.1 Certificação Ao final de cada módulo será emitido um CERTIFICADO DE CONCLUSÃO de curso para os alunos que obtiverem nota final maior ou igual a 7,5 (escala de 0 a 10) e freqüência superior ou igual a 75%. Os alunos que completarem todos os módulos receberão um CERTIFICADO DE CONCLUSÃO DE APRIMORAMENTO PROFISSIONAL EM GASTRONOMIA, caso obtenham nota final de avaliação superior ou igual a 7,5 (escala de 0 a 10) e freqüência superior ou igual a 75%. 13 CRONOGRAMA EXECUTIVO Meses Atividades 1 2 3 4 5 6 7 8 9 10 11 12 Preparação da campanha de motivação Preparação da campanha publicitária Contratação de pessoal Capacitação do pessoal Envolvido Realização da campanha Início do curso (4 meses de duração) Monitoramento e avaliação 2010 a 2012 20
  • 21.
    14 ORÇAMENTO (SIMULAÇÃO) Discriminação Itens Qtde Unit. Hora/aula Mensal Anual Administrativa Gerente 1 15 S/M 98.475,00 Secretária 1 7 S/M 45.955,00 Comprador/Motorista 1 6 S/M 39.390,00 Assistente Cozinha 2 4 S/M 52.520,00 Auxiliar Escritório 1 3 S/M 19.695,00 Atendente 2 2 S/M 26.260,00 Faxineiras(os) 4 1 S/M 26.260,00 Sub total 308.555,00 Corpo Docente Especialista 1 60,00 216 x 2 25.920,00 Especialista 1 1 70,00 semestres 30.240,00 Especialista 2 1 80,00 34.560,00 Especialista 3 1 90,00 38.880,00 Sub total 129.600,00 Total 438.155,00 Encargos Sociais (50%) 219.077,50 Infra estrutura e apoio 380.000,00 Manutenção 150.980,00 Divulgação/Promoção 90.000,00 Total sem subsídio 1.278.212,50 (Mais informações sobre estratégia de marketing e promoção, vide Anexo IV) 15 FONTES DE FINANCIAMENTO – ORIGEM DOS RECURSOS O Plano Plurianual 2010-2013, publicado em 22/10/2009 e encaminhado à apreciação da Câmara Municipal de São Paulo, prevê o valor de R$ 287.530.593,00 (duzentos e oitenta e sete milhões, quinhentos e trinta mil, quinhentos e noventa e três reais) para o Eixo Cidade de Oportunidades, Programa “Estímulo ao emprego e à qualificação dos trabalhadores”. Desse modo, sugerimos a utilização de uma parcela desse recurso, além de buscar parcerias e/ou convênios com outras instituições, associações e fundações, destacando a importância da responsabilidade social para àquelas que se interessarem pelo projeto, além do governo estadual e federal. 21
  • 22.
    Figura 5 –Fontes de Financiamento Fonte: Concepção dos autores. 16 STAKEHOLDERS Pretende-se a realização de Convênios com Universidades, Centros Empresariais, Hospitais e Hotéis. Parcerias com CAT’s, Associação Viva o Centro. O intercâmbio com outras Universidades de Gastronomia do país viabilizará os cursos de aperfeiçoamento nas áreas de gastronomia, agroindústria e turismo gastronômico. 17 MONITORAMENTO DO PROJETO Segundo Evelyne Leandro da Consultoria & Projetos5 “O monitoramento consiste, basicamente, em acompanhar o andamento do projeto no dia-a-dia, verificar se o plano de ação está sendo cumprido e se as metas estão sendo alcançadas. O monitoramento possibilita a identificação de problemas e possibilita solução”. O monitoramento do projeto “Realces & Sabores” será realizado através dos seguintes métodos: Reuniões mensais da coordenação; Reuniões periódicas com os principais envolvidos no projeto; 5 (http://evelyneleandro.wordpress.com/) 22
  • 23.
    Análise contínua dosindicadores; Levantamento de opiniões junto ao público alvo. 18 INDICADORES DE EXECUÇÃO E FORMAS DE AVALIAÇÃO Segundo Evelyne Leandro Consultoria & Projetos “A avaliação destina-se a verificação dos indicadores quantitativos e qualitativos definidos para o projeto em questão, onde são postos à prova os mecanismos de gestão adotados pela entidade. A avaliação permite identificar pontos críticos e proporciona a resolução desses antes que comprometam o resultado final do projeto”. Dessa forma, sugerimos como principais indicadores de execução e desempenho, os itens descritos abaixo: Indicadores de execução: - Indicador: atividades realizadas pelo projeto. Formas de verificação: quantidade de atividades oferecidas pelo projeto ao aluno, ou seja, palestras, visitas técnicas, workshops, eventos, feiras, entre outras. - Indicador: cumprimento das metas estabelecidas. Formas de verificação: análise das metas estabelecidas. - Indicador: cumprimento do cronograma executivo. Formas de verificação: acompanhamento constante dos prazos estabelecidos para cada etapa. - Indicador: realização de convênios e parcerias. Formas de verificação: quantidade de convênios e parcerias realizados a cada ano. Indicadores de desempenho e qualidade: - Indicador: número de pessoas assistidas pelo curso. Formas de verificação: quantidade de pessoas matriculadas no curso. - Indicador: satisfação dos alunos referente às aulas. Formas de verificação: pesquisa de opinião do aluno. - Indicador: satisfação dos alunos referente ao corpo docente. Formas de verificação: pesquisa de opinião do aluno. - Indicador: freqüência dos alunos. Formas de verificação: % de freqüência referente ao total de aulas dadas em cada módulo, baseada na lista de presença dos alunos. 23
  • 24.
    - Indicador: númerode reclamações e sugestões. Formas de verificação: pesquisa de opinião do aluno, de forma presencial e, também através da página da internet e correio eletrônico. - Indicador: quantidade de turmas formadas (apresentar evolução em %, através dos anos). Formas de verificação: número de certificados emitidos ao final do módulo. - Indicador: comprometimento do aluno com o curso. Formas de verificação: pesquisa referente à freqüência e participação do aluno em atividades extras, entrega de trabalhos, etc. - Indicador: retorno do aluno. Formas de verificação: quantidade de alunos que retornam ao curso no intuito de fazer outros módulos. - Indicador: número de acessos à página da internet do projeto. Formas de verificação: número de visitas à página da internet do curso, calculada através de ferramenta de contagem automática. - Indicador: nível de satisfação das parcerias e convênios. Formas de verificação: relatórios de reuniões realizadas. - Indicador: número de cidadãos que se interessam e gostariam de fazer o curso. Formas de verificação: enquete realizada na página da internet do projeto. 19 CONSIDERAÇÕES FINAIS Há uma grande diferença entre “ser” um profissional ligado a uma determinada área de trabalho e “estar” nessa área de trabalho. A diferença vai da falta de foco, ou até mesmo de empenho para realizar-se nessa determinada área de trabalho. As escolas não obtêm êxito em ligar a teoria à prática do mercado. Da mesma forma, os cursos deixam de orientar os alunos, para “o leque” de opções que podem encontrar sobre as profissões que escolheram. O mercado de trabalho atual mais do que nunca é exigente, seletivo, restrito e tem um alto nível de competitividade. Até mesmo pessoas bem preparadas não conseguem entrar para esse mercado, pois as oportunidades oferecidas são escassas. Alguns se inquietam pelo futuro, e se empenham em melhorar esse quadro. O próprio Sindicato de Bares, Hotéis e Restaurantes ao informar que o setor de 24
  • 25.
    alimentação emprega maisde cem mil trabalhadores alerta que o mercado vem exigindo profissionais cada vez mais qualificados. Atualmente os restaurantes oferecem ao profissional uma ampla gama de opções de especialização e se constata que se destacam dos limites da culinária tradicional, estrangeira e regional para ousar na criatividade com requinte e bom gosto. Observa-se uma tendência internacional no mercado de gourmets, na gastronomia, o gosto não se limita ao sabor, mas, igualmente a um conjunto de sensações que culminam no prazer de uma boa degustação. No mercado gastronômico, pode ser observado que os consumidores estão cada vez mais exigentes e querem beneficiar-se da multiplicidade de ofertas e da sofisticação de pratos. Um público diversificado e crescente vem disputando vagas em vários cursos e workshops gastronômicos. Atualmente as instituições de ensino se especializam em gastronomia para atender esta crescente demanda. Segundo o estudo do CEBRAP / USP “Desqualificação e moradia distante mantêm candidatos fora do mercado”, agências públicas e sindicais intermediadoras de ofertas de emprego deixam de preencher 60% das vagas oferecidas. Os motivos principais são a falta de qualificação, a baixa escolaridade do candidato e a distância da moradia dos candidatos e o local de trabalho. A falta de qualificação é a principal restrição para 52,7% dos que procuram emprego. Apesar disso, somente 30% têm acesso ao aprimoramento de sua atividade e, quando a obtêm, não visualizam as melhorias potenciais para a carreira. No Centro de Solidariedade ao Trabalhador, as vagas não preenchidas por falta de qualificação. Os fatores que excluem do mercado de trabalho são: o baixo nível de escolaridade, a falta de qualificação para o trabalho, a ausência de estímulo/apoio da família, a falta de informação e o preconceito dos empregadores, além de falta de investimento do governo em projetos de educação e capacitação profissional que possibilitariam a melhoria das condições de empregabilidade. Dado ao exposto, o curso “Realces e Sabores” poderá contribuir para que profissionais dedicados aprimorem seus conhecimentos e se aperfeiçoem nas relações pessoais e de trabalho. A implantação do referido curso fica condicionada a análise pelas Comissões de Orçamento e Patrimônio da Prefeitura do Município de São Paulo. 25
  • 26.
  • 27.
    Anexo I DESCRIÇÃO DOSCURSOS CONCORRENTES Escola Wilma Kovesi de Cozinha Rua Cristiano Viana, 224 - Zona Sul www.wkcozinha.com.br Tel. (11) 3082-9151 Uma das mais tradicionais de São Paulo, a Escola Wilma Kovesi de Cozinha oferece de culinária básica à gastronomia francesa, japonesa ou italiana. Há também divertidas aulas para crianças, para elas já irem tomando gosto pela coisa. Práticos, os cursos vão do básico da cozinha doméstica aos de longa duração para preparar profissionais. Destinado a quem já atua ou pretende ingressar na área existe um curso “Administração em Gastronomia – Gerência em A&B”, ministrado por André Sader e Eduardo Scott, composto por oito aulas, às 3ªs e 5ªs das 19h00 às 22h00. Preço do curso em 2009 R$ 1.120,00. Técnicas e processos na cozinha, com enfoque profissional Público Alvo: Cozinheiros amadores ou profissionais, iniciantes ou não, com interesse em conhecimento mais aprofundado de técnicas, ou seja, todos aqueles que gostariam de aprender e dominar com segurança a cozinha e seus processos Diferenciais: Curso anual, com 2 aulas por semana, perfazendo um total de 71 aulas. Custo: ainda não definido. Capacitação de empregadas domésticas Ensina regras de etiqueta e de elaboração de cardápios e é um dos serviços mais requisitados da escola. O local também oferece aulas para grupos fechados, que podem ser realizadas onde o cliente preferir. Além disso, a equipe de consultores desenvolve menus para empresas do segmento alimentício, livros de cozinha, e também atende crianças em aulas especiais. 27
  • 28.
    Atelier Gourmand Rua Bela Cintra 1783 www.ateliergourmand.com.br Tel. (11) 3060-9547 Fundado em 1999 por Ana Paula de Moraes Rizkallah, formada em educação pela universidade americana de Cornell, e em gastronomia pela escola Peter Kumps de Nova York, a maior escola de gastronomia voltada para o público amador com aulas workshop e demonstrativas. A escola apresenta um diferencial importantíssimo: cada aluno tem uma bancada de trabalho e um fogão só para si, onde prepara as receitas junto com o professor. Com as apostilas detalhadas e localizada na Rua Bela Cintra, num espaço de 70 metros quadrados, estruturada de maneira a facilitar o trabalho teórico e prático, que é dado em três horas. O diferencial é que o Atelier Gourmand oferece aos Shoppings Centers toda estrutura para a montagem de uma escola de gastronomia, o que aumenta o fluxo de gente, criando uma fidelidade e gerando mídia espontânea a este shopping. Este produto, que já foi aplicado nos Shoppings Iguatemi, Higienópolis, Villa Lobos, Paulista, Jardim Sul e Plaza Sul, é feito sob medida, podendo durar de 10 dias a um ano. Restaurante – Escola São Paulo Câmara Municipal de São Paulo Viaduto Jacareí, 100 Tel. (11) 3115-1101 Garçon e assistentes de cozinha Sob o comando do Chef Volmar Zocche, eles passam por todas as funções, como higienização, lavagem, preparação dos pratos, cozinha, recepção dos clientes, garçom, banqueteiros e controle de estoque, entre outros. Além de aprenderem como tratar os clientes, tom de voz a ser usado, postura e comportamento, eles também têm aulas sobre vinhos (apoio da Salton), de língua francesa para pronunciarem corretamente os nomes dos pratos. (parceria com a Aliança Francesa), aulas teóricas de gastronomia (Faculdade Anhembi/Morumbi) e de barista (café Supremo Arábica). 28
  • 29.
    Construído por meiode uma parceria entre as Prefeituras de São Paulo, de Lyon (França) e de Genebra (Suíça), através de um acordo de cooperação assinado em 2003 entre a Prefeitura de São Paulo, e Fundo Internacional de Solidariedade de Cidades Contra a Pobreza e a Câmara Municipal de São Paulo, o Restaurante- Escola São Paulo conta também com a participação da Fundação Jovem Profissional (ex-Casa do Pequeno Trabalhador), escolhida para selecionar e treinar jovens. A escola está sob a jurisdição da Secretaria Municipal de Assistência e Desenvolvimento Social (SMADS). As inscrições de alunos interessados em participar das turmas futuras devem ser feitas na Fundação Jovem Profissional. O jovem deve ter entre 16 e 20 anos, comprovar baixa renda e morar no município de São Paulo. São 60 alunos por grupo, sendo que cada curso tem a duração de cinco meses. Fundamenthal Assessoria e Treinamento Av. Domingos de Morais, 2254 – Metrô Santa Cruz Tel. (11) 5084-6354 Oficina de Habilidades Culinárias Básica O conhecimento das técnicas culinárias deve ser uma das prioridades de uma cozinheira. Desenvolver as habilidades básicas na cozinha auxilia a qualidade das produções em geral, métodos de cocção, sabor e apresentação. Nesta oficina serão apresentadas as principais técnicas de habilidades culinárias. Culinária Trivial Fino, Culinária Internacional, Culinária Diet & Light e Confeitaria são os cursos de maior sucesso e a receita é simples: Chefs internacionais à disposição para ensinar grandes receitas, truques e técnicas simples e avançadas que transformarão sua maneira de cozinhar e comer. Estes cursos foram extensamente elogiados por cozinheiras e por suas patroas que não só vêm fazer o curso como presenteiam com matrículas, amigos e parentes. No módulo de habilidades culinárias básicas os alunos aprendem: higienização de frutas e verduras, afiar facas, mise-en-place, manteiga clarificada, acompanhamentos aromáticos, fundos e caldos, agentes espessantes, tipos de cortes, molhos nobres, técnicas adequadas para cocção, técnicas para desossar, finalização de tortas, trabalho prático, receitas, cardápio informal e formal. A carga horária é de 3 horas, ou seja, 1 aula. Valor: R$ 130,00. 29
  • 30.
    Senac “Francisco Matarazzo” Av. Francisco Matarazzo, 249 – São Paulo – SP Tel. 11 3795-1299 A arte de bem servir Curso dirigido a pessoas que atuam ou desejam atuar na área de serviço de alimentos e bebidas em restaurantes, bares, hotéis, eventos e outros. Nele, o participante aprende a identificar e usar diferentes utensílios, montagens de mesa, dobras de guardanapos e tipos de serviço para diversas ocasiões e eventos. (Carga horária: 15 horas). Pré-Requisitos: Ter idade a partir de 16 anos e ensino fundamental completo. Método: são usadas exposições dialogadas com apoio de slides, além de simulações dos diversos serviços praticados em restaurante para desenvolvimento das competências necessárias ao exercício da profissão. Programa: • Postura e higiene no trabalho • Montagem de mesa: identificação e utilização dos materiais de restaurante • Modalidades de serviço de alimentos • Técnicas de serviço de vinhos e outras bebidas • Técnicas de serviço em eventos • Montagem de mesas para diversos tipos de serviço e alimentos. Início: 23/11/2009 e término: 27/11/2009 - De 2ª a 6ª das 19h00 às 22h00. Número de vagas: 20. Valor: R$ 220,00 que podem ser pagos em até 3 vezes iguais de R$ 73,33, através dos cartões American Express, Credicard, Dinners e Visa ou cheques pré-datados. Certificação: O Senac confere o certificado de conclusão do curso. Formação de garçons e garçonetes O participante é preparado para atuar como garçons em restaurantes, bares, buffets e empresas. Carga horária: 40 horas. Pré-Requisitos: ter, no mínimo, 18 anos e estar cursando ou ter concluído o Ensino Fundamental. Aulas teóricas e práticas sobre: • Perfil do profissional • Organograma funcional • Regras de higiene e apresentação pessoal • Postura e ética profissional • Relacionamento interpessoal • Cortesia ao servir e qualidade no atendimento • Identificação do material de restaurante • Preparação do local para o atendimento ao cliente (Mise-en-place) • Tipos de Serviços • Serviços de bebidas • Serviço de Vinhos • Noções básicas de bar: conhecimento das principais bebidas • Simulações de atendimentos com as técnicas aprendidas. Início: 03/11/2009 e término: 18/11/2009 - 19h00 às 22h00 – Número de Vagas: 20. Valor: R$ 450,00, que podem 30
  • 31.
    ser pagos ematé 4 vezes iguais de R$ 112,50, através dos cartões American Express, Credicard, Dinners e Visa ou cheques pré-datados. Certificação: O Senac confere o certificado de conclusão do curso. Técnico em Hotelaria O profissional será capaz de executar, controlar e avaliar o processo de produção dos serviços de Alimentos e Bebidas (cozinha, restaurante, room service e bar) e de hospedagem (front office e governança). Para matrícula no curso é necessário que o candidato esteja, no mínimo, cursando a 2ª série do ensino médio. São realizadas atividades que aproximam os alunos das situações reais de trabalho, como estudos de casos, proposição de problemas, simulações de contextos, contatos com profissionais da área, visitas técnicas e vivências em ambientes de hospedagem e alimentos e bebidas. No decorrer dos módulos são desenvolvidos projetos relacionados com os segmentos da hotelaria. Valor: R$ 3.672,00 em 12 parcelas de R$ 306,00. O curso é realizado em três módulos, sendo: MÓDULO 1: Ambientação Profissional - Carga horária: 160 horas. MÓDULO 2: Meios de Hospedagem - Carga horária: 320 horas. MÓDULO 3: Alimentos e Bebidas e Eventos - Carga horária: 320 horas. Escola SENAI "Luis Eulalio de Bueno Vidigal” Rua Ignácio Garcia, 321 – Cidade Edson – Suzano – SP Tel. (11) 4748-1633 Curso de Formação Continuada São cursos de menor duração que atendem a demandas de capacitação no que se refere à qualificação, requalificação e reconversão profissional, dirigidos a pessoas que já atuam na profissão ou que buscam uma nova inserção no mercado de trabalho. Proporcionam qualificação, aperfeiçoamento e especialização profissional e têm duração variável, de acordo com as especificidades. São estruturados de acordo com as características dos mercados regionais e setoriais, com base em demandas claramente identificadas no mercado de trabalho. 31
  • 32.
    Boas práticas demanipulação e higiene para serviços de alimentação Programa do curso: Segurança alimentar, Microbiologia, Veículos de contaminação, Higiene pessoal, Higiene ambiental, Programa de boas práticas, Higienização, Manual de boas práticas de produção e manipulação de alimentos e Noções de legislação. Com duração de 20 horas, esse curso é realizado na Escola SENAI Luís Eulálio de Bueno Vidigal Filho – em Suzano. Valor: R$ 144,00. HOTEC - Faculdade de Tecnologia em Hotelaria, Gastronomia e Turismo de São Paulo Rua das Palmeiras, 184 – Santa Cecília – SP Tel. (11) 3246-2888 Cursos de qualificação Os cursos de Aperfeiçoamento Profissional HOTEC têm como objetivo o aprimoramento de conhecimentos do que há de mais atual no mercado da Gastronomia, Hotelaria, Eventos, Hotelaria Hospitalar e Turismo. Com duração de 8 a 12 horas/aula, os Cursos de Aperfeiçoamento Profissional HOTEC são desenvolvidos com a participação direta dos alunos, seja na parte teórica como nas aulas práticas. - Gastronomia: Cozinha básica, Cozinha internacional, Cozinha Intermediária, Cozinha Regional Brasileira, Cozinha Asiática, Pizzaiolo & Adm de Pizzaria, Chapeiro Salgadeiro, Garde Manger (Cozinha Fria), Sushi / Sashimi, Formação de Churrasqueiro, Montagem e Decoração de Pratos, Rotisserie, Massas & Molhos e Comida de Botequim. - Gerenciais: Adm. de Restaurantes & Planejamento de Cardápio, Buffet – Como organizar e Montar, Organização de Eventos & Etiqueta, Adm. de Cafeteria & Formação de Barista. - Panificação e Hotelaria: Panif. & Conf. Básica, Panif. & Conf. Intermediária, Panif. & Conf. Avançada, Decoração de Bolos e Docinhos, Salgadinhos & Chocolates finos. 32
  • 33.
    - Hotelaria /Hospitalar: Camareira, Governanta, Lavanderia & Rouparia e Recepção & Atendimento. - Sala & Bar: Garçom & Serviços de Copa, Bartender, Maître & Serviços de Vinho. Mensalidades Cursos Técnicos 1° Semestre 2010 CURSO TÉCNICO CRÉDITO EDUCATIVO CONVÊNIO GASTRONOMIA MENSALIDADE 15% 34% COZINHA R$ 583,00 R$ 495,00 R$ 385,00 CURSOS TÉCNICOS CRÉDITO EDUCATIVO CONVÊNIO MENSALIDADE TURISMO & HOSPITALIDADE 20% 23% HOSPEDAGEM R$ 327,00 R$ 262,00 R$ 238,00 EVENTOS R$ 327,00 R$ 262,00 R$ 238,00 LAZER R$ 327,00 R$ 262,00 R$ 238,00 R$ 495,00 R$ 385,00 CONFEITARIA R$ 583,00 (15%) (34%) R$ 495,00 R$ 385,00 PANIFICAÇÃO R$ 583,00 (15%) (34%) R$ 356,00 R$ 314,00 SERVIÇOS DE RESTAURANTES & BAR R$ 419,00 (15%) (25%) ABRESI – Associação Brasileira de Gastronomia, Hospedagem e Turismo, SinHoRes – Sindicato de Hotéis, Restaurantes, Bares e Similares de São Paulo e SMSP-ABAST – Supervisão Geral de Abastecimento Projeto Bar doce bar Curso voltado para proprietários, gerentes e colaboradores de estabelecimentos. O projeto consiste em aulas, que acontecerão de segunda a quinta-feira, das 16 às 19 horas, no espaço Cozinha Escola do Mercado da Lapa. Elas serão ministradas por técnicos especializados em Gastronomia, Nutrição e Qualidade de Alimentos. Às segundas-feiras, os gerentes e proprietários terão palestras, com foco em liderança e motivação, gestão da qualidade de cardápios e excelência no atendimento e serviços, além de marketing e vendas aplicadas ao negócio gastronômico e profissional da alimentação. De terça a quinta-feira, atendentes e cozinheiros dos estabelecimentos inscritos serão treinados com técnicas adequadas de preparo de alimentos, práticas de manipulação e de cozinha. No total, 40 profissionais – são 20 estabelecimentos inscritos no projeto, cada um com dois profissionais, sendo um de nível gerencial e outro de cozinha – participarão 33
  • 34.
    dos cursos. Aofinal, todos os locais que tiverem aplicado as melhorias no local receberão uma placa para ser exposta em seu espaço, como se fosse um certificado. Evento: Projeto Bar doce Bar Data e horário: 17 de agosto a 28 de setembro, das 16 às 19 horas Local: Mercado Municipal da Lapa - Endereço: Rua Herbart, 47 – Lapa 34
  • 35.
    Anexo II DESCRIÇÃO DOPERFIL Qualificação desejável dos profissionais: Gerente Nível universitário completo, ligado à área de gastronomia, bilíngüe, com conhecimentos de gestão, marketing, liderança, recursos humanos, responsável, capaz, sério. 1. Ter disciplina e capacidade de gerenciamento geral, para certificar-se de que as pessoas seguem os processos e procedimentos padrão. 2. Estabelecer habilidades de liderança para fazer com que a equipe siga as suas instruções. Liderança significa comunicar uma visão e fazer com que a equipe a aceite e lute para chegar lá com você. 3. Estabelecer expectativas razoáveis, desafiadoras e claras para as pessoas, e fazer com que elas se sintam responsáveis pelo atendimento das expectativas. Isto inclui fornecer um bom feedback sobre o desempenho aos integrantes da equipe. 4. Habilidades para criação de uma equipe, de modo que as pessoas trabalhem bem em conjunto, e se sintam motivadas para trabalharem duramente pela causa do projeto e pelos outros integrantes da equipe. 5. Habilidades pró-ativas verbais e escritas de comunicador, incluindo boas e ativas habilidades de escutar. Secretária Nível Universitário, desempenhar sua função com eficiência, ter uma visão geral da empresa, e não apenas do seu departamento, além de iniciativa para solucionar pequenos problemas do dia-a-dia. Polidez e conhecimento básico de normas de etiqueta profissional são atribuições indispensáveis, domínio de informática, (responsável por pagamento de Notas Fiscais das mercadorias, atendimento ao aluno, secretaria, etc.). 35
  • 36.
    Comprador/motorista Ensino Médio completo,responsável pela compra dos materiais necessários para as aulas, bom relacionamento com fornecedores e funcionários. Como motorista: ter carta de habilitação, experiência em direção e manutenção do veículo, higiene pessoal, falar com desenvoltura. Auxiliar de escritório Ensino Médio completo, cuidados com a higiene pessoal, discreta, bom desempenho em funções administrativas, domínio em informática e em atendimento à Central do Aluno. Assistente de cozinha Ensino Médio completo, desde que atenda às necessidades do curso separando os materiais a serem utilizados nas aulas, responsável por utensílios bem limpos e separação dos ingredientes para os mise en place das aulas. Atendente Ensino Médio completo, cuidados com a higiene pessoal e bom relacionamento com funcionários e fornecedores, responsável pelo recebimento e acondicionamento dos materiais (ingredientes), responsável pelo estoque, entender fichas de estoque, elaborar pedidos de acordo com a necessidade. Faxineiro(a) Ensino Fundamental completo, ser pontual, desempenhar tarefas com disciplina, cuidados com a higiene pessoal limpeza, ser responsáveis. Divulgação das vagas em jornais, com envio de currículo serão aceitas indicações por pessoas conhecedoras da área, e a seleção feita por entrevista que avaliará seus reais conhecimentos do assunto em alguns casos de experiência prática. Salários Os salários oferecidos variam de acordo com o cargo. Gerente: a empresa oferecerá 15 salários mínimos em razão da responsabilidade exigida pelo cargo; Secretária: devido a responsabilidade a empresa oferecerá 7 salários mínimos; 36
  • 37.
    Comprador/motorista: 6 saláriosmínimos; Assistente de cozinha: 4 salários mínimos; Auxiliar de escritório: 3 salários mínimos; Atendente: 2 salários mínimos; Faxineiros(as): à partir de 1 salário mínimo salário mínimo. Benefícios: Obrigações previstas na legislação, como pagamento de férias acrescidas de um terço, FGTS, décimo terceiro salário, vale transporte, vale-refeição e uniforme completo. As pequenas empresas já começam a oferecer opcionais, como: cesta básica, refeitório interno, convênios médicos ou para a compra de medicamentos. Garantir benefícios aos funcionários, não apenas os de lei, mas aqueles que a empresa tiver condições de oferecer, é caminho para ter uma equipe mais motivada e produtiva. 37
  • 38.
    Anexo III Conteúdo programáticodos módulos Módulo – 00: Conhecimento básico de português e matemática Disciplinas Conhecimentos básicos de português e matemática Módulo – 01: Conhecimento básico de cozinha Disciplinas Higiene na manipulação dos Alimentos Dietética e Nutrição Identificação e manipulação dos equipamentos de cozinha Prevenção de Acidentes Terminologia culinária História da gastronomia Cargos e tarefas da brigada da cozinha Ervas e especiarias Prática em serviços de legumes Preparação de fundos Preparação de sopas Técnicas de armazenamento Técnicas de congelamentos Módulo – 02: Acompanhamentos Disciplinas Técnicas de cocção Preparação de vários tipos de arroz / Preparação de risotos Preparação de receitas com ovos Preparação de receitas com batatas Confecção de massas simples e recheadas Preparação de diversos tipos de grãos (feijão, lentilhas, grão de bico) Módulo – 03: Cozinha Brasileira Disciplinas História da cozinha e Preparação de receitas do Norte História da cozinha e Preparação de receitas do Nordeste História da cozinha e Preparação de receitas do Centro-Oeste História da cozinha e Preparação de receitas do Sudeste História da cozinha e Preparação de receitas do Sul 38
  • 39.
    Módulo – 04:Cozinha Italiana Disciplinas História da Cozinha Italiana Preparação de receitas do Norte Preparação de receitas do Sul Preparação de receitas do Mediterrânea Módulo – 05: Cozinha Japonesa Disciplinas Introdução e história da cultura japonesa e suas influências na gastronomia Preparação de receitas japonesas Módulo – 06: Carnes e Aves Disciplinas Identificação e manipulação dos equipamentos para corte de carnes e aves Técnicas de armazenamento Técnicas de congelamentos Preparação de receitas de corte de Carnes e Aves Módulo – 07: Peixes e Frutos do mar Disciplinas Identificação, manipulação de equipamentos para corte de peixes e frutos do mar Técnicas de armazenamento Técnicas de congelamentos Preparação de receitas com peixes e frutos do mar Módulo – 08: Conhecimentos básicos de Panificação e Confeitaria Disciplinas Higiene na manipulação dos Alimentos Dietética e Nutrição Identificação e manipulação dos equipamentos de cozinha Prevenção de Acidentes Terminologia culinária História da panificação e confeitaria Cargos e tarefas da brigada da cozinha Preparação de ficha técnica Aplicação técnicas de preparo e cocção de massas básicas de confeitaria, padaria Aplicação técnicas de produção, cozimento e decoração de alimentos Conhecimento do fluxo da padaria e confeitaria 39
  • 40.
    Módulo – 09:Panificação Disciplinas Confecção dos pães, doces e salgados, comercializados nas panificadoras Módulo – 10: Confeitaria Disciplinas Confecção de bolos, tortas, salgados, folhados e similares, comercializados nas panificadoras e confeitarias Módulo – 11: Elaboração de cardápios Disciplinas Conceito / público alvo / concorrência Levantamento de equipamentos necessários para realização do cardápio Composição de um cardápio Ficha técnica Custo Preço de venda Módulo – 12: Serviço de salão Disciplinas Cargos e tarefas da brigada do restaurante, cozinha, copa, bar, room service Normas de higiene em geral Normas de comportamento da brigada de serviço Técnica e modalidades de serviço em restaurantes, bares, buffets e banquetes especiais Arrumação de mesas 40
  • 41.
    Anexo IV ESTRATÉGIADE MARKETING (SIMULAÇÃO) Mídias Custo de cada Nº de inserções Valor total gasto inserção na mídia (R$) no período de 30 dias com mídia (R$) Programa de TV * 7.000,00 2 14.000,00 Jornal Grande Circulação 1.500,00 5 7.500,00 Jornal B 200,00 5 1.000,00 Revista 4.000,00 1 4.000,00 Folheto 3.500,00 *** 13.500,00 TOTAL 40.000,00 *Programas de TV que falem sobre Gastronomia ** Revistas de Gastronomia *** Larga distribuição em cursos de gastronomia, hotéis ESTRATÉGIAS DE PROMOÇÃO Definir Qualificar pessoas para a elaboração de E confecção de pratos por meio de aulas teóricas e práticas, visando o aprimoramento profissional na cozinha clássica e suas derivações Objetivos da venda Incentivar, profissionais do ramo visando o aprimoramento e reciclagem de todos os Que trabalham na área O tipo de promoção que poderá ser realizada Sorteio de alunos, em dia com a mensalidade, para passar um final de semana em um Hotel Como incentivo para a o aperfeiçoamento Os públicos almejados Profissionais do ramos de C & D e pessoas Interessados em ingressar no ramo O tempo de duração da promoção 2 meses antes do final do curso Os meios para divulgação e distribuição de material Divulgação será feita no ato da matrícula e a todo instante, durante o curso, incentivaremos os alunos a não estarem inadimplentes Elaboração de material de divulgação (folhetos, panfletos, camisetas etc.) Aquisição de Passagens aéreas, e infra estrutura para os A infra-estrutura de suporte sorteados Os sorteados serão os garotos propaganda do curso. A estimativa dos custos da promoção R$ 50.000,00 41
  • 42.
    Anexo V O logotipodo curso Realces & Sabores foi desenvolvido pelo servidor municipal Eric Gomes Vaz, que trabalha atualmente no Centro Cultural da Juventude Ruth Cardoso. Abaixo seguem algumas explicações sobre o logotipo desenvolvido: Na palavra “Realces” utilizou-se a cor vermelha, por ser chamativa e conveniente. Já em “Sabores”, utilizou-se a cor verde, por lembrar alguns temperos nesta cor. Sendo que as duas cores juntas combinam por serem análogas (opostas). A base da alimentação, alimento mais simples e comum, e talvez símbolo do “fazer alimentos”, acredita-se estar no pão, um dos primeiros alimentos elaborados pelo homem. Por isso, utilizaram-se os ramos de trigo para simbolizar o alimento. Além disso, buscou-se uma proximidade com o logotipo da prefeitura, o brasão. Utilizou-se um chapéu de “chefe”, “mestre cuca”, para simbolizar a culinária, com linhas estilizadas, remetendo a “sofisticação”, “bom gosto”, e/ou “qualidade”. São Paulo agregando valor e conhecimento ao atendimento 42
  • 43.
    Anexo VI BIBLIOGRAFIA UTILIZADAPARA A PESQUISA ABIA – Associação Brasileira da Indústria Alimentícia. Um Olhar Antropológico sobre o Hábito de Comer Fora. 1996. Da MATTA, Roberto. 1997. A Casa e a Rua. Rio de Janeiro: Rocco. _______. 1999. O que faz o Brasil, Brasil?. Rio de Janeiro: Rocco. FLANDRIN, Jean-Louis, MONTANARI, Massimo. 1998. História da Alimentação. São Paulo: Estação Liberdade. MELLO, João Manuel Cardoso, NOVAIS, Fernando. 1998. “Capitalismo tardio e sociabilidade moderna”. In L.M. Schwarcz (org). História da Vida Privada no Brasil. São Paulo: Cia. das Letras. PACHECO, Aristides de Oliveira. 2000. Manual do Maître D´Hotel. 3 edição Ed. Senac WRIGHT, Jeni e Treuille, Eric. Todas as técnicas Culinárias. Le Cordon Bleu. 5º. Reimpressão. Ed. Marco Zero OLIVEIRA, Lais Macedo de; GALVÃO, Maria Cristina Costa Pinto. Desenvolvimento Gerencial na Administração Pública do Estado de São Paulo.São Paulo: FUNDAP: Secretaria de Gestão Pública, 2009. BIBLIOGRAFIA A SER UTILIZADA PARA A ELABORAÇÃO DO CURSO ABDALA, Mônica. 1999. “Self-services: espaços de uma nova cena familiar”. In: Caderno Espaço Feminino vol. 6, n.6. BOURDIEU, Pierre. 1979. La Distinction. Paris: Éditions Gallimard. CAPLAN, Pat. 1997. Food, Health and Identity. London: Routledge. CHANG, K. C. (org.) 1977. Food in Chinese Culture. New Heaven: Yale University Press. COUNIHAN, Carole , VAN ESTERIK, Penny (orgs.). 1907. Food and Culture. New York: Routledge. De CERTEAU, Michel. 1998. A Invenção do Cotidiano. Petrópolis: Vozes. DOUGLAS, Mary. 1975. Implicit Meanings. London: Routledge, Kegan Paul. _______. 1988. Purity and Danger. London: Routledge, Kegan Paul. FALK, P. 1994. The Consuming Body. London: Sage. 43
  • 44.
    FIDDES, Nick. 1995.“The omnivore’s paradox”. In D. Marshall (org.) Food Choice and the Consumer. Glasgow: Blackie Academic , Professional. FINKELSTEIN, Joanne. 1989. Dinning Out. New York: New York Universtiy Press. _______. 1998. “Dinning out: the hipperreality of appetite”. In R. Scapp , B. Seitz (orgs) Eating Culture. Albany: State University of New York Press. FISCHLER, Claude. 1990. L’Homnivore. Paris: Édition Odile Jacob. GARCIA, Rosa Wanda Diez. 1993. “Representações Sociais da Comida no Meio Urbano. Um Estudo no Centro da Cidade de São Paulo”. Dissertação. São Paulo: IP – USP GARCIA, Rosa Wanda Diez. 1997. “Práticas e comportamento alimentar no meio urbano: um estudo no centro da cidade de São Paulo”. Caderno Saúde Pública 13. GIDDENS, Anthony. 1996. As Consequências da Modernidade. São Paulo: Unesp. GOODY, Jack. 1982 Cooking, Cuisine and Class. Cambridge: Cambridge University Press. HARRIS, MARVIN. 1997. Bueno para Comer. Madri: Alianza Editorial. HARVEY, David. 2001. A Condição Pós-Moderna. Lisboa: Edições Loyola. KANT DE LIMA, Roberto. 1993. “Cultura do desperdício ou política da opulência?”. In E. M. Eigenheer (org.) Raízes do Desperdício. Rio de Janeiro: ISER. LUPTON, Deborah. 1996. Food, Body and the Self. London: Sage. MACIEL, Maria Eunice. 1996. “Churrasco à gaúcha”. In: Horizontes Antropológicos 4. MAGNANI, José Guilherme C., TORRES, Lilian de Lucca (orgs.) 2000. Na Metrópole. São Paulo: EDUSP. MARSHALL, David. 1995. “Eating at home: Meals and food choice”. In D. Marshall (org.) Food Choice and the Consumer. Glasgow, Blackie Academic , Professional. _______. 1995 “Raw, cooked and proper meals at home”. In D. Marshall (org.) Food Choice and the Consumer. Glasgow:Blackie Academic , Professional. PITTE, Jean-Robert, LEMPS, Alain. 1990. Les Restaurants dans le Monde à Travers les Âges. Paris: Éditions Gallimard. RIAL, Carmem. 1992. Le goût et l’image: ça se passe comme ça chez les fast-foods – étud anthropologicque de la restauration rapide. Université de Paris Descartes, Sorbonne. _______. 1996. “Rumores sobre alimentos: o caso dos fast-foods”. In: Antropologia em Primeira Mão UFSC. 44
  • 45.
    _______. 1996. “Fast-food:a nostalgia da estrutura perdida”. In: Horizontes Antropológicos, número 4. SIMOONS, Frederick. 1994. Eat not this Flesh. Wisconsin: The University of Wisconsin Press. SPANG, Rebecca. 2000. The Invention of the Restaurant. Harvard: Harvard University Press. WARDE, Alan, Martens, Lydia. 2000. Eating Out. Cambridge: Cambridge University Press. 45