E/SUBE/CRE (09.18.047) E.M. BELISÁRIO PENA




   1º SEGMENTO DO ENSINO FUNDAMENTAL
       EDUCAÇÃO INFANTIL AO 5º ANO




       Direção: Leila Angélica Lima Melo
ÍNDICE


Justificativa

Mapa Conceitual

Era uma vez...

Contos Africanos e Indígenas

Bullying

Trânsito

Maratona de Histórias – Érico Veríssimo

As aventuras do avião vermelho

Trabalhos realizados pelas turmas em 2011
JUSTIFICATIVA
O Portfólio é um conjunto de registros que retratam o percurso do trabalho realizado
e pode ser apresentado de diversas formas, como texto, áudio, imagens, vídeos, etc.
Ele reflete a trajetória do saber que vai sendo construído durante o ano e apresenta-
se como uma ótima ferramenta avaliativa processual e constante que, oportuniza a
análise e reflexão de conteúdos significativos, das dificuldades surgidas e dos
acertos. Apresentaremos um portfólio demonstrativo que é uma versão sintetizada
dos outros dois existentes: o particular (do professor) e o de aprendizagem (do
aluno).
O Portfólio demonstrativo apresenta o resultado dos trabalhos, os avanços e os
problemas existentes, mostrando o desenvolvimento e suas mudanças durante o
período de realização.
Através deste Portfólio, poderemos dialogar com cada regente de forma individual
posto que, o mesmo propicia a articulação entre a habilidade de avaliar seu próprio
trabalho e o seu desenvolvimento profissional reflexivamente.




"Aquele que é um verdadeiro professor toma a sério somente as coisas que estão
relacionadas com os seus estudantes - inclusive a si mesmo"

                                                                           Nietzsche
MAPA CONCEITUAL 2011

Mapas Conceituais podem ser usados como um instrumento que se aplica a
diversas áreas do ensino e da aprendizagem escolar, como planejamentos de
currículo e desenvolvimento de Projetos de Trabalho sendo o mesmo, vinculado ao
Projeto Político Pedagógico da U.E.
A Aprendizagem implica em modificações na estrutura cognitiva e não apenas em
acréscimos, portanto, daremos continuidade a elaboração do Mapa Conceitual como
norteador do Projeto Curricular 2011, apresentado neste portfólio, através de fotos e
imagens.
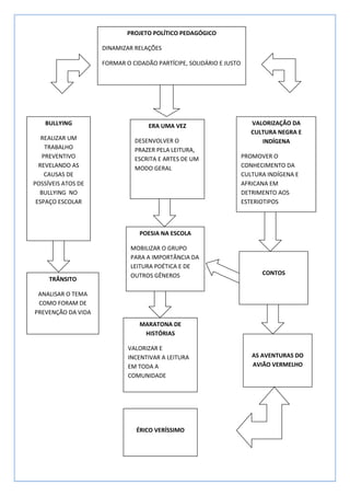
PROJETO POLÍTICO PEDAGÓGICO

                    DINAMIZAR RELAÇÕES

                    FORMAR O CIDADÃO PARTÍCIPE, SOLIDÁRIO E JUSTO




    BULLYING                       ERA UMA VEZ                         VALORIZAÇÃO DA
                                                                       CULTURA NEGRA E
   REALIZAR UM                DESENVOLVER O                               INDÍGENA
    TRABALHO                  PRAZER PELA LEITURA,
   PREVENTIVO                 ESCRITA E ARTES DE UM                 PROMOVER O
  REVELANDO AS                MODO GERAL                            CONHECIMENTO DA
    CAUSAS DE                                                       CULTURA INDÍGENA E
POSSÍVEIS ATOS DE                                                   AFRICANA EM
  BULLYING NO                                                       DETRIMENTO AOS
 ESPAÇO ESCOLAR                                                     ESTERIOTIPOS



                                POESIA NA ESCOLA

                             MOBILIZAR O GRUPO
                             PARA A IMPORTÂNCIA DA
                             LEITURA POÉTICA E DE
                             OUTROS GÊNEROS                               CONTOS
     TRÂNSITO

 ANALISAR O TEMA
 COMO FORAM DE
PREVENÇÃO DA VIDA
                                MARATONA DE
                                 HISTÓRIAS

                            VALORIZAR E
                            INCENTIVAR A LEITURA                       AS AVENTURAS DO
                            EM TODA A                                  AVIÃO VERMELHO
                            COMUNIDADE




                               ÉRICO VERÍSSIMO
HORA DO CONTO

Trabalhar com a hora do conto de forma permanente, pode enriquecer o aprendizado das crianças
de forma significativa. Os contos transmitem mensagens e facilitam o aprendizado de regras e a
criação de hábitos, além de contribuir, aperfeiçoar e facilitar o processo de alfabetização, sendo um
valioso recurso pedagógico-cultural. Ao ler ou contar uma história, o contador permite à criança
introduzir-se no universo da literatura e ajuda a desmistificar a relação do leitor e o livro, propiciando
momentos de pura fruição, alegria e ludicidade no contato com a literatura oral, possibilitando uma
ponte entre esta e a literatura escrita.



                                                       Turma 1401 e 1402 – Através da
                                                       literatura de Cordel, usando imagens do
                                                       Rio de Janeiro, os alunos criaram seus
                                                       próprios “cordéis”.




                                                      Turmas 1201, 1202 e 1203 – Após ler
                                                      livros variados, as turmas reescreveram
                                                      o texto mudando o final.
Turma 1301 – Leitura de livros variados na
hora do conto para posterior descrição dos
personagens.




  Turmas EI 10 e 20 – Escolha do conto do
  dia.




  A alegria de ter escolhido o conto do dia,
  após a leitura (Aluno Leonan / EI 10)
Os contos africanos e indígenas, renderam ótimos bate papos em todas as turma da
U.E, com direito a caracterização das professoras e regente de sala de leitura na
Hora do Conto.




                                     Professoras Cynthia das turmas EI 10 e 11 e
                                     nossa Regente de Sala de Leitura, professora
                                     Carmem.




                                           Turmas 1303 e 1304 – O papagaio que
                                           não gostava de mentiras e Iarandu – o
                                           cão falante.




Os alunos relataram o que mais
gostaram na história através de textos e
desenhos
Turma 1401 – Apresentação de trabalho
                                       desenvolvido em sala de aula, para as
                                       turmas de EI.




Exposição dos trabalhos
apresentados.




                                                 Turmas 1501 e 1502 – Contos
                                                 Africanos e Indígenas

Descrição das características e ações dos personagens para realização da prova de
escrita.
Após conhecer o sentido da palavra Bullying,
                                    para despertar a conscientização e a
                                    necessidade de respeito ao próximo, toda a
                                    U.E se envolveu em um trabalho acerca do
                                    tema. As turmas de 2º ano mostraram através
                                    da dança o seu jeito de dizer que o “Bullying
                                    não tem graça!”.



Turma 1202 – Em sala de aula, antes da apresentação para os responsáveis.




Turmas 1202 e 1203 – Apresentação
Para a E.M. 09.18.047 Belisário Pena,
    o Bullying não tem mesmo graça!!




O vídeo desta apresentação pode ser
visualizado em

http://embelisariopena.blogspot.com
No intuito de alcançar os objetivos propostos, além das atividades em sala de aula,
nossa U.E agendou a participação do grupo “A caminho da Escola”. O projeto é
interessante, divertido e acima de tudo, super educativo, tendo como objetivo discutir
as questões ligadas à segurança no trânsito, visando capacitar os alunos a tomar a
decisão adequada, prevenindo acidentes de trânsito. O A Caminho da Escola
consiste em atividades lúdicas e educativas, que incluem a apresentação de uma
pequena peça teatral; aulas sobre as regras e conceitos básicos de trânsito e
transporte seguro; e jogos, dinâmicas de grupo e oficinas de arte.




                                          Apresentação da peça teatral para toda a
                                          U.E.
Trabalhos realizados com as turmas
de 3º ano do grupo “A caminho da
Escola”
A maratona de histórias 2011 homenageou Erico Veríssimo e, após adquirirmos
alguns livros do autor em visita a Bienal do Livro, elegemos “As aventuras do avião
vermelho” para desenvolvermos o trabalho. Os dois dias se estenderam e o
“Capitão Tormenta” permaneceu na U.E fazendo do pátio interno um palco cheio de
alegria e emoção.



                                       Professora   Carmem     confeccionando    o
                                       painel.




Estagiária Bolsista Professora Hilda
(aposentada nesta U.E) dando os últimos
retoques no avião vermelho.




                                           Professora Janaína – Artes –
                                           Confeccionando o painel.




Agente Educadora Luciana – Finalizando a costura
das roupas para a apresentação.
Coordenadora Pedagógica Claudia
                                           Guerço - Levando os alunos para o
                                           último repasse.




Professora Carmem e a
Porteira Ana Paula – Colocação
do mural de entrada.




                                        Funcionária Rosângela e Professora Rita
                                        – Educação Física – Experimentando a
                                        troca de fundo do painel.




Professora Cynthia – repassando o som
Professora Bianca – arrumando o figurino
                                     das estrelinhas da EI.




Professora Dianir – organizando as
turmas.




                                     Professora Bárbara – Maquiando os alunos-
                                     atores.




Professora Lenir – Idealizadora do
dragão que emocionou a todos.
Professora Lenir e a Diretora da U.E,
                                       Professora Leila Angélica – Animando
                                       os alunos antes da apresentação.




Professora Claudia Cristina –
Ajeitando o figurino dos alunos e




                                    Professora Marilaine – aguardando a
                                    apresentação junto com sua turma.
Portfólio2011
Portfólio2011

Portfólio2011

  • 1.
    E/SUBE/CRE (09.18.047) E.M.BELISÁRIO PENA 1º SEGMENTO DO ENSINO FUNDAMENTAL EDUCAÇÃO INFANTIL AO 5º ANO Direção: Leila Angélica Lima Melo
  • 2.
    ÍNDICE Justificativa Mapa Conceitual Era umavez... Contos Africanos e Indígenas Bullying Trânsito Maratona de Histórias – Érico Veríssimo As aventuras do avião vermelho Trabalhos realizados pelas turmas em 2011
  • 3.
    JUSTIFICATIVA O Portfólio éum conjunto de registros que retratam o percurso do trabalho realizado e pode ser apresentado de diversas formas, como texto, áudio, imagens, vídeos, etc. Ele reflete a trajetória do saber que vai sendo construído durante o ano e apresenta- se como uma ótima ferramenta avaliativa processual e constante que, oportuniza a análise e reflexão de conteúdos significativos, das dificuldades surgidas e dos acertos. Apresentaremos um portfólio demonstrativo que é uma versão sintetizada dos outros dois existentes: o particular (do professor) e o de aprendizagem (do aluno). O Portfólio demonstrativo apresenta o resultado dos trabalhos, os avanços e os problemas existentes, mostrando o desenvolvimento e suas mudanças durante o período de realização. Através deste Portfólio, poderemos dialogar com cada regente de forma individual posto que, o mesmo propicia a articulação entre a habilidade de avaliar seu próprio trabalho e o seu desenvolvimento profissional reflexivamente. "Aquele que é um verdadeiro professor toma a sério somente as coisas que estão relacionadas com os seus estudantes - inclusive a si mesmo" Nietzsche
  • 4.
    MAPA CONCEITUAL 2011 MapasConceituais podem ser usados como um instrumento que se aplica a diversas áreas do ensino e da aprendizagem escolar, como planejamentos de currículo e desenvolvimento de Projetos de Trabalho sendo o mesmo, vinculado ao Projeto Político Pedagógico da U.E. A Aprendizagem implica em modificações na estrutura cognitiva e não apenas em acréscimos, portanto, daremos continuidade a elaboração do Mapa Conceitual como norteador do Projeto Curricular 2011, apresentado neste portfólio, através de fotos e imagens.
  • 5.
    PROJETO POLÍTICO PEDAGÓGICO DINAMIZAR RELAÇÕES FORMAR O CIDADÃO PARTÍCIPE, SOLIDÁRIO E JUSTO BULLYING ERA UMA VEZ VALORIZAÇÃO DA CULTURA NEGRA E REALIZAR UM DESENVOLVER O INDÍGENA TRABALHO PRAZER PELA LEITURA, PREVENTIVO ESCRITA E ARTES DE UM PROMOVER O REVELANDO AS MODO GERAL CONHECIMENTO DA CAUSAS DE CULTURA INDÍGENA E POSSÍVEIS ATOS DE AFRICANA EM BULLYING NO DETRIMENTO AOS ESPAÇO ESCOLAR ESTERIOTIPOS POESIA NA ESCOLA MOBILIZAR O GRUPO PARA A IMPORTÂNCIA DA LEITURA POÉTICA E DE OUTROS GÊNEROS CONTOS TRÂNSITO ANALISAR O TEMA COMO FORAM DE PREVENÇÃO DA VIDA MARATONA DE HISTÓRIAS VALORIZAR E INCENTIVAR A LEITURA AS AVENTURAS DO EM TODA A AVIÃO VERMELHO COMUNIDADE ÉRICO VERÍSSIMO
  • 7.
    HORA DO CONTO Trabalharcom a hora do conto de forma permanente, pode enriquecer o aprendizado das crianças de forma significativa. Os contos transmitem mensagens e facilitam o aprendizado de regras e a criação de hábitos, além de contribuir, aperfeiçoar e facilitar o processo de alfabetização, sendo um valioso recurso pedagógico-cultural. Ao ler ou contar uma história, o contador permite à criança introduzir-se no universo da literatura e ajuda a desmistificar a relação do leitor e o livro, propiciando momentos de pura fruição, alegria e ludicidade no contato com a literatura oral, possibilitando uma ponte entre esta e a literatura escrita. Turma 1401 e 1402 – Através da literatura de Cordel, usando imagens do Rio de Janeiro, os alunos criaram seus próprios “cordéis”. Turmas 1201, 1202 e 1203 – Após ler livros variados, as turmas reescreveram o texto mudando o final.
  • 8.
    Turma 1301 –Leitura de livros variados na hora do conto para posterior descrição dos personagens. Turmas EI 10 e 20 – Escolha do conto do dia. A alegria de ter escolhido o conto do dia, após a leitura (Aluno Leonan / EI 10)
  • 10.
    Os contos africanose indígenas, renderam ótimos bate papos em todas as turma da U.E, com direito a caracterização das professoras e regente de sala de leitura na Hora do Conto. Professoras Cynthia das turmas EI 10 e 11 e nossa Regente de Sala de Leitura, professora Carmem. Turmas 1303 e 1304 – O papagaio que não gostava de mentiras e Iarandu – o cão falante. Os alunos relataram o que mais gostaram na história através de textos e desenhos
  • 11.
    Turma 1401 –Apresentação de trabalho desenvolvido em sala de aula, para as turmas de EI. Exposição dos trabalhos apresentados. Turmas 1501 e 1502 – Contos Africanos e Indígenas Descrição das características e ações dos personagens para realização da prova de escrita.
  • 13.
    Após conhecer osentido da palavra Bullying, para despertar a conscientização e a necessidade de respeito ao próximo, toda a U.E se envolveu em um trabalho acerca do tema. As turmas de 2º ano mostraram através da dança o seu jeito de dizer que o “Bullying não tem graça!”. Turma 1202 – Em sala de aula, antes da apresentação para os responsáveis. Turmas 1202 e 1203 – Apresentação
  • 14.
    Para a E.M.09.18.047 Belisário Pena, o Bullying não tem mesmo graça!! O vídeo desta apresentação pode ser visualizado em http://embelisariopena.blogspot.com
  • 16.
    No intuito dealcançar os objetivos propostos, além das atividades em sala de aula, nossa U.E agendou a participação do grupo “A caminho da Escola”. O projeto é interessante, divertido e acima de tudo, super educativo, tendo como objetivo discutir as questões ligadas à segurança no trânsito, visando capacitar os alunos a tomar a decisão adequada, prevenindo acidentes de trânsito. O A Caminho da Escola consiste em atividades lúdicas e educativas, que incluem a apresentação de uma pequena peça teatral; aulas sobre as regras e conceitos básicos de trânsito e transporte seguro; e jogos, dinâmicas de grupo e oficinas de arte. Apresentação da peça teatral para toda a U.E.
  • 18.
    Trabalhos realizados comas turmas de 3º ano do grupo “A caminho da Escola”
  • 20.
    A maratona dehistórias 2011 homenageou Erico Veríssimo e, após adquirirmos alguns livros do autor em visita a Bienal do Livro, elegemos “As aventuras do avião vermelho” para desenvolvermos o trabalho. Os dois dias se estenderam e o “Capitão Tormenta” permaneceu na U.E fazendo do pátio interno um palco cheio de alegria e emoção. Professora Carmem confeccionando o painel. Estagiária Bolsista Professora Hilda (aposentada nesta U.E) dando os últimos retoques no avião vermelho. Professora Janaína – Artes – Confeccionando o painel. Agente Educadora Luciana – Finalizando a costura das roupas para a apresentação.
  • 21.
    Coordenadora Pedagógica Claudia Guerço - Levando os alunos para o último repasse. Professora Carmem e a Porteira Ana Paula – Colocação do mural de entrada. Funcionária Rosângela e Professora Rita – Educação Física – Experimentando a troca de fundo do painel. Professora Cynthia – repassando o som
  • 22.
    Professora Bianca –arrumando o figurino das estrelinhas da EI. Professora Dianir – organizando as turmas. Professora Bárbara – Maquiando os alunos- atores. Professora Lenir – Idealizadora do dragão que emocionou a todos.
  • 23.
    Professora Lenir ea Diretora da U.E, Professora Leila Angélica – Animando os alunos antes da apresentação. Professora Claudia Cristina – Ajeitando o figurino dos alunos e Professora Marilaine – aguardando a apresentação junto com sua turma.