Incorporar apresentação
Baixar para ler offline























































































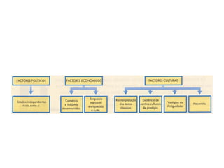
O documento descreve a arte e cultura do período do Renascimento na Itália entre os séculos XV e XVI, com ênfase nas obras de grandes artistas como Botticelli, Leonardo da Vinci, Michelangelo e Rafael. Aborda pinturas, esculturas, arquitetura e descobertas científicas dessa época.





















































































