MANUAL
DE

GESTÃO DE PROCESSOS
ORGANIZACIONAIS
DA

SEFIN

Anexo II da Resolução nº 076/11
1ª Edição
Pinhais - PR
SECRETARIA DE FINANÇAS

MANUAL
DE GESTÃO DE PROCESSOS
ORGANIZACIONAIS
DA SEFIN

Francisco Xavier de Oliveira
Secretário de Finanças

Volume 1

1ª EDIÇÃO

Pinhais
Dezembro de 2011
EQUIPE TÉCNICA

COORDENAÇÃO GERAL
Edson Luiz Gelinski de Faria

EQUIPE TÉCNICA
Andreia Akemi Yto Saraiva
Eliane Inês Jacomel
Lincoln Américo de Souza Rodrigues

APOIO TÉCNICO
Ana Lusia Sayuri Yasuda
Edgar Fernão Bragança Bueno
Edilberto Mazon
Luiz Claudio Leonel
Marcelo Oneda
SUMÁRIO
1

APRESENTAÇÃO .......................................................................................................... 1

2

PRINCÍPIOS PARA A GESTÃO DE PROCESSOS ORGANIZACIONAIS ...................... 3

3

OBJETIVOS DA GESTÃO DE PROCESSOS ................................................................. 4

4

BASES CONCEITUAIS ................................................................................................... 6
4.1 Gestão de Processos ............................................................................................ 6
4.2 Processo Organizacional ...................................................................................... 6
4.3 Categoria de Processos ........................................................................................ 7
4.3.1

Processos Gerenciais ................................................................................ 7

4.3.2

Processos Finalísticos ............................................................................... 8

4.3.3

Processos de Apoio ................................................................................... 8

4.4 Hierarquia de Processos ....................................................................................... 9
5

PRÉ-REQUISITOS DA GESTÃO DE PROCESSOS ......................................................15
5.1 Macro visão desse Passo ....................................................................................16
5.2 O que são os pré-requisitos da Gestão de Processos? ....................................16
5.3 Como atingir os pré-requisitos da Gestão de Processos? ................................17
5.3.1

Identificação de Multiplicadores ................................................................17

5.3.2

Perfil do Multiplicador ................................................................................17

5.3.3

Atribuições do multiplicador ......................................................................18

5.3.4

Participação de Colaboradores .................................................................18

5.3.5

Capacitação dos Multiplicadores ...............................................................19

5.3.6

Mobilização da Unidade Organizacional ...................................................20

5.4 Conclusão desse Passo .......................................................................................20
6

ELABORAÇÃO DO PLANO DE TRABALHO................................................................22
6.1 Macro visão desse Passo ....................................................................................23
6.2 O que é elaboração do plano de trabalho ...........................................................23
6.3 Como elaborar o plano trabalho? ........................................................................24
6.3.1

Priorização da Gestão de Processos ........................................................24

6.3.2

Definição do escopo de atuação ...............................................................24

6.3.3

Elaboração do Plano de Trabalho .............................................................25

6.3.4

Aprovação .................................................................................................26

6.4 Conclusão desse Passo .......................................................................................26
7

LEVANTAMENTO DAS ETAPAS E NORMAS ..............................................................27
7.1 Macro Visão desse Passo ....................................................................................28
7.2 O que é o levantamento? .....................................................................................28
7.3 Como fazer o levantamento? ...............................................................................29
7.3.1

Preparação ...............................................................................................29

7.3.2

Levantamento das Etapas.........................................................................29

7.3.3

Agrupamento das Etapas ..........................................................................33

7.3.4

Levantamento das Normas .......................................................................36

7.4 Conclusão desse Passo .......................................................................................39
8

IDENTIFICAÇÃO DOS ELEMENTOS DO PROCESSO .................................................40
8.1 Macro Visão desse Passo ....................................................................................41
8.2 O que é a identificação dos elementos do processo? .......................................41
8.3 Como fazer a identificação dos elementos do processo? .................................42
8.3.1

Preparação ...............................................................................................42

8.3.2

Desenvolvimento ......................................................................................43

8.4 Conclusão desse Passo .......................................................................................45
9

DESENHO DOS FLUXOGRAMAS ATUAIS ..................................................................46
9.1 Macro Visão desse Passo ....................................................................................47
9.2 O que é fluxograma? ............................................................................................47
9.3 Como desenhar os fluxogramas? .......................................................................48
9.3.1

Seqüenciamento dos Processos ...............................................................48

9.3.2

Identificação dos atores ............................................................................48

9.3.3

Desenho do Fluxograma ...........................................................................49

9.4 Conclusão desse Passo .......................................................................................50
10 ÁRVORE DE SOLUÇÕES .............................................................................................51
10.1 Macro Visão desse Passo ....................................................................................52
10.2 O que é a árvore de soluções? ............................................................................52
10.3 Como fazer a árvore de soluções? ......................................................................52
10.3.1

Identificação do Problema: ........................................................................53

10.3.2

Análise de Causa e Efeito .........................................................................54

10.3.3

Detalhamento das causas dos problemas .................................................54

10.3.4

Análise e Priorização de Solução ..............................................................55

10.4 Conclusão desse Passo .......................................................................................56
11 MODELAGEM DO PROCESSO ....................................................................................57
11.1 Macro Visão desse Passo ....................................................................................58
11.2 O que é a modelagem?.........................................................................................58
11.3 Como fazer a Modelagem? ..................................................................................59
11.3.1

Identificação das Condições para Realização das Atividades ...................59

11.3.2

Análise e Melhoria das Atividades .............................................................62
11.3.3

Desenho do Novo processo ......................................................................65

11.4 Conclusão desse Passo .......................................................................................66
12 SISTEMA DE MEDIÇÃO DE DESEMPENHO ................................................................67
12.1 Macro Visão desse Passo ....................................................................................68
12.2 O que é o Sistema de Medição de Desempenho ................................................68
12.3 Como Implementar o Sistema de Medição de Desempenho? ...........................70
12.3.1

Construção do Sistema de Medição de Desempenho ...............................70

12.3.2

Aplicação do Sistema de Medição de Desempenho..................................79

12.3.3

Avaliação do Sistema de Medição de Desempenho..................................80

12.4 Conclusão desse Passo .......................................................................................84
13 PROPOSTA DE SIMPLIFICAÇÃO .................................................................................85
13.1 Macro Visão desse Passo ....................................................................................86
13.2 O que é a Proposta de Simplificação? ................................................................86
13.3 Como fazer a Proposta de Simplificação? ..........................................................86
13.4 Conclusão desse Passo .......................................................................................87
14 IMPLEMENTAÇÃO DO NOVO PROCESSO .................................................................88
14.1 Macro Visão desse Passo ....................................................................................89
14.2 O que é a Implementação do Novo Processo?...................................................89
14.3 Como realizar a Implementação do Novo Processo? ........................................89
14.3.1

Elaboração do Manual de Procedimentos .................................................90

14.3.2

Capacitação dos envolvidos no Novo Processo de Trabalho ....................91

14.3.3

Divulgação do Novo Funcionamento do Processo ....................................92

14.4 Conclusão desse Passo .......................................................................................93
15 FERRAMENTAS DE GESTÃO DE PROCESSOS .........................................................94
15.1 Ferramenta Informatizada de Apoio a Excelência Organizacional da SEFIN –
SE SUITE .......................................................................................................................94
15.2 Técnica de Moderação por Cartelas ..................................................................103
15.2.1

O que é a Técnica? .................................................................................103

15.2.2

Condições para a aplicação da Técnica ..................................................103

15.2.3

Aplicação da Técnica ..............................................................................106

15.2.4

Modelo do painel .....................................................................................108

15.3 Método GUT (gravidade, urgência e tendência) ...............................................109
15.3.1

O que o Método? ....................................................................................109

15.3.2

Aplicação da Técnica de Moderação por Cartelas ao método GUT ........110

15.4 Fluxograma .........................................................................................................114
15.4.1

O que é um Fluxograma?........................................................................114

15.4.2

Como o Fluxograma está estruturado? ...................................................114

15.5 Modelo de Fluxograma .......................................................................................115
16 RESPONSABILIDADES ..............................................................................................116
16.1 Comitê Gestor .....................................................................................................116
16.2 Unidades Organizacionais .................................................................................117
16.3 Multiplicadores ...................................................................................................118
16.4 Responsáveis pelos Processos ........................................................................118
17 FORMULÁRIOS DO MANUAL DE GESTÃO DE PROCESSOS .................................119
17.1 Modelo de Cronograma ......................................................................................119
17.1.1

O que um Cronograma? .........................................................................119

17.1.2

Modelo de Cronograma de Encaminhamentos .......................................121

17.1.3

Modelo de Cronograma de Ações ...........................................................121

17.2 Formulário de Identificação dos Elementos .....................................................122
17.3 Diagrama de Interação do Processo .................................................................123
17.4 Cadastro de Indicadores ....................................................................................124
17.5 Aplicação de Indicadores...................................................................................125
18 RESUMO DO MANUAL SIMPLIFICADO .....................................................................126
19 GLOSSÁRIO ................................................................................................................128
Manual de Gestão de Processos Organizacionais - SEFIN

1

APRESENTAÇÃO

O Programa Nacional de Desburocratização, criado em 1979 por Helio Beltrão, e
retomado em 2000, explicitou a necessidade do Estado combater os excessos das
exigências formais, muitas vezes, desnecessárias que atrasam ou muitas vezes impedem
os cidadãos de receberem serviços e terem seus direitos garantidos.
Em 2005, a criação do Programa Nacional de Gestão Pública e Desburocratização,
resultado da fusão do Programa Qualidade no Serviço Público e do Programa Nacional de
Desburocratização, ratificou a necessidade de ações voltadas à desburocratização, e uniu
esforços ao antigo Programa da Qualidade no Serviço Público, na busca da melhoria da
qualidade dos serviços públicos prestados aos cidadãos e no aumento da competitividade
do País.
Nesse contexto, a Desburocratização passou a assumir duas vertentes de ações. A
primeira, voltada ao seu sentido original de desregulamentação de normas (leis, decretos,
portarias, atos normativos, etc.) que interferem de maneira exagerada nas relações de
direito e obrigações entre Estado e cidadão. A segunda, voltada à simplificação de
processos, procedimentos, rotinas ou atividades, gerando fluxos desconexos na
tramitação de documentos que não agregam qualquer valor ao serviço prestado pelo
Estado.
O presente Manual de Gestão de Processos Organizacionais foi elaborado para auxiliar
as Unidades da Secretaria Municipal de Finanças na simplificação de seus processos e
normas, de forma a proporcionar a melhoria da qualidade de seus serviços.
O Manual deve ser entendido como uma ferramenta de trabalho, eminentemente prática,
para realizar a análise e melhoria de processos organizacionais.
Para tanto, procurou-se condensar, de maneira didática, todas as etapas relevantes para
a condução desse tipo de trabalho.
O presente documento está organizado em uma sequência lógica de 10 passos,
subdivididos em 4 grandes etapas.
I - Planejamento: trata do arranjo das condições para iniciar o trabalho de gestão dos
processos organizacionais, como formação e capacitação da equipe e mobilização da
Secretaria, e ainda, da elaboração do Plano de trabalho que deverá desembocar no
processo de trabalho priorizado a ser analisado.

Secretaria Municipal de Finanças - SEFIN

1
Manual de Gestão de Processos Organizacionais - SEFIN
II – Mapeamento: trata do início do trabalho de simplificação, em que serão levantadas
as etapas e normas e desenhado o atual fluxo dos processos organizacionais,
descrevendo, insumo e demais informações necessárias ao entendimento uniforme dos
processos por todos os evolvidos, em conformidade com a metodologia e ferramenta
selecionada.
III – Monitoramento e Avaliação: a etapa do monitoramento e avaliação compreende o
acompanhamento do andamento dos processos com coleta de dados para avaliação, com
a finalidade de mensurar a eficiência e a eficácia na execução dos mesmos, indicando
correções ou melhorias, de forma a subsidiar a etapa de redesenho dos processos.
IV - Redesenho: a etapa do redesenho (simplificação) consiste em desenhar uma
situação futura ideal a partir do diagnóstico realizado, buscando uma correção, melhoria
ou inovação no processo, que possibilite aperfeiçoar a eficiência, a eficácia e a
adaptabilidade da situação atual existente
Para auxiliar a execução de cada uma das etapas, foram sugeridas técnicas de condução
de trabalhos em grupo e priorização, denominados de ferramentas, e também, formulários
que auxiliam no registro das informações geradas.
Com o apoio do material aqui proposto, espera-se que os Diretores tenham efetivamente
condições de desenvolver trabalhos de simplificação no âmbito dos seus respectivos
departamentos. Ao mesmo tempo, tão importante quanto aplicar o conhecimento disposto
no Manual, espera-se que os envolvidos com esse trabalho possam ceder parte do seu
tempo para multiplicar esse conhecimento e capacitar outros órgãos interessados.

2

Secretaria Municipal de Finanças - SEFIN
Manual de Gestão de Processos Organizacionais - SEFIN

2

PRINCÍPIOS PARA A GESTÃO DE PROCESSOS

ORGANIZACIONAIS

A gestão de processos organizacionais se baseia em alguns princípios que norteiam o
desenvolvimento das ações e encontram-se representados a seguir;
I.

Satisfação dos clientes: um processo projetado corretamente considera as
necessidades, perspectivas e requisitos dos clientes internos e externos. É preciso
conhecê-los para que o processo seja projetado de modo a produzir resultados que
satisfaçam as necessidades do cliente.

II.

Gerência participativa: a liderança da Secretaria deve procurar conhecer e avaliar
a opinião dos seus colaboradores envolvidos no assunto em questão. Esse
aspecto é importante para que as ideias sejam discutidas e o melhor desempenho
seja alcançado para um processo.

III.

Desenvolvimento humano: é com base no conhecimento, nas habilidades, na
criatividade, na motivação e na competência das pessoas que se pode chegar à
melhor eficiência, eficácia e efetividade da Secretaria. O sucesso das pessoas, por
sua vez, depende cada vez mais de oportunidade para aprender e de ambiente
favorável ao pleno desenvolvimento de suas potencialidades.

IV.

Metodologia padronizada: é importante ser fiel aos padrões e à metodologia
definida, que poderá ser constantemente melhorada, e persistir na sua aplicação,
para evitar desvios de interpretação e alcançar os resultados esperados.

V.

Melhoria contínua: o comprometimento com o aperfeiçoamento contínuo é o
principal objetivo da gestão de processos organizacionais. A melhoria do
desempenho dos processos com foco no resultado deve ser um dos objetivos
permanentes da Secretaria.

VI.

Informação e Comunicação: disseminar a cultura, divulgar os resultados e
compartilhar a informação internamente é fundamental para o sucesso da gestão
de processos.

VII.

Busca de excelência: no caminho para a excelência os erros devem ser
minimizados e as suas causas eliminadas, mas sempre considerados como a
melhor oportunidade de acerto. É preciso a definição clara do que é certo para se
traçar os objetivos da gestão de processos organizacionais.

Secretaria Municipal de Finanças - SEFIN

3
Manual de Gestão de Processos Organizacionais - SEFIN

3

OBJETIVOS DA GESTÃO DE PROCESSOS

A gestão de Processos Organizacionais da SEFIN tem como objetivo a implementação de
rotinas que promovam a sistematização, monitoramento, avaliação e implantação de
melhorias nos diferentes processos organizacionais desenvolvidos pela Secretaria, no
cumprimento de sua missão institucional, e compreende:
I.

II.
III.

IV.

Conhecer e mapear os processos organizacionais desenvolvidos pela Secretaria e
disponibilizar as informações sobre elas, promovendo a sua uniformização e
descrição em manuais;
Identificar, desenvolver e difundir internamente metodologias e melhores práticas
da gestão de processos;
Promover o monitoramento e a avaliação de desempenho dos processos
organizacionais, de forma contínua, mediante a construção de indicadores
apropriados; e
Implantar melhorias nos processos, visando a alcançar maior eficiência, eficácia e
efetividade no seu desempenho.

A implementação permanente da gestão de processo contribuirá para:
I.

II.
III.
IV.

V.
VI.

4

Proporcionar um modelo de gestão integrado, a partir de uma visão sistêmica dos
processos, com foco em resultados, referenciados nas necessidades de todos os
envolvidos e nas diretrizes estratégicas da Secretaria;
Difundir o conhecimento institucional, com a disponibilização de informações sobre
os processos desenvolvidos pela Secretaria;
Otimizar a utilização dos recursos da Secretaria, sejam materiais, humanos ou
financeiros, no desempenho das suas atribuições;
Subsidiar a identificação das competências requeridas para a operacionalização
dos processos, promovendo a alocação adequada dos profissionais, segundo o
seu perfil;
Orientar eventuais propostas de revisão da estrutura organizacional, visando a
melhor operacionalização dos processos; e
Criar condições para promover adequações decorrentes de mudanças no ambiente
externo.

Secretaria Municipal de Finanças - SEFIN
Manual de Gestão de Processos Organizacionais - SEFIN
A figura abaixo ilustra os diversos objetivos que podem ser focados com a gestão de
processos organizacionais:

Custeio por
Atividades
Desenvolver
Modelos de
Referência

Sistemas de
Informação

Gestão de
Riscos

Balanced
Scorecard

Gestão de
Documentos

Processo é
base de
análise para:

Workflow

Calcular
necessidades
de recursos

Documentar /
especificar
sistemas

Gestão de
Competências

Certificações

Secretaria Municipal de Finanças - SEFIN

5
Manual de Gestão de Processos Organizacionais - SEFIN

4

BASES CONCEITUAIS

Há sempre um modo complicado de abordar as coisas
mais simples e um modo mais simples de abordar as
coisas mais complicadas. Eu prefiro o segundo estilo.
Hélio Beltrão

4.1

Gestão de Processos

Toda organização desenvolve, no seu cotidiano, inúmeras atividades rotineiras, que
levam à produção dos mais variados resultados na forma de produtos e serviços. Tais
atividades, devido à sua natureza e à dos resultados gerados, podem ser enquadradas na
forma de processos organizacionais que, de forma integrada, trabalham no sentido de
promover a consecução dos objetivos principais da organização, diretamente
relacionados a sua missão.
A Gestão de Processos Organizacionais significa que os processos da Secretaria estão
sendo monitorados avaliados e revisados, com foco na melhoria e no alcance dos
objetivos da organização.

4.2

Processo Organizacional

Processo organizacional é um conjunto de atividades logicamente inter-relacionadas, que
envolve pessoas, equipamento, procedimentos e informações e, quando executadas,
transformam entradas em saídas, agregam valor e produzem resultados repetidas vezes.
Esse conceito traz a ideia de processo como fluxo de trabalho – com insumos e
produtos/serviços claramente definidos e atividades que seguem uma sequência lógica e
que dependem umas das outras numa sucessão clara – denotando que os processos têm
início e fim bem determinados e geram resultados para os clientes internos e usuários do
serviço.
Um processo organizacional se caracteriza por:
 Ter claras as fronteiras (Início e Fim) e seu objetivo;
 Ter claro aquilo que é transformado na sua execução;
 Definir como ou quando (circunstância) uma atividade ocorre;
 Ter um resultado específico;
 Listar os recursos utilizados para a execução da atividade;

6

Secretaria Municipal de Finanças - SEFIN
Manual de Gestão de Processos Organizacionais - SEFIN
 Ter gerenciabilidade, ou seja, responsável definido e problemas conhecidos e
acompanhados;
 Ter efetividade quanto às relações com usuários e fornecedores e seus requisitos
são claramente definidos;
 Ter transferibilidade, ou seja, ser devidamente documentado;
 Ser mensurável, possuindo pontos de controle e medidas de eficácia/eficiência;
 Ter alterabilidade por meio de mecanismos de feedback para melhoria; e
 Permitir o acompanhamento ao longo da execução.

ORGANIZAÇÃO

Missão

Insumos

Processos

Produtos

Processo é um conjunto de recursos e atividades inter-relacionadas ou interativas que
transformam insumos (entradas) em serviços/produtos (saídas). Esses processos são
geralmente planejados e realizados para agregar valor.

4.3

Categoria de Processos

Os processos organizacionais na SEFIN são classificados em três categorias:
4.3.1

Processos Gerenciais

São aqueles ligados à estratégia da Secretaria. São processos gerenciais ou de
informação e de decisão, que estão diretamente relacionados à formulação de políticas e
diretrizes para o estabelecimento e consecução de metas; bem como ao estabelecimento
de métricas (indicadores de desempenho) e às formas de avaliação dos resultados

Secretaria Municipal de Finanças - SEFIN

7
Manual de Gestão de Processos Organizacionais - SEFIN
alcançados interna e externamente à Secretaria (planejamento estratégico, gestão por
processos e gestão do conhecimento são exemplos de processos gerenciais).
4.3.2

Processos Finalísticos

Referem-se à essência do funcionamento da Secretaria. São aqueles que caracterizam a
atuação da Secretaria e recebem apoio de outros processos internos, gerando o
produto/serviço para o cidadão-usuário. Os processos organizacionais enquadrados nesta
categoria estão diretamente relacionados ao objetivo da SEFIN. Em um Órgão Público,
um típico processo finalístico poderia ser o de Prestação de Serviços ao Cidadão
(emissão de certidões e/ou alvarás, pagamentos, fiscalização e outros).
4.3.3

Processos de Apoio

Geralmente, produzem resultados imperceptíveis ao usuário, mas são essenciais para a
gestão efetiva da organização, garantindo o suporte adequado aos processos finalísticos.
Estão diretamente relacionados à gestão dos recursos necessários ao desenvolvimento
de todos os processos da instituição. Os seus produtos e serviços se caracterizam por
terem como clientes, principalmente, elementos pertinentes ao sistema (ambiente) da
organização (contratação de pessoas, aquisição de bens e materiais, desenvolvimento de
tecnologia da informação e execução orçamentário-financeira).
Dentre os processos finalísticos e de apoio encontram-se processos denominados
processos críticos que são aqueles de natureza estratégica para o sucesso institucional.

ECOSSISTEMA
SECRETARIA DE FINANÇAS

Missão

Processos Finalísticos
Processos
Críticos
Processos de Apoio

8

Secretaria Municipal de Finanças - SEFIN
Manual de Gestão de Processos Organizacionais - SEFIN
Características básicas das duas categorias de Processo:

FINALÍSTICOS

APOIO

 São ligados à essência do
funcionamento da Secretaria;

 São centrados na Secretaria e/ou nos
gerentes;

 São suportados por outros processos
internos;

 Viabilizam o funcionamento
coordenado dos vários subsistemas
da Secretaria;

 Resultam no produto ou serviço que é
recebido pelo cliente.

 Garantem o suporte adequado aos
processos finalísticos;
 Estão relacionados aos processos
decisórios de informações;
 Incluem ações de medição e ajuste
do desempenho da Secretaria.

4.4

Hierarquia de Processos

Hierarquicamente, os processos podem se apresentar da seguinte forma:
I.

Cadeia de Valor Agregado: Processos Superiores que apresentam uma macrovisão da Secretaria. Exemplo:

Cadeia de Valor
SEFIN
01

Decisório

Processo Gerencial

02

Gestão de Recursos Financeiros
03

Gestão de Relacionamento com CidadãosUsuários

Entradas

Saídas

Processo
Finalístico

04

Gestão da Excelência Organizacional

05

Planejamento e Gestão Administrativa

Processo Apoio

Secretaria Municipal de Finanças - SEFIN

9
Manual de Gestão de Processos Organizacionais - SEFIN
II.

Macro-Processo: É um processo que geralmente envolve mais de uma função
organizacional e cuja operação tem impacto significativo no modo como a
Secretaria funciona. Exemplo:
02
Gestão de Recursos
Financeiros
02.01
Aperfeiçoar o
Processo de Execução
Tributária
02.02
Gerir as Fontes de
Receita Externas

02.03
Otimizar a Aplicação
de Recursos com foco
nos Resultados

III.

Processo: É um conjunto de operações de alta complexidade (sub-processos,
atividades e tarefas distintas e interligadas), visando cumprir um objetivo
organizacional específico. Exemplo:
02.01
Aperfeiçoar o
Processo de Execução
Tributária
02.01.01
Manter Cadastro Fiscal
Atualizado

02.01.02
Lançar IPTU

02.01.03
Fiscalizar ISS

02.01.04
Conceder/Autorizar
Alvarás

02.01.05
Lançar Contribuição de
Melhorias

10

Secretaria Municipal de Finanças - SEFIN
Manual de Gestão de Processos Organizacionais - SEFIN
IV.

Sub-processo: É um conjunto de operações de média e alta complexidade
(atividade e tarefas distintas e interligadas), realizando um objetivo específico em
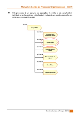
apoio a um processo. Exemplo:

02.01.02
Lançar IPTU

02.01.02.01
Revisar a Planta
Genérica de Valores

02.01.02.02
Licitar Talões

02.01.02.03
Atualizar Base de
Dados

02.01.02.04
Simular Cálculo do
Imposto

02.01.02.05
Gerar Talões

02.01.02.06
Logística de Entrega

Secretaria Municipal de Finanças - SEFIN

11
Manual de Gestão de Processos Organizacionais - SEFIN
V.

Atividades: São operações ou conjuntos de operações de média complexidade
que ocorrem dentro de um processo ou sub-processo, geralmente desempenhadas
por uma unidade organizacional determinada e destinada a produzir um resultado
específico. Exemplo:
Início

Unidade elabora o Pedido de
Licitação: requisição ao compras,
termo de referência, 03 cotações, etc.

Depto. Compras
analisar o pedido e
seus anexos.

Há necessidade de
Saneamento

Sim

Encaminhar à unidade
requisitante para
sanear.

Sim

À CPL para realizar
as alterações.

Não
Não
Depto. de Orçamento
para reserva
orçamentária.

O Prefeito autoriza
a Licitação

Sim
CPL para elaborar a
minuta do instrumento
convocatório

Unidade requisitante
para análise e
aprovação

Há recomendação/
dúvidas?

Não
À CPL para elaborar o edital definitivo,
contrato e demais anexos.

À Procuradoria Geral para
análise e parecer.

Encerramento da fase interna e tem
início a fase externa da licitação.

12

Secretaria Municipal de Finanças - SEFIN
Manual de Gestão de Processos Organizacionais - SEFIN
VI.

Tarefas: Conjunto de trabalhos a serem executados, envolvendo rotina,
dificuldades, esforço ou prazo determinado; nível imediatamente inferior a uma
atividade. Exemplo:
Análise do
Contratante

Plano Anual de
Ações 2012
SE SUITE

O.M.
Oportunidade
de Melhoria

Tarefa/
Ordem de Serviço

Ação

Análise do
Comitê Gestor

A figura a seguir demonstra essa hierarquia:
CADEIA DE VALOR

MACRO-PROCESSO

PROCESSO

SUBPROCESSO

ATIVIDADES

TAREFAS

A aplicação do Manual de Gestão de Processos pode-se dar em qualquer uma das
categorias de processo mencionadas, a depender do escopo de atuação definido pelos
responsáveis pelo trabalho.

Essa visão sistêmica somente será possível quando
a simplificação dos processos ocorrer em toda a
Secretaria.

Secretaria Municipal de Finanças - SEFIN

13
Manual de Gestão de Processos Organizacionais - SEFIN
Nos exemplos apresentados neste documento, adotou-se o grau de maior detalhamento
que abrange o nível das atividades. Para tanto, foi considerado um processo
organizacional da categoria processo de apoio pertinente a todos os Órgãos e Entidades
Públicos, denominado Processo de Licitação, o qual será utilizado na sequência lógica
dos 10 passos para o Planejamento, Mapeamento, Monitoramento e Avaliação e
Redesenho das melhorias identificadas nas respectivas etapas e atividades para a
Simplificação dos Processos.
Portanto, na aplicação do Manual, quando o Órgão optar por um nível de detalhamento
diferente do exemplificado, basta transportar os conceitos apresentados para o nível do
processo e/ou sub-processo, de forma que se garanta o entendimento e uma visão
sistêmica dos processos organizacionais que se pretende mapear.

14

Secretaria Municipal de Finanças - SEFIN
Manual de Gestão de Processos Organizacionais - SEFIN

5

PRÉ-REQUISITOS DA GESTÃO DE PROCESSOS

Planejamento

Pré-requisitos
da Gestão de
Processos

Elaboração do
Plano de
Trabalho

Mapeamento

Levantamento
das Etapas e
Normas

Identificação dos
Elementos do
Processo

Desenho dos
Fluxogramas
Atuais

Monitoramento
e Avaliação

Monitoramento
e Avaliação

Árvore de
Soluções

Modelagem do
Processo

Sistema de
Medição de
Desempenho

Redesenho

Redesenho

Gestão de Processos Organizacionais

Proposta de
Simplificação

Implementação
do Novo
Processo

Mapeamento

Fim

Painel de Bordo
- Resultados: Multiplicadores capacitados para implementação do Manual.

Secretaria Municipal de Finanças - SEFIN

15
Manual de Gestão de Processos Organizacionais - SEFIN
5.1

Macro visão desse Passo

ENTRADAS

- E1-PRG: Informações básicas
sobre a estrutura organizacional
e seus processos;

PROCESSOS

SAÍDAS
- S1, S2 e S3-PRG: Equipe de
Multiplicadores formatada;

Formar
Multiplicadores

- E2-PRG: Nomes de
interessados e/ou indicadores
para compor a equipe;

- S4 e S5-PRG: Participantes
capacitados:
Capacitar
Multiplicadores

- E3-PRG: Quadro de perfil e
atribuições;
- E4-PRG: Nomes dos
participantes do curso de
capacitação;

 Multiplicadores para
utilização e
implementação do Manual
(E1-EPT);
 Outros interessados: para

Mobilizar a
Organização

favorecer a Gestão de
Processos no Órgão.

- E5-PRG: Material didático;
- S6-PRG: Conhecimentos

- E6-PRG: Conteúdo sobre
Programa Nacional de Gestão

Fim

Pública e desburocratização e
sobre Gestão de Processos
Organizacionais.

básicos sobre o Programa
Nacional de Gestão Pública e
Desburocratização e sobre a
Gestão de Processos
Organizacionais disseminados.

Legenda:
1) Enº: Entrada, número de entrada;
2) PRG: Pré-requisitos da Gestão de Processos Organizacionais;
3) EPT: Elaboração do Plano de Trabalho;
4) Snº: Saída, número da saída

Exemplo:
- E1 – PRG: Entrada 1 da etapa de Pré-requisitos da Gestão de Processos Organizacionais

5.2

O que são os pré-requisitos da Gestão de Processos?

São as condições necessárias que devem ser criadas para que se possa iniciar o
processo de Gestão de Processos Organizacionais.
Para o sucesso da Gestão de Processos Organizacionais, é importante que se atente
para o cumprimento de tais condições, sem as quais inviabiliza-se todo o processo, são
elas:

16

Secretaria Municipal de Finanças - SEFIN
Manual de Gestão de Processos Organizacionais - SEFIN

Multiplicadores: consiste em instituir o grupo de facilitadores responsável
pela condução dos trabalhos de Gestão de Processos Organizacionais nas unidades
organizacional;


Capacitação dos Multiplicadores: consiste em tornar os Multiplicadores
hábeis na implementação das etapas de Gestão de Processos Organizacionais
apresentadas neste Manual;

Mobilização da Secretaria: consiste na realização de ações para
compartilhamento dos conceitos acerca do Programa Nacional de Gestão Pública e
Desburocratização e para despertar nos servidores a disposição e a abertura para
atuarem de forma participativa na consecução das etapas de Gestão de Processos
Organizacionais.

5.3

Como atingir os pré-requisitos da Gestão de Processos?

Por meio da identificação dos Multiplicadores, da sua capacitação e da mobilização da
secretaria. Processos que serão descritos a seguir.
5.3.1

Identificação de Multiplicadores

São três as formas de se identificar os colaboradores que serão Multiplicadores


por escolha da alta administração; ou


por verificação daqueles que mais se identificam com os papéis a serem
desempenhados; ou

5.3.2

pelo setor que esteja engajado com a Gestão de Processos Organizacionais.

Perfil do Multiplicador

O Multiplicador é o agente fundamental e facilitador do processo da Gestão de Processos
Organizacionais. Durante a condução das ações de Simplificação, terá o importante papel
de atuar junto a pessoas que executam as atividades relacionadas direta ou indiretamente
com o processo que será simplificado.
O Multiplicador tem o importante papel de atuar como entusiasta da Gestão de Processos
Organizacionais, despertando o interesse dos demais colaboradores da Unidade
Organizacional e disseminando os benefícios que a Gestão de Processos
Organizacionais pode trazer para eles próprios e para o cidadão, estando sempre alertas
para servirem como fonte de recebimento e disseminação de informações, mesmo após a
implementação do Manual Gestão de Processos Organizacionais.

Secretaria Municipal de Finanças - SEFIN

17
Manual de Gestão de Processos Organizacionais - SEFIN
Perfil exigido e desejado para os Multiplicadores:
Perfil do Multiplicador
Exigido

Desejado
-

-

ter acesso à alta administração;

-

ter disponibilidade de tempo;

-

ter acesso às informações da Secretaria;

-

ter credibilidade junto aos demais
colaboradores da Secretaria.

conhecer sua responsabilidade como facilitador,
responsável pela condução dos trabalhos.

5.3.3

Atribuições do multiplicador
Atribuições do Multiplicador

-

ter acesso à alta administração;

-

ter disponibilidade de tempo;

-

planejar e conduzir as ações de mobilização da unidade organizacional para implementação das
etapas da Gestão de Processos Organizacionais;

-

viabilizar a realização das etapas de Gestão de Processos previstas no Manual;

-

articular com a Alta Administração da Unidade Organizacional e demais áreas, buscando apoio para
implementação das etapas previstas no Manual;

-

compartilhar os conhecimentos adquiridos nas etapas de Gestão de Processos com outros órgãos
interessados;

-

identificar “casos de sucesso” da Gestão de Processos Organizacionais em outros órgãos e
disseminar junto aos demais multiplicadores;

-

planejar a condução das reuniões de trabalho, tendo em mente os objetivos a serem alcançados, a
formação de subgrupos de trabalho e a estética adequada para fixação de cartelas nos painéis, a
topografia ideal (layout);

-

providenciar a digitação do material produzido nas reuniões de trabalho;

-

cuidar da guarda da memória das reuniões;

-

planejar a melhor forma de divulgação dos resultados alcançados.

5.3.4

Participação de Colaboradores

É importante lembrar que a proposta de Gestão de Processos Organizacionais pretende
lançar um olhar cuidadoso sobre os aspectos de análise e melhoria dos processos, que

18

Secretaria Municipal de Finanças - SEFIN
Manual de Gestão de Processos Organizacionais - SEFIN
revelam não apenas sua dimensão operacional, mas também, e, principalmente, seus
conteúdos mais intrínsecos, agregando valor aos conhecimentos disponíveis.
Quando se propõe a suscitar e desenvolver conteúdos dessa ordem, não se pode pensar
em fazê-lo sozinho, pois eles são diversos e podem extrapolar a competência e a esfera
de atuação de quem pretende trabalhar com eles.
Nesse contexto, será necessária a atuação dos Responsáveis das diversas áreas que
influenciam direta ou indiretamente sobre os processos de trabalho que serão estudados.
Esses representantes desempenharão o papel de apoio à Gestão de Processos
Organizacionais junto aos Multiplicadores. Algumas áreas que podem contribuir são a:
jurídica, a de informática, a financeira, dentre outras. Escolhido o Multiplicador, deve-se
promover a sua legitimação perante os demais multiplicadores das outras unidades
organizacionais da Secretaria, uma vez que eles desempenharão suas atividades
mantendo contato direto com toda estrutura organizacional.
5.3.5

Capacitação dos Multiplicadores

A implantação da equipe de Multiplicadores e sua consequente legitimação para as ações
da Gestão de Processos Organizacionais são efetivadas após seus membros passarem
por um treinamento que deverá ser oferecido pelo Comitê Gestor, para o uso do software
de gestão de processos.
5.3.5.1 Quem deve participar do Treinamento?
Devem participar do treinamento:
 todos os membros da equipe de Multiplicadores;
 qualquer outro colaborador ou interessado.
O público-alvo do treinamento é a equipe de Multiplicadores, portanto, todos os seus
membros devem ser capacitados.
Outros colaboradores ou interessados podem ser incluídos no treinamento de Gestão de
Processos Organizacionais. Isso facilitará a inserção dos novos conceitos na cultura
organizacional.
Quanto maior o número de colaboradores capacitados, maiores as chances de
implementação das melhorias necessárias.

Secretaria Municipal de Finanças - SEFIN

19
Manual de Gestão de Processos Organizacionais - SEFIN
5.3.6

Mobilização da Unidade Organizacional

5.3.6.1 Articulação política e motivação
Um dos papéis decisivos a ser desempenhado pelo Comitê Gestor e a equipe
Multiplicadores é o de articular e motivar o desenvolvimento das ações de Gestão
Processos Organizacionais, no sentido de compartilharem experiências e casos
sucesso para fortalecer as iniciativas de desburocratização no órgão e envolver
interessados. Para tanto, várias atividades podem ser desenvolvidas, tais como:

de
de
de
os

 iniciar uma campanha de divulgação interna nas unidades organizacionais;
 realizar um seminário para compartilhamento das informações e motivação dos
interessados;
 preparar cartazes, folders e/ou mensagens pela internet/intranet;
 formar grupos de discussão (virtuais ou não), etc.
O princípio fundamental que irá reger os trabalhos de Gestão de Processos
Organizacionais será o da Construção Conjunta. O Comitê Gestor e a equipe de
Multiplicadores, durante todas as etapas do trabalho, deverão desempenhar o importante
papel de disseminar tal princípio.
As ações conjuntas visam proporcionar o ambiente favorável à participação de todos os
indivíduos da Secretaria, de forma que, ao exporem suas ideias, sintam-se respeitados e
incluídos no processo e que, ao final dos trabalhos, vejam suas contribuições refletidas no
resultado alcançado pelo grupo.
Assim, todos na Secretaria podem e devem participar, colaborando com informações e
experiências adquiridas acerca do processo que será simplificado.
Desse modo, pretende-se estabelecer, na Secretaria, um ambiente favorável à introdução
das etapas de Gestão de Processos Organizacionais, oferecendo oportunidades aos
servidores para ampliação de sua compreensão a respeito do tema desburocratização e
mobilizando-os para que se tornem agentes da mudança organizacional, no que diz
respeito à implementação das etapas do Manual.

5.4

Conclusão desse Passo

Os resultados desta etapa são:
 Multiplicadores capacitados; e

20

Secretaria Municipal de Finanças - SEFIN
Manual de Gestão de Processos Organizacionais - SEFIN
 Nivelamento dos conhecimentos básicos acerca da Gestão de Processos
Organizacionais entre os colaboradores da Secretaria, como meio de despertar seu
interesse pela implementação das ações de Gestão de Processos no âmbito de
seu campo de atuação.
Com os pré-requisitos estabelecidos, poder-se-ão iniciar os trabalhos de Gestão de
Processos Organizacionais, a partir da implementação da etapa de Elaboração do Plano
de Trabalho.

Secretaria Municipal de Finanças - SEFIN

21
Manual de Gestão de Processos Organizacionais - SEFIN

6

ELABORAÇÃO DO PLANO DE TRABALHO

Planejamento

Pré-requisitos
da Gestão de
Processos

Elaboração do
Plano de
Trabalho

Mapeamento

Levantamento
das Etapas e
Normas

Identificação dos
Elementos do
Processo

Desenho dos
Fluxogramas
Atuais

Monitoramento
e Avaliação

Monitoramento
e Avaliação

Árvore de
Soluções

Modelagem do
Processo

Sistema de
Medição de
Desempenho

Redesenho

Redesenho

Gestão de Processos Organizacionais

Proposta de
Simplificação

Implementação
do Novo
Processo

Mapeamento

Painel de Bordo
- Formulário: Cronograma ou Plano de Trabalho
- Resultados: Plano de Trabalho da Gestão de Processos da SEFIN elaborado

22

Secretaria Municipal de Finanças - SEFIN

Fim
Manual de Gestão de Processos Organizacionais - SEFIN
6.1

Macro visão desse Passo

ENTRADAS

- E1-EPT: Nomes dos
colaboradores envolvidos na

PROCESSOS

SAÍDAS

Priorizar
Processo a ser
Simplificado

Gestão de Processos
Organizacionais;

- S1, S2 e S3-EPT: Plano de
Definir Escopo
de Atuação

Trabalho elaborado e aprovado,
contendo (E1-LEN):
 Processo Priorizado;
 Escopo de Atuação da

- E2-EPT: Oportunidades de
Melhoria já identificadas, acerca
de um processo;

Elaborar Plano
de Trabalho

equipe de multiplicadores;
 Nomes dos colaboradores
envolvidos com o

- E3-EPT: Pesquisas internas

processo priorizado.

e/ou externas.
Fim

Legenda:
1) Enº: Entrada, número de entrada;
2) EPT: Elaboração do Plano de Trabalho;
3) LEN: Levantamento de Etapas e Normas;
4) Snº: Saída, número da saída

6.2

O que é elaboração do plano de trabalho

Consiste no planejamento de ações a serem desenvolvidas, visando formalizar e
acompanhar o processo de implementação da Gestão de Processos da SEFIN.
O plano de trabalho é o documento que deve refletir na íntegra o que será realizado e que
direcionará todas as ações do Multiplicador. É, na verdade, o planejamento tático e
estratégico de implementação das fases de Gestão de Processos Organizacionais.
Além de servir como instrumento de controle gerencial, o plano deverá ser validado por
parte da direção do órgão e das pessoas-chave para que as ações de simplificação da
Equipe de Multiplicadores tenham legitimidade e, de fato, possam ser implementadas.

Secretaria Municipal de Finanças - SEFIN

23
Manual de Gestão de Processos Organizacionais - SEFIN
6.3

Como elaborar o plano trabalho?

Um plano de trabalho deve contemplar as ações necessárias para se obter o resultado
final, com referências claras aos prazos estimados para a sua execução, e aos recursos
necessários
O Multiplicador é o responsável imediato pela elaboração do plano de trabalho, podendo
ainda ser acompanhada pelos colaboradores envolvidos, direta ou indiretamente, nos
processos de trabalho.

6.3.1

Priorização da Gestão de Processos

É a escolha consensual do(s) processo(s) organizacional(is) que deverá(ão) ser
simplificado(s), priorizando os casos mais críticos, que necessitem de uma intervenção
imediata.

Cabe ressaltar que o trabalho de priorização não deve focar problemas, mas sim os
Processos Organizacionais, pois entende-se que aqueles são uma conseqüência de
um processo mal definido e/ou mal desenhado. Logo, a partir do momento em que
se identifica o processo de trabalho que deverá ser submetido à análise de
simplificação, pressupõe-se que os problemas dele decorrentes serão tratados à
medida que se implementa a Gestão de Processos Organizacionais.
O principal critério de priorização é a constatação de alguma oportunidade de melhoria
relativa a um processo que a alta-administração tem manifestado interesse em aprimorar
e/ou inovar.
Se já existirem tais oportunidades identificadas e/ou definidas, elas deverão
necessariamente ser priorizadas, não necessitando da utilização de nenhuma técnica
e/ou ferramenta específica para isso. Acontecendo de a unidade organizacional não ter
clareza sobre o que deve ser priorizado, o Multiplicador poderá proceder a priorização da
Simplificação utilizando-se do método G.U.T, associado à Técnica de Moderação por
Cartelas ou Visualização Móvel . Vide instruções de uso no item 15 deste Manual.
6.3.2

Definição do escopo de atuação

Quando da discussão dos processos de trabalho a serem priorizados é importante
começar a delimitar a abrangência da ação de Simplificação a ser executada. Aqui, devese considerar se o processo será trabalhado integralmente ou em partes específicas.
Ainda, deve-se verificar se o processo priorizado tem impacto em outros órgãos, por

24

Secretaria Municipal de Finanças - SEFIN
Manual de Gestão de Processos Organizacionais - SEFIN
exemplo, secretarias ou procuradoria, tornando necessária a articulação com tais
agentes, na busca de apoio para a Simplificação.
Lembre-se de que: um processo organizacional abrange várias
áreas/departamentos/setores do órgão, logo, há que se mobilizar
todos os envolvidos com o processo, para que se alcance sucesso
com a Simplificação.

Uma experiência piloto é recomendável, pois agrega
conhecimento e desenvolve habilidades para o Multiplicador e
em todos os agentes envolvidos além de possibilitar o
aprimoramento da metodologia de Simplificação com a troca de
vivências, além de possibilitar a visualização de todo o
processo de Simplificação por meio da implementação rápida
de seus passos.

6.3.3

Elaboração do Plano de Trabalho

Basicamente, o Plano de Trabalho deverá tratar das seguintes questões:
I - Objetivo: mostra em que consiste e qual é o objetivo da Gestão de Processos
Organizacionais a ser aplicada no caso concreto, ou seja, processo organizacional
priorizado e escopo de atuação definido;
II - Justificativa: explica a importância do processo de Gestão de Processos
Organizacionais, indicando qual foi o processo priorizado e por que ele foi escolhido,
apresentando os fatos que levaram a tal priorização. Neste tópico, podem ser
apresentados dados estatísticos (históricos), que consubstanciem a priorização do
processo. Pode-se dizer que é a venda da ideia, pois é na justificativa que se explicitam
os motivos pelos quais se optou por fazer a Simplificação do Processo priorizado;
III - Cronograma de Ação: neste item, são definidos os responsáveis e os prazos para
execução. Deve contemplar cada uma das etapas de Simplificação propostas no Manual;
IV - Estimativa de Custo: é importante que se apresente quais os custos de
implementação da Gestão de Processos Organizacionais. Deve-se considerar a
necessidade de contratação ou não de equipe externa, tanto para atender em caráter
consultivo quanto para execução dos trabalhos; além dos custos com aquisição de
materiais, com viagens, se for o caso, com melhoria das condições de trabalho e outros.

Secretaria Municipal de Finanças - SEFIN

25
Manual de Gestão de Processos Organizacionais - SEFIN
6.3.4

Aprovação

Terminada a elaboração do Plano, o Multiplicador deverá submetê-lo ao Comitê Gestor
para que seja aprovado, o que permitirá o início dos trabalhos de implementação do plano
e sua divulgação.

6.4

Conclusão desse Passo

O resultado desse passo é o Plano de Trabalho da unidade organizacional. Após sua
aprovação, o Multiplicador procederá à preparação do Levantamento das Etapas e
Normas, que é o passo inicial da Fase de Gestão de Processos, o Mapeamento do
Processo de Trabalho, definidos pela Norma de Organização da SEFIN nº 01.

26

Secretaria Municipal de Finanças - SEFIN
Manual de Gestão de Processos Organizacionais - SEFIN

7

LEVANTAMENTO DAS ETAPAS E NORMAS

Planejamento

Pré-requisitos
da Gestão de
Processos

Elaboração do
Plano de
Trabalho

Mapeamento

Levantamento
das Etapas e
Normas

Identificação dos
Elementos do
Processo

Desenho dos
Fluxogramas
Atuais

Monitoramento
e Avaliação

Monitoramento
e Avaliação

Árvore de
Soluções

Modelagem do
Processo

Sistema de
Medição de
Desempenho

Redesenho

Redesenho

Gestão de Processos Organizacionais

Proposta de
Simplificação

Implementação
do Novo
Processo

Mapeamento

Fim

Painel de Bordo
- Formulário: Identificação dos elementos do processo
- Resultados: Relação das atividades com as respectivas etapas e das normas aplicáveis ao processo de
trabalho.

Secretaria Municipal de Finanças - SEFIN

27
Manual de Gestão de Processos Organizacionais - SEFIN
7.1

Macro Visão desse Passo

ENTRADAS

PROCESSOS

SAÍDAS

- E1-LEN: Plano de Trabalho
elaborado e aprovado, contendo
(S1-EPT):

Levantar as
Etapas

- S1-LAN Atividades
identificados, com suas etapas

 Processo Priorizado;
 Escopo de Atuação da

agrupadas e ordenadas (E1-P);
Agrupar as
Etapas

equipe de Multiplicadores;

- S2-LEN Relação das normas

 Nomes dos colaboradores

legais aplicáveis ao processo de

envolvidos com o
processo priorizado.

trabalho (E1-ARS);
Levantar as
Normas

- S3-LEN Relação das

- E2-LEN: Informações sobre a

sugestões de melhoria

incidência ou não de norma

identificadas durante esse passo

legal, sobre o processo

Fim

(E2-ARS).

priorizado.

Legenda:
1. Enº: entrada, número da entrada;
2. LEN: Levantamento de Etapas e Normas;
3. EPT: Elaboração do Plano de Trabalho;
4. IEP: Identificação dos Elementos do Processo;
5. ARS: Árvore de Soluções;
6. Snº: saída, número da saída.

7.2

O que é o levantamento?

O levantamento consiste na identificação das etapas que compõem o processo
organizacional priorizado, bem como das normas utilizadas em seu desenvolvimento,
culminando na identificação das atividades que compõem o processo de trabalho em
estudo.
Esse passo é de fundamental importância, pois é nele que se inicia o processo de
conhecimento acerca do que se faz. Tem o objetivo de possibilitar a visualização das
etapas por quem às executa, bem como a observação das normas que norteiam o
trabalho, de forma a abrir um espaço de reflexão no tocante ao fazer diário relacionado
com o processo organizacional que foi estabelecido como prioridade.

28

Secretaria Municipal de Finanças - SEFIN
Manual de Gestão de Processos Organizacionais - SEFIN
A maneira mais prática de se alcançar os objetivos desse passo é respondendo às
perguntas:
 Quais as etapas que você executa para dar conta de desenvolver o processo
priorizado?;
 Quais as normas que norteiam o processo priorizado?
Além disso, é nesse passo que se identificam as atividades e atividades de trabalho, por
meio do agrupamento das etapas levantadas.

7.3

Como fazer o levantamento?

7.3.1

Preparação

Para executar esse passo, o Multiplicador deverá reunir todos os colaboradores que
executam as etapas relacionadas ao processo organizacional priorizado, bem como
representantes de outras áreas ou órgãos que possam sofrer ou exercer influência sobre
tal processo, a partir de agora, denominados “Grupo de Trabalho” ou simplesmente “GT”.
As discussões do GT deverão ser orientadas tomando por base o Plano de Trabalho
desenvolvido na fase anterior.
Para condução da reunião, poderá ser utilizada a Técnica de Moderação por Cartelas
(Ferramentas do Manual).
Vale ressaltar que o Levantamento das Etapas tem duração de,
normalmente, 3 (três) encontros, a depender da complexidade
do processo a ser trabalhado.
Portanto, é importante lembrar que se deve ter flexibilidade
quanto ao agendamento das reuniões, uma vez que sempre há
a possibilidade de se aumentar ou diminuir o número de
encontros.

7.3.2

Levantamento das Etapas

A ferramenta de apoio sugerida para auxiliar o Levantamento das Etapas é a Técnica de
Moderação por Cartelas (Ferramentas do Manual).
Técnica de Moderação por Cartelas: é uma metodologia de
trabalho que tem o objetivo de facilitar os processos grupais, com
base na construção conjunta do conhecimento.

Secretaria Municipal de Finanças - SEFIN

29
Manual de Gestão de Processos Organizacionais - SEFIN
O trabalho de levantamento deve ser orientado pela seguinte questão básica:
 Quais são as etapas executadas para dar conta de desenvolver o processo
priorizado?
Utilizando o exemplo do capítulo 02, a pergunta seria:
 Quais são as etapas executadas para dar conta de desenvolver o processo de
“Licitação”?
Nesse passo, a correta descrição das etapas é a chave para o melhor entendimento da
realidade do processo em estudo, o que envolve dois elementos básicos: a precisão e a
concisão dos registros das etapas.
Ser preciso no registro significa identificar com clareza e exatidão a etapa, considerando
o que é executado e produzido.
Ser conciso no registro significa alcançar um grau de síntese necessário ao mapeamento
rápido e simplificado das etapas, sem prejuízo do entendimento do contexto.
Dessa forma, há que se observar que verbos como CONTROLAR, ADMINISTRAR,
GERENCIAR e TRATAR retratam ações genéricas. Via de regra, expressam ações que
podem ser divididas em atividades menores, como no exemplo a seguir:
 Controlar pedido de aquisição de material de consumo - pode ser um agrupamento
das seguintes etapas:
1 - Verificar a existência de pedidos de aquisição
2 - Registrar inconsistência do pedido em caso de conter algum material que
não é de consumo
3 - Notificar ao solicitante a ocorrência de inconsistência
4 - Submeter pedidos aos critérios de priorização
5 - Registrar o envio do pedido ao Departamento de Compras
É recomendável evitar a utilização de verbos que
denotam ações muito genéricas.
Outro aspecto importante a observar, quando do registro das etapas, está relacionado aos
verbos ENVIAR e RECEBER. Esses são especialmente perigosos, pois eles denotam
FLUXO.
Ocorre que fluxo é algo que aparece no desenho do encadeamento das atividades.

30

Secretaria Municipal de Finanças - SEFIN
Manual de Gestão de Processos Organizacionais - SEFIN
Registrar etapas que denotam fluxo é, então, inócuo e contribui para expressivo aumento
na lista de etapas que requerem análise. Logo, recomenda-se evitar o uso de tais verbos
no registro das etapas, substituindo-se o verbo por um outro que denote ação geradora de
produto/serviço.
Sabendo-se que toda etapa deve ser geradora de produto/serviço, ou seja, que a ação
humana nela embutida deve agregar valor à medida que é realizada, uma forma de
confirmar se uma frase formulada representa realmente uma etapa e não um fluxo é
pensar sobre que produto/serviço ela gera/produz.
Dessa forma, verbos do tipo enviar, receber e visualizar são ações humanas, mas não se
constituem em atividades dentro de um processo de trabalho, pois não geram
produtos/serviços tangíveis.
Assim, uma frase do tipo “receber formulário de dados cadastrais de fornecedor”, que
denota fluxo de informação, poderia ser substituída por “registrar dados cadastrais de
fornecedor”, por exemplo.
Considerando esses apontamentos, o registro das etapas deve observar o seguinte:
 frase escrita com verbo no infinitivo + complemento, por exemplo:
 especificar produto a ser adquirido
 registrar planilha financeira
 elaborar edital de licitação
O verbo corresponde à ação que é desenvolvida dentro do
processo em estudo. A frase completa é a etapa.
 usar frases auto-explicativas
 evitar palavras isoladas
O produto desta fase do trabalho é uma relação contendo as etapas desenvolvidas dentro
do processo priorizado, sem, necessariamente, ordená-las em uma seqüência lógica, pois
a intenção neste momento é efetuar um brainstorm que possibilite o despertar do
processo criativo do grupo de trabalho. Tem por objetivo exercitar a capacidade de
identificação de cada uma das etapas, sem delimitar seu campo de reflexão com
preocupações do tipo: qual etapa é feita antes? qual etapa vem depois?
Então, para um processo de “Licitação”, poder-se-ia ter, por exemplo, a seguinte relação
de etapas:

Secretaria Municipal de Finanças - SEFIN

31
Manual de Gestão de Processos Organizacionais - SEFIN
Exemplo:
RELAÇÃO DAS ETAPAS IDENTIFICADAS
cadastrar dados, relação de bens e/ ou serviços necessários

numerar o edital

analisar dados solicitados quanto à especificação

inserir no Edital e Contrato as devidas cláusulas

verificar se há disponibilidade de recursos ou previsão

anexar relação de bens e ou serviços

enviar dados para orçamentação

enviar para análise jurídica

despachar para aprovação da Seção Administrativa

analisar parecer jurídico

analisar relação de bens e ou serviços orçada

realizar as devidas correções, se for o caso

comparar valor orçado com limites de valores das
modalidades

despachar com o Ordenador de Despesas

identificar a modalidade enquadrada na Lei 8.666

verificar a minuta do edital e contrato

definir a modalidade do certame

analisar a legalidade das cláusulas

receber requisição com orçamento prévio

emitir parecer jurídico com correções, se for o caso

verificar se o valor orçado se está de acordo com o praticado
no mercado

despachar parecer para seção de compras

despachar com o Ordenador de Despesas

conferir dados do Edital

despachar para a seção de compras para confecção do edital

implantar no Sistema IPM dados do Edital

anexar o aviso da publicação de licitação ao processo de
licitação

aguardar publicação do aviso de licitação

publicar em jornais de grande circulação, se for o caso

iniciar a sessão de habilitação

cadastrar os recurso, se for o caso

analisar as habilitações e propostas do certame

analisar o recurso com amparo na Lei 8.666

recusar documentos entregues fora do prazo

emitir parecer

dar visto nos documentos de habilitação

responder parecer para licitante inabilitado

consultar na IPM/Tributação situação do licitante

responder parecer para demais licitantes

conferir a situação na IPM

anexar parecer ao processo de licitação

conferir as demais exigências previstas no Edital

incluir o licitante na fase de julgamento, se for o caso

inabilitar os licitantes, se for o caso

iniciar a sessão de julgamento das propostas

emitir Ata de Reunião de Habilitação

abrir os envelopes das propostas de preço

cadastrar recursos, se for o caso

verificar as especificações das propostas

emitir parecer sobre recurso, se for o caso

dar visto nas propostas de preço

Informar demais licitantes sobre recurso e decisão

confeccionar Ata de Julgamento das propostas

analisar Mapa de Adjudicação

confeccionar Mapa Comparativo de Preços

confeccionar Mapa de Homologação

realizar o desempate, se for o caso

despachar com Ordenador de Despesas

declarar o(s) vencedor(es) do certame

publicar no Diário os vencedores do Certame por item

despachar com Ordenador de Despesas

analisar Mapa de Homologação

analisar Mapa Comparativo de Preços

emitir Nota de Empenho

estabelecer quantidades e valores da aquisição

despachar com Ordenador de Despesas

confeccionar Mapa de Adjudicação para cada licitante

protocolar remessa da via da NE e Contrato para licitante

despachar com Ordenador de Despesas

protocolar remessa da via da NE par almoxarifado

receber requisição

anexar via da NE e Contrato, se for o caso, ao processo

emitir o Termo de Abertura do Certame

assinar Contrato, se for o caso

publicar o Termo e Abertura do Certame

registrar o Contrato e a garantia, se for o caso, na IPM



despachar processo para Seção de Suporte Documental

Observação: o exemplo acima é apresentado como resultado parcial de um levantamento das etapas do processo “Licitação”, pois, como dito
anteriormente, não é intenção do Manual esgotar o tema escolhido como exemplo, mesmo porque a complexidade do processo “Licitação” não se
permitiria pretender tal tarefa.

32

Secretaria Municipal de Finanças - SEFIN
Manual de Gestão de Processos Organizacionais - SEFIN

É importante lembrar que, a partir deste passo, podem
surgir ideias de melhoria e de transformação das
práticas e rotinas atuais, que deverão ser registradas
à parte, pois poderão ser utilizadas na etapa de
“Modelagem dos Processos”.

7.3.3

Agrupamento das Etapas

Consiste em agrupar as etapas levantadas em conjuntos de etapas que sejam similares,
de forma a possibilitar a identificação das atividades de trabalho que integram o processo
organizacional priorizado.
Caso se tenha um número reduzido de etapas, o passo de agrupamento poderá ser
realizada imediatamente após o levantamento das etapas e normas, ou seja, na mesma
reunião de trabalho. Em processos que contemplem uma grande quantidade de etapas ou
que suas etapas sejam consideradas muito complexas, aconselha-se tratar o
agrupamento em momento separado do levantamento.
Assim, a partir do resultado do Levantamento, o GT, orientado pelo Multiplicador, deve
buscar identificar as etapas que são de natureza semelhante, e que podem ser
entendidas como integrantes de um mesmo conjunto, que será denominado
subprocesso/atividade.

Cada conjunto de etapas representará um
subprocesso/atividade de trabalho.

À medida que as atividades forem validadas, o GT deverá identificar um título para cada
um deles, de forma a relacioná-los adequadamente com as etapas neles inseridas.
Após a identificação das atividades, o GT poderá então verificar como as etapas estão
encadeadas umas com as outras, de forma a colocá-las numa seqüência lógica de
acontecimento das etapas.
Uma vez agrupadas e seqüenciadas as etapas, tem-se a identificação das atividades de
trabalho, o que possibilitará a visualização da organicidade das atividades do órgão para
o desenvolvimento do processo organizacional priorizado.
Dessa forma, a relação de etapas, quando agrupadas, poderia ficar da seguinte forma:

Secretaria Municipal de Finanças - SEFIN

33
Manual de Gestão de Processos Organizacionais - SEFIN

1º CONJUNTO DE ETAPAS
ATIVIDADE REQUISIÇÃO
01 - Cadastrar dados, relação de bens e/ ou serviços necessitados
02 - Analisar dados solicitados quanto à especificação
03 - Verificar se há disponibilidade de recursos ou previsão
04 - Despachar dados para orçamentação
05 - Despachar para aprovação do Gestor Administrativo
2º CONJUNTO DE ETAPAS
ATIVIDADE MODALIDADE
01 - Analisar relação de bens e ou serviços orçada
02 - Comparar valor orçado com limites de valores das modalidades
03 - Identificar a modalidade enquadrada na Lei 8.666
04 - Definir a modalidade do certame
3º CONJUNTO DE ETAPAS
ATIVIDADE AUTORIZAÇÃO
01 - Analisar requisição com orçamento prévio
02 - Verificar se o valor orçado se está de acordo com o praticado no mercado
03 - Despachar com o Ordenador de Despesas
04 - Despachar para Seção de Compras para confecção do Edital
4º CONJUNTO DE ETAPAS
ATIVIDADE EDITAL
01 - Analisar requisição
02 - Emitir o Termo de Abertura do Certame
03 - Publicar o Termo de Abertura do Certame
04 - Numerar o Edital
05 - Inserir no Edital e Contrato, se for o caso, as devidas cláusulas
06 - Despachar para análise jurídica .
07 - Analisar parecer jurídico.
08 - Realizar as devidas correções, se for o caso
09 - Despachar com o Ordenador de Despesas
5º CONJUNTO DE ETAPAS
ATIVIDADE LEGALIDADE
01 - Verificar a minuta do edital e contrato.
02 - Analisar a legalidade das cláusulas.
03 - Emitir parecer jurídico com as devidas correções, se for o caso.
04 - Despachar parecer para seção de compras

34

Secretaria Municipal de Finanças - SEFIN
Manual de Gestão de Processos Organizacionais - SEFIN

6º CONJUNTO DE ETAPAS
ATIVIDADE DIVULGAÇÃO
01 - Conferir dados do Edital
02 - Implantar no Sistema IPM/COMPRAS dados do Edital
03 - Aguardar publicação do aviso de licitação
04 - Anexar o aviso de licitação publicação ao processo de licitação
05 - Publicar em jornais de grande circulação, se for o caso
7ª CONJUNTO DE ETAPAS
ATIVIDADE HABILITAÇÃO
01 - Iniciar a sessão de habilitação
02 - Analisar as habilitações e propostas do certame, na data, hora e local previstos
03 - Não receber documentos entregues fora do prazo
04 - Dar visto nos documentos de habilitação
05 - Consultar na IPM/Tributação situação do licitante
06 - Conferir a situação na IPM
07 - Conferir as demais exigências previstas no Edital
08 - Inabilitar os licitantes , se for o caso
09 - Emitir Ata de Reunião de Habilitação
10 - Cadastrar recursos, se for o caso
11 - Emitir parecer sobre recurso, se for o caso
8º CONJUNTO DE ETAPAS
ATIVIDADE RECURSOS ADMINISTRATIVOS
01 - Cadastrar os recursos, se for o caso
02 - Analisar o recurso com amparo na Lei 8.666.
03 - Emitir parecer
04 - Despachar parecer para licitante inabilitado
05 - Despachar parecer para demais licitantes
06 - Anexar parecer ao processo de licitação
07 - Incluir o licitante na fase de julgamento, se for caso
9º CONJUNTO DE ETAPAS
ATIVIDADE JULGAMENTO
01 - Iniciar da sessão de julgamento das propostas
02 - Abrir os envelopes das propostas de preço
03 - Verificar as especificações das propostas
04 - Dar visto nas propostas de preço
05 - Confeccionar Ata de Julgamento das propostas
06 – Confeccionar Mapa comparativo de preços
07 – Realizar o desempate, se for o caso
08 - Declarar o(s) vencedor(es) do certame
09 - Despachar com Ordenador de Despesas

Secretaria Municipal de Finanças - SEFIN

35
Manual de Gestão de Processos Organizacionais - SEFIN

10º CONJUNTO DE ETAPAS
ATIVIDADE ADJUDICAÇÃO
01 - Analisar Mapa Comparativo de Preços
02 - Estabelecer quantidades e valores da aquisição
03 - Confeccionar Mapa de Adjudicação para cada licitante
04 - Despachar com Ordenador de Despesas
11º CONJUNTO DE ETAPAS
ATIVIDADE HOMOLOGAÇÃO
01 - Analisar Mapa de Adjudicação
02 - Confeccionar Mapa de Homologação
03 - Despachar com Ordenador de Despesas
04 - Publicar em Boletim Interno os vencedores do Certame por item
12º CONJUNTO DE ETAPAS
ATIVIDADE EMPENHO
01 - Analisar Mapa de Homologação
02 - Emitir Nota de Empenho
03 - Despachar com Ordenador de Despesas
04 - Despachar Via da NE e Contrato para licitante
05 - Despachar Via da NE almoxarifado
06 - Despachar Via da NE e Contrato, se for o caso, para processo
07 - Assinar Contrato, se for o caso
08 - Registrar o Contrato e da garantia, se for o caso, na IPM,
07 - Despachar processo para Seção de Suporte Documental

1. NE: Nota de empenho
2. IPM: Sistema de Gestão Administrativa da Prefeitura

7.3.4

Levantamento das Normas

A identificação das normas que norteiam o processo de trabalho priorizado poderá ser
feita simultaneamente ao Levantamento das Etapas, ou, poder-se-á destinar tempo
específico para sua realização. Essa decisão será tomada levando-se em consideração o
grau de interferência da norma sobre o processo e a disponibilidade imediata dos
envolvidos.
O Grupo de Trabalho deverá definir quem são as pessoas que irão desempenhar tal
tarefa. Devem participar pessoas que possuam conhecimento dos processos de trabalho,
das normas e da legislação que rege a Secretaria.
Para tanto, sugere-se que sejam convidadas pessoas das áreas de informática, recursos
humanos, jurídica, financeira, controle interno e de outras áreas pertinentes.
Informações a serem observadas para a identificação de normas:

36

Secretaria Municipal de Finanças - SEFIN
Manual de Gestão de Processos Organizacionais - SEFIN
 Legislação vigente e normas infra-legais utilizadas para a execução do trabalho
(Lei, Decreto, Resolução, Portaria, Norma de Serviço, outros);
 Número do instrumento normativo;
 Ano da publicação;
 Esfera de criação (federal, estadual, municipal, interna);
 Sumário resumido do conteúdo;
 Indicação do grau de influência da norma no desenvolvimento do processo (alto,
médio ou baixo). A medição da influência será apreciada pelo próprio GT que
poderá verificar dentre outros aspectos: nível de emperramento do processo;
norma aplicada em várias partes do processo; interpretações variadas da norma,
outros.
Considerando-se esses dados, para o exemplo de “Licitação”, o produto do Levantamento
de Normas poderia ser o seguinte:
Norma/
Ano
Lei 8.666/93

Lei 10.520/02

Lei 123/06

Lei 15.608/07

Lei 988/09

Esfera de
Criação
Federal

Federal

Federal

Estadual

Municipal

Ementa

Grau de Impacto
no Processo

Estabelece normas gerais sobre licitações e contratos
administrativos pertinentes a obras, serviços (inclusive de
publicidade), compras, alienações e locações no âmbito dos
Poderes da União, dos Estados, do Distrito Federal e dos
Municípios.

ALTO

Institui, no âmbito da União, Estados, Distrito Federal e
Municípios, nos termos do art. 37, inciso XXI, da
Constituição Federal, modalidade de licitação denominada
pregão, para aquisição de bens e serviços comuns, e dá
outras providências.

ALTO

Institui o Estatuto Nacional da Microempresa e da Empresa
os
de Pequeno Porte; altera dispositivos das Leis n 8.212 e
8.213, ambas de 24 de julho de 1991, da Consolidação das
Leis do Trabalho – CLT, aprovada pelo Decreto-Lei nº 5.452,
de 1º de maio de 1943, da Lei nº 10.189, de 14 de fevereiro
de 2001, da Lei Complementar nº 63, de 11 de janeiro de
1990.

MÉDIO

Estabelece normas sobre licitações, contratos
administrativos e convênios no âmbito dos Poderes do
Estado do Paraná.

BAIXO

Dispõe sobre procedimentos de licitação, dispensa,
inexigibilidade e ajustes de qualquer natureza, no âmbito dos
Poderes do Município de Pinhais.

ALTO

Decreto 198/02

Municipal

Regulamenta o Sistema de Registro de Preços, previsto no
Artigo 15 da Lei nº 8.666/93.

BAIXO

Decreto 495/07

Municipal

Altera o art. 3º do Decreto Municipal nº 198 de 21 de março
de 2002 que regulamenta o Sistema de Registro de Preços.

BAIXO

Decreto 497/07

Municipal

Aprova o Regulamento do Sistema Único de Cadastro de
Fornecedores do Município de Pinhais.

BAIXO

Secretaria Municipal de Finanças - SEFIN

37
Manual de Gestão de Processos Organizacionais - SEFIN
Alguns casos pedem a realização de uma pesquisa mais aprofundada quanto à
identificação das normas. Nada impede de se agregar mais itens de análise, a depender
do interesse do órgão. Tal pesquisa servirá de subsídio para tomada de decisão por parte
dos gestores do órgão, principalmente no que tange à necessidade de definição de novos
procedimentos/normas.
Abaixo, estão destacadas algumas dificuldades bastante comuns que podem surgir
durante o processo de simplificação e algumas maneiras de superá-las.

Dificuldades
- Não saber expressar o que sabe/o que faz;
- Falta de clareza acerca das atividades que desenvolve;
- Medo da mudança;
- Medo de perder espaço / poder;
- Insegurança / instabilidade / incerteza;
- Falta de confiança no resultado desse trabalho;
- Falta de compromisso com o trabalho;
- Falta de identificação com as atividades que desenvolve;
- Timidez.

Como Superá-las
- Estabelecer relações de confiança com o grupo;
- Favorecer abertura de espaço emocional, reforçando, sempre, a importância da participação de cada um e o valor
do trabalho que executa;
- Escutar o outro, dando atenção a cada comentário/sugestão;
- Legitimar o outro, ressaltando o valor do que cada um expressar, citando o nome da pessoa que apresentar uma
boa ideia;
- Valorizar as diferenças;
- Combater o dominare (assenhorar-se do outro), evitando postura de domínio sobre o grupo e a condução das ideias
deste;
- Evitar postura arrogante;
- Agir com ética;
- Buscar a simplicidade;
- Respeitar o grupo.

38

Secretaria Municipal de Finanças - SEFIN
Manual de Gestão de Processos Organizacionais - SEFIN
7.4

Conclusão desse Passo

O resultado desta etapa será um documento com as seguintes informações:
 relação das atividades com as respectivas etapas identificadas, agrupadas e
seqüenciadas;
 relação das normas aplicáveis ao processo de trabalho;
 sugestões de melhoria identificadas durante a etapa.
Esses resultados servirão de subsídio para o próximo passo que é o de Identificação
dos Elementos do Processo.

Secretaria Municipal de Finanças - SEFIN

39
Manual de Gestão de Processos Organizacionais - SEFIN

8

IDENTIFICAÇÃO DOS ELEMENTOS DO

PROCESSO

Planejamento

Pré-requisitos
da Gestão de
Processos

Elaboração do
Plano de
Trabalho

Mapeamento

Levantamento
das Etapas e
Normas

Identificação dos
Elementos do
Processo

Desenho dos
Fluxogramas
Atuais

Monitoramento
e Avaliação

Monitoramento
e Avaliação

Árvore de
Soluções

Modelagem do
Processo

Sistema de
Medição de
Desempenho

Redesenho

Redesenho

Gestão de Processos Organizacionais

Proposta de
Simplificação

Implementação
do Novo
Processo

Mapeamento

Painel de Bordo
- Formulário: Identificação dos elementos do processo
- Resultados: Identificação dos elementos essenciais das atividades de trabalho

40

Secretaria Municipal de Finanças - SEFIN

Fim
Manual de Gestão de Processos Organizacionais - SEFIN
8.1

Macro Visão desse Passo

ENTRADAS

PROCESSOS

SAÍDAS

Identificar entradas,
fornecedores,
saídas e clientes
das atividades.

- S1-IEP: Formulário de
Preencher
Formulário de
Identificação dos
Elementos.

- E1-IEP: Atividades
identificados, com suas
etapas/atividades agrupadas e
ordenadas (S1-LEN).

Validar
informações com
o GT.

Identificação dos Elementos do
Processo preenchidos (E1-DFA,
E1-MDP).
- S2-IEP: Relação das
sugestões de melhoria
identificadas durante a etapa
(E3-ARS).

Fim

Legenda:
1. Enº: entrada, número da entrada;
2. IEP: Identificação dos Elementos do Processo;
3. LEN: Levantamento das etapas e Normas;
4. DFA: Desenho dos Fluxogramas Atuais;
5. ARS: Árvore de soluções;
6. Snº: saída, número da saída.

8.2

O que é a identificação dos elementos do processo?

Esta etapa consiste na identificação e na visualização dos 4 (quatro) elementos
essenciais dos processos de trabalho (fornecedor, entrada, saída e cliente/usuário) que
são encadeados seqüencialmente como mostra a figura que segue.

Fornecedor

Entrada

Processo

Saída

Cidadão /
Usuário

Secretaria Municipal de Finanças - SEFIN

41
Manual de Gestão de Processos Organizacionais - SEFIN
Para melhor compreensão, pode-se dizer que:
1. Fornecedor

É a pessoa/área/instrumento de trabalho, que envia/fornece/disponibiliza o insumo
necessário para a realização de determinada etapa PROCESSOS

2. Entrada/Insumos

É a informação/documento/material necessário para que se desenvolva a etapa,
sem o qual não é possível realizá-la

3. Saída/Produto

É a informação/documento/material produzido pelo executor da etapa. É o
resultado do trabalho

4. Cidadão/Usuário

É a pessoa/área/instrumento de trabalho a quem se destina o resultado do
trabalho. Aquele (aquilo) que receberá o que foi gerado pelo executor da etapa

8.3

Como fazer a identificação dos elementos do processo?

8.3.1

Preparação

Para realizar esse passo, é necessária a participação de todos os colaboradores, com a
respectiva orientação do Multiplicador, em reunião de trabalho que poderá ser organizada
com o uso da Técnica de Moderação por Cartelas ou Visualização Móvel (Ferramentas do
Manual). Ressalta-se a necessidade de disponibilizar para todos os participantes uma
lista com todas as atividades identificadas no passo anterior.
O foco desse passo é a identificação dos elementos do processo (fornecedores,
entradas/insumos, saídas/produtos e clientes/usuários) que possibilitará posteriormente,
ao seu executor, enxergar as inter-relações que são estabelecidas entre a sua atuação e
a de outros agentes organizacionais (internos e/ou externos).
O Grupo de Trabalho poderá identificar os elementos com a simples observação das
perguntas abaixo para cada etapa da atividade.
Pergunta explicativa

Elementos do
Processo

Quem envia essas informações, recursos e/ou materiais para a execução da etapa?
Quem é o fornecedor dos insumos? “De onde vem?”

Fornecedor

O que é preciso para executar a etapa? Quais as informações, recursos e/ou
materiais que são insumos para a etapa? O que entra para que seja processado? “O
que vem?”

Entrada/Insumo

O que é produzido na etapa? Qual é o resultado da execução da etapa? O que é
gerado? “O que sai?”

Saída/ Produto

A quem se destina o resultado da etapa? Quem recebe o produto gerado? “Para
onde vai?”

Cidadão/Usuário

42

Secretaria Municipal de Finanças - SEFIN
Manual de Gestão de Processos Organizacionais - SEFIN
Esta é uma oportunidade de se rever o levantamento feito anteriormente, de forma a
melhorar, alterar, complementar ou reduzir as frases utilizadas para descrever as etapas
do processo. Esse detalhamento possibilitará enxergar as diversas interfaces entre as
atividades, as áreas do órgão, outros processos ou agentes externos.

Lembre-se: o importante neste trabalho é ter a clareza de
que este é um processo de construção conjunta do
conhecimento acerca do fazer, e que tudo o que for
construído em equipe estará sempre aberto a novas
formulações, quando necessário.

8.3.2

Desenvolvimento

Para facilitar o trabalho, recomendamos que a identificação dos elementos do processo
seja feita por meio do - Formulário de Identificação dos Elementos do Processo
(Formulários do Manual).

Formulário de Identificação dos Elementos do Processo:
modelo de formulário, em formato de tabela, que contém os
campos para preenchimento das informações sobre os
elementos essenciais do processo.

O resultado do trabalho do Multiplicador deverá ser validado com GT, em reunião que
deverá ser oportunamente agendada.
Utilizando a atividade “Requisição de Produto/Serviço”, o preenchimento do “Formulário
de Identificação dos Elementos do Processo” poderia ficar da seguinte forma:

Secretaria Municipal de Finanças - SEFIN

43
Manual de Gestão de Processos Organizacionais - SEFIN

Formulário de Identificação dos Elementos do Processo
ATIVIDADE: REQUISIÇÃO DE PRODUTO/SERVIÇO
Etapas:
01 - Cadastrar dados da relação de bens e/ou serviços necessitados
02 - Analisar dados solicitados quanto à especificação
03 - Verificar se há disponibilidade de recursos ou previsão
04 - Analisar, aprovar e encaminhar para a Comissão de Licitação
FORNECEDOR
De onde vem?

ENTRADA/INSUMO
O que vem?

PROCESSO
O que você faz
com isso? (nº
da frase)

PRODUTO
O que vai?

CLIENTE/
USUÁRIO
Para onde vai?

Área solicitante

E1 – formulário de “Solicitação
de Bens e Serviços”
preenchido.

1

S1 – recibo de Solicitação
de bens/serviço gerado

Área solicitante

Formulário de
“Solicitação de
Bens e Serviços”

E2 – bens e serviços
solicitados

2

S2 – bens e serviços
especificados
detalhadamente.

Orçamentação

Técnico
Administrativo

E3 – bens e serviços
solicitados especificados
detalhadamente planilha de
recursos financeiros.

3

S3 - dotação orçamentária
de cada bem/serviço
solicitado.

Orçamentação

Orçamentação

E4 – bens e serviços
especificados detalhadamente
e dotação orçamentária de
cada bem/serviço solicitado

4

S4 – pedido de abertura de
licitação com especificação
e dotação de cada
bem/serviço

Comissão de
Licitação

Uma vez identificados “De onde vem?”, “O que vem?”, “O que sai?” e “Para onde
vai?”, começará a se ter um pouco mais de clareza acerca das diversas possibilidades de
interações/interfaces dos processos.
Pode acontecer de se identificar, para uma etapa, várias entradas - “O que vem?” – e
vários fornecedores - “De onde vem?”. O mesmo pode acontecer com os elementos
produto/saída - “O que sai?” – e cliente/usuário - “Para onde vai?”. Nessa ocasião, fazse necessário ter o cuidado de se identificar (numericamente) as “entradas” e “saídas”
com relação à etapa analisada, na tentativa de garantir o entendimento em leituras
posteriores.
Ao se analisar o conjunto de etapas, pode ocorrer de se identificar que uma etapa
depende de uma entrada - “O que vem?” – advinda de outra atividade, ou que a saída
de uma atividade - “O que sai?” – é destinada, também, a outra atividade.
É nesse passo que se identifica onde, quando e como os processos, subprocessos e as
atividades interagem, quais são as suas interfaces existentes.

44

Secretaria Municipal de Finanças - SEFIN
Manual de Gestão de Processos Organizacionais - SEFIN
8.4

Conclusão desse Passo

A conclusão desse passo dar-se-á com a validação, pelo GT, dos Formulários de
Identificação dos Elementos do Processo.
Ao final da execução desse passo, deve-se cuidar para que as informações que foram
anotadas manualmente no Formulário sejam digitadas e documentadas, para que possam
ser divulgadas e utilizadas no próximo passo – o de Desenho dos Fluxogramas Atuais.

Secretaria Municipal de Finanças - SEFIN

45
Manual de Gestão de Processos Organizacionais - SEFIN

9

DESENHO DOS FLUXOGRAMAS ATUAIS

Planejamento

Pré-requisitos
da Gestão de
Processos

Elaboração do
Plano de
Trabalho

Mapeamento

Levantamento
das Etapas e
Normas

Identificação dos
Elementos do
Processo

Desenho dos
Fluxogramas
Atuais

Monitoramento
e Avaliação

Monitoramento
e Avaliação

Árvore de
Soluções

Modelagem do
Processo

Sistema de
Medição de
Desempenho

Redesenho

Redesenho

Gestão de Processos Organizacionais

Proposta de
Simplificação

Implementação
do Novo
Processo

Painel de Bordo
- Ferramenta: Fluxograma
- Resultado: Representação gráfica dos processos de trabalho

46

Secretaria Municipal de Finanças - SEFIN

Mapeamento

Fim
Manual de Gestão de Processos Organizacionais - SEFIN
9.1

Macro Visão desse Passo

ENTRADAS

PROCESSOS
Seqüenciar
as atividades

SAÍDAS

Identificar os
atores
- S1-DFA: Fluxogramas atuais

- E1-DFA: Formulário de
Identificação dos Elementos de

Desenhar um
fluxograma para
cada atividade

desenhados (E3-ARS e E2MDP).

Interação dos Processos

- S2-DFA: Relação das

preenchidos (S1-LEN).

sugestões de melhoria
Validar os
desenhos com o
GT

identificadas durante o passo
(E3-ARS).

Fim

Legenda:
1. Enº: entrada, número;
2. DFA: Desenho dos Fluxogramas Atuais;
3. IEP: Identificação dos Elementos do Processo;
4. ARS: Árvore de Soluções;
5. MDP: Modelagem do Processo;
6. Snº: saída, número.

9.2

O que é fluxograma?

Um fluxograma é um desenho gráfico feito com símbolos padronizados, que mostra a
seqüência lógica das etapas de realização de um processo de trabalho.
Além de permitir a interpretação conjunta do processo, apresenta as seguintes vantagens:
 Visão integrada do processo de trabalho;
 Visualização de detalhes críticos do processo de trabalho;
 Identificação do fluxo do processo de trabalho, bem como das interações entre as
atividades;
 Identificação dos potenciais pontos de controle;

Secretaria Municipal de Finanças - SEFIN

47
Manual de Gestão de Processos Organizacionais - SEFIN
 Identificação das oportunidades de melhoria.

9.3

Como desenhar os fluxogramas?

De posse dos Formulários de Identificação dos Elementos do Processo, que foram
construídos para todas as atividades, o Multiplicador, em conjunto com GT, deverá
observar, se há uma seqüência entre as atividades identificadas. Caso haja, deverão ser
colocados em ordem de forma a permitir uma visão global de todo o processo a ser
trabalhado.
É importante ressaltar que será desenhado um
fluxograma para cada atividade de trabalho
identificado, de forma a permitir uma visão global de
todo o processo a ser trabalhado.

9.3.1

Seqüenciamento dos Processos

Procede-se a análise da seqüência entre as atividades de forma que se visualize a ordem
do processo como um todo.
9.3.2

Identificação dos atores

Deve ainda ser identificado quem é o ator responsável pela etapa, podendo ser
representado, dentre outros, por:
 um setor do próprio órgão (diretoria de administração, coordenação de informática;
serviço de capacitação institucional);
 uma outra organização (órgão externo);
 um grupo de pessoas (equipe técnica, equipe de apoio);
 uma função exercida por um grupo de pessoas (agentes de saúde, analistas
judiciários);
 nome de uma profissão (gestor, médico, promotor, engenheiro);
 um sistema de informação (sistema de contabilidade, sistema financeiro, sistema
de cadastro de fornecedores - SICAF);
 outra atividade de trabalho.

48

Secretaria Municipal de Finanças - SEFIN
Manual de Gestão de Processos Organizacionais - SEFIN
Lembre-se de que: Todas as informações contidas nos
Formulários de Identificação dos Elementos do Processo
são importantes, nenhuma delas pode ser desprezada.

9.3.3

Desenho do Fluxograma

Existe uma infinidade de modelos que podem ser utilizados para o desenho dos
fluxogramas do processo de trabalho, e nada impede o uso de outro modelo de melhor
entendimento e de mais fácil aplicação.
Para efeito deste Manual, foi escolhido um modelo simplificado que possibilita um rápido
entendimento de seus elementos constitutivos, bem como sua utilização de ferramenta de
uso comum e de fácil manuseio.
O desenho inicial dos fluxogramas poderá ser feito, em um primeiro momento, pelo
Multiplicador, para só então, apresentar ao GT, que validará o desenho, revisando-o, a
partir da verificação da coerência com o processo desenvolvido no dia a dia.
Para o desenho, será utilizado o software SE SUITE, pois tal ferramenta possui formas e
objetos que facilitam a construção dos fluxos.
Desse modo, tomando por base a atividade “Requisição”, utilizado como exemplo,
teríamos o seguinte fluxograma:

REQUISIÇÃO DE PRODUTOS/SERVIÇOS

Área
Solicitante

Técnico
Administrativo

Orçamentação

Gestor
Administrativo

Preencher
formulários de
“Solicitação de
bens e serviços

Guardar Recibo de
Solicitação de
bens/serviços

Cadastrar dados da
relação de bens e/ou
serviços necessários

Analisar dados
solicitados quanto à
especificação

Verifica se há
disponibilidade de
recursos ou previsão

Analise, aprova e
encaminha para
Comissão de Licitação

Secretaria Municipal de Finanças - SEFIN

49
Manual de Gestão de Processos Organizacionais - SEFIN
Sendo que:
1. atores: representados pelos bonecos na cor laranja, à esquerda do
desenho;
2. atividades: representadas pelas caixas dispostas na respectiva linha de
cada ator;
3. seqüência das ações: representada pelas setas, que indicam o fluxo das
ações.
Feitos os desenhos de todos os fluxogramas, o Multiplicador deverá reunir com o GT,
para a validação do resultado. Caso sejam muitos fluxogramas, o Multiplicador e o GT
podem se dividir em subgrupos de trabalho e distribuir os desenhos entre si, para otimizar
o tempo.
Após a validação, o Multiplicador, procederá à correção dos fluxogramas, conforme as
sugestões/observações dadas.
Todo o histórico deve ser guardado. Não se deve
descartar as versões anteriores até o final do
processo.

9.4

Conclusão desse Passo

A conclusão desse passo dar-se-á com a validação do desenho dos fluxogramas feita
pela o Multiplicador, suas respectivas correções e a divulgação dos resultados.
O Desenho dos Fluxogramas Atuais é o último passo da Fase de Mapeamento dos
Processos de Trabalho. Finalizada esta fase, o Multiplicador começará a preparação da
próxima fase - a de Monitoramento e Avaliação dos Processos de Trabalho, que se
inicia com a Árvore de Soluções.

50

Secretaria Municipal de Finanças - SEFIN
Manual de Gestão de Processos Organizacionais - SEFIN

10 ÁRVORE DE SOLUÇÕES

Planejamento

Pré-requisitos
da Gestão de
Processos

Elaboração do
Plano de
Trabalho

Mapeamento

Levantamento
das Etapas e
Normas

Identificação dos
Elementos do
Processo

Desenho dos
Fluxogramas
Atuais

Monitoramento
e Avaliação

Monitoramento
e Avaliação

Árvore de
Soluções

Modelagem do
Processo

Sistema de
Medição de
Desempenho

Redesenho

Redesenho

Gestão de Processos Organizacionais

Proposta de
Simplificação

Implementação
do Novo
Processo

Mapeamento

Fim

Painel de Bordo
- Ferramenta: Técnica de Moderação por Cartelas
- Formulário: Cronograma de Encaminhamentos
- Resultado: Cronograma de ações para soluções de problemas

Secretaria Municipal de Finanças - SEFIN

51
Manual de Gestão de Processos Organizacionais - SEFIN
10.1 Macro Visão desse Passo

ENTRADAS

PROCESSOS

Identificar os
Problemas

SAÍDAS

Fazer Análise de
Causa e Efeito

- E1-ARS: Relação das normas
legais aplicáveis ao processo de
trabalho (S2-LEN).
- E2-ARS: relação das
sugestões de melhoria

Detalhar as
Causas dos
problemas, se
for o caso

identificadas (S3-LEN, S2-IEP,
S2-DFA);
- E3-ARS: Fluxogramas atuais

- S1-ARS: Cronograma de
Encaminhamentos (S2-MDP).

Fazer Análise e
Priorização de
Solução

desenhados (S1-DFA).
Fim

Legenda:
1. Enº: Entrada, número da entrada;
2. ARS: Árvore de Soluções;
3. LEN: Levantamento das etapas e Normas
4. IEP: Identificação dos Elementos do Processo
5. DFA: Desenho dos Fluxogramas Atuais;
6. Snº: Saída, número da saída.

10.2 O que é a árvore de soluções?
A Árvore de Soluções consiste na identificação dos principais problemas que afetam um
determinado processo de trabalho, com o respectivo encaminhamento para sua solução.
Este passo inicia a 3ª Etapa da Gestão de Processos, que é a Fase de Monitoramento e
Avaliação dos Processos.

10.3 Como fazer a árvore de soluções?
Para o desenvolvimento desse passo, propõe-se a realização das seguintes atividades:
-

52

Identificação dos problemas;

Secretaria Municipal de Finanças - SEFIN
Manual de Gestão de Processos Organizacionais - SEFIN
-

Análise de causa e efeito;
Detalhamento das causas dos Problemas; e
Análise e Priorização de Solução.

Nesse passo, recomenda-se o uso da Técnica de Moderação por Cartelas, de forma a
facilitar as discussões do Grupo de Trabalho para a realização de todas as atividades
descritas acima.
Como subsídio para realização desse passo, deverão ser utilizados os registros das
contribuições dadas ao longo dos passos anteriores, são eles:
 registros das sugestões de melhoria dadas no decorrer de todos os passos;
 levantamento das normas que norteiam o desenvolvimento do processo em
análise;
 desenho dos fluxogramas atuais.
10.3.1 Identificação do Problema:
O Multiplicador, em conjunto com os colaboradores, identificará os problemas que afetam
o processo de trabalho, a partir do questionamento:
 Qual o problema encontrado no dia a dia, na execução do processo de
trabalho em estudo?
Para isso, sugere-se a utilização da Técnica de Moderação por Cartelas (Ferramentas
do Manual).
EXEMPLO:
Utilizando o processo priorizado no Manual:
 Qual o problema encontrado no dia a dia, na execução do processo de
LICITAÇÃO?
Nesse momento, pode-se optar por fazer as perguntas direcionadas as atividades de
trabalho, uma vez que, utilizando a decomposição, pode-se facilitar a análise.
Assim, a pergunta poderia ser:
 Qual o problema encontrado no dia a dia, na execução da atividade
“Requisição”?
O Multiplicador deverá registrar todos os problemas e, junto com os colaboradores,
analisar o significado de cada um deles, agrupando-os conforme a similaridade do

Secretaria Municipal de Finanças - SEFIN

53
Manual de Gestão de Processos Organizacionais - SEFIN
conteúdo. Pode ser que se observem problemas repetidos e, portanto, deverão
permanecer apenas aqueles que o GT julgar pertinente. Podem ainda aparecer
problemas dúbios ou que necessitem de mais esclarecimentos. Neste caso, o
Multiplicador poderá proceder aos seguintes questionamentos:
 O que você entende sobre isso?
 O que você está querendo dizer é ...?
 Veja se eu entendi bem!
 Qual a melhor forma de expressarmos tal ideia?
10.3.2 Análise de Causa e Efeito
Todo problema deve ser entendido como sendo o efeito de uma ou várias causas
geradoras, portanto, solucionar problemas é atuar nas suas respectivas causas e não
nele diretamente.
Então, após a identificação dos problemas deve-se analisá-los de forma a compreender
corretamente se são efeitos (problema) ou se são causas geradoras.
Para tanto, pode-se lançar ao GT a seguinte pergunta de esclarecimento:
 Este é o problema ou é algo que vem antes dele ele acontecer?
Conforme o GT for construindo a compreensão acerca dos problemas expostos, pode-se
optar por organizá-los de maneira que se separem os problemas (efeitos), das suas
respectivas causas, permitindo, desta maneira, a visualização da cadeia de causas que
gera um determinado problema.
É fundamental também que sejam registrados os
pontos fortes do processo de trabalho, para valorizar
e manter o que há de bom.

10.3.3 Detalhamento das causas dos problemas
Depois de identificados, validados e organizados os problemas e suas respectivas
causas, pode ocorrer a necessidade de explorar em maior detalhe algum problema que
ficou com nenhuma ou poucas causas identificadas. Para tanto, pode-se lançar algumas
perguntas como:
 O que provoca esse problema? Qual é causa de sua ocorrência?

54

Secretaria Municipal de Finanças - SEFIN
Manual de Gestão de Processos Organizacionais - SEFIN
10.3.4 Análise e Priorização de Solução
Identificadas e validadas as causas dos problemas, repete-se o processo de discussão
dos colaboradores, em conjunto com o Multiplicador para descobrir possíveis soluções.
Para tanto, pode-se perguntar, por exemplo:
 O que pode ser feito para eliminar a causa do problema? O que pode ser feito
para minimizar o problema de imediato?
Observe que as soluções estão diretamente relacionadas com as causas do problema.
Portanto, a partir da solução das causas, conseqüentemente, estar-se-á atuando no
próprio problema.
Na solução de problemas, a tendência é focar nos
problemas e não se vislumbrar soluções. É
necessário que o Facilitador estimule o debate sobre
as soluções, evitando concentrar-se somente nas
explicações e justificativas.
É aconselhável que, para cada problema, sejam identificadas soluções de curto, médio e
longo prazos, conforme o caso. Tais soluções podem ser consideradas da seguinte forma:
 Correções: ações tomadas para resolver o problema de imediato, são as de
curto prazo;
 Ações corretivas: aquelas que têm o objetivo de eliminar a causa do
problema. Atuam sobre o fato gerador do problema, de forma a evitar que
ele ocorra novamente. Geralmente, são adotadas em médio e/ou em longo
prazo;
 Ações preventivas: são ações adotadas com o intuito de eliminar a causa de
um potencial problema ou de uma possível situação indesejável. Também
são adotadas em médio e/ou em longo prazo;
 Ações de encaminhamento: são ações que visam dar andamento à solução
de determinado problema que está fora do âmbito de responsabilidade do
GT. São, geralmente, ações de articulação e/ou negociação. Podem ser de
curto, médio ou longo prazo.
Definidas as soluções, o Facilitador deverá proceder à priorização, perguntando:
 Qual é o problema que deve ser tratado com maior prioridade?

Secretaria Municipal de Finanças - SEFIN

55
Manual de Gestão de Processos Organizacionais - SEFIN
Para isso, podem ser adotados os conceitos básicos da matriz G.U.T (gravidade, urgência
e tendência), conforme instruções do item 15.3, do capítulo 15 deste Manual.
Priorizados os problemas, prossegue-se com a indicação de responsáveis e definição de
prazos para a implementação das soluções, de acordo com a ordem de priorização, de
forma que, ao final, esteja pronta a Árvore de Solução.
Concluídas essas atividades, o resultado poderá ser montado no painel da seguinte
forma:
Observe que, nem sempre, o GT terá governabilidade para atuar na implementação das
soluções sugeridas, porém, há que se considerar que, na maioria das vezes, é possível a
adoção de medidas que, pelo menos, amenizem os impactos do problema no dia a dia.
Mesmo que o GT não possa implementar ação de solução, deve-se definir uma ação de
encaminhamento, tendo em vista que o problema deve ser resolvido e os responsáveis
serem informados, pois, muitas vezes, eles podem desconhecer a ocorrência de tais
problemas.

10.4 Conclusão desse Passo
Os resultados obtidos nesse passo são registrados em forma de um cronograma de
encaminhamento (Formulários do Manual), que deverá ser compartilhado com todos os
interessados. O Multiplicador é o responsável por essas providências e pela articulação
com outros envolvidos nas soluções dos problemas.
Finalizado esse passo, dar-se-á início a Modelagem do Processo, na qual serão
discutidos e analisados todos os resultados alcançados até agora. É onde se promovem
as melhorias do processo em estudo.

56

Secretaria Municipal de Finanças - SEFIN
Manual de Gestão de Processos Organizacionais - SEFIN

11 MODELAGEM DO PROCESSO

Planejamento

Pré-requisitos
da Gestão de
Processos

Elaboração do
Plano de
Trabalho

Mapeamento

Levantamento
das Etapas e
Normas

Identificação dos
Elementos do
Processo

Desenho dos
Fluxogramas
Atuais

Monitoramento
e Avaliação

Monitoramento
e Avaliação

Árvore de
Soluções

Modelagem do
Processo

Sistema de
Medição de
Desempenho

Redesenho

Redesenho

Gestão de Processos Organizacionais

Proposta de
Simplificação

Implementação
do Novo
Processo

Mapeamento

Fim

Painel de Bordo
- Ferramentas: Técnica de Moderação por Cartelas e Fluxograma
- Formulário: Diagrama de Interação do Processo
- Resultado: Novo Desenho do Processo

Secretaria Municipal de Finanças - SEFIN

57
Manual de Gestão de Processos Organizacionais - SEFIN
11.1 Macro Visão desse Passo

ENTRADAS

- E1-MDP: Formulário de
Identificação dos Elementos do
Processo preenchidos (S1-IEP);

PROCESSOS

Identificar as
condições de
Realização
das
Atividades

SAÍDAS

Fazer Análise de
Coesão e
Acoplamento
- S1-MDP: Diagrama de

- E2-MDP: Fluxogramas atuais
desenhados (S1-DFA);

Fazer Análise do
Ciclo PDCA

Interação do Processo
Desenhado (E1-SMD);

- E3-MDP: Cronograma de

- S2-MDP: Desenho do Novo

Encaminhamentos (S1-ARS);

Processo, incluindo o ciclo PDCA
Desenhar o
Novo Processo

(E2-SMD).

- E4-: Resultado da avaliação da
Aplicação dos Indicadores (S3SMD).

Fim

Legenda:
1. Enº: entrada, número da entrada;
2. MDP: Modelagem do Processo;
3. IEP: Identificação dos Elementos do Processo;
4. DFA: Desenho dos Fluxogramas Atuais;
5. ARS: Árvore de Soluções;
6. SMD: Sistema de Medição de Desempenho;
7. Snº: saída, número da saída.

11.2 O que é a modelagem?
É o momento de examinar os diversos aspectos do processo de trabalho de maneira que
possibilite a implementação de melhorias.
A modelagem permite a visualização integral do processo em estudo.

58

Secretaria Municipal de Finanças - SEFIN
Manual de Gestão de Processos Organizacionais - SEFIN
11.3 Como fazer a Modelagem?
Após a realização do passo de elaboração da Árvore de Soluções, o Multiplicador tem
condições de identificar diversas causas geradoras de problemas acerca do processo de
trabalho.
Todas essas causas serão objetos de análise que subsidiarão o desenvolvimento das
atividades desse passo, que deverá ser executado junto ao GT, podendo, para isso, ser
utilizada a Técnica de Moderação por Cartelas (Ferramentas do Manual). A etapa de
Modelagem compreende:
I - Identificação das Condições para Realização das Atividades
a) definição da finalidade das atividades;
b) identificação das principais necessidades dos cidadãos/usuários; e
c) identificação dos recursos necessários a cada atividade (profissionais,
máquinas, softwares, e outros.).
II - Análise e Melhoria das Atividades
a) análise de coesão e acoplamento; e
b) análise do ciclo PDCA.
III - Desenho do Novo Processo
11.3.1 Identificação das Condições para Realização das Atividades
11.3.1.1

Definição da Finalidade das Atividades

Consiste em se definir, de forma descritiva e sucinta, qual é o objetivo de cada um das
atividades de trabalho.
EXEMPLO: A finalidade da atividade “Requisição” poderia ser:

Finalidade:


Iniciar o processo licitatório

A partir dessa constatação, avalia-se a real importância da atividade, podendo-se verificar
se agrega valor e se está alinhado com as estratégias institucionais.

Secretaria Municipal de Finanças - SEFIN

59
Manual de Gestão de Processos Organizacionais - SEFIN
11.3.1.2

Identificação das Principais Necessidades dos Cidadãos/Usuários

Um processo de trabalho, para atender a sua finalidade, deve gerar um resultado que
satisfaça o cidadão/usuário. É importante que se faça um levantamento dos resultados
que são esperados pelos cidadãos/usuários com a execução do processo.
Sugere-se que o GT responda a seguinte pergunta:
 Quais são as necessidades dos cidadãos/usuários referentes as atividades
de trabalho?
No caso do exemplo do Manual:
 Quais as necessidades dos cidadãos/usuários referentes a atividade
“Requisição”?
Uma vez identificadas tais necessidades, o Multiplicador poderá fazer o registro das
informações da seguinte maneira:

Necessidades do Cidadãos/Usuários



Especificação correta do bem/serviço



Prazo de entrega



Local da entrega



Automação do processo



Confiabilidade no sistema



11.3.1.3

Quantificação do bem/serviço

Acesso, via internet, para acompanhamento do processo.

Identificação dos Recursos Necessários as Atividades

Para a plena execução do processo de trabalho, é necessário o atendimento a
determinadas condições, que podem ser definidas como os recursos necessários ao
desenvolvimento do processo.
Esses recursos podem ser categorizados da seguinte forma:
 Competências individuais: são os conhecimentos, habilidades e
necessárias aos profissionais para a execução da atividade;

60

Secretaria Municipal de Finanças - SEFIN

atitudes
Manual de Gestão de Processos Organizacionais - SEFIN
 Tecnológicos: dizem respeito ao elemento da informática que serve de suporte ao
desenvolvimento do processo. São eles equipamentos, software e outras
tecnologias da informação;
 Materiais: estão relacionados à infra-estrutura básica, sistema de instalações,
equipamentos e serviços necessários para a operação do órgão, tais como:
ambiente de trabalho, local para armazenamento, telefone, fax, equipamento de
limpeza, e outros;
 Informacionais: são os relativos a informações, documentos, manuais, normas; e
 Financeiros: referem-se aos
operacionalização do processo.

custos

e

investimentos

necessários

á

Para o exemplo dado, os recursos necessários seriam;

Recursos Necessários


Comissão;



1 micro computador;



Sistema de protocolo



Sala adequada;



acesso à Internet;



mesas e cadeiras;



Equipe de apoio, composta por 03 (três) funcionários de
carreira



Lei 8.666/93;



Lei 10.520/02;



Legislação aplicável

Pode ocorrer de, durante esse levantamento, se observar que faltam ou que sobram
recursos. É necessário que se proceda à análise de adequação desses mecanismos, de
forma que se registrem as condições ideais para o trabalho.
A partir dos resultados dessas análises realizadas, o Multiplicador deverá proceder à
consolidação de todas as informações mediante o desenho dos Diagramas de Interação
do Processo (Ferramentas do Manual).

Secretaria Municipal de Finanças - SEFIN

61
Manual de Gestão de Processos Organizacionais - SEFIN
O Diagrama de Interação facilita a implementação das melhorias, pois engloba todas as
informações acerca das atividades de forma clara e concisa, o que possibilita a rápida
recuperação e a pronta atualização das informações.
O preenchimento dos Diagramas de Interação do Processo de LICITAÇÃO contemplaria
um diagrama para cada atividade identificado. Utilizando o exemplo da atividade
“Requisição”, um dos diagramas poderia ser o seguinte:
Finalidades
 Iniciar o processo licitatório
ENTRADAS

ATIVIDADE

SAÍDAS
-

-

-

-

Análise dos dados quanto à
especificação;

-

Disponibilidade de recursos
orçamentários para compra dos
bens/serviços

Planilha de recursos financeiros;

-

Relação de bens e serviços
solicitados;

REQUISIÇÃO

Relação de bens e serviços que
se necessita;

Orçamento anual.

Necessidades
 Quantificação do
bem/serviço;
 Especificação correta do
bem/serviço;
 Automação do processo;
 Confiabilidade no sistema;
 Acesso, via internet, para
acompanhamento do
processo.

Recursos







1 micro computador;
sistema de protocolo;
sala adequada;
acesso à Internet;
mesas e cadeiras;
equipe de apoio composta de
03 (três0 funcionários de
carreira;
 Lei 8.666/93;
 Lei 10.520/02.

Pontos de Controle
 Este campo será preenchido
quando da Análise do PDCA
(item 7.3.2.2, desde capítulo)

Os Diagramas de Interação do Processo auxiliam na construção da proposta de
melhorias, que será representada no Desenho do Novo Processo.
11.3.2 Análise e Melhoria das Atividades
A análise de melhoria consiste em verificar as possibilidades de reformulação da
atividade, de modo que se produza o máximo de resultado ao menor custo possível.
O Multiplicador deverá apoiar-se nas informações obtidas quando da análise das
condições de realização da atividade, para então examinar o seu fluxo.
Para isso, serão utilizados os “Desenhos dos Fluxogramas Atuais” (Fase 2 – Mapeamento
dos Processos), que serão analisados conforme o que se segue:

62

Secretaria Municipal de Finanças - SEFIN
Manual de Gestão de Processos Organizacionais - SEFIN
11.3.2.1

Análise de Coesão e Acoplamento

A análise das atividades, visando a melhorias, requer o tratamento adequado das
atividades à luz de dois conceitos: coesão e acoplamento.
Coesão significa interdependência entre etapas, sendo que uma não é executada, em
hipótese alguma, sem a ligação com a outra. Percebe-se a coesão claramente quando, na
mudança de algum aspecto relacionado com a execução de uma etapa, ocorre um
impacto grande em outra etapa.
Para essa análise, o Multiplicador deverá, a partir dos Fluxogramas Atuais, observar o
seguinte:


a incidência de atividades de vai-e-volta;



existência de sobreposições ou omissões de etapas ; e



a ausência ou irregularidade na seqüência das etapas .

Acoplamento significa interdependência entre agrupamentos de etapas, ou seja, entre
atividades de trabalho. O baixo grau de acoplamento entre as atividades vai permitir que
sejam feitas alterações em um deles, ocorrendo pouco, ou nenhum, impacto sobre o
outro. A fronteira entre atividades com baixo grau de acoplamento é perfeitamente
identificada e visualizada, facilitando a distribuição de responsabilidades e cargas de
trabalho, além de permitir um controle e uma gestão mais precisas.
Na análise do acoplamento, deve-se observar o seguinte:


a existência de muita dependência de uma atividade em relação a outra;



a existência de sobreposições ou omissões de atividades; e



a ausência ou irregularidade nas interações entre as atividades,

Apesar de o grau de acoplamento necessitar ser minimizado, ele não deverá ser nulo,
pois deve haver um mínimo de interação entre as atividades, o que é observado a partir
das interfaces entre eles (as saídas de uma atividade serão as entradas de outra, a
atividade seguinte, conforme a ordem lógica de ação).
O resultado da análise da coesão e do acoplamento será registrado no Desenho do
Novo processo, uma vez que será a expressão das melhorias das etapas desenvolvidas
para a consecução dos resultados do processo como um todo.
Tão importante quanto essa analise é a verificação da agregação de valor que cada
etapa e atividade é capaz de gerar. Portanto, de posse da análise das condições de
realização da atividade e da coesão e acoplamento, torna-se possível visualizar com mais

Secretaria Municipal de Finanças - SEFIN

63
Manual de Gestão de Processos Organizacionais - SEFIN
clareza a possibilidade de eliminação de alguma etapa ou atividade que, eventualmente,
não adicione valor ao produto/serviço gerado.
A melhoria do novo processo requer a máxima
coesão entre as etapas e o mínimo acoplamento entre
as atividades.

11.3.2.2

Análise do Ciclo PDCA

Durante a análise dos fluxogramas das atividades, o Multiplicador deve estar atento ao
cumprimento do ciclo PDCA (Planejamento-Desenvolvimento-Controle-Ação Corretiva),
que deve estar presente em qualquer processo de trabalho, onde:


Planejamento: atividades de planejamento do trabalho a ser realizado, ou seja,
planejamento das etapas desenvolvidas na atividade;



Desenvolvimento: atividades de execução são as que realizam o trabalho
planejado, ou seja, de realização da atividade;



Controle: atividades de medição, de avaliação e acompanhamento do trabalho que
foi executado, ou seja, da atividade; de forma a identificar a diferença entre o que
foi realizado e o que foi planejado. Especial atenção deve ser dada aos Pontos de
Controle que são aqueles que geram regras ou restrições quanto à execução do
processo de trabalho. Eles podem ser:
-

Temporais: data de retorno, prazo de entrega, tempo de espera,
período para realização do serviço, e outros;

-

Numéricos: índice de reclamação,
cidadão/usuário; e outros;

-

De Ação: controle da qualidade, verificação automática pelo sistema,
verificação pelo cidadão/usuário, buscas automáticas, e outros.

grau

de

satisfação

do

Utilizando o exemplo da atividade Requisição, os Pontos de Controle poderiam ser os
seguintes:

Pontos de Controle



Tempo de análise



64

Qualidade da especificação do produto/serviço;

Disponibilidade de recursos

Secretaria Municipal de Finanças - SEFIN
Manual de Gestão de Processos Organizacionais - SEFIN
Os pontos de controle identificados deverão servir de subsídio para orientar a construção
dos indicadores que serão objeto do próximo passo - Sistema de Medição de
Desempenho da Atividade.


Ação Corretiva: agir corretivamente sobre a diferença identificada. Tal atuação
pode ser sobre o que foi feito (retrabalho, reparo, ajuste.) ou sobre o que foi
planejado.

Diante da constatação da ausência ou da insuficiência das ações do ciclo PDCA, o
Multiplicador deve propor a sua inclusão e/ou melhoramento nas atividades. Dessa forma,
o ciclo PDCA será parte integrante da atividade e, portanto, também deverá ser
representado no Desenho dos Novos Fluxogramas.
11.3.3 Desenho do Novo processo
De posse dos Diagramas de Interação do Processo, das análises de Coesão e
Acoplamento e do Ciclo PDCA, o GT terá os elementos necessários à construção da
proposição de melhorias das atividades de trabalho, que serão retratadas no Desenho do
Novo Processo.
Ao iniciar o Desenho do Novo processo, o
Multiplicador deverá ter em mente que o fluxo que
será desenhado, representará a forma como o
processo passará a funcionar a partir das melhorias
propostas.
Após desenhar todos os fluxogramas referentes ao Novo Processo, o Multiplicador terá
em mãos uma sugestão de melhoria que deverá ser submetida à validação pelas áreas
pertinentes.
Durante a validação, deve-se considerar:


sugestões passíveis de implementação imediata;



sugestões que, para sua implementação, é necessária articulação/negociação com
outros agentes institucionais;



sugestões que dependem de suporte da Tecnologia da Informação;



sugestões infactíveis;



sugestões que dependem de alteração da legislação.

Secretaria Municipal de Finanças - SEFIN

65
Manual de Gestão de Processos Organizacionais - SEFIN
Após tal validação, deverá ser feita a revisão dos desenhos apresentados, com base nas
sugestões/observações do GT, podendo ser gerados desenhos alternativos, para a
implementação das melhorias.
Nesse caso, poderão surgir duas alternativas de desenhos:


Fluxo ideal: é o melhor resultado alcançado pela equipe para a execução da nova
atividade, mas depende de fatores que impedem sua implementação imediata.



Fluxo implementável: é o desenho que considera parte das melhorias
recomendadas pelo desenho ideal, e que tornam possível a implementação
imediata da nova forma de funcionamento da atividade.

11.4 Conclusão desse Passo
O resultado desse passo é o desenho do Diagrama de Interação do Processo e o
Desenho do Novo Processo de trabalho, com as propostas de melhoria.
Com esses desenhos prontos, inicia-se o passo de definição do Sistema de Medição de
Desempenho.

66

Secretaria Municipal de Finanças - SEFIN
Manual de Gestão de Processos Organizacionais - SEFIN

12 SISTEMA DE MEDIÇÃO DE DESEMPENHO

Planejamento

Pré-requisitos
da Gestão de
Processos

Elaboração do
Plano de
Trabalho

Mapeamento

Levantamento
das Etapas e
Normas

Identificação dos
Elementos do
Processo

Desenho dos
Fluxogramas
Atuais

Monitoramento
e Avaliação

Monitoramento
e Avaliação

Árvore de
Soluções

Modelagem de
Processo

Sistema de
Medição de
Desempenho

Redesenho

Redesenho

Gestão de Processos Organizacionais

Proposta de
Simplificação

Implementação
do Novo
Processo

Mapeamento

Fim

Painel de Bordo
- Formulário: Cadastro de Indicadores
- Resultado: Sistemática de medição e Indicadores formulados

Secretaria Municipal de Finanças - SEFIN

67
Manual de Gestão de Processos Organizacionais - SEFIN
12.1 Macro Visão desse Passo

ENTRADAS

PROCESSOS

Construir
Indicadores

SAÍDAS

Aplicar
Indicadores
- S1-SMD: Indicadores

- E1-SMD: Diagrama de

Definidos (E3-INP);

Avaliar
Resultados

Interação do Processo

- S2-STM: Indicadores

Desenhado (S1-MDP);

aplicados;
- E2-SMD: Desenho do Novo
Processo, incluindo o ciclo PDCA
(S2-MDP).

Aperfeiçoar
Processos

Ajustar
Indicador

- S3-STM: Resultados da
avaliação da Aplicação dos
Indicadores (E4-MDP)

Fim

Legenda:
1. Enº: Entrada, número da entrada;
2. SMD: Sistema de Medição de Desempenho;
3. MDP: Modelagem do Processo;
4. Snº: Saída, número da saída.
5. INP: Implementação do Novo Processo

12.2 O que é o Sistema de Medição de Desempenho
É a denominação que se dá à atividade sistemática e contínua de medir e avaliar a
eficiência, a eficácia, a economicidade e a efetividade dos processos, por meio da
aplicação de indicadores previamente formulados.

Indicadores são definidos e escritos com o uso da linguagem matemática e servem de
parâmetros de referência para medir a eficiência, a eficácia, a economicidade e a
efetividade das atividades.

Para a formulação dos indicadores, deverão ser considerados os pontos de controle
delineados, conforme a análise do ciclo PDCA na Modelagem do Processo, que estejam

68

Secretaria Municipal de Finanças - SEFIN
Manual de Gestão de Processos Organizacionais - SEFIN
relacionados com a eficiência, a eficácia, a economicidade e a efetividade da
atividade.
Eficiência se define como a capacidade de empregar da melhor maneira a relação entre
os meios disponíveis para obtenção do efeito que se deseja. Está relacionada com os
recursos utilizados na atividade.
Eficácia se define como a capacidade de obter o efeito que se deseja (os meios não são
considerados). Está relacionada com o resultado gerado pela atividade.
Economicidade se define como a minimização dos custos de uma atividade, sem o
comprometimento dos padrões de qualidade.
Efetividade se define como a capacidade que uma ação tem de ser continuada de forma
a manter ou melhorar seus resultados.
Exemplos de indicadores:
1. Indicador de eficácia da atividade “Requisição” = quantidade de
solicitações atendidas no prazo em relação ao total de solicitações pedidas.
2. Indicador de eficiência da atividade “Requisição” = total de recursos
empregados por seção.
3. Indicador de economicidade da atividade “Requisição” = quantidade de
recursos executados em relação aos recursos planejados.
4. Indicador de efetividade da atividade “Requisição’’ = quantidade de
solicitações atendidas no prazo em relação ao total de solicitações
efetuadas em três anos.
É necessário associar o indicador a uma faixa de aceitação. A faixa de aceitação baliza a
aceitação dos resultados obtidos com a aplicação do indicador. Valores obtidos que estão
dentro da faixa são aceitáveis, enquanto valores fora da faixa indicam que é necessário
investigar as condições que redundaram no resultado.
Exemplos de faixas de aceitação para os indicadores:
1. Faixa de Aceitação do Indicador de eficácia
“Requisição”- entre 60 e 80 % de solicitações atendidas.

da

atividade

2. Faixa de Aceitação do Indicador de eficiência da atividade
“Requisição”- entre 20 e 40 % de solicitações atendidas por seção.
3. Faixa de Aceitação do Indicador de economicidade da atividade
“Requisição”- entre 20 a 30% do valor total das aquisições economizado.

Secretaria Municipal de Finanças - SEFIN

69
Manual de Gestão de Processos Organizacionais - SEFIN
4. Faixa de Aceitação do Indicador de efetividade da atividade
“Requisição”- entre 70 a 90 % das solicitações atendidas no prazo.
O foco das ações de desburocratização está na racionalização e otimização dos
processos de trabalho e na desregulamentação dos instrumentos legais, visando atender
aos clientes internos (funcionários ou servidores públicos) e usuários externos e
proporcionar ao cidadão qualidade e satisfação em relação aos serviços prestados.
A avaliação das ações de desburocratização desenvolvidas é realizada buscando:
- verificar em que grau as metas estabelecidas foram atingidas; e
- identificar os impactos decorrentes destas ações.
Esta Avaliação de Desempenho deverá ser realizada após o decurso de um determinado
espaço de tempo, planejado quando da elaboração do Sistema de Medição do
Desempenho, necessário a que ações de desburocratização possam começar a produzir
os efeitos desejados.

12.3 Como Implementar o Sistema de Medição de Desempenho?
O Sistema de Medição de Desempenho é realizado em três etapas: Construção,
Aplicação e Avaliação.
12.3.1 Construção do Sistema de Medição de Desempenho
12.3.1.1

Indicadores de Desempenho

Na Construção, serão formulados os indicadores de cada atividade e os responsáveis
por sua medição e acompanhamento.
Para a construção de cada indicador, as seguintes informações devem ser registradas:
 Nome da atividade;
 Qual a área a que pertence a atividade;
 Quem será o responsável pela definição dos indicadores;
 Nome do Indicador;
 Unidade de Medida do Indicador;
 Tipo do Indicador - se ele mede a eficiência, a eficácia e a efetividade;

70

Secretaria Municipal de Finanças - SEFIN
Manual de Gestão de Processos Organizacionais - SEFIN
 Descrição do Indicador – descrição sucinta do que o indicador mede ou
demonstra;
 Fórmula de Cálculo – detalhamento da fórmula de cálculo, com descrição
dos seus elementos constituintes e respectivas unidades de medida,
inclusive se algum elemento for outra fórmula, descrevê-la por completo;
 Origem dos Componentes da Fórmula de Cálculo – indicação da fonte de
onde será retida a informação para cada elemento da fórmula;
 Faixa de Aceitação – definição da faixa de aceitação do indicador (limites
inferior e superior da faixa);
 Interpretações Possíveis – descrição de como interpretar os valores obtidos
pela aplicação do indicador (colocar exemplos quando possível);
 Periodicidade de Aplicação – definição da periodicidade de aplicação do
indicador (semanal, quinzenal, mensal, etc).
A ferramenta de apoio a ser utilizada será o formulário Cadastro de Indicadores, disposto
no item 17.4.

Secretaria Municipal de Finanças - SEFIN

71
Manual de Gestão de Processos Organizacionais - SEFIN
Exemplo do formulário preenchido:
Cadastro de Indicadores
Nome da Atividade

Área Responsável

Nome do Responsável

Requisição

Departamento de Compras

Presidente da Comissão de
Licitação

Nome do Indicador

Unidade de Medida

Tipo

Índice de solicitações atendidas
no prazo (ISA)

Percentual

Eficácia

Versão
(dd/mm/aaaa)
04/07/2006

Descrição do Indicador

Fórmula de Cálculo

Origem dos componentes da
fórmula de cálculo

Mede o índice de atendimento
às solicitações no prazo.

SAP = quantidade de solicitações
atendidas no prazo.

Livro registro de solicitações

TSP = total de solicitações
pedidas.
SAP x 100
TSP
Interpretações Possíveis

Faixa de Aceitação

Valores até 60% indicam que se está em uma faixa de risco, pois
pode inviabilizar futuras aquisições.

Valores maiores ou iguais a 60%
e menores ou iguais a 80%.

 O número de atendimento fora do prazo pode ser insuficiente
para atender as rotinas da Secretaria.
Valores entre 60 e 80% indicam que se está em uma faixa aceitável.
 O número de atendimento é suficiente para atender as rotinas da
Secretaria.
Valores acima de 80% indicam aumento de eficácia do processo
 Quanto maior o número, mais eficaz é o processo.
Periodicidade de Aplicação

Periodicidade de Avaliação

Após cada solicitação

Trimestral

72

Secretaria Municipal de Finanças - SEFIN
Manual de Gestão de Processos Organizacionais - SEFIN
12.3.1.2

Indicadores de Impacto

12.3.1.2.1

Marco de Referência

12.3.1.2.1.1 O que é a Identificação do Marco de Referência
É o passo em que serão identificados os principais fatores relacionados à necessidade de
implantação das ações de desburocratização, a situação encontrada, o referencial para
comparação entre a situação atual encontrada e o resultado projetado, os principais
fatores de influência, os problemas e as respectivas ações adotadas.

12.3.1.2.1.2 Como realizar a Identificação do Marco de Referência
Para facilitar a coleta das informações necessárias para o devido acompanhamento do
programa e, conseqüentemente, de sua avaliação, é utilizado o Formulário de
Identificação do Marco de Referência das Ações, contendo os campos:
Nome do gestor: nome do gestor que está respondendo o formulário.
Cargo do gestor: cargo do gestor que está preenchendo o formulário.
Nome do Órgão em que trabalha: nome do Órgão que trabalha o gestor, com
identificação da área.
Situação encontrada: detalhamento da situação problema que levou o processo a ser
priorizado a ser apresentada na matriz de acompanhamento de desempenho de impacto.
Principais fatores de influência: identificação dos principais fatores de influência para a
situação encontrada (recomendação de identificação de, no máximo, cinco fatores). Os
fatores de influência diferem dos problemas por representarem o que pode influenciar
determinada situação - e não o “fim” da mesma.
Identificação dos problemas: identificação dos principais problemas em relação à
situação encontrada (recomendação de identificação de, no máximo, três problemas).
Identificação das ações adotadas: identificação das principais ações adotadas na
tentativa de solucionar o problema encontrado (recomendação de identificação de, no
máximo, duas ações).
Informações complementares: espaço reservado para outras informações relevantes
sobre o processo, que apresentem relação direta ou indireta com os problemas
identificados (espaço livre ao gestor).

Secretaria Municipal de Finanças - SEFIN

73
Manual de Gestão de Processos Organizacionais - SEFIN

FORMULÁRIO DE IDENTIFICAÇÃO DO MARCO DE
REFERÊNCIA DAS AÇÕES

Data

IDENTIFICAÇÃO DO ÓRGÃO OU ENTIDADE
Nome do gestor:
Cargo do gestor:
Nome do Órgão em que trabalha:
INFORMAÇÕES DE AVALIAÇAO – PROGRAMA, PROJETO OU AÇÃO
Situação encontrada:

Principais fatores de influência:

Identificação do(s) problema(s) e da(s) ação(ões) adotada(s)
Problemas

Ações

INFORMAÇÕES COMPLEMENTARES

12.3.1.2.2

Matriz para Identificação e Acompanhamento de Impacto

12.3.1.2.2.1 O que é a Estruturação da Matriz de Identificação e Acompanhamento
de Impacto
A Matriz de Acompanhamento de Impacto representa o desdobramento da identificação
do marco de referência e abrange a avaliação das ações implementadas, por intermédio
de indicadores de desempenho, observados nas perspectivas básicas estabelecidas pela
Secretaria, alinhadas aos seus objetivos.

74

Secretaria Municipal de Finanças - SEFIN
Manual de Gestão de Processos Organizacionais - SEFIN
A matriz de avaliação de impacto objetiva proporcionar: o acompanhamento das ações e
de seus resultados, por meio de indicadores claros e precisos; a avaliação das ações do
programa por parte das próprias organizações participantes; e a divulgação dos
resultados positivos alcançados.
12.3.1.2.2.1.1
Como preencher a Matriz de Identificação e Acompanhamento de
Desempenho e de Impacto
O preenchimento da matriz ocorrerá a partir da definição da ação a ser executada em
consonância com os objetivos/perspectivas da Secretaria, alinhada aos objetivos do mapa
estratégico da SEFIN. Sua aplicação tem por objetivo avaliar os principais impactos
diretos e indiretos das ações, como também os resultados organizacionais, considerada a
necessidade de uma avaliação integrada para a implementação plena do modelo
proposto.
Além da possibilidade do acompanhamento dos resultados das ações, a matriz auxiliará o
gestor na compreensão dos resultados a partir das perspectivas adotadas.
Ao implementar novas ações, o gestor terá a consciência de que elas poderão gerar
impactos múltiplos, desenvolvendo a percepção sistêmica dos efeitos da ação sobre os
objetivos da Secretaria.
Esta Matriz permitirá o acompanhamento e a avaliação dos impactos das ações de
desburocratização, por meio de formulário pré-estruturado e de fácil preenchimento,
contendo os campos:
Objetivo: ao definir a(s) ação(ões) deverá(ão) ser identificado(s) o nível de maior impacto
em relação à Secretaria, bem como a perspectiva a qual o objetivo pertence dentro das
pré-estabelecidas. Ex: melhorar o atendimento fornecido aos beneficiários (objetivo que
pode ser classificado ou na perspectiva social ou na perspectiva de processos – a
depender dos critérios adotados para a elaboração do mapa estratégico da SEFIN.
Situação problema: situação que justifica a realização da ação proposta de melhoria,
representada, para fins específicos da avaliação de impacto, pelas ações de desempenho
geral e de desburocratização relacionadas aos objetivos organizacionais (vide separação
em origem feita a seguir).
Ação: a(s) ação(ões) de desburocratização será(ão) definida(s) a partir do
estabelecimento dos objetivos da Secretaria. Ex: melhorar o atendimento fornecido aos
contribuintes – objetivo; disponibilizar via Internet os formulários de pedido de alvará –
ação.
Meta: para fins específicos do modelo de avaliação proposto, ao se definir a ação, deverá
ser traçada a meta a ser alcançada. Preferencialmente, a meta deverá ser objetiva e
passível de mensuração em termos quantitativos. É importante ressaltar que para cada

Secretaria Municipal de Finanças - SEFIN

75
Manual de Gestão de Processos Organizacionais - SEFIN
objetivo, assim como para cada ação, poderão ser definidas uma ou mais metas. Ex:
aumentar em 10% a quantidade de cidadãos atendidos pelo Programa no período de 6
meses (meta 1); melhorar a qualidade/diminuir a quantidade de reclamações em 30% no
período de 8 meses (meta 2).
Indicador: depois de definida(s) a(s) meta(s) é preciso acompanhamento. Para que cada
meta possa ser mensurada, é preciso estabelecer indicadores de desempenho e de
impacto correspondentes. Exemplo de indicador de desempenho: número de processos
feitos com qualidade; exemplo de indicador de impacto: nível de satisfação do
beneficiário.
Dimensão: depois de definido o indicador, é preciso classificar a sua natureza em função
dos critérios de eficiência, eficácia, efetividade e economicidade. Para tanto, serão
consideradas as definições para classificação dos indicadores:
- eficiência: melhor relação possível entre os produtos (bens e serviços)
gerados por uma atividade e os custos dos insumos empregados em um
determinado período de tempo;
- eficácia: grau de alcance das metas programadas, em um determinado
período de tempo, independentemente da utilização dos recursos
empregados;
- efetividade: relação entre os resultados alcançados e os objetivos que
motivaram a atuação institucional, entre o impacto previsto e o impacto real
de uma atividade; e
- economicidade: minimização dos custos de uma atividade, sem
comprometimento dos padrões de qualidade. Refere-se à capacidade de
uma instituição de gerir adequadamente os recursos financeiros a sua
disposição.
Descrição: depois de definido o indicador, é preciso descrever a forma de mensuração
para avaliação. Ex:
- indicador: número de pessoas atendidas;
- descrição: número de pessoas atendidas em determinado período (forma de
cálculo do indicador).
Faixa aceitável: estabelecimento dos valores mínimo aceitável e do máximo esperado
em relação ao desempenho esperado e o desejado. O alinhamento da “faixa aceitável” é
feito a partir da identificação da meta e do objetivo específicos da ação.

76

Secretaria Municipal de Finanças - SEFIN
Manual de Gestão de Processos Organizacionais - SEFIN
Ex:
- valor mínimo – atender 5% de todos os processos pela internet;
- valor máximo – atender 25% de todos os processos pela internet.
Local: indica o local onde a informação deverá ser coletada. Local físico (Órgão,
departamento, setor, seção e outros) e a fonte (documento, sistema e outros). Ex:
Departamento de informática /Sistema de Acesso a Internet.
Freqüência: representa a freqüência de mensuração dos resultados. Ex: diário, semanal,
mensal, trimestral e outros. A freqüência de coleta dos dados poderá ser diferente da
freqüência de avaliação dos mesmos. Ex:
- coleta dos dados: mensal;
- avaliação dos indicadores: trimestral (avaliação do acumulado).
Responsável: área e profissional responsável pelo acompanhamento da ação e,
conseqüentemente, pela mensuração do resultado. O responsável será a pessoa que irá
fornecer a atualização do indicador.
Resultado: resultados mensurados a partir dos indicadores verificados. O resultado
deverá ser avaliado, quando possível, em, no mínimo, três momentos principais: antes do
início da ação, três e quinze meses após a implementação da ação.

Secretaria Municipal de Finanças - SEFIN

77
Guia de Gestão de Processos Organizacionais - SEFIN
Matriz de acompanhamento – matriz para identificação e acompanhamento de impacto.

Objetivo

Situação
Problema

Faixa
Aceitável
Ação/Origem

Meta

Indicador

Dimensão

Descrição

Local
Mín.

PERSPECTIVA I

Resultado
Freq.

Resp.

Máx.

Pré

3M

15 M

Ação 1

PERSPECTIVA II

Dimensão 1

Descrição do
indicador 1

x

y

Local 1

Frequência 1

Responsável
1

a

b

c

GP

Meta n

Indicador n

Dimensão n

Descrição do
indicador n

X%

y%

Local n

Frequência n

Responsável
n

e

f

g

DESB

Meta 2

Indicador 2

Dimensão 2

Descrição do
indicador 2

x

y

Local 2

Frequência 2

Responsável
2

a

b

c

Ação 2n

Objetivo

Indicador 1

Ação 2
Objetivo 2

Meta 1

Ação 1n

Objetivo 1

DESB

GP

Meta n

Indicador n

Dimensão n

Descrição do
indicador n

X%

y%

Local n

Frequência n

Responsável
n

e

f

g

Situação 1

Situação 2

Situação
Problema

Faixa
Aceitável
Ação/Origem

Meta

Indicador

Dimensão

Descrição

Resultado
Local

Mín.

Freq.

Resp.

Máx.

Pré

3M

15 M

Ação 1

Dimensão 1

Descrição do
indicador 1

x

y

Local 1

Frequência 1

Responsável
1

a

b

c

GP

Meta n

Indicador n

Dimensão n

Descrição do
indicador n

X%

y%

Local n

Frequência n

Responsável
n

e

f

g

DESB

Meta 2

Indicador 2

Dimensão 2

Descrição do
indicador 2

x

y

Local 2

Frequência 2

Responsável
2

a

b

c

Ação 2n

78

Indicador 1

Ação 2
Objetivo 2

Meta 1

Ação 1n

Objetivo 1

DESB

GP

Meta n

Indicador n

Dimensão n

Descrição do
indicador n

X%

y%

Local n

Frequência n

Responsável
n

e

f

g

Situação 1

Situação 2

Secretaria Municipal de Finanças - SEFIN
Manual de Gestão de Processos Organizacionais - SEFIN

12.3.2 Aplicação do Sistema de Medição de Desempenho
O acompanhamento dos indicadores deve se constituir numa atividade regular, estando
inserida no contexto das atividades. Portanto, o principal responsável por realizar essa
atividade é o próprio responsável pela execução da atividade.
Quando a medição aponta para problemas (necessidades ou dificuldades), torna-se
necessário tecer consideração acerca do resultado obtido. É necessário investigar as
causas, analisar conseqüências e apresentar propostas para que ações de
ajuste/correção sejam desencadeadas no curto prazo.
As seguintes informações devem ser registradas em cada ocorrência de aplicação do
indicador:
 Data da aplicação;
 Resultado obtido – indicação do valor obtido em relação à faixa de
aceitação;
 Considerações acerca do resultado obtido – categorização do problema
(condições internas ou externas) e descrição sucinta das causas,
conseqüências e proposições.
A ferramenta de apoio para o registro de ocorrência de aplicação do indicador é o
formulário Aplicação de Indicadores, disposto neste Manual e deve ser preenchido como
no exemplo abaixo.

Formulário Aplicação de Indicadores
Nome da Atividade

Área Responsável

Nome do Responsável

Requisição

Depto. Compras

Presidente da Comissão de Licitação

Data da Aplicação

Resultado

11/06/2006

SAP = 45 x 100 = 64,29 %
TSP
ISA

Considerações
Valor encontrado a faixa de
aceitação, porém, próximo
ao limite inferior

O que fazer
Padronizar os modelos de
pedido de material ou
serviços.

Secretaria Municipal de Finanças - SEFIN

79
Manual de Gestão de Processos Organizacionais - SEFIN
12.3.3 Avaliação do Sistema de Medição de Desempenho
A avaliação do Sistema de Medição de Desempenho é a análise do histórico dos
resultados dos processos, para verificar sua tendência, comparando com referencial
externo, e subsidiar o processo decisório por intermédio de fatos e dados concretos.
As constantes transformações nos ambientes organizacionais, associadas à aplicação
sistemática e contínua dos indicadores, auxiliam na criação de um quadro amplo sobre a
evolução da atividade em termos de eficiência, eficácia, economicidade e efetividade.
Esse quadro só é possível de se obter após certo período de tempo, quando já existe
algum histórico de resultados.
O histórico de resultados obtidos é então avaliado, subsidiando ações
aperfeiçoamento da própria atividade, ou de ajuste nos indicadores (calibragem).

de

Na avaliação, os executores das atividades devem buscar:
 Observar a tendência dos resultados: indica a evolução temporal do que tem
acontecido no período considerado;
 Comparar com alguma referência externa: permite estabelecer a posição em
relação ao ambiente externo representado pelo benchmark, pela
concorrência, se for o caso, ou outra fonte suficientemente confiável de
referência, em relação a algum processo ou atividade similar.
Aperfeiçoar o processo ou atividade significa redesenhá-lo, implementando melhorias
que foram percebidas como resultado do monitoramento. Assim, poderá orientar um novo
ciclo de aplicação do Manual de Gestão de Processos.
A calibragem consiste em ajustar a faixa de aceitação dos indicadores, alargando ou
reduzindo o intervalo contido entre o limite superior e o inferior (significa ajustar a
tolerância dos resultados), uma vez que estes poderiam estar muito rigorosos ou
benevolentes. Diversos fatores intrínsecos aos processos podem justificar a calibragem,
como a melhoria ou a piora da eficiência, da eficácia, da economicidade e da efetividade
do processo (ou atividade) e condições sazonais (férias de servidores, picos não previstos
de carga de trabalho, entre outras), por exemplo.
A avaliação do Sistema de Medição de Desempenho é a análise do histórico dos
resultados dos processos, para verificar sua tendência, comparando com referencial
externo, e subsidiar o processo decisório por intermédio de fatos e dados concretos.
Constituir um histórico de resultados é fundamental para “aprender” com a aplicação dos
indicadores. Sendo assim, não é recomendável promover ajustes nos limites de aceitação
em intervalos curtos de tempo.

80

Secretaria Municipal de Finanças - SEFIN
Manual de Gestão de Processos Organizacionais - SEFIN
A aplicação contínua e sistemática dos indicadores
garante elementos mais consistentes para o
aperfeiçoamento dos processos (ou atividades) e para
a calibragem dos indicadores.

12.3.3.1

Formulário Complementar de Avaliação de Impacto

12.3.3.1.1

O que é o Formulário Complementar de Avaliação de Impacto

O Formulário Complementar de Avaliação, a ser preenchido pelos gestores da
Secretaria, tem por objetivo complementar e detalhar a avaliação das ações de
desburocratização, bem como seus respectivos impactos, por meio do
estabelecimento de sistemática que possibilite o seu acompanhamento e
monitoramento.
O instrumento contemplará a percepção do gestor quanto às ações e possibilitará a coleta
de dados que auxiliarão na avaliação das informações contidas na Matriz de
Acompanhamento de Impacto, bem como na checagem das informações fornecidas. É
recomendável que os gestores responsáveis pelo acompanhamento e pela avaliação das
ações sejam também os responsáveis pelo preenchimento do Formulário, pois essas
informações irão contribuir para o aumento da qualidade da avaliação, auxiliando o seu
desenvolvimento, além de possibilitar a disseminação das melhores práticas de gestão
entre os diversos participantes do Programa.
12.3.3.1.2

Como preencher o Formulário Complementar de Avaliação de Impacto

Para melhor visualização, é apresentado um modelo de Formulário de Complementação
de informações de acompanhamento e monitoramento de impacto das ações de
desburocratização, com os seguintes campos:
Nome do gestor: nome do gestor que está respondendo o formulário.
Cargo do gestor: cargo do gestor que está preenchendo o formulário.
Nome do Órgão em que trabalha: nome do Órgão que trabalha o gestor, com
identificação da área.
Quantidade de beneficiários diretos das ações de desburocratização:
quantidade de pessoas que foram beneficiadas diretamente pelas ações de
desburocratização.
Descrição de quem está sendo considerado como beneficiário direto das
ações de desburocratização: objetiva a identificação do público identificado, bem

Secretaria Municipal de Finanças - SEFIN

81
Manual de Gestão de Processos Organizacionais - SEFIN
como possibilita a conferência da classificação para eventuais ajustes (se
necessários).
Quantidade de beneficiários indiretos das ações de desburocratização:
quantidade de pessoas que foram beneficiadas indiretamente pelas ações.
Descrição de quem está sendo considerado como beneficiário indireto das
ações de desburocratização: objetiva a identificação do público identificado, bem
como possibilita a conferência da classificação para eventuais ajustes (se
necessários).
Descrição das cinco ações de desburocratização de melhor resultado:
descrever e explicar as cinco ações de melhor resultado. Indicar os motivos dos
resultados.
Descrição das cinco ações de desburocratização de menor resultado:
descrever e explicar as cinco ações de menor resultado. Indicar os motivos dos
resultados.
Sugestões para melhoria das ações de menor resultado: sugerir de forma
detalhada ajustes nas ações de menor resultado. Justificar medidas.
Informações complementares: espaço reservado para outras informações
relevantes sobre o processo, que apresentem relação direta ou indireta com os
problemas identificados (espaço livre ao gestor).
Este formulário poderá ser adaptado, de forma a conter outras questões específicas
pertinentes a cada Unidade Organizacional, entre elas podem ser destacadas:
Número de processos alterados pelas ações: quantidade de processos de
trabalho que foram alterados pelas ações de desburocratização.
Média de redução de tempo nos processos a partir das ações: tempo médio
economizado (em horas) nos processos depois das ações de desburocratização.
Quantidade de documentos reduzidos com as ações: depois de implementada a
ação, informa a quantidade de documentos reduzidos no processo.
Número de ações de desburocratização realizadas por completo no período:
quantidade de ações de desburocratização realizadas por completo.
Número de ações de desburocratização em execução: quantidade de ações de
desburocratização em execução.

82

Secretaria Municipal de Finanças - SEFIN
Manual de Gestão de Processos Organizacionais - SEFIN

FORMULÁRIO COMPLEMENTAR DE AVALIAÇÃO DO
GESPÚBLICA

Data

IDENTIFICAÇÃO DO ÓRGÃO OU ENTIDADE
Nome do gestor:
Cargo do gestor:
Nome do Órgão em que trabalha:
INFORMAÇÕES DE AVALIAÇAO – PROGRAMA, PROJETO OU AÇÃO
Quantidade de benefícios diretos das ações de
desburocratização.
Descrição de quem está sendo considerado como
beneficiário direto.

Perspectiva I

Descrição de benefícios indiretos das ações de
desburocratização.
Descrição de quem está sendo considerado como
beneficiário indireto.
Descrição das cinco ações de desburocratização de melhor resultado

Descrição das cinco ações de desburocratização de menor resultado

Perspectiva II

Sugestões para melhoria das ações de menor resultado

INFORMAÇÕES COMPLEMENTARES

Secretaria Municipal de Finanças - SEFIN

83
Manual de Gestão de Processos Organizacionais - SEFIN
12.3.3.2

Análise de viabilidade para realização de Pesquisa com os Beneficiários

A análise objetiva avaliar a necessidade real de pesquisa, de acordo com o escopo das
ações implementadas e em função da análise de risco, de relevância e materialidade.
A aplicação de pesquisa com beneficiário para complementação da avaliação de impacto
das ações implementadas em relação ao:
Risco: intensidade de propensão a fraudes ou erros a que determinada operação ou item
estão sujeitos;
Relevância: grau de importância de um determinado item em relação ao todo;
Materialidade: magnitude do valor ou do volume de recursos envolvidos, isoladamente ou
em determinado contexto.

12.4 Conclusão desse Passo
Os resultados desse passo são:
 Cadastro de Indicadores preenchido;
 Marco de Referência preenchido;
 Matriz para Identificação e Acompanhamento de Impacto preenchida;
 Formulário Aplicação de Indicadores preenchido;
 Formulário Complementar de Informações preenchido;
Com o Sistema de Medição de Desempenho definido, encerra-se a fase de
Monitoramento e Avaliação do Processo e inicia-se a fase de Redesenho, ou seja, a
implementação das melhorias, devendo o Multiplicador iniciar o passo de elaboração da
Proposta de Simplificação.

84

Secretaria Municipal de Finanças - SEFIN
Manual de Gestão de Processos Organizacionais - SEFIN

13 PROPOSTA DE SIMPLIFICAÇÃO

Planejamento

Pré-requisitos
da Gestão de
Processos

Elaboração do
Plano de
Trabalho

Mapeamento

Levantamento
das Etapas e
Normas

Identificação dos
Elementos do
Processo

Desenho dos
Fluxogramas
Atuais

Monitoramento
e Avaliação

Monitoramento
e Avaliação

Árvore de
Soluções

Modelagem de
Processo

Sistema de
Medição de
Desempenho

Redesenho

Redesenho

Gestão de Processos Organizacionais

Proposta de
Simplificação

Implementação
do Novo
Processo

Mapeamento

Fim

Painel de Bordo
- Resultados: proposta de Simplificação validada

Secretaria Municipal de Finanças - SEFIN

85
Manual de Gestão de Processos Organizacionais - SEFIN
13.1 Macro Visão desse Passo

ENTRADAS

PROCESSOS

SAÍDAS

Elaborar
proposta de
Simplificação

- E1-PRS: Resultados

Validar proposta
com o GT

alcançados com a

- S1-PRS: Proposta de

implementação das etapas de

Simplificação elaborada.

Simplificação.

Submeter à
aprovação da
Autoridade
Competente

Fim

Legenda:
1. Enº: entrada, número da entrada;
2. PRS: Proposta de Simplificação;
3. Snº: saída, número da saída.

13.2 O que é a Proposta de Simplificação?
É o documento que apresenta a síntese do Novo Desenho do Processo de trabalho e tem
como objetivo sua submissão à apreciação da autoridade competente para que seja
aprovada e implementada.

13.3 Como fazer a Proposta de Simplificação?
A Proposta de Simplificação deve conter argumentos suficientes para justificar as
melhorias que se propõem, portanto, além de conter a apresentação do Novo Desenho do
Processo, deverá ainda apresentar os pontos de melhorias que foram passíveis de
implementação, sugestões de encaminhamento para soluções de curto, médio e longo
prazo e benefícios resultantes da implementação do novo processo. Então, uma possível
estruturação da proposta poderia ser a seguinte:

86

Secretaria Municipal de Finanças - SEFIN
Manual de Gestão de Processos Organizacionais - SEFIN
 Objetivo: apresenta a finalidade da proposta que é, fundamentalmente, servir
como documento de referência para que o novo processo de trabalho seja
aprovado pela autoridade competente e implementado pelas áreas
envolvidas;
 Redesenho do Processo: com base na análise realizada a partir da
Modelagem do Processo surgiu a proposta de uma nova forma de realizar o
processo de trabalho. Poderão ser apontadas as ações que devem ser
incluídas, excluídas e/ou alteradas em sua seqüência de realização; os
atores que deverão ou não participar do novo processo, a junção ou
desmembramento de atividades, inclusão de indicadores para
monitoramento e assim por diante;
 Pontos de Melhoria implementados: as melhorias que foram passíveis de
implementação imediata e que ocorreram ao longo dos trabalhos de
simplificação do processo priorizado devem ser apontadas neste item,
utilizando-se, se possível, de dados comparativos (antes e depois da
simplificação);
 Sugestões de Melhorias para encaminhamento: as melhorias que ainda não
foram implementadas e o porquê. O fluxo de trabalho ideal pode depender
de fatores que impedem sua implementação imediata. Assim, as melhorias
que dependem de suporte da Tecnologia da Informação, de articulação
política interna e/ou externa, bem como as condições e pressupostos
necessários para a implementação do novo processo (recursos, decisões e
outros deverão ser detalhados aqui;
 Benefícios da implementação do Redenho do Processo: os dados
resultantes da análise feita no passo de Modelagem dos processos poderão
subsidiar a elaboração deste item e serão elementos para os indicadores.
Aqui, verificações como: redução de tempo para execução da tarefa, redução de
retrabalho, otimização de recursos humanos e tecnológicos e outras vantagens
anteriormente observadas pelo Multiplicador, devem ser descritas.
IMPORTANTE: uma redação cuidadosa do texto da
proposta auxiliará o leitor a ter uma compreensão clara
das proposições ora apresentadas. Se possível,
acrescentar dados comparativos que retratem a realidade
do antes e a evolução do processo a partir da
implementação das etapas de simplificação.

13.4 Conclusão desse Passo
Uma vez apresentada e aprovada a implementação do Redesenho do Processo pela
autoridade competente, o Multiplicador estará apta a iniciar a Implementação do Novo
Desenho do Processo.

Secretaria Municipal de Finanças - SEFIN

87
Manual de Gestão de Processos Organizacionais - SEFIN

14 IMPLEMENTAÇÃO DO NOVO PROCESSO

Planejamento

Pré-requisitos
da Gestão de
Processos

Elaboração do
Plano de
Trabalho

Mapeamento

Levantamento
das Etapas e
Normas

Identificação dos
Elementos do
Processo

Desenho dos
Fluxogramas
Atuais

Monitoramento
e Avaliação

Monitoramento
e Avaliação

Árvore de
Soluções

Modelagem de
Processo

Sistema de
Medição de
Desempenho

Redesenho

Redesenho

Gestão de Processos Organizacionais

Proposta de
Simplificação

Implementação
do Novo
Processo

Mapeamento

Fim

Painel de Bordo
- Resultados: Manual de Procedimentos elaborados, profissionais capacitados e novos processos
divulgados.

88

Secretaria Municipal de Finanças - SEFIN
Manual de Gestão de Processos Organizacionais - SEFIN
14.1 Macro Visão desse Passo

ENTRADAS

- E1-INP: Diagrama de
Interação do Processo

PROCESSOS

SAÍDAS

Elaborar Manual
de Procedimento

Desenhado (S1-MDP);
- E2-INP: Desenho do Novo
Processo, incluindo o ciclo PDCA
(S2-MDP);

- S1, S2 e S3-MDP: Manual de
procedimentos elaborado (E4Treinar os
envolvidos com
o Novo Processo

INP);
- S4-INP: Envolvidos com o
novo processo capacitados;

- E3-INP: Indicadores definidos
(S1-SMD);

Divulgar o novo
funcionamento
do Processo

- S4-INP: Novo funcionamento
do processo divulgado.

- E4-INP: Manual de
procedimentos elaborado (S1, S2
e S3-INP).

Fim

Legenda:
1. Enº: entrada, número da entrada;
2. INP: Implementação do novo Processo;
3. MDP: Modelagem do Processo;
4. SMD: Sistema de Medição de Desempenho;
5. Snº: saída, número da saída.

14.2 O que é a Implementação do Novo Processo?
Compreende as ações necessárias para que o novo funcionamento do processo de
trabalho seja introduzido na rotina organizacional.

14.3 Como realizar a Implementação do Novo Processo?
A Simplificação dos Processos introduz elementos novos no fluxo de trabalho, e, por
conseguinte, altera a forma como todos os colaboradores estavam acostumados a
desenvolver suas atividades. Portanto, a implementação de um novo processo necessita
de um esforço organizado e persistente para alcançar a mudança planejada.

Secretaria Municipal de Finanças - SEFIN

89
Manual de Gestão de Processos Organizacionais - SEFIN
Para tanto, o Multiplicador, juntamente com o grupo de trabalho executor do processo,
deverá realizar, pelo menos, três ações que os auxiliarão nesse trabalho. São elas:
 elaboração do Manual de Procedimentos;
 capacitação dos envolvidos no Novo Processo de Trabalho;
 ampla divulgação do novo funcionamento do processo de trabalho e dos
benefícios gerados.
14.3.1 Elaboração do Manual de Procedimentos
O Manual de Procedimentos representa a etapa de documentação formal do processo
simplificado e orientará a ação dos envolvidos no processo. Nele, devem estar
representados, na forma escrita e gráfica, todos os passos de execução do processo de
trabalho.
A primeira ação é identificar quantos e quais procedimentos podem ser redigidos a partir
das atividades que foram melhorados no passo de Modelagem do Processo.
Os procedimentos devem conter toda a sistemática de trabalho estabelecida, de forma
que possibilite ao leitor a compreensão acerca do que deve ser feito e do como fazê-lo.
É necessário que se defina um padrão de documentação, bem como, um controle de
versão do que está sendo documentado, de modo a garantir que todas as informações
acerca do procedimento estejam disponíveis e acessíveis na versão mais atual.
Nessa ação, deve ser definido o corpo padrão dos procedimentos do órgão, podendo
seguir o exemplo:
1. Título do Procedimento: é a designação do procedimento;
2. Número do Procedimento: pode ser criado um código que identifique a
área/setor responsável pelo procedimento e um número seqüencial de
controle;
3. Controle de versão: campo que indica a versão e a data de sua elaboração,
bem como o(s) responsável(is) pela elaboração e aprovação do documento.
A cada alteração do documento, a versão deve ser atualizada;
4. Objetivo: deve dizer a que se destina tal procedimento;
5. Aplicação: informa onde e quando se aplica o procedimento, que
áreas/setores devem utilizá-lo e em que circunstâncias;

90

Secretaria Municipal de Finanças - SEFIN
Manual de Gestão de Processos Organizacionais - SEFIN
6. Responsável: indica que área/setor é responsável por manter o
procedimento atualizado e por disseminá-lo no órgão, bem como por
promover as capacitações relativas a ele;
7. Glossário: apresenta as siglas e ou códigos que aparecerão no corpo do
documento com seus respectivos significados;
8. Entradas: informa as entradas/insumos necessárias à execução do
procedimento;
9. Descrição: é a decodificação dos fluxogramas e da modelagem, é onde se
escreve passo-a-passo o(s) procedimento(s);
10. Saídas: informa os resultados gerados com o desenvolvimento do(s)
procedimento(s);
11. Fluxograma: mostra a representação gráfica do(s) procedimento(s);
12. Referências: relaciona os instrumentos de trabalho (formulários, sistemas
de informação, normas) que são mencionados no corpo do documento,
indicando onde e como encontrá-los;
13. Anexos: apresenta o modelo dos instrumentos de trabalho (formulários,
sistemas de informação) que servem de apoio à execução da(s) atividade (s)
com suas respectivas instruções de preenchimento.
O Manual deverá conter ainda informações acerca do processo de trabalho como um
todo, tais como: as metas a serem alcançadas e as autoridades e responsabilidades de
seus executores.
14.3.2 Capacitação dos envolvidos no Novo Processo de Trabalho
Consiste em ensinar o novo processo de trabalho aos envolvidos, de acordo com o que
está estabelecido no Manual de Procedimentos, de modo a garantir a sua perfeita
execução e gestão.
Durante esse passo, devem ser apresentados o novo desenho do processo, as novas
regras do trabalho definidas no Manual de Procedimentos, bem como os instrumentos
que apoiarão as atividades, tais como: formulários, normas e sistema de medição de
desempenho do processo.
Todos aqueles que estão diretamente ligados ao processo de trabalho simplificado devem
participar da capacitação. Às vezes, podem-se identificar pessoas que, apesar de não
apresentarem ligação direta com o processo, necessitem de capacitação quanto à nova
dinâmica, em virtude da relação estreita de suas atividades frente ao novo processo.

Secretaria Municipal de Finanças - SEFIN

91
Manual de Gestão de Processos Organizacionais - SEFIN
A capacitação deve ser ministrada com aulas expositivas e participativas. Deve-se montar
um programa de aulas que comporte todo o conteúdo do Manual de Procedimentos,
considerando que tudo isso deve ser transmitido aliado a exercícios práticos.
Após a capacitação, os participantes devem estar aptos a aplicar, na prática diária, os
conhecimentos adquiridos e a analisar criticamente o desempenho do processo, de forma
que possibilite a sua melhoria contínua.
14.3.3 Divulgação do Novo Funcionamento do Processo
Consiste na divulgação da sistemática de funcionamento do Novo Processo de Trabalho
que fora simplificado e que, agora, necessita ser conhecido pelos demais colaboradores
do Órgão/Entidade e/ou pelos cidadãos, de forma que garanta visibilidade e disseminação
do trabalho desenvolvido.
O Multiplicador deverá se reunir para definir a estratégia de divulgação e os possíveis
canais de comunicação que poderá utilizar para fazer com que o objetivo da ação seja
alcançado. Deverá ter em mente alguns aspectos a serem considerados:
 O que divulgar: Deverão ser divulgados os resultados obtidos com a
Simplificação dos Processos, apresentando o passo-a-passo para a
realização do Novo Processo de Trabalho, bem como resultados do tipo:
índices de melhoria do processo, novos padrões de qualidade, redução de
tempo e recursos utilizados para a realização do processo, diminuição de
idas e vindas de documentos, tempo de espera, retrabalho, filas e outros.
 Para quem divulgar: definir qual o público-alvo a ser atingido pela campanha
e qual a amplitude da ação, se esta deverá limitar-se aos colaboradores da
instituição ou deverá ser estendida ao cidadão;
 Meios para a divulgação: é a verificação das ferramentas e tecnologias que
poderão ser utilizadas para tornar pública e acessível a informação. Para o
caso de divulgação junto aos colaboradores internos, pode-se realizar
seminários;
 Periodicidade: a depender do meio de divulgação escolhido, definir se as
informações deverão ser difundidas diariamente, semanalmente,
mensalmente, outros;
 Qualidade da informação: a informação a ser divulgada deve ser: precisa,
completa, econômica, flexível, confiável, relevante, simples, em tempo e
verificável.
O Multiplicador terá o desafio de definir uma estratégia de divulgação que desperte em
seu público alvo o estímulo para que acessem as informações que serão transmitidas.

92

Secretaria Municipal de Finanças - SEFIN
Manual de Gestão de Processos Organizacionais - SEFIN
Somente a divulgação em si, não garante o acesso.
Para motivar o acesso à informação, o Multiplicador deverá trabalhar com “chamadas”
que despertem a curiosidade do público-alvo e que possibilite identificarem no Novo
Processo, benefícios concretos para a melhoria de seu trabalho e de sua vida, quebrando
as barreiras que os impedem de conhecer e se apropriarem do novo.
A divulgação, além de cumprir o princípio da
transparência, também estimula o surgimento de
novas ideias para a simplificação do órgão, as quais
devem, no decorrer da capacitação, ser anotadas pela
equipe de Multiplicadores.

14.4 Conclusão desse Passo
Esse é o passo final da Simplificação dos Processos e encerra a primeira rodada de
melhoria dos processos. Uma vez melhorados os processos, pode-se gerar outras
demandas de Simplificação, as quais deverão ser planejadas e implementadas em novos
ciclos de aplicação desses passos do Manual.

Secretaria Municipal de Finanças - SEFIN

93
Manual de Gestão de Processos Organizacionais - SEFIN

15 FERRAMENTAS DE GESTÃO DE PROCESSOS

15.1 Ferramenta Informatizada de Apoio a Excelência Organizacional
da SEFIN – SE SUITE
No intuito de possibilitar o mapeamento e redesenho dos processos organizacionais, a
SEFIN adquiriu, por meio de licitação, licenças do software SE SUITE, que permite, além
da descrição dos processos, o armazenamento das informações e a publicação dos
resultados em ambiente WEB (Internet e Intranet).
A Solução completa apresenta mais de 20 módulos componentes, sendo que a aquisição
efetuada pela SEFIN abrange a totalidade da Solução, atendendo os objetivos da Gestão
de Processos citados no capítulo 3, cujas funcionalidades principais são descritas a
seguir:

94

Secretaria Municipal de Finanças - SEFIN
Manual de Gestão de Processos Organizacionais - SEFIN


SE Processos:

O SE Processos é um poderoso modelador de processos 100% web, ideal para dar início
a uma completa gestão por processos. Com sua arquitetura RIA (Rich Internet
Application) e interface Web 2.0 aprimorada, o SE Processos permite que, até mesmo
usuários sem conhecimento técnico, modelem processos de negócio profissionais.
O SE Processos é focado nos usuários de negócio e é uma ferramenta perfeita para
organizações que desejam implementar uma solução ampla, que permita definir, modelar,
simular, publicar e otimizar seus processos de negócio.
O SE Processos possibilita a criação de qualquer tipo de processo por meio do simples
drag and drop (arrastar e soltar) de elementos do processo para dentro de suas
swimlanes (raias). Isto inclui a navegação na estrutura organizacional e mapeamento de
pessoas para papéis funcionais.
O SE Processos oferece um conjunto integrado de recursos que habilitam usuários não
técnicos a escrever lógicas de negócio, conectar aplicações existentes e construir
interfaces de usuário para interação humana.
O SE Processos armazena os modelos de processo em um repositório central, permitindo
que múltiplos modeladores trabalhem simultaneamente no desenvolvimento e
manutenção dos modelos de processo. Além disso, a distribuição baseada em web torna
o conhecimento relacionado aos processos permanentemente acessível para os usuários.
Este repositório de processos corporativo garante simples navegação através de múltiplos
níveis de uma hierarquia de processos.
O SE Processos oferece também, um simulador integrado de processos que possibilita
aos usuários de negócio definir atributos como, duração de atividades, custos, utilização
de recursos, executores, tempos de ciclo e outras variáveis dentro dos cenários
propostos. O simulador provê ainda, um potente recurso de animação, permitindo
análises do desempenho dos processos, em tempo real.
Os conceitos e funcionalidades fornecidos pelo SE Processos cumprem todos os
requisitos estabelecidos pelos padrões e regulamentações internacionais, tais como, ISO
9000, ISO 14000, OHSAS 18000, ISO/TS 16949, BPMM, Six Sigma, FDA 21 CFR Part
11, FDA 21 CFR Part 820, SOX, ISO 22000 [HACCP], ISO 20000 [ITIL], COBIT, BSC,
entre outros.


SE Workflow:

O SE Workflow oferece às organizações uma solução 100% web e de rápida
implementação para automação de processos de negócio complexos que envolvam
pessoas e documentos.

Secretaria Municipal de Finanças - SEFIN

95
Manual de Gestão de Processos Organizacionais - SEFIN
Devido a sua arquitetura flexível, o SE Workflow acelera a velocidade do negócio,
assegurando completa visibilidade e controle sobre o que acontece na empresa, quando
acontece e quem está envolvido em fazer acontecer.
O SE Workflow auxilia a unificar pessoas, processos e conteúdo que movem workflows,
provendo ferramentas para automatizar, monitorar e analisar os processos de negócio.
Com o seu motor de execução dinâmico, o SE Workflow permite que pessoas e sistemas
de TI trabalhem em paralelo, integrando os processos de negócio do dia-a-dia com as
aplicações empresariais.
O SE Workflow é uma ferramenta para automação de processos de negócio que permite
encaminhar tarefas e documentos aos usuários apropriados, assegurando que o trabalho
seja encaminhado conforme o prazo estabelecido e realizado corretamente por cada
executor. O sistema fornece para os usuários acesso fácil e direto às suas listas de
tarefas pendentes. Essas listas são disponibilizadas a partir de um repositório de tarefas
centralizado para garantir a distribuição e conclusão efetiva das tarefas pendentes.
O SE Workflow aplica uma abordagem completamente diferente para automação dos
processos de negócio. Ao invés de fornecer ferramentas complexas e funcionalidades de
alto nível para programação, o sistema reduz a dependência da equipe de TI, oferecendo
aos usuários que não possuem conhecimento técnico, recursos amigáveis e fáceis de
utilizar para que possam implementar seus próprios workflows automatizados.
O SE Workflow provê um editor gráfico de workflows que possibilita a modelagem das
instâncias de processo em tempo de execução (“in-flight” modeling). O sistema ainda
oferece biblioteca de objetos reutilizáveis, atribuição de tarefas por papel, tratamento de
exceções (deadlines) e automação de tarefas, de forma que, mesmo processos de
negócio complexos possam ser automatizados sem necessidade de programação. O SE
Workflow também inclui o SE BI (Business Intelligence), uma ferramenta poderosa para
elaboração de análises por linhas de negócio e detecção de ineficiências dos processos.
O SE Workflow minimiza a transferência de tarefas, reduzindo assim, os tempos de ciclo.
O sistema garante, não somente, produtividade aprimorada, mas também, que todas as
instâncias de processo sigam as mesmas regras e estejam de acordo com o modelo do
processo.
Por meio do SE Workflow, as empresas podem obter a capacidade para implementar,
automatizar e controlar seus processos de negócio, garantindo que os processos sejam
executados da maneira que deveriam.


SE Documentos:

SE Documentos é a solução definitiva para o gerenciamento corporativo de documentos
que integra as tecnologias de workflow colaborativo, indexação e recuperação,
visualização de conteúdo, etc. em uma única aplicação web.

96

Secretaria Municipal de Finanças - SEFIN
Manual de Gestão de Processos Organizacionais - SEFIN
SE Documentos automatiza os processos de indexação, armazenamento, publicação e
distribuição dos documentos, garantindo alta produtividade e eficácia no seu
gerenciamento e operação.
SE Documentos garante um alto nível de padronização e organização do acervo de
documentos, conforme as regras de operação definidas pela empresa [nomenclatura,
segurança, temporalidade documental, etc.], proporcionando um mecanismo eficaz para
identificação, recuperação e controle de documentos.
SE Documentos proporciona um acesso simples e imediato aos documentos pelos
departamentos da empresa, clientes e fornecedores, assegurando que as versões
atualizadas estejam disponíveis para as pessoas certas no momento necessário.
SE Documentos automatiza a criação e revisão dos documentos ao longo de todas as
suas etapas [edição, consenso, aprovação e homologação] com integração direta aos
seus aplicativos de origem tais como editores de texto e planilhas, ferramentas CAD, etc.
Além disto, todas as ações realizadas sobre os documentos em todo o seu ciclo de vida
são 100% monitoradas.
Os conceitos e recursos oferecidos pelo sistema para o controle de documentos,
garantem total atendimento aos requisitos exigidos em normas internacionais como ISO
9000, ISO 14000, OHSAS 18000, ISO/TS 16949 e outras.


SE Desempenho:

SE Desempenho é a solução ideal para empresas que necessitam gerenciar o
desempenho dos seus negócios de maneira prática e eficaz. Através de 3 níveis de
gerenciamento - estratégico, tático e operacional – atende as empresas que necessitam
desde um simples controle de indicadores de desempenho departamentais até a gestão
da estratégia corporativa integrando todas as suas unidades de negócio.
SE Desempenho realiza o ciclo completo de gerenciamento continuo do desempenho,
através do planejamento da estratégia, implementação das iniciativas, medição e
monitoramento do progresso alcançado, detecção e correção de falhas, e análise crítica
dos resultados para revisão do plano.
SE Desempenho proporciona grande agilidade no trabalho em equipe, através de um
poderoso mecanismo de controle de pendências, denominado Team Workflow, que
notifica automaticamente via e-mail os responsáveis por ações pendentes, e autoriza o
registro das informações pertinentes à solução destas pendências. Na ocorrência de
quaisquer anormalidades no cumprimento destas ações, os gestores das estratégias são
alertados sobre estas ocorrências. Isto assegura um controle simples e eficaz dos
objetivos e prioridades, otimizando assim o cumprimento de prazos e resultados
estabelecidos no plano.

Secretaria Municipal de Finanças - SEFIN

97
Manual de Gestão de Processos Organizacionais - SEFIN
SE Desempenho disponibiliza uma variada gama de consultas e relatórios para análise do
desempenho, bem como gráficos gerenciais que comparam os resultados alcançados
frente aos objetivos planejados. Assim, através de um único banco de dados central
contendo todas as informações e documentos, os gestores podem facilmente avaliar a
eficácia alcançada pelas suas equipes e identificar os principais problemas que afetam o
cumprimento do desempenho em todos os níveis da empresa.


SE Riscos:

SE Riscos é a solução definitiva para o gerenciamento dos riscos corporativos e da
melhoria contínua dos processos da governança. A solução dá todo o suporte para a
identificação de riscos, reduzindo desta forma, as perdas e maximizando as
oportunidades de ganho da organização.
SE Riscos facilita a categorização do risco, bem como sua avaliação, através de
ferramentas de fácil aplicabilidade e visualização, proporcionando maior desempenho e
eficácia na prevenção e no controle dos riscos identificados nos processos empresariais.
SE Riscos permite uma visão corporativa entre as áreas de gerenciamento de risco e
controles internos, evidenciando quais são os riscos potenciais que podem impedir a
realização dos objetivos ou alcance das metas da organização. Além disso, é possível
realizar avaliações de três maneiras diferentes: qualitativa, quantitativa e por matriz.
Um dos maiores diferenciais da solução é a capacidade do SE Riscos se enquadrar
perfeitamente em todo e qualquer campo organizacional, isto é, a gestão de riscos pode
ser automatizada em projetos, processos, estratégias, segurança do consumidor, ativos e
perigos.
Os requisitos, conceitos e métodos empregados pelo sistema satisfazem plenamente os
requisitos exigidos e estabelecidos pelas principais normas e metodologias mundiais,
como a ISO 9000, ISO 14000, ISO 20000, ISO 22000, AS/NZS 4360, ITIL, PMBOK,
COBIT, SOX, FDA, HACCP entre outras, todas com um objetivo em comum: atingir a
Excelência no gerenciamento de toda organização.


SE Projetos:

SE Projetos é uma aplicação Web corporativa que permite gerenciar facilmente seus
projetos, produtos, pessoas, serviços e finanças.
Um conjunto completo de funcionalidades simplificam as melhores práticas do
gerenciamento de projeto integrado ao controle de processo, agilizando a entrega de
projetos, com um baixo custo total de propriedade.
SE Projetos gerencia e automatiza os processos de solicitação, planejamento, execução,
controle e encerramento de projeto por meio de um mecanismo exclusivo chamado Team

98

Secretaria Municipal de Finanças - SEFIN
Manual de Gestão de Processos Organizacionais - SEFIN
Workflow, o qual automaticamente envia notificações para os responsáveis pela
realização de tarefas, as quais incluem: notificação da aprovação do projeto, alocação de
projetos e tarefas, solicitação de alteração, atraso no cronograma, etc. Isso garante aos
gestores e suas equipes de trabalho o controle simples e eficaz de suas prioridades e
objetivos.
SE Projetos oferece vários gráficos e relatórios para uma avaliação coerente e objetiva
dos projetos, recursos e finanças, bem como gráficos de indicadores de desempenho
para comparar os resultados com as metas estabelecidas para seus projetos. A alta
gerência se beneficia dos dashboards 100% Web que sumarizam tanto informações
estratégicas como operacionais. Permite ainda a análise dos investimentos e do
desempenho em todos os projetos, através dos recursos oferecidos pela nossa
ferramenta OLAP (Online Analytical Processing).
Os conceitos e recursos oferecidos pelo SE Projetos cumprem com os requisitos
estabelecidos pelas normas e regulamentos internacionais, tais como PMBOK, PRINCE2,
Six Sigma, ISO 20000 [ITIL], COBIT, ISO 9000, ISO / TS 16949, FDA, CMMI, BSC, entre
outros.


SE Plano de Ação:

No mundo globalizado, no qual as organizações necessitam melhorar continuamente seu
desempenho, realizar um bom planejamento, monitorá-lo e extrair dele informações que
agilizem a tomada de decisões tem sido um grande desafio.
A ferramenta denominada “5W2H” (termo em inglês) tem sido uma das mais utilizadas, já
que é uma forma eficiente de organizar um plano de ação, e por isso auxilia as
organizações tanto a definirem claramente as atividades que comporão o planejamento,
como a comprometer os responsáveis, pois seu roteiro básico de implementação incluiu
uma forma sintética, na qual são respondidos aos questionamentos:
Tipos

Questionamentos

Descrições

Assunto

What – Qual? O que?

Qual ação deve ser tomada? O que exatamente deve ser
feito?

Objetivo

Why – Por quê?

Por que esta ação está sendo definida? Por que ela é
importante?

Local

Where – Onde?

Onde esta ação será implementada?

Sequência

When – Quando?

Quando será iniciada a implementação desta ação?
Quando ela deve ser concluída?

Responsável

Who – Quem?

Quem será responsável por executar esta ação?

Método

How – Como?

Como esta ação será implementada?

Custo

How much – Quanto
custa?

Quanto custará implementar esta ação?

Secretaria Municipal de Finanças - SEFIN

99
Manual de Gestão de Processos Organizacionais - SEFIN
SE Plano de Ação é um software que realiza o gerenciamento de todas as etapas do
processo de planejamento, execução e monitoramento de atividades e planos de ações,
desde o registro até a aprovação, uma vez que incorpora ferramentas de organização,
classificação e pesquisa. Características que dão ao produto simplicidade, agilidade,
confiabilidade e eficiência.
Dentre os principais benefícios obtidos com a utilização do SE Plano de Ação podem-se
destacar:


Maior agilidade no planejamento, na execução e no monitoramento de atividades
isoladas e dos planos de ação;



Otimização da velocidade, da qualidade e da relevância das decisões tomadas;



Aumento de produtividade e eficiência de processos, produtos e serviços;



Aumento da quantidade de oportunidades de melhoria identificadas;



Otimização do desempenho do negócio;



Agilidade na circulação das informações para todas as pessoas envolvidas;



Redução de custos com instalação, integração, treinamento e manutenção;



Redução da necessidade de impressão e de circulação de documentos; e



Acesso rápido, fácil e seguro às ocorrências e às informações.



SE Competências:

SE Competências é a solução definitiva para o gerenciamento eficaz das competências
na sua empresa. Através do sistema, as competências dos colaboradores são
continuamente verificadas, notificadas, e direcionadas para o mecanismo que monitora a
realização das avaliações de competências nos prazos estabelecidos.
SE Competências garante o planejamento periódico das avaliações de competências
mapeadas na empresa, otimizando dessa forma as demandas de aprendizagem e criação
do conhecimento dentro da organização. O sistema incorpora métodos para avaliação
periódica das competências requeridas aos recursos humanos, considerando aspectos
relacionados à experiência, qualificação e capacidades necessárias ao bom desempenho
das atividades relacionadas às funções existentes na organização.
SE Competências oferece vários medidores gerenciais de eficácia na qualificação dos
recursos humanos, que exibem o nível de adequação das áreas da organização,
apontando aquelas com maiores carências de qualificação.

100

Secretaria Municipal de Finanças - SEFIN
Manual de Gestão de Processos Organizacionais - SEFIN



SE Treinamentos:

SE Treinamentos é a solução definitiva para o gerenciamento eficaz dos treinamentos e
capacitações na sua empresa. Através do sistema, as necessidades de treinamento dos
colaboradores são continuamente verificadas, notificadas, e direcionadas para o
mecanismo que monitora a realização dos treinamentos nos prazos estabelecidos.
SE Treinamentos garante o planejamento periódico dos treinamentos requeridos na
empresa, com o monitoramento dos custos decorrentes com treinamentos internos e
externos, e programação da utilização das salas de treinamento e materiais audiovisuais,
otimizando dessa forma os recursos disponíveis na empresa.
SE Treinamentos assegura o aprimoramento contínuo dos colaboradores da sua
empresa, com aumento da produtividade e geração contínua de novas idéias, garantindo
maiores níveis de competitividade e lucratividade no contexto corporativo.

Secretaria Municipal de Finanças - SEFIN

101
Manual de Gestão de Processos Organizacionais - SEFIN

As licenças adquiridas pela Secretaria de Finanças totalizam 20, sendo 05 Licenças
Gestor e 15 Licenças Apoio, todas de acesso simultâneo, o que oportuniza a todas as
unidades organizacionais ter pelo menos um Multiplicador acessando a Solução para
desenvolver o trabalho ao mesmo tempo que os demais usuários.
Portanto, todos os processos deverão ser desenhados no SE SUITE dentro dos padrões
de modelagem definidos pela SEFIN e que se encontram neste Manual.

102

Secretaria Municipal de Finanças - SEFIN
Manual de Gestão de Processos Organizacionais - SEFIN
15.2 Técnica de Moderação por Cartelas
15.2.1 O que é a Técnica?
A Técnica de Moderação por Cartelas é uma metodologia utilizada para condução de
trabalhos em grupo. Tem como objetivo tornar mais participativos e eficientes os
processos de discussão e de construção conjunta do conhecimento.
O uso desta técnica pode:


Estimular a participação e a integração do grupo;



Favorecer a liberdade de expressão;



Reduzir a repetição de debates sobre temas já acordados e concluídos;



Assegurar os materiais necessários à documentação, mantendo-se a
fidelidade ao resultado apresentado.

15.2.2 Condições para a aplicação da Técnica
Para a aplicação da técnica, é importante que o Multiplicador atente para alguns
aspectos, como: definição do Facilitador; preparação das reuniões de trabalho;
preparação do material necessário à moderação; e as regras de escrita.
15.2.2.1

Papel do Facilitador

É importante a definição de uma pessoa que atuará como facilitador. Este atuará como
catalisador das diversas ideias que poderão emergir do Grupo durante as reuniões de
trabalho. É importante que possua visão sistêmica do que vai ser simplificado e que tenha
legitimidade perante a Unidade Organizacional.
A postura do Facilitador, frente ao Grupo, é de fundamental importância. Sua atuação visa
proporcionar o debate participativo na medida em que busca estimular os participantes a
contribuírem com informações e experiências acerca do tema tratado.
Dessa maneira, o Facilitador deverá estabelecer um espaço de respeito e confiança, para
que todos os participantes se sintam incluídos no processo, expondo bem suas ideias e
ouvindo, com esmero, as colaborações do Grupo.
O Facilitador, portanto, deverá estar sempre receptivo às ideias apresentadas e, atento ao
comportamento do GT. Todas as ideias são importantes e devem ser respeitadas. Não
cabe ao Facilitador fazer críticas e, sim, possibilitar a reflexão sobre sua validade. Uma

Secretaria Municipal de Finanças - SEFIN

103
Manual de Gestão de Processos Organizacionais - SEFIN
postura equilibrada fará com que o Facilitador não se precipite frente a situações de
negativa.
Dessa forma, ele possibilitará a estabilização de um espaço emocional que propicie a
criatividade e a abertura para o novo, além de aumentar a autoconfiança do Grupo e a
credibilidade nos trabalhos.
Durante o processo de mudança, o Facilitador tem o
papel fundamental de estimular os participantes à
abertura para o novo, propiciando um espaço de
aprendizagem e de confiança para a construção de
uma nova realidade.

15.2.2.2

Preparação das reuniões de trabalho

O Multiplicador deverá preparar as reuniões de trabalho, providenciando o ambiente físico
e os materiais necessários à consecução de cada uma das etapas de Simplificação dos
Processos.
Algumas providências para preparação das reuniões de trabalho deverão ser tomadas
pelo Multiplicador tais como:



confirmar a participação de cada um dos envolvidos, via telefone ou
pessoalmente, de forma a garantir o sucesso dos encontros.



reservar o local, observando: número de participantes e topografia da sala
(lay out). Sugere-se a disposição das mesas ou carteiras em formato de “u”;



providenciar os recursos áudios-visuais necessários (cartelas coloridas,
pincéis atômicos, painel, papel, canetas, alfinetes, computador, data-show e
apresentação em power-point sobre a etapa a ser trabalhada e a técnica a
ser adotada para realizar o trabalho);



divulgar a agenda aos participantes; e



15.2.2.3

montar a agenda de trabalho com dia, hora, duração do(s) encontro(s);

designar um dos membros da equipe de Multiplicadores, para ser o
facilitador da reunião.
Material necessário à moderação

Para aplicação da Técnica de Moderação por Cartelas, podem ser utilizados os seguintes
materiais:

104

Secretaria Municipal de Finanças - SEFIN
Manual de Gestão de Processos Organizacionais - SEFIN
Para melhor compreensão, pode-se dizer que:


painéis móveis próprios para processos de
moderação; ou



cartelas de diversas cores e formatos



painéis fixos como quadros-negros ou quadros
brancos ou



Alfinetes; fita crepe; pincéis de duas ou mais
cores; cola.



paredes onde possam ser afixados painéis de papel kraft

As cartelas utilizadas no processo de moderação têm variadas cores e formatos. Cores
fortes são usadas para registro de títulos, tons pastéis para registro das perguntas e
respostas. É indicado o uso de, no máximo, três cores de cartelas por painel, evitando
torná-lo visualmente confuso.
Os formatos das cartelas podem ser:


retangular



ovalado; e



redondo



hexagonal

As retangulares são utilizadas para o registro das respostas e, se unidas e coladas,
podem se transformar em tiras compridas para o registro de títulos e perguntas.
As redondas servem para numerar, destacar ou priorizar algo no painel como também,
para registro de títulos curtos.
As cartelas de formato ovalada e hexagonal servem para distinguir trabalhos elaborados
em subgrupos daqueles elaborados pelo grande grupo, ou para qualquer outra
diferenciação que se queira estabelecer.
15.2.2.4

Regras de Escrita

Ao registrar suas ideias nas cartelas, o GT deverá ser orientado a seguir as seguintes
regras de escrita:


Escrever de forma legível, de preferência com
letra de forma



Evitar o uso de palavras soltas



Utilizar no máximo 4 linhas por cartela



Vale o que está escrito



Escrever só um ideia por cartela



Erros gramaticais não serão corrigidos

Secretaria Municipal de Finanças - SEFIN

105
Manual de Gestão de Processos Organizacionais - SEFIN
15.2.3 Aplicação da Técnica
É fundamental que o Facilitador faça o planejamento da reunião, considerando os
seguintes aspectos:
As perguntas que será ao GT



Os resultados a serem alcançados





Os formatos e cores das cartelas que irá
utilizar



A melhor forma de distribuí-las no painel; e





As informações que deverá transmitir ao
Grupo, como: regras de escrita, objetivo da
reunião, forma de trabalho em grupo ou
subgrupos e outras

A forma como explicitará os objetivos da reunião
e a forma de condução do trabalho

O Facilitador poderá estabelecer com o grupo algumas regras de conduta, para o bom
andamento dos trabalhos. Ele poderá solicitar ao GT que:


respeite o horário de início e término das reuniões;



não fume no local da reunião;



mantenha os celulares desligados;



durante a exposição das ideias, uma pessoa fala de cada vez; e



respeite todas as ideias apresentadas.

É possível que ocorram situações em que pessoas mais comunicativas, por algum
momento, dominem o debate. Esse é um momento que requer habilidade do Facilitador,
que, ao observar tal comportamento, tome iniciativas no sentido de inserir os demais
participantes na discussão. Uma maneira de agir é convidar nominalmente os menos
participativos para que apresentem suas opiniões sobre o tema em questão.
Os trabalhos iniciar-se-ão, sempre, com uma breve apresentação pessoal do Facilitador,
bem como o Multiplicador e de cada membro do Grupo de Trabalho. Em seguida, o
Facilitador deverá apresentar ao grupo os materiais de moderação necessários para
aplicação da técnica, esclarecendo dúvidas e curiosidades dos participantes.
O próximo passo será a orientação quanto às Regras de Escrita a serem consideradas
para a elaboração das cartelas, veja no item 1.2.4.
Geralmente o processo de moderação inicia-se quando o Facilitador lança ao GT uma
pergunta sobre determinado tema. O tema ou título da discussão deverá ser escrito
previamente, numa cartela retangular (se necessário, colar uma cartela na outra, para
ficar maior), de cor forte (laranja/vermelho) e fixada na margem superior esquerda ou no
centro do painel.

106

Secretaria Municipal de Finanças - SEFIN
Manual de Gestão de Processos Organizacionais - SEFIN
A pergunta a ser lançada ao GT poderá ser escrita numa cartela de tom pastel (amarelo,
verde, rosa, azul, branco), pois cansam menos a vista e facilitam a leitura. Deverão ser
distribuídas, ao GT, cartelas com o mesmo tom utilizado para o registro da pergunta, para
que sejam registradas as respectivas respostas.
O Facilitador distribuirá pincéis e cartelas a cada membro do GT. É indicado que os
pincéis sejam da mesma cor, buscando, assim, evitar um visual poluído e rebuscado do
painel. Deve ser dado o tempo necessário, ao Grupo, para o registro das respostas.
Uma vez preenchidas, as cartelas serão recolhidas pelo Facilitador e fixadas no painel
com alfinetes ou fita crepe. Nesse momento, especial cuidado deve ser dado à estética do
painel. As cartelas devem ser afixadas de tal modo que fiquem retas, e com a mesma
distância entre uma e outra e de preferência disponibilizadas em colunas.
A partir do momento em que o conjunto de cartelas estiver exposto no painel, para
visualização de todo o grupo, o Facilitador poderá iniciar a validação das cartelas,
buscando, juntamente com o GT, compreender o significado de cada uma delas. Dessa
forma, o Facilitador deve evitar ficar na frente do painel, para que todos enxerguem as
cartelas que estão sendo validadas.
Em caso de dúvidas relativas ao conteúdo das cartelas, o Facilitador poderá lançar
perguntas de esclarecimento, tais como:


o que você entende sobre isso?



o que você está querendo dizer é...?



veja se eu entendi bem...



qual a melhor forma de expressarmos esta ideia?

Havendo a necessidade de se fazer alguma alteração nas cartelas, o Facilitador deverá
observar os seguintes aspectos:


exclusão, reformulação ou adição de texto, deverá ser feita na presença e
com o consentimento de todos os participantes do grupo;



nenhuma cartela, por mais que pareça conter uma ideia incômoda ou
supérflua, poderá desaparecer e,



nenhuma cartela poderá ser eliminada da discussão sem a permissão dos
participantes.

É o GT que deverá decidir quando a discussão estará finalizada e, a partir desse
momento, nenhuma cartela poderá ser alterada ou retirada do(s) painel(is).

Secretaria Municipal de Finanças - SEFIN

107
Manual de Gestão de Processos Organizacionais - SEFIN
Sugere-se que, uma vez finalizado o trabalho, o painel não seja desmontado, pois servirá
de apoio para as próximas reuniões. Se houver tal necessidade, o Facilitador poderá colar
as cartelas em papel kraft, tomando o devido cuidado para que se mantenha a posição
em que se encontram as cartelas.
A documentação das reuniões de trabalho é o registro do conteúdo dos painéis já
discutidos e encerrados pelo grupo. A digitação do conteúdo das cartelas poderá ser feita
em formato textual ou em tabela. Todos os envolvidos na Simplificação dos Processos
deverão receber este documento que também poderá ser disponibilizado na intranet.
15.2.4 Modelo do painel
Levantamento de Etapas e Normas
Quais são as atividades que você executa para dar conta de desenvolver o processo de “Requisição”?
Cadastrar dados, relação de bens
e/ ou serviços necessitados

Analisar dados solicitados
quanto à especificação

Verificar se há previsão no
Programa Interno de Trabalho
(PIT)

Verificar se há disponibilidade de
recursos ou previsão

Despachar dados para
orçamentação

Despachar para aprovação do
Gestor Administrativo

108

Secretaria Municipal de Finanças - SEFIN
Manual de Gestão de Processos Organizacionais - SEFIN
15.3 Método GUT (gravidade, urgência e tendência)
15.3.1 O que o Método?
O método de GUT é uma ferramenta de auxilio na priorização de ações, especialmente
quando elas não apresentam dados quantificáveis.
O quadro a seguir apresenta a matriz G.U.T. e seus componentes, quais sejam:


a lista de processos a serem priorizados;



os três critérios de análise: gravidade, urgência e tendência; e



a pontuação geral obtida em cada processo organizacional analisado.

MATRIZ GUT
PROCESSO

G
Gravidade

U
Urgência

T
Tendência

PONTOS

Os valores definidos para avaliar as três dimensões são os seguintes:
Pontos

Gravidade

Urgência

Tendência

5

Os prejuízos ou dificuldades
são extremamente graves.

É necessária uma ação
imediata

Se nada for feito, haverá um
grande e imediato
agravamento do problema.

3

Os prejuízos ou dificuldades
são graves.

É necessária uma ação a
mais rápida possível

Se nada for feito, haverá
agravamento em médio
prazo.

1

Os prejuízos ou dificuldades
não são graves.

Não há pressa para agir

Se nada for feito, não haverá
agravamento e a situação
pode até melhorar.

A pontuação de cada processo é obtida pela multiplicação dos pontos (1, 3 ou 5)
atribuídos à gravidade à urgência e à tendência.
A coluna „PONTOS‟ indicará a priorização estabelecida, sendo que o processo com maior
prioridade será aquele que, na opinião dos participantes, atingir a maior pontuação.

Secretaria Municipal de Finanças - SEFIN

109
Manual de Gestão de Processos Organizacionais - SEFIN
Esse método deve ser desenvolvido em grupo, podendo os pesos serem atribuídos por
consenso. O consenso se estabelece quando há concordância, obtida a partir de uma
argumentação lógica, entre os membros do grupo, acerca do grau de gravidade, urgência
e tendência dos processos em análise.
Gerar consenso em processos grupais a partir de argumentação lógica não é tarefa
simples. Todavia, pode-se utilizar a Técnica de Moderação por Cartelas como ferramenta
de facilitação dessa construção, uma vez que ela possibilita a participação democrática,
considerando a opinião de todos os participantes sem deixar que se perca o foco em
discussões, muitas vezes, inócuo e sem resultados.
15.3.2 Aplicação da Técnica de Moderação por Cartelas ao método GUT
Lançar a pergunta que conduzirá a priorização do processo a ser trabalho, como por
exemplo: Qual o processo organizacional que demanda maior atenção neste momento?
ou Que processo organizacional apresenta os maiores gargalos e dificuldades? ou ainda
Qual o processo organizacional que deve ser aprimorado?
Para se responder à pergunta, é necessária uma reflexão acerca dos objetivos e metas
organizacionais, com vistas a orientar os trabalhos de Simplificação, para o alcance dos
resultados esperados pela Secretaria; de forma que possibilite uma visão geral dos
processos que norteiam o trabalho e, até mesmo, de como ele está hierarquizado.
Dessa forma, o Multiplicador da unidade deverá reunir todos os envolvidos com a
Simplificação, propiciando um espaço de reflexão conjunta, com o intuito de descobrir o
processo organizacional com maior prioridade para a Simplificação dos Processos.
Lançada a pergunta, os participantes registrarão suas ideias nas cartelas, seguindo as
orientações necessárias, que deverão lhes ser apresentadas no início da reunião.
Uma vez preenchidas as cartelas, o facilitador realizará a leitura de cada uma delas, de
forma a esclarecê-las, eliminar repetições e/ ou adicionar cartelas com ideias novas que
surgirem ao longo do período de validação.

Lembre-se de que: qualquer alteração, descarte ou
inclusão de ideias deve partir de um consenso do grupo.

Com as ideias expostas no painel, o facilitador conduzirá a discussão, com o objetivo de
definir, dentre o que fora apresentado, o processo de maior prioridade, utilizando os
conceitos da Matriz G.U.T. (gravidade, urgência e tendência).

110

Secretaria Municipal de Finanças - SEFIN
Manual de Gestão de Processos Organizacionais - SEFIN


G (gravidade): diz respeito ao custo, ao quanto se perderia pelo fato de não
se melhorar determinado processo de trabalho ou adotar determinadas
medidas de inovação deste processo;



U (urgência): refere-se ao prazo necessário para implementar melhorias ao
processo, em que espaço de tempo o processo deve ser melhorado, sob o
risco de causar danos;



T (tendência): refere-se à inclinação do processo em piorar, o grau de
propensão em tornar-se problemático ou em agravar sua situação.

Para tanto, poderá utilizar adesivos coloridos para representar cada um dos conceitos da
matriz, por exemplo:

preto

vermelho

amarelo

Gravidade

Urgência

Tendência

Para a análise de cada cartela, serão feitas as seguintes perguntas, de acordo com a
tabela de valores item 15.3.1 mencionado anteriormente:
i.

Qual a gravidade do prejuízo ou dificuldade: extremamente graves, graves
ou não graves?

ii.

Qual a urgência da ação: imediata, o mais cedo possível ou não há pressa?

iii.

Qual a tendência de agravamento do problema: agravamento imediato, de
médio prazo ou não há tendência de agravamento, podendo ocorrer
melhoria.

Assim, cada participante receberá um adesivo de cada cor, os quais serão colados na(s)
cartela(s) que contiver(em) a ideia que o participante julgar mais “grave”, mais “urgente” e
de maior “tendência”.
Alguns aspectos devem ser considerados neste momento, tais como:


eventuais pesquisas internas (indicadores de processos, satisfação dos
colaboradores, alcance de metas, etc.) e externas (satisfação do usuário,
percepção do mercado, posicionamento do Órgão na definição de Políticas
Públicas, etc.) podem apontar para uma necessidade premente de atender a
um determinado problema específico;

Secretaria Municipal de Finanças - SEFIN

111
Manual de Gestão de Processos Organizacionais - SEFIN


o histórico institucional pode demonstrar que alguma questão importante
deve ser resolvida com prioridade;



a identificação dos Fatores Críticos de Sucesso, que são as variáveis que,
quando devidamente gerenciadas, podem ter um impacto significativo sobre
o sucesso da Simplificação dos Processos.

Fatores críticos de sucesso: são condições fundamentais que precisam,
necessariamente, ser satisfeitas para que a instituição ou a estratégia tenha sucesso, tais
como: credibilidade; compromisso e aceitação. Dois pontos importantes devem ser
considerados na identificação dos fatores críticos de sucesso:


ser um fator crítico de sucesso não significa ser um problema, pode ser um
ponto forte da Secretaria;



o que é próprio para que uma tarefa seja realizada, dinheiro, pessoas,
instalações, por exemplo, não devem ser considerados como fator crítico de
sucesso.

Após isso, proceder-se-á à contagem dos pontos, que levará em consideração o seguinte:
Cartela

Adesivo

Dimensão

Pontos

Pretos

Urgência (o mais cedo possível)

5

Tendência (agravamento imediato)

5

Gravidade (extremamente grave)

3

Vermelhos

Urgência (não há pressa)

3

Amarelos

Tendência (médio prazo)

3

Pretos
Com o terceiro maior número de
adesivos

Vermelhos

Pretos
Com o segundo maior número de
adesivos

5

Amarelos

Com maior número de adesivos

Gravidade (extremamente grave)

Gravidade (não grave)

1

Vermelhos

Urgência (imediata)

1

Amarelos

Tendência (sem tendência de piorar,

1

podendo ocorrer melhoria)
Observação: em caso de empate, considerar a mesma pontuação. O desempate pode ser obtido por
adoção de critérios técnicos ou pela consideração relativa de um novo G.U.T., apenas entre os processos
empatados.

112

Secretaria Municipal de Finanças - SEFIN
Manual de Gestão de Processos Organizacionais - SEFIN
Exemplo:
Painel com as cartelas
Estabelecimento de
Prioridades

Matriz G.U.T
Gravidade

Urgência

Tendência

Pontos

Concurso
Público

1

1

1

1

Capacitação

3

3

3

27

Cidadão online

1

5

3

15

Licitação

Concurso Público

Processo

5

5

5

125

Capacitação

Cidadão on-line

Licitação

O processo de “Licitação” é considerado o de maior prioridade!

O exemplo apresenta o processo de LICITAÇÃO como sendo o de maior prioridade para
a Simplificação dos Processos, então, é com ele que o Multiplicador trabalhará, no sentido
de promover as melhorias necessárias, simplificando-o e buscando as soluções para os
prováveis problemas dele decorrente.

Secretaria Municipal de Finanças - SEFIN

113
Manual de Gestão de Processos Organizacionais - SEFIN
15.4 Fluxograma
15.4.1 O que é um Fluxograma?
O fluxograma é a representação gráfica de um processo de trabalho e nele devem estar
contidas informações que possibilitem a visualização dos caminhos por onde percorrem o
processo, as ações que devem ser desenvolvidas para que seja realizado o trabalho,
assim como os responsáveis/atores que desempenham tais ações.

15.4.2 Como o Fluxograma está estruturado?
Para efeito do Manual, foi escolhido um modelo simplificado de fluxograma. Para facilitar
a leitura, faz-se necessário à compreensão dos elementos que o compõe, são eles:

Símbolo

Denominação

Descrição

ATOR

Aquele que executa alguma ação no
processo/atividade (quem faz).

AÇÃO

É aquilo que o ator realiza, é expressa em forma de
frases iniciados com o verbo no infinitivo +
complemento (o que faz).

Nome do Ator

SEQÜÊNCIA DAS AÇÕES

CÉLULA DE TRABALHO

114

Secretaria Municipal de Finanças - SEFIN

Representa o fluxo em que é realizado o
processo/atividade (em que ordem faz).
Limite de atuação do ator, é onde se representa
quem, o que e em que ordem é desenvolvida o
processo/atividade.
Manual de Gestão de Processos Organizacionais - SEFIN

15.5 Modelo de Fluxograma
Título do
atividade
Pontos de decisão

Abertura de Licitação

Ator
Fornecedor

Preencher
formulários de
“Dados Cadastrais
do Fornecedor”

Preencher formulários
de “Dados Cadastrais
do Representante”

Se por representação

Célula de
trabalho

Guardar Recibo de
Solicitação de
serviços

Nome do ator
que executa a
ação

Técnico de
Cadastro

Protocolar o
recebimento dos
formulários

Cadastrar dados do
Fornecedor e/ou do
Representante

Publicar
cadastramentos
no D.O.M.

Descrição da
ação que é
executada
(verbo no
infinitivo +
complemento)

SICAF
Manter dados Cadastrais

Seta que indica a sequência
do fluxo de trabalho e o ator
que deverá executar a
próxima ação.

Secretaria Municipal de Finanças - SEFIN

115
Manual de Gestão de Processos Organizacionais - SEFIN

16 RESPONSABILIDADES

16.1 Comitê Gestor
Comitê Gestor de Processos Organizacionais da SEFIN tem o objetivo de coordenar as
ações de gestão de processos organizacionais da Secretaria.
O Comitê será composto por representantes da Gerência de Gestão de Pessoas e
Processos – GEPEP, Gerência de Gestão de Informações e Conhecimento – GEICO e
Gerência de Planejamento, Gestão Estratégica e Qualidade – GEPEQ, sendo a
coordenação da GEPEQ.
O Comitê deverá coordenar as ações de gestão de processo organizacionais da SEFIN,
apoiar a implementação do ciclo de gestão de processos organizacionais, consolidar o
Diagnóstico de Avaliação dos Processos Organizacionais e elaborar o Plano Anual de
Gestão de Processos Organizacionais.
Além disso, cada unidade organizacional participante do Comitê coordenará as atividades
específicas do ciclo de Gestão de processos referentes às suas competências
institucionais. Assim caberá à:
 GEPEQ (Coordenadora)
I. facilitar e coordenar a articulações entre todos os componentes do Comitê e as
unidades organizacionais da Secretaria;
II. facilitar e coordenar a articulações entre todos os componentes do Comitê e as
unidades organizacionais da Secretaria;
III.
IV.
SEFIN;

coordenar a elaboração do Plano Anual de Gestão de Processos da SEFIN;
desenvolver e atualizar o Manual de Gestão de Processos Organizacionais da

V. orientar e instituir, quanto aos aspectos metodológicos da Gestão de
Processos, o desenvolvimento de todas as etapas do ciclo de gestão;
VI. coordenar a consolidação anual do Diagnóstico de Avaliação dos Processos, a
ser realizado em parceria com as unidades afetadas;
VII. apoiar os demais componentes do Comitê Gestor de Processos na
coordenação das ações sob sua responsabilidade;

116

Secretaria Municipal de Finanças - SEFIN
Manual de Gestão de Processos Organizacionais - SEFIN
VIII. monitorar alterações no ambiente interno, decorrentes ou não da alteração do
ambiente externo, identificando mudanças e seus reflexos nos processos da Secretaria;
IX. solicitar à GEICO, sempre que necessário a atualização da base de dados da
ferramenta informatizada, no servidor corporativo, e sua divulgação; e
X. acompanhar e avaliar os impactos causados pelas alterações nos processos
da Secretaria, junto ao público institucional externo, propondo melhorias, no que couber.
 GEICO
I. desenvolver e/ou implantar novos sistemas de informatização, levando em
conta o mapeamento dos processos a eles relacionados;
II. atender às demandas de alterações nos sistemas informatizados, devido ao
redesenho nos processos a eles relacionados;
III.

fazer a gestão de ambiente do sistema informatizado de suporte, no que tange

a:
a) manter os servidores de aplicação e de banco de dados disponíveis para
acesso dos usuários da ferramenta;
b) manter o cadastro de usuários atualizado e controlar as permissões;
c) controlar as instalações e licenças de uso de software;
d) manter atualizada, na Intranet, a publicação do mapeamento e redesenho
dos processos organizacionais da SEFIN; e
e) contribuir na identificação de oportunidades de melhorias nos sistemas de
informações existentes, buscando a integração dos mesmos e a melhor utilização dos
recursos ou funcionalidades.
c) GEPEP
I.

coordenar as ações de capacitação na Gestão de Processos Organizacionais;

e
II. apoiar a identificação de competências necessárias para a execução dos
processos.

16.2 Unidades Organizacionais
As unidades organizacionais terão papel importante no desenvolvimento dos trabalhos de
mapeamento e redesenho de processos. Desta forma, segunda a Norma, todas deverão
realizar e validar uma auto-avaliação anual dos seus processos organizacionais cujos
resultados serão consolidados no Diagnóstico de Avaliação dos Processos da SEFIN,

Secretaria Municipal de Finanças - SEFIN

117
Manual de Gestão de Processos Organizacionais - SEFIN
base para elaboração do Plano Anual de Gestão de Processos Organizacionais da
SEFIN.

16.3 Multiplicadores
Cada unidade organizacional deverá indicar formalmente um Multiplicador, que terá como
função principal ser o representante da gestão de processos no Comitê Gestor e,
também:
a) Disseminar e aplicar as práticas da gestão de processos no âmbito da unidade;
b) Dar o aporte de conhecimento técnico especializado na execução dos Processos
de sua área;
c) Identificar os pontos fortes e oportunidades de melhoria nos Processos; e
d) Dar o apoio ao mapeamento e ao redesenho dos processos da sua unidade
organizacional em conformidade com a metodologia e a periodicidade descritas na
Norma e neste Manual de Gestão de Processos Organizacionais.
É necessária a indicação de um substituto que possa assumir as responsabilidades do
Multiplicador no caso de ausência do mesmo.

16.4 Responsáveis pelos Processos
Cada unidade organizacional deverá indicar o responsável pelo processo ou atividade que
terá as seguintes atribuições, no âmbito da sua unidade organizacional:
a) Verificar se os Processos estão produzindo os resultados previstos;
b) Verificar se os sistemas informatizados estão de acordo com os processos
mapeados;
c) Propor melhorias ou inovações, para tornar o processo mais eficiente e eficaz;
d) Conduzir e integrar as atividades do Processo; e
e) Apresentar e difundir os objetivos do Processo.

Ao responsável pela unidade organizacional compete a condução e a integração dos
processos afetos a sua área e, juntamente com os multiplicadores e os responsáveis
pelos Processos, a validação do Diagnóstico de Avaliação dos Processos e a aprovação
dos processos mapeados ou redesenhados da sua unidade.

118

Secretaria Municipal de Finanças - SEFIN
Manual de Gestão de Processos Organizacionais - SEFIN

17 FORMULÁRIOS DO MANUAL DE GESTÃO DE
PROCESSOS

17.1 Modelo de Cronograma
17.1.1 O que um Cronograma?
Um cronograma é a representação gráfica da previsão da execução de um trabalho, na
qual se indicam os prazos que se deverão cumprir as suas diversas ações.
Um cronograma é geralmente desenvolvido no formato de uma tabela ou de uma planilha
onde são descritas as principais ações para implementação de um plano, projeto ou
proposta e tem como objetivo acompanhar as ações para alcançar as metas
estabelecidas.
É uma ferramenta que auxilia no gerenciamento da implementação de ações
estabelecidas em um plano. Por meio dele, é possível visualizar as ações, prazos,
responsáveis e resultados a serem alcançados, servindo também como instrumento de
controle e acompanhamento.
No decorrer do acompanhamento de um cronograma, algumas alterações poderão ser
necessárias para se corrigir rumos ou ajustar prazos que muitas vezes se tornam
inviáveis por motivos diversos. Contudo, deve ser gerenciado para que não se perca a
evolução e comprometimento com o trabalho proposto.
A utilização de um cronograma pode apresentar vantagens como:


agilizar a implementação de um projeto, plano ou proposta, à medida que as
ações são identificadas e registradas;



possibilitar o acompanhamento da situação/status das ações a serem
implementadas;



promover a responsabilização dos envolvidos com o trabalho;



evitar a sobreposição de tarefas;



assegurar maior comprometimento com os prazos e metas estabelecidas

Secretaria Municipal de Finanças - SEFIN

119
Manual de Gestão de Processos Organizacionais - SEFIN
São dois os tipos de cronograma propostos no Manual:
1)

2)

120

Cronograma de Encaminhamentos – ferramenta de apoio na
definição de ações de curto prazo, para a implementação de
soluções e/ou encaminhamentos dessas. Neste tipo de cronograma
devem ser definidos os responsáveis pelas ações bem como os
resultados esperados e seus receptivos indicadores.
Cronograma de Ações – ferramenta de planejamento, que apóia a
consecução de planos de ação de médio e longo prazos.

Secretaria Municipal de Finanças - SEFIN
Manual de Gestão de Processos Organizacionais - SEFIN

17.1.2 Modelo de Cronograma de Encaminhamentos

Ações

Responsáveis

Prazo

Resultados Esperados

Indicadores de Resultado

17.1.3 Modelo de Cronograma de Ações

ANO
MÊS

9999
01

02

03

04

05

06

07

9999
08

09

10

11

12

01

02

03

04

05

06

07

08

09

10

11

Ações
Macro Ação
1ª ação
2ª ação
3ª ação

Secretaria Municipal de Finanças - SEFIN

121

12
Manual de Gestão de Processos Organizacionais - SEFIN
17.2 Formulário de Identificação dos Elementos
(nome do sub-processo)
Frases:
1. Verbo no infinitivo + complemento
2. Verbo no infinitivo + complemento
3. Verbo no infinitivo + complemento

4. Verbo no infinitivo + complemento
5. Verbo no infinitivo + complemento
6. Verbo no infinitivo + complemento

Ações: O que faz.

Fornecedor. Quem me envia o necessário p/ a execução da minha tarefa. Pode
acontecer de um fornecedor ser um outro “Contexto” de atividade, quando
deveremos identificá-lo com o nome do Contexto.

De onde vem?

O quê vem?

O nº da frase representa a
ação, o verbo da respectiva
atividade

O quê você faz com
isso? (Nº da frase)

O quê sai?

Cliente. Quem recebe o resultado do meu
trabalho. Muitas vezes, o resultado do meu
trabalho pode se destinar a mim/minha área
mesmo ou então a um outro “Contexto” de
atividades, quando deve-se identificar o cliente
com o nome do meu cargo (técnico GERIM, por
exemplo) ou do outro Contexto de atividade. (ver
OBS 2)

Para onde vai?

Fornecedor

E1 – Entrada + número da entrada

Nº

S1 – Saída + número da saída

Cliente

Servidor

E2 – Entrada + número da entrada

Nº

S2 – Saída + número da saída

Cliente A

S2 – Saída + número da saída

Cliente B

E1:
E= entrada: o que preciso p/ que execute minha tarefa.
1= número da seqüência numérica da entrada.
Para cada frase (atividade) haverá pelo menos 1 entrada, podendo ser identificadas
mais entradas, a depender do que seja necessário para a execução da tarefa.

S1:
S= saída: o que gero com minha atividade, o resultado, o produto do que faço.
1= número da seqüência numérica da saída (deve estar em consonância com a respectiva entrada).
Para cada frase (atividade) haverá pelo menos 1 saída. Existirão atividades que gerarão mais saídas,
essas deverão ser identificadas com o mesmo número, como no exemplo acima: duas saídas S2,
independente dos clientes que a estejam recebendo.

Observações:
1) Ao analisarmos detalhadamente as frases, é normal se verificar a necessidade de alterá-las, para adequá-las de forma a expressar melhor as ações do nosso fazer. Especialmente as frases iniciadas com os
verbos que expressem entradas e/ou saídas, essas podem ser modificadas, assim, frases tais como:
- Receber solicitação de compra
- Encaminhar processo à Jurídica
- Enviar documentos, etc.
Pode-se referir a entradas/saídas:
- S1 – solicitação de compra
- S1 – processo analisado
- S2 – documentos verificados
Quando isso ocorrer, deveremos analisar melhor as frases para verificarmos se por trás da entrada/saída não existe um ação. Exemplo: Receber solicitação de compra, pode-se transformar em “Analisar solicitação
de compra”, onde o verbo “Analisar” é a minha real ação e o “Receber” só indica o fluxo de uma entrada = solicitação de compra.
2) Pode acontecer de identificarmos uma mesma saída para diferentes clientes, o que poderá ser representado uma única vez. Outra situação é a de diferentes saídas para um mesmo cliente, nesse caso, deverão
ser representadas cada uma das saídas separadamente.

122

Secretaria Municipal de Finanças - SEFIN
Manual de Gestão de Processos Organizacionais - SEFIN

17.3 Diagrama de Interação do Processo

FINALIDADE
ENTRADAS

ATIVIDADE

SAÍDAS

Recursos

Necessidades dos Clientes

Pontos de Controle

Secretaria Municipal de Finanças - SEFIN

123
Manual de Gestão de Processos Organizacionais - SEFIN
17.4 Cadastro de Indicadores

Cadastro de Indicadores
Nome do Sub-processo

Nome do Responsável

Área Responsável

indicador
Nome do Indicador

Unidade de Medida

Tipo

Nome de Identificação do Indicador

Medida do Indicador

Eficiência
Eficácia

Descrição do Indicador

Fórmula de Cálculo

Descrição sucinta do que o
indicador mede ou demonstra.

Detalhamento da fórmula de cálculo, com
descrição dos seus elementos constituintes
e respectivas unidades de medida, inclusive
se algum elemento for outra fórmula,
descrevê-la por completo.

Versão
(dd/mm/aaaa)
ou

Origem dos componentes da
fórmula de cálculo
Indicação da origem de cada
elemento da fórmula, se de
alguma
publicação,
sistema
informatizado ou outra origem
qualquer.

Interpretações Possíveis

Faixa de Aceitação

Descrição de como interpretar os valores obtidos pela aplicação do indicador.
Colocar exemplos quando couber

Definição da faixa de aceitação
do indicador

Periodicidade de Aplicação

Periodicidade de Avaliação

Definir um período para a aplicação do indicador
(exemplos: no dia 15 de cada mês, ao final de uma
determinada atividade, etc).

Definir um período para a divulgação da avaliação
(exemplo: após a ocorrência de três aplicações).

124

Secretaria Municipal de Finanças - SEFIN
Manual de Gestão de Processos Organizacionais - SEFIN
17.5 Aplicação de Indicadores

Formulário
Aplicação de Indicadores
Nome da Atividade
Nome do processo a
ser medido.

Área Responsável

Nome do Responsável

Área em se executa o
processo

Nome de quem aplicou.

Data da Aplicação

Resultado

(dd/mm/aaaa)

Medição do indicador no
momento da aplicação

Considerações
Indicar o valor obtido em relação à
faixa de aceitação e categorização do
problema (condições internas ou
externas) e descrição sucinta das
causas, conseqüências e proposições

O que fazer
Ação a ser tomada em
função da análise do
resultado do indicador

Secretaria Municipal de Finanças - SEFIN

125
Manual de Gestão de Processos Organizacionais - SEFIN

18 RESUMO DO MANUAL SIMPLIFICADO

PASSOS DO MANUAL

Base
Conceitual

Planejamento
da Gestão de
Processos

O QUE PROPÕE

COMO FAZER
(FERRAMENTAS)

COMO REGISTRAR
(FORMULÁRIOS)

Entender algumas
das definições no
Manual
1. Pré-requisitos

Preparar a “Casa”
para Desenvolver as
Ações do Guia.
- Formação da
Equipe;
- Capacitação;
- Mobilização.

2. Plano de
Trabalho

Priorizar o processo
de trabalho a ser
simplificado

- Técnica de
Moderação de
Cartelas (TMC)

Registro 1: Modelo
de Plano de
Trabalho

- GUT
Mapeamento do
Processo

3. Levantamento
de atividades e
normas.
4. Identificação
dos Elementos
do Processo.
5. Desenho dos
Fluxogramas
atuais

Conhecer o
funcionamento do
processo de trabalho
atual:
-

Fornecedores;
Entradas;
Atividades;
Saídas;
Clientes;
Normas

- Técnica de
Moderação de
Cartelas (TMC)
- Fluxogramas

Registro 2:
Formulários de
Identificação dos
Elementos do
Processo.
Registro 2:
Formulário de
Identificação dos
Elementos do
Processo.
Registro 3: Desenho
do Fluxograma
Atual.

Análise e
Melhoria dos
Processos

6. Árvore de
Soluções

Identificação dos
Problemas que
afetam o processo.

- Técnicas de
Moderação de
Cartelas (TMC)

Registro 4:
Formulário de
Árvore de Soluções.

Separação de
causas e efeitos
(problemas)

- Técnicas de
Moderação de
Cartelas (TMC)

Registro 4:
Formulário de
Árvore de Soluções.

- Diagrama Causa e
Efeito
Identificação e
priorização das
soluções

- Técnicas de
Moderação de
Cartelas (TMC)
- Matriz BÁSICO

126

Secretaria Municipal de Finanças - SEFIN

Registro 4:
Formulário de
Árvore de Soluções.
Manual de Gestão de Processos Organizacionais - SEFIN
Monitoramento
e Avaliação

6. Árvore de
Soluções

Encaminhamento
das Soluções:
- Responsáveis
- Prazo;
- Resultado
esperado

7. Modelagem do
Processo

Identificar as
condições para
realização do novo
processo:

Registro 4:
Formulário de
Árvore de Soluções.

Registro 5:
Diagrama de
Interação do
Processo

- Finalidade do
processo
- Principais
necessidades dos
clientes
- Identificação dos
recursos
necessários
Análise PDCA

Registro 6: Registro
do Novo Fluxo do
Processo

Formulação dos
indicadores de
eficiência e eficácia
para monitoramento
do processo

Registro 7:
Formulário de
Cadastro de
Indicadores.

Preenchimento do
marco de referência

Registro 8:
Formulário de
Identificação do
Marco de
Referência.

Aplicação e
Avaliação do
processo em
andamento

Registro 9:
Formulário de
Aplicação.

9. Proposta de
Simplificação

Formatação da
Proposta de
Simplificação

Registro 10:
Proposta de
Simplificação

10.
Implementação
do Novo
Processo

Implementação das
Melhorias:

8. Sistema de
Medição de
Desempenho

Redesenho

- Manualização
- Treinamento para
o novo processo
- Plano de
Comunicação
para
disseminação

Secretaria Municipal de Finanças - SEFIN

127
Manual de Gestão de Processos Organizacionais - SEFIN

19 GLOSSÁRIO

Ação: O que é feito por cada ator.
Análise Crítica do Processo: avaliação sistemática sobre a pertinência, a adequação e a
eficiência do processo, no que diz respeito à legislação, políticas setoriais e aos objetivos
da instituição.
Área de TI: compreende todos os setores e atividades de trabalho inerentes a esta
unidade administrativa.
Áreas de Sombra (Sombreamento): geração da mesma informação (ou muito similar)
em partes diferentes do processo ou por pessoas diferentes, gerando aumento no custo
total do processo ou tornando possível a ocorrência de dados conflitantes que
desequilibram o processo gerando duplicidades e redundâncias.
Atividade: Unidade de trabalho realizada por uma pessoa, em um local e em dado
tempo; geralmente se desdobra em tarefas e está vinculada a atividade.
Atividade Gerencial: É aquela que envolve comando e aferição de resultados.
Atividade Operacional: É aquela que envolve ações pré-programadas e que gera
produtos palpáveis.
Atores: Quem executa alguma ação na atividade.
Atuação Integrada: consiste na articulação e envolvimento das diversas áreas na
tentativa de inovar a gestão e colocar em prática as teorias gerenciais, possibilitando a
realização de propostas e ideias ainda não implementadas na solução de problemas que
dificultam o andamento dos trabalhos.
Avaliação do Processo: avaliação realizada com intuito de promover a inovação nos
processos executados, buscando sempre a eficiência e eficácia.
Benchmarking: é um processo contínuo de medição de produtos, serviços e práticas
(processos), em relação aos concorrentes mais competitivos, ou às empresas
reconhecidas como líderes.
Brainstorming: é uma técnica de criatividade em grupo, na qual se busca a geração de
ideias que isoladamente ou associadas, estimulem novas ideias e subsídios direcionados
à solução de um problema.

128

Secretaria Municipal de Finanças - SEFIN
Manual de Gestão de Processos Organizacionais - SEFIN
Checklist: são simples e poderosas ferramentas para listar, relacionar, comparar,
verificar ou lembrar fatores importantes relativos às atividades.
Ciclo PDCA: é uma ferramenta que busca a lógica para fazer certo desde a primeira vez,
e cuja as iniciais são P – Plan (planejar), D – Do (fazer), C – Control (controlar) e A –
Action (atuar corretivamente).
Cliente: organização ou pessoa que recebe um serviço ou produto de processo e pode
ser interno e externo à Secretaria.
Desempenho: é o resultado da avaliação de como o processo está sendo executado, ou
seja, nível de desempenho atingido, oportunidades de melhoria priorizadas, fatores
críticos de sucesso e metas alcançadas ou não.
Diagnóstico Consolidado: consolidação da todas as avaliações de processo realizadas
pelas unidades organizacionais.
Diagrama de Interação do Processo: é uma ferramenta de identificação e de
visualização dos elementos essenciais das atividades de trabalho (fornecedor,
entrada/insumo, saída/produto e cliente), que foram formados a partir das atividades
levantadas e agrupadas.
Efetividade: refere-se aos resultados objetivos e práticos da atividade real.
Eficácia: é o grau de alcance das metas programadas, em um determinado período de
tempo, independentemente da utilização dos recursos empregados.
Eficiência: melhor relação possível entre os produtos (bens e serviços) gerados por uma
atividade e os custos dos insumos empregados em um determinado período de tempo.
Executante: quem executa as atividades do processo.
Fornecedor: organização ou pessoa que fornece um produto ou serviço podendo ser
interno ou externo à Secretaria.
Gestão da Mudança: é o gerenciamento contínuo das propostas de mudança nos
processos por meio da análise dos impactos na Secretaria (pessoal, custo, sistema de
informação, legislação).
Gestão por Processos Organizacionais: caracteriza-se pela capacidade tecnológica,
humana e estrutural para administrar os diferentes processos organizacionais de forma
eficaz, eficiente e efetiva, no intuito de conduzir a Secretaria de Finanças a excelência de
sua gestão.

Secretaria Municipal de Finanças - SEFIN

129
Manual de Gestão de Processos Organizacionais - SEFIN
Indicadores: dados ou informações numéricas que quantificam as entradas (recursos ou
insumos), saídas (produtos) e o desempenho de processos, produtos e a organização
como um todo.
Insumo ou Entrada (input): produto ou serviço necessário para o início de um
determinado processo.
Macroprocessos: agrupamento de processos necessários para a produção de uma ação
ou desempenho de uma atribuição da Secretaria. Consiste em grandes conjuntos de
atividades pelos quais a Secretaria cumpre a sua missão, gerando valor para o cliente.
Correspondem às grandes funções da organização, para as quais devem estar voltadas
todas as suas unidades internas e descentralizadas. Um macroprocesso engloba vários
outros processos.
Mapeamento de Processos: ação de identificar como são realizados os processos
organizacionais de uma empresa e de desenhar um fluxograma funcional, que retrata as
diferentes áreas de trabalho, onde o tempo e a responsabilidade ficam evidenciados.
Mapeamento dos Processos Atuais: é o levantamento da situação atual dos processos
organizacionais; serve para diagnosticar e orientar as ações de melhoria nos processos
existentes.
Melhoria contínua: é a ação contínua de propor uma alteração nos processos
organizacionais com vista a obter um melhor desempenho. Objetiva aumentar a
probabilidade de fazer crescer a satisfação dos clientes e de outras partes interessadas.
Meta: objetivos quantificados, expressão dos níveis de desempenho pretendidos para um
determinado período de tempo. Resultado a ser atingido decorre do objetivo proposto,
composto de indicador, valor e prazo.
Metaplan: é o nome registrado de uma empresa alemã, que desenvolveu em meados dos
anos 70 integração entre as técnicas de visualização e moderação em um conjunto de
procedimentos para o trabalho participativo em grupo, que vem tendo desde então
aceitação cada vez maior tanto no setor público como junto à iniciativa privada.
Missão: a razão de ser de uma organização, as necessidades sociais a que ela atende e
seu foco fundamental de atividades.
Modelagem do Processo: é a observação de todo o fluxo do processo na Secretaria.
Norma NBR ISO-9000: norma que apresenta padrões mundiais de qualidade.
Ontologia da Linguagem: estudo da linguagem humana para uma reflexão a respeito do
sentido abrangente do ser, como aquilo que torna possível as múltiplas existências
(Opõe-se à tradição metafísica que, em sua orientação teológica, teria transformado o ser
em geral num mero ente com atributos divinos).

130

Secretaria Municipal de Finanças - SEFIN
Manual de Gestão de Processos Organizacionais - SEFIN
Organização: grupo de instalações e pessoas com conjunto de responsabilidades,
autoridades e relações.
Padrão de Trabalho: é um documento que define o Padrão de modelagem para o
desenho dos processos em: Diagramas, Objetos, deste Diagramas, bem como para os
Atributos dos Diagramas ou dos Objetos, utilizando o software SE SUITE, de tal forma
que se tenha uma referência com a qual se possa comparar cada diagrama gerado e
assim validá-lo ou adequá-lo, de acordo com esta definição.
Ponto de Controle: são aqueles que geram regras ou restrições quanto à execução do
processo de trabalho.
Processo: conjunto de subprocessos e/ou atividades logicamente relacionadas que
transformam insumos em produtos a um cliente específico, essa transformação deve
agregar valor na percepção dos clientes do processo e exige um conjunto de recursos. O
processo poderá exigir que a sequência de etapas seja documentada por meio de
especificações, de procedimentos e de instruções de trabalho, bem como que as etapas
de medição e de controle sejam adequadamente definidas. Para que as organizações
funcionem de forma eficaz, elas têm que identificar e gerenciar processos interrelacionados e interativos e quase sempre a saída de um processo constitui-se na entrada
do processo seguinte. Os processos têm como características a repetitividade,
estabilidade, previsibilidade, mensurabilidade e adaptabilidade.
Processo de Apoio: processo que dá suporte aos processos relativos ao produto e que é
usualmente projetado em função de necessidades relacionadas à estrutura e aos fatores
internos à Secretaria.
Processo Finalístico: processo relacionado às atividades-fim, aquele que gera os
produtos finais da Secretaria e gera valor direto para os clientes. Envolve tanto a
fabricação de bens como a prestação de serviços.
Produto/Serviço: definido como resultado de um processo; resultado de um conjunto de
atividades inter-relacionadas ou em interação que transformam entradas em saídas.
Qualidade: adequabilidade para o uso. Fazer certo a coisa certa já na primeira vez, com
excelência no atendimento. Totalidade de características de uma organização que lhe
confere a capacidade de satisfazer as necessidades explícitas e implícitas dos cidadãos
e/ou clientes.
Rastreabilidade da Informação: capacidade de recuperar o histórico, a aplicação ou
localização daquilo que esta sendo considerado.
Redesenho dos Processos: é o redesenho do fluxo a partir do diagnóstico da situação
atual. Representa o esforço para orientar as ações de melhoria nos processos da

Secretaria Municipal de Finanças - SEFIN

131
Manual de Gestão de Processos Organizacionais - SEFIN
secretaria, de forma a permitir que seus produtos e serviços sejam eficientes e eficazes e
que estejam em conformidade com a missão institucional da Secretaria de Finanças.
Responsável pelo Processo: pessoa que responde diretamente pelo processo.
Retrabalho: ação implementada sobre um produto não-conforme, a fim de transformá-lo
conforme os requisitos estabelecidos.
Revisão do Processo: consiste na revisão de um processo com intuito de realizar uma
melhoria localizada ou correção de um desvio.
Satisfação do Cliente: percepção do cliente do grau no qual os seus requisitos foram
atendidos.
Sistema de Monitoramento: qualquer entidade (processo, produto, equipamento,
pessoa, grupo, organização ou outros) que seja objeto de nossa observação.
Software SE SUITE: ferramenta informatizada utilizada pela Secretaria para o
mapeamento e redesenho dos processos.
Subprocesso: conjunto de atividades inter-relacionadas que transformam insumos
(entradas) e produtos (saídas).
Tarefa: conjunto de trabalhos a serem executados, envolvendo rotina, dificuldades,
esforço ou prazo determinado; nível imediatamente inferior a uma atividade.
Validação: comprovação, por intermédio do fornecimento de evidência objetiva, de que
os requisitos pretendidos foram atendidos.
Visão: estado que a Secretaria de Finanças deseja atingir no futuro. A visão tem a
intenção de propiciar o direcionamento dos rumos de uma organização.

132

Secretaria Municipal de Finanças - SEFIN

Gestão de projetos

  • 1.
    MANUAL DE GESTÃO DE PROCESSOS ORGANIZACIONAIS DA SEFIN AnexoII da Resolução nº 076/11 1ª Edição Pinhais - PR
  • 3.
    SECRETARIA DE FINANÇAS MANUAL DEGESTÃO DE PROCESSOS ORGANIZACIONAIS DA SEFIN Francisco Xavier de Oliveira Secretário de Finanças Volume 1 1ª EDIÇÃO Pinhais Dezembro de 2011
  • 4.
    EQUIPE TÉCNICA COORDENAÇÃO GERAL EdsonLuiz Gelinski de Faria EQUIPE TÉCNICA Andreia Akemi Yto Saraiva Eliane Inês Jacomel Lincoln Américo de Souza Rodrigues APOIO TÉCNICO Ana Lusia Sayuri Yasuda Edgar Fernão Bragança Bueno Edilberto Mazon Luiz Claudio Leonel Marcelo Oneda
  • 5.
    SUMÁRIO 1 APRESENTAÇÃO .......................................................................................................... 1 2 PRINCÍPIOSPARA A GESTÃO DE PROCESSOS ORGANIZACIONAIS ...................... 3 3 OBJETIVOS DA GESTÃO DE PROCESSOS ................................................................. 4 4 BASES CONCEITUAIS ................................................................................................... 6 4.1 Gestão de Processos ............................................................................................ 6 4.2 Processo Organizacional ...................................................................................... 6 4.3 Categoria de Processos ........................................................................................ 7 4.3.1 Processos Gerenciais ................................................................................ 7 4.3.2 Processos Finalísticos ............................................................................... 8 4.3.3 Processos de Apoio ................................................................................... 8 4.4 Hierarquia de Processos ....................................................................................... 9 5 PRÉ-REQUISITOS DA GESTÃO DE PROCESSOS ......................................................15 5.1 Macro visão desse Passo ....................................................................................16 5.2 O que são os pré-requisitos da Gestão de Processos? ....................................16 5.3 Como atingir os pré-requisitos da Gestão de Processos? ................................17 5.3.1 Identificação de Multiplicadores ................................................................17 5.3.2 Perfil do Multiplicador ................................................................................17 5.3.3 Atribuições do multiplicador ......................................................................18 5.3.4 Participação de Colaboradores .................................................................18 5.3.5 Capacitação dos Multiplicadores ...............................................................19 5.3.6 Mobilização da Unidade Organizacional ...................................................20 5.4 Conclusão desse Passo .......................................................................................20 6 ELABORAÇÃO DO PLANO DE TRABALHO................................................................22 6.1 Macro visão desse Passo ....................................................................................23 6.2 O que é elaboração do plano de trabalho ...........................................................23 6.3 Como elaborar o plano trabalho? ........................................................................24 6.3.1 Priorização da Gestão de Processos ........................................................24 6.3.2 Definição do escopo de atuação ...............................................................24 6.3.3 Elaboração do Plano de Trabalho .............................................................25 6.3.4 Aprovação .................................................................................................26 6.4 Conclusão desse Passo .......................................................................................26 7 LEVANTAMENTO DAS ETAPAS E NORMAS ..............................................................27
  • 6.
    7.1 Macro Visãodesse Passo ....................................................................................28 7.2 O que é o levantamento? .....................................................................................28 7.3 Como fazer o levantamento? ...............................................................................29 7.3.1 Preparação ...............................................................................................29 7.3.2 Levantamento das Etapas.........................................................................29 7.3.3 Agrupamento das Etapas ..........................................................................33 7.3.4 Levantamento das Normas .......................................................................36 7.4 Conclusão desse Passo .......................................................................................39 8 IDENTIFICAÇÃO DOS ELEMENTOS DO PROCESSO .................................................40 8.1 Macro Visão desse Passo ....................................................................................41 8.2 O que é a identificação dos elementos do processo? .......................................41 8.3 Como fazer a identificação dos elementos do processo? .................................42 8.3.1 Preparação ...............................................................................................42 8.3.2 Desenvolvimento ......................................................................................43 8.4 Conclusão desse Passo .......................................................................................45 9 DESENHO DOS FLUXOGRAMAS ATUAIS ..................................................................46 9.1 Macro Visão desse Passo ....................................................................................47 9.2 O que é fluxograma? ............................................................................................47 9.3 Como desenhar os fluxogramas? .......................................................................48 9.3.1 Seqüenciamento dos Processos ...............................................................48 9.3.2 Identificação dos atores ............................................................................48 9.3.3 Desenho do Fluxograma ...........................................................................49 9.4 Conclusão desse Passo .......................................................................................50 10 ÁRVORE DE SOLUÇÕES .............................................................................................51 10.1 Macro Visão desse Passo ....................................................................................52 10.2 O que é a árvore de soluções? ............................................................................52 10.3 Como fazer a árvore de soluções? ......................................................................52 10.3.1 Identificação do Problema: ........................................................................53 10.3.2 Análise de Causa e Efeito .........................................................................54 10.3.3 Detalhamento das causas dos problemas .................................................54 10.3.4 Análise e Priorização de Solução ..............................................................55 10.4 Conclusão desse Passo .......................................................................................56 11 MODELAGEM DO PROCESSO ....................................................................................57 11.1 Macro Visão desse Passo ....................................................................................58 11.2 O que é a modelagem?.........................................................................................58 11.3 Como fazer a Modelagem? ..................................................................................59 11.3.1 Identificação das Condições para Realização das Atividades ...................59 11.3.2 Análise e Melhoria das Atividades .............................................................62
  • 7.
    11.3.3 Desenho do Novoprocesso ......................................................................65 11.4 Conclusão desse Passo .......................................................................................66 12 SISTEMA DE MEDIÇÃO DE DESEMPENHO ................................................................67 12.1 Macro Visão desse Passo ....................................................................................68 12.2 O que é o Sistema de Medição de Desempenho ................................................68 12.3 Como Implementar o Sistema de Medição de Desempenho? ...........................70 12.3.1 Construção do Sistema de Medição de Desempenho ...............................70 12.3.2 Aplicação do Sistema de Medição de Desempenho..................................79 12.3.3 Avaliação do Sistema de Medição de Desempenho..................................80 12.4 Conclusão desse Passo .......................................................................................84 13 PROPOSTA DE SIMPLIFICAÇÃO .................................................................................85 13.1 Macro Visão desse Passo ....................................................................................86 13.2 O que é a Proposta de Simplificação? ................................................................86 13.3 Como fazer a Proposta de Simplificação? ..........................................................86 13.4 Conclusão desse Passo .......................................................................................87 14 IMPLEMENTAÇÃO DO NOVO PROCESSO .................................................................88 14.1 Macro Visão desse Passo ....................................................................................89 14.2 O que é a Implementação do Novo Processo?...................................................89 14.3 Como realizar a Implementação do Novo Processo? ........................................89 14.3.1 Elaboração do Manual de Procedimentos .................................................90 14.3.2 Capacitação dos envolvidos no Novo Processo de Trabalho ....................91 14.3.3 Divulgação do Novo Funcionamento do Processo ....................................92 14.4 Conclusão desse Passo .......................................................................................93 15 FERRAMENTAS DE GESTÃO DE PROCESSOS .........................................................94 15.1 Ferramenta Informatizada de Apoio a Excelência Organizacional da SEFIN – SE SUITE .......................................................................................................................94 15.2 Técnica de Moderação por Cartelas ..................................................................103 15.2.1 O que é a Técnica? .................................................................................103 15.2.2 Condições para a aplicação da Técnica ..................................................103 15.2.3 Aplicação da Técnica ..............................................................................106 15.2.4 Modelo do painel .....................................................................................108 15.3 Método GUT (gravidade, urgência e tendência) ...............................................109 15.3.1 O que o Método? ....................................................................................109 15.3.2 Aplicação da Técnica de Moderação por Cartelas ao método GUT ........110 15.4 Fluxograma .........................................................................................................114 15.4.1 O que é um Fluxograma?........................................................................114 15.4.2 Como o Fluxograma está estruturado? ...................................................114 15.5 Modelo de Fluxograma .......................................................................................115
  • 8.
    16 RESPONSABILIDADES ..............................................................................................116 16.1Comitê Gestor .....................................................................................................116 16.2 Unidades Organizacionais .................................................................................117 16.3 Multiplicadores ...................................................................................................118 16.4 Responsáveis pelos Processos ........................................................................118 17 FORMULÁRIOS DO MANUAL DE GESTÃO DE PROCESSOS .................................119 17.1 Modelo de Cronograma ......................................................................................119 17.1.1 O que um Cronograma? .........................................................................119 17.1.2 Modelo de Cronograma de Encaminhamentos .......................................121 17.1.3 Modelo de Cronograma de Ações ...........................................................121 17.2 Formulário de Identificação dos Elementos .....................................................122 17.3 Diagrama de Interação do Processo .................................................................123 17.4 Cadastro de Indicadores ....................................................................................124 17.5 Aplicação de Indicadores...................................................................................125 18 RESUMO DO MANUAL SIMPLIFICADO .....................................................................126 19 GLOSSÁRIO ................................................................................................................128
  • 9.
    Manual de Gestãode Processos Organizacionais - SEFIN 1 APRESENTAÇÃO O Programa Nacional de Desburocratização, criado em 1979 por Helio Beltrão, e retomado em 2000, explicitou a necessidade do Estado combater os excessos das exigências formais, muitas vezes, desnecessárias que atrasam ou muitas vezes impedem os cidadãos de receberem serviços e terem seus direitos garantidos. Em 2005, a criação do Programa Nacional de Gestão Pública e Desburocratização, resultado da fusão do Programa Qualidade no Serviço Público e do Programa Nacional de Desburocratização, ratificou a necessidade de ações voltadas à desburocratização, e uniu esforços ao antigo Programa da Qualidade no Serviço Público, na busca da melhoria da qualidade dos serviços públicos prestados aos cidadãos e no aumento da competitividade do País. Nesse contexto, a Desburocratização passou a assumir duas vertentes de ações. A primeira, voltada ao seu sentido original de desregulamentação de normas (leis, decretos, portarias, atos normativos, etc.) que interferem de maneira exagerada nas relações de direito e obrigações entre Estado e cidadão. A segunda, voltada à simplificação de processos, procedimentos, rotinas ou atividades, gerando fluxos desconexos na tramitação de documentos que não agregam qualquer valor ao serviço prestado pelo Estado. O presente Manual de Gestão de Processos Organizacionais foi elaborado para auxiliar as Unidades da Secretaria Municipal de Finanças na simplificação de seus processos e normas, de forma a proporcionar a melhoria da qualidade de seus serviços. O Manual deve ser entendido como uma ferramenta de trabalho, eminentemente prática, para realizar a análise e melhoria de processos organizacionais. Para tanto, procurou-se condensar, de maneira didática, todas as etapas relevantes para a condução desse tipo de trabalho. O presente documento está organizado em uma sequência lógica de 10 passos, subdivididos em 4 grandes etapas. I - Planejamento: trata do arranjo das condições para iniciar o trabalho de gestão dos processos organizacionais, como formação e capacitação da equipe e mobilização da Secretaria, e ainda, da elaboração do Plano de trabalho que deverá desembocar no processo de trabalho priorizado a ser analisado. Secretaria Municipal de Finanças - SEFIN 1
  • 10.
    Manual de Gestãode Processos Organizacionais - SEFIN II – Mapeamento: trata do início do trabalho de simplificação, em que serão levantadas as etapas e normas e desenhado o atual fluxo dos processos organizacionais, descrevendo, insumo e demais informações necessárias ao entendimento uniforme dos processos por todos os evolvidos, em conformidade com a metodologia e ferramenta selecionada. III – Monitoramento e Avaliação: a etapa do monitoramento e avaliação compreende o acompanhamento do andamento dos processos com coleta de dados para avaliação, com a finalidade de mensurar a eficiência e a eficácia na execução dos mesmos, indicando correções ou melhorias, de forma a subsidiar a etapa de redesenho dos processos. IV - Redesenho: a etapa do redesenho (simplificação) consiste em desenhar uma situação futura ideal a partir do diagnóstico realizado, buscando uma correção, melhoria ou inovação no processo, que possibilite aperfeiçoar a eficiência, a eficácia e a adaptabilidade da situação atual existente Para auxiliar a execução de cada uma das etapas, foram sugeridas técnicas de condução de trabalhos em grupo e priorização, denominados de ferramentas, e também, formulários que auxiliam no registro das informações geradas. Com o apoio do material aqui proposto, espera-se que os Diretores tenham efetivamente condições de desenvolver trabalhos de simplificação no âmbito dos seus respectivos departamentos. Ao mesmo tempo, tão importante quanto aplicar o conhecimento disposto no Manual, espera-se que os envolvidos com esse trabalho possam ceder parte do seu tempo para multiplicar esse conhecimento e capacitar outros órgãos interessados. 2 Secretaria Municipal de Finanças - SEFIN
  • 11.
    Manual de Gestãode Processos Organizacionais - SEFIN 2 PRINCÍPIOS PARA A GESTÃO DE PROCESSOS ORGANIZACIONAIS A gestão de processos organizacionais se baseia em alguns princípios que norteiam o desenvolvimento das ações e encontram-se representados a seguir; I. Satisfação dos clientes: um processo projetado corretamente considera as necessidades, perspectivas e requisitos dos clientes internos e externos. É preciso conhecê-los para que o processo seja projetado de modo a produzir resultados que satisfaçam as necessidades do cliente. II. Gerência participativa: a liderança da Secretaria deve procurar conhecer e avaliar a opinião dos seus colaboradores envolvidos no assunto em questão. Esse aspecto é importante para que as ideias sejam discutidas e o melhor desempenho seja alcançado para um processo. III. Desenvolvimento humano: é com base no conhecimento, nas habilidades, na criatividade, na motivação e na competência das pessoas que se pode chegar à melhor eficiência, eficácia e efetividade da Secretaria. O sucesso das pessoas, por sua vez, depende cada vez mais de oportunidade para aprender e de ambiente favorável ao pleno desenvolvimento de suas potencialidades. IV. Metodologia padronizada: é importante ser fiel aos padrões e à metodologia definida, que poderá ser constantemente melhorada, e persistir na sua aplicação, para evitar desvios de interpretação e alcançar os resultados esperados. V. Melhoria contínua: o comprometimento com o aperfeiçoamento contínuo é o principal objetivo da gestão de processos organizacionais. A melhoria do desempenho dos processos com foco no resultado deve ser um dos objetivos permanentes da Secretaria. VI. Informação e Comunicação: disseminar a cultura, divulgar os resultados e compartilhar a informação internamente é fundamental para o sucesso da gestão de processos. VII. Busca de excelência: no caminho para a excelência os erros devem ser minimizados e as suas causas eliminadas, mas sempre considerados como a melhor oportunidade de acerto. É preciso a definição clara do que é certo para se traçar os objetivos da gestão de processos organizacionais. Secretaria Municipal de Finanças - SEFIN 3
  • 12.
    Manual de Gestãode Processos Organizacionais - SEFIN 3 OBJETIVOS DA GESTÃO DE PROCESSOS A gestão de Processos Organizacionais da SEFIN tem como objetivo a implementação de rotinas que promovam a sistematização, monitoramento, avaliação e implantação de melhorias nos diferentes processos organizacionais desenvolvidos pela Secretaria, no cumprimento de sua missão institucional, e compreende: I. II. III. IV. Conhecer e mapear os processos organizacionais desenvolvidos pela Secretaria e disponibilizar as informações sobre elas, promovendo a sua uniformização e descrição em manuais; Identificar, desenvolver e difundir internamente metodologias e melhores práticas da gestão de processos; Promover o monitoramento e a avaliação de desempenho dos processos organizacionais, de forma contínua, mediante a construção de indicadores apropriados; e Implantar melhorias nos processos, visando a alcançar maior eficiência, eficácia e efetividade no seu desempenho. A implementação permanente da gestão de processo contribuirá para: I. II. III. IV. V. VI. 4 Proporcionar um modelo de gestão integrado, a partir de uma visão sistêmica dos processos, com foco em resultados, referenciados nas necessidades de todos os envolvidos e nas diretrizes estratégicas da Secretaria; Difundir o conhecimento institucional, com a disponibilização de informações sobre os processos desenvolvidos pela Secretaria; Otimizar a utilização dos recursos da Secretaria, sejam materiais, humanos ou financeiros, no desempenho das suas atribuições; Subsidiar a identificação das competências requeridas para a operacionalização dos processos, promovendo a alocação adequada dos profissionais, segundo o seu perfil; Orientar eventuais propostas de revisão da estrutura organizacional, visando a melhor operacionalização dos processos; e Criar condições para promover adequações decorrentes de mudanças no ambiente externo. Secretaria Municipal de Finanças - SEFIN
  • 13.
    Manual de Gestãode Processos Organizacionais - SEFIN A figura abaixo ilustra os diversos objetivos que podem ser focados com a gestão de processos organizacionais: Custeio por Atividades Desenvolver Modelos de Referência Sistemas de Informação Gestão de Riscos Balanced Scorecard Gestão de Documentos Processo é base de análise para: Workflow Calcular necessidades de recursos Documentar / especificar sistemas Gestão de Competências Certificações Secretaria Municipal de Finanças - SEFIN 5
  • 14.
    Manual de Gestãode Processos Organizacionais - SEFIN 4 BASES CONCEITUAIS Há sempre um modo complicado de abordar as coisas mais simples e um modo mais simples de abordar as coisas mais complicadas. Eu prefiro o segundo estilo. Hélio Beltrão 4.1 Gestão de Processos Toda organização desenvolve, no seu cotidiano, inúmeras atividades rotineiras, que levam à produção dos mais variados resultados na forma de produtos e serviços. Tais atividades, devido à sua natureza e à dos resultados gerados, podem ser enquadradas na forma de processos organizacionais que, de forma integrada, trabalham no sentido de promover a consecução dos objetivos principais da organização, diretamente relacionados a sua missão. A Gestão de Processos Organizacionais significa que os processos da Secretaria estão sendo monitorados avaliados e revisados, com foco na melhoria e no alcance dos objetivos da organização. 4.2 Processo Organizacional Processo organizacional é um conjunto de atividades logicamente inter-relacionadas, que envolve pessoas, equipamento, procedimentos e informações e, quando executadas, transformam entradas em saídas, agregam valor e produzem resultados repetidas vezes. Esse conceito traz a ideia de processo como fluxo de trabalho – com insumos e produtos/serviços claramente definidos e atividades que seguem uma sequência lógica e que dependem umas das outras numa sucessão clara – denotando que os processos têm início e fim bem determinados e geram resultados para os clientes internos e usuários do serviço. Um processo organizacional se caracteriza por:  Ter claras as fronteiras (Início e Fim) e seu objetivo;  Ter claro aquilo que é transformado na sua execução;  Definir como ou quando (circunstância) uma atividade ocorre;  Ter um resultado específico;  Listar os recursos utilizados para a execução da atividade; 6 Secretaria Municipal de Finanças - SEFIN
  • 15.
    Manual de Gestãode Processos Organizacionais - SEFIN  Ter gerenciabilidade, ou seja, responsável definido e problemas conhecidos e acompanhados;  Ter efetividade quanto às relações com usuários e fornecedores e seus requisitos são claramente definidos;  Ter transferibilidade, ou seja, ser devidamente documentado;  Ser mensurável, possuindo pontos de controle e medidas de eficácia/eficiência;  Ter alterabilidade por meio de mecanismos de feedback para melhoria; e  Permitir o acompanhamento ao longo da execução. ORGANIZAÇÃO Missão Insumos Processos Produtos Processo é um conjunto de recursos e atividades inter-relacionadas ou interativas que transformam insumos (entradas) em serviços/produtos (saídas). Esses processos são geralmente planejados e realizados para agregar valor. 4.3 Categoria de Processos Os processos organizacionais na SEFIN são classificados em três categorias: 4.3.1 Processos Gerenciais São aqueles ligados à estratégia da Secretaria. São processos gerenciais ou de informação e de decisão, que estão diretamente relacionados à formulação de políticas e diretrizes para o estabelecimento e consecução de metas; bem como ao estabelecimento de métricas (indicadores de desempenho) e às formas de avaliação dos resultados Secretaria Municipal de Finanças - SEFIN 7
  • 16.
    Manual de Gestãode Processos Organizacionais - SEFIN alcançados interna e externamente à Secretaria (planejamento estratégico, gestão por processos e gestão do conhecimento são exemplos de processos gerenciais). 4.3.2 Processos Finalísticos Referem-se à essência do funcionamento da Secretaria. São aqueles que caracterizam a atuação da Secretaria e recebem apoio de outros processos internos, gerando o produto/serviço para o cidadão-usuário. Os processos organizacionais enquadrados nesta categoria estão diretamente relacionados ao objetivo da SEFIN. Em um Órgão Público, um típico processo finalístico poderia ser o de Prestação de Serviços ao Cidadão (emissão de certidões e/ou alvarás, pagamentos, fiscalização e outros). 4.3.3 Processos de Apoio Geralmente, produzem resultados imperceptíveis ao usuário, mas são essenciais para a gestão efetiva da organização, garantindo o suporte adequado aos processos finalísticos. Estão diretamente relacionados à gestão dos recursos necessários ao desenvolvimento de todos os processos da instituição. Os seus produtos e serviços se caracterizam por terem como clientes, principalmente, elementos pertinentes ao sistema (ambiente) da organização (contratação de pessoas, aquisição de bens e materiais, desenvolvimento de tecnologia da informação e execução orçamentário-financeira). Dentre os processos finalísticos e de apoio encontram-se processos denominados processos críticos que são aqueles de natureza estratégica para o sucesso institucional. ECOSSISTEMA SECRETARIA DE FINANÇAS Missão Processos Finalísticos Processos Críticos Processos de Apoio 8 Secretaria Municipal de Finanças - SEFIN
  • 17.
    Manual de Gestãode Processos Organizacionais - SEFIN Características básicas das duas categorias de Processo: FINALÍSTICOS APOIO  São ligados à essência do funcionamento da Secretaria;  São centrados na Secretaria e/ou nos gerentes;  São suportados por outros processos internos;  Viabilizam o funcionamento coordenado dos vários subsistemas da Secretaria;  Resultam no produto ou serviço que é recebido pelo cliente.  Garantem o suporte adequado aos processos finalísticos;  Estão relacionados aos processos decisórios de informações;  Incluem ações de medição e ajuste do desempenho da Secretaria. 4.4 Hierarquia de Processos Hierarquicamente, os processos podem se apresentar da seguinte forma: I. Cadeia de Valor Agregado: Processos Superiores que apresentam uma macrovisão da Secretaria. Exemplo: Cadeia de Valor SEFIN 01 Decisório Processo Gerencial 02 Gestão de Recursos Financeiros 03 Gestão de Relacionamento com CidadãosUsuários Entradas Saídas Processo Finalístico 04 Gestão da Excelência Organizacional 05 Planejamento e Gestão Administrativa Processo Apoio Secretaria Municipal de Finanças - SEFIN 9
  • 18.
    Manual de Gestãode Processos Organizacionais - SEFIN II. Macro-Processo: É um processo que geralmente envolve mais de uma função organizacional e cuja operação tem impacto significativo no modo como a Secretaria funciona. Exemplo: 02 Gestão de Recursos Financeiros 02.01 Aperfeiçoar o Processo de Execução Tributária 02.02 Gerir as Fontes de Receita Externas 02.03 Otimizar a Aplicação de Recursos com foco nos Resultados III. Processo: É um conjunto de operações de alta complexidade (sub-processos, atividades e tarefas distintas e interligadas), visando cumprir um objetivo organizacional específico. Exemplo: 02.01 Aperfeiçoar o Processo de Execução Tributária 02.01.01 Manter Cadastro Fiscal Atualizado 02.01.02 Lançar IPTU 02.01.03 Fiscalizar ISS 02.01.04 Conceder/Autorizar Alvarás 02.01.05 Lançar Contribuição de Melhorias 10 Secretaria Municipal de Finanças - SEFIN
  • 19.
    Manual de Gestãode Processos Organizacionais - SEFIN IV. Sub-processo: É um conjunto de operações de média e alta complexidade (atividade e tarefas distintas e interligadas), realizando um objetivo específico em apoio a um processo. Exemplo: 02.01.02 Lançar IPTU 02.01.02.01 Revisar a Planta Genérica de Valores 02.01.02.02 Licitar Talões 02.01.02.03 Atualizar Base de Dados 02.01.02.04 Simular Cálculo do Imposto 02.01.02.05 Gerar Talões 02.01.02.06 Logística de Entrega Secretaria Municipal de Finanças - SEFIN 11
  • 20.
    Manual de Gestãode Processos Organizacionais - SEFIN V. Atividades: São operações ou conjuntos de operações de média complexidade que ocorrem dentro de um processo ou sub-processo, geralmente desempenhadas por uma unidade organizacional determinada e destinada a produzir um resultado específico. Exemplo: Início Unidade elabora o Pedido de Licitação: requisição ao compras, termo de referência, 03 cotações, etc. Depto. Compras analisar o pedido e seus anexos. Há necessidade de Saneamento Sim Encaminhar à unidade requisitante para sanear. Sim À CPL para realizar as alterações. Não Não Depto. de Orçamento para reserva orçamentária. O Prefeito autoriza a Licitação Sim CPL para elaborar a minuta do instrumento convocatório Unidade requisitante para análise e aprovação Há recomendação/ dúvidas? Não À CPL para elaborar o edital definitivo, contrato e demais anexos. À Procuradoria Geral para análise e parecer. Encerramento da fase interna e tem início a fase externa da licitação. 12 Secretaria Municipal de Finanças - SEFIN
  • 21.
    Manual de Gestãode Processos Organizacionais - SEFIN VI. Tarefas: Conjunto de trabalhos a serem executados, envolvendo rotina, dificuldades, esforço ou prazo determinado; nível imediatamente inferior a uma atividade. Exemplo: Análise do Contratante Plano Anual de Ações 2012 SE SUITE O.M. Oportunidade de Melhoria Tarefa/ Ordem de Serviço Ação Análise do Comitê Gestor A figura a seguir demonstra essa hierarquia: CADEIA DE VALOR MACRO-PROCESSO PROCESSO SUBPROCESSO ATIVIDADES TAREFAS A aplicação do Manual de Gestão de Processos pode-se dar em qualquer uma das categorias de processo mencionadas, a depender do escopo de atuação definido pelos responsáveis pelo trabalho. Essa visão sistêmica somente será possível quando a simplificação dos processos ocorrer em toda a Secretaria. Secretaria Municipal de Finanças - SEFIN 13
  • 22.
    Manual de Gestãode Processos Organizacionais - SEFIN Nos exemplos apresentados neste documento, adotou-se o grau de maior detalhamento que abrange o nível das atividades. Para tanto, foi considerado um processo organizacional da categoria processo de apoio pertinente a todos os Órgãos e Entidades Públicos, denominado Processo de Licitação, o qual será utilizado na sequência lógica dos 10 passos para o Planejamento, Mapeamento, Monitoramento e Avaliação e Redesenho das melhorias identificadas nas respectivas etapas e atividades para a Simplificação dos Processos. Portanto, na aplicação do Manual, quando o Órgão optar por um nível de detalhamento diferente do exemplificado, basta transportar os conceitos apresentados para o nível do processo e/ou sub-processo, de forma que se garanta o entendimento e uma visão sistêmica dos processos organizacionais que se pretende mapear. 14 Secretaria Municipal de Finanças - SEFIN
  • 23.
    Manual de Gestãode Processos Organizacionais - SEFIN 5 PRÉ-REQUISITOS DA GESTÃO DE PROCESSOS Planejamento Pré-requisitos da Gestão de Processos Elaboração do Plano de Trabalho Mapeamento Levantamento das Etapas e Normas Identificação dos Elementos do Processo Desenho dos Fluxogramas Atuais Monitoramento e Avaliação Monitoramento e Avaliação Árvore de Soluções Modelagem do Processo Sistema de Medição de Desempenho Redesenho Redesenho Gestão de Processos Organizacionais Proposta de Simplificação Implementação do Novo Processo Mapeamento Fim Painel de Bordo - Resultados: Multiplicadores capacitados para implementação do Manual. Secretaria Municipal de Finanças - SEFIN 15
  • 24.
    Manual de Gestãode Processos Organizacionais - SEFIN 5.1 Macro visão desse Passo ENTRADAS - E1-PRG: Informações básicas sobre a estrutura organizacional e seus processos; PROCESSOS SAÍDAS - S1, S2 e S3-PRG: Equipe de Multiplicadores formatada; Formar Multiplicadores - E2-PRG: Nomes de interessados e/ou indicadores para compor a equipe; - S4 e S5-PRG: Participantes capacitados: Capacitar Multiplicadores - E3-PRG: Quadro de perfil e atribuições; - E4-PRG: Nomes dos participantes do curso de capacitação;  Multiplicadores para utilização e implementação do Manual (E1-EPT);  Outros interessados: para Mobilizar a Organização favorecer a Gestão de Processos no Órgão. - E5-PRG: Material didático; - S6-PRG: Conhecimentos - E6-PRG: Conteúdo sobre Programa Nacional de Gestão Fim Pública e desburocratização e sobre Gestão de Processos Organizacionais. básicos sobre o Programa Nacional de Gestão Pública e Desburocratização e sobre a Gestão de Processos Organizacionais disseminados. Legenda: 1) Enº: Entrada, número de entrada; 2) PRG: Pré-requisitos da Gestão de Processos Organizacionais; 3) EPT: Elaboração do Plano de Trabalho; 4) Snº: Saída, número da saída Exemplo: - E1 – PRG: Entrada 1 da etapa de Pré-requisitos da Gestão de Processos Organizacionais 5.2 O que são os pré-requisitos da Gestão de Processos? São as condições necessárias que devem ser criadas para que se possa iniciar o processo de Gestão de Processos Organizacionais. Para o sucesso da Gestão de Processos Organizacionais, é importante que se atente para o cumprimento de tais condições, sem as quais inviabiliza-se todo o processo, são elas: 16 Secretaria Municipal de Finanças - SEFIN
  • 25.
    Manual de Gestãode Processos Organizacionais - SEFIN  Multiplicadores: consiste em instituir o grupo de facilitadores responsável pela condução dos trabalhos de Gestão de Processos Organizacionais nas unidades organizacional;  Capacitação dos Multiplicadores: consiste em tornar os Multiplicadores hábeis na implementação das etapas de Gestão de Processos Organizacionais apresentadas neste Manual;  Mobilização da Secretaria: consiste na realização de ações para compartilhamento dos conceitos acerca do Programa Nacional de Gestão Pública e Desburocratização e para despertar nos servidores a disposição e a abertura para atuarem de forma participativa na consecução das etapas de Gestão de Processos Organizacionais. 5.3 Como atingir os pré-requisitos da Gestão de Processos? Por meio da identificação dos Multiplicadores, da sua capacitação e da mobilização da secretaria. Processos que serão descritos a seguir. 5.3.1 Identificação de Multiplicadores São três as formas de se identificar os colaboradores que serão Multiplicadores  por escolha da alta administração; ou  por verificação daqueles que mais se identificam com os papéis a serem desempenhados; ou  5.3.2 pelo setor que esteja engajado com a Gestão de Processos Organizacionais. Perfil do Multiplicador O Multiplicador é o agente fundamental e facilitador do processo da Gestão de Processos Organizacionais. Durante a condução das ações de Simplificação, terá o importante papel de atuar junto a pessoas que executam as atividades relacionadas direta ou indiretamente com o processo que será simplificado. O Multiplicador tem o importante papel de atuar como entusiasta da Gestão de Processos Organizacionais, despertando o interesse dos demais colaboradores da Unidade Organizacional e disseminando os benefícios que a Gestão de Processos Organizacionais pode trazer para eles próprios e para o cidadão, estando sempre alertas para servirem como fonte de recebimento e disseminação de informações, mesmo após a implementação do Manual Gestão de Processos Organizacionais. Secretaria Municipal de Finanças - SEFIN 17
  • 26.
    Manual de Gestãode Processos Organizacionais - SEFIN Perfil exigido e desejado para os Multiplicadores: Perfil do Multiplicador Exigido Desejado - - ter acesso à alta administração; - ter disponibilidade de tempo; - ter acesso às informações da Secretaria; - ter credibilidade junto aos demais colaboradores da Secretaria. conhecer sua responsabilidade como facilitador, responsável pela condução dos trabalhos. 5.3.3 Atribuições do multiplicador Atribuições do Multiplicador - ter acesso à alta administração; - ter disponibilidade de tempo; - planejar e conduzir as ações de mobilização da unidade organizacional para implementação das etapas da Gestão de Processos Organizacionais; - viabilizar a realização das etapas de Gestão de Processos previstas no Manual; - articular com a Alta Administração da Unidade Organizacional e demais áreas, buscando apoio para implementação das etapas previstas no Manual; - compartilhar os conhecimentos adquiridos nas etapas de Gestão de Processos com outros órgãos interessados; - identificar “casos de sucesso” da Gestão de Processos Organizacionais em outros órgãos e disseminar junto aos demais multiplicadores; - planejar a condução das reuniões de trabalho, tendo em mente os objetivos a serem alcançados, a formação de subgrupos de trabalho e a estética adequada para fixação de cartelas nos painéis, a topografia ideal (layout); - providenciar a digitação do material produzido nas reuniões de trabalho; - cuidar da guarda da memória das reuniões; - planejar a melhor forma de divulgação dos resultados alcançados. 5.3.4 Participação de Colaboradores É importante lembrar que a proposta de Gestão de Processos Organizacionais pretende lançar um olhar cuidadoso sobre os aspectos de análise e melhoria dos processos, que 18 Secretaria Municipal de Finanças - SEFIN
  • 27.
    Manual de Gestãode Processos Organizacionais - SEFIN revelam não apenas sua dimensão operacional, mas também, e, principalmente, seus conteúdos mais intrínsecos, agregando valor aos conhecimentos disponíveis. Quando se propõe a suscitar e desenvolver conteúdos dessa ordem, não se pode pensar em fazê-lo sozinho, pois eles são diversos e podem extrapolar a competência e a esfera de atuação de quem pretende trabalhar com eles. Nesse contexto, será necessária a atuação dos Responsáveis das diversas áreas que influenciam direta ou indiretamente sobre os processos de trabalho que serão estudados. Esses representantes desempenharão o papel de apoio à Gestão de Processos Organizacionais junto aos Multiplicadores. Algumas áreas que podem contribuir são a: jurídica, a de informática, a financeira, dentre outras. Escolhido o Multiplicador, deve-se promover a sua legitimação perante os demais multiplicadores das outras unidades organizacionais da Secretaria, uma vez que eles desempenharão suas atividades mantendo contato direto com toda estrutura organizacional. 5.3.5 Capacitação dos Multiplicadores A implantação da equipe de Multiplicadores e sua consequente legitimação para as ações da Gestão de Processos Organizacionais são efetivadas após seus membros passarem por um treinamento que deverá ser oferecido pelo Comitê Gestor, para o uso do software de gestão de processos. 5.3.5.1 Quem deve participar do Treinamento? Devem participar do treinamento:  todos os membros da equipe de Multiplicadores;  qualquer outro colaborador ou interessado. O público-alvo do treinamento é a equipe de Multiplicadores, portanto, todos os seus membros devem ser capacitados. Outros colaboradores ou interessados podem ser incluídos no treinamento de Gestão de Processos Organizacionais. Isso facilitará a inserção dos novos conceitos na cultura organizacional. Quanto maior o número de colaboradores capacitados, maiores as chances de implementação das melhorias necessárias. Secretaria Municipal de Finanças - SEFIN 19
  • 28.
    Manual de Gestãode Processos Organizacionais - SEFIN 5.3.6 Mobilização da Unidade Organizacional 5.3.6.1 Articulação política e motivação Um dos papéis decisivos a ser desempenhado pelo Comitê Gestor e a equipe Multiplicadores é o de articular e motivar o desenvolvimento das ações de Gestão Processos Organizacionais, no sentido de compartilharem experiências e casos sucesso para fortalecer as iniciativas de desburocratização no órgão e envolver interessados. Para tanto, várias atividades podem ser desenvolvidas, tais como: de de de os  iniciar uma campanha de divulgação interna nas unidades organizacionais;  realizar um seminário para compartilhamento das informações e motivação dos interessados;  preparar cartazes, folders e/ou mensagens pela internet/intranet;  formar grupos de discussão (virtuais ou não), etc. O princípio fundamental que irá reger os trabalhos de Gestão de Processos Organizacionais será o da Construção Conjunta. O Comitê Gestor e a equipe de Multiplicadores, durante todas as etapas do trabalho, deverão desempenhar o importante papel de disseminar tal princípio. As ações conjuntas visam proporcionar o ambiente favorável à participação de todos os indivíduos da Secretaria, de forma que, ao exporem suas ideias, sintam-se respeitados e incluídos no processo e que, ao final dos trabalhos, vejam suas contribuições refletidas no resultado alcançado pelo grupo. Assim, todos na Secretaria podem e devem participar, colaborando com informações e experiências adquiridas acerca do processo que será simplificado. Desse modo, pretende-se estabelecer, na Secretaria, um ambiente favorável à introdução das etapas de Gestão de Processos Organizacionais, oferecendo oportunidades aos servidores para ampliação de sua compreensão a respeito do tema desburocratização e mobilizando-os para que se tornem agentes da mudança organizacional, no que diz respeito à implementação das etapas do Manual. 5.4 Conclusão desse Passo Os resultados desta etapa são:  Multiplicadores capacitados; e 20 Secretaria Municipal de Finanças - SEFIN
  • 29.
    Manual de Gestãode Processos Organizacionais - SEFIN  Nivelamento dos conhecimentos básicos acerca da Gestão de Processos Organizacionais entre os colaboradores da Secretaria, como meio de despertar seu interesse pela implementação das ações de Gestão de Processos no âmbito de seu campo de atuação. Com os pré-requisitos estabelecidos, poder-se-ão iniciar os trabalhos de Gestão de Processos Organizacionais, a partir da implementação da etapa de Elaboração do Plano de Trabalho. Secretaria Municipal de Finanças - SEFIN 21
  • 30.
    Manual de Gestãode Processos Organizacionais - SEFIN 6 ELABORAÇÃO DO PLANO DE TRABALHO Planejamento Pré-requisitos da Gestão de Processos Elaboração do Plano de Trabalho Mapeamento Levantamento das Etapas e Normas Identificação dos Elementos do Processo Desenho dos Fluxogramas Atuais Monitoramento e Avaliação Monitoramento e Avaliação Árvore de Soluções Modelagem do Processo Sistema de Medição de Desempenho Redesenho Redesenho Gestão de Processos Organizacionais Proposta de Simplificação Implementação do Novo Processo Mapeamento Painel de Bordo - Formulário: Cronograma ou Plano de Trabalho - Resultados: Plano de Trabalho da Gestão de Processos da SEFIN elaborado 22 Secretaria Municipal de Finanças - SEFIN Fim
  • 31.
    Manual de Gestãode Processos Organizacionais - SEFIN 6.1 Macro visão desse Passo ENTRADAS - E1-EPT: Nomes dos colaboradores envolvidos na PROCESSOS SAÍDAS Priorizar Processo a ser Simplificado Gestão de Processos Organizacionais; - S1, S2 e S3-EPT: Plano de Definir Escopo de Atuação Trabalho elaborado e aprovado, contendo (E1-LEN):  Processo Priorizado;  Escopo de Atuação da - E2-EPT: Oportunidades de Melhoria já identificadas, acerca de um processo; Elaborar Plano de Trabalho equipe de multiplicadores;  Nomes dos colaboradores envolvidos com o - E3-EPT: Pesquisas internas processo priorizado. e/ou externas. Fim Legenda: 1) Enº: Entrada, número de entrada; 2) EPT: Elaboração do Plano de Trabalho; 3) LEN: Levantamento de Etapas e Normas; 4) Snº: Saída, número da saída 6.2 O que é elaboração do plano de trabalho Consiste no planejamento de ações a serem desenvolvidas, visando formalizar e acompanhar o processo de implementação da Gestão de Processos da SEFIN. O plano de trabalho é o documento que deve refletir na íntegra o que será realizado e que direcionará todas as ações do Multiplicador. É, na verdade, o planejamento tático e estratégico de implementação das fases de Gestão de Processos Organizacionais. Além de servir como instrumento de controle gerencial, o plano deverá ser validado por parte da direção do órgão e das pessoas-chave para que as ações de simplificação da Equipe de Multiplicadores tenham legitimidade e, de fato, possam ser implementadas. Secretaria Municipal de Finanças - SEFIN 23
  • 32.
    Manual de Gestãode Processos Organizacionais - SEFIN 6.3 Como elaborar o plano trabalho? Um plano de trabalho deve contemplar as ações necessárias para se obter o resultado final, com referências claras aos prazos estimados para a sua execução, e aos recursos necessários O Multiplicador é o responsável imediato pela elaboração do plano de trabalho, podendo ainda ser acompanhada pelos colaboradores envolvidos, direta ou indiretamente, nos processos de trabalho. 6.3.1 Priorização da Gestão de Processos É a escolha consensual do(s) processo(s) organizacional(is) que deverá(ão) ser simplificado(s), priorizando os casos mais críticos, que necessitem de uma intervenção imediata. Cabe ressaltar que o trabalho de priorização não deve focar problemas, mas sim os Processos Organizacionais, pois entende-se que aqueles são uma conseqüência de um processo mal definido e/ou mal desenhado. Logo, a partir do momento em que se identifica o processo de trabalho que deverá ser submetido à análise de simplificação, pressupõe-se que os problemas dele decorrentes serão tratados à medida que se implementa a Gestão de Processos Organizacionais. O principal critério de priorização é a constatação de alguma oportunidade de melhoria relativa a um processo que a alta-administração tem manifestado interesse em aprimorar e/ou inovar. Se já existirem tais oportunidades identificadas e/ou definidas, elas deverão necessariamente ser priorizadas, não necessitando da utilização de nenhuma técnica e/ou ferramenta específica para isso. Acontecendo de a unidade organizacional não ter clareza sobre o que deve ser priorizado, o Multiplicador poderá proceder a priorização da Simplificação utilizando-se do método G.U.T, associado à Técnica de Moderação por Cartelas ou Visualização Móvel . Vide instruções de uso no item 15 deste Manual. 6.3.2 Definição do escopo de atuação Quando da discussão dos processos de trabalho a serem priorizados é importante começar a delimitar a abrangência da ação de Simplificação a ser executada. Aqui, devese considerar se o processo será trabalhado integralmente ou em partes específicas. Ainda, deve-se verificar se o processo priorizado tem impacto em outros órgãos, por 24 Secretaria Municipal de Finanças - SEFIN
  • 33.
    Manual de Gestãode Processos Organizacionais - SEFIN exemplo, secretarias ou procuradoria, tornando necessária a articulação com tais agentes, na busca de apoio para a Simplificação. Lembre-se de que: um processo organizacional abrange várias áreas/departamentos/setores do órgão, logo, há que se mobilizar todos os envolvidos com o processo, para que se alcance sucesso com a Simplificação. Uma experiência piloto é recomendável, pois agrega conhecimento e desenvolve habilidades para o Multiplicador e em todos os agentes envolvidos além de possibilitar o aprimoramento da metodologia de Simplificação com a troca de vivências, além de possibilitar a visualização de todo o processo de Simplificação por meio da implementação rápida de seus passos. 6.3.3 Elaboração do Plano de Trabalho Basicamente, o Plano de Trabalho deverá tratar das seguintes questões: I - Objetivo: mostra em que consiste e qual é o objetivo da Gestão de Processos Organizacionais a ser aplicada no caso concreto, ou seja, processo organizacional priorizado e escopo de atuação definido; II - Justificativa: explica a importância do processo de Gestão de Processos Organizacionais, indicando qual foi o processo priorizado e por que ele foi escolhido, apresentando os fatos que levaram a tal priorização. Neste tópico, podem ser apresentados dados estatísticos (históricos), que consubstanciem a priorização do processo. Pode-se dizer que é a venda da ideia, pois é na justificativa que se explicitam os motivos pelos quais se optou por fazer a Simplificação do Processo priorizado; III - Cronograma de Ação: neste item, são definidos os responsáveis e os prazos para execução. Deve contemplar cada uma das etapas de Simplificação propostas no Manual; IV - Estimativa de Custo: é importante que se apresente quais os custos de implementação da Gestão de Processos Organizacionais. Deve-se considerar a necessidade de contratação ou não de equipe externa, tanto para atender em caráter consultivo quanto para execução dos trabalhos; além dos custos com aquisição de materiais, com viagens, se for o caso, com melhoria das condições de trabalho e outros. Secretaria Municipal de Finanças - SEFIN 25
  • 34.
    Manual de Gestãode Processos Organizacionais - SEFIN 6.3.4 Aprovação Terminada a elaboração do Plano, o Multiplicador deverá submetê-lo ao Comitê Gestor para que seja aprovado, o que permitirá o início dos trabalhos de implementação do plano e sua divulgação. 6.4 Conclusão desse Passo O resultado desse passo é o Plano de Trabalho da unidade organizacional. Após sua aprovação, o Multiplicador procederá à preparação do Levantamento das Etapas e Normas, que é o passo inicial da Fase de Gestão de Processos, o Mapeamento do Processo de Trabalho, definidos pela Norma de Organização da SEFIN nº 01. 26 Secretaria Municipal de Finanças - SEFIN
  • 35.
    Manual de Gestãode Processos Organizacionais - SEFIN 7 LEVANTAMENTO DAS ETAPAS E NORMAS Planejamento Pré-requisitos da Gestão de Processos Elaboração do Plano de Trabalho Mapeamento Levantamento das Etapas e Normas Identificação dos Elementos do Processo Desenho dos Fluxogramas Atuais Monitoramento e Avaliação Monitoramento e Avaliação Árvore de Soluções Modelagem do Processo Sistema de Medição de Desempenho Redesenho Redesenho Gestão de Processos Organizacionais Proposta de Simplificação Implementação do Novo Processo Mapeamento Fim Painel de Bordo - Formulário: Identificação dos elementos do processo - Resultados: Relação das atividades com as respectivas etapas e das normas aplicáveis ao processo de trabalho. Secretaria Municipal de Finanças - SEFIN 27
  • 36.
    Manual de Gestãode Processos Organizacionais - SEFIN 7.1 Macro Visão desse Passo ENTRADAS PROCESSOS SAÍDAS - E1-LEN: Plano de Trabalho elaborado e aprovado, contendo (S1-EPT): Levantar as Etapas - S1-LAN Atividades identificados, com suas etapas  Processo Priorizado;  Escopo de Atuação da agrupadas e ordenadas (E1-P); Agrupar as Etapas equipe de Multiplicadores; - S2-LEN Relação das normas  Nomes dos colaboradores legais aplicáveis ao processo de envolvidos com o processo priorizado. trabalho (E1-ARS); Levantar as Normas - S3-LEN Relação das - E2-LEN: Informações sobre a sugestões de melhoria incidência ou não de norma identificadas durante esse passo legal, sobre o processo Fim (E2-ARS). priorizado. Legenda: 1. Enº: entrada, número da entrada; 2. LEN: Levantamento de Etapas e Normas; 3. EPT: Elaboração do Plano de Trabalho; 4. IEP: Identificação dos Elementos do Processo; 5. ARS: Árvore de Soluções; 6. Snº: saída, número da saída. 7.2 O que é o levantamento? O levantamento consiste na identificação das etapas que compõem o processo organizacional priorizado, bem como das normas utilizadas em seu desenvolvimento, culminando na identificação das atividades que compõem o processo de trabalho em estudo. Esse passo é de fundamental importância, pois é nele que se inicia o processo de conhecimento acerca do que se faz. Tem o objetivo de possibilitar a visualização das etapas por quem às executa, bem como a observação das normas que norteiam o trabalho, de forma a abrir um espaço de reflexão no tocante ao fazer diário relacionado com o processo organizacional que foi estabelecido como prioridade. 28 Secretaria Municipal de Finanças - SEFIN
  • 37.
    Manual de Gestãode Processos Organizacionais - SEFIN A maneira mais prática de se alcançar os objetivos desse passo é respondendo às perguntas:  Quais as etapas que você executa para dar conta de desenvolver o processo priorizado?;  Quais as normas que norteiam o processo priorizado? Além disso, é nesse passo que se identificam as atividades e atividades de trabalho, por meio do agrupamento das etapas levantadas. 7.3 Como fazer o levantamento? 7.3.1 Preparação Para executar esse passo, o Multiplicador deverá reunir todos os colaboradores que executam as etapas relacionadas ao processo organizacional priorizado, bem como representantes de outras áreas ou órgãos que possam sofrer ou exercer influência sobre tal processo, a partir de agora, denominados “Grupo de Trabalho” ou simplesmente “GT”. As discussões do GT deverão ser orientadas tomando por base o Plano de Trabalho desenvolvido na fase anterior. Para condução da reunião, poderá ser utilizada a Técnica de Moderação por Cartelas (Ferramentas do Manual). Vale ressaltar que o Levantamento das Etapas tem duração de, normalmente, 3 (três) encontros, a depender da complexidade do processo a ser trabalhado. Portanto, é importante lembrar que se deve ter flexibilidade quanto ao agendamento das reuniões, uma vez que sempre há a possibilidade de se aumentar ou diminuir o número de encontros. 7.3.2 Levantamento das Etapas A ferramenta de apoio sugerida para auxiliar o Levantamento das Etapas é a Técnica de Moderação por Cartelas (Ferramentas do Manual). Técnica de Moderação por Cartelas: é uma metodologia de trabalho que tem o objetivo de facilitar os processos grupais, com base na construção conjunta do conhecimento. Secretaria Municipal de Finanças - SEFIN 29
  • 38.
    Manual de Gestãode Processos Organizacionais - SEFIN O trabalho de levantamento deve ser orientado pela seguinte questão básica:  Quais são as etapas executadas para dar conta de desenvolver o processo priorizado? Utilizando o exemplo do capítulo 02, a pergunta seria:  Quais são as etapas executadas para dar conta de desenvolver o processo de “Licitação”? Nesse passo, a correta descrição das etapas é a chave para o melhor entendimento da realidade do processo em estudo, o que envolve dois elementos básicos: a precisão e a concisão dos registros das etapas. Ser preciso no registro significa identificar com clareza e exatidão a etapa, considerando o que é executado e produzido. Ser conciso no registro significa alcançar um grau de síntese necessário ao mapeamento rápido e simplificado das etapas, sem prejuízo do entendimento do contexto. Dessa forma, há que se observar que verbos como CONTROLAR, ADMINISTRAR, GERENCIAR e TRATAR retratam ações genéricas. Via de regra, expressam ações que podem ser divididas em atividades menores, como no exemplo a seguir:  Controlar pedido de aquisição de material de consumo - pode ser um agrupamento das seguintes etapas: 1 - Verificar a existência de pedidos de aquisição 2 - Registrar inconsistência do pedido em caso de conter algum material que não é de consumo 3 - Notificar ao solicitante a ocorrência de inconsistência 4 - Submeter pedidos aos critérios de priorização 5 - Registrar o envio do pedido ao Departamento de Compras É recomendável evitar a utilização de verbos que denotam ações muito genéricas. Outro aspecto importante a observar, quando do registro das etapas, está relacionado aos verbos ENVIAR e RECEBER. Esses são especialmente perigosos, pois eles denotam FLUXO. Ocorre que fluxo é algo que aparece no desenho do encadeamento das atividades. 30 Secretaria Municipal de Finanças - SEFIN
  • 39.
    Manual de Gestãode Processos Organizacionais - SEFIN Registrar etapas que denotam fluxo é, então, inócuo e contribui para expressivo aumento na lista de etapas que requerem análise. Logo, recomenda-se evitar o uso de tais verbos no registro das etapas, substituindo-se o verbo por um outro que denote ação geradora de produto/serviço. Sabendo-se que toda etapa deve ser geradora de produto/serviço, ou seja, que a ação humana nela embutida deve agregar valor à medida que é realizada, uma forma de confirmar se uma frase formulada representa realmente uma etapa e não um fluxo é pensar sobre que produto/serviço ela gera/produz. Dessa forma, verbos do tipo enviar, receber e visualizar são ações humanas, mas não se constituem em atividades dentro de um processo de trabalho, pois não geram produtos/serviços tangíveis. Assim, uma frase do tipo “receber formulário de dados cadastrais de fornecedor”, que denota fluxo de informação, poderia ser substituída por “registrar dados cadastrais de fornecedor”, por exemplo. Considerando esses apontamentos, o registro das etapas deve observar o seguinte:  frase escrita com verbo no infinitivo + complemento, por exemplo:  especificar produto a ser adquirido  registrar planilha financeira  elaborar edital de licitação O verbo corresponde à ação que é desenvolvida dentro do processo em estudo. A frase completa é a etapa.  usar frases auto-explicativas  evitar palavras isoladas O produto desta fase do trabalho é uma relação contendo as etapas desenvolvidas dentro do processo priorizado, sem, necessariamente, ordená-las em uma seqüência lógica, pois a intenção neste momento é efetuar um brainstorm que possibilite o despertar do processo criativo do grupo de trabalho. Tem por objetivo exercitar a capacidade de identificação de cada uma das etapas, sem delimitar seu campo de reflexão com preocupações do tipo: qual etapa é feita antes? qual etapa vem depois? Então, para um processo de “Licitação”, poder-se-ia ter, por exemplo, a seguinte relação de etapas: Secretaria Municipal de Finanças - SEFIN 31
  • 40.
    Manual de Gestãode Processos Organizacionais - SEFIN Exemplo: RELAÇÃO DAS ETAPAS IDENTIFICADAS cadastrar dados, relação de bens e/ ou serviços necessários numerar o edital analisar dados solicitados quanto à especificação inserir no Edital e Contrato as devidas cláusulas verificar se há disponibilidade de recursos ou previsão anexar relação de bens e ou serviços enviar dados para orçamentação enviar para análise jurídica despachar para aprovação da Seção Administrativa analisar parecer jurídico analisar relação de bens e ou serviços orçada realizar as devidas correções, se for o caso comparar valor orçado com limites de valores das modalidades despachar com o Ordenador de Despesas identificar a modalidade enquadrada na Lei 8.666 verificar a minuta do edital e contrato definir a modalidade do certame analisar a legalidade das cláusulas receber requisição com orçamento prévio emitir parecer jurídico com correções, se for o caso verificar se o valor orçado se está de acordo com o praticado no mercado despachar parecer para seção de compras despachar com o Ordenador de Despesas conferir dados do Edital despachar para a seção de compras para confecção do edital implantar no Sistema IPM dados do Edital anexar o aviso da publicação de licitação ao processo de licitação aguardar publicação do aviso de licitação publicar em jornais de grande circulação, se for o caso iniciar a sessão de habilitação cadastrar os recurso, se for o caso analisar as habilitações e propostas do certame analisar o recurso com amparo na Lei 8.666 recusar documentos entregues fora do prazo emitir parecer dar visto nos documentos de habilitação responder parecer para licitante inabilitado consultar na IPM/Tributação situação do licitante responder parecer para demais licitantes conferir a situação na IPM anexar parecer ao processo de licitação conferir as demais exigências previstas no Edital incluir o licitante na fase de julgamento, se for o caso inabilitar os licitantes, se for o caso iniciar a sessão de julgamento das propostas emitir Ata de Reunião de Habilitação abrir os envelopes das propostas de preço cadastrar recursos, se for o caso verificar as especificações das propostas emitir parecer sobre recurso, se for o caso dar visto nas propostas de preço Informar demais licitantes sobre recurso e decisão confeccionar Ata de Julgamento das propostas analisar Mapa de Adjudicação confeccionar Mapa Comparativo de Preços confeccionar Mapa de Homologação realizar o desempate, se for o caso despachar com Ordenador de Despesas declarar o(s) vencedor(es) do certame publicar no Diário os vencedores do Certame por item despachar com Ordenador de Despesas analisar Mapa de Homologação analisar Mapa Comparativo de Preços emitir Nota de Empenho estabelecer quantidades e valores da aquisição despachar com Ordenador de Despesas confeccionar Mapa de Adjudicação para cada licitante protocolar remessa da via da NE e Contrato para licitante despachar com Ordenador de Despesas protocolar remessa da via da NE par almoxarifado receber requisição anexar via da NE e Contrato, se for o caso, ao processo emitir o Termo de Abertura do Certame assinar Contrato, se for o caso publicar o Termo e Abertura do Certame registrar o Contrato e a garantia, se for o caso, na IPM  despachar processo para Seção de Suporte Documental Observação: o exemplo acima é apresentado como resultado parcial de um levantamento das etapas do processo “Licitação”, pois, como dito anteriormente, não é intenção do Manual esgotar o tema escolhido como exemplo, mesmo porque a complexidade do processo “Licitação” não se permitiria pretender tal tarefa. 32 Secretaria Municipal de Finanças - SEFIN
  • 41.
    Manual de Gestãode Processos Organizacionais - SEFIN É importante lembrar que, a partir deste passo, podem surgir ideias de melhoria e de transformação das práticas e rotinas atuais, que deverão ser registradas à parte, pois poderão ser utilizadas na etapa de “Modelagem dos Processos”. 7.3.3 Agrupamento das Etapas Consiste em agrupar as etapas levantadas em conjuntos de etapas que sejam similares, de forma a possibilitar a identificação das atividades de trabalho que integram o processo organizacional priorizado. Caso se tenha um número reduzido de etapas, o passo de agrupamento poderá ser realizada imediatamente após o levantamento das etapas e normas, ou seja, na mesma reunião de trabalho. Em processos que contemplem uma grande quantidade de etapas ou que suas etapas sejam consideradas muito complexas, aconselha-se tratar o agrupamento em momento separado do levantamento. Assim, a partir do resultado do Levantamento, o GT, orientado pelo Multiplicador, deve buscar identificar as etapas que são de natureza semelhante, e que podem ser entendidas como integrantes de um mesmo conjunto, que será denominado subprocesso/atividade. Cada conjunto de etapas representará um subprocesso/atividade de trabalho. À medida que as atividades forem validadas, o GT deverá identificar um título para cada um deles, de forma a relacioná-los adequadamente com as etapas neles inseridas. Após a identificação das atividades, o GT poderá então verificar como as etapas estão encadeadas umas com as outras, de forma a colocá-las numa seqüência lógica de acontecimento das etapas. Uma vez agrupadas e seqüenciadas as etapas, tem-se a identificação das atividades de trabalho, o que possibilitará a visualização da organicidade das atividades do órgão para o desenvolvimento do processo organizacional priorizado. Dessa forma, a relação de etapas, quando agrupadas, poderia ficar da seguinte forma: Secretaria Municipal de Finanças - SEFIN 33
  • 42.
    Manual de Gestãode Processos Organizacionais - SEFIN 1º CONJUNTO DE ETAPAS ATIVIDADE REQUISIÇÃO 01 - Cadastrar dados, relação de bens e/ ou serviços necessitados 02 - Analisar dados solicitados quanto à especificação 03 - Verificar se há disponibilidade de recursos ou previsão 04 - Despachar dados para orçamentação 05 - Despachar para aprovação do Gestor Administrativo 2º CONJUNTO DE ETAPAS ATIVIDADE MODALIDADE 01 - Analisar relação de bens e ou serviços orçada 02 - Comparar valor orçado com limites de valores das modalidades 03 - Identificar a modalidade enquadrada na Lei 8.666 04 - Definir a modalidade do certame 3º CONJUNTO DE ETAPAS ATIVIDADE AUTORIZAÇÃO 01 - Analisar requisição com orçamento prévio 02 - Verificar se o valor orçado se está de acordo com o praticado no mercado 03 - Despachar com o Ordenador de Despesas 04 - Despachar para Seção de Compras para confecção do Edital 4º CONJUNTO DE ETAPAS ATIVIDADE EDITAL 01 - Analisar requisição 02 - Emitir o Termo de Abertura do Certame 03 - Publicar o Termo de Abertura do Certame 04 - Numerar o Edital 05 - Inserir no Edital e Contrato, se for o caso, as devidas cláusulas 06 - Despachar para análise jurídica . 07 - Analisar parecer jurídico. 08 - Realizar as devidas correções, se for o caso 09 - Despachar com o Ordenador de Despesas 5º CONJUNTO DE ETAPAS ATIVIDADE LEGALIDADE 01 - Verificar a minuta do edital e contrato. 02 - Analisar a legalidade das cláusulas. 03 - Emitir parecer jurídico com as devidas correções, se for o caso. 04 - Despachar parecer para seção de compras 34 Secretaria Municipal de Finanças - SEFIN
  • 43.
    Manual de Gestãode Processos Organizacionais - SEFIN 6º CONJUNTO DE ETAPAS ATIVIDADE DIVULGAÇÃO 01 - Conferir dados do Edital 02 - Implantar no Sistema IPM/COMPRAS dados do Edital 03 - Aguardar publicação do aviso de licitação 04 - Anexar o aviso de licitação publicação ao processo de licitação 05 - Publicar em jornais de grande circulação, se for o caso 7ª CONJUNTO DE ETAPAS ATIVIDADE HABILITAÇÃO 01 - Iniciar a sessão de habilitação 02 - Analisar as habilitações e propostas do certame, na data, hora e local previstos 03 - Não receber documentos entregues fora do prazo 04 - Dar visto nos documentos de habilitação 05 - Consultar na IPM/Tributação situação do licitante 06 - Conferir a situação na IPM 07 - Conferir as demais exigências previstas no Edital 08 - Inabilitar os licitantes , se for o caso 09 - Emitir Ata de Reunião de Habilitação 10 - Cadastrar recursos, se for o caso 11 - Emitir parecer sobre recurso, se for o caso 8º CONJUNTO DE ETAPAS ATIVIDADE RECURSOS ADMINISTRATIVOS 01 - Cadastrar os recursos, se for o caso 02 - Analisar o recurso com amparo na Lei 8.666. 03 - Emitir parecer 04 - Despachar parecer para licitante inabilitado 05 - Despachar parecer para demais licitantes 06 - Anexar parecer ao processo de licitação 07 - Incluir o licitante na fase de julgamento, se for caso 9º CONJUNTO DE ETAPAS ATIVIDADE JULGAMENTO 01 - Iniciar da sessão de julgamento das propostas 02 - Abrir os envelopes das propostas de preço 03 - Verificar as especificações das propostas 04 - Dar visto nas propostas de preço 05 - Confeccionar Ata de Julgamento das propostas 06 – Confeccionar Mapa comparativo de preços 07 – Realizar o desempate, se for o caso 08 - Declarar o(s) vencedor(es) do certame 09 - Despachar com Ordenador de Despesas Secretaria Municipal de Finanças - SEFIN 35
  • 44.
    Manual de Gestãode Processos Organizacionais - SEFIN 10º CONJUNTO DE ETAPAS ATIVIDADE ADJUDICAÇÃO 01 - Analisar Mapa Comparativo de Preços 02 - Estabelecer quantidades e valores da aquisição 03 - Confeccionar Mapa de Adjudicação para cada licitante 04 - Despachar com Ordenador de Despesas 11º CONJUNTO DE ETAPAS ATIVIDADE HOMOLOGAÇÃO 01 - Analisar Mapa de Adjudicação 02 - Confeccionar Mapa de Homologação 03 - Despachar com Ordenador de Despesas 04 - Publicar em Boletim Interno os vencedores do Certame por item 12º CONJUNTO DE ETAPAS ATIVIDADE EMPENHO 01 - Analisar Mapa de Homologação 02 - Emitir Nota de Empenho 03 - Despachar com Ordenador de Despesas 04 - Despachar Via da NE e Contrato para licitante 05 - Despachar Via da NE almoxarifado 06 - Despachar Via da NE e Contrato, se for o caso, para processo 07 - Assinar Contrato, se for o caso 08 - Registrar o Contrato e da garantia, se for o caso, na IPM, 07 - Despachar processo para Seção de Suporte Documental 1. NE: Nota de empenho 2. IPM: Sistema de Gestão Administrativa da Prefeitura 7.3.4 Levantamento das Normas A identificação das normas que norteiam o processo de trabalho priorizado poderá ser feita simultaneamente ao Levantamento das Etapas, ou, poder-se-á destinar tempo específico para sua realização. Essa decisão será tomada levando-se em consideração o grau de interferência da norma sobre o processo e a disponibilidade imediata dos envolvidos. O Grupo de Trabalho deverá definir quem são as pessoas que irão desempenhar tal tarefa. Devem participar pessoas que possuam conhecimento dos processos de trabalho, das normas e da legislação que rege a Secretaria. Para tanto, sugere-se que sejam convidadas pessoas das áreas de informática, recursos humanos, jurídica, financeira, controle interno e de outras áreas pertinentes. Informações a serem observadas para a identificação de normas: 36 Secretaria Municipal de Finanças - SEFIN
  • 45.
    Manual de Gestãode Processos Organizacionais - SEFIN  Legislação vigente e normas infra-legais utilizadas para a execução do trabalho (Lei, Decreto, Resolução, Portaria, Norma de Serviço, outros);  Número do instrumento normativo;  Ano da publicação;  Esfera de criação (federal, estadual, municipal, interna);  Sumário resumido do conteúdo;  Indicação do grau de influência da norma no desenvolvimento do processo (alto, médio ou baixo). A medição da influência será apreciada pelo próprio GT que poderá verificar dentre outros aspectos: nível de emperramento do processo; norma aplicada em várias partes do processo; interpretações variadas da norma, outros. Considerando-se esses dados, para o exemplo de “Licitação”, o produto do Levantamento de Normas poderia ser o seguinte: Norma/ Ano Lei 8.666/93 Lei 10.520/02 Lei 123/06 Lei 15.608/07 Lei 988/09 Esfera de Criação Federal Federal Federal Estadual Municipal Ementa Grau de Impacto no Processo Estabelece normas gerais sobre licitações e contratos administrativos pertinentes a obras, serviços (inclusive de publicidade), compras, alienações e locações no âmbito dos Poderes da União, dos Estados, do Distrito Federal e dos Municípios. ALTO Institui, no âmbito da União, Estados, Distrito Federal e Municípios, nos termos do art. 37, inciso XXI, da Constituição Federal, modalidade de licitação denominada pregão, para aquisição de bens e serviços comuns, e dá outras providências. ALTO Institui o Estatuto Nacional da Microempresa e da Empresa os de Pequeno Porte; altera dispositivos das Leis n 8.212 e 8.213, ambas de 24 de julho de 1991, da Consolidação das Leis do Trabalho – CLT, aprovada pelo Decreto-Lei nº 5.452, de 1º de maio de 1943, da Lei nº 10.189, de 14 de fevereiro de 2001, da Lei Complementar nº 63, de 11 de janeiro de 1990. MÉDIO Estabelece normas sobre licitações, contratos administrativos e convênios no âmbito dos Poderes do Estado do Paraná. BAIXO Dispõe sobre procedimentos de licitação, dispensa, inexigibilidade e ajustes de qualquer natureza, no âmbito dos Poderes do Município de Pinhais. ALTO Decreto 198/02 Municipal Regulamenta o Sistema de Registro de Preços, previsto no Artigo 15 da Lei nº 8.666/93. BAIXO Decreto 495/07 Municipal Altera o art. 3º do Decreto Municipal nº 198 de 21 de março de 2002 que regulamenta o Sistema de Registro de Preços. BAIXO Decreto 497/07 Municipal Aprova o Regulamento do Sistema Único de Cadastro de Fornecedores do Município de Pinhais. BAIXO Secretaria Municipal de Finanças - SEFIN 37
  • 46.
    Manual de Gestãode Processos Organizacionais - SEFIN Alguns casos pedem a realização de uma pesquisa mais aprofundada quanto à identificação das normas. Nada impede de se agregar mais itens de análise, a depender do interesse do órgão. Tal pesquisa servirá de subsídio para tomada de decisão por parte dos gestores do órgão, principalmente no que tange à necessidade de definição de novos procedimentos/normas. Abaixo, estão destacadas algumas dificuldades bastante comuns que podem surgir durante o processo de simplificação e algumas maneiras de superá-las. Dificuldades - Não saber expressar o que sabe/o que faz; - Falta de clareza acerca das atividades que desenvolve; - Medo da mudança; - Medo de perder espaço / poder; - Insegurança / instabilidade / incerteza; - Falta de confiança no resultado desse trabalho; - Falta de compromisso com o trabalho; - Falta de identificação com as atividades que desenvolve; - Timidez. Como Superá-las - Estabelecer relações de confiança com o grupo; - Favorecer abertura de espaço emocional, reforçando, sempre, a importância da participação de cada um e o valor do trabalho que executa; - Escutar o outro, dando atenção a cada comentário/sugestão; - Legitimar o outro, ressaltando o valor do que cada um expressar, citando o nome da pessoa que apresentar uma boa ideia; - Valorizar as diferenças; - Combater o dominare (assenhorar-se do outro), evitando postura de domínio sobre o grupo e a condução das ideias deste; - Evitar postura arrogante; - Agir com ética; - Buscar a simplicidade; - Respeitar o grupo. 38 Secretaria Municipal de Finanças - SEFIN
  • 47.
    Manual de Gestãode Processos Organizacionais - SEFIN 7.4 Conclusão desse Passo O resultado desta etapa será um documento com as seguintes informações:  relação das atividades com as respectivas etapas identificadas, agrupadas e seqüenciadas;  relação das normas aplicáveis ao processo de trabalho;  sugestões de melhoria identificadas durante a etapa. Esses resultados servirão de subsídio para o próximo passo que é o de Identificação dos Elementos do Processo. Secretaria Municipal de Finanças - SEFIN 39
  • 48.
    Manual de Gestãode Processos Organizacionais - SEFIN 8 IDENTIFICAÇÃO DOS ELEMENTOS DO PROCESSO Planejamento Pré-requisitos da Gestão de Processos Elaboração do Plano de Trabalho Mapeamento Levantamento das Etapas e Normas Identificação dos Elementos do Processo Desenho dos Fluxogramas Atuais Monitoramento e Avaliação Monitoramento e Avaliação Árvore de Soluções Modelagem do Processo Sistema de Medição de Desempenho Redesenho Redesenho Gestão de Processos Organizacionais Proposta de Simplificação Implementação do Novo Processo Mapeamento Painel de Bordo - Formulário: Identificação dos elementos do processo - Resultados: Identificação dos elementos essenciais das atividades de trabalho 40 Secretaria Municipal de Finanças - SEFIN Fim
  • 49.
    Manual de Gestãode Processos Organizacionais - SEFIN 8.1 Macro Visão desse Passo ENTRADAS PROCESSOS SAÍDAS Identificar entradas, fornecedores, saídas e clientes das atividades. - S1-IEP: Formulário de Preencher Formulário de Identificação dos Elementos. - E1-IEP: Atividades identificados, com suas etapas/atividades agrupadas e ordenadas (S1-LEN). Validar informações com o GT. Identificação dos Elementos do Processo preenchidos (E1-DFA, E1-MDP). - S2-IEP: Relação das sugestões de melhoria identificadas durante a etapa (E3-ARS). Fim Legenda: 1. Enº: entrada, número da entrada; 2. IEP: Identificação dos Elementos do Processo; 3. LEN: Levantamento das etapas e Normas; 4. DFA: Desenho dos Fluxogramas Atuais; 5. ARS: Árvore de soluções; 6. Snº: saída, número da saída. 8.2 O que é a identificação dos elementos do processo? Esta etapa consiste na identificação e na visualização dos 4 (quatro) elementos essenciais dos processos de trabalho (fornecedor, entrada, saída e cliente/usuário) que são encadeados seqüencialmente como mostra a figura que segue. Fornecedor Entrada Processo Saída Cidadão / Usuário Secretaria Municipal de Finanças - SEFIN 41
  • 50.
    Manual de Gestãode Processos Organizacionais - SEFIN Para melhor compreensão, pode-se dizer que: 1. Fornecedor É a pessoa/área/instrumento de trabalho, que envia/fornece/disponibiliza o insumo necessário para a realização de determinada etapa PROCESSOS 2. Entrada/Insumos É a informação/documento/material necessário para que se desenvolva a etapa, sem o qual não é possível realizá-la 3. Saída/Produto É a informação/documento/material produzido pelo executor da etapa. É o resultado do trabalho 4. Cidadão/Usuário É a pessoa/área/instrumento de trabalho a quem se destina o resultado do trabalho. Aquele (aquilo) que receberá o que foi gerado pelo executor da etapa 8.3 Como fazer a identificação dos elementos do processo? 8.3.1 Preparação Para realizar esse passo, é necessária a participação de todos os colaboradores, com a respectiva orientação do Multiplicador, em reunião de trabalho que poderá ser organizada com o uso da Técnica de Moderação por Cartelas ou Visualização Móvel (Ferramentas do Manual). Ressalta-se a necessidade de disponibilizar para todos os participantes uma lista com todas as atividades identificadas no passo anterior. O foco desse passo é a identificação dos elementos do processo (fornecedores, entradas/insumos, saídas/produtos e clientes/usuários) que possibilitará posteriormente, ao seu executor, enxergar as inter-relações que são estabelecidas entre a sua atuação e a de outros agentes organizacionais (internos e/ou externos). O Grupo de Trabalho poderá identificar os elementos com a simples observação das perguntas abaixo para cada etapa da atividade. Pergunta explicativa Elementos do Processo Quem envia essas informações, recursos e/ou materiais para a execução da etapa? Quem é o fornecedor dos insumos? “De onde vem?” Fornecedor O que é preciso para executar a etapa? Quais as informações, recursos e/ou materiais que são insumos para a etapa? O que entra para que seja processado? “O que vem?” Entrada/Insumo O que é produzido na etapa? Qual é o resultado da execução da etapa? O que é gerado? “O que sai?” Saída/ Produto A quem se destina o resultado da etapa? Quem recebe o produto gerado? “Para onde vai?” Cidadão/Usuário 42 Secretaria Municipal de Finanças - SEFIN
  • 51.
    Manual de Gestãode Processos Organizacionais - SEFIN Esta é uma oportunidade de se rever o levantamento feito anteriormente, de forma a melhorar, alterar, complementar ou reduzir as frases utilizadas para descrever as etapas do processo. Esse detalhamento possibilitará enxergar as diversas interfaces entre as atividades, as áreas do órgão, outros processos ou agentes externos. Lembre-se: o importante neste trabalho é ter a clareza de que este é um processo de construção conjunta do conhecimento acerca do fazer, e que tudo o que for construído em equipe estará sempre aberto a novas formulações, quando necessário. 8.3.2 Desenvolvimento Para facilitar o trabalho, recomendamos que a identificação dos elementos do processo seja feita por meio do - Formulário de Identificação dos Elementos do Processo (Formulários do Manual). Formulário de Identificação dos Elementos do Processo: modelo de formulário, em formato de tabela, que contém os campos para preenchimento das informações sobre os elementos essenciais do processo. O resultado do trabalho do Multiplicador deverá ser validado com GT, em reunião que deverá ser oportunamente agendada. Utilizando a atividade “Requisição de Produto/Serviço”, o preenchimento do “Formulário de Identificação dos Elementos do Processo” poderia ficar da seguinte forma: Secretaria Municipal de Finanças - SEFIN 43
  • 52.
    Manual de Gestãode Processos Organizacionais - SEFIN Formulário de Identificação dos Elementos do Processo ATIVIDADE: REQUISIÇÃO DE PRODUTO/SERVIÇO Etapas: 01 - Cadastrar dados da relação de bens e/ou serviços necessitados 02 - Analisar dados solicitados quanto à especificação 03 - Verificar se há disponibilidade de recursos ou previsão 04 - Analisar, aprovar e encaminhar para a Comissão de Licitação FORNECEDOR De onde vem? ENTRADA/INSUMO O que vem? PROCESSO O que você faz com isso? (nº da frase) PRODUTO O que vai? CLIENTE/ USUÁRIO Para onde vai? Área solicitante E1 – formulário de “Solicitação de Bens e Serviços” preenchido. 1 S1 – recibo de Solicitação de bens/serviço gerado Área solicitante Formulário de “Solicitação de Bens e Serviços” E2 – bens e serviços solicitados 2 S2 – bens e serviços especificados detalhadamente. Orçamentação Técnico Administrativo E3 – bens e serviços solicitados especificados detalhadamente planilha de recursos financeiros. 3 S3 - dotação orçamentária de cada bem/serviço solicitado. Orçamentação Orçamentação E4 – bens e serviços especificados detalhadamente e dotação orçamentária de cada bem/serviço solicitado 4 S4 – pedido de abertura de licitação com especificação e dotação de cada bem/serviço Comissão de Licitação Uma vez identificados “De onde vem?”, “O que vem?”, “O que sai?” e “Para onde vai?”, começará a se ter um pouco mais de clareza acerca das diversas possibilidades de interações/interfaces dos processos. Pode acontecer de se identificar, para uma etapa, várias entradas - “O que vem?” – e vários fornecedores - “De onde vem?”. O mesmo pode acontecer com os elementos produto/saída - “O que sai?” – e cliente/usuário - “Para onde vai?”. Nessa ocasião, fazse necessário ter o cuidado de se identificar (numericamente) as “entradas” e “saídas” com relação à etapa analisada, na tentativa de garantir o entendimento em leituras posteriores. Ao se analisar o conjunto de etapas, pode ocorrer de se identificar que uma etapa depende de uma entrada - “O que vem?” – advinda de outra atividade, ou que a saída de uma atividade - “O que sai?” – é destinada, também, a outra atividade. É nesse passo que se identifica onde, quando e como os processos, subprocessos e as atividades interagem, quais são as suas interfaces existentes. 44 Secretaria Municipal de Finanças - SEFIN
  • 53.
    Manual de Gestãode Processos Organizacionais - SEFIN 8.4 Conclusão desse Passo A conclusão desse passo dar-se-á com a validação, pelo GT, dos Formulários de Identificação dos Elementos do Processo. Ao final da execução desse passo, deve-se cuidar para que as informações que foram anotadas manualmente no Formulário sejam digitadas e documentadas, para que possam ser divulgadas e utilizadas no próximo passo – o de Desenho dos Fluxogramas Atuais. Secretaria Municipal de Finanças - SEFIN 45
  • 54.
    Manual de Gestãode Processos Organizacionais - SEFIN 9 DESENHO DOS FLUXOGRAMAS ATUAIS Planejamento Pré-requisitos da Gestão de Processos Elaboração do Plano de Trabalho Mapeamento Levantamento das Etapas e Normas Identificação dos Elementos do Processo Desenho dos Fluxogramas Atuais Monitoramento e Avaliação Monitoramento e Avaliação Árvore de Soluções Modelagem do Processo Sistema de Medição de Desempenho Redesenho Redesenho Gestão de Processos Organizacionais Proposta de Simplificação Implementação do Novo Processo Painel de Bordo - Ferramenta: Fluxograma - Resultado: Representação gráfica dos processos de trabalho 46 Secretaria Municipal de Finanças - SEFIN Mapeamento Fim
  • 55.
    Manual de Gestãode Processos Organizacionais - SEFIN 9.1 Macro Visão desse Passo ENTRADAS PROCESSOS Seqüenciar as atividades SAÍDAS Identificar os atores - S1-DFA: Fluxogramas atuais - E1-DFA: Formulário de Identificação dos Elementos de Desenhar um fluxograma para cada atividade desenhados (E3-ARS e E2MDP). Interação dos Processos - S2-DFA: Relação das preenchidos (S1-LEN). sugestões de melhoria Validar os desenhos com o GT identificadas durante o passo (E3-ARS). Fim Legenda: 1. Enº: entrada, número; 2. DFA: Desenho dos Fluxogramas Atuais; 3. IEP: Identificação dos Elementos do Processo; 4. ARS: Árvore de Soluções; 5. MDP: Modelagem do Processo; 6. Snº: saída, número. 9.2 O que é fluxograma? Um fluxograma é um desenho gráfico feito com símbolos padronizados, que mostra a seqüência lógica das etapas de realização de um processo de trabalho. Além de permitir a interpretação conjunta do processo, apresenta as seguintes vantagens:  Visão integrada do processo de trabalho;  Visualização de detalhes críticos do processo de trabalho;  Identificação do fluxo do processo de trabalho, bem como das interações entre as atividades;  Identificação dos potenciais pontos de controle; Secretaria Municipal de Finanças - SEFIN 47
  • 56.
    Manual de Gestãode Processos Organizacionais - SEFIN  Identificação das oportunidades de melhoria. 9.3 Como desenhar os fluxogramas? De posse dos Formulários de Identificação dos Elementos do Processo, que foram construídos para todas as atividades, o Multiplicador, em conjunto com GT, deverá observar, se há uma seqüência entre as atividades identificadas. Caso haja, deverão ser colocados em ordem de forma a permitir uma visão global de todo o processo a ser trabalhado. É importante ressaltar que será desenhado um fluxograma para cada atividade de trabalho identificado, de forma a permitir uma visão global de todo o processo a ser trabalhado. 9.3.1 Seqüenciamento dos Processos Procede-se a análise da seqüência entre as atividades de forma que se visualize a ordem do processo como um todo. 9.3.2 Identificação dos atores Deve ainda ser identificado quem é o ator responsável pela etapa, podendo ser representado, dentre outros, por:  um setor do próprio órgão (diretoria de administração, coordenação de informática; serviço de capacitação institucional);  uma outra organização (órgão externo);  um grupo de pessoas (equipe técnica, equipe de apoio);  uma função exercida por um grupo de pessoas (agentes de saúde, analistas judiciários);  nome de uma profissão (gestor, médico, promotor, engenheiro);  um sistema de informação (sistema de contabilidade, sistema financeiro, sistema de cadastro de fornecedores - SICAF);  outra atividade de trabalho. 48 Secretaria Municipal de Finanças - SEFIN
  • 57.
    Manual de Gestãode Processos Organizacionais - SEFIN Lembre-se de que: Todas as informações contidas nos Formulários de Identificação dos Elementos do Processo são importantes, nenhuma delas pode ser desprezada. 9.3.3 Desenho do Fluxograma Existe uma infinidade de modelos que podem ser utilizados para o desenho dos fluxogramas do processo de trabalho, e nada impede o uso de outro modelo de melhor entendimento e de mais fácil aplicação. Para efeito deste Manual, foi escolhido um modelo simplificado que possibilita um rápido entendimento de seus elementos constitutivos, bem como sua utilização de ferramenta de uso comum e de fácil manuseio. O desenho inicial dos fluxogramas poderá ser feito, em um primeiro momento, pelo Multiplicador, para só então, apresentar ao GT, que validará o desenho, revisando-o, a partir da verificação da coerência com o processo desenvolvido no dia a dia. Para o desenho, será utilizado o software SE SUITE, pois tal ferramenta possui formas e objetos que facilitam a construção dos fluxos. Desse modo, tomando por base a atividade “Requisição”, utilizado como exemplo, teríamos o seguinte fluxograma: REQUISIÇÃO DE PRODUTOS/SERVIÇOS Área Solicitante Técnico Administrativo Orçamentação Gestor Administrativo Preencher formulários de “Solicitação de bens e serviços Guardar Recibo de Solicitação de bens/serviços Cadastrar dados da relação de bens e/ou serviços necessários Analisar dados solicitados quanto à especificação Verifica se há disponibilidade de recursos ou previsão Analise, aprova e encaminha para Comissão de Licitação Secretaria Municipal de Finanças - SEFIN 49
  • 58.
    Manual de Gestãode Processos Organizacionais - SEFIN Sendo que: 1. atores: representados pelos bonecos na cor laranja, à esquerda do desenho; 2. atividades: representadas pelas caixas dispostas na respectiva linha de cada ator; 3. seqüência das ações: representada pelas setas, que indicam o fluxo das ações. Feitos os desenhos de todos os fluxogramas, o Multiplicador deverá reunir com o GT, para a validação do resultado. Caso sejam muitos fluxogramas, o Multiplicador e o GT podem se dividir em subgrupos de trabalho e distribuir os desenhos entre si, para otimizar o tempo. Após a validação, o Multiplicador, procederá à correção dos fluxogramas, conforme as sugestões/observações dadas. Todo o histórico deve ser guardado. Não se deve descartar as versões anteriores até o final do processo. 9.4 Conclusão desse Passo A conclusão desse passo dar-se-á com a validação do desenho dos fluxogramas feita pela o Multiplicador, suas respectivas correções e a divulgação dos resultados. O Desenho dos Fluxogramas Atuais é o último passo da Fase de Mapeamento dos Processos de Trabalho. Finalizada esta fase, o Multiplicador começará a preparação da próxima fase - a de Monitoramento e Avaliação dos Processos de Trabalho, que se inicia com a Árvore de Soluções. 50 Secretaria Municipal de Finanças - SEFIN
  • 59.
    Manual de Gestãode Processos Organizacionais - SEFIN 10 ÁRVORE DE SOLUÇÕES Planejamento Pré-requisitos da Gestão de Processos Elaboração do Plano de Trabalho Mapeamento Levantamento das Etapas e Normas Identificação dos Elementos do Processo Desenho dos Fluxogramas Atuais Monitoramento e Avaliação Monitoramento e Avaliação Árvore de Soluções Modelagem do Processo Sistema de Medição de Desempenho Redesenho Redesenho Gestão de Processos Organizacionais Proposta de Simplificação Implementação do Novo Processo Mapeamento Fim Painel de Bordo - Ferramenta: Técnica de Moderação por Cartelas - Formulário: Cronograma de Encaminhamentos - Resultado: Cronograma de ações para soluções de problemas Secretaria Municipal de Finanças - SEFIN 51
  • 60.
    Manual de Gestãode Processos Organizacionais - SEFIN 10.1 Macro Visão desse Passo ENTRADAS PROCESSOS Identificar os Problemas SAÍDAS Fazer Análise de Causa e Efeito - E1-ARS: Relação das normas legais aplicáveis ao processo de trabalho (S2-LEN). - E2-ARS: relação das sugestões de melhoria Detalhar as Causas dos problemas, se for o caso identificadas (S3-LEN, S2-IEP, S2-DFA); - E3-ARS: Fluxogramas atuais - S1-ARS: Cronograma de Encaminhamentos (S2-MDP). Fazer Análise e Priorização de Solução desenhados (S1-DFA). Fim Legenda: 1. Enº: Entrada, número da entrada; 2. ARS: Árvore de Soluções; 3. LEN: Levantamento das etapas e Normas 4. IEP: Identificação dos Elementos do Processo 5. DFA: Desenho dos Fluxogramas Atuais; 6. Snº: Saída, número da saída. 10.2 O que é a árvore de soluções? A Árvore de Soluções consiste na identificação dos principais problemas que afetam um determinado processo de trabalho, com o respectivo encaminhamento para sua solução. Este passo inicia a 3ª Etapa da Gestão de Processos, que é a Fase de Monitoramento e Avaliação dos Processos. 10.3 Como fazer a árvore de soluções? Para o desenvolvimento desse passo, propõe-se a realização das seguintes atividades: - 52 Identificação dos problemas; Secretaria Municipal de Finanças - SEFIN
  • 61.
    Manual de Gestãode Processos Organizacionais - SEFIN - Análise de causa e efeito; Detalhamento das causas dos Problemas; e Análise e Priorização de Solução. Nesse passo, recomenda-se o uso da Técnica de Moderação por Cartelas, de forma a facilitar as discussões do Grupo de Trabalho para a realização de todas as atividades descritas acima. Como subsídio para realização desse passo, deverão ser utilizados os registros das contribuições dadas ao longo dos passos anteriores, são eles:  registros das sugestões de melhoria dadas no decorrer de todos os passos;  levantamento das normas que norteiam o desenvolvimento do processo em análise;  desenho dos fluxogramas atuais. 10.3.1 Identificação do Problema: O Multiplicador, em conjunto com os colaboradores, identificará os problemas que afetam o processo de trabalho, a partir do questionamento:  Qual o problema encontrado no dia a dia, na execução do processo de trabalho em estudo? Para isso, sugere-se a utilização da Técnica de Moderação por Cartelas (Ferramentas do Manual). EXEMPLO: Utilizando o processo priorizado no Manual:  Qual o problema encontrado no dia a dia, na execução do processo de LICITAÇÃO? Nesse momento, pode-se optar por fazer as perguntas direcionadas as atividades de trabalho, uma vez que, utilizando a decomposição, pode-se facilitar a análise. Assim, a pergunta poderia ser:  Qual o problema encontrado no dia a dia, na execução da atividade “Requisição”? O Multiplicador deverá registrar todos os problemas e, junto com os colaboradores, analisar o significado de cada um deles, agrupando-os conforme a similaridade do Secretaria Municipal de Finanças - SEFIN 53
  • 62.
    Manual de Gestãode Processos Organizacionais - SEFIN conteúdo. Pode ser que se observem problemas repetidos e, portanto, deverão permanecer apenas aqueles que o GT julgar pertinente. Podem ainda aparecer problemas dúbios ou que necessitem de mais esclarecimentos. Neste caso, o Multiplicador poderá proceder aos seguintes questionamentos:  O que você entende sobre isso?  O que você está querendo dizer é ...?  Veja se eu entendi bem!  Qual a melhor forma de expressarmos tal ideia? 10.3.2 Análise de Causa e Efeito Todo problema deve ser entendido como sendo o efeito de uma ou várias causas geradoras, portanto, solucionar problemas é atuar nas suas respectivas causas e não nele diretamente. Então, após a identificação dos problemas deve-se analisá-los de forma a compreender corretamente se são efeitos (problema) ou se são causas geradoras. Para tanto, pode-se lançar ao GT a seguinte pergunta de esclarecimento:  Este é o problema ou é algo que vem antes dele ele acontecer? Conforme o GT for construindo a compreensão acerca dos problemas expostos, pode-se optar por organizá-los de maneira que se separem os problemas (efeitos), das suas respectivas causas, permitindo, desta maneira, a visualização da cadeia de causas que gera um determinado problema. É fundamental também que sejam registrados os pontos fortes do processo de trabalho, para valorizar e manter o que há de bom. 10.3.3 Detalhamento das causas dos problemas Depois de identificados, validados e organizados os problemas e suas respectivas causas, pode ocorrer a necessidade de explorar em maior detalhe algum problema que ficou com nenhuma ou poucas causas identificadas. Para tanto, pode-se lançar algumas perguntas como:  O que provoca esse problema? Qual é causa de sua ocorrência? 54 Secretaria Municipal de Finanças - SEFIN
  • 63.
    Manual de Gestãode Processos Organizacionais - SEFIN 10.3.4 Análise e Priorização de Solução Identificadas e validadas as causas dos problemas, repete-se o processo de discussão dos colaboradores, em conjunto com o Multiplicador para descobrir possíveis soluções. Para tanto, pode-se perguntar, por exemplo:  O que pode ser feito para eliminar a causa do problema? O que pode ser feito para minimizar o problema de imediato? Observe que as soluções estão diretamente relacionadas com as causas do problema. Portanto, a partir da solução das causas, conseqüentemente, estar-se-á atuando no próprio problema. Na solução de problemas, a tendência é focar nos problemas e não se vislumbrar soluções. É necessário que o Facilitador estimule o debate sobre as soluções, evitando concentrar-se somente nas explicações e justificativas. É aconselhável que, para cada problema, sejam identificadas soluções de curto, médio e longo prazos, conforme o caso. Tais soluções podem ser consideradas da seguinte forma:  Correções: ações tomadas para resolver o problema de imediato, são as de curto prazo;  Ações corretivas: aquelas que têm o objetivo de eliminar a causa do problema. Atuam sobre o fato gerador do problema, de forma a evitar que ele ocorra novamente. Geralmente, são adotadas em médio e/ou em longo prazo;  Ações preventivas: são ações adotadas com o intuito de eliminar a causa de um potencial problema ou de uma possível situação indesejável. Também são adotadas em médio e/ou em longo prazo;  Ações de encaminhamento: são ações que visam dar andamento à solução de determinado problema que está fora do âmbito de responsabilidade do GT. São, geralmente, ações de articulação e/ou negociação. Podem ser de curto, médio ou longo prazo. Definidas as soluções, o Facilitador deverá proceder à priorização, perguntando:  Qual é o problema que deve ser tratado com maior prioridade? Secretaria Municipal de Finanças - SEFIN 55
  • 64.
    Manual de Gestãode Processos Organizacionais - SEFIN Para isso, podem ser adotados os conceitos básicos da matriz G.U.T (gravidade, urgência e tendência), conforme instruções do item 15.3, do capítulo 15 deste Manual. Priorizados os problemas, prossegue-se com a indicação de responsáveis e definição de prazos para a implementação das soluções, de acordo com a ordem de priorização, de forma que, ao final, esteja pronta a Árvore de Solução. Concluídas essas atividades, o resultado poderá ser montado no painel da seguinte forma: Observe que, nem sempre, o GT terá governabilidade para atuar na implementação das soluções sugeridas, porém, há que se considerar que, na maioria das vezes, é possível a adoção de medidas que, pelo menos, amenizem os impactos do problema no dia a dia. Mesmo que o GT não possa implementar ação de solução, deve-se definir uma ação de encaminhamento, tendo em vista que o problema deve ser resolvido e os responsáveis serem informados, pois, muitas vezes, eles podem desconhecer a ocorrência de tais problemas. 10.4 Conclusão desse Passo Os resultados obtidos nesse passo são registrados em forma de um cronograma de encaminhamento (Formulários do Manual), que deverá ser compartilhado com todos os interessados. O Multiplicador é o responsável por essas providências e pela articulação com outros envolvidos nas soluções dos problemas. Finalizado esse passo, dar-se-á início a Modelagem do Processo, na qual serão discutidos e analisados todos os resultados alcançados até agora. É onde se promovem as melhorias do processo em estudo. 56 Secretaria Municipal de Finanças - SEFIN
  • 65.
    Manual de Gestãode Processos Organizacionais - SEFIN 11 MODELAGEM DO PROCESSO Planejamento Pré-requisitos da Gestão de Processos Elaboração do Plano de Trabalho Mapeamento Levantamento das Etapas e Normas Identificação dos Elementos do Processo Desenho dos Fluxogramas Atuais Monitoramento e Avaliação Monitoramento e Avaliação Árvore de Soluções Modelagem do Processo Sistema de Medição de Desempenho Redesenho Redesenho Gestão de Processos Organizacionais Proposta de Simplificação Implementação do Novo Processo Mapeamento Fim Painel de Bordo - Ferramentas: Técnica de Moderação por Cartelas e Fluxograma - Formulário: Diagrama de Interação do Processo - Resultado: Novo Desenho do Processo Secretaria Municipal de Finanças - SEFIN 57
  • 66.
    Manual de Gestãode Processos Organizacionais - SEFIN 11.1 Macro Visão desse Passo ENTRADAS - E1-MDP: Formulário de Identificação dos Elementos do Processo preenchidos (S1-IEP); PROCESSOS Identificar as condições de Realização das Atividades SAÍDAS Fazer Análise de Coesão e Acoplamento - S1-MDP: Diagrama de - E2-MDP: Fluxogramas atuais desenhados (S1-DFA); Fazer Análise do Ciclo PDCA Interação do Processo Desenhado (E1-SMD); - E3-MDP: Cronograma de - S2-MDP: Desenho do Novo Encaminhamentos (S1-ARS); Processo, incluindo o ciclo PDCA Desenhar o Novo Processo (E2-SMD). - E4-: Resultado da avaliação da Aplicação dos Indicadores (S3SMD). Fim Legenda: 1. Enº: entrada, número da entrada; 2. MDP: Modelagem do Processo; 3. IEP: Identificação dos Elementos do Processo; 4. DFA: Desenho dos Fluxogramas Atuais; 5. ARS: Árvore de Soluções; 6. SMD: Sistema de Medição de Desempenho; 7. Snº: saída, número da saída. 11.2 O que é a modelagem? É o momento de examinar os diversos aspectos do processo de trabalho de maneira que possibilite a implementação de melhorias. A modelagem permite a visualização integral do processo em estudo. 58 Secretaria Municipal de Finanças - SEFIN
  • 67.
    Manual de Gestãode Processos Organizacionais - SEFIN 11.3 Como fazer a Modelagem? Após a realização do passo de elaboração da Árvore de Soluções, o Multiplicador tem condições de identificar diversas causas geradoras de problemas acerca do processo de trabalho. Todas essas causas serão objetos de análise que subsidiarão o desenvolvimento das atividades desse passo, que deverá ser executado junto ao GT, podendo, para isso, ser utilizada a Técnica de Moderação por Cartelas (Ferramentas do Manual). A etapa de Modelagem compreende: I - Identificação das Condições para Realização das Atividades a) definição da finalidade das atividades; b) identificação das principais necessidades dos cidadãos/usuários; e c) identificação dos recursos necessários a cada atividade (profissionais, máquinas, softwares, e outros.). II - Análise e Melhoria das Atividades a) análise de coesão e acoplamento; e b) análise do ciclo PDCA. III - Desenho do Novo Processo 11.3.1 Identificação das Condições para Realização das Atividades 11.3.1.1 Definição da Finalidade das Atividades Consiste em se definir, de forma descritiva e sucinta, qual é o objetivo de cada um das atividades de trabalho. EXEMPLO: A finalidade da atividade “Requisição” poderia ser: Finalidade:  Iniciar o processo licitatório A partir dessa constatação, avalia-se a real importância da atividade, podendo-se verificar se agrega valor e se está alinhado com as estratégias institucionais. Secretaria Municipal de Finanças - SEFIN 59
  • 68.
    Manual de Gestãode Processos Organizacionais - SEFIN 11.3.1.2 Identificação das Principais Necessidades dos Cidadãos/Usuários Um processo de trabalho, para atender a sua finalidade, deve gerar um resultado que satisfaça o cidadão/usuário. É importante que se faça um levantamento dos resultados que são esperados pelos cidadãos/usuários com a execução do processo. Sugere-se que o GT responda a seguinte pergunta:  Quais são as necessidades dos cidadãos/usuários referentes as atividades de trabalho? No caso do exemplo do Manual:  Quais as necessidades dos cidadãos/usuários referentes a atividade “Requisição”? Uma vez identificadas tais necessidades, o Multiplicador poderá fazer o registro das informações da seguinte maneira: Necessidades do Cidadãos/Usuários   Especificação correta do bem/serviço  Prazo de entrega  Local da entrega  Automação do processo  Confiabilidade no sistema  11.3.1.3 Quantificação do bem/serviço Acesso, via internet, para acompanhamento do processo. Identificação dos Recursos Necessários as Atividades Para a plena execução do processo de trabalho, é necessário o atendimento a determinadas condições, que podem ser definidas como os recursos necessários ao desenvolvimento do processo. Esses recursos podem ser categorizados da seguinte forma:  Competências individuais: são os conhecimentos, habilidades e necessárias aos profissionais para a execução da atividade; 60 Secretaria Municipal de Finanças - SEFIN atitudes
  • 69.
    Manual de Gestãode Processos Organizacionais - SEFIN  Tecnológicos: dizem respeito ao elemento da informática que serve de suporte ao desenvolvimento do processo. São eles equipamentos, software e outras tecnologias da informação;  Materiais: estão relacionados à infra-estrutura básica, sistema de instalações, equipamentos e serviços necessários para a operação do órgão, tais como: ambiente de trabalho, local para armazenamento, telefone, fax, equipamento de limpeza, e outros;  Informacionais: são os relativos a informações, documentos, manuais, normas; e  Financeiros: referem-se aos operacionalização do processo. custos e investimentos necessários á Para o exemplo dado, os recursos necessários seriam; Recursos Necessários  Comissão;  1 micro computador;  Sistema de protocolo  Sala adequada;  acesso à Internet;  mesas e cadeiras;  Equipe de apoio, composta por 03 (três) funcionários de carreira  Lei 8.666/93;  Lei 10.520/02;  Legislação aplicável Pode ocorrer de, durante esse levantamento, se observar que faltam ou que sobram recursos. É necessário que se proceda à análise de adequação desses mecanismos, de forma que se registrem as condições ideais para o trabalho. A partir dos resultados dessas análises realizadas, o Multiplicador deverá proceder à consolidação de todas as informações mediante o desenho dos Diagramas de Interação do Processo (Ferramentas do Manual). Secretaria Municipal de Finanças - SEFIN 61
  • 70.
    Manual de Gestãode Processos Organizacionais - SEFIN O Diagrama de Interação facilita a implementação das melhorias, pois engloba todas as informações acerca das atividades de forma clara e concisa, o que possibilita a rápida recuperação e a pronta atualização das informações. O preenchimento dos Diagramas de Interação do Processo de LICITAÇÃO contemplaria um diagrama para cada atividade identificado. Utilizando o exemplo da atividade “Requisição”, um dos diagramas poderia ser o seguinte: Finalidades  Iniciar o processo licitatório ENTRADAS ATIVIDADE SAÍDAS - - - - Análise dos dados quanto à especificação; - Disponibilidade de recursos orçamentários para compra dos bens/serviços Planilha de recursos financeiros; - Relação de bens e serviços solicitados; REQUISIÇÃO Relação de bens e serviços que se necessita; Orçamento anual. Necessidades  Quantificação do bem/serviço;  Especificação correta do bem/serviço;  Automação do processo;  Confiabilidade no sistema;  Acesso, via internet, para acompanhamento do processo. Recursos       1 micro computador; sistema de protocolo; sala adequada; acesso à Internet; mesas e cadeiras; equipe de apoio composta de 03 (três0 funcionários de carreira;  Lei 8.666/93;  Lei 10.520/02. Pontos de Controle  Este campo será preenchido quando da Análise do PDCA (item 7.3.2.2, desde capítulo) Os Diagramas de Interação do Processo auxiliam na construção da proposta de melhorias, que será representada no Desenho do Novo Processo. 11.3.2 Análise e Melhoria das Atividades A análise de melhoria consiste em verificar as possibilidades de reformulação da atividade, de modo que se produza o máximo de resultado ao menor custo possível. O Multiplicador deverá apoiar-se nas informações obtidas quando da análise das condições de realização da atividade, para então examinar o seu fluxo. Para isso, serão utilizados os “Desenhos dos Fluxogramas Atuais” (Fase 2 – Mapeamento dos Processos), que serão analisados conforme o que se segue: 62 Secretaria Municipal de Finanças - SEFIN
  • 71.
    Manual de Gestãode Processos Organizacionais - SEFIN 11.3.2.1 Análise de Coesão e Acoplamento A análise das atividades, visando a melhorias, requer o tratamento adequado das atividades à luz de dois conceitos: coesão e acoplamento. Coesão significa interdependência entre etapas, sendo que uma não é executada, em hipótese alguma, sem a ligação com a outra. Percebe-se a coesão claramente quando, na mudança de algum aspecto relacionado com a execução de uma etapa, ocorre um impacto grande em outra etapa. Para essa análise, o Multiplicador deverá, a partir dos Fluxogramas Atuais, observar o seguinte:  a incidência de atividades de vai-e-volta;  existência de sobreposições ou omissões de etapas ; e  a ausência ou irregularidade na seqüência das etapas . Acoplamento significa interdependência entre agrupamentos de etapas, ou seja, entre atividades de trabalho. O baixo grau de acoplamento entre as atividades vai permitir que sejam feitas alterações em um deles, ocorrendo pouco, ou nenhum, impacto sobre o outro. A fronteira entre atividades com baixo grau de acoplamento é perfeitamente identificada e visualizada, facilitando a distribuição de responsabilidades e cargas de trabalho, além de permitir um controle e uma gestão mais precisas. Na análise do acoplamento, deve-se observar o seguinte:  a existência de muita dependência de uma atividade em relação a outra;  a existência de sobreposições ou omissões de atividades; e  a ausência ou irregularidade nas interações entre as atividades, Apesar de o grau de acoplamento necessitar ser minimizado, ele não deverá ser nulo, pois deve haver um mínimo de interação entre as atividades, o que é observado a partir das interfaces entre eles (as saídas de uma atividade serão as entradas de outra, a atividade seguinte, conforme a ordem lógica de ação). O resultado da análise da coesão e do acoplamento será registrado no Desenho do Novo processo, uma vez que será a expressão das melhorias das etapas desenvolvidas para a consecução dos resultados do processo como um todo. Tão importante quanto essa analise é a verificação da agregação de valor que cada etapa e atividade é capaz de gerar. Portanto, de posse da análise das condições de realização da atividade e da coesão e acoplamento, torna-se possível visualizar com mais Secretaria Municipal de Finanças - SEFIN 63
  • 72.
    Manual de Gestãode Processos Organizacionais - SEFIN clareza a possibilidade de eliminação de alguma etapa ou atividade que, eventualmente, não adicione valor ao produto/serviço gerado. A melhoria do novo processo requer a máxima coesão entre as etapas e o mínimo acoplamento entre as atividades. 11.3.2.2 Análise do Ciclo PDCA Durante a análise dos fluxogramas das atividades, o Multiplicador deve estar atento ao cumprimento do ciclo PDCA (Planejamento-Desenvolvimento-Controle-Ação Corretiva), que deve estar presente em qualquer processo de trabalho, onde:  Planejamento: atividades de planejamento do trabalho a ser realizado, ou seja, planejamento das etapas desenvolvidas na atividade;  Desenvolvimento: atividades de execução são as que realizam o trabalho planejado, ou seja, de realização da atividade;  Controle: atividades de medição, de avaliação e acompanhamento do trabalho que foi executado, ou seja, da atividade; de forma a identificar a diferença entre o que foi realizado e o que foi planejado. Especial atenção deve ser dada aos Pontos de Controle que são aqueles que geram regras ou restrições quanto à execução do processo de trabalho. Eles podem ser: - Temporais: data de retorno, prazo de entrega, tempo de espera, período para realização do serviço, e outros; - Numéricos: índice de reclamação, cidadão/usuário; e outros; - De Ação: controle da qualidade, verificação automática pelo sistema, verificação pelo cidadão/usuário, buscas automáticas, e outros. grau de satisfação do Utilizando o exemplo da atividade Requisição, os Pontos de Controle poderiam ser os seguintes: Pontos de Controle   Tempo de análise  64 Qualidade da especificação do produto/serviço; Disponibilidade de recursos Secretaria Municipal de Finanças - SEFIN
  • 73.
    Manual de Gestãode Processos Organizacionais - SEFIN Os pontos de controle identificados deverão servir de subsídio para orientar a construção dos indicadores que serão objeto do próximo passo - Sistema de Medição de Desempenho da Atividade.  Ação Corretiva: agir corretivamente sobre a diferença identificada. Tal atuação pode ser sobre o que foi feito (retrabalho, reparo, ajuste.) ou sobre o que foi planejado. Diante da constatação da ausência ou da insuficiência das ações do ciclo PDCA, o Multiplicador deve propor a sua inclusão e/ou melhoramento nas atividades. Dessa forma, o ciclo PDCA será parte integrante da atividade e, portanto, também deverá ser representado no Desenho dos Novos Fluxogramas. 11.3.3 Desenho do Novo processo De posse dos Diagramas de Interação do Processo, das análises de Coesão e Acoplamento e do Ciclo PDCA, o GT terá os elementos necessários à construção da proposição de melhorias das atividades de trabalho, que serão retratadas no Desenho do Novo Processo. Ao iniciar o Desenho do Novo processo, o Multiplicador deverá ter em mente que o fluxo que será desenhado, representará a forma como o processo passará a funcionar a partir das melhorias propostas. Após desenhar todos os fluxogramas referentes ao Novo Processo, o Multiplicador terá em mãos uma sugestão de melhoria que deverá ser submetida à validação pelas áreas pertinentes. Durante a validação, deve-se considerar:  sugestões passíveis de implementação imediata;  sugestões que, para sua implementação, é necessária articulação/negociação com outros agentes institucionais;  sugestões que dependem de suporte da Tecnologia da Informação;  sugestões infactíveis;  sugestões que dependem de alteração da legislação. Secretaria Municipal de Finanças - SEFIN 65
  • 74.
    Manual de Gestãode Processos Organizacionais - SEFIN Após tal validação, deverá ser feita a revisão dos desenhos apresentados, com base nas sugestões/observações do GT, podendo ser gerados desenhos alternativos, para a implementação das melhorias. Nesse caso, poderão surgir duas alternativas de desenhos:  Fluxo ideal: é o melhor resultado alcançado pela equipe para a execução da nova atividade, mas depende de fatores que impedem sua implementação imediata.  Fluxo implementável: é o desenho que considera parte das melhorias recomendadas pelo desenho ideal, e que tornam possível a implementação imediata da nova forma de funcionamento da atividade. 11.4 Conclusão desse Passo O resultado desse passo é o desenho do Diagrama de Interação do Processo e o Desenho do Novo Processo de trabalho, com as propostas de melhoria. Com esses desenhos prontos, inicia-se o passo de definição do Sistema de Medição de Desempenho. 66 Secretaria Municipal de Finanças - SEFIN
  • 75.
    Manual de Gestãode Processos Organizacionais - SEFIN 12 SISTEMA DE MEDIÇÃO DE DESEMPENHO Planejamento Pré-requisitos da Gestão de Processos Elaboração do Plano de Trabalho Mapeamento Levantamento das Etapas e Normas Identificação dos Elementos do Processo Desenho dos Fluxogramas Atuais Monitoramento e Avaliação Monitoramento e Avaliação Árvore de Soluções Modelagem de Processo Sistema de Medição de Desempenho Redesenho Redesenho Gestão de Processos Organizacionais Proposta de Simplificação Implementação do Novo Processo Mapeamento Fim Painel de Bordo - Formulário: Cadastro de Indicadores - Resultado: Sistemática de medição e Indicadores formulados Secretaria Municipal de Finanças - SEFIN 67
  • 76.
    Manual de Gestãode Processos Organizacionais - SEFIN 12.1 Macro Visão desse Passo ENTRADAS PROCESSOS Construir Indicadores SAÍDAS Aplicar Indicadores - S1-SMD: Indicadores - E1-SMD: Diagrama de Definidos (E3-INP); Avaliar Resultados Interação do Processo - S2-STM: Indicadores Desenhado (S1-MDP); aplicados; - E2-SMD: Desenho do Novo Processo, incluindo o ciclo PDCA (S2-MDP). Aperfeiçoar Processos Ajustar Indicador - S3-STM: Resultados da avaliação da Aplicação dos Indicadores (E4-MDP) Fim Legenda: 1. Enº: Entrada, número da entrada; 2. SMD: Sistema de Medição de Desempenho; 3. MDP: Modelagem do Processo; 4. Snº: Saída, número da saída. 5. INP: Implementação do Novo Processo 12.2 O que é o Sistema de Medição de Desempenho É a denominação que se dá à atividade sistemática e contínua de medir e avaliar a eficiência, a eficácia, a economicidade e a efetividade dos processos, por meio da aplicação de indicadores previamente formulados. Indicadores são definidos e escritos com o uso da linguagem matemática e servem de parâmetros de referência para medir a eficiência, a eficácia, a economicidade e a efetividade das atividades. Para a formulação dos indicadores, deverão ser considerados os pontos de controle delineados, conforme a análise do ciclo PDCA na Modelagem do Processo, que estejam 68 Secretaria Municipal de Finanças - SEFIN
  • 77.
    Manual de Gestãode Processos Organizacionais - SEFIN relacionados com a eficiência, a eficácia, a economicidade e a efetividade da atividade. Eficiência se define como a capacidade de empregar da melhor maneira a relação entre os meios disponíveis para obtenção do efeito que se deseja. Está relacionada com os recursos utilizados na atividade. Eficácia se define como a capacidade de obter o efeito que se deseja (os meios não são considerados). Está relacionada com o resultado gerado pela atividade. Economicidade se define como a minimização dos custos de uma atividade, sem o comprometimento dos padrões de qualidade. Efetividade se define como a capacidade que uma ação tem de ser continuada de forma a manter ou melhorar seus resultados. Exemplos de indicadores: 1. Indicador de eficácia da atividade “Requisição” = quantidade de solicitações atendidas no prazo em relação ao total de solicitações pedidas. 2. Indicador de eficiência da atividade “Requisição” = total de recursos empregados por seção. 3. Indicador de economicidade da atividade “Requisição” = quantidade de recursos executados em relação aos recursos planejados. 4. Indicador de efetividade da atividade “Requisição’’ = quantidade de solicitações atendidas no prazo em relação ao total de solicitações efetuadas em três anos. É necessário associar o indicador a uma faixa de aceitação. A faixa de aceitação baliza a aceitação dos resultados obtidos com a aplicação do indicador. Valores obtidos que estão dentro da faixa são aceitáveis, enquanto valores fora da faixa indicam que é necessário investigar as condições que redundaram no resultado. Exemplos de faixas de aceitação para os indicadores: 1. Faixa de Aceitação do Indicador de eficácia “Requisição”- entre 60 e 80 % de solicitações atendidas. da atividade 2. Faixa de Aceitação do Indicador de eficiência da atividade “Requisição”- entre 20 e 40 % de solicitações atendidas por seção. 3. Faixa de Aceitação do Indicador de economicidade da atividade “Requisição”- entre 20 a 30% do valor total das aquisições economizado. Secretaria Municipal de Finanças - SEFIN 69
  • 78.
    Manual de Gestãode Processos Organizacionais - SEFIN 4. Faixa de Aceitação do Indicador de efetividade da atividade “Requisição”- entre 70 a 90 % das solicitações atendidas no prazo. O foco das ações de desburocratização está na racionalização e otimização dos processos de trabalho e na desregulamentação dos instrumentos legais, visando atender aos clientes internos (funcionários ou servidores públicos) e usuários externos e proporcionar ao cidadão qualidade e satisfação em relação aos serviços prestados. A avaliação das ações de desburocratização desenvolvidas é realizada buscando: - verificar em que grau as metas estabelecidas foram atingidas; e - identificar os impactos decorrentes destas ações. Esta Avaliação de Desempenho deverá ser realizada após o decurso de um determinado espaço de tempo, planejado quando da elaboração do Sistema de Medição do Desempenho, necessário a que ações de desburocratização possam começar a produzir os efeitos desejados. 12.3 Como Implementar o Sistema de Medição de Desempenho? O Sistema de Medição de Desempenho é realizado em três etapas: Construção, Aplicação e Avaliação. 12.3.1 Construção do Sistema de Medição de Desempenho 12.3.1.1 Indicadores de Desempenho Na Construção, serão formulados os indicadores de cada atividade e os responsáveis por sua medição e acompanhamento. Para a construção de cada indicador, as seguintes informações devem ser registradas:  Nome da atividade;  Qual a área a que pertence a atividade;  Quem será o responsável pela definição dos indicadores;  Nome do Indicador;  Unidade de Medida do Indicador;  Tipo do Indicador - se ele mede a eficiência, a eficácia e a efetividade; 70 Secretaria Municipal de Finanças - SEFIN
  • 79.
    Manual de Gestãode Processos Organizacionais - SEFIN  Descrição do Indicador – descrição sucinta do que o indicador mede ou demonstra;  Fórmula de Cálculo – detalhamento da fórmula de cálculo, com descrição dos seus elementos constituintes e respectivas unidades de medida, inclusive se algum elemento for outra fórmula, descrevê-la por completo;  Origem dos Componentes da Fórmula de Cálculo – indicação da fonte de onde será retida a informação para cada elemento da fórmula;  Faixa de Aceitação – definição da faixa de aceitação do indicador (limites inferior e superior da faixa);  Interpretações Possíveis – descrição de como interpretar os valores obtidos pela aplicação do indicador (colocar exemplos quando possível);  Periodicidade de Aplicação – definição da periodicidade de aplicação do indicador (semanal, quinzenal, mensal, etc). A ferramenta de apoio a ser utilizada será o formulário Cadastro de Indicadores, disposto no item 17.4. Secretaria Municipal de Finanças - SEFIN 71
  • 80.
    Manual de Gestãode Processos Organizacionais - SEFIN Exemplo do formulário preenchido: Cadastro de Indicadores Nome da Atividade Área Responsável Nome do Responsável Requisição Departamento de Compras Presidente da Comissão de Licitação Nome do Indicador Unidade de Medida Tipo Índice de solicitações atendidas no prazo (ISA) Percentual Eficácia Versão (dd/mm/aaaa) 04/07/2006 Descrição do Indicador Fórmula de Cálculo Origem dos componentes da fórmula de cálculo Mede o índice de atendimento às solicitações no prazo. SAP = quantidade de solicitações atendidas no prazo. Livro registro de solicitações TSP = total de solicitações pedidas. SAP x 100 TSP Interpretações Possíveis Faixa de Aceitação Valores até 60% indicam que se está em uma faixa de risco, pois pode inviabilizar futuras aquisições. Valores maiores ou iguais a 60% e menores ou iguais a 80%.  O número de atendimento fora do prazo pode ser insuficiente para atender as rotinas da Secretaria. Valores entre 60 e 80% indicam que se está em uma faixa aceitável.  O número de atendimento é suficiente para atender as rotinas da Secretaria. Valores acima de 80% indicam aumento de eficácia do processo  Quanto maior o número, mais eficaz é o processo. Periodicidade de Aplicação Periodicidade de Avaliação Após cada solicitação Trimestral 72 Secretaria Municipal de Finanças - SEFIN
  • 81.
    Manual de Gestãode Processos Organizacionais - SEFIN 12.3.1.2 Indicadores de Impacto 12.3.1.2.1 Marco de Referência 12.3.1.2.1.1 O que é a Identificação do Marco de Referência É o passo em que serão identificados os principais fatores relacionados à necessidade de implantação das ações de desburocratização, a situação encontrada, o referencial para comparação entre a situação atual encontrada e o resultado projetado, os principais fatores de influência, os problemas e as respectivas ações adotadas. 12.3.1.2.1.2 Como realizar a Identificação do Marco de Referência Para facilitar a coleta das informações necessárias para o devido acompanhamento do programa e, conseqüentemente, de sua avaliação, é utilizado o Formulário de Identificação do Marco de Referência das Ações, contendo os campos: Nome do gestor: nome do gestor que está respondendo o formulário. Cargo do gestor: cargo do gestor que está preenchendo o formulário. Nome do Órgão em que trabalha: nome do Órgão que trabalha o gestor, com identificação da área. Situação encontrada: detalhamento da situação problema que levou o processo a ser priorizado a ser apresentada na matriz de acompanhamento de desempenho de impacto. Principais fatores de influência: identificação dos principais fatores de influência para a situação encontrada (recomendação de identificação de, no máximo, cinco fatores). Os fatores de influência diferem dos problemas por representarem o que pode influenciar determinada situação - e não o “fim” da mesma. Identificação dos problemas: identificação dos principais problemas em relação à situação encontrada (recomendação de identificação de, no máximo, três problemas). Identificação das ações adotadas: identificação das principais ações adotadas na tentativa de solucionar o problema encontrado (recomendação de identificação de, no máximo, duas ações). Informações complementares: espaço reservado para outras informações relevantes sobre o processo, que apresentem relação direta ou indireta com os problemas identificados (espaço livre ao gestor). Secretaria Municipal de Finanças - SEFIN 73
  • 82.
    Manual de Gestãode Processos Organizacionais - SEFIN FORMULÁRIO DE IDENTIFICAÇÃO DO MARCO DE REFERÊNCIA DAS AÇÕES Data IDENTIFICAÇÃO DO ÓRGÃO OU ENTIDADE Nome do gestor: Cargo do gestor: Nome do Órgão em que trabalha: INFORMAÇÕES DE AVALIAÇAO – PROGRAMA, PROJETO OU AÇÃO Situação encontrada: Principais fatores de influência: Identificação do(s) problema(s) e da(s) ação(ões) adotada(s) Problemas Ações INFORMAÇÕES COMPLEMENTARES 12.3.1.2.2 Matriz para Identificação e Acompanhamento de Impacto 12.3.1.2.2.1 O que é a Estruturação da Matriz de Identificação e Acompanhamento de Impacto A Matriz de Acompanhamento de Impacto representa o desdobramento da identificação do marco de referência e abrange a avaliação das ações implementadas, por intermédio de indicadores de desempenho, observados nas perspectivas básicas estabelecidas pela Secretaria, alinhadas aos seus objetivos. 74 Secretaria Municipal de Finanças - SEFIN
  • 83.
    Manual de Gestãode Processos Organizacionais - SEFIN A matriz de avaliação de impacto objetiva proporcionar: o acompanhamento das ações e de seus resultados, por meio de indicadores claros e precisos; a avaliação das ações do programa por parte das próprias organizações participantes; e a divulgação dos resultados positivos alcançados. 12.3.1.2.2.1.1 Como preencher a Matriz de Identificação e Acompanhamento de Desempenho e de Impacto O preenchimento da matriz ocorrerá a partir da definição da ação a ser executada em consonância com os objetivos/perspectivas da Secretaria, alinhada aos objetivos do mapa estratégico da SEFIN. Sua aplicação tem por objetivo avaliar os principais impactos diretos e indiretos das ações, como também os resultados organizacionais, considerada a necessidade de uma avaliação integrada para a implementação plena do modelo proposto. Além da possibilidade do acompanhamento dos resultados das ações, a matriz auxiliará o gestor na compreensão dos resultados a partir das perspectivas adotadas. Ao implementar novas ações, o gestor terá a consciência de que elas poderão gerar impactos múltiplos, desenvolvendo a percepção sistêmica dos efeitos da ação sobre os objetivos da Secretaria. Esta Matriz permitirá o acompanhamento e a avaliação dos impactos das ações de desburocratização, por meio de formulário pré-estruturado e de fácil preenchimento, contendo os campos: Objetivo: ao definir a(s) ação(ões) deverá(ão) ser identificado(s) o nível de maior impacto em relação à Secretaria, bem como a perspectiva a qual o objetivo pertence dentro das pré-estabelecidas. Ex: melhorar o atendimento fornecido aos beneficiários (objetivo que pode ser classificado ou na perspectiva social ou na perspectiva de processos – a depender dos critérios adotados para a elaboração do mapa estratégico da SEFIN. Situação problema: situação que justifica a realização da ação proposta de melhoria, representada, para fins específicos da avaliação de impacto, pelas ações de desempenho geral e de desburocratização relacionadas aos objetivos organizacionais (vide separação em origem feita a seguir). Ação: a(s) ação(ões) de desburocratização será(ão) definida(s) a partir do estabelecimento dos objetivos da Secretaria. Ex: melhorar o atendimento fornecido aos contribuintes – objetivo; disponibilizar via Internet os formulários de pedido de alvará – ação. Meta: para fins específicos do modelo de avaliação proposto, ao se definir a ação, deverá ser traçada a meta a ser alcançada. Preferencialmente, a meta deverá ser objetiva e passível de mensuração em termos quantitativos. É importante ressaltar que para cada Secretaria Municipal de Finanças - SEFIN 75
  • 84.
    Manual de Gestãode Processos Organizacionais - SEFIN objetivo, assim como para cada ação, poderão ser definidas uma ou mais metas. Ex: aumentar em 10% a quantidade de cidadãos atendidos pelo Programa no período de 6 meses (meta 1); melhorar a qualidade/diminuir a quantidade de reclamações em 30% no período de 8 meses (meta 2). Indicador: depois de definida(s) a(s) meta(s) é preciso acompanhamento. Para que cada meta possa ser mensurada, é preciso estabelecer indicadores de desempenho e de impacto correspondentes. Exemplo de indicador de desempenho: número de processos feitos com qualidade; exemplo de indicador de impacto: nível de satisfação do beneficiário. Dimensão: depois de definido o indicador, é preciso classificar a sua natureza em função dos critérios de eficiência, eficácia, efetividade e economicidade. Para tanto, serão consideradas as definições para classificação dos indicadores: - eficiência: melhor relação possível entre os produtos (bens e serviços) gerados por uma atividade e os custos dos insumos empregados em um determinado período de tempo; - eficácia: grau de alcance das metas programadas, em um determinado período de tempo, independentemente da utilização dos recursos empregados; - efetividade: relação entre os resultados alcançados e os objetivos que motivaram a atuação institucional, entre o impacto previsto e o impacto real de uma atividade; e - economicidade: minimização dos custos de uma atividade, sem comprometimento dos padrões de qualidade. Refere-se à capacidade de uma instituição de gerir adequadamente os recursos financeiros a sua disposição. Descrição: depois de definido o indicador, é preciso descrever a forma de mensuração para avaliação. Ex: - indicador: número de pessoas atendidas; - descrição: número de pessoas atendidas em determinado período (forma de cálculo do indicador). Faixa aceitável: estabelecimento dos valores mínimo aceitável e do máximo esperado em relação ao desempenho esperado e o desejado. O alinhamento da “faixa aceitável” é feito a partir da identificação da meta e do objetivo específicos da ação. 76 Secretaria Municipal de Finanças - SEFIN
  • 85.
    Manual de Gestãode Processos Organizacionais - SEFIN Ex: - valor mínimo – atender 5% de todos os processos pela internet; - valor máximo – atender 25% de todos os processos pela internet. Local: indica o local onde a informação deverá ser coletada. Local físico (Órgão, departamento, setor, seção e outros) e a fonte (documento, sistema e outros). Ex: Departamento de informática /Sistema de Acesso a Internet. Freqüência: representa a freqüência de mensuração dos resultados. Ex: diário, semanal, mensal, trimestral e outros. A freqüência de coleta dos dados poderá ser diferente da freqüência de avaliação dos mesmos. Ex: - coleta dos dados: mensal; - avaliação dos indicadores: trimestral (avaliação do acumulado). Responsável: área e profissional responsável pelo acompanhamento da ação e, conseqüentemente, pela mensuração do resultado. O responsável será a pessoa que irá fornecer a atualização do indicador. Resultado: resultados mensurados a partir dos indicadores verificados. O resultado deverá ser avaliado, quando possível, em, no mínimo, três momentos principais: antes do início da ação, três e quinze meses após a implementação da ação. Secretaria Municipal de Finanças - SEFIN 77
  • 86.
    Guia de Gestãode Processos Organizacionais - SEFIN Matriz de acompanhamento – matriz para identificação e acompanhamento de impacto. Objetivo Situação Problema Faixa Aceitável Ação/Origem Meta Indicador Dimensão Descrição Local Mín. PERSPECTIVA I Resultado Freq. Resp. Máx. Pré 3M 15 M Ação 1 PERSPECTIVA II Dimensão 1 Descrição do indicador 1 x y Local 1 Frequência 1 Responsável 1 a b c GP Meta n Indicador n Dimensão n Descrição do indicador n X% y% Local n Frequência n Responsável n e f g DESB Meta 2 Indicador 2 Dimensão 2 Descrição do indicador 2 x y Local 2 Frequência 2 Responsável 2 a b c Ação 2n Objetivo Indicador 1 Ação 2 Objetivo 2 Meta 1 Ação 1n Objetivo 1 DESB GP Meta n Indicador n Dimensão n Descrição do indicador n X% y% Local n Frequência n Responsável n e f g Situação 1 Situação 2 Situação Problema Faixa Aceitável Ação/Origem Meta Indicador Dimensão Descrição Resultado Local Mín. Freq. Resp. Máx. Pré 3M 15 M Ação 1 Dimensão 1 Descrição do indicador 1 x y Local 1 Frequência 1 Responsável 1 a b c GP Meta n Indicador n Dimensão n Descrição do indicador n X% y% Local n Frequência n Responsável n e f g DESB Meta 2 Indicador 2 Dimensão 2 Descrição do indicador 2 x y Local 2 Frequência 2 Responsável 2 a b c Ação 2n 78 Indicador 1 Ação 2 Objetivo 2 Meta 1 Ação 1n Objetivo 1 DESB GP Meta n Indicador n Dimensão n Descrição do indicador n X% y% Local n Frequência n Responsável n e f g Situação 1 Situação 2 Secretaria Municipal de Finanças - SEFIN
  • 87.
    Manual de Gestãode Processos Organizacionais - SEFIN 12.3.2 Aplicação do Sistema de Medição de Desempenho O acompanhamento dos indicadores deve se constituir numa atividade regular, estando inserida no contexto das atividades. Portanto, o principal responsável por realizar essa atividade é o próprio responsável pela execução da atividade. Quando a medição aponta para problemas (necessidades ou dificuldades), torna-se necessário tecer consideração acerca do resultado obtido. É necessário investigar as causas, analisar conseqüências e apresentar propostas para que ações de ajuste/correção sejam desencadeadas no curto prazo. As seguintes informações devem ser registradas em cada ocorrência de aplicação do indicador:  Data da aplicação;  Resultado obtido – indicação do valor obtido em relação à faixa de aceitação;  Considerações acerca do resultado obtido – categorização do problema (condições internas ou externas) e descrição sucinta das causas, conseqüências e proposições. A ferramenta de apoio para o registro de ocorrência de aplicação do indicador é o formulário Aplicação de Indicadores, disposto neste Manual e deve ser preenchido como no exemplo abaixo. Formulário Aplicação de Indicadores Nome da Atividade Área Responsável Nome do Responsável Requisição Depto. Compras Presidente da Comissão de Licitação Data da Aplicação Resultado 11/06/2006 SAP = 45 x 100 = 64,29 % TSP ISA Considerações Valor encontrado a faixa de aceitação, porém, próximo ao limite inferior O que fazer Padronizar os modelos de pedido de material ou serviços. Secretaria Municipal de Finanças - SEFIN 79
  • 88.
    Manual de Gestãode Processos Organizacionais - SEFIN 12.3.3 Avaliação do Sistema de Medição de Desempenho A avaliação do Sistema de Medição de Desempenho é a análise do histórico dos resultados dos processos, para verificar sua tendência, comparando com referencial externo, e subsidiar o processo decisório por intermédio de fatos e dados concretos. As constantes transformações nos ambientes organizacionais, associadas à aplicação sistemática e contínua dos indicadores, auxiliam na criação de um quadro amplo sobre a evolução da atividade em termos de eficiência, eficácia, economicidade e efetividade. Esse quadro só é possível de se obter após certo período de tempo, quando já existe algum histórico de resultados. O histórico de resultados obtidos é então avaliado, subsidiando ações aperfeiçoamento da própria atividade, ou de ajuste nos indicadores (calibragem). de Na avaliação, os executores das atividades devem buscar:  Observar a tendência dos resultados: indica a evolução temporal do que tem acontecido no período considerado;  Comparar com alguma referência externa: permite estabelecer a posição em relação ao ambiente externo representado pelo benchmark, pela concorrência, se for o caso, ou outra fonte suficientemente confiável de referência, em relação a algum processo ou atividade similar. Aperfeiçoar o processo ou atividade significa redesenhá-lo, implementando melhorias que foram percebidas como resultado do monitoramento. Assim, poderá orientar um novo ciclo de aplicação do Manual de Gestão de Processos. A calibragem consiste em ajustar a faixa de aceitação dos indicadores, alargando ou reduzindo o intervalo contido entre o limite superior e o inferior (significa ajustar a tolerância dos resultados), uma vez que estes poderiam estar muito rigorosos ou benevolentes. Diversos fatores intrínsecos aos processos podem justificar a calibragem, como a melhoria ou a piora da eficiência, da eficácia, da economicidade e da efetividade do processo (ou atividade) e condições sazonais (férias de servidores, picos não previstos de carga de trabalho, entre outras), por exemplo. A avaliação do Sistema de Medição de Desempenho é a análise do histórico dos resultados dos processos, para verificar sua tendência, comparando com referencial externo, e subsidiar o processo decisório por intermédio de fatos e dados concretos. Constituir um histórico de resultados é fundamental para “aprender” com a aplicação dos indicadores. Sendo assim, não é recomendável promover ajustes nos limites de aceitação em intervalos curtos de tempo. 80 Secretaria Municipal de Finanças - SEFIN
  • 89.
    Manual de Gestãode Processos Organizacionais - SEFIN A aplicação contínua e sistemática dos indicadores garante elementos mais consistentes para o aperfeiçoamento dos processos (ou atividades) e para a calibragem dos indicadores. 12.3.3.1 Formulário Complementar de Avaliação de Impacto 12.3.3.1.1 O que é o Formulário Complementar de Avaliação de Impacto O Formulário Complementar de Avaliação, a ser preenchido pelos gestores da Secretaria, tem por objetivo complementar e detalhar a avaliação das ações de desburocratização, bem como seus respectivos impactos, por meio do estabelecimento de sistemática que possibilite o seu acompanhamento e monitoramento. O instrumento contemplará a percepção do gestor quanto às ações e possibilitará a coleta de dados que auxiliarão na avaliação das informações contidas na Matriz de Acompanhamento de Impacto, bem como na checagem das informações fornecidas. É recomendável que os gestores responsáveis pelo acompanhamento e pela avaliação das ações sejam também os responsáveis pelo preenchimento do Formulário, pois essas informações irão contribuir para o aumento da qualidade da avaliação, auxiliando o seu desenvolvimento, além de possibilitar a disseminação das melhores práticas de gestão entre os diversos participantes do Programa. 12.3.3.1.2 Como preencher o Formulário Complementar de Avaliação de Impacto Para melhor visualização, é apresentado um modelo de Formulário de Complementação de informações de acompanhamento e monitoramento de impacto das ações de desburocratização, com os seguintes campos: Nome do gestor: nome do gestor que está respondendo o formulário. Cargo do gestor: cargo do gestor que está preenchendo o formulário. Nome do Órgão em que trabalha: nome do Órgão que trabalha o gestor, com identificação da área. Quantidade de beneficiários diretos das ações de desburocratização: quantidade de pessoas que foram beneficiadas diretamente pelas ações de desburocratização. Descrição de quem está sendo considerado como beneficiário direto das ações de desburocratização: objetiva a identificação do público identificado, bem Secretaria Municipal de Finanças - SEFIN 81
  • 90.
    Manual de Gestãode Processos Organizacionais - SEFIN como possibilita a conferência da classificação para eventuais ajustes (se necessários). Quantidade de beneficiários indiretos das ações de desburocratização: quantidade de pessoas que foram beneficiadas indiretamente pelas ações. Descrição de quem está sendo considerado como beneficiário indireto das ações de desburocratização: objetiva a identificação do público identificado, bem como possibilita a conferência da classificação para eventuais ajustes (se necessários). Descrição das cinco ações de desburocratização de melhor resultado: descrever e explicar as cinco ações de melhor resultado. Indicar os motivos dos resultados. Descrição das cinco ações de desburocratização de menor resultado: descrever e explicar as cinco ações de menor resultado. Indicar os motivos dos resultados. Sugestões para melhoria das ações de menor resultado: sugerir de forma detalhada ajustes nas ações de menor resultado. Justificar medidas. Informações complementares: espaço reservado para outras informações relevantes sobre o processo, que apresentem relação direta ou indireta com os problemas identificados (espaço livre ao gestor). Este formulário poderá ser adaptado, de forma a conter outras questões específicas pertinentes a cada Unidade Organizacional, entre elas podem ser destacadas: Número de processos alterados pelas ações: quantidade de processos de trabalho que foram alterados pelas ações de desburocratização. Média de redução de tempo nos processos a partir das ações: tempo médio economizado (em horas) nos processos depois das ações de desburocratização. Quantidade de documentos reduzidos com as ações: depois de implementada a ação, informa a quantidade de documentos reduzidos no processo. Número de ações de desburocratização realizadas por completo no período: quantidade de ações de desburocratização realizadas por completo. Número de ações de desburocratização em execução: quantidade de ações de desburocratização em execução. 82 Secretaria Municipal de Finanças - SEFIN
  • 91.
    Manual de Gestãode Processos Organizacionais - SEFIN FORMULÁRIO COMPLEMENTAR DE AVALIAÇÃO DO GESPÚBLICA Data IDENTIFICAÇÃO DO ÓRGÃO OU ENTIDADE Nome do gestor: Cargo do gestor: Nome do Órgão em que trabalha: INFORMAÇÕES DE AVALIAÇAO – PROGRAMA, PROJETO OU AÇÃO Quantidade de benefícios diretos das ações de desburocratização. Descrição de quem está sendo considerado como beneficiário direto. Perspectiva I Descrição de benefícios indiretos das ações de desburocratização. Descrição de quem está sendo considerado como beneficiário indireto. Descrição das cinco ações de desburocratização de melhor resultado Descrição das cinco ações de desburocratização de menor resultado Perspectiva II Sugestões para melhoria das ações de menor resultado INFORMAÇÕES COMPLEMENTARES Secretaria Municipal de Finanças - SEFIN 83
  • 92.
    Manual de Gestãode Processos Organizacionais - SEFIN 12.3.3.2 Análise de viabilidade para realização de Pesquisa com os Beneficiários A análise objetiva avaliar a necessidade real de pesquisa, de acordo com o escopo das ações implementadas e em função da análise de risco, de relevância e materialidade. A aplicação de pesquisa com beneficiário para complementação da avaliação de impacto das ações implementadas em relação ao: Risco: intensidade de propensão a fraudes ou erros a que determinada operação ou item estão sujeitos; Relevância: grau de importância de um determinado item em relação ao todo; Materialidade: magnitude do valor ou do volume de recursos envolvidos, isoladamente ou em determinado contexto. 12.4 Conclusão desse Passo Os resultados desse passo são:  Cadastro de Indicadores preenchido;  Marco de Referência preenchido;  Matriz para Identificação e Acompanhamento de Impacto preenchida;  Formulário Aplicação de Indicadores preenchido;  Formulário Complementar de Informações preenchido; Com o Sistema de Medição de Desempenho definido, encerra-se a fase de Monitoramento e Avaliação do Processo e inicia-se a fase de Redesenho, ou seja, a implementação das melhorias, devendo o Multiplicador iniciar o passo de elaboração da Proposta de Simplificação. 84 Secretaria Municipal de Finanças - SEFIN
  • 93.
    Manual de Gestãode Processos Organizacionais - SEFIN 13 PROPOSTA DE SIMPLIFICAÇÃO Planejamento Pré-requisitos da Gestão de Processos Elaboração do Plano de Trabalho Mapeamento Levantamento das Etapas e Normas Identificação dos Elementos do Processo Desenho dos Fluxogramas Atuais Monitoramento e Avaliação Monitoramento e Avaliação Árvore de Soluções Modelagem de Processo Sistema de Medição de Desempenho Redesenho Redesenho Gestão de Processos Organizacionais Proposta de Simplificação Implementação do Novo Processo Mapeamento Fim Painel de Bordo - Resultados: proposta de Simplificação validada Secretaria Municipal de Finanças - SEFIN 85
  • 94.
    Manual de Gestãode Processos Organizacionais - SEFIN 13.1 Macro Visão desse Passo ENTRADAS PROCESSOS SAÍDAS Elaborar proposta de Simplificação - E1-PRS: Resultados Validar proposta com o GT alcançados com a - S1-PRS: Proposta de implementação das etapas de Simplificação elaborada. Simplificação. Submeter à aprovação da Autoridade Competente Fim Legenda: 1. Enº: entrada, número da entrada; 2. PRS: Proposta de Simplificação; 3. Snº: saída, número da saída. 13.2 O que é a Proposta de Simplificação? É o documento que apresenta a síntese do Novo Desenho do Processo de trabalho e tem como objetivo sua submissão à apreciação da autoridade competente para que seja aprovada e implementada. 13.3 Como fazer a Proposta de Simplificação? A Proposta de Simplificação deve conter argumentos suficientes para justificar as melhorias que se propõem, portanto, além de conter a apresentação do Novo Desenho do Processo, deverá ainda apresentar os pontos de melhorias que foram passíveis de implementação, sugestões de encaminhamento para soluções de curto, médio e longo prazo e benefícios resultantes da implementação do novo processo. Então, uma possível estruturação da proposta poderia ser a seguinte: 86 Secretaria Municipal de Finanças - SEFIN
  • 95.
    Manual de Gestãode Processos Organizacionais - SEFIN  Objetivo: apresenta a finalidade da proposta que é, fundamentalmente, servir como documento de referência para que o novo processo de trabalho seja aprovado pela autoridade competente e implementado pelas áreas envolvidas;  Redesenho do Processo: com base na análise realizada a partir da Modelagem do Processo surgiu a proposta de uma nova forma de realizar o processo de trabalho. Poderão ser apontadas as ações que devem ser incluídas, excluídas e/ou alteradas em sua seqüência de realização; os atores que deverão ou não participar do novo processo, a junção ou desmembramento de atividades, inclusão de indicadores para monitoramento e assim por diante;  Pontos de Melhoria implementados: as melhorias que foram passíveis de implementação imediata e que ocorreram ao longo dos trabalhos de simplificação do processo priorizado devem ser apontadas neste item, utilizando-se, se possível, de dados comparativos (antes e depois da simplificação);  Sugestões de Melhorias para encaminhamento: as melhorias que ainda não foram implementadas e o porquê. O fluxo de trabalho ideal pode depender de fatores que impedem sua implementação imediata. Assim, as melhorias que dependem de suporte da Tecnologia da Informação, de articulação política interna e/ou externa, bem como as condições e pressupostos necessários para a implementação do novo processo (recursos, decisões e outros deverão ser detalhados aqui;  Benefícios da implementação do Redenho do Processo: os dados resultantes da análise feita no passo de Modelagem dos processos poderão subsidiar a elaboração deste item e serão elementos para os indicadores. Aqui, verificações como: redução de tempo para execução da tarefa, redução de retrabalho, otimização de recursos humanos e tecnológicos e outras vantagens anteriormente observadas pelo Multiplicador, devem ser descritas. IMPORTANTE: uma redação cuidadosa do texto da proposta auxiliará o leitor a ter uma compreensão clara das proposições ora apresentadas. Se possível, acrescentar dados comparativos que retratem a realidade do antes e a evolução do processo a partir da implementação das etapas de simplificação. 13.4 Conclusão desse Passo Uma vez apresentada e aprovada a implementação do Redesenho do Processo pela autoridade competente, o Multiplicador estará apta a iniciar a Implementação do Novo Desenho do Processo. Secretaria Municipal de Finanças - SEFIN 87
  • 96.
    Manual de Gestãode Processos Organizacionais - SEFIN 14 IMPLEMENTAÇÃO DO NOVO PROCESSO Planejamento Pré-requisitos da Gestão de Processos Elaboração do Plano de Trabalho Mapeamento Levantamento das Etapas e Normas Identificação dos Elementos do Processo Desenho dos Fluxogramas Atuais Monitoramento e Avaliação Monitoramento e Avaliação Árvore de Soluções Modelagem de Processo Sistema de Medição de Desempenho Redesenho Redesenho Gestão de Processos Organizacionais Proposta de Simplificação Implementação do Novo Processo Mapeamento Fim Painel de Bordo - Resultados: Manual de Procedimentos elaborados, profissionais capacitados e novos processos divulgados. 88 Secretaria Municipal de Finanças - SEFIN
  • 97.
    Manual de Gestãode Processos Organizacionais - SEFIN 14.1 Macro Visão desse Passo ENTRADAS - E1-INP: Diagrama de Interação do Processo PROCESSOS SAÍDAS Elaborar Manual de Procedimento Desenhado (S1-MDP); - E2-INP: Desenho do Novo Processo, incluindo o ciclo PDCA (S2-MDP); - S1, S2 e S3-MDP: Manual de procedimentos elaborado (E4Treinar os envolvidos com o Novo Processo INP); - S4-INP: Envolvidos com o novo processo capacitados; - E3-INP: Indicadores definidos (S1-SMD); Divulgar o novo funcionamento do Processo - S4-INP: Novo funcionamento do processo divulgado. - E4-INP: Manual de procedimentos elaborado (S1, S2 e S3-INP). Fim Legenda: 1. Enº: entrada, número da entrada; 2. INP: Implementação do novo Processo; 3. MDP: Modelagem do Processo; 4. SMD: Sistema de Medição de Desempenho; 5. Snº: saída, número da saída. 14.2 O que é a Implementação do Novo Processo? Compreende as ações necessárias para que o novo funcionamento do processo de trabalho seja introduzido na rotina organizacional. 14.3 Como realizar a Implementação do Novo Processo? A Simplificação dos Processos introduz elementos novos no fluxo de trabalho, e, por conseguinte, altera a forma como todos os colaboradores estavam acostumados a desenvolver suas atividades. Portanto, a implementação de um novo processo necessita de um esforço organizado e persistente para alcançar a mudança planejada. Secretaria Municipal de Finanças - SEFIN 89
  • 98.
    Manual de Gestãode Processos Organizacionais - SEFIN Para tanto, o Multiplicador, juntamente com o grupo de trabalho executor do processo, deverá realizar, pelo menos, três ações que os auxiliarão nesse trabalho. São elas:  elaboração do Manual de Procedimentos;  capacitação dos envolvidos no Novo Processo de Trabalho;  ampla divulgação do novo funcionamento do processo de trabalho e dos benefícios gerados. 14.3.1 Elaboração do Manual de Procedimentos O Manual de Procedimentos representa a etapa de documentação formal do processo simplificado e orientará a ação dos envolvidos no processo. Nele, devem estar representados, na forma escrita e gráfica, todos os passos de execução do processo de trabalho. A primeira ação é identificar quantos e quais procedimentos podem ser redigidos a partir das atividades que foram melhorados no passo de Modelagem do Processo. Os procedimentos devem conter toda a sistemática de trabalho estabelecida, de forma que possibilite ao leitor a compreensão acerca do que deve ser feito e do como fazê-lo. É necessário que se defina um padrão de documentação, bem como, um controle de versão do que está sendo documentado, de modo a garantir que todas as informações acerca do procedimento estejam disponíveis e acessíveis na versão mais atual. Nessa ação, deve ser definido o corpo padrão dos procedimentos do órgão, podendo seguir o exemplo: 1. Título do Procedimento: é a designação do procedimento; 2. Número do Procedimento: pode ser criado um código que identifique a área/setor responsável pelo procedimento e um número seqüencial de controle; 3. Controle de versão: campo que indica a versão e a data de sua elaboração, bem como o(s) responsável(is) pela elaboração e aprovação do documento. A cada alteração do documento, a versão deve ser atualizada; 4. Objetivo: deve dizer a que se destina tal procedimento; 5. Aplicação: informa onde e quando se aplica o procedimento, que áreas/setores devem utilizá-lo e em que circunstâncias; 90 Secretaria Municipal de Finanças - SEFIN
  • 99.
    Manual de Gestãode Processos Organizacionais - SEFIN 6. Responsável: indica que área/setor é responsável por manter o procedimento atualizado e por disseminá-lo no órgão, bem como por promover as capacitações relativas a ele; 7. Glossário: apresenta as siglas e ou códigos que aparecerão no corpo do documento com seus respectivos significados; 8. Entradas: informa as entradas/insumos necessárias à execução do procedimento; 9. Descrição: é a decodificação dos fluxogramas e da modelagem, é onde se escreve passo-a-passo o(s) procedimento(s); 10. Saídas: informa os resultados gerados com o desenvolvimento do(s) procedimento(s); 11. Fluxograma: mostra a representação gráfica do(s) procedimento(s); 12. Referências: relaciona os instrumentos de trabalho (formulários, sistemas de informação, normas) que são mencionados no corpo do documento, indicando onde e como encontrá-los; 13. Anexos: apresenta o modelo dos instrumentos de trabalho (formulários, sistemas de informação) que servem de apoio à execução da(s) atividade (s) com suas respectivas instruções de preenchimento. O Manual deverá conter ainda informações acerca do processo de trabalho como um todo, tais como: as metas a serem alcançadas e as autoridades e responsabilidades de seus executores. 14.3.2 Capacitação dos envolvidos no Novo Processo de Trabalho Consiste em ensinar o novo processo de trabalho aos envolvidos, de acordo com o que está estabelecido no Manual de Procedimentos, de modo a garantir a sua perfeita execução e gestão. Durante esse passo, devem ser apresentados o novo desenho do processo, as novas regras do trabalho definidas no Manual de Procedimentos, bem como os instrumentos que apoiarão as atividades, tais como: formulários, normas e sistema de medição de desempenho do processo. Todos aqueles que estão diretamente ligados ao processo de trabalho simplificado devem participar da capacitação. Às vezes, podem-se identificar pessoas que, apesar de não apresentarem ligação direta com o processo, necessitem de capacitação quanto à nova dinâmica, em virtude da relação estreita de suas atividades frente ao novo processo. Secretaria Municipal de Finanças - SEFIN 91
  • 100.
    Manual de Gestãode Processos Organizacionais - SEFIN A capacitação deve ser ministrada com aulas expositivas e participativas. Deve-se montar um programa de aulas que comporte todo o conteúdo do Manual de Procedimentos, considerando que tudo isso deve ser transmitido aliado a exercícios práticos. Após a capacitação, os participantes devem estar aptos a aplicar, na prática diária, os conhecimentos adquiridos e a analisar criticamente o desempenho do processo, de forma que possibilite a sua melhoria contínua. 14.3.3 Divulgação do Novo Funcionamento do Processo Consiste na divulgação da sistemática de funcionamento do Novo Processo de Trabalho que fora simplificado e que, agora, necessita ser conhecido pelos demais colaboradores do Órgão/Entidade e/ou pelos cidadãos, de forma que garanta visibilidade e disseminação do trabalho desenvolvido. O Multiplicador deverá se reunir para definir a estratégia de divulgação e os possíveis canais de comunicação que poderá utilizar para fazer com que o objetivo da ação seja alcançado. Deverá ter em mente alguns aspectos a serem considerados:  O que divulgar: Deverão ser divulgados os resultados obtidos com a Simplificação dos Processos, apresentando o passo-a-passo para a realização do Novo Processo de Trabalho, bem como resultados do tipo: índices de melhoria do processo, novos padrões de qualidade, redução de tempo e recursos utilizados para a realização do processo, diminuição de idas e vindas de documentos, tempo de espera, retrabalho, filas e outros.  Para quem divulgar: definir qual o público-alvo a ser atingido pela campanha e qual a amplitude da ação, se esta deverá limitar-se aos colaboradores da instituição ou deverá ser estendida ao cidadão;  Meios para a divulgação: é a verificação das ferramentas e tecnologias que poderão ser utilizadas para tornar pública e acessível a informação. Para o caso de divulgação junto aos colaboradores internos, pode-se realizar seminários;  Periodicidade: a depender do meio de divulgação escolhido, definir se as informações deverão ser difundidas diariamente, semanalmente, mensalmente, outros;  Qualidade da informação: a informação a ser divulgada deve ser: precisa, completa, econômica, flexível, confiável, relevante, simples, em tempo e verificável. O Multiplicador terá o desafio de definir uma estratégia de divulgação que desperte em seu público alvo o estímulo para que acessem as informações que serão transmitidas. 92 Secretaria Municipal de Finanças - SEFIN
  • 101.
    Manual de Gestãode Processos Organizacionais - SEFIN Somente a divulgação em si, não garante o acesso. Para motivar o acesso à informação, o Multiplicador deverá trabalhar com “chamadas” que despertem a curiosidade do público-alvo e que possibilite identificarem no Novo Processo, benefícios concretos para a melhoria de seu trabalho e de sua vida, quebrando as barreiras que os impedem de conhecer e se apropriarem do novo. A divulgação, além de cumprir o princípio da transparência, também estimula o surgimento de novas ideias para a simplificação do órgão, as quais devem, no decorrer da capacitação, ser anotadas pela equipe de Multiplicadores. 14.4 Conclusão desse Passo Esse é o passo final da Simplificação dos Processos e encerra a primeira rodada de melhoria dos processos. Uma vez melhorados os processos, pode-se gerar outras demandas de Simplificação, as quais deverão ser planejadas e implementadas em novos ciclos de aplicação desses passos do Manual. Secretaria Municipal de Finanças - SEFIN 93
  • 102.
    Manual de Gestãode Processos Organizacionais - SEFIN 15 FERRAMENTAS DE GESTÃO DE PROCESSOS 15.1 Ferramenta Informatizada de Apoio a Excelência Organizacional da SEFIN – SE SUITE No intuito de possibilitar o mapeamento e redesenho dos processos organizacionais, a SEFIN adquiriu, por meio de licitação, licenças do software SE SUITE, que permite, além da descrição dos processos, o armazenamento das informações e a publicação dos resultados em ambiente WEB (Internet e Intranet). A Solução completa apresenta mais de 20 módulos componentes, sendo que a aquisição efetuada pela SEFIN abrange a totalidade da Solução, atendendo os objetivos da Gestão de Processos citados no capítulo 3, cujas funcionalidades principais são descritas a seguir: 94 Secretaria Municipal de Finanças - SEFIN
  • 103.
    Manual de Gestãode Processos Organizacionais - SEFIN  SE Processos: O SE Processos é um poderoso modelador de processos 100% web, ideal para dar início a uma completa gestão por processos. Com sua arquitetura RIA (Rich Internet Application) e interface Web 2.0 aprimorada, o SE Processos permite que, até mesmo usuários sem conhecimento técnico, modelem processos de negócio profissionais. O SE Processos é focado nos usuários de negócio e é uma ferramenta perfeita para organizações que desejam implementar uma solução ampla, que permita definir, modelar, simular, publicar e otimizar seus processos de negócio. O SE Processos possibilita a criação de qualquer tipo de processo por meio do simples drag and drop (arrastar e soltar) de elementos do processo para dentro de suas swimlanes (raias). Isto inclui a navegação na estrutura organizacional e mapeamento de pessoas para papéis funcionais. O SE Processos oferece um conjunto integrado de recursos que habilitam usuários não técnicos a escrever lógicas de negócio, conectar aplicações existentes e construir interfaces de usuário para interação humana. O SE Processos armazena os modelos de processo em um repositório central, permitindo que múltiplos modeladores trabalhem simultaneamente no desenvolvimento e manutenção dos modelos de processo. Além disso, a distribuição baseada em web torna o conhecimento relacionado aos processos permanentemente acessível para os usuários. Este repositório de processos corporativo garante simples navegação através de múltiplos níveis de uma hierarquia de processos. O SE Processos oferece também, um simulador integrado de processos que possibilita aos usuários de negócio definir atributos como, duração de atividades, custos, utilização de recursos, executores, tempos de ciclo e outras variáveis dentro dos cenários propostos. O simulador provê ainda, um potente recurso de animação, permitindo análises do desempenho dos processos, em tempo real. Os conceitos e funcionalidades fornecidos pelo SE Processos cumprem todos os requisitos estabelecidos pelos padrões e regulamentações internacionais, tais como, ISO 9000, ISO 14000, OHSAS 18000, ISO/TS 16949, BPMM, Six Sigma, FDA 21 CFR Part 11, FDA 21 CFR Part 820, SOX, ISO 22000 [HACCP], ISO 20000 [ITIL], COBIT, BSC, entre outros.  SE Workflow: O SE Workflow oferece às organizações uma solução 100% web e de rápida implementação para automação de processos de negócio complexos que envolvam pessoas e documentos. Secretaria Municipal de Finanças - SEFIN 95
  • 104.
    Manual de Gestãode Processos Organizacionais - SEFIN Devido a sua arquitetura flexível, o SE Workflow acelera a velocidade do negócio, assegurando completa visibilidade e controle sobre o que acontece na empresa, quando acontece e quem está envolvido em fazer acontecer. O SE Workflow auxilia a unificar pessoas, processos e conteúdo que movem workflows, provendo ferramentas para automatizar, monitorar e analisar os processos de negócio. Com o seu motor de execução dinâmico, o SE Workflow permite que pessoas e sistemas de TI trabalhem em paralelo, integrando os processos de negócio do dia-a-dia com as aplicações empresariais. O SE Workflow é uma ferramenta para automação de processos de negócio que permite encaminhar tarefas e documentos aos usuários apropriados, assegurando que o trabalho seja encaminhado conforme o prazo estabelecido e realizado corretamente por cada executor. O sistema fornece para os usuários acesso fácil e direto às suas listas de tarefas pendentes. Essas listas são disponibilizadas a partir de um repositório de tarefas centralizado para garantir a distribuição e conclusão efetiva das tarefas pendentes. O SE Workflow aplica uma abordagem completamente diferente para automação dos processos de negócio. Ao invés de fornecer ferramentas complexas e funcionalidades de alto nível para programação, o sistema reduz a dependência da equipe de TI, oferecendo aos usuários que não possuem conhecimento técnico, recursos amigáveis e fáceis de utilizar para que possam implementar seus próprios workflows automatizados. O SE Workflow provê um editor gráfico de workflows que possibilita a modelagem das instâncias de processo em tempo de execução (“in-flight” modeling). O sistema ainda oferece biblioteca de objetos reutilizáveis, atribuição de tarefas por papel, tratamento de exceções (deadlines) e automação de tarefas, de forma que, mesmo processos de negócio complexos possam ser automatizados sem necessidade de programação. O SE Workflow também inclui o SE BI (Business Intelligence), uma ferramenta poderosa para elaboração de análises por linhas de negócio e detecção de ineficiências dos processos. O SE Workflow minimiza a transferência de tarefas, reduzindo assim, os tempos de ciclo. O sistema garante, não somente, produtividade aprimorada, mas também, que todas as instâncias de processo sigam as mesmas regras e estejam de acordo com o modelo do processo. Por meio do SE Workflow, as empresas podem obter a capacidade para implementar, automatizar e controlar seus processos de negócio, garantindo que os processos sejam executados da maneira que deveriam.  SE Documentos: SE Documentos é a solução definitiva para o gerenciamento corporativo de documentos que integra as tecnologias de workflow colaborativo, indexação e recuperação, visualização de conteúdo, etc. em uma única aplicação web. 96 Secretaria Municipal de Finanças - SEFIN
  • 105.
    Manual de Gestãode Processos Organizacionais - SEFIN SE Documentos automatiza os processos de indexação, armazenamento, publicação e distribuição dos documentos, garantindo alta produtividade e eficácia no seu gerenciamento e operação. SE Documentos garante um alto nível de padronização e organização do acervo de documentos, conforme as regras de operação definidas pela empresa [nomenclatura, segurança, temporalidade documental, etc.], proporcionando um mecanismo eficaz para identificação, recuperação e controle de documentos. SE Documentos proporciona um acesso simples e imediato aos documentos pelos departamentos da empresa, clientes e fornecedores, assegurando que as versões atualizadas estejam disponíveis para as pessoas certas no momento necessário. SE Documentos automatiza a criação e revisão dos documentos ao longo de todas as suas etapas [edição, consenso, aprovação e homologação] com integração direta aos seus aplicativos de origem tais como editores de texto e planilhas, ferramentas CAD, etc. Além disto, todas as ações realizadas sobre os documentos em todo o seu ciclo de vida são 100% monitoradas. Os conceitos e recursos oferecidos pelo sistema para o controle de documentos, garantem total atendimento aos requisitos exigidos em normas internacionais como ISO 9000, ISO 14000, OHSAS 18000, ISO/TS 16949 e outras.  SE Desempenho: SE Desempenho é a solução ideal para empresas que necessitam gerenciar o desempenho dos seus negócios de maneira prática e eficaz. Através de 3 níveis de gerenciamento - estratégico, tático e operacional – atende as empresas que necessitam desde um simples controle de indicadores de desempenho departamentais até a gestão da estratégia corporativa integrando todas as suas unidades de negócio. SE Desempenho realiza o ciclo completo de gerenciamento continuo do desempenho, através do planejamento da estratégia, implementação das iniciativas, medição e monitoramento do progresso alcançado, detecção e correção de falhas, e análise crítica dos resultados para revisão do plano. SE Desempenho proporciona grande agilidade no trabalho em equipe, através de um poderoso mecanismo de controle de pendências, denominado Team Workflow, que notifica automaticamente via e-mail os responsáveis por ações pendentes, e autoriza o registro das informações pertinentes à solução destas pendências. Na ocorrência de quaisquer anormalidades no cumprimento destas ações, os gestores das estratégias são alertados sobre estas ocorrências. Isto assegura um controle simples e eficaz dos objetivos e prioridades, otimizando assim o cumprimento de prazos e resultados estabelecidos no plano. Secretaria Municipal de Finanças - SEFIN 97
  • 106.
    Manual de Gestãode Processos Organizacionais - SEFIN SE Desempenho disponibiliza uma variada gama de consultas e relatórios para análise do desempenho, bem como gráficos gerenciais que comparam os resultados alcançados frente aos objetivos planejados. Assim, através de um único banco de dados central contendo todas as informações e documentos, os gestores podem facilmente avaliar a eficácia alcançada pelas suas equipes e identificar os principais problemas que afetam o cumprimento do desempenho em todos os níveis da empresa.  SE Riscos: SE Riscos é a solução definitiva para o gerenciamento dos riscos corporativos e da melhoria contínua dos processos da governança. A solução dá todo o suporte para a identificação de riscos, reduzindo desta forma, as perdas e maximizando as oportunidades de ganho da organização. SE Riscos facilita a categorização do risco, bem como sua avaliação, através de ferramentas de fácil aplicabilidade e visualização, proporcionando maior desempenho e eficácia na prevenção e no controle dos riscos identificados nos processos empresariais. SE Riscos permite uma visão corporativa entre as áreas de gerenciamento de risco e controles internos, evidenciando quais são os riscos potenciais que podem impedir a realização dos objetivos ou alcance das metas da organização. Além disso, é possível realizar avaliações de três maneiras diferentes: qualitativa, quantitativa e por matriz. Um dos maiores diferenciais da solução é a capacidade do SE Riscos se enquadrar perfeitamente em todo e qualquer campo organizacional, isto é, a gestão de riscos pode ser automatizada em projetos, processos, estratégias, segurança do consumidor, ativos e perigos. Os requisitos, conceitos e métodos empregados pelo sistema satisfazem plenamente os requisitos exigidos e estabelecidos pelas principais normas e metodologias mundiais, como a ISO 9000, ISO 14000, ISO 20000, ISO 22000, AS/NZS 4360, ITIL, PMBOK, COBIT, SOX, FDA, HACCP entre outras, todas com um objetivo em comum: atingir a Excelência no gerenciamento de toda organização.  SE Projetos: SE Projetos é uma aplicação Web corporativa que permite gerenciar facilmente seus projetos, produtos, pessoas, serviços e finanças. Um conjunto completo de funcionalidades simplificam as melhores práticas do gerenciamento de projeto integrado ao controle de processo, agilizando a entrega de projetos, com um baixo custo total de propriedade. SE Projetos gerencia e automatiza os processos de solicitação, planejamento, execução, controle e encerramento de projeto por meio de um mecanismo exclusivo chamado Team 98 Secretaria Municipal de Finanças - SEFIN
  • 107.
    Manual de Gestãode Processos Organizacionais - SEFIN Workflow, o qual automaticamente envia notificações para os responsáveis pela realização de tarefas, as quais incluem: notificação da aprovação do projeto, alocação de projetos e tarefas, solicitação de alteração, atraso no cronograma, etc. Isso garante aos gestores e suas equipes de trabalho o controle simples e eficaz de suas prioridades e objetivos. SE Projetos oferece vários gráficos e relatórios para uma avaliação coerente e objetiva dos projetos, recursos e finanças, bem como gráficos de indicadores de desempenho para comparar os resultados com as metas estabelecidas para seus projetos. A alta gerência se beneficia dos dashboards 100% Web que sumarizam tanto informações estratégicas como operacionais. Permite ainda a análise dos investimentos e do desempenho em todos os projetos, através dos recursos oferecidos pela nossa ferramenta OLAP (Online Analytical Processing). Os conceitos e recursos oferecidos pelo SE Projetos cumprem com os requisitos estabelecidos pelas normas e regulamentos internacionais, tais como PMBOK, PRINCE2, Six Sigma, ISO 20000 [ITIL], COBIT, ISO 9000, ISO / TS 16949, FDA, CMMI, BSC, entre outros.  SE Plano de Ação: No mundo globalizado, no qual as organizações necessitam melhorar continuamente seu desempenho, realizar um bom planejamento, monitorá-lo e extrair dele informações que agilizem a tomada de decisões tem sido um grande desafio. A ferramenta denominada “5W2H” (termo em inglês) tem sido uma das mais utilizadas, já que é uma forma eficiente de organizar um plano de ação, e por isso auxilia as organizações tanto a definirem claramente as atividades que comporão o planejamento, como a comprometer os responsáveis, pois seu roteiro básico de implementação incluiu uma forma sintética, na qual são respondidos aos questionamentos: Tipos Questionamentos Descrições Assunto What – Qual? O que? Qual ação deve ser tomada? O que exatamente deve ser feito? Objetivo Why – Por quê? Por que esta ação está sendo definida? Por que ela é importante? Local Where – Onde? Onde esta ação será implementada? Sequência When – Quando? Quando será iniciada a implementação desta ação? Quando ela deve ser concluída? Responsável Who – Quem? Quem será responsável por executar esta ação? Método How – Como? Como esta ação será implementada? Custo How much – Quanto custa? Quanto custará implementar esta ação? Secretaria Municipal de Finanças - SEFIN 99
  • 108.
    Manual de Gestãode Processos Organizacionais - SEFIN SE Plano de Ação é um software que realiza o gerenciamento de todas as etapas do processo de planejamento, execução e monitoramento de atividades e planos de ações, desde o registro até a aprovação, uma vez que incorpora ferramentas de organização, classificação e pesquisa. Características que dão ao produto simplicidade, agilidade, confiabilidade e eficiência. Dentre os principais benefícios obtidos com a utilização do SE Plano de Ação podem-se destacar:  Maior agilidade no planejamento, na execução e no monitoramento de atividades isoladas e dos planos de ação;  Otimização da velocidade, da qualidade e da relevância das decisões tomadas;  Aumento de produtividade e eficiência de processos, produtos e serviços;  Aumento da quantidade de oportunidades de melhoria identificadas;  Otimização do desempenho do negócio;  Agilidade na circulação das informações para todas as pessoas envolvidas;  Redução de custos com instalação, integração, treinamento e manutenção;  Redução da necessidade de impressão e de circulação de documentos; e  Acesso rápido, fácil e seguro às ocorrências e às informações.  SE Competências: SE Competências é a solução definitiva para o gerenciamento eficaz das competências na sua empresa. Através do sistema, as competências dos colaboradores são continuamente verificadas, notificadas, e direcionadas para o mecanismo que monitora a realização das avaliações de competências nos prazos estabelecidos. SE Competências garante o planejamento periódico das avaliações de competências mapeadas na empresa, otimizando dessa forma as demandas de aprendizagem e criação do conhecimento dentro da organização. O sistema incorpora métodos para avaliação periódica das competências requeridas aos recursos humanos, considerando aspectos relacionados à experiência, qualificação e capacidades necessárias ao bom desempenho das atividades relacionadas às funções existentes na organização. SE Competências oferece vários medidores gerenciais de eficácia na qualificação dos recursos humanos, que exibem o nível de adequação das áreas da organização, apontando aquelas com maiores carências de qualificação. 100 Secretaria Municipal de Finanças - SEFIN
  • 109.
    Manual de Gestãode Processos Organizacionais - SEFIN  SE Treinamentos: SE Treinamentos é a solução definitiva para o gerenciamento eficaz dos treinamentos e capacitações na sua empresa. Através do sistema, as necessidades de treinamento dos colaboradores são continuamente verificadas, notificadas, e direcionadas para o mecanismo que monitora a realização dos treinamentos nos prazos estabelecidos. SE Treinamentos garante o planejamento periódico dos treinamentos requeridos na empresa, com o monitoramento dos custos decorrentes com treinamentos internos e externos, e programação da utilização das salas de treinamento e materiais audiovisuais, otimizando dessa forma os recursos disponíveis na empresa. SE Treinamentos assegura o aprimoramento contínuo dos colaboradores da sua empresa, com aumento da produtividade e geração contínua de novas idéias, garantindo maiores níveis de competitividade e lucratividade no contexto corporativo. Secretaria Municipal de Finanças - SEFIN 101
  • 110.
    Manual de Gestãode Processos Organizacionais - SEFIN As licenças adquiridas pela Secretaria de Finanças totalizam 20, sendo 05 Licenças Gestor e 15 Licenças Apoio, todas de acesso simultâneo, o que oportuniza a todas as unidades organizacionais ter pelo menos um Multiplicador acessando a Solução para desenvolver o trabalho ao mesmo tempo que os demais usuários. Portanto, todos os processos deverão ser desenhados no SE SUITE dentro dos padrões de modelagem definidos pela SEFIN e que se encontram neste Manual. 102 Secretaria Municipal de Finanças - SEFIN
  • 111.
    Manual de Gestãode Processos Organizacionais - SEFIN 15.2 Técnica de Moderação por Cartelas 15.2.1 O que é a Técnica? A Técnica de Moderação por Cartelas é uma metodologia utilizada para condução de trabalhos em grupo. Tem como objetivo tornar mais participativos e eficientes os processos de discussão e de construção conjunta do conhecimento. O uso desta técnica pode:  Estimular a participação e a integração do grupo;  Favorecer a liberdade de expressão;  Reduzir a repetição de debates sobre temas já acordados e concluídos;  Assegurar os materiais necessários à documentação, mantendo-se a fidelidade ao resultado apresentado. 15.2.2 Condições para a aplicação da Técnica Para a aplicação da técnica, é importante que o Multiplicador atente para alguns aspectos, como: definição do Facilitador; preparação das reuniões de trabalho; preparação do material necessário à moderação; e as regras de escrita. 15.2.2.1 Papel do Facilitador É importante a definição de uma pessoa que atuará como facilitador. Este atuará como catalisador das diversas ideias que poderão emergir do Grupo durante as reuniões de trabalho. É importante que possua visão sistêmica do que vai ser simplificado e que tenha legitimidade perante a Unidade Organizacional. A postura do Facilitador, frente ao Grupo, é de fundamental importância. Sua atuação visa proporcionar o debate participativo na medida em que busca estimular os participantes a contribuírem com informações e experiências acerca do tema tratado. Dessa maneira, o Facilitador deverá estabelecer um espaço de respeito e confiança, para que todos os participantes se sintam incluídos no processo, expondo bem suas ideias e ouvindo, com esmero, as colaborações do Grupo. O Facilitador, portanto, deverá estar sempre receptivo às ideias apresentadas e, atento ao comportamento do GT. Todas as ideias são importantes e devem ser respeitadas. Não cabe ao Facilitador fazer críticas e, sim, possibilitar a reflexão sobre sua validade. Uma Secretaria Municipal de Finanças - SEFIN 103
  • 112.
    Manual de Gestãode Processos Organizacionais - SEFIN postura equilibrada fará com que o Facilitador não se precipite frente a situações de negativa. Dessa forma, ele possibilitará a estabilização de um espaço emocional que propicie a criatividade e a abertura para o novo, além de aumentar a autoconfiança do Grupo e a credibilidade nos trabalhos. Durante o processo de mudança, o Facilitador tem o papel fundamental de estimular os participantes à abertura para o novo, propiciando um espaço de aprendizagem e de confiança para a construção de uma nova realidade. 15.2.2.2 Preparação das reuniões de trabalho O Multiplicador deverá preparar as reuniões de trabalho, providenciando o ambiente físico e os materiais necessários à consecução de cada uma das etapas de Simplificação dos Processos. Algumas providências para preparação das reuniões de trabalho deverão ser tomadas pelo Multiplicador tais como:   confirmar a participação de cada um dos envolvidos, via telefone ou pessoalmente, de forma a garantir o sucesso dos encontros.  reservar o local, observando: número de participantes e topografia da sala (lay out). Sugere-se a disposição das mesas ou carteiras em formato de “u”;  providenciar os recursos áudios-visuais necessários (cartelas coloridas, pincéis atômicos, painel, papel, canetas, alfinetes, computador, data-show e apresentação em power-point sobre a etapa a ser trabalhada e a técnica a ser adotada para realizar o trabalho);  divulgar a agenda aos participantes; e  15.2.2.3 montar a agenda de trabalho com dia, hora, duração do(s) encontro(s); designar um dos membros da equipe de Multiplicadores, para ser o facilitador da reunião. Material necessário à moderação Para aplicação da Técnica de Moderação por Cartelas, podem ser utilizados os seguintes materiais: 104 Secretaria Municipal de Finanças - SEFIN
  • 113.
    Manual de Gestãode Processos Organizacionais - SEFIN Para melhor compreensão, pode-se dizer que:  painéis móveis próprios para processos de moderação; ou  cartelas de diversas cores e formatos  painéis fixos como quadros-negros ou quadros brancos ou  Alfinetes; fita crepe; pincéis de duas ou mais cores; cola.  paredes onde possam ser afixados painéis de papel kraft As cartelas utilizadas no processo de moderação têm variadas cores e formatos. Cores fortes são usadas para registro de títulos, tons pastéis para registro das perguntas e respostas. É indicado o uso de, no máximo, três cores de cartelas por painel, evitando torná-lo visualmente confuso. Os formatos das cartelas podem ser:  retangular  ovalado; e  redondo  hexagonal As retangulares são utilizadas para o registro das respostas e, se unidas e coladas, podem se transformar em tiras compridas para o registro de títulos e perguntas. As redondas servem para numerar, destacar ou priorizar algo no painel como também, para registro de títulos curtos. As cartelas de formato ovalada e hexagonal servem para distinguir trabalhos elaborados em subgrupos daqueles elaborados pelo grande grupo, ou para qualquer outra diferenciação que se queira estabelecer. 15.2.2.4 Regras de Escrita Ao registrar suas ideias nas cartelas, o GT deverá ser orientado a seguir as seguintes regras de escrita:  Escrever de forma legível, de preferência com letra de forma  Evitar o uso de palavras soltas  Utilizar no máximo 4 linhas por cartela  Vale o que está escrito  Escrever só um ideia por cartela  Erros gramaticais não serão corrigidos Secretaria Municipal de Finanças - SEFIN 105
  • 114.
    Manual de Gestãode Processos Organizacionais - SEFIN 15.2.3 Aplicação da Técnica É fundamental que o Facilitador faça o planejamento da reunião, considerando os seguintes aspectos: As perguntas que será ao GT  Os resultados a serem alcançados   Os formatos e cores das cartelas que irá utilizar  A melhor forma de distribuí-las no painel; e   As informações que deverá transmitir ao Grupo, como: regras de escrita, objetivo da reunião, forma de trabalho em grupo ou subgrupos e outras A forma como explicitará os objetivos da reunião e a forma de condução do trabalho O Facilitador poderá estabelecer com o grupo algumas regras de conduta, para o bom andamento dos trabalhos. Ele poderá solicitar ao GT que:  respeite o horário de início e término das reuniões;  não fume no local da reunião;  mantenha os celulares desligados;  durante a exposição das ideias, uma pessoa fala de cada vez; e  respeite todas as ideias apresentadas. É possível que ocorram situações em que pessoas mais comunicativas, por algum momento, dominem o debate. Esse é um momento que requer habilidade do Facilitador, que, ao observar tal comportamento, tome iniciativas no sentido de inserir os demais participantes na discussão. Uma maneira de agir é convidar nominalmente os menos participativos para que apresentem suas opiniões sobre o tema em questão. Os trabalhos iniciar-se-ão, sempre, com uma breve apresentação pessoal do Facilitador, bem como o Multiplicador e de cada membro do Grupo de Trabalho. Em seguida, o Facilitador deverá apresentar ao grupo os materiais de moderação necessários para aplicação da técnica, esclarecendo dúvidas e curiosidades dos participantes. O próximo passo será a orientação quanto às Regras de Escrita a serem consideradas para a elaboração das cartelas, veja no item 1.2.4. Geralmente o processo de moderação inicia-se quando o Facilitador lança ao GT uma pergunta sobre determinado tema. O tema ou título da discussão deverá ser escrito previamente, numa cartela retangular (se necessário, colar uma cartela na outra, para ficar maior), de cor forte (laranja/vermelho) e fixada na margem superior esquerda ou no centro do painel. 106 Secretaria Municipal de Finanças - SEFIN
  • 115.
    Manual de Gestãode Processos Organizacionais - SEFIN A pergunta a ser lançada ao GT poderá ser escrita numa cartela de tom pastel (amarelo, verde, rosa, azul, branco), pois cansam menos a vista e facilitam a leitura. Deverão ser distribuídas, ao GT, cartelas com o mesmo tom utilizado para o registro da pergunta, para que sejam registradas as respectivas respostas. O Facilitador distribuirá pincéis e cartelas a cada membro do GT. É indicado que os pincéis sejam da mesma cor, buscando, assim, evitar um visual poluído e rebuscado do painel. Deve ser dado o tempo necessário, ao Grupo, para o registro das respostas. Uma vez preenchidas, as cartelas serão recolhidas pelo Facilitador e fixadas no painel com alfinetes ou fita crepe. Nesse momento, especial cuidado deve ser dado à estética do painel. As cartelas devem ser afixadas de tal modo que fiquem retas, e com a mesma distância entre uma e outra e de preferência disponibilizadas em colunas. A partir do momento em que o conjunto de cartelas estiver exposto no painel, para visualização de todo o grupo, o Facilitador poderá iniciar a validação das cartelas, buscando, juntamente com o GT, compreender o significado de cada uma delas. Dessa forma, o Facilitador deve evitar ficar na frente do painel, para que todos enxerguem as cartelas que estão sendo validadas. Em caso de dúvidas relativas ao conteúdo das cartelas, o Facilitador poderá lançar perguntas de esclarecimento, tais como:  o que você entende sobre isso?  o que você está querendo dizer é...?  veja se eu entendi bem...  qual a melhor forma de expressarmos esta ideia? Havendo a necessidade de se fazer alguma alteração nas cartelas, o Facilitador deverá observar os seguintes aspectos:  exclusão, reformulação ou adição de texto, deverá ser feita na presença e com o consentimento de todos os participantes do grupo;  nenhuma cartela, por mais que pareça conter uma ideia incômoda ou supérflua, poderá desaparecer e,  nenhuma cartela poderá ser eliminada da discussão sem a permissão dos participantes. É o GT que deverá decidir quando a discussão estará finalizada e, a partir desse momento, nenhuma cartela poderá ser alterada ou retirada do(s) painel(is). Secretaria Municipal de Finanças - SEFIN 107
  • 116.
    Manual de Gestãode Processos Organizacionais - SEFIN Sugere-se que, uma vez finalizado o trabalho, o painel não seja desmontado, pois servirá de apoio para as próximas reuniões. Se houver tal necessidade, o Facilitador poderá colar as cartelas em papel kraft, tomando o devido cuidado para que se mantenha a posição em que se encontram as cartelas. A documentação das reuniões de trabalho é o registro do conteúdo dos painéis já discutidos e encerrados pelo grupo. A digitação do conteúdo das cartelas poderá ser feita em formato textual ou em tabela. Todos os envolvidos na Simplificação dos Processos deverão receber este documento que também poderá ser disponibilizado na intranet. 15.2.4 Modelo do painel Levantamento de Etapas e Normas Quais são as atividades que você executa para dar conta de desenvolver o processo de “Requisição”? Cadastrar dados, relação de bens e/ ou serviços necessitados Analisar dados solicitados quanto à especificação Verificar se há previsão no Programa Interno de Trabalho (PIT) Verificar se há disponibilidade de recursos ou previsão Despachar dados para orçamentação Despachar para aprovação do Gestor Administrativo 108 Secretaria Municipal de Finanças - SEFIN
  • 117.
    Manual de Gestãode Processos Organizacionais - SEFIN 15.3 Método GUT (gravidade, urgência e tendência) 15.3.1 O que o Método? O método de GUT é uma ferramenta de auxilio na priorização de ações, especialmente quando elas não apresentam dados quantificáveis. O quadro a seguir apresenta a matriz G.U.T. e seus componentes, quais sejam:  a lista de processos a serem priorizados;  os três critérios de análise: gravidade, urgência e tendência; e  a pontuação geral obtida em cada processo organizacional analisado. MATRIZ GUT PROCESSO G Gravidade U Urgência T Tendência PONTOS Os valores definidos para avaliar as três dimensões são os seguintes: Pontos Gravidade Urgência Tendência 5 Os prejuízos ou dificuldades são extremamente graves. É necessária uma ação imediata Se nada for feito, haverá um grande e imediato agravamento do problema. 3 Os prejuízos ou dificuldades são graves. É necessária uma ação a mais rápida possível Se nada for feito, haverá agravamento em médio prazo. 1 Os prejuízos ou dificuldades não são graves. Não há pressa para agir Se nada for feito, não haverá agravamento e a situação pode até melhorar. A pontuação de cada processo é obtida pela multiplicação dos pontos (1, 3 ou 5) atribuídos à gravidade à urgência e à tendência. A coluna „PONTOS‟ indicará a priorização estabelecida, sendo que o processo com maior prioridade será aquele que, na opinião dos participantes, atingir a maior pontuação. Secretaria Municipal de Finanças - SEFIN 109
  • 118.
    Manual de Gestãode Processos Organizacionais - SEFIN Esse método deve ser desenvolvido em grupo, podendo os pesos serem atribuídos por consenso. O consenso se estabelece quando há concordância, obtida a partir de uma argumentação lógica, entre os membros do grupo, acerca do grau de gravidade, urgência e tendência dos processos em análise. Gerar consenso em processos grupais a partir de argumentação lógica não é tarefa simples. Todavia, pode-se utilizar a Técnica de Moderação por Cartelas como ferramenta de facilitação dessa construção, uma vez que ela possibilita a participação democrática, considerando a opinião de todos os participantes sem deixar que se perca o foco em discussões, muitas vezes, inócuo e sem resultados. 15.3.2 Aplicação da Técnica de Moderação por Cartelas ao método GUT Lançar a pergunta que conduzirá a priorização do processo a ser trabalho, como por exemplo: Qual o processo organizacional que demanda maior atenção neste momento? ou Que processo organizacional apresenta os maiores gargalos e dificuldades? ou ainda Qual o processo organizacional que deve ser aprimorado? Para se responder à pergunta, é necessária uma reflexão acerca dos objetivos e metas organizacionais, com vistas a orientar os trabalhos de Simplificação, para o alcance dos resultados esperados pela Secretaria; de forma que possibilite uma visão geral dos processos que norteiam o trabalho e, até mesmo, de como ele está hierarquizado. Dessa forma, o Multiplicador da unidade deverá reunir todos os envolvidos com a Simplificação, propiciando um espaço de reflexão conjunta, com o intuito de descobrir o processo organizacional com maior prioridade para a Simplificação dos Processos. Lançada a pergunta, os participantes registrarão suas ideias nas cartelas, seguindo as orientações necessárias, que deverão lhes ser apresentadas no início da reunião. Uma vez preenchidas as cartelas, o facilitador realizará a leitura de cada uma delas, de forma a esclarecê-las, eliminar repetições e/ ou adicionar cartelas com ideias novas que surgirem ao longo do período de validação. Lembre-se de que: qualquer alteração, descarte ou inclusão de ideias deve partir de um consenso do grupo. Com as ideias expostas no painel, o facilitador conduzirá a discussão, com o objetivo de definir, dentre o que fora apresentado, o processo de maior prioridade, utilizando os conceitos da Matriz G.U.T. (gravidade, urgência e tendência). 110 Secretaria Municipal de Finanças - SEFIN
  • 119.
    Manual de Gestãode Processos Organizacionais - SEFIN  G (gravidade): diz respeito ao custo, ao quanto se perderia pelo fato de não se melhorar determinado processo de trabalho ou adotar determinadas medidas de inovação deste processo;  U (urgência): refere-se ao prazo necessário para implementar melhorias ao processo, em que espaço de tempo o processo deve ser melhorado, sob o risco de causar danos;  T (tendência): refere-se à inclinação do processo em piorar, o grau de propensão em tornar-se problemático ou em agravar sua situação. Para tanto, poderá utilizar adesivos coloridos para representar cada um dos conceitos da matriz, por exemplo: preto vermelho amarelo Gravidade Urgência Tendência Para a análise de cada cartela, serão feitas as seguintes perguntas, de acordo com a tabela de valores item 15.3.1 mencionado anteriormente: i. Qual a gravidade do prejuízo ou dificuldade: extremamente graves, graves ou não graves? ii. Qual a urgência da ação: imediata, o mais cedo possível ou não há pressa? iii. Qual a tendência de agravamento do problema: agravamento imediato, de médio prazo ou não há tendência de agravamento, podendo ocorrer melhoria. Assim, cada participante receberá um adesivo de cada cor, os quais serão colados na(s) cartela(s) que contiver(em) a ideia que o participante julgar mais “grave”, mais “urgente” e de maior “tendência”. Alguns aspectos devem ser considerados neste momento, tais como:  eventuais pesquisas internas (indicadores de processos, satisfação dos colaboradores, alcance de metas, etc.) e externas (satisfação do usuário, percepção do mercado, posicionamento do Órgão na definição de Políticas Públicas, etc.) podem apontar para uma necessidade premente de atender a um determinado problema específico; Secretaria Municipal de Finanças - SEFIN 111
  • 120.
    Manual de Gestãode Processos Organizacionais - SEFIN  o histórico institucional pode demonstrar que alguma questão importante deve ser resolvida com prioridade;  a identificação dos Fatores Críticos de Sucesso, que são as variáveis que, quando devidamente gerenciadas, podem ter um impacto significativo sobre o sucesso da Simplificação dos Processos. Fatores críticos de sucesso: são condições fundamentais que precisam, necessariamente, ser satisfeitas para que a instituição ou a estratégia tenha sucesso, tais como: credibilidade; compromisso e aceitação. Dois pontos importantes devem ser considerados na identificação dos fatores críticos de sucesso:  ser um fator crítico de sucesso não significa ser um problema, pode ser um ponto forte da Secretaria;  o que é próprio para que uma tarefa seja realizada, dinheiro, pessoas, instalações, por exemplo, não devem ser considerados como fator crítico de sucesso. Após isso, proceder-se-á à contagem dos pontos, que levará em consideração o seguinte: Cartela Adesivo Dimensão Pontos Pretos Urgência (o mais cedo possível) 5 Tendência (agravamento imediato) 5 Gravidade (extremamente grave) 3 Vermelhos Urgência (não há pressa) 3 Amarelos Tendência (médio prazo) 3 Pretos Com o terceiro maior número de adesivos Vermelhos Pretos Com o segundo maior número de adesivos 5 Amarelos Com maior número de adesivos Gravidade (extremamente grave) Gravidade (não grave) 1 Vermelhos Urgência (imediata) 1 Amarelos Tendência (sem tendência de piorar, 1 podendo ocorrer melhoria) Observação: em caso de empate, considerar a mesma pontuação. O desempate pode ser obtido por adoção de critérios técnicos ou pela consideração relativa de um novo G.U.T., apenas entre os processos empatados. 112 Secretaria Municipal de Finanças - SEFIN
  • 121.
    Manual de Gestãode Processos Organizacionais - SEFIN Exemplo: Painel com as cartelas Estabelecimento de Prioridades Matriz G.U.T Gravidade Urgência Tendência Pontos Concurso Público 1 1 1 1 Capacitação 3 3 3 27 Cidadão online 1 5 3 15 Licitação Concurso Público Processo 5 5 5 125 Capacitação Cidadão on-line Licitação O processo de “Licitação” é considerado o de maior prioridade! O exemplo apresenta o processo de LICITAÇÃO como sendo o de maior prioridade para a Simplificação dos Processos, então, é com ele que o Multiplicador trabalhará, no sentido de promover as melhorias necessárias, simplificando-o e buscando as soluções para os prováveis problemas dele decorrente. Secretaria Municipal de Finanças - SEFIN 113
  • 122.
    Manual de Gestãode Processos Organizacionais - SEFIN 15.4 Fluxograma 15.4.1 O que é um Fluxograma? O fluxograma é a representação gráfica de um processo de trabalho e nele devem estar contidas informações que possibilitem a visualização dos caminhos por onde percorrem o processo, as ações que devem ser desenvolvidas para que seja realizado o trabalho, assim como os responsáveis/atores que desempenham tais ações. 15.4.2 Como o Fluxograma está estruturado? Para efeito do Manual, foi escolhido um modelo simplificado de fluxograma. Para facilitar a leitura, faz-se necessário à compreensão dos elementos que o compõe, são eles: Símbolo Denominação Descrição ATOR Aquele que executa alguma ação no processo/atividade (quem faz). AÇÃO É aquilo que o ator realiza, é expressa em forma de frases iniciados com o verbo no infinitivo + complemento (o que faz). Nome do Ator SEQÜÊNCIA DAS AÇÕES CÉLULA DE TRABALHO 114 Secretaria Municipal de Finanças - SEFIN Representa o fluxo em que é realizado o processo/atividade (em que ordem faz). Limite de atuação do ator, é onde se representa quem, o que e em que ordem é desenvolvida o processo/atividade.
  • 123.
    Manual de Gestãode Processos Organizacionais - SEFIN 15.5 Modelo de Fluxograma Título do atividade Pontos de decisão Abertura de Licitação Ator Fornecedor Preencher formulários de “Dados Cadastrais do Fornecedor” Preencher formulários de “Dados Cadastrais do Representante” Se por representação Célula de trabalho Guardar Recibo de Solicitação de serviços Nome do ator que executa a ação Técnico de Cadastro Protocolar o recebimento dos formulários Cadastrar dados do Fornecedor e/ou do Representante Publicar cadastramentos no D.O.M. Descrição da ação que é executada (verbo no infinitivo + complemento) SICAF Manter dados Cadastrais Seta que indica a sequência do fluxo de trabalho e o ator que deverá executar a próxima ação. Secretaria Municipal de Finanças - SEFIN 115
  • 124.
    Manual de Gestãode Processos Organizacionais - SEFIN 16 RESPONSABILIDADES 16.1 Comitê Gestor Comitê Gestor de Processos Organizacionais da SEFIN tem o objetivo de coordenar as ações de gestão de processos organizacionais da Secretaria. O Comitê será composto por representantes da Gerência de Gestão de Pessoas e Processos – GEPEP, Gerência de Gestão de Informações e Conhecimento – GEICO e Gerência de Planejamento, Gestão Estratégica e Qualidade – GEPEQ, sendo a coordenação da GEPEQ. O Comitê deverá coordenar as ações de gestão de processo organizacionais da SEFIN, apoiar a implementação do ciclo de gestão de processos organizacionais, consolidar o Diagnóstico de Avaliação dos Processos Organizacionais e elaborar o Plano Anual de Gestão de Processos Organizacionais. Além disso, cada unidade organizacional participante do Comitê coordenará as atividades específicas do ciclo de Gestão de processos referentes às suas competências institucionais. Assim caberá à:  GEPEQ (Coordenadora) I. facilitar e coordenar a articulações entre todos os componentes do Comitê e as unidades organizacionais da Secretaria; II. facilitar e coordenar a articulações entre todos os componentes do Comitê e as unidades organizacionais da Secretaria; III. IV. SEFIN; coordenar a elaboração do Plano Anual de Gestão de Processos da SEFIN; desenvolver e atualizar o Manual de Gestão de Processos Organizacionais da V. orientar e instituir, quanto aos aspectos metodológicos da Gestão de Processos, o desenvolvimento de todas as etapas do ciclo de gestão; VI. coordenar a consolidação anual do Diagnóstico de Avaliação dos Processos, a ser realizado em parceria com as unidades afetadas; VII. apoiar os demais componentes do Comitê Gestor de Processos na coordenação das ações sob sua responsabilidade; 116 Secretaria Municipal de Finanças - SEFIN
  • 125.
    Manual de Gestãode Processos Organizacionais - SEFIN VIII. monitorar alterações no ambiente interno, decorrentes ou não da alteração do ambiente externo, identificando mudanças e seus reflexos nos processos da Secretaria; IX. solicitar à GEICO, sempre que necessário a atualização da base de dados da ferramenta informatizada, no servidor corporativo, e sua divulgação; e X. acompanhar e avaliar os impactos causados pelas alterações nos processos da Secretaria, junto ao público institucional externo, propondo melhorias, no que couber.  GEICO I. desenvolver e/ou implantar novos sistemas de informatização, levando em conta o mapeamento dos processos a eles relacionados; II. atender às demandas de alterações nos sistemas informatizados, devido ao redesenho nos processos a eles relacionados; III. fazer a gestão de ambiente do sistema informatizado de suporte, no que tange a: a) manter os servidores de aplicação e de banco de dados disponíveis para acesso dos usuários da ferramenta; b) manter o cadastro de usuários atualizado e controlar as permissões; c) controlar as instalações e licenças de uso de software; d) manter atualizada, na Intranet, a publicação do mapeamento e redesenho dos processos organizacionais da SEFIN; e e) contribuir na identificação de oportunidades de melhorias nos sistemas de informações existentes, buscando a integração dos mesmos e a melhor utilização dos recursos ou funcionalidades. c) GEPEP I. coordenar as ações de capacitação na Gestão de Processos Organizacionais; e II. apoiar a identificação de competências necessárias para a execução dos processos. 16.2 Unidades Organizacionais As unidades organizacionais terão papel importante no desenvolvimento dos trabalhos de mapeamento e redesenho de processos. Desta forma, segunda a Norma, todas deverão realizar e validar uma auto-avaliação anual dos seus processos organizacionais cujos resultados serão consolidados no Diagnóstico de Avaliação dos Processos da SEFIN, Secretaria Municipal de Finanças - SEFIN 117
  • 126.
    Manual de Gestãode Processos Organizacionais - SEFIN base para elaboração do Plano Anual de Gestão de Processos Organizacionais da SEFIN. 16.3 Multiplicadores Cada unidade organizacional deverá indicar formalmente um Multiplicador, que terá como função principal ser o representante da gestão de processos no Comitê Gestor e, também: a) Disseminar e aplicar as práticas da gestão de processos no âmbito da unidade; b) Dar o aporte de conhecimento técnico especializado na execução dos Processos de sua área; c) Identificar os pontos fortes e oportunidades de melhoria nos Processos; e d) Dar o apoio ao mapeamento e ao redesenho dos processos da sua unidade organizacional em conformidade com a metodologia e a periodicidade descritas na Norma e neste Manual de Gestão de Processos Organizacionais. É necessária a indicação de um substituto que possa assumir as responsabilidades do Multiplicador no caso de ausência do mesmo. 16.4 Responsáveis pelos Processos Cada unidade organizacional deverá indicar o responsável pelo processo ou atividade que terá as seguintes atribuições, no âmbito da sua unidade organizacional: a) Verificar se os Processos estão produzindo os resultados previstos; b) Verificar se os sistemas informatizados estão de acordo com os processos mapeados; c) Propor melhorias ou inovações, para tornar o processo mais eficiente e eficaz; d) Conduzir e integrar as atividades do Processo; e e) Apresentar e difundir os objetivos do Processo. Ao responsável pela unidade organizacional compete a condução e a integração dos processos afetos a sua área e, juntamente com os multiplicadores e os responsáveis pelos Processos, a validação do Diagnóstico de Avaliação dos Processos e a aprovação dos processos mapeados ou redesenhados da sua unidade. 118 Secretaria Municipal de Finanças - SEFIN
  • 127.
    Manual de Gestãode Processos Organizacionais - SEFIN 17 FORMULÁRIOS DO MANUAL DE GESTÃO DE PROCESSOS 17.1 Modelo de Cronograma 17.1.1 O que um Cronograma? Um cronograma é a representação gráfica da previsão da execução de um trabalho, na qual se indicam os prazos que se deverão cumprir as suas diversas ações. Um cronograma é geralmente desenvolvido no formato de uma tabela ou de uma planilha onde são descritas as principais ações para implementação de um plano, projeto ou proposta e tem como objetivo acompanhar as ações para alcançar as metas estabelecidas. É uma ferramenta que auxilia no gerenciamento da implementação de ações estabelecidas em um plano. Por meio dele, é possível visualizar as ações, prazos, responsáveis e resultados a serem alcançados, servindo também como instrumento de controle e acompanhamento. No decorrer do acompanhamento de um cronograma, algumas alterações poderão ser necessárias para se corrigir rumos ou ajustar prazos que muitas vezes se tornam inviáveis por motivos diversos. Contudo, deve ser gerenciado para que não se perca a evolução e comprometimento com o trabalho proposto. A utilização de um cronograma pode apresentar vantagens como:  agilizar a implementação de um projeto, plano ou proposta, à medida que as ações são identificadas e registradas;  possibilitar o acompanhamento da situação/status das ações a serem implementadas;  promover a responsabilização dos envolvidos com o trabalho;  evitar a sobreposição de tarefas;  assegurar maior comprometimento com os prazos e metas estabelecidas Secretaria Municipal de Finanças - SEFIN 119
  • 128.
    Manual de Gestãode Processos Organizacionais - SEFIN São dois os tipos de cronograma propostos no Manual: 1) 2) 120 Cronograma de Encaminhamentos – ferramenta de apoio na definição de ações de curto prazo, para a implementação de soluções e/ou encaminhamentos dessas. Neste tipo de cronograma devem ser definidos os responsáveis pelas ações bem como os resultados esperados e seus receptivos indicadores. Cronograma de Ações – ferramenta de planejamento, que apóia a consecução de planos de ação de médio e longo prazos. Secretaria Municipal de Finanças - SEFIN
  • 129.
    Manual de Gestãode Processos Organizacionais - SEFIN 17.1.2 Modelo de Cronograma de Encaminhamentos Ações Responsáveis Prazo Resultados Esperados Indicadores de Resultado 17.1.3 Modelo de Cronograma de Ações ANO MÊS 9999 01 02 03 04 05 06 07 9999 08 09 10 11 12 01 02 03 04 05 06 07 08 09 10 11 Ações Macro Ação 1ª ação 2ª ação 3ª ação Secretaria Municipal de Finanças - SEFIN 121 12
  • 130.
    Manual de Gestãode Processos Organizacionais - SEFIN 17.2 Formulário de Identificação dos Elementos (nome do sub-processo) Frases: 1. Verbo no infinitivo + complemento 2. Verbo no infinitivo + complemento 3. Verbo no infinitivo + complemento 4. Verbo no infinitivo + complemento 5. Verbo no infinitivo + complemento 6. Verbo no infinitivo + complemento Ações: O que faz. Fornecedor. Quem me envia o necessário p/ a execução da minha tarefa. Pode acontecer de um fornecedor ser um outro “Contexto” de atividade, quando deveremos identificá-lo com o nome do Contexto. De onde vem? O quê vem? O nº da frase representa a ação, o verbo da respectiva atividade O quê você faz com isso? (Nº da frase) O quê sai? Cliente. Quem recebe o resultado do meu trabalho. Muitas vezes, o resultado do meu trabalho pode se destinar a mim/minha área mesmo ou então a um outro “Contexto” de atividades, quando deve-se identificar o cliente com o nome do meu cargo (técnico GERIM, por exemplo) ou do outro Contexto de atividade. (ver OBS 2) Para onde vai? Fornecedor E1 – Entrada + número da entrada Nº S1 – Saída + número da saída Cliente Servidor E2 – Entrada + número da entrada Nº S2 – Saída + número da saída Cliente A S2 – Saída + número da saída Cliente B E1: E= entrada: o que preciso p/ que execute minha tarefa. 1= número da seqüência numérica da entrada. Para cada frase (atividade) haverá pelo menos 1 entrada, podendo ser identificadas mais entradas, a depender do que seja necessário para a execução da tarefa. S1: S= saída: o que gero com minha atividade, o resultado, o produto do que faço. 1= número da seqüência numérica da saída (deve estar em consonância com a respectiva entrada). Para cada frase (atividade) haverá pelo menos 1 saída. Existirão atividades que gerarão mais saídas, essas deverão ser identificadas com o mesmo número, como no exemplo acima: duas saídas S2, independente dos clientes que a estejam recebendo. Observações: 1) Ao analisarmos detalhadamente as frases, é normal se verificar a necessidade de alterá-las, para adequá-las de forma a expressar melhor as ações do nosso fazer. Especialmente as frases iniciadas com os verbos que expressem entradas e/ou saídas, essas podem ser modificadas, assim, frases tais como: - Receber solicitação de compra - Encaminhar processo à Jurídica - Enviar documentos, etc. Pode-se referir a entradas/saídas: - S1 – solicitação de compra - S1 – processo analisado - S2 – documentos verificados Quando isso ocorrer, deveremos analisar melhor as frases para verificarmos se por trás da entrada/saída não existe um ação. Exemplo: Receber solicitação de compra, pode-se transformar em “Analisar solicitação de compra”, onde o verbo “Analisar” é a minha real ação e o “Receber” só indica o fluxo de uma entrada = solicitação de compra. 2) Pode acontecer de identificarmos uma mesma saída para diferentes clientes, o que poderá ser representado uma única vez. Outra situação é a de diferentes saídas para um mesmo cliente, nesse caso, deverão ser representadas cada uma das saídas separadamente. 122 Secretaria Municipal de Finanças - SEFIN
  • 131.
    Manual de Gestãode Processos Organizacionais - SEFIN 17.3 Diagrama de Interação do Processo FINALIDADE ENTRADAS ATIVIDADE SAÍDAS Recursos Necessidades dos Clientes Pontos de Controle Secretaria Municipal de Finanças - SEFIN 123
  • 132.
    Manual de Gestãode Processos Organizacionais - SEFIN 17.4 Cadastro de Indicadores Cadastro de Indicadores Nome do Sub-processo Nome do Responsável Área Responsável indicador Nome do Indicador Unidade de Medida Tipo Nome de Identificação do Indicador Medida do Indicador Eficiência Eficácia Descrição do Indicador Fórmula de Cálculo Descrição sucinta do que o indicador mede ou demonstra. Detalhamento da fórmula de cálculo, com descrição dos seus elementos constituintes e respectivas unidades de medida, inclusive se algum elemento for outra fórmula, descrevê-la por completo. Versão (dd/mm/aaaa) ou Origem dos componentes da fórmula de cálculo Indicação da origem de cada elemento da fórmula, se de alguma publicação, sistema informatizado ou outra origem qualquer. Interpretações Possíveis Faixa de Aceitação Descrição de como interpretar os valores obtidos pela aplicação do indicador. Colocar exemplos quando couber Definição da faixa de aceitação do indicador Periodicidade de Aplicação Periodicidade de Avaliação Definir um período para a aplicação do indicador (exemplos: no dia 15 de cada mês, ao final de uma determinada atividade, etc). Definir um período para a divulgação da avaliação (exemplo: após a ocorrência de três aplicações). 124 Secretaria Municipal de Finanças - SEFIN
  • 133.
    Manual de Gestãode Processos Organizacionais - SEFIN 17.5 Aplicação de Indicadores Formulário Aplicação de Indicadores Nome da Atividade Nome do processo a ser medido. Área Responsável Nome do Responsável Área em se executa o processo Nome de quem aplicou. Data da Aplicação Resultado (dd/mm/aaaa) Medição do indicador no momento da aplicação Considerações Indicar o valor obtido em relação à faixa de aceitação e categorização do problema (condições internas ou externas) e descrição sucinta das causas, conseqüências e proposições O que fazer Ação a ser tomada em função da análise do resultado do indicador Secretaria Municipal de Finanças - SEFIN 125
  • 134.
    Manual de Gestãode Processos Organizacionais - SEFIN 18 RESUMO DO MANUAL SIMPLIFICADO PASSOS DO MANUAL Base Conceitual Planejamento da Gestão de Processos O QUE PROPÕE COMO FAZER (FERRAMENTAS) COMO REGISTRAR (FORMULÁRIOS) Entender algumas das definições no Manual 1. Pré-requisitos Preparar a “Casa” para Desenvolver as Ações do Guia. - Formação da Equipe; - Capacitação; - Mobilização. 2. Plano de Trabalho Priorizar o processo de trabalho a ser simplificado - Técnica de Moderação de Cartelas (TMC) Registro 1: Modelo de Plano de Trabalho - GUT Mapeamento do Processo 3. Levantamento de atividades e normas. 4. Identificação dos Elementos do Processo. 5. Desenho dos Fluxogramas atuais Conhecer o funcionamento do processo de trabalho atual: - Fornecedores; Entradas; Atividades; Saídas; Clientes; Normas - Técnica de Moderação de Cartelas (TMC) - Fluxogramas Registro 2: Formulários de Identificação dos Elementos do Processo. Registro 2: Formulário de Identificação dos Elementos do Processo. Registro 3: Desenho do Fluxograma Atual. Análise e Melhoria dos Processos 6. Árvore de Soluções Identificação dos Problemas que afetam o processo. - Técnicas de Moderação de Cartelas (TMC) Registro 4: Formulário de Árvore de Soluções. Separação de causas e efeitos (problemas) - Técnicas de Moderação de Cartelas (TMC) Registro 4: Formulário de Árvore de Soluções. - Diagrama Causa e Efeito Identificação e priorização das soluções - Técnicas de Moderação de Cartelas (TMC) - Matriz BÁSICO 126 Secretaria Municipal de Finanças - SEFIN Registro 4: Formulário de Árvore de Soluções.
  • 135.
    Manual de Gestãode Processos Organizacionais - SEFIN Monitoramento e Avaliação 6. Árvore de Soluções Encaminhamento das Soluções: - Responsáveis - Prazo; - Resultado esperado 7. Modelagem do Processo Identificar as condições para realização do novo processo: Registro 4: Formulário de Árvore de Soluções. Registro 5: Diagrama de Interação do Processo - Finalidade do processo - Principais necessidades dos clientes - Identificação dos recursos necessários Análise PDCA Registro 6: Registro do Novo Fluxo do Processo Formulação dos indicadores de eficiência e eficácia para monitoramento do processo Registro 7: Formulário de Cadastro de Indicadores. Preenchimento do marco de referência Registro 8: Formulário de Identificação do Marco de Referência. Aplicação e Avaliação do processo em andamento Registro 9: Formulário de Aplicação. 9. Proposta de Simplificação Formatação da Proposta de Simplificação Registro 10: Proposta de Simplificação 10. Implementação do Novo Processo Implementação das Melhorias: 8. Sistema de Medição de Desempenho Redesenho - Manualização - Treinamento para o novo processo - Plano de Comunicação para disseminação Secretaria Municipal de Finanças - SEFIN 127
  • 136.
    Manual de Gestãode Processos Organizacionais - SEFIN 19 GLOSSÁRIO Ação: O que é feito por cada ator. Análise Crítica do Processo: avaliação sistemática sobre a pertinência, a adequação e a eficiência do processo, no que diz respeito à legislação, políticas setoriais e aos objetivos da instituição. Área de TI: compreende todos os setores e atividades de trabalho inerentes a esta unidade administrativa. Áreas de Sombra (Sombreamento): geração da mesma informação (ou muito similar) em partes diferentes do processo ou por pessoas diferentes, gerando aumento no custo total do processo ou tornando possível a ocorrência de dados conflitantes que desequilibram o processo gerando duplicidades e redundâncias. Atividade: Unidade de trabalho realizada por uma pessoa, em um local e em dado tempo; geralmente se desdobra em tarefas e está vinculada a atividade. Atividade Gerencial: É aquela que envolve comando e aferição de resultados. Atividade Operacional: É aquela que envolve ações pré-programadas e que gera produtos palpáveis. Atores: Quem executa alguma ação na atividade. Atuação Integrada: consiste na articulação e envolvimento das diversas áreas na tentativa de inovar a gestão e colocar em prática as teorias gerenciais, possibilitando a realização de propostas e ideias ainda não implementadas na solução de problemas que dificultam o andamento dos trabalhos. Avaliação do Processo: avaliação realizada com intuito de promover a inovação nos processos executados, buscando sempre a eficiência e eficácia. Benchmarking: é um processo contínuo de medição de produtos, serviços e práticas (processos), em relação aos concorrentes mais competitivos, ou às empresas reconhecidas como líderes. Brainstorming: é uma técnica de criatividade em grupo, na qual se busca a geração de ideias que isoladamente ou associadas, estimulem novas ideias e subsídios direcionados à solução de um problema. 128 Secretaria Municipal de Finanças - SEFIN
  • 137.
    Manual de Gestãode Processos Organizacionais - SEFIN Checklist: são simples e poderosas ferramentas para listar, relacionar, comparar, verificar ou lembrar fatores importantes relativos às atividades. Ciclo PDCA: é uma ferramenta que busca a lógica para fazer certo desde a primeira vez, e cuja as iniciais são P – Plan (planejar), D – Do (fazer), C – Control (controlar) e A – Action (atuar corretivamente). Cliente: organização ou pessoa que recebe um serviço ou produto de processo e pode ser interno e externo à Secretaria. Desempenho: é o resultado da avaliação de como o processo está sendo executado, ou seja, nível de desempenho atingido, oportunidades de melhoria priorizadas, fatores críticos de sucesso e metas alcançadas ou não. Diagnóstico Consolidado: consolidação da todas as avaliações de processo realizadas pelas unidades organizacionais. Diagrama de Interação do Processo: é uma ferramenta de identificação e de visualização dos elementos essenciais das atividades de trabalho (fornecedor, entrada/insumo, saída/produto e cliente), que foram formados a partir das atividades levantadas e agrupadas. Efetividade: refere-se aos resultados objetivos e práticos da atividade real. Eficácia: é o grau de alcance das metas programadas, em um determinado período de tempo, independentemente da utilização dos recursos empregados. Eficiência: melhor relação possível entre os produtos (bens e serviços) gerados por uma atividade e os custos dos insumos empregados em um determinado período de tempo. Executante: quem executa as atividades do processo. Fornecedor: organização ou pessoa que fornece um produto ou serviço podendo ser interno ou externo à Secretaria. Gestão da Mudança: é o gerenciamento contínuo das propostas de mudança nos processos por meio da análise dos impactos na Secretaria (pessoal, custo, sistema de informação, legislação). Gestão por Processos Organizacionais: caracteriza-se pela capacidade tecnológica, humana e estrutural para administrar os diferentes processos organizacionais de forma eficaz, eficiente e efetiva, no intuito de conduzir a Secretaria de Finanças a excelência de sua gestão. Secretaria Municipal de Finanças - SEFIN 129
  • 138.
    Manual de Gestãode Processos Organizacionais - SEFIN Indicadores: dados ou informações numéricas que quantificam as entradas (recursos ou insumos), saídas (produtos) e o desempenho de processos, produtos e a organização como um todo. Insumo ou Entrada (input): produto ou serviço necessário para o início de um determinado processo. Macroprocessos: agrupamento de processos necessários para a produção de uma ação ou desempenho de uma atribuição da Secretaria. Consiste em grandes conjuntos de atividades pelos quais a Secretaria cumpre a sua missão, gerando valor para o cliente. Correspondem às grandes funções da organização, para as quais devem estar voltadas todas as suas unidades internas e descentralizadas. Um macroprocesso engloba vários outros processos. Mapeamento de Processos: ação de identificar como são realizados os processos organizacionais de uma empresa e de desenhar um fluxograma funcional, que retrata as diferentes áreas de trabalho, onde o tempo e a responsabilidade ficam evidenciados. Mapeamento dos Processos Atuais: é o levantamento da situação atual dos processos organizacionais; serve para diagnosticar e orientar as ações de melhoria nos processos existentes. Melhoria contínua: é a ação contínua de propor uma alteração nos processos organizacionais com vista a obter um melhor desempenho. Objetiva aumentar a probabilidade de fazer crescer a satisfação dos clientes e de outras partes interessadas. Meta: objetivos quantificados, expressão dos níveis de desempenho pretendidos para um determinado período de tempo. Resultado a ser atingido decorre do objetivo proposto, composto de indicador, valor e prazo. Metaplan: é o nome registrado de uma empresa alemã, que desenvolveu em meados dos anos 70 integração entre as técnicas de visualização e moderação em um conjunto de procedimentos para o trabalho participativo em grupo, que vem tendo desde então aceitação cada vez maior tanto no setor público como junto à iniciativa privada. Missão: a razão de ser de uma organização, as necessidades sociais a que ela atende e seu foco fundamental de atividades. Modelagem do Processo: é a observação de todo o fluxo do processo na Secretaria. Norma NBR ISO-9000: norma que apresenta padrões mundiais de qualidade. Ontologia da Linguagem: estudo da linguagem humana para uma reflexão a respeito do sentido abrangente do ser, como aquilo que torna possível as múltiplas existências (Opõe-se à tradição metafísica que, em sua orientação teológica, teria transformado o ser em geral num mero ente com atributos divinos). 130 Secretaria Municipal de Finanças - SEFIN
  • 139.
    Manual de Gestãode Processos Organizacionais - SEFIN Organização: grupo de instalações e pessoas com conjunto de responsabilidades, autoridades e relações. Padrão de Trabalho: é um documento que define o Padrão de modelagem para o desenho dos processos em: Diagramas, Objetos, deste Diagramas, bem como para os Atributos dos Diagramas ou dos Objetos, utilizando o software SE SUITE, de tal forma que se tenha uma referência com a qual se possa comparar cada diagrama gerado e assim validá-lo ou adequá-lo, de acordo com esta definição. Ponto de Controle: são aqueles que geram regras ou restrições quanto à execução do processo de trabalho. Processo: conjunto de subprocessos e/ou atividades logicamente relacionadas que transformam insumos em produtos a um cliente específico, essa transformação deve agregar valor na percepção dos clientes do processo e exige um conjunto de recursos. O processo poderá exigir que a sequência de etapas seja documentada por meio de especificações, de procedimentos e de instruções de trabalho, bem como que as etapas de medição e de controle sejam adequadamente definidas. Para que as organizações funcionem de forma eficaz, elas têm que identificar e gerenciar processos interrelacionados e interativos e quase sempre a saída de um processo constitui-se na entrada do processo seguinte. Os processos têm como características a repetitividade, estabilidade, previsibilidade, mensurabilidade e adaptabilidade. Processo de Apoio: processo que dá suporte aos processos relativos ao produto e que é usualmente projetado em função de necessidades relacionadas à estrutura e aos fatores internos à Secretaria. Processo Finalístico: processo relacionado às atividades-fim, aquele que gera os produtos finais da Secretaria e gera valor direto para os clientes. Envolve tanto a fabricação de bens como a prestação de serviços. Produto/Serviço: definido como resultado de um processo; resultado de um conjunto de atividades inter-relacionadas ou em interação que transformam entradas em saídas. Qualidade: adequabilidade para o uso. Fazer certo a coisa certa já na primeira vez, com excelência no atendimento. Totalidade de características de uma organização que lhe confere a capacidade de satisfazer as necessidades explícitas e implícitas dos cidadãos e/ou clientes. Rastreabilidade da Informação: capacidade de recuperar o histórico, a aplicação ou localização daquilo que esta sendo considerado. Redesenho dos Processos: é o redesenho do fluxo a partir do diagnóstico da situação atual. Representa o esforço para orientar as ações de melhoria nos processos da Secretaria Municipal de Finanças - SEFIN 131
  • 140.
    Manual de Gestãode Processos Organizacionais - SEFIN secretaria, de forma a permitir que seus produtos e serviços sejam eficientes e eficazes e que estejam em conformidade com a missão institucional da Secretaria de Finanças. Responsável pelo Processo: pessoa que responde diretamente pelo processo. Retrabalho: ação implementada sobre um produto não-conforme, a fim de transformá-lo conforme os requisitos estabelecidos. Revisão do Processo: consiste na revisão de um processo com intuito de realizar uma melhoria localizada ou correção de um desvio. Satisfação do Cliente: percepção do cliente do grau no qual os seus requisitos foram atendidos. Sistema de Monitoramento: qualquer entidade (processo, produto, equipamento, pessoa, grupo, organização ou outros) que seja objeto de nossa observação. Software SE SUITE: ferramenta informatizada utilizada pela Secretaria para o mapeamento e redesenho dos processos. Subprocesso: conjunto de atividades inter-relacionadas que transformam insumos (entradas) e produtos (saídas). Tarefa: conjunto de trabalhos a serem executados, envolvendo rotina, dificuldades, esforço ou prazo determinado; nível imediatamente inferior a uma atividade. Validação: comprovação, por intermédio do fornecimento de evidência objetiva, de que os requisitos pretendidos foram atendidos. Visão: estado que a Secretaria de Finanças deseja atingir no futuro. A visão tem a intenção de propiciar o direcionamento dos rumos de uma organização. 132 Secretaria Municipal de Finanças - SEFIN