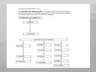
A atividade de distribuição
A atividade da distribuição permite que os bens e
serviços produzidos sejam disponibilizados aos potenciais
compradores.
Contudo, para comprarem os bens e serviços, os
compradores têm de pagar um preço, utilizando para tal a
moeda.
A distribuição tem grande importância dentro da
empresa por ser uma atividade de alto custo. Os custos
de distribuição estão directamente associados ao peso,
volume, preço, Lead time do cliente, importância na
Cadeia de suprimentos, fragilidade, tipo e estado físico
do material e estes aspectos influenciam ainda na escolha
do modal de transporte, dos equipamentos de
movimentação, da qualificação e quantidade pessoal
envolvido na operação, pontos de apoio, seguro, entre
outros.
actividades que compõem as actividades de distribuição

O que é o comércio:
O comércio baseia-se na troca voluntária de produtos. As trocas podem ter lugar entre dois parceiros
(comércio bilateral) ou entre mais do que dois parceiros (comércio multilateral). Na sua forma
original, o comércio fazia-se por troca directa de produtos de valor reconhecido como diferente pelos
dois parceiros, cada um valoriza mais o produto do outro. Os comerciantes modernos costumam
negociar com o uso de um meio de troca indirecta, o dinheiro. É raro fazer-se troca directa hoje em
dia, principalmente nos países industrializados. Como consequência, hoje podemos separar
a compra da venda. A invenção do dinheiro (e subsequentemente do crédito, papel-moeda e dinheiro
não-físico) contribuiu grandemente para a simplificação e promoção do desenvolvimento do comércio.
A maioria dos economistas aceita a teoria de que o comércio beneficia ambos os parceiros, porque se
um não fosse beneficiado ele não participaria da troca, e rejeitam a noção de que toda a troca tem
implícita a exploração de uma das partes. O comércio, entre locais, existe principalmente porque há
diferenças no custo de produção de um determinado produto comerciável em locais diferentes. Como
tal, uma troca aos preços de mercado entre dois locais beneficia a ambos.
Sinais empíricos do sucesso do comércio podem surgir quando se compara países como a Coreia do
Sul - que adopta um sistema de comércio livre quase sem restrições - e a Índia - que segue uma
política mais proteccionista. Países como a Coreia do Sul tiveram um desempenho muito melhor (se
medido por critérios económicos) do que países como a Índia, ao longo dos últimos 50 anos.
O comércio mundial é regulamentado pela Organização Mundial de Comércio.
O comércio pode estar relacionado à economia formal, legalmente estabelecido, com
firma registada dentro da lei e pagando impostos, ou pode ainda estar relacionado à economia
informal, que são as atividade à margem da formalidade, sem firma registada, sem emitir notas
fiscais, sem pagar imposto.
Diferentes tipos de comércio:
O comércio consiste numa atividade de troca.
Os homens, quando especializado na produção de
determinado tipo de bens, começaram a sentir a
necessidade de trocar produtos entre si, de forma a obter
aqueles que lhes faltavam.


Há vários tipos de comércio. Assim, quando precisamos de
adquirir algum bem, temos várias alternativas à nossa
disposição:

- O comércio tradicional é constituído, normalmente, por
pequenos estabelecimentos independentes onde o
atendimento é personalizado;

 O comércio integrado é constituído por uma cadeia de
lojas, podendo optar por uma de várias modalidades de
estabelecimentos comerciais, tais como:
• Sucursais ou filiais;
• Franchising;
• Grandes superfícies generalistas;
• Grandes superfícies especializadas.
O que é a legistica:

A logística é a área da gestão responsável por
prover recursos, equipamentos e informações para a execução de todas
as atividade de uma empresa. A logística está intimamente ligada às ciências
humanas, tais como a administração, a economia, a contabilidade, a estatística e
o marketing, envolvendo diversos recursos da engenharia, tecnologia, do transporte
e dos recursos humanos.
Fundamentalmente a logística possui uma visão organizacional estilística onde esta
administra os recursos materiais, financeiros e pessoais, onde exista movimento na
empresa, gerenciando desde a compra e entrada de materiais, o planeamento de
produção, o armazenamento, o transporte e a distribuição dos produtos, monitor-
ando as operações e gerenciando informações.
Pela definição do Council of Supply Chain Management Professionals, "Logística é a
parte do Gerenciamento da Cadeia de Abastecimento que planeia implementa e
controla o fluxo e armazenamento eficiente e económico de matérias-primas,
materiais semi-acabados e produtos acabados, bem como as informações a eles
relativas, desde o ponto de origem até o ponto de consumo, com o propósito de
atender às exigências dos clientes"
Inês Soares
Nº1/9º7

Distribuição ines soares

  • 2.
    A atividade dedistribuição A atividade da distribuição permite que os bens e serviços produzidos sejam disponibilizados aos potenciais compradores. Contudo, para comprarem os bens e serviços, os compradores têm de pagar um preço, utilizando para tal a moeda. A distribuição tem grande importância dentro da empresa por ser uma atividade de alto custo. Os custos de distribuição estão directamente associados ao peso, volume, preço, Lead time do cliente, importância na Cadeia de suprimentos, fragilidade, tipo e estado físico do material e estes aspectos influenciam ainda na escolha do modal de transporte, dos equipamentos de movimentação, da qualificação e quantidade pessoal envolvido na operação, pontos de apoio, seguro, entre outros.
  • 3.
    actividades que compõemas actividades de distribuição O que é o comércio: O comércio baseia-se na troca voluntária de produtos. As trocas podem ter lugar entre dois parceiros (comércio bilateral) ou entre mais do que dois parceiros (comércio multilateral). Na sua forma original, o comércio fazia-se por troca directa de produtos de valor reconhecido como diferente pelos dois parceiros, cada um valoriza mais o produto do outro. Os comerciantes modernos costumam negociar com o uso de um meio de troca indirecta, o dinheiro. É raro fazer-se troca directa hoje em dia, principalmente nos países industrializados. Como consequência, hoje podemos separar a compra da venda. A invenção do dinheiro (e subsequentemente do crédito, papel-moeda e dinheiro não-físico) contribuiu grandemente para a simplificação e promoção do desenvolvimento do comércio. A maioria dos economistas aceita a teoria de que o comércio beneficia ambos os parceiros, porque se um não fosse beneficiado ele não participaria da troca, e rejeitam a noção de que toda a troca tem implícita a exploração de uma das partes. O comércio, entre locais, existe principalmente porque há diferenças no custo de produção de um determinado produto comerciável em locais diferentes. Como tal, uma troca aos preços de mercado entre dois locais beneficia a ambos. Sinais empíricos do sucesso do comércio podem surgir quando se compara países como a Coreia do Sul - que adopta um sistema de comércio livre quase sem restrições - e a Índia - que segue uma política mais proteccionista. Países como a Coreia do Sul tiveram um desempenho muito melhor (se medido por critérios económicos) do que países como a Índia, ao longo dos últimos 50 anos. O comércio mundial é regulamentado pela Organização Mundial de Comércio. O comércio pode estar relacionado à economia formal, legalmente estabelecido, com firma registada dentro da lei e pagando impostos, ou pode ainda estar relacionado à economia informal, que são as atividade à margem da formalidade, sem firma registada, sem emitir notas fiscais, sem pagar imposto.
  • 4.
    Diferentes tipos decomércio: O comércio consiste numa atividade de troca. Os homens, quando especializado na produção de determinado tipo de bens, começaram a sentir a necessidade de trocar produtos entre si, de forma a obter aqueles que lhes faltavam. Há vários tipos de comércio. Assim, quando precisamos de adquirir algum bem, temos várias alternativas à nossa disposição: - O comércio tradicional é constituído, normalmente, por pequenos estabelecimentos independentes onde o atendimento é personalizado; O comércio integrado é constituído por uma cadeia de lojas, podendo optar por uma de várias modalidades de estabelecimentos comerciais, tais como: • Sucursais ou filiais; • Franchising; • Grandes superfícies generalistas; • Grandes superfícies especializadas.
  • 5.
    O que éa legistica: A logística é a área da gestão responsável por prover recursos, equipamentos e informações para a execução de todas as atividade de uma empresa. A logística está intimamente ligada às ciências humanas, tais como a administração, a economia, a contabilidade, a estatística e o marketing, envolvendo diversos recursos da engenharia, tecnologia, do transporte e dos recursos humanos. Fundamentalmente a logística possui uma visão organizacional estilística onde esta administra os recursos materiais, financeiros e pessoais, onde exista movimento na empresa, gerenciando desde a compra e entrada de materiais, o planeamento de produção, o armazenamento, o transporte e a distribuição dos produtos, monitor- ando as operações e gerenciando informações. Pela definição do Council of Supply Chain Management Professionals, "Logística é a parte do Gerenciamento da Cadeia de Abastecimento que planeia implementa e controla o fluxo e armazenamento eficiente e económico de matérias-primas, materiais semi-acabados e produtos acabados, bem como as informações a eles relativas, desde o ponto de origem até o ponto de consumo, com o propósito de atender às exigências dos clientes"
  • 8.