Faculdade de Tecnologia de São Paulo 
FATEC-SP 
Manual de Programação 
Torno CNC Mach 3 
Coordenadoria de Mecânica de Precisão 
Disciplina de CNC 
Comando Numérico Computadorizado
FATEC SP - Manual de Programação CNC MACH 3 - Mecânica de Precisão 
Sumário 
1.1. Introdução.........................................................................................................................5 
1.2. Equipamento CNC............................................................................................................5 
1.3. Componentes....................................................................................................................5 
1.4. Programa CNC.................................................................................................................5 
1.5. Sistema de Coordenadas.................................................................................................5 
a. Coordenadas Absolutas......................................................................................................5 
b. Coordenadas Incrementais..................................................................................................6 
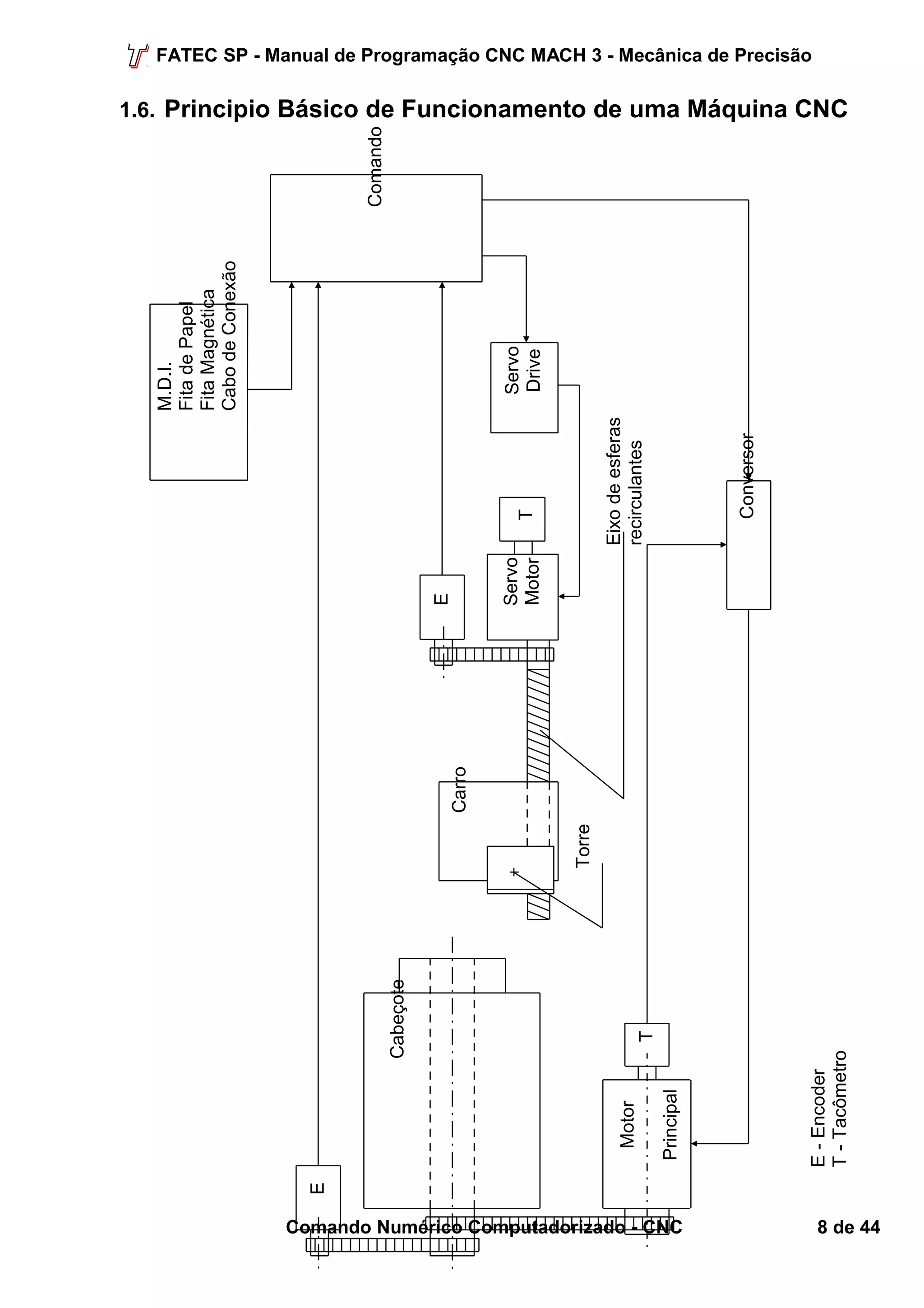
1.6. Principio Básico de Funcionamento de uma Máquina CNC............................................8 
1.7. Linguagem do Comando CNC.........................................................................................9 
1.8. Fita perfurada....................................................................................................................9 
1.9. Tipos de Função.............................................................................................................10 
1.10. Funções Preparatórias.................................................................................................10 
1.11. Funções Complementares ou Auxiliares (Miscelâneas)..............................................10 
1.12. Características das Funções........................................................................................10 
a. Modais...............................................................................................................................10 
b. Não Modais........................................................................................................................10 
1.13. Parâmetros...................................................................................................................10 
1.14. Parâmetros de Posicionamento...................................................................................10 
1.15. Parâmetros Gerais........................................................................................................10 
1.16. Conceito de programação............................................................................................10 
1.17. Declaração requerida...................................................................................................10 
1.18. Declaração restringida..................................................................................................10 
1.19. Declaração modal.........................................................................................................11 
1.20. Declaração omitida.......................................................................................................11 
1.21. Comentários na programação......................................................................................11 
1.22. Designação e Formato dos Parâmetros de Funções...................................................12 
1.23. Designação e Aplicação dos Parâmetros....................................................................13 
1.24. Parâmetro N..................................................................................................................13 
1.25. Parâmetros de posicionamento....................................................................................13 
a. Parâmetro X.......................................................................................................................13 
b. Parâmetro Z.......................................................................................................................13 
c. Parâmetro I........................................................................................................................14 
d. Parâmetro K.......................................................................................................................14 
e. Parâmetro R.......................................................................................................................14 
1.26. Funções preparatórias “G”............................................................................................15 
Função G00..........................................................................................................................15 
Função G01..........................................................................................................................15 
Função G02..........................................................................................................................15 
Função G03..........................................................................................................................15 
Função G04..........................................................................................................................17 
Função G20..........................................................................................................................17 
Função G21..........................................................................................................................17 
Função G30..........................................................................................................................17 
Função G31..........................................................................................................................18 
Função G32..........................................................................................................................18 
Função G33..........................................................................................................................18 
Função G37..........................................................................................................................19 
Exemplos..............................................................................................................................20 
Esquema para programação de roscamento a esquerda e a direita...................................22 
Função G40..........................................................................................................................23 
Função G41..........................................................................................................................23 
Comando Numérico Computadorizado - CNC 2 de 44
FATEC SP - Manual de Programação CNC MACH 3 - Mecânica de Precisão 
Função G42..........................................................................................................................24 
Compensação da ponta da ferramenta - Torre Dianteira (lado de corte)..........................25 
Código de posição da ponta da ferramenta - Torno ECN 40II.............................................25 
Função G46..........................................................................................................................26 
Função G47..........................................................................................................................26 
Função G53..........................................................................................................................26 
Função G54..........................................................................................................................26 
Função G55..........................................................................................................................26 
Função G60..........................................................................................................................27 
Função G61..........................................................................................................................27 
Função G70..........................................................................................................................28 
Função G71..........................................................................................................................28 
Função G73..........................................................................................................................28 
Função G74..........................................................................................................................29 
Função G75..........................................................................................................................32 
Função G90..........................................................................................................................34 
Função G91..........................................................................................................................34 
Função G92..........................................................................................................................34 
Função G94..........................................................................................................................35 
Função G95..........................................................................................................................35 
Função G96..........................................................................................................................35 
Função G97..........................................................................................................................36 
Função G99..........................................................................................................................36 
1.27. Funções Auxiliares ou Complementares (Miscelâneas)..............................................37 
Função M00..........................................................................................................................37 
Função M01..........................................................................................................................37 
Função M02..........................................................................................................................37 
Função M03..........................................................................................................................37 
Função M04..........................................................................................................................37 
Função M05..........................................................................................................................38 
Função M06..........................................................................................................................38 
Função M08..........................................................................................................................38 
Função M09..........................................................................................................................38 
Função M10..........................................................................................................................38 
Função M11..........................................................................................................................38 
Função M12..........................................................................................................................38 
Função M20..........................................................................................................................39 
Função M21..........................................................................................................................39 
Função M24..........................................................................................................................39 
Função M25..........................................................................................................................39 
Função M26..........................................................................................................................39 
Função M27..........................................................................................................................39 
Função M30..........................................................................................................................39 
1.28. Parâmetros Adicionais..................................................................................................41 
1.29. Parâmetro T..................................................................................................................41 
1.30. Parâmetro Barra “/”.......................................................................................................41 
1.31. Esquema de Zeramento...............................................................................................43 
1.32. Cálculo de G92.............................................................................................................43 
1.33. Cálculo do Deslocamento Negativo.............................................................................43 
1.34. Cálculo do Deslocamento do Zero Peça......................................................................43 
1.35. Cálculo do Ponto de Troca (Por Ferramenta)..............................................................43 
1.36. Quadro de Seleção do Grau de Acabamento..............................................................44 
Comando Numérico Computadorizado - CNC 3 de 44
FATEC SP - Manual de Programação CNC MACH 3 - Mecânica de Precisão 
Comando Numérico Computadorizado - CNC 4 de 44
FATEC SP - Manual de Programação CNC MACH 3 - Mecânica de Precisão 
1.1. Introdução 
1.2. Equipamento CNC 
Equipamento eletrônico que recebe informações através de uma entrada de dados própria 
compila e transmite essas informações ao comando e a máquina-ferramenta e, sem a 
interferência do operador, realiza as operações em uma seqüência pré-programada. 
1.3. Componentes 
· Unidade de assimilação de informações; 
· Unidade calculadora; 
· Máquina-Ferramenta. 
1.4. Programa CNC 
Programa é uma seqüência lógica de informações para usinagem de uma peça, escrita 
através de códigos que o comando da máquina interpreta e, envia os dados necessários para 
que a máquina execute as operações programadas. 
1.5. Sistema de Coordenadas 
Toda geometria da peça é definida em um sistema de coordenadas cartesianas, definido 
no plano formado pelo cruzamento de uma linha paralela ao movimento transversal (eixo “X”) e 
outra paralela ao movimento longitudinal (eixo “Z”). 
O movimento da ferramenta é descrito neste plano “XZ”, em relação a uma origem 
definida (X0,Z0). Nos tornos CN o eixo “X” é sempre a medida do diâmetro. 
A origem (X0,Z0) pode ser estabelecida de duas maneiras diferentes. 
a. Coordenadas Absolutas 
Neste sistema a origem do sistema de coordenadas pode ser definida em qualquer ponto 
da área útil da máquina, de modo a permitir ao programador, liberdade para definição do 
melhor local para estabelecer a origem do sistema de coordenadas, de acordo com critérios 
próprios ou de programação definidos de acordo com a aplicação da peça, processo de 
fabricação ou da matéria prima utilizada. 
Uma vez definido o ponto que será utilizado como “Zero do Sistema” ele passa a ser 
único para todas as coordenadas da peça. Este método é denominado “Zeramento Flutuante”. 
O eixo “X”, para facilitar a programação, sempre é definido na linha de centro de giro do 
eixo árvore. O eixo “Z” pode ser colocado em qualquer posição da peça, preferencialmente na 
face anterior ou posterior, sendo que este é sempre perpendicular à linha de centro de giro do 
eixo árvore, ou seja, ao eixo “X”. 
Comando Numérico Computadorizado - CNC 5 de 44
FATEC SP - Manual de Programação CNC MACH 3 - Mecânica de Precisão 
X (+) 
Z (+) 
Origem (X0, Z0) 
X (+) 
Z (+) 
Origem (X0, Z0) 
Nota: Os valores digitados para os parâmetros de posição “X” e “Z” devem obedecer aos sinais 
indicados para cada quadrante, como definido pela figura abaixo. 
X (+) 
2o Quadrante 1o Quadrante 
Z (-) Z (+) 
3o Quadrante 4o Quadrante 
b. Coordenadas Incrementais 
X (-) 
A origem do sistema de coordenadas é estabelecida a partir da posição atual da 
ferramenta, sendo esta considerada o ponto zero para deslocamento nos dois eixos. 
Após qualquer deslocamento haverá uma nova origem, ou seja, para qualquer ponto ao 
qual se desloque à ferramenta, este será a origem para o próximo deslocamento. 
Todos os valores de deslocamento serão indicados como sendo à distância entre o ponto 
atual e a posição que se deseja alcançar. 
As coordenadas a serem programadas são as distâncias entre estes dois pontos, 
medidas estas, projetadas nos eixos “X” e “Z”. 
Comando Numérico Computadorizado - CNC 6 de 44
FATEC SP - Manual de Programação CNC MACH 3 - Mecânica de Precisão 
X (+) 
X (-) 
Origem (X0, Z0) 
Z (-) 
Z (+) 
A 
B 
C 
3o Quadrante 
Nota-se que o ponto “A” é a origem do deslocamento para o ponto “B” e este, uma vez 
alcançado, será a origem para o deslocamento seguinte e assim sucessivamente. 
Exemplo: Sistemas de Coordenadas 
Movimento Coordenadas 
Absolutas Incrementais 
de para X Z X Z 
A B 30 30 30 0 
B C 50 20 20 -10 
C D 80 20 30 0 
D E 80 0 0 -20 
A 
Comando Numérico Computadorizado - CNC 7 de 44 
Origem do sistema 
de coordenadas 
absolutas 
B 
D 
C 
E 
Æ 30 
Æ 80 
20 10 
10 x 45º
M.D.I. 
Fita de Papel 
Fita Magnética 
Cabo de Conexão 
Comando 
Servo 
Drive 
Conversor 
E 
Servo 
Motor 
T 
Motor 
Principal 
Cabeçote 
E - Encoder 
T - Tacômetro 
Carro 
T 
Eixo de esferas 
recirculantes 
Torre 
E 
FATEC SP - Manual de Programação CNC MACH 3 - Mecânica de Precisão 
1.6. Principio Básico de Funcionamento de uma Máquina CNC 
Comando Numérico Computadorizado - CNC 8 de 44
FATEC SP - Manual de Programação CNC MACH 3 - Mecânica de Precisão 
1.7. Linguagem do Comando CNC 
O programa CNC é constituído de blocos de informações e estes terminam sempre com 
um código de “EOB” (End Of Block - Fim De Bloco) representado aqui pelo sinal “#”. 
Cada bloco de programa é composto de um comando principal, seguido de seus 
respectivos parâmetros, pode conter até 64 caracteres incluindo o próprio “EOB”. O programa 
executa as instruções programadas independentemente da seqüência na qual os parâmetros 
aparecem no bloco. O comando CNC pode ser programado por digitação direta ou através de 
periféricos, tais como leitora de fitas perfuradas, microcomputadores, etc. 
1.8. Fita perfurada 
A fita perfurada é normalizada pela EIA e também pela ISO, tem uma polegada (25,4 mm) 
de largura, com capacidade para oito canais de informação (oito furos de diâmetro de 1,8 mm) 
e um canal especial para arraste na leitora (diâmetro de 1,2 mm), que não contém informação. 
Cada canal é definido no sentido do comprimento da fita e a linha de instrução no sentido 
perpendicular ao canal, além da furação de arraste localizada entre os canais 3 e 4, a 
descentralização é proposital para se evitar a montagem incorreta da fita. 
/+-ZYXWVUTSRQPONMLKJIHGFEDCBA9876543210,E 
OB 
% 
EIA 
87654 321 
/+-ZYXWVUTSRQPONMLKJIHGFEDCBA9876543210,EOB 
EOB 
% 
ISO - ASCII 
87654 321 
Comando Numérico Computadorizado - CNC 9 de 44
FATEC SP - Manual de Programação CNC MACH 3 - Mecânica de Precisão 
1.9. Tipos de Função 
1.10. Funções Preparatórias 
Definem o que a máquina deve fazer, preparando-a para executar um tipo de operação, 
tais como desbaste, roscamento, etc. 
1.11. Funções Complementares ou Auxiliares (Miscelâneas) 
Abrange os recursos da máquina não cobertos pelas funções preparatórias, tais como 
ligar e desligar o fluído de corte, abrir e fechar a placa, encerrar o programa, etc. 
1.12. Características das Funções 
a. Modais 
Modais são funções que uma vez programadas permanecem na memória do comando 
servindo para todos os blocos posteriores, até ser cancelada por outra função modal. 
b. Não Modais 
Não modais são as funções que todas as vezes que requeridas, devem ser programadas, 
ou seja, valem apenas para o bloco que as contém. 
1.13. Parâmetros 
1.14. Parâmetros de Posicionamento 
Indicam os pontos para deslocamento da ferramenta, sendo sua posição definida em 
relação ao zero do sistema, para coordenadas absolutas, ou em relação a sua posição atual, 
para coordenadas relativas. 
1.15. Parâmetros Gerais 
Abrange os recursos da máquina, não cobertos pelos parâmetros anteriores, tais como 
seleção de ferramentas, rotação do eixo árvore, etc. 
1.16. Conceito de programação 
1.17. Declaração requerida 
Funções particulares devem ser declaradas toda vez que são requeridas para operar. Por 
exemplo, o parâmetro “X” deve ser programado sempre que houver um movimento no eixo 
transversal (diâmetro “Ø”). 
1.18. Declaração restringida 
Algumas operações não podem ser executadas simultaneamente com outras, exemplos: 
· O giro da torre e o movimento dos carros não podem estar em um mesmo bloco. Dois 
blocos serão necessários, um para o movimento dos carros e outro para o giro da torre. 
· Ciclos fixos não podem ser usados junto com a compensação do raio da ferramenta. 
Comando Numérico Computadorizado - CNC 10 de 44
FATEC SP - Manual de Programação CNC MACH 3 - Mecânica de Precisão 
1.19. Declaração modal 
O valor ou efeito da função, ou parâmetro, permanece nos blocos subseqüentes, a menos 
que modificada por outro parâmetro ou o mesmo. 
Exemplo: O parâmetro “D” especifica o valor do tempo de permanência. Em todo bloco 
onde é utilizada a função G04 vai acontecer uma permanência igual ao último 
valor programado através do parâmetro “D”, se não for programado outro valor. 
1.20. Declaração omitida 
É o valor que não aparece junto à letra que define o parâmetro. Exemplo: Parâmetro “L” e 
parâmetro “P”, o primeiro indica quantas vezes um subprograma é repetido, e o segundo qual 
subprograma será utilizado. 
Programando-se “P3L2”, isto indica que o subprograma “P3” vai ser executado duas 
vezes (“L2”). Programando-se simplesmente “P3”, e omitindo-se “L”, indica que o programa vai 
ser executado apenas uma vez (não é necessário programar “L1”), independente de outros 
valores de “L” programados anteriormente. 
No caso de algumas funções e parâmetros, quando não é programado um valor junto com 
a letra que define esta função ou parâmetro, o comando assume que seu valor é zero. 
Exemplo: “GXZ” será interpretado pelo comando como “G00X0.Z0.” 
1.21. Comentários na programação 
No início de um comentário deve-se colocar o caractere ponto e vírgula “;”. Os 
comentários são usuais para documentação e controle do programa, além de fornecer 
mensagens para o operador. 
Os comentários podem conter qualquer caractere, exceto espaço e algumas funções 
complementares de parada ou fim de programa (M00, M01, M02, M05, M30). Os comentários 
são ignorados pelo comando quando da execução do programa, mas são úteis para manter o 
operador informado, no início e em blocos com paradas do ciclo de usinagem. 
Um comentário pode abranger um bloco inteiro, ou seja, não é necessário haver uma 
função ou parâmetro no bloco, este pode conter apenas o comentário. 
Nota: Os parâmetros de posicionamento devem estar contidos no conjunto dos números reais, 
definidos pelo limite programado no conjunto (formato, página 12). Se isto não for 
observado, será mostrado na tela um código de erro “OUT OF RANGE”, fora de limite. 
Utiliza-se o ponto decimal “.”, como separador de decimais. Os valores negativos devem 
ser precedidos de sinal (-), os valores positivos não precisam de sinal. 
Exemplos: 
N50T0202;FERRAMENTA_DE_ACABAMENTO_EXTERNO# 
N180M00;VIRAR_A_PEÇA_NA PLACA# 
N250M02;FIM.DE.PROGRAMA# 
Comando Numérico Computadorizado - CNC 11 de 44
FATEC SP - Manual de Programação CNC MACH 3 - Mecânica de Precisão 
1.22. Designação e Formato dos Parâmetros de Funções 
Parâ-metro 
Formato mm pol. Unidade Descrição 
A 3.3 3.3 graus Abertura angular entre entradas de rosca. 
B 3.3 3.3 graus Ângulo de alimentação composto para roscamento. 
D 
2.2 2.2 segundos Tempo de permanência “DWELL”. 
3.4 2.5 mm 
pol. Profundidade do 1º passe no ciclo de roscamento. 
E 3.4 2.5 mm 
pol. Distância de aproximação no ciclo de roscamento. 
F 3.3 2.4 mm/rotação 
pol./rotação Velocidade de avanço. 
H 4 4 não tem Alteração de seqüência (desvio) na execução do programa. 
I 
3.4 2.5 mm 
pol. Posição de centro do arco (eixo “X”). 
3.4 2.5 mm 
pol. Incremento por passada no ciclo de desbaste. 
3.4 2.5 mm 
pol. Deslocamento incremental para rosca cônica. 
K 
3.4 2.5 mm 
pol. Posição de centro do arco (eixo “Z”). 
3.4 2.5 mm 
pol. Incremento por passa no ciclo de desbaste. 
3.4 2.5 mm 
pol. Passo de hélice da rosca. 
L 
2 2 não tem Número padrão para repetição. 
2 2 não tem Número de área de segurança. 
2 2 não tem Sentido de corte da ferramenta. 
N 4 4 não tem Número seqüencial de bloco. 
P 2 2 não tem Número de programa. 
R 3.4 2.5 mm 
pol. Programação de raio até 180º. 
S 
4 4 RPM Rotação do eixo árvore. 
3.1 3.1 m/min. 
pés/pol. Velocidade de corte constante. 
T 4 4 não tem Número da ferramenta e corretor. 
U 
1 1 não tem Retorno angular da ferramenta no ciclo de desbaste. 
3.4 2.5 mm 
pol. Deslocamento incremental no eixo “X”. 
W 
3.4 2.5 mm 
pol. Deslocamento no eixo “Z” para ciclo de furação. 
3.4 2.5 mm 
pol. Deslocamento incremental no eixo “Z”. 
X 3.4 2.5 mm 
pol. Valor da coordenada para deslocamento no eixo longitudinal. 
Z 3.4 2.5 mm 
pol. Valor da coordenada para deslocamento no eixo transversal. 
Comando Numérico Computadorizado - CNC 12 de 44
FATEC SP - Manual de Programação CNC MACH 3 - Mecânica de Precisão 
1.23. Designação e Aplicação dos Parâmetros 
1.24. Parâmetro N 
Aplicação: Número seqüencial de bloco 
Estabelece uma seqüência lógica de programação. Cada bloco de instrução é identificado 
pelo parâmetro “N”, seguido de até 4 (quatro) dígitos. 
O parâmetro “N” é em geral, ignorado pelo comando CNC, exceto para o parâmetro “H”, e 
serve normalmente para o programador acompanhar a execução do programa. Pode ser 
visualizado na página de “STATUS” no painel de comando da máquina. 
1.25. Parâmetros de posicionamento 
a. Parâmetro X 
Aplicação: Posicionamento no eixo transversal (Ø) 
Formato: X (±) 2.5 (polegadas). 
X (±) 3.4 (milímetros). 
b. Parâmetro Z 
Aplicação: Posicionamento no eixo longitudinal (comprimento) 
Formato: Z (±) 2.5 (polegadas). 
Z (±) 3.4 (milímetros). 
Utilizando estes parâmetros pode-se descrever a dimensão da peça a ser usinada, onde 
os diâmetros estarão definidos pelo eixo “X” e os comprimentos pelo eixo “Z”. 
Exemplo: Deseja-se afastar a ferramenta em 41mm em “X” (diâmetro de 82 mm) e 31mm 
em “Z” (comprimento), então têm-se: 
X (+) 
1o Quadrante 
X (+) , Z (+) 
41 
X = 82..mm 
Z = 31. mm 
Z (-) Z (+) 
X (-) 
31 
Origem X0,Z0 
Nota: Deve-se sempre trabalhar com o ponto decimal como separador de decimais, notação 
americana, para indicar a cota no formato correto. 
Comando Numérico Computadorizado - CNC 13 de 44
FATEC SP - Manual de Programação CNC MACH 3 - Mecânica de Precisão 
c. Parâmetro I 
Aplicação: Coordenada para centro de arco, paralela ao eixo “X” (Ø) 
Formato: I (±) 2.5 (polegadas). 
I (±) 3.4 (milímetros). 
d. Parâmetro K 
Aplicação: Coordenada para centro de arco, paralela ao eixo “Z” (comprimento) 
Formato: K (±) 2.5 (polegadas). 
K (±) 3.4 (milímetros). 
Os parâmetros “I” e “K” definem a posição do centro do arco tomando-se como referência 
a distância do centro do arco até a origem do sistema de coordenadas (X0,Z0). Pode-se 
programar a execução do arco até 180º. Caso o centro do arco ultrapassar a linha de centro da 
peça, isto é, o arco for maior do que 180º, ou tratar-se de programação incremental, deve-se 
aplicar o sinal correspondente para as coordenadas. 
Os parâmetros “I” e “K” são programados junto com as funções preparatórias G02 ou 
G03, onde os parâmetros de posicionamento “X” e “Z” indicam as coordenadas do ponto final 
do arco e os parâmetros “I” e “K” a posição de centro do arco. 
X (+) 
K 
Centro do arco 
1o Quadrante 
I e K 
Positivos 
I // X 
K // Z 
Z (+) 
B 
I 
Origem X0,Z0 
R 
A 
Nota: Os parâmetros “X” e “I” devem ser programados em diâmetro. 
e. Parâmetro R 
Aplicação: Programação do raio até 180º 
Formato: R 2.5 (polegadas). 
R 3.4 (milímetros). 
X (+) 
R10 
Z (+) 
A 
B 
O parâmetro “R” também é programado junto com as funções preparatórias G02 e G03, e 
permite programar a interpolação circular até 180º, discriminando o valor do raio sempre com 
sinal positivo. Neste caso não é necessário a indicação do centro do arco. 
Comando Numérico Computadorizado - CNC 14 de 44
FATEC SP - Manual de Programação CNC MACH 3 - Mecânica de Precisão 
1.26. Funções preparatórias “G” 
Este grupo de funções define o que a máquina deve fazer, preparando-a para executar 
um tipo de operação específica, tais como desbaste, roscamento, ou receber uma determinada 
informação, podendo, ou não, serem seguidas por parâmetros de configuração. 
Estes são os comandos utilizados para efetuar a usinagem das peças, programadas em 
um bloco, com os parâmetros mínimos necessários para aquela operação. 
Função G00 
Aplicação: Posicionamento rápido 
Os eixos movem-se para a coordenada programada (X,Z) com o maior avanço possível. A 
função G00 é modal e cancela as funções G01, G02, G03 e G73. 
Exemplo: N10G00X120.Z80.# 
Função G01 
Aplicação: Interpolação linear 
Com esta função obtêm-se movimentos retilíneos com qualquer ângulo (interpolação 
linear) e com avanço (parâmetro “F”) pré-determinado. A função G01 é modal e cancela as 
funções G00, G02, G03 e G73. 
Exemplo: N20G01X120.Z35.F0.3# 
Função G02 
Aplicação: Interpolação circular 
Função G03 
Aplicação: Interpolação circular 
Tanto G02 como G03 executam operações de usinagem de arcos pré-definidos. O 
sentido da execução da usinagem determina se o arco é horário ou anti-horário, côncavo ou 
convexo, de acordo com o plano formado pelos eixos nas coordenadas “X” e “Z”. 
A 
B 
A 
B 
Torre traseira 
Sentido 
H G02  de A 
para B 
AH G03  de B para A 
Z (+) 
Torre dianteira 
X (+) 
Sentido 
AH G02  de A 
para B 
H G03  de B para A 
Comando Numérico Computadorizado - CNC 15 de 44
FATEC SP - Manual de Programação CNC MACH 3 - Mecânica de Precisão 
O ponto de partida do arco é a posição de início do deslocamento da ferramenta e o ponto 
final é definido pelas coordenadas “X” e “Z”. 
O raio pode ser executado indicando-se o seu centro através das funções “I” e “K” ou a 
programação do seu valor, com o parâmetro “R”. 
As funções G02 e G03 não são modais e não cancelam outras funções, isto quer dizer 
que, após a sua conclusão, a última função modal utilizada estará ativa. 
Nota: Antes da execução do bloco contendo a interpolação circular, o comando verifica se o 
arco pode ser geometricamente executado, em caso negativo, o comando interrompe a 
execução do programa e mostra na tela a mensagem “IMPROPER G02/3 ARC” (arco 
G02 ou G03 impróprio). 
25 15 
Ø 50 
80 
R10 
1,5 x 45º 
R3 
Exemplo: 
N20G00X21.Z80.# 
N25G01X24.Z78.5F0.25# 
N30G01X24.Z50.F0.25# 
N35G02X44.Z40.R10.F0.25# 
ou 
Ø 24 
N35G02X44.Z40.I44.K50.F0.25# 
N40G01X50.Z25.F0.25# 
N45G01X74.Z25.F0.25# 
N50G03X80.Z22.R3.F0.25# 
ou 
N50G03X80.Z22.I74.K22.F0.25# 
Ø 80 
Comando Numérico Computadorizado - CNC 16 de 44
FATEC SP - Manual de Programação CNC MACH 3 - Mecânica de Precisão 
Função G04 
Aplicação: Tempo de permanência 
Permite programar um tempo pré-determinado de parada entre a execução de blocos de 
programa, causando com isto a parada no deslocamento da ferramenta. Este comando tem 
como parâmetro o “D”, através do qual indica-se o tempo de parada em segundos. Caso seja 
necessário programar outras paradas, com o mesmo valor de tempo, basta programar a função 
G04 sem nenhum parâmetro. 
Durante o tempo de parada, na página de “STATUS”, o comando mostra o tempo 
decrescente. 
Exemplo: 
N35G04D2# 
Função G20 
Aplicação: Programação em diâmetro 
Esta função define os valores dimensionais associados ao eixo “X”, em diâmetro (Ø). 
Controla também os parâmetros “I” e “U”. 
A função é modal e cancela qualquer função G21 programada anteriormente. Está ativada 
ao ligar a máquina (default) e deve ser programada em bloco único (não têm parâmetros 
associados a ela), antes das operações em diâmetro (Ø). A página de “STATUS” mostra a 
opção selecionada em destaque. 
Função G21 
Aplicação: Programação em raio 
Esta função define os valores dimensionais associados ao eixo “X”, em raio. Controla 
também os parâmetros “I” e “U”. 
A função é modal e cancela qualquer função G20 programada anteriormente e deve ser 
programada em bloco único (não têm parâmetros associados a ela), antes das operações em 
raio. A página “STATUS” mostra a opção selecionada em destaque. 
Função G30 
Aplicação: Cancela imagem espelho (Mirror) 
Esta função cancela a imagem espelho programada para os eixos “X” ou “Z”. A função é 
modal e está ativada ao ligar à máquina (default) e deve ser programada em bloco único (não 
têm parâmetros associados a ela). 
Cancela qualquer função G31 e/ou G32 anteriormente programada. A página “STATUS” 
mostra a opção selecionada em destaque. 
Comando Numérico Computadorizado - CNC 17 de 44
FATEC SP - Manual de Programação CNC MACH 3 - Mecânica de Precisão 
Função G31 
Aplicação: Ativa imagem espelho (Mirror) no eixo “X” 
Os valores programados no eixo X serão executados normalmente na sua seqüência na 
primeira leitura do programa, em seguida, o comando executa uma segunda leitura onde os 
valores desse eixo serão multiplicados por (-1). 
Quando a função está ativada, a página “STAUS” mostra na tela a opção “M” (Mirror - 
Espelho) ao lado do indicador da coordenada do eixo “X”. 
A função é modal, cancela a função G30 e deve ser programada em bloco único (não têm 
parâmetros associados a ela). 
Função G32 
Aplicação: Ativa imagem espelho (Mirror) no eixo “Z” 
Esta função é idêntica à função G31, apenas é usada para o eixo “Z”, também deve ser 
programada em bloco único (não têm parâmetros associados a ela). 
Nota: A imagem espelho pode ser ativada nos eixos “X” e “Z” simultaneamente. 
Função G33 
Aplicação: Roscamento 
A função G33 executa roscamentos nos eixos “X”, “Z” ou em ambos simultaneamente, 
sendo a profundidade, programada explicitamente em cada bloco de programa 
separadamente. Permite programar a execução de roscas externas, internas, paralelas, 
cônicas, simples ou de múltiplas entradas, obtidas de acordo com os parâmetros selecionados 
junto com o próprio comando. 
Para programar esta função, utilizam-se os seguintes parâmetros (os parâmetros entre 
parênteses são opcionais). 
Formato da função: 
G33 (X) (Z) (K) (A) (I) 
Onde: 
X - Diâmetro final da rosca, usada para os roscamentos de face ou nos roscamentos 
cônicos quando não se programa o parâmetro I, (Ø) (absoluto); 
Z - Posição final do comprimento da rosca (absoluto); 
K - Passo da rosca em milímetros (incremental); 
A - Abertura angular entre entradas da rosca (absoluto); 
I - Conicidade incremental em X para rosca cônica, ou passo para rosca na face, (Ø) 
(incremental). 
Comando Numérico Computadorizado - CNC 18 de 44
FATEC SP - Manual de Programação CNC MACH 3 - Mecânica de Precisão 
X (+) K 
Z (+) 
I 
X (+) 
Z (+) 
X (+) K 
Z (+) 
I 
Função G37 
Aplicação: Ciclo de roscamento 
Executa roscamentos nos eixos “X”, “Z” ou em ambos simultaneamente. Permite 
programar a execução de roscas externas, internas, paralelas, cônicas, de uma ou mais 
entradas, com apenas um bloco de informação para cada entrada da rosca, de acordo com as 
opções selecionadas no próprio comando. O comando calcula a profundidade de corte de cada 
passada, mantendo constante o volume de cavaco, baseando-se no volume de cavaco retirado 
na primeira passada. 
Para a programação desta função utiliza-se os seguintes parâmetros (os parâmetros entre 
parênteses são opcionais). 
Formato da função: 
G37 X Z K D E (I) (A) (B) (W) (U) (L) 
Onde: 
X - Diâmetro final do rosca (Ø) (absoluto); 
Z - Posição final do comprimento do rosca (absoluto); 
K - Passo de hélice da rosca (incremental); 
D H 
= onde H 
D - Profundidade da primeira passada determinado pela fórmula n º 
passes 
é altura do filete no diâmetro. H é obtido pela fórmula H = 2 * h , onde h é a altura do 
filete da rosca medido no raio e é expresso pela fórmula h =0,6945*P , (para rosca 
métrica), sendo P o passo da rosca em mm; 
E - Distância de aproximação para início do roscamento onde E = Ø posicionado - Ø 
externo (incremental); 
Comando Numérico Computadorizado - CNC 19 de 44
FATEC SP - Manual de Programação CNC MACH 3 - Mecânica de Precisão 
I - Conicidade incremental no eixo X para rosca cônica (Ø) (incremental); 
A - Abertura angular entre entradas da rosca (graus); 
B - Ângulo de alimentação para sistema composto (graus); 
W - Parâmetro para ângulo de saída de roscamento (pullot); 
U - Profundidade do último passe de roscamento (diâmetro) (incremental); 
L - Número de repetições do último passe de roscamento (acabamento). 
X (+) K 
50 
80 
3 
M30 x 1,5 
Exemplos 
G33 
Formulário 
ØE = Diâmetro Externo 
P = Passo da Rosca 
H = Altura do filete no Ø 
H = (0,6945 * P) * 2 
Ø I = Diâmetro Interno 
ØI = ØE - H 
Z (+) 
N20G0X35.Z85.# 
N25G0X29.5# 
N30G33Z48.5K1.5# 
N35G0X35.# G37 
N40G0Z85.# 
N45G0X28.95# N20G00X35.Z85.# 
N50G33Z48.5K1.5# N25G37X28.05Z48.5K1.5D0.63E5.# 
N55G0X35. # 
N60G0Z85.# 
N65G0.X28.55# 
N70G33Z48.5K1.5# 
N75G0X35.# 
Comando Numérico Computadorizado - CNC 20 de 44 
W 
E 
1mm 
K 
X (+) 
Z (+) I 
H E 
K 
X (+) 
Z (+) 
D E 
B 
K 
X (+) 
Z (+) 
E 
D 
U
FATEC SP - Manual de Programação CNC MACH 3 - Mecânica de Precisão 
N80G0Z85.# 
N85G0X28.15# 
N90G33Z48.5K1.5# 
N95G0X35.# 
N100G0Z85.# 
N105G0X28.05# 
N110G33Z48.5K1.5# 
N115G0X35.# 
N120G0X85.# 
Rosca 
cônica NPT 11 ½ fios por polegada 
Inclinação 1o47’ (a) 
N50G0X37.Z75.# 
N55G37X28.02Z50.5K2.21I0.137E5.15D0.96# 
Formulário 
ØE = Diâmetro Externo 
P = Passo da Rosca 
H = Altura do filete no Ø 
H = (0,6945 * P) * 2 
Ø I = Diâmetro Interno 
ØI = ØE – H 
I = Conicidade incremental 
I = (tg a * P) * 2 
A0 
N75G0X30.Z112# 
N80G37X22.4Z62.K6.E5.D0.86# 
N85G37X22.4Z62.K6.E5.D0.86A120.# 
N90G37X22.4Z62.K6.E5.D0.86A240.# 
Nota: Durante a execução de qualquer função de roscamento, a rotação do eixo-árvore não 
deve ser superior ao valor determinado pela seguinte relação: 
RPM max. = 4500 
K 
Comando Numérico Computadorizado - CNC 21 de 44 
60 
10 
0 
4 
M25 x 2 
3 entradas 
Formulário 
ØE = Diâmetro Externo 
P = Passo da Rosca 
PH = Passo de Hélice 
A = Abertura angular 
PH = P * nº. de entradas 
A = 360 / nº. de entradas 
H = Altura do filete no Ø 
H = (0,6945 * P) * 2 
Ø I = Diâmetro Interno 
ØI = ØE - H 
5 
50 
70 
3 
Ø Inicial 
Ø33,4 
A120 A240
FATEC SP - Manual de Programação CNC MACH 3 - Mecânica de Precisão 
Esquema para programação de roscamento a esquerda e a direita 
Posição do Inserto Face de corte para cima 
Face de corte para baixo 
Simbologia: (D) Roscamento à Direita 
(E) Roscamento à Esquerda 
Comando Numérico Computadorizado - CNC 22 de 44 
Sentido 
Horário 
D E 
D E 
Sentido 
Anti-horário 
E D 
E D 
Sentido 
Horário 
D 
E 
Sentido 
Anti-horário 
E 
D 
Sentido 
Horário 
D 
E 
Sentido 
Anti-horário 
E 
D
FATEC SP - Manual de Programação CNC MACH 3 - Mecânica de Precisão 
Função G40 
Aplicação: Cancela compensação do raio da ponta da ferramenta 
A função G40 deve ser programada em bloco único (não têm parâmetros associados a 
ela), para cancelar funções previamente solicitadas como G41 e G42. A função G40 é modal, 
cancelando as funções G41 e G42 e está ativada ao ligar a máquina (default). 
Ponto comandado 
Z 
Função G41 
Aplicação: Ativa compensação do raio da ponta da ferramenta à esquerda 
A função G41 seleciona o valor da compensação do raio da ponta da ferramenta, estando 
à esquerda da peça a ser usinada, vista na direção do curso de corte da ferramenta. 
A geometria da ponta da ferramenta e a posição de trabalho na qual ela foi montada, são 
definidas pelo código “L”, informado na página “TOOL DATA FILE” (arquivo de dados das 
ferramentas). 
A função G41 é modal e cancela as funções G40 e G42, deve ser programada em bloco 
único (não têm parâmetros associados a ela), seguido imediatamente por um bloco de 
aproximação (sem usinagem da peça), executado com avanço controlado (G01, G02, G03, 
G73, etc.), para que o comando possa realizar a correção do posicionamento da ferramenta, 
sendo a compensação do raio da ponta da ferramenta interpolada dentro deste movimento. 
Comando Numérico Computadorizado - CNC 23 de 44 
X 
R
FATEC SP - Manual de Programação CNC MACH 3 - Mecânica de Precisão 
Função G42 
Aplicação: Ativa compensação do raio da ponta da ferramenta à direita 
Esta função é similar à função G41, exceto na direção de compensação que é à direita, 
vista em relação à direção do curso de corte da ferramenta. 
Como na função G41, a função G42 deve ser programada em um único bloco, com um 
bloco subseqüente de aproximação em vazio, para interpolação e conseqüente compensação 
do raio da ponta da ferramenta. 
A função G42 é modal e cancela as funções G40 e G41. Deve ser programada em bloco 
único (não têm parâmetros associados a ela). 
Nota: Durante a compensação do raio da ponta da ferramenta (funções G41 e G42), não pode 
ser utilizada função que utilize avanço rápido, exemplo G00, G74, G75, etc. 
Exemplo: 
... 
N...G41;ATIVA.COMPENSAÇÃO.DE.RAIO.DA.FERRAMENTA.A.ESQUERDA# 
N...G01X...Z...F...;BLOCO.DE.COMPENSAÇÃO# 
...... 
N...G40;Desativa compensação de raio da ferramenta# 
G41 G42 
G42 
G41 
Comando Numérico Computadorizado - CNC 24 de 44
FATEC SP - Manual de Programação CNC MACH 3 - Mecânica de Precisão 
Compensação da ponta da ferramenta - Torre Dianteira (lado de corte). 
Código de posição da ponta da ferramenta - Torno ECN 40II 
Ferramenta 
Interna 
a Direita 
02 
21 
20 
12 
11 
Nota: O código da posição do lado de corte, assim como o valor do raio do inserto, deve ser 
digitado no campo correspondente na página “TOOL DATA FILE”. 
Comando Numérico Computadorizado - CNC 25 de 44 
Ferramenta 
Interna 
a Esquerda 
22 
Ferramenta 
Externa 
a Direita 
00 
Ferramenta 
Externa 
a Esquerda 
12 
01 
Torre 
Z 
X
FATEC SP - Manual de Programação CNC MACH 3 - Mecânica de Precisão 
Função G46 
Aplicação: Inibe a Velocidade de Corte Constante (VCC) 
A função G46 é utilizada para inibir temporariamente as variações na velocidade do eixo 
árvore, quando a função G96 (VCC) for programada (estiver ativa). 
A função G46 é modal e cancela a função G47. Deve ser programada em bloco único 
(não têm parâmetros associados a ela). 
Função G47 
Aplicação: Libera a velocidade de corte constante 
Programada depois da função G46, esta função (G47) restabelece o modo de velocidade 
de corte constante (VCC), permitindo que o eixo árvore possa variar a sua rotação em função 
do diâmetro que está sendo usinado naquele momento. 
A função G47 é modal e cancela a função G46. Deve ser programada em bloco único 
(não têm parâmetros associados a ela). 
Função G53 
Aplicação: Cancela todos “OFFSETS” de placa 
Esta função cancela a transferência do zero-peça determinadas pelas funções G54 e 
G55, contidas na página “TOOL DATA FILE”. 
A função G53 é modal e encontra-se ativada ao ligar à máquina (default). Deve ser 
programada em bloco único (não têm parâmetros associados a ela). 
Função G54 
Aplicação: Ativa o primeiro “OFFSET” de placa (eixo “Z”) 
A função G54, assim como a função G55, é uma das funções para zeramento da peça, 
onde pode-se transferir o zero-peça para uma distância pré-determinada. 
Estas funções estão contidas na página de “TOOL DATA FILE”, com o título de “CHUCK 
OFFSETS” e os valores contidos referem-se somente ao eixo “Z”. 
A função G54 é modal e encontra-se ativada ao ligar à máquina (default). Deve ser 
programada em bloco único (não têm parâmetros associados a ela). 
Função G55 
Aplicação: Ativa o segundo “OFFSET” de placa (eixo “Z”) 
Esta função é idêntica à função G54. Utilizada quando são necessários dois valores 
diferentes de posicionamento, por exemplo, quando precisa-se virar a peça para usinagem do 
lado oposto, e a peça não permite a fixação no mesmo diâmetro, para isso, a posição de G55 
terá um diâmetro e encosto diferentes de G54. 
Comando Numérico Computadorizado - CNC 26 de 44
FATEC SP - Manual de Programação CNC MACH 3 - Mecânica de Precisão 
Função G60 
Aplicação: Cancela área de segurança 
A função G60 cancela as áreas denominadas “FAULT” (Falha) ou “SAFE” (Seguras), 
designada pelo parâmetro “L” no mesmo bloco (refere-se à função G61, descrita abaixo). 
Caso o parâmetro “L” não seja programado no mesmo bloco da função G60, todas as 
áreas “FAULT” e “SAFE” serão canceladas. Ao ligar o comando, todas as áreas estarão 
canceladas e, na tela, aparece a mensagem “AREAS PROGRAMED 0” (default). 
Função G61 
Aplicação: Ativa área de segurança 
A função G61 é utilizada para identificar áreas “FAULT” ou “SAFE”. 
Este comando suporta quatro áreas “FAULT”, designadas pelos parâmetros L1, L2, L3 e 
L4 e quatro áreas “SAFE” indicadas por L5, L6, L7 e L8. 
“FAULT AREAS”, quando a ferramenta atinge uma das áreas “FAULT” programadas. 
Proíbe a entrada de qualquer ferramenta dentro desta área para, por exemplo, proteger a placa 
ou o contra ponto, contra eventuais colisões de ferramentas. 
Uma vez identificada, a “FAULT-AREA” é ativada, não permitindo a entrada nesta área e 
esta deverá ser confirmada a cada troca de ferramenta. 
Entrando-se em automático (AUTO) “FAULT-AREA” ocorrerá uma falha e na tela será 
mostrada uma mensagem de “FAULT-AREA”. 
“SAFE AREAS”, quando a ferramenta atinge uma área “SAFE” programada, sendo então 
gerada uma mensagem indicando o número da área. Na tela aparece a mensagem “IN SAFE 
AREA” e, ao ultrapassar a área designada como “SAFE”, mostrará a mensagem “WARNING 
LAST”. 
Formato da função: 
G61 L X Z I K 
Onde: 
L - Número da área, que varia de 1 a 8; 
X - Diâmetro interno (absoluto); 
Z - Comprimento final (encosto) (absoluto); 
I - Diâmetro externo (absoluto); 
K - Comprimento. 
Comando Numérico Computadorizado - CNC 27 de 44
FATEC SP - Manual de Programação CNC MACH 3 - Mecânica de Precisão 
X 
I 
Z K 
Função G70 
Aplicação: Ativa programação em polegadas 
Esta função prepara o comando para registrar todas as entradas de dados em polegadas. 
A função G70 é modal, cancela a função G71 e deve ser programada em bloco único (não 
têm parâmetros associados a ela). 
Função G71 
Aplicação: Ativa programação em milímetros 
Esta função prepara o comando para registrar todas as entradas de dados em milímetros. 
A função G71 é modal, cancela a função G70. Deve ser programada em bloco único (não 
têm parâmetros associados a ela). Esta função está ativa ao ligar à máquina (default). 
Função G73 
Aplicação: Interpolação linear ponto-a-ponto 
Esta função é semelhante à função G01 (interpolação linear), e utilizada da mesma forma. 
Quando programada prepara a máquina para trabalhar do mesmo modo que a interpolação 
ponto-a-ponto, deixando um perfil não arredondado. 
A função G73 é modal e cancela as funções G00, G01, G02 e G03. 
Função G01 Função G73 
A função G73 obriga 
o eixo a atingir a 
posição programada 
antes da mudança 
de direção. 
Nota: No caso de G01 o tamanho do canto arredondado é diretamente proporcional ao valor da 
velocidade de avanço programada. 
Comando Numérico Computadorizado - CNC 28 de 44
FATEC SP - Manual de Programação CNC MACH 3 - Mecânica de Precisão 
Função G74 
Aplicação: Ciclo de torneamento ou furação 
Este ciclo é utilizado para realizar desbastes paralelos ao eixo “Z”, o qual torneia a peça 
em passadas sucessivas até o diâmetro final programado. E utilizado também, para ciclos de 
furação com descarga de cavacos. 
Para programação desta função utilizam-se os seguintes parâmetros (os parâmetros entre 
parênteses são opcionais). 
G74 (X) Z (W) (I) (U1) 
Onde 
X - Diâmetro final (absoluto); 
Z - Comprimento final (absoluto); 
W - Distância para quebra-cavaco (incremental) 
I - Incremento por passada no Ø (incremental) 
U1 - Recuo angular da ferramenta (incremental) 
Caso o parâmetro “W” (utilizado na furação) não seja programado, a ferramenta avança 
no eixo “Z” até a posição final programada, com movimento contínuo, sem interrupção. 
Programando-se o parâmetro “U1” (utilizado no desbaste) a ferramenta retorna em “X” no 
sentido contrário à penetração e com valor igual a “I”, até a posição de partida no eixo “Z”. 
Caso contrário à ferramenta retorna no mesmo diâmetro que efetuou a usinagem. 
Terminado o desbaste, ou seja, quando a ferramenta atingir o diâmetro final programado, 
esta retorna ao ponto de partida no eixo “Z”. Programando-se o parâmetro “U1” o diâmetro de 
retorno será o da passada executada, acrescido ou decrescido do valor do parâmetro “I” 
(depende da usinagem; interna ou externa). Caso o parâmetro “U1” não seja programado, a 
ferramenta retorna no mesmo diâmetro da passada executada. 
Nota: Nos ciclos de desbaste o valor de “I” será igual em todas as passadas, exceto na última. 
... 
N70G00X84.Z83.# 
N75G74X30.Z28.I6.U1F0.3# 
... 
80 
Comando Numérico Computadorizado - CNC 29 de 44 
Ø90 
28 
Ø30 3 
Desbaste Externo
FATEC SP - Manual de Programação CNC MACH 3 - Mecânica de Precisão 
Comando Numérico Computadorizado - CNC 30 de 44
FATEC SP - Manual de Programação CNC MACH 3 - Mecânica de Precisão 
... 
N50G00X30.Z73.# 
N55G74X50.Z25.I5.U1F.25# 
... 
... 
N35G00X0.Z75.# 
N40G74Z-5.W15.F0.15# 
... 
Comando Numérico Computadorizado - CNC 31 de 44 
70 
Ø25 
28 
2,5 Ø50 
Desbaste Interno 
15 
70 
Ø80 
Furação
FATEC SP - Manual de Programação CNC MACH 3 - Mecânica de Precisão 
Função G75 
Aplicação: Ciclo de faceamento ou abertura de canais (sangramento) 
A função G75 é similar à função G74, embora descreva um ciclo paralelo ao eixo “X”, 
faceando a peça com sucessivas passadas. Também é utilizado para abertura de canais 
(sangramento), com descarga de cavacos. 
G75 (X) (Z) (W) (K) (U1) 
Onde 
X - Diâmetro final (absoluto); 
Z - Comprimento final (absoluto); 
W - Distância para quebra-cavaco (incremental) 
K - Incremento por passada no comprimento (incremental) 
U1 - Recuo angular da ferramenta (incremental) 
Caso o parâmetro “W” não seja programado a ferramenta avança até o diâmetro final, 
com movimento contínuo, sem interrupção. 
Quando programa-se o parâmetro “U1” a ferramenta retorna em “Z” no sentido contrário a 
penetração, acrescido do valor do parâmetro “K”, até a posição inicial “X”. Caso o parâmetro 
“U1” não seja programado, a ferramenta retorna ao diâmetro inicial no mesmo comprimento da 
última passada. 
Nota: Nos ciclos de faceamento ou sangramento, o valor do parâmetro “K” será igual em todas 
as passadas, exceto na última. 
... 
N30G00X95.Z58.# 
N35G75X25.Z30.K2.U1F0.2# 
... 
Ø25 
Comando Numérico Computadorizado - CNC 32 de 44 
Ø90 
30 
2 
60
FATEC SP - Manual de Programação CNC MACH 3 - Mecânica de Precisão 
... 
N80G00X24.Z62.# 
N85Z58.5# 
N90G75X65.Z30.K1.5U1F0.15# 
... 
Comando Numérico Computadorizado - CNC 33 de 44 
Ø90 
30 
60 
1,5 
Ø25 
Ø65
FATEC SP - Manual de Programação CNC MACH 3 - Mecânica de Precisão 
... 
N60G00X75.Z89.# 
N65G75X60.Z25.K14.W5.F0.15# 
... 
Função G90 
Aplicação: Programação em coordenadas absolutas 
Esta função prepara a máquina para trabalhar com coordenadas absolutas, ou seja, 
define que as coordenadas a serem utilizadas terão um único ponto de referência. 
A função G90 é modal, cancela a função G91. Deve ser programada em bloco único (não 
têm parâmetros associados a ela), antes das operações com coordenadas absolutas. Esta 
função está ativa ao ligar a máquina (default). A página de “STATUS” mostra a opção em 
destaque. 
Função G91 
Aplicação: Programação em coordenadas incrementais 
Esta função prepara a máquina para trabalhar com coordenadas incrementais, ou seja, 
define que as coordenadas terão como ponto de referência a posição atual da ferramenta. 
A função G91 é modal, cancela a função G90. Deve ser programada em bloco único (não 
têm parâmetros associados a ela), antes das operações com coordenadas incrementais. A 
página de “STATUS” mostra a opção em destaque. 
Função G92 
Aplicação: Origem do sistema de coordenadas e limite de rotações (RPM) do eixo-árvore 
Estabelece a origem do sistema de coordenadas absolutas. Caso esta função seja 
programada, deve-se determinar um ponto de partida (origem) para as coordenadas. Este 
ponto é estabelecido pelas posições de “X” e “Z”, indicadas na função e memorizadas pelo 
comando, a partir do qual serão calculadas todas as coordenadas. Esta posição de origem 
deve ser indicada no início de cada programa, e pode ser cancelado pela função G99. 
Quando G92 for programada com o parâmetro “S”, estabelece o limite de rotações (RPM) 
para o eixo árvore. 
Comando Numérico Computadorizado - CNC 34 de 44 
8 
Ø70 
25 
Ø60 
14 
89 
115 
3
FATEC SP - Manual de Programação CNC MACH 3 - Mecânica de Precisão 
Exemplos: 
N20G92X375.Z450.;FIXA.O.ZERO.DO.SISTEMA.EM.X375.MM.E.Z450.MM# 
N50G92S2500;FIXA.O.LIMITE.DE.ROTAÇÃO.EM.2500.RPM# 
A função G92 é modal e cancela a função G99. 
Função G94 
Aplicação: Define o avanço em polegadas por minuto ou milímetros por minuto 
Esta função prepara o comando para utilizar todos os avanços em polegadas por minuto 
(caso esteja sendo utilizada a função G70, programação em polegadas) ou milímetros por 
minuto (caso esteja sendo utilizada a função G71, programação em milímetros). 
Deve ser observado o formato para o parâmetro “F”, conforme a função escolhida G70 
(coordenadas em polegadas) ou G71 (coordenadas em milímetros). 
A função G94 é modal, cancela a função G95, deve ser programada em bloco único (não 
têm parâmetros associados a ela). 
Função G95 
Aplicação: Define o avanço em polegadas por rotação ou milímetros por rotação 
Esta função prepara o comando para utilizar todos os avanços em polegadas por rotação 
(caso steja sendo utilizada a função G70, programação em polegadas) ou milímetros por 
rotação (caso esteja sendo utilizada a função G71, programação em milímetros). 
A função G95 é modal e cancela a função G94. Deve ser programada em bloco único 
(não têm parâmetros associados a ela) e está ativa ao ligar a máquina (default). 
Função G96 
Aplicação: Ativa a Velocidade de Corte Constante (VCC) 
A função G96 seleciona o modo de programação em velocidade de corte constante, onde 
o cálculo da RPM é programado através do parâmetro “S”. Esta função prepara o comando 
para trabalhar com a Velocidade de Corte (VC) em pés por minuto (caso esteja sendo utilizada 
a função G70, programação em polegadas) ou metros por minuto (caso esteja sendo utilizada 
a função G71, programação em milímetros). 
Deve ser observado o formato para o parâmetro “S”, conforme a função escolhida G70 
(coordenadas em polegadas) ou G71 (coordenadas em milímetros). 
A função G96 é modal e cancela a função G97. 
Exemplo: 
N45G96S160;DEFINE.A.VELOCIDADE.DE.CORTE.CONSTANTE.EM.160.M/MIN. 
Comando Numérico Computadorizado - CNC 35 de 44
FATEC SP - Manual de Programação CNC MACH 3 - Mecânica de Precisão 
Função G97 
Aplicação: Desativa a Velocidade de Corte Constante (VCC) 
Esta função permite a escolha da rotação para cada usinagem. É utilizada em máquinas 
cujo motor principal seja de corrente contínua (CC), para programar o parâmetro “S” em 
RPM’s, quando faz-se necessário alterar a rotação de trabalho. 
O operador também poderá alterar o valor da rotação diretamente no painel do comando 
da máquina, através do regulador da RPM, variando de 50% a 120% da rotação programada. 
A função G97 é modal, cancela a função G96. Deve ser programada em bloco único (não 
têm parâmetros associados a ela) e está ativa ao ligar a máquina (default). 
Função G99 
Aplicação: Define a programação em função do zero máquina “MACHINE HOME” 
Quando programada esta função cancela a programação da função G92 (origemo do 
sistema de coordenadas), quando se trabalha em coordenadas absolutas e transfere a origem 
para o zero-máquina, conhecido como “MACHINE HOME”. 
A função G99 é modal, cancela a função G92. Deve ser programada em bloco único (não 
têm parâmetros associados a ela) e está ativa ao ligar a máquina (default). 
Comando Numérico Computadorizado - CNC 36 de 44
FATEC SP - Manual de Programação CNC MACH 3 - Mecânica de Precisão 
1.27. Funções Auxiliares ou Complementares (Miscelâneas) 
Abrangem os recursos da máquina não cobertos pelas funções “G”, têm formato similar a 
estas, podendo ser programadas em bloco único (não têm parâmetros associados a ela), 
sendo que existem funções que podem ser programadas junto com funções “G”, porém não 
podem ser programadas duas funções “M” em um mesmo bloco. 
Função M00 
Aplicação: Parada de programa 
Causa parada imediata da execução do programa, desliga o eixo árvore e o fluido de 
corte. Na tela é exibido um aviso de “AWAINTING START CICLE”, aguardando início do ciclo, 
para assim retomar a leitura do programa. 
É utilizado para permitir que o operador vire a peça ou efetue alguma intervenção. Esta 
função é modal e cancela as funções M03, M04 e M08. 
Função M01 
Aplicação: Parada opcional de programa 
Causa a interrupção da execução do programa. Esta função somente será executada se a 
opção “OPTIONAL STOP” estiver ativada na página “MODE SELECTION”. 
Para continuar a execução do programa deve-se acionar o botão “START CICLE” no 
painel da máquina. 
Função M02 
Aplicação: Fim de programa 
Esta função é utilizada para indicar o final do programa que está sendo executado na 
memória da máquina. É modal e cancela as funções M03, M04 e M08, se aplicada quando 
utilizavam-se fitas perfuradas, emendadas em forma de laço, para finalizar o programa sem o 
rebobinamento da mesma. 
Função M03 
Aplicação: Sentido horário de rotação do eixo-árvore 
Utilizada para estabelecer o sentido horário de rotação do eixo-árvore, e geralmente junto 
com o parâmetro “S” que define a rotação do eixo árvore. Esta função é modal e cancela a 
função M04. 
Função M04 
Aplicação: Sentido anti-horário de rotação do eixo-árvore 
Utilizada para estabelecer o sentido anti-horário de rotação do eixo-árvore, e geralmente 
junto com o parâmetro “S”, rotação do eixo árvore. Esta função é modal e cancela a função 
M03. 
Comando Numérico Computadorizado - CNC 37 de 44
FATEC SP - Manual de Programação CNC MACH 3 - Mecânica de Precisão 
Função M05 
Aplicação: Desliga o eixo-árvore 
Quando programada, causa parada de rotação do eixo árvore. 
A função M05 é modal e cancela as funções M03 e M04. Deve ser programada em bloco 
único (não têm parâmetros associados a ela) e está ativa ao ligar a máquina (default). 
Função M06 
Aplicação: Libera giro da torre para troca de ferramenta 
Ao selecionar uma ferramenta para ser utilizada na usinagem, indica-se a sua posição, 
fornecendo o número da face da torre onde ela esta montada, através do parâmetro “T”. Isto 
não causa a troca, é necessário programar a função M06 que irá liberar o giro da torre para 
efetiva troca da ferramenta. 
Função M08 
Aplicação: Liga o fluido de corte 
Esta função é modal e cancela a função M09 
Função M09 
Aplicação: Desliga o fluido de corte 
Esta função é modal e cancela a função M08. Deve ser programada em bloco único (não 
têm parâmetros associados a ela) e está ativa ao ligar a máquina (default). 
Função M10 
Aplicação: Troca de faixa de rotações 
Utilizada para mudança da faixa de rotação do eixo-árvore. Esta função é modal e 
cancela as funções M11 e M12. 
Função M11 
Aplicação: Troca de faixa de rotações 
Utilizada para mudança da faixa de rotação do eixo-árvore. Esta função é modal e 
cancela as funções M10 e M12. 
Função M12 
Aplicação: Troca de faixa de rotações 
Utilizada para mudança da faixa de rotação do eixo-árvore. Esta função é modal e 
cancela as funções M10 e M11. 
Comando Numérico Computadorizado - CNC 38 de 44
FATEC SP - Manual de Programação CNC MACH 3 - Mecânica de Precisão 
Função M20 
Aplicação: Liga o alimentador de barras (opcional) 
Esta função ativa o sistema de alimentação automático de material. É modal e cancela a 
função M21. 
Função M21 
Aplicação: Desliga o alimentador de barras (opcional) 
Esta função desativa o sistema de alimentação automático de material. É modal e cancela 
a função M20. 
Função M24 
Aplicação: Abre a placa 
Esta função aciona o sistema que permite a abertura da placa para inserir um novo 
material. É modal e cancela a função M25. 
Função M25 
Aplicação: Fecha a placa 
Esta função aciona o sistema que permite o fechamento da placa após a troca do 
material. É modal e cancela a função M24. 
Função M26 
Aplicação: Recua o mangote (para máquinas dotadas de cabeçote móvel) 
Esta função aciona o sistema que permite o recuo do mangote para liberar a peça. É 
modal e cancela a função M27. 
Função M27 
Aplicação: Aciona o mangote 
Esta função aciona o sistema que permite o avanço do mangote para travar a peça, é 
modal e cancela a função M26. 
Função M30 
Aplicação: Fim de programa com rebobinamento da fita perfurada 
Esta função têm a mesma aplicação básica da função M02, sendo que além de encerrar a 
execução do programa aciona o rebobinamento da fita perfurada, preparando-a para usinagem 
de uma nova peça. Não deve ser utilizada com fitas fechadas em forma de laço. 
Nota: Os comandos CNC fazem a leitura do programa diretamente da memória do comando da 
máquina, nestes casos tanto M02 quanto M30 encerra a execução do programa já que 
Comando Numérico Computadorizado - CNC 39 de 44
FATEC SP - Manual de Programação CNC MACH 3 - Mecânica de Precisão 
não há necessidade de rebobinamento da memória, sendo então, indiferente a sua 
utilização. 
Comando Numérico Computadorizado - CNC 40 de 44
FATEC SP - Manual de Programação CNC MACH 3 - Mecânica de Precisão 
1.28. Parâmetros Adicionais 
1.29. Parâmetro T 
Aplicação: Seleção de ferramenta e corretores 
O parâmetro “T” é utilizado para selecionar a posição da torre onde está a ferramenta que 
vai ser utilizada a partir de então, informando à máquina as dimensões de posicionamento da 
ponta da ferramenta em relação ao centro de giro da torre (pré-set), valor do raio do inserto e 
posição da ponta da ferramenta (sentido de corte). Estas informações são digitadas na página 
de “TOOL DATA FILE” e os valores dos corretores são digitados na página de “TOOL OFFSET 
FILES”, o comando lê estas informações para então posicionar a ferramenta durante a 
usinagem. 
A seleção de ferramentas e corretores é feita com a digitação de quatro números junto 
com o parâmetro “T”, onde os dois primeiros definem a ferramenta e os dois últimos o corretor 
que será utilizado para aquela ferramenta. A finalidade dos corretores é registrar os valores de 
desgaste da ferramenta, digitação esta, feita progressivamente na medida em que verifica-se a 
variação dimensional da peça, de modo a compensá-la. Esta compensação tem um limite que 
é previsto no cálculo de vida da ferramenta, não devendo ser ultrapassado sob pena de 
comprometer a qualidade das peças fabricadas. 
O comando MACH-3 tem capacidade para armazenar até 28 (vinte e oito) ferramentas e 
28 (vinte e oito) corretores, sendo que o número máximo de ferramentas que pode ser utilizado 
simultaneamente, depende do modelo de máquina que está sendo utilizada. 
Exemplo de alguns tornos e capacidade de ferramentas montadas simultaneamente: 
Galaxy: 14 (quatorze) ferramentas; 
Cosmos 30: 10 (dez) ferramentas; 
ECN 40II: 8 (oito) ferramentas. 
Utilização do paramento “T”: T0202 
1.30. Parâmetro Barra “/” 
Valor digitado na página de “TOOL OFFSET FILE” 
Corresponde ao corretor aplicado à ferramenta. 
Valor digitado na página de “TOOL DATA FILE” 
Corresponde a ferramenta que será utilizada. 
Aplicação: Controlar a execução de blocos de programa 
O parâmetro barra “/” é utilizado quando faz-se necessário impedir a execução de 
quaisquer blocos no programa, sem alterar a seqüência de execução, nem apagar o(s) 
bloco(s). 
Para tanto, digita-se o parâmetro barra “/” no início do bloco que não serão utilizados 
naquele momento. Na página “MODE SELECTION” do comando ativa-se a opção “SLASH 
DELETE”. Com isso, os blocos marcados serão ignorados (não lidos), durante a execução do 
programa. 
Comando Numérico Computadorizado - CNC 41 de 44
FATEC SP - Manual de Programação CNC MACH 3 - Mecânica de Precisão 
Nota: Caso a opção “SLASH DELETE” não seja ativada, os blocos marcados com o parâmetro 
barra “/”, serão lidos normalmente durante a execução do programa. 
Comando Numérico Computadorizado - CNC 42 de 44
FATEC SP - Manual de Programação CNC MACH 3 - Mecânica de Precisão 
1.31. Esquema de Zeramento 
1.32. Cálculo de G92 
G92X = Æ da peça + Folga (em Æ) + > TDFX 
G92Z = Comprimento da Placa + (Castanha – Pega) + Comprimento da peça + Folga + >RG 
Encosto 
TDFX – “TOOL DATA FILE”, por ferramenta (XRAD). 
RG - Raio de Giro, calculado por ferramenta. 
1.33. Cálculo do Deslocamento Negativo 
X = G92X - >Æ da máquina (750, dado do fabricante da máquina) 
Z = G92Z - máximo comprimento da máquina (1105, dado do fabricante da máquina) 
1.34. Cálculo do Deslocamento do Zero Peça 
G54 = Comprimento da placa + (Castanha - Pega) (Primeiro Offset de Placa) 
Encosto 
G55 = Comprimento da placa + (Castanha - Pega) (Segundo Offset de Placa) 
Encosto 
1.35. Cálculo do Ponto de Troca (Por Ferramenta) 
Ferramenta 1 
PTX1 = G92X - (2*TDFX1) 
Para G54 
PTZ1 = G92Z - (G54 + TDFZ1) 
Para G55 
PTZ1 = G92Z - (G55 + TDFZ1) 
As demais ferramentas seguem o mesmo princípio, apenas substituindo os valores de 
“TDFZ”, de acordo com cada ferramenta que se quer determinar o ponto de troca. 
Comando Numérico Computadorizado - CNC 43 de 44
FATEC SP - Manual de Programação CNC MACH 3 - Mecânica de Precisão 
1.36. Quadro de Seleção do Grau de Acabamento 
Raio da ponta da ferramenta (mm) 
C L A S S E S D E O P E R A Ç Ã O SISTEMA DE 
LEITURA 
ACABAMENTO FINO ACABAMENTO MÉDIO ACABAMENTO GROSSEIRO *Aparelho da ROMI 
0,4 0,8 1,6 3,2 6,3 12,5 25 AA-BS-CLA*-Ra 
mmMIicrons 
0,4 0,8 1,6 3,2 6,3 12,5 25 Rq - RMS 
1,6 2,5 4 6,3 10 16 25 4 0 63 100 H - R - Rt 
16 32 63 125 250 500 1000 AA-BS-CLA*-Ra 
PolegadasMicro 
16 32 63 125 250 500 1000 Rq - RMS 
63 100 160 250 400 630 1000 1 600 2500 4000 H - R - Rt 
“r” A V A N Ç O S E M m m / R O T A Ç Ã O ( S ) F Ó R M U L A 
Rugosidade em 
m mm (H-R-Rt) 
2 
r 
R S 
4* 
= 
Avanço em mm 
S = 4* R*r 
r = Raio da ferra-menta 
em mm. 
0,10 0,05 0,07 0,09 0,01 0,14 0,18 
0,15 0,05 0,07 0,09 0,11 0,14 0,18 0,22 
0,20 0,05 0,07 0,09 0,11 0,14 0, 18 0,22 0,28 
0,25 0,05 0, 07 0,09 0,11 0,14 0,18 0,22 0,28 
0,40 0,05 0,07 0, 09 0,11 0,14 0,18 0,22 0,28 0,35 
0,50 0,07 0,09 0,11 0,14 0,18 0,22 0, 28 0,35 0,45 
0,60 0,07 0,09 0, 11 0,14 0,18 0,22 0,28 0,35 0,45 
0,80 0,07 0,09 0,11 0,14 0,18 0,22 0,28 0, 35 0,45 0,56 
1,00 0,09 0,11 0, 14 0,18 0,22 0,28 0,35 0,45 0,56 
1,20 0,09 0,11 0,14 0,18 0,22 0,28 0,35 0 ,45 0,56 0,72 
1,50 0,11 0,14 0,18 0,22 0,28 0,35 0,45 0,56 0,72 
2,00 0,11 0,14 0,18 0,22 0,28 0,35 0,45 0 ,56 0,72 0,90 
2,40 0,14 0,18 0, 22 0,28 0,35 0,45 0,56 0,72 0,90 
4,50 0,18 0,22 0,28 0,35 0,45 0,56 0,72 0,90 1,10 1,40 
Comando Numérico Computadorizado - CNC 44 de 44

Cnc apostila de programação

  • 1.
    Faculdade de Tecnologiade São Paulo FATEC-SP Manual de Programação Torno CNC Mach 3 Coordenadoria de Mecânica de Precisão Disciplina de CNC Comando Numérico Computadorizado
  • 2.
    FATEC SP -Manual de Programação CNC MACH 3 - Mecânica de Precisão Sumário 1.1. Introdução.........................................................................................................................5 1.2. Equipamento CNC............................................................................................................5 1.3. Componentes....................................................................................................................5 1.4. Programa CNC.................................................................................................................5 1.5. Sistema de Coordenadas.................................................................................................5 a. Coordenadas Absolutas......................................................................................................5 b. Coordenadas Incrementais..................................................................................................6 1.6. Principio Básico de Funcionamento de uma Máquina CNC............................................8 1.7. Linguagem do Comando CNC.........................................................................................9 1.8. Fita perfurada....................................................................................................................9 1.9. Tipos de Função.............................................................................................................10 1.10. Funções Preparatórias.................................................................................................10 1.11. Funções Complementares ou Auxiliares (Miscelâneas)..............................................10 1.12. Características das Funções........................................................................................10 a. Modais...............................................................................................................................10 b. Não Modais........................................................................................................................10 1.13. Parâmetros...................................................................................................................10 1.14. Parâmetros de Posicionamento...................................................................................10 1.15. Parâmetros Gerais........................................................................................................10 1.16. Conceito de programação............................................................................................10 1.17. Declaração requerida...................................................................................................10 1.18. Declaração restringida..................................................................................................10 1.19. Declaração modal.........................................................................................................11 1.20. Declaração omitida.......................................................................................................11 1.21. Comentários na programação......................................................................................11 1.22. Designação e Formato dos Parâmetros de Funções...................................................12 1.23. Designação e Aplicação dos Parâmetros....................................................................13 1.24. Parâmetro N..................................................................................................................13 1.25. Parâmetros de posicionamento....................................................................................13 a. Parâmetro X.......................................................................................................................13 b. Parâmetro Z.......................................................................................................................13 c. Parâmetro I........................................................................................................................14 d. Parâmetro K.......................................................................................................................14 e. Parâmetro R.......................................................................................................................14 1.26. Funções preparatórias “G”............................................................................................15 Função G00..........................................................................................................................15 Função G01..........................................................................................................................15 Função G02..........................................................................................................................15 Função G03..........................................................................................................................15 Função G04..........................................................................................................................17 Função G20..........................................................................................................................17 Função G21..........................................................................................................................17 Função G30..........................................................................................................................17 Função G31..........................................................................................................................18 Função G32..........................................................................................................................18 Função G33..........................................................................................................................18 Função G37..........................................................................................................................19 Exemplos..............................................................................................................................20 Esquema para programação de roscamento a esquerda e a direita...................................22 Função G40..........................................................................................................................23 Função G41..........................................................................................................................23 Comando Numérico Computadorizado - CNC 2 de 44
  • 3.
    FATEC SP -Manual de Programação CNC MACH 3 - Mecânica de Precisão Função G42..........................................................................................................................24 Compensação da ponta da ferramenta - Torre Dianteira (lado de corte)..........................25 Código de posição da ponta da ferramenta - Torno ECN 40II.............................................25 Função G46..........................................................................................................................26 Função G47..........................................................................................................................26 Função G53..........................................................................................................................26 Função G54..........................................................................................................................26 Função G55..........................................................................................................................26 Função G60..........................................................................................................................27 Função G61..........................................................................................................................27 Função G70..........................................................................................................................28 Função G71..........................................................................................................................28 Função G73..........................................................................................................................28 Função G74..........................................................................................................................29 Função G75..........................................................................................................................32 Função G90..........................................................................................................................34 Função G91..........................................................................................................................34 Função G92..........................................................................................................................34 Função G94..........................................................................................................................35 Função G95..........................................................................................................................35 Função G96..........................................................................................................................35 Função G97..........................................................................................................................36 Função G99..........................................................................................................................36 1.27. Funções Auxiliares ou Complementares (Miscelâneas)..............................................37 Função M00..........................................................................................................................37 Função M01..........................................................................................................................37 Função M02..........................................................................................................................37 Função M03..........................................................................................................................37 Função M04..........................................................................................................................37 Função M05..........................................................................................................................38 Função M06..........................................................................................................................38 Função M08..........................................................................................................................38 Função M09..........................................................................................................................38 Função M10..........................................................................................................................38 Função M11..........................................................................................................................38 Função M12..........................................................................................................................38 Função M20..........................................................................................................................39 Função M21..........................................................................................................................39 Função M24..........................................................................................................................39 Função M25..........................................................................................................................39 Função M26..........................................................................................................................39 Função M27..........................................................................................................................39 Função M30..........................................................................................................................39 1.28. Parâmetros Adicionais..................................................................................................41 1.29. Parâmetro T..................................................................................................................41 1.30. Parâmetro Barra “/”.......................................................................................................41 1.31. Esquema de Zeramento...............................................................................................43 1.32. Cálculo de G92.............................................................................................................43 1.33. Cálculo do Deslocamento Negativo.............................................................................43 1.34. Cálculo do Deslocamento do Zero Peça......................................................................43 1.35. Cálculo do Ponto de Troca (Por Ferramenta)..............................................................43 1.36. Quadro de Seleção do Grau de Acabamento..............................................................44 Comando Numérico Computadorizado - CNC 3 de 44
  • 4.
    FATEC SP -Manual de Programação CNC MACH 3 - Mecânica de Precisão Comando Numérico Computadorizado - CNC 4 de 44
  • 5.
    FATEC SP -Manual de Programação CNC MACH 3 - Mecânica de Precisão 1.1. Introdução 1.2. Equipamento CNC Equipamento eletrônico que recebe informações através de uma entrada de dados própria compila e transmite essas informações ao comando e a máquina-ferramenta e, sem a interferência do operador, realiza as operações em uma seqüência pré-programada. 1.3. Componentes · Unidade de assimilação de informações; · Unidade calculadora; · Máquina-Ferramenta. 1.4. Programa CNC Programa é uma seqüência lógica de informações para usinagem de uma peça, escrita através de códigos que o comando da máquina interpreta e, envia os dados necessários para que a máquina execute as operações programadas. 1.5. Sistema de Coordenadas Toda geometria da peça é definida em um sistema de coordenadas cartesianas, definido no plano formado pelo cruzamento de uma linha paralela ao movimento transversal (eixo “X”) e outra paralela ao movimento longitudinal (eixo “Z”). O movimento da ferramenta é descrito neste plano “XZ”, em relação a uma origem definida (X0,Z0). Nos tornos CN o eixo “X” é sempre a medida do diâmetro. A origem (X0,Z0) pode ser estabelecida de duas maneiras diferentes. a. Coordenadas Absolutas Neste sistema a origem do sistema de coordenadas pode ser definida em qualquer ponto da área útil da máquina, de modo a permitir ao programador, liberdade para definição do melhor local para estabelecer a origem do sistema de coordenadas, de acordo com critérios próprios ou de programação definidos de acordo com a aplicação da peça, processo de fabricação ou da matéria prima utilizada. Uma vez definido o ponto que será utilizado como “Zero do Sistema” ele passa a ser único para todas as coordenadas da peça. Este método é denominado “Zeramento Flutuante”. O eixo “X”, para facilitar a programação, sempre é definido na linha de centro de giro do eixo árvore. O eixo “Z” pode ser colocado em qualquer posição da peça, preferencialmente na face anterior ou posterior, sendo que este é sempre perpendicular à linha de centro de giro do eixo árvore, ou seja, ao eixo “X”. Comando Numérico Computadorizado - CNC 5 de 44
  • 6.
    FATEC SP -Manual de Programação CNC MACH 3 - Mecânica de Precisão X (+) Z (+) Origem (X0, Z0) X (+) Z (+) Origem (X0, Z0) Nota: Os valores digitados para os parâmetros de posição “X” e “Z” devem obedecer aos sinais indicados para cada quadrante, como definido pela figura abaixo. X (+) 2o Quadrante 1o Quadrante Z (-) Z (+) 3o Quadrante 4o Quadrante b. Coordenadas Incrementais X (-) A origem do sistema de coordenadas é estabelecida a partir da posição atual da ferramenta, sendo esta considerada o ponto zero para deslocamento nos dois eixos. Após qualquer deslocamento haverá uma nova origem, ou seja, para qualquer ponto ao qual se desloque à ferramenta, este será a origem para o próximo deslocamento. Todos os valores de deslocamento serão indicados como sendo à distância entre o ponto atual e a posição que se deseja alcançar. As coordenadas a serem programadas são as distâncias entre estes dois pontos, medidas estas, projetadas nos eixos “X” e “Z”. Comando Numérico Computadorizado - CNC 6 de 44
  • 7.
    FATEC SP -Manual de Programação CNC MACH 3 - Mecânica de Precisão X (+) X (-) Origem (X0, Z0) Z (-) Z (+) A B C 3o Quadrante Nota-se que o ponto “A” é a origem do deslocamento para o ponto “B” e este, uma vez alcançado, será a origem para o deslocamento seguinte e assim sucessivamente. Exemplo: Sistemas de Coordenadas Movimento Coordenadas Absolutas Incrementais de para X Z X Z A B 30 30 30 0 B C 50 20 20 -10 C D 80 20 30 0 D E 80 0 0 -20 A Comando Numérico Computadorizado - CNC 7 de 44 Origem do sistema de coordenadas absolutas B D C E Æ 30 Æ 80 20 10 10 x 45º
  • 8.
    M.D.I. Fita dePapel Fita Magnética Cabo de Conexão Comando Servo Drive Conversor E Servo Motor T Motor Principal Cabeçote E - Encoder T - Tacômetro Carro T Eixo de esferas recirculantes Torre E FATEC SP - Manual de Programação CNC MACH 3 - Mecânica de Precisão 1.6. Principio Básico de Funcionamento de uma Máquina CNC Comando Numérico Computadorizado - CNC 8 de 44
  • 9.
    FATEC SP -Manual de Programação CNC MACH 3 - Mecânica de Precisão 1.7. Linguagem do Comando CNC O programa CNC é constituído de blocos de informações e estes terminam sempre com um código de “EOB” (End Of Block - Fim De Bloco) representado aqui pelo sinal “#”. Cada bloco de programa é composto de um comando principal, seguido de seus respectivos parâmetros, pode conter até 64 caracteres incluindo o próprio “EOB”. O programa executa as instruções programadas independentemente da seqüência na qual os parâmetros aparecem no bloco. O comando CNC pode ser programado por digitação direta ou através de periféricos, tais como leitora de fitas perfuradas, microcomputadores, etc. 1.8. Fita perfurada A fita perfurada é normalizada pela EIA e também pela ISO, tem uma polegada (25,4 mm) de largura, com capacidade para oito canais de informação (oito furos de diâmetro de 1,8 mm) e um canal especial para arraste na leitora (diâmetro de 1,2 mm), que não contém informação. Cada canal é definido no sentido do comprimento da fita e a linha de instrução no sentido perpendicular ao canal, além da furação de arraste localizada entre os canais 3 e 4, a descentralização é proposital para se evitar a montagem incorreta da fita. /+-ZYXWVUTSRQPONMLKJIHGFEDCBA9876543210,E OB % EIA 87654 321 /+-ZYXWVUTSRQPONMLKJIHGFEDCBA9876543210,EOB EOB % ISO - ASCII 87654 321 Comando Numérico Computadorizado - CNC 9 de 44
  • 10.
    FATEC SP -Manual de Programação CNC MACH 3 - Mecânica de Precisão 1.9. Tipos de Função 1.10. Funções Preparatórias Definem o que a máquina deve fazer, preparando-a para executar um tipo de operação, tais como desbaste, roscamento, etc. 1.11. Funções Complementares ou Auxiliares (Miscelâneas) Abrange os recursos da máquina não cobertos pelas funções preparatórias, tais como ligar e desligar o fluído de corte, abrir e fechar a placa, encerrar o programa, etc. 1.12. Características das Funções a. Modais Modais são funções que uma vez programadas permanecem na memória do comando servindo para todos os blocos posteriores, até ser cancelada por outra função modal. b. Não Modais Não modais são as funções que todas as vezes que requeridas, devem ser programadas, ou seja, valem apenas para o bloco que as contém. 1.13. Parâmetros 1.14. Parâmetros de Posicionamento Indicam os pontos para deslocamento da ferramenta, sendo sua posição definida em relação ao zero do sistema, para coordenadas absolutas, ou em relação a sua posição atual, para coordenadas relativas. 1.15. Parâmetros Gerais Abrange os recursos da máquina, não cobertos pelos parâmetros anteriores, tais como seleção de ferramentas, rotação do eixo árvore, etc. 1.16. Conceito de programação 1.17. Declaração requerida Funções particulares devem ser declaradas toda vez que são requeridas para operar. Por exemplo, o parâmetro “X” deve ser programado sempre que houver um movimento no eixo transversal (diâmetro “Ø”). 1.18. Declaração restringida Algumas operações não podem ser executadas simultaneamente com outras, exemplos: · O giro da torre e o movimento dos carros não podem estar em um mesmo bloco. Dois blocos serão necessários, um para o movimento dos carros e outro para o giro da torre. · Ciclos fixos não podem ser usados junto com a compensação do raio da ferramenta. Comando Numérico Computadorizado - CNC 10 de 44
  • 11.
    FATEC SP -Manual de Programação CNC MACH 3 - Mecânica de Precisão 1.19. Declaração modal O valor ou efeito da função, ou parâmetro, permanece nos blocos subseqüentes, a menos que modificada por outro parâmetro ou o mesmo. Exemplo: O parâmetro “D” especifica o valor do tempo de permanência. Em todo bloco onde é utilizada a função G04 vai acontecer uma permanência igual ao último valor programado através do parâmetro “D”, se não for programado outro valor. 1.20. Declaração omitida É o valor que não aparece junto à letra que define o parâmetro. Exemplo: Parâmetro “L” e parâmetro “P”, o primeiro indica quantas vezes um subprograma é repetido, e o segundo qual subprograma será utilizado. Programando-se “P3L2”, isto indica que o subprograma “P3” vai ser executado duas vezes (“L2”). Programando-se simplesmente “P3”, e omitindo-se “L”, indica que o programa vai ser executado apenas uma vez (não é necessário programar “L1”), independente de outros valores de “L” programados anteriormente. No caso de algumas funções e parâmetros, quando não é programado um valor junto com a letra que define esta função ou parâmetro, o comando assume que seu valor é zero. Exemplo: “GXZ” será interpretado pelo comando como “G00X0.Z0.” 1.21. Comentários na programação No início de um comentário deve-se colocar o caractere ponto e vírgula “;”. Os comentários são usuais para documentação e controle do programa, além de fornecer mensagens para o operador. Os comentários podem conter qualquer caractere, exceto espaço e algumas funções complementares de parada ou fim de programa (M00, M01, M02, M05, M30). Os comentários são ignorados pelo comando quando da execução do programa, mas são úteis para manter o operador informado, no início e em blocos com paradas do ciclo de usinagem. Um comentário pode abranger um bloco inteiro, ou seja, não é necessário haver uma função ou parâmetro no bloco, este pode conter apenas o comentário. Nota: Os parâmetros de posicionamento devem estar contidos no conjunto dos números reais, definidos pelo limite programado no conjunto (formato, página 12). Se isto não for observado, será mostrado na tela um código de erro “OUT OF RANGE”, fora de limite. Utiliza-se o ponto decimal “.”, como separador de decimais. Os valores negativos devem ser precedidos de sinal (-), os valores positivos não precisam de sinal. Exemplos: N50T0202;FERRAMENTA_DE_ACABAMENTO_EXTERNO# N180M00;VIRAR_A_PEÇA_NA PLACA# N250M02;FIM.DE.PROGRAMA# Comando Numérico Computadorizado - CNC 11 de 44
  • 12.
    FATEC SP -Manual de Programação CNC MACH 3 - Mecânica de Precisão 1.22. Designação e Formato dos Parâmetros de Funções Parâ-metro Formato mm pol. Unidade Descrição A 3.3 3.3 graus Abertura angular entre entradas de rosca. B 3.3 3.3 graus Ângulo de alimentação composto para roscamento. D 2.2 2.2 segundos Tempo de permanência “DWELL”. 3.4 2.5 mm pol. Profundidade do 1º passe no ciclo de roscamento. E 3.4 2.5 mm pol. Distância de aproximação no ciclo de roscamento. F 3.3 2.4 mm/rotação pol./rotação Velocidade de avanço. H 4 4 não tem Alteração de seqüência (desvio) na execução do programa. I 3.4 2.5 mm pol. Posição de centro do arco (eixo “X”). 3.4 2.5 mm pol. Incremento por passada no ciclo de desbaste. 3.4 2.5 mm pol. Deslocamento incremental para rosca cônica. K 3.4 2.5 mm pol. Posição de centro do arco (eixo “Z”). 3.4 2.5 mm pol. Incremento por passa no ciclo de desbaste. 3.4 2.5 mm pol. Passo de hélice da rosca. L 2 2 não tem Número padrão para repetição. 2 2 não tem Número de área de segurança. 2 2 não tem Sentido de corte da ferramenta. N 4 4 não tem Número seqüencial de bloco. P 2 2 não tem Número de programa. R 3.4 2.5 mm pol. Programação de raio até 180º. S 4 4 RPM Rotação do eixo árvore. 3.1 3.1 m/min. pés/pol. Velocidade de corte constante. T 4 4 não tem Número da ferramenta e corretor. U 1 1 não tem Retorno angular da ferramenta no ciclo de desbaste. 3.4 2.5 mm pol. Deslocamento incremental no eixo “X”. W 3.4 2.5 mm pol. Deslocamento no eixo “Z” para ciclo de furação. 3.4 2.5 mm pol. Deslocamento incremental no eixo “Z”. X 3.4 2.5 mm pol. Valor da coordenada para deslocamento no eixo longitudinal. Z 3.4 2.5 mm pol. Valor da coordenada para deslocamento no eixo transversal. Comando Numérico Computadorizado - CNC 12 de 44
  • 13.
    FATEC SP -Manual de Programação CNC MACH 3 - Mecânica de Precisão 1.23. Designação e Aplicação dos Parâmetros 1.24. Parâmetro N Aplicação: Número seqüencial de bloco Estabelece uma seqüência lógica de programação. Cada bloco de instrução é identificado pelo parâmetro “N”, seguido de até 4 (quatro) dígitos. O parâmetro “N” é em geral, ignorado pelo comando CNC, exceto para o parâmetro “H”, e serve normalmente para o programador acompanhar a execução do programa. Pode ser visualizado na página de “STATUS” no painel de comando da máquina. 1.25. Parâmetros de posicionamento a. Parâmetro X Aplicação: Posicionamento no eixo transversal (Ø) Formato: X (±) 2.5 (polegadas). X (±) 3.4 (milímetros). b. Parâmetro Z Aplicação: Posicionamento no eixo longitudinal (comprimento) Formato: Z (±) 2.5 (polegadas). Z (±) 3.4 (milímetros). Utilizando estes parâmetros pode-se descrever a dimensão da peça a ser usinada, onde os diâmetros estarão definidos pelo eixo “X” e os comprimentos pelo eixo “Z”. Exemplo: Deseja-se afastar a ferramenta em 41mm em “X” (diâmetro de 82 mm) e 31mm em “Z” (comprimento), então têm-se: X (+) 1o Quadrante X (+) , Z (+) 41 X = 82..mm Z = 31. mm Z (-) Z (+) X (-) 31 Origem X0,Z0 Nota: Deve-se sempre trabalhar com o ponto decimal como separador de decimais, notação americana, para indicar a cota no formato correto. Comando Numérico Computadorizado - CNC 13 de 44
  • 14.
    FATEC SP -Manual de Programação CNC MACH 3 - Mecânica de Precisão c. Parâmetro I Aplicação: Coordenada para centro de arco, paralela ao eixo “X” (Ø) Formato: I (±) 2.5 (polegadas). I (±) 3.4 (milímetros). d. Parâmetro K Aplicação: Coordenada para centro de arco, paralela ao eixo “Z” (comprimento) Formato: K (±) 2.5 (polegadas). K (±) 3.4 (milímetros). Os parâmetros “I” e “K” definem a posição do centro do arco tomando-se como referência a distância do centro do arco até a origem do sistema de coordenadas (X0,Z0). Pode-se programar a execução do arco até 180º. Caso o centro do arco ultrapassar a linha de centro da peça, isto é, o arco for maior do que 180º, ou tratar-se de programação incremental, deve-se aplicar o sinal correspondente para as coordenadas. Os parâmetros “I” e “K” são programados junto com as funções preparatórias G02 ou G03, onde os parâmetros de posicionamento “X” e “Z” indicam as coordenadas do ponto final do arco e os parâmetros “I” e “K” a posição de centro do arco. X (+) K Centro do arco 1o Quadrante I e K Positivos I // X K // Z Z (+) B I Origem X0,Z0 R A Nota: Os parâmetros “X” e “I” devem ser programados em diâmetro. e. Parâmetro R Aplicação: Programação do raio até 180º Formato: R 2.5 (polegadas). R 3.4 (milímetros). X (+) R10 Z (+) A B O parâmetro “R” também é programado junto com as funções preparatórias G02 e G03, e permite programar a interpolação circular até 180º, discriminando o valor do raio sempre com sinal positivo. Neste caso não é necessário a indicação do centro do arco. Comando Numérico Computadorizado - CNC 14 de 44
  • 15.
    FATEC SP -Manual de Programação CNC MACH 3 - Mecânica de Precisão 1.26. Funções preparatórias “G” Este grupo de funções define o que a máquina deve fazer, preparando-a para executar um tipo de operação específica, tais como desbaste, roscamento, ou receber uma determinada informação, podendo, ou não, serem seguidas por parâmetros de configuração. Estes são os comandos utilizados para efetuar a usinagem das peças, programadas em um bloco, com os parâmetros mínimos necessários para aquela operação. Função G00 Aplicação: Posicionamento rápido Os eixos movem-se para a coordenada programada (X,Z) com o maior avanço possível. A função G00 é modal e cancela as funções G01, G02, G03 e G73. Exemplo: N10G00X120.Z80.# Função G01 Aplicação: Interpolação linear Com esta função obtêm-se movimentos retilíneos com qualquer ângulo (interpolação linear) e com avanço (parâmetro “F”) pré-determinado. A função G01 é modal e cancela as funções G00, G02, G03 e G73. Exemplo: N20G01X120.Z35.F0.3# Função G02 Aplicação: Interpolação circular Função G03 Aplicação: Interpolação circular Tanto G02 como G03 executam operações de usinagem de arcos pré-definidos. O sentido da execução da usinagem determina se o arco é horário ou anti-horário, côncavo ou convexo, de acordo com o plano formado pelos eixos nas coordenadas “X” e “Z”. A B A B Torre traseira Sentido H G02  de A para B AH G03  de B para A Z (+) Torre dianteira X (+) Sentido AH G02  de A para B H G03  de B para A Comando Numérico Computadorizado - CNC 15 de 44
  • 16.
    FATEC SP -Manual de Programação CNC MACH 3 - Mecânica de Precisão O ponto de partida do arco é a posição de início do deslocamento da ferramenta e o ponto final é definido pelas coordenadas “X” e “Z”. O raio pode ser executado indicando-se o seu centro através das funções “I” e “K” ou a programação do seu valor, com o parâmetro “R”. As funções G02 e G03 não são modais e não cancelam outras funções, isto quer dizer que, após a sua conclusão, a última função modal utilizada estará ativa. Nota: Antes da execução do bloco contendo a interpolação circular, o comando verifica se o arco pode ser geometricamente executado, em caso negativo, o comando interrompe a execução do programa e mostra na tela a mensagem “IMPROPER G02/3 ARC” (arco G02 ou G03 impróprio). 25 15 Ø 50 80 R10 1,5 x 45º R3 Exemplo: N20G00X21.Z80.# N25G01X24.Z78.5F0.25# N30G01X24.Z50.F0.25# N35G02X44.Z40.R10.F0.25# ou Ø 24 N35G02X44.Z40.I44.K50.F0.25# N40G01X50.Z25.F0.25# N45G01X74.Z25.F0.25# N50G03X80.Z22.R3.F0.25# ou N50G03X80.Z22.I74.K22.F0.25# Ø 80 Comando Numérico Computadorizado - CNC 16 de 44
  • 17.
    FATEC SP -Manual de Programação CNC MACH 3 - Mecânica de Precisão Função G04 Aplicação: Tempo de permanência Permite programar um tempo pré-determinado de parada entre a execução de blocos de programa, causando com isto a parada no deslocamento da ferramenta. Este comando tem como parâmetro o “D”, através do qual indica-se o tempo de parada em segundos. Caso seja necessário programar outras paradas, com o mesmo valor de tempo, basta programar a função G04 sem nenhum parâmetro. Durante o tempo de parada, na página de “STATUS”, o comando mostra o tempo decrescente. Exemplo: N35G04D2# Função G20 Aplicação: Programação em diâmetro Esta função define os valores dimensionais associados ao eixo “X”, em diâmetro (Ø). Controla também os parâmetros “I” e “U”. A função é modal e cancela qualquer função G21 programada anteriormente. Está ativada ao ligar a máquina (default) e deve ser programada em bloco único (não têm parâmetros associados a ela), antes das operações em diâmetro (Ø). A página de “STATUS” mostra a opção selecionada em destaque. Função G21 Aplicação: Programação em raio Esta função define os valores dimensionais associados ao eixo “X”, em raio. Controla também os parâmetros “I” e “U”. A função é modal e cancela qualquer função G20 programada anteriormente e deve ser programada em bloco único (não têm parâmetros associados a ela), antes das operações em raio. A página “STATUS” mostra a opção selecionada em destaque. Função G30 Aplicação: Cancela imagem espelho (Mirror) Esta função cancela a imagem espelho programada para os eixos “X” ou “Z”. A função é modal e está ativada ao ligar à máquina (default) e deve ser programada em bloco único (não têm parâmetros associados a ela). Cancela qualquer função G31 e/ou G32 anteriormente programada. A página “STATUS” mostra a opção selecionada em destaque. Comando Numérico Computadorizado - CNC 17 de 44
  • 18.
    FATEC SP -Manual de Programação CNC MACH 3 - Mecânica de Precisão Função G31 Aplicação: Ativa imagem espelho (Mirror) no eixo “X” Os valores programados no eixo X serão executados normalmente na sua seqüência na primeira leitura do programa, em seguida, o comando executa uma segunda leitura onde os valores desse eixo serão multiplicados por (-1). Quando a função está ativada, a página “STAUS” mostra na tela a opção “M” (Mirror - Espelho) ao lado do indicador da coordenada do eixo “X”. A função é modal, cancela a função G30 e deve ser programada em bloco único (não têm parâmetros associados a ela). Função G32 Aplicação: Ativa imagem espelho (Mirror) no eixo “Z” Esta função é idêntica à função G31, apenas é usada para o eixo “Z”, também deve ser programada em bloco único (não têm parâmetros associados a ela). Nota: A imagem espelho pode ser ativada nos eixos “X” e “Z” simultaneamente. Função G33 Aplicação: Roscamento A função G33 executa roscamentos nos eixos “X”, “Z” ou em ambos simultaneamente, sendo a profundidade, programada explicitamente em cada bloco de programa separadamente. Permite programar a execução de roscas externas, internas, paralelas, cônicas, simples ou de múltiplas entradas, obtidas de acordo com os parâmetros selecionados junto com o próprio comando. Para programar esta função, utilizam-se os seguintes parâmetros (os parâmetros entre parênteses são opcionais). Formato da função: G33 (X) (Z) (K) (A) (I) Onde: X - Diâmetro final da rosca, usada para os roscamentos de face ou nos roscamentos cônicos quando não se programa o parâmetro I, (Ø) (absoluto); Z - Posição final do comprimento da rosca (absoluto); K - Passo da rosca em milímetros (incremental); A - Abertura angular entre entradas da rosca (absoluto); I - Conicidade incremental em X para rosca cônica, ou passo para rosca na face, (Ø) (incremental). Comando Numérico Computadorizado - CNC 18 de 44
  • 19.
    FATEC SP -Manual de Programação CNC MACH 3 - Mecânica de Precisão X (+) K Z (+) I X (+) Z (+) X (+) K Z (+) I Função G37 Aplicação: Ciclo de roscamento Executa roscamentos nos eixos “X”, “Z” ou em ambos simultaneamente. Permite programar a execução de roscas externas, internas, paralelas, cônicas, de uma ou mais entradas, com apenas um bloco de informação para cada entrada da rosca, de acordo com as opções selecionadas no próprio comando. O comando calcula a profundidade de corte de cada passada, mantendo constante o volume de cavaco, baseando-se no volume de cavaco retirado na primeira passada. Para a programação desta função utiliza-se os seguintes parâmetros (os parâmetros entre parênteses são opcionais). Formato da função: G37 X Z K D E (I) (A) (B) (W) (U) (L) Onde: X - Diâmetro final do rosca (Ø) (absoluto); Z - Posição final do comprimento do rosca (absoluto); K - Passo de hélice da rosca (incremental); D H = onde H D - Profundidade da primeira passada determinado pela fórmula n º passes é altura do filete no diâmetro. H é obtido pela fórmula H = 2 * h , onde h é a altura do filete da rosca medido no raio e é expresso pela fórmula h =0,6945*P , (para rosca métrica), sendo P o passo da rosca em mm; E - Distância de aproximação para início do roscamento onde E = Ø posicionado - Ø externo (incremental); Comando Numérico Computadorizado - CNC 19 de 44
  • 20.
    FATEC SP -Manual de Programação CNC MACH 3 - Mecânica de Precisão I - Conicidade incremental no eixo X para rosca cônica (Ø) (incremental); A - Abertura angular entre entradas da rosca (graus); B - Ângulo de alimentação para sistema composto (graus); W - Parâmetro para ângulo de saída de roscamento (pullot); U - Profundidade do último passe de roscamento (diâmetro) (incremental); L - Número de repetições do último passe de roscamento (acabamento). X (+) K 50 80 3 M30 x 1,5 Exemplos G33 Formulário ØE = Diâmetro Externo P = Passo da Rosca H = Altura do filete no Ø H = (0,6945 * P) * 2 Ø I = Diâmetro Interno ØI = ØE - H Z (+) N20G0X35.Z85.# N25G0X29.5# N30G33Z48.5K1.5# N35G0X35.# G37 N40G0Z85.# N45G0X28.95# N20G00X35.Z85.# N50G33Z48.5K1.5# N25G37X28.05Z48.5K1.5D0.63E5.# N55G0X35. # N60G0Z85.# N65G0.X28.55# N70G33Z48.5K1.5# N75G0X35.# Comando Numérico Computadorizado - CNC 20 de 44 W E 1mm K X (+) Z (+) I H E K X (+) Z (+) D E B K X (+) Z (+) E D U
  • 21.
    FATEC SP -Manual de Programação CNC MACH 3 - Mecânica de Precisão N80G0Z85.# N85G0X28.15# N90G33Z48.5K1.5# N95G0X35.# N100G0Z85.# N105G0X28.05# N110G33Z48.5K1.5# N115G0X35.# N120G0X85.# Rosca cônica NPT 11 ½ fios por polegada Inclinação 1o47’ (a) N50G0X37.Z75.# N55G37X28.02Z50.5K2.21I0.137E5.15D0.96# Formulário ØE = Diâmetro Externo P = Passo da Rosca H = Altura do filete no Ø H = (0,6945 * P) * 2 Ø I = Diâmetro Interno ØI = ØE – H I = Conicidade incremental I = (tg a * P) * 2 A0 N75G0X30.Z112# N80G37X22.4Z62.K6.E5.D0.86# N85G37X22.4Z62.K6.E5.D0.86A120.# N90G37X22.4Z62.K6.E5.D0.86A240.# Nota: Durante a execução de qualquer função de roscamento, a rotação do eixo-árvore não deve ser superior ao valor determinado pela seguinte relação: RPM max. = 4500 K Comando Numérico Computadorizado - CNC 21 de 44 60 10 0 4 M25 x 2 3 entradas Formulário ØE = Diâmetro Externo P = Passo da Rosca PH = Passo de Hélice A = Abertura angular PH = P * nº. de entradas A = 360 / nº. de entradas H = Altura do filete no Ø H = (0,6945 * P) * 2 Ø I = Diâmetro Interno ØI = ØE - H 5 50 70 3 Ø Inicial Ø33,4 A120 A240
  • 22.
    FATEC SP -Manual de Programação CNC MACH 3 - Mecânica de Precisão Esquema para programação de roscamento a esquerda e a direita Posição do Inserto Face de corte para cima Face de corte para baixo Simbologia: (D) Roscamento à Direita (E) Roscamento à Esquerda Comando Numérico Computadorizado - CNC 22 de 44 Sentido Horário D E D E Sentido Anti-horário E D E D Sentido Horário D E Sentido Anti-horário E D Sentido Horário D E Sentido Anti-horário E D
  • 23.
    FATEC SP -Manual de Programação CNC MACH 3 - Mecânica de Precisão Função G40 Aplicação: Cancela compensação do raio da ponta da ferramenta A função G40 deve ser programada em bloco único (não têm parâmetros associados a ela), para cancelar funções previamente solicitadas como G41 e G42. A função G40 é modal, cancelando as funções G41 e G42 e está ativada ao ligar a máquina (default). Ponto comandado Z Função G41 Aplicação: Ativa compensação do raio da ponta da ferramenta à esquerda A função G41 seleciona o valor da compensação do raio da ponta da ferramenta, estando à esquerda da peça a ser usinada, vista na direção do curso de corte da ferramenta. A geometria da ponta da ferramenta e a posição de trabalho na qual ela foi montada, são definidas pelo código “L”, informado na página “TOOL DATA FILE” (arquivo de dados das ferramentas). A função G41 é modal e cancela as funções G40 e G42, deve ser programada em bloco único (não têm parâmetros associados a ela), seguido imediatamente por um bloco de aproximação (sem usinagem da peça), executado com avanço controlado (G01, G02, G03, G73, etc.), para que o comando possa realizar a correção do posicionamento da ferramenta, sendo a compensação do raio da ponta da ferramenta interpolada dentro deste movimento. Comando Numérico Computadorizado - CNC 23 de 44 X R
  • 24.
    FATEC SP -Manual de Programação CNC MACH 3 - Mecânica de Precisão Função G42 Aplicação: Ativa compensação do raio da ponta da ferramenta à direita Esta função é similar à função G41, exceto na direção de compensação que é à direita, vista em relação à direção do curso de corte da ferramenta. Como na função G41, a função G42 deve ser programada em um único bloco, com um bloco subseqüente de aproximação em vazio, para interpolação e conseqüente compensação do raio da ponta da ferramenta. A função G42 é modal e cancela as funções G40 e G41. Deve ser programada em bloco único (não têm parâmetros associados a ela). Nota: Durante a compensação do raio da ponta da ferramenta (funções G41 e G42), não pode ser utilizada função que utilize avanço rápido, exemplo G00, G74, G75, etc. Exemplo: ... N...G41;ATIVA.COMPENSAÇÃO.DE.RAIO.DA.FERRAMENTA.A.ESQUERDA# N...G01X...Z...F...;BLOCO.DE.COMPENSAÇÃO# ...... N...G40;Desativa compensação de raio da ferramenta# G41 G42 G42 G41 Comando Numérico Computadorizado - CNC 24 de 44
  • 25.
    FATEC SP -Manual de Programação CNC MACH 3 - Mecânica de Precisão Compensação da ponta da ferramenta - Torre Dianteira (lado de corte). Código de posição da ponta da ferramenta - Torno ECN 40II Ferramenta Interna a Direita 02 21 20 12 11 Nota: O código da posição do lado de corte, assim como o valor do raio do inserto, deve ser digitado no campo correspondente na página “TOOL DATA FILE”. Comando Numérico Computadorizado - CNC 25 de 44 Ferramenta Interna a Esquerda 22 Ferramenta Externa a Direita 00 Ferramenta Externa a Esquerda 12 01 Torre Z X
  • 26.
    FATEC SP -Manual de Programação CNC MACH 3 - Mecânica de Precisão Função G46 Aplicação: Inibe a Velocidade de Corte Constante (VCC) A função G46 é utilizada para inibir temporariamente as variações na velocidade do eixo árvore, quando a função G96 (VCC) for programada (estiver ativa). A função G46 é modal e cancela a função G47. Deve ser programada em bloco único (não têm parâmetros associados a ela). Função G47 Aplicação: Libera a velocidade de corte constante Programada depois da função G46, esta função (G47) restabelece o modo de velocidade de corte constante (VCC), permitindo que o eixo árvore possa variar a sua rotação em função do diâmetro que está sendo usinado naquele momento. A função G47 é modal e cancela a função G46. Deve ser programada em bloco único (não têm parâmetros associados a ela). Função G53 Aplicação: Cancela todos “OFFSETS” de placa Esta função cancela a transferência do zero-peça determinadas pelas funções G54 e G55, contidas na página “TOOL DATA FILE”. A função G53 é modal e encontra-se ativada ao ligar à máquina (default). Deve ser programada em bloco único (não têm parâmetros associados a ela). Função G54 Aplicação: Ativa o primeiro “OFFSET” de placa (eixo “Z”) A função G54, assim como a função G55, é uma das funções para zeramento da peça, onde pode-se transferir o zero-peça para uma distância pré-determinada. Estas funções estão contidas na página de “TOOL DATA FILE”, com o título de “CHUCK OFFSETS” e os valores contidos referem-se somente ao eixo “Z”. A função G54 é modal e encontra-se ativada ao ligar à máquina (default). Deve ser programada em bloco único (não têm parâmetros associados a ela). Função G55 Aplicação: Ativa o segundo “OFFSET” de placa (eixo “Z”) Esta função é idêntica à função G54. Utilizada quando são necessários dois valores diferentes de posicionamento, por exemplo, quando precisa-se virar a peça para usinagem do lado oposto, e a peça não permite a fixação no mesmo diâmetro, para isso, a posição de G55 terá um diâmetro e encosto diferentes de G54. Comando Numérico Computadorizado - CNC 26 de 44
  • 27.
    FATEC SP -Manual de Programação CNC MACH 3 - Mecânica de Precisão Função G60 Aplicação: Cancela área de segurança A função G60 cancela as áreas denominadas “FAULT” (Falha) ou “SAFE” (Seguras), designada pelo parâmetro “L” no mesmo bloco (refere-se à função G61, descrita abaixo). Caso o parâmetro “L” não seja programado no mesmo bloco da função G60, todas as áreas “FAULT” e “SAFE” serão canceladas. Ao ligar o comando, todas as áreas estarão canceladas e, na tela, aparece a mensagem “AREAS PROGRAMED 0” (default). Função G61 Aplicação: Ativa área de segurança A função G61 é utilizada para identificar áreas “FAULT” ou “SAFE”. Este comando suporta quatro áreas “FAULT”, designadas pelos parâmetros L1, L2, L3 e L4 e quatro áreas “SAFE” indicadas por L5, L6, L7 e L8. “FAULT AREAS”, quando a ferramenta atinge uma das áreas “FAULT” programadas. Proíbe a entrada de qualquer ferramenta dentro desta área para, por exemplo, proteger a placa ou o contra ponto, contra eventuais colisões de ferramentas. Uma vez identificada, a “FAULT-AREA” é ativada, não permitindo a entrada nesta área e esta deverá ser confirmada a cada troca de ferramenta. Entrando-se em automático (AUTO) “FAULT-AREA” ocorrerá uma falha e na tela será mostrada uma mensagem de “FAULT-AREA”. “SAFE AREAS”, quando a ferramenta atinge uma área “SAFE” programada, sendo então gerada uma mensagem indicando o número da área. Na tela aparece a mensagem “IN SAFE AREA” e, ao ultrapassar a área designada como “SAFE”, mostrará a mensagem “WARNING LAST”. Formato da função: G61 L X Z I K Onde: L - Número da área, que varia de 1 a 8; X - Diâmetro interno (absoluto); Z - Comprimento final (encosto) (absoluto); I - Diâmetro externo (absoluto); K - Comprimento. Comando Numérico Computadorizado - CNC 27 de 44
  • 28.
    FATEC SP -Manual de Programação CNC MACH 3 - Mecânica de Precisão X I Z K Função G70 Aplicação: Ativa programação em polegadas Esta função prepara o comando para registrar todas as entradas de dados em polegadas. A função G70 é modal, cancela a função G71 e deve ser programada em bloco único (não têm parâmetros associados a ela). Função G71 Aplicação: Ativa programação em milímetros Esta função prepara o comando para registrar todas as entradas de dados em milímetros. A função G71 é modal, cancela a função G70. Deve ser programada em bloco único (não têm parâmetros associados a ela). Esta função está ativa ao ligar à máquina (default). Função G73 Aplicação: Interpolação linear ponto-a-ponto Esta função é semelhante à função G01 (interpolação linear), e utilizada da mesma forma. Quando programada prepara a máquina para trabalhar do mesmo modo que a interpolação ponto-a-ponto, deixando um perfil não arredondado. A função G73 é modal e cancela as funções G00, G01, G02 e G03. Função G01 Função G73 A função G73 obriga o eixo a atingir a posição programada antes da mudança de direção. Nota: No caso de G01 o tamanho do canto arredondado é diretamente proporcional ao valor da velocidade de avanço programada. Comando Numérico Computadorizado - CNC 28 de 44
  • 29.
    FATEC SP -Manual de Programação CNC MACH 3 - Mecânica de Precisão Função G74 Aplicação: Ciclo de torneamento ou furação Este ciclo é utilizado para realizar desbastes paralelos ao eixo “Z”, o qual torneia a peça em passadas sucessivas até o diâmetro final programado. E utilizado também, para ciclos de furação com descarga de cavacos. Para programação desta função utilizam-se os seguintes parâmetros (os parâmetros entre parênteses são opcionais). G74 (X) Z (W) (I) (U1) Onde X - Diâmetro final (absoluto); Z - Comprimento final (absoluto); W - Distância para quebra-cavaco (incremental) I - Incremento por passada no Ø (incremental) U1 - Recuo angular da ferramenta (incremental) Caso o parâmetro “W” (utilizado na furação) não seja programado, a ferramenta avança no eixo “Z” até a posição final programada, com movimento contínuo, sem interrupção. Programando-se o parâmetro “U1” (utilizado no desbaste) a ferramenta retorna em “X” no sentido contrário à penetração e com valor igual a “I”, até a posição de partida no eixo “Z”. Caso contrário à ferramenta retorna no mesmo diâmetro que efetuou a usinagem. Terminado o desbaste, ou seja, quando a ferramenta atingir o diâmetro final programado, esta retorna ao ponto de partida no eixo “Z”. Programando-se o parâmetro “U1” o diâmetro de retorno será o da passada executada, acrescido ou decrescido do valor do parâmetro “I” (depende da usinagem; interna ou externa). Caso o parâmetro “U1” não seja programado, a ferramenta retorna no mesmo diâmetro da passada executada. Nota: Nos ciclos de desbaste o valor de “I” será igual em todas as passadas, exceto na última. ... N70G00X84.Z83.# N75G74X30.Z28.I6.U1F0.3# ... 80 Comando Numérico Computadorizado - CNC 29 de 44 Ø90 28 Ø30 3 Desbaste Externo
  • 30.
    FATEC SP -Manual de Programação CNC MACH 3 - Mecânica de Precisão Comando Numérico Computadorizado - CNC 30 de 44
  • 31.
    FATEC SP -Manual de Programação CNC MACH 3 - Mecânica de Precisão ... N50G00X30.Z73.# N55G74X50.Z25.I5.U1F.25# ... ... N35G00X0.Z75.# N40G74Z-5.W15.F0.15# ... Comando Numérico Computadorizado - CNC 31 de 44 70 Ø25 28 2,5 Ø50 Desbaste Interno 15 70 Ø80 Furação
  • 32.
    FATEC SP -Manual de Programação CNC MACH 3 - Mecânica de Precisão Função G75 Aplicação: Ciclo de faceamento ou abertura de canais (sangramento) A função G75 é similar à função G74, embora descreva um ciclo paralelo ao eixo “X”, faceando a peça com sucessivas passadas. Também é utilizado para abertura de canais (sangramento), com descarga de cavacos. G75 (X) (Z) (W) (K) (U1) Onde X - Diâmetro final (absoluto); Z - Comprimento final (absoluto); W - Distância para quebra-cavaco (incremental) K - Incremento por passada no comprimento (incremental) U1 - Recuo angular da ferramenta (incremental) Caso o parâmetro “W” não seja programado a ferramenta avança até o diâmetro final, com movimento contínuo, sem interrupção. Quando programa-se o parâmetro “U1” a ferramenta retorna em “Z” no sentido contrário a penetração, acrescido do valor do parâmetro “K”, até a posição inicial “X”. Caso o parâmetro “U1” não seja programado, a ferramenta retorna ao diâmetro inicial no mesmo comprimento da última passada. Nota: Nos ciclos de faceamento ou sangramento, o valor do parâmetro “K” será igual em todas as passadas, exceto na última. ... N30G00X95.Z58.# N35G75X25.Z30.K2.U1F0.2# ... Ø25 Comando Numérico Computadorizado - CNC 32 de 44 Ø90 30 2 60
  • 33.
    FATEC SP -Manual de Programação CNC MACH 3 - Mecânica de Precisão ... N80G00X24.Z62.# N85Z58.5# N90G75X65.Z30.K1.5U1F0.15# ... Comando Numérico Computadorizado - CNC 33 de 44 Ø90 30 60 1,5 Ø25 Ø65
  • 34.
    FATEC SP -Manual de Programação CNC MACH 3 - Mecânica de Precisão ... N60G00X75.Z89.# N65G75X60.Z25.K14.W5.F0.15# ... Função G90 Aplicação: Programação em coordenadas absolutas Esta função prepara a máquina para trabalhar com coordenadas absolutas, ou seja, define que as coordenadas a serem utilizadas terão um único ponto de referência. A função G90 é modal, cancela a função G91. Deve ser programada em bloco único (não têm parâmetros associados a ela), antes das operações com coordenadas absolutas. Esta função está ativa ao ligar a máquina (default). A página de “STATUS” mostra a opção em destaque. Função G91 Aplicação: Programação em coordenadas incrementais Esta função prepara a máquina para trabalhar com coordenadas incrementais, ou seja, define que as coordenadas terão como ponto de referência a posição atual da ferramenta. A função G91 é modal, cancela a função G90. Deve ser programada em bloco único (não têm parâmetros associados a ela), antes das operações com coordenadas incrementais. A página de “STATUS” mostra a opção em destaque. Função G92 Aplicação: Origem do sistema de coordenadas e limite de rotações (RPM) do eixo-árvore Estabelece a origem do sistema de coordenadas absolutas. Caso esta função seja programada, deve-se determinar um ponto de partida (origem) para as coordenadas. Este ponto é estabelecido pelas posições de “X” e “Z”, indicadas na função e memorizadas pelo comando, a partir do qual serão calculadas todas as coordenadas. Esta posição de origem deve ser indicada no início de cada programa, e pode ser cancelado pela função G99. Quando G92 for programada com o parâmetro “S”, estabelece o limite de rotações (RPM) para o eixo árvore. Comando Numérico Computadorizado - CNC 34 de 44 8 Ø70 25 Ø60 14 89 115 3
  • 35.
    FATEC SP -Manual de Programação CNC MACH 3 - Mecânica de Precisão Exemplos: N20G92X375.Z450.;FIXA.O.ZERO.DO.SISTEMA.EM.X375.MM.E.Z450.MM# N50G92S2500;FIXA.O.LIMITE.DE.ROTAÇÃO.EM.2500.RPM# A função G92 é modal e cancela a função G99. Função G94 Aplicação: Define o avanço em polegadas por minuto ou milímetros por minuto Esta função prepara o comando para utilizar todos os avanços em polegadas por minuto (caso esteja sendo utilizada a função G70, programação em polegadas) ou milímetros por minuto (caso esteja sendo utilizada a função G71, programação em milímetros). Deve ser observado o formato para o parâmetro “F”, conforme a função escolhida G70 (coordenadas em polegadas) ou G71 (coordenadas em milímetros). A função G94 é modal, cancela a função G95, deve ser programada em bloco único (não têm parâmetros associados a ela). Função G95 Aplicação: Define o avanço em polegadas por rotação ou milímetros por rotação Esta função prepara o comando para utilizar todos os avanços em polegadas por rotação (caso steja sendo utilizada a função G70, programação em polegadas) ou milímetros por rotação (caso esteja sendo utilizada a função G71, programação em milímetros). A função G95 é modal e cancela a função G94. Deve ser programada em bloco único (não têm parâmetros associados a ela) e está ativa ao ligar a máquina (default). Função G96 Aplicação: Ativa a Velocidade de Corte Constante (VCC) A função G96 seleciona o modo de programação em velocidade de corte constante, onde o cálculo da RPM é programado através do parâmetro “S”. Esta função prepara o comando para trabalhar com a Velocidade de Corte (VC) em pés por minuto (caso esteja sendo utilizada a função G70, programação em polegadas) ou metros por minuto (caso esteja sendo utilizada a função G71, programação em milímetros). Deve ser observado o formato para o parâmetro “S”, conforme a função escolhida G70 (coordenadas em polegadas) ou G71 (coordenadas em milímetros). A função G96 é modal e cancela a função G97. Exemplo: N45G96S160;DEFINE.A.VELOCIDADE.DE.CORTE.CONSTANTE.EM.160.M/MIN. Comando Numérico Computadorizado - CNC 35 de 44
  • 36.
    FATEC SP -Manual de Programação CNC MACH 3 - Mecânica de Precisão Função G97 Aplicação: Desativa a Velocidade de Corte Constante (VCC) Esta função permite a escolha da rotação para cada usinagem. É utilizada em máquinas cujo motor principal seja de corrente contínua (CC), para programar o parâmetro “S” em RPM’s, quando faz-se necessário alterar a rotação de trabalho. O operador também poderá alterar o valor da rotação diretamente no painel do comando da máquina, através do regulador da RPM, variando de 50% a 120% da rotação programada. A função G97 é modal, cancela a função G96. Deve ser programada em bloco único (não têm parâmetros associados a ela) e está ativa ao ligar a máquina (default). Função G99 Aplicação: Define a programação em função do zero máquina “MACHINE HOME” Quando programada esta função cancela a programação da função G92 (origemo do sistema de coordenadas), quando se trabalha em coordenadas absolutas e transfere a origem para o zero-máquina, conhecido como “MACHINE HOME”. A função G99 é modal, cancela a função G92. Deve ser programada em bloco único (não têm parâmetros associados a ela) e está ativa ao ligar a máquina (default). Comando Numérico Computadorizado - CNC 36 de 44
  • 37.
    FATEC SP -Manual de Programação CNC MACH 3 - Mecânica de Precisão 1.27. Funções Auxiliares ou Complementares (Miscelâneas) Abrangem os recursos da máquina não cobertos pelas funções “G”, têm formato similar a estas, podendo ser programadas em bloco único (não têm parâmetros associados a ela), sendo que existem funções que podem ser programadas junto com funções “G”, porém não podem ser programadas duas funções “M” em um mesmo bloco. Função M00 Aplicação: Parada de programa Causa parada imediata da execução do programa, desliga o eixo árvore e o fluido de corte. Na tela é exibido um aviso de “AWAINTING START CICLE”, aguardando início do ciclo, para assim retomar a leitura do programa. É utilizado para permitir que o operador vire a peça ou efetue alguma intervenção. Esta função é modal e cancela as funções M03, M04 e M08. Função M01 Aplicação: Parada opcional de programa Causa a interrupção da execução do programa. Esta função somente será executada se a opção “OPTIONAL STOP” estiver ativada na página “MODE SELECTION”. Para continuar a execução do programa deve-se acionar o botão “START CICLE” no painel da máquina. Função M02 Aplicação: Fim de programa Esta função é utilizada para indicar o final do programa que está sendo executado na memória da máquina. É modal e cancela as funções M03, M04 e M08, se aplicada quando utilizavam-se fitas perfuradas, emendadas em forma de laço, para finalizar o programa sem o rebobinamento da mesma. Função M03 Aplicação: Sentido horário de rotação do eixo-árvore Utilizada para estabelecer o sentido horário de rotação do eixo-árvore, e geralmente junto com o parâmetro “S” que define a rotação do eixo árvore. Esta função é modal e cancela a função M04. Função M04 Aplicação: Sentido anti-horário de rotação do eixo-árvore Utilizada para estabelecer o sentido anti-horário de rotação do eixo-árvore, e geralmente junto com o parâmetro “S”, rotação do eixo árvore. Esta função é modal e cancela a função M03. Comando Numérico Computadorizado - CNC 37 de 44
  • 38.
    FATEC SP -Manual de Programação CNC MACH 3 - Mecânica de Precisão Função M05 Aplicação: Desliga o eixo-árvore Quando programada, causa parada de rotação do eixo árvore. A função M05 é modal e cancela as funções M03 e M04. Deve ser programada em bloco único (não têm parâmetros associados a ela) e está ativa ao ligar a máquina (default). Função M06 Aplicação: Libera giro da torre para troca de ferramenta Ao selecionar uma ferramenta para ser utilizada na usinagem, indica-se a sua posição, fornecendo o número da face da torre onde ela esta montada, através do parâmetro “T”. Isto não causa a troca, é necessário programar a função M06 que irá liberar o giro da torre para efetiva troca da ferramenta. Função M08 Aplicação: Liga o fluido de corte Esta função é modal e cancela a função M09 Função M09 Aplicação: Desliga o fluido de corte Esta função é modal e cancela a função M08. Deve ser programada em bloco único (não têm parâmetros associados a ela) e está ativa ao ligar a máquina (default). Função M10 Aplicação: Troca de faixa de rotações Utilizada para mudança da faixa de rotação do eixo-árvore. Esta função é modal e cancela as funções M11 e M12. Função M11 Aplicação: Troca de faixa de rotações Utilizada para mudança da faixa de rotação do eixo-árvore. Esta função é modal e cancela as funções M10 e M12. Função M12 Aplicação: Troca de faixa de rotações Utilizada para mudança da faixa de rotação do eixo-árvore. Esta função é modal e cancela as funções M10 e M11. Comando Numérico Computadorizado - CNC 38 de 44
  • 39.
    FATEC SP -Manual de Programação CNC MACH 3 - Mecânica de Precisão Função M20 Aplicação: Liga o alimentador de barras (opcional) Esta função ativa o sistema de alimentação automático de material. É modal e cancela a função M21. Função M21 Aplicação: Desliga o alimentador de barras (opcional) Esta função desativa o sistema de alimentação automático de material. É modal e cancela a função M20. Função M24 Aplicação: Abre a placa Esta função aciona o sistema que permite a abertura da placa para inserir um novo material. É modal e cancela a função M25. Função M25 Aplicação: Fecha a placa Esta função aciona o sistema que permite o fechamento da placa após a troca do material. É modal e cancela a função M24. Função M26 Aplicação: Recua o mangote (para máquinas dotadas de cabeçote móvel) Esta função aciona o sistema que permite o recuo do mangote para liberar a peça. É modal e cancela a função M27. Função M27 Aplicação: Aciona o mangote Esta função aciona o sistema que permite o avanço do mangote para travar a peça, é modal e cancela a função M26. Função M30 Aplicação: Fim de programa com rebobinamento da fita perfurada Esta função têm a mesma aplicação básica da função M02, sendo que além de encerrar a execução do programa aciona o rebobinamento da fita perfurada, preparando-a para usinagem de uma nova peça. Não deve ser utilizada com fitas fechadas em forma de laço. Nota: Os comandos CNC fazem a leitura do programa diretamente da memória do comando da máquina, nestes casos tanto M02 quanto M30 encerra a execução do programa já que Comando Numérico Computadorizado - CNC 39 de 44
  • 40.
    FATEC SP -Manual de Programação CNC MACH 3 - Mecânica de Precisão não há necessidade de rebobinamento da memória, sendo então, indiferente a sua utilização. Comando Numérico Computadorizado - CNC 40 de 44
  • 41.
    FATEC SP -Manual de Programação CNC MACH 3 - Mecânica de Precisão 1.28. Parâmetros Adicionais 1.29. Parâmetro T Aplicação: Seleção de ferramenta e corretores O parâmetro “T” é utilizado para selecionar a posição da torre onde está a ferramenta que vai ser utilizada a partir de então, informando à máquina as dimensões de posicionamento da ponta da ferramenta em relação ao centro de giro da torre (pré-set), valor do raio do inserto e posição da ponta da ferramenta (sentido de corte). Estas informações são digitadas na página de “TOOL DATA FILE” e os valores dos corretores são digitados na página de “TOOL OFFSET FILES”, o comando lê estas informações para então posicionar a ferramenta durante a usinagem. A seleção de ferramentas e corretores é feita com a digitação de quatro números junto com o parâmetro “T”, onde os dois primeiros definem a ferramenta e os dois últimos o corretor que será utilizado para aquela ferramenta. A finalidade dos corretores é registrar os valores de desgaste da ferramenta, digitação esta, feita progressivamente na medida em que verifica-se a variação dimensional da peça, de modo a compensá-la. Esta compensação tem um limite que é previsto no cálculo de vida da ferramenta, não devendo ser ultrapassado sob pena de comprometer a qualidade das peças fabricadas. O comando MACH-3 tem capacidade para armazenar até 28 (vinte e oito) ferramentas e 28 (vinte e oito) corretores, sendo que o número máximo de ferramentas que pode ser utilizado simultaneamente, depende do modelo de máquina que está sendo utilizada. Exemplo de alguns tornos e capacidade de ferramentas montadas simultaneamente: Galaxy: 14 (quatorze) ferramentas; Cosmos 30: 10 (dez) ferramentas; ECN 40II: 8 (oito) ferramentas. Utilização do paramento “T”: T0202 1.30. Parâmetro Barra “/” Valor digitado na página de “TOOL OFFSET FILE” Corresponde ao corretor aplicado à ferramenta. Valor digitado na página de “TOOL DATA FILE” Corresponde a ferramenta que será utilizada. Aplicação: Controlar a execução de blocos de programa O parâmetro barra “/” é utilizado quando faz-se necessário impedir a execução de quaisquer blocos no programa, sem alterar a seqüência de execução, nem apagar o(s) bloco(s). Para tanto, digita-se o parâmetro barra “/” no início do bloco que não serão utilizados naquele momento. Na página “MODE SELECTION” do comando ativa-se a opção “SLASH DELETE”. Com isso, os blocos marcados serão ignorados (não lidos), durante a execução do programa. Comando Numérico Computadorizado - CNC 41 de 44
  • 42.
    FATEC SP -Manual de Programação CNC MACH 3 - Mecânica de Precisão Nota: Caso a opção “SLASH DELETE” não seja ativada, os blocos marcados com o parâmetro barra “/”, serão lidos normalmente durante a execução do programa. Comando Numérico Computadorizado - CNC 42 de 44
  • 43.
    FATEC SP -Manual de Programação CNC MACH 3 - Mecânica de Precisão 1.31. Esquema de Zeramento 1.32. Cálculo de G92 G92X = Æ da peça + Folga (em Æ) + > TDFX G92Z = Comprimento da Placa + (Castanha – Pega) + Comprimento da peça + Folga + >RG Encosto TDFX – “TOOL DATA FILE”, por ferramenta (XRAD). RG - Raio de Giro, calculado por ferramenta. 1.33. Cálculo do Deslocamento Negativo X = G92X - >Æ da máquina (750, dado do fabricante da máquina) Z = G92Z - máximo comprimento da máquina (1105, dado do fabricante da máquina) 1.34. Cálculo do Deslocamento do Zero Peça G54 = Comprimento da placa + (Castanha - Pega) (Primeiro Offset de Placa) Encosto G55 = Comprimento da placa + (Castanha - Pega) (Segundo Offset de Placa) Encosto 1.35. Cálculo do Ponto de Troca (Por Ferramenta) Ferramenta 1 PTX1 = G92X - (2*TDFX1) Para G54 PTZ1 = G92Z - (G54 + TDFZ1) Para G55 PTZ1 = G92Z - (G55 + TDFZ1) As demais ferramentas seguem o mesmo princípio, apenas substituindo os valores de “TDFZ”, de acordo com cada ferramenta que se quer determinar o ponto de troca. Comando Numérico Computadorizado - CNC 43 de 44
  • 44.
    FATEC SP -Manual de Programação CNC MACH 3 - Mecânica de Precisão 1.36. Quadro de Seleção do Grau de Acabamento Raio da ponta da ferramenta (mm) C L A S S E S D E O P E R A Ç Ã O SISTEMA DE LEITURA ACABAMENTO FINO ACABAMENTO MÉDIO ACABAMENTO GROSSEIRO *Aparelho da ROMI 0,4 0,8 1,6 3,2 6,3 12,5 25 AA-BS-CLA*-Ra mmMIicrons 0,4 0,8 1,6 3,2 6,3 12,5 25 Rq - RMS 1,6 2,5 4 6,3 10 16 25 4 0 63 100 H - R - Rt 16 32 63 125 250 500 1000 AA-BS-CLA*-Ra PolegadasMicro 16 32 63 125 250 500 1000 Rq - RMS 63 100 160 250 400 630 1000 1 600 2500 4000 H - R - Rt “r” A V A N Ç O S E M m m / R O T A Ç Ã O ( S ) F Ó R M U L A Rugosidade em m mm (H-R-Rt) 2 r R S 4* = Avanço em mm S = 4* R*r r = Raio da ferra-menta em mm. 0,10 0,05 0,07 0,09 0,01 0,14 0,18 0,15 0,05 0,07 0,09 0,11 0,14 0,18 0,22 0,20 0,05 0,07 0,09 0,11 0,14 0, 18 0,22 0,28 0,25 0,05 0, 07 0,09 0,11 0,14 0,18 0,22 0,28 0,40 0,05 0,07 0, 09 0,11 0,14 0,18 0,22 0,28 0,35 0,50 0,07 0,09 0,11 0,14 0,18 0,22 0, 28 0,35 0,45 0,60 0,07 0,09 0, 11 0,14 0,18 0,22 0,28 0,35 0,45 0,80 0,07 0,09 0,11 0,14 0,18 0,22 0,28 0, 35 0,45 0,56 1,00 0,09 0,11 0, 14 0,18 0,22 0,28 0,35 0,45 0,56 1,20 0,09 0,11 0,14 0,18 0,22 0,28 0,35 0 ,45 0,56 0,72 1,50 0,11 0,14 0,18 0,22 0,28 0,35 0,45 0,56 0,72 2,00 0,11 0,14 0,18 0,22 0,28 0,35 0,45 0 ,56 0,72 0,90 2,40 0,14 0,18 0, 22 0,28 0,35 0,45 0,56 0,72 0,90 4,50 0,18 0,22 0,28 0,35 0,45 0,56 0,72 0,90 1,10 1,40 Comando Numérico Computadorizado - CNC 44 de 44