Classificação e Utilização de Processos de Soldagem

1. R.W. Messler (Principles of Welding, 1999):

a. Processos de Soldagem por Pressão segundo a sua fonte de energia:
                                 TIP0 DE FONTE
          Mecânica                       Química                                 Elétrica
Soldagem a frio (CW)              Soldagem a gás com pressão       Soldagem de prisoneiros (SW)
                                  (PGW)
Soldagem por pressão a quente                                      Soldagem com arco magnetica-
(HPW)                             Soldagem por forjamento (FOW)    mente impelido (MIAB)
Soldagem por forjamento (FOW)                                      Soldagem por resistência a ponto
                                                                   (RSW)
Colaminação (ROW)
                                                                   Soldagem por resistência de
Soldagem por fricção (FRW)
                                                                   costura (RSEW)
Soldagem por ultrassom (USW)
                                                                   Soldagem por projeção (PW)
Soldagem por explosão (EXW)
                                                                   Soldagem por centelhamento (FW)
Soldagem por difusão (DFW)
                                                                   Soldagem por resistência de topo
                                                                   (UW)
                                                                   Soldagem por indução (HFRW)

b. Processos de Soldagem por Fusão segundo a sua fonte de energia:
                                 TIP0 DE FONTE
           Química                                                          Energia radiante
Soldagem a gás (OFW)                                               Soldagem a laser (LBW)
Brasagem com tocha (TB)                                            Soldagem por feixe de elétrons
                                                                   (EBW)
Soldagem aluminotérmica (TW)
                                                                   Soldagem ou brasagem com
Brasagem reativa/união com fase
                                                                   infravermelho (IB)
líquida transiente (TLPB)
                                                                   Soldagem com micro-ondas
                                                                   Brasagem em forno (FB)
                                                                   Brasagem por imersão (DB)

                                     TIP0 DE FONTE
  Arco – elet. não consumível         Arco – elet. consumível                  Resistência
Soldagem a gás com eletrodo de    Soldagem a gás com eletrodo      Soldagem a ponto (RSW)
tungstênio (GTAW ou TIG)          metálico (GMAW ou MIG/MAG)
                                                                   Soldagem de costura (RSEW)
Soldagem a plasma (PAW)           Soldagem com eletrodos
                                                                   Soldagem de projeção (RPW)
                                  revestidos (SMAW)
Soldagem com eletrodo de carvão
                                                                   Soldagem por centelhamento (FW)
(CAW)                             Soldagem com arame tubular
                                  (FCAW)                           Soldagem de topo (UW)
Soldagem de prisoneiros (SW)
                                Soldagem ao arco submerso          Soldagem por percursão (PEW)
Soldagem com hidrogênio atômico
                                (SAW)
(AHW)                                                              Soldagem/Brasagem por indução
                                Soldagem eletro-gás (EGW)          (HFRW/IB)
Soldagem com arco magnetica-
mente impelido (MIAB)                                              Soldagem por eletroescória (ESW)




                                                            Classificação dos Processos de Soldagem - 1/4
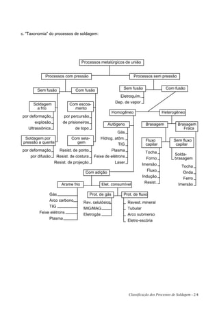
c. “Taxonomia” do processos de soldagem:




                                    Processos metalúrgicos de união


             Processos com pressão                                  Processos sem pressão


        Sem fusão             Com fusão                      Sem fusão                 Com fusão
                                                           Eletroquím.
      Soldagem             Com escoa-                    Dep. de vapor
        a frio               mento
                                                        Homogêneo                    Heterogêneo
por deformação          por percursão
       explosão        de prisioneiros             Autógeno               Brasagem             Brasagem
   Ultrassônica               de topo                                                             Fraca
                                                        Gás
  Soldagem por              Com sela-          Hidrog. atôm.
 pressão a quente             gem                                         Fluxo              Sem fluxo
                                                         TIG              capilar             capilar
por deformação        Resist. de ponto               Plasma
                                                                           Tocha             Solda-
     por difusão    Resist. de costura     Feixe de elétrons               Forno             brasagem
                   Resist. de projeção                Laser              Imersão                  Tocha
                                      Com adição                            Fluxo                  Onda
                                                                         Indução                   Ferro
                       Arame frio              Elet. consumível           Resist.               Imersão

              Gás                        Prot. de gás        Prot. de fluxo
              Arco carbono
                                     Rev. celulósico           Revest. mineral
              TIG
                                     MIG/MAG                   Tubular
         Feixe elétrons
                                     Eletrogás                 Arco submerso
              Plasma
                                                               Eletro-escória




                                                                Classificação dos Processos de Soldagem - 2/4
2. Quadro mestre de processos de soldagem da AWS:




                                                    Classificação dos Processos de Soldagem - 3/4
3. E. Weiner (Soldagem – Processos e Metalurgia, 1992):


                       Aplicabilidade dos processos de soldagem:




                                                     Classificação dos Processos de Soldagem - 4/4

Class processos soldagem

  • 1.
    Classificação e Utilizaçãode Processos de Soldagem 1. R.W. Messler (Principles of Welding, 1999): a. Processos de Soldagem por Pressão segundo a sua fonte de energia: TIP0 DE FONTE Mecânica Química Elétrica Soldagem a frio (CW) Soldagem a gás com pressão Soldagem de prisoneiros (SW) (PGW) Soldagem por pressão a quente Soldagem com arco magnetica- (HPW) Soldagem por forjamento (FOW) mente impelido (MIAB) Soldagem por forjamento (FOW) Soldagem por resistência a ponto (RSW) Colaminação (ROW) Soldagem por resistência de Soldagem por fricção (FRW) costura (RSEW) Soldagem por ultrassom (USW) Soldagem por projeção (PW) Soldagem por explosão (EXW) Soldagem por centelhamento (FW) Soldagem por difusão (DFW) Soldagem por resistência de topo (UW) Soldagem por indução (HFRW) b. Processos de Soldagem por Fusão segundo a sua fonte de energia: TIP0 DE FONTE Química Energia radiante Soldagem a gás (OFW) Soldagem a laser (LBW) Brasagem com tocha (TB) Soldagem por feixe de elétrons (EBW) Soldagem aluminotérmica (TW) Soldagem ou brasagem com Brasagem reativa/união com fase infravermelho (IB) líquida transiente (TLPB) Soldagem com micro-ondas Brasagem em forno (FB) Brasagem por imersão (DB) TIP0 DE FONTE Arco – elet. não consumível Arco – elet. consumível Resistência Soldagem a gás com eletrodo de Soldagem a gás com eletrodo Soldagem a ponto (RSW) tungstênio (GTAW ou TIG) metálico (GMAW ou MIG/MAG) Soldagem de costura (RSEW) Soldagem a plasma (PAW) Soldagem com eletrodos Soldagem de projeção (RPW) revestidos (SMAW) Soldagem com eletrodo de carvão Soldagem por centelhamento (FW) (CAW) Soldagem com arame tubular (FCAW) Soldagem de topo (UW) Soldagem de prisoneiros (SW) Soldagem ao arco submerso Soldagem por percursão (PEW) Soldagem com hidrogênio atômico (SAW) (AHW) Soldagem/Brasagem por indução Soldagem eletro-gás (EGW) (HFRW/IB) Soldagem com arco magnetica- mente impelido (MIAB) Soldagem por eletroescória (ESW) Classificação dos Processos de Soldagem - 1/4
  • 2.
    c. “Taxonomia” doprocessos de soldagem: Processos metalúrgicos de união Processos com pressão Processos sem pressão Sem fusão Com fusão Sem fusão Com fusão Eletroquím. Soldagem Com escoa- Dep. de vapor a frio mento Homogêneo Heterogêneo por deformação por percursão explosão de prisioneiros Autógeno Brasagem Brasagem Ultrassônica de topo Fraca Gás Soldagem por Com sela- Hidrog. atôm. pressão a quente gem Fluxo Sem fluxo TIG capilar capilar por deformação Resist. de ponto Plasma Tocha Solda- por difusão Resist. de costura Feixe de elétrons Forno brasagem Resist. de projeção Laser Imersão Tocha Com adição Fluxo Onda Indução Ferro Arame frio Elet. consumível Resist. Imersão Gás Prot. de gás Prot. de fluxo Arco carbono Rev. celulósico Revest. mineral TIG MIG/MAG Tubular Feixe elétrons Eletrogás Arco submerso Plasma Eletro-escória Classificação dos Processos de Soldagem - 2/4
  • 3.
    2. Quadro mestrede processos de soldagem da AWS: Classificação dos Processos de Soldagem - 3/4
  • 4.
    3. E. Weiner(Soldagem – Processos e Metalurgia, 1992): Aplicabilidade dos processos de soldagem: Classificação dos Processos de Soldagem - 4/4