Modelagem Entidade-Relacionamento
 
Conceitos básicos O modelo E-R tem por base a percepção de que o mundo real é formado por um conjunto de objetos chamados  entidades  e pelo conjunto dos  relacionamentos  entre esses objetos. “ O mundo está cheio de coisas que possuem características próprias e que se relacionam entre si.”
Conceitos básicos Desenvolvido para facilitar o projeto do banco de dados, permitindo a especificação do  esquema da empresa , que representa toda a estrutura lógica do banco de dados.
Conceitos básicos É um dos modelos com maior capacidade semântica; É extremamente útil para mapear o significado e interações das empresas reais. A modelagem é feita após o levantamento de requisitos. Usa-se o diagrama entidade-relacionamento para representação.
 
Modelo É a representação abstrata de um sistema real, com a qual se pode explicar ou testar o seu comportamento, em seu todo ou em partes.
Modelagem Observar os elementos de um ambiente Elaborar conceitos sobre esses elementos Caracterizá-los Reuni-los em conjuntos que os denominem Representá-los Defini-los Manipulá-los
Modelagem - Objetivos Representar um ambiente observado Servir de instrumento para comunicação Favorecer o processo de verificação e validação Capturar aspectos de relacionamento entre os objetos observados Servir como referencial para a geração de estruturas de dados Estabelecer os conceitos únicos a partir de visões diversas
Componentes do M E R Entidade Relacionamento Atributos
Entidade
Entidade Coisa ou objeto no mundo real; Pode ser identificada de forma unívoca: Cada pessoa em uma empresa; Concreta ou abstrata: Livro, pessoa; Empréstimo, viagem;
Notação Entidade
Exemplo Biblioteca Livros Funcionários Empréstimos Usuários Autores
Exemplo Loja de roupas Vendas Notas fiscais Clientes Produtos
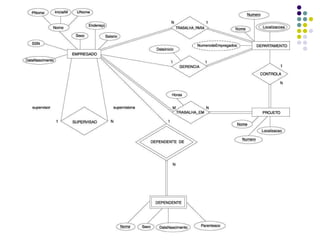
Exemplo Empresa X Departamento Projetos Dependentes Empregado
Entidade x Instância Para referir um objeto particular fala-se em: Instância ou  Ocorrência de entidade Exemplo: Entidade: Livro Instâncias: Dom Casmurro, Capitu, Escrava Isaura, A moreninha, O cortiço
Entidade Formas de identificar -> cinco grandes grupos: As coisas tangiveis As funções exercidas por elementos Eventos ou ocorrencias Interações Especificações
Coisas tangíveis Um avião, automovel, cavalo, elefante, cachorro, garrafa, mesa, telefone, vidros, livro, lapis, borracha, quadro, disquete, computadores, maquina de escrever, chave, mala, camisas, carteira de dinheiro, agenda
Coisas tangíveis livro, lapis, borracha, quadro, disquete Utensilio escolar chave, mala, camisas, carteira de dinheiro, agenda Pertence pessoal computadores, maquina de escrever Equipamento garrafa, mesa, telefone, vidros Utensilio doméstico cavalo, elefante, cachorro Animal avião, automovel Meio de transporte Instâncias Entidade
Coisas tangíveis avião, automovel, computadores, maquina de escrever Produtos cavalo, elefante, cachorro Animal garrafa, mesa, telefone, vidros, livro, lapis, borracha, quadro, disquete, chave, mala, camisas, carteira de dinheiro, agenda Utensilios Instâncias Entidade
Funções Tipo de papel, atribuição, classificação, capacitação etc Médico cirurgiao, engenheiro naval, departamento de compras, professor de ingles, autor de um livro, gerencia de suporte tecnico, recepcionista do hotel, medico pediatra, seção de despachos de material, gerente do hotel, paciente que é atendido, alunos de uma escola
Funções Pessoa alunos de uma escola, paciente que é atendido Cliente Pessoa professor de ingles, gerente do hotel, recepcionista do hotel Atendente Órgao funcional departamento de compras, gerencia de suporte tecnico, seção de despachos de material Organização Pessoa  Médico cirurgiao, engenheiro naval, autor de um livro, medico pediatra Especialista Coisas tangiveis Instância Entidade
Eventos ou ocorrências Só são percebidos enquanto uma certa ação se desenrola Um vôo comercial, um acidente de transito, uma apresentação tecnica de um fornecedor, uma festa beneficente, uma gincana esportiva, um jogo de futebol Relação com outros conjuntos de dados, ex.: o apresentador, produto do fornecedor, etc
Interações Resultantes da associação de objetos em função de um processo executado. Relacionamento é vendido por; evento venda; coisa tangivel nota de venda Fornecedor, produto, cliente Uma venda realizada por um fornecedor Relacionamento é comprado por; evento aquisição; coisa tangivel contrato de compra Comprador, imóvel, proprietario, corretor, agente financeiro A compra de um imóvel Substituição possível Objetos participantes Objeto-interação
Especificações Elementos que definem características de outros objetos Capacidade principal Voltagem Modelo Altura Largura profundidade Cor Modelo Tempo gasto na producao Data de producao Numero de serie Data de expiracao da garantia Modelo do refrigerador Refrigerador
Atributos
Atributos Uma entidade é representada por um conjunto de atributos. São os dados que serão armazenados sobre cada entidade. Cada entidade possui valores diferentes para cada atributo. Cada atributo existe um conjunto de valores possíveis: domínio.
Atributos Simples: não são divididos em outras partes; Compostos: podem ser divididos em partes (nome, endereço); Monovalorados: valores simples, nome: se refere a um único nome; Multivalorados: conjunto de valores, conjunto de endereços, conjunto de telefones; Nulos: não há valor para determinado atributo; Derivado: derivado de outros atributos, idade x data de nascimento, tempo de serviço x data da contratação.
Notação Atributo
Exemplo Atributos simples
Exemplo Atributos compostos
Exemplo Atributos multivalorados
Exemplo Atributo derivado

BDI_2_mer_entidade_atributo

  • 1.
  • 2.
  • 3.
    Conceitos básicos Omodelo E-R tem por base a percepção de que o mundo real é formado por um conjunto de objetos chamados entidades e pelo conjunto dos relacionamentos entre esses objetos. “ O mundo está cheio de coisas que possuem características próprias e que se relacionam entre si.”
  • 4.
    Conceitos básicos Desenvolvidopara facilitar o projeto do banco de dados, permitindo a especificação do esquema da empresa , que representa toda a estrutura lógica do banco de dados.
  • 5.
    Conceitos básicos Éum dos modelos com maior capacidade semântica; É extremamente útil para mapear o significado e interações das empresas reais. A modelagem é feita após o levantamento de requisitos. Usa-se o diagrama entidade-relacionamento para representação.
  • 6.
  • 7.
    Modelo É arepresentação abstrata de um sistema real, com a qual se pode explicar ou testar o seu comportamento, em seu todo ou em partes.
  • 8.
    Modelagem Observar oselementos de um ambiente Elaborar conceitos sobre esses elementos Caracterizá-los Reuni-los em conjuntos que os denominem Representá-los Defini-los Manipulá-los
  • 9.
    Modelagem - ObjetivosRepresentar um ambiente observado Servir de instrumento para comunicação Favorecer o processo de verificação e validação Capturar aspectos de relacionamento entre os objetos observados Servir como referencial para a geração de estruturas de dados Estabelecer os conceitos únicos a partir de visões diversas
  • 10.
    Componentes do ME R Entidade Relacionamento Atributos
  • 11.
  • 12.
    Entidade Coisa ouobjeto no mundo real; Pode ser identificada de forma unívoca: Cada pessoa em uma empresa; Concreta ou abstrata: Livro, pessoa; Empréstimo, viagem;
  • 13.
  • 14.
    Exemplo Biblioteca LivrosFuncionários Empréstimos Usuários Autores
  • 15.
    Exemplo Loja deroupas Vendas Notas fiscais Clientes Produtos
  • 16.
    Exemplo Empresa XDepartamento Projetos Dependentes Empregado
  • 17.
    Entidade x InstânciaPara referir um objeto particular fala-se em: Instância ou Ocorrência de entidade Exemplo: Entidade: Livro Instâncias: Dom Casmurro, Capitu, Escrava Isaura, A moreninha, O cortiço
  • 18.
    Entidade Formas deidentificar -> cinco grandes grupos: As coisas tangiveis As funções exercidas por elementos Eventos ou ocorrencias Interações Especificações
  • 19.
    Coisas tangíveis Umavião, automovel, cavalo, elefante, cachorro, garrafa, mesa, telefone, vidros, livro, lapis, borracha, quadro, disquete, computadores, maquina de escrever, chave, mala, camisas, carteira de dinheiro, agenda
  • 20.
    Coisas tangíveis livro,lapis, borracha, quadro, disquete Utensilio escolar chave, mala, camisas, carteira de dinheiro, agenda Pertence pessoal computadores, maquina de escrever Equipamento garrafa, mesa, telefone, vidros Utensilio doméstico cavalo, elefante, cachorro Animal avião, automovel Meio de transporte Instâncias Entidade
  • 21.
    Coisas tangíveis avião,automovel, computadores, maquina de escrever Produtos cavalo, elefante, cachorro Animal garrafa, mesa, telefone, vidros, livro, lapis, borracha, quadro, disquete, chave, mala, camisas, carteira de dinheiro, agenda Utensilios Instâncias Entidade
  • 22.
    Funções Tipo depapel, atribuição, classificação, capacitação etc Médico cirurgiao, engenheiro naval, departamento de compras, professor de ingles, autor de um livro, gerencia de suporte tecnico, recepcionista do hotel, medico pediatra, seção de despachos de material, gerente do hotel, paciente que é atendido, alunos de uma escola
  • 23.
    Funções Pessoa alunosde uma escola, paciente que é atendido Cliente Pessoa professor de ingles, gerente do hotel, recepcionista do hotel Atendente Órgao funcional departamento de compras, gerencia de suporte tecnico, seção de despachos de material Organização Pessoa Médico cirurgiao, engenheiro naval, autor de um livro, medico pediatra Especialista Coisas tangiveis Instância Entidade
  • 24.
    Eventos ou ocorrênciasSó são percebidos enquanto uma certa ação se desenrola Um vôo comercial, um acidente de transito, uma apresentação tecnica de um fornecedor, uma festa beneficente, uma gincana esportiva, um jogo de futebol Relação com outros conjuntos de dados, ex.: o apresentador, produto do fornecedor, etc
  • 25.
    Interações Resultantes daassociação de objetos em função de um processo executado. Relacionamento é vendido por; evento venda; coisa tangivel nota de venda Fornecedor, produto, cliente Uma venda realizada por um fornecedor Relacionamento é comprado por; evento aquisição; coisa tangivel contrato de compra Comprador, imóvel, proprietario, corretor, agente financeiro A compra de um imóvel Substituição possível Objetos participantes Objeto-interação
  • 26.
    Especificações Elementos quedefinem características de outros objetos Capacidade principal Voltagem Modelo Altura Largura profundidade Cor Modelo Tempo gasto na producao Data de producao Numero de serie Data de expiracao da garantia Modelo do refrigerador Refrigerador
  • 27.
  • 28.
    Atributos Uma entidadeé representada por um conjunto de atributos. São os dados que serão armazenados sobre cada entidade. Cada entidade possui valores diferentes para cada atributo. Cada atributo existe um conjunto de valores possíveis: domínio.
  • 29.
    Atributos Simples: nãosão divididos em outras partes; Compostos: podem ser divididos em partes (nome, endereço); Monovalorados: valores simples, nome: se refere a um único nome; Multivalorados: conjunto de valores, conjunto de endereços, conjunto de telefones; Nulos: não há valor para determinado atributo; Derivado: derivado de outros atributos, idade x data de nascimento, tempo de serviço x data da contratação.
  • 30.
  • 31.
  • 32.
  • 33.
  • 34.