UNIVERSIDADE DE PERNAMBUCO
   ESCOLA POLITÉCNICA DE PERNAMBUCO
       PROJETO DE FINAL DE CURSO




BARRAMENTO DE SUBESTAÇÕES:
  UM ESTUDO DE CASO COM
    CONDUTORES RÍGIDOS



                   por



    SUELEN HOLDER DE MORAIS E SILVA




           Recife, Maio de 2010
UNIVERSIDADE DE PERNAMBUCO
        ESCOLA POLITÉCNICA DE PERNAMBUCO
      DEPARTAMENTO DE ENGENHARIA ELÉTRICA




BARRAMENTO DE SUBESTAÇÕES: UM ESTUDO DE CASO
           COM CONDUTORES RÍGIDOS


                             por



         SUELEN HOLDER DE MORAIS E SILVA




                         Monografia    apresentada    ao    curso   de
                         Engenharia Elétrica – modalidade Eletrotécnica
                         da Universidade de Pernambuco, como parte
                         dos requisitos necessários à obtenção do grau
                         de Engenheira Eletricista.



            ORIENTADOR: METHODIO VAREJÃO DE GODOY, D.Sc.
            CO-ORIENTADOR: FABIO NEPOMUCENO FRAGA, M.Sc.




                    Recife, Maio de 2010.




           © Suelen Holder de Morais e Silva, 2010.
Dedico este trabalho aos meus pais,
Sidney e Cristina; a minha irmã Soraya; e
a   meu   namorado    Kleber,        que   me
incentivaram e ajudaram nos momentos
difíceis, com paciência e conselhos que
foram     indispensáveis        ao         meu
desenvolvimento profissional e pessoal.
AGRADECIMENTOS




      Aos meus pais, Sidney e Cristina, pelo amor, compreensão, incentivo e
exemplo dado por toda vida.
      A meu namorado, Kleber, por seu incentivo e apoio incondicional nos
momentos difíceis.
      A minha irmã, Soraya, por me ajudar e apoiar durante minha caminhada.
      Ao Professor Methodio Varejão de Godoy pelo apoio e orientação para a
realização deste trabalho, além da contribuição em minha formação acadêmica.
      Aos funcionários da Chesf - Divisão de Projeto de Subestações (DEPS) pela
experiência profissional e conhecimento adquirido durante meu estágio na empresa,
em especial ao meu supervisor do estágio, o engenheiro, Fabio Nepumoceno Fraga
pela ajuda neste trabalho.
“Há conhecimento de dois tipos: sabemos
sobre um assunto, ou sabemos onde podemos
buscar     informações   sobre   ele.”   (Samuel
Johnson)
Resumo da Monografia apresentada ao curso de Engenharia Elétrica da Escola
                           Politécnica de Pernambuco.


BARRAMENTO DE SUBESTAÇÕES: UM ESTUDO DE CASO
                    COM CONDUTORES RÍGIDOS

                      Suelen Holder de Morais e Silva

                                     05/2010


Orientador: Methodio Varejão de Godoy, D.Sc.
Co-orientador: Fabio Nepomuceno Fraga, M.Sc.
Área de Concentração: Subestações
Palavras-chave: Dimensionamento, Barramento, Condutor rígido.
Número de Páginas: 111.


O presente trabalho apresenta um roteiro para o dimensionamento de barramentos
de subestações com o uso de condutor rígido (tubos de alumínio ou cobre),
destacando as principais características deste material e as considerações que
devem ser feitas durante o projeto para a seleção do condutor que melhor se
adéqua as forças impostas ao barramento, tais como a força do vento e forças
devido às correntes de curto-circuito. Por não existir na literatura brasileira um
material que reúna as informações necessárias ao projeto, serão apresentadas
neste trabalho as etapas para tal dimensionamento. Durante o projeto, será
estudada a influência do peso do condutor, e das forças citadas acima nas
separações entre fase e fase-terra, já que uma menor distância implica em redução
nas dimensões da subestação. Outro item que será verificado são os esforços
impostos aos isoladores e as estruturas de suporte, que podem ocasionar colapso
do barramento se não forem dimensionados corretamente. Finalizando o trabalho,
será realizado um estudo de caso a fim de exemplificar os procedimentos que
devem ser seguidos para o cálculo, este estudo será realizado com a ajuda de uma
ferramenta computacional para simplificação dos cálculos, já que estes são
demorados e repetitivos.
LISTA DE FIGURAS




Figura 2.1 – Esquema de Manobra Barra Simples. .................................................. 22
Figura 2.2 – Esquema de Manobra Barra Simples com by-pass. ............................ 23
Figura 2.3 – Esquema de Manobra Barra Principal e transferência. ........................ 23
Figura 2.4 – Esquema de Manobra Barra Dupla a Quatro Chaves. ......................... 24
Figura 2.5 – Esquema de Manobra Disjuntor e Meio. .............................................. 25
Figura 2.6 – Arranjo Físico elevado para uma Entrada de Linha no esquema de
manobra barra principal e transferência. ................................................................... 26
Figura 2.7 – Bay de entrada de linha de uma subestação de 230 kV com
esquema de manobra barra dupla a quatro chaves padrão Chesf. .......................... 27
Figura 2.8 – Altura da subestação de acordo com o tipo de condutor utilizado. ...... 28
Figura 2.9 – Arranjo físico do esquema de manobra disjuntor e meio. .................... 29
Figura 2.10 – Tubo de cobre e de alumínio.. ............................................................ 30
Figura 2.11 – Efeito corona.. ..................................................................................... 32
Figura 2.12 – Fluxo laminar do vento passando por um tubo................................... 33
Figura 2.13 – Amortecimento do condutor rígido com um cabo. .............................. 34
Figura 2.14 – Amortecimento do condutor rígido com dois cabos............................ 34
Figura 2.15 – Conector para fixação do cabo dentro do condutor rígido.................. 34
Figura 2.16 – Condutor com as extremidades livremente apoiadas......................... 35
Figura 2.17 – Condutor com uma extremidade apoiada e a outra fixa. .................... 36
Figura 2.18 – Condutor com as extremidades fixas. ................................................ 36
Figura 2.19 – Dois vãos (apoiado – fixo – apoiado). ................................................ 37
Figura 2.20 – Três ou mais vãos (apoiado – fixo – fixo – apoiado). ......................... 37
Figura 2.21 – Dois ou mais vãos com suporte simples. ........................................... 38
Figura 2.22 – Forças aplicadas ao condutor. ............................................................ 39
Figura 2.23 – Isopletas dos ventos. .......................................................................... 40
Figura 2.24 – Forças impostas aos condutores pela passagem da corrente
      elétrica. ............................................................................................................... 43
Figura 2.25 – Comportamento de uma peça metálica. ............................................. 44
Figura 2.26 – Deformação elástica e plástica de um material. ................................. 44
Figura 2.27 – Conector de expansão. ....................................................................... 45
Figura 2.28 – Conector de sustentação/apoio. ......................................................... 45
Figura 3.1 – Etapas para o projeto de barramento rígido horizontal. ....................... 48
Figura 3.2 – Gradiente admissível de tensão de superfície sob condições
padronizadas para mesma RI versus o diâmetro do condutor. ................................. 52
Figura 3.3 – Distâncias em um sistema monofásico e um sistema trifásico............. 53
Figura 3.4 – Ação do vento sobre o tubo do barramento. ........................................ 58
Figura 3.5 – Kf versus a altura do barramento. ........................................................ 61
Figura 3.6 – Fator Kappa. ......................................................................................... 62
Figura 3.7 – Forças durante um curto-circuito trifásico ............................................. 63
Figura 3.8 – Forças durante um curto-circuito bifásico ............................................. 63
Figura 3.9 – Representação dos vetores das forças exercida sobre o barramento . 64
Figura 3.10 – Fator de plasticidade (q). .................................................................... 68
Figura 3.11 – Deflexão vertical do tubo devido ao próprio peso. Fonte:[9] .............. 69
Figura 3.12 – Deflexão horizontal de um tubo devido a forças de curto-circuito ...... 71
Figura 3.13 – Aproximação de condutores durante curto-circuito. Fonte: [9]. .......... 72
Figura 3.14 – Deflexão máxima do condutor tubular devido à força dinâmica
resultante. .................................................................................................................. 73
Figura 3.15 – Deflexão de um tubo sobre condições de falta................................... 74
Figura 3.16 – Momento fletor na base do isolador (a) e na base da estrutura (b).... 78
Figura 3.17 – Deflexão da estrutura de suporte do isolador. .................................... 79


Figura A.1 – Fatores dinâmicos (                       e      ) versus          .............................................. 98
Figura A.2 – Fator dinâmico (                    ) versus           ......................................................... 100


Figura B.1 – ARRANJO FÍSICO – PLANTA SE 230/13,8 kV ................................. 102
Figura B.2 – ARRANJO FÍSICO – CORTES A, B E C ........................................... 103
Figura B.3 – ARRANJO FÍSICO – CORTES D, E, F E G ....................................... 104
LISTA DE TABELAS



Tabela 2.1 – Cabos amortecedores recomendados. ................................................ 34
Tabela 2.2 – Valores de                 ........................................................................................ 42
Tabela 3.1 – Características dos condutores tubulares de alumínio baseado na
norma DIN.................................................................................................................. 50
Tabela 3.2 – Propriedades mecânica e elétrica de várias ligas de alumino. ............ 51
Tabela 3.3 – Pressões atmosfericas padronizadas. ................................................. 53
Tabela 3.4 – Fatores da freqüência fundamental para várias condições de suporte
do condutoro. ............................................................................................................. 55
Tabela 3.5 – Valores de Kp para determinadas alturas ............................................. 59
Tabela 3.6 – Limites de κ para vários sistemas elétricos. ......................................... 62
Tabela 3.7 – Máximo comprimento efetivo suportado pelos isoladores para
diversos sistemas desuporte. .................................................................................... 76
LISTA DE ABREVIATURAS / SIGLAS




 Termo                                    Descrição

ABNT                                           Associação Brasileira de Normas
                                               Técnicas

AIS      Air Insulated Substation              Subestação Isolada a Ar
AT                                             Alta tensão

ANEEL                                          Agência       Nacional   de      Energia
                                               Elétrica

ANSI     American National Standards           Instituto Nacional Americano de
         Institute                             Padronização

BSI      British Standards Institution         Instituto de Padronização Britânico

DIN      Deutsches Institut für Normung        Instituto Alemão para Normatização

EAT                                            Extra Alta Tensão

IEC      International Electrotechnical        Comitê      Internacional            de
         Commission                            Eletrotécnica
IEEE     Institute of Electrical     and       Instituto de Engenheiros Eletricistas
         Electronics Engineers                 e Eletrônicos

GIS      Gas Insulated Substation              Subestação Isolada a gás
HIS      Hybrid Insulated Substation           Subestações        de        Isolamento
                                               Híbrido
NBR                                            Norma Brasileira
NEMA     National Electrical Manufacturers     Associação Nacional de Fabricantes
         Association                           Elétricos

ONS                                                   Operador Nacional do Sistema

RI       Radio-influence                              Rádio Interferência

SE                                                    Subestações

SF6                                                   Hexafluoreto de enxofre
LISTA DE SÍMBOLOS




Simbologia                               Descrição


             Área da seção circular do condutor
             Área projetada ou efetiva
             Coeficiente de curvatura
             Coeficiente de arrasto
             Constante de pressão para uma superfície.
     ,       Distância entre os condutores durante curto-circuito
             Distância mínima entre fases
             Módulo de elasticidade
             Gradiente médio de tensão de superfície
             Gradiente máximo de tensão de superfície
             Gradiente admissível de tensão de superfície
             Força devido à corrente de referência de curto-circuito
             Força sobre os condutores externos durante curto-circuito
             Força sobre o condutor central durante curto-circuito
             Força transmitida ao isolador devido à corrente de curto-circuito
             Força dinâmica transmitida ao isolador devido a curto-circuito
             com religamento automático
             Força dinâmica transmitida ao isolador devido a curto-circuito
             sem religamento automático
             Força térmica (compressão ou tração)
   ( )       Força resultante máxima imposta ao isolador
    ( )      Força resultante imposta ao isolador
             Força resultante
             Força dinâmica resultante sem religamento automático
             Força dinâmica resultante com religamento automático
             Força do vento sobre o barramento
             Corrente simétrica de curto-circuito
             Corrente nominal máxima
Momento de inércia
         Fator de flexibilidade da estrutura de suporte
         Momento fletor na base da estrutura
         Momento fletor na base do isolador
PA       Peso do cabo
PC       Peso do tubo condutor
PT       Peso total do tubo
     ,   Estresse resultando em alongamento permanente inferior a 0,2%
S1       Fator de aspectos geográficos
SFAl     Fatores de segurança mínimo
 T       Temperatura
         Temperatura final
         Temperatura inicial
Vo       Velocidade básica
         Tensão de teste entre fase e terra
         Volume por unidade de comprimento do tubo
         Velocidade característica do vento
         A componente do vento característico que é perpendicular ao
         tubo
         Velocidade máxima de fluxo laminar do vento
         Momento resistente a deflexão




         Diâmetro externo do condutor, cm.
         Frequência nominal do sistema
         Máxima frequência natural da força do vento
         Freqüência natural do tubo
 ℎ       Distância do centro do condutor ao solo, cm
ℎ        Distância equivalente do centro do condutor ao solo para sistema
         trifásico
ℎ        Altura da linha de centro do tubo até a base do isolador
ℎ        Altura da estrutura que sustenta o isolador
         Constante que depende da altitude do terreno
Fator que considera a influência da rugosidade do terreno, das
        dimensões da edificação ou parte da edificação em estudo, e de
        sua altura sobre o terreno
    ℓ   Comprimento do vão
ℓ       Comprimento permitido do vão devido à deflexão
ℓ       Comprimento efetivo do vão
ℓ       Comprimento do vão considerando o estresse mecânico
ℓ       Comprimento do vão na temperatura inicial
        Massa do condutor por unidade de comprimento
        Massa por unidade de comprimento do cabo amortecedor
        Massa total do condutor
    p   Pressão atmosférica
        Pressão sobre a superfície do condutor a uma altura z
        Fator de plasticidade
        Tempo para religamento
        Tempo de atuação da proteção durante curto-circuito
tw      Espessura do tubo
        Deflexão vertical permitida
        Real deflexão vertical do tubo
        Máxima deflexão dinâmica do tubo
        Máxima deflexão dinâmica do tubo
        Posições relativas do condutor
    z   Altura sobre o solo




        Fator de condição de contorno para condutores rígidos
        Fator de estresse estático
        Coeficiente de expansão térmica linear
    γ   Fator da frequência fundamental (natural) baseado nos tipos de
        suportes para o barramento
        Permissividade do vácuo
        Máximo estresse estático
σ       O estresse dinâmico máximo sem religamento automático
σ        O estresse dinâmico máximo com religamento automático
         Relação entre as forças dinâmicas e estáticas sobre os
         isoladores de pedestal.
         Relação entre os estresses com e sem religamento automático
         sem sucesso.
         Relação entre os estresses dinâmicos e estáticos sobre os
         condutores.
    ∆ℓ   Variação do comprimento do condutor
    δ    Fator de densidade do ar
    κ    Fator kappa
         Ângulo entre a incidência do vento e o tubo em graus
SUMÁRIO



CAPÍTULO 1 - INTRODUÇÃO ........................................................................................................... 17

   1.1    OBJETIVOS DO TRABALHO ................................................................................................. 18
          1.1.1 Objetivo Pricipal ............................................................................................................ 18
          1.1.2 Objetivo secundário ...................................................................................................... 18
   1.2    METODOLOGIA UTILIZADA .................................................................................................. 18
   1.3    ESTRUTURA DA MONOGRAFIA ........................................................................................... 19



CAPÍTULO 2 - REFERENCIAL TEÓRICO ......................................................................................... 20

   2.1 ESQUEMAS DE MANOBRA ..................................................................................................... 22
          2.1.1 Barra simples ................................................................................................................ 22
          2.1.2 Barra simples com by-pass ........................................................................................... 23
          2.1.3 Barra principal e transferência ...................................................................................... 23
          2.1.4 Barra dupla .................................................................................................................... 24
   2.2 ARRANJO FÍSICO ..................................................................................................................... 25
   2.3 BARRAMENTO ......................................................................................................................... 28
          2.3.1 Condutor rígido: material e características .................................................................... 30
          2.3.2 Ampacidade .................................................................................................................. 30
          2.3.3 Efeito corona e rádio interferência ................................................................................ 31
          2.3.4 Ressonância mecânica no barramento ......................................................................... 33
   2.4 ISOLADORES, ESTRUTURAS DE SUPORTE E FERRAGENS. ............................................. 35
          2.4.1 Condutor com as extremidades apoiadas. .................................................................... 35
          2.4.2 Condutor com uma extremidade apoiada e a outra fixa ............................................... 36
          2.4.3 Condutor com as extremidades fixas (biengastada). .................................................... 36
          2.4.4 Barramento com condutor contínuo. ............................................................................. 37
          2.4.5 Juntas soldadas e acabamento..................................................................................... 38
   2.5 FORÇAS APLICADAS AO BARRAMENTO .............................................................................. 38
          2.5.1 Peso total do condutor .................................................................................................. 39
          2.5.2 Ação do vento ............................................................................................................... 39
          2.5.3 Curto-circuito ................................................................................................................. 42



CAPÍTULO 3 - DIMENSIONAMENTO DO BARRAMENTO .............................................................. 47

   3.1 CAPACIDADE DE CONDUÇÃO DE CORRENTE (AMPACIDADE) – TABELAS ..................... 49
   3.2 EFEITO CORONA – CÁLCULO DO GRADIENTE DE TENSÃO .............................................. 51
   3.3 VERIFICANDO A NECESSIDADE DE AMORTECIMENTO ..................................................... 54
   3.4 FORÇAS ESTÁTICAS: PESO DO TUBO E AÇÃO DO VENTO ............................................... 56
3.4.1 Peso do condutor .............................................................................................................. 56
        3.4.2 Força do vento ................................................................................................................. 57
   3.5 FORÇA ELÉTRICA .................................................................................................................... 59
        3.5.1 Corrente de referência de curto circuito ............................................................................ 59
        3.5.2 Flexibilidade das estruturas de suportes........................................................................... 60
        3.5.3 Fator kappa ....................................................................................................................... 62
        3.5.4 Pico da corrente de curto-circuito ..................................................................................... 63
   3.6 FORÇA RESULTANTE.............................................................................................................. 64
   3.7 MÁXIMO ESTRESSE ESTÁTICO IMPOSTO AO CONDUTOR ................................................ 64
   3.8 FATOR DINÂMICO .................................................................................................................... 65
        3.8.1 Fatores dinâmicos para o sistema de suportes ................................................................ 66
        3.8.2 A transição do estático para o dinâmico ........................................................................... 67
   3.9 DIMENSIONANDO O BARRAMENTO PARA ATENDER A DEFLEXÃO DO CONDUTOR
   SOBRE DIFERENTES CRITÉRIOS .................................................................................................69
        3.9.1 Deflexão vertical máxima devido ao próprio peso (repouso) ............................................ 69
        3.9.2 Deflexão máxima devido à força dinâmica resultante (sem religamento automático). ..... 71
        3.9.3 Deflexão máxima devido a força dinâmica resultante (com religamento automático sem
        sucesso)..................................................................................................................................... 74
   3.10 FORÇAS IMPOSTAS AOS ISOLADORES DE PEDESTAL .................................................... 75
        3.10.1 Força estática nos isoladores ......................................................................................... 75
        3.10.2 Máxima força dinâmica resultante imposta aos isoladores ............................................. 77
   3.11 MOMENTO FLETOR IMPOSTO AO SISTEMA DO BARRAMENTO ...................................... 78
   3.12 EFEITO TÉRMICO .................................................................................................................. 80



CAPÍTULO 4 - ESTUDO DE CASO ................................................................................................... 81

   4.1 DADOS PARA O INÍCIO DE PROJETO. ................................................................................... 81
   4.2 ESCOLHA DO TUBO PELA AMPACIDADE (SEM O EFEITO CORONA). ............................... 82
   4.3 AMORTECIMENTO ................................................................................................................... 83
   4.4 FORÇAS APLICADAS AO BARRAMENTO .............................................................................. 83
        4.4.1 Peso do condutor sobre o vão: ......................................................................................... 84
        4.4.2 Força do vento aplicada ao vão: ....................................................................................... 84
        4.4.3 Força máxima de curto-circuito aplicada ao vão:.............................................................. 84
        4.4.4 Força resultante sobre o condutor: ................................................................................... 85
        4.4.5 Fatores para o cálculo das forças dinâmicas: ................................................................... 85
        4.4.6 Verificando o comprimento do vão em relação ao estresse na fibra do material:............. 86
        4.4.7 Verificando o comprimento do vão para a maior deflexão vertical permitida .................... 87
        4.4.8 Recalculando os dados para o tubo de 6 in. ..................................................................... 88
        4.4.9 Deflexão máxima sobre condições dinâmicas .................................................................. 91
        4.4.10 Força resultante nos isoladores: ..................................................................................... 92
        4.4.11 Momento fletor ................................................................................................................ 93
4.5 CONSIDERAÇÕES SOBRE O PROJETO ................................................................................ 93



CAPÍTULO 5 - CONCLUSÃO ............................................................................................................ 94

   5.1 SUGESTÕES PARA TRABALHOS FUTUROS ......................................................................... 95



REFERÊNCIA BIBLIOGRÁFICA ........................................................................................................ 96



ANEXO A – CÁLCULO DOS FATORES DINÂMICOS (                                   ,   E      ) .................................................. 98

ANEXO B – SUBESTAÇÃO DE 230KV ............................................................................................ 101

ANEXO C – CARACTERÍSTICAS DO TUBO CONDUTOR (ALUMÍNO) ......................................... 105

ANEXO D – RELATÓRIOS DOS TESTES DOS TUBOS ................................................................. 107
17



CAPÍTULO 1 - INTRODUÇÃO



      O desenvolvimento de um país vem acompanhado do aumento no consumo
de energia elétrica. Este aumento de carga tem grande repercussão no sistema
elétrico, pois é responsável pelas elevadas correntes nominais e de curto circuito
presentes no sistema. Outra consequência deste aumento de carga é o aumento da
malha do sistema elétrico, onde novas usinas, linhas de transmissão e subestações
(SE) são necessárias para atender esta nova demanda no consumo.
      Nas subestações, os barramentos devem estar projetados para suportar uma
determinada corrente nominal e de curto-circuito com valores cada vez mais
elevados, tornando-se necessário, então, o emprego de novas soluções. Dentre as
soluções que não são tão exploradas no país está a de utilizar o condutor rígido no
barramento da SE. Estes condutores apresentam como uma de suas vantagens
possibilitarem a redução das dimensões da SE, já que apresentam menores
deflexões que o condutor flexível, permitindo uma redução na altura do barramento e
uma menor poluição visual (ambiental).
      Apesar de o condutor rígido ser muito utilizado em boa parte do mundo, tendo
ampla aplicação na indústria e nas subestações de transmissão e subtransmissão,
no Brasil não existe uma ampla literatura sobre o assunto, nem normas que auxiliem
em tal tarefa, descrevendo os procedimentos e condições mínimas de projeto para
um dimensionamento otimizado, visando um menor custo e alto desempenho.
Levando em consideração este crescente aumento na carga e a necessidade de
buscar novas soluções para o problema do dimensionamento do barramento de
subestações, buscou-se apresentar neste trabalho um roteiro em português que
auxilie no emprego do condutor rígido.
18


1.1 OBJETIVOS DO TRABALHO




1.1.1 Objetivo principal




      Apresentar um roteiro para o projeto de dimensionamento do barramento de
uma subestação utilizando o condutor rígido.




1.1.2 Objetivo secundário




• Realizar   uma    revisão    bibliográfica   sobre   o   conteúdo   necessário   ao
  desenvolvimento do trabalho;
• Debater as vantagens e desvantagens sobre o uso do condutor rígido; e
• Realizar um estudo de caso para validação do roteiro apresentado, utilizando uma
  subestação de 230 kV real.




1.2 METODOLOGIA UTILIZADA




      Para o desenvolvimento do trabalho foi realizada uma ampla pesquisa
bibliográfica sobre os itens pertencentes ao assunto em apostilas, livros, normas,
artigos e monografias, a fim de reunir informações relevantes ao tema. Depois de
selecionado os conteúdos relevantes, foram apresentadas as descrições das
principais características que influenciam o dimensionamento, bem como das
principais forças que atuam sobre o barramento.
      Após estas descrições procurou-se mostrar as equações necessárias a
realização do projeto e as considerações que devem ser feitas para não provocar o
colapso da estrutura do barramento. Procurando simplificar o entendimento,
apresentou-se, através de um estudo de caso, o dimensionamento do barramento
19


principal de uma subestação de 230 kV. Para a realização dos cálculos foi utilizada
uma rotina desenvolvida no Matlab.




1.3 ESTRUTURA DA MONOGRAFIA




      Este trabalho está organizado em 5 capítulos:


      No capítulo 2 estão reunidos todos os conceitos necessários ao entendimento
do trabalho, apresentando informações sobre o condutor rígido e as forças impostas
ao barramento.
      O capítulo 3 descreve o roteiro para o dimensionamento do barramento rígido,
mostrando as equações e considerações que devem ser feitas para o projeto.
      Já no capítulo 4 demonstra-se e analisa-se o dimensionamento do
barramento de uma subestação, exemplificando a teoria do capítulo 3, através de
um estudo de caso, utilizando dados de uma Subestação de 230 kV real.
      No capítulo 5 são apresentadas as conclusões do trabalho.
20



CAPÍTULO 2 - REFERENCIAL TEÓRICO




      O sistema elétrico de potência, que é composto basicamente pela produção,
transmissão e distribuição de energia, tem como objetivo fornecer energia elétrica às
varias cargas existentes com qualidade e confiabilidade. Para que este fornecimento
seja garantido é necessário que haja continuidade no serviço da transmissão.
      O sistema de transmissão é formado por dois principais elementos, o circuito
(linhas, cabos, etc.) que permite a passagem da potência e as subestações que
fazem as interconexões destes circuitos (transformando o nível de tensão se
necessário) [1]. A transmissão tem três principais funções que são realizadas
através de diferentes tipos de subestações [1]:


• A transmissão de energia elétrica dos geradores ou outros sistemas para o centro
  de carga;
• A interconexão que aumenta a segurança do fornecimento e permite a redução
  dos custos da geração; e
• Fornecimento de energia elétrica para o sistema de distribuição e em alguns
  casos diretamente ao cliente que está conectado ao sistema.


      Mas o que é uma subestação? O comitê Internacional de Eletrotécnica (IEC -
International Electrotechnical Commission) [2] define a subestação como sendo a
parte do sistema de potência, concentrada em um determinado ponto, incluindo os
terminais de linha de transmissão, distribuição, os módulos de manobra,
encapsulamentos, podendo inclusive incluir os transformadores. Pode-se definir [3]
então a subestação como sendo um conjunto de equipamentos usados para
controlar, modificar, comandar, distribuir e direcionar o fluxo de energia elétrica de
um sistema elétrico.
      Existem diferentes formas de classificar uma subestação. A primeira delas é
com relação à função que ela desempenha, podendo ser uma SE de manobra, de
transformação, de seccionamento, de distribuição de conversão ou de conversão de
freqüência. Uma mesma SE pode apresentar uma ou mais das funções listadas.
21


      Outra forma de classificá-las é quanto ao sistema do qual a subestação faz
parte, transmissão, distribuição ou de consumidor. Quanto ao nível de tensão
classificamos em baixa (até 1 kV), média (entre 1 kV e 66 kV), alta (entre 69 kV e
230 kV), extra alta (entre 231 kV e 800 kV) ou ultra alta tensão (acima de 800 kV).
Esta classificação é realizada pelo maior nível de tensão encontrado na SE. As
subestações podem estar ao tempo ou abrigadas, classificação quanto à instalação.
      E por fim, ela é classificada quanto ao tipo de isolamento [3]:


• Subestações Isoladas a Ar (AIS – Air Insulated Substation): são subestações
  onde o meio isolante que separa as partes energizadas entre si e da terra é o ar.
  Está é a subestação de menor custo, porém o espaço utilizado é maior.
• Subestações Isoladas a Gás (GIS – Gas Insulated Substation): são
  subestações que apresentam um dielétrico gasoso como meio isolante, no caso o
  hexafluoreto de enxofre (SF6). São denominadas de subestações blindadas, pois,
  os barramentos e equipamentos possuem envoltório de alumínio e um gás
  preenchendo os espaços entre a tubulação e os componentes energizados. É
  indicada para instalações em regiões com elevados custos de terreno ou onde a
  questão espaço é determinante, por suas características particulares de
  encapsulamento e reduzidas dimensões. São também indicadas onde às
  condições ambientais são severas (salinidade, poluição, alto índice de
  interferência eletromagnética, etc.). No entanto, possui um elevado custo.
• Subestações com Isolamento Híbrido – HIS (Hybrid Insulated Substation):
  são subestações que tem o ar e o gás como meio isolante em pontos específicos,
  a fim de reduzir a área ocupada. Apresentam um menor custo que as blindadas.


      No projeto de uma subestação é necessário definir o tipo de isolação que será
usada, pois esta escolha está relacionada com o espaço físico necessário e custo da
construção. Outro fator importante para o projeto é o arranjo físico da subestação, o
seu layout, ou seja, as formas de se conectarem entre si, linhas, transformadores e
cargas de uma subestação. Antes de mostrar os tipos de arranjo físico e suas
considerações é necessário apresentar os esquemas de manobra mais utilizados.
22


2.1 ESQUEMAS DE MANOBRA




      O esquema de manobra de uma subestação apresenta o arranjo elétrico e
físico dos equipamentos de manobra e do barramento. Denomina-se arranjo [3] a
configuração dos equipamentos eletromecânicos que constituem um pátio
pertencente a um mesmo nível de tensão, de tal forma que sua operação permita
dar à subestação diferentes graus de confiabilidade, segurança ou flexibilidade de
manobra, transformação e distribuição de energia. Os esquemas de manobras mais
utilizados em Alta Tensão (AT) e Extra Alta Tensão (EAT) são:




2.1.1 Barra simples




      O esquema de barra simples, representado na figura 2.1, possui apenas um
barramento ao qual se conectam os circuitos por meio de um disjuntor. É econômico,
simples e fácil de proteger, ocupa pouco espaço e não apresenta muitas
possibilidades de operação incorreta. No entanto, quando há necessidade de
manutenção ou reparo na barra, ou de manutenção no disjuntor é preciso
interromper o fornecimento de energia. Logo, este esquema não apresenta
confiabilidade, segurança e flexibilidade.




                 Figura 2.1 – Esquema de Manobra Barra Simples. Fonte: [3]
23


2.1.2 Barra simples com by-pass




       O arranjo barra simples com by-pass difere do esquema anterior por possuir
uma chave seccionadora (by-pass) que permite a manutenção no disjuntor sem
interromper o fornecimento de energia. Este esquema está representado na figura
2.2.




           Figura 2.2 – Esquema de Manobra Barra Simples com by-pass. Fonte: [3]




2.1.3 Barra principal e transferência



       Neste esquema, representado na figura 2.3, utilizam-se duas barras e um
disjuntor reserva. As linhas são normalmente ligadas à barra de operação (principal)
e, em caso de manutenção no disjuntor, à barra de transferência. A efetividade do
arranjo requer a instalação de um disjuntor especial, o disjuntor de transferência, que
é utilizado como reserva para qualquer disjuntor que esteja fora de operação. Com
esta configuração não teremos a interrupção de energia em nenhum bay em caso de
manutenção no disjuntor. Entende-se por bay [3] o conjunto de equipamentos e o
espaço ocupado por eles.




          Figura 2.3 – Esquema de Manobra Barra Principal e transferência. Fonte: [3]
24


2.1.4 Barra dupla




      O arranjo de barra dupla é uma evolução do arranjo barra principal e
transferência, onde os circuitos são divididos entre as duas barras. Possui uma
maior flexibilidade e maior segurança quanto às falhas nas barras que o arranjo
anterior, pois como a carga está dividida, mesmo que ocorra uma falha em uma das
barras, parte da subestação continuará operando. No projeto é necessário
considerar que as barras devem ter a mesma capacidade e, por sua vez, a
capacidade total da subestação [3]. Os esquemas apresentados a seguir são os
arranjos recomendados pelos Procedimentos de Rede do Operador Nacional do
Sistema Elétrico (ONS) para a rede básica (acima de 230 kV).




2.1.4.1 Barra dupla a quatro chaves




      Este é o arranjo utilizado para os barramentos de 230 KV. O esquema de
barra dupla a quatro chaves está ilustrado na figura 2.4.




          Figura 2.4 – Esquema de Manobra Barra Dupla a Quatro Chaves. Fonte: [3]
25


2.1.4.2 Disjuntor e meio




      Neste arranjo (figura 2.5), para cada entrada e saída temos um disjuntor e
meio. Este arranjo é mais utilizado no Brasil, nos sistemas de 500 e 765KV, por
apresentar alta confiabilidade.




                Figura 2.5 – Esquema de Manobra Disjuntor e Meio. Fonte: [3]




2.2 ARRANJO FÍSICO




      O arranjo físico [3] é a disposição física dos equipamentos em uma
instalação, segundo esquema de manobra pré-determinado e respeitando as
distâncias elétricas e de projeto definidas anteriormente. A diferença presente nos
arranjos se dá, principalmente, ao uso de diversos tipos de chaves seccionadoras,
aos barramentos, à disponibilidade de área a ser construída e às facilidades de
manutenção. Para a seleção do arranjo físico é necessária avaliação de alguns
aspectos, tais como:


• Definição do arranjo elétrico (esquema de manobra)
• Escolha dos equipamentos: os equipamentos de alta tensão, em especial, as
  seccionadoras, são quem definem as disposições físicas da subestação;
• Distâncias mínimas de segurança: são determinadas de acordo com o nível de
  tensão e nível de isolamento, assim como as condições atmosféricas da área
26


  onde será construída a subestação. Quanto maior o nível de tensão e o
  isolamento, maior será a distância entre fases e entre fase e terra;
• Área disponível para construção
• Custos: é necessário fazer comparação de custo de diferentes arranjos físicos
  para o mesmo arranjo elétrico, assim como deve ser levado em consideração o
  custo do terreno que será utilizado para a construção da subestação.
• Facilidade para a manutenção: os arranjos físicos mais altos apresentam maior
  dificuldade para manutenção por trabalharem com dois níveis de barras (figura
  2.6). Para executar a manutenção em uma das barras é necessário desligar a
  outra, perdendo a flexibilidade da barra dupla.




Figura 2.6 – Arranjo Físico elevado para uma Entrada de Linha no esquema de manobra barra
principal e transferência. Fonte: [3]


• Facilidade para expansão
• Padrões da concessionária: o padrão utilizado pelas concessionárias na maioria
  de suas subestações, também é um fator importante para a escolha do tipo de
  arranjo que será utilizado em cada uma.
• Impacto Ambiental: a estética de um arranjo físico é considerada impacto
  ambiental. Quanto menos níveis de conexão são projetados e mais baixos são os
  níveis das barras, melhor é a aparência de uma subestação.


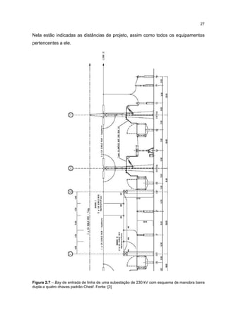
      Realizada a análise dos aspectos citados, é necessário fazer a distribuição
dos equipamentos pertencentes ao bay. A figura 2.7 ilustra um bay de uma
subestação de 230 kV com o esquema de manobra de barra dupla a quatro chaves.
27


Nela estão indicadas as distâncias de projeto, assim como todos os equipamentos
pertencentes a ele.




Figura 2.7 – Bay de entrada de linha de uma subestação de 230 kV com esquema de manobra barra
dupla a quatro chaves padrão Chesf. Fonte: [3]
28


2.3 BARRAMENTO




      O barramento é um componente importante da subestação, pois ele é
responsável por fazer a interligação dos circuitos que entram na subestação
(barramento principal), assim como a interligação dos equipamentos pertencentes a
este circuito. Sua estrutura deve ser cuidadosamente projeta para suportar os
máximos esforços que podem ser impostos ao condutor e aos seus suportes devido
às correntes de curto-circuito e aos ventos fortes.
      Os condutores do barramento podem ser rígidos (tubos de alumínio) ou
flexíveis (cabos). Os condutores rígidos apresentam como vantagens a simplicidade,
fácil visualização das configurações de operação, disposição do arranjo com apenas
dois níveis (figura 2.8), facilidade no acesso para o transformador ou pátio dos
equipamentos para manutenção, facilidade no uso de chaves pantográficas ou semi-
pantográficas, facilidade de ampliação da subestação, facilidade na verificação dos
efeitos das forças eletrodinâmicas, rápida construção e pouca área de aterramento
para a instalação.




      Figura 2.8 – Altura da subestação de acordo com o tipo de condutor utilizado. Fonte [1]
29


      Algumas desvantagens são encontradas na dificuldade temporária para by-
pass dos disjuntores em ambos os lados da subestação, na possibilidade de
ressonância mecânica entre a estrutura de tubo e a frequência de rajada de vento
(que pode ser evitada utilizando cabos amortecedores) e a dificuldade para
viabilidade dos tubos e dos suportes dos materiais em alguns países. Para níveis de
tensão inferior a 500 kV a aplicação de condutores rígidos nos dá uma solução
simples e econômica, contudo pra tensão superior a essa, o uso de condutores
rígidos se torna uma solução de difícil montagem.
      Os condutores flexíveis, por sua vez, apresentam como vantagens o uso dos
mesmos materiais empregados em linhas aéreas e o uso de condutores múltiplos
com diâmetro apropriado para reduzir o efeito corona nas extremidades em
subestações de EAT. No entanto, apresentam arranjos complexos pra esquemas
simples, dificuldade de verificação da resistência das forças eletrodinâmicas,
utilização de barramentos superpostos, considerável impacto ambiental devido aos
três níveis de condutores na subestação, custo de construção considerável,
dificuldade de empregar chaves pantográficas e semi-pantográficas e dificuldade na
ampliação da subestação.
      A escolha da melhor solução é influenciada pela viabilidade de materiais no
país e pela experiência de diferentes companhias. No Brasil, há uma preferência no
uso do condutor flexível, mas encontramos em algumas subestações o condutor
rígido sendo utilizado. É comum em um projeto o uso dos dois tipos de condutores,
onde várias combinações podem ser realizadas. Uma delas é o uso do condutor
rígido no barramento principal e na interligação dos equipamentos, e o flexível nas
conexões entre os equipamentos e a linha que entra na SE. A figura 2.9 ilustra esta
situação.




            Figura 2.9 – Arranjo físico do esquema de manobra disjuntor e meio. Fonte: [4]
30


2.3.1 Condutor rígido: material e características




      Na fabricação do condutor rígido utiliza-se o cobre ou as ligas de alumínio.
Dentre estes dois materiais o alumínio é o material mais empregado, em AT e EAT,
por apresentar menor peso que o cobre e necessitar de pouca manutenção.
Apresenta ainda, uma maior resistência à corrosão e uma maior temperatura de
operação. O formato utilizado nas subestações está apresentado na figura 2.10. A
preferência por um tubo oco de seção circular deve-se ao efeito pelicular (skin) e ao
efeito corona.




          Figura 2.10 – Tubo de cobre e de alumínio. Fonte: Informativo da ALCOMET.


      Em comparação a outros formatos, o tubular apresenta uma melhor
distribuição da corrente, porém possui uma área de superfície menor para
dissipação de calor. No projeto do barramento tubular estas duas características
devem ser balanceadas.




2.3.2 Ampacidade




      A ampacidade é a capacidade de condução de corrente do condutor. Esta
capacidade é normalmente determinada pela máxima temperatura em que o
condutor é permitido operar. A resistividade dos metais condutores varia com a
temperatura, assim, a elevação de temperatura provoca um aumento na resistência
dos condutores e provoca o aumento das perdas por efeito Joule. Num barramento a
31


capacidade de condução de corrente será dada pelo equilíbrio entre o calor gerado
pelas perdas e o calor dissipado por irradiação.
      A temperatura máxima de operação contínua [5] em barras de cobre e de
ligas de alumino é de 90° sem perda considerada da resistência mecânica. Em
                        C
condições de emergência podem ser operadas a 100° No entanto, o tubo de cobre
                                                C.
pode sofrer excessiva oxidação se operado acima de 80°
                                                     C.
      A seção reta do condutor tem uma grande importância na ampacidade do
barramento, principalmente no caso de corrente alternada. Devido ao efeito pelicular
(skin) a densidade de corrente não é uniforme ao longo do condutor, mas se
concentra principalmente na periferia. Dessa forma o material condutor na parte
central não é tão efetivo quanto o material da periferia. Daí a vantagem de utilizar
condutores ocos ou tubulares e perfis, posto que esses tenham o material condutor
colocado na região onde a sua utilização é mais efetiva. A preferência está no uso
dos tubulares de seção circular, já que os perfis apresentam pontas que intensificam
o efeito corona no condutor.




2.3.3 Efeito corona e rádio interferência




      O efeito corona aparece na superfície das ferragens, dos isoladores e dos
condutores, quando o valor do gradiente de potencial aí existente excede o valor do
gradiente crítico disruptivo do ar. Quando dois eletrodos, imersos no ar, possuem
uma diferença de tensão e esta diferença é aumentada progressivamente, verifica-
se a ionização do ar, ou seja, quando o campo é forte o suficiente é iniciada a
formação de partículas carregadas, através de choques entre os elétrons livres que
existem na atmosfera.
      Aumentando-se mais a tensão aplicada, ocorre o efeito corona, ou seja,
quando o campo em torno do eletrodo de menor raio de curvatura se torna maior
que um determinado valor crítico, tem inicio as descargas nas primeiras camadas de
ar próximas do eletrodo [6]. O efeito corona é observado melhor no escuro, quando
nota-se a formação de um eflúvio luminoso (figura 2.11), acompanhado de um ruído
sibilante e de desprendimento de ozônio.
32




                          Figura 2.1 – Efeito corona. Fonte: Brasitest.
                                 2.11 Efeito corona.


      Se as vibrações emitidas forem da ordem de kHz, produzirão áudio ruído; se
                                                                 áudio-ruído;
forem da ordem de MHz produzirão rádio ruído; e, se forem da ordem de centenas
                      produzirão rádio do; ,
                                   dio-ru
de MHz produzirão o chamado tele-ruído [6]. A medida dessas interferências
                            tele-ruído [6].                 interferências
denomina-se
denomina se Rádio Interferência (RI). Para projetos de barramento rígido de ate 115
                  Interferência
kV o efeito corona não é considerado. No entanto, é necessário que o engenheiro
responsável pelo projeto saiba que a rádio interferência existe em qualquer nível de
responsável                          rádio
tensão.
tensão.
      O problema de projeto encontrado é o de selecionar um condutor que não
apresente efeito corona durante tempo bom em tensão, altitude e temperatura de
operação, mas
operação mas possa ocorrer, de forma minimizada, em tempo úmido, chuvoso ou
                   ocorrer,
em condições de contaminação [5].
                             [5]
      Para uma operação sem corona, o gradiente máximo de tensão d superfície
                                                                 da
do condutor do barramento (Em) deve ser menor que o admissível (Eo). Podemos
            do
determinar o gradiente máximo de tensão da superfície do condutor (Em) por quatro
                                        da
fatores básicos:
fatores


• Diâmetro do condutor ou forma;
• Distância para a terra;
• Distância entre fase;
  Distância
• Voltagem aplicada.


      Tubo com seção circular geralmente apresenta melhor desempenho, pois sua
                                                          desempenho,
forma arredondada isenta de pontos aguçados e protusões, reduz o gradiente de
      arredondada,                            protusões,         gradiente
superfície (kV/cm) [7]. Uma superfície lisa é importante se operar próximo do
                   [7].
gradiente de tensão admissível d superfície, já que a ausência de rugosidade
                               de superfície,
também reduz o gradiente de superfície
                            superfície.
33


2.3.4 Ressonância mecânica




      Ressonância mecânica ou simplesmente ressonância é o fenômeno físico em
que se registra a transferência de energia de um sistema oscilante para outro,
quando a frequência do primeiro coincide com a frequência natural do segundo. No
projeto devem ser considerados dois agentes que podem causar vibrações: a
corrente alternada passando pelo tubo e o vento (figura 2.12). Para o barramento
esta vibração não é desejável, pois pode causar estresse dinâmico e tensões na
estrutura que podem vir a ocasionar fadiga no material e sua destruição.




                 Figura 2.12 – Fluxo laminar do vento passando por um tubo.



      Segundo [8], para reduzir essas vibrações na estrutura do barramento,
devemos diminuir as respostas à excitação aplicada ao barramento através do
aumento de sua massa, de sua rigidez, ou de seu amortecimento. No
dimensionamento adotamos o amortecimento como a opção mais viável. Existem
duas formas para amortecer o tubo, a primeira é através do uso de conectores
amortecedores (aumento dos suportes, que implica na redução do vão) e a segunda
através de um cabo condutor. Recomenda-se o uso do mesmo material do condutor
para evitar corrosão, no caso um cabo de Alumínio com Alma de Aço (CAA).
      Normalmente, utiliza-se apenas um cabo por tubo (figura 2.13) em tubos com
diâmetro externo entre 80mm e 120mm. Para diâmetro maior que 120mm
recomenda-se o uso de um cabo em cada extremidade do condutor (figura 2.14),
com o comprimento de 2/3 do tubo [9]. O guia do Instituto de Engenheiros
Eletricistas e Eletrônicos (IEEE - Institute of Electrical and Electronics Engineer) [5]
recomenda que o cabo tenha de 10% a 33% do peso do tubo.
34

                                                     ℓ




                                               ℓ - 100 mm

             Figura 2.13 – Amortecimento do condutor rígido com um cabo. Fonte [9]

                                                     ℓ
                                                              2
                                                                  3   ℓ



                                   2
                                       3   ℓ

            Figura 2.14 – Amortecimento do condutor rígido com dois cabos. Fonte: [9]


       A tabela 2.1 apresenta alguns valores para o cabo de amortecimento,
relacionando o diâmetro do tubo e o vão máximo.


                       Tabela 2.1 – Cabos amortecedores recomendados.
    Diâmetro do tubo (mm)     Vão máximo sem amortecimento (m)            Cabo de alumínio (mm2)
             100                            4,5                                    240
             120                            5,5                                    300
             160                            7,5                                    500
             200                            9,5                                    625
             250                           12,0                                    625

                                                Fonte: [10]


       A figura 2.15 apresenta um tipo de conector (tampão) usado na extremidade
do tubo para fixar o cabo. Seu formato ajuda a redução do efeito corona.




  Figura 2.15 – Conector para fixação do cabo dentro do condutor rígido. Fonte: catálogo Yonggu.
35


2.4 ISOLADORES, ESTRUTURAS DE SUPORTE E FERRAGENS.




      Na construção do barramento é necessário o uso de componentes que
permitam a isolação do condutor a terra e que suportem os esforços mecânicos
impostos devido às correntes de curto circuito, ventos e intempéries. Tais
componentes são denominados isoladores, que junto às estruturas de suporte
sustentam os condutores do barramento. Estas estruturas podem ser construídas
em concreto ou metal (aço galvanizado) e são utilizadas para dar altura aos
condutores, aumentando a separação entre a fase e a terra. Por fim, os acessórios e
as ferragens compõem um conjunto de dispositivos metálicos utilizados para a
fixação dos condutores aos suportes.
      A escolha do sistema de suporte que será utilizado tem um grande impacto na
seleção do próprio condutor, na escolha do tipo de amortecimento e na força que
será imposta sobre os isoladores de pedestal. As três principais condições utilizadas
(modelos fundamentais) serão definidas a seguir.




2.4.1 Condutor com as extremidades apoiadas.




      O sistema de suporte ilustrado na figura 2.16 é usado na maioria dos casos
onde os extremos são livremente suportados. Esta condição permite movimentos
laterais nas pontas do tubo que, caso contrário, resultaria em um torque sobre o topo
dos isoladores de pedestal se eles estivessem fixados. Os conectores são
normalmente projetados de forma que permitam o movimento vertical, usualmente
na região de ±5° para acompanhar os pequenos desvi os nos níveis da fundação e
               ,
pesos das estruturas de suporte.

                                             ℓ




          Figura 2.16 – Condutor com as extremidades livremente apoiadas. Fonte: [9]
36


2.4.2 Condutor com uma extremidade apoiada e a outra fixa




      O sistema de suporte ilustrado na figura 2.17 só deve ser usado nos casos
em que o comprimento do vão (ℓ), distância de um suporte a outro, é tão curta que o
valor do torque e da força resultante por unidade de comprimento não excedam os
valores nominais do isolador. Neste sistema um lado do tubo é fixo (engastado)
enquanto o outro está livre para mover-se permitindo a expansão linear. Os
conectores de fixação não permitem o movimento vertical.

                           ℓ                                           ℓ

                                             OU


                                                       F                         S
         Figura 2.17 – Condutor com uma extremidade apoiada e a outra fixa. Fonte: [9]




2.4.3 Condutor com as extremidades fixas (biengastada).




      O apoio apresentado na figura 2.18 também só deve ser usado quando o vão
(ℓ) for de tamanho reduzido. Esta configuração geralmente não deve ser aplicada em
subestações de AT e EAT, onde longos tubos são normalmente utilizados devido às
distâncias de projeto. No entanto, devem existir algumas aplicações nas quais
pequenos tubos são necessários para fazer interconexões, e as forças impostas ao
isolador de pedestal, como resultado da expansão linear, é pequena.


                       ℓ                                           ℓ

                                            OU


                                                      F                         F

                 Figura 2.18 – Condutor com as extremidades fixas. Fonte: [9]
37


2.4.4 Barramento com condutor contínuo.




      Na prática, o barramento das subestações não é formado por um único vão,
mas sim por uma série deles, lado a lado. Este barramento pode conter seções
formadas por vários tubos de tamanho (ℓ) unidos por um conector de expansão, ou
por um condutor contínuo suportado ou fixado no isolador de pedestal.
      A figura 2.19 apresenta um condutor tubular contínuo com a extensão de dois
vãos, simplesmente suportado nas extremidades e fixo no centro. Este arranjo é
bastante aceitável, pois a força de torção no ponto fixo F se cancela. Qualquer
expansão linear é permitida pelas extremidades apoiada em S.


                                   ℓ                         ℓ




                      S                        F                         S


                 Figura 2.19 – Dois vãos (apoiado – fixo – apoiado). Fonte: [9]


      A figura 2.20 mostra um condutor contínuo com a extensão de três ou mais
vãos. Este arranjo deve ser empregado apenas em casos onde os dois suportes
fixos (F) são próximos o suficiente para que as forças no tubo contínuo impostas aos
suportes, como resultado da expansão linear, sejam baixas.


                      ℓ                         ℓ                         ℓ



         S                        F                         F                         S

          Figura 2.20 – Três ou mais vãos (apoiado – fixo – fixo – apoiado). Fonte: [9]


      O arranjo apresentado na figura 2.21 é provavelmente o mais seguro dos três
arranjos ilustrados nesta seção. Não há restrições, desde que à expansão linear e a
força de torção estejam envolvidas.
38


                      ℓ                        ℓ                        ℓ




            S                     S                        S                      S
                Figura 2.21 – Dois ou mais vãos com suporte simples. Fonte: [9]




2.4.5 Juntas soldadas e acabamento




       Os maiores tubos de alumínio disponíveis no mercado, às vezes, não são
suficientes para atender a determinado vão do barramento. Neste caso, é aceitável a
união de dois ou mais condutores rígidos através de soldas, para que cheguem ao
tamanho desejado. A solda do alumínio é muito usada no caso de barramentos
tubulares. O alumínio é cortado de modo a produzir um chanfro com ângulo de 45° e
as duas peças são limpas para remover óxido de alumínio e resíduos de óleo. A
remoção do óxido de alumínio se faz necessária, pois o alumínio funde a uma
temperatura mais baixa do que o óxido de alumínio, e assim, qualquer resíduo de
óxido impedirá a penetração adequada do material fundido no processo de solda.
Depois da limpeza, a região de solda é protegida com um jato de gás argônio e a
solda elétrica é feita usando-se fios de liga de alumínio especiais, oferecendo um
conjunto que é mecânica e eletricamente aceitável [11]. É muito importante, seguir
as recomendações do fabricante do tubo com relação à haste de enchimento e as
etapas meticulosas de soldagem. Um acúmulo do material utilizado na solda da
ordem de 1,0 – 2,0mm melhoram significativamente a força mecânica na junção e
não cria efeito corona, considerando que todas as pontas sejam removidas.




2.5 FORÇAS APLICADAS AO BARRAMENTO




       As forças aplicadas ao condutor estão ilustradas na figura 2.22. A força
resultante é composta pelo peso total do tubo (PT), força do vento e a força de curto-
circuito.
39


                                      FV               FCC2


                           PC
                                                     Força
                     PT                              Resultante (FR)


                           PA



                    Figura 2.22 – Forças aplicadas ao condutor. Fonte: [9]




2.5.1 Peso total do condutor




        A força gravitacional imposta ao condutor é responsável por sua deflexão
vertical. Esta força consiste no peso do condutor (PC) e no peso do cabo (PA)
utilizado para amortecer o tubo.




2.5.2 Ação do vento




        Com o aumento da velocidade do vento, a força imposta ao condutor torna-se
um componente importante para o cálculo da força resultante, pois as estruturas de
suporte do barramento devem ser capazes de resistir a essa força. Esta velocidade
aumenta de forma logarítmica com a altura e, para o dimensionamento correto,
devemos calculá-la apropriadamente. Para isso algumas considerações devem ser
feitas [9]:


• A velocidade do vento utilizada é a básica (Vo) para uma dada altura (z) sobre o
   solo.
• Esta velocidade deve ser obtida através da isopletas dos ventos da região ou país
   onde, será realizado o projeto (figura 2.23). Este valor (Vo) deve ser ajustado para:
40




                                                       V0 = em m/s
                                                       V0 = máxima velocidade média medida
                                                       sobre 3 s, que pode ser excedida em
                                                       média uma vez em 50 anos, a 10 m
                                                       sobre o nível do terreno em lugar aberto
                                                       e plano.

                 Figura 2.23 – Isopletas dos ventos. Fonte: [12]


− Um tempo médio de ocorrência de 50 ou 100 anos;
− A rugosidade do terreno, que define as características das irregularidades de
  superfície de uma determinada área, que surge a partir de elementos
  naturais ou construídos, é criada na superfície afetando o grau de
  turbulência e a variação da velocidade com a altura do vento que passa
  sobre a área. A Associação Brasileira de Normas Técnicas (ABNT) [12]
  apresenta a seguinte definição para as categorias de terreno:
  Categoria I: Superfícies lisas de grandes dimensões, com mais de 5 km de
  extensão, medida na direção e sentido do vento incidente. Exemplos: mar
  calmo (3); lagos e rios; pântanos sem vegetação.
  Categoria II: Terrenos abertos em nível ou aproximadamente em nível, com
  poucos obstáculos isolados, tais como árvores e edificações baixas.
  Exemplos: zonas costeiras planas; pântanos com vegetação rala; campos de
41


  aviação; pradarias e charnecas; fazendas sem sebes ou muros. A cota
  média do topo dos obstáculos é considerada inferior ou igual a 1,0 m.
  Categoria III: Terrenos planos ou ondulados com obstáculos, tais como
  sebes e muros, poucos quebra-ventos de árvores, edificações baixas e
  esparsas. Exemplos: granjas e casas de campo, com exceção das partes
  com matos; fazendas com sebes e/ou muros; subúrbios a considerável
  distância do centro, com casas baixas e esparsas. A cota média do topo dos
  obstáculos é considerada igual a 3,0 m.
  Categoria IV: Terrenos cobertos por obstáculos numerosos e pouco
  espaçados, em zona florestal, industrial ou urbanizados. Exemplos: zonas de
  parques e bosques com muitas árvores; cidades pequenas e seus arredores;
  subúrbios densamente construídos de grandes cidades; áreas industriais
  plena ou parcialmente desenvolvidas. A cota média do topo dos obstáculos é
  considerada igual a 10 m. Esta categoria também inclui zonas com
  obstáculos maiores e que ainda não possam ser consideradas na categoria
  V.
  Categoria V: Terrenos cobertos por obstáculos numerosos, grandes, altos e
  pouco espaçados. Exemplos: florestas com árvores altas, de copas isoladas;
  centros de grandes cidades; complexos industriais bem desenvolvidos. A
  cota média do topo dos obstáculos é considerada igual ou superior a 25 m.
− Os efeitos locais sobre a velocidade do vento. Um número de aspectos
  geográficos (fator S1=1,00) deve ser considerado nas imediações em que a
  subestação será construída.
− A altura sobre o solo (z)
− A classe da estrutura ou componente [12]:
  Classe A: Todas as unidades de vedação, seus elementos de fixação e
  peças individuais de estruturas sem vedação. Toda edificação na qual a
  maior dimensão horizontal ou vertical não exceda 20 m.
  Classe B: Toda edificação ou parte de edificação para a qual a maior
  dimensão horizontal ou vertical da superfície frontal esteja entre 20 m e 50
  m.
  Classe C: Toda edificação ou parte de edificação para a qual a maior
  dimensão horizontal ou vertical da superfície frontal exceda 50 m.
42


         Depois realizadas as considerações, devemos calcular a força que o vento
aplica sobre o barramento. O fator                    (tabela 2.2) considera o efeito combinado da
rugosidade do terreno, da variação da velocidade do vento com a altura acima do
terreno e das dimensões da edificação ou parte da edificação em consideração [12].


                                             Tabela 2.2 – Valores de   .
                                                        Categoria
 Z              I                      II                  III                  IV                     V
(m)          Classe                 Classe               Classe               Classe                 Classe
       A       B       C      A       B       C      A     B      C     A       B       C      A       B       C
≤5    1,06    1,04    1,01   0,94    0,92    0,89   0,88 0,86 0,82     0,79    0,76    0,73   0,74    0,72    0,67
10    1,10    1,09    1,06   1,00    0,98    0,95   0,94 0,92 0,88     0,86    0,83    0,80   0,74    0,72    0,67
15    1,13    1,12    1,09   1,04    1,02    0,99   0,98 0,96 0,93     0,90    0,88    0,84   0,79    0,76    0,72
20    1,15    1,14    1,12   1,06    1,04    1,02   1,01 0,99 0,96     0,93    0,91    0,88   0,82    0,80    0,76
30    1,17    1,17    1,15   1,10    1,08    1,06   1,05 1,03 1,00     0,98    0,96    0,93   0,87    0,85    0,82
40    1,20    1,19    1,17   1,13    1,11    1,09   1,08 1,06 1,04     1,01    0,99    0,96   0,91    0,89    0,86
50    1,21    1,21    1,19   1,15    1,13    1,12   1,10 1,09 1,06     1,04    1,02    0,99   0,94    0,93    0,89
60    1,22    1,22    1,21   1,16    1,15    1,14   1,12 1,11 1,09     1,07    1,04    1,02   0,97    0,95    0,92
80    1,25    1,24    1,23   1,19    1,18    1,17   1,16 1,14 1,12     1,10    1,08    1,06   1,01    1,00    0,97
100   1,26    1,26    1,25   1,22    1,21    1,20   1,18 1,17 1,15     1,13    1,11    1,09   1,05    1,03    1,01
120   1,28    1,28    1,27   1,24    1,23    1,22   1,20 1,20 1,18     1,16    1,14    1,12   1,07    1,06    1,04
140   1,29    1,29    1,28   1,25    1,24    1,24   1,22 1,22 1,20     1,18    1,16    1,14   1,10    1,09    1,07
160   1,30    1,30    1,29   1,27    1,26    1,25   1,24 1,23 1,22     1,20    1,18    1,16   1,12    1,11    1,10
180   1,31    1,31    1,31   1,28    1,27    1,27   1,26 1,25 1,23     1,22    1,20    1,18   1,14    1,14    1,12
200   1,32    1,32    1,32   1,29    1,28    1,28   1,27 1,26 1,25     1,23    1,21    1,20   1,16    1,16    1,14
250   1,34    1,34    1,33   1,31    1,31    1,31   1,30 1,29 1,28     1,27    1,25    1,23   1,20    1,20    1,18
300     -       -       -    1,34    1,33    1,33   1,32 1,32 1,31     1,29    1,27    1,26   1,23    1,23    1,22
350     -       -       -      -       -       -    1,34 1,34 1,33     1,32    1,30    1,29   1,26    1,26    1,26
400     -       -       -      -       -       -      -     -     -    1,34    1,32    1,32   1,29    1,29    1,29
420     -       -       -      -       -       -      -     -     -    1,35    1,35    1,33   1,30    1,30    1,30
450     -       -       -      -       -       -      -     -     -      -       -       -    1,32    1,32    1,32
500     -       -       -      -       -       -      -     -     -      -       -       -    1,34    1,34    1,34
                                                     Fonte: [12]


         No capítulo 3, seção 3.4.2, será apresentada as equações e demais
considerações para o cálculo da força aplicada ao barramento devida á ação do
vento.




2.5.3 Curto-circuito




         O curto-circuito é um caminho de baixa impedância entre dois pontos com
níveis de tensões diferentes. As correntes geradas são de elevada intensidade, em
geral 10 vezes superior à corrente nominal do circuito, que surgem devido a um
contato ou arco entre duas partes condutoras. Este contato pode ser direto (metálico
43


ou franco) ou indireto (através de um arco voltaico). Devido às elevadas correntes,
surgem esforços mecânicos (efeitos dinâmico) entre os condutores e o seu
aquecimento (efeitos térmicos).
       Estes esforços mecânicos devem ser suportados pelos condutores e seus
suportes, enquanto os efeitos térmicos devem ser evitados com a atuação da
proteção. Mesmo com a atuação da proteção, os condutores devem ser capazes de
resistir aos efeitos térmicos por um curto intervalo de tempo (tempo de atuação da
proteção e do disjuntor). Por isso, o dimensionamento do barramento precisa
considerar os maiores valores das correntes de curto-circuito em seu cálculo.




2.5.3.1 Efeito mecânico




       Condutores elétricos conduzindo corrente exercem uma força de atração ou
repulsão entre si. Com o aumento repentino desta corrente (curto-circuito), estas
forças se intensificam e caso os condutores não sejam adequadamente suportados,
podem sofrer deformações e tocarem-se ou até mesmo romper-se. Para evitar isso
os barramentos devem ser dimensionados para suportar os esforços produzidos
pela corrente de curto-circuito [13] e [14]
       O catálogo de um fabricante de equipamentos elétricos [14] apresenta os dois
princípios que regem os efeitos mecânicos de interesse ao dimensionamento de
barramentos, são eles:


• Condutores paralelos imersos em campo magnético e percorridos por correntes
  ficam submetidos a forças diretamente proporcionais ao produto das correntes e
  inversamente proporcionais à distância entre eles. A figura 2.24 mostra a
  distribuição da força.




  Figura 2.24 –: Forças impostas aos condutores pela passagem da corrente elétrica. Fonte: [13].
44


• No ponto de contato entre dois condutores em que haja mudança na direção do
  percurso da corrente, surge uma força de repulsão que tende a afastar as duas
  peças e que é proporcional à intensidade da corrente e inversamente proporcional
  à distância entre eles.


      Depois de realizado o cálculo destas forças, podemos dimensionar a seção
do condutor através de dois critérios. No primeiro caso, o material deverá trabalhar
no regime elástico, em que não há deformação permanente. No segundo, o material
poderá trabalhar no regime plástico, permitindo-se uma pequena deformação
permanente que, por razões estéticas, não deve ser perceptível a olho nu – essa
deformação deverá ser de, no máximo, 0,2% (figura 2.25). Esta possibilidade de não
restringir o tipo de estresse imposto ao material possibilita uma melhor utilização e
projetos mais econômicos. A figura 2.26 ilustra estes tipos de deformação no
material.




               Figura 2.25 – Comportamento de uma peça metálica. Fonte: [11]




            Figura 2.26 – Deformação elástica e plástica de um material. Fonte: [14]
45


2.5.3.2 Efeito térmico




      Com a passagem das elevadas correntes de curto-circuito o condutor aquece
e acaba sofrendo uma expansão longitudinal. Esta dilatação provoca o surgimento
de esforços nos isoladores e pode provocar a deformação do condutor, a
deformação do isolador ou até mesmo a ruptura. O esforço que surge devido à
dilatação pode ser calculado igualando-se o aumento de comprimento do condutor
devido à elevação de temperatura com o alongamento que é sofrido por um corpo
metálico sob a ação de força de tração. Os esforços no barramento aparecem no
isolador e, dependendo do comprimento do mesmo, o momento na base pode ser
bastante elevado. Para evitar esforços exagerados pode-se usar um suporte
deslizante no barramento, assim um lado está fixo e o outro desliza sobre o isolador.
A continuidade do isolamento é garantida através de elementos flexíveis, tais como
cordoalhas ou conectores de expansão. As figuras 2.27 e 2.28 mostram alguns tipos
de conectores usados nos barramentos.




               Figura 2.27 – Conector de expansão. Fonte: catálogo da Mcwade




           Figura 2.28 – Conector de sustentação/apoio. Fonte: catálogo da Mcwade.
46


2.5.3.3 Considerações para o cálculo da força durante falta




      Os projetos de novas subestações, hoje, exigem uma maior compactação
(menor separação entre fases) combinada com o aumento dos níveis de curto-
circuito, que demandam um uma maior integridade dos componentes das
subestações. Quando se dimensiona um componente, as seguintes medidas
mecânicas são imperativas para o bom funcionamento durante curto-circuito:


• Deflexão máxima do tubo condutor que pode resultar em uma deformação
  permanente.
• Forças transferidas aos conectores e acessórios.
• Carregamento dinâmico que resulta em momento fletor máximo na base dos
  isoladores de suporte e na estrutura de sustentação.
• Efeitos de torque que pode resultar em falha, normalmente no topo dos isoladores
  de porcelana.


      Para condutores rígidos tubulares o método e as equações, para o cálculo
dos estresses são lineares e baseiam-se nas seguintes hipóteses:


• A distância entre os centros dos condutores deve ser muito menor que seu
  comprimento, para que possa ser considerado com o comprimento infinito.
• O diâmetro do condutor e a deflexão durante oscilações são muito menores que a
  distância entre os centros dos condutores, logo eles podem ser considerados
  linhas paralelas.
• O curto-circuito ocorre longe dos geradores.
• O curto-circuito ocorre simultaneamente para todas as fases.
• A estrutura de suporte do condutor é rígida, implicando em deflexão zero sobre
  qualquer força aplicada.
47


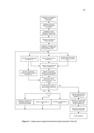
CAPÍTULO 3 - DIMENSIONAMENTO DO BARRAMENTO



          Neste capítulo serão apresentadas as etapas para o dimensionamento do
barramento com condutor rígido, a teoria abordada no capítulo anterior será agora
discutida matematicamente. Este roteiro é aplicado à subestações abrigadas ou ao
tempo, com isolamento a ar (AIS) e corrente alternada. O problema do projeto
considerado neste trabalho é a seleção dos componentes estruturais e sua
aplicação. Visando a segurança, confiabilidade, e economia no projeto, os
componentes e suas aplicações devem ser otimizados para satisfazer estas
condições.
          A figura 3.1 [5] mostra um diagrama com uma seqüência de etapas que
devem ser seguidas para o dimensionamento. Este processo é iterativo, devido aos
vários componentes disponíveis na estrutura do barramento e às possibilidades de
combinação. A iteração é relacionada à ampacidade do condutor, à limitação da
radio interferência, eliminação das vibrações no condutor e à integridade estrutural.
Neste esquema é preciso considerar diversos parâmetros que serão listados a
seguir:


• Capacidade de condução de corrente - ampacidade;
• Corrente de curto circuito máxima esperada;
• Tensão máxima de operação;
• Velocidade máxima do vento esperada;
• Altitude do pátio da subestação; e
• Arranjos básicos da subestação.


          Neste trabalho, as considerações sísmicas não serão abordadas devido a sua
complexidade. Caso haja a necessidade, o guia do IEEE [5] sugere a norma IEEE
Std 693-1997, onde é possível obter informações sobre o assunto. O mesmo guia
também oferece informações a respeito da força aplicada ao tubo devido ao
aumento de sua massa com o acumulo de gelo (baixas temperaturas). Esta situação
também não será abordada neste trabalho, já que, em quase todo o país, não se
aplica.
48



                                            Estabelecer as condições de
                                                projeto e arranjo do
                                                    barramento.



                                               Selecionar a forma do
                                             condutor do barramento e
                                                   seu material.



                                                Estabelecer a menor
                                             dimensão do condutor por
                                            ampacidade e efeito corona.



                                             Selecionar a dimensão do
                                                condutor para teste.



                                            Estabelecer necessidade para
                                            amortecimento e selecionar o
                                            tipo e a dimensão do cabo.




                                                                                    Calcular a força da corrente
       Calcular a força da gravidade        Calcular a força do vento no
                                                                                    de curto circuito no condutor
             no condutor (P).                      condutor (FV).
                                                                                                (FCC2).



                                            Calcular a força vetorial total
                                               sobre o condutor (FR).



       Calcular o comprimento                 Calcular o comprimento
     máximo do condutor baseado             máximo do condutor baseado
          na deflexão (ℓD).                 no estresse do material (ℓS).



                                               Comprimento máximo
                                            permitido ℓA=ℓD ou ℓS, o que
                                                     for menor.


                                             O comprimento de todos os        SIM
                                            vãos no arranjo é menor que
                                                        ℓA?

                                               NÃO
                                                          ou                                              Calcular a carga máxima no
                                                                                                           topo de cada isolador de
                                                                                                              pedestal ( ( )    )


Selecione um condutor com                                                                                 Determinar o momento fletor
                                  Reduzir o comprimento do          Aumentar o comprimento do
                                                                                                            suporta o isolador ( )
 dimensões maiores ou/e                                                                                    na base da estrutura que
 nova forma ou/e material.                   vão                            condutor




                                                                                                           Determinar o local para os
                                                                                                            conectores de expansão




                                                                                                              Projeto satisfatório.




       Figura 3.1 – Etapas para o projeto de barramento rígido horizontal. Fonte: [5]
49


      A primeira etapa do projeto é definir todos os parâmetros necessários ao
dimensionamento, é necessário saber a corrente nominal, de curto-circuito, a
localização da subestação e as condições meteorológicas da região. Estas são
algumas das informações que precisamos ter para o início do projeto. É preciso
definir, também, o arranjo do barramento, pois é necessário saber qual o sistema de
suporte utilizado. O material proposto neste trabalho, para o dimensionamento, é o
alumínio, pelos motivos apresentados no capítulo 2.



3.1 CAPACIDADE DE CONDUÇÃO DE CORRENTE (AMPACIDADE) – TABELAS




      Como foi explicado no capítulo 2, seção 2.3.1, o condutor utilizado é de
alumínio e tem seção transversal circular.       Estes condutores tubulares são
fabricados seguindo normas, dentre as quais podemos citar: a ABNT, a NEMA
(National Electrical Manufacturers Association), Instituto Nacional Americano de
Padronização (ANSI - American National Standards Institute), Instituto de
Padronização Britânico (BSI - British Standards Institution) e Instituto Alemão para
Normatização (DIN - Deutsches Institut für Normung).
      A tabela 3.1 foi baseado na norma DIN e apresenta algumas informações a
respeito do condutor. Nesta tabela o item mais importante é a capacidade de
condução de corrente para uma determinada dimensão de tubo. Para a primeira
tentativa em selecionar o tubo correto, devemos escolher aquele que apresenta o
valor da ampacidade esperada.
      Além da capacidade de condução de corrente serão utilizados nos cálculos os
valores de diâmetro (dbo) e espessura (tw) do tubo. Os valores da espessura da
parede do tubo em negrito são os preferidos pela IEC.          A tabela 3.2 expõe
informações a respeito das propriedades elétricas e mecânicas de algumas ligas de
alumínio disponíveis para utilizarmos no barramento.
50

   Tabela 3.1 – Características dos condutores tubulares de alumínio baseado na norma DIN.
Diâmetro    Espessura       Área da     Massa         Intensidade de         Intensidade de
 externo    da parede       Seção         por          corrente para          corrente para
   (dbo)       (tw)         circular    metro       E-AIMgSiO,5F22         E-AIMgSiO,5F25
                                  2
  (mm)        (mm)           (mm )       (Kg)       65° (A)      85° (A)   65° (A)      85° (A)
    63           4             741       2,00        1150         1530      1110         1480
                 5             911       2,46        1280         1700      1240         1640
                 6            1074       2,90        1380         1830      1330         1770
                 8            1382       3,73        1560         2070      1510         2000
  80             4             955       2,58        1400         1860      1350         1800
                 5            1178       3,18        1560         2070      1510         2000
                 6            1395       3,77        1690         2240      1630         2160
                 8            1810       4,89        1920         2550      1850         2460
                10            2199       5,94        2110         2790      2040         2690
  100            4            1206       3,26        1690         2240      1630         2160
                 5            1492       4,03        1880         2490      1820         2400
                 6            1772       4,78        2040         2710      1970         2620
                 8            2312       6,24        2320         3070      2240         2960
                10            2827       7,63        2540         3360      2450         3240
  120            4            1458       3,94        1950         2580      1880         2490
                 5            1806       4,88        2170         2880      2090         2780
                 6            2149       5,80        2370         3140      2290         3030
                 8            2815       7,60        2700         3580      2610         3460
                10            3456       9,33        2960         3920      2860         3790
                12            4072      10,99        3130         4150      3020         4010
  160            4            1960       5,29        2520         3330      2430         3220
                 5            2435       6,57        2790         3700      2690         3570
                 6            2903       7,84        3060         4050      2950         3910
                 7            3365       9,08        3270         4330      3160         4180
                 8            3820      10,31        3490         4630      3370         4470
                10            4712      12,72        3830         5070      3700         4900
                12            5579      15,06        4060         5380      3920         5200
  200            4            2463       6,65        3030         4010      2930         3870
                 5            3063       8,27        3410         4520      3290         4360
                 6            3657       9,87        3720         4920      3590         4750
                 8            4825       13,0        4270         5660      4120         5470
                10            5969       16,1        4680         6200      4520         5990
                12            7087       19,1        4990         6610      4820         6390
  250            5            3848       10,4        4140         5490       390         5300
                 6            4599       12,4        4520         5990      4370         5780
                 8            6082       16,4        5190         6870      5010         6640
                10            7540       20,4        5700         7560      5500         7300
                12            8972       24,2       610 0         8080      5890         7800
                14           10380       28,0        6420          850      6200         8210
                16           11762       31,8        6640         8800      6410         8500
  300            7            6443       17,4        5810         7700      5610         7440
                 8            7339       19,8        6140         8130       593         7850
                10            9111       24,6        6720         8900      6490         8600
                12           10857       29,3        7180         9510      6930         9190
                14           12579       34,0        7490         9930      7230         9590
                16           14275       38,5        7770        10300      7500         9950
                18           15947       43,0        7920        10500      7650        10140
  315            8            7716       20,8        6420         8510      6200         8220
                10            9582       25,9        7060         9360      6820         9040
                12           11423       30,8        7540         9990      7280         9650
                14           13239       35,7        7850        10400      7580        10050
                16           15030       40,6        8150        10800      7870        10430
51


 Diâmetro     Espessura       Área da           Massa            Intensidade de            Intensidade de
  externo     da parede       Seção               por             corrente para             corrente para
    (dbo)        (tw)         circular          metro          E-AIMgSiO,5F22            E-AIMgSiO,5F25
                                    2
   (mm)         (mm)           (mm )             (Kg)          65° (A)      85° (A)      65° (A)      85° (A)
                  18           16795             45,3           8380        11100         8090        10720
   330             8            8595             23,2           7060         9350         6820         9030
                  10           10681             28,8           7770        10300         7506         9950
                  12           12742             34,4           8230        10900         7950        10530
                  14           14778             39,9           8600        11400         8310        11010
                  16           16789             45,3           8910        11800         8610        11400
                  18           18774             50,7           9130        12100         8820        11670
   400            10           12252             33,1           8750        11600         8450        11200
                  12           14627             39,5           9360        12400         9040        11980
                  14           16977             45,8           9810        13000         9480        12560
                  16           19302             52,1          10100        13400         9760        12940
                  18           21602             58,3          10300        13700         9950        13230
                                                 Fonte:[9]


             Tabela 3.2 – Propriedades mecânica e elétrica de várias ligas de alumino.
                                HULETT`S S.A.                    NORMA ASA                  NORMA DIN
      Tipos de ligas                                                                     AlMgSi,5 AlMgSi,5
                             D50STF           D65STF           6063T6      6061T6
                                                                                           F22      F25
  Resistividade elétrica a
                        2    0,03133           0,037           0,0325       0,0431       0,03333      0,03571
20 ° (max.) em
   C               mm / m
  Massa específica (ρ )
                 3             2703             2703            2703         2703         2703         2703
          Kg / m
Modulo da elasticidade (E)
                                          9                9           9            9            9              9
             em              65,66*10         69,12*10         69*10        70*10        70*10        70*10
                2
           N/m
  Coeficiente térmico de             -6               -6              -6            -6           -6           -6
                              23*10            23*10           23*10        23*10        23*10        23*10
     expansão por ° C

  Limite de escoamento
      0,2% em Mpa              170              240             214           276          160          195
          Rp 0,2

                                                 Fonte: [9]




3.2 EFEITO CORONA – CÁLCULO DO GRADIENTE DE TENSÃO




         Para a determinação das dimensões do tubo por efeito corona é necessário
calcular os gradientes de superfície e verificar se ocorre ou não este efeito. O
gradiente admissível de tensão de superfície (Eo) para condutores lisos e circulares
é uma função do diâmetro do condutor (dbo), pressão atmosférica (p), e temperatura
de operação [5].
52


                                                                                 =     ×                                        (3.1)

       Onde:
           = Gradiente                                              admissível    de       tensão   de   superfície   sob   condições
padronizadas para mesma RI e para condutores circulares, kV RMS/cm. (figura 3.2)
          = Gradiente admissível de tensão de superfície, kV/cm [kV/in].


                                                                                  7,05×p
                                                                             δ=
                                                                                  459+T
                                                                                                                                (3.2)


       Onde:
       δ = Fator de densidade do ar.
       p = Pressão atmosférica, em cm de Hg.
       T = Temperatura, °
                        F
                     (kV RMS/cm)
                     Gradiente Admissível de tensão de superfície




                                                                            Diâmetro do condutor (in)

Figura 3.2 – Gradiente admissível de tensão de superfície sob condições padronizadas para mesma
RI versus o diâmetro do condutor. Fonte: [5]
53


       A temperatura que deve ser usada na equação (3.2) é a temperatura de
operação do condutor. A tabela 3.3 apresenta valores da pressão atmosférica para
várias altitudes.


                        Tabela 3.3 – Pressões atmosfericas padronizadas.
                    Altitude (ft)     Altitude (m)         Pressão (cm de Hg)
                       -1000               -300                  79,79
                        -500               -150                  77,39
                          0                  0                   76,00
                       1.000                300                  73,30
                       2.000                600                  70,66
                       3.000                900                  68,10
                       4.000              1.201                  65,63
                       5.000              1.501                  63,22
                       6.000              1.801                  60,91
                       8.000              2.402                  56,44
                      10.000              3.003                  52,27
                      15.000              4.504                  42,88
                       0.000              6.006                  34,93
                                              Fonte:[5]


       Os gradientes médios e máximos de tensão de superfície podem ser
calculados através das equações retiradas da NEMA CC 1-1993. A figura 3.3 ilustra
duas situações, um sistema monofásico e um sistema trifásico.




              ℎ                                   ℎ




       Figura 3.3 – Distâncias em um sistema monofásico e um sistema trifásico. Fonte: [5]


       Para o sistema monofásico:



                                     =
                                                      4ℎ
                                          2
                                                                                             (3.3)

                                              ℎ
                                     =                ×
                                         ℎ−
                                                  2
                                                                                             (3.4)
54


       Para o sistema trifásico:


                                            10 ×
                                    =
                                                     4ℎ
                                        2
                                                                                   (3.5)

                                            ℎ
                                    =                ×
                                        ℎ −
                                                 2
                                                                                   (3.6)

                                             ℎ
                                 ℎ =
                                         4ℎ +
                                                                                   (3.7)


       Onde:
       ℎ = Distância do centro do condutor ao solo, cm
       ℎ = Distância equivalente do centro do condutor ao solo para sistema
trifásico, cm.
             = Diâmetro externo do condutor, cm.
             = Distância entre fases (medida entre o centro dos condutores), cm.
            = Tensão de teste entre fase e terra, kV.
            = Gradiente médio de tensão de superfície, kV/cm
            = Gradiente máximo de tensão de superfície, kV/cm


       Para uma operação satisfatória,           deve ser menor que   . Para o cálculo do
gradiente de tensão em circuitos com mais de um condutor por fase, deve-se
consultar a norma NEMA CC 1-1993.




3.3 VERIFICANDO A NECESSIDADE DE AMORTECIMENTO




       Com o tubo definido pelos critérios de ampacidade e efeito corona, o próximo
passo é a verificação da necessidade de amortecimento. Para isso, é preciso
calcular a freqüência mecânica fundamental do condutor. Esta freqüência é obtida
por [14]:

                                        γ       E×J
                                   f=
                                        ℓ        m
                                                                                   (3.8)
55


       Onde:
          = Freqüência natural do tubo, Hz
       ℓ = Comprimento do vão, m
          = Módulo de elasticidade, N/m2
         = Momento de inércia da área de seção transversal, m4
          = Massa do condutor por unidade de comprimento, Kg/m
       γ= Fator da frequência fundamental (natural) baseado nos tipos de suportes
para o barramento (tabela 3.4)


                                  π
                              =        × (    )−(        −2      )
                                  64
                                                                                                 (3.9)


       Onde:
           = Espessura da parede do tubo, mm
            = Diâmetro externo do condutor, mm.


  Tabela 3.4 – Fatores da freqüência fundamental para várias condições de suporte do condutoro.
Tipos de tubos e suportes                                            Fator      Fator    Fator

                  AeB                                                  A: 0,5
                                                                                   1,0     1,57
                  Apoiados                                             B: 0,5


Condutor com      A fixo
                                                                     A: 0,625
comprimento       e                                                               0,73     2,45
                                                                     B: 0,375
simples           B apoiado


                  AeB                                                  A: 0,5
                                                                                   0,5     3,56
                  fixos                                                B: 0,5


                  Dois vãos
                                                                     A: 0,375
                  A apoiado e                                                     0,73     2,45
                                                                     B: 1,250
                  B fixo


Condutor          Três      ou
contínuo    com   mais vãos                                            A: 0,4
                                                                                  0,73     3,56
suportes          A apoiado e                                          B: 1,1
eqüidistantes     B fixo

                  Dois      ou
                  mais vãos                                            A: 0,5
                                                                                  0,73     1,57
                  A    e     B                                         B: 1,0
                  apoiados

                                             Fonte: [9] e [15]
56


      Caso a frequência natural do tubo seja superior a metade da freqüência da
corrente (frequência do sistema), o comprimento do vão deve ser alterado para que
uma nova freqüência natural seja calculada, ou uma análise dinâmica deve ser feita
para determinar os estresses envolvidos. O impacto do vento na vibração é
verificado através da equação (3.10), caso o valor encontrado seja inferior ao dobro
da freqüência natural (   < 2 ), o vão deve ser alterado (aumentando o número de
suportes com conectores para amortecer o tubo) ou o tubo deve ser amortecido (o
cabo deve ter de 10% a 33% do peso do tubo [5]).


                                    51,75 × V
                                =
                                       d
                                                                             (3.10)


      Onde:
         = Máxima frequência natural da força do vento, Hz
        = Velocidade máxima de fluxo laminar do vento, Km/h
          = Diâmetro externo do condutor, mm.




3.4 FORÇAS ESTÁTICAS: PESO DO TUBO E AÇÃO DO VENTO




3.4.1 Peso do condutor




      O peso do condutor é calculado por:


                          =   + = 9,81×(        +   )                        (3.11)


      Onde:
         = Peso total do condutor por unidade de comprimento, N/m
         = Peso do cabo de amortecimento por unidade de comprimento, N/m
         = Peso do tubo por unidade de comprimento, N/m
57


3.4.1.1 Massa do condutor




      A massa do tubo por unidade de comprimento, caso não seja fornecida, pode
ser calculada usando a relação de densidade:


                         ρ =        →       =ρ ×V
                                V
                                                                           (3.12)


      Onde:
         = Massa por unidade de comprimento do tubo, Kg/m
         = Densidade (massa específica) do alumínio em Kg/m3
      V = Volume por unidade de comprimento do tubo em m3


      Como o volume por unidade de comprimento, geralmente, não é fornecido
nas tabelas dos fabricantes, podemos obter seu valor através de:


                   = 2,5 × 10       ×   ×        −(   −2   )
                                                                           (3.13)


      Depois de verificada a necessidade ou não do uso de um sistema de
amortecimento para o tubo, a massa total do tubo pode ser calculada como sendo:


                                m=          +m                             (3.14)

      Onde:
          = Massa por unidade de comprimento do cabo amortecedor, Kg/m
      m = Massa total do condutor por unidade de comprimento, Kg/m




3.4.2 FORÇA DO VENTO




      Na maioria dos casos o vento é perpendicular ao tubo (figura 3.4), mas caso
ele atinja o tubo com uma angulação, sua velocidade será:
58




                                                                      Força do vento sobre
                                                                      área projetada do tubo
           Velocidade do Vento VV
                                                                dbo


                                                    Tubo de Alumínio


                 Figura 3.4 – Ação do vento sobre o tubo do barramento. Fonte: [9]




                                        =                                                      (3.15)

       Onde:
           = A componente do vento característico que é perpendicular ao tubo, m/s
           = Velocidade característica do vento, m/s
           = Ângulo entre a incidência do vento e o tubo em graus


                                      V =V ×k                                                  (3.16)

       Onde:
           = Velocidade básica do vento, m/s: velocidade de uma rajada de 3 s,
excedida na média uma vez em 50 anos, a 10 m acima do terreno, em campo aberto
e plano.
           = Fator que considera a influência da rugosidade do terreno, das
dimensões da edificação ou parte da edificação em estudo, e de sua altura sobre o
terreno (ver tabela 2.2).


                                        =     ×                                                (3.17)

           = Pressão sobre a superfície do condutor a uma altura z, N/m2.
           = Constante de pressão para uma superfície.
            = Constante que depende da altitude do terreno (ver tabela 3.5).
59


                                 =
                                             2
                                                                                        (3.18)


                    Tabela 3.5 – Valores de Kp para determinadas alturas
                  Altitude de terreno acima do nível do mar (m)
                                         0                                   0,60
                                        500                                  0,56
                                       1000                                  0,53
                                       1500                                  0,50
                                       2000                                  0,47
                                           Fonte: [9]


      A força do vento é:


         =    ×     ×(    ×    ) ×      ×        =      ×     ×(   ×   ) ×     ×(   )


      Como,
         = Coeficiente de arrasto, para tubos circulares = 1,00.
         = Coeficiente de curvatura = 0,6.


                         = 0,6 ×      ×(    ×        ) ×(     )                         (3.19)

      Onde:
         = Força resultante do vento, N/m.
         = Área projetada ou efetiva em m2




3.5 FORÇA ELÉTRICA




3.5.1 Corrente de referência de curto circuito


      A corrente de referência de curto circuito pode ser calculada, considerando as
hipóteses apresentadas no capítulo 2 seção 2.5.3.3, com a seguinte equação:


                          √2 ×                       4 × 10   ×(   )
                   =                   →      =
                         2 ×
                                                                                        (3.20)
60


      Onde:
         = Força devido à corrente de referência de curto-circuito por unidade de
comprimento do condutor, N/m.
         = Corrente simétrica de curto-circuito, A.
          = Distância entre fases (medida entre o centro dos condutores), m.
         = Permissividade do vácuo = 4π × 10


      A força de curto-circuito é inversamente proporcional a distância entre fases,
logo, quanto maior a distância menor será a força.




3.5.2 Flexibilidade das estruturas de suportes




      Vários tipos de matérias são utilizados na fabricação das estruturas de
suporte dos isoladores e estas estruturas podem se apresentar com vários arranjos
(ver figura 3.16). Devido a sua flexibilidade, estas estruturas são capazes de
absorver parte da energia gerada devido ao curto circuito reduzindo sua força sobre
o barramento. Com isso, (3.20) será modificada para:


                                  4 × 10       × (I )
                          F =
                                           D
                                                                               (3.21)



      Onde:
         = Fator de flexibilidade da estrutura de suporte.


      Este fator pode ser obtido através da figura 3.5, que apresenta os valores de
  para diversos tipos de materiais.
61




                        Altura do barramento    -    (      )

             Figura 3.5 – Kf versus a altura do barramento. Fonte: [9].


 Os parâmetros para estimar o valor deste fator são:


= 1,0 → 0 < ℎ ≤ 2683 mm
= 1,0723 − 2,6953 × 10      ×ℎ      → 2683 < ℎ ≤ 12.192 mm                (3.22)
= 1,0 → 0 < ℎ ≤ 4213 mm
= 1,1056 − 2,5066 × 10      ×ℎ      → 4213 < ℎ ≤ 12.192 mm                (3.23)


= 1,0 → 0 < ℎ ≤ 4543 mm
= 1,1467 − 2,3841 × 10      ×ℎ      → 6152 < ℎ ≤ 12.192 mm                (3.24)


= 1,0 → 0 < ℎ ≤ 10.007 mm
= 1,2519 − 2,5172 × 10      ×ℎ      → 10.007 < ℎ ≤ 12.192 mm              (3.25)


 Onde:
 ℎ = Altura do barramento, mm
 A = Treliça e tubo de alumínio
 B = Tubos ou perfis de Aço, postes de madeira
 C = Treliça em Aço
 D = concreto sólido
62


3.5.3 Fator kappa




      O fator kappa (κ) é a relação do maior valor assimétrico da corrente de curto-
circuito com o maior valor simétrico, levando em consideração o decaimento da
componente constante desta corrente. O curto-circuito entre fase e terra não é
considerado, pois sua força eletromagnética é pequena. O fator kappa é
determinado pela relação          da impedância resultante do sistema (           =   +    )
no local da falta (figura 3.6). A tabela 3.6 apresenta valores de κ para diferentes
sistemas.




                             Figura 3.6 – Fator Kappa. Fonte: [10]




                    Tabela 3.6 – Limites de κ para vários sistemas elétricos.
                                 Sistema                               Limites de κ
                              Baixa tensão                                 1,8
              Subestações de alta tensão longe dos geradores               2,0
                    Próximo dos geradores < 100 MVA                        1,8
                    Próximo dos geradores > 100 MVA                        1,9
                                          Fonte: [9]


      Seu valor pode ser obtido por:

                               = 1,02 + 0,98 ×                                        (3.26)
63


3.5.4 Pico da corrente de curto-circuito




• Cálculo do valor de pico das forças entre condutores durante o curto-circuito
  trifásico [16], a figura 3.7 ilustra a distribuição dessas forças:
                                 a                b                    c


                                     Fcc1             Fcc2                 Fcc1

                                      Dff          Dff
                Figura 3.7 – Forças durante um curto-circuito trifásico. Fonte [9].



• Força no condutor central (fase B):


                                     = 0,866 ×               ×                        (3.27)

      Onde:
           = Força sobre o condutor central durante curto-circuito, N/m


• Força nos condutores externos (fase A e C):


                                     = 0,808 ×               ×                        (3.28)

      Onde:
           = Força sobre os condutores externos durante curto-circuito, N/m


• Cálculo do valor de pico das forças entre condutores durante um curto-circuito
  fase-fase [16], a figura 3.8 ilustra a distribuição dessas forças:
                                     a            b                c

                                                         Ib2                Ic2
                                                      Fcc2             Fcc1

                                            Dff              Dff

                Figura 3.8 – Forças durante um curto-circuito bifásico. Fonte [9].



                                     = 0,750 ×               ×                        (3.29)
64


      As faltas ocorrem por diversos motivos e é difícil prever a ocorrência de um
tipo em particular de curto. Por isso para o dimensionamento, consideramos o pior
caso, dado por (3.27), sendo assim, as equações (3.28) e (3.29) podem ser
desconsideradas.




3.6 FORÇA RESULTANTE



                                      FV                FCC2



                           PC
                                                    Força
                                                    Resultante


                          PA



    Figura 3.9 – Representação dos vetores das forças exercida sobre o barramento. Fonte: [9]



      O barramento rígido deve ser capaz de suportar a força resultante (figura 3.9)
aplicada sobre ele. Esta força é dada por:


                                = (        +   ) +(     )                                 (3.30)




      Onde:
      F = Força resultante por unidade de comprimento, N/m



3.7 MÁXIMO ESTRESSE ESTÁTICO IMPOSTO AO CONDUTOR




      O máximo estresse estático imposto ao condutor é dado por:
                                           ×ℓ ×
                                      =
                                           8×
                                                                                          (3.31)
65


                                            =
                                                2
                                                                                  (3.32)


      Onde,
             = Máximo estresse estático, N/m2
            = Fator de estresse estático (ver tabela 3.4)
            = Momento resistente a deflexão, m3
        = Momento de inércia, m4 (calculado em 3.9)
      ℓ = Comprimento do vão considerando o estresse mecânico, m


      Se o comprimento do vão for conhecido, podemos calcular o esforço
mecânico imposto ao condutor. Mas se não conhecermos o comprimento do vão e
soubermos o máximo esforço que pode ser imposto ao material, podemos calcular a
distância permitida entre os suportes (ℓ ) para evitar o estresse mecânico ao
material.




3.8 FATOR DINÂMICO




      Os fatores dinâmicos permitem converter condições estáticas em dinâmicas.
Os três fatores dinâmicos são determinados através da relação entre a freqüência
mecânica fundamental e a freqüência nominal do sistema elétrico ( = 60       ).


                                       üê           â
                     =
                                  üê
                                                                                  (3.33)


      Onde:

            ≫ 1, o estresse é proporcional a força de excitação

            ≪ 1, o estresse é menor, exceto para ressonância harmônica especial.
66


      Caso o condutor tenha um sistema de amortecimento, o valor de            deve ser
calculado utilizando a massa total(           = m + m ), devemos então substituir m por
   em (3.8).




3.8.1 Fatores dinâmicos para o sistema de suportes




• Fator dinâmico para o sistema de suportes


                           ç        â
                   =
                            ç       á
                                                                                 (3.34)




      Onde:
            = Relação entre as forças dinâmicas e estáticas sobre os isoladores de
pedestal.

• Fator dinâmico para o sistema de condutor tubular


                                          â
                       =
                                          á
                                                                                 (3.35)


      Onde:
            = Relação entre os estresses dinâmicos e estáticos sobre os condutores.


      Os valores para           e       podem ser determinados analisando a relação   e

utilizando a figura A.1 do ANEXO A para encontrar estes dois fatores dinâmicos.


• Fator dinâmico para religamento automático sem sucesso sobre o sistema


                           â                                          á
       =
                                    â                            á
                                                                                 (3.36)
67


      Onde:
           = Relação entre os estresses com e sem religamento automático sem
sucesso.


      Os valores para       podem ser determinados analisando a relação         e

utilizando a figura A.2 no ANEXO A para encontrar este fator dinâmico.



3.8.2 A transição do estático para o dinâmico




       O estresse dinâmico máximo sem religamento automático que é aplicado ao
condutor pode ser calculado através da relação:


                                σ   =    ×σ                                (3.37)

      Onde:
      σ     = Estresse dinâmico máximo sem religamento automático, N/m2


      E o estresse dinâmico máximo com religamento automático que é aplicado ao
condutor pode ser calculado através da relação:


                     σ      =       ×σ   =    ×   ×σ                       (3.38)

      Onde:
      σ        = Estresse dinâmico máximo com religamento automático, N/m2


      A aplicação das equações (3.37) e (3.38) está limitada ao uso do religamento
automático no sistema. Se ele não for solicitado, as forças e estresses nos
componentes são menores, resultando em economia na compra dos equipamentos
[9]. A determinação das forças impostas ao condutor assumindo-se que elas
ocorrem na região elástica leva a um projeto que requer um vão reduzido, uma maior
seção transversal do condutor e/ou um sistema de suporte mais robusto, resultando
em um aumento nos custos. Se, após a ocorrência de um curto-circuito for permitida
68


uma pequena deformação plástica ao condutor, um projeto favorável é conseguido
[16].
        Este condutor deve ser capaz de suportar estes estresses com um grau de
segurança. Vários fatores de segurança mínimo (SFAl) foram sugeridos na literatura.
O Tutorial [9] adota um SFAl = 2,65 para o condutor de alumínio e a norma da IEC
[15] um SFAl = 1,3. Os dois fatores de segurança respeitam o limite de escoamento
de 0,2%.


• Para Tutorial Notes SC B3 [9]:


                                    ,   ≥            × 2,65                              (3.39)


• Para a Norma IEC 865-1 [15]:


                                ×       ,    ≥           × 1,3                           (3.40)

        Onde:
             ,   = Estresse resultando em alongamento permanente inferior a 0,2%,
N/m2. (A tabela 3.2 apresenta alguns valores de R                   ,   para diferentes ligas de
alumínio).
         = Fator de plasticidade (ver figura 3.10).


                                            1 − (1 − 2   ⁄    )
                              = 1,7 ×
                                            1 − (1 − 2   ⁄    )
                                                                                         (3.41)




                         Figura 3.10 – Fator de plasticidade (q). Fonte: [15]
69


3.9 DIMENSIONANDO O BARRAMENTO PARA ATENDER A DEFLEXÃO DO
CONDUTOR SOBRE DIFERENTES CRITÉRIOS




            Figura 3.11 – Deflexão vertical do tubo devido ao próprio peso. Fonte:[9]




3.9.1 Deflexão vertical máxima devido ao próprio peso (repouso)




      A deflexão do condutor (figura 3.11) depende do tipo de suporte utilizado, ver
capítulo 2 seção 2.4. Podemos calculá-la por:


• Condutor com os extremos apoiados:
                                    5 9,81 ×   ×ℓ
                            y=
                                   384       ×
                                                                                        (3.42)


• Condutor com um extremo apoiado e o outro fixo:
                                    1 9,81 ×   ×ℓ
                               =
                                   185       ×
                                                                                        (3.43)


• Condutor com os extremos fixos:
                                    1 9,81 ×   ×ℓ
                               =
                                   384       ×
                                                                                        (3.44)


      Onde:
         = Real deflexão vertical do tubo, m
70


            = Massa total do condutor (condutor e cabo de amortecimento) por
unidade de comprimento, Kg/m
          ℓ = Comprimento permitido do vão devido à deflexão (peso do tubo), m


      A deflexão vertical permitida para o condutor é normalmente limitada pela
aparência e, às vezes, é referida como relação de aspecto. A relação de aspecto é
dada por:

                          çã             =      = 0,5     1,0                 (3.45)

                                                   ℓ
                               çã               =
                                                  300
                                                                              (3.46)

                                                   ℓ
                               çã               =
                                                  150
                                                                              (3.47)



      Onde:
            = Deflexão vertical permitida, mm


      Esta relação pode ser calculada relacionando a deflexão admissível com o
diâmetro do tubo ou pode ser baseada na relação entre a deflexão do condutor e o
comprimento do vão (ℓ: 300 a ℓ: 150). Para testar o valor calculado podemos usar a
seguinte relação:


     çã              =      = (0,5   1,0) ≥     →       = (0,5   1,0) ×   ≥   (3.48)


      Caso a condição não seja atendida, podemos diminuir a espessura do tubo
para reduzir sua massa por unidade de comprimento ou podemos utilizar um tubo
com diâmetro maior para calcular a deflexão novamente e ver se atende à condição.
O cálculo da máxima deflexão é feito se o comprimento do vão for conhecido. Se
não conhecemos o comprimento do vão devemos calculá-lo considerando uma
deflexão máxima para o tubo.


      O comprimento do vão adotado para o projeto, o valor amissível (ℓ ), deve ser
o menor valor entre ℓ e ℓ .
71


3.9.2 Deflexão máxima devido à força dinâmica resultante (sem religamento
automático).




      A deflexão máxima do condutor tubular sobre condições dinâmicas (                       ) é na
direção da força resultante aplicada (figura 3.12). Esta força resultante pode ser
calculada através do estresse dinâmico relacionado com o estático (fator dinâmico).

                                 FV                 FCC2


                                                                        Deflexão

                                                                         (      )
                      PC                                                Vertical

                                 (    )

                      PA

                                                                   Força Resultante (   )

                           Deflexão Horizontal (    )


     Figura 3.12 – Deflexão horizontal de um tubo devido a forças de curto-circuito. Fonte: [9]


                                ×ℓ ×                           σ     ×8×
                 σ    =                         →          =
                               8×                                   ℓ ×
                                                                                             (3.49)



      A deflexão do condutor não pode exceder as distâncias entre fases. Esta
deflexão máxima do condutor sobre condições dinâmicas é dada por:


• Condutor com os extremos apoiados:
                                               5         ×ℓ
                                          =
                                              384       ×
                                                                                             (3.50)


• Condutor com um extremo apoiado e o outro fixo:
                                               1         ×ℓ
                                          =
                                              185       ×
                                                                                             (3.51)


• Condutor com os extremos fixos:
                                               1         ×ℓ
                                          =
                                              384       ×
                                                                                             (3.52)
72


      Onde:
             = Máxima deflexão dinâmica do tubo, m


      Além do deslocamento é importante determinar o quão próximo as duas
fases, que se atraem, podem ficar. Isto é necessário, pois as distâncias mínimas de
projeto devem ser respeitadas. Deve-se verificar que a força devido ao curto-circuito
no condutor 2 é oposta a direção da força no condutor 1. A figura 3.13 ilustra essa
situação.

                    FV        FCC2                                       FV       FCC1



                                                                                     ∅
                ∅



                                                           ,

                                        Força                        Força
                                        Resultante                   Resultante
                                        (     )                      (      )

                                                     Dff

             Figura 3.13 – Aproximação de condutores durante curto-circuito. Fonte: [9].



Para o condutor 1 os seguintes parâmetros são conhecidos: peso do tubo (                   ), força
do vento (     ), força resultante (F ) e a deflexão do condutor 1 (                 ). Com estas
informações podemos calcular a força de curto–circuito no condutor 2.


                             F = (             −     ) +(      )
                                                                                           (3.53)
                                               ×ℓ ×
                                  σ   =
                                               8×                                          (3.54)

                                           σ        ×8×
                                       =
                                                   ℓ ×
                                                                                           (3.55)


      Onde:
            = Força resultante sobre o condutor 2, N/m
             = Máximo estresse estático, N/m2
                = Força dinâmica resultante sobre o condutor 2, N/m
73


         Depois de calculada a força dinâmica resultante sobre o condutor 2, podemos
achar as posições relativas do condutor 1 (                  ) e do condutor 2 (      ).



                                    cos ∅ =                                                 (3.56)

                                         =          sin ∅                                   (3.57)

                                         =          cos ∅                                   (3.58)



                                    cos ∅ =                                                 (3.59)

                                        =           sin ∅                                   (3.60)

                                        =           cos ∅                                   (3.61)



         O valor de       deve ser calculado com a equação (3.50), (3.51) ou (3.52). A
distância entre eles é calculada por:



D   ,   =      −y       sin ∅ − y     sin ∅         + (y      cos ∅ −y    cos ∅ ) − d       (3.62)


         Devemos então assegurar que:           ,    ≥      , distancia mínima entre fases (figura
3.14).




                               Deflexão Horizontal




 Figura 3.14 – Deflexão máxima do condutor tubular devido à força dinâmica resultante. Fonte: [9].
74


3.9.3 Deflexão máxima devido à força dinâmica resultante (com religamento
automático sem sucesso).




      A deflexão máxima do condutor tubular sobre condições dinâmicas (                    )
é na direção da força resultante aplicada (figura 3.15). Esta força resultante pode ser
calculada através do estresse dinâmico relacionado com o estático (fator dinâmico).

                             FV                   FCC2


                                                                  Deflexão
                   PC                                             Vertical




                   PA
                                                             Força Resultante (   )

                        Deflexão Horizontal


             Figura 3.15 – Deflexão de um tubo sobre condições de falta. Fonte: [9]




                                              σ       ×8×
                                          =
                                                    ℓ ×
                                                                                      (3.63)


      A deflexão do condutor não pode exceder as distâncias entre fases. Esta
deflexão máxima do condutor sobre condições dinâmicas é dada por:


• Condutor com os extremos apoiados:
                                           5                 ×ℓ
                                      =
                                          384            ×
                                                                                      (3.64)


• Condutor com um extremo apoiado e o outro fixo:
                                           1                 ×ℓ
                                      =
                                          185            ×
                                                                                      (3.65)


• Condutor com os extremos fixos:
                                           1                 ×ℓ
                                      =
                                          384            ×
                                                                                      (3.66)
75


      Onde:
               = Máxima deflexão dinâmica do tubo, m


      Além do deslocamento, é importante determinar o quão próximo as duas
fases, que se atraem, podem ficar. Isto é necessário, pois as distâncias mínimas de
projeto devem ser respeitadas. A distância D1,2 é calculada da mesma forma da
seção anterior, mas deve-se usar o valor de           ao invés de       .




3.10 FORÇAS IMPOSTAS AOS ISOLADORES DE PEDESTAL




      A deflexão da estrutura depende de sua geometria e material com que foi
construída, e pode ser determinada usando programas de engenharia civil. O uso
deste tipo de programa não será abordado neste trabalho. Será utilizada uma
abordagem mais prática considerando a estrutura de apoio em termos de suas
propriedades elásticas e a capacidade de absorver parte da energia, reduzindo
assim eficazmente as forças da corrente de curto-circuito aplicadas sobre o condutor
tubular e os isoladores.
      As forças atuando no condutor devido à corrente de curto-circuito impõem
uma força de reação no topo do isolador de pedestal. Ele deve ser capaz de
suportar esta força com um grau de segurança de no mínimo 1,2 que é o
recomendado para isoladores de porcelana. Este fator de segurança será adotado,
pois, a porcelana apresenta uma resistência mecânica inferior aos demais materiais
utilizados na fabricação dos isoladores.




3.10.1 Força estática nos isoladores




      A força estática imposta ao isolador é calculada com a equação (3.67) e o
valor efetivo do vão pode ser determinado com a ajuda da tabela 3.7.


                                   =ℓ ×                                      (3.67)
76


       Onde:
             = Força transmitida ao isolador devido à corrente de curto-circuito, N
       ℓ = Comprimento efetivo do vão, m
       F     = Força sobre o condutor central durante um curto trifásico, N/m


                                     =α×ℓ×                                          (3.68)

       Onde:
       ℓ = Comprimento do vão, m.
           = Fator de condição de contorno para condutores rígidos (o valor de
também pode ser consultado na tabela 3.4)


Tabela 3.7 – Máximo comprimento efetivo suportado pelos isoladores para diversos sistemas de
suporte.


                                                                       ( = × )
                               Condições de suporte            Máximo comprimento do vão
  Sistema de suporte
                                                                         (1⁄2)ℓ
                         S1     S2     S3      S4      S5

                                                                 (5⁄8)ℓ (máximo em s2)
                         A      A

                                                                         (1⁄2)ℓ
     Vão simples         A       F

                                                                 (5⁄4)ℓ (máximo em s2)
                         F       F

                                                                 (9⁄8)ℓ (máximo em s2)
                         A      C       A
 Dois vãos contínuos     A       F      F

                                                                (11⁄10)ℓ (máximo em s2)
                         F       F      F                           ℓ (máximo em s2)

                                                                (32⁄28)ℓ (máximo em s2)
 Três vãos contínuos     A      C       C       A
Quatro vãos contínuos    A      C       C       C      A
                                          Fonte: [5]


       Onde:
       A = Apoiado
       F = Fixo
       C = Suporte central


       O valor de          deve ser calculado para cada tipo de suporte (fixo ou
apoiado). O suporte central só apresenta força de reação, nenhum momento é
imposto a ele apesar de haver momento no ponto de suporte.
77


3.10.2 Máxima força dinâmica resultante imposta aos isoladores




       A força resultante atuando nos isoladores deve ser multiplicada pelo fator de
segurança (1,2 para isoladores de porcelana [9]), a resultante deve ser inferior a
mínima carga mecânica suportada pelo isolador. A força dinâmica atuando no
isolador é:


• Força dinâmica sem religamento automático.


                             =   ×ℓ×       ×     =       ×                      (3.69)

       Onde:
                = Força dinâmica transmitida ao isolador devido a curto-circuito sem
religamento automático, N


• Força dinâmica com religamento automático.


                                       =             ×                          (3.70)

       Onde:
                      = Força dinâmica transmitida ao isolador devido a curto-circuito
com religamento automático, N


       Os valores de             e             devem ser calculados para cada suporte.


       Com o valor da força dinâmica imposta em cada isolador podemos calcular a
força resultante por:



                  F   ( )=       ×ℓ   + F ×ℓ+F                                  (3.71)


       Onde:
         ( )   = Força resultante imposta ao isolador, N
78


          = Peso total do condutor, N/m
          = Força do vento sobre o barramento, N/m
      ℓ = Comprimento do vão, m


      Aplicando o fator de segurança obtemos a força resultante máxima sobre os
isoladores.
                                  ( )     =     ( )   × 1,2                                  (3.72)

      Onde:
         ( )         = Força resultante máxima imposta ao isolador, N


      O valor de        ( )     deve ser calculado para cada suporte.




3.11 MOMENTO FLETOR IMPOSTO AO SISTEMA DO BARRAMENTO




      Uma maior exigência na escolha do isolador quer seja de porcelana ou
compósito, é para garantir que o momento fletor máximo na base não seja
ultrapassado. O momento fletor é a relação entre a máxima força dinâmica na base
dos isoladores, e a altura da linha de centro do tubo até a base do isolador. A figura
3.16 apresenta dois arranjos de suportes.




               ( )                                                ( )
        ℎ                                                     ℎ




                          (a)                                           (b)
    Figura 3.16 – Momento fletor na base do isolador (a) e na base da estrutura (b). Fonte: [9].
79


                                    =     ( )      ×ℎ                                   (3.73)

      Onde:
          = Momento fletor na base do isolador, N.m
      ℎ = Altura da linha de centro do tubo até a base do isolador, m


      Além do momento fletor na base do isolador é preciso verificar este esforço
na base da estrutura metálica que o sustenta, pois esta força é transferida. É
necessário assegurar que esta força não será superior ao momento fletor máximo
admissível. Assim como nos isoladores o momento é dado pela altura da linha de
centro do tubo até a base da estrutura (figura 3.17). Para uma estrutura metálica é
necessário utilizar um fator de segurança de 1,7.




              Figura 3.17 – Deflexão da estrutura de suporte do isolador. Fonte: [9].



                             = 1,7 ×     ( )      × (ℎ + ℎ )                            (3.74)

      Onde:
          = Momento fletor na base da estrutura, N.m
      ℎ = Altura da linha de centro do tubo até a base do isolador, m
      ℎ = Altura da estrutura que sustenta o isolador, m
80


3.12 EFEITO TÉRMICO




      Quando temperatura do condutor do barramento é alterada, ocorre uma
mudança em seu tamanho. Este comprimento pode ser calculado através de (3.75).


                                 α × ℓ × (T − T )
                           ∆ℓ=
                                     1 + αT
                                                                           (3.75)


      Onde:
      ∆ℓ = Variação do comprimento do condutor, m
      α = coeficiente de expansão térmica linear, 1/°
                                                    C
      ℓ = comprimento do vão na temperatura inicial, °
                                                     C
      T = Temperatura final, °
                             C
      T = Temperatura inicial, °
                               C
      Se o barramento tiver seus extremos fixos, impedindo a contração ou
expansão, e a temperatura do condutor for alterada, forças de compressão ou tração
irão surgir. Podemos obter esta força através de (3.79).


                                 ∆ℓ
                F   =C×A×E×         = C × A × E × α × (T − T )
                                 ℓ
                                                                           (3.76)


      Onde:
      F   = Força térmica (compressão ou tração), N
      C = 0,1
      A = Área da seção circular do condutor, cm2
      E = Módulo de elasticidade, kPa.
81


CAPÍTULO 4 - ESTUDO DE CASO



      Com o objetivo de exemplificar os conceitos abordados nos capítulos 2 e 3
deste trabalho, será apresentado um estudo de caso. Neste estudo será realizado o
dimensionamento do barramento principal de uma subestação de 230 kV real. Esta
subestação apresenta em seu pátio o arranjo de barra dupla a quatro chaves
(figuras 01, 02 e 03 do ANEXO B), de acordo com os procedimentos de rede do
ONS. Foi escolhido para o projeto, o dimensionamento do barramento principal da
SE com o uso de condutor rígido. Na configuração da subestação serão
consideradas duas linhas de transmissão e quatro transformadores 230/13,8 kV de
100 MVA cada (300 MVA de potência final com um transformador a mais para
atender o critério n-1 de planejamento.
      Para o inicio do projeto serão assumidos valores para algumas informações a
respeito do sistema elétrico, tais como: a corrente nominal, a frequência do sistema,
a corrente de curto-circuito, a relação , se existe religamento automático e seu

tempo para atuar, e a distância mínima de isolamento entre fases. Estes valores não
serão calculados, pois não é o objetivo do trabalho. Com estas informações
podemos então prosseguir para o dimensionamento.




4.1 DADOS PARA O INÍCIO DE PROJETO.




      Corrente nominal máxima:        =
      Corrente de curto-circuito:     =

      Relação    =

      Tempo de atuação da proteção durante curto-circuito:      = ,
      Tempo para religamento:         = ,
      Distância mínima entre fases:           =
      Velocidade básica do vento:         =       /
82


           A subestação está classificada na categoria III, classe A, com uma altura de
15 metros. Consultando a tabela 2.2 é possível obter o valor de k correspondente
(     = ,      ). O barramento será construído com um tubo contínuo de alumínio e com
5 estruturas de suporte (IP + estrutura de concreto) por fase (ver figura 3 do ANEXO
B). Da tabela 3.4 obtemos os valores de γ,                 para o tipo de suporte escolhido
(Três ou mais vãos A apoiado e B fixo).


                                          γ=3,56
                                      = 0,4        = 1,1


           Depois de definidos todas as condições de projeto, precisamos escolher
(estimar) um tubo condutor para o início dos cálculos. O ANEXO C apresenta
algumas informações a respeito da liga de alumínio (6063 T6) que será adotada
neste projeto. Optou-se por usar uma liga que é comercializada no país pela
ALCOA. A fabricação desta liga é determinada pela Associação Americana de
Padronização (ASA - American Standards Association). Para o início do
dimensionamento será escolhido o tubo de tamanho nominal 1 1 2                 e Schedule
40, pois ele atende a corrente nominal máxima.




4.2 ESCOLHA DO TUBO PELA AMPACIDADE (SEM O EFEITO CORONA).




           Para o início do dimensionamento será escolhido o tubo de tamanho nominal
    11 2      e Schedule 40 (dados no ANEXO C), pois ele atende a corrente nominal
máxima estabelecida. Fazendo a conversão das unidades:


                                        = 0,048260 m
                                        = 0,003683 m


           Da tabela 3.2 obtemos as demais informações sobre a liga de alumínio
escolhida, onde:
                                        = 2703 Kg/m
83


                                   R   ,   = 214 MPa
                                  E = 69 × 10 N/m2


      Com os dados obtidos podemos calcular a massa do condutor por unidade de
comprimento.


   =ρ ×V       = ρ × 2,5 × 10      ×   ×       −(      −2   )
   = 2703 × (2,5 × 10     ×    × 0,048260 − (0,048260 − 2 × 0,003683) ) × 10
   = 1,39887411 Kg/m




4.3 AMORTECIMENTO




      A próxima etapa do projeto é estabelecer a necessidade ou não do
amortecimento:


         π
     =      × (0,048260 ) − (0,048260 − 2 × 0,003683)       = 1,289878 × 10   m
         64

                     3,56 69 × 10 × 1,289878 × 10
                 =                                      = 1,262051 Hz
                     15          1,39887411

                                  51,75 × 24
                                               = 25,7356 Hz
                               0,048260 × 1000
                           =



      Como       >2      não existe necessidade de utilização de condutor de
amortecimento




4.4 FORÇAS APLICADAS AO BARRAMENTO




      Após definida a necessidade de amortecimento e escolhido o cabo, caso
tenha necessidade, podemos então calcular as forças imposta ao condutor.
84


4.4.1 Peso do condutor sobre o vão:




                                                             N
        = 9,81×(m + m ) = 9,81×1,39887411 = 13,723             × 15m = 205,8443 N
                                                             m



4.4.2 Força do vento aplicada ao vão:




      O valor de K pode ser encontrado através de uma interpolação linear com os
dados apresentados na tabela 3.5:


                          0,56 − 0,6
                      k    =         × (300 − 0) + 0,6 = 0,5760
                           500 − 0
                                                           N
 F = 1 × 0,5760 × (31 × 0,98) × 0,6 × 0,048260 = 15,3935 × 15 m = 230,9021N
                                                           m



4.4.3 Força máxima de curto-circuito aplicada ao vão:




      No calculo da força de curto circuito devemos considerar o sistema de suporte
utilizado, logo a força de referencia é calculada por:


             4 × 10       × (I )                4 × 10   × (40.000)
    F =                            = 0,997663                       = 159,626 N/m
                      D                                   4


      Como explicado no capítulo 3, seção 3.11, a estrutura é capaz de absorver
parte da energia durante o curto-circuito, logo esta energia que é absorvida não
precisa ser considerada nos cálculos. Para uma estrutura de suporte de concreto
com altura superior a 10.007 mm (ver figura 03 do NEXO B),           é:


    = 1,2519 − 2,5172 × 10         × ℎ = 1,2519 − 2,5172 × 10    × 10.1 × 10
    = 0,997663
85


           A força máxima de curto-circuito é:


F     = 0,866 × F ×           = 0,866 × 159,626 × (1,8224) = 459,080 /


        Onde o fator kappa é calculado por:

    = 1,02 + 0,98 ×           = 1,02 + 0,98 ×                  = 1,8224




4.4.4 Força resultante sobre o condutor:




F =    (      +      ) +(   ) =         (459,080 + 15,3935) + (13,7230) = 474,6719 /




4.4.5 Fatores para o cálculo das forças dinâmicas:




                                                   1,262051
                                              =             = 0,0210
                                                      60


            ≪ 1, o estresse é menor, exceto para ressonância harmônica especial.


        Com as equações apresentadas no ANEXO A é possível obter os valores dos
fatores nas figuras 3.8 e 3.9.


             = 0,232 + 3,52     ,
                                         + 0,166 log            para      < 0,04

             = 0,232 + 3,52     ,       × ,
                                               + 0,166 log(0,0210) = 0,2994

             = 0,0929 + 4,49        ,
                                              + 0,0664 log        para      < 0,04

             = 0,0929 + 4,49        ,    × ,
                                                  + 0,0664 log(0,0210) = 0,2869

             = 1,8                  ≤ 0,05
86


4.4.6 Verificando o comprimento do vão em relação ao estresse na fibra do
material:




• Cálculo do estresse estático no condutor:


                      1,289878 × 10
W=                =                        = 5,3455 × 10
                         0,048260
          2                  2
              ×ℓ ×             474,6719 × 15 × 0,73
                           =                        = 1.823,1423 × 10          /
              8×                 8 × 5,3455 × 10
    =



• Cálculo do estresse dinâmico no condutor:


σ             =       ×σ       =       ×   ×σ
σ             = 1,8 × 0,2869 × 1.823,1423 × 10 = 941,5072 × 10 N/m


• Aplicando o fator de segurança:


         − Para Tutorial Notes SC B3 [9]:


R    ,   ≥ σ             × 2,65 → R        ,   ≥ 941,5072 × 10 × 2,65
R    ,   ≥ 2.494,9940 × 10 N/m


          Como             ,   =               , o tubo selecionado não pode ser utilizado para este
comprimento de vão, sendo necessário a escolha de um novo tamanho de tubo ou
uma redução no comprimento do vão.


         − Para a Norma IEC 865-1 [15]:


q×R       ,    ≥ σ             × 1,3
               1 − 1 − 2 t ⁄d
q = 1,7 ×                                  = 1.374103
               1 − 1 − 2 t ⁄d
q×R       ,    = 214 × 1.374103 = 294,0580 MPa
87


        σ        × 1,3 = 941,5072 × 10 × 1,3 = 1.223,9593 MPa


       Comparando os resultados podemos verificar que o tubo também não
atendeu ao critério de fator de segurança da Norma IEC 865-1 [15].




4.4.7 Verificando o comprimento do vão para a maior deflexão vertical
permitida




       1 9,81 ×   ×ℓ       1   9,81 × 1,39887411 × 15
  =                  = y=                                       = 0,4219
      185       ×         185 69 × 10 × 1,289878 × 10


                      ℓ   15
relação de aspecto =    =    = 0,05
                     300 300
                      ℓ   15
relação de aspecto =    =    = 0,1
                     150 150


       Como a relação de aspecto calculada é inferior a 0,5 utilizaremos 1,0 para o
calculo de   .


relação de aspecto=      →     = 1,0 × 0,048260 = 0,02413



       Comparando os resultados podemos verificar que o tubo também não
atendeu ao critério da máxima deflexão vertical permitida.


       Para este estudo vamos considerar o vão com o valor fixo e tentaremos
encontrar um tubo que atenda as exigências de projeto. Realizando várias
simulações com uma rotina criada no Matlab, foi encontrado o valor nominal de
6      . Os valores encontrados na simulação são apresentados no ANEXO D.
Iremos retomar os cálculos com os dados da simulação do tubo de 6      .
88


4.4.8 Recalculando os dados para o tubo de 6 in.




      = 0.168275 m
    = 0.007112 m
      = 2703 × 2,5 × 10      ×   × 0.168275 − 0.168275 − 2 × 0.007112              × 10
      = 9,7331 Kg/m


      π
=        × 0.168275       − 0.168275 − 2 × 0.007112         = 1,1714 × 10      m
      64

      3,56 69 × 10 × 1,1714 × 10
 =                                      = 4,5595 Hz
      15           9,7331

         51,75 × 24
                      = 7,3808 Hz
      0.168275 × 1000
  =


        Como       <2        existe   necessidade     de     utilização   de   condutor   de
amortecimento, iremos considerar a massa do cabo como sendo 25% da massa do
tubo, logo:
                                 = 0,25 × 9,7331 = 2,4333 Kg/m


        A massa total do conjunto será:


                   m=        + m = 9,7331 + 2,4333 = 12,1664 Kg/m


        Como a massa mudou, devemos recalcular a freqüência natural do tubo.



                          3,56 69 × 10 × 1,1714 × 10
                      =                                      = 4,0782Hz
                          15           12,1664


        Consultando o catálogo de um fabricante, podemos verificar qual a bitola do
cabo para o peso calculado. O próximo passo é calcular as forças impostas ao
barramento.
                                                           N
    = 9,81×(m + m         = 9,81×12,1664 = 119,3521          × 15m = 1.790,2821 N
                                                           m
89

                                                                              N
                                             × 0,6 × 0.168275 = 53,6747         × 15 m = 805,1206 N
                                                                              m
F = 1 × 0,5760 × 31 × 0,98

F        = 0,866 × F ×          = 0,866 × 159,626 × 1,8224                = 459,080 /


F =              +       +         =         459,080 + 53,6747        + 119,3521     = 526,4621 /


           Como a freqüência natural do tubo mudou, devemos recalcular os fatores
dinâmicos, logo:
                                                   4,0782
                                               =          = 0,0680
                                                     60

           Para 0,04 <       < 0,8:

                              = 0,839 + 3,52             ,
                                                             + 0,6 log    = 0,4844


                             = 0,756 + 4,49          ,
                                                             + 0,54 log    = 0,4304


                                       = 1,0 − 0,615 log           = 1,7180

           Vamos agora verificar o comprimento do vão em relação ao estresse na fibra
do material:


• Cálculo do estresse estático e dinâmico no condutor:


                     1,1714 × 10
W=               =                 = 1,39224 × 10
                       0,168275
           2               2
            ×ℓ ×            526,4621 × 15 × 0,73
                        =                        = 77,63694 × 10                /
            8×               8 × 1,39224 × 10
    =

σ              = 1,7180 × 0,4304 × 77,63694 × 10 = 57,407 × 10 N/m


• Aplicando o fator de segurança:


          − Para Tutorial Notes SC B3 [9]:


R    ,    ≥ σ           × 2,65 → R       ,    ≥ 57,407 × 10 × 2,65
R    ,    ≥ 152,1282 × 10 Pa → 214 ≥ 152,1282
90


          Como        ,   =           , o tubo selecionado pode ser utilizado para este
comprimento de vão.


         − Para a Norma IEC 865-1 [15]:


q×R       ,   ≥ σ         × 1,3 → 284,5216 ≥ 74,6289

                                    = 1.329540
               1 − 1 − 2 t ⁄d
               1 − 1 − 2 t ⁄d
q = 1,7 ×

q×R       ,   = 214 × 1.329540 = 284,5216 MPa
σ             × 1,3 = 57,407 × 10    × 1,3 = 74,6289 MPa


          Comparando os resultados podemos verificar que o tubo também atendeu ao
critério de fator de segurança da Norma IEC 865-1 [15]. Agora, verificaremos o
comprimento do vão para a maior deflexão vertical permitida:


         1 9,81 ×   ×ℓ       1    9,81 × 12,1664 × 15
                       =y =                                      = 0,0404
        185       ×         185 69 × 10 × 1,1714 × 10
    =



                      ℓ   15
relação de aspecto =    =    = 0,05
                     300 300
                      ℓ   15
relação de aspecto =    =    = 0,1
                     150 150


          Como a relação de aspecto calculada é inferior a 0,5 utilizaremos 1,0 para o
calculo de        .


relação de aspecto=           →      = 0,5 × 0,168275 = 0,0841



          Comparando os resultados podemos verificar que o tubo também atendeu ao
critério da máxima deflexão vertical permitida.
91


4.4.9 Deflexão máxima sobre condições dinâmicas




                σ        ×8×             57,407 × 10 × 8 × 1,3922 × 10
        =                            =                                    = 284,1672 N/m
                       ℓ ×                          15 × 0,73
             1              ×ℓ    1       284,1672 × 15
        =                      =                                     = 0,1318 m
            185            ×     185 69 × 10 × 1,1714 × 10


                È importante verificar se esta deflexão que o condutor pode sofrer durante o
curto-circuito aproxima as fases mais do que o permitido, logo:


F =                   −        +         =     459,080 − 53,6747   + 119,3521     = 422,6090 /
                    ×ℓ ×            422,6090 × 15 × 0,73
σ                              =                         = 62,3218 × 10     /
                    8×               8 × 1,39224 × 10
        =

                    62,3218 × 10 × 1,7180 × 0,4304 × 8 × 1,39224 × 10
                                                                            = 312,4886 N/m
                                        15 × 0,73
            =

                 1           ×ℓ    1       312,4886 × 15
                                =                                     = 0,106 m
                185         ×     185 69 × 10 × 1,1714 × 10
            =




                               119,3521
cos ∅ =                    =            = 0,4200 → ∅ = 65,1654 → sen ∅ = 0,9075
                               284,1672
                               119,3521
cos ∅ =                    =            = 0,3819 → ∅ = 67,5461 → sen ∅ = 0,9242
                               312,4886



D   ,   =                 −y       sin ∅ − y     sin ∅   + y   cos ∅ −y   cos ∅     −d

D   ,   =            4 − 0,098 − 0,1196        + 0,0405 − 0,0554   − 0,168275 = 3,6142 m


                Deve-se assegurar que esta distancia seja superior a distancia mínima entre
fases.
92


4.4.10 Força resultante nos isoladores:




      As forças estáticas aplicadas ao topo do isolador como reação a esta corrente
de curto-circuito é calculada por:


                =ℓ ×          =α ×ℓ×            = 0,4 × 15 × 459,080 = 2.754
                =ℓ ×          =α ×ℓ×            = 1,1 × 15 × 459,080 = 7.575


• Forças dinâmicas de curto-circuito nos isoladores:


                              =            ×     =α ×       × ℓ×    ×
                                  = 2.754 × 0,4844 × 1,7180 = 2.292


                              =            ×     =α ×       × ℓ×    ×
                                  = 7.575 × 0,4844 × 1,7180 = 6.304



                          =           ×ℓ    +      ×ℓ+

                     =    1.790,2821       + 805,121 + 2.292    = 3.577 N



                          =           ×ℓ    +      ×ℓ+

                      =   1.790,2821       + 805,121 + 6304     = 7.331 N


      A força resultante máxima é:


                              =          × 1,2 = 3.577 × 1,2 = 4.293
                              =          × 1,2 = 7.331 × 1,2 = 8.797


      A maior força é imposta ao isolador B. Logo, deve-se escolher um isolador
com resistência mecânica superior ao valor encontrado.
93


4.4.11 Momento fletor


                        =            × ℎ = 4.293 × 2,032 = 8.723 .
                        =            × ℎ = 8.797 × 2,032 = 17.875 .
          = 1,7 ×           × ℎ +ℎ     = 1,7 × 4.293 × 2,032 + 8,068 = 73.711 .
      = 1,7 ×               × ℎ +ℎ     = 1,7 × 8.797 × 2,032 + 8,068 = 151.044 .


          Neste estudo não será considerado o efeito térmico para o dimensionamento.




4.5 CONSIDERAÇÕES SOBRE O PROJETO




          O projeto será considerado satisfatório, quando todas as condições de projeto
forem atendidas, ou seja, o vão deve ter um comprimento que permita ao condutor
uma menor deflexão possível e um estresse mecânico reduzido, caso contrário
devemos reduzi-lo, modificar o tamanho do tubo ou aumentar a separação entre
fases, já que, o estresse mecânico está relacionado com a força resultante que é
aplicada ao condutor. Com o vão, o condutor e a separação de fases definida
podemos então calcular as forças impostas aos isoladores e estrutura de suporte
para a escolha daquele que resista as forças de reação impostas à estrutura de
sustentação.
          Por ser um processo iterativo, cabe ao projetista a escolha da melhor solução,
se será reduzido o vão, aumentado o diâmetro do tubo, ou aumentada à separação
entre os condutores, o fator econômico é o que apresenta um maior impacto nesta
escolha, portanto devem ser realizadas estimativas do custo para cada solução
citada.
94


CAPÍTULO 5 - CONCLUSÃO



      Este trabalho demonstrou, através de um estudo de caso, que o procedimento
apresentado poder ser utilizado para o dimensionamento de barramento de uma
subestação de AT ou EAT que utilize a tecnologia de condutor rígido. A escolha
deste condutor deve-se a necessidade de novas soluções que acompanhem o
aumento da corrente nominal e de curto-circuito dos sistemas elétricos de potência,
já que esta tecnologia apresenta uma maior capacidade de condução de corrente
que a do condutor flexível. A solução em tubo permite a redução das alturas da SE,
diminuindo o impacto visual (impacto ambiental), proporciona uma maior facilidade
de acesso ao pátio para manutenção, facilidade para ampliação da SE, entre outras
vantagens.
      Pode-se destacar como aspecto relevante ao desenvolvimento deste trabalho
o fato de existir pouca literatura em português sobre o tema proposto, sendo preciso
consultar literatura estrangeira como normas, trabalhos e livros para conseguir
informações sobre o dimensionamento do barramento utilizando o condutor rígido.
Neste procedimento procurou-se detalhar as principais informações e dados
necessários ao projeto do barramento, com isso foi verificado que os cálculos
executados não são de difícil solução. No entanto, por se tratar de um processo
iterativo, estes cálculos tornam-se cansativos, já que, durante o dimensionamento
testam-se vários tipos de tubos, até encontrar o que se adéque aos esforços que
serão aplicados sobre o barramento, evitando o colapso da estrutura e buscando um
projeto econômico, confiável e otimizado.
95


5.1 SUGESTÕES PARA TRABALHOS FUTUROS




      As seguintes atividades são propostas como continuação deste trabalho:


• Desenvolvimento de um aplicativo para o dimensionamento do barramento.


• Dimensionamento para mais de um condutor rígido por fase.


• Estudar individualmente os parâmetros apresentados no projeto do barramento,
  variando-os e analisando seu impacto no dimensionamento.
96



REFERÊNCIA BIBLIOGRÁFICA


[1]    CIGRE. General Guidelines for the Design of Outdoor A. C. Substations. Paris:
       CIGRE, 1992.


[2]    INTERNATIONAL        ELECTROTECHNICAL          COMISSION.        International
       Electrotechnical Vocabulary. IEC 60050-605. Suíça, 1983.


[3]    GODOY, A. V. Subestações. Recife, 2010. CD-ROM.


[4]    DIETZMAN, W. B.; BOLIN, P. C.; Substation. In: Dietzman. Standard
       Handbook for Eletrical Engineers. 15. ed. Estados Unidos: McGraw-Hill, 2006.
       p. 17.1-17.51


[5]    INSTITUTE OF ELETRICAL AND ELECTRONICS ENGINEERS. Guide for
       Design of Substantion Rigid-Bus Structures. IEEE-605. New York, 1998.


[6]    LUNA, A. M. Materiais de engenharia elétrica. Recife, 2006.


[7]    PAVLIK, B.L. Tecnologia da ferragem para linhas de AT e EAT. 1. Ed. São
       Paulo: Gente, 1989.


[8]    Beards, C.F. Estructural Vibration - Analysis and damping. Londres: BH, 2003.


[9]    GROENEWALD, A. J. S. The Use of Tubular Conductors n the Design of high
       Voltage Substations. In: CIBRE 6th Southern Africa Regional Conference, SC
       B3, 2009, Cape Town. Tutorial Notes. Africa do Sul, 2009.


[10]   ASEA BROWN BOVERI POCKET BOOK – SWITCHGEAR MANUAL. 10. ed.
       Berlim: Cornelsen Verlag, 2001.


[11]   MOURENTE, P. M.; Considerações sobre conexões elétricas.Brasil. Apostila.


[12]   ASSOSSIAÇÃO BRASILEIRA DE NORMAS TÉCNICAS. Forças devidas ao
       vento em edificações. NBR 6123. Rio de Janeiro, 1990.
97


[13]   GODOY, A. M. Sistemas Elétricos de Potência: Estudo de curto-circuito.
       Recife, 2009. Material de aula.


[14]   SCHNEIDER ELECTRIC. Programa de Formação Técnica Continuada - Os
       Efeitos dos Curtos-Circuitos.Brasil. Apostila


[15]   INTERNATIONAL ELECTROTECHNICAL COMISSION. Short-circuit current –
       Calculation of effects. IEC 865-1. Suíça, 1993.


[16]   GIGRE Working Group 23.03. The Mechanical Effects of Short-Circuit Currents
       in Open Air Substations (part 2). Paris: v.214, 2002.


[17]   ACA CONDUCTOR ACESSORIES. Bus Conductors. 2003.
98


ANEXO A – CÁLCULO DOS FATORES DINÂMICOS (                  e   )




             Figura A.1 – Fatores dinâmicos   e   versus
99


• Calculo do fator      para curto-circuito trifásico.


   = 0,232 + 3.52       ,
                                    + 0,166 log                    para          < 0,04                      (A.01)

    = 0,839 + 3.52          ,
                                        + 0,6 log        ∗         para 0,04 <            < 0,8              (A.02)

    = 2,38 + 6 log              ∗                                                                            (A.03)

    = 1,8                                                          para     0,8 <        < 1,2               (A.04)

    = 1,23 + 7,2 log                                               para     1,2 <        < 1,6               (A.05)

    = 2,7                                                          para     1,6 <        < 2,4               (A.06)

    = 8,59 − 15,5 log                                              para     2,4 <        < 3,0               (A.07)

    = 1,50 − 0,646 log                                             para     3,0 <        < 6,0               (A.08)

    = 1,0                                                          para          > 6,0                       (A.09)


      * Usar o menor valor entre                     e           . Caso     > 1,6, deve-se usar          = 1,6.


• Calculo do fator      para curto-circuito trifásico.


    = 0,0929 + 4,492                ,
                                          + 0,0664 log                    para       < 0,04                  (A.10)

    = 0,756 + 4,49          ,
                                        + 0,54 log           ∗            para 0,04 <            < 0,8       (A.11)

    = 1,0 ∗                                                                                                  (A.12)

    = 1,0                                                                 para       > 0,8                   (A.13)


      * Usar o menor valor de                   ou           .
100




                           Figura A.2 – Fator dinâmico          versus



• Calculo do fator      para curto-circuito trifásico.



                 1,8                                  para           ≤ 0,05

             =       1,0 − 0,615 log           para      0,05 <      < 1,0    (A.14)

                     1,0                                 para        ≥ 1,0
101


ANEXO B – SUBESTAÇÃO DE 230/ 13,8 kV




    Figura B.1 – ARRANJO FÍSICO – PLANTA SE 230/13,8 kV


    Figura B.2 – ARRANJO FÍSICO – CORTES A, B E C


    Figura B.3 – ARRANJO FÍSICO – CORTES D, E, F E G
102


Figura B.1: ARRANJO FÍSICO DO PÁTIO DE 230 Kv
103




Figura B.2: ARRANJO FÍSICO – CORTES A, B E C
104


Figura B.3: ARRANJO FÍSICO – CORTES D, E, F E G
105



ANEXO C - CARACTERÍSTICAS DO TUBO CONDUTOR (ALUMÍNO)
106
107


ANEXO D – RELATÓRIOS DOS TESTES DOS TUBOS



**********************************************************************************************
                             Dados de Entrada - Bitola: 1 1/2"
**********************************************************************************************

         Dados Gerais
         ------------------------------------------------------------------------------------------------------------------------
         Barramento 230 kV - 40 kA
         -> Comprimento do Vão (m): 15.0
         -> Numero de Vãos: 4.0
         -> Distancia entre fases (m): 4.0
         -> Altitude (m): 300.0
         -> Frequência da rede (Hz): 60.0
         ------------------------------------------------------------------------------------------------------------------------
         Dados de Curto-Circuito
         ------------------------------------------------------------------------------------------------------------------------
         -> Corrente de Curto (A): 40000.00
         -> Duração do Curto (s): 0.5
         -> Duração religamento (s): 0.2
         -> Relação x/r: 15.000
         ------------------------------------------------------------------------------------------------------------------------
         Dados do tubo
         ------------------------------------------------------------------------------------------------------------------------
         -> Bitola: 1 1/2"
         -> Schedule 40
         -> Liga: ASA 6063T6
         -> Fator de Segurança para Stress no Tubo: 2.65
         ------------------------------------------------------------------------------------------------------------------------
         Dados do Suporte
         ------------------------------------------------------------------------------------------------------------------------
         -> Altura do suporte (m): 8.068
         -> Altura do IP (m): 2.032
         -> Altura do Barramento (m): 10.100
         -> Fator de Segurança Isolador de Porcelana: 1.20
         -> Fator de Segurança Momento na Estrutura: 1.70
         -> Estrutura de Concreto
         -> Arranjo: Vão continuo - 3 ou mais vãos (suporte simples-fixo-fixo-simples)
         ------------------------------------------------------------------------------------------------------------------------
         Dados do Vento
         ------------------------------------------------------------------------------------------------------------------------
         -> Velocidade do Vento - 50 anos (m/s) : 31.000
         -> Categoria 2
         -> Classe B
         -> Velocidade do Vento para efeito laminar (km/h) : 24.000

**********************************************************************************************
                                Barramento 230 kV - 40 kA
**********************************************************************************************
         -> Fator de Assimetria (Kappa): 1.822356
         ------------------------------------------------------------------------------------------------------------------------
         -> Fator de Estrutura Flexível: 0.997663
         -> Estrutura de Concreto
         ------------------------------------------------------------------------------------------------------------------------
         Determinação de alfa, beta, gamma e kflecha
         ------------------------------------------------------------------------------------------------------------------------
         -> Numero de Vãos: 4.0
         -> Arranjo: Vão continuo - 3 ou mais vãos (suporte simples-fixo-fixo-simples)
         -> Alfa A: 0.40
         -> Alfa B: 1.10
108

         -> Beta: 0.73
         -> Gamma: 3.56
         -> kflecha: 0.0054
         ------------------------------------------------------------------------------------------------------------------------
         Dados do tubo escolhido
         ------------------------------------------------------------------------------------------------------------------------
         -> Bitola: 1 1/2"
         -> Schedule 40
         -> Espessura da parede (m): 0.003683
         -> Massa (kg/m): 1.398874110
         -> Modulo de Elasticidade (N/m2): 6.90e+010
         -> Limite de Escoamento (Mpa): 214.0
         -> Fator Plástico - q: 1.374103
         ------------------------------------------------------------------------------------------------------------------------
         Dados da frequência mecânica fundamental
         ------------------------------------------------------------------------------------------------------------------------
         -> Momento de Inércia (m4) : 1.289878e-007
         -> Frequência Mecânica Fundamental (Hz): 1.262051
         ------------------------------------------------------------------------------------------------------------------------
         Dados da máxima frequência força eólica - necessidade de amortecimento
         ------------------------------------------------------------------------------------------------------------------------
         -> Frequência Força Eólica (Hz): 25.735599
         -> Não existe necessidade de utilização de condutor de amortecimento
         ------------------------------------------------------------------------------------------------------------------------
         Determinação de VF, Vr ,Vsigma
         ------------------------------------------------------------------------------------------------------------------------
         -> VF: 0.299529
         -> Vr: 1.800000
         -> Vsigma: 0.286938
         ------------------------------------------------------------------------------------------------------------------------
         Determinação de Vz, kpn e kzn
         ------------------------------------------------------------------------------------------------------------------------
         -> Kpn: 0.576000
         -> Kzn: 0.981012
         -> Vz (m/s): 30.411374

**********************************************************************************************
                                Barramento 230 kV - 40 kA
**********************************************************************************************
         -> Força de Referencia (N/m): 159.626
         -> Força de Pico (N/m): 459.080
         ------------------------------------------------------------------------------------------------------------------------
         Esforços nos Suportes
         ------------------------------------------------------------------------------------------------------------------------
         -> Força Estática - Suporte A (kN): 2.754
         -> Força Estática - Suporte B (kN): 7.575
         -> Força Dinâmica sem ARC - Suporte A (kN): 0.825
         -> Força Dinâmica sem ARC - Suporte B (kN): 2.269
         -> Força Dinâmica com ARC - Suporte A (kN): 1.485
         -> Força Dinâmica com ARC - Suporte B (kN): 4.084
         -> Força Resultante - Suporte A (kN): 1.729
         -> Força Resultante - Suporte B (kN): 4.320
         -> Momento Fletor na Base do Isolador - Suporte A (kN.m): 4.215
         -> Momento Fletor na Base do Isolador - Suporte B (kN.m): 10.535
         -> Momento Fletor na Base da Estrutura - Suporte A (kN.m): 17.460
         -> Momento Fletor na Base da Estrutura - Suporte B (kN.m): 43.635
         ------------------------------------------------------------------------------------------------------------------------
         Esforços de Segurança nos Suportes
         ------------------------------------------------------------------------------------------------------------------------
         -> Fator de Segurança no Isolador: 1.20
         -> Força Resultante - Suporte A (kN): 2.075
         -> Força Resultante - Suporte B (kN): 5.184
         -> Fator de Segurança no Momento Fletor: 1.70
         -> Momento Fletor na Base da Estrutura - Suporte A (kN.m): 35.619
         -> Momento Fletor na Base da Estrutura - Suporte B (kN.m): 89.015
109

         ------------------------------------------------------------------------------------------------------------------------
         Stress no Tubo
         ------------------------------------------------------------------------------------------------------------------------
         -> Stress Resultante no Condutor (Mpa): 941.688
         -> Fator de Segurança: 2.65
         -> Stress Resultante no Condutor com Fator de Segurança (Mpa): 2495.472
         -> Limite de Escoamento - Rp0,2% (Mpa): 214.000
         -> Fator Plástico - q: 1.374103
         -> Limite de Escoamento - Rp0,2%, com Fator Plástico (Mpa): 294.058
         **** Critério Tutorial Notes SCB3 ****
         **** ATENÇÃO - TUBO NÃO SUPORTA ESFORÇO ****
         **** Escolha outro tubo, diminua o vão ou ****
         **** aumente a distancia entre fases ****
         **** Critério IEC -60865-1 ****
         **** ATENÇÃO - TUBO NÃO SUPORTA ESFORÇO ****
         **** Escolha outro tubo, diminua o vão ou ****
         **** aumente a distancia entre fases ****
         ------------------------------------------------------------------------------------------------------------------------
         Flechas no Tubo
         ------------------------------------------------------------------------------------------------------------------------
         -> Flecha em repouso (mm): 421.933
         -> Flecha durante curto-circuito (mm): 7538.385
         **** ATENÇÃO - TUBO NÃO SUPORTA FLECHA ****
         **** Escolha outro tubo, diminua o vão ou ****
         **** aumente a distancia entre fases ****
         ------------------------------------------------------------------------------------------------------------------------
         Distância Entre Fases
         ------------------------------------------------------------------------------------------------------------------------
         -> Distância Durante o Curto-Circuito (m): 10.514

**********************************************************************************************



**********************************************************************************************
                               Dados de Entrada - Bitola: 6"
**********************************************************************************************

         Dados Gerais
         ------------------------------------------------------------------------------------------------------------------------
         Barramento 230 kV - 40 kA
         -> Comprimento do Vão (m): 15.0
         -> Numero de Vãos: 4.0
         -> Distancia entre fases (m): 4.0
         -> Altitude (m): 300.0
         -> Frequencia da rede (Hz): 60.0
         ------------------------------------------------------------------------------------------------------------------------
         Dados de Curto-Circuito
         ------------------------------------------------------------------------------------------------------------------------
         -> Corrente de Curto (A): 40000.00
         -> Duração do Curto (s): 0.5
         -> Duração religamento (s): 0.2
         -> Relação x/r: 15.000
         ------------------------------------------------------------------------------------------------------------------------
         Dados do tubo
         ------------------------------------------------------------------------------------------------------------------------
         -> Bitola: 6"
         -> Schedule 40
         -> Liga: ASA 6063T6
         -> Fator de Segurança para Stress no Tubo: 2.65
         ------------------------------------------------------------------------------------------------------------------------
         Dados do Suporte
         ------------------------------------------------------------------------------------------------------------------------
         -> Altura do suporte (m): 8.068
110

         -> Altura do IP (m): 2.032
         -> Altura do Barramento (m): 10.100
         -> Fator de Segurança Isolador de Porcelana: 1.20
         -> Fator de Segurança Momento na Estrutura: 1.70
         -> Estrutura de Concreto
         -> Arranjo: Vão continuo - 3 ou mais vãos (suporte simples-fixo-fixo-simples)
         ------------------------------------------------------------------------------------------------------------------------
         Dados do Vento
         ------------------------------------------------------------------------------------------------------------------------
         -> Velocidade do Vento - 50 anos (m/s): 31.000
         -> Categoria 2
         -> Classe B
         -> Velocidade do Vento para efeito laminar (km/h): 24.000

**********************************************************************************************
                                Barramento 230 kV - 40 kA
**********************************************************************************************
         -> Fator de Assimetria (Kappa): 1.822356
         ------------------------------------------------------------------------------------------------------------------------
         -> Fator de Estrutura Flexível: 0.997663
         -> Estrutura de Concreto
         ------------------------------------------------------------------------------------------------------------------------
         Determinação de alfa, beta, gamma e kflecha
         ------------------------------------------------------------------------------------------------------------------------
         -> Numero de Vãos: 4.0
         -> Arranjo: Vão continuo - 3 ou mais vãos (suporte simples-fixo-fixo-simples)
         -> Alfa A: 0.40
         -> Alfa B: 1.10
         -> Beta: 0.73
         -> Gamma: 3.56
         -> kflecha : 0.01
         ------------------------------------------------------------------------------------------------------------------------
         Dados do tubo escolhido
         ------------------------------------------------------------------------------------------------------------------------
         -> Bitola: 6"
         -> Schedule 40
         -> Espessura da parede (m): 0.007112
         -> Massa (kg/m) 12.1664
         -> Modulo de Elasticidade (N/m2): 6.90e+010
         -> Limite de Escoamento (Mpa): 214.0
         -> Fator Plástico - q: 1.329540
         ------------------------------------------------------------------------------------------------------------------------
         Dados da frequência mecânica fundamental
         ------------------------------------------------------------------------------------------------------------------------
         -> Momento de Inércia (m4): 1.171366e-005
         -> Frequência Mecânica Fundamental (Hz): 4.070139
         ------------------------------------------------------------------------------------------------------------------------
         Dados da máxima frequência força eólica - necessidade de amortecimento
         ------------------------------------------------------------------------------------------------------------------------
         -> Frequência Força Eólica (Hz): 7.380776
         -> Existe necessidade de utilização de condutor de amortecimento
         -> Bitola do Cabo; 1750.0
         ------------------------------------------------------------------------------------------------------------------------
         Detrerminação de VF, Vr, Vsigma
         ------------------------------------------------------------------------------------------------------------------------
         -> VF: 0.483798
         -> Vr: 1.718653
         -> Vsigma: 0.430383
         ------------------------------------------------------------------------------------------------------------------------
         Detrerminação de Vz, kpn e kzn
         ------------------------------------------------------------------------------------------------------------------------
         -> Kpn: 0.576000
         -> Kzn: 0.981012
         -> Vz (m/s): 30.411374
111


**********************************************************************************************
Barramento 230 kV - 40 kA
**********************************************************************************************
         -> Força de Referencia (N/m): 159.626
         -> Força de Pico (N/m): 459.080
         ------------------------------------------------------------------------------------------------------------------------
         Esforços nos Suportes
         ------------------------------------------------------------------------------------------------------------------------
         -> Força Estática - Suporte A (kN): 2.754
         -> Força Estática - Suporte B (kN): 7.575
         -> Força Dinâmica sem ARC - Suporte A (kN): 1.333
         -> Força Dinâmica sem ARC - Suporte B (kN): 3.665
         -> Força Dinâmica com ARC - Suporte A (kN): 2.290
         -> Força Dinâmica com ARC - Suporte B (kN): 6.298
         -> Força Resultante - Suporte A (kN): 3.581
         -> Força Resultante - Suporte B (kN): 7.329
         -> Momento Fletor na Base do Isolador - Suporte A (kN.m): 8.731
         -> Momento Fletor na Base do Isolador - Suporte B (kN.m): 17.871
         -> Momento Fletor na Base da Estrutura - Suporte A (kN.m): 36.166
         -> Momento Fletor na Base da Estrutura - Suporte B (kN.m): 74.022
         ------------------------------------------------------------------------------------------------------------------------
         Esforços de Segurança nos Suportes
         ------------------------------------------------------------------------------------------------------------------------
         -> Fator de Segurança no Isolador: 1.20
         -> Força Resultante - Suporte A (kN) : 4.297
         -> Força Resultante - Suporte B (kN) : 8.795
         -> Fator de Segurança no Momento Fletor: 1.70
         -> Momento Fletor na Base da Estrutura - Suporte A (kN.m) : 73.779
         -> Momento Fletor na Base da Estrutura - Suporte B (kN.m) : 151.004
         ------------------------------------------------------------------------------------------------------------------------
         Stress no Tubo
         ------------------------------------------------------------------------------------------------------------------------
         -> Stress Resultante no Condutor (Mpa): 57.451
         -> Fator de Segurança: 2.65
         -> Stress Resultante no Condutor com Fator de Segurança (Mpa): 152.246
         -> Limite de Escoamento - Rp0,2%(Mpa): 214.000
         -> Fator Plástico - q: 1.329540
         -> Limite de Escoamento - Rp0,2%, com Fator Plástico (Mpa): 284.522

         **** Critério Tutorial Notes SCB3 ****
         **** TUBO APROVADO                                  ****
         **** Critério IEC -60865-1                     ****
         **** TUBO APROVADO                                  ****
         ------------------------------------------------------------------------------------------------------------------------
         Flechas no Tubo
         ------------------------------------------------------------------------------------------------------------------------
         -> Flecha em repouso (mm): 40.568
         -> Flecha durante curto-circuito (mm): 131.898
         ------------------------------------------------------------------------------------------------------------------------
         Distância Entre Fases
         ------------------------------------------------------------------------------------------------------------------------
         -> Distância Durante o Curto-Circuito (m): 3.608

**********************************************************************************************

Barramento de subestações

  • 1.
    UNIVERSIDADE DE PERNAMBUCO ESCOLA POLITÉCNICA DE PERNAMBUCO PROJETO DE FINAL DE CURSO BARRAMENTO DE SUBESTAÇÕES: UM ESTUDO DE CASO COM CONDUTORES RÍGIDOS por SUELEN HOLDER DE MORAIS E SILVA Recife, Maio de 2010
  • 2.
    UNIVERSIDADE DE PERNAMBUCO ESCOLA POLITÉCNICA DE PERNAMBUCO DEPARTAMENTO DE ENGENHARIA ELÉTRICA BARRAMENTO DE SUBESTAÇÕES: UM ESTUDO DE CASO COM CONDUTORES RÍGIDOS por SUELEN HOLDER DE MORAIS E SILVA Monografia apresentada ao curso de Engenharia Elétrica – modalidade Eletrotécnica da Universidade de Pernambuco, como parte dos requisitos necessários à obtenção do grau de Engenheira Eletricista. ORIENTADOR: METHODIO VAREJÃO DE GODOY, D.Sc. CO-ORIENTADOR: FABIO NEPOMUCENO FRAGA, M.Sc. Recife, Maio de 2010. © Suelen Holder de Morais e Silva, 2010.
  • 3.
    Dedico este trabalhoaos meus pais, Sidney e Cristina; a minha irmã Soraya; e a meu namorado Kleber, que me incentivaram e ajudaram nos momentos difíceis, com paciência e conselhos que foram indispensáveis ao meu desenvolvimento profissional e pessoal.
  • 4.
    AGRADECIMENTOS Aos meus pais, Sidney e Cristina, pelo amor, compreensão, incentivo e exemplo dado por toda vida. A meu namorado, Kleber, por seu incentivo e apoio incondicional nos momentos difíceis. A minha irmã, Soraya, por me ajudar e apoiar durante minha caminhada. Ao Professor Methodio Varejão de Godoy pelo apoio e orientação para a realização deste trabalho, além da contribuição em minha formação acadêmica. Aos funcionários da Chesf - Divisão de Projeto de Subestações (DEPS) pela experiência profissional e conhecimento adquirido durante meu estágio na empresa, em especial ao meu supervisor do estágio, o engenheiro, Fabio Nepumoceno Fraga pela ajuda neste trabalho.
  • 5.
    “Há conhecimento dedois tipos: sabemos sobre um assunto, ou sabemos onde podemos buscar informações sobre ele.” (Samuel Johnson)
  • 6.
    Resumo da Monografiaapresentada ao curso de Engenharia Elétrica da Escola Politécnica de Pernambuco. BARRAMENTO DE SUBESTAÇÕES: UM ESTUDO DE CASO COM CONDUTORES RÍGIDOS Suelen Holder de Morais e Silva 05/2010 Orientador: Methodio Varejão de Godoy, D.Sc. Co-orientador: Fabio Nepomuceno Fraga, M.Sc. Área de Concentração: Subestações Palavras-chave: Dimensionamento, Barramento, Condutor rígido. Número de Páginas: 111. O presente trabalho apresenta um roteiro para o dimensionamento de barramentos de subestações com o uso de condutor rígido (tubos de alumínio ou cobre), destacando as principais características deste material e as considerações que devem ser feitas durante o projeto para a seleção do condutor que melhor se adéqua as forças impostas ao barramento, tais como a força do vento e forças devido às correntes de curto-circuito. Por não existir na literatura brasileira um material que reúna as informações necessárias ao projeto, serão apresentadas neste trabalho as etapas para tal dimensionamento. Durante o projeto, será estudada a influência do peso do condutor, e das forças citadas acima nas separações entre fase e fase-terra, já que uma menor distância implica em redução nas dimensões da subestação. Outro item que será verificado são os esforços impostos aos isoladores e as estruturas de suporte, que podem ocasionar colapso do barramento se não forem dimensionados corretamente. Finalizando o trabalho, será realizado um estudo de caso a fim de exemplificar os procedimentos que devem ser seguidos para o cálculo, este estudo será realizado com a ajuda de uma ferramenta computacional para simplificação dos cálculos, já que estes são demorados e repetitivos.
  • 7.
    LISTA DE FIGURAS Figura2.1 – Esquema de Manobra Barra Simples. .................................................. 22 Figura 2.2 – Esquema de Manobra Barra Simples com by-pass. ............................ 23 Figura 2.3 – Esquema de Manobra Barra Principal e transferência. ........................ 23 Figura 2.4 – Esquema de Manobra Barra Dupla a Quatro Chaves. ......................... 24 Figura 2.5 – Esquema de Manobra Disjuntor e Meio. .............................................. 25 Figura 2.6 – Arranjo Físico elevado para uma Entrada de Linha no esquema de manobra barra principal e transferência. ................................................................... 26 Figura 2.7 – Bay de entrada de linha de uma subestação de 230 kV com esquema de manobra barra dupla a quatro chaves padrão Chesf. .......................... 27 Figura 2.8 – Altura da subestação de acordo com o tipo de condutor utilizado. ...... 28 Figura 2.9 – Arranjo físico do esquema de manobra disjuntor e meio. .................... 29 Figura 2.10 – Tubo de cobre e de alumínio.. ............................................................ 30 Figura 2.11 – Efeito corona.. ..................................................................................... 32 Figura 2.12 – Fluxo laminar do vento passando por um tubo................................... 33 Figura 2.13 – Amortecimento do condutor rígido com um cabo. .............................. 34 Figura 2.14 – Amortecimento do condutor rígido com dois cabos............................ 34 Figura 2.15 – Conector para fixação do cabo dentro do condutor rígido.................. 34 Figura 2.16 – Condutor com as extremidades livremente apoiadas......................... 35 Figura 2.17 – Condutor com uma extremidade apoiada e a outra fixa. .................... 36 Figura 2.18 – Condutor com as extremidades fixas. ................................................ 36 Figura 2.19 – Dois vãos (apoiado – fixo – apoiado). ................................................ 37 Figura 2.20 – Três ou mais vãos (apoiado – fixo – fixo – apoiado). ......................... 37 Figura 2.21 – Dois ou mais vãos com suporte simples. ........................................... 38 Figura 2.22 – Forças aplicadas ao condutor. ............................................................ 39 Figura 2.23 – Isopletas dos ventos. .......................................................................... 40 Figura 2.24 – Forças impostas aos condutores pela passagem da corrente elétrica. ............................................................................................................... 43 Figura 2.25 – Comportamento de uma peça metálica. ............................................. 44 Figura 2.26 – Deformação elástica e plástica de um material. ................................. 44 Figura 2.27 – Conector de expansão. ....................................................................... 45
  • 8.
    Figura 2.28 –Conector de sustentação/apoio. ......................................................... 45 Figura 3.1 – Etapas para o projeto de barramento rígido horizontal. ....................... 48 Figura 3.2 – Gradiente admissível de tensão de superfície sob condições padronizadas para mesma RI versus o diâmetro do condutor. ................................. 52 Figura 3.3 – Distâncias em um sistema monofásico e um sistema trifásico............. 53 Figura 3.4 – Ação do vento sobre o tubo do barramento. ........................................ 58 Figura 3.5 – Kf versus a altura do barramento. ........................................................ 61 Figura 3.6 – Fator Kappa. ......................................................................................... 62 Figura 3.7 – Forças durante um curto-circuito trifásico ............................................. 63 Figura 3.8 – Forças durante um curto-circuito bifásico ............................................. 63 Figura 3.9 – Representação dos vetores das forças exercida sobre o barramento . 64 Figura 3.10 – Fator de plasticidade (q). .................................................................... 68 Figura 3.11 – Deflexão vertical do tubo devido ao próprio peso. Fonte:[9] .............. 69 Figura 3.12 – Deflexão horizontal de um tubo devido a forças de curto-circuito ...... 71 Figura 3.13 – Aproximação de condutores durante curto-circuito. Fonte: [9]. .......... 72 Figura 3.14 – Deflexão máxima do condutor tubular devido à força dinâmica resultante. .................................................................................................................. 73 Figura 3.15 – Deflexão de um tubo sobre condições de falta................................... 74 Figura 3.16 – Momento fletor na base do isolador (a) e na base da estrutura (b).... 78 Figura 3.17 – Deflexão da estrutura de suporte do isolador. .................................... 79 Figura A.1 – Fatores dinâmicos ( e ) versus .............................................. 98 Figura A.2 – Fator dinâmico ( ) versus ......................................................... 100 Figura B.1 – ARRANJO FÍSICO – PLANTA SE 230/13,8 kV ................................. 102 Figura B.2 – ARRANJO FÍSICO – CORTES A, B E C ........................................... 103 Figura B.3 – ARRANJO FÍSICO – CORTES D, E, F E G ....................................... 104
  • 9.
    LISTA DE TABELAS Tabela2.1 – Cabos amortecedores recomendados. ................................................ 34 Tabela 2.2 – Valores de ........................................................................................ 42 Tabela 3.1 – Características dos condutores tubulares de alumínio baseado na norma DIN.................................................................................................................. 50 Tabela 3.2 – Propriedades mecânica e elétrica de várias ligas de alumino. ............ 51 Tabela 3.3 – Pressões atmosfericas padronizadas. ................................................. 53 Tabela 3.4 – Fatores da freqüência fundamental para várias condições de suporte do condutoro. ............................................................................................................. 55 Tabela 3.5 – Valores de Kp para determinadas alturas ............................................. 59 Tabela 3.6 – Limites de κ para vários sistemas elétricos. ......................................... 62 Tabela 3.7 – Máximo comprimento efetivo suportado pelos isoladores para diversos sistemas desuporte. .................................................................................... 76
  • 10.
    LISTA DE ABREVIATURAS/ SIGLAS Termo Descrição ABNT Associação Brasileira de Normas Técnicas AIS Air Insulated Substation Subestação Isolada a Ar AT Alta tensão ANEEL Agência Nacional de Energia Elétrica ANSI American National Standards Instituto Nacional Americano de Institute Padronização BSI British Standards Institution Instituto de Padronização Britânico DIN Deutsches Institut für Normung Instituto Alemão para Normatização EAT Extra Alta Tensão IEC International Electrotechnical Comitê Internacional de Commission Eletrotécnica IEEE Institute of Electrical and Instituto de Engenheiros Eletricistas Electronics Engineers e Eletrônicos GIS Gas Insulated Substation Subestação Isolada a gás HIS Hybrid Insulated Substation Subestações de Isolamento Híbrido NBR Norma Brasileira NEMA National Electrical Manufacturers Associação Nacional de Fabricantes Association Elétricos ONS Operador Nacional do Sistema RI Radio-influence Rádio Interferência SE Subestações SF6 Hexafluoreto de enxofre
  • 11.
    LISTA DE SÍMBOLOS Simbologia Descrição Área da seção circular do condutor Área projetada ou efetiva Coeficiente de curvatura Coeficiente de arrasto Constante de pressão para uma superfície. , Distância entre os condutores durante curto-circuito Distância mínima entre fases Módulo de elasticidade Gradiente médio de tensão de superfície Gradiente máximo de tensão de superfície Gradiente admissível de tensão de superfície Força devido à corrente de referência de curto-circuito Força sobre os condutores externos durante curto-circuito Força sobre o condutor central durante curto-circuito Força transmitida ao isolador devido à corrente de curto-circuito Força dinâmica transmitida ao isolador devido a curto-circuito com religamento automático Força dinâmica transmitida ao isolador devido a curto-circuito sem religamento automático Força térmica (compressão ou tração) ( ) Força resultante máxima imposta ao isolador ( ) Força resultante imposta ao isolador Força resultante Força dinâmica resultante sem religamento automático Força dinâmica resultante com religamento automático Força do vento sobre o barramento Corrente simétrica de curto-circuito Corrente nominal máxima
  • 12.
    Momento de inércia Fator de flexibilidade da estrutura de suporte Momento fletor na base da estrutura Momento fletor na base do isolador PA Peso do cabo PC Peso do tubo condutor PT Peso total do tubo , Estresse resultando em alongamento permanente inferior a 0,2% S1 Fator de aspectos geográficos SFAl Fatores de segurança mínimo T Temperatura Temperatura final Temperatura inicial Vo Velocidade básica Tensão de teste entre fase e terra Volume por unidade de comprimento do tubo Velocidade característica do vento A componente do vento característico que é perpendicular ao tubo Velocidade máxima de fluxo laminar do vento Momento resistente a deflexão Diâmetro externo do condutor, cm. Frequência nominal do sistema Máxima frequência natural da força do vento Freqüência natural do tubo ℎ Distância do centro do condutor ao solo, cm ℎ Distância equivalente do centro do condutor ao solo para sistema trifásico ℎ Altura da linha de centro do tubo até a base do isolador ℎ Altura da estrutura que sustenta o isolador Constante que depende da altitude do terreno
  • 13.
    Fator que consideraa influência da rugosidade do terreno, das dimensões da edificação ou parte da edificação em estudo, e de sua altura sobre o terreno ℓ Comprimento do vão ℓ Comprimento permitido do vão devido à deflexão ℓ Comprimento efetivo do vão ℓ Comprimento do vão considerando o estresse mecânico ℓ Comprimento do vão na temperatura inicial Massa do condutor por unidade de comprimento Massa por unidade de comprimento do cabo amortecedor Massa total do condutor p Pressão atmosférica Pressão sobre a superfície do condutor a uma altura z Fator de plasticidade Tempo para religamento Tempo de atuação da proteção durante curto-circuito tw Espessura do tubo Deflexão vertical permitida Real deflexão vertical do tubo Máxima deflexão dinâmica do tubo Máxima deflexão dinâmica do tubo Posições relativas do condutor z Altura sobre o solo Fator de condição de contorno para condutores rígidos Fator de estresse estático Coeficiente de expansão térmica linear γ Fator da frequência fundamental (natural) baseado nos tipos de suportes para o barramento Permissividade do vácuo Máximo estresse estático σ O estresse dinâmico máximo sem religamento automático
  • 14.
    σ O estresse dinâmico máximo com religamento automático Relação entre as forças dinâmicas e estáticas sobre os isoladores de pedestal. Relação entre os estresses com e sem religamento automático sem sucesso. Relação entre os estresses dinâmicos e estáticos sobre os condutores. ∆ℓ Variação do comprimento do condutor δ Fator de densidade do ar κ Fator kappa Ângulo entre a incidência do vento e o tubo em graus
  • 15.
    SUMÁRIO CAPÍTULO 1 -INTRODUÇÃO ........................................................................................................... 17 1.1 OBJETIVOS DO TRABALHO ................................................................................................. 18 1.1.1 Objetivo Pricipal ............................................................................................................ 18 1.1.2 Objetivo secundário ...................................................................................................... 18 1.2 METODOLOGIA UTILIZADA .................................................................................................. 18 1.3 ESTRUTURA DA MONOGRAFIA ........................................................................................... 19 CAPÍTULO 2 - REFERENCIAL TEÓRICO ......................................................................................... 20 2.1 ESQUEMAS DE MANOBRA ..................................................................................................... 22 2.1.1 Barra simples ................................................................................................................ 22 2.1.2 Barra simples com by-pass ........................................................................................... 23 2.1.3 Barra principal e transferência ...................................................................................... 23 2.1.4 Barra dupla .................................................................................................................... 24 2.2 ARRANJO FÍSICO ..................................................................................................................... 25 2.3 BARRAMENTO ......................................................................................................................... 28 2.3.1 Condutor rígido: material e características .................................................................... 30 2.3.2 Ampacidade .................................................................................................................. 30 2.3.3 Efeito corona e rádio interferência ................................................................................ 31 2.3.4 Ressonância mecânica no barramento ......................................................................... 33 2.4 ISOLADORES, ESTRUTURAS DE SUPORTE E FERRAGENS. ............................................. 35 2.4.1 Condutor com as extremidades apoiadas. .................................................................... 35 2.4.2 Condutor com uma extremidade apoiada e a outra fixa ............................................... 36 2.4.3 Condutor com as extremidades fixas (biengastada). .................................................... 36 2.4.4 Barramento com condutor contínuo. ............................................................................. 37 2.4.5 Juntas soldadas e acabamento..................................................................................... 38 2.5 FORÇAS APLICADAS AO BARRAMENTO .............................................................................. 38 2.5.1 Peso total do condutor .................................................................................................. 39 2.5.2 Ação do vento ............................................................................................................... 39 2.5.3 Curto-circuito ................................................................................................................. 42 CAPÍTULO 3 - DIMENSIONAMENTO DO BARRAMENTO .............................................................. 47 3.1 CAPACIDADE DE CONDUÇÃO DE CORRENTE (AMPACIDADE) – TABELAS ..................... 49 3.2 EFEITO CORONA – CÁLCULO DO GRADIENTE DE TENSÃO .............................................. 51 3.3 VERIFICANDO A NECESSIDADE DE AMORTECIMENTO ..................................................... 54 3.4 FORÇAS ESTÁTICAS: PESO DO TUBO E AÇÃO DO VENTO ............................................... 56
  • 16.
    3.4.1 Peso docondutor .............................................................................................................. 56 3.4.2 Força do vento ................................................................................................................. 57 3.5 FORÇA ELÉTRICA .................................................................................................................... 59 3.5.1 Corrente de referência de curto circuito ............................................................................ 59 3.5.2 Flexibilidade das estruturas de suportes........................................................................... 60 3.5.3 Fator kappa ....................................................................................................................... 62 3.5.4 Pico da corrente de curto-circuito ..................................................................................... 63 3.6 FORÇA RESULTANTE.............................................................................................................. 64 3.7 MÁXIMO ESTRESSE ESTÁTICO IMPOSTO AO CONDUTOR ................................................ 64 3.8 FATOR DINÂMICO .................................................................................................................... 65 3.8.1 Fatores dinâmicos para o sistema de suportes ................................................................ 66 3.8.2 A transição do estático para o dinâmico ........................................................................... 67 3.9 DIMENSIONANDO O BARRAMENTO PARA ATENDER A DEFLEXÃO DO CONDUTOR SOBRE DIFERENTES CRITÉRIOS .................................................................................................69 3.9.1 Deflexão vertical máxima devido ao próprio peso (repouso) ............................................ 69 3.9.2 Deflexão máxima devido à força dinâmica resultante (sem religamento automático). ..... 71 3.9.3 Deflexão máxima devido a força dinâmica resultante (com religamento automático sem sucesso)..................................................................................................................................... 74 3.10 FORÇAS IMPOSTAS AOS ISOLADORES DE PEDESTAL .................................................... 75 3.10.1 Força estática nos isoladores ......................................................................................... 75 3.10.2 Máxima força dinâmica resultante imposta aos isoladores ............................................. 77 3.11 MOMENTO FLETOR IMPOSTO AO SISTEMA DO BARRAMENTO ...................................... 78 3.12 EFEITO TÉRMICO .................................................................................................................. 80 CAPÍTULO 4 - ESTUDO DE CASO ................................................................................................... 81 4.1 DADOS PARA O INÍCIO DE PROJETO. ................................................................................... 81 4.2 ESCOLHA DO TUBO PELA AMPACIDADE (SEM O EFEITO CORONA). ............................... 82 4.3 AMORTECIMENTO ................................................................................................................... 83 4.4 FORÇAS APLICADAS AO BARRAMENTO .............................................................................. 83 4.4.1 Peso do condutor sobre o vão: ......................................................................................... 84 4.4.2 Força do vento aplicada ao vão: ....................................................................................... 84 4.4.3 Força máxima de curto-circuito aplicada ao vão:.............................................................. 84 4.4.4 Força resultante sobre o condutor: ................................................................................... 85 4.4.5 Fatores para o cálculo das forças dinâmicas: ................................................................... 85 4.4.6 Verificando o comprimento do vão em relação ao estresse na fibra do material:............. 86 4.4.7 Verificando o comprimento do vão para a maior deflexão vertical permitida .................... 87 4.4.8 Recalculando os dados para o tubo de 6 in. ..................................................................... 88 4.4.9 Deflexão máxima sobre condições dinâmicas .................................................................. 91 4.4.10 Força resultante nos isoladores: ..................................................................................... 92 4.4.11 Momento fletor ................................................................................................................ 93
  • 17.
    4.5 CONSIDERAÇÕES SOBREO PROJETO ................................................................................ 93 CAPÍTULO 5 - CONCLUSÃO ............................................................................................................ 94 5.1 SUGESTÕES PARA TRABALHOS FUTUROS ......................................................................... 95 REFERÊNCIA BIBLIOGRÁFICA ........................................................................................................ 96 ANEXO A – CÁLCULO DOS FATORES DINÂMICOS ( , E ) .................................................. 98 ANEXO B – SUBESTAÇÃO DE 230KV ............................................................................................ 101 ANEXO C – CARACTERÍSTICAS DO TUBO CONDUTOR (ALUMÍNO) ......................................... 105 ANEXO D – RELATÓRIOS DOS TESTES DOS TUBOS ................................................................. 107
  • 18.
    17 CAPÍTULO 1 -INTRODUÇÃO O desenvolvimento de um país vem acompanhado do aumento no consumo de energia elétrica. Este aumento de carga tem grande repercussão no sistema elétrico, pois é responsável pelas elevadas correntes nominais e de curto circuito presentes no sistema. Outra consequência deste aumento de carga é o aumento da malha do sistema elétrico, onde novas usinas, linhas de transmissão e subestações (SE) são necessárias para atender esta nova demanda no consumo. Nas subestações, os barramentos devem estar projetados para suportar uma determinada corrente nominal e de curto-circuito com valores cada vez mais elevados, tornando-se necessário, então, o emprego de novas soluções. Dentre as soluções que não são tão exploradas no país está a de utilizar o condutor rígido no barramento da SE. Estes condutores apresentam como uma de suas vantagens possibilitarem a redução das dimensões da SE, já que apresentam menores deflexões que o condutor flexível, permitindo uma redução na altura do barramento e uma menor poluição visual (ambiental). Apesar de o condutor rígido ser muito utilizado em boa parte do mundo, tendo ampla aplicação na indústria e nas subestações de transmissão e subtransmissão, no Brasil não existe uma ampla literatura sobre o assunto, nem normas que auxiliem em tal tarefa, descrevendo os procedimentos e condições mínimas de projeto para um dimensionamento otimizado, visando um menor custo e alto desempenho. Levando em consideração este crescente aumento na carga e a necessidade de buscar novas soluções para o problema do dimensionamento do barramento de subestações, buscou-se apresentar neste trabalho um roteiro em português que auxilie no emprego do condutor rígido.
  • 19.
    18 1.1 OBJETIVOS DOTRABALHO 1.1.1 Objetivo principal Apresentar um roteiro para o projeto de dimensionamento do barramento de uma subestação utilizando o condutor rígido. 1.1.2 Objetivo secundário • Realizar uma revisão bibliográfica sobre o conteúdo necessário ao desenvolvimento do trabalho; • Debater as vantagens e desvantagens sobre o uso do condutor rígido; e • Realizar um estudo de caso para validação do roteiro apresentado, utilizando uma subestação de 230 kV real. 1.2 METODOLOGIA UTILIZADA Para o desenvolvimento do trabalho foi realizada uma ampla pesquisa bibliográfica sobre os itens pertencentes ao assunto em apostilas, livros, normas, artigos e monografias, a fim de reunir informações relevantes ao tema. Depois de selecionado os conteúdos relevantes, foram apresentadas as descrições das principais características que influenciam o dimensionamento, bem como das principais forças que atuam sobre o barramento. Após estas descrições procurou-se mostrar as equações necessárias a realização do projeto e as considerações que devem ser feitas para não provocar o colapso da estrutura do barramento. Procurando simplificar o entendimento, apresentou-se, através de um estudo de caso, o dimensionamento do barramento
  • 20.
    19 principal de umasubestação de 230 kV. Para a realização dos cálculos foi utilizada uma rotina desenvolvida no Matlab. 1.3 ESTRUTURA DA MONOGRAFIA Este trabalho está organizado em 5 capítulos: No capítulo 2 estão reunidos todos os conceitos necessários ao entendimento do trabalho, apresentando informações sobre o condutor rígido e as forças impostas ao barramento. O capítulo 3 descreve o roteiro para o dimensionamento do barramento rígido, mostrando as equações e considerações que devem ser feitas para o projeto. Já no capítulo 4 demonstra-se e analisa-se o dimensionamento do barramento de uma subestação, exemplificando a teoria do capítulo 3, através de um estudo de caso, utilizando dados de uma Subestação de 230 kV real. No capítulo 5 são apresentadas as conclusões do trabalho.
  • 21.
    20 CAPÍTULO 2 -REFERENCIAL TEÓRICO O sistema elétrico de potência, que é composto basicamente pela produção, transmissão e distribuição de energia, tem como objetivo fornecer energia elétrica às varias cargas existentes com qualidade e confiabilidade. Para que este fornecimento seja garantido é necessário que haja continuidade no serviço da transmissão. O sistema de transmissão é formado por dois principais elementos, o circuito (linhas, cabos, etc.) que permite a passagem da potência e as subestações que fazem as interconexões destes circuitos (transformando o nível de tensão se necessário) [1]. A transmissão tem três principais funções que são realizadas através de diferentes tipos de subestações [1]: • A transmissão de energia elétrica dos geradores ou outros sistemas para o centro de carga; • A interconexão que aumenta a segurança do fornecimento e permite a redução dos custos da geração; e • Fornecimento de energia elétrica para o sistema de distribuição e em alguns casos diretamente ao cliente que está conectado ao sistema. Mas o que é uma subestação? O comitê Internacional de Eletrotécnica (IEC - International Electrotechnical Commission) [2] define a subestação como sendo a parte do sistema de potência, concentrada em um determinado ponto, incluindo os terminais de linha de transmissão, distribuição, os módulos de manobra, encapsulamentos, podendo inclusive incluir os transformadores. Pode-se definir [3] então a subestação como sendo um conjunto de equipamentos usados para controlar, modificar, comandar, distribuir e direcionar o fluxo de energia elétrica de um sistema elétrico. Existem diferentes formas de classificar uma subestação. A primeira delas é com relação à função que ela desempenha, podendo ser uma SE de manobra, de transformação, de seccionamento, de distribuição de conversão ou de conversão de freqüência. Uma mesma SE pode apresentar uma ou mais das funções listadas.
  • 22.
    21 Outra forma de classificá-las é quanto ao sistema do qual a subestação faz parte, transmissão, distribuição ou de consumidor. Quanto ao nível de tensão classificamos em baixa (até 1 kV), média (entre 1 kV e 66 kV), alta (entre 69 kV e 230 kV), extra alta (entre 231 kV e 800 kV) ou ultra alta tensão (acima de 800 kV). Esta classificação é realizada pelo maior nível de tensão encontrado na SE. As subestações podem estar ao tempo ou abrigadas, classificação quanto à instalação. E por fim, ela é classificada quanto ao tipo de isolamento [3]: • Subestações Isoladas a Ar (AIS – Air Insulated Substation): são subestações onde o meio isolante que separa as partes energizadas entre si e da terra é o ar. Está é a subestação de menor custo, porém o espaço utilizado é maior. • Subestações Isoladas a Gás (GIS – Gas Insulated Substation): são subestações que apresentam um dielétrico gasoso como meio isolante, no caso o hexafluoreto de enxofre (SF6). São denominadas de subestações blindadas, pois, os barramentos e equipamentos possuem envoltório de alumínio e um gás preenchendo os espaços entre a tubulação e os componentes energizados. É indicada para instalações em regiões com elevados custos de terreno ou onde a questão espaço é determinante, por suas características particulares de encapsulamento e reduzidas dimensões. São também indicadas onde às condições ambientais são severas (salinidade, poluição, alto índice de interferência eletromagnética, etc.). No entanto, possui um elevado custo. • Subestações com Isolamento Híbrido – HIS (Hybrid Insulated Substation): são subestações que tem o ar e o gás como meio isolante em pontos específicos, a fim de reduzir a área ocupada. Apresentam um menor custo que as blindadas. No projeto de uma subestação é necessário definir o tipo de isolação que será usada, pois esta escolha está relacionada com o espaço físico necessário e custo da construção. Outro fator importante para o projeto é o arranjo físico da subestação, o seu layout, ou seja, as formas de se conectarem entre si, linhas, transformadores e cargas de uma subestação. Antes de mostrar os tipos de arranjo físico e suas considerações é necessário apresentar os esquemas de manobra mais utilizados.
  • 23.
    22 2.1 ESQUEMAS DEMANOBRA O esquema de manobra de uma subestação apresenta o arranjo elétrico e físico dos equipamentos de manobra e do barramento. Denomina-se arranjo [3] a configuração dos equipamentos eletromecânicos que constituem um pátio pertencente a um mesmo nível de tensão, de tal forma que sua operação permita dar à subestação diferentes graus de confiabilidade, segurança ou flexibilidade de manobra, transformação e distribuição de energia. Os esquemas de manobras mais utilizados em Alta Tensão (AT) e Extra Alta Tensão (EAT) são: 2.1.1 Barra simples O esquema de barra simples, representado na figura 2.1, possui apenas um barramento ao qual se conectam os circuitos por meio de um disjuntor. É econômico, simples e fácil de proteger, ocupa pouco espaço e não apresenta muitas possibilidades de operação incorreta. No entanto, quando há necessidade de manutenção ou reparo na barra, ou de manutenção no disjuntor é preciso interromper o fornecimento de energia. Logo, este esquema não apresenta confiabilidade, segurança e flexibilidade. Figura 2.1 – Esquema de Manobra Barra Simples. Fonte: [3]
  • 24.
    23 2.1.2 Barra simplescom by-pass O arranjo barra simples com by-pass difere do esquema anterior por possuir uma chave seccionadora (by-pass) que permite a manutenção no disjuntor sem interromper o fornecimento de energia. Este esquema está representado na figura 2.2. Figura 2.2 – Esquema de Manobra Barra Simples com by-pass. Fonte: [3] 2.1.3 Barra principal e transferência Neste esquema, representado na figura 2.3, utilizam-se duas barras e um disjuntor reserva. As linhas são normalmente ligadas à barra de operação (principal) e, em caso de manutenção no disjuntor, à barra de transferência. A efetividade do arranjo requer a instalação de um disjuntor especial, o disjuntor de transferência, que é utilizado como reserva para qualquer disjuntor que esteja fora de operação. Com esta configuração não teremos a interrupção de energia em nenhum bay em caso de manutenção no disjuntor. Entende-se por bay [3] o conjunto de equipamentos e o espaço ocupado por eles. Figura 2.3 – Esquema de Manobra Barra Principal e transferência. Fonte: [3]
  • 25.
    24 2.1.4 Barra dupla O arranjo de barra dupla é uma evolução do arranjo barra principal e transferência, onde os circuitos são divididos entre as duas barras. Possui uma maior flexibilidade e maior segurança quanto às falhas nas barras que o arranjo anterior, pois como a carga está dividida, mesmo que ocorra uma falha em uma das barras, parte da subestação continuará operando. No projeto é necessário considerar que as barras devem ter a mesma capacidade e, por sua vez, a capacidade total da subestação [3]. Os esquemas apresentados a seguir são os arranjos recomendados pelos Procedimentos de Rede do Operador Nacional do Sistema Elétrico (ONS) para a rede básica (acima de 230 kV). 2.1.4.1 Barra dupla a quatro chaves Este é o arranjo utilizado para os barramentos de 230 KV. O esquema de barra dupla a quatro chaves está ilustrado na figura 2.4. Figura 2.4 – Esquema de Manobra Barra Dupla a Quatro Chaves. Fonte: [3]
  • 26.
    25 2.1.4.2 Disjuntor emeio Neste arranjo (figura 2.5), para cada entrada e saída temos um disjuntor e meio. Este arranjo é mais utilizado no Brasil, nos sistemas de 500 e 765KV, por apresentar alta confiabilidade. Figura 2.5 – Esquema de Manobra Disjuntor e Meio. Fonte: [3] 2.2 ARRANJO FÍSICO O arranjo físico [3] é a disposição física dos equipamentos em uma instalação, segundo esquema de manobra pré-determinado e respeitando as distâncias elétricas e de projeto definidas anteriormente. A diferença presente nos arranjos se dá, principalmente, ao uso de diversos tipos de chaves seccionadoras, aos barramentos, à disponibilidade de área a ser construída e às facilidades de manutenção. Para a seleção do arranjo físico é necessária avaliação de alguns aspectos, tais como: • Definição do arranjo elétrico (esquema de manobra) • Escolha dos equipamentos: os equipamentos de alta tensão, em especial, as seccionadoras, são quem definem as disposições físicas da subestação; • Distâncias mínimas de segurança: são determinadas de acordo com o nível de tensão e nível de isolamento, assim como as condições atmosféricas da área
  • 27.
    26 ondeserá construída a subestação. Quanto maior o nível de tensão e o isolamento, maior será a distância entre fases e entre fase e terra; • Área disponível para construção • Custos: é necessário fazer comparação de custo de diferentes arranjos físicos para o mesmo arranjo elétrico, assim como deve ser levado em consideração o custo do terreno que será utilizado para a construção da subestação. • Facilidade para a manutenção: os arranjos físicos mais altos apresentam maior dificuldade para manutenção por trabalharem com dois níveis de barras (figura 2.6). Para executar a manutenção em uma das barras é necessário desligar a outra, perdendo a flexibilidade da barra dupla. Figura 2.6 – Arranjo Físico elevado para uma Entrada de Linha no esquema de manobra barra principal e transferência. Fonte: [3] • Facilidade para expansão • Padrões da concessionária: o padrão utilizado pelas concessionárias na maioria de suas subestações, também é um fator importante para a escolha do tipo de arranjo que será utilizado em cada uma. • Impacto Ambiental: a estética de um arranjo físico é considerada impacto ambiental. Quanto menos níveis de conexão são projetados e mais baixos são os níveis das barras, melhor é a aparência de uma subestação. Realizada a análise dos aspectos citados, é necessário fazer a distribuição dos equipamentos pertencentes ao bay. A figura 2.7 ilustra um bay de uma subestação de 230 kV com o esquema de manobra de barra dupla a quatro chaves.
  • 28.
    27 Nela estão indicadasas distâncias de projeto, assim como todos os equipamentos pertencentes a ele. Figura 2.7 – Bay de entrada de linha de uma subestação de 230 kV com esquema de manobra barra dupla a quatro chaves padrão Chesf. Fonte: [3]
  • 29.
    28 2.3 BARRAMENTO O barramento é um componente importante da subestação, pois ele é responsável por fazer a interligação dos circuitos que entram na subestação (barramento principal), assim como a interligação dos equipamentos pertencentes a este circuito. Sua estrutura deve ser cuidadosamente projeta para suportar os máximos esforços que podem ser impostos ao condutor e aos seus suportes devido às correntes de curto-circuito e aos ventos fortes. Os condutores do barramento podem ser rígidos (tubos de alumínio) ou flexíveis (cabos). Os condutores rígidos apresentam como vantagens a simplicidade, fácil visualização das configurações de operação, disposição do arranjo com apenas dois níveis (figura 2.8), facilidade no acesso para o transformador ou pátio dos equipamentos para manutenção, facilidade no uso de chaves pantográficas ou semi- pantográficas, facilidade de ampliação da subestação, facilidade na verificação dos efeitos das forças eletrodinâmicas, rápida construção e pouca área de aterramento para a instalação. Figura 2.8 – Altura da subestação de acordo com o tipo de condutor utilizado. Fonte [1]
  • 30.
    29 Algumas desvantagens são encontradas na dificuldade temporária para by- pass dos disjuntores em ambos os lados da subestação, na possibilidade de ressonância mecânica entre a estrutura de tubo e a frequência de rajada de vento (que pode ser evitada utilizando cabos amortecedores) e a dificuldade para viabilidade dos tubos e dos suportes dos materiais em alguns países. Para níveis de tensão inferior a 500 kV a aplicação de condutores rígidos nos dá uma solução simples e econômica, contudo pra tensão superior a essa, o uso de condutores rígidos se torna uma solução de difícil montagem. Os condutores flexíveis, por sua vez, apresentam como vantagens o uso dos mesmos materiais empregados em linhas aéreas e o uso de condutores múltiplos com diâmetro apropriado para reduzir o efeito corona nas extremidades em subestações de EAT. No entanto, apresentam arranjos complexos pra esquemas simples, dificuldade de verificação da resistência das forças eletrodinâmicas, utilização de barramentos superpostos, considerável impacto ambiental devido aos três níveis de condutores na subestação, custo de construção considerável, dificuldade de empregar chaves pantográficas e semi-pantográficas e dificuldade na ampliação da subestação. A escolha da melhor solução é influenciada pela viabilidade de materiais no país e pela experiência de diferentes companhias. No Brasil, há uma preferência no uso do condutor flexível, mas encontramos em algumas subestações o condutor rígido sendo utilizado. É comum em um projeto o uso dos dois tipos de condutores, onde várias combinações podem ser realizadas. Uma delas é o uso do condutor rígido no barramento principal e na interligação dos equipamentos, e o flexível nas conexões entre os equipamentos e a linha que entra na SE. A figura 2.9 ilustra esta situação. Figura 2.9 – Arranjo físico do esquema de manobra disjuntor e meio. Fonte: [4]
  • 31.
    30 2.3.1 Condutor rígido:material e características Na fabricação do condutor rígido utiliza-se o cobre ou as ligas de alumínio. Dentre estes dois materiais o alumínio é o material mais empregado, em AT e EAT, por apresentar menor peso que o cobre e necessitar de pouca manutenção. Apresenta ainda, uma maior resistência à corrosão e uma maior temperatura de operação. O formato utilizado nas subestações está apresentado na figura 2.10. A preferência por um tubo oco de seção circular deve-se ao efeito pelicular (skin) e ao efeito corona. Figura 2.10 – Tubo de cobre e de alumínio. Fonte: Informativo da ALCOMET. Em comparação a outros formatos, o tubular apresenta uma melhor distribuição da corrente, porém possui uma área de superfície menor para dissipação de calor. No projeto do barramento tubular estas duas características devem ser balanceadas. 2.3.2 Ampacidade A ampacidade é a capacidade de condução de corrente do condutor. Esta capacidade é normalmente determinada pela máxima temperatura em que o condutor é permitido operar. A resistividade dos metais condutores varia com a temperatura, assim, a elevação de temperatura provoca um aumento na resistência dos condutores e provoca o aumento das perdas por efeito Joule. Num barramento a
  • 32.
    31 capacidade de conduçãode corrente será dada pelo equilíbrio entre o calor gerado pelas perdas e o calor dissipado por irradiação. A temperatura máxima de operação contínua [5] em barras de cobre e de ligas de alumino é de 90° sem perda considerada da resistência mecânica. Em C condições de emergência podem ser operadas a 100° No entanto, o tubo de cobre C. pode sofrer excessiva oxidação se operado acima de 80° C. A seção reta do condutor tem uma grande importância na ampacidade do barramento, principalmente no caso de corrente alternada. Devido ao efeito pelicular (skin) a densidade de corrente não é uniforme ao longo do condutor, mas se concentra principalmente na periferia. Dessa forma o material condutor na parte central não é tão efetivo quanto o material da periferia. Daí a vantagem de utilizar condutores ocos ou tubulares e perfis, posto que esses tenham o material condutor colocado na região onde a sua utilização é mais efetiva. A preferência está no uso dos tubulares de seção circular, já que os perfis apresentam pontas que intensificam o efeito corona no condutor. 2.3.3 Efeito corona e rádio interferência O efeito corona aparece na superfície das ferragens, dos isoladores e dos condutores, quando o valor do gradiente de potencial aí existente excede o valor do gradiente crítico disruptivo do ar. Quando dois eletrodos, imersos no ar, possuem uma diferença de tensão e esta diferença é aumentada progressivamente, verifica- se a ionização do ar, ou seja, quando o campo é forte o suficiente é iniciada a formação de partículas carregadas, através de choques entre os elétrons livres que existem na atmosfera. Aumentando-se mais a tensão aplicada, ocorre o efeito corona, ou seja, quando o campo em torno do eletrodo de menor raio de curvatura se torna maior que um determinado valor crítico, tem inicio as descargas nas primeiras camadas de ar próximas do eletrodo [6]. O efeito corona é observado melhor no escuro, quando nota-se a formação de um eflúvio luminoso (figura 2.11), acompanhado de um ruído sibilante e de desprendimento de ozônio.
  • 33.
    32 Figura 2.1 – Efeito corona. Fonte: Brasitest. 2.11 Efeito corona. Se as vibrações emitidas forem da ordem de kHz, produzirão áudio ruído; se áudio-ruído; forem da ordem de MHz produzirão rádio ruído; e, se forem da ordem de centenas produzirão rádio do; , dio-ru de MHz produzirão o chamado tele-ruído [6]. A medida dessas interferências tele-ruído [6]. interferências denomina-se denomina se Rádio Interferência (RI). Para projetos de barramento rígido de ate 115 Interferência kV o efeito corona não é considerado. No entanto, é necessário que o engenheiro responsável pelo projeto saiba que a rádio interferência existe em qualquer nível de responsável rádio tensão. tensão. O problema de projeto encontrado é o de selecionar um condutor que não apresente efeito corona durante tempo bom em tensão, altitude e temperatura de operação, mas operação mas possa ocorrer, de forma minimizada, em tempo úmido, chuvoso ou ocorrer, em condições de contaminação [5]. [5] Para uma operação sem corona, o gradiente máximo de tensão d superfície da do condutor do barramento (Em) deve ser menor que o admissível (Eo). Podemos do determinar o gradiente máximo de tensão da superfície do condutor (Em) por quatro da fatores básicos: fatores • Diâmetro do condutor ou forma; • Distância para a terra; • Distância entre fase; Distância • Voltagem aplicada. Tubo com seção circular geralmente apresenta melhor desempenho, pois sua desempenho, forma arredondada isenta de pontos aguçados e protusões, reduz o gradiente de arredondada, protusões, gradiente superfície (kV/cm) [7]. Uma superfície lisa é importante se operar próximo do [7]. gradiente de tensão admissível d superfície, já que a ausência de rugosidade de superfície, também reduz o gradiente de superfície superfície.
  • 34.
    33 2.3.4 Ressonância mecânica Ressonância mecânica ou simplesmente ressonância é o fenômeno físico em que se registra a transferência de energia de um sistema oscilante para outro, quando a frequência do primeiro coincide com a frequência natural do segundo. No projeto devem ser considerados dois agentes que podem causar vibrações: a corrente alternada passando pelo tubo e o vento (figura 2.12). Para o barramento esta vibração não é desejável, pois pode causar estresse dinâmico e tensões na estrutura que podem vir a ocasionar fadiga no material e sua destruição. Figura 2.12 – Fluxo laminar do vento passando por um tubo. Segundo [8], para reduzir essas vibrações na estrutura do barramento, devemos diminuir as respostas à excitação aplicada ao barramento através do aumento de sua massa, de sua rigidez, ou de seu amortecimento. No dimensionamento adotamos o amortecimento como a opção mais viável. Existem duas formas para amortecer o tubo, a primeira é através do uso de conectores amortecedores (aumento dos suportes, que implica na redução do vão) e a segunda através de um cabo condutor. Recomenda-se o uso do mesmo material do condutor para evitar corrosão, no caso um cabo de Alumínio com Alma de Aço (CAA). Normalmente, utiliza-se apenas um cabo por tubo (figura 2.13) em tubos com diâmetro externo entre 80mm e 120mm. Para diâmetro maior que 120mm recomenda-se o uso de um cabo em cada extremidade do condutor (figura 2.14), com o comprimento de 2/3 do tubo [9]. O guia do Instituto de Engenheiros Eletricistas e Eletrônicos (IEEE - Institute of Electrical and Electronics Engineer) [5] recomenda que o cabo tenha de 10% a 33% do peso do tubo.
  • 35.
    34 ℓ ℓ - 100 mm Figura 2.13 – Amortecimento do condutor rígido com um cabo. Fonte [9] ℓ 2 3 ℓ 2 3 ℓ Figura 2.14 – Amortecimento do condutor rígido com dois cabos. Fonte: [9] A tabela 2.1 apresenta alguns valores para o cabo de amortecimento, relacionando o diâmetro do tubo e o vão máximo. Tabela 2.1 – Cabos amortecedores recomendados. Diâmetro do tubo (mm) Vão máximo sem amortecimento (m) Cabo de alumínio (mm2) 100 4,5 240 120 5,5 300 160 7,5 500 200 9,5 625 250 12,0 625 Fonte: [10] A figura 2.15 apresenta um tipo de conector (tampão) usado na extremidade do tubo para fixar o cabo. Seu formato ajuda a redução do efeito corona. Figura 2.15 – Conector para fixação do cabo dentro do condutor rígido. Fonte: catálogo Yonggu.
  • 36.
    35 2.4 ISOLADORES, ESTRUTURASDE SUPORTE E FERRAGENS. Na construção do barramento é necessário o uso de componentes que permitam a isolação do condutor a terra e que suportem os esforços mecânicos impostos devido às correntes de curto circuito, ventos e intempéries. Tais componentes são denominados isoladores, que junto às estruturas de suporte sustentam os condutores do barramento. Estas estruturas podem ser construídas em concreto ou metal (aço galvanizado) e são utilizadas para dar altura aos condutores, aumentando a separação entre a fase e a terra. Por fim, os acessórios e as ferragens compõem um conjunto de dispositivos metálicos utilizados para a fixação dos condutores aos suportes. A escolha do sistema de suporte que será utilizado tem um grande impacto na seleção do próprio condutor, na escolha do tipo de amortecimento e na força que será imposta sobre os isoladores de pedestal. As três principais condições utilizadas (modelos fundamentais) serão definidas a seguir. 2.4.1 Condutor com as extremidades apoiadas. O sistema de suporte ilustrado na figura 2.16 é usado na maioria dos casos onde os extremos são livremente suportados. Esta condição permite movimentos laterais nas pontas do tubo que, caso contrário, resultaria em um torque sobre o topo dos isoladores de pedestal se eles estivessem fixados. Os conectores são normalmente projetados de forma que permitam o movimento vertical, usualmente na região de ±5° para acompanhar os pequenos desvi os nos níveis da fundação e , pesos das estruturas de suporte. ℓ Figura 2.16 – Condutor com as extremidades livremente apoiadas. Fonte: [9]
  • 37.
    36 2.4.2 Condutor comuma extremidade apoiada e a outra fixa O sistema de suporte ilustrado na figura 2.17 só deve ser usado nos casos em que o comprimento do vão (ℓ), distância de um suporte a outro, é tão curta que o valor do torque e da força resultante por unidade de comprimento não excedam os valores nominais do isolador. Neste sistema um lado do tubo é fixo (engastado) enquanto o outro está livre para mover-se permitindo a expansão linear. Os conectores de fixação não permitem o movimento vertical. ℓ ℓ OU F S Figura 2.17 – Condutor com uma extremidade apoiada e a outra fixa. Fonte: [9] 2.4.3 Condutor com as extremidades fixas (biengastada). O apoio apresentado na figura 2.18 também só deve ser usado quando o vão (ℓ) for de tamanho reduzido. Esta configuração geralmente não deve ser aplicada em subestações de AT e EAT, onde longos tubos são normalmente utilizados devido às distâncias de projeto. No entanto, devem existir algumas aplicações nas quais pequenos tubos são necessários para fazer interconexões, e as forças impostas ao isolador de pedestal, como resultado da expansão linear, é pequena. ℓ ℓ OU F F Figura 2.18 – Condutor com as extremidades fixas. Fonte: [9]
  • 38.
    37 2.4.4 Barramento comcondutor contínuo. Na prática, o barramento das subestações não é formado por um único vão, mas sim por uma série deles, lado a lado. Este barramento pode conter seções formadas por vários tubos de tamanho (ℓ) unidos por um conector de expansão, ou por um condutor contínuo suportado ou fixado no isolador de pedestal. A figura 2.19 apresenta um condutor tubular contínuo com a extensão de dois vãos, simplesmente suportado nas extremidades e fixo no centro. Este arranjo é bastante aceitável, pois a força de torção no ponto fixo F se cancela. Qualquer expansão linear é permitida pelas extremidades apoiada em S. ℓ ℓ S F S Figura 2.19 – Dois vãos (apoiado – fixo – apoiado). Fonte: [9] A figura 2.20 mostra um condutor contínuo com a extensão de três ou mais vãos. Este arranjo deve ser empregado apenas em casos onde os dois suportes fixos (F) são próximos o suficiente para que as forças no tubo contínuo impostas aos suportes, como resultado da expansão linear, sejam baixas. ℓ ℓ ℓ S F F S Figura 2.20 – Três ou mais vãos (apoiado – fixo – fixo – apoiado). Fonte: [9] O arranjo apresentado na figura 2.21 é provavelmente o mais seguro dos três arranjos ilustrados nesta seção. Não há restrições, desde que à expansão linear e a força de torção estejam envolvidas.
  • 39.
    38 ℓ ℓ ℓ S S S S Figura 2.21 – Dois ou mais vãos com suporte simples. Fonte: [9] 2.4.5 Juntas soldadas e acabamento Os maiores tubos de alumínio disponíveis no mercado, às vezes, não são suficientes para atender a determinado vão do barramento. Neste caso, é aceitável a união de dois ou mais condutores rígidos através de soldas, para que cheguem ao tamanho desejado. A solda do alumínio é muito usada no caso de barramentos tubulares. O alumínio é cortado de modo a produzir um chanfro com ângulo de 45° e as duas peças são limpas para remover óxido de alumínio e resíduos de óleo. A remoção do óxido de alumínio se faz necessária, pois o alumínio funde a uma temperatura mais baixa do que o óxido de alumínio, e assim, qualquer resíduo de óxido impedirá a penetração adequada do material fundido no processo de solda. Depois da limpeza, a região de solda é protegida com um jato de gás argônio e a solda elétrica é feita usando-se fios de liga de alumínio especiais, oferecendo um conjunto que é mecânica e eletricamente aceitável [11]. É muito importante, seguir as recomendações do fabricante do tubo com relação à haste de enchimento e as etapas meticulosas de soldagem. Um acúmulo do material utilizado na solda da ordem de 1,0 – 2,0mm melhoram significativamente a força mecânica na junção e não cria efeito corona, considerando que todas as pontas sejam removidas. 2.5 FORÇAS APLICADAS AO BARRAMENTO As forças aplicadas ao condutor estão ilustradas na figura 2.22. A força resultante é composta pelo peso total do tubo (PT), força do vento e a força de curto- circuito.
  • 40.
    39 FV FCC2 PC Força PT Resultante (FR) PA Figura 2.22 – Forças aplicadas ao condutor. Fonte: [9] 2.5.1 Peso total do condutor A força gravitacional imposta ao condutor é responsável por sua deflexão vertical. Esta força consiste no peso do condutor (PC) e no peso do cabo (PA) utilizado para amortecer o tubo. 2.5.2 Ação do vento Com o aumento da velocidade do vento, a força imposta ao condutor torna-se um componente importante para o cálculo da força resultante, pois as estruturas de suporte do barramento devem ser capazes de resistir a essa força. Esta velocidade aumenta de forma logarítmica com a altura e, para o dimensionamento correto, devemos calculá-la apropriadamente. Para isso algumas considerações devem ser feitas [9]: • A velocidade do vento utilizada é a básica (Vo) para uma dada altura (z) sobre o solo. • Esta velocidade deve ser obtida através da isopletas dos ventos da região ou país onde, será realizado o projeto (figura 2.23). Este valor (Vo) deve ser ajustado para:
  • 41.
    40 V0 = em m/s V0 = máxima velocidade média medida sobre 3 s, que pode ser excedida em média uma vez em 50 anos, a 10 m sobre o nível do terreno em lugar aberto e plano. Figura 2.23 – Isopletas dos ventos. Fonte: [12] − Um tempo médio de ocorrência de 50 ou 100 anos; − A rugosidade do terreno, que define as características das irregularidades de superfície de uma determinada área, que surge a partir de elementos naturais ou construídos, é criada na superfície afetando o grau de turbulência e a variação da velocidade com a altura do vento que passa sobre a área. A Associação Brasileira de Normas Técnicas (ABNT) [12] apresenta a seguinte definição para as categorias de terreno: Categoria I: Superfícies lisas de grandes dimensões, com mais de 5 km de extensão, medida na direção e sentido do vento incidente. Exemplos: mar calmo (3); lagos e rios; pântanos sem vegetação. Categoria II: Terrenos abertos em nível ou aproximadamente em nível, com poucos obstáculos isolados, tais como árvores e edificações baixas. Exemplos: zonas costeiras planas; pântanos com vegetação rala; campos de
  • 42.
    41 aviação;pradarias e charnecas; fazendas sem sebes ou muros. A cota média do topo dos obstáculos é considerada inferior ou igual a 1,0 m. Categoria III: Terrenos planos ou ondulados com obstáculos, tais como sebes e muros, poucos quebra-ventos de árvores, edificações baixas e esparsas. Exemplos: granjas e casas de campo, com exceção das partes com matos; fazendas com sebes e/ou muros; subúrbios a considerável distância do centro, com casas baixas e esparsas. A cota média do topo dos obstáculos é considerada igual a 3,0 m. Categoria IV: Terrenos cobertos por obstáculos numerosos e pouco espaçados, em zona florestal, industrial ou urbanizados. Exemplos: zonas de parques e bosques com muitas árvores; cidades pequenas e seus arredores; subúrbios densamente construídos de grandes cidades; áreas industriais plena ou parcialmente desenvolvidas. A cota média do topo dos obstáculos é considerada igual a 10 m. Esta categoria também inclui zonas com obstáculos maiores e que ainda não possam ser consideradas na categoria V. Categoria V: Terrenos cobertos por obstáculos numerosos, grandes, altos e pouco espaçados. Exemplos: florestas com árvores altas, de copas isoladas; centros de grandes cidades; complexos industriais bem desenvolvidos. A cota média do topo dos obstáculos é considerada igual ou superior a 25 m. − Os efeitos locais sobre a velocidade do vento. Um número de aspectos geográficos (fator S1=1,00) deve ser considerado nas imediações em que a subestação será construída. − A altura sobre o solo (z) − A classe da estrutura ou componente [12]: Classe A: Todas as unidades de vedação, seus elementos de fixação e peças individuais de estruturas sem vedação. Toda edificação na qual a maior dimensão horizontal ou vertical não exceda 20 m. Classe B: Toda edificação ou parte de edificação para a qual a maior dimensão horizontal ou vertical da superfície frontal esteja entre 20 m e 50 m. Classe C: Toda edificação ou parte de edificação para a qual a maior dimensão horizontal ou vertical da superfície frontal exceda 50 m.
  • 43.
    42 Depois realizadas as considerações, devemos calcular a força que o vento aplica sobre o barramento. O fator (tabela 2.2) considera o efeito combinado da rugosidade do terreno, da variação da velocidade do vento com a altura acima do terreno e das dimensões da edificação ou parte da edificação em consideração [12]. Tabela 2.2 – Valores de . Categoria Z I II III IV V (m) Classe Classe Classe Classe Classe A B C A B C A B C A B C A B C ≤5 1,06 1,04 1,01 0,94 0,92 0,89 0,88 0,86 0,82 0,79 0,76 0,73 0,74 0,72 0,67 10 1,10 1,09 1,06 1,00 0,98 0,95 0,94 0,92 0,88 0,86 0,83 0,80 0,74 0,72 0,67 15 1,13 1,12 1,09 1,04 1,02 0,99 0,98 0,96 0,93 0,90 0,88 0,84 0,79 0,76 0,72 20 1,15 1,14 1,12 1,06 1,04 1,02 1,01 0,99 0,96 0,93 0,91 0,88 0,82 0,80 0,76 30 1,17 1,17 1,15 1,10 1,08 1,06 1,05 1,03 1,00 0,98 0,96 0,93 0,87 0,85 0,82 40 1,20 1,19 1,17 1,13 1,11 1,09 1,08 1,06 1,04 1,01 0,99 0,96 0,91 0,89 0,86 50 1,21 1,21 1,19 1,15 1,13 1,12 1,10 1,09 1,06 1,04 1,02 0,99 0,94 0,93 0,89 60 1,22 1,22 1,21 1,16 1,15 1,14 1,12 1,11 1,09 1,07 1,04 1,02 0,97 0,95 0,92 80 1,25 1,24 1,23 1,19 1,18 1,17 1,16 1,14 1,12 1,10 1,08 1,06 1,01 1,00 0,97 100 1,26 1,26 1,25 1,22 1,21 1,20 1,18 1,17 1,15 1,13 1,11 1,09 1,05 1,03 1,01 120 1,28 1,28 1,27 1,24 1,23 1,22 1,20 1,20 1,18 1,16 1,14 1,12 1,07 1,06 1,04 140 1,29 1,29 1,28 1,25 1,24 1,24 1,22 1,22 1,20 1,18 1,16 1,14 1,10 1,09 1,07 160 1,30 1,30 1,29 1,27 1,26 1,25 1,24 1,23 1,22 1,20 1,18 1,16 1,12 1,11 1,10 180 1,31 1,31 1,31 1,28 1,27 1,27 1,26 1,25 1,23 1,22 1,20 1,18 1,14 1,14 1,12 200 1,32 1,32 1,32 1,29 1,28 1,28 1,27 1,26 1,25 1,23 1,21 1,20 1,16 1,16 1,14 250 1,34 1,34 1,33 1,31 1,31 1,31 1,30 1,29 1,28 1,27 1,25 1,23 1,20 1,20 1,18 300 - - - 1,34 1,33 1,33 1,32 1,32 1,31 1,29 1,27 1,26 1,23 1,23 1,22 350 - - - - - - 1,34 1,34 1,33 1,32 1,30 1,29 1,26 1,26 1,26 400 - - - - - - - - - 1,34 1,32 1,32 1,29 1,29 1,29 420 - - - - - - - - - 1,35 1,35 1,33 1,30 1,30 1,30 450 - - - - - - - - - - - - 1,32 1,32 1,32 500 - - - - - - - - - - - - 1,34 1,34 1,34 Fonte: [12] No capítulo 3, seção 3.4.2, será apresentada as equações e demais considerações para o cálculo da força aplicada ao barramento devida á ação do vento. 2.5.3 Curto-circuito O curto-circuito é um caminho de baixa impedância entre dois pontos com níveis de tensões diferentes. As correntes geradas são de elevada intensidade, em geral 10 vezes superior à corrente nominal do circuito, que surgem devido a um contato ou arco entre duas partes condutoras. Este contato pode ser direto (metálico
  • 44.
    43 ou franco) ouindireto (através de um arco voltaico). Devido às elevadas correntes, surgem esforços mecânicos (efeitos dinâmico) entre os condutores e o seu aquecimento (efeitos térmicos). Estes esforços mecânicos devem ser suportados pelos condutores e seus suportes, enquanto os efeitos térmicos devem ser evitados com a atuação da proteção. Mesmo com a atuação da proteção, os condutores devem ser capazes de resistir aos efeitos térmicos por um curto intervalo de tempo (tempo de atuação da proteção e do disjuntor). Por isso, o dimensionamento do barramento precisa considerar os maiores valores das correntes de curto-circuito em seu cálculo. 2.5.3.1 Efeito mecânico Condutores elétricos conduzindo corrente exercem uma força de atração ou repulsão entre si. Com o aumento repentino desta corrente (curto-circuito), estas forças se intensificam e caso os condutores não sejam adequadamente suportados, podem sofrer deformações e tocarem-se ou até mesmo romper-se. Para evitar isso os barramentos devem ser dimensionados para suportar os esforços produzidos pela corrente de curto-circuito [13] e [14] O catálogo de um fabricante de equipamentos elétricos [14] apresenta os dois princípios que regem os efeitos mecânicos de interesse ao dimensionamento de barramentos, são eles: • Condutores paralelos imersos em campo magnético e percorridos por correntes ficam submetidos a forças diretamente proporcionais ao produto das correntes e inversamente proporcionais à distância entre eles. A figura 2.24 mostra a distribuição da força. Figura 2.24 –: Forças impostas aos condutores pela passagem da corrente elétrica. Fonte: [13].
  • 45.
    44 • No pontode contato entre dois condutores em que haja mudança na direção do percurso da corrente, surge uma força de repulsão que tende a afastar as duas peças e que é proporcional à intensidade da corrente e inversamente proporcional à distância entre eles. Depois de realizado o cálculo destas forças, podemos dimensionar a seção do condutor através de dois critérios. No primeiro caso, o material deverá trabalhar no regime elástico, em que não há deformação permanente. No segundo, o material poderá trabalhar no regime plástico, permitindo-se uma pequena deformação permanente que, por razões estéticas, não deve ser perceptível a olho nu – essa deformação deverá ser de, no máximo, 0,2% (figura 2.25). Esta possibilidade de não restringir o tipo de estresse imposto ao material possibilita uma melhor utilização e projetos mais econômicos. A figura 2.26 ilustra estes tipos de deformação no material. Figura 2.25 – Comportamento de uma peça metálica. Fonte: [11] Figura 2.26 – Deformação elástica e plástica de um material. Fonte: [14]
  • 46.
    45 2.5.3.2 Efeito térmico Com a passagem das elevadas correntes de curto-circuito o condutor aquece e acaba sofrendo uma expansão longitudinal. Esta dilatação provoca o surgimento de esforços nos isoladores e pode provocar a deformação do condutor, a deformação do isolador ou até mesmo a ruptura. O esforço que surge devido à dilatação pode ser calculado igualando-se o aumento de comprimento do condutor devido à elevação de temperatura com o alongamento que é sofrido por um corpo metálico sob a ação de força de tração. Os esforços no barramento aparecem no isolador e, dependendo do comprimento do mesmo, o momento na base pode ser bastante elevado. Para evitar esforços exagerados pode-se usar um suporte deslizante no barramento, assim um lado está fixo e o outro desliza sobre o isolador. A continuidade do isolamento é garantida através de elementos flexíveis, tais como cordoalhas ou conectores de expansão. As figuras 2.27 e 2.28 mostram alguns tipos de conectores usados nos barramentos. Figura 2.27 – Conector de expansão. Fonte: catálogo da Mcwade Figura 2.28 – Conector de sustentação/apoio. Fonte: catálogo da Mcwade.
  • 47.
    46 2.5.3.3 Considerações parao cálculo da força durante falta Os projetos de novas subestações, hoje, exigem uma maior compactação (menor separação entre fases) combinada com o aumento dos níveis de curto- circuito, que demandam um uma maior integridade dos componentes das subestações. Quando se dimensiona um componente, as seguintes medidas mecânicas são imperativas para o bom funcionamento durante curto-circuito: • Deflexão máxima do tubo condutor que pode resultar em uma deformação permanente. • Forças transferidas aos conectores e acessórios. • Carregamento dinâmico que resulta em momento fletor máximo na base dos isoladores de suporte e na estrutura de sustentação. • Efeitos de torque que pode resultar em falha, normalmente no topo dos isoladores de porcelana. Para condutores rígidos tubulares o método e as equações, para o cálculo dos estresses são lineares e baseiam-se nas seguintes hipóteses: • A distância entre os centros dos condutores deve ser muito menor que seu comprimento, para que possa ser considerado com o comprimento infinito. • O diâmetro do condutor e a deflexão durante oscilações são muito menores que a distância entre os centros dos condutores, logo eles podem ser considerados linhas paralelas. • O curto-circuito ocorre longe dos geradores. • O curto-circuito ocorre simultaneamente para todas as fases. • A estrutura de suporte do condutor é rígida, implicando em deflexão zero sobre qualquer força aplicada.
  • 48.
    47 CAPÍTULO 3 -DIMENSIONAMENTO DO BARRAMENTO Neste capítulo serão apresentadas as etapas para o dimensionamento do barramento com condutor rígido, a teoria abordada no capítulo anterior será agora discutida matematicamente. Este roteiro é aplicado à subestações abrigadas ou ao tempo, com isolamento a ar (AIS) e corrente alternada. O problema do projeto considerado neste trabalho é a seleção dos componentes estruturais e sua aplicação. Visando a segurança, confiabilidade, e economia no projeto, os componentes e suas aplicações devem ser otimizados para satisfazer estas condições. A figura 3.1 [5] mostra um diagrama com uma seqüência de etapas que devem ser seguidas para o dimensionamento. Este processo é iterativo, devido aos vários componentes disponíveis na estrutura do barramento e às possibilidades de combinação. A iteração é relacionada à ampacidade do condutor, à limitação da radio interferência, eliminação das vibrações no condutor e à integridade estrutural. Neste esquema é preciso considerar diversos parâmetros que serão listados a seguir: • Capacidade de condução de corrente - ampacidade; • Corrente de curto circuito máxima esperada; • Tensão máxima de operação; • Velocidade máxima do vento esperada; • Altitude do pátio da subestação; e • Arranjos básicos da subestação. Neste trabalho, as considerações sísmicas não serão abordadas devido a sua complexidade. Caso haja a necessidade, o guia do IEEE [5] sugere a norma IEEE Std 693-1997, onde é possível obter informações sobre o assunto. O mesmo guia também oferece informações a respeito da força aplicada ao tubo devido ao aumento de sua massa com o acumulo de gelo (baixas temperaturas). Esta situação também não será abordada neste trabalho, já que, em quase todo o país, não se aplica.
  • 49.
    48 Estabelecer as condições de projeto e arranjo do barramento. Selecionar a forma do condutor do barramento e seu material. Estabelecer a menor dimensão do condutor por ampacidade e efeito corona. Selecionar a dimensão do condutor para teste. Estabelecer necessidade para amortecimento e selecionar o tipo e a dimensão do cabo. Calcular a força da corrente Calcular a força da gravidade Calcular a força do vento no de curto circuito no condutor no condutor (P). condutor (FV). (FCC2). Calcular a força vetorial total sobre o condutor (FR). Calcular o comprimento Calcular o comprimento máximo do condutor baseado máximo do condutor baseado na deflexão (ℓD). no estresse do material (ℓS). Comprimento máximo permitido ℓA=ℓD ou ℓS, o que for menor. O comprimento de todos os SIM vãos no arranjo é menor que ℓA? NÃO ou Calcular a carga máxima no topo de cada isolador de pedestal ( ( ) ) Selecione um condutor com Determinar o momento fletor Reduzir o comprimento do Aumentar o comprimento do suporta o isolador ( ) dimensões maiores ou/e na base da estrutura que nova forma ou/e material. vão condutor Determinar o local para os conectores de expansão Projeto satisfatório. Figura 3.1 – Etapas para o projeto de barramento rígido horizontal. Fonte: [5]
  • 50.
    49 A primeira etapa do projeto é definir todos os parâmetros necessários ao dimensionamento, é necessário saber a corrente nominal, de curto-circuito, a localização da subestação e as condições meteorológicas da região. Estas são algumas das informações que precisamos ter para o início do projeto. É preciso definir, também, o arranjo do barramento, pois é necessário saber qual o sistema de suporte utilizado. O material proposto neste trabalho, para o dimensionamento, é o alumínio, pelos motivos apresentados no capítulo 2. 3.1 CAPACIDADE DE CONDUÇÃO DE CORRENTE (AMPACIDADE) – TABELAS Como foi explicado no capítulo 2, seção 2.3.1, o condutor utilizado é de alumínio e tem seção transversal circular. Estes condutores tubulares são fabricados seguindo normas, dentre as quais podemos citar: a ABNT, a NEMA (National Electrical Manufacturers Association), Instituto Nacional Americano de Padronização (ANSI - American National Standards Institute), Instituto de Padronização Britânico (BSI - British Standards Institution) e Instituto Alemão para Normatização (DIN - Deutsches Institut für Normung). A tabela 3.1 foi baseado na norma DIN e apresenta algumas informações a respeito do condutor. Nesta tabela o item mais importante é a capacidade de condução de corrente para uma determinada dimensão de tubo. Para a primeira tentativa em selecionar o tubo correto, devemos escolher aquele que apresenta o valor da ampacidade esperada. Além da capacidade de condução de corrente serão utilizados nos cálculos os valores de diâmetro (dbo) e espessura (tw) do tubo. Os valores da espessura da parede do tubo em negrito são os preferidos pela IEC. A tabela 3.2 expõe informações a respeito das propriedades elétricas e mecânicas de algumas ligas de alumínio disponíveis para utilizarmos no barramento.
  • 51.
    50 Tabela 3.1 – Características dos condutores tubulares de alumínio baseado na norma DIN. Diâmetro Espessura Área da Massa Intensidade de Intensidade de externo da parede Seção por corrente para corrente para (dbo) (tw) circular metro E-AIMgSiO,5F22 E-AIMgSiO,5F25 2 (mm) (mm) (mm ) (Kg) 65° (A) 85° (A) 65° (A) 85° (A) 63 4 741 2,00 1150 1530 1110 1480 5 911 2,46 1280 1700 1240 1640 6 1074 2,90 1380 1830 1330 1770 8 1382 3,73 1560 2070 1510 2000 80 4 955 2,58 1400 1860 1350 1800 5 1178 3,18 1560 2070 1510 2000 6 1395 3,77 1690 2240 1630 2160 8 1810 4,89 1920 2550 1850 2460 10 2199 5,94 2110 2790 2040 2690 100 4 1206 3,26 1690 2240 1630 2160 5 1492 4,03 1880 2490 1820 2400 6 1772 4,78 2040 2710 1970 2620 8 2312 6,24 2320 3070 2240 2960 10 2827 7,63 2540 3360 2450 3240 120 4 1458 3,94 1950 2580 1880 2490 5 1806 4,88 2170 2880 2090 2780 6 2149 5,80 2370 3140 2290 3030 8 2815 7,60 2700 3580 2610 3460 10 3456 9,33 2960 3920 2860 3790 12 4072 10,99 3130 4150 3020 4010 160 4 1960 5,29 2520 3330 2430 3220 5 2435 6,57 2790 3700 2690 3570 6 2903 7,84 3060 4050 2950 3910 7 3365 9,08 3270 4330 3160 4180 8 3820 10,31 3490 4630 3370 4470 10 4712 12,72 3830 5070 3700 4900 12 5579 15,06 4060 5380 3920 5200 200 4 2463 6,65 3030 4010 2930 3870 5 3063 8,27 3410 4520 3290 4360 6 3657 9,87 3720 4920 3590 4750 8 4825 13,0 4270 5660 4120 5470 10 5969 16,1 4680 6200 4520 5990 12 7087 19,1 4990 6610 4820 6390 250 5 3848 10,4 4140 5490 390 5300 6 4599 12,4 4520 5990 4370 5780 8 6082 16,4 5190 6870 5010 6640 10 7540 20,4 5700 7560 5500 7300 12 8972 24,2 610 0 8080 5890 7800 14 10380 28,0 6420 850 6200 8210 16 11762 31,8 6640 8800 6410 8500 300 7 6443 17,4 5810 7700 5610 7440 8 7339 19,8 6140 8130 593 7850 10 9111 24,6 6720 8900 6490 8600 12 10857 29,3 7180 9510 6930 9190 14 12579 34,0 7490 9930 7230 9590 16 14275 38,5 7770 10300 7500 9950 18 15947 43,0 7920 10500 7650 10140 315 8 7716 20,8 6420 8510 6200 8220 10 9582 25,9 7060 9360 6820 9040 12 11423 30,8 7540 9990 7280 9650 14 13239 35,7 7850 10400 7580 10050 16 15030 40,6 8150 10800 7870 10430
  • 52.
    51 Diâmetro Espessura Área da Massa Intensidade de Intensidade de externo da parede Seção por corrente para corrente para (dbo) (tw) circular metro E-AIMgSiO,5F22 E-AIMgSiO,5F25 2 (mm) (mm) (mm ) (Kg) 65° (A) 85° (A) 65° (A) 85° (A) 18 16795 45,3 8380 11100 8090 10720 330 8 8595 23,2 7060 9350 6820 9030 10 10681 28,8 7770 10300 7506 9950 12 12742 34,4 8230 10900 7950 10530 14 14778 39,9 8600 11400 8310 11010 16 16789 45,3 8910 11800 8610 11400 18 18774 50,7 9130 12100 8820 11670 400 10 12252 33,1 8750 11600 8450 11200 12 14627 39,5 9360 12400 9040 11980 14 16977 45,8 9810 13000 9480 12560 16 19302 52,1 10100 13400 9760 12940 18 21602 58,3 10300 13700 9950 13230 Fonte:[9] Tabela 3.2 – Propriedades mecânica e elétrica de várias ligas de alumino. HULETT`S S.A. NORMA ASA NORMA DIN Tipos de ligas AlMgSi,5 AlMgSi,5 D50STF D65STF 6063T6 6061T6 F22 F25 Resistividade elétrica a 2 0,03133 0,037 0,0325 0,0431 0,03333 0,03571 20 ° (max.) em C mm / m Massa específica (ρ ) 3 2703 2703 2703 2703 2703 2703 Kg / m Modulo da elasticidade (E) 9 9 9 9 9 9 em 65,66*10 69,12*10 69*10 70*10 70*10 70*10 2 N/m Coeficiente térmico de -6 -6 -6 -6 -6 -6 23*10 23*10 23*10 23*10 23*10 23*10 expansão por ° C Limite de escoamento 0,2% em Mpa 170 240 214 276 160 195 Rp 0,2 Fonte: [9] 3.2 EFEITO CORONA – CÁLCULO DO GRADIENTE DE TENSÃO Para a determinação das dimensões do tubo por efeito corona é necessário calcular os gradientes de superfície e verificar se ocorre ou não este efeito. O gradiente admissível de tensão de superfície (Eo) para condutores lisos e circulares é uma função do diâmetro do condutor (dbo), pressão atmosférica (p), e temperatura de operação [5].
  • 53.
    52 = × (3.1) Onde: = Gradiente admissível de tensão de superfície sob condições padronizadas para mesma RI e para condutores circulares, kV RMS/cm. (figura 3.2) = Gradiente admissível de tensão de superfície, kV/cm [kV/in]. 7,05×p δ= 459+T (3.2) Onde: δ = Fator de densidade do ar. p = Pressão atmosférica, em cm de Hg. T = Temperatura, ° F (kV RMS/cm) Gradiente Admissível de tensão de superfície Diâmetro do condutor (in) Figura 3.2 – Gradiente admissível de tensão de superfície sob condições padronizadas para mesma RI versus o diâmetro do condutor. Fonte: [5]
  • 54.
    53 A temperatura que deve ser usada na equação (3.2) é a temperatura de operação do condutor. A tabela 3.3 apresenta valores da pressão atmosférica para várias altitudes. Tabela 3.3 – Pressões atmosfericas padronizadas. Altitude (ft) Altitude (m) Pressão (cm de Hg) -1000 -300 79,79 -500 -150 77,39 0 0 76,00 1.000 300 73,30 2.000 600 70,66 3.000 900 68,10 4.000 1.201 65,63 5.000 1.501 63,22 6.000 1.801 60,91 8.000 2.402 56,44 10.000 3.003 52,27 15.000 4.504 42,88 0.000 6.006 34,93 Fonte:[5] Os gradientes médios e máximos de tensão de superfície podem ser calculados através das equações retiradas da NEMA CC 1-1993. A figura 3.3 ilustra duas situações, um sistema monofásico e um sistema trifásico. ℎ ℎ Figura 3.3 – Distâncias em um sistema monofásico e um sistema trifásico. Fonte: [5] Para o sistema monofásico: = 4ℎ 2 (3.3) ℎ = × ℎ− 2 (3.4)
  • 55.
    54 Para o sistema trifásico: 10 × = 4ℎ 2 (3.5) ℎ = × ℎ − 2 (3.6) ℎ ℎ = 4ℎ + (3.7) Onde: ℎ = Distância do centro do condutor ao solo, cm ℎ = Distância equivalente do centro do condutor ao solo para sistema trifásico, cm. = Diâmetro externo do condutor, cm. = Distância entre fases (medida entre o centro dos condutores), cm. = Tensão de teste entre fase e terra, kV. = Gradiente médio de tensão de superfície, kV/cm = Gradiente máximo de tensão de superfície, kV/cm Para uma operação satisfatória, deve ser menor que . Para o cálculo do gradiente de tensão em circuitos com mais de um condutor por fase, deve-se consultar a norma NEMA CC 1-1993. 3.3 VERIFICANDO A NECESSIDADE DE AMORTECIMENTO Com o tubo definido pelos critérios de ampacidade e efeito corona, o próximo passo é a verificação da necessidade de amortecimento. Para isso, é preciso calcular a freqüência mecânica fundamental do condutor. Esta freqüência é obtida por [14]: γ E×J f= ℓ m (3.8)
  • 56.
    55 Onde: = Freqüência natural do tubo, Hz ℓ = Comprimento do vão, m = Módulo de elasticidade, N/m2 = Momento de inércia da área de seção transversal, m4 = Massa do condutor por unidade de comprimento, Kg/m γ= Fator da frequência fundamental (natural) baseado nos tipos de suportes para o barramento (tabela 3.4) π = × ( )−( −2 ) 64 (3.9) Onde: = Espessura da parede do tubo, mm = Diâmetro externo do condutor, mm. Tabela 3.4 – Fatores da freqüência fundamental para várias condições de suporte do condutoro. Tipos de tubos e suportes Fator Fator Fator AeB A: 0,5 1,0 1,57 Apoiados B: 0,5 Condutor com A fixo A: 0,625 comprimento e 0,73 2,45 B: 0,375 simples B apoiado AeB A: 0,5 0,5 3,56 fixos B: 0,5 Dois vãos A: 0,375 A apoiado e 0,73 2,45 B: 1,250 B fixo Condutor Três ou contínuo com mais vãos A: 0,4 0,73 3,56 suportes A apoiado e B: 1,1 eqüidistantes B fixo Dois ou mais vãos A: 0,5 0,73 1,57 A e B B: 1,0 apoiados Fonte: [9] e [15]
  • 57.
    56 Caso a frequência natural do tubo seja superior a metade da freqüência da corrente (frequência do sistema), o comprimento do vão deve ser alterado para que uma nova freqüência natural seja calculada, ou uma análise dinâmica deve ser feita para determinar os estresses envolvidos. O impacto do vento na vibração é verificado através da equação (3.10), caso o valor encontrado seja inferior ao dobro da freqüência natural ( < 2 ), o vão deve ser alterado (aumentando o número de suportes com conectores para amortecer o tubo) ou o tubo deve ser amortecido (o cabo deve ter de 10% a 33% do peso do tubo [5]). 51,75 × V = d (3.10) Onde: = Máxima frequência natural da força do vento, Hz = Velocidade máxima de fluxo laminar do vento, Km/h = Diâmetro externo do condutor, mm. 3.4 FORÇAS ESTÁTICAS: PESO DO TUBO E AÇÃO DO VENTO 3.4.1 Peso do condutor O peso do condutor é calculado por: = + = 9,81×( + ) (3.11) Onde: = Peso total do condutor por unidade de comprimento, N/m = Peso do cabo de amortecimento por unidade de comprimento, N/m = Peso do tubo por unidade de comprimento, N/m
  • 58.
    57 3.4.1.1 Massa docondutor A massa do tubo por unidade de comprimento, caso não seja fornecida, pode ser calculada usando a relação de densidade: ρ = → =ρ ×V V (3.12) Onde: = Massa por unidade de comprimento do tubo, Kg/m = Densidade (massa específica) do alumínio em Kg/m3 V = Volume por unidade de comprimento do tubo em m3 Como o volume por unidade de comprimento, geralmente, não é fornecido nas tabelas dos fabricantes, podemos obter seu valor através de: = 2,5 × 10 × × −( −2 ) (3.13) Depois de verificada a necessidade ou não do uso de um sistema de amortecimento para o tubo, a massa total do tubo pode ser calculada como sendo: m= +m (3.14) Onde: = Massa por unidade de comprimento do cabo amortecedor, Kg/m m = Massa total do condutor por unidade de comprimento, Kg/m 3.4.2 FORÇA DO VENTO Na maioria dos casos o vento é perpendicular ao tubo (figura 3.4), mas caso ele atinja o tubo com uma angulação, sua velocidade será:
  • 59.
    58 Força do vento sobre área projetada do tubo Velocidade do Vento VV dbo Tubo de Alumínio Figura 3.4 – Ação do vento sobre o tubo do barramento. Fonte: [9] = (3.15) Onde: = A componente do vento característico que é perpendicular ao tubo, m/s = Velocidade característica do vento, m/s = Ângulo entre a incidência do vento e o tubo em graus V =V ×k (3.16) Onde: = Velocidade básica do vento, m/s: velocidade de uma rajada de 3 s, excedida na média uma vez em 50 anos, a 10 m acima do terreno, em campo aberto e plano. = Fator que considera a influência da rugosidade do terreno, das dimensões da edificação ou parte da edificação em estudo, e de sua altura sobre o terreno (ver tabela 2.2). = × (3.17) = Pressão sobre a superfície do condutor a uma altura z, N/m2. = Constante de pressão para uma superfície. = Constante que depende da altitude do terreno (ver tabela 3.5).
  • 60.
    59 = 2 (3.18) Tabela 3.5 – Valores de Kp para determinadas alturas Altitude de terreno acima do nível do mar (m) 0 0,60 500 0,56 1000 0,53 1500 0,50 2000 0,47 Fonte: [9] A força do vento é: = × ×( × ) × × = × ×( × ) × ×( ) Como, = Coeficiente de arrasto, para tubos circulares = 1,00. = Coeficiente de curvatura = 0,6. = 0,6 × ×( × ) ×( ) (3.19) Onde: = Força resultante do vento, N/m. = Área projetada ou efetiva em m2 3.5 FORÇA ELÉTRICA 3.5.1 Corrente de referência de curto circuito A corrente de referência de curto circuito pode ser calculada, considerando as hipóteses apresentadas no capítulo 2 seção 2.5.3.3, com a seguinte equação: √2 × 4 × 10 ×( ) = → = 2 × (3.20)
  • 61.
    60 Onde: = Força devido à corrente de referência de curto-circuito por unidade de comprimento do condutor, N/m. = Corrente simétrica de curto-circuito, A. = Distância entre fases (medida entre o centro dos condutores), m. = Permissividade do vácuo = 4π × 10 A força de curto-circuito é inversamente proporcional a distância entre fases, logo, quanto maior a distância menor será a força. 3.5.2 Flexibilidade das estruturas de suportes Vários tipos de matérias são utilizados na fabricação das estruturas de suporte dos isoladores e estas estruturas podem se apresentar com vários arranjos (ver figura 3.16). Devido a sua flexibilidade, estas estruturas são capazes de absorver parte da energia gerada devido ao curto circuito reduzindo sua força sobre o barramento. Com isso, (3.20) será modificada para: 4 × 10 × (I ) F = D (3.21) Onde: = Fator de flexibilidade da estrutura de suporte. Este fator pode ser obtido através da figura 3.5, que apresenta os valores de para diversos tipos de materiais.
  • 62.
    61 Altura do barramento - ( ) Figura 3.5 – Kf versus a altura do barramento. Fonte: [9]. Os parâmetros para estimar o valor deste fator são: = 1,0 → 0 < ℎ ≤ 2683 mm = 1,0723 − 2,6953 × 10 ×ℎ → 2683 < ℎ ≤ 12.192 mm (3.22) = 1,0 → 0 < ℎ ≤ 4213 mm = 1,1056 − 2,5066 × 10 ×ℎ → 4213 < ℎ ≤ 12.192 mm (3.23) = 1,0 → 0 < ℎ ≤ 4543 mm = 1,1467 − 2,3841 × 10 ×ℎ → 6152 < ℎ ≤ 12.192 mm (3.24) = 1,0 → 0 < ℎ ≤ 10.007 mm = 1,2519 − 2,5172 × 10 ×ℎ → 10.007 < ℎ ≤ 12.192 mm (3.25) Onde: ℎ = Altura do barramento, mm A = Treliça e tubo de alumínio B = Tubos ou perfis de Aço, postes de madeira C = Treliça em Aço D = concreto sólido
  • 63.
    62 3.5.3 Fator kappa O fator kappa (κ) é a relação do maior valor assimétrico da corrente de curto- circuito com o maior valor simétrico, levando em consideração o decaimento da componente constante desta corrente. O curto-circuito entre fase e terra não é considerado, pois sua força eletromagnética é pequena. O fator kappa é determinado pela relação da impedância resultante do sistema ( = + ) no local da falta (figura 3.6). A tabela 3.6 apresenta valores de κ para diferentes sistemas. Figura 3.6 – Fator Kappa. Fonte: [10] Tabela 3.6 – Limites de κ para vários sistemas elétricos. Sistema Limites de κ Baixa tensão 1,8 Subestações de alta tensão longe dos geradores 2,0 Próximo dos geradores < 100 MVA 1,8 Próximo dos geradores > 100 MVA 1,9 Fonte: [9] Seu valor pode ser obtido por: = 1,02 + 0,98 × (3.26)
  • 64.
    63 3.5.4 Pico dacorrente de curto-circuito • Cálculo do valor de pico das forças entre condutores durante o curto-circuito trifásico [16], a figura 3.7 ilustra a distribuição dessas forças: a b c Fcc1 Fcc2 Fcc1 Dff Dff Figura 3.7 – Forças durante um curto-circuito trifásico. Fonte [9]. • Força no condutor central (fase B): = 0,866 × × (3.27) Onde: = Força sobre o condutor central durante curto-circuito, N/m • Força nos condutores externos (fase A e C): = 0,808 × × (3.28) Onde: = Força sobre os condutores externos durante curto-circuito, N/m • Cálculo do valor de pico das forças entre condutores durante um curto-circuito fase-fase [16], a figura 3.8 ilustra a distribuição dessas forças: a b c Ib2 Ic2 Fcc2 Fcc1 Dff Dff Figura 3.8 – Forças durante um curto-circuito bifásico. Fonte [9]. = 0,750 × × (3.29)
  • 65.
    64 As faltas ocorrem por diversos motivos e é difícil prever a ocorrência de um tipo em particular de curto. Por isso para o dimensionamento, consideramos o pior caso, dado por (3.27), sendo assim, as equações (3.28) e (3.29) podem ser desconsideradas. 3.6 FORÇA RESULTANTE FV FCC2 PC Força Resultante PA Figura 3.9 – Representação dos vetores das forças exercida sobre o barramento. Fonte: [9] O barramento rígido deve ser capaz de suportar a força resultante (figura 3.9) aplicada sobre ele. Esta força é dada por: = ( + ) +( ) (3.30) Onde: F = Força resultante por unidade de comprimento, N/m 3.7 MÁXIMO ESTRESSE ESTÁTICO IMPOSTO AO CONDUTOR O máximo estresse estático imposto ao condutor é dado por: ×ℓ × = 8× (3.31)
  • 66.
    65 = 2 (3.32) Onde, = Máximo estresse estático, N/m2 = Fator de estresse estático (ver tabela 3.4) = Momento resistente a deflexão, m3 = Momento de inércia, m4 (calculado em 3.9) ℓ = Comprimento do vão considerando o estresse mecânico, m Se o comprimento do vão for conhecido, podemos calcular o esforço mecânico imposto ao condutor. Mas se não conhecermos o comprimento do vão e soubermos o máximo esforço que pode ser imposto ao material, podemos calcular a distância permitida entre os suportes (ℓ ) para evitar o estresse mecânico ao material. 3.8 FATOR DINÂMICO Os fatores dinâmicos permitem converter condições estáticas em dinâmicas. Os três fatores dinâmicos são determinados através da relação entre a freqüência mecânica fundamental e a freqüência nominal do sistema elétrico ( = 60 ). üê â = üê (3.33) Onde: ≫ 1, o estresse é proporcional a força de excitação ≪ 1, o estresse é menor, exceto para ressonância harmônica especial.
  • 67.
    66 Caso o condutor tenha um sistema de amortecimento, o valor de deve ser calculado utilizando a massa total( = m + m ), devemos então substituir m por em (3.8). 3.8.1 Fatores dinâmicos para o sistema de suportes • Fator dinâmico para o sistema de suportes ç â = ç á (3.34) Onde: = Relação entre as forças dinâmicas e estáticas sobre os isoladores de pedestal. • Fator dinâmico para o sistema de condutor tubular â = á (3.35) Onde: = Relação entre os estresses dinâmicos e estáticos sobre os condutores. Os valores para e podem ser determinados analisando a relação e utilizando a figura A.1 do ANEXO A para encontrar estes dois fatores dinâmicos. • Fator dinâmico para religamento automático sem sucesso sobre o sistema â á = â á (3.36)
  • 68.
    67 Onde: = Relação entre os estresses com e sem religamento automático sem sucesso. Os valores para podem ser determinados analisando a relação e utilizando a figura A.2 no ANEXO A para encontrar este fator dinâmico. 3.8.2 A transição do estático para o dinâmico O estresse dinâmico máximo sem religamento automático que é aplicado ao condutor pode ser calculado através da relação: σ = ×σ (3.37) Onde: σ = Estresse dinâmico máximo sem religamento automático, N/m2 E o estresse dinâmico máximo com religamento automático que é aplicado ao condutor pode ser calculado através da relação: σ = ×σ = × ×σ (3.38) Onde: σ = Estresse dinâmico máximo com religamento automático, N/m2 A aplicação das equações (3.37) e (3.38) está limitada ao uso do religamento automático no sistema. Se ele não for solicitado, as forças e estresses nos componentes são menores, resultando em economia na compra dos equipamentos [9]. A determinação das forças impostas ao condutor assumindo-se que elas ocorrem na região elástica leva a um projeto que requer um vão reduzido, uma maior seção transversal do condutor e/ou um sistema de suporte mais robusto, resultando em um aumento nos custos. Se, após a ocorrência de um curto-circuito for permitida
  • 69.
    68 uma pequena deformaçãoplástica ao condutor, um projeto favorável é conseguido [16]. Este condutor deve ser capaz de suportar estes estresses com um grau de segurança. Vários fatores de segurança mínimo (SFAl) foram sugeridos na literatura. O Tutorial [9] adota um SFAl = 2,65 para o condutor de alumínio e a norma da IEC [15] um SFAl = 1,3. Os dois fatores de segurança respeitam o limite de escoamento de 0,2%. • Para Tutorial Notes SC B3 [9]: , ≥ × 2,65 (3.39) • Para a Norma IEC 865-1 [15]: × , ≥ × 1,3 (3.40) Onde: , = Estresse resultando em alongamento permanente inferior a 0,2%, N/m2. (A tabela 3.2 apresenta alguns valores de R , para diferentes ligas de alumínio). = Fator de plasticidade (ver figura 3.10). 1 − (1 − 2 ⁄ ) = 1,7 × 1 − (1 − 2 ⁄ ) (3.41) Figura 3.10 – Fator de plasticidade (q). Fonte: [15]
  • 70.
    69 3.9 DIMENSIONANDO OBARRAMENTO PARA ATENDER A DEFLEXÃO DO CONDUTOR SOBRE DIFERENTES CRITÉRIOS Figura 3.11 – Deflexão vertical do tubo devido ao próprio peso. Fonte:[9] 3.9.1 Deflexão vertical máxima devido ao próprio peso (repouso) A deflexão do condutor (figura 3.11) depende do tipo de suporte utilizado, ver capítulo 2 seção 2.4. Podemos calculá-la por: • Condutor com os extremos apoiados: 5 9,81 × ×ℓ y= 384 × (3.42) • Condutor com um extremo apoiado e o outro fixo: 1 9,81 × ×ℓ = 185 × (3.43) • Condutor com os extremos fixos: 1 9,81 × ×ℓ = 384 × (3.44) Onde: = Real deflexão vertical do tubo, m
  • 71.
    70 = Massa total do condutor (condutor e cabo de amortecimento) por unidade de comprimento, Kg/m ℓ = Comprimento permitido do vão devido à deflexão (peso do tubo), m A deflexão vertical permitida para o condutor é normalmente limitada pela aparência e, às vezes, é referida como relação de aspecto. A relação de aspecto é dada por: çã = = 0,5 1,0 (3.45) ℓ çã = 300 (3.46) ℓ çã = 150 (3.47) Onde: = Deflexão vertical permitida, mm Esta relação pode ser calculada relacionando a deflexão admissível com o diâmetro do tubo ou pode ser baseada na relação entre a deflexão do condutor e o comprimento do vão (ℓ: 300 a ℓ: 150). Para testar o valor calculado podemos usar a seguinte relação: çã = = (0,5 1,0) ≥ → = (0,5 1,0) × ≥ (3.48) Caso a condição não seja atendida, podemos diminuir a espessura do tubo para reduzir sua massa por unidade de comprimento ou podemos utilizar um tubo com diâmetro maior para calcular a deflexão novamente e ver se atende à condição. O cálculo da máxima deflexão é feito se o comprimento do vão for conhecido. Se não conhecemos o comprimento do vão devemos calculá-lo considerando uma deflexão máxima para o tubo. O comprimento do vão adotado para o projeto, o valor amissível (ℓ ), deve ser o menor valor entre ℓ e ℓ .
  • 72.
    71 3.9.2 Deflexão máximadevido à força dinâmica resultante (sem religamento automático). A deflexão máxima do condutor tubular sobre condições dinâmicas ( ) é na direção da força resultante aplicada (figura 3.12). Esta força resultante pode ser calculada através do estresse dinâmico relacionado com o estático (fator dinâmico). FV FCC2 Deflexão ( ) PC Vertical ( ) PA Força Resultante ( ) Deflexão Horizontal ( ) Figura 3.12 – Deflexão horizontal de um tubo devido a forças de curto-circuito. Fonte: [9] ×ℓ × σ ×8× σ = → = 8× ℓ × (3.49) A deflexão do condutor não pode exceder as distâncias entre fases. Esta deflexão máxima do condutor sobre condições dinâmicas é dada por: • Condutor com os extremos apoiados: 5 ×ℓ = 384 × (3.50) • Condutor com um extremo apoiado e o outro fixo: 1 ×ℓ = 185 × (3.51) • Condutor com os extremos fixos: 1 ×ℓ = 384 × (3.52)
  • 73.
    72 Onde: = Máxima deflexão dinâmica do tubo, m Além do deslocamento é importante determinar o quão próximo as duas fases, que se atraem, podem ficar. Isto é necessário, pois as distâncias mínimas de projeto devem ser respeitadas. Deve-se verificar que a força devido ao curto-circuito no condutor 2 é oposta a direção da força no condutor 1. A figura 3.13 ilustra essa situação. FV FCC2 FV FCC1 ∅ ∅ , Força Força Resultante Resultante ( ) ( ) Dff Figura 3.13 – Aproximação de condutores durante curto-circuito. Fonte: [9]. Para o condutor 1 os seguintes parâmetros são conhecidos: peso do tubo ( ), força do vento ( ), força resultante (F ) e a deflexão do condutor 1 ( ). Com estas informações podemos calcular a força de curto–circuito no condutor 2. F = ( − ) +( ) (3.53) ×ℓ × σ = 8× (3.54) σ ×8× = ℓ × (3.55) Onde: = Força resultante sobre o condutor 2, N/m = Máximo estresse estático, N/m2 = Força dinâmica resultante sobre o condutor 2, N/m
  • 74.
    73 Depois de calculada a força dinâmica resultante sobre o condutor 2, podemos achar as posições relativas do condutor 1 ( ) e do condutor 2 ( ). cos ∅ = (3.56) = sin ∅ (3.57) = cos ∅ (3.58) cos ∅ = (3.59) = sin ∅ (3.60) = cos ∅ (3.61) O valor de deve ser calculado com a equação (3.50), (3.51) ou (3.52). A distância entre eles é calculada por: D , = −y sin ∅ − y sin ∅ + (y cos ∅ −y cos ∅ ) − d (3.62) Devemos então assegurar que: , ≥ , distancia mínima entre fases (figura 3.14). Deflexão Horizontal Figura 3.14 – Deflexão máxima do condutor tubular devido à força dinâmica resultante. Fonte: [9].
  • 75.
    74 3.9.3 Deflexão máximadevido à força dinâmica resultante (com religamento automático sem sucesso). A deflexão máxima do condutor tubular sobre condições dinâmicas ( ) é na direção da força resultante aplicada (figura 3.15). Esta força resultante pode ser calculada através do estresse dinâmico relacionado com o estático (fator dinâmico). FV FCC2 Deflexão PC Vertical PA Força Resultante ( ) Deflexão Horizontal Figura 3.15 – Deflexão de um tubo sobre condições de falta. Fonte: [9] σ ×8× = ℓ × (3.63) A deflexão do condutor não pode exceder as distâncias entre fases. Esta deflexão máxima do condutor sobre condições dinâmicas é dada por: • Condutor com os extremos apoiados: 5 ×ℓ = 384 × (3.64) • Condutor com um extremo apoiado e o outro fixo: 1 ×ℓ = 185 × (3.65) • Condutor com os extremos fixos: 1 ×ℓ = 384 × (3.66)
  • 76.
    75 Onde: = Máxima deflexão dinâmica do tubo, m Além do deslocamento, é importante determinar o quão próximo as duas fases, que se atraem, podem ficar. Isto é necessário, pois as distâncias mínimas de projeto devem ser respeitadas. A distância D1,2 é calculada da mesma forma da seção anterior, mas deve-se usar o valor de ao invés de . 3.10 FORÇAS IMPOSTAS AOS ISOLADORES DE PEDESTAL A deflexão da estrutura depende de sua geometria e material com que foi construída, e pode ser determinada usando programas de engenharia civil. O uso deste tipo de programa não será abordado neste trabalho. Será utilizada uma abordagem mais prática considerando a estrutura de apoio em termos de suas propriedades elásticas e a capacidade de absorver parte da energia, reduzindo assim eficazmente as forças da corrente de curto-circuito aplicadas sobre o condutor tubular e os isoladores. As forças atuando no condutor devido à corrente de curto-circuito impõem uma força de reação no topo do isolador de pedestal. Ele deve ser capaz de suportar esta força com um grau de segurança de no mínimo 1,2 que é o recomendado para isoladores de porcelana. Este fator de segurança será adotado, pois, a porcelana apresenta uma resistência mecânica inferior aos demais materiais utilizados na fabricação dos isoladores. 3.10.1 Força estática nos isoladores A força estática imposta ao isolador é calculada com a equação (3.67) e o valor efetivo do vão pode ser determinado com a ajuda da tabela 3.7. =ℓ × (3.67)
  • 77.
    76 Onde: = Força transmitida ao isolador devido à corrente de curto-circuito, N ℓ = Comprimento efetivo do vão, m F = Força sobre o condutor central durante um curto trifásico, N/m =α×ℓ× (3.68) Onde: ℓ = Comprimento do vão, m. = Fator de condição de contorno para condutores rígidos (o valor de também pode ser consultado na tabela 3.4) Tabela 3.7 – Máximo comprimento efetivo suportado pelos isoladores para diversos sistemas de suporte. ( = × ) Condições de suporte Máximo comprimento do vão Sistema de suporte (1⁄2)ℓ S1 S2 S3 S4 S5 (5⁄8)ℓ (máximo em s2) A A (1⁄2)ℓ Vão simples A F (5⁄4)ℓ (máximo em s2) F F (9⁄8)ℓ (máximo em s2) A C A Dois vãos contínuos A F F (11⁄10)ℓ (máximo em s2) F F F ℓ (máximo em s2) (32⁄28)ℓ (máximo em s2) Três vãos contínuos A C C A Quatro vãos contínuos A C C C A Fonte: [5] Onde: A = Apoiado F = Fixo C = Suporte central O valor de deve ser calculado para cada tipo de suporte (fixo ou apoiado). O suporte central só apresenta força de reação, nenhum momento é imposto a ele apesar de haver momento no ponto de suporte.
  • 78.
    77 3.10.2 Máxima forçadinâmica resultante imposta aos isoladores A força resultante atuando nos isoladores deve ser multiplicada pelo fator de segurança (1,2 para isoladores de porcelana [9]), a resultante deve ser inferior a mínima carga mecânica suportada pelo isolador. A força dinâmica atuando no isolador é: • Força dinâmica sem religamento automático. = ×ℓ× × = × (3.69) Onde: = Força dinâmica transmitida ao isolador devido a curto-circuito sem religamento automático, N • Força dinâmica com religamento automático. = × (3.70) Onde: = Força dinâmica transmitida ao isolador devido a curto-circuito com religamento automático, N Os valores de e devem ser calculados para cada suporte. Com o valor da força dinâmica imposta em cada isolador podemos calcular a força resultante por: F ( )= ×ℓ + F ×ℓ+F (3.71) Onde: ( ) = Força resultante imposta ao isolador, N
  • 79.
    78 = Peso total do condutor, N/m = Força do vento sobre o barramento, N/m ℓ = Comprimento do vão, m Aplicando o fator de segurança obtemos a força resultante máxima sobre os isoladores. ( ) = ( ) × 1,2 (3.72) Onde: ( ) = Força resultante máxima imposta ao isolador, N O valor de ( ) deve ser calculado para cada suporte. 3.11 MOMENTO FLETOR IMPOSTO AO SISTEMA DO BARRAMENTO Uma maior exigência na escolha do isolador quer seja de porcelana ou compósito, é para garantir que o momento fletor máximo na base não seja ultrapassado. O momento fletor é a relação entre a máxima força dinâmica na base dos isoladores, e a altura da linha de centro do tubo até a base do isolador. A figura 3.16 apresenta dois arranjos de suportes. ( ) ( ) ℎ ℎ (a) (b) Figura 3.16 – Momento fletor na base do isolador (a) e na base da estrutura (b). Fonte: [9].
  • 80.
    79 = ( ) ×ℎ (3.73) Onde: = Momento fletor na base do isolador, N.m ℎ = Altura da linha de centro do tubo até a base do isolador, m Além do momento fletor na base do isolador é preciso verificar este esforço na base da estrutura metálica que o sustenta, pois esta força é transferida. É necessário assegurar que esta força não será superior ao momento fletor máximo admissível. Assim como nos isoladores o momento é dado pela altura da linha de centro do tubo até a base da estrutura (figura 3.17). Para uma estrutura metálica é necessário utilizar um fator de segurança de 1,7. Figura 3.17 – Deflexão da estrutura de suporte do isolador. Fonte: [9]. = 1,7 × ( ) × (ℎ + ℎ ) (3.74) Onde: = Momento fletor na base da estrutura, N.m ℎ = Altura da linha de centro do tubo até a base do isolador, m ℎ = Altura da estrutura que sustenta o isolador, m
  • 81.
    80 3.12 EFEITO TÉRMICO Quando temperatura do condutor do barramento é alterada, ocorre uma mudança em seu tamanho. Este comprimento pode ser calculado através de (3.75). α × ℓ × (T − T ) ∆ℓ= 1 + αT (3.75) Onde: ∆ℓ = Variação do comprimento do condutor, m α = coeficiente de expansão térmica linear, 1/° C ℓ = comprimento do vão na temperatura inicial, ° C T = Temperatura final, ° C T = Temperatura inicial, ° C Se o barramento tiver seus extremos fixos, impedindo a contração ou expansão, e a temperatura do condutor for alterada, forças de compressão ou tração irão surgir. Podemos obter esta força através de (3.79). ∆ℓ F =C×A×E× = C × A × E × α × (T − T ) ℓ (3.76) Onde: F = Força térmica (compressão ou tração), N C = 0,1 A = Área da seção circular do condutor, cm2 E = Módulo de elasticidade, kPa.
  • 82.
    81 CAPÍTULO 4 -ESTUDO DE CASO Com o objetivo de exemplificar os conceitos abordados nos capítulos 2 e 3 deste trabalho, será apresentado um estudo de caso. Neste estudo será realizado o dimensionamento do barramento principal de uma subestação de 230 kV real. Esta subestação apresenta em seu pátio o arranjo de barra dupla a quatro chaves (figuras 01, 02 e 03 do ANEXO B), de acordo com os procedimentos de rede do ONS. Foi escolhido para o projeto, o dimensionamento do barramento principal da SE com o uso de condutor rígido. Na configuração da subestação serão consideradas duas linhas de transmissão e quatro transformadores 230/13,8 kV de 100 MVA cada (300 MVA de potência final com um transformador a mais para atender o critério n-1 de planejamento. Para o inicio do projeto serão assumidos valores para algumas informações a respeito do sistema elétrico, tais como: a corrente nominal, a frequência do sistema, a corrente de curto-circuito, a relação , se existe religamento automático e seu tempo para atuar, e a distância mínima de isolamento entre fases. Estes valores não serão calculados, pois não é o objetivo do trabalho. Com estas informações podemos então prosseguir para o dimensionamento. 4.1 DADOS PARA O INÍCIO DE PROJETO. Corrente nominal máxima: = Corrente de curto-circuito: = Relação = Tempo de atuação da proteção durante curto-circuito: = , Tempo para religamento: = , Distância mínima entre fases: = Velocidade básica do vento: = /
  • 83.
    82 A subestação está classificada na categoria III, classe A, com uma altura de 15 metros. Consultando a tabela 2.2 é possível obter o valor de k correspondente ( = , ). O barramento será construído com um tubo contínuo de alumínio e com 5 estruturas de suporte (IP + estrutura de concreto) por fase (ver figura 3 do ANEXO B). Da tabela 3.4 obtemos os valores de γ, para o tipo de suporte escolhido (Três ou mais vãos A apoiado e B fixo). γ=3,56 = 0,4 = 1,1 Depois de definidos todas as condições de projeto, precisamos escolher (estimar) um tubo condutor para o início dos cálculos. O ANEXO C apresenta algumas informações a respeito da liga de alumínio (6063 T6) que será adotada neste projeto. Optou-se por usar uma liga que é comercializada no país pela ALCOA. A fabricação desta liga é determinada pela Associação Americana de Padronização (ASA - American Standards Association). Para o início do dimensionamento será escolhido o tubo de tamanho nominal 1 1 2 e Schedule 40, pois ele atende a corrente nominal máxima. 4.2 ESCOLHA DO TUBO PELA AMPACIDADE (SEM O EFEITO CORONA). Para o início do dimensionamento será escolhido o tubo de tamanho nominal 11 2 e Schedule 40 (dados no ANEXO C), pois ele atende a corrente nominal máxima estabelecida. Fazendo a conversão das unidades: = 0,048260 m = 0,003683 m Da tabela 3.2 obtemos as demais informações sobre a liga de alumínio escolhida, onde: = 2703 Kg/m
  • 84.
    83 R , = 214 MPa E = 69 × 10 N/m2 Com os dados obtidos podemos calcular a massa do condutor por unidade de comprimento. =ρ ×V = ρ × 2,5 × 10 × × −( −2 ) = 2703 × (2,5 × 10 × × 0,048260 − (0,048260 − 2 × 0,003683) ) × 10 = 1,39887411 Kg/m 4.3 AMORTECIMENTO A próxima etapa do projeto é estabelecer a necessidade ou não do amortecimento: π = × (0,048260 ) − (0,048260 − 2 × 0,003683) = 1,289878 × 10 m 64 3,56 69 × 10 × 1,289878 × 10 = = 1,262051 Hz 15 1,39887411 51,75 × 24 = 25,7356 Hz 0,048260 × 1000 = Como >2 não existe necessidade de utilização de condutor de amortecimento 4.4 FORÇAS APLICADAS AO BARRAMENTO Após definida a necessidade de amortecimento e escolhido o cabo, caso tenha necessidade, podemos então calcular as forças imposta ao condutor.
  • 85.
    84 4.4.1 Peso docondutor sobre o vão: N = 9,81×(m + m ) = 9,81×1,39887411 = 13,723 × 15m = 205,8443 N m 4.4.2 Força do vento aplicada ao vão: O valor de K pode ser encontrado através de uma interpolação linear com os dados apresentados na tabela 3.5: 0,56 − 0,6 k = × (300 − 0) + 0,6 = 0,5760 500 − 0 N F = 1 × 0,5760 × (31 × 0,98) × 0,6 × 0,048260 = 15,3935 × 15 m = 230,9021N m 4.4.3 Força máxima de curto-circuito aplicada ao vão: No calculo da força de curto circuito devemos considerar o sistema de suporte utilizado, logo a força de referencia é calculada por: 4 × 10 × (I ) 4 × 10 × (40.000) F = = 0,997663 = 159,626 N/m D 4 Como explicado no capítulo 3, seção 3.11, a estrutura é capaz de absorver parte da energia durante o curto-circuito, logo esta energia que é absorvida não precisa ser considerada nos cálculos. Para uma estrutura de suporte de concreto com altura superior a 10.007 mm (ver figura 03 do NEXO B), é: = 1,2519 − 2,5172 × 10 × ℎ = 1,2519 − 2,5172 × 10 × 10.1 × 10 = 0,997663
  • 86.
    85 A força máxima de curto-circuito é: F = 0,866 × F × = 0,866 × 159,626 × (1,8224) = 459,080 / Onde o fator kappa é calculado por: = 1,02 + 0,98 × = 1,02 + 0,98 × = 1,8224 4.4.4 Força resultante sobre o condutor: F = ( + ) +( ) = (459,080 + 15,3935) + (13,7230) = 474,6719 / 4.4.5 Fatores para o cálculo das forças dinâmicas: 1,262051 = = 0,0210 60 ≪ 1, o estresse é menor, exceto para ressonância harmônica especial. Com as equações apresentadas no ANEXO A é possível obter os valores dos fatores nas figuras 3.8 e 3.9. = 0,232 + 3,52 , + 0,166 log para < 0,04 = 0,232 + 3,52 , × , + 0,166 log(0,0210) = 0,2994 = 0,0929 + 4,49 , + 0,0664 log para < 0,04 = 0,0929 + 4,49 , × , + 0,0664 log(0,0210) = 0,2869 = 1,8 ≤ 0,05
  • 87.
    86 4.4.6 Verificando ocomprimento do vão em relação ao estresse na fibra do material: • Cálculo do estresse estático no condutor: 1,289878 × 10 W= = = 5,3455 × 10 0,048260 2 2 ×ℓ × 474,6719 × 15 × 0,73 = = 1.823,1423 × 10 / 8× 8 × 5,3455 × 10 = • Cálculo do estresse dinâmico no condutor: σ = ×σ = × ×σ σ = 1,8 × 0,2869 × 1.823,1423 × 10 = 941,5072 × 10 N/m • Aplicando o fator de segurança: − Para Tutorial Notes SC B3 [9]: R , ≥ σ × 2,65 → R , ≥ 941,5072 × 10 × 2,65 R , ≥ 2.494,9940 × 10 N/m Como , = , o tubo selecionado não pode ser utilizado para este comprimento de vão, sendo necessário a escolha de um novo tamanho de tubo ou uma redução no comprimento do vão. − Para a Norma IEC 865-1 [15]: q×R , ≥ σ × 1,3 1 − 1 − 2 t ⁄d q = 1,7 × = 1.374103 1 − 1 − 2 t ⁄d q×R , = 214 × 1.374103 = 294,0580 MPa
  • 88.
    87 σ × 1,3 = 941,5072 × 10 × 1,3 = 1.223,9593 MPa Comparando os resultados podemos verificar que o tubo também não atendeu ao critério de fator de segurança da Norma IEC 865-1 [15]. 4.4.7 Verificando o comprimento do vão para a maior deflexão vertical permitida 1 9,81 × ×ℓ 1 9,81 × 1,39887411 × 15 = = y= = 0,4219 185 × 185 69 × 10 × 1,289878 × 10 ℓ 15 relação de aspecto = = = 0,05 300 300 ℓ 15 relação de aspecto = = = 0,1 150 150 Como a relação de aspecto calculada é inferior a 0,5 utilizaremos 1,0 para o calculo de . relação de aspecto= → = 1,0 × 0,048260 = 0,02413 Comparando os resultados podemos verificar que o tubo também não atendeu ao critério da máxima deflexão vertical permitida. Para este estudo vamos considerar o vão com o valor fixo e tentaremos encontrar um tubo que atenda as exigências de projeto. Realizando várias simulações com uma rotina criada no Matlab, foi encontrado o valor nominal de 6 . Os valores encontrados na simulação são apresentados no ANEXO D. Iremos retomar os cálculos com os dados da simulação do tubo de 6 .
  • 89.
    88 4.4.8 Recalculando osdados para o tubo de 6 in. = 0.168275 m = 0.007112 m = 2703 × 2,5 × 10 × × 0.168275 − 0.168275 − 2 × 0.007112 × 10 = 9,7331 Kg/m π = × 0.168275 − 0.168275 − 2 × 0.007112 = 1,1714 × 10 m 64 3,56 69 × 10 × 1,1714 × 10 = = 4,5595 Hz 15 9,7331 51,75 × 24 = 7,3808 Hz 0.168275 × 1000 = Como <2 existe necessidade de utilização de condutor de amortecimento, iremos considerar a massa do cabo como sendo 25% da massa do tubo, logo: = 0,25 × 9,7331 = 2,4333 Kg/m A massa total do conjunto será: m= + m = 9,7331 + 2,4333 = 12,1664 Kg/m Como a massa mudou, devemos recalcular a freqüência natural do tubo. 3,56 69 × 10 × 1,1714 × 10 = = 4,0782Hz 15 12,1664 Consultando o catálogo de um fabricante, podemos verificar qual a bitola do cabo para o peso calculado. O próximo passo é calcular as forças impostas ao barramento. N = 9,81×(m + m = 9,81×12,1664 = 119,3521 × 15m = 1.790,2821 N m
  • 90.
    89 N × 0,6 × 0.168275 = 53,6747 × 15 m = 805,1206 N m F = 1 × 0,5760 × 31 × 0,98 F = 0,866 × F × = 0,866 × 159,626 × 1,8224 = 459,080 / F = + + = 459,080 + 53,6747 + 119,3521 = 526,4621 / Como a freqüência natural do tubo mudou, devemos recalcular os fatores dinâmicos, logo: 4,0782 = = 0,0680 60 Para 0,04 < < 0,8: = 0,839 + 3,52 , + 0,6 log = 0,4844 = 0,756 + 4,49 , + 0,54 log = 0,4304 = 1,0 − 0,615 log = 1,7180 Vamos agora verificar o comprimento do vão em relação ao estresse na fibra do material: • Cálculo do estresse estático e dinâmico no condutor: 1,1714 × 10 W= = = 1,39224 × 10 0,168275 2 2 ×ℓ × 526,4621 × 15 × 0,73 = = 77,63694 × 10 / 8× 8 × 1,39224 × 10 = σ = 1,7180 × 0,4304 × 77,63694 × 10 = 57,407 × 10 N/m • Aplicando o fator de segurança: − Para Tutorial Notes SC B3 [9]: R , ≥ σ × 2,65 → R , ≥ 57,407 × 10 × 2,65 R , ≥ 152,1282 × 10 Pa → 214 ≥ 152,1282
  • 91.
    90 Como , = , o tubo selecionado pode ser utilizado para este comprimento de vão. − Para a Norma IEC 865-1 [15]: q×R , ≥ σ × 1,3 → 284,5216 ≥ 74,6289 = 1.329540 1 − 1 − 2 t ⁄d 1 − 1 − 2 t ⁄d q = 1,7 × q×R , = 214 × 1.329540 = 284,5216 MPa σ × 1,3 = 57,407 × 10 × 1,3 = 74,6289 MPa Comparando os resultados podemos verificar que o tubo também atendeu ao critério de fator de segurança da Norma IEC 865-1 [15]. Agora, verificaremos o comprimento do vão para a maior deflexão vertical permitida: 1 9,81 × ×ℓ 1 9,81 × 12,1664 × 15 =y = = 0,0404 185 × 185 69 × 10 × 1,1714 × 10 = ℓ 15 relação de aspecto = = = 0,05 300 300 ℓ 15 relação de aspecto = = = 0,1 150 150 Como a relação de aspecto calculada é inferior a 0,5 utilizaremos 1,0 para o calculo de . relação de aspecto= → = 0,5 × 0,168275 = 0,0841 Comparando os resultados podemos verificar que o tubo também atendeu ao critério da máxima deflexão vertical permitida.
  • 92.
    91 4.4.9 Deflexão máximasobre condições dinâmicas σ ×8× 57,407 × 10 × 8 × 1,3922 × 10 = = = 284,1672 N/m ℓ × 15 × 0,73 1 ×ℓ 1 284,1672 × 15 = = = 0,1318 m 185 × 185 69 × 10 × 1,1714 × 10 È importante verificar se esta deflexão que o condutor pode sofrer durante o curto-circuito aproxima as fases mais do que o permitido, logo: F = − + = 459,080 − 53,6747 + 119,3521 = 422,6090 / ×ℓ × 422,6090 × 15 × 0,73 σ = = 62,3218 × 10 / 8× 8 × 1,39224 × 10 = 62,3218 × 10 × 1,7180 × 0,4304 × 8 × 1,39224 × 10 = 312,4886 N/m 15 × 0,73 = 1 ×ℓ 1 312,4886 × 15 = = 0,106 m 185 × 185 69 × 10 × 1,1714 × 10 = 119,3521 cos ∅ = = = 0,4200 → ∅ = 65,1654 → sen ∅ = 0,9075 284,1672 119,3521 cos ∅ = = = 0,3819 → ∅ = 67,5461 → sen ∅ = 0,9242 312,4886 D , = −y sin ∅ − y sin ∅ + y cos ∅ −y cos ∅ −d D , = 4 − 0,098 − 0,1196 + 0,0405 − 0,0554 − 0,168275 = 3,6142 m Deve-se assegurar que esta distancia seja superior a distancia mínima entre fases.
  • 93.
    92 4.4.10 Força resultantenos isoladores: As forças estáticas aplicadas ao topo do isolador como reação a esta corrente de curto-circuito é calculada por: =ℓ × =α ×ℓ× = 0,4 × 15 × 459,080 = 2.754 =ℓ × =α ×ℓ× = 1,1 × 15 × 459,080 = 7.575 • Forças dinâmicas de curto-circuito nos isoladores: = × =α × × ℓ× × = 2.754 × 0,4844 × 1,7180 = 2.292 = × =α × × ℓ× × = 7.575 × 0,4844 × 1,7180 = 6.304 = ×ℓ + ×ℓ+ = 1.790,2821 + 805,121 + 2.292 = 3.577 N = ×ℓ + ×ℓ+ = 1.790,2821 + 805,121 + 6304 = 7.331 N A força resultante máxima é: = × 1,2 = 3.577 × 1,2 = 4.293 = × 1,2 = 7.331 × 1,2 = 8.797 A maior força é imposta ao isolador B. Logo, deve-se escolher um isolador com resistência mecânica superior ao valor encontrado.
  • 94.
    93 4.4.11 Momento fletor = × ℎ = 4.293 × 2,032 = 8.723 . = × ℎ = 8.797 × 2,032 = 17.875 . = 1,7 × × ℎ +ℎ = 1,7 × 4.293 × 2,032 + 8,068 = 73.711 . = 1,7 × × ℎ +ℎ = 1,7 × 8.797 × 2,032 + 8,068 = 151.044 . Neste estudo não será considerado o efeito térmico para o dimensionamento. 4.5 CONSIDERAÇÕES SOBRE O PROJETO O projeto será considerado satisfatório, quando todas as condições de projeto forem atendidas, ou seja, o vão deve ter um comprimento que permita ao condutor uma menor deflexão possível e um estresse mecânico reduzido, caso contrário devemos reduzi-lo, modificar o tamanho do tubo ou aumentar a separação entre fases, já que, o estresse mecânico está relacionado com a força resultante que é aplicada ao condutor. Com o vão, o condutor e a separação de fases definida podemos então calcular as forças impostas aos isoladores e estrutura de suporte para a escolha daquele que resista as forças de reação impostas à estrutura de sustentação. Por ser um processo iterativo, cabe ao projetista a escolha da melhor solução, se será reduzido o vão, aumentado o diâmetro do tubo, ou aumentada à separação entre os condutores, o fator econômico é o que apresenta um maior impacto nesta escolha, portanto devem ser realizadas estimativas do custo para cada solução citada.
  • 95.
    94 CAPÍTULO 5 -CONCLUSÃO Este trabalho demonstrou, através de um estudo de caso, que o procedimento apresentado poder ser utilizado para o dimensionamento de barramento de uma subestação de AT ou EAT que utilize a tecnologia de condutor rígido. A escolha deste condutor deve-se a necessidade de novas soluções que acompanhem o aumento da corrente nominal e de curto-circuito dos sistemas elétricos de potência, já que esta tecnologia apresenta uma maior capacidade de condução de corrente que a do condutor flexível. A solução em tubo permite a redução das alturas da SE, diminuindo o impacto visual (impacto ambiental), proporciona uma maior facilidade de acesso ao pátio para manutenção, facilidade para ampliação da SE, entre outras vantagens. Pode-se destacar como aspecto relevante ao desenvolvimento deste trabalho o fato de existir pouca literatura em português sobre o tema proposto, sendo preciso consultar literatura estrangeira como normas, trabalhos e livros para conseguir informações sobre o dimensionamento do barramento utilizando o condutor rígido. Neste procedimento procurou-se detalhar as principais informações e dados necessários ao projeto do barramento, com isso foi verificado que os cálculos executados não são de difícil solução. No entanto, por se tratar de um processo iterativo, estes cálculos tornam-se cansativos, já que, durante o dimensionamento testam-se vários tipos de tubos, até encontrar o que se adéque aos esforços que serão aplicados sobre o barramento, evitando o colapso da estrutura e buscando um projeto econômico, confiável e otimizado.
  • 96.
    95 5.1 SUGESTÕES PARATRABALHOS FUTUROS As seguintes atividades são propostas como continuação deste trabalho: • Desenvolvimento de um aplicativo para o dimensionamento do barramento. • Dimensionamento para mais de um condutor rígido por fase. • Estudar individualmente os parâmetros apresentados no projeto do barramento, variando-os e analisando seu impacto no dimensionamento.
  • 97.
    96 REFERÊNCIA BIBLIOGRÁFICA [1] CIGRE. General Guidelines for the Design of Outdoor A. C. Substations. Paris: CIGRE, 1992. [2] INTERNATIONAL ELECTROTECHNICAL COMISSION. International Electrotechnical Vocabulary. IEC 60050-605. Suíça, 1983. [3] GODOY, A. V. Subestações. Recife, 2010. CD-ROM. [4] DIETZMAN, W. B.; BOLIN, P. C.; Substation. In: Dietzman. Standard Handbook for Eletrical Engineers. 15. ed. Estados Unidos: McGraw-Hill, 2006. p. 17.1-17.51 [5] INSTITUTE OF ELETRICAL AND ELECTRONICS ENGINEERS. Guide for Design of Substantion Rigid-Bus Structures. IEEE-605. New York, 1998. [6] LUNA, A. M. Materiais de engenharia elétrica. Recife, 2006. [7] PAVLIK, B.L. Tecnologia da ferragem para linhas de AT e EAT. 1. Ed. São Paulo: Gente, 1989. [8] Beards, C.F. Estructural Vibration - Analysis and damping. Londres: BH, 2003. [9] GROENEWALD, A. J. S. The Use of Tubular Conductors n the Design of high Voltage Substations. In: CIBRE 6th Southern Africa Regional Conference, SC B3, 2009, Cape Town. Tutorial Notes. Africa do Sul, 2009. [10] ASEA BROWN BOVERI POCKET BOOK – SWITCHGEAR MANUAL. 10. ed. Berlim: Cornelsen Verlag, 2001. [11] MOURENTE, P. M.; Considerações sobre conexões elétricas.Brasil. Apostila. [12] ASSOSSIAÇÃO BRASILEIRA DE NORMAS TÉCNICAS. Forças devidas ao vento em edificações. NBR 6123. Rio de Janeiro, 1990.
  • 98.
    97 [13] GODOY, A. M. Sistemas Elétricos de Potência: Estudo de curto-circuito. Recife, 2009. Material de aula. [14] SCHNEIDER ELECTRIC. Programa de Formação Técnica Continuada - Os Efeitos dos Curtos-Circuitos.Brasil. Apostila [15] INTERNATIONAL ELECTROTECHNICAL COMISSION. Short-circuit current – Calculation of effects. IEC 865-1. Suíça, 1993. [16] GIGRE Working Group 23.03. The Mechanical Effects of Short-Circuit Currents in Open Air Substations (part 2). Paris: v.214, 2002. [17] ACA CONDUCTOR ACESSORIES. Bus Conductors. 2003.
  • 99.
    98 ANEXO A –CÁLCULO DOS FATORES DINÂMICOS ( e ) Figura A.1 – Fatores dinâmicos e versus
  • 100.
    99 • Calculo dofator para curto-circuito trifásico. = 0,232 + 3.52 , + 0,166 log para < 0,04 (A.01) = 0,839 + 3.52 , + 0,6 log ∗ para 0,04 < < 0,8 (A.02) = 2,38 + 6 log ∗ (A.03) = 1,8 para 0,8 < < 1,2 (A.04) = 1,23 + 7,2 log para 1,2 < < 1,6 (A.05) = 2,7 para 1,6 < < 2,4 (A.06) = 8,59 − 15,5 log para 2,4 < < 3,0 (A.07) = 1,50 − 0,646 log para 3,0 < < 6,0 (A.08) = 1,0 para > 6,0 (A.09) * Usar o menor valor entre e . Caso > 1,6, deve-se usar = 1,6. • Calculo do fator para curto-circuito trifásico. = 0,0929 + 4,492 , + 0,0664 log para < 0,04 (A.10) = 0,756 + 4,49 , + 0,54 log ∗ para 0,04 < < 0,8 (A.11) = 1,0 ∗ (A.12) = 1,0 para > 0,8 (A.13) * Usar o menor valor de ou .
  • 101.
    100 Figura A.2 – Fator dinâmico versus • Calculo do fator para curto-circuito trifásico. 1,8 para ≤ 0,05 = 1,0 − 0,615 log para 0,05 < < 1,0 (A.14) 1,0 para ≥ 1,0
  • 102.
    101 ANEXO B –SUBESTAÇÃO DE 230/ 13,8 kV Figura B.1 – ARRANJO FÍSICO – PLANTA SE 230/13,8 kV Figura B.2 – ARRANJO FÍSICO – CORTES A, B E C Figura B.3 – ARRANJO FÍSICO – CORTES D, E, F E G
  • 103.
    102 Figura B.1: ARRANJOFÍSICO DO PÁTIO DE 230 Kv
  • 104.
    103 Figura B.2: ARRANJOFÍSICO – CORTES A, B E C
  • 105.
    104 Figura B.3: ARRANJOFÍSICO – CORTES D, E, F E G
  • 106.
    105 ANEXO C -CARACTERÍSTICAS DO TUBO CONDUTOR (ALUMÍNO)
  • 107.
  • 108.
    107 ANEXO D –RELATÓRIOS DOS TESTES DOS TUBOS ********************************************************************************************** Dados de Entrada - Bitola: 1 1/2" ********************************************************************************************** Dados Gerais ------------------------------------------------------------------------------------------------------------------------ Barramento 230 kV - 40 kA -> Comprimento do Vão (m): 15.0 -> Numero de Vãos: 4.0 -> Distancia entre fases (m): 4.0 -> Altitude (m): 300.0 -> Frequência da rede (Hz): 60.0 ------------------------------------------------------------------------------------------------------------------------ Dados de Curto-Circuito ------------------------------------------------------------------------------------------------------------------------ -> Corrente de Curto (A): 40000.00 -> Duração do Curto (s): 0.5 -> Duração religamento (s): 0.2 -> Relação x/r: 15.000 ------------------------------------------------------------------------------------------------------------------------ Dados do tubo ------------------------------------------------------------------------------------------------------------------------ -> Bitola: 1 1/2" -> Schedule 40 -> Liga: ASA 6063T6 -> Fator de Segurança para Stress no Tubo: 2.65 ------------------------------------------------------------------------------------------------------------------------ Dados do Suporte ------------------------------------------------------------------------------------------------------------------------ -> Altura do suporte (m): 8.068 -> Altura do IP (m): 2.032 -> Altura do Barramento (m): 10.100 -> Fator de Segurança Isolador de Porcelana: 1.20 -> Fator de Segurança Momento na Estrutura: 1.70 -> Estrutura de Concreto -> Arranjo: Vão continuo - 3 ou mais vãos (suporte simples-fixo-fixo-simples) ------------------------------------------------------------------------------------------------------------------------ Dados do Vento ------------------------------------------------------------------------------------------------------------------------ -> Velocidade do Vento - 50 anos (m/s) : 31.000 -> Categoria 2 -> Classe B -> Velocidade do Vento para efeito laminar (km/h) : 24.000 ********************************************************************************************** Barramento 230 kV - 40 kA ********************************************************************************************** -> Fator de Assimetria (Kappa): 1.822356 ------------------------------------------------------------------------------------------------------------------------ -> Fator de Estrutura Flexível: 0.997663 -> Estrutura de Concreto ------------------------------------------------------------------------------------------------------------------------ Determinação de alfa, beta, gamma e kflecha ------------------------------------------------------------------------------------------------------------------------ -> Numero de Vãos: 4.0 -> Arranjo: Vão continuo - 3 ou mais vãos (suporte simples-fixo-fixo-simples) -> Alfa A: 0.40 -> Alfa B: 1.10
  • 109.
    108 -> Beta: 0.73 -> Gamma: 3.56 -> kflecha: 0.0054 ------------------------------------------------------------------------------------------------------------------------ Dados do tubo escolhido ------------------------------------------------------------------------------------------------------------------------ -> Bitola: 1 1/2" -> Schedule 40 -> Espessura da parede (m): 0.003683 -> Massa (kg/m): 1.398874110 -> Modulo de Elasticidade (N/m2): 6.90e+010 -> Limite de Escoamento (Mpa): 214.0 -> Fator Plástico - q: 1.374103 ------------------------------------------------------------------------------------------------------------------------ Dados da frequência mecânica fundamental ------------------------------------------------------------------------------------------------------------------------ -> Momento de Inércia (m4) : 1.289878e-007 -> Frequência Mecânica Fundamental (Hz): 1.262051 ------------------------------------------------------------------------------------------------------------------------ Dados da máxima frequência força eólica - necessidade de amortecimento ------------------------------------------------------------------------------------------------------------------------ -> Frequência Força Eólica (Hz): 25.735599 -> Não existe necessidade de utilização de condutor de amortecimento ------------------------------------------------------------------------------------------------------------------------ Determinação de VF, Vr ,Vsigma ------------------------------------------------------------------------------------------------------------------------ -> VF: 0.299529 -> Vr: 1.800000 -> Vsigma: 0.286938 ------------------------------------------------------------------------------------------------------------------------ Determinação de Vz, kpn e kzn ------------------------------------------------------------------------------------------------------------------------ -> Kpn: 0.576000 -> Kzn: 0.981012 -> Vz (m/s): 30.411374 ********************************************************************************************** Barramento 230 kV - 40 kA ********************************************************************************************** -> Força de Referencia (N/m): 159.626 -> Força de Pico (N/m): 459.080 ------------------------------------------------------------------------------------------------------------------------ Esforços nos Suportes ------------------------------------------------------------------------------------------------------------------------ -> Força Estática - Suporte A (kN): 2.754 -> Força Estática - Suporte B (kN): 7.575 -> Força Dinâmica sem ARC - Suporte A (kN): 0.825 -> Força Dinâmica sem ARC - Suporte B (kN): 2.269 -> Força Dinâmica com ARC - Suporte A (kN): 1.485 -> Força Dinâmica com ARC - Suporte B (kN): 4.084 -> Força Resultante - Suporte A (kN): 1.729 -> Força Resultante - Suporte B (kN): 4.320 -> Momento Fletor na Base do Isolador - Suporte A (kN.m): 4.215 -> Momento Fletor na Base do Isolador - Suporte B (kN.m): 10.535 -> Momento Fletor na Base da Estrutura - Suporte A (kN.m): 17.460 -> Momento Fletor na Base da Estrutura - Suporte B (kN.m): 43.635 ------------------------------------------------------------------------------------------------------------------------ Esforços de Segurança nos Suportes ------------------------------------------------------------------------------------------------------------------------ -> Fator de Segurança no Isolador: 1.20 -> Força Resultante - Suporte A (kN): 2.075 -> Força Resultante - Suporte B (kN): 5.184 -> Fator de Segurança no Momento Fletor: 1.70 -> Momento Fletor na Base da Estrutura - Suporte A (kN.m): 35.619 -> Momento Fletor na Base da Estrutura - Suporte B (kN.m): 89.015
  • 110.
    109 ------------------------------------------------------------------------------------------------------------------------ Stress no Tubo ------------------------------------------------------------------------------------------------------------------------ -> Stress Resultante no Condutor (Mpa): 941.688 -> Fator de Segurança: 2.65 -> Stress Resultante no Condutor com Fator de Segurança (Mpa): 2495.472 -> Limite de Escoamento - Rp0,2% (Mpa): 214.000 -> Fator Plástico - q: 1.374103 -> Limite de Escoamento - Rp0,2%, com Fator Plástico (Mpa): 294.058 **** Critério Tutorial Notes SCB3 **** **** ATENÇÃO - TUBO NÃO SUPORTA ESFORÇO **** **** Escolha outro tubo, diminua o vão ou **** **** aumente a distancia entre fases **** **** Critério IEC -60865-1 **** **** ATENÇÃO - TUBO NÃO SUPORTA ESFORÇO **** **** Escolha outro tubo, diminua o vão ou **** **** aumente a distancia entre fases **** ------------------------------------------------------------------------------------------------------------------------ Flechas no Tubo ------------------------------------------------------------------------------------------------------------------------ -> Flecha em repouso (mm): 421.933 -> Flecha durante curto-circuito (mm): 7538.385 **** ATENÇÃO - TUBO NÃO SUPORTA FLECHA **** **** Escolha outro tubo, diminua o vão ou **** **** aumente a distancia entre fases **** ------------------------------------------------------------------------------------------------------------------------ Distância Entre Fases ------------------------------------------------------------------------------------------------------------------------ -> Distância Durante o Curto-Circuito (m): 10.514 ********************************************************************************************** ********************************************************************************************** Dados de Entrada - Bitola: 6" ********************************************************************************************** Dados Gerais ------------------------------------------------------------------------------------------------------------------------ Barramento 230 kV - 40 kA -> Comprimento do Vão (m): 15.0 -> Numero de Vãos: 4.0 -> Distancia entre fases (m): 4.0 -> Altitude (m): 300.0 -> Frequencia da rede (Hz): 60.0 ------------------------------------------------------------------------------------------------------------------------ Dados de Curto-Circuito ------------------------------------------------------------------------------------------------------------------------ -> Corrente de Curto (A): 40000.00 -> Duração do Curto (s): 0.5 -> Duração religamento (s): 0.2 -> Relação x/r: 15.000 ------------------------------------------------------------------------------------------------------------------------ Dados do tubo ------------------------------------------------------------------------------------------------------------------------ -> Bitola: 6" -> Schedule 40 -> Liga: ASA 6063T6 -> Fator de Segurança para Stress no Tubo: 2.65 ------------------------------------------------------------------------------------------------------------------------ Dados do Suporte ------------------------------------------------------------------------------------------------------------------------ -> Altura do suporte (m): 8.068
  • 111.
    110 -> Altura do IP (m): 2.032 -> Altura do Barramento (m): 10.100 -> Fator de Segurança Isolador de Porcelana: 1.20 -> Fator de Segurança Momento na Estrutura: 1.70 -> Estrutura de Concreto -> Arranjo: Vão continuo - 3 ou mais vãos (suporte simples-fixo-fixo-simples) ------------------------------------------------------------------------------------------------------------------------ Dados do Vento ------------------------------------------------------------------------------------------------------------------------ -> Velocidade do Vento - 50 anos (m/s): 31.000 -> Categoria 2 -> Classe B -> Velocidade do Vento para efeito laminar (km/h): 24.000 ********************************************************************************************** Barramento 230 kV - 40 kA ********************************************************************************************** -> Fator de Assimetria (Kappa): 1.822356 ------------------------------------------------------------------------------------------------------------------------ -> Fator de Estrutura Flexível: 0.997663 -> Estrutura de Concreto ------------------------------------------------------------------------------------------------------------------------ Determinação de alfa, beta, gamma e kflecha ------------------------------------------------------------------------------------------------------------------------ -> Numero de Vãos: 4.0 -> Arranjo: Vão continuo - 3 ou mais vãos (suporte simples-fixo-fixo-simples) -> Alfa A: 0.40 -> Alfa B: 1.10 -> Beta: 0.73 -> Gamma: 3.56 -> kflecha : 0.01 ------------------------------------------------------------------------------------------------------------------------ Dados do tubo escolhido ------------------------------------------------------------------------------------------------------------------------ -> Bitola: 6" -> Schedule 40 -> Espessura da parede (m): 0.007112 -> Massa (kg/m) 12.1664 -> Modulo de Elasticidade (N/m2): 6.90e+010 -> Limite de Escoamento (Mpa): 214.0 -> Fator Plástico - q: 1.329540 ------------------------------------------------------------------------------------------------------------------------ Dados da frequência mecânica fundamental ------------------------------------------------------------------------------------------------------------------------ -> Momento de Inércia (m4): 1.171366e-005 -> Frequência Mecânica Fundamental (Hz): 4.070139 ------------------------------------------------------------------------------------------------------------------------ Dados da máxima frequência força eólica - necessidade de amortecimento ------------------------------------------------------------------------------------------------------------------------ -> Frequência Força Eólica (Hz): 7.380776 -> Existe necessidade de utilização de condutor de amortecimento -> Bitola do Cabo; 1750.0 ------------------------------------------------------------------------------------------------------------------------ Detrerminação de VF, Vr, Vsigma ------------------------------------------------------------------------------------------------------------------------ -> VF: 0.483798 -> Vr: 1.718653 -> Vsigma: 0.430383 ------------------------------------------------------------------------------------------------------------------------ Detrerminação de Vz, kpn e kzn ------------------------------------------------------------------------------------------------------------------------ -> Kpn: 0.576000 -> Kzn: 0.981012 -> Vz (m/s): 30.411374
  • 112.
    111 ********************************************************************************************** Barramento 230 kV- 40 kA ********************************************************************************************** -> Força de Referencia (N/m): 159.626 -> Força de Pico (N/m): 459.080 ------------------------------------------------------------------------------------------------------------------------ Esforços nos Suportes ------------------------------------------------------------------------------------------------------------------------ -> Força Estática - Suporte A (kN): 2.754 -> Força Estática - Suporte B (kN): 7.575 -> Força Dinâmica sem ARC - Suporte A (kN): 1.333 -> Força Dinâmica sem ARC - Suporte B (kN): 3.665 -> Força Dinâmica com ARC - Suporte A (kN): 2.290 -> Força Dinâmica com ARC - Suporte B (kN): 6.298 -> Força Resultante - Suporte A (kN): 3.581 -> Força Resultante - Suporte B (kN): 7.329 -> Momento Fletor na Base do Isolador - Suporte A (kN.m): 8.731 -> Momento Fletor na Base do Isolador - Suporte B (kN.m): 17.871 -> Momento Fletor na Base da Estrutura - Suporte A (kN.m): 36.166 -> Momento Fletor na Base da Estrutura - Suporte B (kN.m): 74.022 ------------------------------------------------------------------------------------------------------------------------ Esforços de Segurança nos Suportes ------------------------------------------------------------------------------------------------------------------------ -> Fator de Segurança no Isolador: 1.20 -> Força Resultante - Suporte A (kN) : 4.297 -> Força Resultante - Suporte B (kN) : 8.795 -> Fator de Segurança no Momento Fletor: 1.70 -> Momento Fletor na Base da Estrutura - Suporte A (kN.m) : 73.779 -> Momento Fletor na Base da Estrutura - Suporte B (kN.m) : 151.004 ------------------------------------------------------------------------------------------------------------------------ Stress no Tubo ------------------------------------------------------------------------------------------------------------------------ -> Stress Resultante no Condutor (Mpa): 57.451 -> Fator de Segurança: 2.65 -> Stress Resultante no Condutor com Fator de Segurança (Mpa): 152.246 -> Limite de Escoamento - Rp0,2%(Mpa): 214.000 -> Fator Plástico - q: 1.329540 -> Limite de Escoamento - Rp0,2%, com Fator Plástico (Mpa): 284.522 **** Critério Tutorial Notes SCB3 **** **** TUBO APROVADO **** **** Critério IEC -60865-1 **** **** TUBO APROVADO **** ------------------------------------------------------------------------------------------------------------------------ Flechas no Tubo ------------------------------------------------------------------------------------------------------------------------ -> Flecha em repouso (mm): 40.568 -> Flecha durante curto-circuito (mm): 131.898 ------------------------------------------------------------------------------------------------------------------------ Distância Entre Fases ------------------------------------------------------------------------------------------------------------------------ -> Distância Durante o Curto-Circuito (m): 3.608 **********************************************************************************************