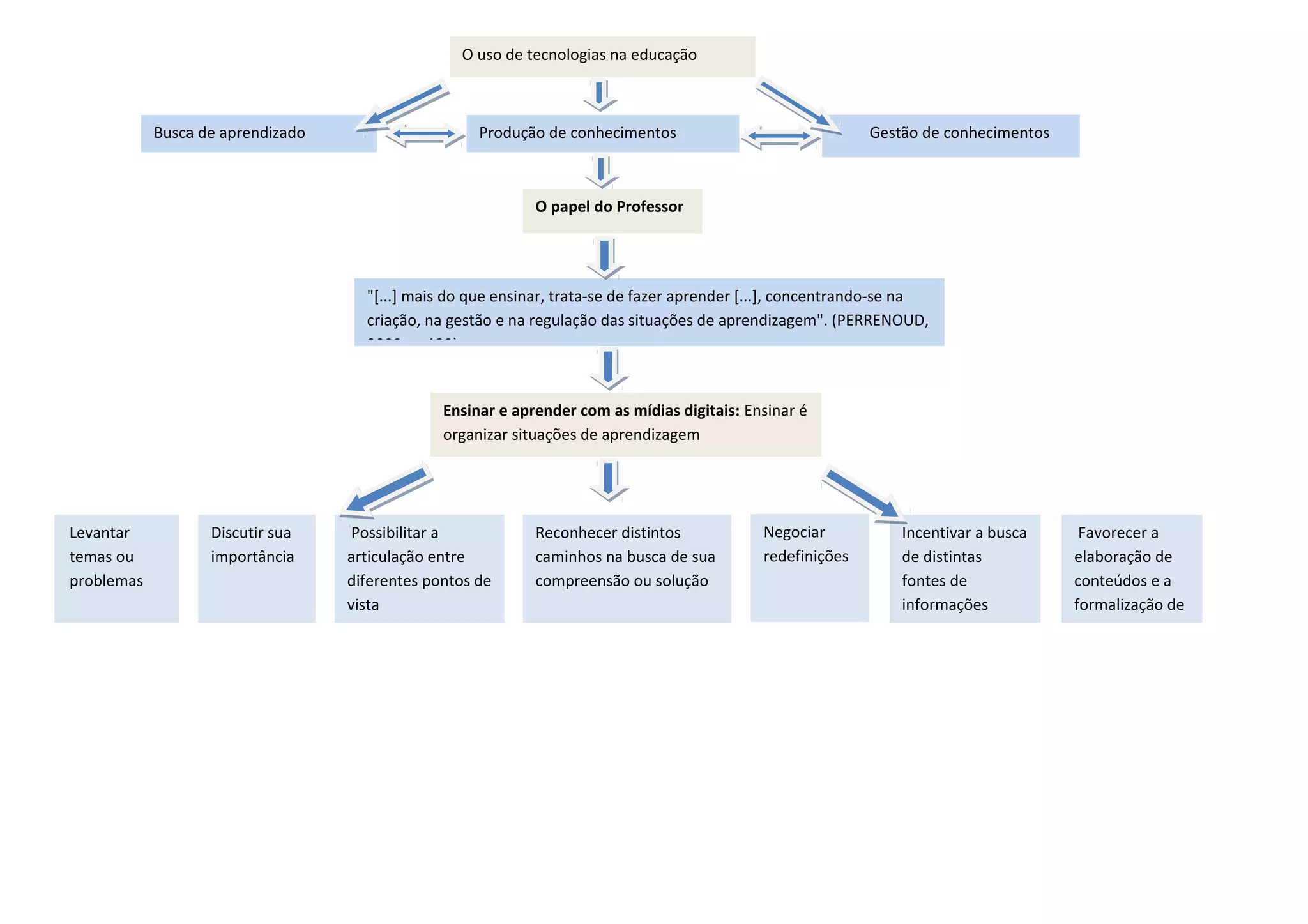
O uso de tecnologias na educação



            Busca de aprendizado                     Produção de conhecimentos                              Gestão de conhecimentos



                                                             O papel do Professor




                                     "[...] mais do que ensinar, trata-se de fazer aprender [...], concentrando-se na
                                     criação, na gestão e na regulação das situações de aprendizagem". (PERRENOUD,
                                     2000, p. 139).


                                                Ensinar e aprender com as mídias digitais: Ensinar é
                                                organizar situações de aprendizagem




Levantar           Discutir sua     Possibilitar a           Reconhecer distintos            Negociar            Incentivar a busca    Favorecer a
temas ou           importância     articulação entre         caminhos na busca de sua        redefinições        de distintas         elaboração de
problemas                          diferentes pontos de      compreensão ou solução                              fontes de            conteúdos e a
                                   vista                                                                         informações          formalização de
                                                                                                                                      conceitos

Ativ 1 5clandira

  • 1.
    O uso detecnologias na educação Busca de aprendizado Produção de conhecimentos Gestão de conhecimentos O papel do Professor "[...] mais do que ensinar, trata-se de fazer aprender [...], concentrando-se na criação, na gestão e na regulação das situações de aprendizagem". (PERRENOUD, 2000, p. 139). Ensinar e aprender com as mídias digitais: Ensinar é organizar situações de aprendizagem Levantar Discutir sua Possibilitar a Reconhecer distintos Negociar Incentivar a busca Favorecer a temas ou importância articulação entre caminhos na busca de sua redefinições de distintas elaboração de problemas diferentes pontos de compreensão ou solução fontes de conteúdos e a vista informações formalização de conceitos