I
                                         INSTRUTOR


 Atualização
                                    Ensina, informa, repassa
 do
 Conheciment
 o
Avanço das
                          Com            Aprendizagem
Tecnologias               Foco
                                            Com a TIC

  Teoria e
                                    Auxiliam, instruem, facilitam
   Prática




                                           Clareza de               Conhecimentos
                  Obtenção de
                                           Informaçã                  das Novas
                  Conheciment
                                           o                         Tecnologias
                  ooo

                                           Possibilitando




              Contribuir na                 Auxiliar na                 Tornar as
                                          Construção do                 Aulas mais
              Aprendizagem
                                          Conhecimento                  Dinâmicas




                                          Contribuindo




                   No Aprendizado                                    Ensinar de
                      do aluno                                      acordo com a
                                                                      realidade

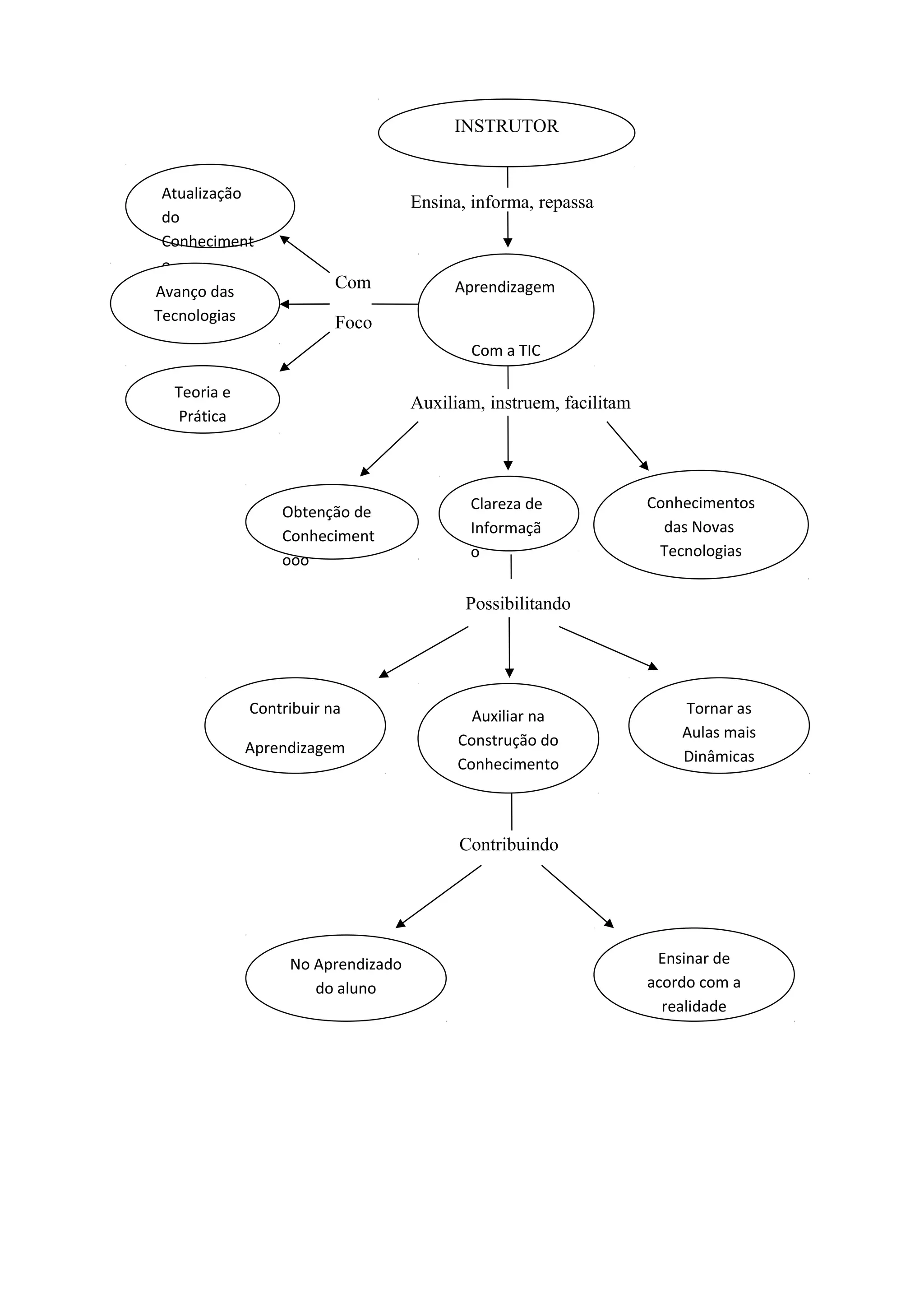
1.5 grafico adri

  • 1.
    I INSTRUTOR Atualização Ensina, informa, repassa do Conheciment o Avanço das Com Aprendizagem Tecnologias Foco Com a TIC Teoria e Auxiliam, instruem, facilitam Prática Clareza de Conhecimentos Obtenção de Informaçã das Novas Conheciment o Tecnologias ooo Possibilitando Contribuir na Auxiliar na Tornar as Construção do Aulas mais Aprendizagem Conhecimento Dinâmicas Contribuindo No Aprendizado Ensinar de do aluno acordo com a realidade