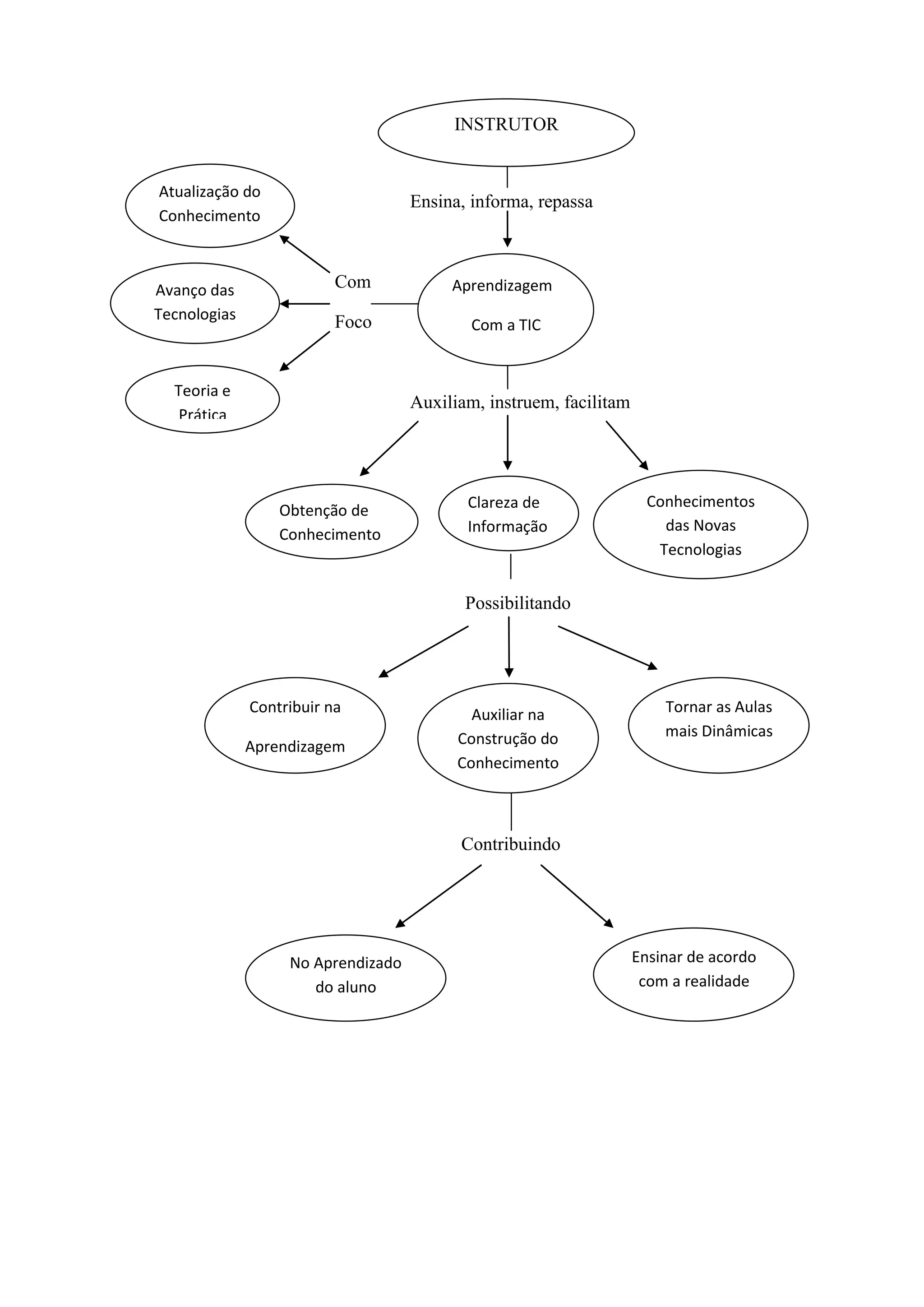
I
                                         INSTRUTOR


Atualização do
                                    Ensina, informa, repassa
Conhecimento



Avanço das                Com            Aprendizagem
Tecnologias               Foco              Com a TIC


  Teoria e
                                    Auxiliam, instruem, facilitam
   Prática




                                           Clareza de                 Conhecimentos
                  Obtenção de
                                           Informação                   das Novas
                  Conhecimento
                                                                       Tecnologias
                  oo

                                           Possibilitando




              Contribuir na                 Auxiliar na                 Tornar as Aulas
                                          Construção do                 mais Dinâmicas
              Aprendizagem
                                          Conhecimento



                                          Contribuindo




                   No Aprendizado                                   Ensinar de acordo
                      do aluno                                       com a realidade

ATIVIDADE 1.5 MAPA CONCEITUAL

  • 1.
    I INSTRUTOR Atualização do Ensina, informa, repassa Conhecimento Avanço das Com Aprendizagem Tecnologias Foco Com a TIC Teoria e Auxiliam, instruem, facilitam Prática Clareza de Conhecimentos Obtenção de Informação das Novas Conhecimento Tecnologias oo Possibilitando Contribuir na Auxiliar na Tornar as Aulas Construção do mais Dinâmicas Aprendizagem Conhecimento Contribuindo No Aprendizado Ensinar de acordo do aluno com a realidade