ENSINANDO E APRENDENDO COM AS TICs




Projetos de Aprendizagem                                        Webquest                         Mapas Conceituais



Construção do Conhecimento                                      Riqueza de informações do      Organização e representação do
                                                                      mundo virtual              conhecimento significativo

                                                                      Processo Investigativo
                                                                                                 Estratégia de Estudo
  Processo Interativo                                                 Estímulo à pesquisa
                                                                                                 Organização de Conteúdo
                                                                      Pensamento crítico
                                                                                                 Facilitador da Aprendizagem
                                                                      Criatividade
                                                                                                 Assimilação
                                                                      Aprendizado
   Prática com suporte da Reflexão



                                     Cooperação

   Interdisciplinaridade             Reflexão

                                     Autonomia

Atv1 5 cida

  • 1.
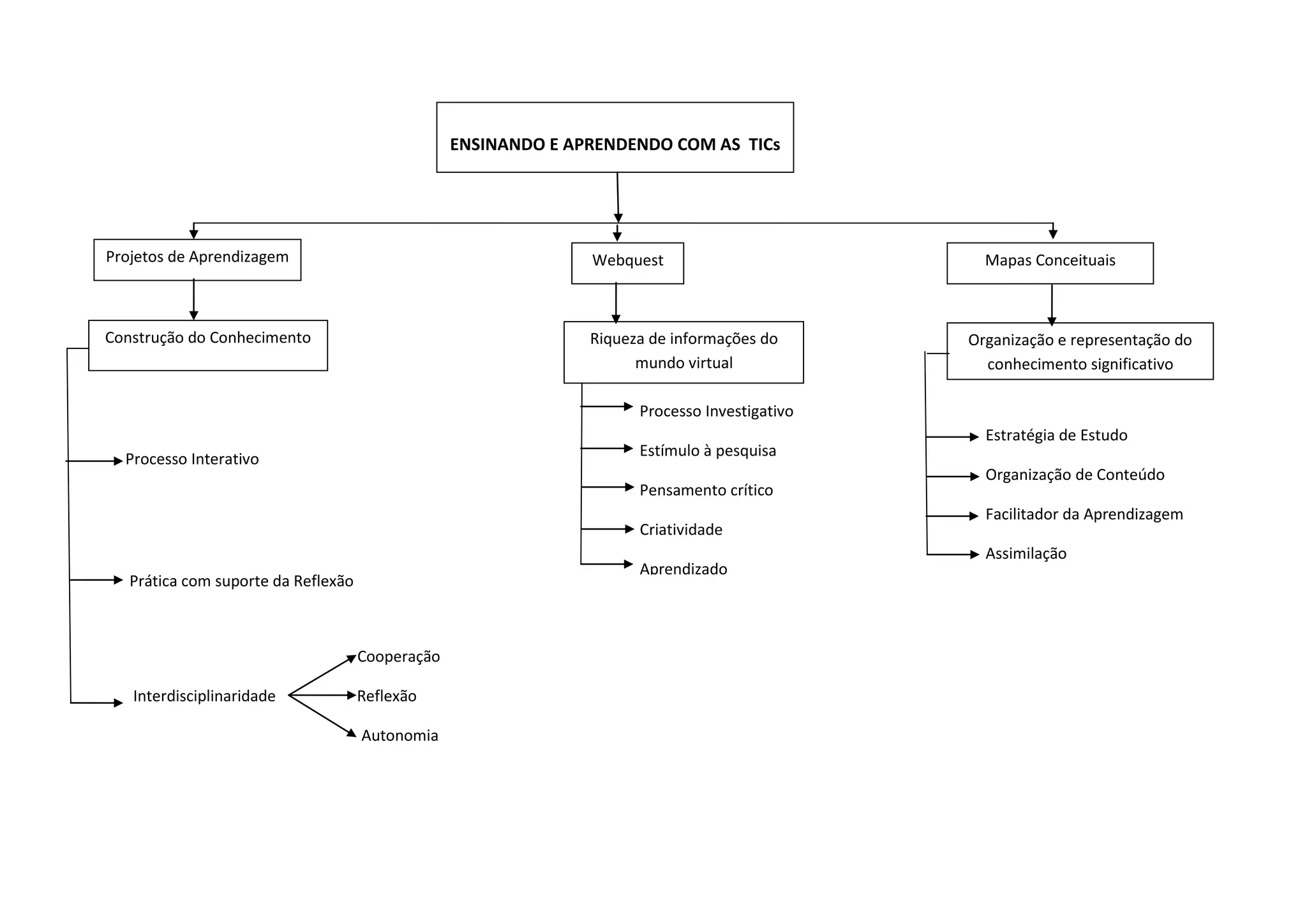
    ENSINANDO E APRENDENDOCOM AS TICs Projetos de Aprendizagem Webquest Mapas Conceituais Construção do Conhecimento Riqueza de informações do Organização e representação do mundo virtual conhecimento significativo Processo Investigativo Estratégia de Estudo Processo Interativo Estímulo à pesquisa Organização de Conteúdo Pensamento crítico Facilitador da Aprendizagem Criatividade Assimilação Aprendizado Prática com suporte da Reflexão Cooperação Interdisciplinaridade Reflexão Autonomia