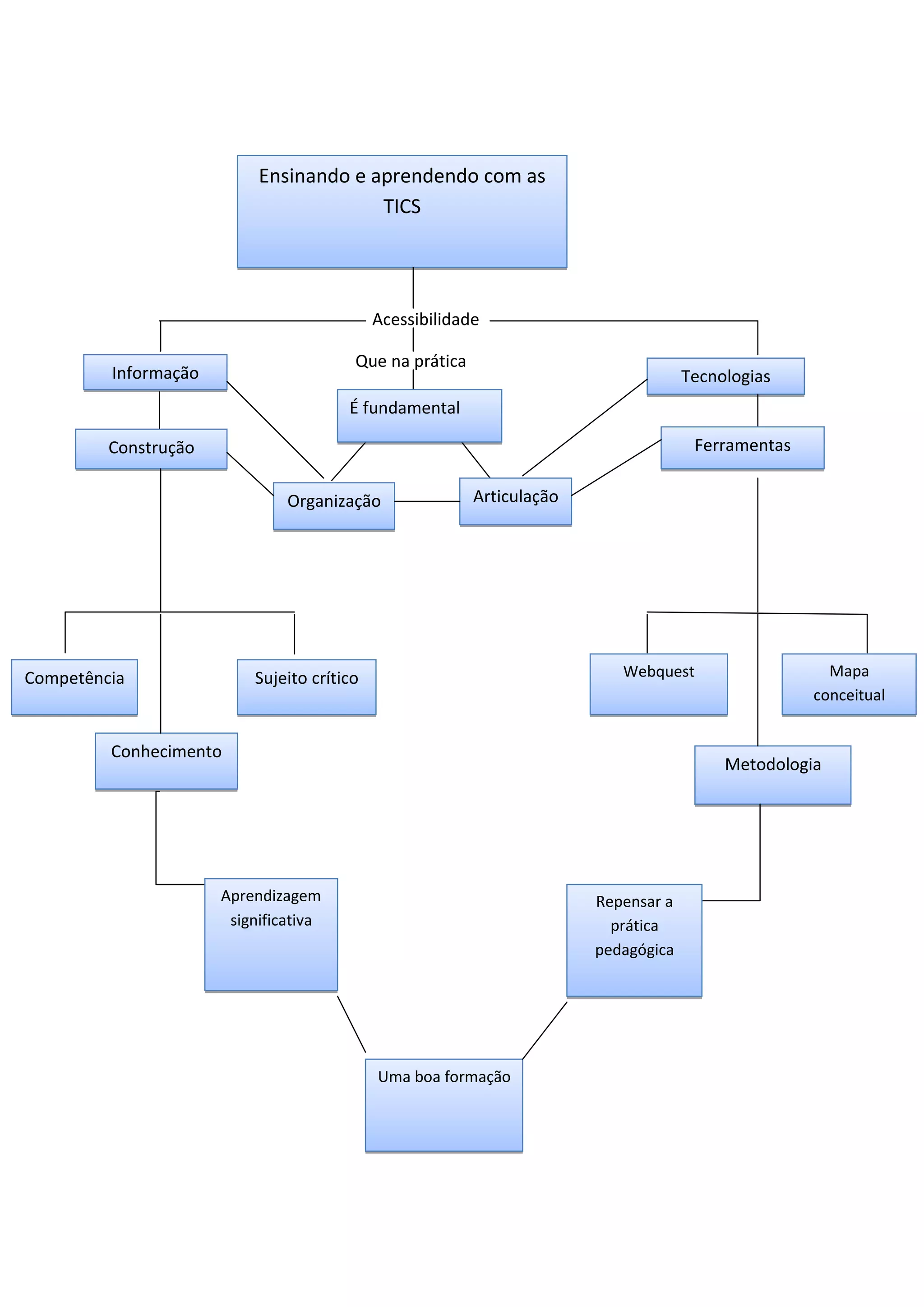
Ensinando e aprendendo com as
                                        TICS




                                            Acessibilidade

                                        Que na prática
         Informação                                                                 Tecnologias
                                       É fundamental
           Deve
         Construção                                                                  Ferramentas


                               Organização               Articulação




Competência               Sujeito crítico                                 Webquest                   Mapa
                                                                                                   conceitual


         Conhecimento
                                                                                         Metodologia




                      Aprendizagem                                     Repensar a
                       significativa                                     prática
                                                                       pedagógica




                                            Uma boa formação

Michelle

  • 1.
    Ensinando e aprendendocom as TICS Acessibilidade Que na prática Informação Tecnologias É fundamental Deve Construção Ferramentas Organização Articulação Competência Sujeito crítico Webquest Mapa conceitual Conhecimento Metodologia Aprendizagem Repensar a significativa prática pedagógica Uma boa formação