APOSTILA DE TREINAMENTO DE CAPACITACAO PARA
GUINDASTE PORTUÁRIO MOVEL.
MHC - Móbile Habour Crane.
LHM - Liebherr Habour Mobile.
GMK - Gottwald Habour Krane.
SANTOS, 2016
Definições . . . . . . . . . . . . . . . . . . . . . . . . . . . . . . . . . . . . . . . . . . . . . . . . . . . . . . . . . . .5
1 Introdução . . . . . . . . . . . . . . . . . . . . . . . . . . . . . . . . . . . . . . . . . . . . . . . . . . . . . .9
1.1 Geral . . . . . . . . . . . . . . . . . . . . . . . . . . . . . . . . . . . . . . . . . . . . . . . . . . . . . . . . . . . . . . . . . . . . . . . . . .9
1.2 Sistemas de Gerenciamento . . . . . . . . . . . . . . . . . . . . . . . . . . . . . . . . . . . . . . . . . . . . . . . . . . . . . .10
2 Resumo das Orientações . . . . . . . . . . . . . . . . . . . . . . . . . . . . . . . . . . . . . . . . .11
2.1 Fluxograma das Operações de Içamento . . . . . . . . . . . . . . . . . . . . . . . . . . . . . . . . . . . . . . . . . . . .11
3 Pessoal . . . . . . . . . . . . . . . . . . . . . . . . . . . . . . . . . . . . . . . . . . . . . . . . . . . . . . . .13
3.1 Pessoa Responsável . . . . . . . . . . . . . . . . . . . . . . . . . . . . . . . . . . . . . . . . . . . . . . . . . . . . . . . . . . . . .13
3.2 Pessoa Competente Indicada para Planejar o Içamento . . . . . . . . . . . . . . . . . . . . . . . . . . . . . . . . .13
3.3 Autoridade Técnica . . . . . . . . . . . . . . . . . . . . . . . . . . . . . . . . . . . . . . . . . . . . . . . . . . . . . . . . . . . . .14
3.4 Supervisor de Içamento . . . . . . . . . . . . . . . . . . . . . . . . . . . . . . . . . . . . . . . . . . . . . . . . . . . . . . . . . .14
3.5 Equipe de Içamento . . . . . . . . . . . . . . . . . . . . . . . . . . . . . . . . . . . . . . . . . . . . . . . . . . . . . . . . . . . . .14
4 Categorização de um Içamento – Rotineiro ou Não? . . . . . . . . . . . . . . . . .17
4.1 Fatores a Considerar para Categorização de Içamentos . . . . . . . . . . . . . . . . . . . . . . . . . . . . . . . .17
4.1.1 Equipamento de Içamento .....................................................................................................................................17
4.1.2 Cargas e Dispositivos de Içamento .....................................................................................................................18
4.1.3 Ambiente do Içamento...........................................................................................................................................18
4.1.4 Equipe de Içamento.................................................................................................................................................18
4.1.5 Comunicações...........................................................................................................................................................18
4.2 Definição de Içamentos Rotineiros e Não Rotineiros . . . . . . . . . . . . . . . . . . . . . . . . . . . . . . . . . .19
4.2.1 Içamentos de Rotina................................................................................................................................................19
4.2.2 Içamentos Não Rotineiros.....................................................................................................................................19
5 Planejamento Operacional . . . . . . . . . . . . . . . . . . . . . . . . . . . . . . . . . . . . . . .21
5.1 Avaliações de Riscos . . . . . . . . . . . . . . . . . . . . . . . . . . . . . . . . . . . . . . . . . . . . . . . . . . . . . . . . . . . .21
5.1.1 Avaliação de Riscos do Trabalho (JRA)...............................................................................................................21
5.1.2 Matriz de Avaliação de Riscos...............................................................................................................................21
5.2 Planos para Todos os Içamentos, Rotineiros e Não-Rotineiros . . . . . . . . . . . . . . . . . . . . . . . . . . .21
5.3 Planos para Içamentos Calculados . . . . . . . . . . . . . . . . . . . . . . . . . . . . . . . . . . . . . . . . . . . . . . . . . .22
5.3.1 Desenho do Resumo de Especificação da Aparelhagem ................................................................................23
5.3.2 Desenho Resumido do Plano de Içamento .......................................................................................................23
5.3.3 O Uso de Curvas do Guindaste nos Cálculos de um Plano de Içamento ................................................23
5.4 Considerações para Todos os Içamentos, Rotineiros e Não-Rotineiros . . . . . . . . . . . . . . . . . . . .24
5.4.1 Considerações Iniciais Para a Avaliação da Carga e Seu Manuseio .............................................................24
5.4.2 Considerações para a Seleção de Equipamentos de Içamento.....................................................................24
5.4.3 Verificações pré-uso ................................................................................................................................................25
5.4.4 Considerações Para a Seleção da Equipe de Içamento ..................................................................................25
5.4.5 Considerações para Avaliação do Trajeto do Içamento e a Movimentação do Equipamento de
Içamento.....................................................................................................................................................................25
5.4.6 Considerações Sobre Efeitos Ambientais...........................................................................................................26
5.5 Seleção de Equipamento . . . . . . . . . . . . . . . . . . . . . . . . . . . . . . . . . . . . . . . . . . . . . . . . . . . . . . . . .27
5.5.1 Avaliação de Riscos do Equipamento..................................................................................................................27
5.5.2 Resistência e Estabilidade.......................................................................................................................................28
5.6 Equipamento para Içar Pessoas . . . . . . . . . . . . . . . . . . . . . . . . . . . . . . . . . . . . . . . . . . . . . . . . . . . .30
5.7 Comunicações . . . . . . . . . . . . . . . . . . . . . . . . . . . . . . . . . . . . . . . . . . . . . . . . . . . . . . . . . . . . . . . . .31
5.8 Interrupção do Trabalho . . . . . . . . . . . . . . . . . . . . . . . . . . . . . . . . . . . . . . . . . . . . . . . . . . . . . . . . . .31
5.9 Análise Técnica por Pessoa Competente . . . . . . . . . . . . . . . . . . . . . . . . . . . . . . . . . . . . . . . . . . . .31
5.10 Gerenciamento de Mudanças . . . . . . . . . . . . . . . . . . . . . . . . . . . . . . . . . . . . . . . . . . . . . . . . . . . . .32
5.10.1 Planos de Contingência ..........................................................................................................................................32
5.11 Seleção da Equipe de Içamento . . . . . . . . . . . . . . . . . . . . . . . . . . . . . . . . . . . . . . . . . . . . . . . . . . . .32
5.12 Explicação de uma Reunião de Segurança . . . . . . . . . . . . . . . . . . . . . . . . . . . . . . . . . . . . . . . . . . . .32
5.13 Reunião de Crítica Pós-Trabalho e Pontos de Aprendizado . . . . . . . . . . . . . . . . . . . . . . . . . . . . . .33
5.14 Registro dos Procedimentos de Içamento . . . . . . . . . . . . . . . . . . . . . . . . . . . . . . . . . . . . . . . . . . .33
6 Inspeção, Exames e Marcação de Equipamento de Içamento . . . . . . . . . . .35
6.1 Pessoa Competente Independente (ICP) . . . . . . . . . . . . . . . . . . . . . . . . . . . . . . . . . . . . . . . . . . . .35
6.2 Inspeção . . . . . . . . . . . . . . . . . . . . . . . . . . . . . . . . . . . . . . . . . . . . . . . . . . . . . . . . . . . . . . . . . . . . . .35
6.2.1 Frequência de Inspeção ..........................................................................................................................................36
6.3 Exame Meticuloso . . . . . . . . . . . . . . . . . . . . . . . . . . . . . . . . . . . . . . . . . . . . . . . . . . . . . . . . . . . . . .36
6.3.1 Procedimentos para Exames Meticulosos..........................................................................................................36
6.3.2 Frequência de Exames Meticulosos.....................................................................................................................37
6.3.3 Relatório de Exame Meticuloso ...........................................................................................................................37
6.3.4 Relatórios e Defeitos..............................................................................................................................................37
6.4 Marcação do Equipamento de Içamento . . . . . . . . . . . . . . . . . . . . . . . . . . . . . . . . . . . . . . . . . . . . .38
7 Manutenção . . . . . . . . . . . . . . . . . . . . . . . . . . . . . . . . . . . . . . . . . . . . . . . . . . . .39
8 Manutenção de Registros . . . . . . . . . . . . . . . . . . . . . . . . . . . . . . . . . . . . . . . . .41
INCATEP 5
Amarrador Veja ‘sinalizador/amarrador/sinaleiro’
Aparelhador A definição varia no mundo inteiro. Geralmente identifica a pessoa
experiente e competente em montar o equipamento de içamento e
amarrar a carga. Veja também ‘manipulador de carga’
Autoridade técnica Alguém tecnicamente competente que pode fazer um julgamento
imparcial do plano de operações de içamento (Veja o item 3.3)
Autoridade verificadora Sociedade classificadora ou órgão normativo do país da bandeira
Autorização do guindaste Documento emitido pela empresa do armador/operador quando uma
carga proposta exceder a carga de trabalho segura (SWL) do
guindaste além de um determinado percentual, ou quando houver
outros problemas em potencial, por exemplo, a possibilidade de uma
conexão ou penetração no leito marinho
Cartões de bolso de segurança de Cartões de bolso plastificados com as listas de verificação apropriadas
içamento para operações de içamento
CoG Centro de gravidade
DAF Fator de amplificação dinâmica,segundo o qual as forças que atuam em
uma carga amplificam a força exercida por seu próprio peso, sendo
definido como:
DAF = carga dinâmica + carga estática
carga estática
onde:
carga dinâmica é aquela sujeita a forças dinâmicas, tal como a exercida
pela água na zona de borrifo, sendo afetada pelo formato, tamanho,
peso, conteúdo, movimentos da embarcação etc.
carga estática é o peso sem influência de forças externas
Desenho resumido do plano de içamentoDesenho simples que apresenta as curvas do guindaste ou sua
capacidade em determinado raio, a aparelhagem do içamento e os
detalhes de localização/transbordo do içamento
DHL Carga dinâmica do gancho:
DHL = DAF x (peso do objeto + peso da aparelhagem) + carga
adicional no gancho devido a cargas suplementares
Nota:‘Cargas suplementares’ são, por exemplo, cargas do cabo guia, cargas
de direcionamento, cargas do vento, cargas hidrodinâmicas e hidrostáticas
Definições
Empresa A entidade que facilita as responsabilidades listadas na Tabela 1
(abaixo)
Equipe de içamento Pessoal que realiza a operação de içamento. No mínimo três pessoas:
supervisor de içamento / manipulador de carga / operador do
equipamento de içamento
Exame meticuloso Exame meticuloso (Veja o item 6.3.1) é aquele realizado por um ICP
(Veja 6.1), de maneira cuidadosa e crítica, suplementado por outros
meios necessários como medições, ensaios não destrutivos e outros,
a fim de detectar defeitos ou fraquezas para avaliar a importância na
segurança e no uso contínuo do equipamento de içamento
Fator de serviço Fator aplicado à tensão permissível básica na estrutura do guindaste
Fluxograma das operações de içamento Fluxograma que apresenta o processo das operações de içamento de
rotina ou não rotineiras
FoS Fator de segurança. O fator de segurança é a razão entre a carga de
ruptura mínima e a carga de trabalho segura
Guindasteiro Pessoa que opera os controles de um guindaste
HIRA Identificação de perigos e avaliação de riscos
Içamentos de rotina Geralmente são içamentos realizados regularmente que não exigem
planejamento detalhado de engenharia e que já foram previamente
submetidos a uma avaliação de riscos genérica e a um plano de
içamento apropriado (Veja 4 e 4.2.1)
Içamentos não rotineiros Içamentos que não podem ser definidos como de rotina (Veja o item
4, especificamente 4.2.2)
ICP Pessoa competente independente. A pessoa com competência e
independência suficientes para permitir a tomada de decisões imparciais
e objetivas sobre o equipamento de içamento (Veja o item 6.1)
JRA Avaliação de riscos do trabalho, também chamada de avaliação de
riscos da tarefa (TRA) ou análise de segurança do trabalho (JSA)
Manipulador de carga Uma pessoa da equipe de içamento que deve manusear a carga
Matriz de avaliação de riscos Documento que auxilia a quantificação do risco
MBL Carga mínima de ruptura
Medidas de segurança Uma lista de considerações de segurança no plano de içamento que
devem ser consideradas em terra e offshore antes de realizar o
içamento
MoC Gerenciamento de mudanças – uma maneira segura e eficiente de
realizar mudanças de modo controlado (Veja o item 5.10)
MRU Unidade de referência de movimento
Operador de equipamento de içamento Pessoa que opera os controles de um dispositivo de içamento
Pessoa competente Alguém com capacitação para planejar e supervisionar um içamento
(veja o item 3.2)
Pessoa responsável Pessoa com responsabilidade total pelo trabalho (Veja o item 3.1)
Plano de içamento O plano documentado da operação de içamento proposta
PMS Sistema de manutenção planejada
Ponto focal da embarcação (ou local) A pessoa responsável pela segurança dos equipamentos da
da empresa embarcação (ou local)
Ponto focal da empresa (equipamento) A pessoa responsável pela segurança de todos os equipamentos da
empresa
Resumo de especificação de Detalha os resultados da análise de içamento para permitir ao
aparelhamento engenheiro especificar o aparelhamento
6 IMCA SEL 019, IMCA M 187
eunião pré-içamento Uma reunião preparatória com todo o pessoal relevante para discutir
o plano de içamento e acelerar a operação
Risco Produto da gravidade do perigo e probabilidade do perigo
Sinalizador Veja ‘sinalizador/amarrador/sinaleiro’
Sinalizador/amarrador/sinaleiro As definições variam no mundo inteiro. Geralmente identificam
alguém que orienta o guindasteiro durante o içamento. Veja também
‘manipulador de carga’
Supervisor de içamento A pessoa que supervisiona o içamento e a equipe de içamento.
Exemplos de um supervisor de içamento: oficial de convés,
superintendente de mergulho, encarregado de convés,
sinalizador/amarrador, supervisor de turno
SWL Carga segura de trabalho. A carga máxima que o equipamento de
içamento está certificado para suportar sob uso normal
WLL Limite da carga de trabalho. A carga máxima que o equipamento de
içamento está certificado para suportar sob uso normal e em
determinada configuração
Tabela 1 – Pessoal e autoridades significativas
INCATEP
Entidade A responsabilidade inclui
Empresa Fornecer procedimentos para operações de
içamento, equipamentos, segurança no local de
trabalho e indicação de pessoal competente
Ponto focal da empresa Segurança de todos os equipamentos
Ponto focal da embarcação (ou local) da empresa Segurança de todos os equipamentos da embarcação
(ou local)
Autoridade verificadora Fornecer certificação e regulamentação
Pessoa responsável Identificar a necessidade do içamento/rientar pessoa
competente
Departamento de engenharia/operações da empresa Cálculos, desenhos, planos de içamento, especificações
de aparelhamento, desenhos de resumo do plano de
içamento
Pessoa competente Planejar e supervisionar um içamento, analisar
içamentos, selecionar equipamentos e a equipe de
içamento
Pessoa competente independente Inspeções, exames meticulosos e marcação de
equipamento
Autoridade técnica Fazer um julgamento imparcial do plano de operações
de içamento. Analisar os planos de içamento,
conforme necessário
Supervisor de içamento Supervisionar o içamento e a equipe de içamento
Equipe de içamento (mínimo: supervisor de içamento,
manipulador de carga, operador do equipamento de
içamento)
Analisar o plano de içamento, realizar a reunião de
segurança, verificações de equipamento pré-utilização,
concluir o içamento, reunião de crítica, relatório
Manipulador de carga (inclui
sinalizador/amarrador/sinaleiro/aparelhador)
Manusear a carga, incluindo sinalização, aparelhamento
e amarração
Operador de equipamento de içamento Operar os controles de um dispositivo de içamento
8
9
1.1 Geral
O INCATEP (Grupo deTrabalho para Operações de Guindaste e Guincho),
credenciada pela ISO 9001:2015 e Marinha do Brasil para ministrar cursos para trabalhadores portuarios,
desenvolveu estas orientações principalmente para operações de içamento portuario, mas os princípios
descritos são relevantes para todas as operações de içamento offshore e, de modo geral, para operações de
içamento em qualquer lugar.
O içamento de cargas é endêmico às operações, desde o manuseio de suprimentos
e sobressalentes até os içamentos complicados e pesados. Uma pesquisa mostrou que pode haver mais de 200
operações de içamento diferentes em um porto Cada operação de içamento apresenta riscos de
ferimentos ao pessoal. Embora muitas tarefas sejam repetitivas e de baixo risco, uma porcentagem delas
apresenta riscos maiores e exigem verificações e informações apropriadas para reduzir esses riscos até um nível
aceitável.
É interessante observar que muitos acidentes ocorrem em operações corriqueiras consideradas de baixo risco.
É, portanto, importante assegurar que procedimentos apropriados estejam em vigor para que as equipes de
içamento permaneçam alertas para todos os riscos prováveis, independentemente da facilidade ou da dificuldade
de uma operação.
As orientações apresentam critérios básicos. Elas se baseiam em práticas existentes obtidas nas principais
empresas, adotam métodos aprimorados para içamento e devem ser usadas em operações no mundo inteiro.
Estas orientações se destinam a mostrar componentes essenciais que devem ser incluídos nos procedimentos
da empresa para operações de içamento, oferecendo sugestões para as etapas do processo da operação de
içamento a fim de promover a segurança.
As empresas associadas utilizam internacionalmente seus procedimentos em operações, suplementados, se
necessário, por quaisquer exigências normativas locais.
Este documento pode ser aplicado a qualquer içamento ,suas bases de apoio e em outras operações em terra.
O objetivo principal, independentemente do local, é fazer com que as operações de içamento sejam executadas
de maneira segura se todas as etapas delineadas nestas orientações forem seguidas e adequadamente aplicadas,
porque foram:
u concluídas dentro de um sistema de gerenciamento apropriado;
u planejadas corretamente;
u tiveram seus riscos avaliados;
1
Introdução
u supervisionadas; e
u concluídas com pessoal competente e equipamento correto.
1.2 Sistemas de Gerenciamento
Operações de içamento seguras e realizadas com sucesso dependem de uma clara liderança para estimular
segurança, eficiência e permitir que o pessoal as execute de acordo com sistemas de gerenciamento da empresa,
que devem conter:
u o compromisso da gerência superior em fornecer objetivos das políticas;
u políticas corporativas de SMS (saúde, meio-ambiente e segurança) e procedimentos para içamento e
comunicações no idioma apropriado;
u a disposição de pessoal e equipamento adequados e apropriados;
u os requisitos para inspeção, manutenção e remoção de equipamento inadequado e manutenção de registros.
Este documento apresenta orientações para auxiliar o desenvolvimento de sistemas de gerenciamento da
empresa, além de auxílio prático para as pessoas envolvidas em operações de içamento.
10
LHM 280
GMK 4306 - B
11
Este documento contém orientações sobre os principais aspectos de uma operação de içamento:
u pessoal envolvido em uma operação de içamento (Seção 3);
u identificação da categoria do içamento (Seção 4);
u planejamento operacional incluindo avaliações de risco, planos de içamento, seleção de equipamentos e
equipes de içamento, reuniões de segurança e ações pós-trabalho (Seção 5);
Ele também fornece orientações sobre:
u inspeção, exames meticulosos e marcação de equipamentos (Seção 6);
u manutenção (Seção 7);
u manutenção de registros (Seção 8); e
u exemplos de documentos nos anexos.
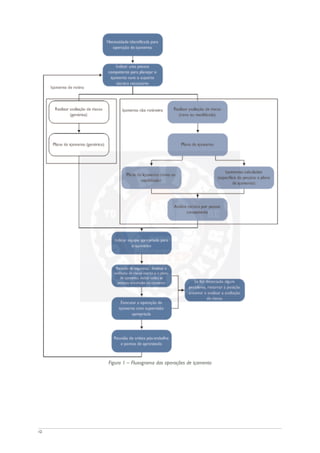
2.1 Fluxograma das Operações de Içamento
O fluxograma a seguir e as breves descrições definem cada etapa do processo de planejamento do içamento.
As etapas permanecem as mesmas para todos os locais e atividades de trabalho. Entretanto, a pessoa
competente decide quais içamentos se enquadram na rota de planejamento apropriada.
2
Resumo das Orientações
Figura 1 – Fluxograma das operações de içamento
12
13
3.1 Pessoa Responsável
Pessoa responsável, como definido para os propósitos desta orientação, é aquela com responsabilidade geral
pelas atividades de trabalho. Essa pessoa pode ser, por exemplo, o gerente de projeto, o gerente de construção
do projeto, o Comandante da embarcação, o gerente de construção offshore, o supervisor de turno, o gerente
da base ou o engenheiro do projeto. A pessoa responsável reconhece ou recebe a recomendação da necessidade
de uma atividade de içamento, notificando a pessoa competente ou procurando sua indicação, a fim de planejar
a operação de içamento.
3.2 Pessoa Competente Indicada para Planejar o Içamento
Pessoa competente, definida nestas orientações, é o indivíduo especificamente designado e identificado por sua
empresa como dispondo do nível necessário de competência para planejar e supervisionar a operação de
içamento específica, como descrito a seguir.
A pessoa competente deve ter capacitação prática, conhecimento teórico e capacidade de realizar avaliações de
risco, produzir e avaliar planos de içamento e conduzir reuniões pré-içamento, além de ter habilidades de
supervisão e experiência necessárias para organizar a operação de içamento específica.
Exemplos típicos de pessoa competente incluem o engenheiro offshore, o Comandante da embarcação, o oficial
de convés, o encarregado de aparelhamento, o supervisor de mergulho, o supervisor de turno, o assistente do
gerente offshore ou o gerente offshore.
A pessoa competente pode ou não supervisionar a operação de içamento, mas ela é o ponto focal de autoridade
para os aspectos técnicos e de segurança do içamento. Em determinadas circunstâncias, a pessoa responsável
(Veja o item 3.1) pode assumir os deveres da pessoa competente, desde que possua a capacitação prática e a
competência descritas anteriormente.
As pessoas competentes designadas devem conhecer suas limitações, trabalhar dentro delas e saber quando é
necessário o apoio técnico. Assim, em alguns içamentos, pode haver mais de uma pessoa competente envolvida.
As responsabilidades da pessoa competente podem incluir:
u categorização do içamento (Veja 4 e 4.2);
u avaliação de riscos (Veja o exemplo em 5.1, 5.5.1);
u desenvolver o plano de içamento (Veja 5.2);
u análise técnica (Veja 3.3 e 5.9);
3
Pessoal
u seleção de pessoal (Veja 3.5);
u seleção de equipamento (Veja 5.4.2 e 5.5);
u reunião de segurança (Veja 5.1.2); e
u reunião de crítica pós-trabalho (Veja 5.13).
A pessoa competente pode solicitar uma análise por uma autoridade técnica caso necessite de apoio técnico
adicional.
3.3 Autoridade Técnica
Autoridade técnica é definida nestas orientações como alguém tecnicamente competente que pode fazer um
julgamento informado e imparcial do plano de operações de içamento ou do procedimento de instalação, além
de fornecer uma análise de autoridade técnica; por exemplo, um engenheiro de estruturas, engenheiro naval,
supervisor de aparelhamento ou engenheiro de projeto sênior.
3.4 Supervisor de Içamento
O supervisor de içamento, que deve ser designado pela pessoa competente, é definido nestas orientações como
a pessoa com dever de supervisionar ativamente a operação de içamento no local. Ele pode ser um oficial de
convés, o superintendente de mergulho, a pessoa competente, o encarregado de convés, o sinalizador/amarrador,
o supervisor de turno ou similar.
A supervisão deve ser proporcional à exposição ao risco criado pela operação de içamento e à experiência e
capacitação do pessoal envolvido em operações de içamento individuais.
O plano de içamento deve estabelecer e descrever os níveis de supervisão apropriados à natureza do trabalho
e a competência do pessoal envolvido no uso do equipamento e no auxílio à operação (Veja 5.2 e 5.3). Essas
providências devem ser revistas na eventualidade de haver alteração em equipamentos, na operação de içamento
ou no pessoal envolvido na operação de içamento.
Todos os içamentos devem ser adequadamente supervisionados por um supervisor de içamento designado; cada
etapa do plano deve indicar a extensão da supervisão exigida.
O supervisor de içamento deve ser claramente identificável, deve ter uma visão clara do içamento e assegurar
que as atividades sigam o planejamento acordado.
Se a carga não estiver sempre visível pelo operador do equipamento de içamento,o supervisor de içamento deve
assegurar que sistemas de comunicações eficazes estejam implementados para assegurar suficiente coordenação
entre as áreas de carga e descarga.
Pode haver a exigência de o supervisor de içamento auxiliar na preparação da carga, por exemplo, no trabalho
de amarração; entretanto, o supervisor de içamento não deve tocar na carga durante a operação de içamento.
3.5 Equipe de Içamento
Somente pessoal adequadamente treinado e experiente deve ser selecionado, ou seja, aqueles que:
u tenham sua competência para supervisionar e/ou realizar o tipo de içamento avaliada como satisfatória para
a operação específica;
u tenham experiência e demonstrado competência no uso seguro e na operação do equipamento e das
técnicas necessárias para realizar o içamento na situação e condições predominantes.
Todo o pessoal tem a mesma responsabilidade de conhecer e trabalhar dentro das suas respectivas competências
e experiências para concluir o içamento.
Se algum componente da equipe de içamento considerar que a operação excede o seu nível de competência ou
experiência, a operação deve ser interrompida até que a pessoa adequada em termos de competência e
experiência possa auxiliar ou assumir seu posto.
14
Embora as pessoas designadas como encarregadas das operações de içamento tenham a responsabilidade de
assegurar que a operação de içamento seja realizada de forma segura, e todos os envolvidos também têm a
responsabilidade de assegurar que o içamento seja realizado de forma segura.
A competência do pessoal envolvido nas diferentes atividades de içamento pode variar muito, mesmo entre
membros da mesma equipe de içamento. Deve haver o cuidado de assegurar que os novos membros da equipe
de içamento sejam apropriadamente competentes e tenham sidos instruídos corretamente.
Todo o pessoal da equipe de içamento deve comparecer e participar das reuniões pré-içamento, realizar
inspeções pré-uso do equipamento de içamento, auxiliar na operação de içamento e serem capazes de
interromper qualquer operação caso haja dúvidas sobre a segurança.
Eles devem conhecer e observar todos os requisitos normativos para operações de içamento em geral,
especificamente os regulamentos e orientações aplicáveis à operação em particular. Elementos a considerar
incluem, por exemplo:
u implicações das condições ambientais/meteorológicas;
u uso de equipamento de içamento em locais restritos (altura livre, acesso, egresso e dispositivos de
estabilização);
u visibilidade e comunicações durante as operações de içamento;
u perigos de proximidade/invasão por outros guindastes/equipamentos de içamento;
u impedir que a carga atinja qualquer pessoa ou objeto;
u pré-verificação do equipamento de içamento e identificação de falhas e defeitos;
u conectar, afixar e soltar cargas;
u sobrecarga e redução da capacidade nominal de equipamentos de içamento;
u tombamento, inclinação, deslizamento e arrastamento de cargas;
u não trabalhar sob cargas suspensas;
u não deixar cargas suspensas;
u içamento de pessoas;
u integridade contínua do equipamento de içamento e acessórios.
15
16
17
Existe uma ampla variedade de operações de içamento que são realizadas no setor dos terminais portuários
Categorizar todos os içamentos como ‘rotineiros’,‘não rotineiros’ ou em uma subcategoria que fosse aplicável
em toda a indústria é praticamente impossível. Por exemplo, uma empresa pode categorizar um içamento como
rotineiro por empregá-lo regularmente há muito tempo; outra empresa pode categorizar o mesmo içamento
como não rotineiro por não conhecê-lo e isso envolver planejamento adicional.
Entretanto, é vital que as empresas disponham de procedimentos que determinem a realização de uma cuidadosa
avaliação de riscos e que haja um plano de içamento disponível ou desenvolvido para cada operação desse tipo.
Pode ser um plano de içamento genérico para os içamentos considerados rotineiros. Nesse caso, cada operação
de içamento deve ser avaliada individualmente quanto aos riscos, considerando todos os problemas relevantes e
as condições específicas do momento, de forma que a equipe de içamento possa verificar se a operação
pretendida corresponde exatamente ao plano de içamento genérico estabelecido. Caso contrário, um plano de
içamento apropriado deve ser desenvolvido.
Para simplificar estas orientações, são usados apenas os termos ‘rotineiro’ e ‘não rotineiro’, de modo que, se um
içamento não puder ser definido como rotineiro segundo o item 4.2, ele é definido como não rotineiro.
Todos os planos de içamento devem possuir documentação de auditoria demonstrando que a avaliação de riscos
e o planejamento foram realizados apropriadamente.
Planos de içamento devem ser desenvolvidos por uma pessoa competente designada (Veja o item 3.2),recebendo
assistência apropriada quando necessário (Veja 3.2, 3.3).
Apresentamos a seguir orientações para auxiliar a categorização das operações de içamento.
4.1 Fatores a Considerar para Categorização de Içamentos
Algumas informações são fornecidas através de engenharia prévia ou avaliação do içamento, mas o plano e a
preparação do içamento devem considerar todos os fatores locais relevantes e as informações já obtidas.
4.1.1 Equipamento de Içamento
Uma avaliação realizada em uma embarcação típica de uma contratada mostrou 30 tipos diferentes de
equipamentos para içamento. Os equipamentos variam desde guindastes principais da embarcação até
guinchos, trilhos para ponte rolante, olhais, sacos de içamento e até pequenas partes de equipamentos
para içamento como Tirfors, talhas de alavanca etc. Os equipamentos de içamento podem ser muito
especializados, como guindastes para cargas pesadas.
4
Categorização de um Içamento –
Rotineiro ou Não?
Também existem acessórios salva-vidas, sistemas de mergulho e sistemas de equipamentos para
içamento em terra. Cada tipo de equipamento requer práticas operacionais específicas e
procedimentos da empresa.
4.1.2 Cargas e Dispositivos de Içamento
Os operadores INCATEP realizam içamentos com diferentes tipos e tamanhos de carga, por exemplo,
carretéis, contêineres, tanques, equipamentos submarinos e vários outros itens que incluem o içamento
de cargas pesadas como módulos e estruturas de plataformas. As cargas podem apresentar todo tipo
de forma, tamanho e conteúdo interno, e o centro de gravidade pode não estar no centro da carga.
As dimensões, resistência e método de uso do dispositivo de içamento, incluindo a maneira de fixação
da carga e o equipamento para içar, podem afetar a operação.
Adicionalmente, o içamento de pessoas exige procedimentos e equipamentos especiais (Veja o item 5.6).
Estas cargas diferentes apresentam perigos diferentes que devem ser tratados pelos planejadores do
içamento e por toda a equipe de içamento.
4.1.3 Ambiente do Içamento
Os operadores certificados pelo INCATEP realizam atividades de içamento em diferentes ambientes, nas atividades
realizadas em terra e offshore, incluindo:
u operações em terra;
u compartimentos internos de embarcações e sondas;
u mobilizações no cais ou no mar;
u transferência de equipamentos de outras embarcações e plataformas;
u movimentação de equipamentos no convés, no mar; e
u submergir ou recuperar equipamentos no mar, incluindo colocação e remoção de equipamentos no
leito marinho;
Os efeitos específicos em ambientes incluem:
u movimento e estabilidade da embarcação;
u condições meteorológicas, força do vento e do mar;
u estruturas adjacentes, embarcações;
u sucção do leito marinho e carregamento dinâmico; e
u ruído, luz, borrifo etc.
Todos os efeitos ambientais relevantes devem ser considerados.
4.1.4 Equipe de Içamento
A categorização de um içamento deve levar em consideração todo o pessoal envolvido e suas
competências. Isto também deve incluir a consideração de todos os aspectos do içamento. Por
exemplo, se o controle de um içamento passa do supervisor de convés que esteja supervisionando o
içamento de um peso no convés, para um supervisor de mergulho, a fim de concluir a atividade de
içamento na parte submarina da operação.
4.1.5 Comunicações
Deve-se considerar as opções de comunicação. Elas podem ser verbais, visuais e sonoras, realizadas
entre diversas pessoas operando diferentes equipamentos, cada uma possivelmente trabalhando em
ambientes diferentes.
18
Os fatores listados acima não esgotam o tema, mas são típicos daqueles considerados ao realizar a categorização
de um içamento segundo o procedimento específico de uma empresa, como descrito a seguir.
4.2 Definição de Içamentos Rotineiros e Não Rotineiros
Para os propósitos destas orientações, são identificadas duas categorias de içamento, rotineiros e não rotineiros.
4.2.1 Içamentos de Rotina
Os içamentos de rotina podem ser identificados e descritos como:
u sendo cobertos por uma avaliação de riscos do trabalho (JRA) (Veja 5.1);
u podem não precisar de um novo plano de içamento;
u içamentos para os quais o plano pode ser genérico,mas ainda assim devem ser discutidos/analisados
na reunião pré-içamento. Essa reunião pré-içamento pode ser realizada na forma de uma reunião
de segurança no início do turno ou como necessário durante o turno;
u içamentos conhecidos, repetitivos1
e conhecidos por todos na equipe de içamento;
u içamentos repetitivos cobertos por uma JRA e um plano de içamento previamente preparados, mas
eles devem ser analisados pela pessoa competente;
u aqueles onde a equipe de içamento identificada foi treinada no uso de equipamento de içamento
específico e suas limitações.A equipe é competente para concluir toda a operação;
u aqueles onde a equipe de içamento exerceu as funções previamente identificadas;
u aqueles onde a avaliação de riscos escrita e o plano de içamento para a operação sendo conduzida
são de conhecimento de todo pessoal envolvido; e
u para os quais o plano de içamento foi verificado como atual antes da operação.
Em operações de içamento de rotina, o plano de içamento deve ser adequadamente planejado por uma
pessoa competente junto com o pessoal que utiliza normalmente o equipamento de içamento.
O içamento deve ser supervisionado e executado apropriadamente de maneira segura.
Todos os içamentos exigem um plano de içamento. Quando as operações são consideradas ‘rotineiras’,
a empresa deve dispor de um processo em vigor para assegurar que houve planejamento suficiente.
Devido à natureza repetitiva dessas operações, não deve ser obrigatório um plano individual para cada
ocasião em que a operação for conduzida, exceto se houver alteração em qualquer assunto significativo
relacionado com o plano que deva ser levada em consideração. Caso haja dúvida, o içamento deve ser
considerado ‘não rotineiro’2
. Consulte o Apêndice 3 para visualizar um exemplo de dois planos de
içamento rotineiros.
4.2.2 Içamentos Não Rotineiros
Içamentos não rotineiros são os que não satisfazem todos os critérios dos içamentos rotineiros. Um
içamento de engenharia (Veja 5.3) é um típico içamento não rotineiro.
Um içamento é não rotineiro quando:
u é necessária uma avaliação de riscos do trabalho (Veja 5.1) para identificar e mitigar os riscos, além
de ser obrigatório um plano de içamento completo (Veja 5.2) e assinado pelas pessoas identificadas
nas caixas relevantes do plano de içamento (Veja o Apêndice 3 e o Apêndice 4);
u é necessário um novo plano de içamento específico com base em uma avaliação de riscos, por
exemplo uma HIRA (identificação e avaliação de riscos) ou uma JRA específicas do local (Veja 5.1); e
19
1 Içamento repetitivo pode ser, por exemplo, aquele executado pela mesma equipe de içamento pelo menos uma vez a cada quatro semanas
2 A pessoa competente deve assegurar que todos os critérios foram atendidos para que essas atividades possam ser consideradas
‘rotineiras’, pois as circunstâncias podem mudar dependendo, por exemplo, de local, operações, pessoal, condições meteorológicas,
equipamento ou níveis de competência
u uma reunião pré-içamento ou reunião de segurança deve ser conduzida envolvendo todas as partes
relevantes. As pessoas nessa reunião devem usar o plano de içamento, desenhos relevantes e a JRA
como base para o resumo da operação de içamento proposta (Veja o item 5.1.2).
Consulte o Apêndice 3 para conhecer um exemplo de plano de içamento que pode ser usado em
içamentos não rotineiros. OApêndice 4 apresenta um plano de içamento preenchido para um içamento
calculado (Veja 5.3).
O grau de planejamento pode variar consideravelmente e depende do tipo de equipamento a ser usado
e da complexidade da operação (Veja os itens 5 até 5.14).
O plano de içamento não rotineiro (Veja 5.2, 5.3) deve ser preparado por uma pessoa competente.
O plano deve então ser revisado e aprovado por outra pessoa competente e/ou uma autoridade técnica.
O plano deve então ser revisado e finalizado pela pessoa competente do local e pelo supervisor de
içamento que está realizando o içamento.
Um plano de içamento não rotineiro pode ser produzido no local por uma pessoa competente, caso
haja necessidade. Deve-se exigir a revisão e a aprovação por uma segunda pessoa competente e/ou
autoridade técnica e pelo supervisor da equipe local e do içamento. Um procedimento para
gerenciamento de mudanças (Veja 5.10) deve descrever e autorizar o escopo do trabalho.
20
21
5.1 Avaliações de Riscos
5.1.1 Avaliação de Riscos do Trabalho (JRA)
É necessária uma avaliação de riscos documentada para todos os içamentos. Entretanto, isso já pode
existir, por exemplo, para um içamento de rotina. Ela pode ter a forma de um documento HIRA, uma
análise operacional e/ou uma avaliação de riscos específica do local. Se já existir uma avaliação de riscos,
então ela deve ser analisada quanto à aplicabilidade para a situação atual antes da realização do
içamento. A avaliação dos equipamentos de içamento (Veja os itens 5.4.2 e 5.5) também deve ser
incluída na JRA.
Se houver alguma alteração na JRA específica do local, esta deve ser revisada, atualizada e documentada.
A pessoa competente, junto com a equipe de içamento, deve executar uma JRA específica do local antes
do início dos trabalhos. Isso é normalmente realizado utilizando um formulário de avaliação de riscos
do trabalho. Um exemplo é mostrado no Apêndice 1. A pessoa competente deve assegurar que os
controles apropriados estejam implementados para os perigos identificados na avaliação de riscos
escrita, de modo que sejam administrados como parte integral do plano de içamento.
5.1.2 Matriz de Avaliação de Riscos
Uma matriz de avaliação de riscos pode ser usada para avaliação de riscos do trabalho. Ela permite
quantificar a probabilidade e a gravidade dos perigos de uma atividade em particular. O produto desses
fatores indica o nível de risco. O Apêndice 2 apresenta uma típica matriz de avaliação de riscos.
5.2 Planos para Todos os Içamentos, Rotineiros e Não-Rotineiros
O planejamento apropriado é uma combinação de:
u planejamento inicial para assegurar a adequação do equipamento fornecido; e
u planejamento dos içamentos individuais para assegurar sua execução com segurança.
– o plano de içamento deve ser preparado por uma pessoa competente (Veja o item 3.2), junto com
outras pessoas quando necessário, como indicado em 4.2.1 e 4.2.2;
– o plano de içamento deve ser baseado em uma avaliação de riscos;
5
Planejamento Operacional
xample Lift Plan
ft plan title
sel/site
nt/project/location
ocation
Main deck/quayside/y
ype
Routineences
Lift plan
To b
– o plano de içamento deve tratar os riscos identificados na avaliação e identificar os recursos,
procedimentos e responsabilidades para permitir que a operação de içamento seja realizada com
segurança;
– o plano de içamento deve assegurar que o equipamento selecionado seja seguro (Veja 5.5) e permaneça
assim durante toda a operação na qual será usado;
– o plano de içamento deve definir as verificações pré-uso e sua frequência (Veja 5.4.3);
– o plano de içamento deve abranger procedimentos que incluam a identificação de métodos de
comunicação e idioma;
– a equipe de içamento deve ser selecionada (Veja 3.5);
– o grau de planejamento pode variar consideravelmente e depende do tipo de equipamento a ser usado
e da complexidade da operação;
– se os procedimentos estabelecidos na empresa forem alterados, é necessário um procedimento para
gerenciamento de mudanças (Veja 5.10);
– quando houver mais de um ‘empregador’ envolvido na atividade de içamento, o respectivo plano deve
detalhar funções e responsabilidades específicas para a operação. A operação de içamento deve ser
coordenada pelo supervisor de içamento. O pessoal envolvido na operação de içamento deve ser
instruído e consultado sobre a operação planejada, de modo que estejam cientes de suas
responsabilidades, das medidas de controle a serem usadas e da sequência de eventos a ser obedecida
(Veja 3 e 5.10);
– antes do início de uma operação de içamento não rotineira,deve-se conduzir uma reunião pré-içamento
com todas as partes relevantes. As pessoas nessa reunião devem usar a avaliação de riscos, o plano de
içamento e os desenhos relevantes como base para resumir a operação de içamento proposta.
Consulte o Apêndice 3 para visualizar um exemplo de plano de içamento e observe a grande variedade
de itens tratados.
5.3 Planos para Içamentos Calculados
Esta seção trata dos problemas relacionados com içamentos calculados. Içamentos calculados não rotineiros são
aqueles específicos ao projeto, utilizando equipamento especialmente projetado ou selecionado para a operação.
O processo de planejamento inicia no departamento de engenharia, normalmente situado em terra, resultando
na criação de um procedimento de instalação por escrito e de um plano para o içamento calculado sendo
desenvolvido.
Planos de içamento calculados são frequentemente preparados em terra. Os procedimentos da empresa devem
estabelecer um formato que apresente uma prática simples e consistente a ser seguida pelos engenheiros ao
preparar a documentação para operações de içamento calculado, em terra e offshore. O planejamento de
engenharia deve incorporar uma análise cuidadosa do içamento proposto.
O plano de içamento calculado e os desenhos associados devem ser preparados durante a fase de engenharia, e
incorporados no procedimento apropriado de instalação do projeto. Um exemplo é mostrado no Apêndice 4.
Em resumo:
u o plano de içamento calculado não se destina a substituir o procedimento de instalação, mas pode atuar
como um resumo de pontos a serem considerados por todas as partes antes do início de uma operação de
içamento, em terra ou offshore;
u a preparação de um plano de içamento calculado deve destacar as preocupações a serem tratadas no
procedimento de instalação do projeto;
u o plano de içamento calculado deve ser tratado como um documento vivo até a execução do içamento no
local ou offshore. Ele deve ser submetido às mesmas análises de um plano de içamento geral; e
u uma vez no local, o plano de içamento calculado deve ser finalizado pela pessoa competente relevante (Veja
o item 3.2).
Seguir esse formato deve ajudar a gerar consistência em todos os locais de trabalho da empresa desde o início,
em toda a fase de planejamento de engenharia até a execução da operação de içamento.
22
5.3.1 Desenho do Resumo de Especificação da Aparelhagem
O desenho resumido de especificação de aparelhagem para um içamento calculado deve ser concluído
durante a fase de preparação de engenharia do içamento (Veja o Apêndice 5).
O propósito do desenho resumido de especificação de aparelhagem é:
u resumir os resultados do planejamento de engenharia;
u especificar os requisitos de aparelhamento do içamento para os fornecedores do aparelhamento;
u servir como lista de materiais e verificação de controle de qualidade para os departamentos
relevantes da empresa; e
u fornecer ao supervisor de içamento no local ou offshore todos os detalhes necessários em um
desenho para consultar durante o aparelhamento da carga.
Os resumos de especificação de montagem apresentados noApêndice 5 ilustram os detalhes típicos que
devem ser incluídos.
5.3.2 Desenho Resumido do Plano de Içamento
O desenho resumido do plano de içamento calculado deve ser concluído durante a fase de preparação
de engenharia para o içamento (Veja o Apêndice 6).
O desenho resumido de plano de içamento deve fornecer informações que, por exemplo, permitam:
u ao engenheiro verificar se os detalhes do guindaste, as curvas do guindaste e os pesos dos ganchos
disponíveis para as operações de içamento estão corretos, em terra e offshore;
u ao pessoal relevante, como a pessoa competente (Veja 3.2) e o supervisor de içamento (Veja 3.4),
verificar se existe espaço livre suficiente entre o moitão/lança do guindaste para que haja um trajeto
sem obstruções para a carga, por exemplo, sobre as laterais da embarcação.
O exemplo fornecido no Apêndice 6 indica os tipos de detalhes que devem ser incluídos no desenho
resumido de plano de içamento.
5.3.3 O Uso de Curvas do Guindaste nos Cálculos de um Plano de Içamento
Existem diferentes tipos de curvas de guindaste disponíveis ao preparar um plano de içamento
calculado, por exemplo:
u Curvas de guindaste para içamento no porto: Um içamento realizado em porto com águas
protegidas (ou uma curva de guindaste onde Hs = 0 m, onde Hs = altura significativa de onda);
u Curvas de guindaste para içamento offshore: Convés para local submarino, convés para convés;
u Curvas de guindaste para içamento offshore: Embarcação para embarcação, embarcação para
plataforma.
Cada uma das curvas acima possui diferentes fatores de amplificação dinâmica (DAF) e um fator de
serviço para o guindaste. O fator de serviço é aplicado à tensão permissível básica na estrutura do
guindaste.
Esses DAFs e fatores de serviço são incluídos na curva do guindaste; fatores errados podem ser usados
se as curvas do guindaste forem modificadas e/ou re-interpretadas de forma errada.
Se o pessoal do projeto quiser usar curvas de guindaste ou fatores diferentes daqueles especificados
pela empresa, eles devem consultar a pessoa competente apropriada.
Nota: É essencial que as curvas de guindaste para içamento no porto não sejam usadas para calcular içamentos
offshore, independentemente de serem içamentos realizados no convés, em meio submarino ou entre
embarcações.
É essencial sempre verificar qual curva de guindaste deve ser usada no planejamento e na engenharia de
uma operação de içamento.
23
5.4 Considerações para Todos os Içamentos, Rotineiros e Não-Rotineiros
As verificações aqui listadas não são completas e devem ser consideradas como lembretes.
5.4.1 Considerações Iniciais Para a Avaliação da Carga e Seu Manuseio
Em qualquer tipo de içamento, a avaliação da carga é uma tarefa vital.
u Qual o peso da carga?
u O peso foi verificado?
u A carga foi projetada para içamento offshore, por exemplo, um contêiner?
u Os pontos de içamento são certificados/adequados?
u Os pontos de passagem das eslingas podem ser acessados com segurança?
u A carga está amarrada de modo estável, sem itens soltos dentro ou sobre ela?
u O centro de gravidade (CG) é conhecido?
u A carga apresenta integridade e estabilidade interna?
u O formato ou tamanho dificultam a amarração?
u A carga é muito longa, podendo girar?
u Ela irá flexionar quando suspensa?
u Ela exige fixação em seu estrado?
u A carga contém líquidos?
u Ela é frágil?
u Ela é valiosa?
u Existem substâncias químicas na carga?
u Caso a manobra seja submarina, considere cargas de choque, alterações de peso no ar devido a
efeitos de alagamento e drenagem, sucção do leito marinho, crescimento de vida marinha,
fragmentos e sedimentos ao remover estruturas submarinas existentes, massa aumentada, a zona
de borrifo que sofre efeitos do estado de mar, alterações na flutuabilidade e no centro de flutuação.
u Existem bordas cortantes?
u Os parafusos/acessórios de fixação foram removidos?
u As permissões necessárias foram obtidas para esse içamento?
5.4.2 Considerações para a Seleção de Equipamentos de Içamento
A seleção de equipamentos para içamento é tratada de forma geral na seção 5.5. A avaliação inicial deve
incluir o seguinte:
u O EPI correto foi identificado e é usado?
u Ângulos de eslinga e ângulos de acessórios de içamento.
u Os pontos de fixação são adequados?
u Como as eslingas serão afixadas?
u O tipo de gancho é apropriado?
u Manuseio manual de aparelhamento pesado?
u Haverá envolvimento de mergulhadores ou ROV e as eslingas/acessórios são compatíveis com o
trabalho submarino?
u Existe um ponto de içamento disponível diretamente em cima?
u A disposição das eslingas é adequada para o CG?
u Caimento das eslingas: caimento à esquerda e à direita não devem ser conectadas.
24
u A disposição e o assentamento das eslingas afetam o controle do içamento?
u Algum problema com a geometria das eslingas e o gancho do guindaste?
u Existem bóias presas nas eslingas de sacrifício para corte pelo ROV?
u Existem manilhas de liberação local ou remota (manilhas com mola/acústica)?
u Há necessidade de cabos-guia e a equipe de içamento conhece o uso seguro desses cabos-guia?
u É necessário um içamento em tandem?
u É necessário o movimento cruzado?
u Sistemas de compensação de caturro serão usados?
u As roldanas e os pontos de fixação são adequados para a carga possível do guincho/guindaste?
u Existe um método para observação do enrolamento dos cabos nos tambores e sua passagem pelas
as roldanas?
u O equipamento de içamento disponível é adequado (Veja 5.5)?
u O equipamento de içamento deverá ser movimentado para outro local durante o içamento (Veja
5.4.5, 5.5.2.4)?
u A carga a ser manipulada está no leito marinho?
u Serão usados ROVs na operação?
u Existe cabo de aço suficiente em comprimento/constituição para águas profundas (considerando o
uso de cabos)?
u A dinâmica das eslingas produzirá algum efeito?
u Existe proteção para os umbilicais de controle?
Veja o item 5.5 sobre a seleção de equipamento.
5.4.3 Verificações pré-uso
Antes da utilização, os operadores do equipamento de içamento e acessórios devem realizar uma
verificação pré-uso para identificar defeitos. A frequência de verificação deve ser determinada no plano
de içamento. Ela se destina a detectar falhas devido a desgaste, e não deve ser inferior a uma vez por
dia de trabalho ou no início de cada turno. Consulte também informações sobre inspeção e exames
nos itens 6 a 6.4. A quantidade de verificações pré-uso pode variar, dependendo de questões
operacionais como tipo de içamento ou aspectos ambientais.
5.4.4 Considerações Para a Seleção da Equipe de Içamento
u A equipe é apropriada (experiência/competência) para içar esse tipo de carga? (Veja a Seção 3.5)
u Quem é o supervisor de içamento? (Veja a Seção 3.4)
u O supervisor de içamento é claramente identificável por todos na equipe de içamento?
u Existe pessoal suficiente na equipe de içamento?
u Se o controle do içamento for transferido para outra pessoa em algum estágio do trabalho, essas
pessoas são identificáveis por todos na equipe de içamento e existem procedimentos claros e
acordados em vigor?
5.4.5 Considerações para Avaliação do Trajeto do Içamento e a Movimentação do
Equipamento de Içamento
u A carga precisa ser girada ou alterada para a segurança do içamento?
u Existe espaço adequado para içar e manobrar a carga?
u Içamento que passe pela borda da embarcação: verifique a altura livre sobre a lateral.
u O trajeto do içamento está livre?
25
u O movimento da embarcação ou do equipamento durante a operação cria problemas no trajeto
do içamento?
u Existem operações conflitantes (por exemplo, a lança de outro guindaste trabalhando em áreas
próximas)?
u Lança do guindaste com espaço livre em relação a outros guindastes, embarcações, plataformas ou
obstruções.
u Quais verificações são necessárias para não haver problemas com arquiteturas submarinas e
amarrações?
u A área de pouso é adequada em termos de:
– Espaço?
– Resistência ao peso?
u Se a carga for pousada no leito marinho, existe:
– Observação?
– Controle?
– Marcação do ponto de pouso?
5.4.6 Considerações Sobre Efeitos Ambientais
u A carga apresenta grande área exposta ao vento?
u O movimento da embarcação afeta a operação?
u A carga passará por locais com possíveis mudanças de ambiente, por exemplo, a zona de borrifo,
durante seu trajeto?
u Como a embarcação será controlada durante o içamento, por exemplo, se estiver navegando, sob
posicionamento dinâmico (qual a categoria de DP?), fundeada, amarrada, atracada em cais; uma
alteração de posição, proa, nível, inclinação, ou movimento da embarcação afeta as forças ambientais
atuando no içamento?
u Considere os efeitos das ondas quebrando no convés.
u Uma compensação de caturro será usada e seus riscos foram avaliados?
u Se a carga for submersa ela está adequadamente preparada?
u A carga será alagada ao submergir ou drenará a água ao chegar à superfície?
u Qual o fluxo esperado de alagamento/drenagem?
u Possibilidade de ar aprisionado?
u Considerações sobre cabos frouxos.
u Caso o trabalho seja submarino, avaliar os efeitos de flutuação e/ou massa aumentada.
u Se trabalhando em águas profundas, outras forças dinâmicas podem ser aplicadas à carga e aos
cabos de aço.
u Os içamentos podem ser realizados em uma variedade de ambientes, cada um passível de afetar o
trabalho de diferentes maneiras, por exemplo, entre o cais e a embarcação, embarcação para
embarcação ou plataforma.
u A embarcação raramente fica imóvel e imune a movimentos induzidos pelo ambiente.A inércia da
embarcação pode ser afetada pelo carregamento dinâmico devido a forças como as que atuam
quando a carga passa por uma zona de borrifo ou quando colocada ou removida do leito marinho.
Assim, o peso efetivo pode aumentar durante certas partes da operação.
u Possível uso de Unidade de Referência de Movimento (MRU) para acelerações na extremidade do
guindaste.
u Efeitos de chuva, neve, gelo, vento, ruído, falta de iluminação, efeitos de fontes de luz e sombra (por
exemplo, o operador do guindaste ou o sinalizador olhando na direção do sol, ou olhar para um
local iluminado e depois para um local escuro e esse efeito na visão ou em lentes de câmeras), tudo
isso pode afetar a maneira de controlar e manipular a carga.
26
5.5 Seleção de Equipamento
A pessoa competente deve identificar o equipamento de içamento apropriado e os acessórios necessários
considerando aspectos gerais como os identificados na seção 5.4; confirmando que todo equipamento de
içamento é adequado ao propósito, possui os certificados apropriados e foi verificado contra defeitos antes do
uso.
A pessoa competente deve considerar, por exemplo:
u as especificações técnicas e a integridade do equipamento;
u o local onde será usado;
u as condições nas quais deve ser usado;
u o propósito para o qual deve ser usado;
u os riscos inerentes à saúde e à segurança resultantes de seu uso;
u identificação e uso do EPI apropriado;
u riscos ergonômicos;
u manuseio manual;
u exigências de manutenção e inspeção.
A empresa deve implementar procedimentos que sujeitem todos os equipamentos e acessórios para içamento
a um esquema rigoroso de inspeção (Veja 6.3) e inspeções em serviço para assegurar a integridade contínua.
Um exemplo de tal procedimento seria que uma empresa pode estipular exigências em relação a autorizações
do guindaste. Por exemplo,se a carga preparada for mais pesada que um determinado percentual da carga segura
de trabalho (SWL) do guindaste, a aprovação do içamento proposto exige a autorização de uma pessoa
competente identificada. Outros fatores podem variar a carga no guindaste, como os exemplos identificados no
item 5.4. A autorização do guindaste poderia envolver a emissão de um relatório de análise de içamento para
ser analisado e aprovado pela pessoa competente identificada antes do início da operação de içamento.
A NR. 29 - Segurança no Trabalho portuário apresenta os principais riscos na atividade..
5.5.1 Avaliação de Riscos do Equipamento
Uma avaliação de riscos do equipamento deve ser realizada como parte da JRA (Veja 5.1.1).
O objetivo da avaliação de riscos é identificar os perigos e avaliar os riscos associados ao equipamento
para todas as operações previstas de içamento; por exemplo, aplicações, cargas e configurações para as
quais o equipamento possa ser usado de maneira razoável.
A avaliação de riscos do equipamento deve levar em conta, sem necessariamente estar limitada, às
seguintes considerações:
u O equipamento foi projetado para esse tipo de içamento?
u Houve alguma modificação no equipamento?
u As configurações dos alarmes exigem atenção, por exemplo, houve alteração no comprimento do
cabo de aço existente nos tambores?
u resistência e estabilidade do equipamento de içamento, aparelhamento e carga (Veja 5.5.2);
u considerações ergonômicas;
u proteção do operador;
u condições ambientais;
u perigos locais/próximos/ambientais;
u natureza das cargas previstas (p.ex. substâncias perigosas);
u envolvimento de içamento de pessoal;
u meios de engatar/desengatar e afixar cargas de maneira segura;
27
u providências para carregamento e descarga;
u providências para acesso e egresso, particularmente em situações de emergência;
u tombamento e sobrecarga;
u outras situações de emergência;
u exigências de manutenção e inspeção durante o uso;
u exigências de desmontagem e armazenamento;
u métodos de transporte para integridade contínua.
Quando a operação de içamento envolve a fabricação de novos equipamentos, a modificação de
equipamento existente ou a seleção de materiais para as operações de içamento, o projeto proposto
deve ser submetido à pessoa competente. Pode também haver necessidade de consultar, por exemplo,
um órgão verificador (Veja a Tabela 1), uma autoridade técnica (Veja 3.3) ou o fabricante, que pode
fornecer orientações sobre a adequação do projeto. Essa pessoa competente deve conduzir uma análise
do projeto, considerando códigos, padrões, práticas e conformidade com todos os regulamentos
aplicáveis.
Através da aplicação das etapas indicadas em 5.5.2, é possível identificar os parâmetros de trabalho
seguro de cada configuração do equipamento de içamento e avaliar o nível de risco, com a intenção de
estabelecer uma base segura para as operações nas quais o equipamento será utilizado.
5.5.2 Resistência e Estabilidade
5.5.2.1 Resistência
Os procedimentos da empresa (Veja 1.2) devem fornecer um processo para:
u assegurar que o equipamento de içamento tem resistência adequada para a carga e
fornecer um fator de segurança apropriado contra falhas;
u assegurar que a carga e todas as conexões e acessórios de içamento tenham resistência e
integridade adequadas;
u assegurar que todos os riscos identificados em relação à resistência do equipamento foram
tratados nas avaliações de risco relevantes;
u assegurar que todos os riscos associados à resistência do equipamento foram tratados no
plano de içamento.
Deve-se realizar uma avaliação de riscos do equipamento (Veja 5.5.1) como parte do processo
de seleção do equipamento. O processo de avaliação de riscos exige que a resistência e a
estabilidade do equipamento tenham sido adequadamente determinadas e verificadas.
O Apêndice 7 apresenta um exemplo de um processo para avaliar a resistência adequada.
5.5.2.2 Estabilidade do Equipamento
Determinar a estabilidade adequada do equipamento requer uma avaliação da operação de
içamento a fim de:
u assegurar que o equipamento de içamento possui estabilidade adequada em uso e sob
carga para o emprego proposto, considerando todas as combinações de forças
desestabilizadoras que possam afetar o equipamento;
u assegurar medidas eficazes adequadas para fornecer resistência suficiente contra
tombamento;
u assegurar que todos os perigos identificados em relação à estabilidade do equipamento
foram tratados nas avaliações de risco relevantes e no plano de içamento;
Fatores a considerar que afetam a estabilidade do equipamento de içamento incluem:
u a carga dinâmica no gancho que deve ser usada (p.ex. incluindo todos os efeitos
dinâmicos);
28
u se for um içamento submarino, consulte o subitem relevante em 5.4.1;
u a carga máxima devido a vento/ondas/estado do mar e correntes que podem ocorrer;
u a resistência da superfície na qual o equipamento de içamento está posicionado ou
localizado, p.ex. pode ser necessário a instalação de placas de distribuição para suportar o
peso do equipamento e da carga máxima a ser içada;
u estabilidade da superfície sob carga e sujeita às condições de movimento da embarcação;
u verificar se a superfície onde o equipamento de içamento opera fica ou ficará inclinada
(sujeito a alterações de nível e inclinação) e o ângulo dessa inclinação, pois isso impõe
forças horizontais e verticais;
u o tamanho e a natureza da carga, ou seja, se a própria carga é instável;
u como se pretende içar a carga.
Vários métodos ou combinação de métodos podem ser usados para melhorar a estabilidade
do equipamento de içamento, por exemplo:
u projetar uma base adequada sobre a qual o equipamento de içamento será posicionado;
u usar um sistema de ancoragem.
Métodos para resistir ao tombamento incluem:
u uso de suportes laterais/estabilizadores e/ou aparelhamento específico para o propósito;
u uso de contrapesos;
u uso de lastro;
u os requisitos de estabilização e uso de métodos para resistir ao tombamento devem ser
tratados adequadamente no plano de içamento.
5.5.2.3 Estabilidade da Embarcação
A estabilidade da embarcação é de fundamental importância para o planejamento de operações
de içamento. Os efeitos do içamento de uma carga no convés e sua colocação em outro lugar
podem afetar movimento, nível, adernamento e estabilidade da embarcação. Eles dependem do
peso da carga em relação ao tamanho da embarcação, da altura e do posicionamento da ponta
do guindaste em relação ao centro de gravidade da embarcação. Isso pode ser notável até para
cargas relativamente pequenas, aumentando de importância em operações de içamento de
cargas pesadas, por exemplo, módulos de convés pesando milhares de toneladas, que
dependem do lastro da embarcação para efetuar o içamento.
Quando a carga é transferida para o termnal portuario os efeitos podem ser ainda mais
complicados. É necessário ter atenção para que os planos de içamento façam as devidas
considerações sobre os efeitos na estabilidade das embarcações.
Adicionalmente, o movimento induzido por alterações na estabilidade da embarcação também
podem afetar a estabilidade do equipamento de içamento.
5.5.2.4 Posicionamento e Instalação do Equipamento
Para os propósitos destas orientações, é razoável assumir que o termo ‘posicionamento’ se
refere a equipamentos móveis, ‘posicionados’ em um determinado local para a realização de
operações de içamento. O termo ‘instalação’ se refere apenas ao equipamento de içamento
montado em determinado local, incluindo equipamento fixo e projetado para ser fixado por
meios adicionais (parafusos, solda, grampo etc.).
Deve-se providenciar um processo para assegurar que a pessoa competente analise o
posicionamento/instalação do equipamento de içamento para reduzir ou eliminar riscos.
Todos os riscos identificados em relação ao posicionamento/instalação do equipamento devem
ser tratados na avaliação de riscos.
29
Todos os riscos associados ao posicionamento/instalação do equipamento devem ser tratados
no plano de içamento.
O equipamento de içamento deve ser posicionado ou instalado de modo a:
u evitar atingir, prender ou esmagar pessoas;
u evitar atingir qualquer outro equipamento;
u eliminar riscos a pessoas/equipamentos ao longo do trajeto do içamento;
u evitar a possibilidade de içar cargas sobre pessoas;
u oferecer proteção eficiente para minimizar o risco de atingir uma pessoa quando o trajeto
for acima do nível do convés e abaixo da altura da cabeça das pessoas;
u impedir a existência de pontos de captura ou outros perigos onde o equipamento poderá
passar, ou apresentar movimento de balanço;
u assegurar que os caminhos de acesso e egresso, passagens e espaços de entrada não
fiquem comprometidos por riscos devido a operações de içamento;
u assegurar a tomada de medidas apropriadas para evitar riscos devido ao movimento
descontrolado/queda livre da carga ou movimento do equipamento de içamento;
u impedir a liberação não intencional da carga na eventualidade de uma falta de energia;
u evitar colisão com outros equipamentos de içamento sendo usados simultaneamente, ou
com outras estruturas;
u providenciar portões/barreiras adequadas para impedir o acesso incorreto/inseguro a
qualquer poço de elevador/compartimento de elevação.
Nota: Esta lista não esgota o assunto. Os planos de içamento devem ser submetidos a avaliações
de risco iniciais e individuais; isso também deve assegurar que o equipamento de içamento esteja e
permaneça posicionado ou instalado para minimizar o risco de o equipamento ou a carga atingir
pessoas ou outros equipamentos.
5.6 Equipamento para Içar Pessoas
A necessidade do uso de equipamento de içamento para transferir ou içar pessoas deve ser reavaliada em todas
as ocasiões. Idealmente, o içamento de pessoas deve ser eliminado se possível. Quando não houver alternativa
após a avaliação, o equipamento a ser usado deve ter sido especificamente projetado ou adaptado para esse fim,
e operado dentro dos parâmetros de projeto.
Todo equipamento usado para içar pessoas deve ser analisado para assegurar que os riscos envolvidos sejam os
mais baixos dentro do razoavelmente praticável.
Também é necessário verificar o que é exigido pelos órgãos reguladores locais. Por exemplo, os reguladores
podem exigir que todos os equipamentos adequados para o içamento de pessoas estejam claramente marcados
(‘adequado para içar pessoas’, por exemplo), e que nenhum equipamento não marcado desta forma deve ser
usado com esse propósito.
Deve ser assegurado que:
u todos os perigos associados com o içamento de pessoas estejam identificados;
u todos os riscos associados ao içamento de pessoas foram tratados no plano de içamento;
u o equipamento para içamento de pessoas continua a atender as especificações apropriadas.
A avaliação de riscos do equipamento (Veja 5.5.1) deve resultar em uma análise das especificações técnicas a
serem aplicadas nos equipamentos para içamento de pessoas. Este processo deve incluir considerações sobre
os padrões atuais da indústria e de fabricação, além das exigências legais relevantes.
A avaliação de riscos deve incluir considerações sobre a natureza e a abrangência da operação de içamento
necessária além de manter um sistema de trabalho seguro para operações de içamento individuais que envolvam
o içamento de pessoas.
37
A pessoa competente independente (Veja 6.1) deve verificar, através de exames minuciosos (Veja 6.3), se as
especificações técnicas desse equipamento estão em conformidade com as exigências atuais. Qualquer item de
equipamento que não esteja em conformidade deve ser considerado e registrado como defeituoso de acordo
com os procedimentos da empresa, e retirado de serviço.
5.7 Comunicações
Falhas nas comunicações são frequentemente as causas básicas de incidentes de içamento, e também podem ser
as mais difíceis de detectar. Bom treinamento e cumprimento de procedimentos corretos são vitais, mas a
verificação da situação real no local de trabalho é da maior importância. Por exemplo, todo o pessoal envolvido
é da mesma empresa? Eles entendem um idioma comum? Caso contrário, existe um sistema estabelecido de
sinais rigorosamente cumpridos que todos conhecem e compreendem? Ele é exibido em local visível a todos da
equipe de içamento? Quais métodos diferentes de comunicação podem ser usados? Qual é a comunicação
necessária entre o local de trabalho e a fonte de assistência técnica em outro lugar?
A comunicação também abrange advertências ao pessoal sobre a atividade de içamento e a manutenção da área
do içamento livre de pessoas que não estejam envolvidas na operação de içamento.
Este documento não fornece orientação detalhada sobre comunicações para operações de içamento, mas a
citação a seguir foi obtida no documento A NR. 29 - Segurança no Trabalho portuário apresenta os principais .
:
Procedimentos da empresa devem assegurar a manutenção constante de um nível muito elevado de
disciplina nas comunicações. Comunicações eficazes são vitais para a segurança e o sucesso de qualquer
operação, e o termo ‘comunicação’ abrange todos os tipos de comunicação, como sistemas com fio, sistemas
alimentados por som, rádios e sistemas de reserva de emergência; sistemas de computadores, alarmes, luzes
indicadoras e de advertência; CCTV, comunicação verbal, sinais de mão, outros sinais visuais, reuniões de
segurança e reunião de crítica pós-operação. Sobre estes dois últimos é extremamente importante que os
supervisores se comuniquem de maneira clara e abrangente nessas reuniões.
Todos os membros da equipe de içamento devem conhecer as tarefas designadas para cada pessoa e quais são
os recursos de comunicação. Sinalizadores designados (como o sinalizador/amarrador ou outros descritos nos
procedimentos da empresa ou na terminologia local) devem ser claramente e separadamente identificáveis,talvez
usando coletes refletores ou outra vestimenta ou marcação de destaque.
Quando qualquer parte do içamento estiver fora das vistas de qualquer componente da equipe, é essencial
assegurar a boa qualidade das comunicações.
Se algum sinal não ficar claro para um membro da equipe de içamento, a operação deve ser interrompida.
5.8 Interrupção do Trabalho
Qualquer pessoa deve ser capaz de interromper a operação de içamento sempre que houver um possível
problema de segurança que indique a consideração de um procedimento de gerenciamento de mudança (MoC)
(Veja 5.10 e 5.10.1).
Isso pode ocorrer devido a qualquer possível problema de segurança, por exemplo:
u um sinal não está claro;
u acionamento de um alarme (por exemplo, na cabine do guindaste);
u competência específica excedida.
5.9 Análise Técnica por Pessoa Competente
Após a conclusão do planejamento inicial de uma operação de içamento não rotineira,ele deve ser analisado pela
pessoa competente. Planos de içamento genéricos também exigem uma análise pela pessoa competente.
31
5.10 Gerenciamento de Mudanças
Os procedimentos de gerenciamento de mudanças (MoC) podem ser aplicáveis a todos os aspectos das
operações. Qualquer membro da equipe de içamento pode solicitar a aplicação de um procedimento de
gerenciamento de mudanças e suspender a atividade. Após isso, deve-se realizar uma avaliação para determinar
se o MoC é necessário. Caso afirmativo, a atividade não deve ser retomada até que os procedimentos de MoC
tenham sido aprovados e implementados.
Os procedimentos de MoC abrangem:
u desvio de um procedimento aprovado;
u desvio dos procedimentos padrão da empresa;
u modificações não planejadas em embarcações e equipamentos;
u alterações em equipamentos;
u grandes mudanças na sequência das operações;
u desvio das práticas de trabalho ou instruções de trabalho seguro especificadas;
u uso de uma peça existente de equipamento para uma atividade incluída no plano de içamento;
u questões meteorológicas e ambientais;
u implementação de novos sistemas;
u mudanças significativas de pessoal crítico para a segurança;
u mudança sugerida e/ou solicitada por cliente, órgão regulador ou outra parte relevante.
Os procedimentos de MoC fornecem a rota para assegurar que as alterações sejam gerenciadas de maneira
segura e eficiente.
A empresa deve desenvolver procedimentos, talvez através da equipe de projetos, para que o escopo de
determinado trabalho atenda a uma especificação de contrato. Os procedimentos devem ser compilados a partir
das práticas de trabalho e metodologias de atividades específicas da empresa, refinados através de análises
operacionais formais, avaliações de risco e outros estudos, resultando em um novo plano de içamento, antes da
aprovação final pela pessoa competente relevante (Veja 3.2) e o cliente, conforme apropriado.
Em um projeto de construção, os procedimentos podem ser estabelecidos como ‘aprovados para construção’
(AFC), ou aprovados de acordo com o protocolo da empresa. Os procedimentos AFC que exigem revisão
devido a mudanças em métodos, trabalhos imprevistos ou outras circunstâncias, devem ser submetidos a um
procedimento de MoC e deve-se realizar uma avaliação de riscos do trabalho.
Novas tarefas ou içamentos que não fazem parte dos procedimentos aprovados devem ser submetidos ao
procedimento de MoC e a uma JRA antes da realização da tarefa.
5.10.1 Planos de Contingência
O planejamento das operações deve incluir procedimentos de reserva para emergências. Por exemplo,
áreas-reserva para colocar a carga, planejamento para a eventualidade de mudanças excessivas no meio-
ambiente, considerações sobre os efeitos da perda de posição da embarcação ou falhas em alguma
operação nas proximidades.
5.11 Seleção da Equipe de Içamento
A pessoa competente deve selecionar uma equipe com competência para a operação de içamento específica
(Veja 3.5).
5.12 Explicação de uma Reunião de Segurança
Chegando ao local do trabalho, a pessoa competente deve analisar as descobertas da avaliação de riscos e o
plano de içamento aprovado junto com a equipe de içamento em uma reunião de segurança ou pré-içamento.
32
Deve-se atribuir responsabilidades para cada pessoa envolvida na operação de içamento, juntamente com a clara
identificação do supervisor do içamento.
A avaliação de riscos e o plano de içamento devem ser discutidos passo a passo para assegurar que todos
entendam claramente e concordem com os métodos e as medidas de controle a serem usadas. Utilizando
cartões de bolso de segurança de içamento (veja abaixo) como guia, as questões levantadas por qualquer pessoa
envolvida no içamento devem ser discutidas e consideradas dentro da avaliação de riscos e do plano de içamento.
Se houver uma mudança acordada na avaliação de riscos e/ou plano de içamento, a documentação deve ser
modificada e novamente aprovada pela pessoa competente, de acordo com os procedimentos de MoC.
Questões típicas para uma reunião de segurança são apresentadas no Apêndice 10, que mostra o cartão de bolso
de segurança de içamento IMCA número 3 – Reuniões de segurança. As questões são as seguintes:
Tabela 2 - Reuniões de segurança
5.13 Reunião de Crítica Pós-Trabalho e Pontos de Aprendizado
Após a conclusão de um içamento, uma reunião de crítica permite ao pessoal identificar:
u pontos de aprendizado;
u boas práticas;
u melhoramentos.
Todos os pontos de aprendizado porventura anotados no plano de içamento devem ser analisados pela pessoa
competente e sujeitos às ações apropriadas. Por exemplo, isto pode incluir opiniões sobre a eficácia do
equipamento,técnicas de içamento,comunicações e informações,que podem ser vitais para o próximo içamento.
5.14 Registro dos Procedimentos de Içamento
As informações relevantes sobre monitoramento e controle dos procedimentos empregados nas operações de
içamento devem ser mantidas para demonstrar a eficácia dos procedimentos da empresa e auxiliar na identificação
de oportunidades de melhoramento e demonstrar tais procedimentos para órgãos reguladores ou clientes.
33
Questões
Objetivo do trabalho Qual é a intenção?
Planos e métodos Como deve ser realizado?
Responsabilidades Quem faz o quê?
Mão de obra e capacitação Quantas pessoas? Quais as capacitações necessárias?
Acesso e evacuação É possível entrar e sair com segurança?
Ambiente de trabalho A área é segura?
Perigos Avaliação de riscos
Permissão para trabalho Obter autorização documentada
EPI Quais os equipamentos de proteção individual necessários?
Equipamento Qual o equipamento necessário?
Materiais Quais os materiais necessários?
Isolamento Barreiras de segurança instaladas?
Atividades conflitantes O que mais está acontecendo?
Informações Alertar a todos que podem ser afetados
Motivação Por que a tarefa é necessária
Comunicações Estabelecer procedimentos de comunicações
Reunião de crítica pós-trabalho O que ficou bom ou ruim? Lições aprendidas?
As pessoas que planejam operações de içamento podem ser auxiliadas através do acesso conveniente a registros
de planos de içamentos realizados anteriormente, avaliações de riscos e qualquer outro material relevante como,
por exemplo, reuniões de crítica pós-trabalho.
34
35
Existem duas formas de avaliar equipamentos de içamento:
u inspeção (Veja 6.2); e
u exame meticuloso (Veja 6.3).
As inspeções podem ser realizadas por pessoal com suficiente experiência e competência para fazê-lo do modo
especificado nos procedimentos da empresa. Exames meticulosos e a marcação dos equipamentos são realizados
pela pessoa competente independente (Veja 6.1).
6.1 Pessoa Competente Independente (ICP)
Para os propósitos destas orientações, a pessoa competente independente (ICP) designada para realizar exames
meticulosos (Veja 6.3) em nome da empresa, é aquela suficientemente competente e independente para permitir
a tomada de decisões imparciais e objetivas a respeito do equipamento de içamento.
Isto não significa que o ICP deva obrigatoriamente ser funcionário de terceiros, se a competência necessária
existir na própria empresa. Nesse caso, a empresa deve assegurar que seus examinadores tenham autoridade
genuína e independência para assegurar a execução correta das verificações e que suas recomendações sejam
seguidas.
Assim, o ICP tratado nestas orientações pode ser um contratante de içamento independente designado, mas a
empresa pode indicar um de seus funcionários com a competência apropriada.
A competência necessária deve incluir conhecimento prático,teórico e experiência no equipamento de içamento
em nível apropriado para realizar um exame minucioso.
A posição do ICP não é a mesma da pessoa competente descrita no item 3.2.
6.2 Inspeção
Uma inspeção é definida, para os propósitos destas orientações, como uma verificação visual, suplementada
quando praticável por uma verificação funcional, executada para determinar a existência de danos ou
deteriorações óbvias no equipamento de içamento, além de assegurar que as condições de saúde e segurança
estejam mantidas e quaisquer deteriorações sejam reparadas em tempo hábil.
Exemplos de inspeção incluem:
u verificações antes de cada ocasião em que o equipamento for utilizado;
6
Inspeção, Exames e Marcação de
Equipamento de Içamento
u verificações em intervalos apropriados/periódicos ou sob as condições predominantes, conforme
identificado pelo plano de içamento e como resultado de uma avaliação de riscos.
As verificações devem ser realizadas pelo pessoal competente apropriado, não necessariamente o ICP.
Procedimentos de inspeção pré-uso podem ser analisados e revisados conforme necessário. A aprovação dessas
revisões deve ser realizada pela gerência de linha relevante responsável pela emissão/aprovação dos
procedimentos originais.
6.2.1 Frequência de Inspeção
Todo equipamento de içamento deve ser inspecionado de acordo com o programa de manutenção
planejada da empresa e com as exig6encias dos órgãos reguladores relevantes, mas como um guia geral:
u antes do uso em cada ocasião (verificação pré-uso);
u em intervalos semanais para itens do equipamento de içamento em uso;
u em outros intervalos ou sob as condições identificadas pelo fabricante ou pela avaliação de riscos;
u quando a análise dos registros do equipamento de içamento indicar ser prudente fazê-lo.
As inspeções devem ser registradas. Verificações pré-uso devem ser registradas no plano de içamento.
6.3 Exame Meticuloso
Exame meticuloso é aquele realizado por um ICP (Veja 6.1), de maneira cuidadosa e crítica, suplementado por
outros meios necessários como medições, ensaios não destrutivos e outros, a fim de detectar defeitos ou
fraquezas para avaliar a importância na segurança e no uso continuado do equipamento de içamento.
Um procedimento de exame meticuloso deve incluir o, mas não deve necessariamente estar limitado a,
estabelecimento de processos pelos quais:
u todos os equipamentos de içamento sejam examinados meticulosamente para detectar e avaliar a
importância de defeitos e fraquezas em relação ao uso seguro do equipamento;
u uma clara marcação assegura aos usuários que o equipamento de içamento foi examinado meticulosamente,
estando seguro para ser usado;
u sejam realizados exames para verificar se o equipamento continua em condições apropriadas para uso
seguro.
6.3.1 Procedimentos para Exames Meticulosos
Os procedimentos devem estabelecer um esquema de exames meticulosos a serem realizados pelo ICP.
u o esquema de exame meticuloso deve ser obedecido para assegurar que o equipamento seja
examinado em intervalos apropriados (Veja 6.3.2);
u o esquema deve considerar as condições do equipamento, o ambiente onde será usado, e a
quantidade e a natureza das operações de içamento onde o equipamento será usado;
u exames meticulosos e defeitos encontrados devem ser registrados;
u registros de exames válidos devem estar disponíveis para inspeção no local onde o equipamento
será usado;
u registros de exames válidos devem acompanhar o equipamento de içamento fornecido por
terceiros para uso pela empresa, ou devem ser fornecidos para outros pela empresa;
u a análise dos registros do equipamento deve determinar a contínua eficácia do esquema e/ou
identificar os ajustes necessários na frequência e na abrangência do esquema de exame do
equipamento.
Procedimentos para exames meticulosos podem necessitar de revisão após avaliações de risco que
afetem:
u os intervalos entre exame/inspeção (Veja 6.3.2);
36
u a abrangência e a natureza do exame necessário.
Todos tais aditamentos/revisões de procedimentos aprovados devem ser aprovados pela empresa antes
da emissão e do uso.
6.3.2 Frequência de Exames Meticulosos
Todos os equipamentos e acessórios para içamento devem ser submetidos periodicamente a exames
meticulosos de acordo com o exigido pelo órgão regulador relevante ou, na ausência de regulamentos
regionais relevantes, conforme identificado pelo ICP como sendo satisfatório para o atendimento da
legislação existente, e conforme recomendado pelo fabricante ou pela frequência de uso. Quando for
demonstrado pela avaliação de riscos que esse período deve ser reduzido ou prolongado sem risco
adicional aos usuários e ao equipamento, pode ser possível obter a dispensa do órgão regulador
relevante ou implementar um procedimento de dispensa da empresa pela pessoa responsável designada.
Isso depende das exigências normativas relevantes. Pode haver a opção entre seguir uma abordagem
de ‘período específico’ para o exame meticuloso do equipamento de içamento, ou uma abordagem
alternativa na qual o exame é realizado de acordo com um órgão regulador segundo um esquema de
exame escrito, em vez de em períodos específicos.
A frequência e a abrangência dos exames do equipamento devem ser determinadas pelas
recomendações do fabricante, por análise de riscos ou pelo uso do equipamento (Veja 6.3.2);
Além do exame meticuloso periódico, os equipamentos de içamento devem ser examinados
cuidadosamente:
u antes de serem utilizados pela primeira vez, exceto se forem acompanhados por documentação
normativa válida (Veja oApêndice 8 para conhecer exemplos de certificação) ou relatório de exame
meticuloso;
u quando uma exigência normativa foi recebida mais de seis meses antes de o equipamento de
içamento ser colocado em serviço, ou conforme exigido pelo órgão normativo;
u quando o equipamento estiver envolvido em acidente ou ocorrência perigosa;
u após uma mudança significativa nas condições de uso (determinado pelo ICP), por exemplo, após
instalação/montagem/mudança/modificação/reparo;
u após longos períodos fora de uso (determinado pelo ICP);
u no caso de equipamento para içamento de pessoas em intervalos não superiores a seis (6) meses;
u sempre que uma circunstância excepcional (como uma sobrecarga) puder ameaçar a segurança do
equipamento de içamento.
6.3.3 Relatório de Exame Meticuloso
O ICP produz um relatório apresentando os resultados do exame meticuloso.
6.3.4 Relatórios e Defeitos
Todos os exames meticulosos e defeitos devem ser registrados.
O relatório de exame meticuloso deve detalhar os defeitos encontrados ou incluir uma declaração
estabelecendo que o equipamento está apto ou não para uso contínuo com segurança. O relatório de
exame meticuloso deve ser arquivado e cópias devem estar disponíveis para os usuários que desejarem.
O ICP deve notificar imediatamente o ponto focal relevante da empresa quando descobrir qualquer
defeito no equipamento de içamento que, em sua opinião, represente ou possa representar perigo, para
que sejam realizadas as ações necessárias para reparar ou substituir o equipamento. Caso contrário, ele
deve assegurar que equipamentos potencialmente perigosos sejam retirados de uso o mais rapidamente
possível.
37
Em situações que envolvam risco existente ou iminente de ferimentos graves ao pessoal, o ICP pode
ter que notificar as autoridades legais relevantes enviando uma cópia do relatório. Relatórios de exame
minucioso devem ser encaminhados ao ponto focal relevante da empresa assim que praticável (mas a
empresa pode estabelecer um requisito de tempo, por exemplo, dentro de 28 dias da data do exame).
Todos os defeitos devem ser informados diariamente.
6.4 Marcação do Equipamento de Içamento
A identificação da carga de trabalho segura (SWL), do modo de operação e da configuração para uso seguro do
equipamento é obrigatória para assegurar que o equipamento de içamento e acessórios sejam usados apenas
dentro da faixa de parâmetros operacionais apropriados para o uso seguro.
A SWL é definida como a carga máxima que o equipamento de içamento está certificado a suportar sob uso
normal. Isto é um valor, ou conjunto de valores, baseados na resistência e/ou estabilidade do equipamento
durante o içamento. É possível especificar um faixa de SWLs para o mesmo equipamento quando usado em
diferentes configurações.
Alguns equipamentos especializados, por exemplo, talhas de alavanca, possuem SWLs máximo e mínimo.
Todos os equipamentos e acessórios fornecidos devem ser marcados de modo claro e permanente com seus
SWL e marcações de identificação exclusivas determinadas pelos procedimentos.
Exigências adicionais de cliente/local para marcação devem ser comunicadas a todos os usuários.
A marcação do equipamento não deve danificar o equipamento ou alterar seu uso.
Equipamentos projetados para içar pessoas devem ser marcados claramente como tal e conforme exigido pelos
reguladores relevantes.
O ICP relevante (Veja 6.1) é responsável pela remarcação do equipamento quando houver alguma alteração, no
próprio equipamento ou no seu uso, que afete o SWL.
É recomendável que as empresas disponham de procedimentos para assegurar que os equipamentos de içamento
e acessórios estejam adequadamente marcados com seus SWL,e também deixar claro qual o departamento e/ou
pessoal é responsável por essa marcação. Um ICP pode informar a empresa:
u quando qualquer item de equipamento sujeito a exame minucioso não estiver marcado corretamente de
acordo com exigências normativas;
u como a marcação deve ser aplicada de modo suficiente para cumprir os requisitos normativos, por exemplo,
a melhor maneira de informar a SWL de equipamentos com configuração variável, se através de marcação
ou através do fornecimento de instruções convenientes para o equipamento.
O ICP conduzindo o exame minucioso deve remover do serviço qualquer item de equipamento que não esteja
marcado de acordo com os regulamentos.
O ICP deve remarcar o equipamento de acordo com os regulamentos após verificar as marcações obrigatórias
junto ao certificado de conformidade apropriado ou do certificado de teste do item.
A empresa deve manter uma verificação desse processo assegurando que as marcações sejam inspecionadas
como parte dos procedimentos de inspeção pré-uso.
38
39
Todo equipamento de trabalho deve ser mantido em condições de trabalho eficientes, seguras e eficazes, e em
boas condições através de um sistema de manutenção planejada.
Deve haver um processo para:
u assegurar que o equipamento de trabalho seja mantido adequadamente em intervalos apropriados;
u assegurar que os registros da manutenção do equipamento de trabalho sejam mantidos atualizados;
u assegurar que a frequência de manutenção do equipamento de trabalho seja registrada e que o processo
interno de auditoria seja usado para monitorar esse registro;
u formalizar o sistema de gerenciamento da manutenção, seja ela preventiva planejada, monitoramento de
condição ou manutenção de reparo.
(Orientações úteis para manutenção de cabo de aço podem ser encontradas em IMCA SEL 012 – Orientações
para gerenciamento da manutenção de ciclo de vida para cabos de aço não utilizados em transporte de pessoal.)
Todos os dados relevantes devem ser registrados como base para análises de tendências sobre o desempenho
geral do equipamento.
Equipamentos de içamento começam a deteriorar a partir do início de seu uso, especialmente nas condições de
operação offshore. Os estoques normalmente consistem de equipamentos que estão em uso há vários anos.
Deve ser desenvolvido um sistema para identificar equipamentos cuja expectativa de vida esteja próxima do fim,
a fim de ser submetido a manutenção geral ou retirada do serviço. O objetivo é reduzir a quantidade de
equipamentos defeituosos ou desgastados antes que se tornem um risco.
O equipamento pode ser enviado para manutenção por terceiros. É essencial que os defeitos encontrados sejam
notificados ao proprietário do equipamento na empresa. Quando a legislação estabelecer que isso representa
risco significativo, pode ser necessário informar às autoridades.
Quando houver intervalos de manutenção estabelecidos para equipamentos de içamento, de acordo com as
recomendações do fabricante ou avaliações de riscos, esses intervalos devem ser cumpridos. Se o equipamento
fizer parte de uma mobilização e a rotina de manutenção planejada determinar sua realização nesse período, o
equipamento deve ser submetido a essa manutenção antes da mobilização, ou deve-se tomar providências para
que isso aconteça durante o período que estiver em serviço.
Consulte o Apêndice 9 para visualizar um exemplo de tabela para avaliação de manutenção.
7
Manutenção
40
41
u Um método sistemático para retenção de registros deve ser utilizado para assegurar que as informações
estejam imediatamente disponíveis para as pessoas competentes.
u A pessoa competente deve ser capaz de acessar os certificados relevantes do equipamento de içamento.
u É útil dispor de listas de verificação impressas para todo o equipamento de aparelhamento e de içamento,
tanto para uso como para retenção.
u Relatórios e registros de equipamentos de içamento devem ser mantidos por períodos que satisfaçam os
requisitos normativos, no mínimo, e por mais tempo quando fornecem informações úteis para identificação
de tendências ou oportunidades de aprimoramento. Os períodos de retenção para documentos específicos
devem constar na documentação da empresa. Relatórios e registros podem ser mantidos por períodos mais
longos, por exemplo, se a informação que contêm auxiliar na identificação de defeitos repetidos ou na
indicação de tendências.
u Os registros documentados originais devem ser mantidos em uma central dentro de um sistema seguro
(p.ex. para todos os equipamentos sob controle de uma determinada embarcação, projeto, local ou região,
conforme apropriado).
u Toda documentação relevante deve estar disponível ou ser copiada para as pessoas relevantes no local onde
o equipamento será usado, e disponível para inspetores das autoridades quando solicitado.
u A documentação deve ser analisada periodicamente conforme os intervalos de exame, e a análise dos
registros e dos relatórios dos equipamentos de içamento devem fazer parte dos procedimentos para seu
controle, devendo ser tratada dentro da auditoria formal do sistema de gerenciamento e programa de
análise.
u A análise dos registros deve permitir a consideração contínua da eficácia e dos melhoramentos.
u As providências existentes para apoio ao sistema de gerenciamento devem ser auditáveis e estar sujeitas ao
controle formal de alterações.
u Os relatórios, registros e outros documentos relevantes podem ser mantidos em forma impressa,
armazenados eletronicamente ou em unidade de disco de computador. Se um sistema de computação for
usado para manter estas informações, então ele deve ser protegido contra alterações não autorizadas. Deve
ser possível obter cópias impressas quando necessário. Deve-se estabelecer procedimentos dentro da
administração da empresa descrevendo o controle dessas informações.
u Outros documentos e informações relacionadas,por exemplo, procedimentos do sistema de gerenciamento,
comunicações, relatórios de auditoria, registros de análise de gerenciamento etc., devem ser mantidos de
acordo com os dispositivos do sistema de gerenciamento relevante e exigências contratuais,particularmente
no caso de documentos que demonstram a aplicação de procedimentos para gerenciamento de mudanças.
Para ver um exemplo de registro de equipamento de içamento, consulte o Apêndice 8.
8
Manutenção de Registros
Avaliação inicial
No. item Atividade específica Perigos identificados
Medidas de controle
existentes
Gravida-de
(1-5)
Probabilidade
(A-E)
Risco
inicial*
42
Apêndice 1
An a lise p relim in a r de riscos (A P R )
Projeto
Localização
Descrição do trabalho
Data
Núm ero A P R
Líder
Equipe
* Risco = gravidade x probabilidade
Avaliação final mitigada
Medidas adicionais para
redução de risco
Risco final*
Ação
atribuída a
43
Classificação da probabilidade
A Bastante provável Quase inevitável que ocorra um incidente
B Provável Incerto de ocorrer, mas um fator adicional pode resultar em um incidente
C Possível Pode acontecer quando estiverem presentes fatores adicionais, caso contrário,
improvável de ocorrer
D Improvável É necessário haver uma rara combinação de fatores para resultar em um incidente
E Bastante improvável É necessário haver uma combinação rara e inesperada de fatores para resultar em um
incidente
Código de prioridade de risco
1 Alto risco Não deve prosseguir – é necessário mudar a tarefa ou adotar medidas de controle
adicionais para reduzir o risco
2 Risco médio Só deve prosseguir com autorização da gerência superior
3 Baixo risco Permissível para as pessoas treinadas e autorizadas para fazê-lo, mas deve-se realizar uma
análise para verificar se o risco pode ser reduzido ainda mais
Nota: O código de prioridade de risco inferior a 3 não é aceitável para perigos que afetem o pessoal
O custo potencial das perdas mostrado pode variar dependendo da empresa e das operações
Apêndice 2
Exemplo de Matriz de Avaliação de Riscos
Categoria
de
gravidade
do perigo
Palavras
descritivas Consequências reais/potenciais
Classificação da
probabilidade
Doença/ferimentos pessoais Ambientais
(qualquer incidente que …)
Custo da
perda
A B C D E
bastanteprovável
provável
possível
improvável
bastanteimprovável
1 Muito alto
Fatalidade, doença pulmonar
terminal ou debilidade
permanente
potencialmente prejudica ou afeta
adversamente o público em geral e tem o
potencial de causar preocupação
generalizada sobre as operações da
empresa Pode provocar impactos
econômicos graves na empresa
>$1m 1 1 1 2 3
2 Alto
Ferimentos graves,
envenenamento, sensibilidade
ou infecção perigosa
potencialmente prejudica ou afeta
adversamente os funcionários e o meio
ambiente no local do trabalho. Exige
conhecimento técnico especializado ou
recursos para correção
>$250,000 1 1 2 2 3
3 Moderado
Ferimentos que provocam
acidente com perda de
tempo, dermatite persistente
ou acne
potencialmente prejudica ou afeta
adversamente os funcionários e o meio
ambiente no local do trabalho. Exige
conhecimento técnico genérico ou
recursos para correção
>$50,000 1 2 2 3 3
4 Leve
Ferimentos leves exigindo
tratamento de primeiros-
socorros ou dor de cabeça,
náusea, tonturas, erupção
cutânea leve
apresenta danos limitados ao meio
ambiente e requer conhecimento técnico
genérico ou recursos para correção
>$10,000 2 2 3 3 3
5 Desprezível
Ferimentos ou implicações
desprezíveis para a saúde,
sem necessidade de faltar ao
trabalho
representa danos limitados ao meio
ambiente e requer conhecimento técnico
genérico ou recursos para correção
>$10,000 2 3 3 3 3
44
Apêndice 3
Exemplo de Plano de Içamento
Título do plano de içamento
Embarcação/local
Cliente/projeto/local
Local do içamento Convés principal/atracado/pátio/etc
Tipo de içamento o Rotineiro o Não rotineiro
Referências No. plano içamento Ref. procedimentos
No. avaliação riscos Ref. desenhos
No. permissão trabalho
A ser preenchido pela pessoa competente
Detalhes da carga/guindaste (carga máxima do gancho não deve ser excedida)
Identificação da carga (incluir dimensões da carga): Centro de gravidade:
o Óbvio o Estimado o Desenho
Condições de projeto para o içamento (máximas):
Vento (nós): Ondas (m):
Peso bruto de içamento/carga máxima do gancho
No ar: o Real
Na água: o Avaliado
Profundidade da água: Configuração/modo do guindaste:
Raio máximo Carga de trabalho segura (SWL) no raio máximo: Altura de projeto do gancho:
Altura máxima do gancho:
Medidas de segurança possíveis a serem consideradas (marque como aplicável e apresente os detalhes na seção passo a passo no
verso) A ser preenchido em terra para as medidas de segurança incluídas no procedimento de instalação/preenchido offshore pelo supervisor de
içamento para qualquer consideração adicional
o Peso não verificado
o Estabilidade da carga
o Alto centro de gravidade
o Tamanho desfavorável/forma/arestas cortantes
o Nenhum ponto de içamento dedicado
o Nenhum ponto de suspensão certificado para
equipamento de içamento
o Embalagem de proteção da carga/equipamento
de içamento/equipamentos
o Objetos soltos removidos da carga
o Carga no estrado precisa ser presa
o Cabos guia exigidos
o Flutuabilidade de objetos
o Içamento de produtos químicos
o Acesso e egresso para passagem de estropos
o Nenhum ponto de içamento diretamente em
cima da carga
o Acessórios/equipamento adequado para o
propósito/carga de trabalho segura
o Equipamento de içamento / certificados de
acessórios
o Estabilidade do equipamento de içamento
o Verificações pré-uso do equipamento
o Modo do guindaste verificado
o Estabilidade da embarcação
o Embarcação necessita de lastro
o Içamento sobre instalações / equipamentos
o Altura livre restrita
o Tamanho/resistência/estabilidade da área de
descarga
o Rota e área de descarga livres
o Rota e área de descarga obstruídas
o Descarga no raio operacional do equipamento
de içamento
o Operações conflitantes
o Problemas culturais, de comunicação, de idioma
o Operações de mergulho - precauções
o Planos de emergência/resgate
o Ambiente: visibilidade/velocidade do
vento/altura das ondas/maré
o Alterações súbitas nas condições ambientais
o Baixa visibilidade durante trabalhos
noturnos/submarinos
o Içamento cego
o Iluminação nas áreas de carregamento e
descarga
o Fatores dinâmicos envolvidos
o Sucção do leito marinho
o Condições do leito marinho
o Pessoal suficiente e competente
o Supervisão adequada
o Equipamento de proteção individual correto
o Reunião de segurança necessária
o Acessórios de amarração removidos
o Verificação pré-uso de equipamento
Descrição das operações içamento
Içamento de pessoal (anexar avaliação de riscos da tarefa com informações sobre o apresentado a seguir)
o Prevenção contra pessoas ficarem presas
o Prevenção contra pessoas sofrerem quedas ou
esmagamento
o Comunicações entre passageiros e operador
o Adequação de equipamentos e acessórios
o Perigos ambientais
o Equipamento de proteção individual correto,
correias, etc.
o Pessoal treinado/competente
o Certificação/verificações pré-uso
o Procedimento específico de embarcação/local
o Equipamento preso no transportador
o Meios de resgate eficientes
o Condições limitadoras de uso
Comunicações
Comunicações disponíveis:
o Primárias (VHF) o Secundárias (sinais de mão) o Outras (especificar):
Verificações de comunicação:
o Primárias verificadas o Secundárias verificadas
Qualquer medida de segurança adicional (como identificado na avaliação de riscos; lembrar SIMOPs)
45
Equipamento e acessórios de içamento a serem usados (especificar tipo, carga de trabalho segura e configuração)
Detalhes passo a passo da operação de içamento (Responsável)
Análise técnica
Foi realizada uma análise técnica? o Sim (anexar detalhes) o Não
Reunião de crítica e pontos de aprendizado (o içamento ocorreu como planejado ou são necessárias mudanças no plano de içamento?)
Pessoa competente
Nome em letra de forma Assinatura Data
Supervisor(es) de
içamento
Nome(s) em letra de forma Assinatura Data
Esboços
Esboço detalhando o aparelhamento do equipamento e
acessórios de içamento (opcional)
Esboço do local de coleta inicial, trajeto da carga e área de
descarga (incluir obstruções ou colisões com equipamentos que
podem ocorrer e como serão evitadas)
46
Apêndice 4
Exemplo de Plano de Içamento – Içamento Calculado –
Exemplo Realizado
Embarcação Acergy Osprey
Localização (popa, convés, cais etc.) Cais para convés de trabalho
No. plano de içamento OSP-07-LP0031
No. avaliação de riscos -
No. permissão para trabalho -
Peso do içamento 90 Te
Tipo de içamento
o Içamento rotineiro – plano abrange operações genéricas de içamento
 Içamento não rotineiro – plano abrange uma operação específica de
içamento
Descrição do içamento
Içamento de estrutura de proteção do cais até o gradeamento dedicado
Possíveis considerações (não abrange todas as situações – marque se relevante e comente cada ponto no plano ‘passo a passo’ abaixo)
o Peso da carga indefinido
o Alto centro de gravidade
o Estabilidade da carga
 Tamanho desfavorável/forma/
arestas cortantes
o Nenhum aparelhamento dedicado
o Nenhum ponto de içamento
dedicado
o Fixação submarina removida?
o Içamento de produtos químicos
o Carga no estrado precisa ser presa
 Aparelhagem certificada e
corretamente instalada
 Área de trabalho restrita/confinada
o Nenhum ponto de içamento em
cima da carga
 Potência do guindaste e nível do
tanque de combustível verificado
 Lastro e combustível de acordo
com os cálculos de estabilidade
o Grande altura entre cabeçote e
gancho do guindaste
o Fatores dinâmicos envolvidos
 Perigos para pessoas/posição das
pessoas
 Comunicações claras
 Cabos guia/manuseio
 Iluminação adequada
Rota a ser percorrida e área de descarga (se responder ‘não’ a qualquer pergunta, explique no plano ‘passo a passo’ abaixo)
1 Rota e área de descarga livres de obstruções?  Sim o Não o ND
2 A área de descarga é adequada em termos de tamanho e capacidade de
suportar carga?
 Sim o Não o ND
3 Existe embalagem adequada para proteção da carga? o Sim o Não  ND
4 Foram posicionadas barreiras para evitar o acesso por pessoas não
autorizadas?
 Sim o Não o ND
5 Você confirmou se a área de descarga está dentro do limite / raio
operacional do guindaste?
 Sim o Não o ND
6 As condições meteorológicas foram consideradas em relação à segurança da
operação de içamento?
 Sim o Não o ND
7 O guindasteiro pode ver o sinalizador em toda a operação, ou outros meios
de comunicação foram verificados e disponibilizados (p.ex. rádios)?
 Sim o Não o ND
Listar aparelhamento
Aparelhamento dedicado
47
Plano passo a passo da operação
Obter permissão para trabalho de içamento pesado
Encarregado de convés verificar comunicações entre convés, guindaste e passadiço
Reunião de segurança concluída
Prender cabos-guia
Prender gancho do guindaste para içar o aparelhamento
Alinhar o gancho do guindaste sobre a carga
Encarregado de convés confirmar que guindaste está alinhado
Guindasteiro iniciar com incrementos de 10 Te até o guindaste começar a suportar a carga
Encarregado de convés assegurar que possua pelo menos dois aparelhadores / tripulantes competentes no cais e dois
aparelhadores / tripulantes competentes no convés da embarcação controlando os cabos-guia
Içar a estrutura até ela sair do cais e ficar em altura suficiente para evitar barreiras de colisão no convés (aprox. 2,5 m)
Movimentar o guindaste até ele colocar a estrutura sobre o gradeamento dedicado
Guindasteiro deve arriar a carga lentamente
Encarregado de convés orientar o guindasteiro para descarregar a estrutura no gradeamento dedicado
Depositar a estrutura completamente
Soltar o aparelhamento de içamento e prender na lateral da estrutura, permitindo que içamentos subsequentes possam ser
colocados no interior
NB Passadiço deve lastrear a embarcação devidamente durante toda operação
Guarnecimento pelo pessoal (especificar o número de pessoas necessário para cada posição selecionada)
Posição Sinalizador Montador Téc. içamento Eng. de apoio
No. necess. 1
Planejado por Nome
Função do trabalho Engenheiro de campo
Data 13 de março de 2007
Registrado ABZ/SCS
Revisado por Nome OSP-Eng/OSP/SCS
Data 15 de março de 2007
Notas:
1 A última edição dos códigos relevantes, regulamentos legais e especificações referenciadas devem ser
aplicáveis ao trabalho, exceto quando estabelecido em contrário (UOS)
2 Todas as dimensões milímetros (mm) UOS
3 Estropos de cabo de aço (construção 6 x 36) IWRC Grau 1960 de acordo com BS EN 12385 1&2
4 Conjunto do estropo – fabricado de acordo com BS EN 13414-1
5 Conjunto completo – testado e certificado como adequado para carga segura de trabalho de 0° a 90°
6 Comprimentos de estropo citados são de ponto de suporte a ponto de suporte
7 Todas as eslingas: gravação em ambas as presilhas com identificação no. 00158-1
8 Certificação de materiais e testes na empresa para aprovação
9 Originais de certificação do aparelhamento para a empresa e cópias verificadas acompanhando itens do
aparelhamento a bordo da embarcação de instalação
10 Manilhas de acordo com BS EN 13889 – Manilhas de aço forjado para içamentos em geral – manilhas D e
manilhas curvas – Grau 6 – Segurança
11 Presilhas de aço usadas somente para fabricação de eslingas
12 Fabricante do estropo deve confirmar se a manilha passa no olhal. Consulte a empresa se a manilha não for
especificada
Desenhos de referência:
1 Disposição geral da estrutura de proteção
2 Olhais de içamento principais da estrutura de proteção – disposição geral e detalhes
48
49
Apêndice 5
Exemplo de Desenhos de Resumo de Especificação do
Aparelhamento
50
51
Apêndice 6
Exemplo de desenhos resumidos de plano de içamento
52
53
Modelo de processo para avaliação da resistência adequada
Apêndice 7
Processo para Avaliação de Resistência do Equipamento
Está-gio Exigência Orientação
1 Identificar a força ou a
combinação de forças às quais o
equipamento estará sujeito
As forças ou a combinação de forças às quais o equipamento
pode estar sujeito incluem tração, cisalhamento, flexão, torção
e compressão. Deve haver atenção especial à tensão induzida
nos apoios e nos pontos de fixação. Forças adicionais devem
ser consideradas, como as produzidas por ventos fortes,
marés e sucção do leito marinho, além de seus efeitos
potenciais internos e externos nas operações (o efeito do
vento internamente pode provocar ‘canalização de vento’ em
portas abertas etc.)
2 Identificar modos de falha
previsíveis que podem ocorrer em
serviço, p.ex. fratura, desgaste e
fadiga, emperramento
Quando o equipamento de içamento está afixado a outro
equipamento de trabalho ou estrutura, é necessário assegurar
que estes possam suportar as forças impostas pelo
equipamento de içamento e o seu uso. Deve-se realizar
verificações de tensões existentes nas estruturas que se
pretende usar como pontos de fixação. Outros modos de
falha previsíveis podem incluir exposição a variações de
temperatura ou a atmosferas ácidas ou alcalinas, por exemplo,
alguns graus de aço-liga susceptíveis a se tornarem
quebradiços nessas condições
3 Avaliar todas as partes da carga e
objetos nela fixados e usados para
o içamento quanto à resistência e
a integridade
Deve-se considerar a capacidade de todas as partes da carga
e dos objetos nela fixados de suportarem as forças
envolvidas. Atenção especial deve ser dedicada aos pontos de
fixação na carga, por exemplo, a necessidade de estruturas ou
auxílio para o içamento. O peso dos acessórios de içamento
deve ser considerado
4 Determinar um fator de
segurança apropriado para os
modos de falha previsíveis
Padrões de produtos exigem que itens de equipamento
destinados ao transporte de pessoal sejam fabricados de
modo a incorporar fatores de segurança mínimos
apropriados/reguladores. Equipamentos fabricados de acordo
com esses padrões podem não ser adequados para o uso
intencionado, e podem não apresentar um fator de segurança
que seja suficiente para os riscos identificados em uma
determinada operação
5 Distribuir a informação para o
fornecedor do equipamento, ou a
pessoa responsável identificada
para a operação de içamento
No caso de cargas difíceis ou incomuns, pode ser necessário
entrar em contato com o fabricante ou o fornecedor para
assegurar que o equipamento seja resistente o suficiente para
o uso proposto
6 Verificar se o fornecedor
considerou devidamente a
avaliação
O equipamento a ser usado deve apresentar um fator de
segurança apropriado. A pessoa competente deve assegurar
que a resistência e a estabilidade do equipamento de
içamento continuem a ser adequadas para as tarefas às quais
ele se destina
54
Exemplo de exigências de retenção de documentos/registros
Apêndice 8
Registro dos Procedimentos de Içamento
Título do Documento Instrução de Retenção
Certificação original do equipamento Ser mantida enquanto a empresa possuir o
equipamento.
Documentação normativa, p.ex.:
u Declaração de Conformidade CE
u Aprovação de Tipo Lloyd’s Register
u UL (Certificação de verificação de produto dos
EUA)
u CSA (Certificação de verificação de produto do
Canadá)
u CCC (Certificação de verificação de produto da
China)
Ser mantida enquanto a empresa possuir o
equipamento.
Relatório de exame meticuloso para:
i) Todos os equipamentos e acessórios de içamento
em serviço ou armazenados (incluindo
equipamento para içar pessoas)
ii) Quando o equipamento de içamento estiver
instalado em novo local ou reconfigurado
i) Por um ano após o relatório ter sido produzido e
até a empresa deixar de ser proprietária do
equipamento de içamento. Nota: Uma cópia do
último relatório de exame meticuloso deve
acompanhar o equipamento vendido pela empresa
para terceiros.
ii) Até a empresa parar de usar o equipamento de
içamento no local onde ele foi instalado.
Registros de defeitos Todos os registros devem ser mantidos até a empresa
deixar de ser proprietária do equipamento/acessório
ou por cinco anos, o que ocorrer por último.
Registros de inspeção Todos os registros devem ser mantidos até a empresa
deixar de ser proprietária do equipamento/acessório
ou por cinco anos, o que ocorrer por último.
Registros de manutenção Todos os registros devem ser mantidos até a empresa
deixar de ser proprietária do equipamento/acessório
ou por cinco anos, o que ocorrer por último.
Cálculos e dados técnicos associados ao projeto ou à
modificação do equipamento de içamento
De acordo com padrões governamentais,
procedimentos de engenharia ou exigências
contratuais, conforme aplicável.
Planos de içamento e registros associados da
avaliação de riscos
Disponíveis durante toda a operação de içamento (no
mínimo) e mantidos de acordo com disposições
gerenciais locais, procedimentos de controle de
mudanças e políticas de retenção de documentos
contratuais, conforme aplicável.
Procedimentos de sistemas de gerenciamento Em conformidade com disposições locais para
sistemas de gerenciamento, procedimentos de
controle de mudanças e políticas de retenção de
documentos contratuais, conforme aplicável.
55
Exemplo de processo para avaliação da eficácia da manutenção:
Apêndice 9
Tabela de Avaliação de Manutenção
Está-gio Exigência Orientação
1 Desenvolver um sistema de
manutenção com base nas
recomendações do fabricante ou,
se não estiverem disponíveis,
identificar a força ou a combinação
de forças às quais o equipamento
será submetido.
As forças ou a combinação de forças às quais o equipamento
pode estar sujeito incluem tração, cisalhamento, flexão e
compressão. Deve haver atenção especial à tensão induzida
nos apoios e nos pontos de fixação. Forças adicionais devem
ser consideradas, como as produzidas por ventos fortes, marés
e sucção do leito marinho, além de seus efeitos potenciais
internos e externos nas operações (o efeito do vento
internamente pode provocar ‘canalização de vento’ em portas
abertas, etc.).
2 Identificar modos de falha
previsíveis que podem ocorrer em
serviço (p.ex. fratura, desgaste e
fadiga, emperramento) e, quando
possível, incluí-los no regime de
manutenção.
Quando o equipamento de trabalho estiver fixado a outro
equipamento de trabalho ou estrutura, é necessário assegurar
que estes possam suportar as forças impostas pelo
equipamento e o seu uso. Outros modos de falha previsíveis
podem incluir exposição a variações de temperatura ou a
atmosferas ácidas ou alcalinas.
3 Avaliar cada parte da operação de
trabalho para identificar partes
vulneráveis do equipamento que
necessitam de manutenção
periódica.
Deve-se considerar a capacidade de todas as partes do
equipamento e dos objetos nele fixados de suportarem as
forças envolvidas. Deve-se manter sobressalentes de peças
que apresentam desgaste rápido em quantidade suficiente para
assegurar uma operação segura.
4 Definir um sistema de manutenção
adequado para o equipamento, a
fim de assegurar a contínua
adequação para o uso pretendido.
A manutenção do sistema deve incluir o arquivamento de
registros, especialmente para equipamentos de ‘alto risco’.
Esses registros podem fornecer informações para o
planejamento futuro de atividades de manutenção e informar
ao pessoal sobre ações realizadas anteriormente.
56
Apêndice 10
Cartões de Bolso de Segurança
Como usar as questões
u As questões ajudam a conduzir uma reunião de
segurança
u Siga as instruções do texto meticulosamente, elas
ajudam você na realização das tarefas:
- DE MANEIRA SEGURA
- EFICIENTEMENTE e
- LOGO NA PRIMEIRA VEZ
u Discuta os tópicos com sua equipe:
- antes de iniciar um trabalho
- durante um trabalho
- após concluir um trabalho
MANTENHA OS CARTÕES COM AS
QUESTÕES SEMPRE DISPONÍVEIS
NO BOLSO DE SEU UNIFORME DE TRABALHO
Reuniões de segurança
QUESTÕES
Objetivo do trabalho
Planos e métodos
Responsabilidades
Mão de obra e capacitação
Acesso e evacuação
Ambiente de trabalho
Perigos
Permissão para trabalho (PT)
Equipamento de proteção pessoal
Equipamento
Materiais
Isolamento
Atividades conflitantes
Informaçoes
Motivação
Comunicações
Reunião de crítica ou reunião pós-trabalho
Verificação de estropos de cabo de aço, manilhas e ganchos
Todo o equipamento de içamento deve ter a certificação apropriada
u Verifique se o código de cores é atual, se o estropo possui o número e a
carga de trabalho segura visíveis,e se esta é a correta para a carga esperada.
u Examine se existe desgaste, corrosão, abrasão e/ou danos físicos
u Verifique se a montagem foi instalada corretamente de acordo com os
procedimentos aprovados de sua empresa
u Verifique se as manilhas apresentam a carga de trabalho segura (SWL)
correta e o dispositivo apropriado de fixação instalado
u Verifique se o pino correto está instalado na manilha
u Verifique se os estropos possuem os sapatilhos corretos instalados nos
olhais caso seja apropriado para reduzir o raio de curvatura do cabo de aço
u Verifique se os ganchos apresentam SWL apropriado para uso e se os
tornéis / travas de segurança funcionam correctamente
Verificações em estropos de fibra
u Verifque se a SWL é a correta para a carga esperada
u Inspecione meticulosamente à procura de sinais de danos, tais como
cortes, dilaceramento, desgaste por atrito, costuras rompidas ou partículas
na fibra
u Estropos de fibra que apresentem qualquer dos problemas citados são
inseguros e devem ser destruídos imediatamente para evitar a reutilização
u Todos os estropos de fibra devem se armazenados de forma a não serem
contaminados por óelo, graxa ou produtos químicos
u Não pinte estropos de fibra para aplicar códigos de cores a tina pode
reagir com as fibras e degradar o seu desempenho
u Assegure que os estropos de fibra não entrem em contato com arestas
agudas
u Inspecione os estropos após o uso. Se apresentarem qualquer dano, eles
devem ser quarentenados para inspeção adicional / destruição
Esteja ciente dos riscos para a segurança e conheça os procedimentos da
empresa antes de realizar qualquer içamento
Verificação de cabos de aço usados em içamentos e equipamentos
associados
(Não incluindo guindastes e máquinas de guinchos,
exceto tambores, roldanas, roletes e ativação de controles)
Todo o equipamento de içamento deve ter a certificação apropriada
u Os cabos de aço foram verificados quanto a danos antes do uso ou após
qualquer incidente que possa tê-los danificado ou danificado a instalação?
u Você obervou se as áreas esperadas de provocar desgastes nos cabos de aço
em uso, por exemplo, onde eles passam por roldanas ou roletes, estao sujeitas
a impactos ou particularmente expostas quando armazenadas?
u Existem sinais de deterioração nos cabos, por exemplo, fios rompidos,
distorção, corrsão ou falta de lubrificação?
u Você verificou o diametro do cabo em relação ao diametro quando era novo?
u O cabo de aço está corretamente lubrificado, livre de fragmentos etc.?
u Ê possivel inspecionar o núcleo interno do cabo de aço?
u Se nao for possível / prático inspecionar manualmente a parte interna do cabo,
quando ele foi testado por outros meios, por exemplo, em testes não
destrutivos?
u Se uma seção de cabo foi submetida a testes destrutivos, quais foram os
resultados?
u O cabo está acondicionado corretamente em seu tambor?
u O tambor está em boas condições, por exemplo, se ele possui ranhuras, elas
estão em intactas e correspondem às dimensões do cabo?
u Existe cabo de aço suficiente enroldado no tambor quando se atingir o limite
de fornecimento de cabo na operação?
u Os interruptores de limtação e os controles do guindaste/guincho funcionam
corretamente?
u Todas as roldanas, roletes, tornéis etc. estão em boas condições e com todas as
peças operando corretamente?
Esteja ciente dos riscos para a segurança e conheça
os procedimentos da empresa antes de realizar qualquer içamento
57
Análise do local do trabalho
u Existe um plano e uma avalição de riscos para a operação de içamento que trate
integralmente das tarefas a serem realizadas?
u Se esse for um plano para uma operação de içamento ‘rotineira’, existem
diferenças em relação ao plano de icamento genérico, por exemplo, alterações
no centro de gravidade da carga, movimento da embarcação, vento, iluminação?
u A pessoa competente avaliou a operação de içamento como sendo segura?
u Você possui a permissão para trabalho necessária para executar o içamento?
u Foi realizada uma reunião de segurança?
u Você avaliou o trajeto a ser percorrido pela carga?
u Você assegurou que o trajeto da carga não a faca passar sobre pessoas?
u Você preparou a área de deposição da carga?
u Você verificou e avaliou requisitos de cabos de direcionamento/suporte?
u O pessoal que guarmece os cabos de direcionamento ficará em posições
seguras durante todo o içamento?
u O equipamento de içamento foi verificado?
u Ele é adequado / certificado / apropriado para uso?
u Existe a presença de supervisão adequada e quem estará no controle da
operação de içamento?
u Você considerou a estabilidade, os movimentos e a dinâmica da embaração?
u As condiçoes ambientais foram consideradas, por exemplo, movimentos da
embarcação, vento, chuva etc.?
u Todo o pessoal foi totalmente instruído sobre a operação?
u As comunicaçoes sao adequadas?
u Houve uma verificaçao sobre a potencial queda de objetos?
u As etapas do plano de içamento e as responsabiliadades individuais foram
claramente entendidas por todas as pessoas afetadas e / ou envolvidas?
u O pessoal nas proximidades esta ciente do içamento?
u A iluminação nas áreas de coleta e deposição é adequada?
u O equipamento de içamento está corretamente montado e os cabos de aço
estão livres de torções ou protuberâncias
u O gancho do guidaste está posicionado verticalmente sobre o centro de
gravidade da carga?
u Todos os parafusos/acessórios de peiação foram liberados?
Pessoa competente
u A análise do local do trabalho foi concluída?
u Existe um plano novo ou já existente que seja adequado para
a operação de içamento?
u Foi realizada uma avaliação de riscos, e os riscos gerenciados
atraves das medidas de controle existentes no plano?
u O equipamento selecionado é adequado para o proposito, foi
certificado para uso e está identificado no plano de içamento?
u O pessoal selecionado para realizar essa operação de
içamento possui o nível correto de competência?
u Foi realizada uma reunião de segurança?
u As etapas do plano de icamento foram comunicadas e
entendidas por todas as pessoas envolvidas?
u O que pode dar errado? Essa informação foi incluida no plano
de içamento e na avaliação de riscos?
u Existe um procedimento de reserva?
u Todas as partes potencialmente afetadas foram informadas
sobre as atividades de içamento?
u A permissão para içamento foi fornecida para o pessoal
apropriado?
2 LHM 280
5 10 15 20 25 300
10
20
30
0
40
Capacidate(t)
Diagrama de cargas
Alcance (m)
sob cabos
caçamba 4-cabos
caçamba
eletro-hidráulica
35 40 45
50
70
80
90
60 Níveldevisibilidade20.8m
Pontodepivotamento
15.4m
28.3m
Sobreocaismax.48m
(dependendodacaçamba)
Abaixodocais12m
11 m
Dimensões principais
Operação com granel
Navio graneleiro
Handy-Size
LHM 280 3
Capacidade máxima do guindaste 84 t
Operação
com gancho
Operação com caçamba
Alcance sob cabos 4 cabos eletro-hidráulica
(m) (t) (t) (t)
10 84.0 45.0 52.0
11 84.0 45.0 52.0
12 84.0 45.0 52.0
13 84.0 45.0 52.0
14 84.0 45.0 52.0
15 84.0 45.0 52.0
16 81.8 45.0 52.0
17 76.5 45.0 52.0
18 72.8 45.0 51.7
19 68.3 45.0 48.5
20 65.1 45.0 46.3
21 62.2 44.2 44.2
22 58.6 41.7 41.7
23 55.0 39.1 39.1
24 51.4 36.5 36.5
25 48.5 34.5 34.5
26 45.6 32.4 32.4
28 40.7 29.0 29.0
30 36.6 26.0 26.0
32 33.1 23.5 23.5
34 30.1 21.4 21.4
36 27.4 19.5 19.5
38 25.1 17.9 17.9
40 22.6 16.1 16.1
Peso do gancho 2.7 t
Peso do gancho giratório 2.2 t
Operação com granel
Capacidade máxima do guindaste 64 t
Operação
com gancho
Operação com caçamba
Alcance sob cabos 4 cabos eletro-hidráulica
(m) (t) (t) (t)
10 64.0 35.0 42.0
11 64.0 35.0 42.0
12 64.0 35.0 42.0
13 64.0 35.0 42.0
14 64.0 35.0 42.0
15 64.0 35.0 42.0
16 64.0 35.0 42.0
17 64.0 35.0 42.0
18 64.0 35.0 42.0
19 64.0 35.0 42.0
20 64.0 35.0 42.0
21 62.2 35.0 42.0
22 58.6 35.0 41.7
23 55.0 35.0 39.1
24 51.4 35.0 36.5
25 48.5 34.5 34.5
26 45.6 32.4 32.4
28 40.7 29.0 29.0
30 36.6 26.0 26.0
32 33.1 23.5 23.5
34 30.1 21.4 21.4
36 27.4 19.5 19.5
38 25.1 17.9 17.9
40 22.6 16.1 16.1
Operação profissional com granel - Produtividade de até 1000 t/h
Peso do gancho 2.7 t
Peso do gancho giratório 2.2 t
A potente transmissão hidrostática e avançados componentes eletrônicos Liebherr garantem ciclos de trabalho
curtos e produtivos durante a movimentação de granéis.
Durante operações com caçamba, a elevação da carga,
o giro e a elevação da lança são feitas simultaneamente
na velocidade máxima para atingir o mais alto rendimento
possível.
Durante o enchimento da caçamba, características como,
sua elevação e abaixamento automático garantem um
nível de preenchimento otimizado.
O sistema de monitoramento de cabo frouxo garante
uma vida útil mais longa para os cabos e aumentam a
segurança nas operações.
A potência reversa retorna ao processo de acionamento
através de circuitos hidráulicos fechados, resultando em
redução do consumo de combustível.
O Sistema anti-balanço Cycoptronic®
compensa
automaticamente todos os balanços rotacionais e
oscilações transversais e longitudinais da carga, a
velocidades máximas.
•
•
•
•
•
Para proporcionar um ambiente seguro e livre de
estresse para o operador, a Liebherr oferece o sistema
Cycoptronic®
incluindo o Teach In®
, um sistema semi-
automático que controla o guindaste desde o porão do
navio ao cais sem nenhuma oscilação. Em especial para
operações com granel em moegas, o sistema Teach In®
aumenta e garante uma produtividade constante durante
toda a operação.
A tecnologia Liebherr é totalmente resistente a todos os
tipos de poeira e sujeira, devido a um sistema hidráulico
fechado e de um sistema eletrônico provado e testado por
militares.
A circulação de ar necessária para a refrigeração dos
sistemas hidráulicos do motor é realizada do lado externo
da casa de máquinas principal. Isto ajuda a manter
o compartimento do motor limpo e livre de sujeiras e
fragmentos
•
•
•
4 LHM 280
1 2 3 4 5 6 7 8 9 10 111 2 3 4
5 10 15 20 25 300
10
20
30
0
40
Capacidade(t)
Diagrama de carga
Alcance (m)
sob cabos
spreader automático
35 40 45
50
70
80
90
60
Níveldevisibilidade20.8m
Pontodepivotamento
15.4m
28.3m
Sobreocaismax.48mAbaixodocais12m
spreader semi-automático
11 m
Dimensões principais
Operação com contêiner
Navio Feeder
LHM 280 5
Capacidade máxima do guindaste 64 t
Operação
com gancho
Capacidade sob spreader 40´
Alcance nos cabos automático semi-automático
(m) (t) (t) (t)
10 64.0 41.0 36.0
11 64.0 41.0 36.0
12 64.0 41.0 36.0
13 64.0 41.0 36.0
14 64.0 41.0 36.0
15 64.0 41.0 36.0
16 64.0 41.0 36.0
17 64.0 41.0 36.0
18 64.0 41.0 36.0
19 64.0 41.0 36.0
20 64.0 41.0 36.0
21 62.2 41.0 36.0
22 58.6 41.0 36.0
23 55.0 41.0 36.0
24 51.4 40.2 36.0
25 48.5 37.3 36.0
26 45.6 34.4 36.0
28 40.7 29.5 35.9
30 36.6 25.4 31.8
32 33.1 21.9 28.3
34 30.1 18.9 25.3
36 27.4 16.2 22.6
38 25.1 13.9 20.3
40 22.6 11.4 17.8
Operação com contêiner
Peso do gancho giratório 2.2 t
Peso total do spreader (telescópico) 9 t
Peso do spreader semi-automático 1.3 t (20 ft), 2.6 t (40 ft)
Movimentação profissional de contêiner - Produtividade de até
35 ciclos por hora
Precisão para perfeição: com tempos de aceleração incrivelmente curtos para todos os movimentos do guindaste,
Liebherr é o número um em operações de contêiner.
O guindaste pode acoplar-se a vários tipos de spreaders
(fixos ou telescópicos) conectados ao gancho giratório.
Spreaders telescópicos manuais, semi-automáticos ou
automáticos estão disponíveis para vários tamanhos de
contêineres.
Liebherr Cycoptronic®
é um sistema preciso de controle
do balanço do movimento da carga, utilizando software
desenvolvido pela própria Liebherr. O Cycoptronic®
permite
um posicionamento preciso da carga e auxilia o operador a
maximizar suas tarefas. Com o Cycoptronic®
melhora-se a
produtividade, a segurança e a autoconfiança do operador
do guindaste.
•
•
Segurança: o cilindro de elevação está posicionado
na superior da lança treliçada, o que elimina qualquer
possibilidade de dano ao cilindro pelo balanço da carga
ou pela estiva de altas fileiras de contêineres a bordo do
navio.
A propulsão hidrostática Liebherr é o sistema de propulsão
mais seguro e que possui melhor performance para
guindastes móveis portuários. Sistemas hidráulicos
fechados independentes utilizam um número mínimo de
componentes para garantir uma performance ágil, suave e
precisa enquanto maximizam a segurança da operação.
•
•
Capacidade máxima do guindaste 84 t
Operação
com gancho
Capacidade sob spreader 40´
Alcance nos cabos automático semi-automático
(m) (t) (t) (t)
10 84.0 41.0 36.0
11 84.0 41.0 36.0
12 84.0 41.0 36.0
13 84.0 41.0 36.0
14 84.0 41.0 36.0
15 84.0 41.0 36.0
16 81.8 41.0 36.0
17 76.5 41.0 36.0
18 72.8 41.0 36.0
19 68.3 41.0 36.0
20 65.1 41.0 36.0
21 62.2 41.0 36.0
22 58.6 41.0 36.0
23 55.0 41.0 36.0
24 51.4 40.2 36.0
25 48.5 37.3 36.0
26 45.6 34.4 36.0
28 40.7 29.5 35.9
30 36.6 25.4 31.8
32 33.1 21.9 28.3
34 30.1 18.9 25.3
36 27.4 16.2 22.6
38 25.1 13.9 20.3
40 22.6 11.4 17.8
6 LHM 280
Chassi
11
m
11 m
5.5
m
1.3 m
5.4 m
longitudinalmente
diagonalmente
lateralmente
curvas
giro em torno de
um ponto fixo
Ótima distribuição de pressão e adaptação dos
jogos de rodas em qualquer tipo de superfície
Mobilidade
Extraordinária mobilidade e manobrabilidade
Curvas em qualquer raio, incluindo giro em
torno de um ponto fixo
•
•
Sistema de auto-nivelação modular
Estresse e dano minimizados no chassi devido ao formato cruciforme
da base de apoio que conduz a pressão da carga da ponta da lança
à superfície do cais.
Sistema modular que permite uma redução das pressões sobre o
cais, com instalação de jogos de eixos adicionais.
Fácil adaptação das patolas e bases de apoio de vários tamanhos.
•
•
•
Distribuição hidráulica da carga
Suspensão hidráulica evita sobrecarga individual dos jogos de rodas
A padronização dos pneus economizam tempo e dinheiro em peças
sobressalentes
Vida útil prolongada devido à manobrabilidade individual dos jogos
de rodas
•
•
•
Diagrama esquemático
LHM 280 7
Auto-nivelação
Base de apoio padrão 11 m x 11 m
Dimensão padrão das patolas 4 x 5.5 m x 1.3 m
Área padrão das patolas de apoio 7.15 m2
Tamanho opcional de patolas e bases de apoio quando
requisitados
Cargas sobre o cais
Carga distribuída uniformemente 1.12 t/m2
Carga máx. por pneu 5.02 t
Devido a um projeto exclusivo de chassi, os parâmetros
(tamanho das patolas, das bases de apoio e número de
jogos de eixo) podem ser facilmente adaptados de acordo
com as mais rigorosas restrições de carga sobre o cais.
Dados Técnicos
Capacidade e Classificação
Capacidade Classificação
Operação com caçamba < 36 t A8
Operação com caçamba < 45 t A7
Contêiner < 55 t A6
Carga pesada 84 t A4
Dimensões principais
Alcance mín. e máx. 10—40 m
Altura do ponto de pivotamento 15.4 m
Altura da cabine da torre (nível de visão) 20.8 m
Altura total (do topo da torre) 28.3 m
Comprimento total do chassi 16.2 m
Largura total do chassi 5.4 m
Velocidades de trabalho
Elevação/abaixamento da carga 0 — 90 m/min
Giro 0 — 1.6 rpm
Elevação da lança 0 — 75 m/min
Translado 0 — 5.4 km/h
Altura de elevação
Acima do cais a raio mínimo 48 m
Acima do cais a raio máximo 22 m
Abaixo do nível do cais 12 m
Peso
Peso total aprox. 241 t
Sistema anti-balanço Cycoptronic®
Teach-In®
- sistema semi-automático ponto a ponto
Sistema de localização do centro de gravidade®
Sistema anti-colisão para a lança
Içamento em tandem®
Economy software®
- para consumo de combustível
otimizado
Modem para transmissão de dados e telediagnóstico
SCULI®
- analisador de guindaste com várias
características
Gravador de dados (registro de ciclos)
Gravador de Dados do Equipamento
1.
2.
3.
4.
5.
6.
7.
8.
9.
10.
Sistema de monitoramento por vídeo
Controle remoto via rádio
Autonivelamento do chassi
Sistema de filtros ciclônicos para o motor
Pacote para temperaturas baixas
Pacote para temperaturas tropicais
Pintura e logos customizados
Jogos de eixos (motrizes) adicionais
Jogo de eixos equipados com pneus maciços
Bases de apoio e patolas em diferentes tamanhos
E vários outros componentes quando requisitados
pelo cliente
11.
12.
13.
14.
15.
16.
17.
18.
19.
20.
21.
Equipamento opcional
Liebherr-Werk Nenzing GmbH
P.O. Box 10, A-6710 Nenzing/Austria
Tel.: +43 50809 41-725
Fax: +43 50809 41-447
mobile.harbour.crane@liebherr.com
www.liebherr.com
Soluções práticas
A Liebherr desenvolve e produz designs e soluções especiais para atender as
necessidades dos clientes.
O Guindaste Portal Liebherr (LPS) é uma eficiente
combinação do conceito do espaço de um pórtico (montado
sobre trilhos) e o conceito de um guindaste móvel portuário.
Especialmente em cais menores, soluções individuais
de pórticos permite a trens (trilhos) e caminhões (pistas)
trafegar por debaixo do pórtico.
Os Guindastes Flutuantes Liebherr (LBS) podem ser
aplicados a operações de transbordo entre barcos
•
•
transoceânicos e barcaças fluviais em diferentes tipos de
curso de água, incluindo aqueles que não possuem ou
têm muito pouco cais. Além disso, a solução LBS permite
a transferência direta da carga do navio para a terra -
especialmente quando os cais alcançam seu limite máximo
de capacidade.
Dependendo da necessidade do cliente, os modelos de
LBS podem ter variadas suas capacidades de elevação de
carga, pois os projetos são feitos sob medida.
•
LHM280–809995214–10/2008–Sujeitoàalteraçãosemavisoprévio.
A FLEXIBLE ALL-ROUNDER
DIESEL-ELECTRIC
MODEL 4 MOBILE HARBOR CRANES
Konecranes Gottwald Model 4 Mobile Harbor Cranes
are compact, electrically driven universal cranes.
As representatives of the medium-sized crane family
from Konecranes, they offer powerful lifting capacity
curves with lifting capacities of up to 100 t, maximum
radii of 46 m and lifting speeds of up to 100 m/min.
Konecranes Gottwald Model 4 Mobile Harbor Cranes are
designed for a particularly broad range of applications.
In your universal or special-purpose terminal, they help
you on vessels up to Panamax class to handle:
• containers,
• general cargo,
• bulk materials and
• project cargo.
AS VERSATILE AS IT IS COMPACT
VARIANTS FOR DEDICATED APPLICATIONS
With Model 4 mobile harbor cranes, you profit from
a number of high-performance two-rope and four-rope
grab variants with a wide working radius for dedicated
operation. For the professional handling of bulk
materials, a 40-t grab curve is available for you.
Model 4 mobile harbor cranes are flexible all-rounders
and possess all the features you expect in a handling
machine for productive and durable operation.
Model 4 cranes are:
• versatile,
• easy to maintain,
• ergonomic and
• environmentally friendly.
MODEL 4 MOBILE HARBOR CRANES
Model 4 mobile harbor crane handling
containers on a Panamax class vessel
3KonecranesKonecranes Gottwald Mobile Harbor Cranes2 Konecranes Konecranes Gottwald Mobile Harbor Cranes
As the industry's pioneer, Konecranes created modular
quayside and floating crane types based on mobile harbor
crane technology to suit a wide variety of applications on
quay, mid-stream and on the open sea.
FOR FAST, EFFICIENT CARGO HANDLING
Available in different crane types and variants, the
Model 4 crane is a universally applicable machine
which can quickly and efficiently handle cargo with
a broad range of lifting gear.
THE RIGHT CRANE FOR EVERY SITE
MODEL 4 CRANE TYPES – HARD TO BEAT
Crane types Variants Max. lifting
capacities [t]
Max. hoisting speeds
[m/min]
Max.
radius [m]
80*
40**
100*
40**
70 85 90 100 46
G HMK
(G HSK)
(G HPK)
4406 standard variant ✔ ✔ ✔
4406 general cargo variant ✔ ✔ ✔
4406 B ✔ ✔ ✔
4306 B ✔ ✔ ✔
* Heavy-load operation (top), four-rope grab operation (bottom)
** A7 classification, 34-tonne grab curve in A8 classification
HARBOR PONTOON CRANE
PORTAL HARBOR CRANE ON BARGEMOBILE HARBOR CRANE ON BARGEPEDESTAL-MOUNTED
HARBOR CRANE
RUBBER-TIRED
PORTAL HARBOR CRANE
QUAYSIDECRANES
FLOATINGCRANES
MOBILE HARBOR CRANE
PORTAL HARBOR CRANE
5KonecranesKonecranes Gottwald Mobile Harbor Cranes4 Konecranes Konecranes Gottwald Mobile Harbor Cranes
ALL-ROUND EXCELLENT DESIGN
MODEL 4 MOBILE HARBOR CRANES AT A GLANCE
DRIVER CAB
Driver cab on the chassis
(optional).
LIGHTING
Well-lit working site thanks
to powerful lamps.
CABLE REEL
Safe cable control and
reduced cable loading due to
torque-regulated cable reel.
PROPPING SYSTEM
Proven H-type stabilizers including:
• automated propping system,
• stabilizer pads chosen for the
particular conditions of the quay,
• optional interlocking stabilizer
beams for reduced passage width.
RUBBER-TIRED CHASSIS
Maintenance-free equalizer beams
with vertical compensation of up to
+/- 250 mm means the axle load is
always evenly distributed.
Tight turning circle and crab steering
provide excellent maneuverability.
TOWER HEAD
Ladders for safe ascent to the tower head.
Extended platform for easy access to rope
pulleys for maintenance work.
TOWER CAB
Ergonomically designed cab affords
enhanced comfort.
High crane uptime through enhanced
diagnostic via the Visumatic® crane
management system.
Excellent view of the work site due
to tower cab located high up on the
tower. Even better view thanks to the
forward-mounted cab (optional).
7KonecranesKonecranes Gottwald Mobile Harbor Cranes6 Konecranes Konecranes Gottwald Mobile Harbor Cranes
A CLOSER LOOK AT OUR
INNOVATIVE TECHNOLOGY
CLEARLY ARRANGED AND EASILY ACCESSIBLE
HOISTS
• Easily accessible
• Helical gear in a U-shape arrangement
• DC drive, smooth acceleration and
deceleration of the hoisting motion
• Second hoist for four-rope grab machine
• Protective enclosure for drive unit and
optional for hoists
SLEWING GEAR UNITS
• Slewing gear units designed as
modular assemblies
• The number of units as required for
the crane variant and application
• DC drive for smooth acceleration and
deceleration of the slewing motion
CENTRAL LUBRICATION SYSTEM
• Provides regular and proper lubrication
of slew ring, boom root and luffing
cylinder bearings
• Optionally extendable to include
chassis and rope pulleys
• Pinion lubrication using special-purpose,
high-performance grease via separate
central lubrication system
HYDRAULIC UNIT
• With main hydraulic pump and tank
• Supplies luffing cylinder, travel gear,
stabilizers, steering and brake
systems with hydraulic oil
9KonecranesKonecranes Gottwald Mobile Harbor Cranes8 Konecranes Konecranes Gottwald Mobile Harbor Cranes
WELL-ENGINEERED CONSTRUCTION
SERVICE-FRIENDLY AND COMPACT
DIESEL GENERATOR
• Housed in weatherproof,
soundproofed container
• Features drive power based on crane
variants and application
• Has sufficient power for all
crane functions to be performed
simultaneously and independently
of each other
ELECTRICS ROOM
• Weatherproof and air-conditioned
• Contains electrical equipment
and control system
• Clearly divided into function groups
• Features diagnostics panel
to facilitate troubleshooting
PRACTICAL DESIGN
• For oil cooler and air conditioning
• Easy component maintenance
• Space for additional/optional
components
STAIRWAYS
• Provide easy access to the tower cab
• Feature an ergonomic design –
with 50° inclination
11KonecranesKonecranes Gottwald Mobile Harbor Cranes10 Konecranes Konecranes Gottwald Mobile Harbor Cranes
The Model 4 mobile harbor crane is powered by electricity.
The crane draws its power from the on-board diesel-powered
generator or from the quayside mains supplying low or
medium-voltage electricity.
GENERATING ELECTRICITY ON-BOARD
The diesel-powered generator features low fuel consumption
thanks to its outstanding efficiency. Use of state-of-the-art
dynamic brake resistors – standard on Konecranes Gottwald
cranes – can provide savings in primary energy of up to 15%
depending on operating conditions and crane capacity.
EXTERNAL POWER SUPPLY
If used with electricity from the harbor mains,
your Konecranes Gottwald crane offers:
• enhanced efficiency throughout the drive train,
• the opportunity to return electricity to the mains,
• help in reducing overhead costs,
• zero exhaust emissions in the terminal,
• reduced noise emissions,
• reduced servicing costs.
HYBRID DRIVE
When generating power on-board, the crane is more efficient
with the Konecranes Gottwald hybrid drive – a combination
of the diesel-powered generator and electrostatic short-term
storage media. The energy recovered from lowering and
braking motions is stored in ultracaps, and is then available
to the crane’s electric circuits for the next work cycle.
The result is a potential reduction in fuel consumption of up to
23% depending on operating conditions and crane capacity.
ELECTRICAL, EFFICIENT
AND ECO-FRIENDLY
DRIVE
EXTERNAL POWER SUPPLY
Our cranes can make use of low
or medium-voltage mains supplies.
They may be equipped with the
necessary units ex works or
upgraded at a later date.
Electrostatic short-term storage media
13KonecranesKonecranes Gottwald Mobile Harbor Cranes12 Konecranes Konecranes Gottwald Mobile Harbor Cranes
MORE CONTROL –
MORE EFFICIENCY
Many optional features enable customers to adapt
their Konecranes Gottwald Model 4 crane to the exact
conditions of use, these features include:
• radio remote control – to avoid repeated ascent to
the tower cab during complex crane maneuvers,
• automatic point-to-point handling mode to provide
efficient support for repetitive load moves,
• vertical lift assistant to stop the load swinging after
being raised and prevent horizontal loads on the boom,
• tandem lift assistant permits use of full lifting
capacities and control of two cranes by only one
operator,
• grab fill level control to reduce overload cut-outs
and to improve the bulk handling performance,
• hold totalization feature for register and
record bulk handling rates per hold and in total,
• web-based information and diagnostics system
to record operating data and provide access to
service data.
The Model 4 mobile harbor crane is packed with
smart technology. Konecranes focuses on safety and
productivity for both the machine and the crane driver.
AS STANDARD: ERGONOMIC,
TOP-OF-THE-RANGE EQUIPMENT
The Model 4 mobile harbor crane includes user-friendly
functions:
• comfortable, air-conditioned tower cab, with optional
air-suspension seat for safe, comfortable work,
• Visumatic®crane management system with clearly
arranged graphic symbols for intuitive operator guidance,
• camera on the boom tip for a close-up view
of the work site via the monitor screen in the cab,
• ergonomically designed stairways with an inclination
of 50° for comfortable, easy access to tower cab,
machinery rooms and service points.
SMART,
USER-FRIENDLY, SAFE
KONECRANES GOTTWALD MOBILE HARBOR CRANES
15KonecranesKonecranes Gottwald Mobile Harbor Cranes14 Konecranes Konecranes Gottwald Mobile Harbor Cranes
EVERYTHING UNDER CONTROL
Intuitive operation through user-friendly
human-machine interface.
PERFECTLY INTEGRATED HANDLING
HIGHLY EFFICIENT SOLUTIONS
SOLUTIONS FOR
CONTAINER TERMINALS
We offer a comprehensive range of
container handling equipment for the
entire logistic chain.
SOLUTIONS FOR GENERAL
AND PROJECT CARGO
Model 4 mobile harbor cranes
feature lifting capacities of
up to 100 t with strong lifting
capacity curves.
Konecranes offers a comprehensive range of
equipment for all points along the logistics chain –
to provide integrated handling solutions from
a single source.
As an experienced port solutions provider, we meet the
needs of the entire logistics chain and its interfaces –
whether in container, general cargo or bulk handling.
THE RIGHT CHOICE – FROM THE START
We also offer planning and advisory services on all
aspects of terminal investments and expansion projects.
To help you, we employ state-of-the-art software solutions
including simulation and emulation specifically for
container handling.
BULK HANDLING
Konecranes also enhances bulk handling capability
by offering:
• consultancy services and
• software designed specifically for bulk terminals.
Konecranes Gottwald Mobile Harbor Cranes are
suitable for a complete range of cargo handling
applications and are adapted to specific quay
infrastructures. Our ever-expanding product range
also includes software developed specifically for
bulk terminals.
SOLUTIONS FOR LIMITED
OR MISSING QUAY
INFRASTRUCTURES
Model 4 is available as portal
harbor crane with customized portals
in regards to height, span and
quay loading.
For limited and missing quay infrastructures
Konecranes offers floating cranes.
17KonecranesKonecranes Gottwald Mobile Harbor Cranes16 Konecranes Konecranes Gottwald Mobile Harbor Cranes
1
www.grupoincatep.com.br 2
NOVO TRABALHADOR PORTUARIO
www.grupoincatep.com.br 3
www.grupoincatep.com.br 4
www.grupoincatep.com.br 5
www.grupoincatep.com.br
DISCIPLINA
Segurança e Saúde como VALOR
Conceito de “DONO”
Liderança pelo EXEMPLO
A Cultura da EXCELÊNCIA e a
ABORDAGEM COMPORTAMENTAL
6
www.grupoincatep.com.br 7
DEFINIÇÃO DE REGRA CARDINAL INCATEP
Uma Regra Cardinal é aquela que se violada têm um grande potencial
de causar :
Tipo 1 : SEGURANÇA E SAÚDE : uma lesão grave ou até mesmo
FATALIDADE.
Tipo 2 : OPERACIONAL : uma perda MPH ou até mesmo uma AVARIA.
OBJETIVO DAS REGRAS CARDINAIS
Os objetivos mais importantes de uma Regra Cardinal são:
✓Evitar comportamento e/ou condições inseguros que podem causar
lesões/perdas severas ou diminuição de MPH / AVARIAS.
✓Reforçar a DISCIPLINA/POP, focando a atenção de todos na
necessidade de observar determinadas regras importantes por meio de
informação e motivação adequados, assim como pela aplicação de ação
disciplinar em caso de violação.
REGRAS CARDINAIS DE SEGURANÇA OPERACIONAL.
www.grupoincatep.com.br 8
REGRAS CARDINAIS são mandatórias: 
1.Proteção contra Quedas
2.Bloqueio de Energia
3.Espaço Confinado
4.Carga Suspensa
REGRAS CARDINAIS DE SEGURANÇA INCATEP
www.grupoincatep.com.br 9
REGRAS CARDINAIS são mandatórias: 
1. OSCILAÇÃO VELOCIDADE
2.MUDANÇA BRUSCA DE DIREÇÃO
3.TRAJETÓRIA X VELOCIDADE
4. AVARIAS : IMPLEMENTOS / NAVIO /
EQUIPAMENTO
REGRAS CARDINAIS OPERACIONAIS INCATEP.
www.grupoincatep.com.br 10
REGRAS CARDINAIS são mandatórias: 
1. OSCILAÇÃO VELOCIDADE
www.grupoincatep.com.br 11
REGRAS CARDINAIS são mandatórias: 
1. OSCILAÇÃO VELOCIDADE
2.MUDANÇA BRUSCA DE DIREÇÃO
www.grupoincatep.com.br 12
REGRAS CARDINAIS são mandatórias: 
1. OSCILAÇÃO VELOCIDADE
2.MUDANÇA BRUSCA DE DIREÇÃO
3.TRAJETÓRIA X VELOCIDADE
www.grupoincatep.com.br 13
REGRAS CARDINAIS DE OPERAÇÃO EFICIENTE
www.grupoincatep.com.br 14
A) MOVIMENTO UNICO X OU Y OU Z
B) MOVIMENTO CONJUNTO X Y Z
www.grupoincatep.com.br 15
A) MOVIMENTO UNICO X (3) OU Y(1) OU Z (2)
B) MOVIMENTO CONJUNTO X Y Z
www.grupoincatep.com.br 16
REGRAS CARDINAIS são mandatórias: 
1. OSCILAÇÃO VELOCIDADE
2.MUDANÇA BRUSCA DE DIREÇÃO
3.TRAJETÓRIA X VELOCIDADE
4. AVARIAS : IMPLEMENTOS / NAVIO /
EQUIPAMENTO
www.grupoincatep.com.br 17
A PEAÇÃO / PEAMENTO É FEITA PARA OPERADORES PROFISSIONAIS
www.grupoincatep.com.br 18
VERIFIQUE O ANGULO DA LINGADA ANTES DE MOVIMENTAR.
www.grupoincatep.com.br 19
PENSE ANTES DE MOVIMENTAR A CARGA - RANGE -
www.grupoincatep.com.br 20
TODOS OS ACESSÓRIOS DE ESTIVAGEM POSSUEM UM WLL
www.grupoincatep.com.br 21
ROLDANA DE SUSTENTAÇÃO DO CABO DE AÇO.
www.grupoincatep.com.br 22
1. PROTEÇÃO
contra QUEDAS
Use Capacete
Use Calçado
Use o Cinto de
Segurança
www.grupoincatep.com.br 23
1) Devem ser operadas apenas por
pessoas treinadas;
2) Operador deve usar sempre o
cinto de segurança quando não
tiver proteção de borda.
3) Assegurar que as pessoas
sejam mantidas fora da área
abaixo.
TRABALHO EM ALTURA
Guindastes.
www.grupoincatep.com.br
REGRA CARDINAL 1. Proteção contra Quedas
Ao trabalhar em níveis elevados de 2m ou mais, 

os dispositivos de proteção contra queda (cinto de
segurança e linha de vida) devem ser utilizados
por todos os trabalhadores.
RELEMBRANDO – Acidentes com quedas são
frequentemente muito sérios e até mesmo FATAIS.
24
www.grupoincatep.com.br 25
2. BLOQUEIO
DE ENERGIA
www.grupoincatep.com.br 26
Acidentes elétricos podem ser
causados por:
➢Pessoas trabalhando em (ou perto
de) equipamentos que se pensa
estarem desenergizados, mas que na
verdade não estão, ou
➢O equipamento está energizado,
mas as pessoas envolvidas não
possuem o treinamento e/ou a
competência requeridos, ou
➢As pessoas não dispõem de
equipamentos corretos e não aplicam
as prevenções apropriadas.
www.grupoincatep.com.br 27
Bloqueio de Energia – Medidas de Segurança
–As pessoas que vão trabalhar no equipamento devem ser treinadas na
tarefa e nas precauções necessárias;
–Os empregados devem atender a
todos os requisitos para liberação
de serviço;
–O supervisor deve estar capacitado
em segurança, em eletricidade e no
nível de tensão do trabalho realizado;
–Os operadores devem ser treinados
em primeiros socorros no caso de
acidentes com eletricidade.
www.grupoincatep.com.br 28
REGRA CARDINAL 2. Bloqueio de Energia
Não é permitido trabalhar em equipamentos
que não tenham sido eletricamente travados,
de acordo com o procedimento de bloqueio.
RELEMBRANDO – Acidentes com eletricidade são
frequentemente muito sérios e até mesmo FATAIS.
www.grupoincatep.com.br 29
3. ESPAÇO
CONFINADO
PROIBIDA A ENTRADA
www.grupoincatep.com.br 30
“Espaço Confinado é qualquer área ou
ambiente não projetado para ocupação
humana contínua, que possua meios
limitados de entrada e saída, cuja
ventilação existente é insuficiente para
remover contaminantes ou onde possa
existir a deficiência ou enriquecimento de
oxigênio”.
Em um ambiente confinado os seguintes
riscos podem estar presentes:
▪Incêndio ou Explosão;
▪Perda de consciência devido a aumento de
temperatura corporal;
▪Perda de consciência devido a asfixia por
fumos, vapores ou deficiência de oxigênio.
Espaço Confinado - Definição pela NR 33
PERIGO!
ENTRADA NÃO AUTORIZADA
NECESSÁRIO TREINAMENTO E
PRECAUÇÕES ESPECIAIS
ESPAÇO CONFINADO
www.grupoincatep.com.br
REGRA CARDINAL 3. Espaço Confinado
Apenas pessoal autorizado e/ou treinado pode
entrar, operar, ajustar, ou reparar vasos e/ou
equipamentos em espaços confinados.
RELEMBRANDO – Acidentes em espaços confinados
são frequentemente muito sérios e até mesmo FATAIS.
31
www.grupoincatep.com.br 32
4. CARGA
SUSPENSA
Atenção
Mantenha-se distante de
Cargas Suspensas
www.grupoincatep.com.br 33
Trabalho em área com Cargas Suspensas
1. Proteger a área onde a carga será
movida. Manter as pessoas distantes;
2. Garantir que ninguém fique sob a
carga;
3. Assegurar que a carga não passará
sobre nenhuma pessoa;
4. Usar cabos, correntes e demais
equipamentos apropriados para a
carga;
5. Guiar a carga com uso de cordas.
Nunca usar o próprio corpo.
Para a segurança de todos, quando movimentando materiais
com uso de guincho, guindaste, talha, ponte rolante e outros:
www.grupoincatep.com.br 34
REGRA CARDINAL 4. Carga Suspensa
Nenhuma pessoa deve passar ou permanecer
sob cargas suspensas.
RELEMBRANDO – Acidentes com cargas suspensas
são frequentemente muito sérios e até mesmo FATAIS.
www.grupoincatep.com.br 35
VIOLAÇÃO DE UMA REGRA CARDINAL
A violação de uma regra cardinal pode causar sérias lesões pessoais, e
até mesmo fatalidade, além de danos ambientais e/ou perdas de MPH.
O infrator está sujeito às seguintes ações disciplinares: 
Definam as penalidades :
?????
REGRAS CARDINAIS INCATEP
www.grupoincatep.com.br 36
REGRAS CARDINAIS são mandatórias: 
1.Proteção contra Quedas
2.Bloqueio de Energia
3.Espaço Confinado
4.Carga Suspensa
REGRAS CARDINAIS DE SEGURANÇA INCATEP
www.grupoincatep.com.br 37
REGRAS CARDINAIS são mandatórias: 
1. OSCILAÇÃO VELOCIDADE
2.MUDANÇA BRUSCA DE DIREÇÃO
3.TRAJETÓRIA X VELOCIDADE
4. AVARIAS : IMPLEMENTOS / NAVIO /
EQUIPAMENTO
REGRAS CARDINAIS OPERACIONAIS INCATEP.
www.grupoincatep.com.br 38
REGRAS CARDINAIS DE SEGURANÇA E SAÚDE
TERMO DE COMPROMETIMENTO
Eu declaro que conheço e cumprirei com as seguintes regras cardinais validas
em todo meu local de trabalho.
PROTEÇÃO CONTRA QUEDA – NR – 6 /18.13:
Quando trabalhando em níveis elevados de 2 metros ou mais, todos os
dispositivos de proteção contra queda prescritos (ex. cinto de segurança, guia,
linha de vida, etc.) deveram ser usados por todos os trabalhadores expostos ao
risco. O cinto de segurança deverá estar devidamente conectado em todas as
situações.
BLOQUEIO DE ENERGIA – NR – 10 / 18.21:
Nenhum trabalhador está autorizado a trabalhar em sistemas energizados que
não tenham seguidos os preceitos descritos nos procedimentos de Bloqueio.
Um plano para bloqueio de energia deve ser estabelecido e seguido. Quando
planejado o bloqueio é importante considerar todos os possíveis riscos
causadores por se trabalhar com energia (APR).
ESPAÇO CONFINADO – NR – 33 / 18.20:
Não é permitido a nenhum trabalhador não autorizado e/ou treinado entrar,
operar, ajustar, ou reparar navios e/ou equipamentos em nenhum espaço
confinado. Espaços confinados devem ser identificados e um procedimento
escrito estabelecido.
CARGA SUSPENSA – NR – 11 / 18.14:
Ninguém deve passar ou ficar sob nenhuma carga suspensa, a não ser que
esteja coberto por procedimentos aprovados para a situação.
Eu declaro que eu estou ciente das conseqüências em termos de ações
disciplinares, de acordo com a Legislação Brasileira NR-1 e CLT artigo 158 e
182 (H), em caso de violação de quaisquer regras acima.
LOCAL , ______ de ______________________ ANO
Empresa: _____________________________
Nome: __________________________________________
Assinatura: _______________________________________

Apostila Guindaste Portuário Móvel.

  • 1.
    APOSTILA DE TREINAMENTODE CAPACITACAO PARA GUINDASTE PORTUÁRIO MOVEL. MHC - Móbile Habour Crane. LHM - Liebherr Habour Mobile. GMK - Gottwald Habour Krane. SANTOS, 2016
  • 3.
    Definições . .. . . . . . . . . . . . . . . . . . . . . . . . . . . . . . . . . . . . . . . . . . . . . . . . . . . . . . . . .5 1 Introdução . . . . . . . . . . . . . . . . . . . . . . . . . . . . . . . . . . . . . . . . . . . . . . . . . . . . . .9 1.1 Geral . . . . . . . . . . . . . . . . . . . . . . . . . . . . . . . . . . . . . . . . . . . . . . . . . . . . . . . . . . . . . . . . . . . . . . . . . .9 1.2 Sistemas de Gerenciamento . . . . . . . . . . . . . . . . . . . . . . . . . . . . . . . . . . . . . . . . . . . . . . . . . . . . . .10 2 Resumo das Orientações . . . . . . . . . . . . . . . . . . . . . . . . . . . . . . . . . . . . . . . . .11 2.1 Fluxograma das Operações de Içamento . . . . . . . . . . . . . . . . . . . . . . . . . . . . . . . . . . . . . . . . . . . .11 3 Pessoal . . . . . . . . . . . . . . . . . . . . . . . . . . . . . . . . . . . . . . . . . . . . . . . . . . . . . . . .13 3.1 Pessoa Responsável . . . . . . . . . . . . . . . . . . . . . . . . . . . . . . . . . . . . . . . . . . . . . . . . . . . . . . . . . . . . .13 3.2 Pessoa Competente Indicada para Planejar o Içamento . . . . . . . . . . . . . . . . . . . . . . . . . . . . . . . . .13 3.3 Autoridade Técnica . . . . . . . . . . . . . . . . . . . . . . . . . . . . . . . . . . . . . . . . . . . . . . . . . . . . . . . . . . . . .14 3.4 Supervisor de Içamento . . . . . . . . . . . . . . . . . . . . . . . . . . . . . . . . . . . . . . . . . . . . . . . . . . . . . . . . . .14 3.5 Equipe de Içamento . . . . . . . . . . . . . . . . . . . . . . . . . . . . . . . . . . . . . . . . . . . . . . . . . . . . . . . . . . . . .14 4 Categorização de um Içamento – Rotineiro ou Não? . . . . . . . . . . . . . . . . .17 4.1 Fatores a Considerar para Categorização de Içamentos . . . . . . . . . . . . . . . . . . . . . . . . . . . . . . . .17 4.1.1 Equipamento de Içamento .....................................................................................................................................17 4.1.2 Cargas e Dispositivos de Içamento .....................................................................................................................18 4.1.3 Ambiente do Içamento...........................................................................................................................................18 4.1.4 Equipe de Içamento.................................................................................................................................................18 4.1.5 Comunicações...........................................................................................................................................................18 4.2 Definição de Içamentos Rotineiros e Não Rotineiros . . . . . . . . . . . . . . . . . . . . . . . . . . . . . . . . . .19 4.2.1 Içamentos de Rotina................................................................................................................................................19 4.2.2 Içamentos Não Rotineiros.....................................................................................................................................19 5 Planejamento Operacional . . . . . . . . . . . . . . . . . . . . . . . . . . . . . . . . . . . . . . .21 5.1 Avaliações de Riscos . . . . . . . . . . . . . . . . . . . . . . . . . . . . . . . . . . . . . . . . . . . . . . . . . . . . . . . . . . . .21 5.1.1 Avaliação de Riscos do Trabalho (JRA)...............................................................................................................21 5.1.2 Matriz de Avaliação de Riscos...............................................................................................................................21 5.2 Planos para Todos os Içamentos, Rotineiros e Não-Rotineiros . . . . . . . . . . . . . . . . . . . . . . . . . . .21 5.3 Planos para Içamentos Calculados . . . . . . . . . . . . . . . . . . . . . . . . . . . . . . . . . . . . . . . . . . . . . . . . . .22 5.3.1 Desenho do Resumo de Especificação da Aparelhagem ................................................................................23 5.3.2 Desenho Resumido do Plano de Içamento .......................................................................................................23 5.3.3 O Uso de Curvas do Guindaste nos Cálculos de um Plano de Içamento ................................................23 5.4 Considerações para Todos os Içamentos, Rotineiros e Não-Rotineiros . . . . . . . . . . . . . . . . . . . .24 5.4.1 Considerações Iniciais Para a Avaliação da Carga e Seu Manuseio .............................................................24 5.4.2 Considerações para a Seleção de Equipamentos de Içamento.....................................................................24 5.4.3 Verificações pré-uso ................................................................................................................................................25 5.4.4 Considerações Para a Seleção da Equipe de Içamento ..................................................................................25 5.4.5 Considerações para Avaliação do Trajeto do Içamento e a Movimentação do Equipamento de Içamento.....................................................................................................................................................................25 5.4.6 Considerações Sobre Efeitos Ambientais...........................................................................................................26 5.5 Seleção de Equipamento . . . . . . . . . . . . . . . . . . . . . . . . . . . . . . . . . . . . . . . . . . . . . . . . . . . . . . . . .27 5.5.1 Avaliação de Riscos do Equipamento..................................................................................................................27 5.5.2 Resistência e Estabilidade.......................................................................................................................................28
  • 4.
    5.6 Equipamento paraIçar Pessoas . . . . . . . . . . . . . . . . . . . . . . . . . . . . . . . . . . . . . . . . . . . . . . . . . . . .30 5.7 Comunicações . . . . . . . . . . . . . . . . . . . . . . . . . . . . . . . . . . . . . . . . . . . . . . . . . . . . . . . . . . . . . . . . .31 5.8 Interrupção do Trabalho . . . . . . . . . . . . . . . . . . . . . . . . . . . . . . . . . . . . . . . . . . . . . . . . . . . . . . . . . .31 5.9 Análise Técnica por Pessoa Competente . . . . . . . . . . . . . . . . . . . . . . . . . . . . . . . . . . . . . . . . . . . .31 5.10 Gerenciamento de Mudanças . . . . . . . . . . . . . . . . . . . . . . . . . . . . . . . . . . . . . . . . . . . . . . . . . . . . .32 5.10.1 Planos de Contingência ..........................................................................................................................................32 5.11 Seleção da Equipe de Içamento . . . . . . . . . . . . . . . . . . . . . . . . . . . . . . . . . . . . . . . . . . . . . . . . . . . .32 5.12 Explicação de uma Reunião de Segurança . . . . . . . . . . . . . . . . . . . . . . . . . . . . . . . . . . . . . . . . . . . .32 5.13 Reunião de Crítica Pós-Trabalho e Pontos de Aprendizado . . . . . . . . . . . . . . . . . . . . . . . . . . . . . .33 5.14 Registro dos Procedimentos de Içamento . . . . . . . . . . . . . . . . . . . . . . . . . . . . . . . . . . . . . . . . . . .33 6 Inspeção, Exames e Marcação de Equipamento de Içamento . . . . . . . . . . .35 6.1 Pessoa Competente Independente (ICP) . . . . . . . . . . . . . . . . . . . . . . . . . . . . . . . . . . . . . . . . . . . .35 6.2 Inspeção . . . . . . . . . . . . . . . . . . . . . . . . . . . . . . . . . . . . . . . . . . . . . . . . . . . . . . . . . . . . . . . . . . . . . .35 6.2.1 Frequência de Inspeção ..........................................................................................................................................36 6.3 Exame Meticuloso . . . . . . . . . . . . . . . . . . . . . . . . . . . . . . . . . . . . . . . . . . . . . . . . . . . . . . . . . . . . . .36 6.3.1 Procedimentos para Exames Meticulosos..........................................................................................................36 6.3.2 Frequência de Exames Meticulosos.....................................................................................................................37 6.3.3 Relatório de Exame Meticuloso ...........................................................................................................................37 6.3.4 Relatórios e Defeitos..............................................................................................................................................37 6.4 Marcação do Equipamento de Içamento . . . . . . . . . . . . . . . . . . . . . . . . . . . . . . . . . . . . . . . . . . . . .38 7 Manutenção . . . . . . . . . . . . . . . . . . . . . . . . . . . . . . . . . . . . . . . . . . . . . . . . . . . .39 8 Manutenção de Registros . . . . . . . . . . . . . . . . . . . . . . . . . . . . . . . . . . . . . . . . .41
  • 5.
    INCATEP 5 Amarrador Veja‘sinalizador/amarrador/sinaleiro’ Aparelhador A definição varia no mundo inteiro. Geralmente identifica a pessoa experiente e competente em montar o equipamento de içamento e amarrar a carga. Veja também ‘manipulador de carga’ Autoridade técnica Alguém tecnicamente competente que pode fazer um julgamento imparcial do plano de operações de içamento (Veja o item 3.3) Autoridade verificadora Sociedade classificadora ou órgão normativo do país da bandeira Autorização do guindaste Documento emitido pela empresa do armador/operador quando uma carga proposta exceder a carga de trabalho segura (SWL) do guindaste além de um determinado percentual, ou quando houver outros problemas em potencial, por exemplo, a possibilidade de uma conexão ou penetração no leito marinho Cartões de bolso de segurança de Cartões de bolso plastificados com as listas de verificação apropriadas içamento para operações de içamento CoG Centro de gravidade DAF Fator de amplificação dinâmica,segundo o qual as forças que atuam em uma carga amplificam a força exercida por seu próprio peso, sendo definido como: DAF = carga dinâmica + carga estática carga estática onde: carga dinâmica é aquela sujeita a forças dinâmicas, tal como a exercida pela água na zona de borrifo, sendo afetada pelo formato, tamanho, peso, conteúdo, movimentos da embarcação etc. carga estática é o peso sem influência de forças externas Desenho resumido do plano de içamentoDesenho simples que apresenta as curvas do guindaste ou sua capacidade em determinado raio, a aparelhagem do içamento e os detalhes de localização/transbordo do içamento DHL Carga dinâmica do gancho: DHL = DAF x (peso do objeto + peso da aparelhagem) + carga adicional no gancho devido a cargas suplementares Nota:‘Cargas suplementares’ são, por exemplo, cargas do cabo guia, cargas de direcionamento, cargas do vento, cargas hidrodinâmicas e hidrostáticas Definições
  • 6.
    Empresa A entidadeque facilita as responsabilidades listadas na Tabela 1 (abaixo) Equipe de içamento Pessoal que realiza a operação de içamento. No mínimo três pessoas: supervisor de içamento / manipulador de carga / operador do equipamento de içamento Exame meticuloso Exame meticuloso (Veja o item 6.3.1) é aquele realizado por um ICP (Veja 6.1), de maneira cuidadosa e crítica, suplementado por outros meios necessários como medições, ensaios não destrutivos e outros, a fim de detectar defeitos ou fraquezas para avaliar a importância na segurança e no uso contínuo do equipamento de içamento Fator de serviço Fator aplicado à tensão permissível básica na estrutura do guindaste Fluxograma das operações de içamento Fluxograma que apresenta o processo das operações de içamento de rotina ou não rotineiras FoS Fator de segurança. O fator de segurança é a razão entre a carga de ruptura mínima e a carga de trabalho segura Guindasteiro Pessoa que opera os controles de um guindaste HIRA Identificação de perigos e avaliação de riscos Içamentos de rotina Geralmente são içamentos realizados regularmente que não exigem planejamento detalhado de engenharia e que já foram previamente submetidos a uma avaliação de riscos genérica e a um plano de içamento apropriado (Veja 4 e 4.2.1) Içamentos não rotineiros Içamentos que não podem ser definidos como de rotina (Veja o item 4, especificamente 4.2.2) ICP Pessoa competente independente. A pessoa com competência e independência suficientes para permitir a tomada de decisões imparciais e objetivas sobre o equipamento de içamento (Veja o item 6.1) JRA Avaliação de riscos do trabalho, também chamada de avaliação de riscos da tarefa (TRA) ou análise de segurança do trabalho (JSA) Manipulador de carga Uma pessoa da equipe de içamento que deve manusear a carga Matriz de avaliação de riscos Documento que auxilia a quantificação do risco MBL Carga mínima de ruptura Medidas de segurança Uma lista de considerações de segurança no plano de içamento que devem ser consideradas em terra e offshore antes de realizar o içamento MoC Gerenciamento de mudanças – uma maneira segura e eficiente de realizar mudanças de modo controlado (Veja o item 5.10) MRU Unidade de referência de movimento Operador de equipamento de içamento Pessoa que opera os controles de um dispositivo de içamento Pessoa competente Alguém com capacitação para planejar e supervisionar um içamento (veja o item 3.2) Pessoa responsável Pessoa com responsabilidade total pelo trabalho (Veja o item 3.1) Plano de içamento O plano documentado da operação de içamento proposta PMS Sistema de manutenção planejada Ponto focal da embarcação (ou local) A pessoa responsável pela segurança dos equipamentos da da empresa embarcação (ou local) Ponto focal da empresa (equipamento) A pessoa responsável pela segurança de todos os equipamentos da empresa Resumo de especificação de Detalha os resultados da análise de içamento para permitir ao aparelhamento engenheiro especificar o aparelhamento 6 IMCA SEL 019, IMCA M 187
  • 7.
    eunião pré-içamento Umareunião preparatória com todo o pessoal relevante para discutir o plano de içamento e acelerar a operação Risco Produto da gravidade do perigo e probabilidade do perigo Sinalizador Veja ‘sinalizador/amarrador/sinaleiro’ Sinalizador/amarrador/sinaleiro As definições variam no mundo inteiro. Geralmente identificam alguém que orienta o guindasteiro durante o içamento. Veja também ‘manipulador de carga’ Supervisor de içamento A pessoa que supervisiona o içamento e a equipe de içamento. Exemplos de um supervisor de içamento: oficial de convés, superintendente de mergulho, encarregado de convés, sinalizador/amarrador, supervisor de turno SWL Carga segura de trabalho. A carga máxima que o equipamento de içamento está certificado para suportar sob uso normal WLL Limite da carga de trabalho. A carga máxima que o equipamento de içamento está certificado para suportar sob uso normal e em determinada configuração Tabela 1 – Pessoal e autoridades significativas INCATEP Entidade A responsabilidade inclui Empresa Fornecer procedimentos para operações de içamento, equipamentos, segurança no local de trabalho e indicação de pessoal competente Ponto focal da empresa Segurança de todos os equipamentos Ponto focal da embarcação (ou local) da empresa Segurança de todos os equipamentos da embarcação (ou local) Autoridade verificadora Fornecer certificação e regulamentação Pessoa responsável Identificar a necessidade do içamento/rientar pessoa competente Departamento de engenharia/operações da empresa Cálculos, desenhos, planos de içamento, especificações de aparelhamento, desenhos de resumo do plano de içamento Pessoa competente Planejar e supervisionar um içamento, analisar içamentos, selecionar equipamentos e a equipe de içamento Pessoa competente independente Inspeções, exames meticulosos e marcação de equipamento Autoridade técnica Fazer um julgamento imparcial do plano de operações de içamento. Analisar os planos de içamento, conforme necessário Supervisor de içamento Supervisionar o içamento e a equipe de içamento Equipe de içamento (mínimo: supervisor de içamento, manipulador de carga, operador do equipamento de içamento) Analisar o plano de içamento, realizar a reunião de segurança, verificações de equipamento pré-utilização, concluir o içamento, reunião de crítica, relatório Manipulador de carga (inclui sinalizador/amarrador/sinaleiro/aparelhador) Manusear a carga, incluindo sinalização, aparelhamento e amarração Operador de equipamento de içamento Operar os controles de um dispositivo de içamento
  • 8.
  • 9.
    9 1.1 Geral O INCATEP(Grupo deTrabalho para Operações de Guindaste e Guincho), credenciada pela ISO 9001:2015 e Marinha do Brasil para ministrar cursos para trabalhadores portuarios, desenvolveu estas orientações principalmente para operações de içamento portuario, mas os princípios descritos são relevantes para todas as operações de içamento offshore e, de modo geral, para operações de içamento em qualquer lugar. O içamento de cargas é endêmico às operações, desde o manuseio de suprimentos e sobressalentes até os içamentos complicados e pesados. Uma pesquisa mostrou que pode haver mais de 200 operações de içamento diferentes em um porto Cada operação de içamento apresenta riscos de ferimentos ao pessoal. Embora muitas tarefas sejam repetitivas e de baixo risco, uma porcentagem delas apresenta riscos maiores e exigem verificações e informações apropriadas para reduzir esses riscos até um nível aceitável. É interessante observar que muitos acidentes ocorrem em operações corriqueiras consideradas de baixo risco. É, portanto, importante assegurar que procedimentos apropriados estejam em vigor para que as equipes de içamento permaneçam alertas para todos os riscos prováveis, independentemente da facilidade ou da dificuldade de uma operação. As orientações apresentam critérios básicos. Elas se baseiam em práticas existentes obtidas nas principais empresas, adotam métodos aprimorados para içamento e devem ser usadas em operações no mundo inteiro. Estas orientações se destinam a mostrar componentes essenciais que devem ser incluídos nos procedimentos da empresa para operações de içamento, oferecendo sugestões para as etapas do processo da operação de içamento a fim de promover a segurança. As empresas associadas utilizam internacionalmente seus procedimentos em operações, suplementados, se necessário, por quaisquer exigências normativas locais. Este documento pode ser aplicado a qualquer içamento ,suas bases de apoio e em outras operações em terra. O objetivo principal, independentemente do local, é fazer com que as operações de içamento sejam executadas de maneira segura se todas as etapas delineadas nestas orientações forem seguidas e adequadamente aplicadas, porque foram: u concluídas dentro de um sistema de gerenciamento apropriado; u planejadas corretamente; u tiveram seus riscos avaliados; 1 Introdução
  • 10.
    u supervisionadas; e uconcluídas com pessoal competente e equipamento correto. 1.2 Sistemas de Gerenciamento Operações de içamento seguras e realizadas com sucesso dependem de uma clara liderança para estimular segurança, eficiência e permitir que o pessoal as execute de acordo com sistemas de gerenciamento da empresa, que devem conter: u o compromisso da gerência superior em fornecer objetivos das políticas; u políticas corporativas de SMS (saúde, meio-ambiente e segurança) e procedimentos para içamento e comunicações no idioma apropriado; u a disposição de pessoal e equipamento adequados e apropriados; u os requisitos para inspeção, manutenção e remoção de equipamento inadequado e manutenção de registros. Este documento apresenta orientações para auxiliar o desenvolvimento de sistemas de gerenciamento da empresa, além de auxílio prático para as pessoas envolvidas em operações de içamento. 10 LHM 280 GMK 4306 - B
  • 11.
    11 Este documento contémorientações sobre os principais aspectos de uma operação de içamento: u pessoal envolvido em uma operação de içamento (Seção 3); u identificação da categoria do içamento (Seção 4); u planejamento operacional incluindo avaliações de risco, planos de içamento, seleção de equipamentos e equipes de içamento, reuniões de segurança e ações pós-trabalho (Seção 5); Ele também fornece orientações sobre: u inspeção, exames meticulosos e marcação de equipamentos (Seção 6); u manutenção (Seção 7); u manutenção de registros (Seção 8); e u exemplos de documentos nos anexos. 2.1 Fluxograma das Operações de Içamento O fluxograma a seguir e as breves descrições definem cada etapa do processo de planejamento do içamento. As etapas permanecem as mesmas para todos os locais e atividades de trabalho. Entretanto, a pessoa competente decide quais içamentos se enquadram na rota de planejamento apropriada. 2 Resumo das Orientações
  • 12.
    Figura 1 –Fluxograma das operações de içamento 12
  • 13.
    13 3.1 Pessoa Responsável Pessoaresponsável, como definido para os propósitos desta orientação, é aquela com responsabilidade geral pelas atividades de trabalho. Essa pessoa pode ser, por exemplo, o gerente de projeto, o gerente de construção do projeto, o Comandante da embarcação, o gerente de construção offshore, o supervisor de turno, o gerente da base ou o engenheiro do projeto. A pessoa responsável reconhece ou recebe a recomendação da necessidade de uma atividade de içamento, notificando a pessoa competente ou procurando sua indicação, a fim de planejar a operação de içamento. 3.2 Pessoa Competente Indicada para Planejar o Içamento Pessoa competente, definida nestas orientações, é o indivíduo especificamente designado e identificado por sua empresa como dispondo do nível necessário de competência para planejar e supervisionar a operação de içamento específica, como descrito a seguir. A pessoa competente deve ter capacitação prática, conhecimento teórico e capacidade de realizar avaliações de risco, produzir e avaliar planos de içamento e conduzir reuniões pré-içamento, além de ter habilidades de supervisão e experiência necessárias para organizar a operação de içamento específica. Exemplos típicos de pessoa competente incluem o engenheiro offshore, o Comandante da embarcação, o oficial de convés, o encarregado de aparelhamento, o supervisor de mergulho, o supervisor de turno, o assistente do gerente offshore ou o gerente offshore. A pessoa competente pode ou não supervisionar a operação de içamento, mas ela é o ponto focal de autoridade para os aspectos técnicos e de segurança do içamento. Em determinadas circunstâncias, a pessoa responsável (Veja o item 3.1) pode assumir os deveres da pessoa competente, desde que possua a capacitação prática e a competência descritas anteriormente. As pessoas competentes designadas devem conhecer suas limitações, trabalhar dentro delas e saber quando é necessário o apoio técnico. Assim, em alguns içamentos, pode haver mais de uma pessoa competente envolvida. As responsabilidades da pessoa competente podem incluir: u categorização do içamento (Veja 4 e 4.2); u avaliação de riscos (Veja o exemplo em 5.1, 5.5.1); u desenvolver o plano de içamento (Veja 5.2); u análise técnica (Veja 3.3 e 5.9); 3 Pessoal
  • 14.
    u seleção depessoal (Veja 3.5); u seleção de equipamento (Veja 5.4.2 e 5.5); u reunião de segurança (Veja 5.1.2); e u reunião de crítica pós-trabalho (Veja 5.13). A pessoa competente pode solicitar uma análise por uma autoridade técnica caso necessite de apoio técnico adicional. 3.3 Autoridade Técnica Autoridade técnica é definida nestas orientações como alguém tecnicamente competente que pode fazer um julgamento informado e imparcial do plano de operações de içamento ou do procedimento de instalação, além de fornecer uma análise de autoridade técnica; por exemplo, um engenheiro de estruturas, engenheiro naval, supervisor de aparelhamento ou engenheiro de projeto sênior. 3.4 Supervisor de Içamento O supervisor de içamento, que deve ser designado pela pessoa competente, é definido nestas orientações como a pessoa com dever de supervisionar ativamente a operação de içamento no local. Ele pode ser um oficial de convés, o superintendente de mergulho, a pessoa competente, o encarregado de convés, o sinalizador/amarrador, o supervisor de turno ou similar. A supervisão deve ser proporcional à exposição ao risco criado pela operação de içamento e à experiência e capacitação do pessoal envolvido em operações de içamento individuais. O plano de içamento deve estabelecer e descrever os níveis de supervisão apropriados à natureza do trabalho e a competência do pessoal envolvido no uso do equipamento e no auxílio à operação (Veja 5.2 e 5.3). Essas providências devem ser revistas na eventualidade de haver alteração em equipamentos, na operação de içamento ou no pessoal envolvido na operação de içamento. Todos os içamentos devem ser adequadamente supervisionados por um supervisor de içamento designado; cada etapa do plano deve indicar a extensão da supervisão exigida. O supervisor de içamento deve ser claramente identificável, deve ter uma visão clara do içamento e assegurar que as atividades sigam o planejamento acordado. Se a carga não estiver sempre visível pelo operador do equipamento de içamento,o supervisor de içamento deve assegurar que sistemas de comunicações eficazes estejam implementados para assegurar suficiente coordenação entre as áreas de carga e descarga. Pode haver a exigência de o supervisor de içamento auxiliar na preparação da carga, por exemplo, no trabalho de amarração; entretanto, o supervisor de içamento não deve tocar na carga durante a operação de içamento. 3.5 Equipe de Içamento Somente pessoal adequadamente treinado e experiente deve ser selecionado, ou seja, aqueles que: u tenham sua competência para supervisionar e/ou realizar o tipo de içamento avaliada como satisfatória para a operação específica; u tenham experiência e demonstrado competência no uso seguro e na operação do equipamento e das técnicas necessárias para realizar o içamento na situação e condições predominantes. Todo o pessoal tem a mesma responsabilidade de conhecer e trabalhar dentro das suas respectivas competências e experiências para concluir o içamento. Se algum componente da equipe de içamento considerar que a operação excede o seu nível de competência ou experiência, a operação deve ser interrompida até que a pessoa adequada em termos de competência e experiência possa auxiliar ou assumir seu posto. 14
  • 15.
    Embora as pessoasdesignadas como encarregadas das operações de içamento tenham a responsabilidade de assegurar que a operação de içamento seja realizada de forma segura, e todos os envolvidos também têm a responsabilidade de assegurar que o içamento seja realizado de forma segura. A competência do pessoal envolvido nas diferentes atividades de içamento pode variar muito, mesmo entre membros da mesma equipe de içamento. Deve haver o cuidado de assegurar que os novos membros da equipe de içamento sejam apropriadamente competentes e tenham sidos instruídos corretamente. Todo o pessoal da equipe de içamento deve comparecer e participar das reuniões pré-içamento, realizar inspeções pré-uso do equipamento de içamento, auxiliar na operação de içamento e serem capazes de interromper qualquer operação caso haja dúvidas sobre a segurança. Eles devem conhecer e observar todos os requisitos normativos para operações de içamento em geral, especificamente os regulamentos e orientações aplicáveis à operação em particular. Elementos a considerar incluem, por exemplo: u implicações das condições ambientais/meteorológicas; u uso de equipamento de içamento em locais restritos (altura livre, acesso, egresso e dispositivos de estabilização); u visibilidade e comunicações durante as operações de içamento; u perigos de proximidade/invasão por outros guindastes/equipamentos de içamento; u impedir que a carga atinja qualquer pessoa ou objeto; u pré-verificação do equipamento de içamento e identificação de falhas e defeitos; u conectar, afixar e soltar cargas; u sobrecarga e redução da capacidade nominal de equipamentos de içamento; u tombamento, inclinação, deslizamento e arrastamento de cargas; u não trabalhar sob cargas suspensas; u não deixar cargas suspensas; u içamento de pessoas; u integridade contínua do equipamento de içamento e acessórios. 15
  • 16.
  • 17.
    17 Existe uma amplavariedade de operações de içamento que são realizadas no setor dos terminais portuários Categorizar todos os içamentos como ‘rotineiros’,‘não rotineiros’ ou em uma subcategoria que fosse aplicável em toda a indústria é praticamente impossível. Por exemplo, uma empresa pode categorizar um içamento como rotineiro por empregá-lo regularmente há muito tempo; outra empresa pode categorizar o mesmo içamento como não rotineiro por não conhecê-lo e isso envolver planejamento adicional. Entretanto, é vital que as empresas disponham de procedimentos que determinem a realização de uma cuidadosa avaliação de riscos e que haja um plano de içamento disponível ou desenvolvido para cada operação desse tipo. Pode ser um plano de içamento genérico para os içamentos considerados rotineiros. Nesse caso, cada operação de içamento deve ser avaliada individualmente quanto aos riscos, considerando todos os problemas relevantes e as condições específicas do momento, de forma que a equipe de içamento possa verificar se a operação pretendida corresponde exatamente ao plano de içamento genérico estabelecido. Caso contrário, um plano de içamento apropriado deve ser desenvolvido. Para simplificar estas orientações, são usados apenas os termos ‘rotineiro’ e ‘não rotineiro’, de modo que, se um içamento não puder ser definido como rotineiro segundo o item 4.2, ele é definido como não rotineiro. Todos os planos de içamento devem possuir documentação de auditoria demonstrando que a avaliação de riscos e o planejamento foram realizados apropriadamente. Planos de içamento devem ser desenvolvidos por uma pessoa competente designada (Veja o item 3.2),recebendo assistência apropriada quando necessário (Veja 3.2, 3.3). Apresentamos a seguir orientações para auxiliar a categorização das operações de içamento. 4.1 Fatores a Considerar para Categorização de Içamentos Algumas informações são fornecidas através de engenharia prévia ou avaliação do içamento, mas o plano e a preparação do içamento devem considerar todos os fatores locais relevantes e as informações já obtidas. 4.1.1 Equipamento de Içamento Uma avaliação realizada em uma embarcação típica de uma contratada mostrou 30 tipos diferentes de equipamentos para içamento. Os equipamentos variam desde guindastes principais da embarcação até guinchos, trilhos para ponte rolante, olhais, sacos de içamento e até pequenas partes de equipamentos para içamento como Tirfors, talhas de alavanca etc. Os equipamentos de içamento podem ser muito especializados, como guindastes para cargas pesadas. 4 Categorização de um Içamento – Rotineiro ou Não?
  • 18.
    Também existem acessóriossalva-vidas, sistemas de mergulho e sistemas de equipamentos para içamento em terra. Cada tipo de equipamento requer práticas operacionais específicas e procedimentos da empresa. 4.1.2 Cargas e Dispositivos de Içamento Os operadores INCATEP realizam içamentos com diferentes tipos e tamanhos de carga, por exemplo, carretéis, contêineres, tanques, equipamentos submarinos e vários outros itens que incluem o içamento de cargas pesadas como módulos e estruturas de plataformas. As cargas podem apresentar todo tipo de forma, tamanho e conteúdo interno, e o centro de gravidade pode não estar no centro da carga. As dimensões, resistência e método de uso do dispositivo de içamento, incluindo a maneira de fixação da carga e o equipamento para içar, podem afetar a operação. Adicionalmente, o içamento de pessoas exige procedimentos e equipamentos especiais (Veja o item 5.6). Estas cargas diferentes apresentam perigos diferentes que devem ser tratados pelos planejadores do içamento e por toda a equipe de içamento. 4.1.3 Ambiente do Içamento Os operadores certificados pelo INCATEP realizam atividades de içamento em diferentes ambientes, nas atividades realizadas em terra e offshore, incluindo: u operações em terra; u compartimentos internos de embarcações e sondas; u mobilizações no cais ou no mar; u transferência de equipamentos de outras embarcações e plataformas; u movimentação de equipamentos no convés, no mar; e u submergir ou recuperar equipamentos no mar, incluindo colocação e remoção de equipamentos no leito marinho; Os efeitos específicos em ambientes incluem: u movimento e estabilidade da embarcação; u condições meteorológicas, força do vento e do mar; u estruturas adjacentes, embarcações; u sucção do leito marinho e carregamento dinâmico; e u ruído, luz, borrifo etc. Todos os efeitos ambientais relevantes devem ser considerados. 4.1.4 Equipe de Içamento A categorização de um içamento deve levar em consideração todo o pessoal envolvido e suas competências. Isto também deve incluir a consideração de todos os aspectos do içamento. Por exemplo, se o controle de um içamento passa do supervisor de convés que esteja supervisionando o içamento de um peso no convés, para um supervisor de mergulho, a fim de concluir a atividade de içamento na parte submarina da operação. 4.1.5 Comunicações Deve-se considerar as opções de comunicação. Elas podem ser verbais, visuais e sonoras, realizadas entre diversas pessoas operando diferentes equipamentos, cada uma possivelmente trabalhando em ambientes diferentes. 18
  • 19.
    Os fatores listadosacima não esgotam o tema, mas são típicos daqueles considerados ao realizar a categorização de um içamento segundo o procedimento específico de uma empresa, como descrito a seguir. 4.2 Definição de Içamentos Rotineiros e Não Rotineiros Para os propósitos destas orientações, são identificadas duas categorias de içamento, rotineiros e não rotineiros. 4.2.1 Içamentos de Rotina Os içamentos de rotina podem ser identificados e descritos como: u sendo cobertos por uma avaliação de riscos do trabalho (JRA) (Veja 5.1); u podem não precisar de um novo plano de içamento; u içamentos para os quais o plano pode ser genérico,mas ainda assim devem ser discutidos/analisados na reunião pré-içamento. Essa reunião pré-içamento pode ser realizada na forma de uma reunião de segurança no início do turno ou como necessário durante o turno; u içamentos conhecidos, repetitivos1 e conhecidos por todos na equipe de içamento; u içamentos repetitivos cobertos por uma JRA e um plano de içamento previamente preparados, mas eles devem ser analisados pela pessoa competente; u aqueles onde a equipe de içamento identificada foi treinada no uso de equipamento de içamento específico e suas limitações.A equipe é competente para concluir toda a operação; u aqueles onde a equipe de içamento exerceu as funções previamente identificadas; u aqueles onde a avaliação de riscos escrita e o plano de içamento para a operação sendo conduzida são de conhecimento de todo pessoal envolvido; e u para os quais o plano de içamento foi verificado como atual antes da operação. Em operações de içamento de rotina, o plano de içamento deve ser adequadamente planejado por uma pessoa competente junto com o pessoal que utiliza normalmente o equipamento de içamento. O içamento deve ser supervisionado e executado apropriadamente de maneira segura. Todos os içamentos exigem um plano de içamento. Quando as operações são consideradas ‘rotineiras’, a empresa deve dispor de um processo em vigor para assegurar que houve planejamento suficiente. Devido à natureza repetitiva dessas operações, não deve ser obrigatório um plano individual para cada ocasião em que a operação for conduzida, exceto se houver alteração em qualquer assunto significativo relacionado com o plano que deva ser levada em consideração. Caso haja dúvida, o içamento deve ser considerado ‘não rotineiro’2 . Consulte o Apêndice 3 para visualizar um exemplo de dois planos de içamento rotineiros. 4.2.2 Içamentos Não Rotineiros Içamentos não rotineiros são os que não satisfazem todos os critérios dos içamentos rotineiros. Um içamento de engenharia (Veja 5.3) é um típico içamento não rotineiro. Um içamento é não rotineiro quando: u é necessária uma avaliação de riscos do trabalho (Veja 5.1) para identificar e mitigar os riscos, além de ser obrigatório um plano de içamento completo (Veja 5.2) e assinado pelas pessoas identificadas nas caixas relevantes do plano de içamento (Veja o Apêndice 3 e o Apêndice 4); u é necessário um novo plano de içamento específico com base em uma avaliação de riscos, por exemplo uma HIRA (identificação e avaliação de riscos) ou uma JRA específicas do local (Veja 5.1); e 19 1 Içamento repetitivo pode ser, por exemplo, aquele executado pela mesma equipe de içamento pelo menos uma vez a cada quatro semanas 2 A pessoa competente deve assegurar que todos os critérios foram atendidos para que essas atividades possam ser consideradas ‘rotineiras’, pois as circunstâncias podem mudar dependendo, por exemplo, de local, operações, pessoal, condições meteorológicas, equipamento ou níveis de competência
  • 20.
    u uma reuniãopré-içamento ou reunião de segurança deve ser conduzida envolvendo todas as partes relevantes. As pessoas nessa reunião devem usar o plano de içamento, desenhos relevantes e a JRA como base para o resumo da operação de içamento proposta (Veja o item 5.1.2). Consulte o Apêndice 3 para conhecer um exemplo de plano de içamento que pode ser usado em içamentos não rotineiros. OApêndice 4 apresenta um plano de içamento preenchido para um içamento calculado (Veja 5.3). O grau de planejamento pode variar consideravelmente e depende do tipo de equipamento a ser usado e da complexidade da operação (Veja os itens 5 até 5.14). O plano de içamento não rotineiro (Veja 5.2, 5.3) deve ser preparado por uma pessoa competente. O plano deve então ser revisado e aprovado por outra pessoa competente e/ou uma autoridade técnica. O plano deve então ser revisado e finalizado pela pessoa competente do local e pelo supervisor de içamento que está realizando o içamento. Um plano de içamento não rotineiro pode ser produzido no local por uma pessoa competente, caso haja necessidade. Deve-se exigir a revisão e a aprovação por uma segunda pessoa competente e/ou autoridade técnica e pelo supervisor da equipe local e do içamento. Um procedimento para gerenciamento de mudanças (Veja 5.10) deve descrever e autorizar o escopo do trabalho. 20
  • 21.
    21 5.1 Avaliações deRiscos 5.1.1 Avaliação de Riscos do Trabalho (JRA) É necessária uma avaliação de riscos documentada para todos os içamentos. Entretanto, isso já pode existir, por exemplo, para um içamento de rotina. Ela pode ter a forma de um documento HIRA, uma análise operacional e/ou uma avaliação de riscos específica do local. Se já existir uma avaliação de riscos, então ela deve ser analisada quanto à aplicabilidade para a situação atual antes da realização do içamento. A avaliação dos equipamentos de içamento (Veja os itens 5.4.2 e 5.5) também deve ser incluída na JRA. Se houver alguma alteração na JRA específica do local, esta deve ser revisada, atualizada e documentada. A pessoa competente, junto com a equipe de içamento, deve executar uma JRA específica do local antes do início dos trabalhos. Isso é normalmente realizado utilizando um formulário de avaliação de riscos do trabalho. Um exemplo é mostrado no Apêndice 1. A pessoa competente deve assegurar que os controles apropriados estejam implementados para os perigos identificados na avaliação de riscos escrita, de modo que sejam administrados como parte integral do plano de içamento. 5.1.2 Matriz de Avaliação de Riscos Uma matriz de avaliação de riscos pode ser usada para avaliação de riscos do trabalho. Ela permite quantificar a probabilidade e a gravidade dos perigos de uma atividade em particular. O produto desses fatores indica o nível de risco. O Apêndice 2 apresenta uma típica matriz de avaliação de riscos. 5.2 Planos para Todos os Içamentos, Rotineiros e Não-Rotineiros O planejamento apropriado é uma combinação de: u planejamento inicial para assegurar a adequação do equipamento fornecido; e u planejamento dos içamentos individuais para assegurar sua execução com segurança. – o plano de içamento deve ser preparado por uma pessoa competente (Veja o item 3.2), junto com outras pessoas quando necessário, como indicado em 4.2.1 e 4.2.2; – o plano de içamento deve ser baseado em uma avaliação de riscos; 5 Planejamento Operacional xample Lift Plan ft plan title sel/site nt/project/location ocation Main deck/quayside/y ype Routineences Lift plan To b
  • 22.
    – o planode içamento deve tratar os riscos identificados na avaliação e identificar os recursos, procedimentos e responsabilidades para permitir que a operação de içamento seja realizada com segurança; – o plano de içamento deve assegurar que o equipamento selecionado seja seguro (Veja 5.5) e permaneça assim durante toda a operação na qual será usado; – o plano de içamento deve definir as verificações pré-uso e sua frequência (Veja 5.4.3); – o plano de içamento deve abranger procedimentos que incluam a identificação de métodos de comunicação e idioma; – a equipe de içamento deve ser selecionada (Veja 3.5); – o grau de planejamento pode variar consideravelmente e depende do tipo de equipamento a ser usado e da complexidade da operação; – se os procedimentos estabelecidos na empresa forem alterados, é necessário um procedimento para gerenciamento de mudanças (Veja 5.10); – quando houver mais de um ‘empregador’ envolvido na atividade de içamento, o respectivo plano deve detalhar funções e responsabilidades específicas para a operação. A operação de içamento deve ser coordenada pelo supervisor de içamento. O pessoal envolvido na operação de içamento deve ser instruído e consultado sobre a operação planejada, de modo que estejam cientes de suas responsabilidades, das medidas de controle a serem usadas e da sequência de eventos a ser obedecida (Veja 3 e 5.10); – antes do início de uma operação de içamento não rotineira,deve-se conduzir uma reunião pré-içamento com todas as partes relevantes. As pessoas nessa reunião devem usar a avaliação de riscos, o plano de içamento e os desenhos relevantes como base para resumir a operação de içamento proposta. Consulte o Apêndice 3 para visualizar um exemplo de plano de içamento e observe a grande variedade de itens tratados. 5.3 Planos para Içamentos Calculados Esta seção trata dos problemas relacionados com içamentos calculados. Içamentos calculados não rotineiros são aqueles específicos ao projeto, utilizando equipamento especialmente projetado ou selecionado para a operação. O processo de planejamento inicia no departamento de engenharia, normalmente situado em terra, resultando na criação de um procedimento de instalação por escrito e de um plano para o içamento calculado sendo desenvolvido. Planos de içamento calculados são frequentemente preparados em terra. Os procedimentos da empresa devem estabelecer um formato que apresente uma prática simples e consistente a ser seguida pelos engenheiros ao preparar a documentação para operações de içamento calculado, em terra e offshore. O planejamento de engenharia deve incorporar uma análise cuidadosa do içamento proposto. O plano de içamento calculado e os desenhos associados devem ser preparados durante a fase de engenharia, e incorporados no procedimento apropriado de instalação do projeto. Um exemplo é mostrado no Apêndice 4. Em resumo: u o plano de içamento calculado não se destina a substituir o procedimento de instalação, mas pode atuar como um resumo de pontos a serem considerados por todas as partes antes do início de uma operação de içamento, em terra ou offshore; u a preparação de um plano de içamento calculado deve destacar as preocupações a serem tratadas no procedimento de instalação do projeto; u o plano de içamento calculado deve ser tratado como um documento vivo até a execução do içamento no local ou offshore. Ele deve ser submetido às mesmas análises de um plano de içamento geral; e u uma vez no local, o plano de içamento calculado deve ser finalizado pela pessoa competente relevante (Veja o item 3.2). Seguir esse formato deve ajudar a gerar consistência em todos os locais de trabalho da empresa desde o início, em toda a fase de planejamento de engenharia até a execução da operação de içamento. 22
  • 23.
    5.3.1 Desenho doResumo de Especificação da Aparelhagem O desenho resumido de especificação de aparelhagem para um içamento calculado deve ser concluído durante a fase de preparação de engenharia do içamento (Veja o Apêndice 5). O propósito do desenho resumido de especificação de aparelhagem é: u resumir os resultados do planejamento de engenharia; u especificar os requisitos de aparelhamento do içamento para os fornecedores do aparelhamento; u servir como lista de materiais e verificação de controle de qualidade para os departamentos relevantes da empresa; e u fornecer ao supervisor de içamento no local ou offshore todos os detalhes necessários em um desenho para consultar durante o aparelhamento da carga. Os resumos de especificação de montagem apresentados noApêndice 5 ilustram os detalhes típicos que devem ser incluídos. 5.3.2 Desenho Resumido do Plano de Içamento O desenho resumido do plano de içamento calculado deve ser concluído durante a fase de preparação de engenharia para o içamento (Veja o Apêndice 6). O desenho resumido de plano de içamento deve fornecer informações que, por exemplo, permitam: u ao engenheiro verificar se os detalhes do guindaste, as curvas do guindaste e os pesos dos ganchos disponíveis para as operações de içamento estão corretos, em terra e offshore; u ao pessoal relevante, como a pessoa competente (Veja 3.2) e o supervisor de içamento (Veja 3.4), verificar se existe espaço livre suficiente entre o moitão/lança do guindaste para que haja um trajeto sem obstruções para a carga, por exemplo, sobre as laterais da embarcação. O exemplo fornecido no Apêndice 6 indica os tipos de detalhes que devem ser incluídos no desenho resumido de plano de içamento. 5.3.3 O Uso de Curvas do Guindaste nos Cálculos de um Plano de Içamento Existem diferentes tipos de curvas de guindaste disponíveis ao preparar um plano de içamento calculado, por exemplo: u Curvas de guindaste para içamento no porto: Um içamento realizado em porto com águas protegidas (ou uma curva de guindaste onde Hs = 0 m, onde Hs = altura significativa de onda); u Curvas de guindaste para içamento offshore: Convés para local submarino, convés para convés; u Curvas de guindaste para içamento offshore: Embarcação para embarcação, embarcação para plataforma. Cada uma das curvas acima possui diferentes fatores de amplificação dinâmica (DAF) e um fator de serviço para o guindaste. O fator de serviço é aplicado à tensão permissível básica na estrutura do guindaste. Esses DAFs e fatores de serviço são incluídos na curva do guindaste; fatores errados podem ser usados se as curvas do guindaste forem modificadas e/ou re-interpretadas de forma errada. Se o pessoal do projeto quiser usar curvas de guindaste ou fatores diferentes daqueles especificados pela empresa, eles devem consultar a pessoa competente apropriada. Nota: É essencial que as curvas de guindaste para içamento no porto não sejam usadas para calcular içamentos offshore, independentemente de serem içamentos realizados no convés, em meio submarino ou entre embarcações. É essencial sempre verificar qual curva de guindaste deve ser usada no planejamento e na engenharia de uma operação de içamento. 23
  • 24.
    5.4 Considerações paraTodos os Içamentos, Rotineiros e Não-Rotineiros As verificações aqui listadas não são completas e devem ser consideradas como lembretes. 5.4.1 Considerações Iniciais Para a Avaliação da Carga e Seu Manuseio Em qualquer tipo de içamento, a avaliação da carga é uma tarefa vital. u Qual o peso da carga? u O peso foi verificado? u A carga foi projetada para içamento offshore, por exemplo, um contêiner? u Os pontos de içamento são certificados/adequados? u Os pontos de passagem das eslingas podem ser acessados com segurança? u A carga está amarrada de modo estável, sem itens soltos dentro ou sobre ela? u O centro de gravidade (CG) é conhecido? u A carga apresenta integridade e estabilidade interna? u O formato ou tamanho dificultam a amarração? u A carga é muito longa, podendo girar? u Ela irá flexionar quando suspensa? u Ela exige fixação em seu estrado? u A carga contém líquidos? u Ela é frágil? u Ela é valiosa? u Existem substâncias químicas na carga? u Caso a manobra seja submarina, considere cargas de choque, alterações de peso no ar devido a efeitos de alagamento e drenagem, sucção do leito marinho, crescimento de vida marinha, fragmentos e sedimentos ao remover estruturas submarinas existentes, massa aumentada, a zona de borrifo que sofre efeitos do estado de mar, alterações na flutuabilidade e no centro de flutuação. u Existem bordas cortantes? u Os parafusos/acessórios de fixação foram removidos? u As permissões necessárias foram obtidas para esse içamento? 5.4.2 Considerações para a Seleção de Equipamentos de Içamento A seleção de equipamentos para içamento é tratada de forma geral na seção 5.5. A avaliação inicial deve incluir o seguinte: u O EPI correto foi identificado e é usado? u Ângulos de eslinga e ângulos de acessórios de içamento. u Os pontos de fixação são adequados? u Como as eslingas serão afixadas? u O tipo de gancho é apropriado? u Manuseio manual de aparelhamento pesado? u Haverá envolvimento de mergulhadores ou ROV e as eslingas/acessórios são compatíveis com o trabalho submarino? u Existe um ponto de içamento disponível diretamente em cima? u A disposição das eslingas é adequada para o CG? u Caimento das eslingas: caimento à esquerda e à direita não devem ser conectadas. 24
  • 25.
    u A disposiçãoe o assentamento das eslingas afetam o controle do içamento? u Algum problema com a geometria das eslingas e o gancho do guindaste? u Existem bóias presas nas eslingas de sacrifício para corte pelo ROV? u Existem manilhas de liberação local ou remota (manilhas com mola/acústica)? u Há necessidade de cabos-guia e a equipe de içamento conhece o uso seguro desses cabos-guia? u É necessário um içamento em tandem? u É necessário o movimento cruzado? u Sistemas de compensação de caturro serão usados? u As roldanas e os pontos de fixação são adequados para a carga possível do guincho/guindaste? u Existe um método para observação do enrolamento dos cabos nos tambores e sua passagem pelas as roldanas? u O equipamento de içamento disponível é adequado (Veja 5.5)? u O equipamento de içamento deverá ser movimentado para outro local durante o içamento (Veja 5.4.5, 5.5.2.4)? u A carga a ser manipulada está no leito marinho? u Serão usados ROVs na operação? u Existe cabo de aço suficiente em comprimento/constituição para águas profundas (considerando o uso de cabos)? u A dinâmica das eslingas produzirá algum efeito? u Existe proteção para os umbilicais de controle? Veja o item 5.5 sobre a seleção de equipamento. 5.4.3 Verificações pré-uso Antes da utilização, os operadores do equipamento de içamento e acessórios devem realizar uma verificação pré-uso para identificar defeitos. A frequência de verificação deve ser determinada no plano de içamento. Ela se destina a detectar falhas devido a desgaste, e não deve ser inferior a uma vez por dia de trabalho ou no início de cada turno. Consulte também informações sobre inspeção e exames nos itens 6 a 6.4. A quantidade de verificações pré-uso pode variar, dependendo de questões operacionais como tipo de içamento ou aspectos ambientais. 5.4.4 Considerações Para a Seleção da Equipe de Içamento u A equipe é apropriada (experiência/competência) para içar esse tipo de carga? (Veja a Seção 3.5) u Quem é o supervisor de içamento? (Veja a Seção 3.4) u O supervisor de içamento é claramente identificável por todos na equipe de içamento? u Existe pessoal suficiente na equipe de içamento? u Se o controle do içamento for transferido para outra pessoa em algum estágio do trabalho, essas pessoas são identificáveis por todos na equipe de içamento e existem procedimentos claros e acordados em vigor? 5.4.5 Considerações para Avaliação do Trajeto do Içamento e a Movimentação do Equipamento de Içamento u A carga precisa ser girada ou alterada para a segurança do içamento? u Existe espaço adequado para içar e manobrar a carga? u Içamento que passe pela borda da embarcação: verifique a altura livre sobre a lateral. u O trajeto do içamento está livre? 25
  • 26.
    u O movimentoda embarcação ou do equipamento durante a operação cria problemas no trajeto do içamento? u Existem operações conflitantes (por exemplo, a lança de outro guindaste trabalhando em áreas próximas)? u Lança do guindaste com espaço livre em relação a outros guindastes, embarcações, plataformas ou obstruções. u Quais verificações são necessárias para não haver problemas com arquiteturas submarinas e amarrações? u A área de pouso é adequada em termos de: – Espaço? – Resistência ao peso? u Se a carga for pousada no leito marinho, existe: – Observação? – Controle? – Marcação do ponto de pouso? 5.4.6 Considerações Sobre Efeitos Ambientais u A carga apresenta grande área exposta ao vento? u O movimento da embarcação afeta a operação? u A carga passará por locais com possíveis mudanças de ambiente, por exemplo, a zona de borrifo, durante seu trajeto? u Como a embarcação será controlada durante o içamento, por exemplo, se estiver navegando, sob posicionamento dinâmico (qual a categoria de DP?), fundeada, amarrada, atracada em cais; uma alteração de posição, proa, nível, inclinação, ou movimento da embarcação afeta as forças ambientais atuando no içamento? u Considere os efeitos das ondas quebrando no convés. u Uma compensação de caturro será usada e seus riscos foram avaliados? u Se a carga for submersa ela está adequadamente preparada? u A carga será alagada ao submergir ou drenará a água ao chegar à superfície? u Qual o fluxo esperado de alagamento/drenagem? u Possibilidade de ar aprisionado? u Considerações sobre cabos frouxos. u Caso o trabalho seja submarino, avaliar os efeitos de flutuação e/ou massa aumentada. u Se trabalhando em águas profundas, outras forças dinâmicas podem ser aplicadas à carga e aos cabos de aço. u Os içamentos podem ser realizados em uma variedade de ambientes, cada um passível de afetar o trabalho de diferentes maneiras, por exemplo, entre o cais e a embarcação, embarcação para embarcação ou plataforma. u A embarcação raramente fica imóvel e imune a movimentos induzidos pelo ambiente.A inércia da embarcação pode ser afetada pelo carregamento dinâmico devido a forças como as que atuam quando a carga passa por uma zona de borrifo ou quando colocada ou removida do leito marinho. Assim, o peso efetivo pode aumentar durante certas partes da operação. u Possível uso de Unidade de Referência de Movimento (MRU) para acelerações na extremidade do guindaste. u Efeitos de chuva, neve, gelo, vento, ruído, falta de iluminação, efeitos de fontes de luz e sombra (por exemplo, o operador do guindaste ou o sinalizador olhando na direção do sol, ou olhar para um local iluminado e depois para um local escuro e esse efeito na visão ou em lentes de câmeras), tudo isso pode afetar a maneira de controlar e manipular a carga. 26
  • 27.
    5.5 Seleção deEquipamento A pessoa competente deve identificar o equipamento de içamento apropriado e os acessórios necessários considerando aspectos gerais como os identificados na seção 5.4; confirmando que todo equipamento de içamento é adequado ao propósito, possui os certificados apropriados e foi verificado contra defeitos antes do uso. A pessoa competente deve considerar, por exemplo: u as especificações técnicas e a integridade do equipamento; u o local onde será usado; u as condições nas quais deve ser usado; u o propósito para o qual deve ser usado; u os riscos inerentes à saúde e à segurança resultantes de seu uso; u identificação e uso do EPI apropriado; u riscos ergonômicos; u manuseio manual; u exigências de manutenção e inspeção. A empresa deve implementar procedimentos que sujeitem todos os equipamentos e acessórios para içamento a um esquema rigoroso de inspeção (Veja 6.3) e inspeções em serviço para assegurar a integridade contínua. Um exemplo de tal procedimento seria que uma empresa pode estipular exigências em relação a autorizações do guindaste. Por exemplo,se a carga preparada for mais pesada que um determinado percentual da carga segura de trabalho (SWL) do guindaste, a aprovação do içamento proposto exige a autorização de uma pessoa competente identificada. Outros fatores podem variar a carga no guindaste, como os exemplos identificados no item 5.4. A autorização do guindaste poderia envolver a emissão de um relatório de análise de içamento para ser analisado e aprovado pela pessoa competente identificada antes do início da operação de içamento. A NR. 29 - Segurança no Trabalho portuário apresenta os principais riscos na atividade.. 5.5.1 Avaliação de Riscos do Equipamento Uma avaliação de riscos do equipamento deve ser realizada como parte da JRA (Veja 5.1.1). O objetivo da avaliação de riscos é identificar os perigos e avaliar os riscos associados ao equipamento para todas as operações previstas de içamento; por exemplo, aplicações, cargas e configurações para as quais o equipamento possa ser usado de maneira razoável. A avaliação de riscos do equipamento deve levar em conta, sem necessariamente estar limitada, às seguintes considerações: u O equipamento foi projetado para esse tipo de içamento? u Houve alguma modificação no equipamento? u As configurações dos alarmes exigem atenção, por exemplo, houve alteração no comprimento do cabo de aço existente nos tambores? u resistência e estabilidade do equipamento de içamento, aparelhamento e carga (Veja 5.5.2); u considerações ergonômicas; u proteção do operador; u condições ambientais; u perigos locais/próximos/ambientais; u natureza das cargas previstas (p.ex. substâncias perigosas); u envolvimento de içamento de pessoal; u meios de engatar/desengatar e afixar cargas de maneira segura; 27
  • 28.
    u providências paracarregamento e descarga; u providências para acesso e egresso, particularmente em situações de emergência; u tombamento e sobrecarga; u outras situações de emergência; u exigências de manutenção e inspeção durante o uso; u exigências de desmontagem e armazenamento; u métodos de transporte para integridade contínua. Quando a operação de içamento envolve a fabricação de novos equipamentos, a modificação de equipamento existente ou a seleção de materiais para as operações de içamento, o projeto proposto deve ser submetido à pessoa competente. Pode também haver necessidade de consultar, por exemplo, um órgão verificador (Veja a Tabela 1), uma autoridade técnica (Veja 3.3) ou o fabricante, que pode fornecer orientações sobre a adequação do projeto. Essa pessoa competente deve conduzir uma análise do projeto, considerando códigos, padrões, práticas e conformidade com todos os regulamentos aplicáveis. Através da aplicação das etapas indicadas em 5.5.2, é possível identificar os parâmetros de trabalho seguro de cada configuração do equipamento de içamento e avaliar o nível de risco, com a intenção de estabelecer uma base segura para as operações nas quais o equipamento será utilizado. 5.5.2 Resistência e Estabilidade 5.5.2.1 Resistência Os procedimentos da empresa (Veja 1.2) devem fornecer um processo para: u assegurar que o equipamento de içamento tem resistência adequada para a carga e fornecer um fator de segurança apropriado contra falhas; u assegurar que a carga e todas as conexões e acessórios de içamento tenham resistência e integridade adequadas; u assegurar que todos os riscos identificados em relação à resistência do equipamento foram tratados nas avaliações de risco relevantes; u assegurar que todos os riscos associados à resistência do equipamento foram tratados no plano de içamento. Deve-se realizar uma avaliação de riscos do equipamento (Veja 5.5.1) como parte do processo de seleção do equipamento. O processo de avaliação de riscos exige que a resistência e a estabilidade do equipamento tenham sido adequadamente determinadas e verificadas. O Apêndice 7 apresenta um exemplo de um processo para avaliar a resistência adequada. 5.5.2.2 Estabilidade do Equipamento Determinar a estabilidade adequada do equipamento requer uma avaliação da operação de içamento a fim de: u assegurar que o equipamento de içamento possui estabilidade adequada em uso e sob carga para o emprego proposto, considerando todas as combinações de forças desestabilizadoras que possam afetar o equipamento; u assegurar medidas eficazes adequadas para fornecer resistência suficiente contra tombamento; u assegurar que todos os perigos identificados em relação à estabilidade do equipamento foram tratados nas avaliações de risco relevantes e no plano de içamento; Fatores a considerar que afetam a estabilidade do equipamento de içamento incluem: u a carga dinâmica no gancho que deve ser usada (p.ex. incluindo todos os efeitos dinâmicos); 28
  • 29.
    u se forum içamento submarino, consulte o subitem relevante em 5.4.1; u a carga máxima devido a vento/ondas/estado do mar e correntes que podem ocorrer; u a resistência da superfície na qual o equipamento de içamento está posicionado ou localizado, p.ex. pode ser necessário a instalação de placas de distribuição para suportar o peso do equipamento e da carga máxima a ser içada; u estabilidade da superfície sob carga e sujeita às condições de movimento da embarcação; u verificar se a superfície onde o equipamento de içamento opera fica ou ficará inclinada (sujeito a alterações de nível e inclinação) e o ângulo dessa inclinação, pois isso impõe forças horizontais e verticais; u o tamanho e a natureza da carga, ou seja, se a própria carga é instável; u como se pretende içar a carga. Vários métodos ou combinação de métodos podem ser usados para melhorar a estabilidade do equipamento de içamento, por exemplo: u projetar uma base adequada sobre a qual o equipamento de içamento será posicionado; u usar um sistema de ancoragem. Métodos para resistir ao tombamento incluem: u uso de suportes laterais/estabilizadores e/ou aparelhamento específico para o propósito; u uso de contrapesos; u uso de lastro; u os requisitos de estabilização e uso de métodos para resistir ao tombamento devem ser tratados adequadamente no plano de içamento. 5.5.2.3 Estabilidade da Embarcação A estabilidade da embarcação é de fundamental importância para o planejamento de operações de içamento. Os efeitos do içamento de uma carga no convés e sua colocação em outro lugar podem afetar movimento, nível, adernamento e estabilidade da embarcação. Eles dependem do peso da carga em relação ao tamanho da embarcação, da altura e do posicionamento da ponta do guindaste em relação ao centro de gravidade da embarcação. Isso pode ser notável até para cargas relativamente pequenas, aumentando de importância em operações de içamento de cargas pesadas, por exemplo, módulos de convés pesando milhares de toneladas, que dependem do lastro da embarcação para efetuar o içamento. Quando a carga é transferida para o termnal portuario os efeitos podem ser ainda mais complicados. É necessário ter atenção para que os planos de içamento façam as devidas considerações sobre os efeitos na estabilidade das embarcações. Adicionalmente, o movimento induzido por alterações na estabilidade da embarcação também podem afetar a estabilidade do equipamento de içamento. 5.5.2.4 Posicionamento e Instalação do Equipamento Para os propósitos destas orientações, é razoável assumir que o termo ‘posicionamento’ se refere a equipamentos móveis, ‘posicionados’ em um determinado local para a realização de operações de içamento. O termo ‘instalação’ se refere apenas ao equipamento de içamento montado em determinado local, incluindo equipamento fixo e projetado para ser fixado por meios adicionais (parafusos, solda, grampo etc.). Deve-se providenciar um processo para assegurar que a pessoa competente analise o posicionamento/instalação do equipamento de içamento para reduzir ou eliminar riscos. Todos os riscos identificados em relação ao posicionamento/instalação do equipamento devem ser tratados na avaliação de riscos. 29
  • 30.
    Todos os riscosassociados ao posicionamento/instalação do equipamento devem ser tratados no plano de içamento. O equipamento de içamento deve ser posicionado ou instalado de modo a: u evitar atingir, prender ou esmagar pessoas; u evitar atingir qualquer outro equipamento; u eliminar riscos a pessoas/equipamentos ao longo do trajeto do içamento; u evitar a possibilidade de içar cargas sobre pessoas; u oferecer proteção eficiente para minimizar o risco de atingir uma pessoa quando o trajeto for acima do nível do convés e abaixo da altura da cabeça das pessoas; u impedir a existência de pontos de captura ou outros perigos onde o equipamento poderá passar, ou apresentar movimento de balanço; u assegurar que os caminhos de acesso e egresso, passagens e espaços de entrada não fiquem comprometidos por riscos devido a operações de içamento; u assegurar a tomada de medidas apropriadas para evitar riscos devido ao movimento descontrolado/queda livre da carga ou movimento do equipamento de içamento; u impedir a liberação não intencional da carga na eventualidade de uma falta de energia; u evitar colisão com outros equipamentos de içamento sendo usados simultaneamente, ou com outras estruturas; u providenciar portões/barreiras adequadas para impedir o acesso incorreto/inseguro a qualquer poço de elevador/compartimento de elevação. Nota: Esta lista não esgota o assunto. Os planos de içamento devem ser submetidos a avaliações de risco iniciais e individuais; isso também deve assegurar que o equipamento de içamento esteja e permaneça posicionado ou instalado para minimizar o risco de o equipamento ou a carga atingir pessoas ou outros equipamentos. 5.6 Equipamento para Içar Pessoas A necessidade do uso de equipamento de içamento para transferir ou içar pessoas deve ser reavaliada em todas as ocasiões. Idealmente, o içamento de pessoas deve ser eliminado se possível. Quando não houver alternativa após a avaliação, o equipamento a ser usado deve ter sido especificamente projetado ou adaptado para esse fim, e operado dentro dos parâmetros de projeto. Todo equipamento usado para içar pessoas deve ser analisado para assegurar que os riscos envolvidos sejam os mais baixos dentro do razoavelmente praticável. Também é necessário verificar o que é exigido pelos órgãos reguladores locais. Por exemplo, os reguladores podem exigir que todos os equipamentos adequados para o içamento de pessoas estejam claramente marcados (‘adequado para içar pessoas’, por exemplo), e que nenhum equipamento não marcado desta forma deve ser usado com esse propósito. Deve ser assegurado que: u todos os perigos associados com o içamento de pessoas estejam identificados; u todos os riscos associados ao içamento de pessoas foram tratados no plano de içamento; u o equipamento para içamento de pessoas continua a atender as especificações apropriadas. A avaliação de riscos do equipamento (Veja 5.5.1) deve resultar em uma análise das especificações técnicas a serem aplicadas nos equipamentos para içamento de pessoas. Este processo deve incluir considerações sobre os padrões atuais da indústria e de fabricação, além das exigências legais relevantes. A avaliação de riscos deve incluir considerações sobre a natureza e a abrangência da operação de içamento necessária além de manter um sistema de trabalho seguro para operações de içamento individuais que envolvam o içamento de pessoas. 37
  • 31.
    A pessoa competenteindependente (Veja 6.1) deve verificar, através de exames minuciosos (Veja 6.3), se as especificações técnicas desse equipamento estão em conformidade com as exigências atuais. Qualquer item de equipamento que não esteja em conformidade deve ser considerado e registrado como defeituoso de acordo com os procedimentos da empresa, e retirado de serviço. 5.7 Comunicações Falhas nas comunicações são frequentemente as causas básicas de incidentes de içamento, e também podem ser as mais difíceis de detectar. Bom treinamento e cumprimento de procedimentos corretos são vitais, mas a verificação da situação real no local de trabalho é da maior importância. Por exemplo, todo o pessoal envolvido é da mesma empresa? Eles entendem um idioma comum? Caso contrário, existe um sistema estabelecido de sinais rigorosamente cumpridos que todos conhecem e compreendem? Ele é exibido em local visível a todos da equipe de içamento? Quais métodos diferentes de comunicação podem ser usados? Qual é a comunicação necessária entre o local de trabalho e a fonte de assistência técnica em outro lugar? A comunicação também abrange advertências ao pessoal sobre a atividade de içamento e a manutenção da área do içamento livre de pessoas que não estejam envolvidas na operação de içamento. Este documento não fornece orientação detalhada sobre comunicações para operações de içamento, mas a citação a seguir foi obtida no documento A NR. 29 - Segurança no Trabalho portuário apresenta os principais . : Procedimentos da empresa devem assegurar a manutenção constante de um nível muito elevado de disciplina nas comunicações. Comunicações eficazes são vitais para a segurança e o sucesso de qualquer operação, e o termo ‘comunicação’ abrange todos os tipos de comunicação, como sistemas com fio, sistemas alimentados por som, rádios e sistemas de reserva de emergência; sistemas de computadores, alarmes, luzes indicadoras e de advertência; CCTV, comunicação verbal, sinais de mão, outros sinais visuais, reuniões de segurança e reunião de crítica pós-operação. Sobre estes dois últimos é extremamente importante que os supervisores se comuniquem de maneira clara e abrangente nessas reuniões. Todos os membros da equipe de içamento devem conhecer as tarefas designadas para cada pessoa e quais são os recursos de comunicação. Sinalizadores designados (como o sinalizador/amarrador ou outros descritos nos procedimentos da empresa ou na terminologia local) devem ser claramente e separadamente identificáveis,talvez usando coletes refletores ou outra vestimenta ou marcação de destaque. Quando qualquer parte do içamento estiver fora das vistas de qualquer componente da equipe, é essencial assegurar a boa qualidade das comunicações. Se algum sinal não ficar claro para um membro da equipe de içamento, a operação deve ser interrompida. 5.8 Interrupção do Trabalho Qualquer pessoa deve ser capaz de interromper a operação de içamento sempre que houver um possível problema de segurança que indique a consideração de um procedimento de gerenciamento de mudança (MoC) (Veja 5.10 e 5.10.1). Isso pode ocorrer devido a qualquer possível problema de segurança, por exemplo: u um sinal não está claro; u acionamento de um alarme (por exemplo, na cabine do guindaste); u competência específica excedida. 5.9 Análise Técnica por Pessoa Competente Após a conclusão do planejamento inicial de uma operação de içamento não rotineira,ele deve ser analisado pela pessoa competente. Planos de içamento genéricos também exigem uma análise pela pessoa competente. 31
  • 32.
    5.10 Gerenciamento deMudanças Os procedimentos de gerenciamento de mudanças (MoC) podem ser aplicáveis a todos os aspectos das operações. Qualquer membro da equipe de içamento pode solicitar a aplicação de um procedimento de gerenciamento de mudanças e suspender a atividade. Após isso, deve-se realizar uma avaliação para determinar se o MoC é necessário. Caso afirmativo, a atividade não deve ser retomada até que os procedimentos de MoC tenham sido aprovados e implementados. Os procedimentos de MoC abrangem: u desvio de um procedimento aprovado; u desvio dos procedimentos padrão da empresa; u modificações não planejadas em embarcações e equipamentos; u alterações em equipamentos; u grandes mudanças na sequência das operações; u desvio das práticas de trabalho ou instruções de trabalho seguro especificadas; u uso de uma peça existente de equipamento para uma atividade incluída no plano de içamento; u questões meteorológicas e ambientais; u implementação de novos sistemas; u mudanças significativas de pessoal crítico para a segurança; u mudança sugerida e/ou solicitada por cliente, órgão regulador ou outra parte relevante. Os procedimentos de MoC fornecem a rota para assegurar que as alterações sejam gerenciadas de maneira segura e eficiente. A empresa deve desenvolver procedimentos, talvez através da equipe de projetos, para que o escopo de determinado trabalho atenda a uma especificação de contrato. Os procedimentos devem ser compilados a partir das práticas de trabalho e metodologias de atividades específicas da empresa, refinados através de análises operacionais formais, avaliações de risco e outros estudos, resultando em um novo plano de içamento, antes da aprovação final pela pessoa competente relevante (Veja 3.2) e o cliente, conforme apropriado. Em um projeto de construção, os procedimentos podem ser estabelecidos como ‘aprovados para construção’ (AFC), ou aprovados de acordo com o protocolo da empresa. Os procedimentos AFC que exigem revisão devido a mudanças em métodos, trabalhos imprevistos ou outras circunstâncias, devem ser submetidos a um procedimento de MoC e deve-se realizar uma avaliação de riscos do trabalho. Novas tarefas ou içamentos que não fazem parte dos procedimentos aprovados devem ser submetidos ao procedimento de MoC e a uma JRA antes da realização da tarefa. 5.10.1 Planos de Contingência O planejamento das operações deve incluir procedimentos de reserva para emergências. Por exemplo, áreas-reserva para colocar a carga, planejamento para a eventualidade de mudanças excessivas no meio- ambiente, considerações sobre os efeitos da perda de posição da embarcação ou falhas em alguma operação nas proximidades. 5.11 Seleção da Equipe de Içamento A pessoa competente deve selecionar uma equipe com competência para a operação de içamento específica (Veja 3.5). 5.12 Explicação de uma Reunião de Segurança Chegando ao local do trabalho, a pessoa competente deve analisar as descobertas da avaliação de riscos e o plano de içamento aprovado junto com a equipe de içamento em uma reunião de segurança ou pré-içamento. 32
  • 33.
    Deve-se atribuir responsabilidadespara cada pessoa envolvida na operação de içamento, juntamente com a clara identificação do supervisor do içamento. A avaliação de riscos e o plano de içamento devem ser discutidos passo a passo para assegurar que todos entendam claramente e concordem com os métodos e as medidas de controle a serem usadas. Utilizando cartões de bolso de segurança de içamento (veja abaixo) como guia, as questões levantadas por qualquer pessoa envolvida no içamento devem ser discutidas e consideradas dentro da avaliação de riscos e do plano de içamento. Se houver uma mudança acordada na avaliação de riscos e/ou plano de içamento, a documentação deve ser modificada e novamente aprovada pela pessoa competente, de acordo com os procedimentos de MoC. Questões típicas para uma reunião de segurança são apresentadas no Apêndice 10, que mostra o cartão de bolso de segurança de içamento IMCA número 3 – Reuniões de segurança. As questões são as seguintes: Tabela 2 - Reuniões de segurança 5.13 Reunião de Crítica Pós-Trabalho e Pontos de Aprendizado Após a conclusão de um içamento, uma reunião de crítica permite ao pessoal identificar: u pontos de aprendizado; u boas práticas; u melhoramentos. Todos os pontos de aprendizado porventura anotados no plano de içamento devem ser analisados pela pessoa competente e sujeitos às ações apropriadas. Por exemplo, isto pode incluir opiniões sobre a eficácia do equipamento,técnicas de içamento,comunicações e informações,que podem ser vitais para o próximo içamento. 5.14 Registro dos Procedimentos de Içamento As informações relevantes sobre monitoramento e controle dos procedimentos empregados nas operações de içamento devem ser mantidas para demonstrar a eficácia dos procedimentos da empresa e auxiliar na identificação de oportunidades de melhoramento e demonstrar tais procedimentos para órgãos reguladores ou clientes. 33 Questões Objetivo do trabalho Qual é a intenção? Planos e métodos Como deve ser realizado? Responsabilidades Quem faz o quê? Mão de obra e capacitação Quantas pessoas? Quais as capacitações necessárias? Acesso e evacuação É possível entrar e sair com segurança? Ambiente de trabalho A área é segura? Perigos Avaliação de riscos Permissão para trabalho Obter autorização documentada EPI Quais os equipamentos de proteção individual necessários? Equipamento Qual o equipamento necessário? Materiais Quais os materiais necessários? Isolamento Barreiras de segurança instaladas? Atividades conflitantes O que mais está acontecendo? Informações Alertar a todos que podem ser afetados Motivação Por que a tarefa é necessária Comunicações Estabelecer procedimentos de comunicações Reunião de crítica pós-trabalho O que ficou bom ou ruim? Lições aprendidas?
  • 34.
    As pessoas queplanejam operações de içamento podem ser auxiliadas através do acesso conveniente a registros de planos de içamentos realizados anteriormente, avaliações de riscos e qualquer outro material relevante como, por exemplo, reuniões de crítica pós-trabalho. 34
  • 35.
    35 Existem duas formasde avaliar equipamentos de içamento: u inspeção (Veja 6.2); e u exame meticuloso (Veja 6.3). As inspeções podem ser realizadas por pessoal com suficiente experiência e competência para fazê-lo do modo especificado nos procedimentos da empresa. Exames meticulosos e a marcação dos equipamentos são realizados pela pessoa competente independente (Veja 6.1). 6.1 Pessoa Competente Independente (ICP) Para os propósitos destas orientações, a pessoa competente independente (ICP) designada para realizar exames meticulosos (Veja 6.3) em nome da empresa, é aquela suficientemente competente e independente para permitir a tomada de decisões imparciais e objetivas a respeito do equipamento de içamento. Isto não significa que o ICP deva obrigatoriamente ser funcionário de terceiros, se a competência necessária existir na própria empresa. Nesse caso, a empresa deve assegurar que seus examinadores tenham autoridade genuína e independência para assegurar a execução correta das verificações e que suas recomendações sejam seguidas. Assim, o ICP tratado nestas orientações pode ser um contratante de içamento independente designado, mas a empresa pode indicar um de seus funcionários com a competência apropriada. A competência necessária deve incluir conhecimento prático,teórico e experiência no equipamento de içamento em nível apropriado para realizar um exame minucioso. A posição do ICP não é a mesma da pessoa competente descrita no item 3.2. 6.2 Inspeção Uma inspeção é definida, para os propósitos destas orientações, como uma verificação visual, suplementada quando praticável por uma verificação funcional, executada para determinar a existência de danos ou deteriorações óbvias no equipamento de içamento, além de assegurar que as condições de saúde e segurança estejam mantidas e quaisquer deteriorações sejam reparadas em tempo hábil. Exemplos de inspeção incluem: u verificações antes de cada ocasião em que o equipamento for utilizado; 6 Inspeção, Exames e Marcação de Equipamento de Içamento
  • 36.
    u verificações emintervalos apropriados/periódicos ou sob as condições predominantes, conforme identificado pelo plano de içamento e como resultado de uma avaliação de riscos. As verificações devem ser realizadas pelo pessoal competente apropriado, não necessariamente o ICP. Procedimentos de inspeção pré-uso podem ser analisados e revisados conforme necessário. A aprovação dessas revisões deve ser realizada pela gerência de linha relevante responsável pela emissão/aprovação dos procedimentos originais. 6.2.1 Frequência de Inspeção Todo equipamento de içamento deve ser inspecionado de acordo com o programa de manutenção planejada da empresa e com as exig6encias dos órgãos reguladores relevantes, mas como um guia geral: u antes do uso em cada ocasião (verificação pré-uso); u em intervalos semanais para itens do equipamento de içamento em uso; u em outros intervalos ou sob as condições identificadas pelo fabricante ou pela avaliação de riscos; u quando a análise dos registros do equipamento de içamento indicar ser prudente fazê-lo. As inspeções devem ser registradas. Verificações pré-uso devem ser registradas no plano de içamento. 6.3 Exame Meticuloso Exame meticuloso é aquele realizado por um ICP (Veja 6.1), de maneira cuidadosa e crítica, suplementado por outros meios necessários como medições, ensaios não destrutivos e outros, a fim de detectar defeitos ou fraquezas para avaliar a importância na segurança e no uso continuado do equipamento de içamento. Um procedimento de exame meticuloso deve incluir o, mas não deve necessariamente estar limitado a, estabelecimento de processos pelos quais: u todos os equipamentos de içamento sejam examinados meticulosamente para detectar e avaliar a importância de defeitos e fraquezas em relação ao uso seguro do equipamento; u uma clara marcação assegura aos usuários que o equipamento de içamento foi examinado meticulosamente, estando seguro para ser usado; u sejam realizados exames para verificar se o equipamento continua em condições apropriadas para uso seguro. 6.3.1 Procedimentos para Exames Meticulosos Os procedimentos devem estabelecer um esquema de exames meticulosos a serem realizados pelo ICP. u o esquema de exame meticuloso deve ser obedecido para assegurar que o equipamento seja examinado em intervalos apropriados (Veja 6.3.2); u o esquema deve considerar as condições do equipamento, o ambiente onde será usado, e a quantidade e a natureza das operações de içamento onde o equipamento será usado; u exames meticulosos e defeitos encontrados devem ser registrados; u registros de exames válidos devem estar disponíveis para inspeção no local onde o equipamento será usado; u registros de exames válidos devem acompanhar o equipamento de içamento fornecido por terceiros para uso pela empresa, ou devem ser fornecidos para outros pela empresa; u a análise dos registros do equipamento deve determinar a contínua eficácia do esquema e/ou identificar os ajustes necessários na frequência e na abrangência do esquema de exame do equipamento. Procedimentos para exames meticulosos podem necessitar de revisão após avaliações de risco que afetem: u os intervalos entre exame/inspeção (Veja 6.3.2); 36
  • 37.
    u a abrangênciae a natureza do exame necessário. Todos tais aditamentos/revisões de procedimentos aprovados devem ser aprovados pela empresa antes da emissão e do uso. 6.3.2 Frequência de Exames Meticulosos Todos os equipamentos e acessórios para içamento devem ser submetidos periodicamente a exames meticulosos de acordo com o exigido pelo órgão regulador relevante ou, na ausência de regulamentos regionais relevantes, conforme identificado pelo ICP como sendo satisfatório para o atendimento da legislação existente, e conforme recomendado pelo fabricante ou pela frequência de uso. Quando for demonstrado pela avaliação de riscos que esse período deve ser reduzido ou prolongado sem risco adicional aos usuários e ao equipamento, pode ser possível obter a dispensa do órgão regulador relevante ou implementar um procedimento de dispensa da empresa pela pessoa responsável designada. Isso depende das exigências normativas relevantes. Pode haver a opção entre seguir uma abordagem de ‘período específico’ para o exame meticuloso do equipamento de içamento, ou uma abordagem alternativa na qual o exame é realizado de acordo com um órgão regulador segundo um esquema de exame escrito, em vez de em períodos específicos. A frequência e a abrangência dos exames do equipamento devem ser determinadas pelas recomendações do fabricante, por análise de riscos ou pelo uso do equipamento (Veja 6.3.2); Além do exame meticuloso periódico, os equipamentos de içamento devem ser examinados cuidadosamente: u antes de serem utilizados pela primeira vez, exceto se forem acompanhados por documentação normativa válida (Veja oApêndice 8 para conhecer exemplos de certificação) ou relatório de exame meticuloso; u quando uma exigência normativa foi recebida mais de seis meses antes de o equipamento de içamento ser colocado em serviço, ou conforme exigido pelo órgão normativo; u quando o equipamento estiver envolvido em acidente ou ocorrência perigosa; u após uma mudança significativa nas condições de uso (determinado pelo ICP), por exemplo, após instalação/montagem/mudança/modificação/reparo; u após longos períodos fora de uso (determinado pelo ICP); u no caso de equipamento para içamento de pessoas em intervalos não superiores a seis (6) meses; u sempre que uma circunstância excepcional (como uma sobrecarga) puder ameaçar a segurança do equipamento de içamento. 6.3.3 Relatório de Exame Meticuloso O ICP produz um relatório apresentando os resultados do exame meticuloso. 6.3.4 Relatórios e Defeitos Todos os exames meticulosos e defeitos devem ser registrados. O relatório de exame meticuloso deve detalhar os defeitos encontrados ou incluir uma declaração estabelecendo que o equipamento está apto ou não para uso contínuo com segurança. O relatório de exame meticuloso deve ser arquivado e cópias devem estar disponíveis para os usuários que desejarem. O ICP deve notificar imediatamente o ponto focal relevante da empresa quando descobrir qualquer defeito no equipamento de içamento que, em sua opinião, represente ou possa representar perigo, para que sejam realizadas as ações necessárias para reparar ou substituir o equipamento. Caso contrário, ele deve assegurar que equipamentos potencialmente perigosos sejam retirados de uso o mais rapidamente possível. 37
  • 38.
    Em situações queenvolvam risco existente ou iminente de ferimentos graves ao pessoal, o ICP pode ter que notificar as autoridades legais relevantes enviando uma cópia do relatório. Relatórios de exame minucioso devem ser encaminhados ao ponto focal relevante da empresa assim que praticável (mas a empresa pode estabelecer um requisito de tempo, por exemplo, dentro de 28 dias da data do exame). Todos os defeitos devem ser informados diariamente. 6.4 Marcação do Equipamento de Içamento A identificação da carga de trabalho segura (SWL), do modo de operação e da configuração para uso seguro do equipamento é obrigatória para assegurar que o equipamento de içamento e acessórios sejam usados apenas dentro da faixa de parâmetros operacionais apropriados para o uso seguro. A SWL é definida como a carga máxima que o equipamento de içamento está certificado a suportar sob uso normal. Isto é um valor, ou conjunto de valores, baseados na resistência e/ou estabilidade do equipamento durante o içamento. É possível especificar um faixa de SWLs para o mesmo equipamento quando usado em diferentes configurações. Alguns equipamentos especializados, por exemplo, talhas de alavanca, possuem SWLs máximo e mínimo. Todos os equipamentos e acessórios fornecidos devem ser marcados de modo claro e permanente com seus SWL e marcações de identificação exclusivas determinadas pelos procedimentos. Exigências adicionais de cliente/local para marcação devem ser comunicadas a todos os usuários. A marcação do equipamento não deve danificar o equipamento ou alterar seu uso. Equipamentos projetados para içar pessoas devem ser marcados claramente como tal e conforme exigido pelos reguladores relevantes. O ICP relevante (Veja 6.1) é responsável pela remarcação do equipamento quando houver alguma alteração, no próprio equipamento ou no seu uso, que afete o SWL. É recomendável que as empresas disponham de procedimentos para assegurar que os equipamentos de içamento e acessórios estejam adequadamente marcados com seus SWL,e também deixar claro qual o departamento e/ou pessoal é responsável por essa marcação. Um ICP pode informar a empresa: u quando qualquer item de equipamento sujeito a exame minucioso não estiver marcado corretamente de acordo com exigências normativas; u como a marcação deve ser aplicada de modo suficiente para cumprir os requisitos normativos, por exemplo, a melhor maneira de informar a SWL de equipamentos com configuração variável, se através de marcação ou através do fornecimento de instruções convenientes para o equipamento. O ICP conduzindo o exame minucioso deve remover do serviço qualquer item de equipamento que não esteja marcado de acordo com os regulamentos. O ICP deve remarcar o equipamento de acordo com os regulamentos após verificar as marcações obrigatórias junto ao certificado de conformidade apropriado ou do certificado de teste do item. A empresa deve manter uma verificação desse processo assegurando que as marcações sejam inspecionadas como parte dos procedimentos de inspeção pré-uso. 38
  • 39.
    39 Todo equipamento detrabalho deve ser mantido em condições de trabalho eficientes, seguras e eficazes, e em boas condições através de um sistema de manutenção planejada. Deve haver um processo para: u assegurar que o equipamento de trabalho seja mantido adequadamente em intervalos apropriados; u assegurar que os registros da manutenção do equipamento de trabalho sejam mantidos atualizados; u assegurar que a frequência de manutenção do equipamento de trabalho seja registrada e que o processo interno de auditoria seja usado para monitorar esse registro; u formalizar o sistema de gerenciamento da manutenção, seja ela preventiva planejada, monitoramento de condição ou manutenção de reparo. (Orientações úteis para manutenção de cabo de aço podem ser encontradas em IMCA SEL 012 – Orientações para gerenciamento da manutenção de ciclo de vida para cabos de aço não utilizados em transporte de pessoal.) Todos os dados relevantes devem ser registrados como base para análises de tendências sobre o desempenho geral do equipamento. Equipamentos de içamento começam a deteriorar a partir do início de seu uso, especialmente nas condições de operação offshore. Os estoques normalmente consistem de equipamentos que estão em uso há vários anos. Deve ser desenvolvido um sistema para identificar equipamentos cuja expectativa de vida esteja próxima do fim, a fim de ser submetido a manutenção geral ou retirada do serviço. O objetivo é reduzir a quantidade de equipamentos defeituosos ou desgastados antes que se tornem um risco. O equipamento pode ser enviado para manutenção por terceiros. É essencial que os defeitos encontrados sejam notificados ao proprietário do equipamento na empresa. Quando a legislação estabelecer que isso representa risco significativo, pode ser necessário informar às autoridades. Quando houver intervalos de manutenção estabelecidos para equipamentos de içamento, de acordo com as recomendações do fabricante ou avaliações de riscos, esses intervalos devem ser cumpridos. Se o equipamento fizer parte de uma mobilização e a rotina de manutenção planejada determinar sua realização nesse período, o equipamento deve ser submetido a essa manutenção antes da mobilização, ou deve-se tomar providências para que isso aconteça durante o período que estiver em serviço. Consulte o Apêndice 9 para visualizar um exemplo de tabela para avaliação de manutenção. 7 Manutenção
  • 40.
  • 41.
    41 u Um métodosistemático para retenção de registros deve ser utilizado para assegurar que as informações estejam imediatamente disponíveis para as pessoas competentes. u A pessoa competente deve ser capaz de acessar os certificados relevantes do equipamento de içamento. u É útil dispor de listas de verificação impressas para todo o equipamento de aparelhamento e de içamento, tanto para uso como para retenção. u Relatórios e registros de equipamentos de içamento devem ser mantidos por períodos que satisfaçam os requisitos normativos, no mínimo, e por mais tempo quando fornecem informações úteis para identificação de tendências ou oportunidades de aprimoramento. Os períodos de retenção para documentos específicos devem constar na documentação da empresa. Relatórios e registros podem ser mantidos por períodos mais longos, por exemplo, se a informação que contêm auxiliar na identificação de defeitos repetidos ou na indicação de tendências. u Os registros documentados originais devem ser mantidos em uma central dentro de um sistema seguro (p.ex. para todos os equipamentos sob controle de uma determinada embarcação, projeto, local ou região, conforme apropriado). u Toda documentação relevante deve estar disponível ou ser copiada para as pessoas relevantes no local onde o equipamento será usado, e disponível para inspetores das autoridades quando solicitado. u A documentação deve ser analisada periodicamente conforme os intervalos de exame, e a análise dos registros e dos relatórios dos equipamentos de içamento devem fazer parte dos procedimentos para seu controle, devendo ser tratada dentro da auditoria formal do sistema de gerenciamento e programa de análise. u A análise dos registros deve permitir a consideração contínua da eficácia e dos melhoramentos. u As providências existentes para apoio ao sistema de gerenciamento devem ser auditáveis e estar sujeitas ao controle formal de alterações. u Os relatórios, registros e outros documentos relevantes podem ser mantidos em forma impressa, armazenados eletronicamente ou em unidade de disco de computador. Se um sistema de computação for usado para manter estas informações, então ele deve ser protegido contra alterações não autorizadas. Deve ser possível obter cópias impressas quando necessário. Deve-se estabelecer procedimentos dentro da administração da empresa descrevendo o controle dessas informações. u Outros documentos e informações relacionadas,por exemplo, procedimentos do sistema de gerenciamento, comunicações, relatórios de auditoria, registros de análise de gerenciamento etc., devem ser mantidos de acordo com os dispositivos do sistema de gerenciamento relevante e exigências contratuais,particularmente no caso de documentos que demonstram a aplicação de procedimentos para gerenciamento de mudanças. Para ver um exemplo de registro de equipamento de içamento, consulte o Apêndice 8. 8 Manutenção de Registros
  • 42.
    Avaliação inicial No. itemAtividade específica Perigos identificados Medidas de controle existentes Gravida-de (1-5) Probabilidade (A-E) Risco inicial* 42 Apêndice 1 An a lise p relim in a r de riscos (A P R ) Projeto Localização Descrição do trabalho Data Núm ero A P R Líder Equipe * Risco = gravidade x probabilidade Avaliação final mitigada Medidas adicionais para redução de risco Risco final* Ação atribuída a
  • 43.
    43 Classificação da probabilidade ABastante provável Quase inevitável que ocorra um incidente B Provável Incerto de ocorrer, mas um fator adicional pode resultar em um incidente C Possível Pode acontecer quando estiverem presentes fatores adicionais, caso contrário, improvável de ocorrer D Improvável É necessário haver uma rara combinação de fatores para resultar em um incidente E Bastante improvável É necessário haver uma combinação rara e inesperada de fatores para resultar em um incidente Código de prioridade de risco 1 Alto risco Não deve prosseguir – é necessário mudar a tarefa ou adotar medidas de controle adicionais para reduzir o risco 2 Risco médio Só deve prosseguir com autorização da gerência superior 3 Baixo risco Permissível para as pessoas treinadas e autorizadas para fazê-lo, mas deve-se realizar uma análise para verificar se o risco pode ser reduzido ainda mais Nota: O código de prioridade de risco inferior a 3 não é aceitável para perigos que afetem o pessoal O custo potencial das perdas mostrado pode variar dependendo da empresa e das operações Apêndice 2 Exemplo de Matriz de Avaliação de Riscos Categoria de gravidade do perigo Palavras descritivas Consequências reais/potenciais Classificação da probabilidade Doença/ferimentos pessoais Ambientais (qualquer incidente que …) Custo da perda A B C D E bastanteprovável provável possível improvável bastanteimprovável 1 Muito alto Fatalidade, doença pulmonar terminal ou debilidade permanente potencialmente prejudica ou afeta adversamente o público em geral e tem o potencial de causar preocupação generalizada sobre as operações da empresa Pode provocar impactos econômicos graves na empresa >$1m 1 1 1 2 3 2 Alto Ferimentos graves, envenenamento, sensibilidade ou infecção perigosa potencialmente prejudica ou afeta adversamente os funcionários e o meio ambiente no local do trabalho. Exige conhecimento técnico especializado ou recursos para correção >$250,000 1 1 2 2 3 3 Moderado Ferimentos que provocam acidente com perda de tempo, dermatite persistente ou acne potencialmente prejudica ou afeta adversamente os funcionários e o meio ambiente no local do trabalho. Exige conhecimento técnico genérico ou recursos para correção >$50,000 1 2 2 3 3 4 Leve Ferimentos leves exigindo tratamento de primeiros- socorros ou dor de cabeça, náusea, tonturas, erupção cutânea leve apresenta danos limitados ao meio ambiente e requer conhecimento técnico genérico ou recursos para correção >$10,000 2 2 3 3 3 5 Desprezível Ferimentos ou implicações desprezíveis para a saúde, sem necessidade de faltar ao trabalho representa danos limitados ao meio ambiente e requer conhecimento técnico genérico ou recursos para correção >$10,000 2 3 3 3 3
  • 44.
    44 Apêndice 3 Exemplo dePlano de Içamento Título do plano de içamento Embarcação/local Cliente/projeto/local Local do içamento Convés principal/atracado/pátio/etc Tipo de içamento o Rotineiro o Não rotineiro Referências No. plano içamento Ref. procedimentos No. avaliação riscos Ref. desenhos No. permissão trabalho A ser preenchido pela pessoa competente Detalhes da carga/guindaste (carga máxima do gancho não deve ser excedida) Identificação da carga (incluir dimensões da carga): Centro de gravidade: o Óbvio o Estimado o Desenho Condições de projeto para o içamento (máximas): Vento (nós): Ondas (m): Peso bruto de içamento/carga máxima do gancho No ar: o Real Na água: o Avaliado Profundidade da água: Configuração/modo do guindaste: Raio máximo Carga de trabalho segura (SWL) no raio máximo: Altura de projeto do gancho: Altura máxima do gancho: Medidas de segurança possíveis a serem consideradas (marque como aplicável e apresente os detalhes na seção passo a passo no verso) A ser preenchido em terra para as medidas de segurança incluídas no procedimento de instalação/preenchido offshore pelo supervisor de içamento para qualquer consideração adicional o Peso não verificado o Estabilidade da carga o Alto centro de gravidade o Tamanho desfavorável/forma/arestas cortantes o Nenhum ponto de içamento dedicado o Nenhum ponto de suspensão certificado para equipamento de içamento o Embalagem de proteção da carga/equipamento de içamento/equipamentos o Objetos soltos removidos da carga o Carga no estrado precisa ser presa o Cabos guia exigidos o Flutuabilidade de objetos o Içamento de produtos químicos o Acesso e egresso para passagem de estropos o Nenhum ponto de içamento diretamente em cima da carga o Acessórios/equipamento adequado para o propósito/carga de trabalho segura o Equipamento de içamento / certificados de acessórios o Estabilidade do equipamento de içamento o Verificações pré-uso do equipamento o Modo do guindaste verificado o Estabilidade da embarcação o Embarcação necessita de lastro o Içamento sobre instalações / equipamentos o Altura livre restrita o Tamanho/resistência/estabilidade da área de descarga o Rota e área de descarga livres o Rota e área de descarga obstruídas o Descarga no raio operacional do equipamento de içamento o Operações conflitantes o Problemas culturais, de comunicação, de idioma o Operações de mergulho - precauções o Planos de emergência/resgate o Ambiente: visibilidade/velocidade do vento/altura das ondas/maré o Alterações súbitas nas condições ambientais o Baixa visibilidade durante trabalhos noturnos/submarinos o Içamento cego o Iluminação nas áreas de carregamento e descarga o Fatores dinâmicos envolvidos o Sucção do leito marinho o Condições do leito marinho o Pessoal suficiente e competente o Supervisão adequada o Equipamento de proteção individual correto o Reunião de segurança necessária o Acessórios de amarração removidos o Verificação pré-uso de equipamento Descrição das operações içamento Içamento de pessoal (anexar avaliação de riscos da tarefa com informações sobre o apresentado a seguir) o Prevenção contra pessoas ficarem presas o Prevenção contra pessoas sofrerem quedas ou esmagamento o Comunicações entre passageiros e operador o Adequação de equipamentos e acessórios o Perigos ambientais o Equipamento de proteção individual correto, correias, etc. o Pessoal treinado/competente o Certificação/verificações pré-uso o Procedimento específico de embarcação/local o Equipamento preso no transportador o Meios de resgate eficientes o Condições limitadoras de uso Comunicações Comunicações disponíveis: o Primárias (VHF) o Secundárias (sinais de mão) o Outras (especificar): Verificações de comunicação: o Primárias verificadas o Secundárias verificadas Qualquer medida de segurança adicional (como identificado na avaliação de riscos; lembrar SIMOPs)
  • 45.
    45 Equipamento e acessóriosde içamento a serem usados (especificar tipo, carga de trabalho segura e configuração) Detalhes passo a passo da operação de içamento (Responsável) Análise técnica Foi realizada uma análise técnica? o Sim (anexar detalhes) o Não Reunião de crítica e pontos de aprendizado (o içamento ocorreu como planejado ou são necessárias mudanças no plano de içamento?) Pessoa competente Nome em letra de forma Assinatura Data Supervisor(es) de içamento Nome(s) em letra de forma Assinatura Data Esboços Esboço detalhando o aparelhamento do equipamento e acessórios de içamento (opcional) Esboço do local de coleta inicial, trajeto da carga e área de descarga (incluir obstruções ou colisões com equipamentos que podem ocorrer e como serão evitadas)
  • 46.
    46 Apêndice 4 Exemplo dePlano de Içamento – Içamento Calculado – Exemplo Realizado Embarcação Acergy Osprey Localização (popa, convés, cais etc.) Cais para convés de trabalho No. plano de içamento OSP-07-LP0031 No. avaliação de riscos - No. permissão para trabalho - Peso do içamento 90 Te Tipo de içamento o Içamento rotineiro – plano abrange operações genéricas de içamento  Içamento não rotineiro – plano abrange uma operação específica de içamento Descrição do içamento Içamento de estrutura de proteção do cais até o gradeamento dedicado Possíveis considerações (não abrange todas as situações – marque se relevante e comente cada ponto no plano ‘passo a passo’ abaixo) o Peso da carga indefinido o Alto centro de gravidade o Estabilidade da carga  Tamanho desfavorável/forma/ arestas cortantes o Nenhum aparelhamento dedicado o Nenhum ponto de içamento dedicado o Fixação submarina removida? o Içamento de produtos químicos o Carga no estrado precisa ser presa  Aparelhagem certificada e corretamente instalada  Área de trabalho restrita/confinada o Nenhum ponto de içamento em cima da carga  Potência do guindaste e nível do tanque de combustível verificado  Lastro e combustível de acordo com os cálculos de estabilidade o Grande altura entre cabeçote e gancho do guindaste o Fatores dinâmicos envolvidos  Perigos para pessoas/posição das pessoas  Comunicações claras  Cabos guia/manuseio  Iluminação adequada Rota a ser percorrida e área de descarga (se responder ‘não’ a qualquer pergunta, explique no plano ‘passo a passo’ abaixo) 1 Rota e área de descarga livres de obstruções?  Sim o Não o ND 2 A área de descarga é adequada em termos de tamanho e capacidade de suportar carga?  Sim o Não o ND 3 Existe embalagem adequada para proteção da carga? o Sim o Não  ND 4 Foram posicionadas barreiras para evitar o acesso por pessoas não autorizadas?  Sim o Não o ND 5 Você confirmou se a área de descarga está dentro do limite / raio operacional do guindaste?  Sim o Não o ND 6 As condições meteorológicas foram consideradas em relação à segurança da operação de içamento?  Sim o Não o ND 7 O guindasteiro pode ver o sinalizador em toda a operação, ou outros meios de comunicação foram verificados e disponibilizados (p.ex. rádios)?  Sim o Não o ND Listar aparelhamento Aparelhamento dedicado
  • 47.
    47 Plano passo apasso da operação Obter permissão para trabalho de içamento pesado Encarregado de convés verificar comunicações entre convés, guindaste e passadiço Reunião de segurança concluída Prender cabos-guia Prender gancho do guindaste para içar o aparelhamento Alinhar o gancho do guindaste sobre a carga Encarregado de convés confirmar que guindaste está alinhado Guindasteiro iniciar com incrementos de 10 Te até o guindaste começar a suportar a carga Encarregado de convés assegurar que possua pelo menos dois aparelhadores / tripulantes competentes no cais e dois aparelhadores / tripulantes competentes no convés da embarcação controlando os cabos-guia Içar a estrutura até ela sair do cais e ficar em altura suficiente para evitar barreiras de colisão no convés (aprox. 2,5 m) Movimentar o guindaste até ele colocar a estrutura sobre o gradeamento dedicado Guindasteiro deve arriar a carga lentamente Encarregado de convés orientar o guindasteiro para descarregar a estrutura no gradeamento dedicado Depositar a estrutura completamente Soltar o aparelhamento de içamento e prender na lateral da estrutura, permitindo que içamentos subsequentes possam ser colocados no interior NB Passadiço deve lastrear a embarcação devidamente durante toda operação Guarnecimento pelo pessoal (especificar o número de pessoas necessário para cada posição selecionada) Posição Sinalizador Montador Téc. içamento Eng. de apoio No. necess. 1 Planejado por Nome Função do trabalho Engenheiro de campo Data 13 de março de 2007 Registrado ABZ/SCS Revisado por Nome OSP-Eng/OSP/SCS Data 15 de março de 2007
  • 48.
    Notas: 1 A últimaedição dos códigos relevantes, regulamentos legais e especificações referenciadas devem ser aplicáveis ao trabalho, exceto quando estabelecido em contrário (UOS) 2 Todas as dimensões milímetros (mm) UOS 3 Estropos de cabo de aço (construção 6 x 36) IWRC Grau 1960 de acordo com BS EN 12385 1&2 4 Conjunto do estropo – fabricado de acordo com BS EN 13414-1 5 Conjunto completo – testado e certificado como adequado para carga segura de trabalho de 0° a 90° 6 Comprimentos de estropo citados são de ponto de suporte a ponto de suporte 7 Todas as eslingas: gravação em ambas as presilhas com identificação no. 00158-1 8 Certificação de materiais e testes na empresa para aprovação 9 Originais de certificação do aparelhamento para a empresa e cópias verificadas acompanhando itens do aparelhamento a bordo da embarcação de instalação 10 Manilhas de acordo com BS EN 13889 – Manilhas de aço forjado para içamentos em geral – manilhas D e manilhas curvas – Grau 6 – Segurança 11 Presilhas de aço usadas somente para fabricação de eslingas 12 Fabricante do estropo deve confirmar se a manilha passa no olhal. Consulte a empresa se a manilha não for especificada Desenhos de referência: 1 Disposição geral da estrutura de proteção 2 Olhais de içamento principais da estrutura de proteção – disposição geral e detalhes 48
  • 49.
    49 Apêndice 5 Exemplo deDesenhos de Resumo de Especificação do Aparelhamento
  • 50.
  • 51.
    51 Apêndice 6 Exemplo dedesenhos resumidos de plano de içamento
  • 52.
  • 53.
    53 Modelo de processopara avaliação da resistência adequada Apêndice 7 Processo para Avaliação de Resistência do Equipamento Está-gio Exigência Orientação 1 Identificar a força ou a combinação de forças às quais o equipamento estará sujeito As forças ou a combinação de forças às quais o equipamento pode estar sujeito incluem tração, cisalhamento, flexão, torção e compressão. Deve haver atenção especial à tensão induzida nos apoios e nos pontos de fixação. Forças adicionais devem ser consideradas, como as produzidas por ventos fortes, marés e sucção do leito marinho, além de seus efeitos potenciais internos e externos nas operações (o efeito do vento internamente pode provocar ‘canalização de vento’ em portas abertas etc.) 2 Identificar modos de falha previsíveis que podem ocorrer em serviço, p.ex. fratura, desgaste e fadiga, emperramento Quando o equipamento de içamento está afixado a outro equipamento de trabalho ou estrutura, é necessário assegurar que estes possam suportar as forças impostas pelo equipamento de içamento e o seu uso. Deve-se realizar verificações de tensões existentes nas estruturas que se pretende usar como pontos de fixação. Outros modos de falha previsíveis podem incluir exposição a variações de temperatura ou a atmosferas ácidas ou alcalinas, por exemplo, alguns graus de aço-liga susceptíveis a se tornarem quebradiços nessas condições 3 Avaliar todas as partes da carga e objetos nela fixados e usados para o içamento quanto à resistência e a integridade Deve-se considerar a capacidade de todas as partes da carga e dos objetos nela fixados de suportarem as forças envolvidas. Atenção especial deve ser dedicada aos pontos de fixação na carga, por exemplo, a necessidade de estruturas ou auxílio para o içamento. O peso dos acessórios de içamento deve ser considerado 4 Determinar um fator de segurança apropriado para os modos de falha previsíveis Padrões de produtos exigem que itens de equipamento destinados ao transporte de pessoal sejam fabricados de modo a incorporar fatores de segurança mínimos apropriados/reguladores. Equipamentos fabricados de acordo com esses padrões podem não ser adequados para o uso intencionado, e podem não apresentar um fator de segurança que seja suficiente para os riscos identificados em uma determinada operação 5 Distribuir a informação para o fornecedor do equipamento, ou a pessoa responsável identificada para a operação de içamento No caso de cargas difíceis ou incomuns, pode ser necessário entrar em contato com o fabricante ou o fornecedor para assegurar que o equipamento seja resistente o suficiente para o uso proposto 6 Verificar se o fornecedor considerou devidamente a avaliação O equipamento a ser usado deve apresentar um fator de segurança apropriado. A pessoa competente deve assegurar que a resistência e a estabilidade do equipamento de içamento continuem a ser adequadas para as tarefas às quais ele se destina
  • 54.
    54 Exemplo de exigênciasde retenção de documentos/registros Apêndice 8 Registro dos Procedimentos de Içamento Título do Documento Instrução de Retenção Certificação original do equipamento Ser mantida enquanto a empresa possuir o equipamento. Documentação normativa, p.ex.: u Declaração de Conformidade CE u Aprovação de Tipo Lloyd’s Register u UL (Certificação de verificação de produto dos EUA) u CSA (Certificação de verificação de produto do Canadá) u CCC (Certificação de verificação de produto da China) Ser mantida enquanto a empresa possuir o equipamento. Relatório de exame meticuloso para: i) Todos os equipamentos e acessórios de içamento em serviço ou armazenados (incluindo equipamento para içar pessoas) ii) Quando o equipamento de içamento estiver instalado em novo local ou reconfigurado i) Por um ano após o relatório ter sido produzido e até a empresa deixar de ser proprietária do equipamento de içamento. Nota: Uma cópia do último relatório de exame meticuloso deve acompanhar o equipamento vendido pela empresa para terceiros. ii) Até a empresa parar de usar o equipamento de içamento no local onde ele foi instalado. Registros de defeitos Todos os registros devem ser mantidos até a empresa deixar de ser proprietária do equipamento/acessório ou por cinco anos, o que ocorrer por último. Registros de inspeção Todos os registros devem ser mantidos até a empresa deixar de ser proprietária do equipamento/acessório ou por cinco anos, o que ocorrer por último. Registros de manutenção Todos os registros devem ser mantidos até a empresa deixar de ser proprietária do equipamento/acessório ou por cinco anos, o que ocorrer por último. Cálculos e dados técnicos associados ao projeto ou à modificação do equipamento de içamento De acordo com padrões governamentais, procedimentos de engenharia ou exigências contratuais, conforme aplicável. Planos de içamento e registros associados da avaliação de riscos Disponíveis durante toda a operação de içamento (no mínimo) e mantidos de acordo com disposições gerenciais locais, procedimentos de controle de mudanças e políticas de retenção de documentos contratuais, conforme aplicável. Procedimentos de sistemas de gerenciamento Em conformidade com disposições locais para sistemas de gerenciamento, procedimentos de controle de mudanças e políticas de retenção de documentos contratuais, conforme aplicável.
  • 55.
    55 Exemplo de processopara avaliação da eficácia da manutenção: Apêndice 9 Tabela de Avaliação de Manutenção Está-gio Exigência Orientação 1 Desenvolver um sistema de manutenção com base nas recomendações do fabricante ou, se não estiverem disponíveis, identificar a força ou a combinação de forças às quais o equipamento será submetido. As forças ou a combinação de forças às quais o equipamento pode estar sujeito incluem tração, cisalhamento, flexão e compressão. Deve haver atenção especial à tensão induzida nos apoios e nos pontos de fixação. Forças adicionais devem ser consideradas, como as produzidas por ventos fortes, marés e sucção do leito marinho, além de seus efeitos potenciais internos e externos nas operações (o efeito do vento internamente pode provocar ‘canalização de vento’ em portas abertas, etc.). 2 Identificar modos de falha previsíveis que podem ocorrer em serviço (p.ex. fratura, desgaste e fadiga, emperramento) e, quando possível, incluí-los no regime de manutenção. Quando o equipamento de trabalho estiver fixado a outro equipamento de trabalho ou estrutura, é necessário assegurar que estes possam suportar as forças impostas pelo equipamento e o seu uso. Outros modos de falha previsíveis podem incluir exposição a variações de temperatura ou a atmosferas ácidas ou alcalinas. 3 Avaliar cada parte da operação de trabalho para identificar partes vulneráveis do equipamento que necessitam de manutenção periódica. Deve-se considerar a capacidade de todas as partes do equipamento e dos objetos nele fixados de suportarem as forças envolvidas. Deve-se manter sobressalentes de peças que apresentam desgaste rápido em quantidade suficiente para assegurar uma operação segura. 4 Definir um sistema de manutenção adequado para o equipamento, a fim de assegurar a contínua adequação para o uso pretendido. A manutenção do sistema deve incluir o arquivamento de registros, especialmente para equipamentos de ‘alto risco’. Esses registros podem fornecer informações para o planejamento futuro de atividades de manutenção e informar ao pessoal sobre ações realizadas anteriormente.
  • 56.
    56 Apêndice 10 Cartões deBolso de Segurança Como usar as questões u As questões ajudam a conduzir uma reunião de segurança u Siga as instruções do texto meticulosamente, elas ajudam você na realização das tarefas: - DE MANEIRA SEGURA - EFICIENTEMENTE e - LOGO NA PRIMEIRA VEZ u Discuta os tópicos com sua equipe: - antes de iniciar um trabalho - durante um trabalho - após concluir um trabalho MANTENHA OS CARTÕES COM AS QUESTÕES SEMPRE DISPONÍVEIS NO BOLSO DE SEU UNIFORME DE TRABALHO Reuniões de segurança QUESTÕES Objetivo do trabalho Planos e métodos Responsabilidades Mão de obra e capacitação Acesso e evacuação Ambiente de trabalho Perigos Permissão para trabalho (PT) Equipamento de proteção pessoal Equipamento Materiais Isolamento Atividades conflitantes Informaçoes Motivação Comunicações Reunião de crítica ou reunião pós-trabalho
  • 57.
    Verificação de estroposde cabo de aço, manilhas e ganchos Todo o equipamento de içamento deve ter a certificação apropriada u Verifique se o código de cores é atual, se o estropo possui o número e a carga de trabalho segura visíveis,e se esta é a correta para a carga esperada. u Examine se existe desgaste, corrosão, abrasão e/ou danos físicos u Verifique se a montagem foi instalada corretamente de acordo com os procedimentos aprovados de sua empresa u Verifique se as manilhas apresentam a carga de trabalho segura (SWL) correta e o dispositivo apropriado de fixação instalado u Verifique se o pino correto está instalado na manilha u Verifique se os estropos possuem os sapatilhos corretos instalados nos olhais caso seja apropriado para reduzir o raio de curvatura do cabo de aço u Verifique se os ganchos apresentam SWL apropriado para uso e se os tornéis / travas de segurança funcionam correctamente Verificações em estropos de fibra u Verifque se a SWL é a correta para a carga esperada u Inspecione meticulosamente à procura de sinais de danos, tais como cortes, dilaceramento, desgaste por atrito, costuras rompidas ou partículas na fibra u Estropos de fibra que apresentem qualquer dos problemas citados são inseguros e devem ser destruídos imediatamente para evitar a reutilização u Todos os estropos de fibra devem se armazenados de forma a não serem contaminados por óelo, graxa ou produtos químicos u Não pinte estropos de fibra para aplicar códigos de cores a tina pode reagir com as fibras e degradar o seu desempenho u Assegure que os estropos de fibra não entrem em contato com arestas agudas u Inspecione os estropos após o uso. Se apresentarem qualquer dano, eles devem ser quarentenados para inspeção adicional / destruição Esteja ciente dos riscos para a segurança e conheça os procedimentos da empresa antes de realizar qualquer içamento Verificação de cabos de aço usados em içamentos e equipamentos associados (Não incluindo guindastes e máquinas de guinchos, exceto tambores, roldanas, roletes e ativação de controles) Todo o equipamento de içamento deve ter a certificação apropriada u Os cabos de aço foram verificados quanto a danos antes do uso ou após qualquer incidente que possa tê-los danificado ou danificado a instalação? u Você obervou se as áreas esperadas de provocar desgastes nos cabos de aço em uso, por exemplo, onde eles passam por roldanas ou roletes, estao sujeitas a impactos ou particularmente expostas quando armazenadas? u Existem sinais de deterioração nos cabos, por exemplo, fios rompidos, distorção, corrsão ou falta de lubrificação? u Você verificou o diametro do cabo em relação ao diametro quando era novo? u O cabo de aço está corretamente lubrificado, livre de fragmentos etc.? u Ê possivel inspecionar o núcleo interno do cabo de aço? u Se nao for possível / prático inspecionar manualmente a parte interna do cabo, quando ele foi testado por outros meios, por exemplo, em testes não destrutivos? u Se uma seção de cabo foi submetida a testes destrutivos, quais foram os resultados? u O cabo está acondicionado corretamente em seu tambor? u O tambor está em boas condições, por exemplo, se ele possui ranhuras, elas estão em intactas e correspondem às dimensões do cabo? u Existe cabo de aço suficiente enroldado no tambor quando se atingir o limite de fornecimento de cabo na operação? u Os interruptores de limtação e os controles do guindaste/guincho funcionam corretamente? u Todas as roldanas, roletes, tornéis etc. estão em boas condições e com todas as peças operando corretamente? Esteja ciente dos riscos para a segurança e conheça os procedimentos da empresa antes de realizar qualquer içamento 57 Análise do local do trabalho u Existe um plano e uma avalição de riscos para a operação de içamento que trate integralmente das tarefas a serem realizadas? u Se esse for um plano para uma operação de içamento ‘rotineira’, existem diferenças em relação ao plano de icamento genérico, por exemplo, alterações no centro de gravidade da carga, movimento da embarcação, vento, iluminação? u A pessoa competente avaliou a operação de içamento como sendo segura? u Você possui a permissão para trabalho necessária para executar o içamento? u Foi realizada uma reunião de segurança? u Você avaliou o trajeto a ser percorrido pela carga? u Você assegurou que o trajeto da carga não a faca passar sobre pessoas? u Você preparou a área de deposição da carga? u Você verificou e avaliou requisitos de cabos de direcionamento/suporte? u O pessoal que guarmece os cabos de direcionamento ficará em posições seguras durante todo o içamento? u O equipamento de içamento foi verificado? u Ele é adequado / certificado / apropriado para uso? u Existe a presença de supervisão adequada e quem estará no controle da operação de içamento? u Você considerou a estabilidade, os movimentos e a dinâmica da embaração? u As condiçoes ambientais foram consideradas, por exemplo, movimentos da embarcação, vento, chuva etc.? u Todo o pessoal foi totalmente instruído sobre a operação? u As comunicaçoes sao adequadas? u Houve uma verificaçao sobre a potencial queda de objetos? u As etapas do plano de içamento e as responsabiliadades individuais foram claramente entendidas por todas as pessoas afetadas e / ou envolvidas? u O pessoal nas proximidades esta ciente do içamento? u A iluminação nas áreas de coleta e deposição é adequada? u O equipamento de içamento está corretamente montado e os cabos de aço estão livres de torções ou protuberâncias u O gancho do guidaste está posicionado verticalmente sobre o centro de gravidade da carga? u Todos os parafusos/acessórios de peiação foram liberados? Pessoa competente u A análise do local do trabalho foi concluída? u Existe um plano novo ou já existente que seja adequado para a operação de içamento? u Foi realizada uma avaliação de riscos, e os riscos gerenciados atraves das medidas de controle existentes no plano? u O equipamento selecionado é adequado para o proposito, foi certificado para uso e está identificado no plano de içamento? u O pessoal selecionado para realizar essa operação de içamento possui o nível correto de competência? u Foi realizada uma reunião de segurança? u As etapas do plano de icamento foram comunicadas e entendidas por todas as pessoas envolvidas? u O que pode dar errado? Essa informação foi incluida no plano de içamento e na avaliação de riscos? u Existe um procedimento de reserva? u Todas as partes potencialmente afetadas foram informadas sobre as atividades de içamento? u A permissão para içamento foi fornecida para o pessoal apropriado?
  • 58.
    2 LHM 280 510 15 20 25 300 10 20 30 0 40 Capacidate(t) Diagrama de cargas Alcance (m) sob cabos caçamba 4-cabos caçamba eletro-hidráulica 35 40 45 50 70 80 90 60 Níveldevisibilidade20.8m Pontodepivotamento 15.4m 28.3m Sobreocaismax.48m (dependendodacaçamba) Abaixodocais12m 11 m Dimensões principais Operação com granel Navio graneleiro Handy-Size
  • 59.
    LHM 280 3 Capacidademáxima do guindaste 84 t Operação com gancho Operação com caçamba Alcance sob cabos 4 cabos eletro-hidráulica (m) (t) (t) (t) 10 84.0 45.0 52.0 11 84.0 45.0 52.0 12 84.0 45.0 52.0 13 84.0 45.0 52.0 14 84.0 45.0 52.0 15 84.0 45.0 52.0 16 81.8 45.0 52.0 17 76.5 45.0 52.0 18 72.8 45.0 51.7 19 68.3 45.0 48.5 20 65.1 45.0 46.3 21 62.2 44.2 44.2 22 58.6 41.7 41.7 23 55.0 39.1 39.1 24 51.4 36.5 36.5 25 48.5 34.5 34.5 26 45.6 32.4 32.4 28 40.7 29.0 29.0 30 36.6 26.0 26.0 32 33.1 23.5 23.5 34 30.1 21.4 21.4 36 27.4 19.5 19.5 38 25.1 17.9 17.9 40 22.6 16.1 16.1 Peso do gancho 2.7 t Peso do gancho giratório 2.2 t Operação com granel Capacidade máxima do guindaste 64 t Operação com gancho Operação com caçamba Alcance sob cabos 4 cabos eletro-hidráulica (m) (t) (t) (t) 10 64.0 35.0 42.0 11 64.0 35.0 42.0 12 64.0 35.0 42.0 13 64.0 35.0 42.0 14 64.0 35.0 42.0 15 64.0 35.0 42.0 16 64.0 35.0 42.0 17 64.0 35.0 42.0 18 64.0 35.0 42.0 19 64.0 35.0 42.0 20 64.0 35.0 42.0 21 62.2 35.0 42.0 22 58.6 35.0 41.7 23 55.0 35.0 39.1 24 51.4 35.0 36.5 25 48.5 34.5 34.5 26 45.6 32.4 32.4 28 40.7 29.0 29.0 30 36.6 26.0 26.0 32 33.1 23.5 23.5 34 30.1 21.4 21.4 36 27.4 19.5 19.5 38 25.1 17.9 17.9 40 22.6 16.1 16.1 Operação profissional com granel - Produtividade de até 1000 t/h Peso do gancho 2.7 t Peso do gancho giratório 2.2 t A potente transmissão hidrostática e avançados componentes eletrônicos Liebherr garantem ciclos de trabalho curtos e produtivos durante a movimentação de granéis. Durante operações com caçamba, a elevação da carga, o giro e a elevação da lança são feitas simultaneamente na velocidade máxima para atingir o mais alto rendimento possível. Durante o enchimento da caçamba, características como, sua elevação e abaixamento automático garantem um nível de preenchimento otimizado. O sistema de monitoramento de cabo frouxo garante uma vida útil mais longa para os cabos e aumentam a segurança nas operações. A potência reversa retorna ao processo de acionamento através de circuitos hidráulicos fechados, resultando em redução do consumo de combustível. O Sistema anti-balanço Cycoptronic® compensa automaticamente todos os balanços rotacionais e oscilações transversais e longitudinais da carga, a velocidades máximas. • • • • • Para proporcionar um ambiente seguro e livre de estresse para o operador, a Liebherr oferece o sistema Cycoptronic® incluindo o Teach In® , um sistema semi- automático que controla o guindaste desde o porão do navio ao cais sem nenhuma oscilação. Em especial para operações com granel em moegas, o sistema Teach In® aumenta e garante uma produtividade constante durante toda a operação. A tecnologia Liebherr é totalmente resistente a todos os tipos de poeira e sujeira, devido a um sistema hidráulico fechado e de um sistema eletrônico provado e testado por militares. A circulação de ar necessária para a refrigeração dos sistemas hidráulicos do motor é realizada do lado externo da casa de máquinas principal. Isto ajuda a manter o compartimento do motor limpo e livre de sujeiras e fragmentos • • •
  • 60.
    4 LHM 280 12 3 4 5 6 7 8 9 10 111 2 3 4 5 10 15 20 25 300 10 20 30 0 40 Capacidade(t) Diagrama de carga Alcance (m) sob cabos spreader automático 35 40 45 50 70 80 90 60 Níveldevisibilidade20.8m Pontodepivotamento 15.4m 28.3m Sobreocaismax.48mAbaixodocais12m spreader semi-automático 11 m Dimensões principais Operação com contêiner Navio Feeder
  • 61.
    LHM 280 5 Capacidademáxima do guindaste 64 t Operação com gancho Capacidade sob spreader 40´ Alcance nos cabos automático semi-automático (m) (t) (t) (t) 10 64.0 41.0 36.0 11 64.0 41.0 36.0 12 64.0 41.0 36.0 13 64.0 41.0 36.0 14 64.0 41.0 36.0 15 64.0 41.0 36.0 16 64.0 41.0 36.0 17 64.0 41.0 36.0 18 64.0 41.0 36.0 19 64.0 41.0 36.0 20 64.0 41.0 36.0 21 62.2 41.0 36.0 22 58.6 41.0 36.0 23 55.0 41.0 36.0 24 51.4 40.2 36.0 25 48.5 37.3 36.0 26 45.6 34.4 36.0 28 40.7 29.5 35.9 30 36.6 25.4 31.8 32 33.1 21.9 28.3 34 30.1 18.9 25.3 36 27.4 16.2 22.6 38 25.1 13.9 20.3 40 22.6 11.4 17.8 Operação com contêiner Peso do gancho giratório 2.2 t Peso total do spreader (telescópico) 9 t Peso do spreader semi-automático 1.3 t (20 ft), 2.6 t (40 ft) Movimentação profissional de contêiner - Produtividade de até 35 ciclos por hora Precisão para perfeição: com tempos de aceleração incrivelmente curtos para todos os movimentos do guindaste, Liebherr é o número um em operações de contêiner. O guindaste pode acoplar-se a vários tipos de spreaders (fixos ou telescópicos) conectados ao gancho giratório. Spreaders telescópicos manuais, semi-automáticos ou automáticos estão disponíveis para vários tamanhos de contêineres. Liebherr Cycoptronic® é um sistema preciso de controle do balanço do movimento da carga, utilizando software desenvolvido pela própria Liebherr. O Cycoptronic® permite um posicionamento preciso da carga e auxilia o operador a maximizar suas tarefas. Com o Cycoptronic® melhora-se a produtividade, a segurança e a autoconfiança do operador do guindaste. • • Segurança: o cilindro de elevação está posicionado na superior da lança treliçada, o que elimina qualquer possibilidade de dano ao cilindro pelo balanço da carga ou pela estiva de altas fileiras de contêineres a bordo do navio. A propulsão hidrostática Liebherr é o sistema de propulsão mais seguro e que possui melhor performance para guindastes móveis portuários. Sistemas hidráulicos fechados independentes utilizam um número mínimo de componentes para garantir uma performance ágil, suave e precisa enquanto maximizam a segurança da operação. • • Capacidade máxima do guindaste 84 t Operação com gancho Capacidade sob spreader 40´ Alcance nos cabos automático semi-automático (m) (t) (t) (t) 10 84.0 41.0 36.0 11 84.0 41.0 36.0 12 84.0 41.0 36.0 13 84.0 41.0 36.0 14 84.0 41.0 36.0 15 84.0 41.0 36.0 16 81.8 41.0 36.0 17 76.5 41.0 36.0 18 72.8 41.0 36.0 19 68.3 41.0 36.0 20 65.1 41.0 36.0 21 62.2 41.0 36.0 22 58.6 41.0 36.0 23 55.0 41.0 36.0 24 51.4 40.2 36.0 25 48.5 37.3 36.0 26 45.6 34.4 36.0 28 40.7 29.5 35.9 30 36.6 25.4 31.8 32 33.1 21.9 28.3 34 30.1 18.9 25.3 36 27.4 16.2 22.6 38 25.1 13.9 20.3 40 22.6 11.4 17.8
  • 62.
    6 LHM 280 Chassi 11 m 11m 5.5 m 1.3 m 5.4 m longitudinalmente diagonalmente lateralmente curvas giro em torno de um ponto fixo Ótima distribuição de pressão e adaptação dos jogos de rodas em qualquer tipo de superfície Mobilidade Extraordinária mobilidade e manobrabilidade Curvas em qualquer raio, incluindo giro em torno de um ponto fixo • • Sistema de auto-nivelação modular Estresse e dano minimizados no chassi devido ao formato cruciforme da base de apoio que conduz a pressão da carga da ponta da lança à superfície do cais. Sistema modular que permite uma redução das pressões sobre o cais, com instalação de jogos de eixos adicionais. Fácil adaptação das patolas e bases de apoio de vários tamanhos. • • • Distribuição hidráulica da carga Suspensão hidráulica evita sobrecarga individual dos jogos de rodas A padronização dos pneus economizam tempo e dinheiro em peças sobressalentes Vida útil prolongada devido à manobrabilidade individual dos jogos de rodas • • • Diagrama esquemático
  • 63.
    LHM 280 7 Auto-nivelação Basede apoio padrão 11 m x 11 m Dimensão padrão das patolas 4 x 5.5 m x 1.3 m Área padrão das patolas de apoio 7.15 m2 Tamanho opcional de patolas e bases de apoio quando requisitados Cargas sobre o cais Carga distribuída uniformemente 1.12 t/m2 Carga máx. por pneu 5.02 t Devido a um projeto exclusivo de chassi, os parâmetros (tamanho das patolas, das bases de apoio e número de jogos de eixo) podem ser facilmente adaptados de acordo com as mais rigorosas restrições de carga sobre o cais. Dados Técnicos Capacidade e Classificação Capacidade Classificação Operação com caçamba < 36 t A8 Operação com caçamba < 45 t A7 Contêiner < 55 t A6 Carga pesada 84 t A4 Dimensões principais Alcance mín. e máx. 10—40 m Altura do ponto de pivotamento 15.4 m Altura da cabine da torre (nível de visão) 20.8 m Altura total (do topo da torre) 28.3 m Comprimento total do chassi 16.2 m Largura total do chassi 5.4 m Velocidades de trabalho Elevação/abaixamento da carga 0 — 90 m/min Giro 0 — 1.6 rpm Elevação da lança 0 — 75 m/min Translado 0 — 5.4 km/h Altura de elevação Acima do cais a raio mínimo 48 m Acima do cais a raio máximo 22 m Abaixo do nível do cais 12 m Peso Peso total aprox. 241 t Sistema anti-balanço Cycoptronic® Teach-In® - sistema semi-automático ponto a ponto Sistema de localização do centro de gravidade® Sistema anti-colisão para a lança Içamento em tandem® Economy software® - para consumo de combustível otimizado Modem para transmissão de dados e telediagnóstico SCULI® - analisador de guindaste com várias características Gravador de dados (registro de ciclos) Gravador de Dados do Equipamento 1. 2. 3. 4. 5. 6. 7. 8. 9. 10. Sistema de monitoramento por vídeo Controle remoto via rádio Autonivelamento do chassi Sistema de filtros ciclônicos para o motor Pacote para temperaturas baixas Pacote para temperaturas tropicais Pintura e logos customizados Jogos de eixos (motrizes) adicionais Jogo de eixos equipados com pneus maciços Bases de apoio e patolas em diferentes tamanhos E vários outros componentes quando requisitados pelo cliente 11. 12. 13. 14. 15. 16. 17. 18. 19. 20. 21. Equipamento opcional
  • 64.
    Liebherr-Werk Nenzing GmbH P.O.Box 10, A-6710 Nenzing/Austria Tel.: +43 50809 41-725 Fax: +43 50809 41-447 mobile.harbour.crane@liebherr.com www.liebherr.com Soluções práticas A Liebherr desenvolve e produz designs e soluções especiais para atender as necessidades dos clientes. O Guindaste Portal Liebherr (LPS) é uma eficiente combinação do conceito do espaço de um pórtico (montado sobre trilhos) e o conceito de um guindaste móvel portuário. Especialmente em cais menores, soluções individuais de pórticos permite a trens (trilhos) e caminhões (pistas) trafegar por debaixo do pórtico. Os Guindastes Flutuantes Liebherr (LBS) podem ser aplicados a operações de transbordo entre barcos • • transoceânicos e barcaças fluviais em diferentes tipos de curso de água, incluindo aqueles que não possuem ou têm muito pouco cais. Além disso, a solução LBS permite a transferência direta da carga do navio para a terra - especialmente quando os cais alcançam seu limite máximo de capacidade. Dependendo da necessidade do cliente, os modelos de LBS podem ter variadas suas capacidades de elevação de carga, pois os projetos são feitos sob medida. • LHM280–809995214–10/2008–Sujeitoàalteraçãosemavisoprévio.
  • 65.
  • 66.
    Konecranes Gottwald Model4 Mobile Harbor Cranes are compact, electrically driven universal cranes. As representatives of the medium-sized crane family from Konecranes, they offer powerful lifting capacity curves with lifting capacities of up to 100 t, maximum radii of 46 m and lifting speeds of up to 100 m/min. Konecranes Gottwald Model 4 Mobile Harbor Cranes are designed for a particularly broad range of applications. In your universal or special-purpose terminal, they help you on vessels up to Panamax class to handle: • containers, • general cargo, • bulk materials and • project cargo. AS VERSATILE AS IT IS COMPACT VARIANTS FOR DEDICATED APPLICATIONS With Model 4 mobile harbor cranes, you profit from a number of high-performance two-rope and four-rope grab variants with a wide working radius for dedicated operation. For the professional handling of bulk materials, a 40-t grab curve is available for you. Model 4 mobile harbor cranes are flexible all-rounders and possess all the features you expect in a handling machine for productive and durable operation. Model 4 cranes are: • versatile, • easy to maintain, • ergonomic and • environmentally friendly. MODEL 4 MOBILE HARBOR CRANES Model 4 mobile harbor crane handling containers on a Panamax class vessel 3KonecranesKonecranes Gottwald Mobile Harbor Cranes2 Konecranes Konecranes Gottwald Mobile Harbor Cranes
  • 67.
    As the industry'spioneer, Konecranes created modular quayside and floating crane types based on mobile harbor crane technology to suit a wide variety of applications on quay, mid-stream and on the open sea. FOR FAST, EFFICIENT CARGO HANDLING Available in different crane types and variants, the Model 4 crane is a universally applicable machine which can quickly and efficiently handle cargo with a broad range of lifting gear. THE RIGHT CRANE FOR EVERY SITE MODEL 4 CRANE TYPES – HARD TO BEAT Crane types Variants Max. lifting capacities [t] Max. hoisting speeds [m/min] Max. radius [m] 80* 40** 100* 40** 70 85 90 100 46 G HMK (G HSK) (G HPK) 4406 standard variant ✔ ✔ ✔ 4406 general cargo variant ✔ ✔ ✔ 4406 B ✔ ✔ ✔ 4306 B ✔ ✔ ✔ * Heavy-load operation (top), four-rope grab operation (bottom) ** A7 classification, 34-tonne grab curve in A8 classification HARBOR PONTOON CRANE PORTAL HARBOR CRANE ON BARGEMOBILE HARBOR CRANE ON BARGEPEDESTAL-MOUNTED HARBOR CRANE RUBBER-TIRED PORTAL HARBOR CRANE QUAYSIDECRANES FLOATINGCRANES MOBILE HARBOR CRANE PORTAL HARBOR CRANE 5KonecranesKonecranes Gottwald Mobile Harbor Cranes4 Konecranes Konecranes Gottwald Mobile Harbor Cranes
  • 68.
    ALL-ROUND EXCELLENT DESIGN MODEL4 MOBILE HARBOR CRANES AT A GLANCE DRIVER CAB Driver cab on the chassis (optional). LIGHTING Well-lit working site thanks to powerful lamps. CABLE REEL Safe cable control and reduced cable loading due to torque-regulated cable reel. PROPPING SYSTEM Proven H-type stabilizers including: • automated propping system, • stabilizer pads chosen for the particular conditions of the quay, • optional interlocking stabilizer beams for reduced passage width. RUBBER-TIRED CHASSIS Maintenance-free equalizer beams with vertical compensation of up to +/- 250 mm means the axle load is always evenly distributed. Tight turning circle and crab steering provide excellent maneuverability. TOWER HEAD Ladders for safe ascent to the tower head. Extended platform for easy access to rope pulleys for maintenance work. TOWER CAB Ergonomically designed cab affords enhanced comfort. High crane uptime through enhanced diagnostic via the Visumatic® crane management system. Excellent view of the work site due to tower cab located high up on the tower. Even better view thanks to the forward-mounted cab (optional). 7KonecranesKonecranes Gottwald Mobile Harbor Cranes6 Konecranes Konecranes Gottwald Mobile Harbor Cranes
  • 69.
    A CLOSER LOOKAT OUR INNOVATIVE TECHNOLOGY CLEARLY ARRANGED AND EASILY ACCESSIBLE HOISTS • Easily accessible • Helical gear in a U-shape arrangement • DC drive, smooth acceleration and deceleration of the hoisting motion • Second hoist for four-rope grab machine • Protective enclosure for drive unit and optional for hoists SLEWING GEAR UNITS • Slewing gear units designed as modular assemblies • The number of units as required for the crane variant and application • DC drive for smooth acceleration and deceleration of the slewing motion CENTRAL LUBRICATION SYSTEM • Provides regular and proper lubrication of slew ring, boom root and luffing cylinder bearings • Optionally extendable to include chassis and rope pulleys • Pinion lubrication using special-purpose, high-performance grease via separate central lubrication system HYDRAULIC UNIT • With main hydraulic pump and tank • Supplies luffing cylinder, travel gear, stabilizers, steering and brake systems with hydraulic oil 9KonecranesKonecranes Gottwald Mobile Harbor Cranes8 Konecranes Konecranes Gottwald Mobile Harbor Cranes
  • 70.
    WELL-ENGINEERED CONSTRUCTION SERVICE-FRIENDLY ANDCOMPACT DIESEL GENERATOR • Housed in weatherproof, soundproofed container • Features drive power based on crane variants and application • Has sufficient power for all crane functions to be performed simultaneously and independently of each other ELECTRICS ROOM • Weatherproof and air-conditioned • Contains electrical equipment and control system • Clearly divided into function groups • Features diagnostics panel to facilitate troubleshooting PRACTICAL DESIGN • For oil cooler and air conditioning • Easy component maintenance • Space for additional/optional components STAIRWAYS • Provide easy access to the tower cab • Feature an ergonomic design – with 50° inclination 11KonecranesKonecranes Gottwald Mobile Harbor Cranes10 Konecranes Konecranes Gottwald Mobile Harbor Cranes
  • 71.
    The Model 4mobile harbor crane is powered by electricity. The crane draws its power from the on-board diesel-powered generator or from the quayside mains supplying low or medium-voltage electricity. GENERATING ELECTRICITY ON-BOARD The diesel-powered generator features low fuel consumption thanks to its outstanding efficiency. Use of state-of-the-art dynamic brake resistors – standard on Konecranes Gottwald cranes – can provide savings in primary energy of up to 15% depending on operating conditions and crane capacity. EXTERNAL POWER SUPPLY If used with electricity from the harbor mains, your Konecranes Gottwald crane offers: • enhanced efficiency throughout the drive train, • the opportunity to return electricity to the mains, • help in reducing overhead costs, • zero exhaust emissions in the terminal, • reduced noise emissions, • reduced servicing costs. HYBRID DRIVE When generating power on-board, the crane is more efficient with the Konecranes Gottwald hybrid drive – a combination of the diesel-powered generator and electrostatic short-term storage media. The energy recovered from lowering and braking motions is stored in ultracaps, and is then available to the crane’s electric circuits for the next work cycle. The result is a potential reduction in fuel consumption of up to 23% depending on operating conditions and crane capacity. ELECTRICAL, EFFICIENT AND ECO-FRIENDLY DRIVE EXTERNAL POWER SUPPLY Our cranes can make use of low or medium-voltage mains supplies. They may be equipped with the necessary units ex works or upgraded at a later date. Electrostatic short-term storage media 13KonecranesKonecranes Gottwald Mobile Harbor Cranes12 Konecranes Konecranes Gottwald Mobile Harbor Cranes
  • 72.
    MORE CONTROL – MOREEFFICIENCY Many optional features enable customers to adapt their Konecranes Gottwald Model 4 crane to the exact conditions of use, these features include: • radio remote control – to avoid repeated ascent to the tower cab during complex crane maneuvers, • automatic point-to-point handling mode to provide efficient support for repetitive load moves, • vertical lift assistant to stop the load swinging after being raised and prevent horizontal loads on the boom, • tandem lift assistant permits use of full lifting capacities and control of two cranes by only one operator, • grab fill level control to reduce overload cut-outs and to improve the bulk handling performance, • hold totalization feature for register and record bulk handling rates per hold and in total, • web-based information and diagnostics system to record operating data and provide access to service data. The Model 4 mobile harbor crane is packed with smart technology. Konecranes focuses on safety and productivity for both the machine and the crane driver. AS STANDARD: ERGONOMIC, TOP-OF-THE-RANGE EQUIPMENT The Model 4 mobile harbor crane includes user-friendly functions: • comfortable, air-conditioned tower cab, with optional air-suspension seat for safe, comfortable work, • Visumatic®crane management system with clearly arranged graphic symbols for intuitive operator guidance, • camera on the boom tip for a close-up view of the work site via the monitor screen in the cab, • ergonomically designed stairways with an inclination of 50° for comfortable, easy access to tower cab, machinery rooms and service points. SMART, USER-FRIENDLY, SAFE KONECRANES GOTTWALD MOBILE HARBOR CRANES 15KonecranesKonecranes Gottwald Mobile Harbor Cranes14 Konecranes Konecranes Gottwald Mobile Harbor Cranes EVERYTHING UNDER CONTROL Intuitive operation through user-friendly human-machine interface.
  • 73.
    PERFECTLY INTEGRATED HANDLING HIGHLYEFFICIENT SOLUTIONS SOLUTIONS FOR CONTAINER TERMINALS We offer a comprehensive range of container handling equipment for the entire logistic chain. SOLUTIONS FOR GENERAL AND PROJECT CARGO Model 4 mobile harbor cranes feature lifting capacities of up to 100 t with strong lifting capacity curves. Konecranes offers a comprehensive range of equipment for all points along the logistics chain – to provide integrated handling solutions from a single source. As an experienced port solutions provider, we meet the needs of the entire logistics chain and its interfaces – whether in container, general cargo or bulk handling. THE RIGHT CHOICE – FROM THE START We also offer planning and advisory services on all aspects of terminal investments and expansion projects. To help you, we employ state-of-the-art software solutions including simulation and emulation specifically for container handling. BULK HANDLING Konecranes also enhances bulk handling capability by offering: • consultancy services and • software designed specifically for bulk terminals. Konecranes Gottwald Mobile Harbor Cranes are suitable for a complete range of cargo handling applications and are adapted to specific quay infrastructures. Our ever-expanding product range also includes software developed specifically for bulk terminals. SOLUTIONS FOR LIMITED OR MISSING QUAY INFRASTRUCTURES Model 4 is available as portal harbor crane with customized portals in regards to height, span and quay loading. For limited and missing quay infrastructures Konecranes offers floating cranes. 17KonecranesKonecranes Gottwald Mobile Harbor Cranes16 Konecranes Konecranes Gottwald Mobile Harbor Cranes
  • 74.
  • 75.
  • 76.
  • 77.
  • 78.
  • 79.
    www.grupoincatep.com.br DISCIPLINA Segurança e Saúdecomo VALOR Conceito de “DONO” Liderança pelo EXEMPLO A Cultura da EXCELÊNCIA e a ABORDAGEM COMPORTAMENTAL 6
  • 80.
    www.grupoincatep.com.br 7 DEFINIÇÃO DEREGRA CARDINAL INCATEP Uma Regra Cardinal é aquela que se violada têm um grande potencial de causar : Tipo 1 : SEGURANÇA E SAÚDE : uma lesão grave ou até mesmo FATALIDADE. Tipo 2 : OPERACIONAL : uma perda MPH ou até mesmo uma AVARIA. OBJETIVO DAS REGRAS CARDINAIS Os objetivos mais importantes de uma Regra Cardinal são: ✓Evitar comportamento e/ou condições inseguros que podem causar lesões/perdas severas ou diminuição de MPH / AVARIAS. ✓Reforçar a DISCIPLINA/POP, focando a atenção de todos na necessidade de observar determinadas regras importantes por meio de informação e motivação adequados, assim como pela aplicação de ação disciplinar em caso de violação. REGRAS CARDINAIS DE SEGURANÇA OPERACIONAL.
  • 81.
    www.grupoincatep.com.br 8 REGRAS CARDINAISsão mandatórias:  1.Proteção contra Quedas 2.Bloqueio de Energia 3.Espaço Confinado 4.Carga Suspensa REGRAS CARDINAIS DE SEGURANÇA INCATEP
  • 82.
    www.grupoincatep.com.br 9 REGRAS CARDINAISsão mandatórias:  1. OSCILAÇÃO VELOCIDADE 2.MUDANÇA BRUSCA DE DIREÇÃO 3.TRAJETÓRIA X VELOCIDADE 4. AVARIAS : IMPLEMENTOS / NAVIO / EQUIPAMENTO REGRAS CARDINAIS OPERACIONAIS INCATEP.
  • 83.
    www.grupoincatep.com.br 10 REGRAS CARDINAISsão mandatórias:  1. OSCILAÇÃO VELOCIDADE
  • 84.
    www.grupoincatep.com.br 11 REGRAS CARDINAISsão mandatórias:  1. OSCILAÇÃO VELOCIDADE 2.MUDANÇA BRUSCA DE DIREÇÃO
  • 85.
    www.grupoincatep.com.br 12 REGRAS CARDINAISsão mandatórias:  1. OSCILAÇÃO VELOCIDADE 2.MUDANÇA BRUSCA DE DIREÇÃO 3.TRAJETÓRIA X VELOCIDADE
  • 86.
  • 87.
    www.grupoincatep.com.br 14 A) MOVIMENTOUNICO X OU Y OU Z B) MOVIMENTO CONJUNTO X Y Z
  • 88.
    www.grupoincatep.com.br 15 A) MOVIMENTOUNICO X (3) OU Y(1) OU Z (2) B) MOVIMENTO CONJUNTO X Y Z
  • 89.
    www.grupoincatep.com.br 16 REGRAS CARDINAISsão mandatórias:  1. OSCILAÇÃO VELOCIDADE 2.MUDANÇA BRUSCA DE DIREÇÃO 3.TRAJETÓRIA X VELOCIDADE 4. AVARIAS : IMPLEMENTOS / NAVIO / EQUIPAMENTO
  • 90.
    www.grupoincatep.com.br 17 A PEAÇÃO/ PEAMENTO É FEITA PARA OPERADORES PROFISSIONAIS
  • 91.
    www.grupoincatep.com.br 18 VERIFIQUE OANGULO DA LINGADA ANTES DE MOVIMENTAR.
  • 92.
    www.grupoincatep.com.br 19 PENSE ANTESDE MOVIMENTAR A CARGA - RANGE -
  • 93.
    www.grupoincatep.com.br 20 TODOS OSACESSÓRIOS DE ESTIVAGEM POSSUEM UM WLL
  • 94.
    www.grupoincatep.com.br 21 ROLDANA DESUSTENTAÇÃO DO CABO DE AÇO.
  • 95.
    www.grupoincatep.com.br 22 1. PROTEÇÃO contraQUEDAS Use Capacete Use Calçado Use o Cinto de Segurança
  • 96.
    www.grupoincatep.com.br 23 1) Devemser operadas apenas por pessoas treinadas; 2) Operador deve usar sempre o cinto de segurança quando não tiver proteção de borda. 3) Assegurar que as pessoas sejam mantidas fora da área abaixo. TRABALHO EM ALTURA Guindastes.
  • 97.
    www.grupoincatep.com.br REGRA CARDINAL 1.Proteção contra Quedas Ao trabalhar em níveis elevados de 2m ou mais, 
 os dispositivos de proteção contra queda (cinto de segurança e linha de vida) devem ser utilizados por todos os trabalhadores. RELEMBRANDO – Acidentes com quedas são frequentemente muito sérios e até mesmo FATAIS. 24
  • 98.
  • 99.
    www.grupoincatep.com.br 26 Acidentes elétricospodem ser causados por: ➢Pessoas trabalhando em (ou perto de) equipamentos que se pensa estarem desenergizados, mas que na verdade não estão, ou ➢O equipamento está energizado, mas as pessoas envolvidas não possuem o treinamento e/ou a competência requeridos, ou ➢As pessoas não dispõem de equipamentos corretos e não aplicam as prevenções apropriadas.
  • 100.
    www.grupoincatep.com.br 27 Bloqueio deEnergia – Medidas de Segurança –As pessoas que vão trabalhar no equipamento devem ser treinadas na tarefa e nas precauções necessárias; –Os empregados devem atender a todos os requisitos para liberação de serviço; –O supervisor deve estar capacitado em segurança, em eletricidade e no nível de tensão do trabalho realizado; –Os operadores devem ser treinados em primeiros socorros no caso de acidentes com eletricidade.
  • 101.
    www.grupoincatep.com.br 28 REGRA CARDINAL2. Bloqueio de Energia Não é permitido trabalhar em equipamentos que não tenham sido eletricamente travados, de acordo com o procedimento de bloqueio. RELEMBRANDO – Acidentes com eletricidade são frequentemente muito sérios e até mesmo FATAIS.
  • 102.
  • 103.
    www.grupoincatep.com.br 30 “Espaço Confinadoé qualquer área ou ambiente não projetado para ocupação humana contínua, que possua meios limitados de entrada e saída, cuja ventilação existente é insuficiente para remover contaminantes ou onde possa existir a deficiência ou enriquecimento de oxigênio”. Em um ambiente confinado os seguintes riscos podem estar presentes: ▪Incêndio ou Explosão; ▪Perda de consciência devido a aumento de temperatura corporal; ▪Perda de consciência devido a asfixia por fumos, vapores ou deficiência de oxigênio. Espaço Confinado - Definição pela NR 33 PERIGO! ENTRADA NÃO AUTORIZADA NECESSÁRIO TREINAMENTO E PRECAUÇÕES ESPECIAIS ESPAÇO CONFINADO
  • 104.
    www.grupoincatep.com.br REGRA CARDINAL 3.Espaço Confinado Apenas pessoal autorizado e/ou treinado pode entrar, operar, ajustar, ou reparar vasos e/ou equipamentos em espaços confinados. RELEMBRANDO – Acidentes em espaços confinados são frequentemente muito sérios e até mesmo FATAIS. 31
  • 105.
  • 106.
    www.grupoincatep.com.br 33 Trabalho emárea com Cargas Suspensas 1. Proteger a área onde a carga será movida. Manter as pessoas distantes; 2. Garantir que ninguém fique sob a carga; 3. Assegurar que a carga não passará sobre nenhuma pessoa; 4. Usar cabos, correntes e demais equipamentos apropriados para a carga; 5. Guiar a carga com uso de cordas. Nunca usar o próprio corpo. Para a segurança de todos, quando movimentando materiais com uso de guincho, guindaste, talha, ponte rolante e outros:
  • 107.
    www.grupoincatep.com.br 34 REGRA CARDINAL4. Carga Suspensa Nenhuma pessoa deve passar ou permanecer sob cargas suspensas. RELEMBRANDO – Acidentes com cargas suspensas são frequentemente muito sérios e até mesmo FATAIS.
  • 108.
    www.grupoincatep.com.br 35 VIOLAÇÃO DEUMA REGRA CARDINAL A violação de uma regra cardinal pode causar sérias lesões pessoais, e até mesmo fatalidade, além de danos ambientais e/ou perdas de MPH. O infrator está sujeito às seguintes ações disciplinares:  Definam as penalidades : ????? REGRAS CARDINAIS INCATEP
  • 109.
    www.grupoincatep.com.br 36 REGRAS CARDINAISsão mandatórias:  1.Proteção contra Quedas 2.Bloqueio de Energia 3.Espaço Confinado 4.Carga Suspensa REGRAS CARDINAIS DE SEGURANÇA INCATEP
  • 110.
    www.grupoincatep.com.br 37 REGRAS CARDINAISsão mandatórias:  1. OSCILAÇÃO VELOCIDADE 2.MUDANÇA BRUSCA DE DIREÇÃO 3.TRAJETÓRIA X VELOCIDADE 4. AVARIAS : IMPLEMENTOS / NAVIO / EQUIPAMENTO REGRAS CARDINAIS OPERACIONAIS INCATEP.
  • 111.
    www.grupoincatep.com.br 38 REGRAS CARDINAISDE SEGURANÇA E SAÚDE TERMO DE COMPROMETIMENTO Eu declaro que conheço e cumprirei com as seguintes regras cardinais validas em todo meu local de trabalho. PROTEÇÃO CONTRA QUEDA – NR – 6 /18.13: Quando trabalhando em níveis elevados de 2 metros ou mais, todos os dispositivos de proteção contra queda prescritos (ex. cinto de segurança, guia, linha de vida, etc.) deveram ser usados por todos os trabalhadores expostos ao risco. O cinto de segurança deverá estar devidamente conectado em todas as situações. BLOQUEIO DE ENERGIA – NR – 10 / 18.21: Nenhum trabalhador está autorizado a trabalhar em sistemas energizados que não tenham seguidos os preceitos descritos nos procedimentos de Bloqueio. Um plano para bloqueio de energia deve ser estabelecido e seguido. Quando planejado o bloqueio é importante considerar todos os possíveis riscos causadores por se trabalhar com energia (APR). ESPAÇO CONFINADO – NR – 33 / 18.20: Não é permitido a nenhum trabalhador não autorizado e/ou treinado entrar, operar, ajustar, ou reparar navios e/ou equipamentos em nenhum espaço confinado. Espaços confinados devem ser identificados e um procedimento escrito estabelecido. CARGA SUSPENSA – NR – 11 / 18.14: Ninguém deve passar ou ficar sob nenhuma carga suspensa, a não ser que esteja coberto por procedimentos aprovados para a situação. Eu declaro que eu estou ciente das conseqüências em termos de ações disciplinares, de acordo com a Legislação Brasileira NR-1 e CLT artigo 158 e 182 (H), em caso de violação de quaisquer regras acima. LOCAL , ______ de ______________________ ANO Empresa: _____________________________ Nome: __________________________________________ Assinatura: _______________________________________