11:43
Modelos Chuva-Vazão
Prof. Carlos Ruberto Fragoso Júnior
Tópicos
 Introdução aos modelos chuva-vazão
 Histórico
 Importância e aplicações
 Classificação
 Modelos Conceituais Concentrados
 HU
 SCS
 Reservatório Linear Simples (RLS)
 Clark
 IPH2
Modelos chuva-vazão - Introdução
 Simples: Apenas chuva e
vazão
 Complexos: Chuva,
infiltração, interceptação,
água no solo, percolação,
escoamento superficial,
escoamento sub-superficial,
escoamento em rios,
evapotranspiração, papel
da vegetação
Modelos chuva-vazão simples
 O método racional
6,3
AiC
Qp
⋅⋅
=
Qp = vazão de pico (m3
/s)
C = coeficiente de escoamento do método racional (não confundir)
i = intensidade da chuva (mm/hora)
A = área da bacia (km2
)
Apenas vazão máxima; não calcula volume nem forma do hidrograma
- Aplicado para pequenas bacias
- Eventos simples
- Avaliações preliminares
Modelos chuva-vazão mais complexos
 Principal objetivo original: estender séries de
vazão no tempo e no espaço usando dados
de precipitação.
Novos objetivos chuva-vazão
 Mudanças de clima
 Mudanças de vegetação
 Mudanças de uso do solo
 Base para modelos de qualidade de água com fontes pontuais e
difusas
 Base para modelos de transporte de sedimentos
 Estimativas de hidrogramas de projeto considerando PMP
 Acoplamento com modelos atmosféricos
 Previsão de vazão em tempo real com base na chuva observada
e prevista
 Auxiliar entendimento dos processos: testar hipóteses
Histórico dos modelos
 Final da década de 50 e 60 : modelo SSARR e Stanford
 Modelos MITCAT e outros
 a busca de eficiência com poucos parâmetros
 modelos distribuídos com células
 GIS e a informação distribuída;
 modelos de grandes bacias;
 problemas de escala
 definição do problema, objetivos e escala de resposta
Usos dos modelos Chuva-Vazão
 Comportamento dos sistemas hidrológicos
 análise de consistência e preenchimento de
séries hidrológicas
 previsão em tempo real
 dimensionamento e planejamento
 avaliação do impacto do uso do solo e
modificações do sistema hídrico
Classificação de modelos
 Quanto à descrição do processo
 Quanto à discretização espacial
 Quanto à extensão temporal
Tipos de modelos quanto à descrição dos
processos
 Data driven (baseados em dados)
 O que interessa é a entrada e a saída. Podem ser
modelos black-box ou modelos conceituais simples,
concentrados.
 Process driven (baseados em processos)
 Descrevem os processos intermediários com detalhe.
 Intermediários
 Aprofundam a descrição de alguns processos mas são
relativamente simplificados em outros.
Modelos detalhados – Process driven
 O exemplo mais clássico de um modelo
hidrológico realmente detalhado é o modelo
SHE (Sistema Hidrológico Europeu).
Proposta SHE
 Um modelo hidrológico que utiliza todo o
conhecimento teórico disponível, de forma
mais completa possível.
Proposta SHE
 Escoamento superficial: Equação de difusão em duas
dimensões sobre o terreno.
 Escoamento em canais: Equações de Saint-Venant completas.
 Escoamento subterrâneo: Equação de Darcy e de continuidade
resolvida em duas dimensões.
 Escoamento sub-superficial: Equação de escoamento em meio
poroso não saturado em uma dimensão (vertical) para cada grid-
cell.
 Infiltração: método hortoniano.
 Evapotranspiração: Equação de Penman-Monteith.
Decepção com modelo SHE
 Apesar de toda a complexidade, resultados não são
necessariamente melhores.
 Exige uma quantidade de dados que nem sempre
está disponível.
 Dependendo da escala em que os dados são
obtidos e da escala em que o modelo é aplicado
pode ser necessária a calibração dos parâmetros:
 valores efetivos dos parâmetros diferentes dos valores
medidos no campo.
Modelos baseados em dados
(data driven)
 Modelos black-box (caixa preta)
 Modelos de redes neurais.
 Modelos função de transferência simples.
De forma geral, este tipo de modelo não é tema desta disciplina.
Modelos intermediários ou conceituais
 Usam a equação da continuidade, associada a uma
ou mais equações empíricas.
 Quase todos os modelos chuva-vazão mais
conhecidos se encaixam nesta categoria:
 IPH2
 Topmodel
 Stanford
 MODHAC
 SMAP
 PDM
Classificação quanto à discretização
espacial da bacia
 Concentrado
 Distribuído por sub-bacias
 Distribuído por módulos
Modelos Precipitação-Vazão
 Características dos modelos
Discretização das bacias : concentrado; distribuído por bacia;
distribuído por célula
Modelos semi-distribuídos
 Modelos concentrados aplicados em sub-
bacias unidas por uma rede de drenagem
são, às vezes, denominados modelos semi-
distribuídos.
Distribuídos x concentrados
 Vantagens distribuído
 incorpora variabilidade da
chuva
 incorpora variabilidade das
características da bacia
 permite gerar resultados
em pontos intermediários
 Vantagens concentrado
 mais simples
 mais rápido
 mais fácil calibrar
Dados de entrada de modelos chuva vazão
 Precipitação
 Vazão (sempre que o modelo tenha que ser
calibrado)
 Evapotranspiração
 evaporação de tanque
 variáveis meteorológicas
 temperatura
 umidade relativa
 radiação solar
 pressão atmosférica
 velocidade do vento
Quanto à extensão temporal
 Eventos
 Hidrologia urbana
 Eventos observados ou cheias de projeto
 Em geral pode-se desprezar evapotranspiração
 Séries contínuas
 Representar cheias e estiagens
 Volumes, picos, recessões
 Evapotranspiração deve ser incluída
Estrutura básica
módulo bacia
módulo rio, reservatório
Módulo bacia
Geração de escoamento
Módulo rio
Propagação de escoamento
bacia
rio
reservatório
Estrutura de modelos concetrados e
distribuídos
Runoff production and runoff routing
 O limite entre um e outro é difícil definir.
 Modelos concentrados tem 2 módulos:
 geração de escoamento
 propagação de escoamento
 Modelos semi-distribuídos têm 3 módulos:
 geração de escoamento
 propagação de escoamento interno à sub-bacia
 propagação de escoamento na rede de drenagem
principal, representada explicitamente
Percolação
Processos do ciclo hidrológico representados em modelos
Interceptação
Depressões
chuva
Escoamento
superficial
InfiltraçãoArmazenamento
no solo
Armazenamento
no subsolo
Escoamento
Sub-superficial
Vazãonorio
evap
Modelos Conceituais
Chuva-Vazão
• O Hidrograma Unitário é um hidrograma de escoamento
superficial direto, resultante de uma chuva efetiva com
intensidade e duração unitárias.
• A definição de chuva unitária é arbitrária, entretanto para
efeito de comparação entre HU’s, costuma-se manter um
padrão. Por exemplo, uma chuva com 1 mm e duração de 1h
pode ser adotada como chuva unitária.
• Admite-se que essa chuva seja uniformemente distribuída
sobre a bacia.
• A área sob esta curva corresponde a um volume unitário de
escoamento superficial direto.
• A definição do HU está baseada em três princípios básicos.
Hidrograma Unitário (HU)
 1° Princípio (da Constância do Tempo de Base).
 Para chuvas efetivas de intensidade constante e de mesma duração, os
tempos de escoamento superficial direto são iguais
0
2
4
6
8
10
12
0 1 2 3 4 5 6 7 8 9
Tempo (h)
Vazão(m3/s)
0
10
20
30
40
50
60
Precipitação(mm)
Princípios do HUHidrograma Unitário (HU)
 2° Princípio (Proporcionalidade das Descargas)
 Chuvas efetivas de mesma duração, porém com volumes de escoamento
superficial diferentes, irão produzir em tempos correspondentes, volumes
de escoados proporcionais às ordenadas do hidrograma e às chuvas
excedentes
0
2
4
6
8
10
12
0 1 2 3 4 5 6 7 8 9
Tempo (h)
Vazão(m3/s)
0
10
20
30
40
50
60
Precipitação(mm)
i2
i1
2
1
2
1
i
i
Q
Q
=
Q2
Q1
Princípios do HUHidrograma Unitário (HU)
 3° Princípio (Princípio da Aditividade)
 A duração do escoamento superficial de uma determinada chuva efetiva
independe de precipitações anteriores. O hidrograma total referente a
duas ou mais chuvas efetivas é obtido adicionando-se as ordenadas de
cada um dos hidrogramas em tempos correspondentes
0
2
4
6
8
10
12
0 1 2 3 4 5 6 7 8 9
Tempo (h)
Vazão(m3/s)
0
10
20
30
40
50
60
Precipitação(mm)
Princípios do HUHidrograma Unitário (HU)
t (horas) Qobs
(m3
/s)
Qsub
(m3
/s)
Qsup
(m3
/s)
0.0 2 2 0
0.5 3 2.2 0.8
1.0 10 2.44 7.56
1.5 35 2.69 32.31
2.0 63 2.99 60.01
2.5 57 3.3 53.7
3.0 48 3.65 44.35
3.5 40 4 36
4.0 34 4.45 29.55
4.5 28 4.93 23.07
5.0 24 5.5 18.5
5.5 20 6.05 13.95
6.0 16 6.7 9.3
6.5 13 7.4 5.6
7.0 11 8.2 2.8
7.5 9 9 0
8.0 8 8 0
Determinar a precipitação efetiva a
partir da separação do escoamento
tot
e
V
V
C =
Determina-se o coeficiente de “runoff” (C)
757.800 607.500
Pef = C x Ptot
e
ef
u
u Q
P
P
Q ×=
C = 0,80
Pef = 0,80 x 25,4=20,25
Obtenção do HU (exemplo lista)Hidrograma Unitário (HU)
t
(horas)
Qobs
(m3
/s)
Qsub
(m3
/s)
Qsup
(m3
/s)
Q=Qsup*10/20,25
(m3
/s)
0.0 2 2 0 0.00
0.5 3 2.2 0.8 0.40
1.0 10 2.44 7.56 3.73
1.5 35 2.69 32.31 15.96
2.0 63 2.99 60.01 29.63
2.5 57 3.3 53.7 26.52
3.0 48 3.65 44.35 21.90
3.5 40 4 36 17.78
4.0 34 4.45 29.55 14.59
4.5 28 4.93 23.07 11.39
5.0 24 5.5 18.5 9.14
5.5 20 6.05 13.95 6.89
6.0 16 6.7 9.3 4.59
6.5 13 7.4 5.6 2.77
7.0 11 8.2 2.8 1.38
7.5 9 9 0 0.00
8.0 8 8 0 0.00
757.800 607.500
e
ef
u
u Q
P
P
Q ×=
HU(10 mm; 30 min)
Obtenção HUHidrograma Unitário (HU)
Como obter um hidrograma de projeto a partir de um
HU de uma bacia para qualquer chuva efetiva?
t (horas) Q=Qsup*10/20,25 (m3/s) Pef (mm)
0 0 20
0.5 0.4 50
1 3.73 20
1.5 15.96
2 29.63
2.5 26.52
3 21.9
3.5 17.78
4 14.59
4.5 11.39
5 9.14
5.5 6.89
6 4.59
6.5 2.77
7 1.38
7.5 0
8 0
HU(10 mm; 30 min)
Princípio da Convolução
t
(min)
Q=Qsup*10/20,25
(m3/s) Pef (mm) P1 * HU P2 * HU P3 * HU
Q final
(m3/s)
0 20 0 0
0.5 0.4 50 0.8 0 0.8
1 3.73 20 7.46 2 0 9.46
1.5 15.96 31.92 18.65 0.8 51.37
2 29.63 59.26 79.8 7.46 146.52
2.5 26.52 53.04 148.15 31.92 233.11
3 21.9 43.8 132.6 59.26 235.66
3.5 17.78 35.56 109.5 53.04 198.1
4 14.59 29.18 88.9 43.8 161.88
4.5 11.39 22.78 72.95 35.56 131.29
5 9.14 18.28 56.95 29.18 104.41
5.5 6.89 13.78 45.7 22.78 82.26
6 4.59 9.18 34.45 18.28 61.91
6.5 2.77 5.54 22.95 13.78 42.27
7 1.38 2.76 13.85 9.18 25.79
7.5 0 0 6.9 5.54 12.44
8 0 0 0 2.76 2.76
0 0 0
0 0
Pef * QHU = Qsup
10
HU(10 mm; 30 min)
Princípio da Convolução
0
50
100
150
200
250
0 1 2 3 4 5 6 7 8 9
Tempo (horas)
Vazão(m3/s)
0
5
10
15
20
25
30
35
40
45
50
Precipitação(mm)
Pef (mm)
P1 * HU
P2 * HU
P3 * HU
Q final (m3/s)
Princípio da Convolução
tempo
Q
P
tempo
Infiltração
Escoamento
Método SCS:
Perdas iniciais
+
Infiltração diminuindo
Método SCS
 Um dos métodos mais simples e mais
utilizados para estimar o volume de
escoamento superficial resultante de um
evento de chuva é o método desenvolvido
pelo National Resources Conservatoin
Center dos EUA (antigo Soil Conservation
Service – SCS).
Método SCS
 Formulação:
( )
( )SIaP
IaP
Q
2
+−
−
=
254
CN
25400
S −=
IaP >
0Q = IaP ≤
5
S
Ia =
quando
quando
Q = escoamento em mm
P = chuva acumulada em mm
Ia = Perdas iniciais
S = parâmetro de armazenamento
Valores de CN:
Método SCSMétodo SCS
 Simples
 Valores de CN tabelados para diversos tipos de solos e usos
do solo
 Utilizado principalmente para projeto em locais sem dados
de vazão
 Usar com chuvas de projeto (eventos relativamente simples
e de curta duração)
Método SCS
A bacia tem solos do tipo B e está coberta por florestas. Conforme
a tabela anterior o valor do parâmetro CN é 63 para esta combinação. A
partir deste valor de CN obtém-se o valor de S:
Exemplo
Qual é a lâmina escoada superficialmente durante
um evento de chuva de precipitação total P=70 mm
numa bacia do tipo B e com cobertura de floretas?
mm2,149254
CN
25400
S =−=
A partir do valor de S obtém-se o valor de Ia= 29,8. Como P > Ia, o
escoamento superficial é dado por:
mm5,8
)SIaP(
)IaP(
Q
2
=
+−
−
=
Portanto, a chuva de 70 mm provoca um escoamento de 8,5 mm.
Método SCS -Exemplo
Perdas iniciais = 0,2 . S
254
CN
25400
S −=
0 < CN O 100
25 < CN O 100
Método do SCS
CN tabelado de acordo com tipo de solo e
características da superfície
Método SCS
254
CN
25400
S −=
Perdas iniciais = 0,2 . S
Superfície Solo A Solo B Solo C Solo D
Florestas 25 55 70 77
Zonas
industriais
81 88 91 93
Zonas
comerciais
89 92 94 95
Estacionam
entos
98 98 98 98
Telhados 98 98 98 98
Plantações 67 77 83 87
Exemplo de tabela:
Tipos de solos do SCS:
A – arenosos e profundos
B – menos arenosos ou profundos
C – argilosos
D – muito argilosos e rasos
Método do SCSMétodo SCS
Método SCS para eventos complexos (mais do que
um intervalo de tempo com chuva)
 Chuva acumulada x escoamento acumulado
 Chuva incremental x escoamento
incremental
Método SCS
( )
SP
SP
Pef
⋅+
⋅−
=
8,0
2,0
2
Tempo
(min)
Chuva
(mm)
Chuva
acumulada
(mm)
Escoamento
acumulado
(mm)
Infiltração
acumulada
(mm)
Escoamento
(mm)
Infiltração
(mm)
10 5.0 5.0 0.0 5.0 0.0 5.0
20 7.0 12.0 0.0 12.0 0.0 7.0
30 9.0 21.0 1.0 20.0 1.0 8.0
40 8.0 29.0 3.3 25.7 2.4 5.6
50 4.0 33.0 4.9 28.1 1.6 2.4
60 2.0 35.0 5.8 29.2 0.9 1.1
CN = 80 S = 63,7 0,2 S = 12,7
Pef = Precipitação efetiva ou
escoamento acumulado (mm)
P = precipitação acumulada (mm)
Equação válida para P > 0,2 S
Quando P < 0,2 S ; Q = 0
Exemplo Método do SCSMétodo SCS
Chuva acumulada
0
10
20
30
40
50
10 20 30 40 50 60
Chuva, escoamento e infiltração acumulada
0
10
20
30
40
50
10 20 30 40 50 60
Chuva, escoamento e infiltração
0
2
4
6
8
10
12
14
10 20 30 40 50 60
Chuva
0
5
10
15
20
25
30
10 20 30 40 50 60
Exemplo SCSMétodo SCS
Chuva, escoamento e infiltração
0
2
4
6
8
10
12
14
10 20 30 40 50 60
Chuva, escoamento e infiltração
0
2
4
6
8
10
12
14
10 20 30 40 50 60
CN = 80 CN = 90
Exemplo SCSMétodo SCS
 Bacia com 30 % de área urbana densa (CN = 95) e 70 % de
área rural, com pastagens, cultivos e florestas (CN = 78)
ruralurbanomedio CN70,0CN30,0CN ⋅+⋅=
1,83CNmedio =
Exemplo SCSMétodo SCS
 Bacia com 30 % de área urbana densa (CN = 95) e 70 % de
área rural, com pastagens, cultivos e florestas (CN = 78)
Chuva, escoamento e infiltração
0
2
4
6
8
10
12
14
10 20 30 40 50 60
Chuva acumulada = 35 mm
Chuva efetiva = 8 mm
Infiltração = 27 mm
Exemplo SCSMétodo SCS
 Bacia com 100 % de área urbana densa (CN = 95) e 0 % de
área rural, com pastagens, cultivos e florestas (CN = 78)
Chuva acumulada = 35 mm
Chuva efetiva = 22,9 mm
Infiltração = 12,1 mm
Chuva, escoamento e infiltração
0
2
4
6
8
10
12
14
10 20 30 40 50 60
Quase 3 vezes mais escoamento!
Exemplo SCS cenário futuroMétodo SCS
Q
∆t
∆Q
pós-urbanização
pré-urbanização
t
Agra, 2002
Método SCS
 Transformação da chuva efetiva em vazão
 o histograma tempo área e o hidrograma unitário
 Modelo SCS é simplificado
 Diferentes usuários chegarão a resultados diferentes
dependendo do CN adotado
 Bacias pequenas
 Se possível, verificar em locais com dados e para
eventos simples
Considerações finaisMétodo SCS
 A parcela da chuva que se transforma em
escoamento superficial é chamada chuva
efetiva.
Método SCS – Chuva efetiva
Capacidade de infiltração decrescente
tempo
Q
P
tempo
Infiltração =
“perdas”
Precipitação “efetiva” = gera
escoamento
Infiltração mantém o
escoamento de base no
futuro
Tc
tempo
Q
P
tempo Tc
tempo
Q
P
tempo
Método SCS – Diagrama triangular
'
08,2
p
p
t
A
Q =
c
r
p t
t
t 6,0
2
' +=
Vazão em m3
/s por 1cm de precipitação efetiva
Reservatório Linear Simples (RLS)
KsQsS
QsVs
dt
dS
=
−=
Equação da continuidade
Relação entre armazenamento e vazão
)e1)(1t(Vse).t(Qs)1t(Qs Ks/tKs/t ∆−∆−
−++=+
Neste caso Ks é constante
Modelos Clark
 Este modelos é a combinação do histograma
tempo- área com o modelo reservatório linear
simples
 Histograma tempo - área
o método considera a translação do
escoamento na bacia hidrográfica a partir das
isócronas da bacia hidrográfica. As isócronas
são definidas como as linhas onde os seus
pontos possuem o mesmo tempo de contribuição
para a seção principal
Histograma tempo -área
3h
2h
1h
4h
fi
t1h 2h 3h 4h
fi = Ai/At
t
P Vs = P.fi
Translação depois do uso do
Histograma - tempo área
Histograma
tempo-área
sintético
1t0,5tcparat)-a(1-1=Ac
0,5tct0paraatAc
n
n
≤≤
≤≤=
1
tempo, (tc)
fi
a – retangular n=1
0,5 1
tempo, (tc)
fi
Ac
Ac
1
tempo, (tc)
1
tempo, (tc)
b – losango n=2
½ 1
tempo, (tc)
1
tempo, (tc)
Acfi
c – intermediária n=1,5
a é obtido com base no
seguinte
Ac = 0,5 para t = tc/2
então, a = (0,5)1-n
Reservatório linear - simples
KsQsS
QsVs
dt
dS
=
−=
Equação da continuidade
Relação entre armazenamento e vazão
)e1)(1t(Vse).t(Qs)1t(Qs Ks/tKs/t ∆−∆−
−++=+
Neste caso Ks é constante
Características do modelo
Síntese do Modelo Clark
HTA
Pt
Qs
RLS
Propagação subterrânea
 Modelo de reservatório linear simples
)e1)(1t(Vpe).t(Qb)1t(Qb Kb/tKb/t ∆−∆−
−++=+
O parâmetro Kb representa o tempo médio de
esvaziamento do reservatório subterrâneo.
Coeficiente de depleção = 1/Kb
Equação de depleção Alimentação do aquífero
Vazão de saída do modelo Clark
Vazão total de saída
Q(t) = Qs(t) + Qb(t)
soma do hidrograma do escoamento
superficial e do escoamento subterrâneo
Modelo IPH2
Modelo IPH II
 Desenvolvido a partir de algoritmos conhecidos e com o mínimo de
parâmetros para representar o processo de precipitação - vazão em
bacias pequenas e médias;
 versão II porque houve uma versão inicial baseado em algoritmos
semelhantes;
 possui os seguintes algoritmos : evapotranspiração/interceptação;
infiltração, escoamento superficial, escoamento subterrâneo.
Evaporação e interceptação
( )
max
max
)(
S
tSE
tEs
⋅
=
P EP≥
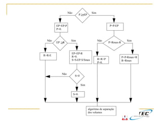
SimNão
EP=EP-P
P=0.
EP ≥R
R=R-E
Não Sim
S<0
Não
S=0.
Sim
P=P-EP
P>Rmax-R
R=R+P
P=0.
Não
P=P-Rmax+R
R=Rmax
algoritmo de separação
dos volumes
Sim
EP=EP-R
R=0.
S=S-EP.S/Smax
Infiltração
)t(T)t(I
dt
dS
−=
t
h)IbIo(Ib)t(I −+=
)h1(Ib)t(T t
−=
Na equação da continuidade
S(t) = ai + bi I(t)
k
eh −
=
Algoritmo de infiltração
(a) Pt > It )1h(
hln
Ib)t(I
tIbVi t
−
−
+∆= ∆
Vp = S(t) - S(t+1) +Vi
Pt < It Neste caso podem ocorrer dois
cenários
(b) Pt < It+1
( c) Pt > It+1
( ) tt
tt hIbIIbI ∆+
+ −+=1
11 ++ ⋅+= tt IbiaiS
It
It+1
Ve = 0.
Vp mesma equação anterior
Verifica se Pt < It+1
(b)
It
It+1
(c) Quando Pt > It+1
x
Sendo P = I em x, Sx = a+bP
na equação de continuidade
determina-se Dx.
O processo é igual para cada parte
do hietograma
Dx
tPV ti ∆⋅=
( ) tt
tt hIbIIbI ∆+
+ −+=1
Condições de escoamento superficial
 Como as variáveis do modelo utilizam valores médios para a
capacidade de infiltração, durante períodos de pequena
precipitação P < I podem ocorrer escoamento superficial em
alguns setores da bacia devido a variabilidade de I. Para
considerar este fator foi inserido o seguinte:
Para P < I
α+
=
I
P
)
I
P
(
Cr
2
Ve = PCr
Resultados do algoritmo de infiltração
1. Volume de escoamento superficial Ve
2. Volume de escoamento subterrâneo, Vp
obtidos em cada uma das alternativas do algoritmo
Condições iniciais
 Normalmente os modelos hidrológicos, durante simulação
contínua, necessitam de alguns meses de dados para que
os erros da estimativa das condições iniciais se dissipem;
 para simulação de eventos as condições iniciais passam a
ser parâmetros de ajuste.
observado
simulado
Período para dissipar os erros das condições iniciais
Condições iniciais no IPH2
 Considerando um período seco onde o escoamento superficial é
nulo, resulta para a vazão de saída Q(t) = Qb(t).
Em regime permanente a vazão de saída do aquífero é igual a
percolação T = Qb(t).
Conhecido o valor de T é possível estimar o armazenamento inicial
do solo Si por Si = 1/bT.
Qb
T
 As condições iniciais são obtidas da vazão inicial no rio.
No caso de ajuste, a vazão observada e no caso de
previsão um valor adotado como condição inicial da bacia.

Deve-se verificar que o maior valor de Qb é igual Ib.
 As condições inicias são
Qs =0. Qb = T = Qobs(t=0)
 o modelo considera sempre que o estado de umidade do
reservatório de interceptação no início da simulação é
igual a
R (t=0) =0.
 Com estes condicionantes as condições iniciais deixam
de ser parâmetros de ajuste e não são desperdiçados
dados no início da simulação
Condições iniciais no IPH2
Parâmetros e suas características
 O parâmetro Rmax representa as perdas máximas de
interceptação do modelo;
 o parâmetro Smax = -Io/ln(h), obtido com base nos parâmetros
de infiltração;
 Portanto, no algoritmo de interceptação resulta apenas um
parâmetro Rmax;
 Para as bacias com áreas impermeáveis é introduzido um
parâmetro que separa a quantidade de água que entrará no
algoritmo de infiltração e a parcela que gera diretamente
escoamento superficial. Este parâmetro geralmente é estimado
com base em dados da bacia, portanto geralmente não é um
parâmetro de ajuste;
 os parâmetros do algoritmo de infiltração são Io, Ib e h.
Variação dos parâmetros de infiltração
O volume de
escoamento
superficial
aumenta com a
diminuição de k
ou aumento de h
Sensibilidade do volume de escoamento
superficial aos parâmetros
Curvas de Horton
Outras características
 Os parâmetros Io e h controlam o volume do hidrograma.
Quando aumentam diminuem o volume.
 O valor de Io tem pouca influência em períodos muito úmidos;
 O valor de Ib controla o final do hidrograma
Varia com Ib
Parâmetros de escoamento superficial
 O tc pode ser estimado pela diferença entre as precipitações
máximas e o pico do hidrograma (existem várias equações
empíricas também);
 o valor de tc tende a deslocar a posição do pico;
 O valor de Ks permite suavizar a forma do hidrograma. Na
medida que aumenta o Ks tende a amortecer o hidrograma.
Tc
Ksub
 Ksub = 1/coeficiente de depleção
 Estimado com base nos dados observados
de estiagem
lnQ(t)
Q(t+1)=Q(t).exp(-k.)
ln[Q(t+1)]=ln[Q(t)]-k
ln[Q(t+1)/Q(t)]=-k
lnQ(t+1)
k
Dos dados
Exemplo
Bacia do arroio Dilúvio e Porto Alegre
Parâmetros
Rmax
Ksup
Tc
Ajuste para bacias urbanas brasileiras
0
5
10
15
1 2 3 4 5 6 7 8
Dt (30 min)
Q(m3/s)
0
5
10
15
20
25
30
P(mm)
Vazão Observada
Vazão Calculada
0
3
6
9
1 3 5 7 9 11 13 15 17 19 21 23 25 27 29 31 33 35
Dt (10 min)
Q(m3/s)
0
5
10
15
20
25
30
P(mm)
Vazão Observada
Vazão Calculada
Bela Vista POA Joinville- SC
0
20
40
60
80
100
120
140
160
1 3 5 7 9 11 13 15 17 19 21 23 25 27 29 31 33 35 37 39 41 43 45 47
Dt (10 min)
Q(m3/s)
0
5
10
15
20
25
P(mm)
Vazão Observada
Vazão Calculada
Curitiba - PR
0
5
10
15
20
25
30
35
40
1 3 5 7 9 11 13 15 17 19 21 23 25 27 29
Dt (30 min)
Q(m3/s)
0
5
10
15
20
25
P(mm)
Vazão Observada
Vazão Calculada
São Paulo
Bacia Cidade N
0
de
eventos
Área
(km
2
)
Perímetro
(km)
Talvegue
(km)
Decliv
%
IMP
%
LCG
(km)
Casa de Portugal Porto Alegre 5 6,7 12,7 3,8 4,1 1 1,6
Saint Hilaire Porto Alegre 5 6,4 11,3 3,8 1,6 0 *
Bela Vista Porto Alegre 6 2,5 7,1 2,4 1,9 53 1,2
Arroio Meio Porto Alegre 8 5,2 9,3 4,0 5,3 10 *
Beco do Carvalho Porto Alegre 5 3,5 7,8 2,4 5,2 18 1,1
Cascatinha I Porto Alegre 8 8,0 * 4,9 4,0 27 *
Cascatinha II Porto Alegre 5 4,0 * 1,3 4,0 25 *
Mathias Joinville 9 1,9 6,5 2,5 1,8 16 1,1
Jaguarão Joinville 4 6,5 11,8 4,0 0,7 8 2,3
Prado Velho Curitiba 13 42,0 22,3 11,3 0,9 40 4,2
Afonso Camargo Curitiba 3 112,3 * 29,5 * 15 *
Gregório São Carlos 4 15,6 23,5 8,4 2,0 29 4,4
Carapicuiba São Carlos 2 23,1 22,0 8,9 0,1 19 3,0
Cabuçu de Cima São Paulo 3 106,8 52,5 22,4 0,1 10 5,5
Tiquatira São Paulo 4 17,3 22,2 8,4 0,6 62 3,2
Jaguaré São Paulo 2 13,9 18,5 7,7 0,6 32 3,2
Ipiranga São Paulo 2 27,1 26,0 10,1 0,2 50 4,2
Águas Espraiadas São Paulo 3 12,0 22,7 7,8 0,6 60 4,6
Vermelho São Paulo 2 14,4 19,2 6,3 0,8 30 4,7
Pirajussara São Paulo 4 57,9 38,2 19,8 0,1 35 9,0
Meninos São Paulo 8 106,7 37,5 16,4 0,1 40 8,7
Tamanduatei São Paulo 2 137,4 44,2 23,4 0,1 28 11,5
Mandaqui São Paulo 3 19,0 17,7 6,1 0,6 58 3,3
Jacaré Rio de Janeiro 2 7,0 * 6,4 11,3 22,5 *
Faria Rio de Janeiro 3 20,6 * 7,5 5,3 30,9 *
Timbo Rio de Janeiro 5 10,6 * 9,2 4,4 29,6 *
Sarapuí Rio de Janeiro 4 103,0 * 23,3 3,6 16,3 *
Saracuruna Rio de Janeiro 7 91,3 * 24,8 5,8 1 *
0
100
200
300
400
0 100 200 300 400
tc (min) IPH II
tc(min)funçãoajustada
0
100
200
300
400
500
600
700
0 100 200 300 400 500 600 700
Ks (min) IPH II
Ks(min)funçãoajustada
Bacia Rmax
mm
Io
mm/∆t
Ib
mm/∆t
h
mm/∆t
tc
∆t
ks
∆t
ksub
∆t
∆t
(min)
Condições
C. Portugal 0-5,2 10 0,4 0,78 3 8 20 30 R
Saint Hilaire 5-13 12 0,4 0,9 5 20 5 30 R, P
Bela Vista 2-6,5 10 0,4 0,7 1 0,5 10 30 U, AD
Arroio Meio 0-11 10 0,4 0,6 1 0,5 10 30 SU, AD
B. Carvalho 2-25 11 0,6 0,7 2,5 2,4 20 30 SU, AM
Cascatinha I 2-12 14 0,4 0,8 1,4 1 20 30 U, IAM
Cascatinha II 6-25 14 0,4 0,9 3 1,5 20 30 U, IAM
Mathias 0-5 9 0,6 0,63 4 2,4 10 10 SU, DV
Jaguarão 0-5 9 0,4 0,74 6 10 20 10 SU, EL
Prado Velho 0,7-15 7 0,4 0,6 7 2,5 90 10 U, ER
A. Camargo 3-14,6 12,5 0,48 0,84 2 6 120 60 U, IAM
Gregório 5-20 14 0,4 0,8 3 1,5 20 10 U, IAM
Carapicuiba 0 6 0,2 0,6 8 12 10 30 U,ER
C. de Cima 0,6-1,2 12 0,2 0,8 2 1,8 10 30 SU
Tiquatira 3-14 12 0,1 0,5 6 2,2 10 30 U, IBM
Jaguaré 1-6 11 0,6 0,8 2 8 30 15 U, ER
Ipiranga 1,6-9,5 10 0,4 0,77 3 1,4 20 30 AU
Á. Espraiadas 3-15 12 0,2 0,8 6 2 10 15 U
Vermelho 0-2,8 10 0,2 0,5 8 1,6 280 15 U
Pirajussara 4-9 8 0,4 0,7 5 5 10 30 UF
Meninos 0,5-11,5 10 0,4 0,7 3 4,2 10 30 U
Tamanduatei 0,2-11 10 0,4 0,8 4 1,8 30 30 U
Mandaqui 0-8 15 0,4 0,9 2 2,8 20 15 U, IBM
Jacaré 0-7,8 12 0,4 0,77 4 5 10 10 SU,AD
Faria 0-8 4 0,4 0,6 5 12 10 10 U, AD
Timbó 0-32 8 0,3 0,94 4 8 10 10 U,AD
Sarapuí 0,5-9 10 0,4 0,7 3 3,4 20 60 SU
Saracuruna 1,5-22 10 0,5 0,9 6 10 5 60 SU, IAM
R – Rural; U – Urbana; SU – Semi-urbana; AD – Alta declividade; IAM infiltração acima da média; IBM –
infiltração abaixo da média; UF – urbanização concentrada na foz; ER – escoamento rápido; EL –
escoamento lento; P – parque.
0
10
20
30
40
50
60
70
80
0 10 20 30 40 50 60 70 80
V obs (mm)
Vcalc(mm)
Porto Alegre
Joinville
Curitiba
São Carlos
São Paulo
Rio de Janeiro
0
10
20
30
40
50
60
70
80
0 10 20 30 40 50 60 70 80
V obs (mm)
Vcalc(mm)
Porto Alegre
Joinville
Curitiba
São Carlos
São Paulo
Rio de Janeiro
Volumes com ajuste
Volumes com parâmetros médios
Bacia do rio Verde Pequeno
0
20
40
60
1 7 13 19 25 31 37 43 49 55 61 67 73 79 85 91 97 103 109 115
0
10
20
30
40
50
60
70
0 20 40 60 80 100 120 140
tempo
vazões
Observada
simulada
Estatísticas de avaliação
 Volumes
 erro padrão da estimativa
∑
∑
−
−
−= 2
2
)(
)(
1
QQ
QQ
Ef
oi
oici
NS
Modelo IPHS1 e IPH IV
 O modelo IPHS1 permite a simulação das
sub-bacias com a versão IPHII e o canal com
Muskingun-Cunge ou Pulz para reservatório
 o modelo IPH IV utiliza o IPH II para cada
sub-bacia e o hidrodinâmico nos rios e
reservatórios
usos do modelo
Ajuste Verificação
Aplicação:
estudo de
alternativas
Modelo IPH-II,
simula precipitação-vazão
na subbacia.
Módulo Bacia
Modelo IPH-III:
Onda Cinemática ou
Muskingun-Cunge no rio;e
Pulz nos reservatórios
Modelo IPH-IV: modelo
hidrodinâmicos para rios,
reservatórios, confluências
e áreas de inundação
Módulo rio
Dados hidrológicos:
P(t), EVT(t), Área,
comprimento,etc
Dados dos rios e
reservatórios:
cota, área, largura,
volumes, distância,
rugosidade
6 modelos chuva vazão ruberto-parte1

6 modelos chuva vazão ruberto-parte1

  • 1.
  • 2.
    Tópicos  Introdução aosmodelos chuva-vazão  Histórico  Importância e aplicações  Classificação  Modelos Conceituais Concentrados  HU  SCS  Reservatório Linear Simples (RLS)  Clark  IPH2
  • 3.
    Modelos chuva-vazão -Introdução  Simples: Apenas chuva e vazão  Complexos: Chuva, infiltração, interceptação, água no solo, percolação, escoamento superficial, escoamento sub-superficial, escoamento em rios, evapotranspiração, papel da vegetação
  • 4.
    Modelos chuva-vazão simples O método racional 6,3 AiC Qp ⋅⋅ = Qp = vazão de pico (m3 /s) C = coeficiente de escoamento do método racional (não confundir) i = intensidade da chuva (mm/hora) A = área da bacia (km2 ) Apenas vazão máxima; não calcula volume nem forma do hidrograma - Aplicado para pequenas bacias - Eventos simples - Avaliações preliminares
  • 5.
    Modelos chuva-vazão maiscomplexos  Principal objetivo original: estender séries de vazão no tempo e no espaço usando dados de precipitação.
  • 6.
    Novos objetivos chuva-vazão Mudanças de clima  Mudanças de vegetação  Mudanças de uso do solo  Base para modelos de qualidade de água com fontes pontuais e difusas  Base para modelos de transporte de sedimentos  Estimativas de hidrogramas de projeto considerando PMP  Acoplamento com modelos atmosféricos  Previsão de vazão em tempo real com base na chuva observada e prevista  Auxiliar entendimento dos processos: testar hipóteses
  • 7.
    Histórico dos modelos Final da década de 50 e 60 : modelo SSARR e Stanford  Modelos MITCAT e outros  a busca de eficiência com poucos parâmetros  modelos distribuídos com células  GIS e a informação distribuída;  modelos de grandes bacias;  problemas de escala  definição do problema, objetivos e escala de resposta
  • 8.
    Usos dos modelosChuva-Vazão  Comportamento dos sistemas hidrológicos  análise de consistência e preenchimento de séries hidrológicas  previsão em tempo real  dimensionamento e planejamento  avaliação do impacto do uso do solo e modificações do sistema hídrico
  • 9.
    Classificação de modelos Quanto à descrição do processo  Quanto à discretização espacial  Quanto à extensão temporal
  • 10.
    Tipos de modelosquanto à descrição dos processos  Data driven (baseados em dados)  O que interessa é a entrada e a saída. Podem ser modelos black-box ou modelos conceituais simples, concentrados.  Process driven (baseados em processos)  Descrevem os processos intermediários com detalhe.  Intermediários  Aprofundam a descrição de alguns processos mas são relativamente simplificados em outros.
  • 11.
    Modelos detalhados –Process driven  O exemplo mais clássico de um modelo hidrológico realmente detalhado é o modelo SHE (Sistema Hidrológico Europeu).
  • 12.
    Proposta SHE  Ummodelo hidrológico que utiliza todo o conhecimento teórico disponível, de forma mais completa possível.
  • 13.
    Proposta SHE  Escoamentosuperficial: Equação de difusão em duas dimensões sobre o terreno.  Escoamento em canais: Equações de Saint-Venant completas.  Escoamento subterrâneo: Equação de Darcy e de continuidade resolvida em duas dimensões.  Escoamento sub-superficial: Equação de escoamento em meio poroso não saturado em uma dimensão (vertical) para cada grid- cell.  Infiltração: método hortoniano.  Evapotranspiração: Equação de Penman-Monteith.
  • 14.
    Decepção com modeloSHE  Apesar de toda a complexidade, resultados não são necessariamente melhores.  Exige uma quantidade de dados que nem sempre está disponível.  Dependendo da escala em que os dados são obtidos e da escala em que o modelo é aplicado pode ser necessária a calibração dos parâmetros:  valores efetivos dos parâmetros diferentes dos valores medidos no campo.
  • 15.
    Modelos baseados emdados (data driven)  Modelos black-box (caixa preta)  Modelos de redes neurais.  Modelos função de transferência simples. De forma geral, este tipo de modelo não é tema desta disciplina.
  • 16.
    Modelos intermediários ouconceituais  Usam a equação da continuidade, associada a uma ou mais equações empíricas.  Quase todos os modelos chuva-vazão mais conhecidos se encaixam nesta categoria:  IPH2  Topmodel  Stanford  MODHAC  SMAP  PDM
  • 17.
    Classificação quanto àdiscretização espacial da bacia  Concentrado  Distribuído por sub-bacias  Distribuído por módulos
  • 18.
    Modelos Precipitação-Vazão  Característicasdos modelos Discretização das bacias : concentrado; distribuído por bacia; distribuído por célula
  • 19.
    Modelos semi-distribuídos  Modelosconcentrados aplicados em sub- bacias unidas por uma rede de drenagem são, às vezes, denominados modelos semi- distribuídos.
  • 20.
    Distribuídos x concentrados Vantagens distribuído  incorpora variabilidade da chuva  incorpora variabilidade das características da bacia  permite gerar resultados em pontos intermediários  Vantagens concentrado  mais simples  mais rápido  mais fácil calibrar
  • 21.
    Dados de entradade modelos chuva vazão  Precipitação  Vazão (sempre que o modelo tenha que ser calibrado)  Evapotranspiração  evaporação de tanque  variáveis meteorológicas  temperatura  umidade relativa  radiação solar  pressão atmosférica  velocidade do vento
  • 22.
    Quanto à extensãotemporal  Eventos  Hidrologia urbana  Eventos observados ou cheias de projeto  Em geral pode-se desprezar evapotranspiração  Séries contínuas  Representar cheias e estiagens  Volumes, picos, recessões  Evapotranspiração deve ser incluída
  • 23.
    Estrutura básica módulo bacia módulorio, reservatório Módulo bacia Geração de escoamento Módulo rio Propagação de escoamento bacia rio reservatório Estrutura de modelos concetrados e distribuídos
  • 24.
    Runoff production andrunoff routing  O limite entre um e outro é difícil definir.  Modelos concentrados tem 2 módulos:  geração de escoamento  propagação de escoamento  Modelos semi-distribuídos têm 3 módulos:  geração de escoamento  propagação de escoamento interno à sub-bacia  propagação de escoamento na rede de drenagem principal, representada explicitamente
  • 25.
    Percolação Processos do ciclohidrológico representados em modelos Interceptação Depressões chuva Escoamento superficial InfiltraçãoArmazenamento no solo Armazenamento no subsolo Escoamento Sub-superficial Vazãonorio evap
  • 26.
  • 27.
    • O HidrogramaUnitário é um hidrograma de escoamento superficial direto, resultante de uma chuva efetiva com intensidade e duração unitárias. • A definição de chuva unitária é arbitrária, entretanto para efeito de comparação entre HU’s, costuma-se manter um padrão. Por exemplo, uma chuva com 1 mm e duração de 1h pode ser adotada como chuva unitária. • Admite-se que essa chuva seja uniformemente distribuída sobre a bacia. • A área sob esta curva corresponde a um volume unitário de escoamento superficial direto. • A definição do HU está baseada em três princípios básicos. Hidrograma Unitário (HU)
  • 28.
     1° Princípio(da Constância do Tempo de Base).  Para chuvas efetivas de intensidade constante e de mesma duração, os tempos de escoamento superficial direto são iguais 0 2 4 6 8 10 12 0 1 2 3 4 5 6 7 8 9 Tempo (h) Vazão(m3/s) 0 10 20 30 40 50 60 Precipitação(mm) Princípios do HUHidrograma Unitário (HU)
  • 29.
     2° Princípio(Proporcionalidade das Descargas)  Chuvas efetivas de mesma duração, porém com volumes de escoamento superficial diferentes, irão produzir em tempos correspondentes, volumes de escoados proporcionais às ordenadas do hidrograma e às chuvas excedentes 0 2 4 6 8 10 12 0 1 2 3 4 5 6 7 8 9 Tempo (h) Vazão(m3/s) 0 10 20 30 40 50 60 Precipitação(mm) i2 i1 2 1 2 1 i i Q Q = Q2 Q1 Princípios do HUHidrograma Unitário (HU)
  • 30.
     3° Princípio(Princípio da Aditividade)  A duração do escoamento superficial de uma determinada chuva efetiva independe de precipitações anteriores. O hidrograma total referente a duas ou mais chuvas efetivas é obtido adicionando-se as ordenadas de cada um dos hidrogramas em tempos correspondentes 0 2 4 6 8 10 12 0 1 2 3 4 5 6 7 8 9 Tempo (h) Vazão(m3/s) 0 10 20 30 40 50 60 Precipitação(mm) Princípios do HUHidrograma Unitário (HU)
  • 31.
    t (horas) Qobs (m3 /s) Qsub (m3 /s) Qsup (m3 /s) 0.02 2 0 0.5 3 2.2 0.8 1.0 10 2.44 7.56 1.5 35 2.69 32.31 2.0 63 2.99 60.01 2.5 57 3.3 53.7 3.0 48 3.65 44.35 3.5 40 4 36 4.0 34 4.45 29.55 4.5 28 4.93 23.07 5.0 24 5.5 18.5 5.5 20 6.05 13.95 6.0 16 6.7 9.3 6.5 13 7.4 5.6 7.0 11 8.2 2.8 7.5 9 9 0 8.0 8 8 0 Determinar a precipitação efetiva a partir da separação do escoamento tot e V V C = Determina-se o coeficiente de “runoff” (C) 757.800 607.500 Pef = C x Ptot e ef u u Q P P Q ×= C = 0,80 Pef = 0,80 x 25,4=20,25 Obtenção do HU (exemplo lista)Hidrograma Unitário (HU)
  • 32.
    t (horas) Qobs (m3 /s) Qsub (m3 /s) Qsup (m3 /s) Q=Qsup*10/20,25 (m3 /s) 0.0 2 20 0.00 0.5 3 2.2 0.8 0.40 1.0 10 2.44 7.56 3.73 1.5 35 2.69 32.31 15.96 2.0 63 2.99 60.01 29.63 2.5 57 3.3 53.7 26.52 3.0 48 3.65 44.35 21.90 3.5 40 4 36 17.78 4.0 34 4.45 29.55 14.59 4.5 28 4.93 23.07 11.39 5.0 24 5.5 18.5 9.14 5.5 20 6.05 13.95 6.89 6.0 16 6.7 9.3 4.59 6.5 13 7.4 5.6 2.77 7.0 11 8.2 2.8 1.38 7.5 9 9 0 0.00 8.0 8 8 0 0.00 757.800 607.500 e ef u u Q P P Q ×= HU(10 mm; 30 min) Obtenção HUHidrograma Unitário (HU)
  • 33.
    Como obter umhidrograma de projeto a partir de um HU de uma bacia para qualquer chuva efetiva?
  • 34.
    t (horas) Q=Qsup*10/20,25(m3/s) Pef (mm) 0 0 20 0.5 0.4 50 1 3.73 20 1.5 15.96 2 29.63 2.5 26.52 3 21.9 3.5 17.78 4 14.59 4.5 11.39 5 9.14 5.5 6.89 6 4.59 6.5 2.77 7 1.38 7.5 0 8 0 HU(10 mm; 30 min) Princípio da Convolução
  • 35.
    t (min) Q=Qsup*10/20,25 (m3/s) Pef (mm)P1 * HU P2 * HU P3 * HU Q final (m3/s) 0 20 0 0 0.5 0.4 50 0.8 0 0.8 1 3.73 20 7.46 2 0 9.46 1.5 15.96 31.92 18.65 0.8 51.37 2 29.63 59.26 79.8 7.46 146.52 2.5 26.52 53.04 148.15 31.92 233.11 3 21.9 43.8 132.6 59.26 235.66 3.5 17.78 35.56 109.5 53.04 198.1 4 14.59 29.18 88.9 43.8 161.88 4.5 11.39 22.78 72.95 35.56 131.29 5 9.14 18.28 56.95 29.18 104.41 5.5 6.89 13.78 45.7 22.78 82.26 6 4.59 9.18 34.45 18.28 61.91 6.5 2.77 5.54 22.95 13.78 42.27 7 1.38 2.76 13.85 9.18 25.79 7.5 0 0 6.9 5.54 12.44 8 0 0 0 2.76 2.76 0 0 0 0 0 Pef * QHU = Qsup 10 HU(10 mm; 30 min) Princípio da Convolução
  • 36.
    0 50 100 150 200 250 0 1 23 4 5 6 7 8 9 Tempo (horas) Vazão(m3/s) 0 5 10 15 20 25 30 35 40 45 50 Precipitação(mm) Pef (mm) P1 * HU P2 * HU P3 * HU Q final (m3/s) Princípio da Convolução
  • 37.
  • 38.
     Um dosmétodos mais simples e mais utilizados para estimar o volume de escoamento superficial resultante de um evento de chuva é o método desenvolvido pelo National Resources Conservatoin Center dos EUA (antigo Soil Conservation Service – SCS). Método SCS
  • 39.
     Formulação: ( ) ()SIaP IaP Q 2 +− − = 254 CN 25400 S −= IaP > 0Q = IaP ≤ 5 S Ia = quando quando Q = escoamento em mm P = chuva acumulada em mm Ia = Perdas iniciais S = parâmetro de armazenamento Valores de CN: Método SCSMétodo SCS
  • 40.
     Simples  Valoresde CN tabelados para diversos tipos de solos e usos do solo  Utilizado principalmente para projeto em locais sem dados de vazão  Usar com chuvas de projeto (eventos relativamente simples e de curta duração) Método SCS
  • 41.
    A bacia temsolos do tipo B e está coberta por florestas. Conforme a tabela anterior o valor do parâmetro CN é 63 para esta combinação. A partir deste valor de CN obtém-se o valor de S: Exemplo Qual é a lâmina escoada superficialmente durante um evento de chuva de precipitação total P=70 mm numa bacia do tipo B e com cobertura de floretas? mm2,149254 CN 25400 S =−= A partir do valor de S obtém-se o valor de Ia= 29,8. Como P > Ia, o escoamento superficial é dado por: mm5,8 )SIaP( )IaP( Q 2 = +− − = Portanto, a chuva de 70 mm provoca um escoamento de 8,5 mm. Método SCS -Exemplo
  • 42.
    Perdas iniciais =0,2 . S 254 CN 25400 S −= 0 < CN O 100 25 < CN O 100 Método do SCS CN tabelado de acordo com tipo de solo e características da superfície Método SCS
  • 43.
    254 CN 25400 S −= Perdas iniciais= 0,2 . S Superfície Solo A Solo B Solo C Solo D Florestas 25 55 70 77 Zonas industriais 81 88 91 93 Zonas comerciais 89 92 94 95 Estacionam entos 98 98 98 98 Telhados 98 98 98 98 Plantações 67 77 83 87 Exemplo de tabela: Tipos de solos do SCS: A – arenosos e profundos B – menos arenosos ou profundos C – argilosos D – muito argilosos e rasos Método do SCSMétodo SCS
  • 44.
    Método SCS paraeventos complexos (mais do que um intervalo de tempo com chuva)  Chuva acumulada x escoamento acumulado  Chuva incremental x escoamento incremental Método SCS
  • 45.
    ( ) SP SP Pef ⋅+ ⋅− = 8,0 2,0 2 Tempo (min) Chuva (mm) Chuva acumulada (mm) Escoamento acumulado (mm) Infiltração acumulada (mm) Escoamento (mm) Infiltração (mm) 10 5.05.0 0.0 5.0 0.0 5.0 20 7.0 12.0 0.0 12.0 0.0 7.0 30 9.0 21.0 1.0 20.0 1.0 8.0 40 8.0 29.0 3.3 25.7 2.4 5.6 50 4.0 33.0 4.9 28.1 1.6 2.4 60 2.0 35.0 5.8 29.2 0.9 1.1 CN = 80 S = 63,7 0,2 S = 12,7 Pef = Precipitação efetiva ou escoamento acumulado (mm) P = precipitação acumulada (mm) Equação válida para P > 0,2 S Quando P < 0,2 S ; Q = 0 Exemplo Método do SCSMétodo SCS
  • 46.
    Chuva acumulada 0 10 20 30 40 50 10 2030 40 50 60 Chuva, escoamento e infiltração acumulada 0 10 20 30 40 50 10 20 30 40 50 60 Chuva, escoamento e infiltração 0 2 4 6 8 10 12 14 10 20 30 40 50 60 Chuva 0 5 10 15 20 25 30 10 20 30 40 50 60 Exemplo SCSMétodo SCS
  • 47.
    Chuva, escoamento einfiltração 0 2 4 6 8 10 12 14 10 20 30 40 50 60 Chuva, escoamento e infiltração 0 2 4 6 8 10 12 14 10 20 30 40 50 60 CN = 80 CN = 90 Exemplo SCSMétodo SCS
  • 48.
     Bacia com30 % de área urbana densa (CN = 95) e 70 % de área rural, com pastagens, cultivos e florestas (CN = 78) ruralurbanomedio CN70,0CN30,0CN ⋅+⋅= 1,83CNmedio = Exemplo SCSMétodo SCS
  • 49.
     Bacia com30 % de área urbana densa (CN = 95) e 70 % de área rural, com pastagens, cultivos e florestas (CN = 78) Chuva, escoamento e infiltração 0 2 4 6 8 10 12 14 10 20 30 40 50 60 Chuva acumulada = 35 mm Chuva efetiva = 8 mm Infiltração = 27 mm Exemplo SCSMétodo SCS
  • 50.
     Bacia com100 % de área urbana densa (CN = 95) e 0 % de área rural, com pastagens, cultivos e florestas (CN = 78) Chuva acumulada = 35 mm Chuva efetiva = 22,9 mm Infiltração = 12,1 mm Chuva, escoamento e infiltração 0 2 4 6 8 10 12 14 10 20 30 40 50 60 Quase 3 vezes mais escoamento! Exemplo SCS cenário futuroMétodo SCS
  • 51.
  • 52.
     Transformação dachuva efetiva em vazão  o histograma tempo área e o hidrograma unitário  Modelo SCS é simplificado  Diferentes usuários chegarão a resultados diferentes dependendo do CN adotado  Bacias pequenas  Se possível, verificar em locais com dados e para eventos simples Considerações finaisMétodo SCS
  • 53.
     A parcelada chuva que se transforma em escoamento superficial é chamada chuva efetiva. Método SCS – Chuva efetiva
  • 54.
    Capacidade de infiltraçãodecrescente tempo Q P tempo Infiltração = “perdas” Precipitação “efetiva” = gera escoamento Infiltração mantém o escoamento de base no futuro
  • 55.
    Tc tempo Q P tempo Tc tempo Q P tempo Método SCS– Diagrama triangular ' 08,2 p p t A Q = c r p t t t 6,0 2 ' += Vazão em m3 /s por 1cm de precipitação efetiva
  • 56.
    Reservatório Linear Simples(RLS) KsQsS QsVs dt dS = −= Equação da continuidade Relação entre armazenamento e vazão )e1)(1t(Vse).t(Qs)1t(Qs Ks/tKs/t ∆−∆− −++=+ Neste caso Ks é constante
  • 57.
    Modelos Clark  Estemodelos é a combinação do histograma tempo- área com o modelo reservatório linear simples  Histograma tempo - área o método considera a translação do escoamento na bacia hidrográfica a partir das isócronas da bacia hidrográfica. As isócronas são definidas como as linhas onde os seus pontos possuem o mesmo tempo de contribuição para a seção principal
  • 58.
  • 59.
    t P Vs =P.fi Translação depois do uso do Histograma - tempo área
  • 60.
    Histograma tempo-área sintético 1t0,5tcparat)-a(1-1=Ac 0,5tct0paraatAc n n ≤≤ ≤≤= 1 tempo, (tc) fi a –retangular n=1 0,5 1 tempo, (tc) fi Ac Ac 1 tempo, (tc) 1 tempo, (tc) b – losango n=2 ½ 1 tempo, (tc) 1 tempo, (tc) Acfi c – intermediária n=1,5 a é obtido com base no seguinte Ac = 0,5 para t = tc/2 então, a = (0,5)1-n
  • 61.
    Reservatório linear -simples KsQsS QsVs dt dS = −= Equação da continuidade Relação entre armazenamento e vazão )e1)(1t(Vse).t(Qs)1t(Qs Ks/tKs/t ∆−∆− −++=+ Neste caso Ks é constante
  • 62.
  • 63.
    Síntese do ModeloClark HTA Pt Qs RLS
  • 64.
    Propagação subterrânea  Modelode reservatório linear simples )e1)(1t(Vpe).t(Qb)1t(Qb Kb/tKb/t ∆−∆− −++=+ O parâmetro Kb representa o tempo médio de esvaziamento do reservatório subterrâneo. Coeficiente de depleção = 1/Kb Equação de depleção Alimentação do aquífero
  • 65.
    Vazão de saídado modelo Clark Vazão total de saída Q(t) = Qs(t) + Qb(t) soma do hidrograma do escoamento superficial e do escoamento subterrâneo
  • 66.
  • 67.
    Modelo IPH II Desenvolvido a partir de algoritmos conhecidos e com o mínimo de parâmetros para representar o processo de precipitação - vazão em bacias pequenas e médias;  versão II porque houve uma versão inicial baseado em algoritmos semelhantes;  possui os seguintes algoritmos : evapotranspiração/interceptação; infiltração, escoamento superficial, escoamento subterrâneo.
  • 68.
    Evaporação e interceptação () max max )( S tSE tEs ⋅ =
  • 69.
    P EP≥ SimNão EP=EP-P P=0. EP ≥R R=R-E NãoSim S<0 Não S=0. Sim P=P-EP P>Rmax-R R=R+P P=0. Não P=P-Rmax+R R=Rmax algoritmo de separação dos volumes Sim EP=EP-R R=0. S=S-EP.S/Smax
  • 70.
  • 71.
    t h)IbIo(Ib)t(I −+= )h1(Ib)t(T t −= Naequação da continuidade S(t) = ai + bi I(t) k eh − =
  • 72.
    Algoritmo de infiltração (a)Pt > It )1h( hln Ib)t(I tIbVi t − − +∆= ∆ Vp = S(t) - S(t+1) +Vi Pt < It Neste caso podem ocorrer dois cenários (b) Pt < It+1 ( c) Pt > It+1 ( ) tt tt hIbIIbI ∆+ + −+=1 11 ++ ⋅+= tt IbiaiS
  • 73.
    It It+1 Ve = 0. Vpmesma equação anterior Verifica se Pt < It+1 (b) It It+1 (c) Quando Pt > It+1 x Sendo P = I em x, Sx = a+bP na equação de continuidade determina-se Dx. O processo é igual para cada parte do hietograma Dx tPV ti ∆⋅= ( ) tt tt hIbIIbI ∆+ + −+=1
  • 74.
    Condições de escoamentosuperficial  Como as variáveis do modelo utilizam valores médios para a capacidade de infiltração, durante períodos de pequena precipitação P < I podem ocorrer escoamento superficial em alguns setores da bacia devido a variabilidade de I. Para considerar este fator foi inserido o seguinte: Para P < I α+ = I P ) I P ( Cr 2 Ve = PCr
  • 75.
    Resultados do algoritmode infiltração 1. Volume de escoamento superficial Ve 2. Volume de escoamento subterrâneo, Vp obtidos em cada uma das alternativas do algoritmo
  • 76.
    Condições iniciais  Normalmenteos modelos hidrológicos, durante simulação contínua, necessitam de alguns meses de dados para que os erros da estimativa das condições iniciais se dissipem;  para simulação de eventos as condições iniciais passam a ser parâmetros de ajuste. observado simulado Período para dissipar os erros das condições iniciais
  • 77.
    Condições iniciais noIPH2  Considerando um período seco onde o escoamento superficial é nulo, resulta para a vazão de saída Q(t) = Qb(t). Em regime permanente a vazão de saída do aquífero é igual a percolação T = Qb(t). Conhecido o valor de T é possível estimar o armazenamento inicial do solo Si por Si = 1/bT. Qb T
  • 78.
     As condiçõesiniciais são obtidas da vazão inicial no rio. No caso de ajuste, a vazão observada e no caso de previsão um valor adotado como condição inicial da bacia.  Deve-se verificar que o maior valor de Qb é igual Ib.  As condições inicias são Qs =0. Qb = T = Qobs(t=0)  o modelo considera sempre que o estado de umidade do reservatório de interceptação no início da simulação é igual a R (t=0) =0.  Com estes condicionantes as condições iniciais deixam de ser parâmetros de ajuste e não são desperdiçados dados no início da simulação Condições iniciais no IPH2
  • 79.
    Parâmetros e suascaracterísticas  O parâmetro Rmax representa as perdas máximas de interceptação do modelo;  o parâmetro Smax = -Io/ln(h), obtido com base nos parâmetros de infiltração;  Portanto, no algoritmo de interceptação resulta apenas um parâmetro Rmax;  Para as bacias com áreas impermeáveis é introduzido um parâmetro que separa a quantidade de água que entrará no algoritmo de infiltração e a parcela que gera diretamente escoamento superficial. Este parâmetro geralmente é estimado com base em dados da bacia, portanto geralmente não é um parâmetro de ajuste;  os parâmetros do algoritmo de infiltração são Io, Ib e h.
  • 80.
    Variação dos parâmetrosde infiltração O volume de escoamento superficial aumenta com a diminuição de k ou aumento de h
  • 81.
    Sensibilidade do volumede escoamento superficial aos parâmetros
  • 82.
  • 83.
    Outras características  Osparâmetros Io e h controlam o volume do hidrograma. Quando aumentam diminuem o volume.  O valor de Io tem pouca influência em períodos muito úmidos;  O valor de Ib controla o final do hidrograma Varia com Ib
  • 84.
    Parâmetros de escoamentosuperficial  O tc pode ser estimado pela diferença entre as precipitações máximas e o pico do hidrograma (existem várias equações empíricas também);  o valor de tc tende a deslocar a posição do pico;  O valor de Ks permite suavizar a forma do hidrograma. Na medida que aumenta o Ks tende a amortecer o hidrograma. Tc
  • 85.
    Ksub  Ksub =1/coeficiente de depleção  Estimado com base nos dados observados de estiagem lnQ(t) Q(t+1)=Q(t).exp(-k.) ln[Q(t+1)]=ln[Q(t)]-k ln[Q(t+1)/Q(t)]=-k lnQ(t+1) k Dos dados
  • 86.
    Exemplo Bacia do arroioDilúvio e Porto Alegre
  • 87.
  • 88.
  • 89.
  • 90.
  • 91.
    Ajuste para baciasurbanas brasileiras 0 5 10 15 1 2 3 4 5 6 7 8 Dt (30 min) Q(m3/s) 0 5 10 15 20 25 30 P(mm) Vazão Observada Vazão Calculada 0 3 6 9 1 3 5 7 9 11 13 15 17 19 21 23 25 27 29 31 33 35 Dt (10 min) Q(m3/s) 0 5 10 15 20 25 30 P(mm) Vazão Observada Vazão Calculada Bela Vista POA Joinville- SC 0 20 40 60 80 100 120 140 160 1 3 5 7 9 11 13 15 17 19 21 23 25 27 29 31 33 35 37 39 41 43 45 47 Dt (10 min) Q(m3/s) 0 5 10 15 20 25 P(mm) Vazão Observada Vazão Calculada Curitiba - PR 0 5 10 15 20 25 30 35 40 1 3 5 7 9 11 13 15 17 19 21 23 25 27 29 Dt (30 min) Q(m3/s) 0 5 10 15 20 25 P(mm) Vazão Observada Vazão Calculada São Paulo
  • 92.
    Bacia Cidade N 0 de eventos Área (km 2 ) Perímetro (km) Talvegue (km) Decliv % IMP % LCG (km) Casade Portugal Porto Alegre 5 6,7 12,7 3,8 4,1 1 1,6 Saint Hilaire Porto Alegre 5 6,4 11,3 3,8 1,6 0 * Bela Vista Porto Alegre 6 2,5 7,1 2,4 1,9 53 1,2 Arroio Meio Porto Alegre 8 5,2 9,3 4,0 5,3 10 * Beco do Carvalho Porto Alegre 5 3,5 7,8 2,4 5,2 18 1,1 Cascatinha I Porto Alegre 8 8,0 * 4,9 4,0 27 * Cascatinha II Porto Alegre 5 4,0 * 1,3 4,0 25 * Mathias Joinville 9 1,9 6,5 2,5 1,8 16 1,1 Jaguarão Joinville 4 6,5 11,8 4,0 0,7 8 2,3 Prado Velho Curitiba 13 42,0 22,3 11,3 0,9 40 4,2 Afonso Camargo Curitiba 3 112,3 * 29,5 * 15 * Gregório São Carlos 4 15,6 23,5 8,4 2,0 29 4,4 Carapicuiba São Carlos 2 23,1 22,0 8,9 0,1 19 3,0 Cabuçu de Cima São Paulo 3 106,8 52,5 22,4 0,1 10 5,5 Tiquatira São Paulo 4 17,3 22,2 8,4 0,6 62 3,2 Jaguaré São Paulo 2 13,9 18,5 7,7 0,6 32 3,2 Ipiranga São Paulo 2 27,1 26,0 10,1 0,2 50 4,2 Águas Espraiadas São Paulo 3 12,0 22,7 7,8 0,6 60 4,6 Vermelho São Paulo 2 14,4 19,2 6,3 0,8 30 4,7 Pirajussara São Paulo 4 57,9 38,2 19,8 0,1 35 9,0 Meninos São Paulo 8 106,7 37,5 16,4 0,1 40 8,7 Tamanduatei São Paulo 2 137,4 44,2 23,4 0,1 28 11,5 Mandaqui São Paulo 3 19,0 17,7 6,1 0,6 58 3,3 Jacaré Rio de Janeiro 2 7,0 * 6,4 11,3 22,5 * Faria Rio de Janeiro 3 20,6 * 7,5 5,3 30,9 * Timbo Rio de Janeiro 5 10,6 * 9,2 4,4 29,6 * Sarapuí Rio de Janeiro 4 103,0 * 23,3 3,6 16,3 * Saracuruna Rio de Janeiro 7 91,3 * 24,8 5,8 1 *
  • 93.
    0 100 200 300 400 0 100 200300 400 tc (min) IPH II tc(min)funçãoajustada 0 100 200 300 400 500 600 700 0 100 200 300 400 500 600 700 Ks (min) IPH II Ks(min)funçãoajustada
  • 94.
    Bacia Rmax mm Io mm/∆t Ib mm/∆t h mm/∆t tc ∆t ks ∆t ksub ∆t ∆t (min) Condições C. Portugal0-5,2 10 0,4 0,78 3 8 20 30 R Saint Hilaire 5-13 12 0,4 0,9 5 20 5 30 R, P Bela Vista 2-6,5 10 0,4 0,7 1 0,5 10 30 U, AD Arroio Meio 0-11 10 0,4 0,6 1 0,5 10 30 SU, AD B. Carvalho 2-25 11 0,6 0,7 2,5 2,4 20 30 SU, AM Cascatinha I 2-12 14 0,4 0,8 1,4 1 20 30 U, IAM Cascatinha II 6-25 14 0,4 0,9 3 1,5 20 30 U, IAM Mathias 0-5 9 0,6 0,63 4 2,4 10 10 SU, DV Jaguarão 0-5 9 0,4 0,74 6 10 20 10 SU, EL Prado Velho 0,7-15 7 0,4 0,6 7 2,5 90 10 U, ER A. Camargo 3-14,6 12,5 0,48 0,84 2 6 120 60 U, IAM Gregório 5-20 14 0,4 0,8 3 1,5 20 10 U, IAM Carapicuiba 0 6 0,2 0,6 8 12 10 30 U,ER C. de Cima 0,6-1,2 12 0,2 0,8 2 1,8 10 30 SU Tiquatira 3-14 12 0,1 0,5 6 2,2 10 30 U, IBM Jaguaré 1-6 11 0,6 0,8 2 8 30 15 U, ER Ipiranga 1,6-9,5 10 0,4 0,77 3 1,4 20 30 AU Á. Espraiadas 3-15 12 0,2 0,8 6 2 10 15 U Vermelho 0-2,8 10 0,2 0,5 8 1,6 280 15 U Pirajussara 4-9 8 0,4 0,7 5 5 10 30 UF Meninos 0,5-11,5 10 0,4 0,7 3 4,2 10 30 U Tamanduatei 0,2-11 10 0,4 0,8 4 1,8 30 30 U Mandaqui 0-8 15 0,4 0,9 2 2,8 20 15 U, IBM Jacaré 0-7,8 12 0,4 0,77 4 5 10 10 SU,AD Faria 0-8 4 0,4 0,6 5 12 10 10 U, AD Timbó 0-32 8 0,3 0,94 4 8 10 10 U,AD Sarapuí 0,5-9 10 0,4 0,7 3 3,4 20 60 SU Saracuruna 1,5-22 10 0,5 0,9 6 10 5 60 SU, IAM R – Rural; U – Urbana; SU – Semi-urbana; AD – Alta declividade; IAM infiltração acima da média; IBM – infiltração abaixo da média; UF – urbanização concentrada na foz; ER – escoamento rápido; EL – escoamento lento; P – parque.
  • 95.
    0 10 20 30 40 50 60 70 80 0 10 2030 40 50 60 70 80 V obs (mm) Vcalc(mm) Porto Alegre Joinville Curitiba São Carlos São Paulo Rio de Janeiro 0 10 20 30 40 50 60 70 80 0 10 20 30 40 50 60 70 80 V obs (mm) Vcalc(mm) Porto Alegre Joinville Curitiba São Carlos São Paulo Rio de Janeiro Volumes com ajuste Volumes com parâmetros médios
  • 96.
    Bacia do rioVerde Pequeno 0 20 40 60 1 7 13 19 25 31 37 43 49 55 61 67 73 79 85 91 97 103 109 115 0 10 20 30 40 50 60 70 0 20 40 60 80 100 120 140 tempo vazões Observada simulada
  • 97.
    Estatísticas de avaliação Volumes  erro padrão da estimativa ∑ ∑ − − −= 2 2 )( )( 1 QQ QQ Ef oi oici NS
  • 98.
    Modelo IPHS1 eIPH IV  O modelo IPHS1 permite a simulação das sub-bacias com a versão IPHII e o canal com Muskingun-Cunge ou Pulz para reservatório  o modelo IPH IV utiliza o IPH II para cada sub-bacia e o hidrodinâmico nos rios e reservatórios
  • 99.
    usos do modelo AjusteVerificação Aplicação: estudo de alternativas Modelo IPH-II, simula precipitação-vazão na subbacia. Módulo Bacia Modelo IPH-III: Onda Cinemática ou Muskingun-Cunge no rio;e Pulz nos reservatórios Modelo IPH-IV: modelo hidrodinâmicos para rios, reservatórios, confluências e áreas de inundação Módulo rio Dados hidrológicos: P(t), EVT(t), Área, comprimento,etc Dados dos rios e reservatórios: cota, área, largura, volumes, distância, rugosidade