ANALGÉSICOS
ANTI-INFLAMATÓRIOS
Alexandre Buffon, MD
PLANO DE AULA
19/09/2016
I. Dados de Identificação:
• Universidade do Sul de Santa Catarina.
• Graduação em Medicina
• Alexandre Buffon
• Disciplina: Farmacologia Clínica Aplicada a Medicina
II. Tema:
• AINES, Glicocorticóides
PLANO DE AULA
III. Objetivos:
• Conhecer o mecanismo de ação dos AINES e
glicocorticóides.
• Compreender sua utilização na prática médica diária.
• Reconhecer os efeitos colaterais do seu uso.
IV. Recursos didáticos: aula expositiva dialogada,
problematização, questionamentos, utilizado Datashow e
MS PowerPoint.
PLANO DE AULA
V. Avaliação: participação em aula, avaliação ao meio e
final do semestre.
VI. Bibliografia:
• Katzung BG, Masters SB, Trevor AJ. Farmacologia Básica e
Clínica. Mc Graw Hill, 12ª edição, Porto Alegre 2014.
• Rang H, Dale MM. Farmacologia. Churchill Livingstone,
São Paulo 2012.
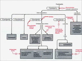
AINES
• Os principais fármacos utilizados para tratar a
inflamação podem ser divididos em 3 grupos:
• FÁRMACOS QUE INIBEM A ENZIMA COX – AINEs e coxibes.
• FÁRMACOS ANTIRREUMÁTICOS – antirreumáticos
modificadores da doença (ARMDs), incluindo alguns
imunossupressores.
• NOVOS FÁRMACOS ANTICITOCINAS e outros agentes biológicos
(biofármacos).
AINES
• ANTICITOCINAS E BIOFÁRMACOS
• Adalimumame, infliximabe e etanercepte.
• Alvo: TNF-α
• Anacinra
• Alvo: IL-1
• Rituximabe, abatacepte e natalizumabe.
• Alvo: receptores em leucócitos
AINES
FARMACODINÂMICA
• Inibição da biossíntese de prostaglandina e da quimiotaxia
• Infra regulação da síntese de IL-1
• Interferência nos eventos intracelulares mediados pelo Ca
• Os AINEs mais recentes são, em graus variáveis:
• ANALGÉSICOS
• ANTI-INFLAMATÓRIOS
• ANTIPIRÉTICOS
AINES
FARMACODINÂMICA
• Todos (exceto COX2 seletivos e salicilatos não
acetilados) inibem a agregação plaquetária.
• Todos são agressores do TGI, podem estas associados a
úlceras e sangramento GI.
• BLOQUEIO DA COX PLAQUETÁRIA:
• AAS acetila e bloqueia definitivamente a COX das plaquetas
• AINEs não seletivos da COX são inibidores reversíveis
• A seletividade COX1 versus COX2 é incompleta nos mais
antigos.
• Sintetizados inibidores seletivos COX2 não afetam a função
plaquetária em doses habituais (sem efeitos cardioprotetores).
AINES
COX1 COX2
Diminui H+ ↑ permeabilidade
vascular
Aumenta muco TGI Vasodilatação
Regulação renal Hipertermia
Aumenta contração
uterina
Inflamação
Dor
AINES
INIBIDORES SELETIVOS COX2 - COXIBES
• Melhorada segurança GI, porém aumenta a incidência
de edema, hipertensão e riscos CV.
• ROFECOXIBE E VALDECOXIBE – retirados do mercado nos EUA
por estarem associados a eventos trombóticos
cardiovasculares.
• Diminuem a sensibilidade dos vasos sanguíneos à
bradicinina e à histamina.
• Afetam a produção de linfocinas pelos linfócitos T.
• Revertem a vasodilatação da inflamação.
AINES
INIBIDORES SELETIVOS COX2 - COXIBES
• Desenvolvidos na tentativa de inibir a síntese de PGs pela
isozima COX2 induzida em locais de inflamação, sem afetar
a ação da COX2 de “manutenção” constitutivamente ativa
(TGI, rins e plaquetas).
• Ligam-se seletivamente ao local ativo da COX2 e a
bloqueiam com muito mais eficiência que a COX1.
• Exercem os mesmos efeitos anti-inflamatórios, analgésicos
e antipiréticos que os AINEs convencionais, porém com
aproximadamente metade dos efeitos colaterais ligados ao
TGI.
• Prescritos somente após avaliação CV.
AINES
• Hepatotoxicidade e nefrotoxicidade (interferência
com a autorregulação do fluxo sanguíneo renal, que é
modulada pelas prostaglandinas).
• Embora sejam anti-inflamatórios, não há evidência que
possam alterar a evolução de qualquer distúrbio
artrítico.
• Diminuem a incidência de câncer do colo quando
cronicamente utilizados, mecanismo protetor ainda
não esclarecido.
AINES
ORGÃO/SISTEMA COMPLICAÇÃO
SNC Cefaleias, zumbido e tontura
CV
Retenção hídrica, HAS, edema, raramente IAM
e ICC
GI
Dor abdominal, displasia, náuseas, vômitos,
úlceras ou sangramento
PULMONAR Exacerbação da asma
CUTÂNEO Exantemas, pruridos
RENAL
IR, falência renal, nefrotoxicidade,
hiperpotassemia e proteinúria
HEPÁTICO
Provas de função hepática anormais,
hepatotoxicidade e insuficiência hepática
HEMATOLÓGICO
Raramente trombocitopenia, neutropenia e
anemia aplástica
DIPIRONA
ANALGESIA – EFEITO ANTINOCICEPTIVO PERIFÉRICO
• Controla a hiperalgesia decorrente da lesão tecidual por:
• Ativação dos canais de K+ sensíveis ao ATP.
• Inibição da ativação da adenilciclase por substâncias
hiperalgésicas como por bloqueio direto do influxo de cálcio no
nociceptor.
DIPIRONA
ANALGESIA – EFEITO ANTINOCICEPTIVO CENTRAL
• Exercido pelos metabólitos ativos 4-MAA e 4-AA
• Inibidores das COX 1, 2 e 3 (semelhante ao paracetamol)
• Atuam sinergicamente com o sistema peptidérgico (endorfinas e
encefalinas) e serotonina.
• Ação sobre sobre áreas talâmicas, sobre o núcleo magno
da rafe (NMR) bulbo, sobre a substância periaquedutal
cinzenta e de maneira relevante no corno dorsal
espinhal.
• Interferência a nível de substância P, neurocinina1 e via
da PKC parecem também contribuir para o efeito
antinociceptivo da dipirona.
DIPIRONA
ANTI-INFLAMATÓRIO
• Em altas concentrações
• Bloqueio de COX 1 e 2
• ↓ síntese de PGs e NO-sintase
• Interfere na produção de citocinas pró-inflamatórias
• Redução de radicais superóxidos
DIPIRONA
ANTIPIRÉTICO
• Potente capacidade antipirética decorre da capacidade
de inibição da COX3 na síntese de PGE no SNC.
DOSE
• 20-35mg/kg por dose
ESCOPOLAMINA
• Ação similar a atropina –previne bradicardia,
diminui secreções digestivas e do sistema
respiratório.
• São fármacos bloqueadores de colinoceptores.
• A acetilcolina promove secreção das glândulas
sudoríparas, vasodilatação generalizada,
promovendo em endotélio a liberação de
óxido nítrico que relaxa o musculo liso.
• Consideradas parasinpaticolíticas, sendo
antagonistas competitivos com estrutura
química similar a Ach
ESCOPOLAMINA
• Discreto efeito sedativo sobre o SNC.
• Usado no tratamento do Parkinson( excesso
relativo de atividade colinérgica) associado a
levodopa (precursor da dopamina).
• Tratamento da cinetose (parece envolver
transmissão colinérgica muscurínica).
• Determina midríase e cicloplegia.
• Doses baixas, sobremaneira da atropina,
determinam bradicardia, em doses normais,
taquicardia
ESCOPOLAMINA
• Tanto os músculos lisos, quanto as glândulas
secretoras das vias respiratórias recebem
inervação vagal- causa broncodilatação e
diminuição das secreções – atropina.
• Efeito importante na motilidade do TGI,
diminuição da salivação e secreção gástrica.
Diminuição da motilidade do estomago ao
colon, reduzindo tônus e movimentos
propulsores.
ESCOPOLAMINA
• Relaxamento da musculatura lisa dos ueteres e
parede da bexiga, a micção se torna mais
lenta.
• Util no tto do espasmo induzido por
inflamação leve, cirurigia e condições
neurológicas (pode produzir retenção urinária
em homens com hiperplasia prostática).
Fármacos usados no espasmo
muscular local agudo
• Carisoprodol, clorfenesina, clorzoxazona,
ciclobenzaprida, metaxolona, metocarbamol e
orfenadrina.
• Atuam principalmente no nível dos tronco
encefálico.
• Ciclobenzaprida é o protótipo do grupo,
relacionada com antidepressivos tricíclicos.
• Ineficaz no espasmo muscular da PC ou lesão
medular.
• Podem causar sedação significativa.
• 20 a 40 mg/dia, em doses fracionadas

5. AINES.pdf

  • 1.
  • 2.
    PLANO DE AULA 19/09/2016 I.Dados de Identificação: • Universidade do Sul de Santa Catarina. • Graduação em Medicina • Alexandre Buffon • Disciplina: Farmacologia Clínica Aplicada a Medicina II. Tema: • AINES, Glicocorticóides
  • 3.
    PLANO DE AULA III.Objetivos: • Conhecer o mecanismo de ação dos AINES e glicocorticóides. • Compreender sua utilização na prática médica diária. • Reconhecer os efeitos colaterais do seu uso. IV. Recursos didáticos: aula expositiva dialogada, problematização, questionamentos, utilizado Datashow e MS PowerPoint.
  • 4.
    PLANO DE AULA V.Avaliação: participação em aula, avaliação ao meio e final do semestre. VI. Bibliografia: • Katzung BG, Masters SB, Trevor AJ. Farmacologia Básica e Clínica. Mc Graw Hill, 12ª edição, Porto Alegre 2014. • Rang H, Dale MM. Farmacologia. Churchill Livingstone, São Paulo 2012.
  • 5.
    AINES • Os principaisfármacos utilizados para tratar a inflamação podem ser divididos em 3 grupos: • FÁRMACOS QUE INIBEM A ENZIMA COX – AINEs e coxibes. • FÁRMACOS ANTIRREUMÁTICOS – antirreumáticos modificadores da doença (ARMDs), incluindo alguns imunossupressores. • NOVOS FÁRMACOS ANTICITOCINAS e outros agentes biológicos (biofármacos).
  • 6.
    AINES • ANTICITOCINAS EBIOFÁRMACOS • Adalimumame, infliximabe e etanercepte. • Alvo: TNF-α • Anacinra • Alvo: IL-1 • Rituximabe, abatacepte e natalizumabe. • Alvo: receptores em leucócitos
  • 7.
    AINES FARMACODINÂMICA • Inibição dabiossíntese de prostaglandina e da quimiotaxia • Infra regulação da síntese de IL-1 • Interferência nos eventos intracelulares mediados pelo Ca • Os AINEs mais recentes são, em graus variáveis: • ANALGÉSICOS • ANTI-INFLAMATÓRIOS • ANTIPIRÉTICOS
  • 8.
    AINES FARMACODINÂMICA • Todos (excetoCOX2 seletivos e salicilatos não acetilados) inibem a agregação plaquetária. • Todos são agressores do TGI, podem estas associados a úlceras e sangramento GI. • BLOQUEIO DA COX PLAQUETÁRIA: • AAS acetila e bloqueia definitivamente a COX das plaquetas • AINEs não seletivos da COX são inibidores reversíveis • A seletividade COX1 versus COX2 é incompleta nos mais antigos. • Sintetizados inibidores seletivos COX2 não afetam a função plaquetária em doses habituais (sem efeitos cardioprotetores).
  • 10.
    AINES COX1 COX2 Diminui H+↑ permeabilidade vascular Aumenta muco TGI Vasodilatação Regulação renal Hipertermia Aumenta contração uterina Inflamação Dor
  • 12.
    AINES INIBIDORES SELETIVOS COX2- COXIBES • Melhorada segurança GI, porém aumenta a incidência de edema, hipertensão e riscos CV. • ROFECOXIBE E VALDECOXIBE – retirados do mercado nos EUA por estarem associados a eventos trombóticos cardiovasculares. • Diminuem a sensibilidade dos vasos sanguíneos à bradicinina e à histamina. • Afetam a produção de linfocinas pelos linfócitos T. • Revertem a vasodilatação da inflamação.
  • 13.
    AINES INIBIDORES SELETIVOS COX2- COXIBES • Desenvolvidos na tentativa de inibir a síntese de PGs pela isozima COX2 induzida em locais de inflamação, sem afetar a ação da COX2 de “manutenção” constitutivamente ativa (TGI, rins e plaquetas). • Ligam-se seletivamente ao local ativo da COX2 e a bloqueiam com muito mais eficiência que a COX1. • Exercem os mesmos efeitos anti-inflamatórios, analgésicos e antipiréticos que os AINEs convencionais, porém com aproximadamente metade dos efeitos colaterais ligados ao TGI. • Prescritos somente após avaliação CV.
  • 15.
    AINES • Hepatotoxicidade enefrotoxicidade (interferência com a autorregulação do fluxo sanguíneo renal, que é modulada pelas prostaglandinas). • Embora sejam anti-inflamatórios, não há evidência que possam alterar a evolução de qualquer distúrbio artrítico. • Diminuem a incidência de câncer do colo quando cronicamente utilizados, mecanismo protetor ainda não esclarecido.
  • 16.
    AINES ORGÃO/SISTEMA COMPLICAÇÃO SNC Cefaleias,zumbido e tontura CV Retenção hídrica, HAS, edema, raramente IAM e ICC GI Dor abdominal, displasia, náuseas, vômitos, úlceras ou sangramento PULMONAR Exacerbação da asma CUTÂNEO Exantemas, pruridos RENAL IR, falência renal, nefrotoxicidade, hiperpotassemia e proteinúria HEPÁTICO Provas de função hepática anormais, hepatotoxicidade e insuficiência hepática HEMATOLÓGICO Raramente trombocitopenia, neutropenia e anemia aplástica
  • 19.
    DIPIRONA ANALGESIA – EFEITOANTINOCICEPTIVO PERIFÉRICO • Controla a hiperalgesia decorrente da lesão tecidual por: • Ativação dos canais de K+ sensíveis ao ATP. • Inibição da ativação da adenilciclase por substâncias hiperalgésicas como por bloqueio direto do influxo de cálcio no nociceptor.
  • 20.
    DIPIRONA ANALGESIA – EFEITOANTINOCICEPTIVO CENTRAL • Exercido pelos metabólitos ativos 4-MAA e 4-AA • Inibidores das COX 1, 2 e 3 (semelhante ao paracetamol) • Atuam sinergicamente com o sistema peptidérgico (endorfinas e encefalinas) e serotonina. • Ação sobre sobre áreas talâmicas, sobre o núcleo magno da rafe (NMR) bulbo, sobre a substância periaquedutal cinzenta e de maneira relevante no corno dorsal espinhal. • Interferência a nível de substância P, neurocinina1 e via da PKC parecem também contribuir para o efeito antinociceptivo da dipirona.
  • 21.
    DIPIRONA ANTI-INFLAMATÓRIO • Em altasconcentrações • Bloqueio de COX 1 e 2 • ↓ síntese de PGs e NO-sintase • Interfere na produção de citocinas pró-inflamatórias • Redução de radicais superóxidos
  • 22.
    DIPIRONA ANTIPIRÉTICO • Potente capacidadeantipirética decorre da capacidade de inibição da COX3 na síntese de PGE no SNC. DOSE • 20-35mg/kg por dose
  • 23.
    ESCOPOLAMINA • Ação similara atropina –previne bradicardia, diminui secreções digestivas e do sistema respiratório. • São fármacos bloqueadores de colinoceptores. • A acetilcolina promove secreção das glândulas sudoríparas, vasodilatação generalizada, promovendo em endotélio a liberação de óxido nítrico que relaxa o musculo liso. • Consideradas parasinpaticolíticas, sendo antagonistas competitivos com estrutura química similar a Ach
  • 24.
    ESCOPOLAMINA • Discreto efeitosedativo sobre o SNC. • Usado no tratamento do Parkinson( excesso relativo de atividade colinérgica) associado a levodopa (precursor da dopamina). • Tratamento da cinetose (parece envolver transmissão colinérgica muscurínica). • Determina midríase e cicloplegia. • Doses baixas, sobremaneira da atropina, determinam bradicardia, em doses normais, taquicardia
  • 25.
    ESCOPOLAMINA • Tanto osmúsculos lisos, quanto as glândulas secretoras das vias respiratórias recebem inervação vagal- causa broncodilatação e diminuição das secreções – atropina. • Efeito importante na motilidade do TGI, diminuição da salivação e secreção gástrica. Diminuição da motilidade do estomago ao colon, reduzindo tônus e movimentos propulsores.
  • 26.
    ESCOPOLAMINA • Relaxamento damusculatura lisa dos ueteres e parede da bexiga, a micção se torna mais lenta. • Util no tto do espasmo induzido por inflamação leve, cirurigia e condições neurológicas (pode produzir retenção urinária em homens com hiperplasia prostática).
  • 27.
    Fármacos usados noespasmo muscular local agudo • Carisoprodol, clorfenesina, clorzoxazona, ciclobenzaprida, metaxolona, metocarbamol e orfenadrina. • Atuam principalmente no nível dos tronco encefálico. • Ciclobenzaprida é o protótipo do grupo, relacionada com antidepressivos tricíclicos. • Ineficaz no espasmo muscular da PC ou lesão medular. • Podem causar sedação significativa. • 20 a 40 mg/dia, em doses fracionadas