Notas de Aula - Mecânica dos Solos 57
UNIDADE 5 - CLASSIFICACÃO E IDENTIFICACÃO DOS SOLOS
5.1 Introdução
Dada a infinidade de solos que existem na natureza é necessário um sistema de classificação
que indique características geotécnicas comuns de um determinado grupo de solos a partir de
ensaios simples de identificação.
Portanto, a elaboração de um sistema de classificação deve partir dos conhecimentos
qualitativos e quantitativos existentes, ao longo do tempo ir acumulando informações e corrigindo
distorções, até que em um mesmo grupo possam estar colocados solos com características
semelhantes. No desenvolvimento de um sistema, se deve ter o cuidado para que o volume de
informações requeridas ao usuário seja de fácil memorização, para que se torne prático. Estas
informações poderão ser obtidas, tanto através da identificação visual e táctil como através de
ensaios simples de laboratório. A identificação fornecerá dados para um conhecimento qualitativo,
enquanto os ensaios de laboratório resultarão dados quantitativos sobre o solo.
Conclui-se que a classificação dos solos permite resolver alguns problemas simples e serve de
apoio na seleção de um dado solo quando se podem escolher vários materiais a serem utilizados.
Apesar das inúmeras limitações a que estão sujeitas as diferentes classificações, estas
constituem um meio prático para a caracterização e identificação dos solos. Existem diversos
sistemas de classificação, podendo ser estes específicos ou não. Assim, tem-se um sistema com base
na origem dos solos (solos residuais, solos transportados/sedimentares, solos orgânicos), um
sistema de classificação pedológica (solos zonais, intrazonais e azonais), um sistema com base na
textura (tamanho das partículas), um sistema de classificação visual e táctil, e sistemas que levam
em consideração parâmetros do solo (Geotécnicos - SUCS, HRB/AASHO, MCT).
A seguir, serão descritos o Sistema de Classificação Textural, o Sistema Unificado de
Classificação dos Solos, o Sistema H.R.B., o Sistema de Classificação dos Solos Tropicais (MCT) e
Classificação Táctil e Visual.
5.2 Classificação textural
O sistema de classificação dos solos, quanto à textura, utiliza-se da curva granulométrica do
solo e uma escala de classificação proposta por uma associação. A curva granulométrica obtida
como mostrado na Unidade 3, define a função distribuição do tamanho das partículas do solo
enquanto a escala define a posição dos quatro grupos: pedregulhos, areias, siltes e argilas. Não há
uma escala única, em face das divergências existentes, mas as diferenças entre elas não alteram,
sensivelmente, o nome dado ao solo.
Para a classificação do solo, segundo a textura, a partir da sua curva granulométrica, obtida
em laboratório, serão determinadas as porcentagens de cada fração do solo, que será adjetivado pela
fração imediatamente abaixo, em termos percentuais.
Exemplo: Dado o solo residual das Minas de calcáreo – Caçapava do Sul, apresentado como
exemplo na Unidade 3, o qual apresentou as seguintes percentagens correspondentes a cada fração,
segundo a escala da ABNT.
Fração Porcentagem (%)
Pedregulho 3,0
Grossa 3,0
Média 6,0Areia
Fina
55,0
46,0
Silte 40,0
Argila 2,0
Notas de Aula - Mecânica dos Solos 58
A fração predominante é a areia, vindo a seguir a fração silte. Da observação dos valores,
nota-se que o solo possui ainda pequena quantidades de argila, e pedregulhos. A subdivisão da
fração arenosa mostrou uma predominância da parte fina sobre as demais. Em face dos valores
obtidos e da escala adotada o solo será classificado como: areia fina siltosa.
Se duas frações, não predominantes, se equivalerem em termos percentuais, o nome do solo
continua ser o da fração predominante adjetivado pelas duas outras, conforme exemplo. Se as
frações silte e argila, do exemplo anterior, se equivalessem, com leve predominância da fração silte,
o solo passaria a receber o seguinte nome: areia fina silto-argilosa.
A cor do solo quando seco (Munsell Soil Color Charts), e a compacidade das areias ou a
consistência das argilas, são duas informações que normalmente acompanham a classificação
textural.
5.3 Classificação H.R.B (Highway Research Board) ou A.A.S.H.O. (American Association
State Highway Officials)
Esta classificação fundamenta-se na granulometria, limite de liquidez e índice de plasticidade
dos solos, sendo proposta para ser utilizada na área de estradas. A Tabela 5.1 apresenta esta
classificação, onde os solos estão reunidos por grupos e subgrupos.
Um parâmetro adicionado nesta classificação é o índice de grupo (IG), que é um número
inteiro variando de 0 a 20. O índice de grupo define a capacidade de suporte do terreno de fundação
de um pavimento. Os valores extremos do “IG” representam solos ótimos para IG = 0 e solos
péssimos para IG = 20. Portanto, este índice estabelece uma ordenação dos solos dentro de um
grupo, conforme suas aptidões, sendo pior o solo que apresentar maior “IG”.
A determinação do índice de grupo baseia-se nos limites de Atterberg (LL e IP) do solo e na
porcentagem de material fino que passa na peneira número 200 (0,075mm). Seu valor é obtido
utilizando a seguinte expressão:
IG = 0,2 . a + 0,005 . a . c + 0,01 . b . d
onde:
a = porcentagem do solo que passa na peneira nº 200 menos 35%. Se o valor de “a” for negativo
adota-se zero, e se for superior 40, adota-se este valor como limite máximo.
a = Pp,200 - 35% (0 - 40).
b = porcentagem do solo que passa na peneira nº 200 menos 15%. %. Se o valor de “b” for
negativo adota-se zero, e se for superior 40, adota-se este valor como limite máximo.
b = Pp,200 - 15% (0 - 40)
c = valor do limite de liquidez menos 40%. Se o valor de “c” for negativo adota-se zero, e se for
superior a 20, adota-se este valor como limite máximo.
c = LL - 40% (0 - 20)
d = valor do índice de plasticidade menos 10%. Se o valor de “d” for negativo adota-se zero, e se
for superior a 20, adota-se este valor como limite máximo.
d = IP - 10% (0 - 20)
Os solos são classificados em sete grupos, de acordo com a granulometria (peneiras de nº 10,
40, 200) e de conformidade com os intervalos de variação dos limites de consistência e índice de
grupo.
De acordo com a Tabela 5.1 os solos se dividem em dois grupos: solos grossos (quando a %
passante na peneira nº 200 é inferior a 35%) e solos finos (quando a % passante na peneira nº 200 é
superior a 35%). A classificação é feita da esquerda para a direita do quadro apresentado.
Notas de Aula - Mecânica dos Solos 59
A7-6
36mín.
41mín.
(LL-30)
mín.
Contêm
materiais
comalto
valordeIP
emrelação
aoLL,
estando
sujeitosa
grandes
variaçõesde
volume.
A7
A7-5
36mín.
41mín.
(LL-30)
máx.
20máx.
Ossolosdestegrupocontêm
materialsemelhanteao
descritonogrupoA6,tendo,
porémaltoLL,queé
característicodogrupoA5,
sendoplásticoesofrendo
grandemudançadevolume.
Contêm
todos
materiais
comIP
moderado
emrelação
aoLL,
podendoser
altamente
elásticose
sofrem
grandes
variaçõesde
volume.
A6
36mín.
40máx.
11mín.
16máx.
Osolo
típicodeste
grupoéa
argila,
tendo75%
oumais
quepassa
napeneira
200.
Contêm
também
misturade
soloargi-
losoe61%
deareiae
pedregulho
Temalta
variaçãode
volume
entreo
estado
úmidoe
seco.
A5
36mín.
41mín.
10máx.
12máx.
SOLOSSILTE-ARGILA
%QUEPASSAMNAPENEIRANº200>35%
A4
36mín.
40máx.
10máx.
8máx.
Ossolosdogrupo
A4têmcomo
materialtípicosilte
nãoplásticoou
moderadamente
plástico,tendoem
geral75%que
passamnapeneira
200;podemconter
tambémuma
misturadesiltee
64%deareiae
pedregulho.Os
solosdogrupoA5
contêmmateriais
semelhantesaodo
grupoA4,sendo
porémdiatomáceos
oumicáceos,tem
elevadoLL,sendo
portanto,altamente
elásticos.
Fracoapobre
A2-7
35máx.
41mín.
11mín.
4máx.
A2-6
35máx.
40máx.
11mín.
4máx.
Sãosemelhantesaos
solosdogrupoA2-4
eA2-5,aparteque
passanapeneira40
contêmargila
plástica,tendoas
mesmas
característicasdos
solosdogrupoA6no
casodoA2-6ouA7
nocasodeA2-7.
A2-5
35máx.
41mín.
10máx.
A2
A2-4
35máx.
40máx.
10máx.
0
Sãosolosquecontémgrandevariedadede
materiaisgranulares,osquaisestãonolimite
entreossolosdogrupoA1eA3emateriais
silte-argilososdogrupoA4,A5,A6eA7.
Contêmmateriais
granularescom35%ou
menos,quepassamna#
200ecomumaparte
mínimaquepassana#
40,quetêmasmesmas
caraterísticasdos
materiaisdogrupoA4e
A5.
Contêmtambém
pedregulhocom
porcentagemdesilte
ouIP>quedossolos
dogrupoA1,eareia
finacomsiltenão
plásticocom%acima
dosolodogrupoA3.
A3
51mín.
10máx.
NP
0
Areiafina
depraiaou
entãode
desertosem
ligante
(argilaou
silte)ou
então
pequena
quantidade
desiltesem
plasticidade
A1b
50máx.
25máx.
Predomina
areiamédia
comousem
ligante,bem
graduado.
A1
A1a
50máx.
30máx.
15máx.
6máx.
0
Soloconstituídodeuma
misturabemgraduadade
pedra,pedregulho,areia
grossa,médiaefinaeum
materialligantenãoplástico
oudepequenaplasticidade.
Predomina
pedrae
pedregulho
comligante
semareia
fina.
Excelenteabom
SOLOSGRANULARES
%QUEPASSAMNAPENEIRANº200<35%
GRUPO
%QUEPASSAM
NASPENEIRAS
Nº10
Nº40
Nº200
AFRAÇÃOQUE
PASSANAPENEIRA
Nº40DEVETER:
LL
IP
IG
COMPOSIÇÃO
DOSOLO
Funcionamento
comosub-base
Tabela5.1-SistemadeClassificaçãoH.R.B.
Notas de Aula - Mecânica dos Solos 60
Verifica-se nesta tabela que:
a) Os solos grossos foram divididos em três grupos, A1, A2 e A3.
Grupo A1 - Solos granulares sem finos (pedregulho e areia grossa bem graduada, com pouca
ou nenhuma plasticidade).
Grupo A2 - Solos granulares com finos (pedregulho e areia grossa bem graduados, com
material cimentante de natureza friável ou plástico).
A-2-4 - finos siltosos de baixa compressibilidade
A-2-5 - finos siltosos de alta compressibilidade
A-2-6 - finos argilosos de média plasticidade
A-2-7 - finos argilosos de alta plasticidade
Grupo A3 - Areias finas
b) Os solos finos foram divididos em quatro grupos, A4, A5, A6 e A7
Grupo A4 - Solos siltosos com pequena quantidade de material grosso e de argila (baixa
compressibilidade LL < 40%)
Grupo A5 - Solos siltosos com pequena quantidade de material grosso e argila, rico em mica e
diatomita (alta compressibilidade LL > 40%)
Grupo A6 - Argilas siltosas medianamente plásticas com pouco ou nenhum material grosso
(baixa compressibilidade)
Grupo A7 - Argilas plásticas com presença de matéria orgânica (alta compressibilidade).
A7-5, IP ≤ LL - 30%
A7-6, IP > LL - 30%
Em geral os solos granulares tem índice de grupo compreendidos entre 0 e 4, os siltosos entre
1 e 12 e os argilosos entre 1 e 20.
5.4 Sistema Unificado de Classificação dos Solos (S.U.C.S.)
Este sistema é oriundo do Airfield Classification System idealizado por Arthur Casagrande, e
inicialmente utilizado para classificação de solos para construção de aeroportos, e depois expandido
para outras aplicações, e normalizado pela American Society for Testing and Materials (ASTM).
Os solos neste sistema são classificados em solos grossos, solos finos e altamente orgânicos.
Para a fração grossa, foram mantidas as características granulométricas como parâmetros mais
representativos para a sua classificação, enquanto que para fração fina, Casagrande optou por usar
os limites de consistência, por serem parâmetros mais importantes do que o tamanho das partículas.
Cada tipo de solo terá um símbolo e um nome. Os nomes dos grupos serão simbolizados por
um par de letras. Onde o prefixo é uma das subdivisões ligada ao tipo de solo, e o sufixo, às
características granulométricas e à plasticidade.
Na Tabela 5.2, nas duas últimas colunas, estão indicados os símbolos de cada grupo e seus
respectivos nomes, bem como uma série de observações necessárias a classificação do solo.
Solos grossos
Os solos grossos ou granulares são os que possuem partículas menores que 75mm e que
tenham mais do que 50% de partículas com tamanhos maiores do que 0,075mm (# 200). Uma
subdivisão separa os solos grossos em pedregulhos, quando mais do que 50% da fração grossa tem
partículas com tamanho maior do que 4,8mm (retido na # 4), e areias, quando uma porcentagem
maior ou igual, destas partículas, tem tamanho menor que 4,8mm (passa na # 4). Sempre que as
porcentagens de finos estiver entre 5 e 12%, o solo deverá ser representado por um símbolo duplo,
sendo o primeiro o do solo grosso (GW, GP, SW, SP), enquanto que o segundo símbolo dependerá
da região onde se localizar o ponto representativo dos finos desse solo.
Notas de Aula - Mecânica dos Solos 61
Para porcentagens de finos, maior do que 12%, e classificados como CL-ML resultará em um
símbolo duplo para o solo grosso, GC-GM se for pedregulho ou SC-SM se for areia.
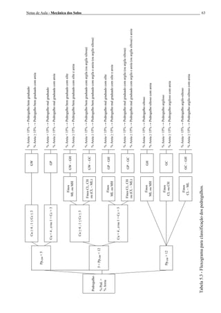
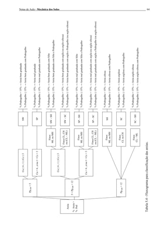
As Tabelas 5.3 e 5.4, mostram os fluxogramas necessários à classificação dos solos grossos.
Solos finos
Nesta divisão, foram colocados os solos que tem uma porcentagem maior ou igual a 50%, de
partículas com tamanho menor do que 0,075mm (passando na # 200). Estes solos, siltes e argilas,
foram inicialmente separados em função do limite de liquidez: menor que 50% e maior ou igual a
50%. Cada uma destas subdivisões leva em conta a origem inorgânica ou orgânica do solo. Para a
definição de origem orgânica deverão ser realizados dois ensaios de limite de liquidez: um com o
solo secado em estufa, (LL)s, e o outro nas condições naturais, (LL)n. Se a relação (LL)s/(LL)n <
0,75 o solo deverá ser considerado orgânico.
Quando da proposição inicial do sistema de classificação por Casagrande, foi introduzido o
gráfico de plasticidade, montado a partir dos limites de consistência dos solos finos. Com a revisão
do sistema foram introduzidas algumas modificações, resultando o gráfico mostrado na Figura 5.1.
Nele, os grupos estão distribuídos em cinco regiões, sendo a linha “A” separadora dos solos
argilosos inorgânicos (CL, CH) dos siltosos inorgânicos (ML, MH). A linha vertical LL = 50%
separa os solos de alta plasticidade (MH, CH) dos de baixa plasticidade (ML, CL). Os solos
orgânicos podem se situar, tanto acima quanto abaixo da linha “A”; as argilas orgânicas serão
representadas por pontos situados sobre ou acima dessa linha, enquanto, os siltes orgânicos estarão
abaixo. A quinta região é a hachurada, onde o solo deverá ter o símbolo duplo, CL-ML,
representando solos LL < 50% e 4 ≤ IP ≤ 7. O gráfico de plasticidade deverá ser usado na
classificação, tanto dos solos finos quanto da fração fina dos solos grossos.
Na última revisão do SUCS foi introduzida, a linha “U” para ajudar na avaliação dos
resultados dos ensaios de limites de consistência, visto que ela deve representar um limite superior
empírico para os solos naturais. Qualquer ponto que venha se situar acima dessa linha deve ter os
resultados dos ensaios verificados. A linha “U”, tanto quanto a linha “A”, é quebrada, iniciando-se
na vertical para LL = 16% até IP = 7% e a partir desse ponto tem a equação: IP = 0,9 . (LL - 8).
0
10
20
30
40
50
60
70
0 10 20 30 40 50 60 70 80 90 100
LIMITE DE LIQUIDEZ - LL %
ÍNDICEDEPLASTICIDADE-IP%
LINHA “A”
HORIZONTAL PARA
IP = 4 ATÉ LL = 25,5
IP = 0,73 (LL – 20)
PARA CLASSIFICAR O
SOLOS FINOS E A
FRAÇÃO FINA DOS
SOLOS GROSSOS
CL
CL - ML
LL=50
LINHA “U”
VERTICAL PARA
LL = 16 ATÉ IP = 7
IP = 0,9 (LL – 8)
ou
OL
ML ou OL
MH ou OH
CH
ou
OH
Figura 5.1 - Gráfico de plasticidade
As Tabelas 5.5 e 5.6, mostram os fluxogramas necessários a classificação dos solos finos.
Notas de Aula - Mecânica dos Solos 62
CRITÉRIOS DO SISTEMA UNIFICADO DE CLASSIFICAÇÃO DE SOLOS (ASTM, 1983)
CLASSIFICAÇÃO DOS SOLOSCRITÉRIOS PARA DETERMINAÇÃO DOS SUBGRUPOS E
NOMES DOS GRUPOS
USANDO ENSAIOS DE LABORATÓRIO
SÍMBOLO
GRUPO
NOME DO GRUPO
Cu ≥ 4 e 1 ≤ Cc ≤ 3 GW Pedregulho bem graduado 5Pedregulhos
limpos
Pp,200 < 5% Cu < 4 e/ou 1 > Cc > 3 GP Pedregulho mal graduado 5
ML
MH
GM Pedregulho siltoso 5, 6, 7
Pedregulhos
mais que 50%
da fração
grossa retida
na peneira
4,8mm (# 4)
Pedregulhos
com finos
Pp,200 > 12%
Finos
classificados
como CL
CH
GC Pedregulho argiloso 5, 6, 7
Cu ≥ 6 e 1 ≤ Cc ≤ 3 SW Areia bem graduada 8Areias limpas
Pp,200 < 5% Cu < 6 e/ou 1 > Cc > 3 SP Areia mal graduada 8
ML
MH
SM Areia siltosa 6, 7, 8
Solos
Grossos
Pr,200 > 50%
Areias
mais que
50% da
fração grossa
passa na
peneira
4,8mm (#4)
Areias com
finos
Pp,200 > 12%
Finos
classificados
como CL
CH
SC Areia argilosa 6, 7, 8
IP > 7, pontos sobre ou
acima da linha A
CL Argila pouco plástica 10, 11, 12
Inorgânicos
IP < 4, pontos abaixo da
linha A
ML Silte 10, 11, 12
Siltes e
argilas
LL < 50%
Orgânicos LLseco < 0,75 LLnatural OL
Argila orgânica 10, 11, 12, 13
Silte orgânico 10, 11, 12, 14
Pontos sobre ou acima da
linha A
CH Argila muito plástica 10, 11, 12
Inorgânicos
Pontos abaixo da linha A MH Silte elástico 10, 11, 12
Solos
Finos
Pp,200 ≥ 50%
Siltes e
argilas
LL ≥ 50%
Orgânicos LLseco < 0,75 LLnatural OH
Argila orgânica 10, 11, 12, 15
Silte orgânico 10, 11, 12, 16
Solos altamente orgânicos
Principalmente matéria orgânica, cor
escura e cheiro
PT Turfa
1: Válido para material passando na peneira de 75mm abertura
2: Se a amostra contém seixos e matacões acrescentar “com seixos e matacões”, ao nome do grupo para Pp,200 entre 5 -
12% exigem símbolo duplo.
3: Pedregulhos
GW – CH: Pedregulho bem graduado com silte
GW – GC: Pedregulho bem graduado com argila
GP – GH: Pedregulho mal graduado com silte
GP – GC: Pedregulho mal graduado com argila
4: Areias
SW – SH: Areia bem graduada com silte
SW – SC: Areia bem graduada com argila
SP – SH: Areia mal graduada com silte
SP – SC: Areia mal graduada com argila
5: Se % Areia ≥ 15, acrescentar “com areia”
6: Se finos: CL – ML, usar símbolo duplo: GC – GH; SC – SH
7: Se finos são orgânicos, acrescentar, “com finos orgânicos”
8: Se % Pedregulho ≥ 15%, acrescentar “com pedregulhos”
9: Se pontos estão na área hachurada, é CL – ML (argila-siltosa)
10: Se Pr,200: 15-29%, por “com areia” ou “com pedregulho”,
Se Pr,200 ≥ 30%: 11: % pedregulho < 15%, acrescentar arenoso
12: % areia < 15%, acrescentar pedregulho
13: Para IP > 4%, e pontos sobre ou acima da linha A
14: Para IP < 4% ou pontos abaixo da linha A
15: Para pontos sobre ou acima da linha A
16: Para pontos abaixo da linha A
Tabela 5.2 - Sistema de Classificação Unificada dos Solos (S.U.C.S)
Observação
Cu = D60 / D10
( )
1060
2
30
DD
D
Cc
×
=
G gravel Cascalho (pedregulho)
S sand areia
C clay argila
W well graded bem graduado
P poor graded mal graduado
F fines finos (pás. # 200)
M mo mó ou limo (areia fina)
O organic matéria orgânica
L low liquid limit LL baixo
H high liquid limit LL alto
Pt peat turfa
3
3
4
4
9
9
Notas de Aula - Mecânica dos Solos 63
%Areia<15%→Pedregulhobemgraduado
%Areia≥15%→Pedregulhobemgraduadocomareia
%Areia<15%→Pedregulhomalgraduado
%Areia≥15%→Pedregulhomalgraduadacomareia
%Areia<15%→Pedregulhobemgraduadocomsilte
%Areia≥15%→Pedregulhobemgraduadocomsilteeareia
%Areia<15%→Pedregulhobemgraduadocomargila(ouargilasiltosa)
%Areia≥15%→Pedregulhobemgraduadocomargilaeareia(ouargilasiltosa)
%Areia<15%→Pedregulhomalgraduadocomsilte
%Areia≥15%→Pedregulhomalgraduadocomsilteeareia
%Areia<15%→Pedregulhomalgraduadocomargila(ouargilasiltosa)
%Areia≥15%→Pedregulhomalgraduadocomargilaeareia(ouargilasiltosa)eareia
%Areia<15%→Pedregulhosiltoso
%Areia≥15%→Pedregulhosiltosocomareia
%Areia<15%→Pedregulhoargiloso
%Areia≥15%→Pedregulhoargilosocomareia
%Areia<15%→Pedregulhoargilo-siltoso
%Areia≥15%→Pedregulhoargilo-siltosocomareia
GW
GP
GW–GH
GW–GC
GP–GH
GP–GC
GH
GC
GC–GH
Finos
MLouMH
FinosCL,CH
ou(CL–ML)
Finos
MLouMH
FinosCL,CH
ou(CL–ML)
Finos
MLouMH
Finos
CLouCH
Finos
CL–ML
Cu≥4;1≤Cc≤3
Cu<4,e/ou1>Cc>3
Cu≥4;1≤Cc≤3
Cu<4,e/ou1>Cc>3
Pp,200<5
5<Pp,200<12
Pp,200>12
Pedregulho
%Ped.>
%Areia
Tabela5.3-Fluxogramaparaclassificaçãodospedregulhos.
Notas de Aula - Mecânica dos Solos 64
%Pedregulho<15%→Areiabemgraduada
%Pedregulho≥15%→AreiabemgraduadacomPedregulho
%Pedregulho<15%→Areiamalgraduada
%Pedregulho≥15%→AreiamalgraduadacomPedregulho
%Pedregulho<15%→AreiabemgraduadacomSilte
%Pedregulho≥15%→AreiabemgraduadacomSilteePedregulho
%Pedregulho<15%→Areiabemgraduadacomargila(ouargilo-siltosa)
%Pedregulho≥15%→AreiabemgraduadacomargilaePedregulho(ouargilo-siltosa)
%Pedregulho<15%→AreiamalgraduadacomSilte
%Pedregulho≥15%→AreiamalgraduadacomSilteePedregulho
%Pedregulho<15%→Areiamalgraduadacomargila(ouargilasiltosa)
%Pedregulho≥15%→AreiamalgraduadacomargilaePedregulho(ouargilo-siltosa)
%Pedregulho<15%→Areiasiltosa
%Pedregulho≥15%→AreiasiltosacomPedregulho
%Pedregulho<15%→Areiaargilosa
%Pedregulho≥15%→AreiaargilosacomPedregulho
%Pedregulho<15%→Areiaargilo-siltosa
%Pedregulho≥15%→Areiaargilo-siltosacomPedregulho
SW
SP
SW–SH
SW–SC
SP–SH
SP–SC
SH
SC
SC–SH
Finos
MLouMH
FinosCL,CH
ou(CL–ML)
Finos
MLouMH
FinosCL,CH
ou(CL–ML)
Finos
MLouMH
Finos
CLouCH
Finos
CL–ML
Cu≥6;1≤Cc≤3
Cu<6,e/ou1>Cc>3
Cu≥6;1≤Cc≤3
Cu<6,e/ou1>Cc>3
Pp,200<5
5<Pp,200<12
Pp,200>12
Areia
%Areia>
%Ped
Tabela5.4-Fluxogramaparaclassificaçãodasareias.
Notas de Aula - Mecânica dos Solos 65
→Argilapoucoplástica
→Argilapoucoplásticacomareia
→Argilapoucoplásticacompedregulho
→Argilapoucoplásticaarenosa
→Argilapoucoplásticaarenosacompedregulho
→Argilapoucoplásticapedregulhosa
→Argilapoucoplásticapedregulhosacomareia
→Argilasiltosa
→Argilasiltosacomareia
→Argilasiltosacompedregulho
→Argilasilto-arenosa
→Argilasilto-arenosacompedregulho
→Argilasilto-pedregulhosa
→Argilasilto-pedregulhosacomareia
→Silte
→Siltecomareia
→Siltecompedregulho
→Siltearenoso
→Siltearenosocompedregulho
→Siltepedregulhoso
→Siltepedregulhosocomareia
→Argilaorgânica
→Argilaorgânicacomareia
→Argilaorgânicacompedregulho
→Argilaorgânicaarenosa
→Argilaorgânicaarenosacompedregulho
→Argilaorgânicapedregulhosa
→Argilaorgânicapedregulhosacomareia
→Silteorgânico
→Silteorgânicocomareia
→Silteorgânicocompedregulho
→Silteorgânicoarenoso
→Silteorgânicoarenosocompedregulho
→Silteorgânicopedregulhoso
→Silteorgânicopedregulhosocomareia
%Areia>%Ped.
%Areia<%Ped.
%Ped.<15%
%Ped.≥15%
%Areia<15%
%Areia≥15%
%Areia>%Ped.
%Areia<%Ped.
%Ped.<15%
%Ped.≥15%
%Areia<15%
%Areia≥15%
%Areia>%Ped.
%Areia<%Ped.
%Ped.<15%
%Ped.≥15%
%Areia<15%
%Areia≥15%
%Areia>%Ped.
%Areia<%Ped.
%Ped.<15%
%Ped.≥15%
%Areia<15%
%Areia≥15%
%Areia>%Ped.
%Areia<%Ped.
%Ped.<15%
%Ped.≥15%
%Areia<15%
%Areia≥15%
Pr,200<15
15≤Pr,200≤29
%Areia>%Ped
%Areia<%Ped.
Pr,200<15
15≤Pr,200≤29
%Areia>%Ped
%Areia<%Ped.
Pr,200<15
15≤Pr,200≤29
%Areia>%Ped
%Areia<%Ped.
Pr,200<15
15≤Pr,200≤29
%Areia>%Ped
%Areia<%Ped.
Pr,200<15
15≤Pr,200≤29
%Areia>%Ped
%Areia<%Ped.
Pr,200<30
Pr,200≥30
Pr,200<30
Pr,200≥30
Pr,200<30
Pr,200≥30
Pr,200<30
Pr,200≥30
Pr,200<30
Pr,200≥30
CL
CL–ML
ML
IP≥4
acimaou
sobrea
linhaA
IP<4
abaixoda
linhaA
IP>7
sobreou
acimada
linhaA
4<IP<7
sobreou
acimada
linhaA
IP<4
abaixoda
linhaA
CL
Tabela5.5-Fluxogramaparaclassificaçãodossolosfinosdebaixaplasticidade.
Inorgânicos
Orgânicos
(LL)S/(LL)N<0,75
LL≥50
Notas de Aula - Mecânica dos Solos 66
→Argilamuitoplástica
→Argilamuitoplásticacomareia
→Argilamuitoplásticacompedregulho
→Argilamuitoplásticaarenosa
→Argilamuitoplásticaarenosacompedregulho
→Argilamuitoplásticapedregulhosa
→Argilamuitoplásticapedregulhosacomareia
→Silteelástico
→Silteelásticocomareia
→Silteelásticocompedregulho
→Silteelásticoarenoso
→Silteelásticoarenosocompedregulho
→Silteelásticopedregulhoso
→Silteelásticopedregulhosocomareia
→Argilaorgânica
→Argilaorgânicacomareia
→Argilaorgânicacompedregulho
→Argilaorgânicaarenosa
→Argilaorgânicaarenosacompedregulho
→Argilaorgânicapedregulhosa
→Argilaorgânicapedregulhosacomareia
→Silteorgânico
→Silteorgânicocomareia
→Silteorgânicocompedregulho
→Silteorgânicoarenoso
→Silteorgânicoarenosocompedregulho
→Silteorgânicopedregulhoso
→Silteorgânicopedregulhosocomareia
%Areia>%Ped.
%Areia<%Ped.
%Ped.<15%
%Ped.≥15%
%Areia<15%
%Areia≥15%
%Areia>%Ped.
%Areia<%Ped.
%Ped.<15%
%Ped.≥15%
%Areia<15%
%Areia≥15%
%Areia>%Ped.
%Areia<%Ped.
%Ped.<15%
%Ped.≥15%
%Areia<15%
%Areia≥15%
%Areia>%Ped.
%Areia<%Ped.
%Ped.<15%
%Ped.≥15%
%Areia<15%
%Areia≥15%
Pr,200<15
15≤Pr,200≤29
%Areia>%Ped
%Areia<%Ped.
Pr,200<15
15≤Pr,200≤29
%Areia>%Ped
%Areia<%Ped.
Pr,200<15
15≤Pr,200≤29
%Areia>%Ped
%Areia<%Ped.
Pr,200<15
15≤Pr,200≤29
%Areia>%Ped
%Areia<%Ped.
Pr,200<30
Pr,200≥30
Pr,200<30
Pr,200≥30
Pr,200<30
Pr,200≥30
Pr,200<30
Pr,200≥30
CH
MH
Acimaou
sobrea
linhaA
Abaixoda
linhaA
Acimada
linhaA
Abaixoda
linhaA
OH
Inorgânicos
Orgânicos
(LL)S/(LL)N<0,75
LL≥50
Tabela5.6-Fluxogramaparaclassificaçãodossolosfinosdealtaplasticidade.
Notas de Aula - Mecânica dos Solos 67
Solos altamente orgânicos
São solos que apresentam características muito diferentes dos solos inorgânicos; são
compostos de matéria vegetal em vários estágios de decomposição, geralmente com odor orgânico,
cor marrom escura a preta, textura variando de fibrosa a amorfa, aparência esponjosa e saturada.
São solos com alto índice de vazios, muito compressíveis e baixa resistência ao cisalhamento. Em
condições normais, não são utilizados como fundação nem como material de empréstimo.
Os solos altamente orgânicos são, normalmente, designados por turfosos e simbolizados por
Pt.
A Tabela 5.7 apresenta algumas características dos solos a partir do Sistema de Classificação
relativa às fundações de pavimentos.
5.5 Classificação Geotécnica M.C.T. para solos Tropicais
O Sistema Unificado de Classificação dos Solos não se tem mostrado satisfatório, quando
usado em projeto de pavimentos para solos tropicais, em face do seu comportamento diferenciado,
conforme tem mostrado diversos autores.
Uma classificação mais apropriada aos solos tropicais, com ênfase em projetos de estradas, foi
proposta por Nogami e Villilbor (1981), separando-se os solos em dois grupos, um de
comportamento laterítico e outro não laterítico. O resultado desse trabalho foi reunido no gráfico,
mostrado na Figura 5.2, subdividido em sete regiões, onde os solos de comportamento não laterítico
ocupam a parte superior e os de comportamento laterítico estão situados na parte inferior do gráfico.
A cada uma das regiões foi associado um símbolo, duas letras, onde a primeira letra “N” ou “L”
indica o comportamento não laterítico ou laterítico do solo e a segunda A, A’, G’, S’ completam a
classificação conforme mostrado na figura. Há também referência ao tipo de mineral encontrado no
solo. Neste gráfico os solos coesivos estão localizados à direita e os não coesivos à esquerda.
O gráfico foi montado utilizando-se de variáveis extraídas dos resultados do ensaio de Mini-
MCV (Mini - Moisture Condition Value) de forma que todas as regiões tivessem a mesma área. A
primeira variável usada como abscissa e simbolizada por C’ representa a inclinação do trecho reto
da curva Mini - MCV para 10 golpes e em ordenadas estão colocadas os valores e’, calculados pela
equação:
e’= (20/d’ + Pi/100) 1/3
onde d’ é a inclinação do ramo seco da curva de compactação para uma energia correspondente a 12
golpes (aproximadamente igual à do Proctor Normal - 6 kg/cm3
) e Pi é a porcentagem de perda de
material por imersão. A equação anterior é empírica, tendo-se chegado a ela através da imposição
de áreas iguais para as diversas regiões do gráfico.
O procedimento utilizado, com a descrição dos ensaios necessários a classificação dos solos
tropicais está descrito em Nogami e Villibor (1985).
5.6 Classificação Táctil-Visual (A.S.T.M. - D2488-69)
Esta classificação é feita de tal forma que a maioria dos solos possam se enquadrar em três
grupos (granulação grossa, granulação fina e altamente orgânica), através de um exame visual e
alguns ensaios simples de campo.
Para a fração grossa, pedregulhos e areias, informações quanto à composição granulométrica,
forma das partículas, existência ou não de finos são sempre necessárias; estas partículas são ásperas
ao tato, visíveis ao olho nú e se separam quando secas.
Notas de Aula - Mecânica dos Solos 68
MÓDULO
DOSUB-
LEITO
(13)
500oumais
300oumais
300oumais
300oumais
200-300
200-300
200-300
200-200
200-300
200-300
100-200
100-200
100-200
100-200
50-100
50-100
-
CBRDE
CAM-PO
(12)
60-80
35-60
25-50
40-80
20-40
20-40
15-25
10-20
20-40
10-20
5-15
5-15
4-8
4-8
3-5
3-5
-
PESO
ESPECÍ-
FICO
SECO
(γs)
(11)
125-140
120-130
115-125
130-145
120-140
110-130
105-120
100-115
120-135
105-130
100-125
100-125
90-105
80-100
90-110
80-105
-
EQUIPAMENTODECOMPACTAÇÃO
(10)
Tratordeesteira,equipamentoderodade
borracha,rolocomrodadeaço
-
Tratordeesteira,equipamentoderodade
borracha
Equipamentocomrodadeborracha
Equipamentoderodadeborracha,rolode
pédecarneiro
Tratordeesteira,equipamentoderodade
borracha
-
-
Equipamentocomrodadeborracha,rolo
pédecarneiro,controlerígidodaumidade
Equipamentoderodadeborracha,rolode
pédecarneiro
Equipamentoderodadeborracha,rolopé
decarneiro,controlerígidodaumidade
Equipamentoderodadeborracha,rolode
pédecarneiro
-
Equipamentocomrodadeborracha,rolo
pédecarneiro
-
-
Compactaçãonãoéprática
CARACTE-
RÍSTICASDE
DRENAGEM
Excelente
-
-
Moderadoa
insatisfatório
Insatisfatórioa
praticamente
impermeável
Excelente
-
-
Moderadoa
insatisfatório
Insatisfatórioa
praticamente
impermeável
Moderadoa
insatisfatório
Praticamente
impermeável
Insatisfatório
Moderadoa
insatisfatório
Praticamente
impermeável
-
Moderadoa
insatisfatório
COMPRES-
SIBILIDADE
EEXPANSÃO
(8)
Quase
inexistente
-
-
Muitoescassa
Escassa
Quase
inexistente
-
-
Muitoescassa
Escassaa
média
Escassaa
média
Média
Médiaaalta
Alta
Alta
Alta
Muitoalta
AÇÃO
POTENCIAL
DOGELO
(7)
Nenhumaa
muitoescassa
-
-
Escassaa
média
Escassaa
média
Nenhumaa
muitoescassa
-
-
Escassaaalta
-
Médiaamuito
alta
Médiaaalta
-
Médiaamuito
alta
Média
-
Escassa
VALORCOMO
BASEDIRETA-
MENTESOBA
SUPERFÍCIE
EMUSO
(6)
Bom
Insatisfatórioa
moderado
Insatisfatório
Moderadoabom
Insatisfatório
Insatisfatório
Insatisfatórioa
inadequado
Inadequado
Insatisfatório
Inadequado
Inadequado
-
-
Inadequado
Inadequado
-
Inadequado
VALORCOMO
FUNDAÇÃO
QUANDO
NÃOSUJEITO
AAÇÃODO
GELO
(5)
Excelente
Bomaexcelente
Bom
Bomaexcelente
Bom
Bom
Moderadoa
bom
Moderadoa
bom
Bom
Moderadoa
bom
Moderadoa
insatisfatório
-
Insatisfatório
Insatisfatório
Insatisfatórioa
muito
insatisfatório
-
Inadequado
NOME
(4)
Pedregulhooupedregulho
arenosobemgraduado
Pedregulhooupedregulho
arenosomalgraduado
Pedregulhooupedregulhoare-
noso,uniformementegraduado
Pedregulhosiltosoou
pedregulhoarenososiltoso
Pedregulhoargilosoou
pedregulhoarenosoargiloso
Areiaouareiapedregulhosa,
bemgraduada
Areiaouareiapedregulhosa,
malgraduada
Areiaouareiapedregulhosa
uniformementegraduada
Areiasiltosaouareia
pedregulhosasiltosa
Areiaargilosaouareia
pedregulhosaargilosa
Siltes,siltesarenososepedre-
gulhososousolosdiatomáceos
Argilasmagras,argilas
arenosasoupedregulhosas
Siltesorgânicosouargilas
orgânicasmagras
Argilasmicâceasousolos
diatomáceos
Argilasgordas
Argilasorgânicasgordas
Turfa,húmuseoutros
L
E
T
R
A
(3)
GW
GP
GU
GM
GC
SW
SP
SU
SM
SC
ML
CL
OL
MH
CH
OH
Pt
(2)
Pedregu-
lhose
solos
pedregu-
lhosos
Areiase
solos
arenosos
Baixa
compres-
sibilidade
LL<50
Alta
compres-
sibilidade
LL>50
DIVISÕES
PRINCIPAIS
(1)
SOLOS
DE
GRANU-
LAÇÃO
GROSSA
SOLOS
DE
GRANU-
LAÇÃO
FINA
Turfaeoutrossolos
orgânicosfibrosos
Tabela5.7-Característicasrelativasàsfundaçõesdepavimentos.
Notas de Aula - Mecânica dos Solos 69
1,15
0,70
1,40
1,75
0,450,27
1,70
0,5
1,0
1,5
2,0
0,0 0,5 1,0 1,5 2,0 2,5 3,0
COEFICIENTE C'
ÍNDICEe'
A = AREIA
A' = ARENOSO
G' = ARGILOSO
S' = SILTOSO
NS'
NG'
LG'
LA'
LA
NA
NA'
GRANULOMETRIAS TÍPICAS
DESIGNAÇÕES DO MISSISSIPI
RIVER COMISSION, USA
q = QUARTZOSO m = MICÁCEO
s = SERSÍTICO k = CAULINÍTICO
AREIAS
SILTES(q,s)
AREIASSILTOSAS
SILTES(k,m)
SILTESARENOSOS
ARGILAS
ARGILASARENOSAS
ARGILASSILTOSAS
SILTESARGILOSOS
AREIASSILTOSAS
AREIASARGILOSAS
ARGILAS
ARGILASARENOSAS
ARGILASSILTOSAS
SILTESARGILOSOS
COMPORTAMENTO N = NÃO LATERÍTICO L = LATERÍTICO
GRUPO MCT N A N A’ N S’ N G’ L A L A’ L G’
MINI
CBR
( % )
SEM IMERSÃO
PERDA POR IMERSÃO
M , E
B , M
E
B
M , E
E
E
E
E
B
E , EE
B
E
B
EXPANSÃO B B E M , E B B B
CONTRAÇÃO B B , M M M , E B B , M M , E
COEF. PERMEABILIDADE (K) M , E B B , M B , M B , M B B
COEF. SORÇÃO (S) E B , M E M , E B B B
PROPRIEDADES
CORPOS DE PROVA COMPACTADOS NA
MASSA ESPECÍFICA APARENTE SECA
MÁXIMA DA ENERGIA NORMAL
EE = MUITO
ELEVADO
E = ELEVADO
M = MÉDIO (A)
B = BAIXO (A)
VIDE QUADRO ABAIXO
PARA
EQUIVALÊNCIANUMÉRICA
MINI-CBR (%)
EE – Muito elevado > 30
E – Elevado 12 a 30
M – Médio 4 a 12
B – Baixo < 4
PERDA DE SUPORTE
MINI-CBR – POR
IMERSÃO (%)
E – Elevada > 70
M – Média 40 a 70
B – Baixa < 40
EXPANSÃO (%)
E – Elevada > 3
M – Média 0,5 a 3
B – Baixa < 0,5
CONTRAÇÃO (%)
E – Elevada > 3
M – Média 0,5 a 3
B – Baixa < 0,5
COEFICIENTE
DE SORÇÃO – S
log (cm/Vmín)
E – Elevada > (- 1)
M – Média ( -1) a ( -2)
B – Baixa < ( -2)
COEFICIENTE DE
PERMEABILIDADE K
log (cm/s)
E – Elevada > ( - 3)
M – Média ( - 3) a ( - 6)
B – Baixa < ( - 6)
CORRESPONDÊNCIA
APROXIMADA COM U S C E
SP
SM
SM
SC
ML
SM, CL
ML, MH
MH
CH
SP
SC
SC
MH
ML
CH
Figura 5.2 - Gráfico de classificação MCT e principais propriedades dos grupos dessa classificação.
Notas de Aula - Mecânica dos Solos 70
Para os solos finos, siltes e argilas, os principais ensaios de identificação no campo são:
a) ensaio de dilatância;
b) ensaio de plasticidade;
c) determinação da resistência seca do solo;
d) observações quanto à cor e cheiro (solos orgânicos).
Os itens a, b e c são feitos com material que passa na peneira nº 40 (0,42mm). No campo,
muitas vezes, separa-se o material retido na peneira nº 40 fazendo-se o possível para retirar o
material entre a peneira nº 10 e nº 40.
O ensaio de dilatância consiste em adicionar água no material, tornando-o pegajoso. A massa
formada deve ter um volume de 8 cm3
e é colocada na palma de uma das mãos em posição
horizontal. Bate-se vigorosamente uma mão de encontro com a outra, várias vezes e espreme-se a
massa entre os dedos. Segundo as reações ocorridas durante o ensaio de dilatância, os solos podem
classificar-se em:
- solos não plásticos (siltes e areias) apresentam uma reação rápida (presença de água livre quando
sacudido);
- solos altamente plásticos resultam em reação nula.
Portanto, dependendo da velocidade que a massa muda de consistência, definimos que a
reação do teste é rápida, lenta ou nula.
Ensaio de plasticidade consiste em obter um cilindro de 3mm de diâmetro sobre uma
superfície lisa ou entre as palmas da mão. À medida que o processo vai se desenvolvendo, o solo
vem se tornando mais duro (perda de umidade). Os solos situados abaixo da linha “A” do gráfico de
plasticidade formam cilindros frágeis e com exceção dos solos orgânicos. Estes solos resultam em
cilindros muito moles e pegajosos quando estão próximos do limite de plasticidade. Quanto mais
alta a posição do solo em relação à linha “A”, mais resistentes são os cilindros ao se aproximarem
ao limite de plasticidade.
O ensaio de resistência seca consiste em moldar uma amostra de solo úmido e deixar secar em
estufa ou no ar livre. Após a secagem tenta-se desagregar a amostra com pressão dos dedos. De
acordo com o esforço aplicado na amostra podemos definir como:
- os solos de pouca resistência seca (desagregam-se imediatamente com pequeno esforço -
solos siltosos);
- os solos de resistência seca razoável (desagregam-se com certo esforço - solos argilosos e
orgânicos).
A cor serve para separar os horizontes de um perfil de solo e pode indicar a existência do
nível do lençol freático. Utiliza-se em amostras de solos úmidos porque pode haver uma mudança
razoável com a secagem. Adota-se a carta de cores de MUNSEEL preparado pelo Departamento de
Agricultura dos Estados Unidos.
Os solos de cor vermelha indicam a presença de óxidos de ferro e ausência do lençol freático
próximo. Os solos de cor cinza ou manchados indicam que a variação do nível d’água.
Quanto ao cheiro, os solos orgânicos apresentam, em geral, odores característico, que pode
ajudar na identificação.
Os métodos para estimar a porcentagem passante na peneira nº 200 são muitos e a escolha
depende do tempo, habilidade do técnico e equipamento disponível. Entre eles podemos citar:
- decantação - consiste em misturar solo com água num recipiente e derramar a mistura turva
de água e solo. Repete-se a operação várias vezes, até conseguir remover praticamente todos os
finos. Por comparação do resíduo com o material primitivo tem-se idéia da quantidade de finos.
- sedimentação - consiste em misturar água com o solo em uma proveta e agitar bastante. As
partículas maiores irão depositar logo (areia deposita em 20 ou 30 segundos).
Notas de Aula - Mecânica dos Solos 71
5.7 Exercícios
1) Com os dados obtidos no laboratório em ensaios de granulometria e plasticidade para três
amostras de solo (solo A, B e C), apresentados abaixo, determine:
a) diâmetro efetivo, b) coeficiente de curvatura, c) coeficiente de uniformidade, d) índice
de plasticidade, e) atividade coloidal, f) classifique estas amostras de acordo com os
sistemas textural, HRB/AASHO e SUCS.
Solo A Solo B Solo C
LL (%) 15 35 65
LP (%) - 20 35
Curva Granulométrica - ABNT - NBR 6502
C
B
A
Silte Areia Fina Areia Média Areia Grossa PedregulhoArgila
0
10
20
30
40
50
60
70
80
90
100
0,001 0,01 0,1 1 10 100
Diâmetro dos Grãos (mm)
PorcentagemRetida
0
10
20
30
40
50
60
70
80
90
100
PorcentagemPassante
2) Os dados obtidos no laboratório para determinação de umidade natural, do limite de liquidez e
do limite de plasticidade de uma amostra de argila foram os seguintes:
Umidade natural
W (g): 7,782 5,041
Ws (g): 6,682 4,312
w (%):
Limite de liquidez
W (g): 2,803 2,215 2,296 2,663
Ws (g): 2,210 1,752 1,825 2,123
w (%):
Nº Golp: 13 20 29 36
Limite de Plasticidade
W (g): 0,647 0,645 0,388
Ws (g): 0,557 0,566 0,337
w (%):
Notas de Aula - Mecânica dos Solos 72
Pede-se: a) qual a consistência dessa argila
3) O solo de uma jazida para uso de uma obra de terra tem as seguintes características: LL =
60% e LP = 27%. O teor de umidade natural do solo é de 32%. Determine: a) o índice de
plasticidade, b) o índice de consistência, c) classifique o solo em função do valor obtido
em (b).
4) As seguintes indicações são fornecidas para os solos A e B:
LL (%) LP (%) W (%) G S
Solo A 30 12 15 2,70 100
Solo B 9 6 6 2,68 100
Pede-se: a) qual o solo de maior teor de argila? b) qual o solo de maior índice de vazios?
5) Um solo argiloso apresenta as seguintes características: LL = 59%, LP = 23,1% e IC =
0,44. Pede-se, calcular a quantidade de água necessária a adicionar a 2Kg deste solo para
reduzir o IC a 0,20.
Respostas:
1) a) D10 A = 0,07; D10 B = 0,007 e D10 C = 0,0 (zero)
b) D60 A = 0,38; D60 B = 0,10 e D60 C = 0,011 Cu A = 5,5; Cu B = 14,3 e Cu C = ∞
c) D30 A = 0,18; D30 B = 0,044 e D30 C = 0,0 (zero) Cc A = 1,2; Cc B = 2,8 e Cc C = 0
d) IP A = NP; IP B =15 e IP C = 30
e) Ac A = não possui finos; Ac B = 3,75 (Ac alta >1,25) e Ac C = 0,63 (Ac baixa < 0,75)
f)
2)

Unidade 5 classificacão e identificacão dos solos

  • 1.
    Notas de Aula- Mecânica dos Solos 57 UNIDADE 5 - CLASSIFICACÃO E IDENTIFICACÃO DOS SOLOS 5.1 Introdução Dada a infinidade de solos que existem na natureza é necessário um sistema de classificação que indique características geotécnicas comuns de um determinado grupo de solos a partir de ensaios simples de identificação. Portanto, a elaboração de um sistema de classificação deve partir dos conhecimentos qualitativos e quantitativos existentes, ao longo do tempo ir acumulando informações e corrigindo distorções, até que em um mesmo grupo possam estar colocados solos com características semelhantes. No desenvolvimento de um sistema, se deve ter o cuidado para que o volume de informações requeridas ao usuário seja de fácil memorização, para que se torne prático. Estas informações poderão ser obtidas, tanto através da identificação visual e táctil como através de ensaios simples de laboratório. A identificação fornecerá dados para um conhecimento qualitativo, enquanto os ensaios de laboratório resultarão dados quantitativos sobre o solo. Conclui-se que a classificação dos solos permite resolver alguns problemas simples e serve de apoio na seleção de um dado solo quando se podem escolher vários materiais a serem utilizados. Apesar das inúmeras limitações a que estão sujeitas as diferentes classificações, estas constituem um meio prático para a caracterização e identificação dos solos. Existem diversos sistemas de classificação, podendo ser estes específicos ou não. Assim, tem-se um sistema com base na origem dos solos (solos residuais, solos transportados/sedimentares, solos orgânicos), um sistema de classificação pedológica (solos zonais, intrazonais e azonais), um sistema com base na textura (tamanho das partículas), um sistema de classificação visual e táctil, e sistemas que levam em consideração parâmetros do solo (Geotécnicos - SUCS, HRB/AASHO, MCT). A seguir, serão descritos o Sistema de Classificação Textural, o Sistema Unificado de Classificação dos Solos, o Sistema H.R.B., o Sistema de Classificação dos Solos Tropicais (MCT) e Classificação Táctil e Visual. 5.2 Classificação textural O sistema de classificação dos solos, quanto à textura, utiliza-se da curva granulométrica do solo e uma escala de classificação proposta por uma associação. A curva granulométrica obtida como mostrado na Unidade 3, define a função distribuição do tamanho das partículas do solo enquanto a escala define a posição dos quatro grupos: pedregulhos, areias, siltes e argilas. Não há uma escala única, em face das divergências existentes, mas as diferenças entre elas não alteram, sensivelmente, o nome dado ao solo. Para a classificação do solo, segundo a textura, a partir da sua curva granulométrica, obtida em laboratório, serão determinadas as porcentagens de cada fração do solo, que será adjetivado pela fração imediatamente abaixo, em termos percentuais. Exemplo: Dado o solo residual das Minas de calcáreo – Caçapava do Sul, apresentado como exemplo na Unidade 3, o qual apresentou as seguintes percentagens correspondentes a cada fração, segundo a escala da ABNT. Fração Porcentagem (%) Pedregulho 3,0 Grossa 3,0 Média 6,0Areia Fina 55,0 46,0 Silte 40,0 Argila 2,0
  • 2.
    Notas de Aula- Mecânica dos Solos 58 A fração predominante é a areia, vindo a seguir a fração silte. Da observação dos valores, nota-se que o solo possui ainda pequena quantidades de argila, e pedregulhos. A subdivisão da fração arenosa mostrou uma predominância da parte fina sobre as demais. Em face dos valores obtidos e da escala adotada o solo será classificado como: areia fina siltosa. Se duas frações, não predominantes, se equivalerem em termos percentuais, o nome do solo continua ser o da fração predominante adjetivado pelas duas outras, conforme exemplo. Se as frações silte e argila, do exemplo anterior, se equivalessem, com leve predominância da fração silte, o solo passaria a receber o seguinte nome: areia fina silto-argilosa. A cor do solo quando seco (Munsell Soil Color Charts), e a compacidade das areias ou a consistência das argilas, são duas informações que normalmente acompanham a classificação textural. 5.3 Classificação H.R.B (Highway Research Board) ou A.A.S.H.O. (American Association State Highway Officials) Esta classificação fundamenta-se na granulometria, limite de liquidez e índice de plasticidade dos solos, sendo proposta para ser utilizada na área de estradas. A Tabela 5.1 apresenta esta classificação, onde os solos estão reunidos por grupos e subgrupos. Um parâmetro adicionado nesta classificação é o índice de grupo (IG), que é um número inteiro variando de 0 a 20. O índice de grupo define a capacidade de suporte do terreno de fundação de um pavimento. Os valores extremos do “IG” representam solos ótimos para IG = 0 e solos péssimos para IG = 20. Portanto, este índice estabelece uma ordenação dos solos dentro de um grupo, conforme suas aptidões, sendo pior o solo que apresentar maior “IG”. A determinação do índice de grupo baseia-se nos limites de Atterberg (LL e IP) do solo e na porcentagem de material fino que passa na peneira número 200 (0,075mm). Seu valor é obtido utilizando a seguinte expressão: IG = 0,2 . a + 0,005 . a . c + 0,01 . b . d onde: a = porcentagem do solo que passa na peneira nº 200 menos 35%. Se o valor de “a” for negativo adota-se zero, e se for superior 40, adota-se este valor como limite máximo. a = Pp,200 - 35% (0 - 40). b = porcentagem do solo que passa na peneira nº 200 menos 15%. %. Se o valor de “b” for negativo adota-se zero, e se for superior 40, adota-se este valor como limite máximo. b = Pp,200 - 15% (0 - 40) c = valor do limite de liquidez menos 40%. Se o valor de “c” for negativo adota-se zero, e se for superior a 20, adota-se este valor como limite máximo. c = LL - 40% (0 - 20) d = valor do índice de plasticidade menos 10%. Se o valor de “d” for negativo adota-se zero, e se for superior a 20, adota-se este valor como limite máximo. d = IP - 10% (0 - 20) Os solos são classificados em sete grupos, de acordo com a granulometria (peneiras de nº 10, 40, 200) e de conformidade com os intervalos de variação dos limites de consistência e índice de grupo. De acordo com a Tabela 5.1 os solos se dividem em dois grupos: solos grossos (quando a % passante na peneira nº 200 é inferior a 35%) e solos finos (quando a % passante na peneira nº 200 é superior a 35%). A classificação é feita da esquerda para a direita do quadro apresentado.
  • 3.
    Notas de Aula- Mecânica dos Solos 59 A7-6 36mín. 41mín. (LL-30) mín. Contêm materiais comalto valordeIP emrelação aoLL, estando sujeitosa grandes variaçõesde volume. A7 A7-5 36mín. 41mín. (LL-30) máx. 20máx. Ossolosdestegrupocontêm materialsemelhanteao descritonogrupoA6,tendo, porémaltoLL,queé característicodogrupoA5, sendoplásticoesofrendo grandemudançadevolume. Contêm todos materiais comIP moderado emrelação aoLL, podendoser altamente elásticose sofrem grandes variaçõesde volume. A6 36mín. 40máx. 11mín. 16máx. Osolo típicodeste grupoéa argila, tendo75% oumais quepassa napeneira 200. Contêm também misturade soloargi- losoe61% deareiae pedregulho Temalta variaçãode volume entreo estado úmidoe seco. A5 36mín. 41mín. 10máx. 12máx. SOLOSSILTE-ARGILA %QUEPASSAMNAPENEIRANº200>35% A4 36mín. 40máx. 10máx. 8máx. Ossolosdogrupo A4têmcomo materialtípicosilte nãoplásticoou moderadamente plástico,tendoem geral75%que passamnapeneira 200;podemconter tambémuma misturadesiltee 64%deareiae pedregulho.Os solosdogrupoA5 contêmmateriais semelhantesaodo grupoA4,sendo porémdiatomáceos oumicáceos,tem elevadoLL,sendo portanto,altamente elásticos. Fracoapobre A2-7 35máx. 41mín. 11mín. 4máx. A2-6 35máx. 40máx. 11mín. 4máx. Sãosemelhantesaos solosdogrupoA2-4 eA2-5,aparteque passanapeneira40 contêmargila plástica,tendoas mesmas característicasdos solosdogrupoA6no casodoA2-6ouA7 nocasodeA2-7. A2-5 35máx. 41mín. 10máx. A2 A2-4 35máx. 40máx. 10máx. 0 Sãosolosquecontémgrandevariedadede materiaisgranulares,osquaisestãonolimite entreossolosdogrupoA1eA3emateriais silte-argilososdogrupoA4,A5,A6eA7. Contêmmateriais granularescom35%ou menos,quepassamna# 200ecomumaparte mínimaquepassana# 40,quetêmasmesmas caraterísticasdos materiaisdogrupoA4e A5. Contêmtambém pedregulhocom porcentagemdesilte ouIP>quedossolos dogrupoA1,eareia finacomsiltenão plásticocom%acima dosolodogrupoA3. A3 51mín. 10máx. NP 0 Areiafina depraiaou entãode desertosem ligante (argilaou silte)ou então pequena quantidade desiltesem plasticidade A1b 50máx. 25máx. Predomina areiamédia comousem ligante,bem graduado. A1 A1a 50máx. 30máx. 15máx. 6máx. 0 Soloconstituídodeuma misturabemgraduadade pedra,pedregulho,areia grossa,médiaefinaeum materialligantenãoplástico oudepequenaplasticidade. Predomina pedrae pedregulho comligante semareia fina. Excelenteabom SOLOSGRANULARES %QUEPASSAMNAPENEIRANº200<35% GRUPO %QUEPASSAM NASPENEIRAS Nº10 Nº40 Nº200 AFRAÇÃOQUE PASSANAPENEIRA Nº40DEVETER: LL IP IG COMPOSIÇÃO DOSOLO Funcionamento comosub-base Tabela5.1-SistemadeClassificaçãoH.R.B.
  • 4.
    Notas de Aula- Mecânica dos Solos 60 Verifica-se nesta tabela que: a) Os solos grossos foram divididos em três grupos, A1, A2 e A3. Grupo A1 - Solos granulares sem finos (pedregulho e areia grossa bem graduada, com pouca ou nenhuma plasticidade). Grupo A2 - Solos granulares com finos (pedregulho e areia grossa bem graduados, com material cimentante de natureza friável ou plástico). A-2-4 - finos siltosos de baixa compressibilidade A-2-5 - finos siltosos de alta compressibilidade A-2-6 - finos argilosos de média plasticidade A-2-7 - finos argilosos de alta plasticidade Grupo A3 - Areias finas b) Os solos finos foram divididos em quatro grupos, A4, A5, A6 e A7 Grupo A4 - Solos siltosos com pequena quantidade de material grosso e de argila (baixa compressibilidade LL < 40%) Grupo A5 - Solos siltosos com pequena quantidade de material grosso e argila, rico em mica e diatomita (alta compressibilidade LL > 40%) Grupo A6 - Argilas siltosas medianamente plásticas com pouco ou nenhum material grosso (baixa compressibilidade) Grupo A7 - Argilas plásticas com presença de matéria orgânica (alta compressibilidade). A7-5, IP ≤ LL - 30% A7-6, IP > LL - 30% Em geral os solos granulares tem índice de grupo compreendidos entre 0 e 4, os siltosos entre 1 e 12 e os argilosos entre 1 e 20. 5.4 Sistema Unificado de Classificação dos Solos (S.U.C.S.) Este sistema é oriundo do Airfield Classification System idealizado por Arthur Casagrande, e inicialmente utilizado para classificação de solos para construção de aeroportos, e depois expandido para outras aplicações, e normalizado pela American Society for Testing and Materials (ASTM). Os solos neste sistema são classificados em solos grossos, solos finos e altamente orgânicos. Para a fração grossa, foram mantidas as características granulométricas como parâmetros mais representativos para a sua classificação, enquanto que para fração fina, Casagrande optou por usar os limites de consistência, por serem parâmetros mais importantes do que o tamanho das partículas. Cada tipo de solo terá um símbolo e um nome. Os nomes dos grupos serão simbolizados por um par de letras. Onde o prefixo é uma das subdivisões ligada ao tipo de solo, e o sufixo, às características granulométricas e à plasticidade. Na Tabela 5.2, nas duas últimas colunas, estão indicados os símbolos de cada grupo e seus respectivos nomes, bem como uma série de observações necessárias a classificação do solo. Solos grossos Os solos grossos ou granulares são os que possuem partículas menores que 75mm e que tenham mais do que 50% de partículas com tamanhos maiores do que 0,075mm (# 200). Uma subdivisão separa os solos grossos em pedregulhos, quando mais do que 50% da fração grossa tem partículas com tamanho maior do que 4,8mm (retido na # 4), e areias, quando uma porcentagem maior ou igual, destas partículas, tem tamanho menor que 4,8mm (passa na # 4). Sempre que as porcentagens de finos estiver entre 5 e 12%, o solo deverá ser representado por um símbolo duplo, sendo o primeiro o do solo grosso (GW, GP, SW, SP), enquanto que o segundo símbolo dependerá da região onde se localizar o ponto representativo dos finos desse solo.
  • 5.
    Notas de Aula- Mecânica dos Solos 61 Para porcentagens de finos, maior do que 12%, e classificados como CL-ML resultará em um símbolo duplo para o solo grosso, GC-GM se for pedregulho ou SC-SM se for areia. As Tabelas 5.3 e 5.4, mostram os fluxogramas necessários à classificação dos solos grossos. Solos finos Nesta divisão, foram colocados os solos que tem uma porcentagem maior ou igual a 50%, de partículas com tamanho menor do que 0,075mm (passando na # 200). Estes solos, siltes e argilas, foram inicialmente separados em função do limite de liquidez: menor que 50% e maior ou igual a 50%. Cada uma destas subdivisões leva em conta a origem inorgânica ou orgânica do solo. Para a definição de origem orgânica deverão ser realizados dois ensaios de limite de liquidez: um com o solo secado em estufa, (LL)s, e o outro nas condições naturais, (LL)n. Se a relação (LL)s/(LL)n < 0,75 o solo deverá ser considerado orgânico. Quando da proposição inicial do sistema de classificação por Casagrande, foi introduzido o gráfico de plasticidade, montado a partir dos limites de consistência dos solos finos. Com a revisão do sistema foram introduzidas algumas modificações, resultando o gráfico mostrado na Figura 5.1. Nele, os grupos estão distribuídos em cinco regiões, sendo a linha “A” separadora dos solos argilosos inorgânicos (CL, CH) dos siltosos inorgânicos (ML, MH). A linha vertical LL = 50% separa os solos de alta plasticidade (MH, CH) dos de baixa plasticidade (ML, CL). Os solos orgânicos podem se situar, tanto acima quanto abaixo da linha “A”; as argilas orgânicas serão representadas por pontos situados sobre ou acima dessa linha, enquanto, os siltes orgânicos estarão abaixo. A quinta região é a hachurada, onde o solo deverá ter o símbolo duplo, CL-ML, representando solos LL < 50% e 4 ≤ IP ≤ 7. O gráfico de plasticidade deverá ser usado na classificação, tanto dos solos finos quanto da fração fina dos solos grossos. Na última revisão do SUCS foi introduzida, a linha “U” para ajudar na avaliação dos resultados dos ensaios de limites de consistência, visto que ela deve representar um limite superior empírico para os solos naturais. Qualquer ponto que venha se situar acima dessa linha deve ter os resultados dos ensaios verificados. A linha “U”, tanto quanto a linha “A”, é quebrada, iniciando-se na vertical para LL = 16% até IP = 7% e a partir desse ponto tem a equação: IP = 0,9 . (LL - 8). 0 10 20 30 40 50 60 70 0 10 20 30 40 50 60 70 80 90 100 LIMITE DE LIQUIDEZ - LL % ÍNDICEDEPLASTICIDADE-IP% LINHA “A” HORIZONTAL PARA IP = 4 ATÉ LL = 25,5 IP = 0,73 (LL – 20) PARA CLASSIFICAR O SOLOS FINOS E A FRAÇÃO FINA DOS SOLOS GROSSOS CL CL - ML LL=50 LINHA “U” VERTICAL PARA LL = 16 ATÉ IP = 7 IP = 0,9 (LL – 8) ou OL ML ou OL MH ou OH CH ou OH Figura 5.1 - Gráfico de plasticidade As Tabelas 5.5 e 5.6, mostram os fluxogramas necessários a classificação dos solos finos.
  • 6.
    Notas de Aula- Mecânica dos Solos 62 CRITÉRIOS DO SISTEMA UNIFICADO DE CLASSIFICAÇÃO DE SOLOS (ASTM, 1983) CLASSIFICAÇÃO DOS SOLOSCRITÉRIOS PARA DETERMINAÇÃO DOS SUBGRUPOS E NOMES DOS GRUPOS USANDO ENSAIOS DE LABORATÓRIO SÍMBOLO GRUPO NOME DO GRUPO Cu ≥ 4 e 1 ≤ Cc ≤ 3 GW Pedregulho bem graduado 5Pedregulhos limpos Pp,200 < 5% Cu < 4 e/ou 1 > Cc > 3 GP Pedregulho mal graduado 5 ML MH GM Pedregulho siltoso 5, 6, 7 Pedregulhos mais que 50% da fração grossa retida na peneira 4,8mm (# 4) Pedregulhos com finos Pp,200 > 12% Finos classificados como CL CH GC Pedregulho argiloso 5, 6, 7 Cu ≥ 6 e 1 ≤ Cc ≤ 3 SW Areia bem graduada 8Areias limpas Pp,200 < 5% Cu < 6 e/ou 1 > Cc > 3 SP Areia mal graduada 8 ML MH SM Areia siltosa 6, 7, 8 Solos Grossos Pr,200 > 50% Areias mais que 50% da fração grossa passa na peneira 4,8mm (#4) Areias com finos Pp,200 > 12% Finos classificados como CL CH SC Areia argilosa 6, 7, 8 IP > 7, pontos sobre ou acima da linha A CL Argila pouco plástica 10, 11, 12 Inorgânicos IP < 4, pontos abaixo da linha A ML Silte 10, 11, 12 Siltes e argilas LL < 50% Orgânicos LLseco < 0,75 LLnatural OL Argila orgânica 10, 11, 12, 13 Silte orgânico 10, 11, 12, 14 Pontos sobre ou acima da linha A CH Argila muito plástica 10, 11, 12 Inorgânicos Pontos abaixo da linha A MH Silte elástico 10, 11, 12 Solos Finos Pp,200 ≥ 50% Siltes e argilas LL ≥ 50% Orgânicos LLseco < 0,75 LLnatural OH Argila orgânica 10, 11, 12, 15 Silte orgânico 10, 11, 12, 16 Solos altamente orgânicos Principalmente matéria orgânica, cor escura e cheiro PT Turfa 1: Válido para material passando na peneira de 75mm abertura 2: Se a amostra contém seixos e matacões acrescentar “com seixos e matacões”, ao nome do grupo para Pp,200 entre 5 - 12% exigem símbolo duplo. 3: Pedregulhos GW – CH: Pedregulho bem graduado com silte GW – GC: Pedregulho bem graduado com argila GP – GH: Pedregulho mal graduado com silte GP – GC: Pedregulho mal graduado com argila 4: Areias SW – SH: Areia bem graduada com silte SW – SC: Areia bem graduada com argila SP – SH: Areia mal graduada com silte SP – SC: Areia mal graduada com argila 5: Se % Areia ≥ 15, acrescentar “com areia” 6: Se finos: CL – ML, usar símbolo duplo: GC – GH; SC – SH 7: Se finos são orgânicos, acrescentar, “com finos orgânicos” 8: Se % Pedregulho ≥ 15%, acrescentar “com pedregulhos” 9: Se pontos estão na área hachurada, é CL – ML (argila-siltosa) 10: Se Pr,200: 15-29%, por “com areia” ou “com pedregulho”, Se Pr,200 ≥ 30%: 11: % pedregulho < 15%, acrescentar arenoso 12: % areia < 15%, acrescentar pedregulho 13: Para IP > 4%, e pontos sobre ou acima da linha A 14: Para IP < 4% ou pontos abaixo da linha A 15: Para pontos sobre ou acima da linha A 16: Para pontos abaixo da linha A Tabela 5.2 - Sistema de Classificação Unificada dos Solos (S.U.C.S) Observação Cu = D60 / D10 ( ) 1060 2 30 DD D Cc × = G gravel Cascalho (pedregulho) S sand areia C clay argila W well graded bem graduado P poor graded mal graduado F fines finos (pás. # 200) M mo mó ou limo (areia fina) O organic matéria orgânica L low liquid limit LL baixo H high liquid limit LL alto Pt peat turfa 3 3 4 4 9 9
  • 7.
    Notas de Aula- Mecânica dos Solos 63 %Areia<15%→Pedregulhobemgraduado %Areia≥15%→Pedregulhobemgraduadocomareia %Areia<15%→Pedregulhomalgraduado %Areia≥15%→Pedregulhomalgraduadacomareia %Areia<15%→Pedregulhobemgraduadocomsilte %Areia≥15%→Pedregulhobemgraduadocomsilteeareia %Areia<15%→Pedregulhobemgraduadocomargila(ouargilasiltosa) %Areia≥15%→Pedregulhobemgraduadocomargilaeareia(ouargilasiltosa) %Areia<15%→Pedregulhomalgraduadocomsilte %Areia≥15%→Pedregulhomalgraduadocomsilteeareia %Areia<15%→Pedregulhomalgraduadocomargila(ouargilasiltosa) %Areia≥15%→Pedregulhomalgraduadocomargilaeareia(ouargilasiltosa)eareia %Areia<15%→Pedregulhosiltoso %Areia≥15%→Pedregulhosiltosocomareia %Areia<15%→Pedregulhoargiloso %Areia≥15%→Pedregulhoargilosocomareia %Areia<15%→Pedregulhoargilo-siltoso %Areia≥15%→Pedregulhoargilo-siltosocomareia GW GP GW–GH GW–GC GP–GH GP–GC GH GC GC–GH Finos MLouMH FinosCL,CH ou(CL–ML) Finos MLouMH FinosCL,CH ou(CL–ML) Finos MLouMH Finos CLouCH Finos CL–ML Cu≥4;1≤Cc≤3 Cu<4,e/ou1>Cc>3 Cu≥4;1≤Cc≤3 Cu<4,e/ou1>Cc>3 Pp,200<5 5<Pp,200<12 Pp,200>12 Pedregulho %Ped.> %Areia Tabela5.3-Fluxogramaparaclassificaçãodospedregulhos.
  • 8.
    Notas de Aula- Mecânica dos Solos 64 %Pedregulho<15%→Areiabemgraduada %Pedregulho≥15%→AreiabemgraduadacomPedregulho %Pedregulho<15%→Areiamalgraduada %Pedregulho≥15%→AreiamalgraduadacomPedregulho %Pedregulho<15%→AreiabemgraduadacomSilte %Pedregulho≥15%→AreiabemgraduadacomSilteePedregulho %Pedregulho<15%→Areiabemgraduadacomargila(ouargilo-siltosa) %Pedregulho≥15%→AreiabemgraduadacomargilaePedregulho(ouargilo-siltosa) %Pedregulho<15%→AreiamalgraduadacomSilte %Pedregulho≥15%→AreiamalgraduadacomSilteePedregulho %Pedregulho<15%→Areiamalgraduadacomargila(ouargilasiltosa) %Pedregulho≥15%→AreiamalgraduadacomargilaePedregulho(ouargilo-siltosa) %Pedregulho<15%→Areiasiltosa %Pedregulho≥15%→AreiasiltosacomPedregulho %Pedregulho<15%→Areiaargilosa %Pedregulho≥15%→AreiaargilosacomPedregulho %Pedregulho<15%→Areiaargilo-siltosa %Pedregulho≥15%→Areiaargilo-siltosacomPedregulho SW SP SW–SH SW–SC SP–SH SP–SC SH SC SC–SH Finos MLouMH FinosCL,CH ou(CL–ML) Finos MLouMH FinosCL,CH ou(CL–ML) Finos MLouMH Finos CLouCH Finos CL–ML Cu≥6;1≤Cc≤3 Cu<6,e/ou1>Cc>3 Cu≥6;1≤Cc≤3 Cu<6,e/ou1>Cc>3 Pp,200<5 5<Pp,200<12 Pp,200>12 Areia %Areia> %Ped Tabela5.4-Fluxogramaparaclassificaçãodasareias.
  • 9.
    Notas de Aula- Mecânica dos Solos 65 →Argilapoucoplástica →Argilapoucoplásticacomareia →Argilapoucoplásticacompedregulho →Argilapoucoplásticaarenosa →Argilapoucoplásticaarenosacompedregulho →Argilapoucoplásticapedregulhosa →Argilapoucoplásticapedregulhosacomareia →Argilasiltosa →Argilasiltosacomareia →Argilasiltosacompedregulho →Argilasilto-arenosa →Argilasilto-arenosacompedregulho →Argilasilto-pedregulhosa →Argilasilto-pedregulhosacomareia →Silte →Siltecomareia →Siltecompedregulho →Siltearenoso →Siltearenosocompedregulho →Siltepedregulhoso →Siltepedregulhosocomareia →Argilaorgânica →Argilaorgânicacomareia →Argilaorgânicacompedregulho →Argilaorgânicaarenosa →Argilaorgânicaarenosacompedregulho →Argilaorgânicapedregulhosa →Argilaorgânicapedregulhosacomareia →Silteorgânico →Silteorgânicocomareia →Silteorgânicocompedregulho →Silteorgânicoarenoso →Silteorgânicoarenosocompedregulho →Silteorgânicopedregulhoso →Silteorgânicopedregulhosocomareia %Areia>%Ped. %Areia<%Ped. %Ped.<15% %Ped.≥15% %Areia<15% %Areia≥15% %Areia>%Ped. %Areia<%Ped. %Ped.<15% %Ped.≥15% %Areia<15% %Areia≥15% %Areia>%Ped. %Areia<%Ped. %Ped.<15% %Ped.≥15% %Areia<15% %Areia≥15% %Areia>%Ped. %Areia<%Ped. %Ped.<15% %Ped.≥15% %Areia<15% %Areia≥15% %Areia>%Ped. %Areia<%Ped. %Ped.<15% %Ped.≥15% %Areia<15% %Areia≥15% Pr,200<15 15≤Pr,200≤29 %Areia>%Ped %Areia<%Ped. Pr,200<15 15≤Pr,200≤29 %Areia>%Ped %Areia<%Ped. Pr,200<15 15≤Pr,200≤29 %Areia>%Ped %Areia<%Ped. Pr,200<15 15≤Pr,200≤29 %Areia>%Ped %Areia<%Ped. Pr,200<15 15≤Pr,200≤29 %Areia>%Ped %Areia<%Ped. Pr,200<30 Pr,200≥30 Pr,200<30 Pr,200≥30 Pr,200<30 Pr,200≥30 Pr,200<30 Pr,200≥30 Pr,200<30 Pr,200≥30 CL CL–ML ML IP≥4 acimaou sobrea linhaA IP<4 abaixoda linhaA IP>7 sobreou acimada linhaA 4<IP<7 sobreou acimada linhaA IP<4 abaixoda linhaA CL Tabela5.5-Fluxogramaparaclassificaçãodossolosfinosdebaixaplasticidade. Inorgânicos Orgânicos (LL)S/(LL)N<0,75 LL≥50
  • 10.
    Notas de Aula- Mecânica dos Solos 66 →Argilamuitoplástica →Argilamuitoplásticacomareia →Argilamuitoplásticacompedregulho →Argilamuitoplásticaarenosa →Argilamuitoplásticaarenosacompedregulho →Argilamuitoplásticapedregulhosa →Argilamuitoplásticapedregulhosacomareia →Silteelástico →Silteelásticocomareia →Silteelásticocompedregulho →Silteelásticoarenoso →Silteelásticoarenosocompedregulho →Silteelásticopedregulhoso →Silteelásticopedregulhosocomareia →Argilaorgânica →Argilaorgânicacomareia →Argilaorgânicacompedregulho →Argilaorgânicaarenosa →Argilaorgânicaarenosacompedregulho →Argilaorgânicapedregulhosa →Argilaorgânicapedregulhosacomareia →Silteorgânico →Silteorgânicocomareia →Silteorgânicocompedregulho →Silteorgânicoarenoso →Silteorgânicoarenosocompedregulho →Silteorgânicopedregulhoso →Silteorgânicopedregulhosocomareia %Areia>%Ped. %Areia<%Ped. %Ped.<15% %Ped.≥15% %Areia<15% %Areia≥15% %Areia>%Ped. %Areia<%Ped. %Ped.<15% %Ped.≥15% %Areia<15% %Areia≥15% %Areia>%Ped. %Areia<%Ped. %Ped.<15% %Ped.≥15% %Areia<15% %Areia≥15% %Areia>%Ped. %Areia<%Ped. %Ped.<15% %Ped.≥15% %Areia<15% %Areia≥15% Pr,200<15 15≤Pr,200≤29 %Areia>%Ped %Areia<%Ped. Pr,200<15 15≤Pr,200≤29 %Areia>%Ped %Areia<%Ped. Pr,200<15 15≤Pr,200≤29 %Areia>%Ped %Areia<%Ped. Pr,200<15 15≤Pr,200≤29 %Areia>%Ped %Areia<%Ped. Pr,200<30 Pr,200≥30 Pr,200<30 Pr,200≥30 Pr,200<30 Pr,200≥30 Pr,200<30 Pr,200≥30 CH MH Acimaou sobrea linhaA Abaixoda linhaA Acimada linhaA Abaixoda linhaA OH Inorgânicos Orgânicos (LL)S/(LL)N<0,75 LL≥50 Tabela5.6-Fluxogramaparaclassificaçãodossolosfinosdealtaplasticidade.
  • 11.
    Notas de Aula- Mecânica dos Solos 67 Solos altamente orgânicos São solos que apresentam características muito diferentes dos solos inorgânicos; são compostos de matéria vegetal em vários estágios de decomposição, geralmente com odor orgânico, cor marrom escura a preta, textura variando de fibrosa a amorfa, aparência esponjosa e saturada. São solos com alto índice de vazios, muito compressíveis e baixa resistência ao cisalhamento. Em condições normais, não são utilizados como fundação nem como material de empréstimo. Os solos altamente orgânicos são, normalmente, designados por turfosos e simbolizados por Pt. A Tabela 5.7 apresenta algumas características dos solos a partir do Sistema de Classificação relativa às fundações de pavimentos. 5.5 Classificação Geotécnica M.C.T. para solos Tropicais O Sistema Unificado de Classificação dos Solos não se tem mostrado satisfatório, quando usado em projeto de pavimentos para solos tropicais, em face do seu comportamento diferenciado, conforme tem mostrado diversos autores. Uma classificação mais apropriada aos solos tropicais, com ênfase em projetos de estradas, foi proposta por Nogami e Villilbor (1981), separando-se os solos em dois grupos, um de comportamento laterítico e outro não laterítico. O resultado desse trabalho foi reunido no gráfico, mostrado na Figura 5.2, subdividido em sete regiões, onde os solos de comportamento não laterítico ocupam a parte superior e os de comportamento laterítico estão situados na parte inferior do gráfico. A cada uma das regiões foi associado um símbolo, duas letras, onde a primeira letra “N” ou “L” indica o comportamento não laterítico ou laterítico do solo e a segunda A, A’, G’, S’ completam a classificação conforme mostrado na figura. Há também referência ao tipo de mineral encontrado no solo. Neste gráfico os solos coesivos estão localizados à direita e os não coesivos à esquerda. O gráfico foi montado utilizando-se de variáveis extraídas dos resultados do ensaio de Mini- MCV (Mini - Moisture Condition Value) de forma que todas as regiões tivessem a mesma área. A primeira variável usada como abscissa e simbolizada por C’ representa a inclinação do trecho reto da curva Mini - MCV para 10 golpes e em ordenadas estão colocadas os valores e’, calculados pela equação: e’= (20/d’ + Pi/100) 1/3 onde d’ é a inclinação do ramo seco da curva de compactação para uma energia correspondente a 12 golpes (aproximadamente igual à do Proctor Normal - 6 kg/cm3 ) e Pi é a porcentagem de perda de material por imersão. A equação anterior é empírica, tendo-se chegado a ela através da imposição de áreas iguais para as diversas regiões do gráfico. O procedimento utilizado, com a descrição dos ensaios necessários a classificação dos solos tropicais está descrito em Nogami e Villibor (1985). 5.6 Classificação Táctil-Visual (A.S.T.M. - D2488-69) Esta classificação é feita de tal forma que a maioria dos solos possam se enquadrar em três grupos (granulação grossa, granulação fina e altamente orgânica), através de um exame visual e alguns ensaios simples de campo. Para a fração grossa, pedregulhos e areias, informações quanto à composição granulométrica, forma das partículas, existência ou não de finos são sempre necessárias; estas partículas são ásperas ao tato, visíveis ao olho nú e se separam quando secas.
  • 12.
    Notas de Aula- Mecânica dos Solos 68 MÓDULO DOSUB- LEITO (13) 500oumais 300oumais 300oumais 300oumais 200-300 200-300 200-300 200-200 200-300 200-300 100-200 100-200 100-200 100-200 50-100 50-100 - CBRDE CAM-PO (12) 60-80 35-60 25-50 40-80 20-40 20-40 15-25 10-20 20-40 10-20 5-15 5-15 4-8 4-8 3-5 3-5 - PESO ESPECÍ- FICO SECO (γs) (11) 125-140 120-130 115-125 130-145 120-140 110-130 105-120 100-115 120-135 105-130 100-125 100-125 90-105 80-100 90-110 80-105 - EQUIPAMENTODECOMPACTAÇÃO (10) Tratordeesteira,equipamentoderodade borracha,rolocomrodadeaço - Tratordeesteira,equipamentoderodade borracha Equipamentocomrodadeborracha Equipamentoderodadeborracha,rolode pédecarneiro Tratordeesteira,equipamentoderodade borracha - - Equipamentocomrodadeborracha,rolo pédecarneiro,controlerígidodaumidade Equipamentoderodadeborracha,rolode pédecarneiro Equipamentoderodadeborracha,rolopé decarneiro,controlerígidodaumidade Equipamentoderodadeborracha,rolode pédecarneiro - Equipamentocomrodadeborracha,rolo pédecarneiro - - Compactaçãonãoéprática CARACTE- RÍSTICASDE DRENAGEM Excelente - - Moderadoa insatisfatório Insatisfatórioa praticamente impermeável Excelente - - Moderadoa insatisfatório Insatisfatórioa praticamente impermeável Moderadoa insatisfatório Praticamente impermeável Insatisfatório Moderadoa insatisfatório Praticamente impermeável - Moderadoa insatisfatório COMPRES- SIBILIDADE EEXPANSÃO (8) Quase inexistente - - Muitoescassa Escassa Quase inexistente - - Muitoescassa Escassaa média Escassaa média Média Médiaaalta Alta Alta Alta Muitoalta AÇÃO POTENCIAL DOGELO (7) Nenhumaa muitoescassa - - Escassaa média Escassaa média Nenhumaa muitoescassa - - Escassaaalta - Médiaamuito alta Médiaaalta - Médiaamuito alta Média - Escassa VALORCOMO BASEDIRETA- MENTESOBA SUPERFÍCIE EMUSO (6) Bom Insatisfatórioa moderado Insatisfatório Moderadoabom Insatisfatório Insatisfatório Insatisfatórioa inadequado Inadequado Insatisfatório Inadequado Inadequado - - Inadequado Inadequado - Inadequado VALORCOMO FUNDAÇÃO QUANDO NÃOSUJEITO AAÇÃODO GELO (5) Excelente Bomaexcelente Bom Bomaexcelente Bom Bom Moderadoa bom Moderadoa bom Bom Moderadoa bom Moderadoa insatisfatório - Insatisfatório Insatisfatório Insatisfatórioa muito insatisfatório - Inadequado NOME (4) Pedregulhooupedregulho arenosobemgraduado Pedregulhooupedregulho arenosomalgraduado Pedregulhooupedregulhoare- noso,uniformementegraduado Pedregulhosiltosoou pedregulhoarenososiltoso Pedregulhoargilosoou pedregulhoarenosoargiloso Areiaouareiapedregulhosa, bemgraduada Areiaouareiapedregulhosa, malgraduada Areiaouareiapedregulhosa uniformementegraduada Areiasiltosaouareia pedregulhosasiltosa Areiaargilosaouareia pedregulhosaargilosa Siltes,siltesarenososepedre- gulhososousolosdiatomáceos Argilasmagras,argilas arenosasoupedregulhosas Siltesorgânicosouargilas orgânicasmagras Argilasmicâceasousolos diatomáceos Argilasgordas Argilasorgânicasgordas Turfa,húmuseoutros L E T R A (3) GW GP GU GM GC SW SP SU SM SC ML CL OL MH CH OH Pt (2) Pedregu- lhose solos pedregu- lhosos Areiase solos arenosos Baixa compres- sibilidade LL<50 Alta compres- sibilidade LL>50 DIVISÕES PRINCIPAIS (1) SOLOS DE GRANU- LAÇÃO GROSSA SOLOS DE GRANU- LAÇÃO FINA Turfaeoutrossolos orgânicosfibrosos Tabela5.7-Característicasrelativasàsfundaçõesdepavimentos.
  • 13.
    Notas de Aula- Mecânica dos Solos 69 1,15 0,70 1,40 1,75 0,450,27 1,70 0,5 1,0 1,5 2,0 0,0 0,5 1,0 1,5 2,0 2,5 3,0 COEFICIENTE C' ÍNDICEe' A = AREIA A' = ARENOSO G' = ARGILOSO S' = SILTOSO NS' NG' LG' LA' LA NA NA' GRANULOMETRIAS TÍPICAS DESIGNAÇÕES DO MISSISSIPI RIVER COMISSION, USA q = QUARTZOSO m = MICÁCEO s = SERSÍTICO k = CAULINÍTICO AREIAS SILTES(q,s) AREIASSILTOSAS SILTES(k,m) SILTESARENOSOS ARGILAS ARGILASARENOSAS ARGILASSILTOSAS SILTESARGILOSOS AREIASSILTOSAS AREIASARGILOSAS ARGILAS ARGILASARENOSAS ARGILASSILTOSAS SILTESARGILOSOS COMPORTAMENTO N = NÃO LATERÍTICO L = LATERÍTICO GRUPO MCT N A N A’ N S’ N G’ L A L A’ L G’ MINI CBR ( % ) SEM IMERSÃO PERDA POR IMERSÃO M , E B , M E B M , E E E E E B E , EE B E B EXPANSÃO B B E M , E B B B CONTRAÇÃO B B , M M M , E B B , M M , E COEF. PERMEABILIDADE (K) M , E B B , M B , M B , M B B COEF. SORÇÃO (S) E B , M E M , E B B B PROPRIEDADES CORPOS DE PROVA COMPACTADOS NA MASSA ESPECÍFICA APARENTE SECA MÁXIMA DA ENERGIA NORMAL EE = MUITO ELEVADO E = ELEVADO M = MÉDIO (A) B = BAIXO (A) VIDE QUADRO ABAIXO PARA EQUIVALÊNCIANUMÉRICA MINI-CBR (%) EE – Muito elevado > 30 E – Elevado 12 a 30 M – Médio 4 a 12 B – Baixo < 4 PERDA DE SUPORTE MINI-CBR – POR IMERSÃO (%) E – Elevada > 70 M – Média 40 a 70 B – Baixa < 40 EXPANSÃO (%) E – Elevada > 3 M – Média 0,5 a 3 B – Baixa < 0,5 CONTRAÇÃO (%) E – Elevada > 3 M – Média 0,5 a 3 B – Baixa < 0,5 COEFICIENTE DE SORÇÃO – S log (cm/Vmín) E – Elevada > (- 1) M – Média ( -1) a ( -2) B – Baixa < ( -2) COEFICIENTE DE PERMEABILIDADE K log (cm/s) E – Elevada > ( - 3) M – Média ( - 3) a ( - 6) B – Baixa < ( - 6) CORRESPONDÊNCIA APROXIMADA COM U S C E SP SM SM SC ML SM, CL ML, MH MH CH SP SC SC MH ML CH Figura 5.2 - Gráfico de classificação MCT e principais propriedades dos grupos dessa classificação.
  • 14.
    Notas de Aula- Mecânica dos Solos 70 Para os solos finos, siltes e argilas, os principais ensaios de identificação no campo são: a) ensaio de dilatância; b) ensaio de plasticidade; c) determinação da resistência seca do solo; d) observações quanto à cor e cheiro (solos orgânicos). Os itens a, b e c são feitos com material que passa na peneira nº 40 (0,42mm). No campo, muitas vezes, separa-se o material retido na peneira nº 40 fazendo-se o possível para retirar o material entre a peneira nº 10 e nº 40. O ensaio de dilatância consiste em adicionar água no material, tornando-o pegajoso. A massa formada deve ter um volume de 8 cm3 e é colocada na palma de uma das mãos em posição horizontal. Bate-se vigorosamente uma mão de encontro com a outra, várias vezes e espreme-se a massa entre os dedos. Segundo as reações ocorridas durante o ensaio de dilatância, os solos podem classificar-se em: - solos não plásticos (siltes e areias) apresentam uma reação rápida (presença de água livre quando sacudido); - solos altamente plásticos resultam em reação nula. Portanto, dependendo da velocidade que a massa muda de consistência, definimos que a reação do teste é rápida, lenta ou nula. Ensaio de plasticidade consiste em obter um cilindro de 3mm de diâmetro sobre uma superfície lisa ou entre as palmas da mão. À medida que o processo vai se desenvolvendo, o solo vem se tornando mais duro (perda de umidade). Os solos situados abaixo da linha “A” do gráfico de plasticidade formam cilindros frágeis e com exceção dos solos orgânicos. Estes solos resultam em cilindros muito moles e pegajosos quando estão próximos do limite de plasticidade. Quanto mais alta a posição do solo em relação à linha “A”, mais resistentes são os cilindros ao se aproximarem ao limite de plasticidade. O ensaio de resistência seca consiste em moldar uma amostra de solo úmido e deixar secar em estufa ou no ar livre. Após a secagem tenta-se desagregar a amostra com pressão dos dedos. De acordo com o esforço aplicado na amostra podemos definir como: - os solos de pouca resistência seca (desagregam-se imediatamente com pequeno esforço - solos siltosos); - os solos de resistência seca razoável (desagregam-se com certo esforço - solos argilosos e orgânicos). A cor serve para separar os horizontes de um perfil de solo e pode indicar a existência do nível do lençol freático. Utiliza-se em amostras de solos úmidos porque pode haver uma mudança razoável com a secagem. Adota-se a carta de cores de MUNSEEL preparado pelo Departamento de Agricultura dos Estados Unidos. Os solos de cor vermelha indicam a presença de óxidos de ferro e ausência do lençol freático próximo. Os solos de cor cinza ou manchados indicam que a variação do nível d’água. Quanto ao cheiro, os solos orgânicos apresentam, em geral, odores característico, que pode ajudar na identificação. Os métodos para estimar a porcentagem passante na peneira nº 200 são muitos e a escolha depende do tempo, habilidade do técnico e equipamento disponível. Entre eles podemos citar: - decantação - consiste em misturar solo com água num recipiente e derramar a mistura turva de água e solo. Repete-se a operação várias vezes, até conseguir remover praticamente todos os finos. Por comparação do resíduo com o material primitivo tem-se idéia da quantidade de finos. - sedimentação - consiste em misturar água com o solo em uma proveta e agitar bastante. As partículas maiores irão depositar logo (areia deposita em 20 ou 30 segundos).
  • 15.
    Notas de Aula- Mecânica dos Solos 71 5.7 Exercícios 1) Com os dados obtidos no laboratório em ensaios de granulometria e plasticidade para três amostras de solo (solo A, B e C), apresentados abaixo, determine: a) diâmetro efetivo, b) coeficiente de curvatura, c) coeficiente de uniformidade, d) índice de plasticidade, e) atividade coloidal, f) classifique estas amostras de acordo com os sistemas textural, HRB/AASHO e SUCS. Solo A Solo B Solo C LL (%) 15 35 65 LP (%) - 20 35 Curva Granulométrica - ABNT - NBR 6502 C B A Silte Areia Fina Areia Média Areia Grossa PedregulhoArgila 0 10 20 30 40 50 60 70 80 90 100 0,001 0,01 0,1 1 10 100 Diâmetro dos Grãos (mm) PorcentagemRetida 0 10 20 30 40 50 60 70 80 90 100 PorcentagemPassante 2) Os dados obtidos no laboratório para determinação de umidade natural, do limite de liquidez e do limite de plasticidade de uma amostra de argila foram os seguintes: Umidade natural W (g): 7,782 5,041 Ws (g): 6,682 4,312 w (%): Limite de liquidez W (g): 2,803 2,215 2,296 2,663 Ws (g): 2,210 1,752 1,825 2,123 w (%): Nº Golp: 13 20 29 36 Limite de Plasticidade W (g): 0,647 0,645 0,388 Ws (g): 0,557 0,566 0,337 w (%):
  • 16.
    Notas de Aula- Mecânica dos Solos 72 Pede-se: a) qual a consistência dessa argila 3) O solo de uma jazida para uso de uma obra de terra tem as seguintes características: LL = 60% e LP = 27%. O teor de umidade natural do solo é de 32%. Determine: a) o índice de plasticidade, b) o índice de consistência, c) classifique o solo em função do valor obtido em (b). 4) As seguintes indicações são fornecidas para os solos A e B: LL (%) LP (%) W (%) G S Solo A 30 12 15 2,70 100 Solo B 9 6 6 2,68 100 Pede-se: a) qual o solo de maior teor de argila? b) qual o solo de maior índice de vazios? 5) Um solo argiloso apresenta as seguintes características: LL = 59%, LP = 23,1% e IC = 0,44. Pede-se, calcular a quantidade de água necessária a adicionar a 2Kg deste solo para reduzir o IC a 0,20. Respostas: 1) a) D10 A = 0,07; D10 B = 0,007 e D10 C = 0,0 (zero) b) D60 A = 0,38; D60 B = 0,10 e D60 C = 0,011 Cu A = 5,5; Cu B = 14,3 e Cu C = ∞ c) D30 A = 0,18; D30 B = 0,044 e D30 C = 0,0 (zero) Cc A = 1,2; Cc B = 2,8 e Cc C = 0 d) IP A = NP; IP B =15 e IP C = 30 e) Ac A = não possui finos; Ac B = 3,75 (Ac alta >1,25) e Ac C = 0,63 (Ac baixa < 0,75) f) 2)