THIAGO MARTINS PINHEIRO
OTÁVIO AUGUSTO DE SOUZA BRITO
DESENVOLVIMENTO E LANÇAMENTO DE UMA EMPRESA
DE ASSESSORIA E CONSULTORIA EM AGRICULTURA DE
PRECISÃO
Coordenador Acadêmico Agliberto Alves Cierco
Professor Orientador do TCC Marta Rocha Camargo
Trabalho de Conclusão de Curso apresentado ao curso MBA em
Gerenciamento de Projetos de Pós-Graduação lato sensu, Nível de
Especialização, do Programa FGV Management como pré-requisito
para a obtenção do título de Especialista
TURMA 13
Belém – PA
2016
O Trabalho de Conclusão de Curso
DESENVOLVIMENTO E LANÇAMENTO DE UMA EMPRESA DE
ASSESSORIA E CONSULTORIA EM AGRICULTURA DE PRECISÃO
elaborado por Thiago Martins Pinheiro e Otávio Augusto de Souza Brito e aprovado pela
Coordenação Acadêmica foi aceito como pré-requisitos para a obtenção do certificado do curso
de pós-graduação lato sensu em Gerenciamento de Projetos, Nível de Especialização, do
Programa FGV Management.
Data da aprovação: 21 de dezembro de 2016 .
Belém, 20 de fevereiro de 2016.
Assinatura do Coordenador Acadêmico
Agliberto Alves Cierco
Assinatura do Professor(a) Orientador(a) do TCC
Marta Rocha Camargo
TERMO DE COMPROMISSO
Os alunos Thiago Martins Pinheiro e Otávio Augusto de Souza Brito, abaixo assinados, do
curso de MBA em Gerenciamento de Projetos, Turma 13, do Programa FGV Management,
realizado nas dependências da conveniada FGV Ideal, no período de 28/01/15 a 17/09/16,
declaram que o conteúdo do Trabalho de Conclusão de Curso intitulado “Desenvolvimento e
lançamento de uma empresa de assessoria e consultoria em agricultura de precisão”, é autêntico,
original e de sua autoria exclusiva.
Belém, 20 de fevereiro de 2016.
Thiago Martins Pinheiro
Otávio Augusto de Souza Brito
DEDICATÓRIA
Dedico a meus pais, Roberto Pinheiro e Estela Pinheiro, que sempre me apoiaram
em minhas decisões. Dedico ainda à minha companheira e amiga, Patricia Tourinho e nossas
princesas, Bianca e Isadora Tourinho, pelas incansáveis noites de espera e motivação, que
mesmo em face a momentos de incertezas e desânimo me estimularam a continuar.
Thiago Martins Pinheiro
Faço dedicação aos meus pais Pedro Brito e Vera Brito. Mesmo com pouco acesso
e oportunidades de estudo, não mediram esforços para me proporcionar chances de ter boa
educação formal. Dedico também à minha esposa Isana Brito, pessoa ímpar, que mesmo sem
saber, me estimulou, entendeu e ajudou ao longo da caminhada desta pós-graduação.
Otávio Augusto de Souza Brito
AGRADECIMENTOS
À Deus, por nos conceder saúde, recursos e perseverança para persistir e vencer!
Ao grupo Ideal e à Fundação Getúlio Vargas pela oportunidade de crescimento e
obtenção de valiosos ensinamentos através de excelentes professores.
À nossas esposas, familiares e amigos, pela compreensão e incentivo dados.
Aos novos amigos, pelo companheirismo e boas risadas ao longo do curso.
Agradecemos.
Ao amigo Otávio, com o qual tive o prazer em dividir esta tarefa e caminhada,
valiosamente contribuindo ao meu crescimento pessoal e profissional. Nesse período pude
perceber o valioso e dedicado profissional e amigo que é, comprometido e correto em suas
tarefas e obrigações.
Aos meus gestores na empresa Agropalma, Ricardo Tinoco e Joel Buecke, que
flexibilizaram meu horário de trabalho e apoiaram no atendimento às aulas, avaliações e demais
obrigações para com esta pós-graduação.
Thiago Martins Pinheiro
À compreensão e paciência do meu gerente, Ricardo Santos. Sem a flexibilização
do horário de trabalho seria muito difícil participar das aulas e provas de forma assídua e
pontual.
Ao meu amigo Thiago, pela oportunidade de poder compartilhar com ele momentos
de estudo e aprendizados. Tive a satisfação de ter um convívio acadêmico com ele. Sua postura
íntegra e séria nas atividades e compromissos, evidenciam uma boa pessoa, um ótimo
profissional e um ser que contribui para o desenvolvimento e crescimento das organizações que
frequenta.
Otávio Augusto de Souza Brito
RESUMO
Este trabalho é parte integrante do curso de MBA em Gerenciamento de Projetos
da Fundação Getúlio Vargas, conveniada Ideal, na cidade de Belém/PA e foi desenvolvido pelo
grupo Precisione, integrante à turma 13. Buscou-se aplicar os conhecimentos teóricos obtidos
ao longo do curso aos conhecimentos dos autores, elaborando todas as etapas e aplicando
ferramentas de gerenciamento de projetos para desenvolver uma empresa de assessoria e
consultoria em agricultura de precisão. O grupo decidiu por este tema em virtude da importância
que o setor agrícola apresenta na economia brasileira e mundial, seu impacto social e às
mudanças que os avanços tecnológicos têm no agronegócio. Ademais, as empresas que atuam
neste segmento também carecem de ferramentas gerenciais para otimização de atividades,
mapeamento de processos e alocação adequada de recursos. As experiências e conhecimentos
da equipe composta por um engenheiro agrônomo e um engenheiro mecânico permitiram
desenvolver um planejamento estratégico e competitivo para a empresa, tal que a torne
diferenciada no mercado pelos produtos propostos, customizados para cada cliente e focados
em ferramentas de gestão. Ao longo do trabalho serão construídas e descritas etapas para a
elaboração do projeto para o desenvolvimento da empresa, de acordo com metodologia
proposta pelo PMI – Project Management Institute, através do guia PMBOK – Project
Management Body of Knowledge.
ABSTRACT
This paper is part of the Project Management MBA course of the Fundação Getúlio
Vargas, in the city of Belém/PA, and was developed by the Precisione group. The authors
applied theoretical knowledge obtained through the course to their knowledge, elaborating all
the steps and applying project management tools to develop a company of advisory and
consultancy in precision agriculture. The group chose this subject because of the importance of
the agricultural sector in the Brazilian and worldwide economy, its social impacts and the
changes technological advances have been making in the agribusiness. In addition, companies
in this segment also lack management tools for optimizing activities, mapping processes and
allocating resources. The experience and knowledge of the group altogether allowed the
development of a strategic and competitive planning for the alleged company, thought to be
market-leader through its proposed products, customized to each client and focused on
management tools. Throughout this paper will be built and described steps for the development
of the alleged company project, according to the methodology proposed by the Project
Management Institute (PMI) through the Project Management Body of Knowledge (PMBOK).
LISTA DE ILUSTRAÇÕES
FIGURA 1. ANÁLISE SWOT.......................................................................................................20
FIGURA 2. ANÁLISE DAS 5 FORÇAS DE PORTER .........................................................................22
FIGURA 3. ANÁLISE DA MATRIZ DE ANSOFF...........................................................................24
FIGURA 4. PERFORMANCE DE INDICADORES ECONÔMICO-FINANCEIROS ....................................36
FIGURA 5. PERFORMANCE DE INDICADORES ECONÔMICO-FINANCEIROS ....................................37
FIGURA 6. PERFORMANCE DE INDICADORES PARA ANÁLISE DE PROJETOS..................................37
FIGURA 7. PERFORMANCE DE INDICADORES PARA ANÁLISE DE PROJETOS..................................38
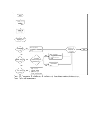
FIGURA 8. FLUXOGRAMA DO PLANO DE MARKETING................................................................44
FIGURA 9. ORGANOGRAMA DA EMPRESA PRECISIONE. ..............................................................46
FIGURA 10. FLUXOGRAMA DE SOLICITAÇÕES DE MUDANÇASDO PLANO DE GERENCIAMENTO DE
ESCOPO. ..............................................................................................................................57
FIGURA 11. ESTRUTURA ANALÍTICA DO PROJETO EM FORMATO GRÁFICO. ................................62
FIGURA 12. SISTEMA DE CONTROLE DE MUDANÇAS DO PLANO DE GERENCIAMENTO DO TEMPO.74
FIGURA 13. DESCRIÇÃO DE ORÇAMENTO PRELIMINAR E DETERMINAÇÃO DE RESERVAS............89
FIGURA 14. PRIORIZAÇÃO DE MUDANÇAS NO PLANO DE GERENCIAMENTO DA QUALIDADE. ......92
FIGURA 15. ESTRUTURA ORGANIZACIONAL DO PROJETO. ..........................................................95
FIGURA 16 ESTRUTURA ANALÍTICA DOS RISCOS IDENTIFICADOS.............................................107
FIGURA 19. ANÁLISE DE STAKEHOLDERS EM FORMATO GRÁFICO. ...........................................123
FIGURA 20. CRITÉRIOS DE ANÁLISE GRÁFICA DE STAKEHOLDERS............................................124
LISTA DE TABELAS
TABELA 1 DADOS DE SUPORTE PARA ESTIMATIVA DOS FLUXOS DE CAIXA PROJETADOS. ...........29
TABELA 2 SIMULAÇÃO DE FLUXO DE CAIXA DO ACIONISTA NO CENÁRIO PESSIMISTA................30
TABELA 3 SIMULAÇÃO DE FLUXO DE CAIXA DO ACIONISTA NO CENÁRIO ESPERADO..................31
TABELA 4 SIMULAÇÃO DE FLUXO DE CAIXA DO ACIONISTA NO CENÁRIO OTIMISTA...................32
TABELA 5 BALANÇO PATRIMONIAL BASEADO NO CENÁRIO “ESPERADO”...................................33
TABELA 6 INDICADORES ECONÔMICO-FINANCEIROS DO PROJETO. .............................................35
TABELA 7 INDICADORES PARA ANÁLISE DE PROJETOS EM TRÊS CENÁRIOS DIFERENTES.............36
LISTA DE QUADROS
QUADRO 1. RELAÇÃO DE IMPOSTOS NA PRESTAÇÃO DE SERVIÇOS.............................................47
QUADRO 2. CONTRIBUIÇÃO DA PREVIDÊNCIA SOCIAL (PARA O EMPREGADO). ...........................47
QUADRO 3. CONTRIBUIÇÃO DA PREVIDÊNCIA SOCIAL (PARA O EMPREGADOR). .........................47
QUADRO 4. CÁLCULO MENSAL DO IMPOSTO SOBRE A RENDA DA PESSOA FÍSICA........................47
QUADRO 5 DESCRITIVO DE PROCESSOS E DOCUMENTOS DO PLANO DE GERENCIAMENTO DO
ESCOPO. ..............................................................................................................................56
QUADRO 6 SISTEMA DE PRIORIZAÇÃO DASSOLICITAÇÕES DE MUDANÇASDO PLANO DE
GERENCIAMENTO DO ESCOPO. .............................................................................................56
QUADRO 7 DESCRITIVO DA MATRIZ DE RASTREABILIDADE DE REQUISITOS. ..............................60
QUADRO 8 CRITÉRIOS DE PRIORIZAÇÃO DOS REQUISITOS DOS PRINCIPAIS STAKEHOLDERS. ......60
QUADRO 9 CATEGORIAS DE CLASSIFICAÇÃO DE REQUISITOS DE STAKEHOLDERS. .....................60
QUADRO 10 DICIONÁRIO DA EAP. ............................................................................................72
QUADRO 11 CRITÉRIOS PARA O SISTEMA DE PRIORIZAÇÃO DE MUDANÇAS................................75
QUADRO 12 AUTONOMIA DE USO DAS RESERVAS. .....................................................................90
QUADRO 13. DIRETÓRIO DO TIME DO PROJETO. .........................................................................95
QUADRO 14 MATRIZ DE RESPONSABILIDADES MODELO RACI..................................................98
QUADRO 15 CRONOGRAMA DE EVENTOS DE COMUNICAÇÃO...................................................101
QUADRO 16 ESCALA DE CLASSIFICAÇÃO NUMÉRICA DOS RISCOS IDENTIFICADOS....................108
QUADRO 17 SISTEMA DE CLASSIFICAÇÃO DE CORES DOS RISCOS IDENTIFICADOS....................108
QUADRO 18 PRIORIZAÇÃO DOS RISCOS IDENTIFICADOS DO PROJETO “PRECISIONE”. ...............110
QUADRO 19 RESPOSTAS DE CONTENÇÃO PLANEJADAS AOS RISCOS IDENTIFICADOS. ...............113
QUADRO 20 RESPOSTAS DE REAÇÃO PLANEJADAS AOS RISCOS IDENTIFICADOS.......................114
QUADRO 21 CRITÉRIOS PARA IDENTIFICAÇÃO DE STAKEHOLDERS...........................................122
QUADRO 22. REGISTRO DE STAKEHOLDERS. ...........................................................................122
QUADRO 23. ANÁLISE DE STAKEHOLDERS...............................................................................123
QUADRO 24. ESTRATÉGIAS DE AÇÃO PARA GERENCIAMENTO DE STAKEHOLDERS. ..................125
LISTA DE ANEXOS
ANEXO 1 MAPA MENTAL DE REQUISITOS COLETADOS DOS STAKEHOLDERS DE MAIOR
INFLUÊNCIA E IMPACTO NO PROJETO. ..................................................................................61
ANEXO 2 CRONOGRAMA DETALHADO DO PROJETO E RECURSOS ALOCADOS..............................76
ANEXO 3 CRONOGRAMA DE MARCOS DO PROJETO.....................................................................84
ANEXO 4 CRONOGRAMA DE MARCOS DO PROJETO.....................................................................85
ANEXO 5 CRONOGRAMA DE MARCOS DO PROJETO.....................................................................86
ANEXO 6 CRONOGRAMA DE MARCOS DO PROJETO.....................................................................87
ANEXO 7 MODELO DE ATA DE REUNIÃO. .................................................................................104
ANEXO 8 FORMULÁRIO DE PEDIDO DE PROPOSTA PARA AQUISIÇÃO DE PRODUTO OU SERVIÇO.
..........................................................................................................................................119
ANEXO 9 FORMULÁRIO DE PEDIDO DE COTAÇÃOPARA AQUISIÇÃODE PRODUTO OU SERVIÇO.
..........................................................................................................................................120
LISTA DE ABREVIATURAS E SIGLAS
AP – Agricultura de Precisão
CCB – Change Control Board (Comitê de Controle de Mudanças)
EAP – Estrutura Analítica de Projeto
GP – Gerente de Projetos
IL – Índice de Lucratividade
MAPA – Ministério da Agricultura, Pecuária e Abastecimento
MBA - Master in Business Administration
PDI – Pesquisa, Desenvolvimento e Inovação
PMBOK – Project Management Body of Knowledge.
PMI – Project Management Institute
RBS - Risk Breakdown Structure
SWOT - Strengths (Forças), Weaknesses (Fraquezas), Opportunities (Oportunidades) e
Threats (Ameaças)
TIR – Taxa de Interna de Retorno
TMR – Taxa Mínima de Retorno
VPL – Valor Presente Líquido
SUMÁRIO
1 INTRODUÇÃO ......................................................................................................................................................16
2 ANÁLISE ESTRATÉGICA ................................................................................................................................17
2.1 DEFINIÇÃO DO NEGÓCIO.................................................................................................................................17
2.2 ANÁLISE DO AMBIENTE EXTERNO – OPORTUNIDADES E AMEA ÇAS ........................................17
2.3 ANÁLISE DO AMBIENTE INTERNO – FORÇAS E FRAQUEZAS .........................................................18
2.4 ANÁLISE SWOT.....................................................................................................................................................19
2.5 ANÁLISE DAS 5 FORÇAS DE PORTER .........................................................................................................20
2.6 ANÁLISE DA MATRIZ DE ANSOFF ...............................................................................................................22
2.7 DEFINIÇÃO DE POSTURA ESTRATÉGICA OU ESTRATÉGIA GENÉRICA......................................24
2.8 DEFINIÇÃO DOS PARÂMETROS ESTRATÉGICOS ..................................................................................24
2.9 PRINCIPAIS STAKEHOLDERS .........................................................................................................................25
2.10 OBJETIVOS ESTRATÉGICOS............................................................................................................................25
2.10.1 Financeiro.................................................................................................................................................................25
2.10.2 Mercados e Clientes ...............................................................................................................................................25
2.10.3 Processos Internos ..................................................................................................................................................26
2.10.4 Aprendizado, Crescimento e Inovação .............................................................................................................26
2.11 ESTRATÉGIAS EMPRESARIAIS ESPECÍFICAS..........................................................................................26
2.12 ESTRATÉGIA DO OCEANO AZUL..................................................................................................................26
3 PLANO FINANCEIRO ........................................................................................................................................29
3.1 ANÁLISE GERAL ..................................................................................................................................................29
3.2 ANÁLISE DOS INDICADORES.........................................................................................................................33
3.2.1 Indicadores econômico-financeiros (Tabela 6)...............................................................................................33
3.2.2 Indicadores de análise de projetos (Tabela 7) ................................................................................................34
4 ANÁLISE DE DESENVOLVIMENTO DO PRODUTO (STAGE-GATE)...........................................39
4.1 GERAÇÃO E PROSPECÇÃO DE IDEIAS........................................................................................................39
4.2 INVESTIGAÇÃO PRELIMINAR........................................................................................................................40
4.3 PLANO DE MARKETING....................................................................................................................................43
4.3.1 Planejamento...........................................................................................................................................................43
4.3.2 Implementação........................................................................................................................................................44
4.3.3 Avaliação e Controle..............................................................................................................................................44
4.4 PLANO OPERACIONAL......................................................................................................................................44
4.5 PREMISSAS OPERACIONAIS ...........................................................................................................................46
5 INICIAÇÃO.............................................................................................................................................................49
5.1 TERMO DE ABERTURA ......................................................................................................................................49
5.2 DESCRIÇÃO DO PRODUTO / RESULTADOS ..............................................................................................50
6 PLANEJAMENTO ................................................................................................................................................52
6.1 DECLARAÇÃO DE ESCOPO..............................................................................................................................52
6.1.1 Título do projeto.....................................................................................................................................................52
6.1.2 Equipe do projeto...................................................................................................................................................52
6.1.3 Descrição do projeto..............................................................................................................................................52
6.1.4 Objetivos do projeto ..............................................................................................................................................52
6.1.5 Justificativa do projeto .........................................................................................................................................52
6.1.6 Escopo incluído e excluído ...................................................................................................................................53
6.1.7 Premissas e restrições............................................................................................................................................53
6.1.8 Critérios de sucesso do projeto...........................................................................................................................54
6.2 PLANO DE GERENCIAMENTO DO ESCOPO ..............................................................................................55
6.2.1 Processos de gerenciamento do escopo .............................................................................................................55
6.2.2 Gerenciamento de mudanças do plano de gerenciamento do escopo.......................................................56
6.2.3 Matriz de rastreabilidade dos requisitos .........................................................................................................58
6.2.4 Estrutura Analítica do Projeto (EAP) ..............................................................................................................62
6.2.5 Dicionário da EAP..................................................................................................................................................63
6.3 PLANO DE GERENCIAMENTO DO TEMPO ................................................................................................73
6.3.1 Cronograma detalhado e definição de marcos ...............................................................................................73
6.3.2 Mudanças nos prazos pré-estabelecidos...........................................................................................................73
6.3.3 Sistema de priorização e controle de mudanças ............................................................................................73
6.3.4 Atualização e administração do plano de gerenciamento do tempo.........................................................73
6.3.5 Informações adicionais .........................................................................................................................................73
6.4 PLANO DE GERENCIAMENTO DE CUSTOS ...............................................................................................89
6.4.1 Processos de gerenciamento de custos ..............................................................................................................89
6.4.2 Definição de orçamento preliminar e reservas ...............................................................................................89
6.4.3 Administração do plano de gerenciamento de custos ...................................................................................90
6.4.4 Assuntos não previstos neste plano....................................................................................................................90
6.5 PLANO DE GERENCIAMENTO DA QUALIDADE .....................................................................................91
6.5.1 Descrição dos processos de gerenciamento da qualidade ............................................................................91
6.5.2 Priorização das mudanças nos quesitos de qualidade e respostas ............................................................91
6.5.3 Sistema de controle de mudanças da qualidade.............................................................................................92
6.5.4 Frequência de avaliação dos requisitos de qualidade do projeto ..............................................................93
6.5.5 Alocação financeira das mudanças nos requisitos de qualidade ...............................................................93
6.5.6 Administração do plano de gerenciamento da qualidade ...........................................................................93
6.5.7 Outros assuntos relacionados não previstos neste plano .............................................................................93
6.6 PLANO DE GERENCIAMENTO DOS RECURSOS HUMANOS ..............................................................95
6.6.1 Organograma do projeto......................................................................................................................................95
6.6.2 Diretório do time do projeto................................................................................................................................95
6.6.3 Matriz de res ponsabilidades................................................................................................................................96
6.6.4 Contratações, realocações ou substituições de membros do time .............................................................96
6.6.5 Treinamentos ...........................................................................................................................................................96
6.6.6 Bonificação...............................................................................................................................................................96
6.6.7 Alocação financeira para o gerenciamento de recursos humanos ............................................................96
6.6.8 Administração do plano de recursos humanos ..............................................................................................97
6.6.9 Outros assuntos não previstos neste plano ......................................................................................................97
6.7 PLANO DE GERENCIAMENTO DAS COMUNICAÇÕES .........................................................................99
6.7.1 Descrição dos processos de gerenciamento das comunicações...................................................................99
6.7.2 Eventos de comunicação.......................................................................................................................................99
6.7.3 Cronograma de eventos de comunicação.......................................................................................................100
6.7.4 Atas de reunião .....................................................................................................................................................101
6.7.5 Relatórios do projeto...........................................................................................................................................101
6.7.6 Ambiente técnico e estrutura de armazenamento e distribuição da informação................................102
6.7.7 Alocação financeira para gerenciamento das comunicações ....................................................................103
6.7.8 Administração do plano de gerenciamento das comunicações ................................................................103
6.7.9 Outros assuntos não identificados neste plano.............................................................................................103
6.8 PLANO DE GERENCIAMENTO DOS RISCOS ...........................................................................................106
6.8.1 Descrição dos processos de gerenciamento de riscos ..................................................................................106
6.8.2 Riscos identificados ..............................................................................................................................................106
6.8.3 RBS – Risk Breakdown Structure......................................................................................................................107
6.8.4 Classificação dos riscos .......................................................................................................................................107
6.8.5 Sistema de controle de mudanças de riscos (Risk change control system).............................................111
6.8.6 Respostas planejadas aos riscos........................................................................................................................111
6.8.7 Reservas de continência......................................................................................................................................111
6.8.8 Frequência de avaliação dos riscos do projeto.............................................................................................111
6.8.9 Alocação financeira para o gerenciamento de riscos..................................................................................115
6.8.10 Administração do plano de gerenciamento de riscos..................................................................................115
6.8.11 Outros assuntos relacionados ao gerenciamento de riscos do projeto não previstos neste plano ..115
6.9 PLANO DE GERENCIAMENTO DE AQUISIÇÕES ...................................................................................116
6.9.1 Descrição do Plano de Gerenciamento de Aquisições ................................................................................116
6.9.2 Análise Make ou Buy ...........................................................................................................................................116
6.9.3 Administração de contratos...............................................................................................................................116
6.9.4 Normas para aquisição .......................................................................................................................................117
6.9.5 Administração do Plano de Gerenciamento de Aquisições.......................................................................118
6.9.6 Outros assuntos não previstos neste plano Plano de Gerenciamento de Aquisições .........................118
6.10 PLANO DE GERENCIAMENTO DOS STAKEHOLDERS ........................................................................121
6.10.1 Descrição do Plano...............................................................................................................................................121
6.10.2 Identificação dos Stakeholders .........................................................................................................................121
6.10.3 Principais Stakeholders ......................................................................................................................................122
6.10.4 Análise dos Stakeholders ....................................................................................................................................122
7 RELATÓRIO DE LIÇÕES APRENDIDAS.................................................................................................127
8 REFERÊNCIAS ...................................................................................................................................................128
1 INTRODUÇÃO
Este é um Trabalho de Conclusão de Curso (TCC) e será apresentado conforme
normas e procedimentos definidos pela Fundação Getúlio Vargas para construção e
apresentação do mesmo. Será desenvolvido em dupla por integrantes da turma de
Gerenciamento de Projetos 13, Thiago Martins Pinheiro e Otávio Augusto de Souza Brito. O
Trabalho será segmentado entre os integrantes para elaboração e revisão de modo que todos os
planos e documentos sejam trabalhados pelos dois integrantes.
O objetivo deste projeto será planejar e desenvolver análise estratégica e plano de
desenvolvimento de produto referente ao projeto de desenvolvimento e lançamento de uma
empresa de assessoria e consultoria em Agricultura de Precisão (AP) na cidade de São
Paulo/SP, com nome fantasia: “Precisione consultoria em Agricultura de Precisão”.
2 ANÁLISE ESTRATÉGICA
2.1 DEFINIÇÃO DO NEGÓCIO
A empresa atuará como prestadora de serviços para clientes de pequeno, médio e
grande porte do segmento agronegócio/agroindustrial. Os serviços serão baseados no
desenvolvimento de projetos para emprego de técnicas de Agricultura de Precisão, manejo e
interpretação de dados e capacitação, treinamento e reciclagem. Também serão ofertados
serviços de desenvolvimento e emprego de modelos de gestão empresarial. Todos os serviços
ofertados serão personalizados de acordo com a realidade dos clientes, requisitos, necessidades
e capacidade de mobilizar recursos.
2.2 ANÁLISE DO AMBIENTE EXTERNO – OPORTUNIDADES E AMEAÇAS
Observa-se que o perfil de clientes, empresas e fornecedores em todos os setores
tem sofrido mudanças, especialmente no setor agronegócio. Cada vez mais os consumidores
têm se preocupado com características de qualidade do produto adquirido, buscando
rastreabilidade das informações dos produtos. Também têm se preocupado com os impactos
socioambientais causados pela cadeia produtiva dos produtos que consomem; por vezes
prezando preferencialmente por produtos de origem de baixo impacto socioambiental, como
por exemplo, provenientes de agricultura orgânica ou agricultura de baixo carbono.
As leis e normas trabalhistas e de proteção ambiental estão cada vez mais exigentes
e eficazes na fiscalização e penalização de não conformidades. De fato, uma gama de fatores
atua no setor impulsionando a aceitação e aplicação da agricultura de precisão, como
profissionalização dos produtores rurais, redução de custo através de adequada alocação de
recursos, aumento de produção e rendimento sem expansão territorial, entre outros. Estes
fatores têm possibilitado a discussão e demonstração das vantagens da agricultura de precisão
e sua aplicabilidade no agronegócio.
Em contrapartida, é comum à natureza humana aversão a mudanças, principalmente
mudanças drásticas causadas pelo salto tecnológico que tem ocorrido no setor. Ademais, a baixa
disponibilidade de mão de obra de campo e profissionais tecnicamente capacitados a operar e
manusear equipamentos, interpretar dados, empregar técnicas adequadamente e atender às
normas e padrões de processos administrativos e operacionais podem ocasionar dificultar a
implementação da tecnologia e do conceito, sendo necessário trabalho minucioso de gestão de
mudanças para modificar este quadro.
Tendo em vista a oportunidade de mercado identificada, prevê-se com este projeto
a criação de uma empresa que apresente produtos para implantar tecnologias de precisão nas
áreas produtivas através de projetos personalizados a cada cliente, considerando fatores como
potencial produtivo, nível de profissionalização e capacidade de investimento.
A área de atuação inicialmente planejada é de todo o território nacional, podendo
ter atendimento à clientes em qualquer uma das cinco regiões do país. Em momento posterior,
após amadurecimento dos processos da empresa, existe expectativa de que seja realizado
consultorias fora do ambiente nacional, a começar pelo mercado sul-americano.
Existem algumas empresas já atuando no país no setor de agricultura de precisão,
raras são as que possuem sua marca sedimentada no mercado. Muitos são os casos de insucesso
na implantação ou vida curta do empreendimento em função de oferecerem pacotes
tecnológicos fechados, prontos, aos clientes, ignorando as peculiaridades de cada localidade,
cliente e produto comercializado. O mercado está principalmente voltado ao incremento
tecnológico, soluções prontas, normalmente com análise superficial sobre a aderência das
ferramentas ao perfil do cliente.
Sabe-se que cada cliente tem suas especificidades. Cada projeto agropecuário é
único e possui necessidades singulares. Nossa proposta busca atuar não somente com pacotes
tecnológicos, mas também com todo o sistema de gestão de seus clientes. A proposta então é
trabalhar com os clientes pensando na customização das soluções.
O diferencial da empresa será sua atuação no: I) desenvolvimento técnico do cliente
e seus funcionários, atuando em toda a cadeia de inserção do produtor; II) desenvolvimento e
implantação de modelo de gestão apropriado e específico ao cliente para otimização e melhoria
contínua de processos e; III) capacitação e reciclagem técnica do produtor e seus funcionários
para adaptação ao novo modelo de gestão e manejo adequado de equipamentos.
2.3 ANÁLISE DO AMBIENTE INTERNO – FORÇAS E FRAQUEZAS
 Profissionais qualificados, com MBA em Gerenciamento de Projetos pela Fundação
Getúlio Vargas
 Equipe multidisciplinar com pensamento inovador
 Produto personalizado, considerando características e condições econômicas e
tecnológicas do cliente
 Primeira empresa a associar soluções tecnológicas a soluções administrativas, focadas
em Agricultura de Precisão
 Equipe com pouca experiência na área
 Network restrito com clientes e potenciais parceiros
Apresentando-se ao cenário nacional, a empresa organiza-se, inicialmente, em
torno de dois profissionais, um engenheiro agrônomo e outro engenheiro mecânico. As
necessidades de técnicas e metodologias da agricultura de precisão serão supridas pelo
engenheiro agrônomo, assim como as necessidades de especificações de equipamentos
mecânicos para agriculturas e sistemas de automação serão suportados pelo engenheiro
mecânico. A vantagem é que os dois profissionais possuem experiências e vivências não só na
área tecnológica, mas também já atuaram com gestão e rotinas administrativas de negócios,
incluindo gestão e desenvolvimento de pessoas, manutenção e estabilização de processos em
ambientes corporativos utilizando ferramentas de qualidade, gestão financeira de empresas,
entre outros.
Estes profissionais são compreendem que as ferramentas e metodologias de gestão
são universais, mas percebem que cada projeto, cada cliente, necessita de um conjunto de
soluções especificas, na medida e no momento certo, muito diferente da utilização “mais do
mesmo” de pacotes tecnológicos.
2.4 ANÁLISE SWOT
A partir da Análise SWOT foram desenvolvidos cenários para avaliação e
determinação do posicionamento estratégico da empresa (Figura 01).
 Alavancagem (Forças + Oportunidades)
Desenvolver plano de ação para potencializar pontos fortes e maximizar
oportunidades de mercado, usufruir do posicionamento para realizar marketing e propaganda
da empresa e serviços e benchmark com prospecção de potenciais clientes e parceiros.
 Vulnerabilidade (Forças + Ameaças)
Reforçar os pontos fortes através de investimentos em treinamentos e capacitações
internas para minimizar as ameaças identificadas no mercado, avaliar profundamente as
ameaças para elaborar planos de ação que permitam explorá-las como oportunidades de
crescimento e amadurecimento da empresa e dos funcionários.
 Limitações (Fraquezas + Oportunidades)
Desenvolver planos de ação de curto e médio prazo para minimizar o impacto das
fraquezas, através de investimentos em marketing e ampliação da rede de contatos utilizando
redes sociais e vistas técnicas para benchmark; estes planos permitirão maior aproveitamento
das oportunidades de mercado.
 Problemas (Fraquezas + Ameaças)
Implementar monitoramento e avaliação periódica das fraquezas e ameaças para
acompanhamento das mudanças de mercado e das capacidades internas; desenvolver plano de
ação de longo prazo para transformar as fraquezas em forças ou minimizar seus impactos.
Figura 1. Análise SWOT
Fonte: Elaboração dos autores.
2.5 ANÁLISE DAS 5 FORÇAS DE PORTER
A Análise das 5 Forças de Michael Porter permitiu determinar o grau de atratividade
e fatores que afetarão a competitividade da empresa no mercado em que estará inserida. A partir
desta análise direcionou-se possíveis estratégias competitivas e planos de ação para assegurar
o sucesso da empresa, sua competitividade frente aos concorrentes e estabelecer seu
posicionamento no mercado.
 Rivalidade entre concorrentes
De média a forte, esta é umas das principais forças que deve ser monitorada. A
proposta dos produtos diferenciados ofertados representa vantagem competitiva à empresa.
Todavia, não são de caráter exclusivo ou permanente, em que os concorrentes podem adaptar
suas próprias estratégias de forma semelhante. Portanto, o plano de ação será empregar esforços
para constante inovação, fidelização de clientes e fornecedores, monitoramento dos produtos e
atividades dos concorrentes e amplo programa de marketing e propaganda.
 Ameaça de novos entrantes
Com os constantes avanços tecnológicos, difusão da Agricultura de Precisão e
avanço das preocupações socioambientais e da qualidade do produto, maior será a
probabilidade da ocorrência de novos concorrentes, em virtude da atratividade do mercado.
Novos entrantes podem ofertar produtos substitutos, similares ou até mesmo idênticos. A
estratégia será semelhante à de atuais concorrentes: monitoramento do mercado, esforços para
constante inovação, fidelização de clientes e fornecedores e amplo programa de marketing e
propaganda.
 Poder de barganha dos clientes
O poder de barganha dos clientes será baixo. Em virtude da baixa existência de
empresas atuantes na área, oferta de produto diferenciado e com benefícios atrativos e baixa ou
inexistente capacidade de desenvolvimento próprio de produtos análogos, farão com que os
clientes tenham pouca margem de barganha para negociar.
 Poder de barganha dos fornecedores
Os fornecedores em sua grande maioria terão baixo poder de barganha. Isso devido
a constante inovação no setor tecnológico e expansão de empresas fornecedoras de tecnologia.
Desta forma, a maioria das tecnologias estará disponível para comercialização em grande
número de fornecedores, limitando o poder de barganha dos mesmos. É possível que algumas
tecnologias mais avançadas estejam disponíveis em alguns poucos fornecedores, aumentando
o poder de barganha destes. Todavia, avalia-se que estes eventos ocorrerão em baixa frequência
e não ocasionando impacto significativo, haja visto a acelerada velocidade de renovação
tecnológica atual e futura, ocasionando rápida dispersão da tecnologia após redução dos custos
em virtude da rápida renovação.
 Ameaça de produtos substitutos
De médio a alto impacto. Atualmente existem empresas que oferecem soluções e
pacotes tecnológicos similares ou substitutos, porém restringem-se em pacotes fechados, não
personalizados, ou limitam-se à implantação, com treinamentos superficiais, forçando o cliente
a permanecer limitado à empresa, com constante prestação de serviços. Neste cenário, o produto
ofertado apresenta grande apelo ao cliente em que integra treinamentos avançados de
capacitações e reciclagens, para que o cliente possa dar continuidade nos processos sem
interferência externa; ademais, a oferta de soluções tecnológicas integradas à produtos
administrativos de otimização e padronização de processos, confere aos produtos da empresa
sólida vantagem competitiva. Novos produtos similares ou substitutos podem ser
desenvolvidos, e para manutenção da vantagem, será desenvolvido plano de ação para
monitoramento do mercado e tendências e para assegurar a qualidade e confiabilidade dos
produtos ofertados, fidelizando clientes e fornecedores.
Figura 2. Análise das 5 Forças de Porter
Fonte: Elaboração dos autores.
2.6 ANÁLISE DA MATRIZ DE ANSOFF
A análise da Matriz de ANSOFF permitiu identificar diretrizes e estratégia de
evolução do posicionamento estratégico da empresa quanto ao portfólio de produtos e serviços.
I. Penetração de Mercado
Em virtude de as fraquezas identificadas apresentarem grande potencial de
inviabilizar a continuidade da empresa a médio e longo prazo, inicialmente será priorizada a
penetração de mercado, com o intuito de desenvolver seus funcionários, conferir- lhes
experiência e segurança na área e criar uma rede de contatos satisfatória de clientes e
fornecedores. Inicialmente atuará com um leque de produtos e serviços já estabelecidos no
mercado, empregando conhecimentos para agregar um ou mais produtos em pacotes
personalizados que atendam aos requisitos, condições e necessidades dos clientes.
II. Desenvolvimento de Produtos
A médio prazo a empresa alterará sua estratégia para o desenvolvimento de novos
produtos em mercados existentes. Com o ganho de maturidade e experiência de seus
funcionários, terá capacidade para investir no desenvolvimento de novos serviços e produtos,
buscando maior expressividade no mercado através de implantação e associação de produtos
inovadores.
III. Desenvolvimento de Mercados
Com o portfólio de produtos e serviços inovadores bem estabelecidos, a empresa
analisará os cenários internos e externos para possibilidade de alterar sua estratégia principal
para o desenvolvimento de mercados, porém manterá como estratégia o desenvolvimento
contínuo de novos produtos.
IV. Diversificação
Ao atingir avançado grau de maturidade e forte rede de contatos, clientes e
parceiros, determinado por constante avaliação de cenários internos e externos, a empresa
adotará a estratégia de diversificação, atuando em novos mercados e desenvolvendo novos
produtos e serviços.
Figura 3. Análise da Matriz de ANSOFF.
Fonte: Elaboração dos autores.
2.7 DEFINIÇÃO DE POSTURA ESTRATÉGICA OU ESTRATÉGIA GENÉRICA
A Estratégia Genérica de Atuação do negócio será baseada nas pesquisas de
Michael Porter, tratando-se de Liderança por Diferenciação com Enfoque e Posicionamento de
Valor “mais por mais”, em que vislumbrar-se-á o atendimento a todas as necessidades do cliente
através dos melhores serviços e soluções disponíveis e possibilitando-lhes, ainda,
personalização dos serviços oferecidos. Desta forma, a empresa presará por desenvolver
clientes e parceiros através de produtos/serviços diferenciados enquanto ela própria amadurece
seus processos e experiência.
Parte integrante da estratégia será a difusão da cultura de Agricultura de Precisão,
seus conceitos e benefícios. Ainda como parte integrante da estratégia, é essencial o
monitoramento e acompanhamento dos cenários externos para identificação de forças,
fraquezas, oportunidades e ameaças, resultando em atualizações ou novas definições
estratégicas para adaptar-se às alterações dos cenários.
2.8 DEFINIÇÃO DOS PARÂMETROS ESTRATÉGICOS
 Negócio Ideal
Obter sólida base de fornecedores e parceiros de confiança que auxiliem no pronto
atendimento a um número crescente de clientes. Desenvolver e implementar projetos
personalizados a preços diferenciados e obter satisfação absoluta dos clientes através do pleno
atendimento às suas expectativas.
 Visão Estratégica
Ser percebido como referência nacional em Agricultura de Precisão,
revolucionando o segmento através da inovação e associação de conhecimentos e estratégias
em gestão, tecnologia e soluções integradas.
 Missão Empresarial
Fornecer serviços e soluções de Agricultura de Precisão e Gestão Empresarial de
alta qualidade e com responsabilidade socioambiental, conferindo aos nossos clientes vantagem
competitiva e sustentabilidade.
 Valores organizacionais:
Integridade, competitividade, sustentabilidade, inovação e competência.
2.9 PRINCIPAIS STAKEHOLDERS
 Clientes: pequenos, médios e grandes produtores e empresas, estabelecidos ou desejando
entrar no setor, associações e cooperativas.
 Fornecedores: empresas de tecnologia em agricultura de precisão, empresas de maquinário
e equipamento agrícola.
 Parceiros: empresas de PD&I públicas e privadas, universidades, alguns fornecedores.
 Corporação: acionistas.
2.10 OBJETIVOS ESTRATÉGICOS
2.10.1 Financeiro
 Obter VPL igual ou superior a 5% do investimento inicial;
 Obter rentabilidade igual ou superior a 10%;
 Obter payback descontado antes do quinto ano.
2.10.2 Mercados e Clientes
 Assegurar a satisfação dos clientes;
 Garantir fidelização dos clientes;
 Aumentar participação no mercado;
 Realizar pelo menos uma visita técnica mensal a potenciais clientes;
 Realizar pelo menos um dia de campo a cada seis meses.
2.10.3 Processos Internos
 Garantir excelência operacional;
 Assegurar comprometimento ao negócio;
 Desenvolver processos alinhados à estratégia corporativa.
2.10.4 Aprendizado, Crescimento e Inovação
 Assegurar clima organizacional agradável e motivador;
 Garantir contínua capacitação e reciclagem;
 Reter talentos;
 Estabelecer gerenciamento do conhecimento adquirido/desenvolvido;
 Investir em Pesquisa, Desenvolvimento e Inovação (PDI).
2.11 ESTRATÉGIAS EMPRESARIAIS ESPECÍFICAS
 Realizar Dias de Campo para apresentar catálogo de serviços, estimativas de ganhos e
redução de custo;
 Realizar visitas a produtores e empresas para oferecer serviços e disseminar a cultura da
Agricultura de Precisão;
 Realizar apresentações e simulações básicas iniciais para atração e prospecção de clientes;
 Participar de feiras, eventos, congressos e afins para divulgar a cultura da Agricultura de
Precisão e atualizar conhecimentos na área agrícola em geral.
2.12 ESTRATÉGIA DO OCEANO AZUL
Objetivando posicionar-se como líder de mercado e tornar-se uma empresa-modelo
através da inovação, será assumida estratégia do Oceano Azul, objetivando assegurar um
ambiente de baixa competitividade de atuação tornando a concorrência irrelevante. Estas
estratégias serão agregadas aos produtos ofertados aos clientes interessados em inovar e liderar
setores de mercado.
 Fronteiras de Mercado
Focar em inovação de produtos e serviços e geração de valor para o cliente,
expandindo as fronteiras de mercado e criando novas demandas ou nichos de atuação.
 Macrogestão
A gestão de processos e o planejamento estratégico não deverão focar em detalhes
operacionais que possuem pouca agregação de valor, atuando em processos de alto impacto em
nos recursos humano, financeiro e tempo. Deverá desfocalizar a visão estratégica da empresa
para ampliar seu alcance, monitorar e analisar variações e tendências de mercado e demandas
não atendidas para inovar em produtos com alto valor agregado. Desta forma, será possível
obter maiores resultados efetivos e iniciativas de inovação e agregação de valor
 Fronteira de Clientes
Desenvolver novas demandas a partir de não-clientes, baseado em extensiva
pesquisa de mercado para determinação de perfis, conhecimento de demandas e necessidades.
Em seguida, desenvolver planos de ações específicas a cada um dos grupos identificados.
 Clientes “quase-convertidos”
Clientes próximos do mercado, já compram um mínimo das ofertas do setor, apenas
por necessidade. Para desenvolver estes clientes deverá ser realizada forte pesquisa de mercado
para definir as necessidades do segmento e então desenvolver estratégia de marketing e
propaganda para incutir valor dos produtos no cliente, que perceba que atendem suas demandas
com qualidade, segurança e preço justo.
 Clientes “refratários”
Clientes que tem acesso e conhecimento às ofertas do setor, porém as rejeitam como
alternativa. Realizar extensa pesquisa de mercado para entender quais fatores os levam a rejeitar
as ofertas do setor como alternativa para suas demandas. A partir desta informação, desenvolver
planejamento de adequação do produto para atendimento das demandas e desenvolvimento
deste segmento.
 Clientes “inexplorados”
Clientes mais distantes do mercado, nunca pensaram nas ofertas do setor como
opção. Determinar suas demandas e necessidades através de extensiva pesquisa de mercado,
desenvolver eventos de demonstração dos produtos e soluções ofertadas, realizar forte
programa de marketing e propaganda e, caso necessário, realizar adequações aos produtos.
 Sequência Estratégica
Identificar os quesitos de utilidade, preço, custo e adoção entendidos pelo cliente
em cada nicho específico e desenvolver o produto tal que satisfaça estes quesitos, inovando e
agregando ao produto utilidade excepcional para o comprador, supere suas necessidades e
expectativas, tenha preço acessível à cada segmento de mercado alvo, cumpra com metas de
custo e supere barreiras de adoção do produto para obtenha sucesso no negócio.
Registro de Alterações
Data Modificado por Descrição da mudança
22/06/2016 Thiago Martins Pinheiro Inclusão de análises; alteração de texto.
Registro de Aprovação
Aprovador Assinatura Data
Sponsor
3 PLANO FINANCEIRO
3.1 ANÁLISE GERAL
Este plano determina as diretrizes para avaliação econômico-financeira do projeto
de desenvolvimento e lançamento de uma empresa de assessoria e consultoria em agricultura
de precisão e as ferramentas que serão utilizadas. Serão projetados fluxo de caixa dos acionistas
e balanço patrimonial e determinados o índice de liquidez, estrutura de capital, ponto de
equilíbrio, valor presente líquido, índice de rentabilidade, ponto de equilíbrio, payback simples
e payback descontado.
O fluxo de caixa dos acionistas foi simulado em três cenários, sendo i) pessimista;
ii) esperado; e iii) otimista (Tabelas 2, 3 e 4, respectivamente). Para a simulação do balanço
patrimonial e estimativas dos indicadores, considerou-se o cenário “esperado”. Dados de apoio
estão descritos na Tabela 01.
Para maior robustez para decisão sobre o projeto, foram estimados os seguintes
indicadores: a) Indicadores econômico-financeiros: i) Estrutura de capital: Imobilização do
Patrimônio Líquido; ii) Liquidez: Liquidez Imediata e Liquidez Corrente; iii) Rentabilidade:
Rentabilidade do patrimônio líquido, Rentabilidade dos investimentos, Giro do Ativo, Margem
Bruta, Margem Operacional e Margem Líquida; b) Indicadores de análise de projetos: i) Valor
Presente Líquido; ii) Taxa Mínima de Atratividade; iii) Taxa Interno de Retorno; iv) Índice de
Lucratividade, vi) Ponto de Equilíbrio, vii) Payback simples e viii) Payback descontado.
Tabela 1 Dados de suporte para estimativa dos fluxos de caixa
projetados.
Descrição
Valor de
referência
Custo horário mão de obra (R$/hr) R$ 36,00
Preço por hora por projeto (R$/hr) ¹ R$ 156,52
Tempo médio de um projeto (hr) ² 352
Custo estimado por projeto (R$) R$ 12.672,00
Receita estimada por projeto (R$) R$ 55.095,65
Depreciação anual (10%) 2.500,00
Impostos sobre vendas (%) 30,00%
I.R. e C.S.L.L (%) 25,00%
Margem lucro desejada (%) 32,00%
Fonte: elaboração dos autores.
Nota específica 1: O preço por hora por projeto (R$/hr) foi estimado
utilizando a técnica de mark-up.
Nota específica 2: O Tempo médio de um projeto foi estimado e
convencionado em 352 horas.
Tabela 2 Simulação de fluxo de caixa do acionista no cenário pessimista.
Descrição Ano 0 Ano 1 Ano 2 Ano 3 Ano 4 Ano 5
Número de projetos 1 1 1 1 2
(+) Receita Operacional Bruta (R$) R$ 55.095,65 R$ 55.095,65 R$ 55.095,65 R$ 55.095,65 R$ 110.191,30
(-) Imposto sobre vendas (30%) (R$) -R$ 16.528,70 -R$ 16.528,70 -R$ 16.528,70 -R$ 16.528,70 -R$ 33.057,39
(=) Receita Operacional Líquida (R$) R$ 38.566,96 R$ 38.566,96 R$ 38.566,96 R$ 38.566,96 R$ 77.133,91
(-) Custo dos serviços prestados (R$) -R$ 12.672,00 -R$ 12.672,00 -R$ 12.672,00 -R$ 12.672,00 -R$ 25.344,00
(=) Lucro Operacional Bruto (R$) R$ 25.894,96 R$ 25.894,96 R$ 25.894,96 R$ 25.894,96 R$ 51.789,91
(-) Despesas operacionais (R$) -R$ 2.754,78 -R$ 2.754,78 -R$ 2.754,78 -R$ 2.754,78 -R$ 5.509,57
(-) Despesas Comerciais (R$) -R$ 1.652,87 -R$ 1.652,87 -R$ 1.652,87 -R$ 1.652,87 -R$ 3.305,74
(-) Despesas Administrativas (R$) -R$ 3.856,70 -R$ 3.856,70 -R$ 3.856,70 -R$ 3.856,70 -R$ 7.713,39
(=) Lucro Operacional (R$) R$ 17.630,61 R$ 17.630,61 R$ 17.630,61 R$ 17.630,61 R$ 35.261,22
(-) Depreciação (R$) -R$ 2.500,00 -R$ 2.500,00 -R$ 2.500,00 -R$ 2.500,00 -R$ 2.500,00
(=) LAJIR (R$) R$ 15.130,61 R$ 15.130,61 R$ 15.130,61 R$ 15.130,61 R$ 32.761,22
(-) Despesas financeiras (R$)
(=) LAIR (R$) R$ 15.130,61 R$ 15.130,61 R$ 15.130,61 R$ 15.130,61 R$ 32.761,22
(-) I.R e C.S.L.L (25%) (R$) -R$ 3.782,65 -R$ 3.782,65 -R$ 3.782,65 -R$ 3.782,65 -R$ 8.190,30
(=) Lucro Operacional Líquido (R$) R$ 11.347,96 R$ 11.347,96 R$ 11.347,96 R$ 11.347,96 R$ 24.570,91
(+) Depreciação (R$) R$ 2.500,00 R$ 2.500,00 R$ 2.500,00 R$ 2.500,00 R$ 2.500,00
(=) Fluxo de caixa operacional (R$) R$ 13.847,96 R$ 13.847,96 R$ 13.847,96 R$ 13.847,96 R$ 27.070,91
(-) Amortizações (R$)
(+/-) Investimentos ou desmobilizações
de equipamentos (R$)
-R$ 50.000,00
(-) Imposto de Renda sobre venda de
ativos (R$)
(+/-) Mudanças no capital de giro (R$) -R$ 15.000,00 R$ 15.000,00
(=) Fluxo de Caixa do acionista -R$ 65.000,00 R$ 13.847,96 R$ 13.847,96 R$ 13.847,96 R$ 13.847,96 R$ 42.070,91
Fonte: elaboração dos autores.
Tabela 3 Simulação de fluxo de caixa do acionista no cenário esperado.
Descrição Ano 0 Ano 1 Ano 2 Ano 3 Ano 4 Ano 5
Número de projetos 1 2 2 3 3
(+) Receita Operacional Bruta (R$) R$ 55.095,65 R$ 110.191,30 R$ 110.191,30 R$ 165.286,96 R$ 165.286,96
(-) Imposto sobre vendas (30%) (R$) -R$ 16.528,70 -R$ 33.057,39 -R$ 33.057,39 -R$ 49.586,09 -R$ 49.586,09
(=) Receita Operacional Líquida (R$) R$ 38.566,96 R$ 77.133,91 R$ 77.133,91 R$ 115.700,87 R$ 115.700,87
(-) Custo dos serviços prestados (R$) -R$ 12.672,00 -R$ 25.344,00 -R$ 25.344,00 -R$ 38.016,00 -R$ 38.016,00
(=) Lucro Operacional Bruto (R$) R$ 25.894,96 R$ 51.789,91 R$ 51.789,91 R$ 77.684,87 R$ 77.684,87
(-) Despesas operacionais (R$) -R$ 2.754,78 -R$ 5.509,57 -R$ 5.509,57 -R$ 8.264,35 -R$ 8.264,35
(-) Despesas Comerciais (R$) -R$ 1.652,87 -R$ 3.305,74 -R$ 3.305,74 -R$ 4.958,61 -R$ 4.958,61
(-) Despesas Administrativas (R$) -R$ 3.856,70 -R$ 7.713,39 -R$ 7.713,39 -R$ 11.570,09 -R$ 11.570,09
(=) Lucro Operacional (R$) R$ 17.630,61 R$ 35.261,22 R$ 35.261,22 R$ 52.891,83 R$ 52.891,83
(-) Depreciação (R$) -R$ 2.500,00 -R$ 2.500,00 -R$ 2.500,00 -R$ 2.500,00 -R$ 2.500,00
(=) LAJIR (R$) R$ 15.130,61 R$ 32.761,22 R$ 32.761,22 R$ 50.391,83 R$ 50.391,83
(-) Despesas financeiras (R$)
(=) LAIR (R$) R$ 15.130,61 R$ 32.761,22 R$ 32.761,22 R$ 50.391,83 R$ 50.391,83
(-) I.R e C.S.L.L (25%) (R$) -R$ 3.782,65 -R$ 8.190,30 -R$ 8.190,30 -R$ 12.597,96 -R$ 12.597,96
(=) Lucro Operacional Líquido (R$) R$ 11.347,96 R$ 24.570,91 R$ 24.570,91 R$ 37.793,87 R$ 37.793,87
(+) Depreciação (R$) R$ 2.500,00 R$ 2.500,00 R$ 2.500,00 R$ 2.500,00 R$ 2.500,00
(=) Fluxo de caixa operacional (R$) R$ 13.847,96 R$ 27.070,91 R$ 27.070,91 R$ 40.293,87 R$ 40.293,87
(-) Amortizações (R$)
(+/-) Investimentos ou desmobilizações
de equipamentos (R$)
-R$ 50.000,00
(-) Imposto de Renda sobre venda de
ativos (R$)
(+/-) Mudanças no capital de giro (R$) -R$ 15.000,00 R$ 15.000,00
(=) Fluxo de Caixa do acionista -R$ 65.000,00 R$ 13.847,96 R$ 27.070,91 R$ 27.070,91 R$ 40.293,87 R$ 55.293,87
Fonte: elaboração dos autores.
Tabela 4 Simulação de fluxo de caixa do acionista no cenário otimista.
Descrição Ano 0 Ano 1 Ano 2 Ano 3 Ano 4 Ano 5
Número de projetos 1 2 3 4 5
(+) Receita Operacional Bruta (R$) R$ 55.095,65 R$ 110.191,30 R$ 165.286,96 R$ 220.382,61 R$ 275.478,26
(-) Imposto sobre vendas (30%) (R$) -R$ 16.528,70 -R$ 33.057,39 -R$ 49.586,09 -R$ 66.114,78 -R$ 82.643,48
(=) Receita Operacional Líquida (R$) R$ 38.566,96 R$ 77.133,91 R$ 115.700,87 R$ 154.267,83 R$ 192.834,78
(-) Custo dos serviços prestados (R$) -R$ 12.672,00 -R$ 25.344,00 -R$ 38.016,00 -R$ 50.688,00 -R$ 63.360,00
(=) Lucro Operacional Bruto (R$) R$ 25.894,96 R$ 51.789,91 R$ 77.684,87 R$ 103.579,83 R$ 129.474,78
(-) Despesas operacionais (R$) -R$ 2.754,78 -R$ 5.509,57 -R$ 8.264,35 -R$ 11.019,13 -R$ 13.773,91
(-) Despesas Comerciais (R$) -R$ 1.652,87 -R$ 3.305,74 -R$ 4.958,61 -R$ 6.611,48 -R$ 8.264,35
(-) Despesas Administrativas (R$) -R$ 3.856,70 -R$ 7.713,39 -R$ 11.570,09 -R$ 15.426,78 -R$ 19.283,48
(=) Lucro Operacional (R$) R$ 17.630,61 R$ 35.261,22 R$ 52.891,83 R$ 70.522,43 R$ 88.153,04
(-) Depreciação (R$) -R$ 2.500,00 -R$ 2.500,00 -R$ 2.500,00 -R$ 2.500,00 -R$ 2.500,00
(=) LAJIR (R$) R$ 15.130,61 R$ 32.761,22 R$ 50.391,83 R$ 68.022,43 R$ 85.653,04
(-) Despesas financeiras (R$)
(=) LAIR (R$) R$ 15.130,61 R$ 32.761,22 R$ 50.391,83 R$ 68.022,43 R$ 85.653,04
(-) I.R e C.S.L.L (25%) (R$) -R$ 3.782,65 -R$ 8.190,30 -R$ 12.597,96 -R$ 17.005,61 -R$ 21.413,26
(=) Lucro Operacional Líquido (R$) R$ 11.347,96 R$ 24.570,91 R$ 37.793,87 R$ 51.016,83 R$ 64.239,78
(+) Depreciação (R$) R$ 2.500,00 R$ 2.500,00 R$ 2.500,00 R$ 2.500,00 R$ 2.500,00
(=) Fluxo de caixa operacional (R$) R$ 13.847,96 R$ 27.070,91 R$ 40.293,87 R$ 53.516,83 R$ 66.739,78
(-) Amortizações (R$)
(+/-) Investimentos ou desmobilizações
de equipamentos (R$)
-R$ 50.000,00
(-) Imposto de Renda sobre venda de
ativos (R$)
(+/-) Mudanças no capital de giro (R$) -R$ 15.000,00 R$ 15.000,00
(=) Fluxo de Caixa do acionista -R$ 65.000,00 R$ 13.847,96 R$ 27.070,91 R$ 40.293,87 R$ 53.516,83 R$ 81.739,78
Fonte: elaboração dos autores.
Tabela 5 Balanço patrimonial baseado no cenário “esperado”.
Contas Ano 1 Ano 2 Ano 3 Ano 4 Ano 5
Ativo
Ativo circulante
Caixa (R$) R$ 50.000,00 R$ 48.471,30 R$ 48.471,30 R$ 40.206,96 R$ 40.206,96
Clientes (R$) R$ 55.095,65 R$ 110.191,30 R$ 110.191,30 R$ 165.286,96 R$ 165.286,96
Total do Ativo Circulante
(R$)
R$ 105.095,65 R$ 158.662,61 R$ 158.662,61 R$ 205.493,91 R$ 205.493,91
Ativo Não Circulante
Móveis e acessórios (R$) R$ 25.000,00 R$ 0,00 R$ 0,00 R$ 0,00 R$ 0,00
Total do Ativo Não
Circulante (R$)
R$ 25.000,00 R$ 0,00 R$ 0,00 R$ 0,00 R$ 0,00
Total do ativo (R$) R$ 130.095,65 R$ 158.662,61 R$ 158.662,61 R$ 205.493,91 R$ 205.493,91
Passivo e Patrimônio líquido
Passivo Circulante (R$) R$ 25.000,00 R$ 0,00 R$ 0,00 R$ 0,00 R$ 0,00
Patrimônio Líquido
Capital Social (R$) R$ 65.000,00 R$ 65.000,00 R$ 65.000,00 R$ 65.000,00 R$ 65.000,00
Resultado do Exercício
(R$)
R$ 40.095,65 R$ 93.662,61 R$ 93.662,61 R$ 140.493,91 R$ 140.493,91
Total do Pat. Líquido (R$) R$ 105.095,65 R$ 158.662,61 R$ 158.662,61 R$ 205.493,91 R$ 205.493,91
Total Passivo e P.L. (R$) R$ 130.095,65 R$ 158.662,61 R$ 158.662,61 R$ 205.493,91 R$ 205.493,91
Fonte: elaboração dos autores.
3.2 ANÁLISE DOS INDICADORES
3.2.1 Indicadores econômico-financeiros (Tabela 6)
 Estrutura de capital
o Imobilização do Patrimônio Líquido: Indica a porcentagem do ativo permanente que é
financiada pelo patrimônio líquido.
 Liquidez
o Liquidez Imediata: Indica a capacidade de a empresa pagar suas dívidas imediatamente.
o Liquidez Corrente: Indica a capacidade de a empresa pagar suas dívidas de curto prazo.
 Rentabilidade
o Rentabilidade do patrimônio líquido: Determina a rentabilidade do patrimônio líquido
e permite definir o parâmetro para a relação com custo de oportunidade.
o Rentabilidade dos investimentos: Indica a taxa de retorno do investimento realizado na
empresa.
o Giro do Ativo: Indica o volume de vendas em relação ao investimento total realizado.
o Margem Bruta: Indica a lucratividade sobre os serviços realizados pela empresa.
o Margem Operacional: Indica o ganho operacional da empresa em relação ao seu
faturamento.
o Margem Líquida: Indica o ganho líquido da empresa.
3.2.2 Indicadores de análise de projetos (Tabela 7)
 Valor Presente Líquido: Compara os fluxos de caixa do projeto no valor presente com o
investimento realizado. Na análise do “cenário esperado” estimou-se um Valor Presente
Líquido de R$ 47.413,53, ou seja, além de sua rentabilidade, o projeto irá remunerar ao
final do período de análise o valor presente de R$ 47.413,53. Portanto, recomenda-se
aceitar o projeto.
VPL > 0 – Aceita-se o projeto
VPL = 0 – É indiferente aceitar ou rejeitar o projeto
VPL > 0 – Rejeita-se o projeto
 Taxa Mínima de Atratividade: é o custo de oportunidade do capital. Indica a taxa mínima
de atração do investidor ao projeto, definida em comparação ao acesso a investimentos de
taxas fixas ou outros projetos. Para este projeto, considerou-se a média das taxas
acumuladas no período de 2011 a 2015 dos fundos de investimentos do Banco Alfa, sendo
aproximadamente 10%.
 Taxa Interna de Retorno: indica o equilíbrio dos fluxos de caixa, em que o VPL é igual a
zero. Na análise do “cenário esperado” estimou-se uma Taxa Interna de Retorno de
31,91%, o que indica que será mais atrativo investir no projeto que aplicar nos fundos de
investimentos do Banco Alfa.
TIR > TMA – Projeto é mais atrativo
TIR = TMA – Projeto possui mesma atratividade
TIR < TMA – Projeto é menos atrativo
 Índice de Lucratividade: indica a proporcionalidade entre o valor presente do fluxo de caixa
e o investimento inicial do projeto. Na análise do “cenário esperado” foi estimado que o
Índice de Lucratividade será igual a 1,73, portanto, para cada R$ 1,00 investido, será gerado
um Valor Presente de R$ 1,73, ou seja, um adicional de R$ 0,73, indicando que haverá
recuperação do investimento.
IL > 1 – Recuperação do investimento
IL = 1 – Equilíbrio (VPL = 0)
IL < 1 – Não recuperação do investimento
 Ponto de Equilíbrio: indica a quantidade de vendas necessária para que as receitas se
igualem aos custos e despesas, ou seja, em que os custos e despesas serão pagos e o lucro
será igual a zero. O ponto de equilíbrio está descrito na Quadro 6. O índice indica o número
de horas de produtos (projetos) que devem ser vendidas para atingir o ponto de equilíbrio.
 Payback simples: Indica o tempo necessário para retorno do capital investido. Na análise
do “cenário esperado”, o tempo estimado de retorno do capital será de 2 anos e 11 meses.
 Payback descontado: Indica o tempo necessário para retorno do capital investido,
considerando o valor presente do fluxo de caixa. Na análise do “cenário esperado”, o tempo
estimado de retorno do capital será de 3 anos e 5 meses.
Tabela 6 Indicadores econômico-financeiros do projeto.
Indicadores Ano 1 Ano 2 Ano 3 Ano 4 Ano 5
Indicadores econômico-financeiros
Estrutura de capital
Imobilização do Patrimônio Líquido 23,79% 15,76% 15,76% 12,17% 12,17%
Liquidez
Liquidez Imediata 200,00% 193,89% 193,89% 160,83% 160,83%
Liquidez Corrente 420,38% 634,65% 634,65% 821,98% 821,98%
Rentabilidade
Rentabilidade do patrimônio líquido 13,18% 17,06% 17,06% 19,61% 19,61%
Rentabilidade dos investimentos 10,64% 14,74% 14,74% 17,48% 17,48%
Giro do Ativo 29,65% 42,00% 42,00% 50,20% 50,20%
Margem Bruta 67,14% 67,14% 67,14% 67,14% 67,14%
Margem Líquida 35,91% 35,10% 35,10% 34,83% 34,83%
Margem Operacional 45,71% 45,71% 45,71% 45,71% 45,71%
Ponto de Equilíbrio (horas) 112,34 224,68 224,68 337,02 337,02
Fonte: elaboração dos autores.
Tabela 7 Indicadores para análise de projetos em três cenários diferentes.
Cenários
Indicadores Pessimista Esperado Otimista
Valor Presente Líquido (R$) R$ 4.562,62 R$ 47.413,53 R$ 79.583,43
Taxa Mínima de Atratividade (%) 10,00% 10,00% 10,00%
Taxa Interno de Retorno (%) 12,48% 31,91% 41,70%
Índice de Lucratividade 1,07 1,73 2,22
Payback simples 4 anos e 3 meses 2 anos e 11 meses 2 anos e 8 meses
Payback descontado 4 anos e 10 meses 3 anos e 5 meses 3 anos
Fonte: elaboração dos autores.
Figura 4. Performance de indicadores econômico-financeiros
Fonte: Elaboração dos autores.
0,00%
100,00%
200,00%
300,00%
400,00%
500,00%
600,00%
700,00%
800,00%
900,00%
Liquidez Imediata Liquidez Corrente
Ano 1 Ano 2 Ano 3 Ano 4 Ano 5
Figura 5. Performance de indicadores econômico-financeiros
Fonte: Elaboração dos autores.
Figura 6. Performance de indicadores para análise de projetos
Fonte: Elaboração dos autores.
0,00%
10,00%
20,00%
30,00%
40,00%
50,00%
60,00%
70,00%
Imobilização do
Patrimônio
Líquido
Rentabilidade do
patrimônio líquido
Rentabilidade dos
investimentos
Giro do Ativo Margem Bruta Margem Líquida Margem
Operacional
Ano 1 Ano 2 Ano 3 Ano 4 Ano 5
0,00%
20,00%
40,00%
60,00%
80,00%
100,00%
120,00%
140,00%
VPL (% capital) Taxa Interno de Retorno
Pessimista Esperado Otimista Mínimo aceitável
Figura 7. Performance de indicadores para análise de projetos
Fonte: Elaboração dos autores.
Os indicadores para análise de projetos demonstraram estimativas positivas e
atrativas nos três cenários simulados e atendem aos objetivos estratégicos financeiros definidos:
i) VPL ≥ 5% do investimento inicial, ii) Rentabilidade ≥ 10%; iii) Payback descontado antes
do quinto ano. O payback descontado foi estimado em 3 anos e 5 meses, a Rentabilidade (TIR)
obtida esperada em 31,91% e o Valor Presente Líquido estimado em R$ 47.413,53 representa
72,94% do capital investido.
Registro de Alterações
Data Modificado por Descrição da mudança
Registro de Aprovação
Aprovador Assinatura Data
Sponsor
0,00
1,00
2,00
3,00
4,00
5,00
Índice de Lucratividade Payback simples (anos) Payback descontado (anos)
Pessimista Esperado Otimista Mínimo aceitável Máximo aceitável
4 ANÁLISE DE DESENVOLVIMENTO DO PRODUTO (STAGE-
GATE)
4.1 GERAÇÃO E PROSPECÇÃO DE IDEIAS
Na fase de geração de ideias foram desenvolvidas inicialmente duas ideias de
projeto. A primeira ideia, desenvolvida pelo Otávio Brito, era o desenvolvimento um novo
produto que utilizasse coprodutos e subprodutos resultantes do processamento de produtos em
indústria. Idealizou-se, então, um produto de compostagem, com foco no atendimento a um
departamento específico da empresa em que o integrante Thiago Pinheiro atua. Esta ideia
satisfez os filtros do primeiro portão, exceto adequação às políticas organizacionais. Durante as
avaliações técnica e de negócio, descobriu-se que projeto semelhante já estava sendo
desenvolvido por uma equipe de outra turma. Assim, devido não atendimento de um filtro do
Gate 1, a decisão é rejeitar a ideia.
Em nova análise voltada ao segmento do agronegócio, percebeu-se que mesmo as
empresas que aplicam técnicas agronômicas adequadas, poucas aplicam efetivamente uma
alocação racional e precisa de recursos, embasada no sistema de agricultura de precisão. Então,
o integrante Thiago Pinheiro sugeriu a segunda ideia, desenvolver uma empresa de assessoria
e consultoria em agricultura de precisão. Esta ideia passa foi aprovada todos os filtros do
primeiro portão e consiste em oferecer serviços personalizados a cada cliente, muito além de
aplicações tecnológicas.
A aplicação de um modelo personalizado de gestão e aplicação de agricultura de
precisão perpassa pelo primeiro filtro do primeiro portão em que, uma alocação racional e
pontual de recursos determina redução de custos operacionais e de atividades primárias e de
suporte, ocasionando, por exemplo, redução de turn-over, gestão de comprometimento,
retenção de talentos, redução de insumos, aumento de produtividade e rendimento.
O projeto é exequível baseando-se na constituição da empresa com equipe
multidisciplinar com habilidades em gestão de pessoas, modelos de gestão, retenção de talentos,
melhoria contínua de processos, conhecimentos atualizados em tecnologia de ponta, entre
outras habilidades que serão definidas como prioritárias e importantes.
O filtro de alcance de oportunidade perpassa pela tendência atual de empresas
reduzirem custos não através de cortes em insumos ou pessoal, mas alocação adequada de
recursos; igualmente através da atual tendência de clientes buscarem prezarem pela
rastreabilidade dos produtos consumidos, obtendo o máximo de informações a respeito.
A habilidade de reduzir custos operacionais e administrativos, aumentar
produtividade e assegurar segurança alimentar através da rastreabilidade de lotes conferem ao
projeto atratividade de mercado.
Para obter vantagem competitiva o projeto prevê o desenvolvimento de soluções
personalizadas à cada cliente, envolvendo aplicação de diferentes níveis de tecnologia e gestão
de processos, além de atuar com reciclagem de cursos e treinamentos relacionados à agricultura
de precisão.
A alavancagem inicial de recursos será realizada através de aporte financeiro dos
acionistas, compondo investimento e capital de giro. Posteriormente a empresa buscará
parcerias com empresas de desenvolvimento, pesquisa, inovação, fomento e gestão, além de
universidades e outros polos considerados de importância estratégica.
O projeto adequa-se às políticas organizacionais em que, além dos benefícios
citados em outros filtros, prevê melhorias de processos, evita desperdícios e reduz impactos
ambientais das atividades desenvolvidas pelos clientes.
Devido aprovação de todos os filtros do Gate 1, a decisão é avançar para a próxima
fase.
4.2 INVESTIGAÇÃO PRELIMINAR
Nesta fase foram realizadas avaliações preliminares de mercado, técnica, de
negócios e financeira com o intuito de determinar a viabilidade do projeto através do
atendimento aos requisitos do Portão 2.
A cadeia produtiva do agronegócio é composta pelos segmentos de insumos,
agropecuária, agroindústria e serviços, apresentando ampla variedade de produtos. Alguns
produtos apresentam maior expressão, seja no consumo interno ou na pauta de exportações, tais
como milho, arroz, soja complexo soja, carnes, produtos florestais, complexo sucroalcooleiro,
café, entre outros.
De acordo com dados de projeção para 2016 do Ministério da Agricultura, Pecuária
e Abastecimento, o agronegócio contribuirá com 46% da exportação, 25% dos empregos e 23%
do PIB, tendo como principais produtos: açúcar, café, suco de laranja, etanol, carne bovina,
carne de frango, milho, soja (grão, farelo e óleo), algodão e carne suína. Neste contexto, o Brasil
assumirá posições de liderança mundial de produção e exportação destes produtos, assumindo
desde a primeira colocação (açúcar, café e suco de laranja) até a quinta (algodão). Em 2015, os
principais países importadores de produtos brasileiros foram: China, Estados Unidos, Países
Baixos, Alemanha e Rússia
O agronegócio é um importante setor na economia de muitos países, sendo
responsável por considerável contribuição no PIB e geração de empregos. Mais que geração de
renda, é responsável por proporcionar fonte de alimento e nutrição à população mundial. Em
face ao crescimento populacional contínuo, ainda que desacelerado, a importância deste setor
torna-se ainda maior. É fundamental investimentos em tecnologia e gestão das atividades para
que seja possível manter a oferta de produtos de qualidade para alimentação humana e animal
mundial.
Mesmo em períodos de crise, o agronegócio tem demonstrado resultados positivos
e principal responsável pelo crescimento econômico do país, compensando déficit de outros
setores. Em 2013, as exportações agrícolas e das indústrias de alimentos foram responsáveis
por 36% do total de exportações do país. De acordo com o terceiro Prognóstico de Safra de
2016, o IBGE prevê um aumento de 0,5% na safra brasileira em relação à produção de 2015,
totalizando 210,7 milhões de toneladas de cereais, leguminosas e oleaginosas.
O país possui importante expressão no mercado internacional, sendo o segundo
maior exportador agrícola mundial e o maior fornecedor de açúcar, suco de laranja e café, entre
outros produtos. De 1995 a 2015, o agronegócio tem obtido participações acima de 20% em
relação ao PIB total nacional, exceto em 2012, que obteve índice de 19,82%. Em 2012, as
exportações de Produtos Florestais foram de US$9,067 bilhões, dos quais 73,4% provem de
Papel e Celulose. Já as exportações de Fumo e derivados geraram US$3,257 bilhões, montante
11% maior que no ano anterior, e apresenta projeção de crescimento anual de 0,86% até 2023.
Já as exportações de frutas frescas no período foram de US$910 milhões, quase 50% superior
que em 2011, de US$634,5 milhões.
Com vasta extensão territorial e variabilidade de clima, relevo e solo, o Brasil
possui ainda grandes áreas agricultáveis e enorme potencial para desenvolvimento do setor. Há,
ainda, abertura para implantação de ferramentas avançadas de gestão e técnicas agropecuárias
aumentando rendimento e produtividade das atuais e novas áreas produtivas.
Existe uma oportunidade clara de atuação da empresa proposta neste projeto. Há
um grande mercado em plena expansão, com enormes possibilidades de crescimento. Um setor
rentável, básico e fundamental à sobrevivência, é preciso investir na segurança alimentar e de
produtos primários, incremento da eficiência e rendimento e profissionalização da mão de obra
atuante.
O conceito de agricultura de precisão é relativamente novo e desenvolve-se cada
vez mais com o avanço tecnológico para geração, tratamento e transmissão de informações e
dados geográficos; e precisa se desenvolver cada vez mais para acompanhar o ritmo de
produção no cenário agrícola brasileiro. Em virtude de algumas tecnologias ainda apresentarem
custo relativamente elevado e algumas desinformações, o conceito ainda não é amplamente
difundido e empregado no Brasil.
De acordo com o SENAR-RO, produtores ainda hoje entendem a agricultura de
precisão como um pacote mágico transmitido por satélite que solucionará todos os problemas
da agricultura, quando na verdade, é uma ferramenta que irá auxiliar nas tomadas de decisões
e alocações precisas de recursos. Neste contexto, a atual existência de demanda pela tecnologia
de precisão falha no emprego paralelo e concomitante de profissionais capacitados para
interpretar os dados obtidos e implementar as técnicas adequadas.
A agricultura de precisão é muito mais do que simples aplicação direta de
tecnologia. É preciso capacitação técnica para trabalhar com o volume de dados gerados,
transformá-los em informações úteis e realizar tomadas de decisão racionais e eficientes. É
preciso treinamento técnico para operar, regular e realizar manutenção nos equipamentos cada
vez mais sofisticados. É preciso, ainda, conhecimentos de gestão e administração, para adequar
a logística e uso dos recursos – humanos, equipamentos, tempo e financeiro, a partir das
demandas da empresa, das informações geradas e com o máximo de eficiência.
De modo geral, não há requisitos legais e regulatórios que impeçam ou dificultem
o emprego da agricultura de precisão, exceto para o uso de drones (aeronaves não tripuladas),
que está em trâmite processo regulatório para seu uso, em decorrência de observações de
segurança nacional identificadas pelas forças responsáveis. Ademais, os requisitos existentes
estimulam o uso da agricultura de precisão, no que possibilitará menores impactos ambientais,
menor desgaste físico humano, melhores condições de trabalho, entre outros.
Silva (2005), realizando estudo de caso de uma empresa que cultiva milho e soja
concluiu que a lucratividade dos sistemas produtivos utilizando agricultura de precisão foi
maior do que no sistema convencional, em virtude do aumento da produtividade obtido. Os
indicadores de viabilidade determinados para a empresa foram: Agricultura de Precisão:
VPL8%: US$16,82 milhões e TIR: 11,35%; Agricultura Convencional: VPL8%: US$13,45
milhões e TIR: 10,69%.
Oliveira et al. (2015) realizaram análise de viabilidade de implantação de
agricultura de precisão em soja, considerando os valores praticados com a aquisição de
tecnologia, custos de processos realizados e análises de monitoramento técnico. Como resultado
das análises financeiras, obtiveram os seguintes resultados: VPL: R$ 61.335,33, TIR: 54%;
Taxa Mínima de Retorno (TMR): R$0,70; IL: 0,7% e Payback descontado: dois anos, três
meses e 21 dias. Os autores realizaram ainda, uma análise de mercado de fatores-chave que
influenciam o mercado da soja e concluíram que o projeto apresenta viabilidade e vantagem ao
produtor, conferindo-lhe benefícios mercadológicos.
Outras análises estão disponíveis para pesquisa, caso seja necessário expandir a
consulta. Os resultados encontrados são promissores e atrativos. Logo é possível perceber os
benefícios financeiros obtidos em decorrência da agricultura de precisão. Estas informações e
resultados demonstram que o projeto de uma empresa prestadora de serviços de consultoria e
assessoria é viável e atrativo.
A equipe considerou que houve atendimento às exigências dos Gates 1 e 2,
decidindo por avançar à próxima fase.
4.3 PLANO DE MARKETING
O plano de marketing será estruturado em três etapas: Planejamento,
Implementação e Avaliação e Controle (Figura 04). Será instituído canal de comunicação do
consumidor, através de site, telefone ou e-mail, para elogios, reclamações ou sugestões.
4.3.1 Planejamento
 Análise de ambiente: As análises de ambiente externo e interno já desenvolvidas serão
validadas, podendo ou não ocorrer alterações para adaptações, conforme necessidade.
 Definição dos públicos-alvo: Serão identificados os segmentos de mercado que se
deseja atingir, agrupados de acordo com suas características e pesquisas realizadas.
 Definição de posicionamento de mercado: Nesta etapa será definida a imagem que se
deseja transmitir aos clientes de cada segmento de mercado definido anteriormente.
 Definição da marca: Serão definidas a marca, logomarca e slogan, observando o
posicionamento e imagem da empresa previamente definidos.
 Definição de objetivos e metas: Serão definidos os resultados desejados, relacionados à
missão da empresa.
 Definição das estratégias: Nesta fase serão definidas as estratégias para os cinco
principais elementos de marketing – produto, preço, praça, promoção e pessoas.
 Sumário executivo: Será o resumo do Plano de Marketing, constando as principais
características do negócio, situação atual, objetivos e estratégias almejadas, principais
definições do projeto e os esforços necessários para execução e sucesso do mesmo.
4.3.2 Implementação
Executar as estratégias de marketing definidas no planejamento. Deverá, ainda, ser
desenvolvido um plano de ação para determinar as estratégias de implementação, definindo as
ações a serem realizadas, os períodos e prazos de execução das atividades, a forma como serão
executadas estas atividades, quem serão os responsáveis e quais serão os custos estimados.
4.3.3 Avaliação e Controle
Monitorar e corrigir desvios entre o desempenho esperado e o real, para garantia da
eficácia. Serão focados métodos de controle preventivo prioritários a corretivos.
Figura 8. Fluxograma do Plano de Marketing.
Fonte: Elaboração dos autores.
4.4 PLANO OPERACIONAL
 Plano Comercial
Será constituído catálogo de serviços e níveis de acordo generalistas, incluindo
emprego de tecnologias, treinamentos técnicos e avaliações administrativas, expressando
claramente a personalização dos serviços e a abertura para inclusão ou realização de novos
serviços.
Serão desenvolvidos planos de negócios para buscar fornecedores e parceiros com
acordos diferenciados, ampliando a atratividade dos produtos oferecidos. Rotineiramente serão
realizados pesquisa e cadastro de fornecedores objetivando redução do poder de barganha de
fornecedores, garantia de qualidade dos produtos, aumento da agilidade e eficiência na entrega
de produtos.
Desenvolvimento de planos de fidelização de clientes e fornecedores, através de
concessões de vantagens adicionais, reduções eventuais de preços, brindes, entre outros. Todos
os clientes serão cadastrados para acompanhamento, para participação nos planos de fidelização
e definição de seus perfis comerciais. Haverá ainda o desenvolvimento de dossiês com
informações básicas, essenciais e estratégicas dos clientes e fornecedores que, juntamente com
a definição de seus perfis, auxiliarão no planejamento e execução de marketing direcionado e
na personalização e estreitamento das relações fornecedores-empresa-clientes, tornando o
atendimento muito mais pessoal e aproximado.
 Logística, Administração, Organograma e Quadro de Pessoal
A empresa contará com um escritório central para atividades administrativas,
contatos pessoais e recebimento de documentação, materiais e equipamentos. Deverá ser
localizada preferencialmente em uma grande capital brasileira, provavelmente entre São Paulo
ou Rio de Janeiro. O escritório deverá estar situado preferencialmente no entorno da cidade,
para facilitar chegada e saída ao escritório e a aeroportos. O local será locado durante o período
necessário para atingir payback descontado, quando então será avaliada a compra ou construção
de local próprio. Neste período, o valor do aluguel deverá estar entre R$1.000,00 e R$1.500,00
mensais.
Nos primeiros três a cinco anos, as atividades operacionais e de administração da
empresa serão realizadas pelos próprios acionistas, que assumirão os cargos de Diretor Técnico:
Thiago Pinheiro, e Diretor Administrativo: Otávio Brito, não havendo nível de subordinação
entre os mesmos.
O Diretor Técnico assumirá responsabilidades de prospecção de clientes e novas
tecnologias e visitas técnicas a clientes e fornecedores, também responsável por treinamentos
técnicos na área agronômica e administrativa. O Diretor Administrativo ficará responsável pelo
desenvolvimento das rotinas operacionais, tratativas financeiras e administrativas rotineiras,
prospecção de novas tecnologias e visitas técnicas a clientes e fornecedores. Também ficará
responsável por treinamentos técnicos na área administrativa e de equipamentos e implementos
agrícolas mecanizados. Decisões de grande impacto, como movimentações financeiras
superiores a um determinado teto, aquisições de imobilizados e planejamentos e decisões
estratégicas, deverão ser realizadas em conjunto, devendo haver acordo entre os acionistas.
Conforme houver crescimento e amadurecimento da empresa e a mesma se tornar
lucrativa, serão contratados pessoal específico para atividades tais: financeira, marketing,
assistente de escritório, faxineiro(a), entre outros, de acordo com a identificação das
necessidades.
Figura 9. Organograma da empresa Precisione.
Fonte: Elaboração dos autores.
4.5 PREMISSAS OPERACIONAIS
 Volume e Preço de Vendas
Os preços de venda serão definidos utilizando a metodologia de Mark-up,
considerando custo horário, impostos e margem de lucro. Os serviços serão precificados de
acordo com o nível de complexidade do projeto, prazo, total de homem.hora-1 necessários e
outros fatores adicionais, de acordo com a necessidade do cliente.
O custo horário será determinado utilizando como base o piso salarial mensal da
categoria (engenheiro), atualmente definido em nove salários mínimos (RS880,00).
Considerando carga horária de trabalho mensal de 220 horas, infere-se que o custo horário,
nestas condições, será de R$36,00/hora. Os impostos incidirão de acordo com sua determinação
governamental (lucro, renda, serviço, etc.). Serão definidas tabelas para determinar fatores de
correção de preço de acordo com os níveis de complexidade do projeto. A margem de lucro
será definida previamente, em três valores: margem de lucro desejada (ótima), esperada e
mínima aceitável, possibilitando preços justos e negociações com o cliente sem ocorrência de
prejuízo de nenhuma das partes.
Na contratação de mais de um serviço, poderá ocorrer redução no preço unitário,
de acordo com o plano de fidelização de clientes. Espera-se que no primeiro ano da empresa
sejam realizados dois contratos de pequeno porte e dois de médio porte. O preço de vendas
dependerá dos serviços contratados, conforme expresso acima.
Thiago Pinheiro
Diretor Técnico
Otávio Brito
DiretorAdministrativo
 Fontes de Recursos e Impostos
Para obtenção de recursos, será realizado aporte de capital próprio dos acionistas.
A relação de impostos a serem recolhidos foi obtida a partir de informação no site do Sebrae
sobre empresas prestadoras de serviço e descritos a seguir.
Serviços IRRF ISS CSLL PIS COFINS
Consultoria 15% 5% 9% 0,65% 3%
Instrutoria 15% 5% 9% 0,65% 3%
Auditoria 15% 5% 9% 0,65% 3%
Organização de feiras e eventos 15% 5% 9% 0,65% 3%
Pesquisa, elaboração de projetos 15% 5% 9% 0,65% 3%
Quadro 1. Relação de impostos na prestação de serviços.
Fonte: Adaptado de SEBRAE.
IRRF: Imposto de Renda Retido na Fonte; ISS: Imposto Sobre Serviços; CSLL: Contribuição
Social sobre o Lucro Líquido; PIS:Programa de Integração Social; COFINS: Contribuição para
o Financiamento da Seguridade Social.
Salário de Contribuição Alíquotas (%)
Até 1.317,07 8%
De 1.317,08 até 2.195,12 9%
De 2.195,13 até 4.390,24 11%
Quadro 2. Contribuição da previdência social (para o empregado).
Fonte: Adaptado de SEBRAE.
Tipo de Salário de Contribuição Alíquotas (%) Limite (R$)
Empresários (contribuição sobre o pró-labore) 11% * R$482,93
Contribuintes Individuais e Facultativos 11% R$79,64
Quadro 3. Contribuição da previdência social (para o empregador).
Fonte: Adaptado de SEBRAE.
* Desconto na fonte: o empresário ou autônomo deve constar na GFIP
Base de cálculo mensal
(R$)
Alíquota
(%)
Parcela a deduzir
do imposto (R$)
Até 1.787,77 - -
De 1.787,78 até 2.679,29 7,5 134,08
De 2.679,30 até 3.572,43 15 335,03
De 3.572,44 até 4.463,81 22,5 602,96
Acima de 4.463,81 27,5 826,15
Quadro 4. Cálculo mensal do imposto sobre a renda da pessoa física.
Fonte: Adaptado de SEBRAE.
 Recebimentos, Estoques e Pagamentos
No planejamento estratégico da empresa, não há previsão de constituição de
estoque. Planeja-se servir como intermediador entre os diversos possíveis fornecedores de
tecnologia e o cliente, não intencionando embutir alíquota ou taxa extra no preço do fornecedor.
O fornecimento da tecnologia dependerá da necessidade do cliente, do nível capacidade de
absorção tecnológica do mesmo e de sua capacidade de mobilização de capital para
investimento, desta forma, entende-se que há maior flexibilidade na prestação deste tipo de
serviço se a atuação ocorrer como mediação. Este posicionamento também permite maior poder
de barganha da empresa sobre os fornecedores, podendo negociar melhores preços para os
clientes.
Os recebimentos por serviços serão realizados em espécie ou cartões de crédito ou
débito. Também há intenção de realização de investimentos financeiros não relacionados à
atividade primária da empresa, incorrendo em recebimentos decorrentes de tais transações.
Os pagamentos dos fornecedores serão realizados através da empresa, a fim de
garantir preços diferenciados previamente negociados, sendo os valores cobrados junto ao
projeto. Será intencionado negociar com os fornecedores prazos estendidos para os pagamentos,
negociando datas próximas ao final do mês corrente (25 a 30 ou 31) ou início do mês seguinte
(01 a 05), realizados através de serviços financeiros.
Registro de Alterações
Data Modificado por Descrição da mudança
Registro de Aprovação
Aprovador Assinatura Data
Sponsor
5 INICIAÇÃO
5.1 TERMO DE ABERTURA
GERENTE DE PROJETOS DESIGNADO E NIVEL DE AUTORIDADE
Thiago Martins Pinheiro atuará como o Gerente do Projeto, em estrutura
projetizada, com autoridade e autonomia para liderar todas as etapas do planejamento e
execução do projeto.
OBJETIVO
Planejar e implementar projeto para criação de uma empresa de assessoria e
consultoria em Agricultura de Precisão a partir de um aporte de R$ 65.000,00 obtido através de
capital próprio dos acionistas, sendo esperado retorno de pelo menos 5% sobre o investimento
inicial e rentabilidade mínima acima de 10% ao ano.
MOTIVAÇÃO
A Agricultura de Precisão é uma filosofia de gerenciamento agrícola que surgiu a
partir da gestão de informações. Os avanços em tecnologia de referenciamento, posicionamento
e sensoriamento remoto potencializaram seu crescimento, e adquire maior amplitude à medida
que chega aos produtores rurais e empresas (SENAR, 2013). Esta solução desenvolveu-se em
melhoria ao conceito de “Necessidade Média”, e prevê o uso de insumos agrícolas com
racionalidade e especificidade à cada microrregião, obtendo como entrada, informações
precisas, e como saída, decisões exatas. Sua aplicação permite ao empreendedor ou produtor
rural visualizar a variabilidade espacial e temporal de fatores edafoclimáticos peculiares à cada
região, com soluções viáveis que a tornam uma ferramenta real ao alcance de todos
(AGROLINK, 2010).
De acordo com a secretária de Relações Internacionais do Agronegócio, do
Ministério da Agricultura, Pecuária e Abastecimento (MAPA), Tatiana Palermo, o agronegócio
possui participação crescente na balança comercial brasileira, representando 46,4% das
exportações nacionais no primeiro semestre de 2015, em contraste a 44% no ano 2014. A
análise do período de 2011 a 2014 demonstra saldos positivos do agronegócio na faixa de
US$80 bilhões, enquanto que outros setores tiveram saldos negativos. Em 2013, a participação
brasileira no agronegócio mundial foi de 8% em 2013 e 7% em 2014, demonstrando grande
potencial de crescimento.
A partir desta análise, identifica-se que este mercado é promissor. Todavia, é
necessário superar entraves limitadores, como gestão, uso de tecnologia, entre outros. Novaes
et al., (2010) citam necessidade de melhoria na logística de escoamento, certificação e
rastreabilidade de produtos, políticas governamentais aliadas às necessidades do setor privado
e investimento em pesquisa, desenvolvimento e novas tecnologias. Meurer & Sousa (2012)
apontam ineficiência de serviços públicos de infraestrutura como um limitador operacional para
o crescimento do agronegócio. Rocha e Couto (2002) relatam que o agronegócio brasileiro é,
per se, competitivo o suficiente em termos mundiais. Os autores atribuem com entraves
políticas externas ao agronegócio, tanto nacionais quanto internacionais, tais como subsídios,
barreiras tarifárias e não tarifárias, preferência por determinadas culturas em detrimento de
outras, entre outros fatores que prejudicam a capacidade competitiva do setor de forma geral.
Como é possível perceber, parece haver consenso de que os entraves a serem
superados não se relacionam a rendimento ou produtividade e sim a fatores externos à atividade,
em que não é possível atuar ou influenciar de forma eficaz e direta. Uma alternativa viável e
promissora é agir internamente, melhorando processos e reduzindo custos de produção. E, com
isto, o uso de tecnologias computacionais, de informação, biotecnologia e técnicas de gestão
constituem-se importantes ferramentas para o atingimento da excelência operacional. Através
de reduções de dependência de mão de obra, perdas, desperdícios, melhoria da logística e
utilização de insumos e de fabricação, entre outros fatores, é possível obter avanços robustos e
galgar continuamente melhoria dos processos.
A proposta deste projeto é desenvolver uma empresa capaz de analisar cada cliente
visando identificar oportunidades de melhoria e implementar a filosofia da Agricultura de
Precisão. O produto da empresa será a prestação de serviços e soluções específicas a cada
cliente, baseados na padronização e inovação de processos e atividades, metodologias de
controle e gestão de processos e qualidade, implantação e adaptação de tecnologias, parcerias
para desenvolvimento de tecnologias específicas e implantação e adaptação de modelo de
gestão com foco nos resultados esperados – redução de custos e aumento de rendimento através
da otimização de recursos, obtenção de vantagem competitiva e excelência operacional.
Prioritariamente à prestação dos serviços, haverá identificação das necessidades
específicas de cada cliente para oferecimento de capacitações, treinamentos, coaching e
tecnificação (aquisição de novas tecnologias) das atividades ou parque agroindustrial do cliente.
5.2 DESCRIÇÃO DO PRODUTO / RESULTADOS
1. Uma empresa viável de prestação de serviços de Agricultura de Precisão.
2. Fornecimento de serviços especializados e personalizados para cada cliente.
3. Um projeto profissional, totalmente documentado de acordo com os processos e
procedimentos do PMBOK.
4. Um empreendimento rentável a médio e longo prazo.
5. Um modelo de negócio eficiente que aplique a marca da sustentabilidade em seus
clientes.
Registro de Alterações
Data Modificado por Descrição da mudança
18/06/2016 Thiago Martins Pinheiro
Alteração no valor e origem do aporte
de capital; Alteração no retorno
esperado.
Registro de Aprovação
Aprovador Assinatura Data
Sponsor
6 PLANEJAMENTO
6.1 DECLARAÇÃO DE ESCOPO
6.1.1 Título do projeto
Desenvolvimento e lançamento de uma empresa de assessoria e consultoria em
agricultura de precisão.
6.1.2 Equipe do projeto
Otávio Augusto de Souza Brito – Diretor Administrativo
Thiago Martins Pinheiro – Gerente do projeto responsável
6.1.3 Descrição do projeto
Desenvolver um projeto profissional, totalmente documentado de acordo com os
processos e procedimentos do PMBOK, para estruturação e lançamento de uma empresa de
assessoria e consultoria técnica para prestação de serviços em Agricultura de Precisão, com
serviços especializados e personalizados para cada cliente. Deverá ser um empreendimento
rentável a médio e longo prazo, com modelo de negócio eficiente que aplique a marca da
sustentabilidade em seus clientes.
6.1.4 Objetivos do projeto
A partir de um aporte de R$ 65.000,00 obtido através de capital dos acionistas, o
projeto será avaliado em uma projeção de cinco anos, sendo esperado retorno mínimo de 5%
sobre o capital investido, rentabilidade superior a 10% e payback descontado antes do quinto
ano.
6.1.5 Justificativa do projeto
De acordo com a secretária de Relações Internacionais do Agronegócio, do
Ministério da Agricultura, Pecuária e Abastecimento (MAPA), Tatiana Palermo, o agronegócio
possui participação crescente na balança comercial brasileira, representando 46,4% das
exportações nacionais no primeiro semestre de 2015, em contraste a 44% no ano 2014. A
análise do período de 2011 a 2014 demonstra saldos positivos do agronegócio na faixa de
US$80 bilhões, enquanto que outros setores tiveram saldos negativos. Em 2013, a participação
brasileira no agronegócio mundial foi de 8% em 2013 e 7% em 2014, demonstrando grande
potencial de crescimento.
A partir desta análise, identifica-se que este mercado é promissor. Todavia, é
necessário superar entraves limitadores, como gestão, uso de tecnologia, entre outros. Novaes
et al., (2010) citam necessidade de melhoria na logística de escoamento, certificação e
rastreabilidade de produtos, políticas governamentais aliadas às necessidades do setor privado
e investimento em pesquisa, desenvolvimento e novas tecnologias. Meurer & Sousa (2012)
apontam ineficiência de serviços públicos de infraestrutura como um limitador operacional para
o crescimento do agronegócio. Rocha e Couto (2002) relatam que o agronegócio brasileiro é,
per se, competitivo o suficiente em termos mundiais. Os autores atribuem com entraves
políticas externas ao agronegócio, tanto nacionais quanto internacionais, tais como subsídios,
barreiras tarifárias e não tarifárias, preferência por determinadas culturas em detrimento de
outras, entre outros fatores que prejudicam a capacidade competitiva do setor de forma geral.
Como é possível perceber, parece haver consenso de que os entraves a serem
superados não se relacionam a rendimento ou produtividade e sim a fatores externos à atividade,
em que não é possível atuar ou influenciar de forma eficaz e direta. Uma alternativa viável e
promissora é agir internamente, melhorando processos e reduzindo custos de produção. E, com
isto, o uso de tecnologias computacionais, de informação, biotecnologia e técnicas de gestão
constituem-se importantes ferramentas para o atingimento da excelência operacional. Através
de reduções de dependência de mão de obra, perdas, desperdícios, melhoria da logística e
utilização de insumos e de fabricação, entre outros fatores, é possível obter avanços robustos e
galgar continuamente melhoria dos processos.
6.1.6 Escopo incluído e excluído
 INCLUÍDO: i) Projeto completo de acordo com guia PMBOK; i) Planejamento estratégico;
iii) Planos de marketing; iv) Documentos para controle de processos.
 EXCLUÍDO: i) Construção de escritório; ii) Compra de estoque.
6.1.7 Premissas e restrições
 PREMISSAS: i) Aporte de capital dos acionistas no montante acordado; ii) Decisões da
equipe necessitarão de validação apenas do Gerente do Projeto
 RESTRIÇÕES: i) Parcerias só poderão ser realizadas com empresas idôneas e sem cadastro
em órgãos de defesa do consumidor; ii) Não poderão ser realizadas horas extras.
6.1.8 Critérios de sucesso do projeto
1. Linhas de base do projeto cumpridas
2. Obtenção do retorno financeiro esperado
3. Satisfação dos clientes
Registro de Alterações
Data Modificado por Descrição da mudança
18/06/2016 Thiago Martins Pinheiro
Alteração no valor e origem do aporte
de capital; Alteração no retorno
esperado.
Registro de Aprovação
Aprovador Assinatura Data
Sponsor
6.2 PLANO DE GERENCIAMENTO DO ESCOPO
6.2.1 Processos de gerenciamento do escopo
O gerenciamento do escopo do projeto será realizado através dos processos e
documentos descritos no quadro 5. O escopo do projeto poderá sofrer mudanças em virtude do
avanço no planejamento do projeto, análises ambientais e solicitações de mudanças. Tais
solicitações deverão ser realizadas por escrito e formalizadas por e-mail, conforme será descrito
no Plano de Comunicação do Projeto. Todas as solicitações de mudanças serão consideradas,
classificadas de acordo com o Processo de Gerenciamento de Mudanças e avaliadas. Em
seguida, independente de aprovação, todas serão arquivadas. O Plano de Gerenciamento do
Escopo será reavaliado mensalmente, na primeira reunião semanal de cada mês.
Item Descrição Local
Termo de
Abertura
Nome, descrição do projeto e demais informações pertinentes ao aceite
e início do projeto estão descritos no Termo de Abertura.
Item 5.1
Coleta de
Requisitos
Será realizada através de mapas mentais com requisitos coletados dos
stakeholders de maior influência e impacto no projeto. Será utilizada a
ferramenta Xmind para a criação dos mapas. O número de requisitos
dependerá do número de stakeholders envolvidos, a ser definido pelo
gerente do projeto conforme documentação dos stakeholders. Após a
coleta dos requisitos, o Mapa Mental de Requisitos fará parte deste
plano como anexo.
Anexo 1
Matriz de
Rastreabilidade
de Requisitos
Os requisitos coletados serão registrados na Matriz de Rastreabilidade
de Requisitos. Esta matriz será atualizada no decorrer do planejamento,
à medida que novos requisitos são coletados e avaliados dos mesmos e
outros stakeholders.Apósa validação das entregase pacotes de trabalho
da EAP essa matriz deverá ser revista para validar os requisitos
necessários no aceite de cada entrega. A matriz de rastreabilidade de
requisitos deverá ser utilizada durante a Execução e Monitoramento e
Controle para rastrear o status dos requisitos aprovados.
Quadro 14
Declaração do
Escopo
Após aprovação dos requisitos principais do projeto, a definição do
escopo será feita através de uma Declaração de Escopo com
informações-chave do projeto, com ênfase na confirmação das
principais entregas e do escopo excluído do projeto.
Item 6.1
Estrutura
Analítica do
Projeto (EAP)
Estrutura Analítica do Projeto (EAP), em formatos gráfico e lista
itemizada, seguindo procedimentos bottom-up e utilizando-se a
ferramenta Xmind. A EAP final será anexada a este plano.
Figura 11
Dicionário da
EAP
As áreas responsáveis pela execução de cada pacote de trabalho ficarão
responsáveis pela descrição de cada um. Será solicitado que detalhem o
máximo possível o que precisará ser feito para concluir cada pacote de
trabalho, com descrições claras dos esforços e ações necessárias para
atender aos requisitos estipulados para aquele trabalho. Depois de
concluído, o dicionário será anexado neste plano.
Quadro 10
Item Descrição Local
Processo de
gerenciamento
e solicitação de
mudanças
O sistema de controle de mudanças de escopo deve permitir que todas
as mudanças no escopo do projeto sejam tratadas seguindo o fluxo
apresentado neste plano.
Item 6.2.2
Frequência da
avaliação do
escopo
O escopo do projeto será avaliado mensalmente, na primeira Reunião
Semanal de cada mês. Quando houver solicitação de mudança, poderá
ser solicitada reunião extraordinária, de acordo com a classificação da
mesma.
Item 6.2
Alocação
financeira para
o escopo
A alocação financeira para o gerenciamento de escopo deverá ser
realizada conforme previsto no Plano de Gerenciamento de Custos. Para
fácil visualização dos custos, após a conclusão do orçamento do projeto,
serão inseridos na EAP os valores correspondentes a cada um de seus
elementos. Isso fará parte do plano de gerenciamento de custos.
Figura 13
Administração
deste plano e
seus anexos
O Gerente do Projeto (GP) será o responsável pela administração deste
plano e seus anexos.
N/A
Frequência da
atualização
deste plano e
seus anexos
A atualização do plano de gerenciamento de escopo e seus anexos
deverá acontecer a qualquer momento, a critério do Gerente do Projeto
e/ou após qualquer mudança discutida e aprovada pelo Comitê de
Controle de Mudanças (CCM, ou Change Control Board (CCB)).
N/A
Outros
assuntos não
previstos neste
plano
Qualquer assunto que não esteja previsto neste plano deverá ser
encaminhado ao Gerente do Projeto (GP) para análise.
N/A
Quadro 5 Descritivo de processos e documentos do plano de gerenciamento do escopo.
Fonte: Elaboração dos autores.
6.2.2 Gerenciamento de mudanças do plano de gerenciamento do escopo
A Figura 10 retrata o fluxograma para todas as solicitações de mudanças. As
solicitações de mudanças serão classificadas de acordo com o sistema de priorização, conforme
descrito na Quadro 6.
Prioridade Descrição
Tempo de
Resposta
Resposta
Alta Alto impacto no projeto Imediato
Informar Patrocinador;
Agir.
Média Médio impacto no projeto Imediato
Agir; Informar Patrocinador
caso haja necessidade de
recursos adicionais não
previstos
Baixa
Agregação de valor ou
benefício adicional ao
projeto, não previsto ou
planejado anteriormente
Planejamento
Reunir equipe; Planejar
ações; Agir, caso seja
aprovada
Quadro 6 Sistema de priorização das solicitações de mudanças do plano de gerenciamento do escopo.
Fonte: Elaboração dos autores.
Figura 10. Fluxograma de solicitações de mudanças do plano de gerenciamento de escopo.
Fonte: Elaboração dos autores.
6.2.3 Matriz de rastreabilidade dos requisitos
Foram coletados requisitos de partes entendidas como interessadas ao projeto,
sendo descritos, classificados e registrados para futura rastreabilidade e acompanhamento dos
mesmos (Quadro 07 e Anexo 1).
Nº do
Requisito
Stakeholder
solicitante
Requisito Categoria Prioridade Status
2016/01
Carlos
Souza
Todos os funcionários deverão
vestir o uniforme da empresa em
dias/horários de expediente
Operacional 4
Pendente
análise
2016/02 Carlos
Souza
Deverão serconfeccionados e
entregues 02 uniformes
padronizados para cada
funcionário a cada dois anos
Operacional 4
Pendente
análise
2016/03
Carlos
Souza
A camisa do uniforme deverá ser
estilo pólo, em algodão (100%),
na cor azul egípcio e a calça
deverá ser jeans, com dois bolsos
frontais e dois bolsos traseiros
Preferencial 5
Pendente
análise
2016/04
Moisés
Tavares
O escritório central deverá ser
localizado próximo ou de fácil
acesso ao aeroporto de São Paulo
ou Rio de Janeiro
Operacional 3 Aprovado
2016/05
Moisés
Tavares
Todos os funcionários deverão
ser capacitados e/ou reciclados
em pelo menos 2 cursos de
interesse da empresa a cada dois
anos
Técnico 1 Aprovado
2016/06
Moisés
Tavares
Todos os funcionários deverão
ser avaliados anualmente quanto
ao seu conhecimento e
capacidade de implementação
técnica de modelos de gestão e
tecnologia
Técnico 1 Aprovado
2016/07
Moisés
Tavares
Todo funcionário deverá ser
cortês com os clientes
Operacional 3 Aprovado
2016/08
Moisés
Tavares
Os projetos deverão ser
apresentados aos clientes para
aprovação em tempo médio de 15
a 20 dias, em pelo menos 90%
dos atendimentos. Exceções
deverão seranalisadas
Operacional 1 Aprovado
2016/09
Agências
financeiras
Caso decida por obter
empréstimo ou financiamento, a
empresa deverá estarcom toda
documentação em conformidade
às normas e legislações
financeiras e administrativas
federal, estaduale municipal
Legal 2 Aprovado
2016/10
Agências
financeiras
A empresa deverá apresentarum
plano devidamente estruturado,
contendo análise de rentabilidade,
ganhos esperados,entre outros
Preferencial 5
Pendente
análise
2016/11
Rafael de
Melo
Deverão serveiculadas
propagandas da empresa em pelo
menos uma emissora de TV e
uma de Rádio
Técnico 3 Aprovado
Nº do
Requisito
Stakeholder
solicitante
Requisito Categoria Prioridade Status
2016/12
Rafael de
Melo
Deverão serveiculadas
propagandas pelo menos uma vez
por semana em emissora de
alcance nacional, em horário
nobre
Preferencial 5
Pendente
análise
2016/13
Rafael de
Melo
Deverão serconfeccionados
cartões de visita a todos os
funcionários da empresa, com
informações em português de um
lado e inglês do outro
Técnico 4
Pendente
análise
2016/14
Rafael de
Melo
Deverão serveiculados pelo
menos 08 Outdoors em pontos
estratégicos da cidade
Técnico 3 Aprovado
2016/15
Rafael de
Melo
A fachada do escritório central
deverá conter o nome e a logo da
empresa em tamanho e fonte
legíveis a pelo menos 300 metros
de distância
Preferencial 5
Pendente
análise
2016/16
Leonardo
Aguiar
O investimento inicial da
empresa será realizado através de
aporte de capital próprio dos
acionistas
Financeiro 3 Aprovado
2016/17
Leonardo
Aguiar
A instituição financeira deverá
ser idônea
Legal 2 Aprovado
2016/18
Leonardo
Aguiar
Caso ocorra aporte financeiro
proveniente de empréstimo ou
financiamento, este deverá ter
longo prazo para pagamento, a
partir de 05 anos
Financeiro 3 Aprovado
2016/19
Leonardo
Aguiar
Os juros anuais não deverão
ultrapassarem proporcionalidade
a lucratividade esperada
Preferencial 5
Pendente
análise
2016/20
Leonardo
Aguiar
Toda movimentação financeira
deverá ser devidamente
contabilizada e declarada
Legal 2 Aprovado
2016/21
Leonardo
Aguiar
Não poderão ser realizadas
parcerias ou contratos com
fornecedores, instituições
financeiras ou clientes cuja fonte
de renda não seja devidamente
declarada e em conformidade
com as legislações nacionais,
estaduais e municipais
Legal 2 Aprovado
2016/22
Leonardo
Aguiar
Até 1% do lucro líquido anual
(após impostos) deverá ser
destinado ao desenvolvimento de
programas sociais próximos à
localidade do escritório
Preferencial 4
Pendente
análise
2016/23
Leonardo
Aguiar
Pelo menos 10% do lucro líquido
anual (após impostos) deverá ser
destinado à capacitação,
treinamento e reciclagem dos
funcionários
Preferencial 5
Pendente
análise
2016/24
Leonardo
Aguiar
20% do lucro líquido anual (após
impostos) deverá ser destinado ao
reinvestimento (aporte) na
empresa
Preferencial 4
Pendente
análise
Quadro 7 Descritivo da matriz de rastreabilidade de requisitos.
Fonte: Elaboração dos autores.
Nível de
prioridade* Prioridade Descrição
1 Essencial Garante atingir os objetivos do projeto
2 Muito importante Atende a normas e legislações
3 Importante Permite operacionalização do projeto
4 Desejável Agrega ao projeto vantagens, porém não essenciais
5 Se possível Relacionado a preferências pessoais
Quadro 8 Critérios de priorização dos requisitos dos principais stakeholders.
Fonte: Elaboração dos autores.
* Os requisitos avaliados com prioridades 1, 2 e 3 serão automaticamente aprovados.
Categoria Descrição
Legal Itens relacionados à normas, leis e afins
Financeiro Itens relacionados a aspectos financeiros
Técnico Itens relacionados a aspectos técnicos
Operacional Itens relacionados a aspectos operacionais
Preferencial Itens relacionados a aspectos de preferência pessoal
Quadro 9 Categorias de classificação de requisitos de stakeholders.
Fonte: Elaboração dos autores.
ANEXOS
Anexo 1 Mapa Mental de Requisitos coletados dos stakeholders de maior influência e impacto no projeto.
Fonte: Elaboração dos autores.
6.2.4 Estrutura Analítica do Projeto (EAP)
6.2.4.1 EAP Gráfica
Figura 11. Estrutura Analítica do Projeto em formato gráfico.
Fonte: Elaboração dos autores.
6.2.4.2 EAP Lista Itemizada
Empresa Precisione
1 Gerenciamento do Projeto
1.1 Documentos Iniciais
1.1.1 Termo de Abertura
1.1.2 Declaração de Escopo
1.2 Plano do Projeto
1.2.1 Escopo
1.2.2 Tempo
1.2.3 Custo
1.2.4 Qualidade
1.2.5 Recursos Humanos
1.2.6 Comunicação
1.2.7 Riscos
1.2.8 Aquisições
1.2.9 Stakeholders
1.3 Monitoramento e Controle
1.3.1 Reuniões Semanais
1.3.2 Relatórios de Acompanhamento
2 Área Administrativa
2.1 Padronização de Processos
2.2 Programas de Fidelização
2.3 Infraestrutura
2.3.1 Escritório
2.3.2 TIC
2.4 Recrutamento e Seleção
2.4.1 Contratação
2.4.2 Avaliação
2.5 Marketing e Propaganda
2.5.1 Meio Digital
2.5.2 Meio Físico
3 Área Técnica
3.1 Fornecedores e Clientes
3.1.1 Prospecção
3.1.2 Negociação
3.1.3 Serviços
3.1.3.1 Requisitos
3.1.3.2 Especificações Técnicas
3.1.3.3 Documentação
3.2 Parcerias
3.2.1 Treinamentos
3.2.2 Novos Produtos
4 Encerramento
4.1 Reunião de Encerramento
4.2 Relatório de Lições Aprendidas
4.3 Arquivamento de Documentos
6.2.5 Dicionário da EAP
Nº
na
EAP
Entregas
Pacotes de
Trabalho
Descrição do Pacote de
Trabalho
Critérios de
Aceitação
1.1
Documentos
Iniciais
1.1.1 Termo de
Abertura
O Termo e Pacote de Trabalho
“Termo de Abertura” refere-se
ao documento que autoriza
formalmente o projeto, designa
o gerente e concede autoridade
para utilizar recursos da
organização na execução das
atividades do projeto.
Deve conter
objetivos, justificativa
do projeto,
identificação do
gestore nível de
autoridade e
descrição do produto.
1.1
Documentos
Iniciais
1.1.2 Declaração
de Escopo
O Termo e Pacote de Trabalho
“Declaração de Escopo”
refere-se ao documento que
formaliza o escopo,descreve
as entregas do projeto e o
trabalho necessário para criar
essas entregas.
Deve conter
informações gerais
sobre o projeto, como
nome e descrição do
projeto, Gerente do
projeto, patrocinador,
objetivos,
justificativa, escopo
incluído e excluído,
critérios de sucesso,
Nº
na
EAP
Entregas
Pacotes de
Trabalho
Descrição do Pacote de
Trabalho
Critérios de
Aceitação
equipe, premissas e
restrições.
1.2
Plano do
Projeto
1.2.1 Escopo
O Termo e Pacote de Trabalho
“Escopo” refere-se ao
documento Plano de
Gerenciamento do Escopo, que
fornece diretrizes sobre como o
escopo do projeto será
definido, desenvolvido,
monitorado, controlado e
verificado pela equipe de
gerenciamento de projetos.
Deve conter Matriz
de Rastreabilidade de
Requisitos, contendo
pelo menos vinte
requisitos, Declaração
de Escopo, EAP
detalhada em gráfico
e itemizada e
dicionário da EAP.
1.2
Plano do
Projeto
1.2.2 Tempo
O Termo e Pacote de Trabalho
“Tempo” refere-se ao
documento Plano de
Gerenciamento do Tempo, que
define os processos requeridos
para assegurara conclusão do
projeto no prazo previsto.
Deve conter
cronograma detalhado
e sequenciado das
atividades dos
pacotes de trabalho
com estimativa de
duração e cronograma
de marcos.
1.2
Plano do
Projeto
1.2.3 Custo
O Termo e Pacote de Trabalho
“Custo” refere-se ao
documento Plano de
Gerenciamento de Custo, que
estabelece as políticas,
procedimentos e documentação
para planejar, gerenciar,
executar e controlar os custos
do projeto.
Deve conter
detalhamento do
orçamento com
descrição dos
processos para
gerenciamento e
controle de custos.
1.2
Plano do
Projeto
1.2.4 Qualidade
O Termo e Pacote de Trabalho
“Qualidade” refere-se ao
documento Plano de
Gerenciamento da Qualidade,
que determina requisitos e
padrões da qualidade
relevantes ao projeto, suas
entregas e o trabalho
necessário para satisfazê-los.
Garante que toda atividade do
projeto é aderente às políticas e
padrões da qualidade da
empresa e que todas entregas
estão em conformidade com os
critérios de aceitação.
Deverá definir os
padrões de qualidade
aplicáveis, descrever
critérios necessários
para atender os
padrões definidos e
checkpoints.
1.2
Plano do
Projeto
1.2.5 Recursos
Humanos
O Termo e Pacote de Trabalho
“Recursos Humanos” refere-se
ao documento Plano de
Gerenciamento de Recursos
Humanos, que determina os
processos para organização e
gerenciamento da equipe do
projeto.
Deve conter alocação
do pessoal,diretório
do time, Matriz de
Responsabilidades,
plano de
gerenciamento de
frequência e
bonificação.
1.2
Plano do
Projeto
1.2.6
Comunicação
O Termo e Pacote de Trabalho
“Comunicação” refere-se ao
documento Plano de
Gerenciamento da
Comunicação, que visa gerar
Deve descrever os
processos de
gerenciamento das
comunicações,
padronização das
Nº
na
EAP
Entregas
Pacotes de
Trabalho
Descrição do Pacote de
Trabalho
Critérios de
Aceitação
confiança e comprometimento,
reduzir conflitos, estimular a
cooperação e garantir o
alinhamento das partes
interessadas.Busca agilizar a
tomada de decisão
disponibilizando a informação
certa na hora certa para as
pessoas certas,de modo
eficiente e eficaz.
comunicações e
eventos de
comunicação.
1.2
Plano do
Projeto
1.2.7 Riscos
O Termo e Pacote de Trabalho
“Riscos” refere-se ao
documento Plano de
Gerenciamento de Riscos, que
define processos de
planejamento, identificação,
análise, planejamento de
respostas,monitoramento e
controle de riscos do projeto.
Visa maximizar a
probabilidade de ocorrência de
eventos positivos e minimizar a
de eventos negativos.
Deve identificar e
qualificar os riscos e,
conter planejamento
de resposta ao risco e
descrição dos
processos de
gerenciamento de
riscos.
1.2
Plano do
Projeto
1.2.8 Aquisições
O Termo e Pacote de Trabalho
“Aquisições” refere-se ao
documento Plano de
Gerenciamento de Aquisições,
o qual determina o
planejamento, condução,
controle e encerramento de
todas as aquisições do projeto.
Deve definir tipos de
contratos e critérios
de avaliação de
cotações e propostas.
1.2
Plano do
Projeto
1.2.9
Stakeholders
O Termo e Pacote de Trabalho
“Stakeholders” refere-se ao
documento Plano de
Gerenciamento de
Stakeholders,que visa
identificar as principais partes
interessadas (de maior
impacto), planejar seu
gerenciamento e gerenciar e
controlar seu engajamento.
Identificar e avaliar
os principais
stakeholders.
1.3
Monitoramento
e Controle
1.3.1 Reuniões
Semanais
O Termo e Pacote de Trabalho
“Reuniões Semanais” refere-se
a reuniões realizadas
semanalmente para
planejamento, monitoramento
e controle das atividades do
projeto.
Os esforços para esta atividade
envolvem definir local, data e
hora, obter e organizar as
informações necessárias para
apresentação,preparar
apresentação e apresentar.
Agendamento de local e
recursos adequados –
Datashow, microcomputador e
Enviar aos envolvidos
a pauta da reunião. A
pauta deve estar
planejada para o mês
ou em caso de
alteração, ser
informada com no
mínimo três dias de
antecedência. Não
deve faltar nenhum
recurso ou
profissional
envolvido.
Nº
na
EAP
Entregas
Pacotes de
Trabalho
Descrição do Pacote de
Trabalho
Critérios de
Aceitação
passadorde slides e
convocação dos envolvidos.
1.3
Monitoramento
e Controle
1.3.2 Relatórios
de Andamento
O Termo e Pacote de Trabalho
“Relatórios de Andamento”
refere-se aos relatórios de
acompanhamento das
atividades realizadas.
Os esforços para esta atividade
envolvem obtenção,
organização e estruturação de
dados em informações úteis e
concisas em formato
padronizado. Envio dos
relatórios ou apresentação em
caso de atingimento de marcos.
Deve conter as
informações em que
houve alteração do
status de planejada
para em
desenvolvimento ou
concluída. Deve ser
confeccionado e
enviado aos
envolvidos
mensalmente.
Quando do
atingimento de
marcos planejados, o
relatório deve ser
apresentado ao
cliente.
2
Área
administrativa
2.1 Padronização
de Processos
O Termo e Pacote de Trabalho
“Padronização de Processos”
refere-se ao planejamento e
implantação de rotinas
administrativas e operacionais
para padronização dos
processos.
Os esforços para esta atividade
envolvem antecipar todas as
atividades que serão realizadas
e necessárias,planejar cada
procedimento, identificar
pontos críticos, desenvolver
plano de melhoria contínua,
realizar treinamentos e
reciclagens sobre os processos.
Todas as atividades
devem ser mapeadas
e padronizadas. Toda
movimentação
financeira deve
ocorrer no último dia
útil do mês corrente.
Todas as rotinas
devem ser revisadas
pelo menos uma vez
ao ano. Toda revisão
deve incorrer em
novo treinamento.
2
Área
administrativa
2.2 Programas
de Fidelização
O Termo e Pacote de Trabalho
“Programas de Fidelização”
refere-se ao planejamento e
implantação de programas e
ações voltados a reforçar a
satisfação de clientes e
fornecedores.
Os esforços para esta atividade
envolvem determinar o
impacto de programas de
bonificação, concessão de
descontos e produção de
brindes personalizados, como
chaveiros, canecas,bonés,etc.
Todo programa deve
ser aprovado a partir
de análise de
viabilidade
econômica antes de
ser implementado.
2.3 Infraestrutura 2.3.1 Escritório
O Termo e Pacote de Trabalho
“Escritório” refere-se aos
esforços para locação e
operacionalização de escritório
da empresa Precisione.
Os esforços para esta atividade
envolvem definir razão social,
pesquisare definir nome
A locação mensal não
deve sersuperior a
R$1.500,00.
Todo equipamento
eletroeletrônico deve
possuirclassificação
na categoria mais
econômica disponível
Nº
na
EAP
Entregas
Pacotes de
Trabalho
Descrição do Pacote de
Trabalho
Critérios de
Aceitação
fantasia, confeccionar e assinar
contrato social, definir critérios
de pesquisa e aceitação de
salas comerciais, pesquisare
alugar sala comercial, planejar,
pesquisare adquirir mobiliário,
decoração, equipamentos e
acessórios,pesquisare obter
licenças necessárias,obter
alvará de funcionamento,
registrar a empresa nos órgãos
competentes.
no mercado.
Iluminação deve
atender exigências da
NBR 5413. A índice
de temperatura deve
ser regulado de
acordo com a NR 17.
O índice de ruídos
deve atenderàs
diretrizes da NBR
10152.
2.3 Infraestrutura 2.3.2 TIC
O Termo e Pacote de Trabalho
“TIC” refere-se aos esforços
para aquisição, instalação e
manutenção de equipamentos
de informática
(microcomputador ou
notebook,impressora e planos
e equipamentos para conexão à
internet), planos e
equipamentos de telefonia fixa
e móvel e equipamentos de
segurança (câmera e sensorde
movimento).
Os esforços para esta atividade
envolvem definição de
requisitos mínimos, pesquisa
de mercado, cotação,
equalização e aquisição dos
itens conforme planejamento.
Microcomputador ou
notebookdevem
possuirreceptor
WIFI, bluetooth e
câmera integrada.
Impressora deve
escaneare imprimir
colorido e preto e
branco, em formatos
A4 e A3.
Conexão externa
(internet) mínima
efetiva deve ser de 2
Mb com 90% de
estabilidade e
conexão interna
(intranet) com 90%
de estabilidade.
Planos mínimos de
telefonia: I) Móvel:
pacote de dados (1
Gb), ligações locais
(ilimitado), ligações
interurbanas e outras
operadoras (150
minutos); II) Fixa:
Ligações locais e
interurbanas
(ilimitado).
Acionamento das
câmeras por sensorde
movimento,
capacidade de
gravação noturna com
qualidade.
Armazenamento das
gravações por pelo
menos 12 meses.
2.4
Recrutamento
e Seleção
2.4.1
Contratação
O Termo e Pacote de Trabalho
“Contratação” refere-se ao
processo de contratação de
profissionais para atuarem na
empresa Precisione.
Os esforços para esta atividade
envolvem planejamento e
Devem ser utilizados
critérios quantitativos
baseados na
metodologia de
gestão por
competência. Todos
os candidatos,
Nº
na
EAP
Entregas
Pacotes de
Trabalho
Descrição do Pacote de
Trabalho
Critérios de
Aceitação
descrição de cargos,
planejamento das competências
mínimas de cada cargo,
prospecção e captação de
currículos, planejamento e
realização de entrevistas,
realizar feedback e efetiva
contratação.
contratados ou não,
devem receber
feedback.
2.4
Recrutamento
e Seleção
2.4.2 Avaliação
O Termo e Pacote de Trabalho
“Avaliação dos Profissionais”
refere-se às avaliações
periódicas dos profissionais e
determinação de necessidade
de treinamentos.
Os esforços para esta atividade
envolvem planejar metodologia
de avaliação por competência,
definir critérios e periodicidade
para promoção, identificar
necessidades de treinamento,
reciclagem ou demissão,
determinar periodicidade e
prazo para avaliações e
feedback e determinar
necessidades de treinamento.
Avaliação deve ser
aplicada
semestralmente, todos
os funcionários
devem ser avaliados e
receber feedback.
Devem ser
relacionados
treinamentos
necessários.
2.5
Marketing e
Propaganda
2.5.1 Meio
Digital
O Termo e Pacote de Trabalho
“Digital” refere-se ao
planejamento e veiculação de
informações e publicidade da
empresa e seus serviços através
de mídias sociais e website
próprio, veiculadas em formato
digital.
Os esforços para esta atividade
envolvem cotação e
contratação de empresa para
coparticipar do planejamento e
definição de públicos-alvo,
planejamento da publicidade e
informações, definição dos
meios de veiculação,
periodicidade de veiculação e
atualização e efetiva produção
e veiculação, pesquisa e
definição de identidade visual.
Deve atender aos
critérios definidos no
plano de marketing.
Deve ocorrer pelo
menos uma postagem
semanal, veiculadas
em pelo menos três
mídias sociais
diferentes. As
informações devem
ser revisadas e
atualizadas pelo
menos uma vez por
mês.
O website não deve
apresentarpoluição
visual. Deve
apresentar90% de
estabilidade e
funcionalidade dos
links e formulários.
Deve haver área para
cadastro de elogios,
sugestões,
reclamações,
currículos e
fornecedores e para
solicitações de
orçamento. Deve
haver área para
publicidade de
Nº
na
EAP
Entregas
Pacotes de
Trabalho
Descrição do Pacote de
Trabalho
Critérios de
Aceitação
parceiros, clientes e
fornecedores.
2.5
Marketing e
Propaganda
2.5.2 Meio
Físico
O Termo e Pacote de Trabalho
“Físico” refere-se ao
planejamento e veiculação de
informações e publicidade da
empresa e seus serviços através
de mídias audiovisuais,tais
como rádio, televisão,
billboards,encartes e folders,
veiculados em formato físico.
Os esforços para esta atividade
envolvem cotação e
contratação de empresa para
coparticipar do planejamento e
definição de públicos-alvo,
planejamento da publicidade e
informações, definição dos
meios de veiculação,
periodicidade de veiculação e
atualização e efetiva produção
e veiculação.
Deve atender aos
critérios definidos no
plano de marketing.
Deve haver pelo
menos uma
veiculação nacional,
uma regional e duas
locais. As
informações devem
ser revisadas e
atualizadas pelo
menos uma veza cada
dois meses. Deve
haver área para
publicidade de
parceiros, clientes e
fornecedores.
3.1
Fornecedores e
Clientes
3.1.1 Prospecção
O Termo e Pacote de Trabalho
“Prospecção” refere-se ao
cadastro de potenciais clientes
e fornecedores em banco de
dados,em formato de dossiê.
Os esforços para esta atividade
envolvem pesquisare
identificar, em diferentes
segmentos,empresas e
produtores com potencial para
clientes e fornecedores, obter
informações sobre os mesmos,
identificar suas necessidades e
requisitos, realizar visitas, dias
de campo, exposições e outras
demonstrações.
Devem ser
cadastrados pelo
menos um cliente ou
fornecedor por mês.
Deverão ser
desenvolvidos
projetos pilotos,
termo de abertura e
declaração de escopo
para cada potencial
cliente com propostas
de valor, em acordo
com a última versão
disponível do guia
PMBOK. Deverão ser
apresentados todos os
programas de
relacionamento para
cada potencial
fornecedor.
3.1
Fornecedores e
Clientes
3.1.2
Negociação
O Termo e Pacote de Trabalho
“Negociação” refere-se à
negociação de projetos e
serviços com clientes e
fornecedores para cadastro e
contratação.
Os esforços para esta atividade
envolvem preparação para as
rodadas de negociação,
planejamento e apresentação
de pré-projetos personalizados,
apresentação do portfólio de
produtos,apresentação da
empresa e realizar efetiva
negociação.
Devem ser
previamente definidos
os valores: desejado,
esperado e mínimo
aceitável. Não devem
ser aceitas ou
prolongadas
negociações abaixo
do valor mínimo
aceitável.
Nº
na
EAP
Entregas
Pacotes de
Trabalho
Descrição do Pacote de
Trabalho
Critérios de
Aceitação
3.1.3 Serviços
3.1.3.1
Requisitos
O Termo e Pacote de Trabalho
“Requisitos” refere-se à correta
identificação de requisitos de
clientes e fornecedores para
adequado planejamento e
execução de serviços.
Os esforços para esta atividade
envolvem determinar
requisitos, necessidades e
demandas explícitas e
implícitas, capacidade de
mobilizar capital, tempo de
entrega e disponibilidade de
materiais e equipamentos e
necessidades de treinamentos.
Os requisitos devem
ser apresentados e
aprovados pelas
partes interessadas.
3.1.3 Serviços
3.1.3.2
Especificações
Técnicas
O Termo e Pacote de Trabalho
“Especificações Técnicas”
refere-se às descrições técnicas
precisas dos serviços
contratados.
Os esforços para esta atividade
envolvem determinar as
características técnicas de
softwares e equipamentos,
definição clara de escopo
incluído e excluído,
treinamentos inclusos ou
necessários,manutenções e
garantias.
Deve ser assinado
Termo de Entrega
Técnica da relação de
especificações
técnicas e
equipamentos.
3.1.3 Serviços
3.1.3.3
Documentação
O Termo e Pacote de Trabalho
“Documentação” refere-se aos
documentos relacionados à
contratação de serviços e
parcerias.
Os esforços para esta atividade
envolvem elaboração, ciência e
aprovação de Acordos de Nível
de Serviço, Declarações de
Escopo, procedimentos e
formulário para solicitações de
alterações e contrato.
Todos os documentos
devem ser assinados
por todas as partes
envolvidas,por meio
eletrônico ou físico.
3.2 Parcerias
3.2.1
Treinamentos
O Termo e Pacote de Trabalho
“Treinamentos” refere-se ao
planejamento e realização de
treinamentos iniciais,
reciclagens e capacitação das
partes interessadas – empresa,
clientes e fornecedores.
Os esforços para esta atividade
envolvem definir capacidades
exigidas, definir metodologia
de avaliação de fixação do
treinamento, pesquisa e
cadastro de empresas de
treinamento e capacitação
(públicas ou privadas),
negociar parcerias, executar
Todo funcionário
deve receber pelo
menos dois
treinamentos,
reciclagens ou
capacitações por ano,
ano, alinhados às suas
atividades e
obrigações.Os
funcionários devem
ser posteriormente
reavaliados e devem
receber feedback.
Nº
na
EAP
Entregas
Pacotes de
Trabalho
Descrição do Pacote de
Trabalho
Critérios de
Aceitação
treinamentos, avaliar fixação e
dar feedback.
3.2 Parcerias
3.2.2 Novos
Produtos
O Termo e Pacote de Trabalho
“Novos Produtos” refere-se aos
esforços empreendidos para o
desenvolvimento de novos
produtos e serviços.
Os esforços para esta atividade
envolvem estabelecer
metodologia de pesquisa e
inovação e definir critérios de
priorizações, pesquisa e
cadastro de instituições de
ensino ou pesquisa (públicas
ou privadas) para firmar
parcerias de desenvolvimento
de novos ou personalização de
atuais produtos ou serviços.
Deverá focar as
necessidades,
interesses e
aplicabilidade aos
negócios dos clientes,
fornecedores ou da
própria empresa, com
aplicabilidade e
atendimento aos
planejamentos.
4 Encerramento
4.1 Reunião de
Encerramento
O Termo e Pacote de Trabalho
“Reunião de Encerramento”
refere-se à reunião para tratar
do encerramento do projeto,
apresentaro produto,os
indicadores finais, entre outros.
Os esforços para esta atividade
envolvem definir local, data e
hora, obter e organizar as
informações necessárias para
apresentação,preparar
apresentação de encerramento
e apresentar. Agendamento de
local e recursos adequados –
Datashow, microcomputador e
passadorde slides e
convocação dos envolvidos.
O agendamento,
convocação e informe
da pauta devem ser
enviados com no
mínimo três dias de
antecedência. A
reunião não deve ter
duração superior a
01:30.
4 Encerramento
4.2 Relatório de
Lições
Aprendidas
O Termo e Pacote de Trabalho
“Relatório de Lições
Aprendidas” refere-se ao
documento que trata de eventos
e situações,adversas ou
positivas,ocorridas no
transcorrer do projeto que
agregam conhecimento e
aprendizado à equipe do
projeto para melhoria contínua
dos processos de gestão de
futuros projetos.
Os esforços para esta atividade
envolvem obtenção e
organização das informações
adequadas ao relatório,
confecção do relatório,
agendamento de reunião para
apresentação e discussão do
relatório.
As informações
devem ser detalhadas
e concisas.A duração
da reunião não deve
ultrapassar01:30.
Nº
na
EAP
Entregas
Pacotes de
Trabalho
Descrição do Pacote de
Trabalho
Critérios de
Aceitação
4 Encerramento
4.3
Arquivamento
de Documentos
O Termo e Pacote de Trabalho
“Arquivamento de
Documentos” refere-se à ação
de arquivamento dos
documentos relacionados ao
planejamento,
desenvolvimento e
encerramento do projeto.
Os esforços para esta atividade
envolvem planejamento da
ação, organização das
informações e documentos,
padronização de nomenclatura
e local de arquivamento e
efetivação da ação.
Todos os documentos
referentes a um
mesmo projeto devem
ser arquivados em um
mesmo local – gaveta
ou pasta.Todos
devem estar
devidamente
identificados com
rótulo, etiqueta ou
outro método, desde
que padronizado.
Quadro 10 Dicionário da EAP.
Fonte: Elaboração dos autores.
Registro de Alterações
Data Modificado por Descrição da mudança
Registro de Aprovação
Aprovador Assinatura Data
Sponsor
6.3 PLANO DE GERENCIAMENTO DO TEMPO
6.3.1 Cronograma detalhado e definição de marcos
Com o intuito de tornar o processo ágil e reduzir o tempo de desenvolvimento
do projeto, foi definido que os pacotes de trabalho e suas respectivas atividades seriam
divididos entre os recursos (membros da equipe) de forma a permitir que sua execução
ocorra em paralelo tanto quanto possível. O cronograma detalhado e os principais marcos
do projeto servirão de base para o desenvolvimento das tarefas, anexados a este
documento (Anexos 2 a 6).
Para o presente projeto, foi considerado a seguinte escala de trabalho: segunda
a sexta-feira, das 08:00 as 17:00, com intervalo de uma hora de almoço, das 12:00 as
13:00, totalizando 8 horas por dia e 22 dias por mês.
6.3.2 Mudanças nos prazos pré-estabelecidos
Mudanças nos prazos que ocorram ou sejam identificadas antecipadamente
deverão ser justificativas e registradas em formulário específico padronizado e
informadas ao Gerente do Projeto. As atividade e tarefas serão executadas pelos
responsáveis (recursos) conforme planejamento prévio e descrição no cronograma
detalhado. Poderá ocorrer alteração ou auxílio dos recursos envolvidos, desde que
previamente informado e registrado nos planos ou via comunicação formal (e-mail ou
memorando). Mudanças no prazo deverão ser analisadas de acordo com o Sistema de
Priorização de Mudanças.
6.3.3 Sistema de priorização e controle de mudanças
Todas as mudanças devem ser avaliadas conforme sistema de priorização e
controle de mudanças (Figura 14), obtendo critérios de avaliação variando de 0 (zero),
totalmente irrelevante, a 5 (cinco), de alta prioridade (Quadro 11).
6.3.4 Atualização e administração do plano de gerenciamento do tempo
O plano de gerenciamento de tempo deverá ser atualizado a cada dois meses
ou sempre que houver mudança grave impactante, sendo responsabilidade direta do
Gerente do Projeto, Thiago Martins Pinheiro. O responsável suplente será o integrante da
Equipe, Otávio Augusto de Souza Brito.
6.3.5 Informações adicionais
 Não haverá reserva de buffer de tempo para este projeto.
 Caso haja conflito no uso de recursos, a priorização será realizada após análise da
equipe do projeto, que avaliará o impacto do uso/espera do recurso sobre o
cronograma do projeto.
 Os prazos serão avaliados em dois momentos: ao final de cada atividade, no momento
da atualização do status de conclusão das mesmas, e mensalmente, atualizando os
status das atividades em execução.
Figura 12. Sistema de controle de mudanças do plano de gerenciamento do tempo.
Fonte: Elaboração dos autores.
Critério Descrição Importância Ação
0
Atividades de criação ou atualização de
documentação
Irrelevante
Agir se
necessário
1
Atividades que ocasionam alteração de
ferramentas durante o processo de
desenvolvimento
Não
prioritário
Planejar e
agir
2
Atividades que ocasionam mudanças físicas na
organização
Baixa
prioridade
Planejar e
agir
Critério Descrição Importância Ação
3
Atividades que ocasionam alteração nos
produtos da empresa
Média
prioridade
Planejar e
agir
4
Atividades que ocasionam alteração na equipe
do projeto
Alta
prioridade
Imediata
5
Atividades que ocasionem: i) danos ou perdas
diretas ao projeto, ii) comprometimento das
linhas de base do projeto, ou iii) que envolvam
documentação necessária ao registro da empresa
Urgente Imediata
Quadro 11 Critérios para o sistema de priorização de mudanças.
Fonte: Elaboração dos autores.
ANEXOS
Anexo 2 Cronograma detalhado do projeto e recursos alocados.
N EAP Nome Duração Início Término
Predeces-
soras
Nome do Recurso
1
DESENVOLVIMENTO ELANÇAMENTO DEUMA EMPRESA
DEASSESSORIA ECONSULTORIA EMAGRICULTURA DE
PRECISÃO
278,812 dias 01/06/2015 08:00 23/06/2016 15:30
2 1.. GERENCIAMENTO DO PROJETO 27,062 dias 01/06/2015 08:00 08/07/2015 08:30
3 1.1. DOCUMENTOS INICIAIS 3,5 dias 01/06/2015 08:00 04/06/2015 13:00
4 1.1.1 TERMO DE ABERTURA 2 dias 01/06/2015 08:00 02/06/2015 17:00
5 Definir justificativa e objetivos 0,5 dias 01/06/2015 08:00 01/06/2015 13:00 Thiago M. Pinheiro
6 Identificar gestor e nível de autoridade 0,5 dias 01/06/2015 13:00 01/06/2015 17:00 5 Thiago M. Pinheiro
7 Realizar descrição do produto 1 dia 02/06/2015 08:00 02/06/2015 17:00 6 Thiago M. Pinheiro
8 1.1.2 DECLARAÇÃO DE ESCOPO 3,5 dias 01/06/2015 08:00 04/06/2015 13:00
9 Realizar planejamento de escopo incluído e excluído 0,5 dias 01/06/2015 08:00 01/06/2015 13:00 Otávio A. S. Brito
10 Definir critérios de sucesso 0,5 dias 01/06/2015 13:00 01/06/2015 17:00 9 Otávio A. S. Brito
11 Escolher equipe 2 dias 02/06/2015 08:00 03/06/2015 17:00 10 Otávio A. S. Brito
12 Identificar premissas e restrições 0,5 dias 04/06/2015 08:00 04/06/2015 13:00 11 Otávio A. S. Brito
13 APROVAÇÃO DO PRÉ-PROJETO 0 dias 04/06/2015 13:00 04/06/2015 13:00 12
14 1.2. PLANO DO PROJETO 24 dias 03/06/2015 08:00 06/07/2015 17:00
15 1.2.1 ESCOPO 7 dias 03/06/2015 08:00 11/06/2015 17:00
16 Elaborar matriz de rastreabilidade de requisitos 2 dias 03/06/2015 08:00 04/06/2015 17:00 7 Thiago M. Pinheiro
17 Elaborar EAP 3 dias 05/06/2015 08:00 09/06/2015 17:00 16 Thiago M. Pinheiro
18 Elaborar dicionário da EAP 2 dias 10/06/2015 08:00 11/06/2015 17:00 17 Thiago M. Pinheiro
19 1.2.2 TEMPO 3 dias 04/06/2015 13:00 09/06/2015 13:00
20 Elaborar cronograma de atividades 1 dia 04/06/2015 13:00 05/06/2015 13:00 12 Otávio A. S. Brito
N EAP Nome Duração Início Término
Predeces-
soras
Nome do Recurso
21 Elaborar cronograma de marcos 1 dia 05/06/2015 13:00 08/06/2015 13:00 20 Otávio A. S. Brito
22 Estimar de duração 1 dia 08/06/2015 13:00 09/06/2015 13:00 21 Otávio A. S. Brito
23 1.2.3 CUSTO 3 dias 12/06/2015 08:00 16/06/2015 17:00
24 Estimar Orçamento 2 dias 12/06/2015 08:00 15/06/2015 17:00 18 Thiago M. Pinheiro
25 Definir processos paragestão de custos 1 dia 16/06/2015 08:00 16/06/2015 17:00 24 Thiago M. Pinheiro
26 1.2.4 QUALIDADE 3 dias 09/06/2015 13:00 12/06/2015 13:00
27 Definir padrões aplicáveis 1,5 dias 09/06/2015 13:00 10/06/2015 17:00 22 Otávio A. S. Brito
28 Elaborar critérios paraatendimento dos padrões 1 dia 11/06/2015 08:00 11/06/2015 17:00 27 Otávio A. S. Brito
29 Determinar Checkpoints 0,5 dias 12/06/2015 08:00 12/06/2015 13:00 28 Otávio A. S. Brito
30 1.2.5 RECURSOS HUMANOS 4 dias 17/06/2015 08:00 22/06/2015 17:00
31 Alocar pessoal 1,5 dias 17/06/2015 08:00 18/06/2015 13:00 25 Thiago M. Pinheiro
32 Elaborar matriz de responsabilidades 1,5 dias 18/06/2015 13:00 19/06/2015 17:00 31 Thiago M. Pinheiro
33 Elaborar plano de gerenciamento de frequência e bonificação 1 dia 22/06/2015 08:00 22/06/2015 17:00 32 Thiago M. Pinheiro
34 1.2.6 COMUNICAÇÃO 4,5 dias 12/06/2015 13:00 18/06/2015 17:00
35 Elaborar processo de gerenciamento das comunicações 1,5 dias 12/06/2015 13:00 15/06/2015 17:00 29 Otávio A. S. Brito
36 Elaborar plano de padronização das comunicações 1 dia 16/06/2015 08:00 16/06/2015 17:00 35 Otávio A. S. Brito
37 Planejar e realizar eventos de comunicação 2 dias 17/06/2015 08:00 18/06/2015 17:00 36 Otávio A. S. Brito
38 1.2.7 RISCOS 5 dias 23/06/2015 08:00 29/06/2015 17:00
39 Identificar e qualificar riscos 2 dias 23/06/2015 08:00 24/06/2015 17:00 33 Thiago M. Pinheiro
40 Realizar planejamento de respostaao risco 1,5 dias 25/06/2015 08:00 26/06/2015 13:00 39 Thiago M. Pinheiro
41 Elaborar processos de gerenciamento de riscos 1,5 dias 26/06/2015 13:00 29/06/2015 17:00 40 Thiago M. Pinheiro
42 1.2.8 AQUISIÇÕES 1,5 dias 19/06/2015 08:00 22/06/2015 13:00
43 Definir tipos decontratos 1 dia 19/06/2015 08:00 19/06/2015 17:00 37 Otávio A. S. Brito
N EAP Nome Duração Início Término
Predeces-
soras
Nome do Recurso
44 Definir critérios de avaliação de cotações e propostas 0,5 dias 22/06/2015 08:00 22/06/2015 13:00 43 Otávio A. S. Brito
45 1.2.9 STAKEHOLDERS 5 dias 30/06/2015 08:00 06/07/2015 17:00
46 Identificar principais stakeholders 1,5 dias 30/06/2015 08:00 01/07/2015 13:00 41 Thiago M. Pinheiro
47 Avaliar principais stakeholders 2 dias 01/07/2015 13:00 03/07/2015 13:00 46 Thiago M. Pinheiro
48 Realizar plano de gerenciamento de stakeholders 1,5 dias 03/07/2015 13:00 06/07/2015 17:00 47 Thiago M. Pinheiro
49 1.3. MONITORAMENTO E CONTROLE 11,562 dias 22/06/2015 13:00 08/07/2015 08:30
50 1.3.1 REUNIÕES SEMANAIS 0,5 dias 22/06/2015 13:00 22/06/2015 17:00
51 Definir pauta, local, data e hora 0,125 dias 22/06/2015 13:00 22/06/2015 14:00 44 Otávio A. S. Brito
52 Agendar local e recursos 0,062 dias 22/06/2015 14:00 22/06/2015 14:30 51 Otávio A. S. Brito
53 Definir e convocar participantes 0,062 dias 22/06/2015 14:30 22/06/2015 15:00 52 Otávio A. S. Brito
54 Realizar reunião 0,25 dias 22/06/2015 15:00 22/06/2015 17:00 53 Otávio A. S. Brito
55 1.3.2 RELATÓRIOS DE ACOMPANHAMENTO 1,062 dias 07/07/2015 08:00 08/07/2015 08:30
56 Coletar e organizar informações 0,5 dias 07/07/2015 08:00 07/07/2015 13:00 48 Thiago M. Pinheiro
57 Confeccionar relatório 0,5 dias 07/07/2015 13:00 07/07/2015 17:00 56 Thiago M. Pinheiro
58 Enviar ou apresentar relatório 0,062 dias 08/07/2015 08:00 08/07/2015 08:30 57 Thiago M. Pinheiro
59 APROVAÇÃO DO PLANO DO PROJETO 0 dias 08/07/2015 08:30 08/07/2015 08:30 58
60 2.. ÁREA ADMINISTRATIVA 167,062 dias 23/06/2015 08:00 11/02/2016 08:30
61 2.1. PADRONIZAÇÃO DE PROCESSOS 8 dias 23/06/2015 08:00 02/07/2015 17:00
62 Mapear e planejar processos 5 dias 23/06/2015 08:00 29/06/2015 17:00 54 Otávio A. S. Brito
63 Mapear e planejar melhoria contínua 2 dias 30/06/2015 08:00 01/07/2015 17:00 62 Otávio A. S. Brito
64 Treinar e reciclar funcionários sobre processos e atualizações 1 dia 02/07/2015 08:00 02/07/2015 17:00 63 Otávio A. S. Brito
65 2.2. PROGRAMAS DE FIDELIZAÇÃO 8 dias 08/07/2015 08:30 20/07/2015 08:30
66 Planejar e definir programas 3 dias 08/07/2015 08:30 13/07/2015 08:30 58 Thiago M. Pinheiro
N EAP Nome Duração Início Término
Predeces-
soras
Nome do Recurso
67 Realizar estudo de viaiblidade econômica e impacto 2 dias 13/07/2015 08:30 15/07/2015 08:30 66 Thiago M. Pinheiro
68 Implantar ou produzir 3 dias 15/07/2015 08:30 20/07/2015 08:30 67 Thiago M. Pinheiro
69 2.3. INFRAESTRUTURA 116,812 dias 03/07/2015 08:00 14/12/2015 15:30
70 2.3.1 ESCRITÓRIO 96,062 dias 03/07/2015 08:00 16/11/2015 08:30
71 Definir razão social 5 dias 20/07/2015 08:30 27/07/2015 08:30 68 Thiago M. Pinheiro
72 Pesquisar e definir nome fantasia 5 dias 03/07/2015 08:00 09/07/2015 17:00 64 Otávio A. S. Brito
73 Confeccionar e assinar contrato social 15 dias 27/07/2015 08:30 17/08/2015 08:30 71 Thiago M. Pinheiro
74 Definir critérios de pesquisa e aceitação de salas comerciais 0,125 dias 10/07/2015 08:00 10/07/2015 09:00 72 Otávio A. S. Brito
75 Pesquisar e alugar sala comercial 20 dias 17/08/2015 08:30 14/09/2015 08:30 73 Thiago M. Pinheiro
76 Planejar, pesquisar e adquirir mobiliário, decoração,
equipamentos e acessórios
20 dias 10/07/2015 09:00 07/08/2015 09:00 74 Otávio A. S. Brito
77 Pesquisar e obter licenças necessárias 30 dias 14/09/2015 08:30 26/10/2015 08:30 75 Thiago M. Pinheiro
78 Obter alvará de funcionamento 30 dias 07/08/2015 09:00 18/09/2015 09:00 76 Otávio A. S. Brito
79 Registrar a empresa nos órgãos competentes 15 dias 26/10/2015 08:30 16/11/2015 08:30 77 Thiago M. Pinheiro
80 2.3.2 TIC 20,75 dias 16/11/2015 08:30 14/12/2015 15:30
81 Definir requisitos mínimos de equipamentos e planos de
informática
0,25 dias 16/11/2015 08:30 16/11/2015 10:30 79 Thiago M. Pinheiro
82
Definir requisitos mínimos de equipamentos e planos de
telefonia móvel e fixa
0,25 dias 16/11/2015 10:30 16/11/2015 13:30 81 Thiago M. Pinheiro
83 Definir requisitos mínimos de equipamentos de segurança 0,25 dias 16/11/2015 13:30 16/11/2015 15:30 82 Thiago M. Pinheiro
84 Pesquisar equipamentos, acessórios e planos conforme
definições
15 dias 16/11/2015 15:30 07/12/2015 15:30 83 Thiago M. Pinheiro
85
Comprar, instalar e configurar equipamentos, acessórios e
planos conforme definições
5 dias 07/12/2015 15:30 14/12/2015 15:30 84 Thiago M. Pinheiro
86 2.4. RECRUTAMENTO E SELEÇÃO 33 dias 16/11/2015 08:30 31/12/2015 08:30
N EAP Nome Duração Início Término
Predeces-
soras
Nome do Recurso
87 2.4.1 CONTRATAÇÃO 33 dias 16/11/2015 08:30 31/12/2015 08:30
88 Planejar e descrever cargos e competências necessárias 3 dias 16/11/2015 08:30 19/11/2015 08:30 79 Otávio A. S. Brito
89 Prospectar e captar currículos 20 dias 19/11/2015 08:30 17/12/2015 08:30 88 Otávio A. S. Brito
90 Planejar entrevistas técnica e psicológica 1 dia 17/12/2015 08:30 18/12/2015 08:30 89 Otávio A. S. Brito
91 Realizar entrevistas técnica e psicológica 5 dias 18/12/2015 08:30 25/12/2015 08:30 90 Otávio A. S. Brito
92 Dar feedback a todos os candidatos 3 dias 25/12/2015 08:30 30/12/2015 08:30 91 Otávio A. S. Brito
93 Contratar candidatos aprovados 1 dia 30/12/2015 08:30 31/12/2015 08:30 92 Otávio A. S. Brito
94 2.4.2 AVALIAÇÃO 2 dias 14/12/2015 15:30 16/12/2015 15:30
95 Estabelecer metodologia de avaliação e política de
consequências
0,5 dias 14/12/2015 15:30 15/12/2015 10:30 85 Thiago M. Pinheiro
96 Realizar avaliações e feedback 1 dia 15/12/2015 10:30 16/12/2015 10:30 95 Thiago M. Pinheiro
97 Identificar necessidades de treinamento 0,5 dias 16/12/2015 10:30 16/12/2015 15:30 96 Thiago M. Pinheiro
98 INÍCIO DE FUNCIONAMENTO DA EMPRESA 0 dias 16/12/2015 15:30 16/12/2015 15:30 97
99 2.5. MARKETING E PROPAGANDA 30 dias 31/12/2015 08:30 11/02/2016 08:30
100 2.5.1 MEIO DIGITAL 30 dias 31/12/2015 08:30 11/02/2016 08:30
101 Pesquisar e contratar empresa de marketing e propaganda 10 dias 31/12/2015 08:30 14/01/2016 08:30 93 Otávio A. S. Brito
102 Coplanejar público-alvo, mídias para veiculação e anúncio 5 dias 14/01/2016 08:30 21/01/2016 08:30 101 Otávio A. S. Brito
103 Pesquisar e definir identidade visual 5 dias 21/01/2016 08:30 28/01/2016 08:30 102 Otávio A. S. Brito
104 Produzir e veicular anúncio 10 dias 28/01/2016 08:30 11/02/2016 08:30 103 Otávio A. S. Brito
105 2.5.2 MEIO FÍSICO 25 dias 31/12/2015 08:30 04/02/2016 08:30
106 Pesquisar e contratar empresas de marketing e propaganda 15 dias 31/12/2015 08:30 21/01/2016 08:30 101SS Thiago M. Pinheiro
107 Coplanejar público-alvo, mídias para veiculação e anúncio 5 dias 14/01/2016 08:30 21/01/2016 08:30 102SS Thiago M. Pinheiro
108 Produzir e veicular anúncio 10 dias 21/01/2016 08:30 04/02/2016 08:30 107 Thiago M. Pinheiro
N EAP Nome Duração Início Término
Predeces-
soras
Nome do Recurso
109 DIVULGAÇÃO DA EMPRESA 0 dias 04/02/2016 08:30 04/02/2016 08:30 108
110 3.. ÁREA TÉCNICA 94 dias 11/02/2016 08:30 22/06/2016 08:30
111 3.1. FORNECEDORES E CLIENTES 52,5 dias 11/02/2016 08:30 25/04/2016 13:30
112 3.1.1 PROSPECÇÃO 46 dias 11/02/2016 08:30 15/04/2016 08:30
113 Definir segmentos-alvo 1 dia 11/02/2016 08:30 12/02/2016 08:30 104 Otávio A. S. Brito
114 Pesquisar potenciais clientes e fornecedores em cada segmento 15 dias 12/02/2016 08:30 04/03/2016 08:30 113 Otávio A. S. Brito
115 Obter informações e cadastrar potenciais clientes e
fornecedores
15 dias 04/03/2016 08:30 25/03/2016 08:30 114 Otávio A. S. Brito
116 Visitar potenciais clientes e fornecedores 15 dias 25/03/2016 08:30 15/04/2016 08:30 115 Otávio A. S. Brito
117 3.1.2 NEGOCIAÇÃO 4,5 dias 11/02/2016 08:30 17/02/2016 13:30
118 Definir os limites desejados, esperados e mínimos aceitáveis 0,5 dias 11/02/2016 08:30 11/02/2016 13:30 113SS Thiago M. Pinheiro
119 Planejar antecipadamente a negociação 1 dia 11/02/2016 13:30 12/02/2016 13:30 118 Thiago M. Pinheiro
120 Apresentar empresa, portfólio de produtos epré-projetos
personalizados
2 dias 12/02/2016 13:30 16/02/2016 13:30 119 Thiago M. Pinheiro
121 Realizar efetiva negociação 1 dia 16/02/2016 13:30 17/02/2016 13:30 120 Thiago M. Pinheiro
122 IMERSÃO NO MERCADO 0 dias 17/02/2016 13:30 17/02/2016 13:30 121
123 3.1.3 SERVIÇOS 48 dias 17/02/2016 13:30 25/04/2016 13:30
124 3.1.3 REQUISITOS 1,5 dias 15/04/2016 08:30 18/04/2016 13:30
125 Determinar requisitos, necessidades e demandas explícitas e
implícitas
0,75 dias 15/04/2016 08:30 15/04/2016 15:30 116 Otávio A. S. Brito
126 Determinar outras informações relevantes 0,25 dias 15/04/2016 15:30 18/04/2016 08:30 125 Otávio A. S. Brito
127 Apresentar e solicitar assinatura e aprovação dos documentos
gerados
0,5 dias 18/04/2016 08:30 18/04/2016 13:30 126 Otávio A. S. Brito
128 3.1.3 ESPECIFICAÇÕES TÉCNICAS 5 dias 17/02/2016 13:30 24/02/2016 13:30
N EAP Nome Duração Início Término
Predeces-
soras
Nome do Recurso
129 Descrever detalhadamente especificações técnicas de produtos
e serviços
4 dias 17/02/2016 13:30 23/02/2016 13:30 121 Thiago M. Pinheiro
130 Realizar Entrega Técnica e solicitar assinatura entrega 1 dia 23/02/2016 13:30 24/02/2016 13:30 129 Thiago M. Pinheiro
131 3.1.3 DOCUMENTAÇÃO 5 dias 18/04/2016 13:30 25/04/2016 13:30
132 Elaborar documentos relevantes 4 dias 18/04/2016 13:30 22/04/2016 13:30 127 Otávio A. S. Brito
133 Dar ciência dos documentos a todas as partes interessadas 1 dia 22/04/2016 13:30 25/04/2016 13:30 132 Otávio A. S. Brito
134 Solicitar aprovação e assinatura de todos os documentos por
todas as partes interessadas
1 dia 22/04/2016 13:30 25/04/2016 13:30 133SS Otávio A. S. Brito
135 3.2. PARCERIAS 84,5 dias 24/02/2016 13:30 22/06/2016 08:30
136 3.2.1 TREINAMENTOS 27 dias 24/02/2016 13:30 01/04/2016 13:30
137 Definir capacidades necessárias 1 dia 24/02/2016 13:30 25/02/2016 13:30 130 Thiago M. Pinheiro
138 Definir metodologia de avaliação de fixação do treinamento 1 dia 25/02/2016 13:30 26/02/2016 13:30 137 Thiago M. Pinheiro
139 Pesquisar e cadastrar empresas de treinamento e capacitação 15 dias 26/02/2016 13:30 18/03/2016 13:30 138 Thiago M. Pinheiro
140 Negociar contratações e parcerias 4 dias 18/03/2016 13:30 24/03/2016 13:30 139 Thiago M. Pinheiro
141 Realizar treinamentos, reciclagens ou capacitações 3 dias 24/03/2016 13:30 29/03/2016 13:30 140 Thiago M. Pinheiro
142
Avaliar resultados obtidos e conferir feedback aos
participantes
3 dias 29/03/2016 13:30 01/04/2016 13:30 141 Thiago M. Pinheiro
143 3.2.2 NOVOS PRODUTOS 41,5 dias 25/04/2016 13:30 22/06/2016 08:30
144 Estabelecer metodologia de pesquisae inovação 1 dia 25/04/2016 13:30 26/04/2016 13:30 134 Otávio A. S. Brito
145 Definir critérios de priorização 0,5 dias 26/04/2016 13:30 27/04/2016 08:30 144 Otávio A. S. Brito
146 Pesquisa e cadastrar instituições de ensino ou pesquisa 20 dias 27/04/2016 08:30 25/05/2016 08:30 145 Otávio A. S. Brito
147 Firmar parcerias com instituições de ensino ou pesquisa 20 dias 25/05/2016 08:30 22/06/2016 08:30 146 Otávio A. S. Brito
148 INOVAÇÃO EMPRESARIAL 0 dias 22/06/2016 08:30 22/06/2016 08:30 147
149 4.. ENCERRAMENTO 1,75 dias 22/06/2016 08:30 23/06/2016 15:30
N EAP Nome Duração Início Término
Predeces-
soras
Nome do Recurso
150 4.1. REUNIÃO DE ENCERRAMENTO 0,5 dias 22/06/2016 08:30 22/06/2016 13:30
151 Definir pauta, local, data e hora 0,125 dias 22/06/2016 08:30 22/06/2016 09:30 142;147 Otávio A. S. Brito
152 Agendar local e recursos 0,062 dias 22/06/2016 09:30 22/06/2016 10:00 151 Otávio A. S. Brito
153 Definir e convocar participantes 0,062 dias 22/06/2016 10:00 22/06/2016 10:30 152 Otávio A. S. Brito
154 Realizar reunião 0,25 dias 22/06/2016 10:30 22/06/2016 13:30 153 Otávio A. S. Brito
155 4.2. RELATÓRIO DE LIÇÕES APRENDIDAS 0,75 dias 22/06/2016 08:30 22/06/2016 15:30
156 Definir pauta, local, data e hora 0,125 dias 22/06/2016 08:30 22/06/2016 09:30 151SS Thiago M. Pinheiro
157 Agendar local e recursos 0,062 dias 22/06/2016 09:30 22/06/2016 09:59 152SS Thiago M. Pinheiro
158 Definir e convocar participantes 0,062 dias 22/06/2016 10:00 22/06/2016 10:29 153SS Thiago M. Pinheiro
159 Realizar reunião de apresentação e discussão do relatório 0,25 dias 22/06/2016 13:30 22/06/2016 15:30 154 Thiago M. Pinheiro
160 4.3. ARQUIVAMENTO DE DOCUMENTOS 1 dia 22/06/2016 15:30 23/06/2016 15:30
161 Definir metodologia 0,5 dias 22/06/2016 15:30 23/06/2016 10:30 159 Otávio A. S. Brito
162 Realizar arquivamento 0,5 dias 23/06/2016 10:30 23/06/2016 15:30 161 Otávio A. S. Brito
163 ENTREGA E ENCERRAMENTO DO PROJETO 0 dias 23/06/2016 15:30 23/06/2016 15:30 162
Fonte: Elaboração dos autores.
Anexo 3 Cronograma de marcos do projeto.
Fonte: Elaboração dos autores.
Anexo 4 Cronograma de marcos do projeto.
Fonte: Elaboração dos autores.
Anexo 5 Cronograma de marcos do projeto.
Fonte: Elaboração dos autores.
Anexo 6 Cronograma de marcos do projeto.
Fonte: Elaboração dos autores.
Registro de Alterações
Data Modificado por Descrição da mudança
Registro de Aprovação
Aprovador Assinatura Data
Sponsor
6.4 PLANO DE GERENCIAMENTO DE CUSTOS
6.4.1 Processos de gerenciamento de custos
 O projeto será avaliado utilizando-se a metodologia de Análise de Valor Agregado
(Earned Value)
 Os resultados, avaliação e comentários serão apresentados em forma de relatório;
 O orçamento planejado servirá como base para o gerenciamento de custos;
 Solicitações de verbas ou pedidos de mudanças deverão ser realizados em formulário
próprio adequado;
 O orçamento deve ser atualizado e avaliado diariamente, sendo apresentado nas
Reuniões Semanais;
 Todas as mudanças no orçamento serão avaliadas e classificadas a partir do seu impacto
na linha de base planejada;
6.4.2 Definição de orçamento preliminar e reservas
 De acordo com as solicitações de mudanças e autonomia do Gerente do Projeto e do
Patrocinador, haverá consumo das reservas, conforme:
Figura 13. Descrição de orçamento preliminar e determinação de reservas.
Fonte: Elaboração dos autores.
Orçamento total
R$65.000,00
Reserva
Gerencial
R$10.000,00
Reserva de
Contingência
R$7.000,00
Outras Reservas
R$3.000,00
Projeto
Precisione
R$55.000,00
Informática,
comunicação e
segurança
R$15.000,00
Mobiliário
R$10.000,00
Capital de Giro
R$15.000,00
Despesas
administrativas
R$15.000,00
 Reservas de Contingência são destinadas exclusivamente ao Gerenciamento de
Riscos, conforme descrito no Plano de Gerenciamento de Riscos;
 Outras Reservas são destinadas a outros eventos não contemplados como riscos do
projeto;
 Em caso de esgotamento das Reservas antes do término do projeto, somente o
Patrocinador poderá solicitar, decidir e instituir nova reserva;
 Após o encerramento do projeto, havendo plena satisfação do cliente e sobra de
reserva, os valores serão igualmente rateados entre os membros do projeto, desde que
integralmente participantes (início ao fim), sem penalidades e independente de cargo.
Reserva de Contingência Outras Reservas
Gerente do Projeto,somente ≤ R$2.000,00 ≤ R$3.000,00
Patrocinador, somente ≤ R$4.000,00 ≤ R$5.000,00
Gerente do Projeto e
Patrocinador em comum
acordo
≥ R$4.000,00 até o limite
da Reserva
≥ R$5.000,00 até o limite
da Reserva
Quadro 12 Autonomia de uso das reservas.
Fonte: Elaboração dos autores.
6.4.3 Administração do plano de gerenciamento de custos
 Responsável: Thiago Martins Pinheiro, Gerente do Projeto
 Frequência: Mensalmente
6.4.4 Assuntos não previstos neste plano
Todas as solicitações, mudanças, ou demais situações que não estejam previstas
neste plano deverão ser submetidas a uma reunião extraordinária entre as partes interessadas
e o Gerente do Projeto.
Registro de Alterações
Data Modificado por Descrição da mudança
Registro de Aprovação
Aprovador Assinatura Data
Sponsor
6.5 PLANO DE GERENCIAMENTO DA QUALIDADE
6.5.1 Descrição dos processos de gerenciamento da qualidade
Os processos de gerenciamento da qualidade serão fundamentados nas normas
ISO 9001:2015 – gestão da qualidade, ISO 14001:2015 – gestão ambiental, OHSAS
18001:2007 – gestão da saúde e segurança ocupacional e PMBOK:2013 – gestão de projetos.
Estas normas serão adotadas nos processos deste projeto para desenvolvimento da empresa
Precisione e dos produtos desta empresa – todo projeto desenvolvido pela empresa será
embasado nas referidas normas. A adoção destes processos objetiva preparação para
obtenção das certificações mencionadas e conferir qualidade e confiabilidade à empresa e
seus produtos.
Insatisfações e reclamações quanto aos serviços prestados ou à empresa serão
tratados como solicitações de mudanças nos requisitos de qualidade. Todas as solicitações
de mudanças na qualidade devem ser enviadas por escrito ao Comitê de Controle de Mudanças
(CCM, ou Change Control Board (CCB)), através de formulário padrão ou e-mail, conforme
descrito no Plano de Gerenciamento da Comunicação deste projeto. Todas as solicitações
serão avaliadas, priorizadas e classificadas conforme fluxograma no Sistema de Controle de
Mudanças da Qualidade (Figura 06) e encerradas com emissão de Relatório de Solicitações
de Mudanças.
6.5.2 Priorização das mudanças nos quesitos de qualidade e respostas
De acordo com o nível de urgência e impacto, as mudanças nos requisitos de
qualidade serão classificadas em quatro níveis:
 Prioridade 0 (zero): prioridade muito alta, representa alto impacto no projeto e outras
áreas que o projeto não possui autonomia. Exige ação imediata do Gerente de Projetos
e acionamento imediato do patrocinador.
 Prioridade 1 (um): prioridade alta, representa alto impacto nos custos e prazos. Exige
ação imediata do Gerente de Projetos e acionamento do patrocinador caso haja
necessidade de aprovação financeira superior à alçada do Gerente de Projetos.
 Prioridade 2 (dois): prioridade média, agrega valor ao sucesso do projeto sem
representar impacto significativo nos custos e prazos. Deve ser haver planejamento das
ações necessárias conforme disponibilidade da equipe.
 Prioridade 3 (três): prioridade baixa, tem influência no sucesso do projeto sem
representar impacto ou urgência.
6.5.3 Sistema de controle de mudanças da qualidade
Todas as mudanças na qualidade do projeto devem ser encaminhadas por escrito
ao Comitê de Controle de Mudanças, processadas de acordo com o fluxograma descrito na
Figura 06 e suas conclusões descritas no Relatório de Solicitações de Mudanças que deve
ser apresentado nas reuniões do Conselho.
Figura 14. Priorização de mudanças no plano de gerenciamento da qualidade.
Fonte: Elaboração dos autores.
6.5.4 Frequência de avaliação dos requisitos de qualidade do projeto
As reuniões do Conselho de Controle de Mudanças devem ocorrer
semanalmente, conforme descrito no plano de gerenciamento das comunicações. Nestas
reuniões serão apresentadas as conclusões de solicitações anteriores e recebidas novas
solicitações.
6.5.5 Alocação financeira das mudanças nos requisitos de qualidade
Mudanças na qualidade que demandem recurso serão alocadas conforme
previsto no Plano de Gerenciamento de Custos. Caso as alterações estejam dentro da alçada
do Gerente de Projetos, esta poderá ser alocada nas reservas gerencias. Caso a necessidade
seja maior que a alçada do Gerente de Projetos, ou não haja disponibilidade de reservas
gerenciais, o patrocinador deverá ser imediatamente acionado para decidir sobre o uso da
reserva de contingência de riscos, solicitação de aumento da reserva gerencial ou outra
deliberação resultante da reunião.
6.5.6 Administração do plano de gerenciamento da qualidade
a) Responsável pelo Plano
 Otávio Augusto de Souza Brito, membro da equipe, responsável direto pelo Plano
de Gerenciamento da Qualidade.
 Thiago Martins Pinheiro, gerente do projeto, suplente do responsável direto pelo
Plano de Gerenciamento da Qualidade.
b) Frequência de Atualização do Plano
O Plano de Gerenciamento da Qualidade será revisado mensalmente, na primeira
reunião do Conselho de Controle de Mudanças, juntamente com os demais planos de
gerenciamento do projeto. Caso haja necessidade de atualização deste Plano antes do prazo
previsto, estas deverão ser tratadas de acordo com o procedimento descrito no item “Outros
assuntos não previstos neste plano”.
6.5.7 Outros assuntos relacionados não previstos neste plano
Toda e qualquer solicitação não prevista neste plano deverá ser enviada ao
Conselho de Controle de Mudanças, por escrito, para aprovação. Caso haja aprovação, o
Plano de Gerenciamento da Qualidade deverá ser imediatamente atualizado, devendo haver
adequado registro das alterações solicitadas e realizadas.
Registro de Alterações
Data Modificado por Descrição da mudança
Registro de Aprovação
Aprovador Assinatura Data
Sponsor
6.6 PLANO DE GERENCIAMENTO DOS RECURSOS HUMANOS
Todo projeto que almeje êxito, atendendo aos requisitos e especificações
definidos no planejamento estratégico, deve investir esforços na análise e planejamento para
o gerenciamento das pessoas. É fundamental formalizar, planejar e organizar as funções,
reponsabilidades e relações hierárquicas entre as pessoas envolvidas ao projeto.
Este plano trata das definições sobre alocação dos recursos humanos, avaliação
de resultados, premiação dos membros da equipe e outros aspectos relevantes, alinhado à
estrutura organizacional do projeto.
6.6.1 Organograma do projeto
Este projeto será desenvolvido em estrutura organizacional projetizada, na qual
o Gerente de Projetos possui autonomia e nível abrangente de autoridade (Figura 13).
Figura 15. Estrutura organizacional do projeto.
Fonte: Elaboração dos autores.
6.6.2 Diretório do time do projeto
As informações de contato dos membros da equipe estão dispostas no Diretório
do projeto (Quadro 13).
Nº Nome Função E-mail Telefone
1 Thiago Martins Pinheiro Gerente do Projeto thiago_mpinheiro@yahoo.com.br +55 91 99152-1953
2
Otávio Augusto de
Souza Brito
Membro da Equipe otavioaugustobrito@outlook.com +55 91 98264-9675
Quadro 13. Diretório do time do projeto.
Fonte: Elaboração dos autores.
Thiago Pinheiro
Gerente do Projeto
Otávio Brito
Menbro da Equipe
6.6.3 Matriz de responsabilidades
Para elaboração da matriz de responsabilidades, foram alocadas funções a cada
um dos recursos conforme capacidades previamente identificadas, assegurando uma
adequada alocação dos mesmos ampliando a probabilidade de obtenção de sucesso na
conclusão de cada atividade dentro do planejamento da baseline – escopo, prazo e custo
(Quadro 14).
6.6.4 Contratações, realocações ou substituições de membros do time
Qualquer necessidade de alteração na composição da equipe ficará a cargo e
responsabilidade do gerente de projetos. Tais movimentações na equipe devem ser
preferencialmente evitadas, dado que rotatividade de pessoal durante a execução de um
projeto retarda cronograma, eleva custos e afasta o projeto dos seus objetivos. Por este
motivo, o gerente de projetos é o responsável por este plano de gerenciamento e deve
empenhar-se pessoalmente em administrar a equipe com proximidade e dentro das boas
práticas de gerenciamento de recursos humanos.
6.6.5 Treinamentos
Não foram previstos treinamentos para os membros da equipe durante o período
de implantação do projeto. Os treinamentos foram planejados somente para a etapa pós-
implantação da empresa, já durante seu ciclo operacional, de acordo com as necessidades de
capacitação e desenvolvimento da equipe, suportadas por avaliações específicas para estes
objetivos.
Qualquer outra demanda de capacitação e desenvolvimento de membros da
equipe durante a fase de implementação do projeto, deverá ser de conhecimento do gerente
do projeto para devidas tratativas. Tais investimentos deverão ser alocados em conta prevista
para estes fins.
6.6.6 Bonificação
Para este projeto não foi previsto bonificação ao final do mesmo, uma vez que
os membros do projeto são os próprios acionistas.
6.6.7 Alocação financeira para o gerenciamento de recursos humanos
Os débitos dos custos para o gerenciamento de pessoas deverão acontecer
conforme previsto no plano de Gerenciamento de Custos. Caso haja necessidade de novo
aporte de recurso financeiro, o Gerente do Projeto deverá ser comunicado e conduzirá o
assunto, já que poderá ocorrer impactos relevantes à saúde financeira do projeto.
6.6.8 Administração do plano de recursos humanos
 Thiago Martins Pinheiro, gerente do projeto, será o responsável imediato pelo plano
de gerenciamento de recursos humanos.
 Otávio Augusto de Souza Brito, membro da equipe, será o suplente do responsável
imediato e na sua ausência assumirá a responsabilidade por este plano.
6.6.9 Outros assuntos não previstos neste plano
A reunião de CCB é o momento oportuno para avaliação das solicitações de
mudanças não previstas neste plano. Estas possíveis necessidades de alterações devem ser
encaminhadas ao gerente do projeto para aprovação. Em caso de confirmação das alterações,
estas devem ser atualizadas neste plano de gerenciamento de pessoas e efetuado o registro
de alteração.
Nome
Pré-projeto Planejamento Acompanhamento
Encerra-
mento
AnáliseEstratégica
PlanoFinanceiro
AnálisedeDesenv.do
Produto
Pesquisasdemercado
preliminares
Documentose
Padronizações
Escopo
Tempo
Custo
Pesquisasdemercado
Qualidade
Pessoas
Captaçãoetriagemde
currículos
Contrataçõese
treinamentos
Comunicação
Riscos
Aquisições
Solicitarpropostase
pesquisasdemercado
Compras,pagamentose
organização
Escopo
Tempo
Custo
Avaliaçõesperiódicas
Reuniãode
encerramento
Pós-projeto
Thiago M.
Pinheiro
R R R R C R I R C I R I R I R I I R I R R R C R
Otávio A.
de S. Brito
I I C C R I R I R R I R C R I R R C R I I R R C
Sponsor A A A A A A A A I A A I I A A A I I I I I I I I
Quadro 14 Matriz de Responsabilidades modelo RACI.
Fonte: elaboração dos autores.
Legenda: R – Responsável, A – Autorizar, C – Consultar e I – Informar.
Registro de Alterações
Data Modificado por Descrição da mudança
Registro de Aprovação
Aprovador Assinatura Data
Sponsor
6.7 PLANO DE GERENCIAMENTO DAS COMUNICAÇÕES
6.7.1 Descrição dos processos de gerenciamento das comunicações
Além da comunicação informal durante todo o projeto que servirá para
eliminação de dúvidas, agendamento de encontros da equipe ou alinhamento entre os
envolvidos, o Gerenciamento das Comunicações deste projeto será fundamentado e
realizado através de comunicação formal, valendo-se dos seguintes recursos:
 E-mails;
 Reuniões documentadas com Ata;
 Documentos impressos assinados;
As reuniões serão obrigatoriamente presenciais e terão a participação de todos
os membros da equipe do projeto.
Todas as atualizações de informações do projeto devem ser compartilhadas e as
solicitações de alterações no plano de comunicação devem ser feitas por escrito ou por e-
mail e encaminhadas para avaliação e aprovação do Gerente de Projetos.
6.7.2 Eventos de comunicação
Inicial e minimamente planejadas, as reuniões presenciais descritas abaixo são
as que farão parte do processo de comunicação deste projeto.
1. Reunião de Kick-Off
Objetivo: Abertura oficial do projeto, com todas as partes interessadas no
projeto, para que sejam apresentados os objetivos do projeto, escopo, os custos, cronograma,
plano de ação e seus respectivos responsáveis, etc.
Envolvidos: Time do projeto
Data e horário: 01/06/2015, de 88: 00 às 10:00 h.
Local: Será definido uma semana antes através de convocação por e-mail.
2. Reunião de CCB (Change Control Board)
Objetivo: Avaliar a evolução do projeto, analisando os requisitos de qualidade,
riscos, orçamento, escopo, cronograma, fornecimentos externos e outros assuntos que não
foram previstos nos planejamentos de projeto. Indicadores do projeto serão utilizados para
tal análise.
Resultados parciais obtidos também serão analisados e planos de ação para
correção de possíveis desvios podem ser gerados nesta reunião.
Esta reunião tem com foco, a garantia de cumprimento dos objetivos do projeto,
através do controle de todos os planos.
Envolvidos: Time do projeto
Frequência e duração: Mensal, duração de 4 horas
Local: Será definido uma semana antes através de convocação por e-mail.
3. Reunião de avaliação de fornecedores
Objetivo: Identificar e avaliar potenciais fornecedores, estimar Lead Time de
seus produtos, analisar qualidade e preços médios.
Esta reunião também tem como finalidade o levantamento das opções de
fornecedores disponíveis no mercado e a identificação do grau de dependência que a empresa
poderá ter com esses fornecedores.
Envolvidos: Time do projeto
Frequência / duração: Bimensal. Estimado em 2 horas para cada visita ou reunião
com fornecedores.
Local: Nas instalações dos fornecedores
4. Encerramento do Projeto (Project Closed Out)
Objetivo: Formalização e encerramento do projeto, apresentando o nível de
atingimento dos objetivos e os resultados do projeto. Verifica-se se as expectativas dos
principais stakeholders foram atendidas. Neste momento registra-se também as principais
lições aprendidas a fim de acúmulo de experiência para projetos futuros.
Envolvidos: Time do projeto
Data e horário: 20/09/2016, de 08:00 às 12:00 h.
Local: Será definido uma semana antes através de convocação por e-mail.
6.7.3 Cronograma de eventos de comunicação
N Nome Duração Início Término
1
Cronograma de eventosde
Comunicação
279 dias 01/06/2015 08:00 23/06/2016 17:00
2 Kick off Metting 0,25 dias 01/06/2015 08:00 01/06/2015 10:00
N Nome Duração Início Término
3 ReuniãoChange Control Board (CCB) 240,25 dias 06/07/2015 08:00 06/06/2016 10:00
4 Reunião01 0,25 dias 06/07/2015 08:00 06/07/2015 10:00
5 Reunião02 0,25 dias 03/08/2015 08:00 03/08/2015 10:00
6 Reunião03 0,25 dias 08/09/2015 08:00 08/09/2015 10:00
7 Reunião04 0,25 dias 05/10/2015 08:00 05/10/2015 10:00
8 Reunião05 0,25 dias 09/11/2015 08:00 09/11/2015 10:00
9 Reunião06 0,25 dias 07/12/2015 08:00 07/12/2015 10:00
10 Reunião07 0,25 dias 04/01/2016 08:00 04/01/2016 10:00
11 Reunião08 0,25 dias 01/02/2016 08:00 01/02/2016 10:00
12 Reunião09 0,25 dias 07/03/2016 08:00 07/03/2016 10:00
13 Reunião10 0,25 dias 04/04/2016 08:00 04/04/2016 10:00
14 Reunião11 0,25 dias 02/05/2016 08:00 02/05/2016 10:00
15 Reunião12 0,25 dias 06/06/2016 08:00 06/06/2016 10:00
16
Reuniãode avaliação de
fornecedores
215,25 dias 24/08/2015 08:00 20/06/2016 10:00
17 Reunião01 0,25 dias 24/08/2015 08:00 24/08/2015 10:00
18 Reunião02 0,25 dias 19/10/2015 08:00 19/10/2015 10:00
19 Reunião03 0,25 dias 21/12/2015 08:00 21/12/2015 10:00
20 Reunião04 0,25 dias 22/02/2016 08:00 22/02/2016 10:00
21 Reunião05 0,25 dias 18/04/2016 08:00 18/04/2016 10:00
22 Reunião06 0,25 dias 20/06/2016 08:00 20/06/2016 10:00
23 Project Close out 0,188 dias 23/06/2016 15:30 23/06/2016 17:00
Quadro 15 Cronograma de eventos de comunicação.
Fonte: Elaboração dos autores.
6.7.4 Atas de reunião
As reuniões deverão ser registradas através de atas de reunião, que devem ser
armazenadas e disponíveis no sistema de informação do projeto. Deverão ser registrados os
seguintes itens mínimos em cada ata de reunião:
 Lista de presença;
 Pauta;
 Lista de pendência da reunião anterior;
 Definições e decisões tomadas;
 Aprovações;
 Lista de pendência para próxima reunião com seus respectivos responsáveis;
Um modelo da ata de reunião está disponível em Anexos (Anexo 4)
6.7.5 Relatórios do projeto
O projeto lançará mão de três relatórios para acompanhamento. Estes relatórios
deverão ser publicados no sistema de informação do projeto e gerados com frequência diária
ou imediatamente à medida que as evoluções físicas do projeto acontecerem.
 WBS ou EAP
A estrutura analítica do projeto será mostrada neste relatório de modo que o
progresso do projeto seja representado nela com informação do percentual de cada atividade
da EAP. A gestão visual deste relatório será realizada utilizando-se três cores para cada status
de andamento das atividades: atividades não iniciadas serão mostradas em amarelo.
Atividades em andamento, na cor azul. Atividades concluídas serão grafadas na cor verde.
Responsável: Otávio Brito
 Gráfico de Gantt
A fim de ter avaliação e controle do cronograma deste projeto, será utilizada a
ferramenta Gráfico de Gantt. O controle do tempo acontecerá para as todas atividades ao
longo da execução do projeto.
Responsável: Otávio Brito
 Acompanhamento do orçamento do projeto
Para o acompanhamento do orçamento do projeto, será utilizado relatório de
acompanhamento de orçamento onde haverá o controle do Orçado X Realizado. Este
acompanhamento através do relatório deverá acontecer para cada uma das atividades do
projeto. Gráfico CurvaS da execução financeira também será parte integrante deste relatório.
Responsável: Otávio Brito
6.7.6 Ambiente técnico e estrutura de armazenamento e distribuição da informação
Os planos de gerenciamento do projeto, as atas de reuniões, os relatórios de
acompanhamento e todos os demais documentos e arquivos deste projeto, devem ser
armazenados na internet, na ferramenta OneDrive ®1, através da conta do membro da equipe,
Otávio Brito, através de seu e-mail (otavioaugustobrito@outlook.com). Os documentos do
projeto deverão ser armazenados e acessados na pasta denominada “Precisione – Agricultura
de Precisão”.
6.7.7 Alocação financeira para gerenciamento das comunicações
No âmbito deste projeto, os custos referentes ao gerenciamento das
comunicações serão considerados como despesas administrativas em virtude da baixa
relevância financeira frente ao montante do projeto. Assim, não serão computados no
planejamento de custos do projeto. Demandas não previstas neste plano, deverão ser
encaminhadas ao conhecimento do gerente de projetos para análise e validação.
6.7.8 Administração do plano de gerenciamento das comunicações
 Responsável pelo plano
 Otávio Augusto de Souza Brito, membro da equipe do projeto, será o
responsável pelo plano de gerenciamento das comunicações.
 Thiago Martins Pinheiro, gerente do projeto, será suplente.
 Frequência de atualização do plano de gerenciamento das comunicações
O presente plano de gerenciamento das comunicações sofrerá reavaliações com
periodicidade quinzenal, e acontecerá durante as reuniões de CCB, assim como os demais
planos do projeto. A primeira reavaliação já acontecerá na primeira reunião de CCB.
Inicialmente não está planejada nenhuma atualização do plano de
gerenciamento das comunicações antes da primeira reunião de CCB. Havendo tal
necessidade, a mesma deverá ser levada ao responsável por este plano. Qualquer alteração
deste plano, oriunda da reavaliação do plano, deverá estar orientada pela objetividade e
simplicidade da solução encontrada.
6.7.9 Outros assuntos não identificados neste plano
Toda e qualquer necessidade e/ou proposta de alteração deste plano, deverá ser
analisada e submetida à aprovação na reunião de CCB para aprovação pelo gerente do
projeto. Em caso de alteração aprovada, deverá a atualização ser registrada.
ANEXOS
Anexo 7 Modelo de ata de reunião.
ATA DE REUNIÃO
RESPONSÁVEL PELA ATA: DATA:
REUNIÃO / ASSUNTO:
PENDÊNCIAS DA REUNIÃO ANTERIOR
PAUTA
DEFINIÇÕES / AÇÕES
AÇÃO:
RESP.: PRAZO:
AÇÃO:
RESP.: PRAZO:
AÇÃO:
RESP.: PRAZO:
AÇÃO:
RESP.: PRAZO:
LISTA DE PRESENÇA
NOME: ASSINATURA:
NOME: ASSINATURA:
NOME: ASSINATURA:
NOME: ASSINATURA:
NOME: ASSINATURA:
Fonte: Elaboração dos autores.
Registro de Alterações
Data Modificado por Descrição da mudança
Registro de Aprovação
Aprovador Assinatura Data
Sponsor
6.8 PLANO DE GERENCIAMENTO DOS RISCOS
6.8.1 Descrição dos processos de gerenciamento de riscos
O gerenciamento de riscos ocorrerá durante todo o projeto, até seu encerramento,
podendo haver inclusão ou exclusão de riscos do Sistema de Controle de Mudanças de
Riscos (Risk Change Control System) em todas as fases do projeto.
Não será admitida Aceitação Passiva como resposta aos riscos identificados em
qualquer fase do projeto. Todo o processo de identificação, avaliação e monitoramento
deverá ser formalizado através de meios físico e eletrônico e arquivados conforme o plano
de comunicações do projeto.
6.8.2 Riscos identificados
Na fase de planejamento do projeto, foi priorizada a identificação de riscos
negativos, tendo sido identificados um total de dez riscos, descritos abaixo. Optou-se por
expressar os riscos na condição “Se <risco>, Então <consequência>” para facilitar a
percepção quanto ao risco e suas consequências, caso ocorram.
 Se não for encontrado sala comercial dentro do valor máximo estipulado no escopo,
então os custos reais poderão ser superiores aos estimados, ocasionando overbudget.
 Se o tempo real utilizado para pesquisa de salas comerciais for maior que o planejado,
então poderá ocorrer atraso na entrega do projeto.
 Se o valor de aporte dos sócios para criação da empresa não tiver disponibilidade
para aplicação e uso, então poderá ocorrer inviabilização do projeto.
 Se houver atraso na entrega do mobiliário adquirido, então poderá ocorrer atraso no
encerramento (entrega) do projeto.
 Se ocorrer variação excessiva de valores estimados para aquisições de mobiliário,
então poderá ocorrer entrega do projeto com escopo reduzido.
 Se houver dificuldade em realizar as parcerias previstas, então poderá ocorrer entrega
do projeto com escopo menor que o planejado.
 Se não for possível realizar a contratação de funcionários com todas as características
necessárias planejadas, então será necessário contratar funcionários com GAPs
maiores ou menores, de acordo com a disponibilidade do mercado.
 Se forem contratados funcionários com GAPs importantes, então poderá ocorrer
baixa qualidade dos serviços e entregas realizados.
 Se houver dificuldade de prospecção e cadastro de clientes, então poderá ocorrer
entrega do projeto com escopo menor que o planejado.
 Se ocorrer atraso nos trâmites de registro e documentação legal da empresa, então
poderá ocorrer atraso na entrega do projeto.
6.8.3 RBS – Risk Breakdown Structure
Para facilitar a visualização dos riscos, estes foram agrupados de acordo com sua
similaridade. O agrupamento agilizará a elaboração de relatórios, acompanhamento de
categorias específicas de riscos e tomadas de decisões de acordo com cada agrupamento ou
risco (Figura 16).
Figura 16 Estrutura Analítica dos riscos identificados
Fonte: Elaboração dos autores.
6.8.4 Classificação dos riscos
Para uma adequada priorização dos riscos identificados, elaborou-se um sistema
de classificação baseado na exposição de cada risco. Para cada risco foram atribuídos valores
de probabilidade de ocorrência e impacto na baseline do projeto (custo, prazo, escopo e
qualidade), variando de zero a 0,9 (Quadro 16). A exposição dos riscos foi então determinada
a partir destes valores.
Os riscos foram então classificados em um sistema de três cores: verde, amarelo
e vermelho (Quadro 17). Riscos classificados em vermelho apresentam alta exposição, são
considerados prioritários e obrigatoriamente devem ser cuidadosamente monitorados e
gerenciados; riscos classificados em amarelo apresentam exposição moderada e devem ser
constantemente monitorados e planejados para uma possível necessidade de gerenciamento;
riscos classificados em verde apresentam baixa exposição e devem ser periodicamente
monitorados para acompanhamento de eventuais modificações de sua exposição. Após o
emprego do sistema de classificação, realizou-se a priorização dos riscos identificados
(Quadro 18).
Valor atribuído Impacto Probabilidade
0,0 Nenhum Nenhuma
0,1 Muito baixo Muito baixa
0,3 Baixo Baixa
0,5 Médio Média
0,7 Alto Alta
0,9 Muito alto Muito alta
Quadro 16 Escala de classificação numérica dos riscos identificados.
Fonte: Elaboração dos autores.
Impacto
Nenhum Muito baixo Baixo Médio Alto Muito alto
0,0 0,1 0,3 0,5 0,7 0,9
Probabilidade
Nenhuma 0,0 0 0 0 0 0 0
Muito
baixa
0,1 0 0,01 0,03 0,05 0,07 0,09
Baixa 0,3 0 0,03 0,09 0,15 0,21 0,27
Média 0,5 0 0,05 0,15 0,25 0,35 0,45
Alta 0,7 0 0,07 0,21 0,35 0,49 0,63
Muito alta 0,9 0 0,09 0,27 0,45 0,63 0,81
Quadro 17 Sistema de classificação de cores dos riscos identificados.
Fonte: Elaboração dos autores.
# Descrição da Ameaça / Risco
Impacto (max = 0,9)
Probab-
ilidade
Exposição
Priori-
dadeem
Custo
no
Prazo
no
Escopo
na
Qualidade
Geral
(max =
0,9)
(max =
0,81)
3
Se o valor de aporte dos sócios para criação da empresa
estiver indisponibilizado...
Então poderá ocorrer inviabilização do projeto
0,9 0,9 0,9 0,9 0,9 0,7 0,63 1
5
Se ocorrer variação excessiva de valores estimados para
aquisições de mobiliário...
Então poderá ocorrer entrega do projeto com escopo
reduzido
0,9 0,3 0,3 0,3 0,9 0,7 0,63 2
10
Se ocorrer atraso nos trâmites de registro e documentação
legal da empresa...
Então poderá ocorrer atraso na entrega do projeto
0,1 0,9 0 0 0,9 0,7 0,63 3
7
Se não for possível realizar a contratação de funcionários
com todas as características necessárias...
Então será necessário contratar funcionários com GAPs
maiores ou menores, de acordo com a disponibilidade do
mercado
0,1 0,3 0,5 0,7 0,7 0,9 0,63 4
8
Se forem contratados funcionários com GAPs
importantes...
Então poderá ocorrer baixa qualidade dos serviços e
entregas realizados
0,1 0 0,5 0,7 0,7 0,7 0,49 5
4
Se houver atraso na entrega do mobiliário adquirido...
Então poderá haver atraso no encerramento (entrega) do
projeto
0 0,7 0 0 0,7 0,7 0,49 6
2
Se o tempo realutilizado para pesquisa de salas comerciais
for maior que o planejado...
Então poderá ocorrer atraso na entrega do projeto
0,3 0,9 0 0 0,9 0,5 0,45 7
1
Se não for encontrado sala comercial dentro do valor
máximo estipulado no escopo...
Então os custos reais poderão ser superiores aos estimados,
ocasionando overbudget
0,9 0,3 0 0 0,9 0,3 0,27 8
# Descrição da Ameaça / Risco
Impacto (max = 0,9)
Probab-
ilidade
Exposição
Priori-
dadeem
Custo
no
Prazo
no
Escopo
na
Qualidade
Geral
(max =
0,9)
(max =
0,81)
9
Se houver dificuldade de prospecção e cadastro de
clientes...
Então poderá ocorrer entrega do projeto com escopo menor
que o planejado
0 0,3 0,5 0,1 0,5 0,5 0,25 9
6
Se houver dificuldade em realizar as parcerias previstas...
Então poderá ocorrer entrega do projeto com escopo menor
que o planejado
0 0,3 0,7 0 0,7 0,1 0,07 10
Quadro 18 Priorização dos riscos identificados do projeto “Precisione”.
Fonte: Elaboração dos autores.
6.8.5 Sistema de controle de mudanças de riscos (Risk change control system)
As mudanças deverão ser documentadas e apresentadas nas reuniões de
avaliações de mudanças, discutidas, aprovadas e registradas em ata. Os documentos
impactados pelas mudanças deverão ser alterados para adequação ao novo planejamento.
6.8.6 Respostas planejadas aos riscos
Para cada risco identificado, foram planejadas respostas de contenção e reação
(Quadro 19 e Quadro 20), não sendo permitido a não existência de um planejamento de
resposta a nenhum risco, independentemente de sua classificação. A partir de considerações
dos custos para resposta ao risco e seu nível de classificação, serão realizadas as tomadas de
decisão quanto realizar a ação planejada ou não.
6.8.7 Reservas de continência
Serão utilizadas as reservas de contingência previstas no plano de
gerenciamento do projeto caso haja necessidade, obedecendo aos critérios de alçada e
valores máximos permitidos, descritos no plano.
6.8.8 Frequência de avaliação dos riscos do projeto
Riscos de alta exposição deverão ser avaliados semanalmente, riscos de
exposição média deverão ser avaliados a cada duas semanas e riscos de baixa exposição
serão avaliados mensalmente. Deverão ser elaborados relatórios quanto às observações,
mudanças e/ou ações tomadas referentes ao monitoramento e gerenciamento dos riscos
identificados e novos riscos identificados e apresentados nas reuniões mensais planejadas.
Casos extraordinários de urgência deverão ser imediatamente comunicados e tratados
através dos meios descritos no Plano de Gerenciamento de Comunicações.
# Descrição da Ameaça / Risco Estratégia
Descrição da
Contenção
Responsável
por
Implementar
Custo de
Prevenção
Probabilidade
Residual
Impacto
Residual
Exposição
Residual
5
Se ocorrer variação excessiva de
valores estimados para
aquisições de mobiliário...
Então poderá ocorrer entrega do
projeto com escopo reduzido
(-)
Transferência
Contratar serviço de
imobiliária
especialista em
imóveis comerciais.
Otávio Brito R$ 1.500,00 0,1 0,9 0,09
10
Se ocorrer atraso nos trâmites de
registro e documentação legal da
empresa...
Então poderá ocorrer atraso na
entrega do projeto
(-) Mitigação
da
Probabilidade
Retirar capital das
contas correntes e
aplicar em
investimento
financeiro
conservadorcom data
programada para
saque.
Thiago
Pinheiro
R$ 0,00 0,5 0,9 0,45
7
Se não for possívelrealizar a
contratação de funcionários com
todas as características
necessárias...
Então será necessário contratar
funcionários com GAPs maiores
ou menores, de acordo com a
disponibilidade do mercado
(-) Mitigação
do Impacto
Adquirir móveis em
lojas que tenham
estoque para pronta
entrega, combinando
a retirada dos móveis
com veículo próprio
ou alugado.
Otávio Brito R$ 400,00 0,9 0,5 0,45
8
Se forem contratados
funcionários com GAPs
importantes...
Então poderá ocorrer baixa
qualidade dos serviços e entregas
realizados
Buscar várias
cotações no mercado
de modelos similares
aos móveis
planejados
inicialmente.
Otávio Brito R$ 0,00 0,5 0,7 0,35
2
Se o tempo real utilizado para
pesquisa de salas comerciais for
maior que o planejado...
Então poderá ocorrer atraso na
entrega do projeto
(-) Mitigação
da
Probabilidade
Planejar e definir
Matriz de
Competências,
técnica e
comportamental, das
posições da empresa
e compartilhar com a
Otávio Brito R$ 0,00 0,5 0,9 0,45
# Descrição da Ameaça / Risco Estratégia
Descrição da
Contenção
Responsável
por
Implementar
Custo de
Prevenção
Probabilidade
Residual
Impacto
Residual
Exposição
Residual
agência de
recrutamento e
seleção, com o
objeivo de termos
maior assertividade
nas contratações.
1
Se não for encontrado sala
comercial dentro do valor
máximo estipulado no escopo...
Então os custos reais poderão ser
superiores aos estimados,
ocasionando overbudget
(-) Mitigação
do Impacto
Mapear e planejar
capacitações
(treinamentos
internos) necessárias
de acordo com o
levantamento das
competências
requeridas as pessoas
Thiago
Pinheiro
R$ 1.000,00 0,3 0,3 0,09
6
Se houverdificuldade em
realizar as parcerias previstas...
Então poderá ocorrer entrega do
projeto com escopo menor que o
planejado
(-) Mitigação
da
Probabilidade
Buscar capacitação
em "Requisitos
Legais" para abertura
de empresa junto a
organizações
estimuladoras de
empreendedorismo.
Otávio Brito R$ 1.000,00 0,3 0,7 0,21
Quadro 19 Respostas de contenção planejadas aos riscos identificados.
Fonte: Elaboração dos autores.
# Descrição da Ameaça / Risco Indicador
Responsável por
Monitorar
Quando
Monitorar
Descrição da
Reação
Responsável
pela Reação
Custo de
Reação
3
Se o valor de aporte dos sócios para criação da
empresa estiver indisponibilizado...
Então poderá ocorrer inviabilização do projeto
% de
atendimento ao
cronograma
Otávio Brito Semanalmente
Redefinir tamanho
e/ou localização do
imóvel.
Otávio Brito R$ 0,00
# Descrição da Ameaça / Risco Indicador
Responsável por
Monitorar
Quando
Monitorar
Descrição da
Reação
Responsável
pela Reação
Custo de
Reação
4
Se houveratraso na entrega do mobiliário
adquirido...
Então poderá haver atraso no encerramento
(entrega) do projeto
Número de
parceiros
Thiago Pinheiro Semanalmente
Buscar parcerias em
outros estados da
federação, ou fora
do país, mesmo que
através de meios
eletrônico,
inicialmente.
Thiago
Pinheiro
R$ 0,00
9
Se houverdificuldade de prospecção e cadastro de
clientes...
Então poderá ocorrer entrega do projeto com
escopo menor que o planejado
Número de
clientes
prospectados e
cadastrados
Otávio Brito Semanalmente
Aumentar a
frequência desta
atividade assim
como ampliar
presença para outras
regiões.
Otávio Brito R$ 2.000,00
Quadro 20 Respostas de reação planejadas aos riscos identificados.
Fonte: Elaboração dos autores.
6.8.9 Alocação financeira para o gerenciamento de riscos
Serão utilizadas as reservas gerenciais previstas no Plano de Gerenciamento
do Projeto, conforme necessidade descrita neste Plano de Gerenciamento de Riscos,
obedecendo aos critérios de alçada e valores máximos permitidos, descritos no plano.
6.8.10 Administração do plano de gerenciamento de riscos
O plano de gerenciamento de riscos será administrado prioritariamente pelo
Gerente de Projetos, Thiago Martins Pinheiro. Em caso de sua ausência, ficará
responsável o suplente Otavio Augusto Brito
6.8.11 Outros assuntos relacionados ao gerenciamento de riscos do projeto não
previstos neste plano
Outros assuntos não descritos neste plano deverão ser tratados nas reuniões
mensais em casos ordinários ou diretamente com o responsável por este plano, em casos
urgentes.
Registro de Alterações
Data Modificado por Descrição da mudança
Registro de Aprovação
Aprovador Assinatura Data
Sponsor
6.9 PLANO DE GERENCIAMENTO DE AQUISIÇÕES
6.9.1 Descrição do Plano de Gerenciamento de Aquisições
Este plano estabelece os procedimentos para aquisição de produtos e/ou
serviços descritos no Plano de Gerenciamento do Projeto, definindo metodologia e
critérios para decisões de Make/Buy, administração e tipos de contratos para a abertura e
estruturação da empresa e entrega do projeto dentro do escopo definido. Este plano não
prevê definição dos produtos e serviços a serem adquiridos, utilizando os requisitos
especificados nos planos de qualidade e prazos do cronograma.
Serão realizadas reuniões mensais para atualização das atividades realizadas,
exposição de necessidades de mudanças, acompanhamento de prazos, qualidade e valores
realizados. Mudanças deverão ser expostas durante as reuniões semanais em situações
ordinárias. Caso ocorra necessidades emergenciais que impactem na baseline do projeto,
as mudanças no Plano de Gerenciamento de Aquisições, nos produtos ou serviços,
deverão ser solicitadas formalmente, por escrito, com aprovação do gerente de projetos.
6.9.2 Análise Make ou Buy
Decisões de Make/Buy serão decididas por toda a equipe do projeto, a partir
de análises de melhor relação custo X benefício ao projeto. Cada decisão deverá ser
planejada em detalhes, devendo haver uma EAP específica que discrimine
detalhadamente os processos para aquisição do bem ou serviço, estabelecendo prazos,
recursos e definições de qualidade.
6.9.3 Administração de contratos
Serão admitidos três tipos de contratos a serem adotados. Independentemente
do tipo de contrato optado, todos deverão ser criteriosamente analisados pelo gerente de
projetos.
 Contrato de preço fixo: Será utilizado em situações em que o produto ou serviço
esteja criteriosamente definido;
 Contrato de preço unitário: Será utilizado em situações em que não há
detalhamento de quantidade e tempo do produto ou serviço.
 Contrato de custo reembolsável: Será utilizado em situações em que não há
descrição detalhada do produto ou serviço. Este modelo de contrato deve ser
criteriosamente definido e, sempre que possível, evitado, devendo ser optado
apenas como último recurso, em situações excepcionais;
Todos os produtos e serviços adquiridos deverão ser acompanhados sua
entrega, execução, montagem, instalação e/ou outras atividades previstas para seu
adequado funcionamento, uso ou operacionalização. Após as verificações, deverão ser
elaborados relatórios com parecer técnico do gerente de projetos estabelecendo o “Ok”
ou “Não ok” dos produtos e serviços para fins de pagamentos e encerramento dos
contratos.
Para encerramento dos contratos, estes deverão ser avaliados quanto à sua
adequada entrega/execução (“Ok”) e conclusão das obrigações financeiras. Todos os
documentos contratuais, desde as propostas recebidas (aceitas ou não), comprovantes de
quitação, documentos de encerramento e outros, deverão ser arquivados agrupados e
individualizados por contrato, em ordem cronológica de recebimento/execução, para que
facilitar eventuais revisões, consultas e auditorias.
Para cada contrato deverão ser registradas as relações e sinistros de cada
fornecedor para avaliação de desempenho, devendo sofrer atualização conforme
ocorrência de eventos. Deverão, ainda, ser registradas e arquivadas, para cada contrato,
relatório de lições aprendidas daquele fornecedor.
Casos em que ocorra ou haja possibilidade ou necessidade de ocorrência de
encerramento prematuro de contrato, por resilição, rescisão ou resolução, tal informação
deve ser informada imediatamente ao gerente de projetos para análise e definição de
ações.
6.9.4 Normas para aquisição
Solicitações de propostas (Anexo 5) ou cotação (Anexo 6) de produto ou
serviço deverão ser elaboradas e enviadas em formulário padronizado para compreensão
das necessidades, entendimento dos critérios de avaliação e equalização das propostas e
cotações.
Medições e faturamentos dos fornecedores deverão ser acompanhados pelo
gerente de projetos para análise e aprovação. O mesmo deverá ser imediatamente
informado sobre custos acima do previsto no planejamento financeiro do projeto, para
análise e deliberação.
O modelo preferencial a ser adotado para produtos ou serviços especializados,
com alto grau de detalhamento, deverá ser por proposta, considerados os critérios técnicos
descritos no respectivo formulário. Na ocorrência de produto ou serviço não
especializado, ou especializado, porém contendo acima de três fornecedores com
qualidade e avaliações análogas, semelhantes ou equivalentes, a decisão se dará
exclusivamente pelo menor preço.
6.9.5 Administração do Plano de Gerenciamento de Aquisições
Será responsável por este plano o membro da equipe do projeto, Otávio Brito,
para realizar alterações ou atualizações necessárias. O suplente direto será o membro da
equipe do projeto, Rodrigo Coutinho.
Durante as reuniões mensais, o plano deverá ser discutido e analisado para
evidenciar e formalizar solicitações de mudanças ou mudanças aprovadas após discussão
e revisão do plano.
6.9.6 Outros assuntos não previstos neste plano Plano de Gerenciamento de
Aquisições
Solicitações ou situações não previstas neste plano deverão ser levadas para
reunião mensal para discussão e deliberação. Se aprovada, o plano de gerenciamento de
aquisições deverá ser atualizado imediatamente e suas mudanças registradas e
comunicadas.
ANEXOS
Anexo 8 Formulário de Pedido de Proposta para aquisição de produto ou serviço.
Empresa: ___________________________ Data: ______ / ______ / ______
Nome/N° do projeto: ________________________________________________________
Pedido de proposta n°: ________________________
Prezado(s) Senhor(es)
O Departamento de Contratação convida V. Sas a apresentarproposta para _______________________
_________________________________________________________,conforme especificado a seguir.
Atenciosamente,
______________________________
Gerente do Projeto
1. Introdução
<Breve descrição do projeto; localização da empresa, formas de contato e respons áveltécnico>
___________________________________________________________________________________
___________________________________________________________________________________
___________________________________________________________________________________.
2. Declaração de Trabalho
<Elaborar Declaração de Trabalho (Statement of Work) para anexar, contendo breve introdução sobre
produto/serviço a ser adquirido, descrição do escopo da contratação,normas de qualidade, prazos,
responsabilidades das partes,local de entrega/execução e relatórios associados>
3. Cláusulas contratuais relevantes
<Elaborar cláusulas contratuais relevantes e condizentes às necessidades do projeto, semexagerada
transferência de riscos>
4. Pré-requisitos
<Definir pré-requisitos essenciais para aceitação da participação do fornecedor no processo>
5. Processo de classificação / seleção das propostas
Request for Proposal (RFP): serão considerados requisitos técnicos e preço.
As propostas serão avaliadas segundo os seguintes critérios técnicos:
 Critério Classificação Técnica #1 (CT1): Tempo de garantia fornecido
3 anos: 1 ponto / 4 anos:3 pontos / 5 anos: 5 pontos
 Critério #2 (CT2): Tempo de mercado
7 anos: 1 ponto / 9 anos:3 pontos / 12 anos:5 pontos
 Critério de Preço (CP): Menor preço, desde que haja cumprimento dos requisitos obrigatórios
 Resultado final:
Nota Técnica (NT) = [(3 x CT1) + (2 x CT2)]/5
Índice Técnico (IT) = NT / MNT
Índice de Preço (IP) = VMP / VP
Avaliação Final (AF) = (0,4 x IP) + (0,6 x IT)
6. Formatação da Resposta
6.1 Endereçamento
<Endereço para envio da proposta>
6.2 Prazo de recebimento da proposta
Serão recebidas propostas até 30 dias corridos a partir da data de envio deste Pedido de Propostas.
6.3 Padronização da proposta
As propostas deverão serentregues em envelope pardo, tamanho A3, lacrado. Deverão ser impressas em
fonte tipo Times New Roman, tamanho 12, cor preta. Deverão ser enviados em anexo todo o memorial
de cálculo da composição de preço, detalhados porfase, juntamente com preços unitários, todos
padronizados na moeda Real Brasileiro. Os comprovantes dos critérios classificatórios técnicos deverão
ser entregues em anexo.
Fonte: Elaboração dos autores.
Anexo 9 Formulário de Pedido de Cotação para aquisição de produto ou serviço.
Empresa: ___________________________ Data: ______ / ______ / ______
Nome/N° do projeto: ________________________________________________________
Pedido de cotação n°: ________________________
Prezado(s) Senhor(es)
O Departamento de Contratação convida V. Sas a apresentarproposta para _______________________
_________________________________________________________,conforme especificado a seguir.
Atenciosamente,
______________________________
Gerente do Projeto
1. Introdução
<Breve descrição do projeto; localização da empresa, formas de contato e respons áveltécnico>
___________________________________________________________________________________
___________________________________________________________________________________
___________________________________________________________________________________.
2. Declaração de Trabalho
<Elaborar Declaração de Trabalho (Statement of Work) para anexar, contendo breve introdução sobre
produto/serviço a ser adquirido, descrição do escopo da contratação,normas de qualidade, prazos,
responsabilidades das partes,local de entrega/execução e relatórios associados>
3. Cláusulas contratuais relevantes
<Elaborar cláusulas contratuais relevantes e condizentes às necessidades do projeto, semexagerada
transferência de riscos>
4. Pré-requisitos
<Definir pré-requisitos essenciais para aceitação da participação do fornecedor no processo>
5. Processo de classificação / seleção das propostas
Request for Quotation (RFQ): serão considerados requisitos de preço.
 Critério de Preço (CP): Menor preço, desde que haja cumprimento dos requisitos obrigatórios
6. Formatação da Resposta
6.1 Endereçamento
<Endereço para envio da proposta>
6.2 Prazo de recebimento da proposta
Serão recebidas propostas até 30 dias corridos a partir da data de envio deste Pedido de Propostas.
6.3 Padronização da proposta
As propostas deverão serentregues em envelope pardo, tamanho A3, lacrado. Deverão ser impressas em
fonte tipo Times New Roman, tamanho 12, cor preta. Deverão ser enviados em anexo todo o memorial
de cálculo da composição de preço, detalhados porfase, juntamente com preços unitários, todos
padronizados na moeda Real Brasileiro. Os comprovantes dos critérios classificatórios técnicos deverão
ser entregues em anexo.
Fonte: Elaboração dos autores.
Registro de Alterações
Data Modificado por Descrição da mudança
Registro de Aprovação
Aprovador Assinatura Data
Sponsor
6.10 PLANO DE GERENCIAMENTO DOS STAKEHOLDERS
6.10.1 Descrição do Plano
A identificação e gestão dos stakeholders deste projeto será definida por este
Plano de Gerenciamento dos Stakeholders. Este Plano irá definir critérios para
identificação e classificação dos stakeholders, determinar seu nível de influência,
interesse e poder, assegurando que as ações tomadas possibilitem o máximo de
engajamento dos mesmos no projeto. Apenas os principais stakeholders para o projeto,
que apresentem maior importância (impacto, interesse e poder), serão cadastrados.
Com o intuito de garantir o apoio dos stakeholders de maior importância,
estes deverão ser comunicados sobre as atualizações do projeto. Também serão
identificadas informações importantes dos stakeholders para que as ações tomadas
maximizem a disponibilidade dos recursos necessários para a conclusão do projeto, assim
como seu alinhamento aos objetivos estratégicos.
O desenvolvimento e atualizações deste plano e o gerenciamento dos
stakeholders serão de responsabilidade do Gerente do Projeto, Thiago Martins Pinheiro,
durante todo o projeto.
6.10.2 Identificação dos Stakeholders
Com o intuito de padronizar a identificação dos stakeholders, esta deverá ser
realizada através da aplicação de critérios previamente definidos, descritos no Quadro 21.
O critério para identificação da parte como stakeholder será a obtenção de resposta
positiva em qualquer um dos itens. Os stakeholders serão ainda classificados como
internos (acionistas, diretores, gerentes funcionais, gerentes financeiros, entre outros) ou
externos (clientes, fornecedores, parceiros, entre outros).
Critério
Profissional ou
organização
interno
Profissional ou
organização
externo
É afetado positivamente de alguma forma pelo projeto?
É afetado negativamente de alguma forma pelo projeto?
Irá se beneficiar positivamente pelo projeto?
Irá se beneficiar negativamente pelo projeto?
Possui ou possuirá atuação necessária para conclusão do
projeto?
Possui ou possuirá atuação necessária para sucesso do projeto?
Tem ou terá alguma influência positiva sobre o projeto?
Tem ou terá alguma influência negativa sobre o projeto?
Tem poder ou poderá ter poder para impactar positivamente
algum recurso do projeto?
Critério
Profissional ou
organização
interno
Profissional ou
organização
externo
Tem poder ou poderá ter poder para impactar negativamente
algum recurso do projeto?
Oferece ou poderá oferecer resistência a alguma mudança em
consequência do projeto?
Possui interesse sobre o projeto?
Possui interesse sobre as mudanças decorrentes do projeto?
Quadro 21 Critérios para identificação de stakeholders.
Fonte: Elaboração dos autores.
6.10.3 Principais Stakeholders
Os principais stakeholders identificados serão cadastrados no documento
“Registro de Stakeholders”, descrito no Quadro 22.
Nome
Tipo
(I – Interno
E – Externo)
Cargo Expectativas ou Preocupações
Thiago Pinheiro e
Otávio Brito
I
Acionistas internos
da Precisione
Retorno do capital investido de
acordo com o planejamento
financeiro.
Thiago Pinheiro I
Diretor Técnico da
Precisione
Firmar parcerias com fornecedores e
prospectar clientes.
Otávio Brito I
Diretor
Administrativo da
Precisione
Estruturação adequada da empresa e
seus processos internos.
Paulo Ract E
Locatário do
escritório
Locação com valor praticado em
mercado e recebimento mensal na
data acordada.
Ricardo Gomes E
Gestor de contratos
da Amazon Net
Recebimento mensal na data e valor
acordados.
Lohan Sales E
Gestor de contratos
da Norte Telefonia
Recebimento mensal na data e valor
acordados.
Clientes E Clientes
Produtos e serviços adquiridos
impactem em redução de custo e
aumento de produtividade e
rendimento.
Quadro 22. Registro de Stakeholders.
Fonte: Elaboração dos autores.
6.10.4 Análise dos Stakeholders
No Quadro 23 encontra-se a análise dos stakeholders identificados. A partir
da determinação do nível de poder e influência de cada um será possível desenvolver
planejamento adequado para gerenciar suas expectativas e engajamento no projeto.
A avaliação a ser realizada será de caráter qualitativo, utilizando-se escala de
1 (um) a 5 (cinco), atribuída de acordo com o entendimento da equipe do projeto quanto
ao nível de importância dos stakeholders, em que 1 (um) é o menor valor atribuído
possível e 5 (cinco), o maior. O critério “influência” será considerado como o nível de
autoridade formal que o stakeholder possui sobre recursos do projeto. O critério
“interesse” será considerado como o nível de preocupação do stakeholder em relação ao
projeto ou às consequências em decorrência deste. Para melhor visualização, a análise
será também expressa em formato gráfico (Figura 19), em que cada stakeholder receberá
um código de identificação. O gráfico da Figura 19 será analisado de acordo com os
critérios descritos na Figura 20.
Código Cargo ou
Organização
Nome Influência Interesse
I1 Acionistas
Thiago Pinheiro e Otávio
Augusto
5 5
I2 Diretor Técnico da
Precisione
Thiago Pinheiro 2 4
I3 Diretor Administrativo
da Precisione
Otávio Brito 2 4
E1 Locatário do escritório Paulo Ract 1 3
E2 Gestor de contratos da
Amazon Net
Ricardo Gomes 1 2
E3 Gestor de contratos da
Norte Telefonia
Lohran Sales 1 2
E4 Clientes Clientes 4 3
Quadro 23. Análise de stakeholders.
Fonte: Elaboração dos autores.
Figura 17. Análise de stakeholders em formato gráfico.
Fonte: Elaboração dos autores.
Figura 18. Critérios de análise gráfica de stakeholders.
Fonte: Elaboração dos autores.
Os stakeholders E2 e E3 apresentam baixa influência e baixo interesse no
projeto, portanto, classificados na parte inferior do gráfico. Estes necessitam de pouco
acompanhamento em virtude da importância que representam ao projeto. O stakeholder
E1 possui interesse intermediário, porém baixa influência. Desta forma, realizando um
bom acompanhamento e gestão do mesmo, espera-se ser possível obter certa vantagem
de negociação.
É interessante manter os stakeholders I2 e I3 informados sobre o andamento
do projeto pois possuem alto interesse no mesmo. Os stakeholders E4, futuros clientes da
empresa, fruto deste projeto, apresentam alta importância, com nível de influência
elevado e interesse intermediário. Os esforços para gerenciamento destes stakeholders
serão traduzidos em pesquisas de mercado, visitas técnicas, levantamento de requisitos,
programas de marketing e propaganda e programas de fidelização.
O stakeholder I1 possui alta importância neste projeto, com níveis de
influência e interesse máximos, deve-se mantê-lo atualizado sobre as decisões do projeto
e sua evolução e quaisquer mudanças que possam ocorrer. É prioritário convidá-lo às
reuniões de acompanhamento e comunica-lo sobre o atingimento de marcos.
A análise e as estratégias de engajamento de cada stakeholder estão descritas
no Quadro 24. Esta e as demais análises deste plano deverão ser revistas periodicamente
e atualizadas sempre que necessário, conforme houver evolução ou alterações na
implantação ou planejamento do projeto e até mesmo pós-implantação e pleno
funcionamento.
Stakeholder
(Código)
Expectativas ou
Preocupações
Quadrante Estratégia
I1
Retorno do capital investido
no projeto no prazo e
rentabilidade esperados.
Stakeholders-
chave
Fornecer feedback quanto ao
progresso e mudanças do projeto;
solicitar feedback quanto ao
planejamento e adequação das
estratégias aos objetivos. Manter
sempre informado e atualizado.
I2
Firmar parcerias com
fornecedores e prospectar
clientes.
Stakeholders
afetados
Manterinformado sobre o andamento
do projeto e as mudanças ocorridas.
Solicitar feedback quanto aos
requisitos coletados. Esclarecer
dúvidas e levantar novos requisitos.
Solicitar apoio na validação do
avanço das etapas do projeto.
I3
Estruturação adequada da
empresa e seus processos
internos.
Stakeholders
afetados
Manterinformado sobre o andamento
do projeto e as mudanças ocorridas.
Solicitar feedback quanto aos
requisitos coletados. Esclarecer
dúvidas e levantar novos requisitos.
Solicitar apoio na validação do
avanço das etapas do projeto.
E1
Locação com valor praticado
em mercado e recebimento
mensal na data acordada.
Stakeholders
afetados
Realizar apresentação do objeto do
projeto (empresa), realizar cotação
com pelo menos três fornecedores.
Realizar rodadas de negociação.
E2
Recebimento mensal na data
e valor acordados.
Stakeholders
simples
Informar requisitos e especificações
técnicas necessárias ao projeto e
monitorar atendimento.
E3
Recebimento mensal na data
e valor acordados.
Stakeholders
simples
Informar requisitos e especificações
técnicas necessárias ao projeto e
monitorar atendimento.
E4
Produtos e serviços
adquiridos impactem em
redução de custo e aumento
de produtividade e
rendimento.
Stakeholders-
chave
Realizar pesquisas de mercado e
atualizações de perfis, visitas
técnicas,levantamento de requisitos e
necessidades, planejar programas de
marketing e propaganda e de
fidelização.
Quadro 24. Estratégias de ação para gerenciamento de stakeholders.
Fonte: Elaboração dos autores.
Registro de Alterações
Data Modificado por Descrição da mudança
Registro de Aprovação
Aprovador Assinatura Data
Sponsor
7 RELATÓRIO DE LIÇÕES APRENDIDAS
7.1 Título do projeto: “Desenvolvimento e lançamento de uma empresa de assessoria e
consultoria em agricultura de precisão”.
7.2 Integrantes da Equipe do projeto: Thiago M. Pinheiro, Otávio A. S. Brito
7.3 Descrição resumida do projeto: Projeto para estudo de viabilidade, planejamento e
lançamento de uma empresa de assessoria e consultoria a empresas do agronegócio
7.4 Descrição das áreas bem-sucedidas: Estimativas de viabilidade do negócio e
indicadores econômico-financeiros; Planejamento estratégico e diretrizes
estratégicas.
7.5 Descrição das áreas que não foram bem-sucedidas: Aprofundar análises internas
e externas para conferir maior robustez e aumentar probabilidade de sucesso do
projeto.
7.6 Lições aprendidas: É fundamental extensiva pesquisa de mercado e estudo
acadêmico e prático de cases de sucesso e insucesso para aprofundar o conhecimento
e aumentar a taxa de sucesso do planejamento do projeto, de sua execução e do objeto
do projeto, antes e durante a elaboração do projeto.
Registro de Alterações
Data Modificado por Descrição da mudança
Registro de Aprovação
Aprovador Assinatura Data
Sponsor
8 REFERÊNCIAS
AGROLINK, 2010. Agricultura de Precisão. Disponível em:
<http://www.agrolink.com.br/georreferenciamento/AgriculturaPrecisao.aspx>. Acesso
em: 26 jun. 2010.
FERNANDES, Rayane. Aumenta participação do agronegócio na balança comercial
brasileira. Ministério da Agricultura. 2015. Disponível em:
<http://www.agricultura.gov.br/comunicacao/noticias/2015/08/aumenta-participacao-
do-agronegocio-na-balanca-comercial-brasileira>. Acesso em: 09 set. 2015.
MEURER, Angélica Patrícia Sommer; SOUZA, Edinéia Lopes Cruz. Tendências e
oportunidades de investimento no mercado do agronegócio brasileiro. In: ENCONTRO
DE PRODUÇÃO CIENTÍFICA E TECNOLÓGICA, 6., 2012, Campo Mourão. Anais
eletrônicos... Campo Mourão: Faculdade Estadual de Ciências e Letras de Campo
Mourão, 2012. p. 1-11.
NOVAES, Amilton Luiz et al. Análise dos fatores críticos de sucesso do agronegócio
brasileiro. In: CONGRESSO SOCIEDADE BRASILEIRA DE ECONOMIA,
ADMINISTRAÇÃO E SOCIOLOGIA RURAL, 48., 2010, Campo Grande. Anais
eletrônicos... Campo Grande: Sociedade Brasileira de Economia, Administração e
Sociedade Rural, 2010. p. 1-20.
ROCHA, Alynson dos Santos; COUTO, Vitor de Athayde. Bahia Análise & Dados,
Salvador, v. 12, n. 3, p. 93-103, dez. 2002.
SENAR, 2013. Agricultura de Precisão. Disponível em:
<http://www.senar.org.br/programa/agricultura-de-precisao>. Acesso em: 20 set. 2016.
SEBRAE, 2015. Tabelas de retenção de impostos na prestação de serviços.
Disponível em: <http://www.sebrae.com.br/Sebrae/Portal%20Sebrae/UFs/AP/Anexos/
Tabelas%20de%20reten%C3%A7%C3%A3o%20de%20impostos%20na%20presta%C
3%A7%C3%A3o%20de%20servi%C3%A7os.pdf>. Acesso em: 18 jun. 2016.
SILVA, Claudia Brito. Viabilidade econômica da agricultura de precisão: um estudo de
caso. Dissertação. Viçosa : UFV, 2005.
OLIVEIRA, Douglas Braga de; MEDEIROS, Wagner Donizeti; SACCO, Soraya Regina;
FERRARI, Maria Clara. Implantação de Agricultura de Precisão na Fazenda Itapuã.
Anais... 8º Congresso de Extensão Universitária, Universidade Estadual Paulista "Júlio
de Mesquita Filho", 2015.

TCC Desenv. Empresa Ag. Precisão

  • 1.
    THIAGO MARTINS PINHEIRO OTÁVIOAUGUSTO DE SOUZA BRITO DESENVOLVIMENTO E LANÇAMENTO DE UMA EMPRESA DE ASSESSORIA E CONSULTORIA EM AGRICULTURA DE PRECISÃO Coordenador Acadêmico Agliberto Alves Cierco Professor Orientador do TCC Marta Rocha Camargo Trabalho de Conclusão de Curso apresentado ao curso MBA em Gerenciamento de Projetos de Pós-Graduação lato sensu, Nível de Especialização, do Programa FGV Management como pré-requisito para a obtenção do título de Especialista TURMA 13 Belém – PA 2016
  • 2.
    O Trabalho deConclusão de Curso DESENVOLVIMENTO E LANÇAMENTO DE UMA EMPRESA DE ASSESSORIA E CONSULTORIA EM AGRICULTURA DE PRECISÃO elaborado por Thiago Martins Pinheiro e Otávio Augusto de Souza Brito e aprovado pela Coordenação Acadêmica foi aceito como pré-requisitos para a obtenção do certificado do curso de pós-graduação lato sensu em Gerenciamento de Projetos, Nível de Especialização, do Programa FGV Management. Data da aprovação: 21 de dezembro de 2016 . Belém, 20 de fevereiro de 2016. Assinatura do Coordenador Acadêmico Agliberto Alves Cierco Assinatura do Professor(a) Orientador(a) do TCC Marta Rocha Camargo
  • 3.
    TERMO DE COMPROMISSO Osalunos Thiago Martins Pinheiro e Otávio Augusto de Souza Brito, abaixo assinados, do curso de MBA em Gerenciamento de Projetos, Turma 13, do Programa FGV Management, realizado nas dependências da conveniada FGV Ideal, no período de 28/01/15 a 17/09/16, declaram que o conteúdo do Trabalho de Conclusão de Curso intitulado “Desenvolvimento e lançamento de uma empresa de assessoria e consultoria em agricultura de precisão”, é autêntico, original e de sua autoria exclusiva. Belém, 20 de fevereiro de 2016. Thiago Martins Pinheiro Otávio Augusto de Souza Brito
  • 4.
    DEDICATÓRIA Dedico a meuspais, Roberto Pinheiro e Estela Pinheiro, que sempre me apoiaram em minhas decisões. Dedico ainda à minha companheira e amiga, Patricia Tourinho e nossas princesas, Bianca e Isadora Tourinho, pelas incansáveis noites de espera e motivação, que mesmo em face a momentos de incertezas e desânimo me estimularam a continuar. Thiago Martins Pinheiro Faço dedicação aos meus pais Pedro Brito e Vera Brito. Mesmo com pouco acesso e oportunidades de estudo, não mediram esforços para me proporcionar chances de ter boa educação formal. Dedico também à minha esposa Isana Brito, pessoa ímpar, que mesmo sem saber, me estimulou, entendeu e ajudou ao longo da caminhada desta pós-graduação. Otávio Augusto de Souza Brito
  • 5.
    AGRADECIMENTOS À Deus, pornos conceder saúde, recursos e perseverança para persistir e vencer! Ao grupo Ideal e à Fundação Getúlio Vargas pela oportunidade de crescimento e obtenção de valiosos ensinamentos através de excelentes professores. À nossas esposas, familiares e amigos, pela compreensão e incentivo dados. Aos novos amigos, pelo companheirismo e boas risadas ao longo do curso. Agradecemos. Ao amigo Otávio, com o qual tive o prazer em dividir esta tarefa e caminhada, valiosamente contribuindo ao meu crescimento pessoal e profissional. Nesse período pude perceber o valioso e dedicado profissional e amigo que é, comprometido e correto em suas tarefas e obrigações. Aos meus gestores na empresa Agropalma, Ricardo Tinoco e Joel Buecke, que flexibilizaram meu horário de trabalho e apoiaram no atendimento às aulas, avaliações e demais obrigações para com esta pós-graduação. Thiago Martins Pinheiro À compreensão e paciência do meu gerente, Ricardo Santos. Sem a flexibilização do horário de trabalho seria muito difícil participar das aulas e provas de forma assídua e pontual. Ao meu amigo Thiago, pela oportunidade de poder compartilhar com ele momentos de estudo e aprendizados. Tive a satisfação de ter um convívio acadêmico com ele. Sua postura íntegra e séria nas atividades e compromissos, evidenciam uma boa pessoa, um ótimo profissional e um ser que contribui para o desenvolvimento e crescimento das organizações que frequenta. Otávio Augusto de Souza Brito
  • 6.
    RESUMO Este trabalho éparte integrante do curso de MBA em Gerenciamento de Projetos da Fundação Getúlio Vargas, conveniada Ideal, na cidade de Belém/PA e foi desenvolvido pelo grupo Precisione, integrante à turma 13. Buscou-se aplicar os conhecimentos teóricos obtidos ao longo do curso aos conhecimentos dos autores, elaborando todas as etapas e aplicando ferramentas de gerenciamento de projetos para desenvolver uma empresa de assessoria e consultoria em agricultura de precisão. O grupo decidiu por este tema em virtude da importância que o setor agrícola apresenta na economia brasileira e mundial, seu impacto social e às mudanças que os avanços tecnológicos têm no agronegócio. Ademais, as empresas que atuam neste segmento também carecem de ferramentas gerenciais para otimização de atividades, mapeamento de processos e alocação adequada de recursos. As experiências e conhecimentos da equipe composta por um engenheiro agrônomo e um engenheiro mecânico permitiram desenvolver um planejamento estratégico e competitivo para a empresa, tal que a torne diferenciada no mercado pelos produtos propostos, customizados para cada cliente e focados em ferramentas de gestão. Ao longo do trabalho serão construídas e descritas etapas para a elaboração do projeto para o desenvolvimento da empresa, de acordo com metodologia proposta pelo PMI – Project Management Institute, através do guia PMBOK – Project Management Body of Knowledge.
  • 7.
    ABSTRACT This paper ispart of the Project Management MBA course of the Fundação Getúlio Vargas, in the city of Belém/PA, and was developed by the Precisione group. The authors applied theoretical knowledge obtained through the course to their knowledge, elaborating all the steps and applying project management tools to develop a company of advisory and consultancy in precision agriculture. The group chose this subject because of the importance of the agricultural sector in the Brazilian and worldwide economy, its social impacts and the changes technological advances have been making in the agribusiness. In addition, companies in this segment also lack management tools for optimizing activities, mapping processes and allocating resources. The experience and knowledge of the group altogether allowed the development of a strategic and competitive planning for the alleged company, thought to be market-leader through its proposed products, customized to each client and focused on management tools. Throughout this paper will be built and described steps for the development of the alleged company project, according to the methodology proposed by the Project Management Institute (PMI) through the Project Management Body of Knowledge (PMBOK).
  • 8.
    LISTA DE ILUSTRAÇÕES FIGURA1. ANÁLISE SWOT.......................................................................................................20 FIGURA 2. ANÁLISE DAS 5 FORÇAS DE PORTER .........................................................................22 FIGURA 3. ANÁLISE DA MATRIZ DE ANSOFF...........................................................................24 FIGURA 4. PERFORMANCE DE INDICADORES ECONÔMICO-FINANCEIROS ....................................36 FIGURA 5. PERFORMANCE DE INDICADORES ECONÔMICO-FINANCEIROS ....................................37 FIGURA 6. PERFORMANCE DE INDICADORES PARA ANÁLISE DE PROJETOS..................................37 FIGURA 7. PERFORMANCE DE INDICADORES PARA ANÁLISE DE PROJETOS..................................38 FIGURA 8. FLUXOGRAMA DO PLANO DE MARKETING................................................................44 FIGURA 9. ORGANOGRAMA DA EMPRESA PRECISIONE. ..............................................................46 FIGURA 10. FLUXOGRAMA DE SOLICITAÇÕES DE MUDANÇASDO PLANO DE GERENCIAMENTO DE ESCOPO. ..............................................................................................................................57 FIGURA 11. ESTRUTURA ANALÍTICA DO PROJETO EM FORMATO GRÁFICO. ................................62 FIGURA 12. SISTEMA DE CONTROLE DE MUDANÇAS DO PLANO DE GERENCIAMENTO DO TEMPO.74 FIGURA 13. DESCRIÇÃO DE ORÇAMENTO PRELIMINAR E DETERMINAÇÃO DE RESERVAS............89 FIGURA 14. PRIORIZAÇÃO DE MUDANÇAS NO PLANO DE GERENCIAMENTO DA QUALIDADE. ......92 FIGURA 15. ESTRUTURA ORGANIZACIONAL DO PROJETO. ..........................................................95 FIGURA 16 ESTRUTURA ANALÍTICA DOS RISCOS IDENTIFICADOS.............................................107 FIGURA 19. ANÁLISE DE STAKEHOLDERS EM FORMATO GRÁFICO. ...........................................123 FIGURA 20. CRITÉRIOS DE ANÁLISE GRÁFICA DE STAKEHOLDERS............................................124
  • 9.
    LISTA DE TABELAS TABELA1 DADOS DE SUPORTE PARA ESTIMATIVA DOS FLUXOS DE CAIXA PROJETADOS. ...........29 TABELA 2 SIMULAÇÃO DE FLUXO DE CAIXA DO ACIONISTA NO CENÁRIO PESSIMISTA................30 TABELA 3 SIMULAÇÃO DE FLUXO DE CAIXA DO ACIONISTA NO CENÁRIO ESPERADO..................31 TABELA 4 SIMULAÇÃO DE FLUXO DE CAIXA DO ACIONISTA NO CENÁRIO OTIMISTA...................32 TABELA 5 BALANÇO PATRIMONIAL BASEADO NO CENÁRIO “ESPERADO”...................................33 TABELA 6 INDICADORES ECONÔMICO-FINANCEIROS DO PROJETO. .............................................35 TABELA 7 INDICADORES PARA ANÁLISE DE PROJETOS EM TRÊS CENÁRIOS DIFERENTES.............36
  • 10.
    LISTA DE QUADROS QUADRO1. RELAÇÃO DE IMPOSTOS NA PRESTAÇÃO DE SERVIÇOS.............................................47 QUADRO 2. CONTRIBUIÇÃO DA PREVIDÊNCIA SOCIAL (PARA O EMPREGADO). ...........................47 QUADRO 3. CONTRIBUIÇÃO DA PREVIDÊNCIA SOCIAL (PARA O EMPREGADOR). .........................47 QUADRO 4. CÁLCULO MENSAL DO IMPOSTO SOBRE A RENDA DA PESSOA FÍSICA........................47 QUADRO 5 DESCRITIVO DE PROCESSOS E DOCUMENTOS DO PLANO DE GERENCIAMENTO DO ESCOPO. ..............................................................................................................................56 QUADRO 6 SISTEMA DE PRIORIZAÇÃO DASSOLICITAÇÕES DE MUDANÇASDO PLANO DE GERENCIAMENTO DO ESCOPO. .............................................................................................56 QUADRO 7 DESCRITIVO DA MATRIZ DE RASTREABILIDADE DE REQUISITOS. ..............................60 QUADRO 8 CRITÉRIOS DE PRIORIZAÇÃO DOS REQUISITOS DOS PRINCIPAIS STAKEHOLDERS. ......60 QUADRO 9 CATEGORIAS DE CLASSIFICAÇÃO DE REQUISITOS DE STAKEHOLDERS. .....................60 QUADRO 10 DICIONÁRIO DA EAP. ............................................................................................72 QUADRO 11 CRITÉRIOS PARA O SISTEMA DE PRIORIZAÇÃO DE MUDANÇAS................................75 QUADRO 12 AUTONOMIA DE USO DAS RESERVAS. .....................................................................90 QUADRO 13. DIRETÓRIO DO TIME DO PROJETO. .........................................................................95 QUADRO 14 MATRIZ DE RESPONSABILIDADES MODELO RACI..................................................98 QUADRO 15 CRONOGRAMA DE EVENTOS DE COMUNICAÇÃO...................................................101 QUADRO 16 ESCALA DE CLASSIFICAÇÃO NUMÉRICA DOS RISCOS IDENTIFICADOS....................108 QUADRO 17 SISTEMA DE CLASSIFICAÇÃO DE CORES DOS RISCOS IDENTIFICADOS....................108 QUADRO 18 PRIORIZAÇÃO DOS RISCOS IDENTIFICADOS DO PROJETO “PRECISIONE”. ...............110 QUADRO 19 RESPOSTAS DE CONTENÇÃO PLANEJADAS AOS RISCOS IDENTIFICADOS. ...............113 QUADRO 20 RESPOSTAS DE REAÇÃO PLANEJADAS AOS RISCOS IDENTIFICADOS.......................114 QUADRO 21 CRITÉRIOS PARA IDENTIFICAÇÃO DE STAKEHOLDERS...........................................122 QUADRO 22. REGISTRO DE STAKEHOLDERS. ...........................................................................122 QUADRO 23. ANÁLISE DE STAKEHOLDERS...............................................................................123 QUADRO 24. ESTRATÉGIAS DE AÇÃO PARA GERENCIAMENTO DE STAKEHOLDERS. ..................125
  • 11.
    LISTA DE ANEXOS ANEXO1 MAPA MENTAL DE REQUISITOS COLETADOS DOS STAKEHOLDERS DE MAIOR INFLUÊNCIA E IMPACTO NO PROJETO. ..................................................................................61 ANEXO 2 CRONOGRAMA DETALHADO DO PROJETO E RECURSOS ALOCADOS..............................76 ANEXO 3 CRONOGRAMA DE MARCOS DO PROJETO.....................................................................84 ANEXO 4 CRONOGRAMA DE MARCOS DO PROJETO.....................................................................85 ANEXO 5 CRONOGRAMA DE MARCOS DO PROJETO.....................................................................86 ANEXO 6 CRONOGRAMA DE MARCOS DO PROJETO.....................................................................87 ANEXO 7 MODELO DE ATA DE REUNIÃO. .................................................................................104 ANEXO 8 FORMULÁRIO DE PEDIDO DE PROPOSTA PARA AQUISIÇÃO DE PRODUTO OU SERVIÇO. ..........................................................................................................................................119 ANEXO 9 FORMULÁRIO DE PEDIDO DE COTAÇÃOPARA AQUISIÇÃODE PRODUTO OU SERVIÇO. ..........................................................................................................................................120
  • 12.
    LISTA DE ABREVIATURASE SIGLAS AP – Agricultura de Precisão CCB – Change Control Board (Comitê de Controle de Mudanças) EAP – Estrutura Analítica de Projeto GP – Gerente de Projetos IL – Índice de Lucratividade MAPA – Ministério da Agricultura, Pecuária e Abastecimento MBA - Master in Business Administration PDI – Pesquisa, Desenvolvimento e Inovação PMBOK – Project Management Body of Knowledge. PMI – Project Management Institute RBS - Risk Breakdown Structure SWOT - Strengths (Forças), Weaknesses (Fraquezas), Opportunities (Oportunidades) e Threats (Ameaças) TIR – Taxa de Interna de Retorno TMR – Taxa Mínima de Retorno VPL – Valor Presente Líquido
  • 13.
    SUMÁRIO 1 INTRODUÇÃO ......................................................................................................................................................16 2ANÁLISE ESTRATÉGICA ................................................................................................................................17 2.1 DEFINIÇÃO DO NEGÓCIO.................................................................................................................................17 2.2 ANÁLISE DO AMBIENTE EXTERNO – OPORTUNIDADES E AMEA ÇAS ........................................17 2.3 ANÁLISE DO AMBIENTE INTERNO – FORÇAS E FRAQUEZAS .........................................................18 2.4 ANÁLISE SWOT.....................................................................................................................................................19 2.5 ANÁLISE DAS 5 FORÇAS DE PORTER .........................................................................................................20 2.6 ANÁLISE DA MATRIZ DE ANSOFF ...............................................................................................................22 2.7 DEFINIÇÃO DE POSTURA ESTRATÉGICA OU ESTRATÉGIA GENÉRICA......................................24 2.8 DEFINIÇÃO DOS PARÂMETROS ESTRATÉGICOS ..................................................................................24 2.9 PRINCIPAIS STAKEHOLDERS .........................................................................................................................25 2.10 OBJETIVOS ESTRATÉGICOS............................................................................................................................25 2.10.1 Financeiro.................................................................................................................................................................25 2.10.2 Mercados e Clientes ...............................................................................................................................................25 2.10.3 Processos Internos ..................................................................................................................................................26 2.10.4 Aprendizado, Crescimento e Inovação .............................................................................................................26 2.11 ESTRATÉGIAS EMPRESARIAIS ESPECÍFICAS..........................................................................................26 2.12 ESTRATÉGIA DO OCEANO AZUL..................................................................................................................26 3 PLANO FINANCEIRO ........................................................................................................................................29 3.1 ANÁLISE GERAL ..................................................................................................................................................29 3.2 ANÁLISE DOS INDICADORES.........................................................................................................................33 3.2.1 Indicadores econômico-financeiros (Tabela 6)...............................................................................................33 3.2.2 Indicadores de análise de projetos (Tabela 7) ................................................................................................34 4 ANÁLISE DE DESENVOLVIMENTO DO PRODUTO (STAGE-GATE)...........................................39 4.1 GERAÇÃO E PROSPECÇÃO DE IDEIAS........................................................................................................39 4.2 INVESTIGAÇÃO PRELIMINAR........................................................................................................................40 4.3 PLANO DE MARKETING....................................................................................................................................43 4.3.1 Planejamento...........................................................................................................................................................43 4.3.2 Implementação........................................................................................................................................................44 4.3.3 Avaliação e Controle..............................................................................................................................................44 4.4 PLANO OPERACIONAL......................................................................................................................................44 4.5 PREMISSAS OPERACIONAIS ...........................................................................................................................46 5 INICIAÇÃO.............................................................................................................................................................49 5.1 TERMO DE ABERTURA ......................................................................................................................................49 5.2 DESCRIÇÃO DO PRODUTO / RESULTADOS ..............................................................................................50 6 PLANEJAMENTO ................................................................................................................................................52 6.1 DECLARAÇÃO DE ESCOPO..............................................................................................................................52 6.1.1 Título do projeto.....................................................................................................................................................52 6.1.2 Equipe do projeto...................................................................................................................................................52 6.1.3 Descrição do projeto..............................................................................................................................................52 6.1.4 Objetivos do projeto ..............................................................................................................................................52
  • 14.
    6.1.5 Justificativa doprojeto .........................................................................................................................................52 6.1.6 Escopo incluído e excluído ...................................................................................................................................53 6.1.7 Premissas e restrições............................................................................................................................................53 6.1.8 Critérios de sucesso do projeto...........................................................................................................................54 6.2 PLANO DE GERENCIAMENTO DO ESCOPO ..............................................................................................55 6.2.1 Processos de gerenciamento do escopo .............................................................................................................55 6.2.2 Gerenciamento de mudanças do plano de gerenciamento do escopo.......................................................56 6.2.3 Matriz de rastreabilidade dos requisitos .........................................................................................................58 6.2.4 Estrutura Analítica do Projeto (EAP) ..............................................................................................................62 6.2.5 Dicionário da EAP..................................................................................................................................................63 6.3 PLANO DE GERENCIAMENTO DO TEMPO ................................................................................................73 6.3.1 Cronograma detalhado e definição de marcos ...............................................................................................73 6.3.2 Mudanças nos prazos pré-estabelecidos...........................................................................................................73 6.3.3 Sistema de priorização e controle de mudanças ............................................................................................73 6.3.4 Atualização e administração do plano de gerenciamento do tempo.........................................................73 6.3.5 Informações adicionais .........................................................................................................................................73 6.4 PLANO DE GERENCIAMENTO DE CUSTOS ...............................................................................................89 6.4.1 Processos de gerenciamento de custos ..............................................................................................................89 6.4.2 Definição de orçamento preliminar e reservas ...............................................................................................89 6.4.3 Administração do plano de gerenciamento de custos ...................................................................................90 6.4.4 Assuntos não previstos neste plano....................................................................................................................90 6.5 PLANO DE GERENCIAMENTO DA QUALIDADE .....................................................................................91 6.5.1 Descrição dos processos de gerenciamento da qualidade ............................................................................91 6.5.2 Priorização das mudanças nos quesitos de qualidade e respostas ............................................................91 6.5.3 Sistema de controle de mudanças da qualidade.............................................................................................92 6.5.4 Frequência de avaliação dos requisitos de qualidade do projeto ..............................................................93 6.5.5 Alocação financeira das mudanças nos requisitos de qualidade ...............................................................93 6.5.6 Administração do plano de gerenciamento da qualidade ...........................................................................93 6.5.7 Outros assuntos relacionados não previstos neste plano .............................................................................93 6.6 PLANO DE GERENCIAMENTO DOS RECURSOS HUMANOS ..............................................................95 6.6.1 Organograma do projeto......................................................................................................................................95 6.6.2 Diretório do time do projeto................................................................................................................................95 6.6.3 Matriz de res ponsabilidades................................................................................................................................96 6.6.4 Contratações, realocações ou substituições de membros do time .............................................................96 6.6.5 Treinamentos ...........................................................................................................................................................96 6.6.6 Bonificação...............................................................................................................................................................96 6.6.7 Alocação financeira para o gerenciamento de recursos humanos ............................................................96 6.6.8 Administração do plano de recursos humanos ..............................................................................................97 6.6.9 Outros assuntos não previstos neste plano ......................................................................................................97 6.7 PLANO DE GERENCIAMENTO DAS COMUNICAÇÕES .........................................................................99 6.7.1 Descrição dos processos de gerenciamento das comunicações...................................................................99 6.7.2 Eventos de comunicação.......................................................................................................................................99
  • 15.
    6.7.3 Cronograma deeventos de comunicação.......................................................................................................100 6.7.4 Atas de reunião .....................................................................................................................................................101 6.7.5 Relatórios do projeto...........................................................................................................................................101 6.7.6 Ambiente técnico e estrutura de armazenamento e distribuição da informação................................102 6.7.7 Alocação financeira para gerenciamento das comunicações ....................................................................103 6.7.8 Administração do plano de gerenciamento das comunicações ................................................................103 6.7.9 Outros assuntos não identificados neste plano.............................................................................................103 6.8 PLANO DE GERENCIAMENTO DOS RISCOS ...........................................................................................106 6.8.1 Descrição dos processos de gerenciamento de riscos ..................................................................................106 6.8.2 Riscos identificados ..............................................................................................................................................106 6.8.3 RBS – Risk Breakdown Structure......................................................................................................................107 6.8.4 Classificação dos riscos .......................................................................................................................................107 6.8.5 Sistema de controle de mudanças de riscos (Risk change control system).............................................111 6.8.6 Respostas planejadas aos riscos........................................................................................................................111 6.8.7 Reservas de continência......................................................................................................................................111 6.8.8 Frequência de avaliação dos riscos do projeto.............................................................................................111 6.8.9 Alocação financeira para o gerenciamento de riscos..................................................................................115 6.8.10 Administração do plano de gerenciamento de riscos..................................................................................115 6.8.11 Outros assuntos relacionados ao gerenciamento de riscos do projeto não previstos neste plano ..115 6.9 PLANO DE GERENCIAMENTO DE AQUISIÇÕES ...................................................................................116 6.9.1 Descrição do Plano de Gerenciamento de Aquisições ................................................................................116 6.9.2 Análise Make ou Buy ...........................................................................................................................................116 6.9.3 Administração de contratos...............................................................................................................................116 6.9.4 Normas para aquisição .......................................................................................................................................117 6.9.5 Administração do Plano de Gerenciamento de Aquisições.......................................................................118 6.9.6 Outros assuntos não previstos neste plano Plano de Gerenciamento de Aquisições .........................118 6.10 PLANO DE GERENCIAMENTO DOS STAKEHOLDERS ........................................................................121 6.10.1 Descrição do Plano...............................................................................................................................................121 6.10.2 Identificação dos Stakeholders .........................................................................................................................121 6.10.3 Principais Stakeholders ......................................................................................................................................122 6.10.4 Análise dos Stakeholders ....................................................................................................................................122 7 RELATÓRIO DE LIÇÕES APRENDIDAS.................................................................................................127 8 REFERÊNCIAS ...................................................................................................................................................128
  • 16.
    1 INTRODUÇÃO Este éum Trabalho de Conclusão de Curso (TCC) e será apresentado conforme normas e procedimentos definidos pela Fundação Getúlio Vargas para construção e apresentação do mesmo. Será desenvolvido em dupla por integrantes da turma de Gerenciamento de Projetos 13, Thiago Martins Pinheiro e Otávio Augusto de Souza Brito. O Trabalho será segmentado entre os integrantes para elaboração e revisão de modo que todos os planos e documentos sejam trabalhados pelos dois integrantes. O objetivo deste projeto será planejar e desenvolver análise estratégica e plano de desenvolvimento de produto referente ao projeto de desenvolvimento e lançamento de uma empresa de assessoria e consultoria em Agricultura de Precisão (AP) na cidade de São Paulo/SP, com nome fantasia: “Precisione consultoria em Agricultura de Precisão”.
  • 17.
    2 ANÁLISE ESTRATÉGICA 2.1DEFINIÇÃO DO NEGÓCIO A empresa atuará como prestadora de serviços para clientes de pequeno, médio e grande porte do segmento agronegócio/agroindustrial. Os serviços serão baseados no desenvolvimento de projetos para emprego de técnicas de Agricultura de Precisão, manejo e interpretação de dados e capacitação, treinamento e reciclagem. Também serão ofertados serviços de desenvolvimento e emprego de modelos de gestão empresarial. Todos os serviços ofertados serão personalizados de acordo com a realidade dos clientes, requisitos, necessidades e capacidade de mobilizar recursos. 2.2 ANÁLISE DO AMBIENTE EXTERNO – OPORTUNIDADES E AMEAÇAS Observa-se que o perfil de clientes, empresas e fornecedores em todos os setores tem sofrido mudanças, especialmente no setor agronegócio. Cada vez mais os consumidores têm se preocupado com características de qualidade do produto adquirido, buscando rastreabilidade das informações dos produtos. Também têm se preocupado com os impactos socioambientais causados pela cadeia produtiva dos produtos que consomem; por vezes prezando preferencialmente por produtos de origem de baixo impacto socioambiental, como por exemplo, provenientes de agricultura orgânica ou agricultura de baixo carbono. As leis e normas trabalhistas e de proteção ambiental estão cada vez mais exigentes e eficazes na fiscalização e penalização de não conformidades. De fato, uma gama de fatores atua no setor impulsionando a aceitação e aplicação da agricultura de precisão, como profissionalização dos produtores rurais, redução de custo através de adequada alocação de recursos, aumento de produção e rendimento sem expansão territorial, entre outros. Estes fatores têm possibilitado a discussão e demonstração das vantagens da agricultura de precisão e sua aplicabilidade no agronegócio. Em contrapartida, é comum à natureza humana aversão a mudanças, principalmente mudanças drásticas causadas pelo salto tecnológico que tem ocorrido no setor. Ademais, a baixa disponibilidade de mão de obra de campo e profissionais tecnicamente capacitados a operar e manusear equipamentos, interpretar dados, empregar técnicas adequadamente e atender às normas e padrões de processos administrativos e operacionais podem ocasionar dificultar a implementação da tecnologia e do conceito, sendo necessário trabalho minucioso de gestão de mudanças para modificar este quadro.
  • 18.
    Tendo em vistaa oportunidade de mercado identificada, prevê-se com este projeto a criação de uma empresa que apresente produtos para implantar tecnologias de precisão nas áreas produtivas através de projetos personalizados a cada cliente, considerando fatores como potencial produtivo, nível de profissionalização e capacidade de investimento. A área de atuação inicialmente planejada é de todo o território nacional, podendo ter atendimento à clientes em qualquer uma das cinco regiões do país. Em momento posterior, após amadurecimento dos processos da empresa, existe expectativa de que seja realizado consultorias fora do ambiente nacional, a começar pelo mercado sul-americano. Existem algumas empresas já atuando no país no setor de agricultura de precisão, raras são as que possuem sua marca sedimentada no mercado. Muitos são os casos de insucesso na implantação ou vida curta do empreendimento em função de oferecerem pacotes tecnológicos fechados, prontos, aos clientes, ignorando as peculiaridades de cada localidade, cliente e produto comercializado. O mercado está principalmente voltado ao incremento tecnológico, soluções prontas, normalmente com análise superficial sobre a aderência das ferramentas ao perfil do cliente. Sabe-se que cada cliente tem suas especificidades. Cada projeto agropecuário é único e possui necessidades singulares. Nossa proposta busca atuar não somente com pacotes tecnológicos, mas também com todo o sistema de gestão de seus clientes. A proposta então é trabalhar com os clientes pensando na customização das soluções. O diferencial da empresa será sua atuação no: I) desenvolvimento técnico do cliente e seus funcionários, atuando em toda a cadeia de inserção do produtor; II) desenvolvimento e implantação de modelo de gestão apropriado e específico ao cliente para otimização e melhoria contínua de processos e; III) capacitação e reciclagem técnica do produtor e seus funcionários para adaptação ao novo modelo de gestão e manejo adequado de equipamentos. 2.3 ANÁLISE DO AMBIENTE INTERNO – FORÇAS E FRAQUEZAS  Profissionais qualificados, com MBA em Gerenciamento de Projetos pela Fundação Getúlio Vargas  Equipe multidisciplinar com pensamento inovador  Produto personalizado, considerando características e condições econômicas e tecnológicas do cliente
  • 19.
     Primeira empresaa associar soluções tecnológicas a soluções administrativas, focadas em Agricultura de Precisão  Equipe com pouca experiência na área  Network restrito com clientes e potenciais parceiros Apresentando-se ao cenário nacional, a empresa organiza-se, inicialmente, em torno de dois profissionais, um engenheiro agrônomo e outro engenheiro mecânico. As necessidades de técnicas e metodologias da agricultura de precisão serão supridas pelo engenheiro agrônomo, assim como as necessidades de especificações de equipamentos mecânicos para agriculturas e sistemas de automação serão suportados pelo engenheiro mecânico. A vantagem é que os dois profissionais possuem experiências e vivências não só na área tecnológica, mas também já atuaram com gestão e rotinas administrativas de negócios, incluindo gestão e desenvolvimento de pessoas, manutenção e estabilização de processos em ambientes corporativos utilizando ferramentas de qualidade, gestão financeira de empresas, entre outros. Estes profissionais são compreendem que as ferramentas e metodologias de gestão são universais, mas percebem que cada projeto, cada cliente, necessita de um conjunto de soluções especificas, na medida e no momento certo, muito diferente da utilização “mais do mesmo” de pacotes tecnológicos. 2.4 ANÁLISE SWOT A partir da Análise SWOT foram desenvolvidos cenários para avaliação e determinação do posicionamento estratégico da empresa (Figura 01).  Alavancagem (Forças + Oportunidades) Desenvolver plano de ação para potencializar pontos fortes e maximizar oportunidades de mercado, usufruir do posicionamento para realizar marketing e propaganda da empresa e serviços e benchmark com prospecção de potenciais clientes e parceiros.  Vulnerabilidade (Forças + Ameaças) Reforçar os pontos fortes através de investimentos em treinamentos e capacitações internas para minimizar as ameaças identificadas no mercado, avaliar profundamente as ameaças para elaborar planos de ação que permitam explorá-las como oportunidades de crescimento e amadurecimento da empresa e dos funcionários.
  • 20.
     Limitações (Fraquezas+ Oportunidades) Desenvolver planos de ação de curto e médio prazo para minimizar o impacto das fraquezas, através de investimentos em marketing e ampliação da rede de contatos utilizando redes sociais e vistas técnicas para benchmark; estes planos permitirão maior aproveitamento das oportunidades de mercado.  Problemas (Fraquezas + Ameaças) Implementar monitoramento e avaliação periódica das fraquezas e ameaças para acompanhamento das mudanças de mercado e das capacidades internas; desenvolver plano de ação de longo prazo para transformar as fraquezas em forças ou minimizar seus impactos. Figura 1. Análise SWOT Fonte: Elaboração dos autores. 2.5 ANÁLISE DAS 5 FORÇAS DE PORTER A Análise das 5 Forças de Michael Porter permitiu determinar o grau de atratividade e fatores que afetarão a competitividade da empresa no mercado em que estará inserida. A partir desta análise direcionou-se possíveis estratégias competitivas e planos de ação para assegurar o sucesso da empresa, sua competitividade frente aos concorrentes e estabelecer seu posicionamento no mercado.  Rivalidade entre concorrentes
  • 21.
    De média aforte, esta é umas das principais forças que deve ser monitorada. A proposta dos produtos diferenciados ofertados representa vantagem competitiva à empresa. Todavia, não são de caráter exclusivo ou permanente, em que os concorrentes podem adaptar suas próprias estratégias de forma semelhante. Portanto, o plano de ação será empregar esforços para constante inovação, fidelização de clientes e fornecedores, monitoramento dos produtos e atividades dos concorrentes e amplo programa de marketing e propaganda.  Ameaça de novos entrantes Com os constantes avanços tecnológicos, difusão da Agricultura de Precisão e avanço das preocupações socioambientais e da qualidade do produto, maior será a probabilidade da ocorrência de novos concorrentes, em virtude da atratividade do mercado. Novos entrantes podem ofertar produtos substitutos, similares ou até mesmo idênticos. A estratégia será semelhante à de atuais concorrentes: monitoramento do mercado, esforços para constante inovação, fidelização de clientes e fornecedores e amplo programa de marketing e propaganda.  Poder de barganha dos clientes O poder de barganha dos clientes será baixo. Em virtude da baixa existência de empresas atuantes na área, oferta de produto diferenciado e com benefícios atrativos e baixa ou inexistente capacidade de desenvolvimento próprio de produtos análogos, farão com que os clientes tenham pouca margem de barganha para negociar.  Poder de barganha dos fornecedores Os fornecedores em sua grande maioria terão baixo poder de barganha. Isso devido a constante inovação no setor tecnológico e expansão de empresas fornecedoras de tecnologia. Desta forma, a maioria das tecnologias estará disponível para comercialização em grande número de fornecedores, limitando o poder de barganha dos mesmos. É possível que algumas tecnologias mais avançadas estejam disponíveis em alguns poucos fornecedores, aumentando o poder de barganha destes. Todavia, avalia-se que estes eventos ocorrerão em baixa frequência e não ocasionando impacto significativo, haja visto a acelerada velocidade de renovação tecnológica atual e futura, ocasionando rápida dispersão da tecnologia após redução dos custos em virtude da rápida renovação.
  • 22.
     Ameaça deprodutos substitutos De médio a alto impacto. Atualmente existem empresas que oferecem soluções e pacotes tecnológicos similares ou substitutos, porém restringem-se em pacotes fechados, não personalizados, ou limitam-se à implantação, com treinamentos superficiais, forçando o cliente a permanecer limitado à empresa, com constante prestação de serviços. Neste cenário, o produto ofertado apresenta grande apelo ao cliente em que integra treinamentos avançados de capacitações e reciclagens, para que o cliente possa dar continuidade nos processos sem interferência externa; ademais, a oferta de soluções tecnológicas integradas à produtos administrativos de otimização e padronização de processos, confere aos produtos da empresa sólida vantagem competitiva. Novos produtos similares ou substitutos podem ser desenvolvidos, e para manutenção da vantagem, será desenvolvido plano de ação para monitoramento do mercado e tendências e para assegurar a qualidade e confiabilidade dos produtos ofertados, fidelizando clientes e fornecedores. Figura 2. Análise das 5 Forças de Porter Fonte: Elaboração dos autores. 2.6 ANÁLISE DA MATRIZ DE ANSOFF A análise da Matriz de ANSOFF permitiu identificar diretrizes e estratégia de evolução do posicionamento estratégico da empresa quanto ao portfólio de produtos e serviços.
  • 23.
    I. Penetração deMercado Em virtude de as fraquezas identificadas apresentarem grande potencial de inviabilizar a continuidade da empresa a médio e longo prazo, inicialmente será priorizada a penetração de mercado, com o intuito de desenvolver seus funcionários, conferir- lhes experiência e segurança na área e criar uma rede de contatos satisfatória de clientes e fornecedores. Inicialmente atuará com um leque de produtos e serviços já estabelecidos no mercado, empregando conhecimentos para agregar um ou mais produtos em pacotes personalizados que atendam aos requisitos, condições e necessidades dos clientes. II. Desenvolvimento de Produtos A médio prazo a empresa alterará sua estratégia para o desenvolvimento de novos produtos em mercados existentes. Com o ganho de maturidade e experiência de seus funcionários, terá capacidade para investir no desenvolvimento de novos serviços e produtos, buscando maior expressividade no mercado através de implantação e associação de produtos inovadores. III. Desenvolvimento de Mercados Com o portfólio de produtos e serviços inovadores bem estabelecidos, a empresa analisará os cenários internos e externos para possibilidade de alterar sua estratégia principal para o desenvolvimento de mercados, porém manterá como estratégia o desenvolvimento contínuo de novos produtos. IV. Diversificação Ao atingir avançado grau de maturidade e forte rede de contatos, clientes e parceiros, determinado por constante avaliação de cenários internos e externos, a empresa adotará a estratégia de diversificação, atuando em novos mercados e desenvolvendo novos produtos e serviços.
  • 24.
    Figura 3. Análiseda Matriz de ANSOFF. Fonte: Elaboração dos autores. 2.7 DEFINIÇÃO DE POSTURA ESTRATÉGICA OU ESTRATÉGIA GENÉRICA A Estratégia Genérica de Atuação do negócio será baseada nas pesquisas de Michael Porter, tratando-se de Liderança por Diferenciação com Enfoque e Posicionamento de Valor “mais por mais”, em que vislumbrar-se-á o atendimento a todas as necessidades do cliente através dos melhores serviços e soluções disponíveis e possibilitando-lhes, ainda, personalização dos serviços oferecidos. Desta forma, a empresa presará por desenvolver clientes e parceiros através de produtos/serviços diferenciados enquanto ela própria amadurece seus processos e experiência. Parte integrante da estratégia será a difusão da cultura de Agricultura de Precisão, seus conceitos e benefícios. Ainda como parte integrante da estratégia, é essencial o monitoramento e acompanhamento dos cenários externos para identificação de forças, fraquezas, oportunidades e ameaças, resultando em atualizações ou novas definições estratégicas para adaptar-se às alterações dos cenários. 2.8 DEFINIÇÃO DOS PARÂMETROS ESTRATÉGICOS  Negócio Ideal Obter sólida base de fornecedores e parceiros de confiança que auxiliem no pronto atendimento a um número crescente de clientes. Desenvolver e implementar projetos personalizados a preços diferenciados e obter satisfação absoluta dos clientes através do pleno atendimento às suas expectativas.
  • 25.
     Visão Estratégica Serpercebido como referência nacional em Agricultura de Precisão, revolucionando o segmento através da inovação e associação de conhecimentos e estratégias em gestão, tecnologia e soluções integradas.  Missão Empresarial Fornecer serviços e soluções de Agricultura de Precisão e Gestão Empresarial de alta qualidade e com responsabilidade socioambiental, conferindo aos nossos clientes vantagem competitiva e sustentabilidade.  Valores organizacionais: Integridade, competitividade, sustentabilidade, inovação e competência. 2.9 PRINCIPAIS STAKEHOLDERS  Clientes: pequenos, médios e grandes produtores e empresas, estabelecidos ou desejando entrar no setor, associações e cooperativas.  Fornecedores: empresas de tecnologia em agricultura de precisão, empresas de maquinário e equipamento agrícola.  Parceiros: empresas de PD&I públicas e privadas, universidades, alguns fornecedores.  Corporação: acionistas. 2.10 OBJETIVOS ESTRATÉGICOS 2.10.1 Financeiro  Obter VPL igual ou superior a 5% do investimento inicial;  Obter rentabilidade igual ou superior a 10%;  Obter payback descontado antes do quinto ano. 2.10.2 Mercados e Clientes  Assegurar a satisfação dos clientes;  Garantir fidelização dos clientes;  Aumentar participação no mercado;  Realizar pelo menos uma visita técnica mensal a potenciais clientes;
  • 26.
     Realizar pelomenos um dia de campo a cada seis meses. 2.10.3 Processos Internos  Garantir excelência operacional;  Assegurar comprometimento ao negócio;  Desenvolver processos alinhados à estratégia corporativa. 2.10.4 Aprendizado, Crescimento e Inovação  Assegurar clima organizacional agradável e motivador;  Garantir contínua capacitação e reciclagem;  Reter talentos;  Estabelecer gerenciamento do conhecimento adquirido/desenvolvido;  Investir em Pesquisa, Desenvolvimento e Inovação (PDI). 2.11 ESTRATÉGIAS EMPRESARIAIS ESPECÍFICAS  Realizar Dias de Campo para apresentar catálogo de serviços, estimativas de ganhos e redução de custo;  Realizar visitas a produtores e empresas para oferecer serviços e disseminar a cultura da Agricultura de Precisão;  Realizar apresentações e simulações básicas iniciais para atração e prospecção de clientes;  Participar de feiras, eventos, congressos e afins para divulgar a cultura da Agricultura de Precisão e atualizar conhecimentos na área agrícola em geral. 2.12 ESTRATÉGIA DO OCEANO AZUL Objetivando posicionar-se como líder de mercado e tornar-se uma empresa-modelo através da inovação, será assumida estratégia do Oceano Azul, objetivando assegurar um ambiente de baixa competitividade de atuação tornando a concorrência irrelevante. Estas estratégias serão agregadas aos produtos ofertados aos clientes interessados em inovar e liderar setores de mercado.  Fronteiras de Mercado Focar em inovação de produtos e serviços e geração de valor para o cliente, expandindo as fronteiras de mercado e criando novas demandas ou nichos de atuação.
  • 27.
     Macrogestão A gestãode processos e o planejamento estratégico não deverão focar em detalhes operacionais que possuem pouca agregação de valor, atuando em processos de alto impacto em nos recursos humano, financeiro e tempo. Deverá desfocalizar a visão estratégica da empresa para ampliar seu alcance, monitorar e analisar variações e tendências de mercado e demandas não atendidas para inovar em produtos com alto valor agregado. Desta forma, será possível obter maiores resultados efetivos e iniciativas de inovação e agregação de valor  Fronteira de Clientes Desenvolver novas demandas a partir de não-clientes, baseado em extensiva pesquisa de mercado para determinação de perfis, conhecimento de demandas e necessidades. Em seguida, desenvolver planos de ações específicas a cada um dos grupos identificados.  Clientes “quase-convertidos” Clientes próximos do mercado, já compram um mínimo das ofertas do setor, apenas por necessidade. Para desenvolver estes clientes deverá ser realizada forte pesquisa de mercado para definir as necessidades do segmento e então desenvolver estratégia de marketing e propaganda para incutir valor dos produtos no cliente, que perceba que atendem suas demandas com qualidade, segurança e preço justo.  Clientes “refratários” Clientes que tem acesso e conhecimento às ofertas do setor, porém as rejeitam como alternativa. Realizar extensa pesquisa de mercado para entender quais fatores os levam a rejeitar as ofertas do setor como alternativa para suas demandas. A partir desta informação, desenvolver planejamento de adequação do produto para atendimento das demandas e desenvolvimento deste segmento.  Clientes “inexplorados” Clientes mais distantes do mercado, nunca pensaram nas ofertas do setor como opção. Determinar suas demandas e necessidades através de extensiva pesquisa de mercado, desenvolver eventos de demonstração dos produtos e soluções ofertadas, realizar forte programa de marketing e propaganda e, caso necessário, realizar adequações aos produtos.
  • 28.
     Sequência Estratégica Identificaros quesitos de utilidade, preço, custo e adoção entendidos pelo cliente em cada nicho específico e desenvolver o produto tal que satisfaça estes quesitos, inovando e agregando ao produto utilidade excepcional para o comprador, supere suas necessidades e expectativas, tenha preço acessível à cada segmento de mercado alvo, cumpra com metas de custo e supere barreiras de adoção do produto para obtenha sucesso no negócio. Registro de Alterações Data Modificado por Descrição da mudança 22/06/2016 Thiago Martins Pinheiro Inclusão de análises; alteração de texto. Registro de Aprovação Aprovador Assinatura Data Sponsor
  • 29.
    3 PLANO FINANCEIRO 3.1ANÁLISE GERAL Este plano determina as diretrizes para avaliação econômico-financeira do projeto de desenvolvimento e lançamento de uma empresa de assessoria e consultoria em agricultura de precisão e as ferramentas que serão utilizadas. Serão projetados fluxo de caixa dos acionistas e balanço patrimonial e determinados o índice de liquidez, estrutura de capital, ponto de equilíbrio, valor presente líquido, índice de rentabilidade, ponto de equilíbrio, payback simples e payback descontado. O fluxo de caixa dos acionistas foi simulado em três cenários, sendo i) pessimista; ii) esperado; e iii) otimista (Tabelas 2, 3 e 4, respectivamente). Para a simulação do balanço patrimonial e estimativas dos indicadores, considerou-se o cenário “esperado”. Dados de apoio estão descritos na Tabela 01. Para maior robustez para decisão sobre o projeto, foram estimados os seguintes indicadores: a) Indicadores econômico-financeiros: i) Estrutura de capital: Imobilização do Patrimônio Líquido; ii) Liquidez: Liquidez Imediata e Liquidez Corrente; iii) Rentabilidade: Rentabilidade do patrimônio líquido, Rentabilidade dos investimentos, Giro do Ativo, Margem Bruta, Margem Operacional e Margem Líquida; b) Indicadores de análise de projetos: i) Valor Presente Líquido; ii) Taxa Mínima de Atratividade; iii) Taxa Interno de Retorno; iv) Índice de Lucratividade, vi) Ponto de Equilíbrio, vii) Payback simples e viii) Payback descontado. Tabela 1 Dados de suporte para estimativa dos fluxos de caixa projetados. Descrição Valor de referência Custo horário mão de obra (R$/hr) R$ 36,00 Preço por hora por projeto (R$/hr) ¹ R$ 156,52 Tempo médio de um projeto (hr) ² 352 Custo estimado por projeto (R$) R$ 12.672,00 Receita estimada por projeto (R$) R$ 55.095,65 Depreciação anual (10%) 2.500,00 Impostos sobre vendas (%) 30,00% I.R. e C.S.L.L (%) 25,00% Margem lucro desejada (%) 32,00% Fonte: elaboração dos autores. Nota específica 1: O preço por hora por projeto (R$/hr) foi estimado utilizando a técnica de mark-up. Nota específica 2: O Tempo médio de um projeto foi estimado e convencionado em 352 horas.
  • 30.
    Tabela 2 Simulaçãode fluxo de caixa do acionista no cenário pessimista. Descrição Ano 0 Ano 1 Ano 2 Ano 3 Ano 4 Ano 5 Número de projetos 1 1 1 1 2 (+) Receita Operacional Bruta (R$) R$ 55.095,65 R$ 55.095,65 R$ 55.095,65 R$ 55.095,65 R$ 110.191,30 (-) Imposto sobre vendas (30%) (R$) -R$ 16.528,70 -R$ 16.528,70 -R$ 16.528,70 -R$ 16.528,70 -R$ 33.057,39 (=) Receita Operacional Líquida (R$) R$ 38.566,96 R$ 38.566,96 R$ 38.566,96 R$ 38.566,96 R$ 77.133,91 (-) Custo dos serviços prestados (R$) -R$ 12.672,00 -R$ 12.672,00 -R$ 12.672,00 -R$ 12.672,00 -R$ 25.344,00 (=) Lucro Operacional Bruto (R$) R$ 25.894,96 R$ 25.894,96 R$ 25.894,96 R$ 25.894,96 R$ 51.789,91 (-) Despesas operacionais (R$) -R$ 2.754,78 -R$ 2.754,78 -R$ 2.754,78 -R$ 2.754,78 -R$ 5.509,57 (-) Despesas Comerciais (R$) -R$ 1.652,87 -R$ 1.652,87 -R$ 1.652,87 -R$ 1.652,87 -R$ 3.305,74 (-) Despesas Administrativas (R$) -R$ 3.856,70 -R$ 3.856,70 -R$ 3.856,70 -R$ 3.856,70 -R$ 7.713,39 (=) Lucro Operacional (R$) R$ 17.630,61 R$ 17.630,61 R$ 17.630,61 R$ 17.630,61 R$ 35.261,22 (-) Depreciação (R$) -R$ 2.500,00 -R$ 2.500,00 -R$ 2.500,00 -R$ 2.500,00 -R$ 2.500,00 (=) LAJIR (R$) R$ 15.130,61 R$ 15.130,61 R$ 15.130,61 R$ 15.130,61 R$ 32.761,22 (-) Despesas financeiras (R$) (=) LAIR (R$) R$ 15.130,61 R$ 15.130,61 R$ 15.130,61 R$ 15.130,61 R$ 32.761,22 (-) I.R e C.S.L.L (25%) (R$) -R$ 3.782,65 -R$ 3.782,65 -R$ 3.782,65 -R$ 3.782,65 -R$ 8.190,30 (=) Lucro Operacional Líquido (R$) R$ 11.347,96 R$ 11.347,96 R$ 11.347,96 R$ 11.347,96 R$ 24.570,91 (+) Depreciação (R$) R$ 2.500,00 R$ 2.500,00 R$ 2.500,00 R$ 2.500,00 R$ 2.500,00 (=) Fluxo de caixa operacional (R$) R$ 13.847,96 R$ 13.847,96 R$ 13.847,96 R$ 13.847,96 R$ 27.070,91 (-) Amortizações (R$) (+/-) Investimentos ou desmobilizações de equipamentos (R$) -R$ 50.000,00 (-) Imposto de Renda sobre venda de ativos (R$) (+/-) Mudanças no capital de giro (R$) -R$ 15.000,00 R$ 15.000,00 (=) Fluxo de Caixa do acionista -R$ 65.000,00 R$ 13.847,96 R$ 13.847,96 R$ 13.847,96 R$ 13.847,96 R$ 42.070,91 Fonte: elaboração dos autores.
  • 31.
    Tabela 3 Simulaçãode fluxo de caixa do acionista no cenário esperado. Descrição Ano 0 Ano 1 Ano 2 Ano 3 Ano 4 Ano 5 Número de projetos 1 2 2 3 3 (+) Receita Operacional Bruta (R$) R$ 55.095,65 R$ 110.191,30 R$ 110.191,30 R$ 165.286,96 R$ 165.286,96 (-) Imposto sobre vendas (30%) (R$) -R$ 16.528,70 -R$ 33.057,39 -R$ 33.057,39 -R$ 49.586,09 -R$ 49.586,09 (=) Receita Operacional Líquida (R$) R$ 38.566,96 R$ 77.133,91 R$ 77.133,91 R$ 115.700,87 R$ 115.700,87 (-) Custo dos serviços prestados (R$) -R$ 12.672,00 -R$ 25.344,00 -R$ 25.344,00 -R$ 38.016,00 -R$ 38.016,00 (=) Lucro Operacional Bruto (R$) R$ 25.894,96 R$ 51.789,91 R$ 51.789,91 R$ 77.684,87 R$ 77.684,87 (-) Despesas operacionais (R$) -R$ 2.754,78 -R$ 5.509,57 -R$ 5.509,57 -R$ 8.264,35 -R$ 8.264,35 (-) Despesas Comerciais (R$) -R$ 1.652,87 -R$ 3.305,74 -R$ 3.305,74 -R$ 4.958,61 -R$ 4.958,61 (-) Despesas Administrativas (R$) -R$ 3.856,70 -R$ 7.713,39 -R$ 7.713,39 -R$ 11.570,09 -R$ 11.570,09 (=) Lucro Operacional (R$) R$ 17.630,61 R$ 35.261,22 R$ 35.261,22 R$ 52.891,83 R$ 52.891,83 (-) Depreciação (R$) -R$ 2.500,00 -R$ 2.500,00 -R$ 2.500,00 -R$ 2.500,00 -R$ 2.500,00 (=) LAJIR (R$) R$ 15.130,61 R$ 32.761,22 R$ 32.761,22 R$ 50.391,83 R$ 50.391,83 (-) Despesas financeiras (R$) (=) LAIR (R$) R$ 15.130,61 R$ 32.761,22 R$ 32.761,22 R$ 50.391,83 R$ 50.391,83 (-) I.R e C.S.L.L (25%) (R$) -R$ 3.782,65 -R$ 8.190,30 -R$ 8.190,30 -R$ 12.597,96 -R$ 12.597,96 (=) Lucro Operacional Líquido (R$) R$ 11.347,96 R$ 24.570,91 R$ 24.570,91 R$ 37.793,87 R$ 37.793,87 (+) Depreciação (R$) R$ 2.500,00 R$ 2.500,00 R$ 2.500,00 R$ 2.500,00 R$ 2.500,00 (=) Fluxo de caixa operacional (R$) R$ 13.847,96 R$ 27.070,91 R$ 27.070,91 R$ 40.293,87 R$ 40.293,87 (-) Amortizações (R$) (+/-) Investimentos ou desmobilizações de equipamentos (R$) -R$ 50.000,00 (-) Imposto de Renda sobre venda de ativos (R$) (+/-) Mudanças no capital de giro (R$) -R$ 15.000,00 R$ 15.000,00 (=) Fluxo de Caixa do acionista -R$ 65.000,00 R$ 13.847,96 R$ 27.070,91 R$ 27.070,91 R$ 40.293,87 R$ 55.293,87 Fonte: elaboração dos autores.
  • 32.
    Tabela 4 Simulaçãode fluxo de caixa do acionista no cenário otimista. Descrição Ano 0 Ano 1 Ano 2 Ano 3 Ano 4 Ano 5 Número de projetos 1 2 3 4 5 (+) Receita Operacional Bruta (R$) R$ 55.095,65 R$ 110.191,30 R$ 165.286,96 R$ 220.382,61 R$ 275.478,26 (-) Imposto sobre vendas (30%) (R$) -R$ 16.528,70 -R$ 33.057,39 -R$ 49.586,09 -R$ 66.114,78 -R$ 82.643,48 (=) Receita Operacional Líquida (R$) R$ 38.566,96 R$ 77.133,91 R$ 115.700,87 R$ 154.267,83 R$ 192.834,78 (-) Custo dos serviços prestados (R$) -R$ 12.672,00 -R$ 25.344,00 -R$ 38.016,00 -R$ 50.688,00 -R$ 63.360,00 (=) Lucro Operacional Bruto (R$) R$ 25.894,96 R$ 51.789,91 R$ 77.684,87 R$ 103.579,83 R$ 129.474,78 (-) Despesas operacionais (R$) -R$ 2.754,78 -R$ 5.509,57 -R$ 8.264,35 -R$ 11.019,13 -R$ 13.773,91 (-) Despesas Comerciais (R$) -R$ 1.652,87 -R$ 3.305,74 -R$ 4.958,61 -R$ 6.611,48 -R$ 8.264,35 (-) Despesas Administrativas (R$) -R$ 3.856,70 -R$ 7.713,39 -R$ 11.570,09 -R$ 15.426,78 -R$ 19.283,48 (=) Lucro Operacional (R$) R$ 17.630,61 R$ 35.261,22 R$ 52.891,83 R$ 70.522,43 R$ 88.153,04 (-) Depreciação (R$) -R$ 2.500,00 -R$ 2.500,00 -R$ 2.500,00 -R$ 2.500,00 -R$ 2.500,00 (=) LAJIR (R$) R$ 15.130,61 R$ 32.761,22 R$ 50.391,83 R$ 68.022,43 R$ 85.653,04 (-) Despesas financeiras (R$) (=) LAIR (R$) R$ 15.130,61 R$ 32.761,22 R$ 50.391,83 R$ 68.022,43 R$ 85.653,04 (-) I.R e C.S.L.L (25%) (R$) -R$ 3.782,65 -R$ 8.190,30 -R$ 12.597,96 -R$ 17.005,61 -R$ 21.413,26 (=) Lucro Operacional Líquido (R$) R$ 11.347,96 R$ 24.570,91 R$ 37.793,87 R$ 51.016,83 R$ 64.239,78 (+) Depreciação (R$) R$ 2.500,00 R$ 2.500,00 R$ 2.500,00 R$ 2.500,00 R$ 2.500,00 (=) Fluxo de caixa operacional (R$) R$ 13.847,96 R$ 27.070,91 R$ 40.293,87 R$ 53.516,83 R$ 66.739,78 (-) Amortizações (R$) (+/-) Investimentos ou desmobilizações de equipamentos (R$) -R$ 50.000,00 (-) Imposto de Renda sobre venda de ativos (R$) (+/-) Mudanças no capital de giro (R$) -R$ 15.000,00 R$ 15.000,00 (=) Fluxo de Caixa do acionista -R$ 65.000,00 R$ 13.847,96 R$ 27.070,91 R$ 40.293,87 R$ 53.516,83 R$ 81.739,78 Fonte: elaboração dos autores.
  • 33.
    Tabela 5 Balançopatrimonial baseado no cenário “esperado”. Contas Ano 1 Ano 2 Ano 3 Ano 4 Ano 5 Ativo Ativo circulante Caixa (R$) R$ 50.000,00 R$ 48.471,30 R$ 48.471,30 R$ 40.206,96 R$ 40.206,96 Clientes (R$) R$ 55.095,65 R$ 110.191,30 R$ 110.191,30 R$ 165.286,96 R$ 165.286,96 Total do Ativo Circulante (R$) R$ 105.095,65 R$ 158.662,61 R$ 158.662,61 R$ 205.493,91 R$ 205.493,91 Ativo Não Circulante Móveis e acessórios (R$) R$ 25.000,00 R$ 0,00 R$ 0,00 R$ 0,00 R$ 0,00 Total do Ativo Não Circulante (R$) R$ 25.000,00 R$ 0,00 R$ 0,00 R$ 0,00 R$ 0,00 Total do ativo (R$) R$ 130.095,65 R$ 158.662,61 R$ 158.662,61 R$ 205.493,91 R$ 205.493,91 Passivo e Patrimônio líquido Passivo Circulante (R$) R$ 25.000,00 R$ 0,00 R$ 0,00 R$ 0,00 R$ 0,00 Patrimônio Líquido Capital Social (R$) R$ 65.000,00 R$ 65.000,00 R$ 65.000,00 R$ 65.000,00 R$ 65.000,00 Resultado do Exercício (R$) R$ 40.095,65 R$ 93.662,61 R$ 93.662,61 R$ 140.493,91 R$ 140.493,91 Total do Pat. Líquido (R$) R$ 105.095,65 R$ 158.662,61 R$ 158.662,61 R$ 205.493,91 R$ 205.493,91 Total Passivo e P.L. (R$) R$ 130.095,65 R$ 158.662,61 R$ 158.662,61 R$ 205.493,91 R$ 205.493,91 Fonte: elaboração dos autores. 3.2 ANÁLISE DOS INDICADORES 3.2.1 Indicadores econômico-financeiros (Tabela 6)  Estrutura de capital o Imobilização do Patrimônio Líquido: Indica a porcentagem do ativo permanente que é financiada pelo patrimônio líquido.  Liquidez o Liquidez Imediata: Indica a capacidade de a empresa pagar suas dívidas imediatamente. o Liquidez Corrente: Indica a capacidade de a empresa pagar suas dívidas de curto prazo.  Rentabilidade o Rentabilidade do patrimônio líquido: Determina a rentabilidade do patrimônio líquido e permite definir o parâmetro para a relação com custo de oportunidade. o Rentabilidade dos investimentos: Indica a taxa de retorno do investimento realizado na empresa. o Giro do Ativo: Indica o volume de vendas em relação ao investimento total realizado. o Margem Bruta: Indica a lucratividade sobre os serviços realizados pela empresa.
  • 34.
    o Margem Operacional:Indica o ganho operacional da empresa em relação ao seu faturamento. o Margem Líquida: Indica o ganho líquido da empresa. 3.2.2 Indicadores de análise de projetos (Tabela 7)  Valor Presente Líquido: Compara os fluxos de caixa do projeto no valor presente com o investimento realizado. Na análise do “cenário esperado” estimou-se um Valor Presente Líquido de R$ 47.413,53, ou seja, além de sua rentabilidade, o projeto irá remunerar ao final do período de análise o valor presente de R$ 47.413,53. Portanto, recomenda-se aceitar o projeto. VPL > 0 – Aceita-se o projeto VPL = 0 – É indiferente aceitar ou rejeitar o projeto VPL > 0 – Rejeita-se o projeto  Taxa Mínima de Atratividade: é o custo de oportunidade do capital. Indica a taxa mínima de atração do investidor ao projeto, definida em comparação ao acesso a investimentos de taxas fixas ou outros projetos. Para este projeto, considerou-se a média das taxas acumuladas no período de 2011 a 2015 dos fundos de investimentos do Banco Alfa, sendo aproximadamente 10%.  Taxa Interna de Retorno: indica o equilíbrio dos fluxos de caixa, em que o VPL é igual a zero. Na análise do “cenário esperado” estimou-se uma Taxa Interna de Retorno de 31,91%, o que indica que será mais atrativo investir no projeto que aplicar nos fundos de investimentos do Banco Alfa. TIR > TMA – Projeto é mais atrativo TIR = TMA – Projeto possui mesma atratividade TIR < TMA – Projeto é menos atrativo  Índice de Lucratividade: indica a proporcionalidade entre o valor presente do fluxo de caixa e o investimento inicial do projeto. Na análise do “cenário esperado” foi estimado que o Índice de Lucratividade será igual a 1,73, portanto, para cada R$ 1,00 investido, será gerado um Valor Presente de R$ 1,73, ou seja, um adicional de R$ 0,73, indicando que haverá recuperação do investimento.
  • 35.
    IL > 1– Recuperação do investimento IL = 1 – Equilíbrio (VPL = 0) IL < 1 – Não recuperação do investimento  Ponto de Equilíbrio: indica a quantidade de vendas necessária para que as receitas se igualem aos custos e despesas, ou seja, em que os custos e despesas serão pagos e o lucro será igual a zero. O ponto de equilíbrio está descrito na Quadro 6. O índice indica o número de horas de produtos (projetos) que devem ser vendidas para atingir o ponto de equilíbrio.  Payback simples: Indica o tempo necessário para retorno do capital investido. Na análise do “cenário esperado”, o tempo estimado de retorno do capital será de 2 anos e 11 meses.  Payback descontado: Indica o tempo necessário para retorno do capital investido, considerando o valor presente do fluxo de caixa. Na análise do “cenário esperado”, o tempo estimado de retorno do capital será de 3 anos e 5 meses. Tabela 6 Indicadores econômico-financeiros do projeto. Indicadores Ano 1 Ano 2 Ano 3 Ano 4 Ano 5 Indicadores econômico-financeiros Estrutura de capital Imobilização do Patrimônio Líquido 23,79% 15,76% 15,76% 12,17% 12,17% Liquidez Liquidez Imediata 200,00% 193,89% 193,89% 160,83% 160,83% Liquidez Corrente 420,38% 634,65% 634,65% 821,98% 821,98% Rentabilidade Rentabilidade do patrimônio líquido 13,18% 17,06% 17,06% 19,61% 19,61% Rentabilidade dos investimentos 10,64% 14,74% 14,74% 17,48% 17,48% Giro do Ativo 29,65% 42,00% 42,00% 50,20% 50,20% Margem Bruta 67,14% 67,14% 67,14% 67,14% 67,14% Margem Líquida 35,91% 35,10% 35,10% 34,83% 34,83% Margem Operacional 45,71% 45,71% 45,71% 45,71% 45,71% Ponto de Equilíbrio (horas) 112,34 224,68 224,68 337,02 337,02 Fonte: elaboração dos autores.
  • 36.
    Tabela 7 Indicadorespara análise de projetos em três cenários diferentes. Cenários Indicadores Pessimista Esperado Otimista Valor Presente Líquido (R$) R$ 4.562,62 R$ 47.413,53 R$ 79.583,43 Taxa Mínima de Atratividade (%) 10,00% 10,00% 10,00% Taxa Interno de Retorno (%) 12,48% 31,91% 41,70% Índice de Lucratividade 1,07 1,73 2,22 Payback simples 4 anos e 3 meses 2 anos e 11 meses 2 anos e 8 meses Payback descontado 4 anos e 10 meses 3 anos e 5 meses 3 anos Fonte: elaboração dos autores. Figura 4. Performance de indicadores econômico-financeiros Fonte: Elaboração dos autores. 0,00% 100,00% 200,00% 300,00% 400,00% 500,00% 600,00% 700,00% 800,00% 900,00% Liquidez Imediata Liquidez Corrente Ano 1 Ano 2 Ano 3 Ano 4 Ano 5
  • 37.
    Figura 5. Performancede indicadores econômico-financeiros Fonte: Elaboração dos autores. Figura 6. Performance de indicadores para análise de projetos Fonte: Elaboração dos autores. 0,00% 10,00% 20,00% 30,00% 40,00% 50,00% 60,00% 70,00% Imobilização do Patrimônio Líquido Rentabilidade do patrimônio líquido Rentabilidade dos investimentos Giro do Ativo Margem Bruta Margem Líquida Margem Operacional Ano 1 Ano 2 Ano 3 Ano 4 Ano 5 0,00% 20,00% 40,00% 60,00% 80,00% 100,00% 120,00% 140,00% VPL (% capital) Taxa Interno de Retorno Pessimista Esperado Otimista Mínimo aceitável
  • 38.
    Figura 7. Performancede indicadores para análise de projetos Fonte: Elaboração dos autores. Os indicadores para análise de projetos demonstraram estimativas positivas e atrativas nos três cenários simulados e atendem aos objetivos estratégicos financeiros definidos: i) VPL ≥ 5% do investimento inicial, ii) Rentabilidade ≥ 10%; iii) Payback descontado antes do quinto ano. O payback descontado foi estimado em 3 anos e 5 meses, a Rentabilidade (TIR) obtida esperada em 31,91% e o Valor Presente Líquido estimado em R$ 47.413,53 representa 72,94% do capital investido. Registro de Alterações Data Modificado por Descrição da mudança Registro de Aprovação Aprovador Assinatura Data Sponsor 0,00 1,00 2,00 3,00 4,00 5,00 Índice de Lucratividade Payback simples (anos) Payback descontado (anos) Pessimista Esperado Otimista Mínimo aceitável Máximo aceitável
  • 39.
    4 ANÁLISE DEDESENVOLVIMENTO DO PRODUTO (STAGE- GATE) 4.1 GERAÇÃO E PROSPECÇÃO DE IDEIAS Na fase de geração de ideias foram desenvolvidas inicialmente duas ideias de projeto. A primeira ideia, desenvolvida pelo Otávio Brito, era o desenvolvimento um novo produto que utilizasse coprodutos e subprodutos resultantes do processamento de produtos em indústria. Idealizou-se, então, um produto de compostagem, com foco no atendimento a um departamento específico da empresa em que o integrante Thiago Pinheiro atua. Esta ideia satisfez os filtros do primeiro portão, exceto adequação às políticas organizacionais. Durante as avaliações técnica e de negócio, descobriu-se que projeto semelhante já estava sendo desenvolvido por uma equipe de outra turma. Assim, devido não atendimento de um filtro do Gate 1, a decisão é rejeitar a ideia. Em nova análise voltada ao segmento do agronegócio, percebeu-se que mesmo as empresas que aplicam técnicas agronômicas adequadas, poucas aplicam efetivamente uma alocação racional e precisa de recursos, embasada no sistema de agricultura de precisão. Então, o integrante Thiago Pinheiro sugeriu a segunda ideia, desenvolver uma empresa de assessoria e consultoria em agricultura de precisão. Esta ideia passa foi aprovada todos os filtros do primeiro portão e consiste em oferecer serviços personalizados a cada cliente, muito além de aplicações tecnológicas. A aplicação de um modelo personalizado de gestão e aplicação de agricultura de precisão perpassa pelo primeiro filtro do primeiro portão em que, uma alocação racional e pontual de recursos determina redução de custos operacionais e de atividades primárias e de suporte, ocasionando, por exemplo, redução de turn-over, gestão de comprometimento, retenção de talentos, redução de insumos, aumento de produtividade e rendimento. O projeto é exequível baseando-se na constituição da empresa com equipe multidisciplinar com habilidades em gestão de pessoas, modelos de gestão, retenção de talentos, melhoria contínua de processos, conhecimentos atualizados em tecnologia de ponta, entre outras habilidades que serão definidas como prioritárias e importantes. O filtro de alcance de oportunidade perpassa pela tendência atual de empresas reduzirem custos não através de cortes em insumos ou pessoal, mas alocação adequada de recursos; igualmente através da atual tendência de clientes buscarem prezarem pela rastreabilidade dos produtos consumidos, obtendo o máximo de informações a respeito.
  • 40.
    A habilidade dereduzir custos operacionais e administrativos, aumentar produtividade e assegurar segurança alimentar através da rastreabilidade de lotes conferem ao projeto atratividade de mercado. Para obter vantagem competitiva o projeto prevê o desenvolvimento de soluções personalizadas à cada cliente, envolvendo aplicação de diferentes níveis de tecnologia e gestão de processos, além de atuar com reciclagem de cursos e treinamentos relacionados à agricultura de precisão. A alavancagem inicial de recursos será realizada através de aporte financeiro dos acionistas, compondo investimento e capital de giro. Posteriormente a empresa buscará parcerias com empresas de desenvolvimento, pesquisa, inovação, fomento e gestão, além de universidades e outros polos considerados de importância estratégica. O projeto adequa-se às políticas organizacionais em que, além dos benefícios citados em outros filtros, prevê melhorias de processos, evita desperdícios e reduz impactos ambientais das atividades desenvolvidas pelos clientes. Devido aprovação de todos os filtros do Gate 1, a decisão é avançar para a próxima fase. 4.2 INVESTIGAÇÃO PRELIMINAR Nesta fase foram realizadas avaliações preliminares de mercado, técnica, de negócios e financeira com o intuito de determinar a viabilidade do projeto através do atendimento aos requisitos do Portão 2. A cadeia produtiva do agronegócio é composta pelos segmentos de insumos, agropecuária, agroindústria e serviços, apresentando ampla variedade de produtos. Alguns produtos apresentam maior expressão, seja no consumo interno ou na pauta de exportações, tais como milho, arroz, soja complexo soja, carnes, produtos florestais, complexo sucroalcooleiro, café, entre outros. De acordo com dados de projeção para 2016 do Ministério da Agricultura, Pecuária e Abastecimento, o agronegócio contribuirá com 46% da exportação, 25% dos empregos e 23% do PIB, tendo como principais produtos: açúcar, café, suco de laranja, etanol, carne bovina, carne de frango, milho, soja (grão, farelo e óleo), algodão e carne suína. Neste contexto, o Brasil assumirá posições de liderança mundial de produção e exportação destes produtos, assumindo desde a primeira colocação (açúcar, café e suco de laranja) até a quinta (algodão). Em 2015, os principais países importadores de produtos brasileiros foram: China, Estados Unidos, Países Baixos, Alemanha e Rússia
  • 41.
    O agronegócio éum importante setor na economia de muitos países, sendo responsável por considerável contribuição no PIB e geração de empregos. Mais que geração de renda, é responsável por proporcionar fonte de alimento e nutrição à população mundial. Em face ao crescimento populacional contínuo, ainda que desacelerado, a importância deste setor torna-se ainda maior. É fundamental investimentos em tecnologia e gestão das atividades para que seja possível manter a oferta de produtos de qualidade para alimentação humana e animal mundial. Mesmo em períodos de crise, o agronegócio tem demonstrado resultados positivos e principal responsável pelo crescimento econômico do país, compensando déficit de outros setores. Em 2013, as exportações agrícolas e das indústrias de alimentos foram responsáveis por 36% do total de exportações do país. De acordo com o terceiro Prognóstico de Safra de 2016, o IBGE prevê um aumento de 0,5% na safra brasileira em relação à produção de 2015, totalizando 210,7 milhões de toneladas de cereais, leguminosas e oleaginosas. O país possui importante expressão no mercado internacional, sendo o segundo maior exportador agrícola mundial e o maior fornecedor de açúcar, suco de laranja e café, entre outros produtos. De 1995 a 2015, o agronegócio tem obtido participações acima de 20% em relação ao PIB total nacional, exceto em 2012, que obteve índice de 19,82%. Em 2012, as exportações de Produtos Florestais foram de US$9,067 bilhões, dos quais 73,4% provem de Papel e Celulose. Já as exportações de Fumo e derivados geraram US$3,257 bilhões, montante 11% maior que no ano anterior, e apresenta projeção de crescimento anual de 0,86% até 2023. Já as exportações de frutas frescas no período foram de US$910 milhões, quase 50% superior que em 2011, de US$634,5 milhões. Com vasta extensão territorial e variabilidade de clima, relevo e solo, o Brasil possui ainda grandes áreas agricultáveis e enorme potencial para desenvolvimento do setor. Há, ainda, abertura para implantação de ferramentas avançadas de gestão e técnicas agropecuárias aumentando rendimento e produtividade das atuais e novas áreas produtivas. Existe uma oportunidade clara de atuação da empresa proposta neste projeto. Há um grande mercado em plena expansão, com enormes possibilidades de crescimento. Um setor rentável, básico e fundamental à sobrevivência, é preciso investir na segurança alimentar e de produtos primários, incremento da eficiência e rendimento e profissionalização da mão de obra atuante. O conceito de agricultura de precisão é relativamente novo e desenvolve-se cada vez mais com o avanço tecnológico para geração, tratamento e transmissão de informações e dados geográficos; e precisa se desenvolver cada vez mais para acompanhar o ritmo de
  • 42.
    produção no cenárioagrícola brasileiro. Em virtude de algumas tecnologias ainda apresentarem custo relativamente elevado e algumas desinformações, o conceito ainda não é amplamente difundido e empregado no Brasil. De acordo com o SENAR-RO, produtores ainda hoje entendem a agricultura de precisão como um pacote mágico transmitido por satélite que solucionará todos os problemas da agricultura, quando na verdade, é uma ferramenta que irá auxiliar nas tomadas de decisões e alocações precisas de recursos. Neste contexto, a atual existência de demanda pela tecnologia de precisão falha no emprego paralelo e concomitante de profissionais capacitados para interpretar os dados obtidos e implementar as técnicas adequadas. A agricultura de precisão é muito mais do que simples aplicação direta de tecnologia. É preciso capacitação técnica para trabalhar com o volume de dados gerados, transformá-los em informações úteis e realizar tomadas de decisão racionais e eficientes. É preciso treinamento técnico para operar, regular e realizar manutenção nos equipamentos cada vez mais sofisticados. É preciso, ainda, conhecimentos de gestão e administração, para adequar a logística e uso dos recursos – humanos, equipamentos, tempo e financeiro, a partir das demandas da empresa, das informações geradas e com o máximo de eficiência. De modo geral, não há requisitos legais e regulatórios que impeçam ou dificultem o emprego da agricultura de precisão, exceto para o uso de drones (aeronaves não tripuladas), que está em trâmite processo regulatório para seu uso, em decorrência de observações de segurança nacional identificadas pelas forças responsáveis. Ademais, os requisitos existentes estimulam o uso da agricultura de precisão, no que possibilitará menores impactos ambientais, menor desgaste físico humano, melhores condições de trabalho, entre outros. Silva (2005), realizando estudo de caso de uma empresa que cultiva milho e soja concluiu que a lucratividade dos sistemas produtivos utilizando agricultura de precisão foi maior do que no sistema convencional, em virtude do aumento da produtividade obtido. Os indicadores de viabilidade determinados para a empresa foram: Agricultura de Precisão: VPL8%: US$16,82 milhões e TIR: 11,35%; Agricultura Convencional: VPL8%: US$13,45 milhões e TIR: 10,69%. Oliveira et al. (2015) realizaram análise de viabilidade de implantação de agricultura de precisão em soja, considerando os valores praticados com a aquisição de tecnologia, custos de processos realizados e análises de monitoramento técnico. Como resultado das análises financeiras, obtiveram os seguintes resultados: VPL: R$ 61.335,33, TIR: 54%; Taxa Mínima de Retorno (TMR): R$0,70; IL: 0,7% e Payback descontado: dois anos, três meses e 21 dias. Os autores realizaram ainda, uma análise de mercado de fatores-chave que
  • 43.
    influenciam o mercadoda soja e concluíram que o projeto apresenta viabilidade e vantagem ao produtor, conferindo-lhe benefícios mercadológicos. Outras análises estão disponíveis para pesquisa, caso seja necessário expandir a consulta. Os resultados encontrados são promissores e atrativos. Logo é possível perceber os benefícios financeiros obtidos em decorrência da agricultura de precisão. Estas informações e resultados demonstram que o projeto de uma empresa prestadora de serviços de consultoria e assessoria é viável e atrativo. A equipe considerou que houve atendimento às exigências dos Gates 1 e 2, decidindo por avançar à próxima fase. 4.3 PLANO DE MARKETING O plano de marketing será estruturado em três etapas: Planejamento, Implementação e Avaliação e Controle (Figura 04). Será instituído canal de comunicação do consumidor, através de site, telefone ou e-mail, para elogios, reclamações ou sugestões. 4.3.1 Planejamento  Análise de ambiente: As análises de ambiente externo e interno já desenvolvidas serão validadas, podendo ou não ocorrer alterações para adaptações, conforme necessidade.  Definição dos públicos-alvo: Serão identificados os segmentos de mercado que se deseja atingir, agrupados de acordo com suas características e pesquisas realizadas.  Definição de posicionamento de mercado: Nesta etapa será definida a imagem que se deseja transmitir aos clientes de cada segmento de mercado definido anteriormente.  Definição da marca: Serão definidas a marca, logomarca e slogan, observando o posicionamento e imagem da empresa previamente definidos.  Definição de objetivos e metas: Serão definidos os resultados desejados, relacionados à missão da empresa.  Definição das estratégias: Nesta fase serão definidas as estratégias para os cinco principais elementos de marketing – produto, preço, praça, promoção e pessoas.  Sumário executivo: Será o resumo do Plano de Marketing, constando as principais características do negócio, situação atual, objetivos e estratégias almejadas, principais definições do projeto e os esforços necessários para execução e sucesso do mesmo.
  • 44.
    4.3.2 Implementação Executar asestratégias de marketing definidas no planejamento. Deverá, ainda, ser desenvolvido um plano de ação para determinar as estratégias de implementação, definindo as ações a serem realizadas, os períodos e prazos de execução das atividades, a forma como serão executadas estas atividades, quem serão os responsáveis e quais serão os custos estimados. 4.3.3 Avaliação e Controle Monitorar e corrigir desvios entre o desempenho esperado e o real, para garantia da eficácia. Serão focados métodos de controle preventivo prioritários a corretivos. Figura 8. Fluxograma do Plano de Marketing. Fonte: Elaboração dos autores. 4.4 PLANO OPERACIONAL  Plano Comercial Será constituído catálogo de serviços e níveis de acordo generalistas, incluindo emprego de tecnologias, treinamentos técnicos e avaliações administrativas, expressando claramente a personalização dos serviços e a abertura para inclusão ou realização de novos serviços.
  • 45.
    Serão desenvolvidos planosde negócios para buscar fornecedores e parceiros com acordos diferenciados, ampliando a atratividade dos produtos oferecidos. Rotineiramente serão realizados pesquisa e cadastro de fornecedores objetivando redução do poder de barganha de fornecedores, garantia de qualidade dos produtos, aumento da agilidade e eficiência na entrega de produtos. Desenvolvimento de planos de fidelização de clientes e fornecedores, através de concessões de vantagens adicionais, reduções eventuais de preços, brindes, entre outros. Todos os clientes serão cadastrados para acompanhamento, para participação nos planos de fidelização e definição de seus perfis comerciais. Haverá ainda o desenvolvimento de dossiês com informações básicas, essenciais e estratégicas dos clientes e fornecedores que, juntamente com a definição de seus perfis, auxiliarão no planejamento e execução de marketing direcionado e na personalização e estreitamento das relações fornecedores-empresa-clientes, tornando o atendimento muito mais pessoal e aproximado.  Logística, Administração, Organograma e Quadro de Pessoal A empresa contará com um escritório central para atividades administrativas, contatos pessoais e recebimento de documentação, materiais e equipamentos. Deverá ser localizada preferencialmente em uma grande capital brasileira, provavelmente entre São Paulo ou Rio de Janeiro. O escritório deverá estar situado preferencialmente no entorno da cidade, para facilitar chegada e saída ao escritório e a aeroportos. O local será locado durante o período necessário para atingir payback descontado, quando então será avaliada a compra ou construção de local próprio. Neste período, o valor do aluguel deverá estar entre R$1.000,00 e R$1.500,00 mensais. Nos primeiros três a cinco anos, as atividades operacionais e de administração da empresa serão realizadas pelos próprios acionistas, que assumirão os cargos de Diretor Técnico: Thiago Pinheiro, e Diretor Administrativo: Otávio Brito, não havendo nível de subordinação entre os mesmos. O Diretor Técnico assumirá responsabilidades de prospecção de clientes e novas tecnologias e visitas técnicas a clientes e fornecedores, também responsável por treinamentos técnicos na área agronômica e administrativa. O Diretor Administrativo ficará responsável pelo desenvolvimento das rotinas operacionais, tratativas financeiras e administrativas rotineiras, prospecção de novas tecnologias e visitas técnicas a clientes e fornecedores. Também ficará responsável por treinamentos técnicos na área administrativa e de equipamentos e implementos agrícolas mecanizados. Decisões de grande impacto, como movimentações financeiras
  • 46.
    superiores a umdeterminado teto, aquisições de imobilizados e planejamentos e decisões estratégicas, deverão ser realizadas em conjunto, devendo haver acordo entre os acionistas. Conforme houver crescimento e amadurecimento da empresa e a mesma se tornar lucrativa, serão contratados pessoal específico para atividades tais: financeira, marketing, assistente de escritório, faxineiro(a), entre outros, de acordo com a identificação das necessidades. Figura 9. Organograma da empresa Precisione. Fonte: Elaboração dos autores. 4.5 PREMISSAS OPERACIONAIS  Volume e Preço de Vendas Os preços de venda serão definidos utilizando a metodologia de Mark-up, considerando custo horário, impostos e margem de lucro. Os serviços serão precificados de acordo com o nível de complexidade do projeto, prazo, total de homem.hora-1 necessários e outros fatores adicionais, de acordo com a necessidade do cliente. O custo horário será determinado utilizando como base o piso salarial mensal da categoria (engenheiro), atualmente definido em nove salários mínimos (RS880,00). Considerando carga horária de trabalho mensal de 220 horas, infere-se que o custo horário, nestas condições, será de R$36,00/hora. Os impostos incidirão de acordo com sua determinação governamental (lucro, renda, serviço, etc.). Serão definidas tabelas para determinar fatores de correção de preço de acordo com os níveis de complexidade do projeto. A margem de lucro será definida previamente, em três valores: margem de lucro desejada (ótima), esperada e mínima aceitável, possibilitando preços justos e negociações com o cliente sem ocorrência de prejuízo de nenhuma das partes. Na contratação de mais de um serviço, poderá ocorrer redução no preço unitário, de acordo com o plano de fidelização de clientes. Espera-se que no primeiro ano da empresa sejam realizados dois contratos de pequeno porte e dois de médio porte. O preço de vendas dependerá dos serviços contratados, conforme expresso acima. Thiago Pinheiro Diretor Técnico Otávio Brito DiretorAdministrativo
  • 47.
     Fontes deRecursos e Impostos Para obtenção de recursos, será realizado aporte de capital próprio dos acionistas. A relação de impostos a serem recolhidos foi obtida a partir de informação no site do Sebrae sobre empresas prestadoras de serviço e descritos a seguir. Serviços IRRF ISS CSLL PIS COFINS Consultoria 15% 5% 9% 0,65% 3% Instrutoria 15% 5% 9% 0,65% 3% Auditoria 15% 5% 9% 0,65% 3% Organização de feiras e eventos 15% 5% 9% 0,65% 3% Pesquisa, elaboração de projetos 15% 5% 9% 0,65% 3% Quadro 1. Relação de impostos na prestação de serviços. Fonte: Adaptado de SEBRAE. IRRF: Imposto de Renda Retido na Fonte; ISS: Imposto Sobre Serviços; CSLL: Contribuição Social sobre o Lucro Líquido; PIS:Programa de Integração Social; COFINS: Contribuição para o Financiamento da Seguridade Social. Salário de Contribuição Alíquotas (%) Até 1.317,07 8% De 1.317,08 até 2.195,12 9% De 2.195,13 até 4.390,24 11% Quadro 2. Contribuição da previdência social (para o empregado). Fonte: Adaptado de SEBRAE. Tipo de Salário de Contribuição Alíquotas (%) Limite (R$) Empresários (contribuição sobre o pró-labore) 11% * R$482,93 Contribuintes Individuais e Facultativos 11% R$79,64 Quadro 3. Contribuição da previdência social (para o empregador). Fonte: Adaptado de SEBRAE. * Desconto na fonte: o empresário ou autônomo deve constar na GFIP Base de cálculo mensal (R$) Alíquota (%) Parcela a deduzir do imposto (R$) Até 1.787,77 - - De 1.787,78 até 2.679,29 7,5 134,08 De 2.679,30 até 3.572,43 15 335,03 De 3.572,44 até 4.463,81 22,5 602,96 Acima de 4.463,81 27,5 826,15 Quadro 4. Cálculo mensal do imposto sobre a renda da pessoa física. Fonte: Adaptado de SEBRAE.  Recebimentos, Estoques e Pagamentos No planejamento estratégico da empresa, não há previsão de constituição de estoque. Planeja-se servir como intermediador entre os diversos possíveis fornecedores de
  • 48.
    tecnologia e ocliente, não intencionando embutir alíquota ou taxa extra no preço do fornecedor. O fornecimento da tecnologia dependerá da necessidade do cliente, do nível capacidade de absorção tecnológica do mesmo e de sua capacidade de mobilização de capital para investimento, desta forma, entende-se que há maior flexibilidade na prestação deste tipo de serviço se a atuação ocorrer como mediação. Este posicionamento também permite maior poder de barganha da empresa sobre os fornecedores, podendo negociar melhores preços para os clientes. Os recebimentos por serviços serão realizados em espécie ou cartões de crédito ou débito. Também há intenção de realização de investimentos financeiros não relacionados à atividade primária da empresa, incorrendo em recebimentos decorrentes de tais transações. Os pagamentos dos fornecedores serão realizados através da empresa, a fim de garantir preços diferenciados previamente negociados, sendo os valores cobrados junto ao projeto. Será intencionado negociar com os fornecedores prazos estendidos para os pagamentos, negociando datas próximas ao final do mês corrente (25 a 30 ou 31) ou início do mês seguinte (01 a 05), realizados através de serviços financeiros. Registro de Alterações Data Modificado por Descrição da mudança Registro de Aprovação Aprovador Assinatura Data Sponsor
  • 49.
    5 INICIAÇÃO 5.1 TERMODE ABERTURA GERENTE DE PROJETOS DESIGNADO E NIVEL DE AUTORIDADE Thiago Martins Pinheiro atuará como o Gerente do Projeto, em estrutura projetizada, com autoridade e autonomia para liderar todas as etapas do planejamento e execução do projeto. OBJETIVO Planejar e implementar projeto para criação de uma empresa de assessoria e consultoria em Agricultura de Precisão a partir de um aporte de R$ 65.000,00 obtido através de capital próprio dos acionistas, sendo esperado retorno de pelo menos 5% sobre o investimento inicial e rentabilidade mínima acima de 10% ao ano. MOTIVAÇÃO A Agricultura de Precisão é uma filosofia de gerenciamento agrícola que surgiu a partir da gestão de informações. Os avanços em tecnologia de referenciamento, posicionamento e sensoriamento remoto potencializaram seu crescimento, e adquire maior amplitude à medida que chega aos produtores rurais e empresas (SENAR, 2013). Esta solução desenvolveu-se em melhoria ao conceito de “Necessidade Média”, e prevê o uso de insumos agrícolas com racionalidade e especificidade à cada microrregião, obtendo como entrada, informações precisas, e como saída, decisões exatas. Sua aplicação permite ao empreendedor ou produtor rural visualizar a variabilidade espacial e temporal de fatores edafoclimáticos peculiares à cada região, com soluções viáveis que a tornam uma ferramenta real ao alcance de todos (AGROLINK, 2010). De acordo com a secretária de Relações Internacionais do Agronegócio, do Ministério da Agricultura, Pecuária e Abastecimento (MAPA), Tatiana Palermo, o agronegócio possui participação crescente na balança comercial brasileira, representando 46,4% das exportações nacionais no primeiro semestre de 2015, em contraste a 44% no ano 2014. A análise do período de 2011 a 2014 demonstra saldos positivos do agronegócio na faixa de US$80 bilhões, enquanto que outros setores tiveram saldos negativos. Em 2013, a participação brasileira no agronegócio mundial foi de 8% em 2013 e 7% em 2014, demonstrando grande potencial de crescimento.
  • 50.
    A partir destaanálise, identifica-se que este mercado é promissor. Todavia, é necessário superar entraves limitadores, como gestão, uso de tecnologia, entre outros. Novaes et al., (2010) citam necessidade de melhoria na logística de escoamento, certificação e rastreabilidade de produtos, políticas governamentais aliadas às necessidades do setor privado e investimento em pesquisa, desenvolvimento e novas tecnologias. Meurer & Sousa (2012) apontam ineficiência de serviços públicos de infraestrutura como um limitador operacional para o crescimento do agronegócio. Rocha e Couto (2002) relatam que o agronegócio brasileiro é, per se, competitivo o suficiente em termos mundiais. Os autores atribuem com entraves políticas externas ao agronegócio, tanto nacionais quanto internacionais, tais como subsídios, barreiras tarifárias e não tarifárias, preferência por determinadas culturas em detrimento de outras, entre outros fatores que prejudicam a capacidade competitiva do setor de forma geral. Como é possível perceber, parece haver consenso de que os entraves a serem superados não se relacionam a rendimento ou produtividade e sim a fatores externos à atividade, em que não é possível atuar ou influenciar de forma eficaz e direta. Uma alternativa viável e promissora é agir internamente, melhorando processos e reduzindo custos de produção. E, com isto, o uso de tecnologias computacionais, de informação, biotecnologia e técnicas de gestão constituem-se importantes ferramentas para o atingimento da excelência operacional. Através de reduções de dependência de mão de obra, perdas, desperdícios, melhoria da logística e utilização de insumos e de fabricação, entre outros fatores, é possível obter avanços robustos e galgar continuamente melhoria dos processos. A proposta deste projeto é desenvolver uma empresa capaz de analisar cada cliente visando identificar oportunidades de melhoria e implementar a filosofia da Agricultura de Precisão. O produto da empresa será a prestação de serviços e soluções específicas a cada cliente, baseados na padronização e inovação de processos e atividades, metodologias de controle e gestão de processos e qualidade, implantação e adaptação de tecnologias, parcerias para desenvolvimento de tecnologias específicas e implantação e adaptação de modelo de gestão com foco nos resultados esperados – redução de custos e aumento de rendimento através da otimização de recursos, obtenção de vantagem competitiva e excelência operacional. Prioritariamente à prestação dos serviços, haverá identificação das necessidades específicas de cada cliente para oferecimento de capacitações, treinamentos, coaching e tecnificação (aquisição de novas tecnologias) das atividades ou parque agroindustrial do cliente. 5.2 DESCRIÇÃO DO PRODUTO / RESULTADOS 1. Uma empresa viável de prestação de serviços de Agricultura de Precisão.
  • 51.
    2. Fornecimento deserviços especializados e personalizados para cada cliente. 3. Um projeto profissional, totalmente documentado de acordo com os processos e procedimentos do PMBOK. 4. Um empreendimento rentável a médio e longo prazo. 5. Um modelo de negócio eficiente que aplique a marca da sustentabilidade em seus clientes. Registro de Alterações Data Modificado por Descrição da mudança 18/06/2016 Thiago Martins Pinheiro Alteração no valor e origem do aporte de capital; Alteração no retorno esperado. Registro de Aprovação Aprovador Assinatura Data Sponsor
  • 52.
    6 PLANEJAMENTO 6.1 DECLARAÇÃODE ESCOPO 6.1.1 Título do projeto Desenvolvimento e lançamento de uma empresa de assessoria e consultoria em agricultura de precisão. 6.1.2 Equipe do projeto Otávio Augusto de Souza Brito – Diretor Administrativo Thiago Martins Pinheiro – Gerente do projeto responsável 6.1.3 Descrição do projeto Desenvolver um projeto profissional, totalmente documentado de acordo com os processos e procedimentos do PMBOK, para estruturação e lançamento de uma empresa de assessoria e consultoria técnica para prestação de serviços em Agricultura de Precisão, com serviços especializados e personalizados para cada cliente. Deverá ser um empreendimento rentável a médio e longo prazo, com modelo de negócio eficiente que aplique a marca da sustentabilidade em seus clientes. 6.1.4 Objetivos do projeto A partir de um aporte de R$ 65.000,00 obtido através de capital dos acionistas, o projeto será avaliado em uma projeção de cinco anos, sendo esperado retorno mínimo de 5% sobre o capital investido, rentabilidade superior a 10% e payback descontado antes do quinto ano. 6.1.5 Justificativa do projeto De acordo com a secretária de Relações Internacionais do Agronegócio, do Ministério da Agricultura, Pecuária e Abastecimento (MAPA), Tatiana Palermo, o agronegócio possui participação crescente na balança comercial brasileira, representando 46,4% das exportações nacionais no primeiro semestre de 2015, em contraste a 44% no ano 2014. A análise do período de 2011 a 2014 demonstra saldos positivos do agronegócio na faixa de US$80 bilhões, enquanto que outros setores tiveram saldos negativos. Em 2013, a participação brasileira no agronegócio mundial foi de 8% em 2013 e 7% em 2014, demonstrando grande potencial de crescimento.
  • 53.
    A partir destaanálise, identifica-se que este mercado é promissor. Todavia, é necessário superar entraves limitadores, como gestão, uso de tecnologia, entre outros. Novaes et al., (2010) citam necessidade de melhoria na logística de escoamento, certificação e rastreabilidade de produtos, políticas governamentais aliadas às necessidades do setor privado e investimento em pesquisa, desenvolvimento e novas tecnologias. Meurer & Sousa (2012) apontam ineficiência de serviços públicos de infraestrutura como um limitador operacional para o crescimento do agronegócio. Rocha e Couto (2002) relatam que o agronegócio brasileiro é, per se, competitivo o suficiente em termos mundiais. Os autores atribuem com entraves políticas externas ao agronegócio, tanto nacionais quanto internacionais, tais como subsídios, barreiras tarifárias e não tarifárias, preferência por determinadas culturas em detrimento de outras, entre outros fatores que prejudicam a capacidade competitiva do setor de forma geral. Como é possível perceber, parece haver consenso de que os entraves a serem superados não se relacionam a rendimento ou produtividade e sim a fatores externos à atividade, em que não é possível atuar ou influenciar de forma eficaz e direta. Uma alternativa viável e promissora é agir internamente, melhorando processos e reduzindo custos de produção. E, com isto, o uso de tecnologias computacionais, de informação, biotecnologia e técnicas de gestão constituem-se importantes ferramentas para o atingimento da excelência operacional. Através de reduções de dependência de mão de obra, perdas, desperdícios, melhoria da logística e utilização de insumos e de fabricação, entre outros fatores, é possível obter avanços robustos e galgar continuamente melhoria dos processos. 6.1.6 Escopo incluído e excluído  INCLUÍDO: i) Projeto completo de acordo com guia PMBOK; i) Planejamento estratégico; iii) Planos de marketing; iv) Documentos para controle de processos.  EXCLUÍDO: i) Construção de escritório; ii) Compra de estoque. 6.1.7 Premissas e restrições  PREMISSAS: i) Aporte de capital dos acionistas no montante acordado; ii) Decisões da equipe necessitarão de validação apenas do Gerente do Projeto  RESTRIÇÕES: i) Parcerias só poderão ser realizadas com empresas idôneas e sem cadastro em órgãos de defesa do consumidor; ii) Não poderão ser realizadas horas extras.
  • 54.
    6.1.8 Critérios desucesso do projeto 1. Linhas de base do projeto cumpridas 2. Obtenção do retorno financeiro esperado 3. Satisfação dos clientes Registro de Alterações Data Modificado por Descrição da mudança 18/06/2016 Thiago Martins Pinheiro Alteração no valor e origem do aporte de capital; Alteração no retorno esperado. Registro de Aprovação Aprovador Assinatura Data Sponsor
  • 55.
    6.2 PLANO DEGERENCIAMENTO DO ESCOPO 6.2.1 Processos de gerenciamento do escopo O gerenciamento do escopo do projeto será realizado através dos processos e documentos descritos no quadro 5. O escopo do projeto poderá sofrer mudanças em virtude do avanço no planejamento do projeto, análises ambientais e solicitações de mudanças. Tais solicitações deverão ser realizadas por escrito e formalizadas por e-mail, conforme será descrito no Plano de Comunicação do Projeto. Todas as solicitações de mudanças serão consideradas, classificadas de acordo com o Processo de Gerenciamento de Mudanças e avaliadas. Em seguida, independente de aprovação, todas serão arquivadas. O Plano de Gerenciamento do Escopo será reavaliado mensalmente, na primeira reunião semanal de cada mês. Item Descrição Local Termo de Abertura Nome, descrição do projeto e demais informações pertinentes ao aceite e início do projeto estão descritos no Termo de Abertura. Item 5.1 Coleta de Requisitos Será realizada através de mapas mentais com requisitos coletados dos stakeholders de maior influência e impacto no projeto. Será utilizada a ferramenta Xmind para a criação dos mapas. O número de requisitos dependerá do número de stakeholders envolvidos, a ser definido pelo gerente do projeto conforme documentação dos stakeholders. Após a coleta dos requisitos, o Mapa Mental de Requisitos fará parte deste plano como anexo. Anexo 1 Matriz de Rastreabilidade de Requisitos Os requisitos coletados serão registrados na Matriz de Rastreabilidade de Requisitos. Esta matriz será atualizada no decorrer do planejamento, à medida que novos requisitos são coletados e avaliados dos mesmos e outros stakeholders.Apósa validação das entregase pacotes de trabalho da EAP essa matriz deverá ser revista para validar os requisitos necessários no aceite de cada entrega. A matriz de rastreabilidade de requisitos deverá ser utilizada durante a Execução e Monitoramento e Controle para rastrear o status dos requisitos aprovados. Quadro 14 Declaração do Escopo Após aprovação dos requisitos principais do projeto, a definição do escopo será feita através de uma Declaração de Escopo com informações-chave do projeto, com ênfase na confirmação das principais entregas e do escopo excluído do projeto. Item 6.1 Estrutura Analítica do Projeto (EAP) Estrutura Analítica do Projeto (EAP), em formatos gráfico e lista itemizada, seguindo procedimentos bottom-up e utilizando-se a ferramenta Xmind. A EAP final será anexada a este plano. Figura 11 Dicionário da EAP As áreas responsáveis pela execução de cada pacote de trabalho ficarão responsáveis pela descrição de cada um. Será solicitado que detalhem o máximo possível o que precisará ser feito para concluir cada pacote de trabalho, com descrições claras dos esforços e ações necessárias para atender aos requisitos estipulados para aquele trabalho. Depois de concluído, o dicionário será anexado neste plano. Quadro 10
  • 56.
    Item Descrição Local Processode gerenciamento e solicitação de mudanças O sistema de controle de mudanças de escopo deve permitir que todas as mudanças no escopo do projeto sejam tratadas seguindo o fluxo apresentado neste plano. Item 6.2.2 Frequência da avaliação do escopo O escopo do projeto será avaliado mensalmente, na primeira Reunião Semanal de cada mês. Quando houver solicitação de mudança, poderá ser solicitada reunião extraordinária, de acordo com a classificação da mesma. Item 6.2 Alocação financeira para o escopo A alocação financeira para o gerenciamento de escopo deverá ser realizada conforme previsto no Plano de Gerenciamento de Custos. Para fácil visualização dos custos, após a conclusão do orçamento do projeto, serão inseridos na EAP os valores correspondentes a cada um de seus elementos. Isso fará parte do plano de gerenciamento de custos. Figura 13 Administração deste plano e seus anexos O Gerente do Projeto (GP) será o responsável pela administração deste plano e seus anexos. N/A Frequência da atualização deste plano e seus anexos A atualização do plano de gerenciamento de escopo e seus anexos deverá acontecer a qualquer momento, a critério do Gerente do Projeto e/ou após qualquer mudança discutida e aprovada pelo Comitê de Controle de Mudanças (CCM, ou Change Control Board (CCB)). N/A Outros assuntos não previstos neste plano Qualquer assunto que não esteja previsto neste plano deverá ser encaminhado ao Gerente do Projeto (GP) para análise. N/A Quadro 5 Descritivo de processos e documentos do plano de gerenciamento do escopo. Fonte: Elaboração dos autores. 6.2.2 Gerenciamento de mudanças do plano de gerenciamento do escopo A Figura 10 retrata o fluxograma para todas as solicitações de mudanças. As solicitações de mudanças serão classificadas de acordo com o sistema de priorização, conforme descrito na Quadro 6. Prioridade Descrição Tempo de Resposta Resposta Alta Alto impacto no projeto Imediato Informar Patrocinador; Agir. Média Médio impacto no projeto Imediato Agir; Informar Patrocinador caso haja necessidade de recursos adicionais não previstos Baixa Agregação de valor ou benefício adicional ao projeto, não previsto ou planejado anteriormente Planejamento Reunir equipe; Planejar ações; Agir, caso seja aprovada Quadro 6 Sistema de priorização das solicitações de mudanças do plano de gerenciamento do escopo. Fonte: Elaboração dos autores.
  • 57.
    Figura 10. Fluxogramade solicitações de mudanças do plano de gerenciamento de escopo. Fonte: Elaboração dos autores.
  • 58.
    6.2.3 Matriz derastreabilidade dos requisitos Foram coletados requisitos de partes entendidas como interessadas ao projeto, sendo descritos, classificados e registrados para futura rastreabilidade e acompanhamento dos mesmos (Quadro 07 e Anexo 1). Nº do Requisito Stakeholder solicitante Requisito Categoria Prioridade Status 2016/01 Carlos Souza Todos os funcionários deverão vestir o uniforme da empresa em dias/horários de expediente Operacional 4 Pendente análise 2016/02 Carlos Souza Deverão serconfeccionados e entregues 02 uniformes padronizados para cada funcionário a cada dois anos Operacional 4 Pendente análise 2016/03 Carlos Souza A camisa do uniforme deverá ser estilo pólo, em algodão (100%), na cor azul egípcio e a calça deverá ser jeans, com dois bolsos frontais e dois bolsos traseiros Preferencial 5 Pendente análise 2016/04 Moisés Tavares O escritório central deverá ser localizado próximo ou de fácil acesso ao aeroporto de São Paulo ou Rio de Janeiro Operacional 3 Aprovado 2016/05 Moisés Tavares Todos os funcionários deverão ser capacitados e/ou reciclados em pelo menos 2 cursos de interesse da empresa a cada dois anos Técnico 1 Aprovado 2016/06 Moisés Tavares Todos os funcionários deverão ser avaliados anualmente quanto ao seu conhecimento e capacidade de implementação técnica de modelos de gestão e tecnologia Técnico 1 Aprovado 2016/07 Moisés Tavares Todo funcionário deverá ser cortês com os clientes Operacional 3 Aprovado 2016/08 Moisés Tavares Os projetos deverão ser apresentados aos clientes para aprovação em tempo médio de 15 a 20 dias, em pelo menos 90% dos atendimentos. Exceções deverão seranalisadas Operacional 1 Aprovado 2016/09 Agências financeiras Caso decida por obter empréstimo ou financiamento, a empresa deverá estarcom toda documentação em conformidade às normas e legislações financeiras e administrativas federal, estaduale municipal Legal 2 Aprovado 2016/10 Agências financeiras A empresa deverá apresentarum plano devidamente estruturado, contendo análise de rentabilidade, ganhos esperados,entre outros Preferencial 5 Pendente análise 2016/11 Rafael de Melo Deverão serveiculadas propagandas da empresa em pelo menos uma emissora de TV e uma de Rádio Técnico 3 Aprovado
  • 59.
    Nº do Requisito Stakeholder solicitante Requisito CategoriaPrioridade Status 2016/12 Rafael de Melo Deverão serveiculadas propagandas pelo menos uma vez por semana em emissora de alcance nacional, em horário nobre Preferencial 5 Pendente análise 2016/13 Rafael de Melo Deverão serconfeccionados cartões de visita a todos os funcionários da empresa, com informações em português de um lado e inglês do outro Técnico 4 Pendente análise 2016/14 Rafael de Melo Deverão serveiculados pelo menos 08 Outdoors em pontos estratégicos da cidade Técnico 3 Aprovado 2016/15 Rafael de Melo A fachada do escritório central deverá conter o nome e a logo da empresa em tamanho e fonte legíveis a pelo menos 300 metros de distância Preferencial 5 Pendente análise 2016/16 Leonardo Aguiar O investimento inicial da empresa será realizado através de aporte de capital próprio dos acionistas Financeiro 3 Aprovado 2016/17 Leonardo Aguiar A instituição financeira deverá ser idônea Legal 2 Aprovado 2016/18 Leonardo Aguiar Caso ocorra aporte financeiro proveniente de empréstimo ou financiamento, este deverá ter longo prazo para pagamento, a partir de 05 anos Financeiro 3 Aprovado 2016/19 Leonardo Aguiar Os juros anuais não deverão ultrapassarem proporcionalidade a lucratividade esperada Preferencial 5 Pendente análise 2016/20 Leonardo Aguiar Toda movimentação financeira deverá ser devidamente contabilizada e declarada Legal 2 Aprovado 2016/21 Leonardo Aguiar Não poderão ser realizadas parcerias ou contratos com fornecedores, instituições financeiras ou clientes cuja fonte de renda não seja devidamente declarada e em conformidade com as legislações nacionais, estaduais e municipais Legal 2 Aprovado 2016/22 Leonardo Aguiar Até 1% do lucro líquido anual (após impostos) deverá ser destinado ao desenvolvimento de programas sociais próximos à localidade do escritório Preferencial 4 Pendente análise 2016/23 Leonardo Aguiar Pelo menos 10% do lucro líquido anual (após impostos) deverá ser destinado à capacitação, treinamento e reciclagem dos funcionários Preferencial 5 Pendente análise 2016/24 Leonardo Aguiar 20% do lucro líquido anual (após impostos) deverá ser destinado ao reinvestimento (aporte) na empresa Preferencial 4 Pendente análise
  • 60.
    Quadro 7 Descritivoda matriz de rastreabilidade de requisitos. Fonte: Elaboração dos autores. Nível de prioridade* Prioridade Descrição 1 Essencial Garante atingir os objetivos do projeto 2 Muito importante Atende a normas e legislações 3 Importante Permite operacionalização do projeto 4 Desejável Agrega ao projeto vantagens, porém não essenciais 5 Se possível Relacionado a preferências pessoais Quadro 8 Critérios de priorização dos requisitos dos principais stakeholders. Fonte: Elaboração dos autores. * Os requisitos avaliados com prioridades 1, 2 e 3 serão automaticamente aprovados. Categoria Descrição Legal Itens relacionados à normas, leis e afins Financeiro Itens relacionados a aspectos financeiros Técnico Itens relacionados a aspectos técnicos Operacional Itens relacionados a aspectos operacionais Preferencial Itens relacionados a aspectos de preferência pessoal Quadro 9 Categorias de classificação de requisitos de stakeholders. Fonte: Elaboração dos autores.
  • 61.
    ANEXOS Anexo 1 MapaMental de Requisitos coletados dos stakeholders de maior influência e impacto no projeto. Fonte: Elaboração dos autores.
  • 62.
    6.2.4 Estrutura Analíticado Projeto (EAP) 6.2.4.1 EAP Gráfica Figura 11. Estrutura Analítica do Projeto em formato gráfico. Fonte: Elaboração dos autores. 6.2.4.2 EAP Lista Itemizada Empresa Precisione 1 Gerenciamento do Projeto 1.1 Documentos Iniciais 1.1.1 Termo de Abertura 1.1.2 Declaração de Escopo 1.2 Plano do Projeto 1.2.1 Escopo 1.2.2 Tempo 1.2.3 Custo
  • 63.
    1.2.4 Qualidade 1.2.5 RecursosHumanos 1.2.6 Comunicação 1.2.7 Riscos 1.2.8 Aquisições 1.2.9 Stakeholders 1.3 Monitoramento e Controle 1.3.1 Reuniões Semanais 1.3.2 Relatórios de Acompanhamento 2 Área Administrativa 2.1 Padronização de Processos 2.2 Programas de Fidelização 2.3 Infraestrutura 2.3.1 Escritório 2.3.2 TIC 2.4 Recrutamento e Seleção 2.4.1 Contratação 2.4.2 Avaliação 2.5 Marketing e Propaganda 2.5.1 Meio Digital 2.5.2 Meio Físico 3 Área Técnica 3.1 Fornecedores e Clientes 3.1.1 Prospecção 3.1.2 Negociação 3.1.3 Serviços 3.1.3.1 Requisitos 3.1.3.2 Especificações Técnicas 3.1.3.3 Documentação 3.2 Parcerias 3.2.1 Treinamentos 3.2.2 Novos Produtos 4 Encerramento 4.1 Reunião de Encerramento 4.2 Relatório de Lições Aprendidas 4.3 Arquivamento de Documentos 6.2.5 Dicionário da EAP Nº na EAP Entregas Pacotes de Trabalho Descrição do Pacote de Trabalho Critérios de Aceitação 1.1 Documentos Iniciais 1.1.1 Termo de Abertura O Termo e Pacote de Trabalho “Termo de Abertura” refere-se ao documento que autoriza formalmente o projeto, designa o gerente e concede autoridade para utilizar recursos da organização na execução das atividades do projeto. Deve conter objetivos, justificativa do projeto, identificação do gestore nível de autoridade e descrição do produto. 1.1 Documentos Iniciais 1.1.2 Declaração de Escopo O Termo e Pacote de Trabalho “Declaração de Escopo” refere-se ao documento que formaliza o escopo,descreve as entregas do projeto e o trabalho necessário para criar essas entregas. Deve conter informações gerais sobre o projeto, como nome e descrição do projeto, Gerente do projeto, patrocinador, objetivos, justificativa, escopo incluído e excluído, critérios de sucesso,
  • 64.
    Nº na EAP Entregas Pacotes de Trabalho Descrição doPacote de Trabalho Critérios de Aceitação equipe, premissas e restrições. 1.2 Plano do Projeto 1.2.1 Escopo O Termo e Pacote de Trabalho “Escopo” refere-se ao documento Plano de Gerenciamento do Escopo, que fornece diretrizes sobre como o escopo do projeto será definido, desenvolvido, monitorado, controlado e verificado pela equipe de gerenciamento de projetos. Deve conter Matriz de Rastreabilidade de Requisitos, contendo pelo menos vinte requisitos, Declaração de Escopo, EAP detalhada em gráfico e itemizada e dicionário da EAP. 1.2 Plano do Projeto 1.2.2 Tempo O Termo e Pacote de Trabalho “Tempo” refere-se ao documento Plano de Gerenciamento do Tempo, que define os processos requeridos para assegurara conclusão do projeto no prazo previsto. Deve conter cronograma detalhado e sequenciado das atividades dos pacotes de trabalho com estimativa de duração e cronograma de marcos. 1.2 Plano do Projeto 1.2.3 Custo O Termo e Pacote de Trabalho “Custo” refere-se ao documento Plano de Gerenciamento de Custo, que estabelece as políticas, procedimentos e documentação para planejar, gerenciar, executar e controlar os custos do projeto. Deve conter detalhamento do orçamento com descrição dos processos para gerenciamento e controle de custos. 1.2 Plano do Projeto 1.2.4 Qualidade O Termo e Pacote de Trabalho “Qualidade” refere-se ao documento Plano de Gerenciamento da Qualidade, que determina requisitos e padrões da qualidade relevantes ao projeto, suas entregas e o trabalho necessário para satisfazê-los. Garante que toda atividade do projeto é aderente às políticas e padrões da qualidade da empresa e que todas entregas estão em conformidade com os critérios de aceitação. Deverá definir os padrões de qualidade aplicáveis, descrever critérios necessários para atender os padrões definidos e checkpoints. 1.2 Plano do Projeto 1.2.5 Recursos Humanos O Termo e Pacote de Trabalho “Recursos Humanos” refere-se ao documento Plano de Gerenciamento de Recursos Humanos, que determina os processos para organização e gerenciamento da equipe do projeto. Deve conter alocação do pessoal,diretório do time, Matriz de Responsabilidades, plano de gerenciamento de frequência e bonificação. 1.2 Plano do Projeto 1.2.6 Comunicação O Termo e Pacote de Trabalho “Comunicação” refere-se ao documento Plano de Gerenciamento da Comunicação, que visa gerar Deve descrever os processos de gerenciamento das comunicações, padronização das
  • 65.
    Nº na EAP Entregas Pacotes de Trabalho Descrição doPacote de Trabalho Critérios de Aceitação confiança e comprometimento, reduzir conflitos, estimular a cooperação e garantir o alinhamento das partes interessadas.Busca agilizar a tomada de decisão disponibilizando a informação certa na hora certa para as pessoas certas,de modo eficiente e eficaz. comunicações e eventos de comunicação. 1.2 Plano do Projeto 1.2.7 Riscos O Termo e Pacote de Trabalho “Riscos” refere-se ao documento Plano de Gerenciamento de Riscos, que define processos de planejamento, identificação, análise, planejamento de respostas,monitoramento e controle de riscos do projeto. Visa maximizar a probabilidade de ocorrência de eventos positivos e minimizar a de eventos negativos. Deve identificar e qualificar os riscos e, conter planejamento de resposta ao risco e descrição dos processos de gerenciamento de riscos. 1.2 Plano do Projeto 1.2.8 Aquisições O Termo e Pacote de Trabalho “Aquisições” refere-se ao documento Plano de Gerenciamento de Aquisições, o qual determina o planejamento, condução, controle e encerramento de todas as aquisições do projeto. Deve definir tipos de contratos e critérios de avaliação de cotações e propostas. 1.2 Plano do Projeto 1.2.9 Stakeholders O Termo e Pacote de Trabalho “Stakeholders” refere-se ao documento Plano de Gerenciamento de Stakeholders,que visa identificar as principais partes interessadas (de maior impacto), planejar seu gerenciamento e gerenciar e controlar seu engajamento. Identificar e avaliar os principais stakeholders. 1.3 Monitoramento e Controle 1.3.1 Reuniões Semanais O Termo e Pacote de Trabalho “Reuniões Semanais” refere-se a reuniões realizadas semanalmente para planejamento, monitoramento e controle das atividades do projeto. Os esforços para esta atividade envolvem definir local, data e hora, obter e organizar as informações necessárias para apresentação,preparar apresentação e apresentar. Agendamento de local e recursos adequados – Datashow, microcomputador e Enviar aos envolvidos a pauta da reunião. A pauta deve estar planejada para o mês ou em caso de alteração, ser informada com no mínimo três dias de antecedência. Não deve faltar nenhum recurso ou profissional envolvido.
  • 66.
    Nº na EAP Entregas Pacotes de Trabalho Descrição doPacote de Trabalho Critérios de Aceitação passadorde slides e convocação dos envolvidos. 1.3 Monitoramento e Controle 1.3.2 Relatórios de Andamento O Termo e Pacote de Trabalho “Relatórios de Andamento” refere-se aos relatórios de acompanhamento das atividades realizadas. Os esforços para esta atividade envolvem obtenção, organização e estruturação de dados em informações úteis e concisas em formato padronizado. Envio dos relatórios ou apresentação em caso de atingimento de marcos. Deve conter as informações em que houve alteração do status de planejada para em desenvolvimento ou concluída. Deve ser confeccionado e enviado aos envolvidos mensalmente. Quando do atingimento de marcos planejados, o relatório deve ser apresentado ao cliente. 2 Área administrativa 2.1 Padronização de Processos O Termo e Pacote de Trabalho “Padronização de Processos” refere-se ao planejamento e implantação de rotinas administrativas e operacionais para padronização dos processos. Os esforços para esta atividade envolvem antecipar todas as atividades que serão realizadas e necessárias,planejar cada procedimento, identificar pontos críticos, desenvolver plano de melhoria contínua, realizar treinamentos e reciclagens sobre os processos. Todas as atividades devem ser mapeadas e padronizadas. Toda movimentação financeira deve ocorrer no último dia útil do mês corrente. Todas as rotinas devem ser revisadas pelo menos uma vez ao ano. Toda revisão deve incorrer em novo treinamento. 2 Área administrativa 2.2 Programas de Fidelização O Termo e Pacote de Trabalho “Programas de Fidelização” refere-se ao planejamento e implantação de programas e ações voltados a reforçar a satisfação de clientes e fornecedores. Os esforços para esta atividade envolvem determinar o impacto de programas de bonificação, concessão de descontos e produção de brindes personalizados, como chaveiros, canecas,bonés,etc. Todo programa deve ser aprovado a partir de análise de viabilidade econômica antes de ser implementado. 2.3 Infraestrutura 2.3.1 Escritório O Termo e Pacote de Trabalho “Escritório” refere-se aos esforços para locação e operacionalização de escritório da empresa Precisione. Os esforços para esta atividade envolvem definir razão social, pesquisare definir nome A locação mensal não deve sersuperior a R$1.500,00. Todo equipamento eletroeletrônico deve possuirclassificação na categoria mais econômica disponível
  • 67.
    Nº na EAP Entregas Pacotes de Trabalho Descrição doPacote de Trabalho Critérios de Aceitação fantasia, confeccionar e assinar contrato social, definir critérios de pesquisa e aceitação de salas comerciais, pesquisare alugar sala comercial, planejar, pesquisare adquirir mobiliário, decoração, equipamentos e acessórios,pesquisare obter licenças necessárias,obter alvará de funcionamento, registrar a empresa nos órgãos competentes. no mercado. Iluminação deve atender exigências da NBR 5413. A índice de temperatura deve ser regulado de acordo com a NR 17. O índice de ruídos deve atenderàs diretrizes da NBR 10152. 2.3 Infraestrutura 2.3.2 TIC O Termo e Pacote de Trabalho “TIC” refere-se aos esforços para aquisição, instalação e manutenção de equipamentos de informática (microcomputador ou notebook,impressora e planos e equipamentos para conexão à internet), planos e equipamentos de telefonia fixa e móvel e equipamentos de segurança (câmera e sensorde movimento). Os esforços para esta atividade envolvem definição de requisitos mínimos, pesquisa de mercado, cotação, equalização e aquisição dos itens conforme planejamento. Microcomputador ou notebookdevem possuirreceptor WIFI, bluetooth e câmera integrada. Impressora deve escaneare imprimir colorido e preto e branco, em formatos A4 e A3. Conexão externa (internet) mínima efetiva deve ser de 2 Mb com 90% de estabilidade e conexão interna (intranet) com 90% de estabilidade. Planos mínimos de telefonia: I) Móvel: pacote de dados (1 Gb), ligações locais (ilimitado), ligações interurbanas e outras operadoras (150 minutos); II) Fixa: Ligações locais e interurbanas (ilimitado). Acionamento das câmeras por sensorde movimento, capacidade de gravação noturna com qualidade. Armazenamento das gravações por pelo menos 12 meses. 2.4 Recrutamento e Seleção 2.4.1 Contratação O Termo e Pacote de Trabalho “Contratação” refere-se ao processo de contratação de profissionais para atuarem na empresa Precisione. Os esforços para esta atividade envolvem planejamento e Devem ser utilizados critérios quantitativos baseados na metodologia de gestão por competência. Todos os candidatos,
  • 68.
    Nº na EAP Entregas Pacotes de Trabalho Descrição doPacote de Trabalho Critérios de Aceitação descrição de cargos, planejamento das competências mínimas de cada cargo, prospecção e captação de currículos, planejamento e realização de entrevistas, realizar feedback e efetiva contratação. contratados ou não, devem receber feedback. 2.4 Recrutamento e Seleção 2.4.2 Avaliação O Termo e Pacote de Trabalho “Avaliação dos Profissionais” refere-se às avaliações periódicas dos profissionais e determinação de necessidade de treinamentos. Os esforços para esta atividade envolvem planejar metodologia de avaliação por competência, definir critérios e periodicidade para promoção, identificar necessidades de treinamento, reciclagem ou demissão, determinar periodicidade e prazo para avaliações e feedback e determinar necessidades de treinamento. Avaliação deve ser aplicada semestralmente, todos os funcionários devem ser avaliados e receber feedback. Devem ser relacionados treinamentos necessários. 2.5 Marketing e Propaganda 2.5.1 Meio Digital O Termo e Pacote de Trabalho “Digital” refere-se ao planejamento e veiculação de informações e publicidade da empresa e seus serviços através de mídias sociais e website próprio, veiculadas em formato digital. Os esforços para esta atividade envolvem cotação e contratação de empresa para coparticipar do planejamento e definição de públicos-alvo, planejamento da publicidade e informações, definição dos meios de veiculação, periodicidade de veiculação e atualização e efetiva produção e veiculação, pesquisa e definição de identidade visual. Deve atender aos critérios definidos no plano de marketing. Deve ocorrer pelo menos uma postagem semanal, veiculadas em pelo menos três mídias sociais diferentes. As informações devem ser revisadas e atualizadas pelo menos uma vez por mês. O website não deve apresentarpoluição visual. Deve apresentar90% de estabilidade e funcionalidade dos links e formulários. Deve haver área para cadastro de elogios, sugestões, reclamações, currículos e fornecedores e para solicitações de orçamento. Deve haver área para publicidade de
  • 69.
    Nº na EAP Entregas Pacotes de Trabalho Descrição doPacote de Trabalho Critérios de Aceitação parceiros, clientes e fornecedores. 2.5 Marketing e Propaganda 2.5.2 Meio Físico O Termo e Pacote de Trabalho “Físico” refere-se ao planejamento e veiculação de informações e publicidade da empresa e seus serviços através de mídias audiovisuais,tais como rádio, televisão, billboards,encartes e folders, veiculados em formato físico. Os esforços para esta atividade envolvem cotação e contratação de empresa para coparticipar do planejamento e definição de públicos-alvo, planejamento da publicidade e informações, definição dos meios de veiculação, periodicidade de veiculação e atualização e efetiva produção e veiculação. Deve atender aos critérios definidos no plano de marketing. Deve haver pelo menos uma veiculação nacional, uma regional e duas locais. As informações devem ser revisadas e atualizadas pelo menos uma veza cada dois meses. Deve haver área para publicidade de parceiros, clientes e fornecedores. 3.1 Fornecedores e Clientes 3.1.1 Prospecção O Termo e Pacote de Trabalho “Prospecção” refere-se ao cadastro de potenciais clientes e fornecedores em banco de dados,em formato de dossiê. Os esforços para esta atividade envolvem pesquisare identificar, em diferentes segmentos,empresas e produtores com potencial para clientes e fornecedores, obter informações sobre os mesmos, identificar suas necessidades e requisitos, realizar visitas, dias de campo, exposições e outras demonstrações. Devem ser cadastrados pelo menos um cliente ou fornecedor por mês. Deverão ser desenvolvidos projetos pilotos, termo de abertura e declaração de escopo para cada potencial cliente com propostas de valor, em acordo com a última versão disponível do guia PMBOK. Deverão ser apresentados todos os programas de relacionamento para cada potencial fornecedor. 3.1 Fornecedores e Clientes 3.1.2 Negociação O Termo e Pacote de Trabalho “Negociação” refere-se à negociação de projetos e serviços com clientes e fornecedores para cadastro e contratação. Os esforços para esta atividade envolvem preparação para as rodadas de negociação, planejamento e apresentação de pré-projetos personalizados, apresentação do portfólio de produtos,apresentação da empresa e realizar efetiva negociação. Devem ser previamente definidos os valores: desejado, esperado e mínimo aceitável. Não devem ser aceitas ou prolongadas negociações abaixo do valor mínimo aceitável.
  • 70.
    Nº na EAP Entregas Pacotes de Trabalho Descrição doPacote de Trabalho Critérios de Aceitação 3.1.3 Serviços 3.1.3.1 Requisitos O Termo e Pacote de Trabalho “Requisitos” refere-se à correta identificação de requisitos de clientes e fornecedores para adequado planejamento e execução de serviços. Os esforços para esta atividade envolvem determinar requisitos, necessidades e demandas explícitas e implícitas, capacidade de mobilizar capital, tempo de entrega e disponibilidade de materiais e equipamentos e necessidades de treinamentos. Os requisitos devem ser apresentados e aprovados pelas partes interessadas. 3.1.3 Serviços 3.1.3.2 Especificações Técnicas O Termo e Pacote de Trabalho “Especificações Técnicas” refere-se às descrições técnicas precisas dos serviços contratados. Os esforços para esta atividade envolvem determinar as características técnicas de softwares e equipamentos, definição clara de escopo incluído e excluído, treinamentos inclusos ou necessários,manutenções e garantias. Deve ser assinado Termo de Entrega Técnica da relação de especificações técnicas e equipamentos. 3.1.3 Serviços 3.1.3.3 Documentação O Termo e Pacote de Trabalho “Documentação” refere-se aos documentos relacionados à contratação de serviços e parcerias. Os esforços para esta atividade envolvem elaboração, ciência e aprovação de Acordos de Nível de Serviço, Declarações de Escopo, procedimentos e formulário para solicitações de alterações e contrato. Todos os documentos devem ser assinados por todas as partes envolvidas,por meio eletrônico ou físico. 3.2 Parcerias 3.2.1 Treinamentos O Termo e Pacote de Trabalho “Treinamentos” refere-se ao planejamento e realização de treinamentos iniciais, reciclagens e capacitação das partes interessadas – empresa, clientes e fornecedores. Os esforços para esta atividade envolvem definir capacidades exigidas, definir metodologia de avaliação de fixação do treinamento, pesquisa e cadastro de empresas de treinamento e capacitação (públicas ou privadas), negociar parcerias, executar Todo funcionário deve receber pelo menos dois treinamentos, reciclagens ou capacitações por ano, ano, alinhados às suas atividades e obrigações.Os funcionários devem ser posteriormente reavaliados e devem receber feedback.
  • 71.
    Nº na EAP Entregas Pacotes de Trabalho Descrição doPacote de Trabalho Critérios de Aceitação treinamentos, avaliar fixação e dar feedback. 3.2 Parcerias 3.2.2 Novos Produtos O Termo e Pacote de Trabalho “Novos Produtos” refere-se aos esforços empreendidos para o desenvolvimento de novos produtos e serviços. Os esforços para esta atividade envolvem estabelecer metodologia de pesquisa e inovação e definir critérios de priorizações, pesquisa e cadastro de instituições de ensino ou pesquisa (públicas ou privadas) para firmar parcerias de desenvolvimento de novos ou personalização de atuais produtos ou serviços. Deverá focar as necessidades, interesses e aplicabilidade aos negócios dos clientes, fornecedores ou da própria empresa, com aplicabilidade e atendimento aos planejamentos. 4 Encerramento 4.1 Reunião de Encerramento O Termo e Pacote de Trabalho “Reunião de Encerramento” refere-se à reunião para tratar do encerramento do projeto, apresentaro produto,os indicadores finais, entre outros. Os esforços para esta atividade envolvem definir local, data e hora, obter e organizar as informações necessárias para apresentação,preparar apresentação de encerramento e apresentar. Agendamento de local e recursos adequados – Datashow, microcomputador e passadorde slides e convocação dos envolvidos. O agendamento, convocação e informe da pauta devem ser enviados com no mínimo três dias de antecedência. A reunião não deve ter duração superior a 01:30. 4 Encerramento 4.2 Relatório de Lições Aprendidas O Termo e Pacote de Trabalho “Relatório de Lições Aprendidas” refere-se ao documento que trata de eventos e situações,adversas ou positivas,ocorridas no transcorrer do projeto que agregam conhecimento e aprendizado à equipe do projeto para melhoria contínua dos processos de gestão de futuros projetos. Os esforços para esta atividade envolvem obtenção e organização das informações adequadas ao relatório, confecção do relatório, agendamento de reunião para apresentação e discussão do relatório. As informações devem ser detalhadas e concisas.A duração da reunião não deve ultrapassar01:30.
  • 72.
    Nº na EAP Entregas Pacotes de Trabalho Descrição doPacote de Trabalho Critérios de Aceitação 4 Encerramento 4.3 Arquivamento de Documentos O Termo e Pacote de Trabalho “Arquivamento de Documentos” refere-se à ação de arquivamento dos documentos relacionados ao planejamento, desenvolvimento e encerramento do projeto. Os esforços para esta atividade envolvem planejamento da ação, organização das informações e documentos, padronização de nomenclatura e local de arquivamento e efetivação da ação. Todos os documentos referentes a um mesmo projeto devem ser arquivados em um mesmo local – gaveta ou pasta.Todos devem estar devidamente identificados com rótulo, etiqueta ou outro método, desde que padronizado. Quadro 10 Dicionário da EAP. Fonte: Elaboração dos autores. Registro de Alterações Data Modificado por Descrição da mudança Registro de Aprovação Aprovador Assinatura Data Sponsor
  • 73.
    6.3 PLANO DEGERENCIAMENTO DO TEMPO 6.3.1 Cronograma detalhado e definição de marcos Com o intuito de tornar o processo ágil e reduzir o tempo de desenvolvimento do projeto, foi definido que os pacotes de trabalho e suas respectivas atividades seriam divididos entre os recursos (membros da equipe) de forma a permitir que sua execução ocorra em paralelo tanto quanto possível. O cronograma detalhado e os principais marcos do projeto servirão de base para o desenvolvimento das tarefas, anexados a este documento (Anexos 2 a 6). Para o presente projeto, foi considerado a seguinte escala de trabalho: segunda a sexta-feira, das 08:00 as 17:00, com intervalo de uma hora de almoço, das 12:00 as 13:00, totalizando 8 horas por dia e 22 dias por mês. 6.3.2 Mudanças nos prazos pré-estabelecidos Mudanças nos prazos que ocorram ou sejam identificadas antecipadamente deverão ser justificativas e registradas em formulário específico padronizado e informadas ao Gerente do Projeto. As atividade e tarefas serão executadas pelos responsáveis (recursos) conforme planejamento prévio e descrição no cronograma detalhado. Poderá ocorrer alteração ou auxílio dos recursos envolvidos, desde que previamente informado e registrado nos planos ou via comunicação formal (e-mail ou memorando). Mudanças no prazo deverão ser analisadas de acordo com o Sistema de Priorização de Mudanças. 6.3.3 Sistema de priorização e controle de mudanças Todas as mudanças devem ser avaliadas conforme sistema de priorização e controle de mudanças (Figura 14), obtendo critérios de avaliação variando de 0 (zero), totalmente irrelevante, a 5 (cinco), de alta prioridade (Quadro 11). 6.3.4 Atualização e administração do plano de gerenciamento do tempo O plano de gerenciamento de tempo deverá ser atualizado a cada dois meses ou sempre que houver mudança grave impactante, sendo responsabilidade direta do Gerente do Projeto, Thiago Martins Pinheiro. O responsável suplente será o integrante da Equipe, Otávio Augusto de Souza Brito. 6.3.5 Informações adicionais
  • 74.
     Não haveráreserva de buffer de tempo para este projeto.  Caso haja conflito no uso de recursos, a priorização será realizada após análise da equipe do projeto, que avaliará o impacto do uso/espera do recurso sobre o cronograma do projeto.  Os prazos serão avaliados em dois momentos: ao final de cada atividade, no momento da atualização do status de conclusão das mesmas, e mensalmente, atualizando os status das atividades em execução. Figura 12. Sistema de controle de mudanças do plano de gerenciamento do tempo. Fonte: Elaboração dos autores. Critério Descrição Importância Ação 0 Atividades de criação ou atualização de documentação Irrelevante Agir se necessário 1 Atividades que ocasionam alteração de ferramentas durante o processo de desenvolvimento Não prioritário Planejar e agir 2 Atividades que ocasionam mudanças físicas na organização Baixa prioridade Planejar e agir
  • 75.
    Critério Descrição ImportânciaAção 3 Atividades que ocasionam alteração nos produtos da empresa Média prioridade Planejar e agir 4 Atividades que ocasionam alteração na equipe do projeto Alta prioridade Imediata 5 Atividades que ocasionem: i) danos ou perdas diretas ao projeto, ii) comprometimento das linhas de base do projeto, ou iii) que envolvam documentação necessária ao registro da empresa Urgente Imediata Quadro 11 Critérios para o sistema de priorização de mudanças. Fonte: Elaboração dos autores.
  • 76.
    ANEXOS Anexo 2 Cronogramadetalhado do projeto e recursos alocados. N EAP Nome Duração Início Término Predeces- soras Nome do Recurso 1 DESENVOLVIMENTO ELANÇAMENTO DEUMA EMPRESA DEASSESSORIA ECONSULTORIA EMAGRICULTURA DE PRECISÃO 278,812 dias 01/06/2015 08:00 23/06/2016 15:30 2 1.. GERENCIAMENTO DO PROJETO 27,062 dias 01/06/2015 08:00 08/07/2015 08:30 3 1.1. DOCUMENTOS INICIAIS 3,5 dias 01/06/2015 08:00 04/06/2015 13:00 4 1.1.1 TERMO DE ABERTURA 2 dias 01/06/2015 08:00 02/06/2015 17:00 5 Definir justificativa e objetivos 0,5 dias 01/06/2015 08:00 01/06/2015 13:00 Thiago M. Pinheiro 6 Identificar gestor e nível de autoridade 0,5 dias 01/06/2015 13:00 01/06/2015 17:00 5 Thiago M. Pinheiro 7 Realizar descrição do produto 1 dia 02/06/2015 08:00 02/06/2015 17:00 6 Thiago M. Pinheiro 8 1.1.2 DECLARAÇÃO DE ESCOPO 3,5 dias 01/06/2015 08:00 04/06/2015 13:00 9 Realizar planejamento de escopo incluído e excluído 0,5 dias 01/06/2015 08:00 01/06/2015 13:00 Otávio A. S. Brito 10 Definir critérios de sucesso 0,5 dias 01/06/2015 13:00 01/06/2015 17:00 9 Otávio A. S. Brito 11 Escolher equipe 2 dias 02/06/2015 08:00 03/06/2015 17:00 10 Otávio A. S. Brito 12 Identificar premissas e restrições 0,5 dias 04/06/2015 08:00 04/06/2015 13:00 11 Otávio A. S. Brito 13 APROVAÇÃO DO PRÉ-PROJETO 0 dias 04/06/2015 13:00 04/06/2015 13:00 12 14 1.2. PLANO DO PROJETO 24 dias 03/06/2015 08:00 06/07/2015 17:00 15 1.2.1 ESCOPO 7 dias 03/06/2015 08:00 11/06/2015 17:00 16 Elaborar matriz de rastreabilidade de requisitos 2 dias 03/06/2015 08:00 04/06/2015 17:00 7 Thiago M. Pinheiro 17 Elaborar EAP 3 dias 05/06/2015 08:00 09/06/2015 17:00 16 Thiago M. Pinheiro 18 Elaborar dicionário da EAP 2 dias 10/06/2015 08:00 11/06/2015 17:00 17 Thiago M. Pinheiro 19 1.2.2 TEMPO 3 dias 04/06/2015 13:00 09/06/2015 13:00 20 Elaborar cronograma de atividades 1 dia 04/06/2015 13:00 05/06/2015 13:00 12 Otávio A. S. Brito
  • 77.
    N EAP NomeDuração Início Término Predeces- soras Nome do Recurso 21 Elaborar cronograma de marcos 1 dia 05/06/2015 13:00 08/06/2015 13:00 20 Otávio A. S. Brito 22 Estimar de duração 1 dia 08/06/2015 13:00 09/06/2015 13:00 21 Otávio A. S. Brito 23 1.2.3 CUSTO 3 dias 12/06/2015 08:00 16/06/2015 17:00 24 Estimar Orçamento 2 dias 12/06/2015 08:00 15/06/2015 17:00 18 Thiago M. Pinheiro 25 Definir processos paragestão de custos 1 dia 16/06/2015 08:00 16/06/2015 17:00 24 Thiago M. Pinheiro 26 1.2.4 QUALIDADE 3 dias 09/06/2015 13:00 12/06/2015 13:00 27 Definir padrões aplicáveis 1,5 dias 09/06/2015 13:00 10/06/2015 17:00 22 Otávio A. S. Brito 28 Elaborar critérios paraatendimento dos padrões 1 dia 11/06/2015 08:00 11/06/2015 17:00 27 Otávio A. S. Brito 29 Determinar Checkpoints 0,5 dias 12/06/2015 08:00 12/06/2015 13:00 28 Otávio A. S. Brito 30 1.2.5 RECURSOS HUMANOS 4 dias 17/06/2015 08:00 22/06/2015 17:00 31 Alocar pessoal 1,5 dias 17/06/2015 08:00 18/06/2015 13:00 25 Thiago M. Pinheiro 32 Elaborar matriz de responsabilidades 1,5 dias 18/06/2015 13:00 19/06/2015 17:00 31 Thiago M. Pinheiro 33 Elaborar plano de gerenciamento de frequência e bonificação 1 dia 22/06/2015 08:00 22/06/2015 17:00 32 Thiago M. Pinheiro 34 1.2.6 COMUNICAÇÃO 4,5 dias 12/06/2015 13:00 18/06/2015 17:00 35 Elaborar processo de gerenciamento das comunicações 1,5 dias 12/06/2015 13:00 15/06/2015 17:00 29 Otávio A. S. Brito 36 Elaborar plano de padronização das comunicações 1 dia 16/06/2015 08:00 16/06/2015 17:00 35 Otávio A. S. Brito 37 Planejar e realizar eventos de comunicação 2 dias 17/06/2015 08:00 18/06/2015 17:00 36 Otávio A. S. Brito 38 1.2.7 RISCOS 5 dias 23/06/2015 08:00 29/06/2015 17:00 39 Identificar e qualificar riscos 2 dias 23/06/2015 08:00 24/06/2015 17:00 33 Thiago M. Pinheiro 40 Realizar planejamento de respostaao risco 1,5 dias 25/06/2015 08:00 26/06/2015 13:00 39 Thiago M. Pinheiro 41 Elaborar processos de gerenciamento de riscos 1,5 dias 26/06/2015 13:00 29/06/2015 17:00 40 Thiago M. Pinheiro 42 1.2.8 AQUISIÇÕES 1,5 dias 19/06/2015 08:00 22/06/2015 13:00 43 Definir tipos decontratos 1 dia 19/06/2015 08:00 19/06/2015 17:00 37 Otávio A. S. Brito
  • 78.
    N EAP NomeDuração Início Término Predeces- soras Nome do Recurso 44 Definir critérios de avaliação de cotações e propostas 0,5 dias 22/06/2015 08:00 22/06/2015 13:00 43 Otávio A. S. Brito 45 1.2.9 STAKEHOLDERS 5 dias 30/06/2015 08:00 06/07/2015 17:00 46 Identificar principais stakeholders 1,5 dias 30/06/2015 08:00 01/07/2015 13:00 41 Thiago M. Pinheiro 47 Avaliar principais stakeholders 2 dias 01/07/2015 13:00 03/07/2015 13:00 46 Thiago M. Pinheiro 48 Realizar plano de gerenciamento de stakeholders 1,5 dias 03/07/2015 13:00 06/07/2015 17:00 47 Thiago M. Pinheiro 49 1.3. MONITORAMENTO E CONTROLE 11,562 dias 22/06/2015 13:00 08/07/2015 08:30 50 1.3.1 REUNIÕES SEMANAIS 0,5 dias 22/06/2015 13:00 22/06/2015 17:00 51 Definir pauta, local, data e hora 0,125 dias 22/06/2015 13:00 22/06/2015 14:00 44 Otávio A. S. Brito 52 Agendar local e recursos 0,062 dias 22/06/2015 14:00 22/06/2015 14:30 51 Otávio A. S. Brito 53 Definir e convocar participantes 0,062 dias 22/06/2015 14:30 22/06/2015 15:00 52 Otávio A. S. Brito 54 Realizar reunião 0,25 dias 22/06/2015 15:00 22/06/2015 17:00 53 Otávio A. S. Brito 55 1.3.2 RELATÓRIOS DE ACOMPANHAMENTO 1,062 dias 07/07/2015 08:00 08/07/2015 08:30 56 Coletar e organizar informações 0,5 dias 07/07/2015 08:00 07/07/2015 13:00 48 Thiago M. Pinheiro 57 Confeccionar relatório 0,5 dias 07/07/2015 13:00 07/07/2015 17:00 56 Thiago M. Pinheiro 58 Enviar ou apresentar relatório 0,062 dias 08/07/2015 08:00 08/07/2015 08:30 57 Thiago M. Pinheiro 59 APROVAÇÃO DO PLANO DO PROJETO 0 dias 08/07/2015 08:30 08/07/2015 08:30 58 60 2.. ÁREA ADMINISTRATIVA 167,062 dias 23/06/2015 08:00 11/02/2016 08:30 61 2.1. PADRONIZAÇÃO DE PROCESSOS 8 dias 23/06/2015 08:00 02/07/2015 17:00 62 Mapear e planejar processos 5 dias 23/06/2015 08:00 29/06/2015 17:00 54 Otávio A. S. Brito 63 Mapear e planejar melhoria contínua 2 dias 30/06/2015 08:00 01/07/2015 17:00 62 Otávio A. S. Brito 64 Treinar e reciclar funcionários sobre processos e atualizações 1 dia 02/07/2015 08:00 02/07/2015 17:00 63 Otávio A. S. Brito 65 2.2. PROGRAMAS DE FIDELIZAÇÃO 8 dias 08/07/2015 08:30 20/07/2015 08:30 66 Planejar e definir programas 3 dias 08/07/2015 08:30 13/07/2015 08:30 58 Thiago M. Pinheiro
  • 79.
    N EAP NomeDuração Início Término Predeces- soras Nome do Recurso 67 Realizar estudo de viaiblidade econômica e impacto 2 dias 13/07/2015 08:30 15/07/2015 08:30 66 Thiago M. Pinheiro 68 Implantar ou produzir 3 dias 15/07/2015 08:30 20/07/2015 08:30 67 Thiago M. Pinheiro 69 2.3. INFRAESTRUTURA 116,812 dias 03/07/2015 08:00 14/12/2015 15:30 70 2.3.1 ESCRITÓRIO 96,062 dias 03/07/2015 08:00 16/11/2015 08:30 71 Definir razão social 5 dias 20/07/2015 08:30 27/07/2015 08:30 68 Thiago M. Pinheiro 72 Pesquisar e definir nome fantasia 5 dias 03/07/2015 08:00 09/07/2015 17:00 64 Otávio A. S. Brito 73 Confeccionar e assinar contrato social 15 dias 27/07/2015 08:30 17/08/2015 08:30 71 Thiago M. Pinheiro 74 Definir critérios de pesquisa e aceitação de salas comerciais 0,125 dias 10/07/2015 08:00 10/07/2015 09:00 72 Otávio A. S. Brito 75 Pesquisar e alugar sala comercial 20 dias 17/08/2015 08:30 14/09/2015 08:30 73 Thiago M. Pinheiro 76 Planejar, pesquisar e adquirir mobiliário, decoração, equipamentos e acessórios 20 dias 10/07/2015 09:00 07/08/2015 09:00 74 Otávio A. S. Brito 77 Pesquisar e obter licenças necessárias 30 dias 14/09/2015 08:30 26/10/2015 08:30 75 Thiago M. Pinheiro 78 Obter alvará de funcionamento 30 dias 07/08/2015 09:00 18/09/2015 09:00 76 Otávio A. S. Brito 79 Registrar a empresa nos órgãos competentes 15 dias 26/10/2015 08:30 16/11/2015 08:30 77 Thiago M. Pinheiro 80 2.3.2 TIC 20,75 dias 16/11/2015 08:30 14/12/2015 15:30 81 Definir requisitos mínimos de equipamentos e planos de informática 0,25 dias 16/11/2015 08:30 16/11/2015 10:30 79 Thiago M. Pinheiro 82 Definir requisitos mínimos de equipamentos e planos de telefonia móvel e fixa 0,25 dias 16/11/2015 10:30 16/11/2015 13:30 81 Thiago M. Pinheiro 83 Definir requisitos mínimos de equipamentos de segurança 0,25 dias 16/11/2015 13:30 16/11/2015 15:30 82 Thiago M. Pinheiro 84 Pesquisar equipamentos, acessórios e planos conforme definições 15 dias 16/11/2015 15:30 07/12/2015 15:30 83 Thiago M. Pinheiro 85 Comprar, instalar e configurar equipamentos, acessórios e planos conforme definições 5 dias 07/12/2015 15:30 14/12/2015 15:30 84 Thiago M. Pinheiro 86 2.4. RECRUTAMENTO E SELEÇÃO 33 dias 16/11/2015 08:30 31/12/2015 08:30
  • 80.
    N EAP NomeDuração Início Término Predeces- soras Nome do Recurso 87 2.4.1 CONTRATAÇÃO 33 dias 16/11/2015 08:30 31/12/2015 08:30 88 Planejar e descrever cargos e competências necessárias 3 dias 16/11/2015 08:30 19/11/2015 08:30 79 Otávio A. S. Brito 89 Prospectar e captar currículos 20 dias 19/11/2015 08:30 17/12/2015 08:30 88 Otávio A. S. Brito 90 Planejar entrevistas técnica e psicológica 1 dia 17/12/2015 08:30 18/12/2015 08:30 89 Otávio A. S. Brito 91 Realizar entrevistas técnica e psicológica 5 dias 18/12/2015 08:30 25/12/2015 08:30 90 Otávio A. S. Brito 92 Dar feedback a todos os candidatos 3 dias 25/12/2015 08:30 30/12/2015 08:30 91 Otávio A. S. Brito 93 Contratar candidatos aprovados 1 dia 30/12/2015 08:30 31/12/2015 08:30 92 Otávio A. S. Brito 94 2.4.2 AVALIAÇÃO 2 dias 14/12/2015 15:30 16/12/2015 15:30 95 Estabelecer metodologia de avaliação e política de consequências 0,5 dias 14/12/2015 15:30 15/12/2015 10:30 85 Thiago M. Pinheiro 96 Realizar avaliações e feedback 1 dia 15/12/2015 10:30 16/12/2015 10:30 95 Thiago M. Pinheiro 97 Identificar necessidades de treinamento 0,5 dias 16/12/2015 10:30 16/12/2015 15:30 96 Thiago M. Pinheiro 98 INÍCIO DE FUNCIONAMENTO DA EMPRESA 0 dias 16/12/2015 15:30 16/12/2015 15:30 97 99 2.5. MARKETING E PROPAGANDA 30 dias 31/12/2015 08:30 11/02/2016 08:30 100 2.5.1 MEIO DIGITAL 30 dias 31/12/2015 08:30 11/02/2016 08:30 101 Pesquisar e contratar empresa de marketing e propaganda 10 dias 31/12/2015 08:30 14/01/2016 08:30 93 Otávio A. S. Brito 102 Coplanejar público-alvo, mídias para veiculação e anúncio 5 dias 14/01/2016 08:30 21/01/2016 08:30 101 Otávio A. S. Brito 103 Pesquisar e definir identidade visual 5 dias 21/01/2016 08:30 28/01/2016 08:30 102 Otávio A. S. Brito 104 Produzir e veicular anúncio 10 dias 28/01/2016 08:30 11/02/2016 08:30 103 Otávio A. S. Brito 105 2.5.2 MEIO FÍSICO 25 dias 31/12/2015 08:30 04/02/2016 08:30 106 Pesquisar e contratar empresas de marketing e propaganda 15 dias 31/12/2015 08:30 21/01/2016 08:30 101SS Thiago M. Pinheiro 107 Coplanejar público-alvo, mídias para veiculação e anúncio 5 dias 14/01/2016 08:30 21/01/2016 08:30 102SS Thiago M. Pinheiro 108 Produzir e veicular anúncio 10 dias 21/01/2016 08:30 04/02/2016 08:30 107 Thiago M. Pinheiro
  • 81.
    N EAP NomeDuração Início Término Predeces- soras Nome do Recurso 109 DIVULGAÇÃO DA EMPRESA 0 dias 04/02/2016 08:30 04/02/2016 08:30 108 110 3.. ÁREA TÉCNICA 94 dias 11/02/2016 08:30 22/06/2016 08:30 111 3.1. FORNECEDORES E CLIENTES 52,5 dias 11/02/2016 08:30 25/04/2016 13:30 112 3.1.1 PROSPECÇÃO 46 dias 11/02/2016 08:30 15/04/2016 08:30 113 Definir segmentos-alvo 1 dia 11/02/2016 08:30 12/02/2016 08:30 104 Otávio A. S. Brito 114 Pesquisar potenciais clientes e fornecedores em cada segmento 15 dias 12/02/2016 08:30 04/03/2016 08:30 113 Otávio A. S. Brito 115 Obter informações e cadastrar potenciais clientes e fornecedores 15 dias 04/03/2016 08:30 25/03/2016 08:30 114 Otávio A. S. Brito 116 Visitar potenciais clientes e fornecedores 15 dias 25/03/2016 08:30 15/04/2016 08:30 115 Otávio A. S. Brito 117 3.1.2 NEGOCIAÇÃO 4,5 dias 11/02/2016 08:30 17/02/2016 13:30 118 Definir os limites desejados, esperados e mínimos aceitáveis 0,5 dias 11/02/2016 08:30 11/02/2016 13:30 113SS Thiago M. Pinheiro 119 Planejar antecipadamente a negociação 1 dia 11/02/2016 13:30 12/02/2016 13:30 118 Thiago M. Pinheiro 120 Apresentar empresa, portfólio de produtos epré-projetos personalizados 2 dias 12/02/2016 13:30 16/02/2016 13:30 119 Thiago M. Pinheiro 121 Realizar efetiva negociação 1 dia 16/02/2016 13:30 17/02/2016 13:30 120 Thiago M. Pinheiro 122 IMERSÃO NO MERCADO 0 dias 17/02/2016 13:30 17/02/2016 13:30 121 123 3.1.3 SERVIÇOS 48 dias 17/02/2016 13:30 25/04/2016 13:30 124 3.1.3 REQUISITOS 1,5 dias 15/04/2016 08:30 18/04/2016 13:30 125 Determinar requisitos, necessidades e demandas explícitas e implícitas 0,75 dias 15/04/2016 08:30 15/04/2016 15:30 116 Otávio A. S. Brito 126 Determinar outras informações relevantes 0,25 dias 15/04/2016 15:30 18/04/2016 08:30 125 Otávio A. S. Brito 127 Apresentar e solicitar assinatura e aprovação dos documentos gerados 0,5 dias 18/04/2016 08:30 18/04/2016 13:30 126 Otávio A. S. Brito 128 3.1.3 ESPECIFICAÇÕES TÉCNICAS 5 dias 17/02/2016 13:30 24/02/2016 13:30
  • 82.
    N EAP NomeDuração Início Término Predeces- soras Nome do Recurso 129 Descrever detalhadamente especificações técnicas de produtos e serviços 4 dias 17/02/2016 13:30 23/02/2016 13:30 121 Thiago M. Pinheiro 130 Realizar Entrega Técnica e solicitar assinatura entrega 1 dia 23/02/2016 13:30 24/02/2016 13:30 129 Thiago M. Pinheiro 131 3.1.3 DOCUMENTAÇÃO 5 dias 18/04/2016 13:30 25/04/2016 13:30 132 Elaborar documentos relevantes 4 dias 18/04/2016 13:30 22/04/2016 13:30 127 Otávio A. S. Brito 133 Dar ciência dos documentos a todas as partes interessadas 1 dia 22/04/2016 13:30 25/04/2016 13:30 132 Otávio A. S. Brito 134 Solicitar aprovação e assinatura de todos os documentos por todas as partes interessadas 1 dia 22/04/2016 13:30 25/04/2016 13:30 133SS Otávio A. S. Brito 135 3.2. PARCERIAS 84,5 dias 24/02/2016 13:30 22/06/2016 08:30 136 3.2.1 TREINAMENTOS 27 dias 24/02/2016 13:30 01/04/2016 13:30 137 Definir capacidades necessárias 1 dia 24/02/2016 13:30 25/02/2016 13:30 130 Thiago M. Pinheiro 138 Definir metodologia de avaliação de fixação do treinamento 1 dia 25/02/2016 13:30 26/02/2016 13:30 137 Thiago M. Pinheiro 139 Pesquisar e cadastrar empresas de treinamento e capacitação 15 dias 26/02/2016 13:30 18/03/2016 13:30 138 Thiago M. Pinheiro 140 Negociar contratações e parcerias 4 dias 18/03/2016 13:30 24/03/2016 13:30 139 Thiago M. Pinheiro 141 Realizar treinamentos, reciclagens ou capacitações 3 dias 24/03/2016 13:30 29/03/2016 13:30 140 Thiago M. Pinheiro 142 Avaliar resultados obtidos e conferir feedback aos participantes 3 dias 29/03/2016 13:30 01/04/2016 13:30 141 Thiago M. Pinheiro 143 3.2.2 NOVOS PRODUTOS 41,5 dias 25/04/2016 13:30 22/06/2016 08:30 144 Estabelecer metodologia de pesquisae inovação 1 dia 25/04/2016 13:30 26/04/2016 13:30 134 Otávio A. S. Brito 145 Definir critérios de priorização 0,5 dias 26/04/2016 13:30 27/04/2016 08:30 144 Otávio A. S. Brito 146 Pesquisa e cadastrar instituições de ensino ou pesquisa 20 dias 27/04/2016 08:30 25/05/2016 08:30 145 Otávio A. S. Brito 147 Firmar parcerias com instituições de ensino ou pesquisa 20 dias 25/05/2016 08:30 22/06/2016 08:30 146 Otávio A. S. Brito 148 INOVAÇÃO EMPRESARIAL 0 dias 22/06/2016 08:30 22/06/2016 08:30 147 149 4.. ENCERRAMENTO 1,75 dias 22/06/2016 08:30 23/06/2016 15:30
  • 83.
    N EAP NomeDuração Início Término Predeces- soras Nome do Recurso 150 4.1. REUNIÃO DE ENCERRAMENTO 0,5 dias 22/06/2016 08:30 22/06/2016 13:30 151 Definir pauta, local, data e hora 0,125 dias 22/06/2016 08:30 22/06/2016 09:30 142;147 Otávio A. S. Brito 152 Agendar local e recursos 0,062 dias 22/06/2016 09:30 22/06/2016 10:00 151 Otávio A. S. Brito 153 Definir e convocar participantes 0,062 dias 22/06/2016 10:00 22/06/2016 10:30 152 Otávio A. S. Brito 154 Realizar reunião 0,25 dias 22/06/2016 10:30 22/06/2016 13:30 153 Otávio A. S. Brito 155 4.2. RELATÓRIO DE LIÇÕES APRENDIDAS 0,75 dias 22/06/2016 08:30 22/06/2016 15:30 156 Definir pauta, local, data e hora 0,125 dias 22/06/2016 08:30 22/06/2016 09:30 151SS Thiago M. Pinheiro 157 Agendar local e recursos 0,062 dias 22/06/2016 09:30 22/06/2016 09:59 152SS Thiago M. Pinheiro 158 Definir e convocar participantes 0,062 dias 22/06/2016 10:00 22/06/2016 10:29 153SS Thiago M. Pinheiro 159 Realizar reunião de apresentação e discussão do relatório 0,25 dias 22/06/2016 13:30 22/06/2016 15:30 154 Thiago M. Pinheiro 160 4.3. ARQUIVAMENTO DE DOCUMENTOS 1 dia 22/06/2016 15:30 23/06/2016 15:30 161 Definir metodologia 0,5 dias 22/06/2016 15:30 23/06/2016 10:30 159 Otávio A. S. Brito 162 Realizar arquivamento 0,5 dias 23/06/2016 10:30 23/06/2016 15:30 161 Otávio A. S. Brito 163 ENTREGA E ENCERRAMENTO DO PROJETO 0 dias 23/06/2016 15:30 23/06/2016 15:30 162 Fonte: Elaboração dos autores.
  • 84.
    Anexo 3 Cronogramade marcos do projeto. Fonte: Elaboração dos autores.
  • 85.
    Anexo 4 Cronogramade marcos do projeto. Fonte: Elaboração dos autores.
  • 86.
    Anexo 5 Cronogramade marcos do projeto. Fonte: Elaboração dos autores.
  • 87.
    Anexo 6 Cronogramade marcos do projeto. Fonte: Elaboração dos autores.
  • 88.
    Registro de Alterações DataModificado por Descrição da mudança Registro de Aprovação Aprovador Assinatura Data Sponsor
  • 89.
    6.4 PLANO DEGERENCIAMENTO DE CUSTOS 6.4.1 Processos de gerenciamento de custos  O projeto será avaliado utilizando-se a metodologia de Análise de Valor Agregado (Earned Value)  Os resultados, avaliação e comentários serão apresentados em forma de relatório;  O orçamento planejado servirá como base para o gerenciamento de custos;  Solicitações de verbas ou pedidos de mudanças deverão ser realizados em formulário próprio adequado;  O orçamento deve ser atualizado e avaliado diariamente, sendo apresentado nas Reuniões Semanais;  Todas as mudanças no orçamento serão avaliadas e classificadas a partir do seu impacto na linha de base planejada; 6.4.2 Definição de orçamento preliminar e reservas  De acordo com as solicitações de mudanças e autonomia do Gerente do Projeto e do Patrocinador, haverá consumo das reservas, conforme: Figura 13. Descrição de orçamento preliminar e determinação de reservas. Fonte: Elaboração dos autores. Orçamento total R$65.000,00 Reserva Gerencial R$10.000,00 Reserva de Contingência R$7.000,00 Outras Reservas R$3.000,00 Projeto Precisione R$55.000,00 Informática, comunicação e segurança R$15.000,00 Mobiliário R$10.000,00 Capital de Giro R$15.000,00 Despesas administrativas R$15.000,00
  • 90.
     Reservas deContingência são destinadas exclusivamente ao Gerenciamento de Riscos, conforme descrito no Plano de Gerenciamento de Riscos;  Outras Reservas são destinadas a outros eventos não contemplados como riscos do projeto;  Em caso de esgotamento das Reservas antes do término do projeto, somente o Patrocinador poderá solicitar, decidir e instituir nova reserva;  Após o encerramento do projeto, havendo plena satisfação do cliente e sobra de reserva, os valores serão igualmente rateados entre os membros do projeto, desde que integralmente participantes (início ao fim), sem penalidades e independente de cargo. Reserva de Contingência Outras Reservas Gerente do Projeto,somente ≤ R$2.000,00 ≤ R$3.000,00 Patrocinador, somente ≤ R$4.000,00 ≤ R$5.000,00 Gerente do Projeto e Patrocinador em comum acordo ≥ R$4.000,00 até o limite da Reserva ≥ R$5.000,00 até o limite da Reserva Quadro 12 Autonomia de uso das reservas. Fonte: Elaboração dos autores. 6.4.3 Administração do plano de gerenciamento de custos  Responsável: Thiago Martins Pinheiro, Gerente do Projeto  Frequência: Mensalmente 6.4.4 Assuntos não previstos neste plano Todas as solicitações, mudanças, ou demais situações que não estejam previstas neste plano deverão ser submetidas a uma reunião extraordinária entre as partes interessadas e o Gerente do Projeto. Registro de Alterações Data Modificado por Descrição da mudança Registro de Aprovação Aprovador Assinatura Data Sponsor
  • 91.
    6.5 PLANO DEGERENCIAMENTO DA QUALIDADE 6.5.1 Descrição dos processos de gerenciamento da qualidade Os processos de gerenciamento da qualidade serão fundamentados nas normas ISO 9001:2015 – gestão da qualidade, ISO 14001:2015 – gestão ambiental, OHSAS 18001:2007 – gestão da saúde e segurança ocupacional e PMBOK:2013 – gestão de projetos. Estas normas serão adotadas nos processos deste projeto para desenvolvimento da empresa Precisione e dos produtos desta empresa – todo projeto desenvolvido pela empresa será embasado nas referidas normas. A adoção destes processos objetiva preparação para obtenção das certificações mencionadas e conferir qualidade e confiabilidade à empresa e seus produtos. Insatisfações e reclamações quanto aos serviços prestados ou à empresa serão tratados como solicitações de mudanças nos requisitos de qualidade. Todas as solicitações de mudanças na qualidade devem ser enviadas por escrito ao Comitê de Controle de Mudanças (CCM, ou Change Control Board (CCB)), através de formulário padrão ou e-mail, conforme descrito no Plano de Gerenciamento da Comunicação deste projeto. Todas as solicitações serão avaliadas, priorizadas e classificadas conforme fluxograma no Sistema de Controle de Mudanças da Qualidade (Figura 06) e encerradas com emissão de Relatório de Solicitações de Mudanças. 6.5.2 Priorização das mudanças nos quesitos de qualidade e respostas De acordo com o nível de urgência e impacto, as mudanças nos requisitos de qualidade serão classificadas em quatro níveis:  Prioridade 0 (zero): prioridade muito alta, representa alto impacto no projeto e outras áreas que o projeto não possui autonomia. Exige ação imediata do Gerente de Projetos e acionamento imediato do patrocinador.  Prioridade 1 (um): prioridade alta, representa alto impacto nos custos e prazos. Exige ação imediata do Gerente de Projetos e acionamento do patrocinador caso haja necessidade de aprovação financeira superior à alçada do Gerente de Projetos.  Prioridade 2 (dois): prioridade média, agrega valor ao sucesso do projeto sem representar impacto significativo nos custos e prazos. Deve ser haver planejamento das ações necessárias conforme disponibilidade da equipe.  Prioridade 3 (três): prioridade baixa, tem influência no sucesso do projeto sem representar impacto ou urgência.
  • 92.
    6.5.3 Sistema decontrole de mudanças da qualidade Todas as mudanças na qualidade do projeto devem ser encaminhadas por escrito ao Comitê de Controle de Mudanças, processadas de acordo com o fluxograma descrito na Figura 06 e suas conclusões descritas no Relatório de Solicitações de Mudanças que deve ser apresentado nas reuniões do Conselho. Figura 14. Priorização de mudanças no plano de gerenciamento da qualidade. Fonte: Elaboração dos autores.
  • 93.
    6.5.4 Frequência deavaliação dos requisitos de qualidade do projeto As reuniões do Conselho de Controle de Mudanças devem ocorrer semanalmente, conforme descrito no plano de gerenciamento das comunicações. Nestas reuniões serão apresentadas as conclusões de solicitações anteriores e recebidas novas solicitações. 6.5.5 Alocação financeira das mudanças nos requisitos de qualidade Mudanças na qualidade que demandem recurso serão alocadas conforme previsto no Plano de Gerenciamento de Custos. Caso as alterações estejam dentro da alçada do Gerente de Projetos, esta poderá ser alocada nas reservas gerencias. Caso a necessidade seja maior que a alçada do Gerente de Projetos, ou não haja disponibilidade de reservas gerenciais, o patrocinador deverá ser imediatamente acionado para decidir sobre o uso da reserva de contingência de riscos, solicitação de aumento da reserva gerencial ou outra deliberação resultante da reunião. 6.5.6 Administração do plano de gerenciamento da qualidade a) Responsável pelo Plano  Otávio Augusto de Souza Brito, membro da equipe, responsável direto pelo Plano de Gerenciamento da Qualidade.  Thiago Martins Pinheiro, gerente do projeto, suplente do responsável direto pelo Plano de Gerenciamento da Qualidade. b) Frequência de Atualização do Plano O Plano de Gerenciamento da Qualidade será revisado mensalmente, na primeira reunião do Conselho de Controle de Mudanças, juntamente com os demais planos de gerenciamento do projeto. Caso haja necessidade de atualização deste Plano antes do prazo previsto, estas deverão ser tratadas de acordo com o procedimento descrito no item “Outros assuntos não previstos neste plano”. 6.5.7 Outros assuntos relacionados não previstos neste plano Toda e qualquer solicitação não prevista neste plano deverá ser enviada ao Conselho de Controle de Mudanças, por escrito, para aprovação. Caso haja aprovação, o
  • 94.
    Plano de Gerenciamentoda Qualidade deverá ser imediatamente atualizado, devendo haver adequado registro das alterações solicitadas e realizadas. Registro de Alterações Data Modificado por Descrição da mudança Registro de Aprovação Aprovador Assinatura Data Sponsor
  • 95.
    6.6 PLANO DEGERENCIAMENTO DOS RECURSOS HUMANOS Todo projeto que almeje êxito, atendendo aos requisitos e especificações definidos no planejamento estratégico, deve investir esforços na análise e planejamento para o gerenciamento das pessoas. É fundamental formalizar, planejar e organizar as funções, reponsabilidades e relações hierárquicas entre as pessoas envolvidas ao projeto. Este plano trata das definições sobre alocação dos recursos humanos, avaliação de resultados, premiação dos membros da equipe e outros aspectos relevantes, alinhado à estrutura organizacional do projeto. 6.6.1 Organograma do projeto Este projeto será desenvolvido em estrutura organizacional projetizada, na qual o Gerente de Projetos possui autonomia e nível abrangente de autoridade (Figura 13). Figura 15. Estrutura organizacional do projeto. Fonte: Elaboração dos autores. 6.6.2 Diretório do time do projeto As informações de contato dos membros da equipe estão dispostas no Diretório do projeto (Quadro 13). Nº Nome Função E-mail Telefone 1 Thiago Martins Pinheiro Gerente do Projeto thiago_mpinheiro@yahoo.com.br +55 91 99152-1953 2 Otávio Augusto de Souza Brito Membro da Equipe otavioaugustobrito@outlook.com +55 91 98264-9675 Quadro 13. Diretório do time do projeto. Fonte: Elaboração dos autores. Thiago Pinheiro Gerente do Projeto Otávio Brito Menbro da Equipe
  • 96.
    6.6.3 Matriz deresponsabilidades Para elaboração da matriz de responsabilidades, foram alocadas funções a cada um dos recursos conforme capacidades previamente identificadas, assegurando uma adequada alocação dos mesmos ampliando a probabilidade de obtenção de sucesso na conclusão de cada atividade dentro do planejamento da baseline – escopo, prazo e custo (Quadro 14). 6.6.4 Contratações, realocações ou substituições de membros do time Qualquer necessidade de alteração na composição da equipe ficará a cargo e responsabilidade do gerente de projetos. Tais movimentações na equipe devem ser preferencialmente evitadas, dado que rotatividade de pessoal durante a execução de um projeto retarda cronograma, eleva custos e afasta o projeto dos seus objetivos. Por este motivo, o gerente de projetos é o responsável por este plano de gerenciamento e deve empenhar-se pessoalmente em administrar a equipe com proximidade e dentro das boas práticas de gerenciamento de recursos humanos. 6.6.5 Treinamentos Não foram previstos treinamentos para os membros da equipe durante o período de implantação do projeto. Os treinamentos foram planejados somente para a etapa pós- implantação da empresa, já durante seu ciclo operacional, de acordo com as necessidades de capacitação e desenvolvimento da equipe, suportadas por avaliações específicas para estes objetivos. Qualquer outra demanda de capacitação e desenvolvimento de membros da equipe durante a fase de implementação do projeto, deverá ser de conhecimento do gerente do projeto para devidas tratativas. Tais investimentos deverão ser alocados em conta prevista para estes fins. 6.6.6 Bonificação Para este projeto não foi previsto bonificação ao final do mesmo, uma vez que os membros do projeto são os próprios acionistas. 6.6.7 Alocação financeira para o gerenciamento de recursos humanos
  • 97.
    Os débitos doscustos para o gerenciamento de pessoas deverão acontecer conforme previsto no plano de Gerenciamento de Custos. Caso haja necessidade de novo aporte de recurso financeiro, o Gerente do Projeto deverá ser comunicado e conduzirá o assunto, já que poderá ocorrer impactos relevantes à saúde financeira do projeto. 6.6.8 Administração do plano de recursos humanos  Thiago Martins Pinheiro, gerente do projeto, será o responsável imediato pelo plano de gerenciamento de recursos humanos.  Otávio Augusto de Souza Brito, membro da equipe, será o suplente do responsável imediato e na sua ausência assumirá a responsabilidade por este plano. 6.6.9 Outros assuntos não previstos neste plano A reunião de CCB é o momento oportuno para avaliação das solicitações de mudanças não previstas neste plano. Estas possíveis necessidades de alterações devem ser encaminhadas ao gerente do projeto para aprovação. Em caso de confirmação das alterações, estas devem ser atualizadas neste plano de gerenciamento de pessoas e efetuado o registro de alteração.
  • 98.
    Nome Pré-projeto Planejamento Acompanhamento Encerra- mento AnáliseEstratégica PlanoFinanceiro AnálisedeDesenv.do Produto Pesquisasdemercado preliminares Documentose Padronizações Escopo Tempo Custo Pesquisasdemercado Qualidade Pessoas Captaçãoetriagemde currículos Contrataçõese treinamentos Comunicação Riscos Aquisições Solicitarpropostase pesquisasdemercado Compras,pagamentose organização Escopo Tempo Custo Avaliaçõesperiódicas Reuniãode encerramento Pós-projeto ThiagoM. Pinheiro R R R R C R I R C I R I R I R I I R I R R R C R Otávio A. de S. Brito I I C C R I R I R R I R C R I R R C R I I R R C Sponsor A A A A A A A A I A A I I A A A I I I I I I I I Quadro 14 Matriz de Responsabilidades modelo RACI. Fonte: elaboração dos autores. Legenda: R – Responsável, A – Autorizar, C – Consultar e I – Informar. Registro de Alterações Data Modificado por Descrição da mudança Registro de Aprovação Aprovador Assinatura Data Sponsor
  • 99.
    6.7 PLANO DEGERENCIAMENTO DAS COMUNICAÇÕES 6.7.1 Descrição dos processos de gerenciamento das comunicações Além da comunicação informal durante todo o projeto que servirá para eliminação de dúvidas, agendamento de encontros da equipe ou alinhamento entre os envolvidos, o Gerenciamento das Comunicações deste projeto será fundamentado e realizado através de comunicação formal, valendo-se dos seguintes recursos:  E-mails;  Reuniões documentadas com Ata;  Documentos impressos assinados; As reuniões serão obrigatoriamente presenciais e terão a participação de todos os membros da equipe do projeto. Todas as atualizações de informações do projeto devem ser compartilhadas e as solicitações de alterações no plano de comunicação devem ser feitas por escrito ou por e- mail e encaminhadas para avaliação e aprovação do Gerente de Projetos. 6.7.2 Eventos de comunicação Inicial e minimamente planejadas, as reuniões presenciais descritas abaixo são as que farão parte do processo de comunicação deste projeto. 1. Reunião de Kick-Off Objetivo: Abertura oficial do projeto, com todas as partes interessadas no projeto, para que sejam apresentados os objetivos do projeto, escopo, os custos, cronograma, plano de ação e seus respectivos responsáveis, etc. Envolvidos: Time do projeto Data e horário: 01/06/2015, de 88: 00 às 10:00 h. Local: Será definido uma semana antes através de convocação por e-mail. 2. Reunião de CCB (Change Control Board) Objetivo: Avaliar a evolução do projeto, analisando os requisitos de qualidade, riscos, orçamento, escopo, cronograma, fornecimentos externos e outros assuntos que não foram previstos nos planejamentos de projeto. Indicadores do projeto serão utilizados para tal análise.
  • 100.
    Resultados parciais obtidostambém serão analisados e planos de ação para correção de possíveis desvios podem ser gerados nesta reunião. Esta reunião tem com foco, a garantia de cumprimento dos objetivos do projeto, através do controle de todos os planos. Envolvidos: Time do projeto Frequência e duração: Mensal, duração de 4 horas Local: Será definido uma semana antes através de convocação por e-mail. 3. Reunião de avaliação de fornecedores Objetivo: Identificar e avaliar potenciais fornecedores, estimar Lead Time de seus produtos, analisar qualidade e preços médios. Esta reunião também tem como finalidade o levantamento das opções de fornecedores disponíveis no mercado e a identificação do grau de dependência que a empresa poderá ter com esses fornecedores. Envolvidos: Time do projeto Frequência / duração: Bimensal. Estimado em 2 horas para cada visita ou reunião com fornecedores. Local: Nas instalações dos fornecedores 4. Encerramento do Projeto (Project Closed Out) Objetivo: Formalização e encerramento do projeto, apresentando o nível de atingimento dos objetivos e os resultados do projeto. Verifica-se se as expectativas dos principais stakeholders foram atendidas. Neste momento registra-se também as principais lições aprendidas a fim de acúmulo de experiência para projetos futuros. Envolvidos: Time do projeto Data e horário: 20/09/2016, de 08:00 às 12:00 h. Local: Será definido uma semana antes através de convocação por e-mail. 6.7.3 Cronograma de eventos de comunicação N Nome Duração Início Término 1 Cronograma de eventosde Comunicação 279 dias 01/06/2015 08:00 23/06/2016 17:00 2 Kick off Metting 0,25 dias 01/06/2015 08:00 01/06/2015 10:00
  • 101.
    N Nome DuraçãoInício Término 3 ReuniãoChange Control Board (CCB) 240,25 dias 06/07/2015 08:00 06/06/2016 10:00 4 Reunião01 0,25 dias 06/07/2015 08:00 06/07/2015 10:00 5 Reunião02 0,25 dias 03/08/2015 08:00 03/08/2015 10:00 6 Reunião03 0,25 dias 08/09/2015 08:00 08/09/2015 10:00 7 Reunião04 0,25 dias 05/10/2015 08:00 05/10/2015 10:00 8 Reunião05 0,25 dias 09/11/2015 08:00 09/11/2015 10:00 9 Reunião06 0,25 dias 07/12/2015 08:00 07/12/2015 10:00 10 Reunião07 0,25 dias 04/01/2016 08:00 04/01/2016 10:00 11 Reunião08 0,25 dias 01/02/2016 08:00 01/02/2016 10:00 12 Reunião09 0,25 dias 07/03/2016 08:00 07/03/2016 10:00 13 Reunião10 0,25 dias 04/04/2016 08:00 04/04/2016 10:00 14 Reunião11 0,25 dias 02/05/2016 08:00 02/05/2016 10:00 15 Reunião12 0,25 dias 06/06/2016 08:00 06/06/2016 10:00 16 Reuniãode avaliação de fornecedores 215,25 dias 24/08/2015 08:00 20/06/2016 10:00 17 Reunião01 0,25 dias 24/08/2015 08:00 24/08/2015 10:00 18 Reunião02 0,25 dias 19/10/2015 08:00 19/10/2015 10:00 19 Reunião03 0,25 dias 21/12/2015 08:00 21/12/2015 10:00 20 Reunião04 0,25 dias 22/02/2016 08:00 22/02/2016 10:00 21 Reunião05 0,25 dias 18/04/2016 08:00 18/04/2016 10:00 22 Reunião06 0,25 dias 20/06/2016 08:00 20/06/2016 10:00 23 Project Close out 0,188 dias 23/06/2016 15:30 23/06/2016 17:00 Quadro 15 Cronograma de eventos de comunicação. Fonte: Elaboração dos autores. 6.7.4 Atas de reunião As reuniões deverão ser registradas através de atas de reunião, que devem ser armazenadas e disponíveis no sistema de informação do projeto. Deverão ser registrados os seguintes itens mínimos em cada ata de reunião:  Lista de presença;  Pauta;  Lista de pendência da reunião anterior;  Definições e decisões tomadas;  Aprovações;  Lista de pendência para próxima reunião com seus respectivos responsáveis; Um modelo da ata de reunião está disponível em Anexos (Anexo 4) 6.7.5 Relatórios do projeto
  • 102.
    O projeto lançarámão de três relatórios para acompanhamento. Estes relatórios deverão ser publicados no sistema de informação do projeto e gerados com frequência diária ou imediatamente à medida que as evoluções físicas do projeto acontecerem.  WBS ou EAP A estrutura analítica do projeto será mostrada neste relatório de modo que o progresso do projeto seja representado nela com informação do percentual de cada atividade da EAP. A gestão visual deste relatório será realizada utilizando-se três cores para cada status de andamento das atividades: atividades não iniciadas serão mostradas em amarelo. Atividades em andamento, na cor azul. Atividades concluídas serão grafadas na cor verde. Responsável: Otávio Brito  Gráfico de Gantt A fim de ter avaliação e controle do cronograma deste projeto, será utilizada a ferramenta Gráfico de Gantt. O controle do tempo acontecerá para as todas atividades ao longo da execução do projeto. Responsável: Otávio Brito  Acompanhamento do orçamento do projeto Para o acompanhamento do orçamento do projeto, será utilizado relatório de acompanhamento de orçamento onde haverá o controle do Orçado X Realizado. Este acompanhamento através do relatório deverá acontecer para cada uma das atividades do projeto. Gráfico CurvaS da execução financeira também será parte integrante deste relatório. Responsável: Otávio Brito 6.7.6 Ambiente técnico e estrutura de armazenamento e distribuição da informação Os planos de gerenciamento do projeto, as atas de reuniões, os relatórios de acompanhamento e todos os demais documentos e arquivos deste projeto, devem ser armazenados na internet, na ferramenta OneDrive ®1, através da conta do membro da equipe, Otávio Brito, através de seu e-mail (otavioaugustobrito@outlook.com). Os documentos do projeto deverão ser armazenados e acessados na pasta denominada “Precisione – Agricultura de Precisão”.
  • 103.
    6.7.7 Alocação financeirapara gerenciamento das comunicações No âmbito deste projeto, os custos referentes ao gerenciamento das comunicações serão considerados como despesas administrativas em virtude da baixa relevância financeira frente ao montante do projeto. Assim, não serão computados no planejamento de custos do projeto. Demandas não previstas neste plano, deverão ser encaminhadas ao conhecimento do gerente de projetos para análise e validação. 6.7.8 Administração do plano de gerenciamento das comunicações  Responsável pelo plano  Otávio Augusto de Souza Brito, membro da equipe do projeto, será o responsável pelo plano de gerenciamento das comunicações.  Thiago Martins Pinheiro, gerente do projeto, será suplente.  Frequência de atualização do plano de gerenciamento das comunicações O presente plano de gerenciamento das comunicações sofrerá reavaliações com periodicidade quinzenal, e acontecerá durante as reuniões de CCB, assim como os demais planos do projeto. A primeira reavaliação já acontecerá na primeira reunião de CCB. Inicialmente não está planejada nenhuma atualização do plano de gerenciamento das comunicações antes da primeira reunião de CCB. Havendo tal necessidade, a mesma deverá ser levada ao responsável por este plano. Qualquer alteração deste plano, oriunda da reavaliação do plano, deverá estar orientada pela objetividade e simplicidade da solução encontrada. 6.7.9 Outros assuntos não identificados neste plano Toda e qualquer necessidade e/ou proposta de alteração deste plano, deverá ser analisada e submetida à aprovação na reunião de CCB para aprovação pelo gerente do projeto. Em caso de alteração aprovada, deverá a atualização ser registrada.
  • 104.
    ANEXOS Anexo 7 Modelode ata de reunião. ATA DE REUNIÃO RESPONSÁVEL PELA ATA: DATA: REUNIÃO / ASSUNTO: PENDÊNCIAS DA REUNIÃO ANTERIOR PAUTA DEFINIÇÕES / AÇÕES AÇÃO: RESP.: PRAZO: AÇÃO: RESP.: PRAZO: AÇÃO: RESP.: PRAZO: AÇÃO: RESP.: PRAZO: LISTA DE PRESENÇA NOME: ASSINATURA: NOME: ASSINATURA: NOME: ASSINATURA: NOME: ASSINATURA: NOME: ASSINATURA: Fonte: Elaboração dos autores. Registro de Alterações Data Modificado por Descrição da mudança Registro de Aprovação Aprovador Assinatura Data
  • 105.
  • 106.
    6.8 PLANO DEGERENCIAMENTO DOS RISCOS 6.8.1 Descrição dos processos de gerenciamento de riscos O gerenciamento de riscos ocorrerá durante todo o projeto, até seu encerramento, podendo haver inclusão ou exclusão de riscos do Sistema de Controle de Mudanças de Riscos (Risk Change Control System) em todas as fases do projeto. Não será admitida Aceitação Passiva como resposta aos riscos identificados em qualquer fase do projeto. Todo o processo de identificação, avaliação e monitoramento deverá ser formalizado através de meios físico e eletrônico e arquivados conforme o plano de comunicações do projeto. 6.8.2 Riscos identificados Na fase de planejamento do projeto, foi priorizada a identificação de riscos negativos, tendo sido identificados um total de dez riscos, descritos abaixo. Optou-se por expressar os riscos na condição “Se <risco>, Então <consequência>” para facilitar a percepção quanto ao risco e suas consequências, caso ocorram.  Se não for encontrado sala comercial dentro do valor máximo estipulado no escopo, então os custos reais poderão ser superiores aos estimados, ocasionando overbudget.  Se o tempo real utilizado para pesquisa de salas comerciais for maior que o planejado, então poderá ocorrer atraso na entrega do projeto.  Se o valor de aporte dos sócios para criação da empresa não tiver disponibilidade para aplicação e uso, então poderá ocorrer inviabilização do projeto.  Se houver atraso na entrega do mobiliário adquirido, então poderá ocorrer atraso no encerramento (entrega) do projeto.  Se ocorrer variação excessiva de valores estimados para aquisições de mobiliário, então poderá ocorrer entrega do projeto com escopo reduzido.  Se houver dificuldade em realizar as parcerias previstas, então poderá ocorrer entrega do projeto com escopo menor que o planejado.  Se não for possível realizar a contratação de funcionários com todas as características necessárias planejadas, então será necessário contratar funcionários com GAPs maiores ou menores, de acordo com a disponibilidade do mercado.  Se forem contratados funcionários com GAPs importantes, então poderá ocorrer baixa qualidade dos serviços e entregas realizados.
  • 107.
     Se houverdificuldade de prospecção e cadastro de clientes, então poderá ocorrer entrega do projeto com escopo menor que o planejado.  Se ocorrer atraso nos trâmites de registro e documentação legal da empresa, então poderá ocorrer atraso na entrega do projeto. 6.8.3 RBS – Risk Breakdown Structure Para facilitar a visualização dos riscos, estes foram agrupados de acordo com sua similaridade. O agrupamento agilizará a elaboração de relatórios, acompanhamento de categorias específicas de riscos e tomadas de decisões de acordo com cada agrupamento ou risco (Figura 16). Figura 16 Estrutura Analítica dos riscos identificados Fonte: Elaboração dos autores. 6.8.4 Classificação dos riscos Para uma adequada priorização dos riscos identificados, elaborou-se um sistema de classificação baseado na exposição de cada risco. Para cada risco foram atribuídos valores de probabilidade de ocorrência e impacto na baseline do projeto (custo, prazo, escopo e qualidade), variando de zero a 0,9 (Quadro 16). A exposição dos riscos foi então determinada a partir destes valores. Os riscos foram então classificados em um sistema de três cores: verde, amarelo e vermelho (Quadro 17). Riscos classificados em vermelho apresentam alta exposição, são considerados prioritários e obrigatoriamente devem ser cuidadosamente monitorados e gerenciados; riscos classificados em amarelo apresentam exposição moderada e devem ser constantemente monitorados e planejados para uma possível necessidade de gerenciamento; riscos classificados em verde apresentam baixa exposição e devem ser periodicamente monitorados para acompanhamento de eventuais modificações de sua exposição. Após o
  • 108.
    emprego do sistemade classificação, realizou-se a priorização dos riscos identificados (Quadro 18). Valor atribuído Impacto Probabilidade 0,0 Nenhum Nenhuma 0,1 Muito baixo Muito baixa 0,3 Baixo Baixa 0,5 Médio Média 0,7 Alto Alta 0,9 Muito alto Muito alta Quadro 16 Escala de classificação numérica dos riscos identificados. Fonte: Elaboração dos autores. Impacto Nenhum Muito baixo Baixo Médio Alto Muito alto 0,0 0,1 0,3 0,5 0,7 0,9 Probabilidade Nenhuma 0,0 0 0 0 0 0 0 Muito baixa 0,1 0 0,01 0,03 0,05 0,07 0,09 Baixa 0,3 0 0,03 0,09 0,15 0,21 0,27 Média 0,5 0 0,05 0,15 0,25 0,35 0,45 Alta 0,7 0 0,07 0,21 0,35 0,49 0,63 Muito alta 0,9 0 0,09 0,27 0,45 0,63 0,81 Quadro 17 Sistema de classificação de cores dos riscos identificados. Fonte: Elaboração dos autores.
  • 109.
    # Descrição daAmeaça / Risco Impacto (max = 0,9) Probab- ilidade Exposição Priori- dadeem Custo no Prazo no Escopo na Qualidade Geral (max = 0,9) (max = 0,81) 3 Se o valor de aporte dos sócios para criação da empresa estiver indisponibilizado... Então poderá ocorrer inviabilização do projeto 0,9 0,9 0,9 0,9 0,9 0,7 0,63 1 5 Se ocorrer variação excessiva de valores estimados para aquisições de mobiliário... Então poderá ocorrer entrega do projeto com escopo reduzido 0,9 0,3 0,3 0,3 0,9 0,7 0,63 2 10 Se ocorrer atraso nos trâmites de registro e documentação legal da empresa... Então poderá ocorrer atraso na entrega do projeto 0,1 0,9 0 0 0,9 0,7 0,63 3 7 Se não for possível realizar a contratação de funcionários com todas as características necessárias... Então será necessário contratar funcionários com GAPs maiores ou menores, de acordo com a disponibilidade do mercado 0,1 0,3 0,5 0,7 0,7 0,9 0,63 4 8 Se forem contratados funcionários com GAPs importantes... Então poderá ocorrer baixa qualidade dos serviços e entregas realizados 0,1 0 0,5 0,7 0,7 0,7 0,49 5 4 Se houver atraso na entrega do mobiliário adquirido... Então poderá haver atraso no encerramento (entrega) do projeto 0 0,7 0 0 0,7 0,7 0,49 6 2 Se o tempo realutilizado para pesquisa de salas comerciais for maior que o planejado... Então poderá ocorrer atraso na entrega do projeto 0,3 0,9 0 0 0,9 0,5 0,45 7 1 Se não for encontrado sala comercial dentro do valor máximo estipulado no escopo... Então os custos reais poderão ser superiores aos estimados, ocasionando overbudget 0,9 0,3 0 0 0,9 0,3 0,27 8
  • 110.
    # Descrição daAmeaça / Risco Impacto (max = 0,9) Probab- ilidade Exposição Priori- dadeem Custo no Prazo no Escopo na Qualidade Geral (max = 0,9) (max = 0,81) 9 Se houver dificuldade de prospecção e cadastro de clientes... Então poderá ocorrer entrega do projeto com escopo menor que o planejado 0 0,3 0,5 0,1 0,5 0,5 0,25 9 6 Se houver dificuldade em realizar as parcerias previstas... Então poderá ocorrer entrega do projeto com escopo menor que o planejado 0 0,3 0,7 0 0,7 0,1 0,07 10 Quadro 18 Priorização dos riscos identificados do projeto “Precisione”. Fonte: Elaboração dos autores.
  • 111.
    6.8.5 Sistema decontrole de mudanças de riscos (Risk change control system) As mudanças deverão ser documentadas e apresentadas nas reuniões de avaliações de mudanças, discutidas, aprovadas e registradas em ata. Os documentos impactados pelas mudanças deverão ser alterados para adequação ao novo planejamento. 6.8.6 Respostas planejadas aos riscos Para cada risco identificado, foram planejadas respostas de contenção e reação (Quadro 19 e Quadro 20), não sendo permitido a não existência de um planejamento de resposta a nenhum risco, independentemente de sua classificação. A partir de considerações dos custos para resposta ao risco e seu nível de classificação, serão realizadas as tomadas de decisão quanto realizar a ação planejada ou não. 6.8.7 Reservas de continência Serão utilizadas as reservas de contingência previstas no plano de gerenciamento do projeto caso haja necessidade, obedecendo aos critérios de alçada e valores máximos permitidos, descritos no plano. 6.8.8 Frequência de avaliação dos riscos do projeto Riscos de alta exposição deverão ser avaliados semanalmente, riscos de exposição média deverão ser avaliados a cada duas semanas e riscos de baixa exposição serão avaliados mensalmente. Deverão ser elaborados relatórios quanto às observações, mudanças e/ou ações tomadas referentes ao monitoramento e gerenciamento dos riscos identificados e novos riscos identificados e apresentados nas reuniões mensais planejadas. Casos extraordinários de urgência deverão ser imediatamente comunicados e tratados através dos meios descritos no Plano de Gerenciamento de Comunicações.
  • 112.
    # Descrição daAmeaça / Risco Estratégia Descrição da Contenção Responsável por Implementar Custo de Prevenção Probabilidade Residual Impacto Residual Exposição Residual 5 Se ocorrer variação excessiva de valores estimados para aquisições de mobiliário... Então poderá ocorrer entrega do projeto com escopo reduzido (-) Transferência Contratar serviço de imobiliária especialista em imóveis comerciais. Otávio Brito R$ 1.500,00 0,1 0,9 0,09 10 Se ocorrer atraso nos trâmites de registro e documentação legal da empresa... Então poderá ocorrer atraso na entrega do projeto (-) Mitigação da Probabilidade Retirar capital das contas correntes e aplicar em investimento financeiro conservadorcom data programada para saque. Thiago Pinheiro R$ 0,00 0,5 0,9 0,45 7 Se não for possívelrealizar a contratação de funcionários com todas as características necessárias... Então será necessário contratar funcionários com GAPs maiores ou menores, de acordo com a disponibilidade do mercado (-) Mitigação do Impacto Adquirir móveis em lojas que tenham estoque para pronta entrega, combinando a retirada dos móveis com veículo próprio ou alugado. Otávio Brito R$ 400,00 0,9 0,5 0,45 8 Se forem contratados funcionários com GAPs importantes... Então poderá ocorrer baixa qualidade dos serviços e entregas realizados Buscar várias cotações no mercado de modelos similares aos móveis planejados inicialmente. Otávio Brito R$ 0,00 0,5 0,7 0,35 2 Se o tempo real utilizado para pesquisa de salas comerciais for maior que o planejado... Então poderá ocorrer atraso na entrega do projeto (-) Mitigação da Probabilidade Planejar e definir Matriz de Competências, técnica e comportamental, das posições da empresa e compartilhar com a Otávio Brito R$ 0,00 0,5 0,9 0,45
  • 113.
    # Descrição daAmeaça / Risco Estratégia Descrição da Contenção Responsável por Implementar Custo de Prevenção Probabilidade Residual Impacto Residual Exposição Residual agência de recrutamento e seleção, com o objeivo de termos maior assertividade nas contratações. 1 Se não for encontrado sala comercial dentro do valor máximo estipulado no escopo... Então os custos reais poderão ser superiores aos estimados, ocasionando overbudget (-) Mitigação do Impacto Mapear e planejar capacitações (treinamentos internos) necessárias de acordo com o levantamento das competências requeridas as pessoas Thiago Pinheiro R$ 1.000,00 0,3 0,3 0,09 6 Se houverdificuldade em realizar as parcerias previstas... Então poderá ocorrer entrega do projeto com escopo menor que o planejado (-) Mitigação da Probabilidade Buscar capacitação em "Requisitos Legais" para abertura de empresa junto a organizações estimuladoras de empreendedorismo. Otávio Brito R$ 1.000,00 0,3 0,7 0,21 Quadro 19 Respostas de contenção planejadas aos riscos identificados. Fonte: Elaboração dos autores. # Descrição da Ameaça / Risco Indicador Responsável por Monitorar Quando Monitorar Descrição da Reação Responsável pela Reação Custo de Reação 3 Se o valor de aporte dos sócios para criação da empresa estiver indisponibilizado... Então poderá ocorrer inviabilização do projeto % de atendimento ao cronograma Otávio Brito Semanalmente Redefinir tamanho e/ou localização do imóvel. Otávio Brito R$ 0,00
  • 114.
    # Descrição daAmeaça / Risco Indicador Responsável por Monitorar Quando Monitorar Descrição da Reação Responsável pela Reação Custo de Reação 4 Se houveratraso na entrega do mobiliário adquirido... Então poderá haver atraso no encerramento (entrega) do projeto Número de parceiros Thiago Pinheiro Semanalmente Buscar parcerias em outros estados da federação, ou fora do país, mesmo que através de meios eletrônico, inicialmente. Thiago Pinheiro R$ 0,00 9 Se houverdificuldade de prospecção e cadastro de clientes... Então poderá ocorrer entrega do projeto com escopo menor que o planejado Número de clientes prospectados e cadastrados Otávio Brito Semanalmente Aumentar a frequência desta atividade assim como ampliar presença para outras regiões. Otávio Brito R$ 2.000,00 Quadro 20 Respostas de reação planejadas aos riscos identificados. Fonte: Elaboração dos autores.
  • 115.
    6.8.9 Alocação financeirapara o gerenciamento de riscos Serão utilizadas as reservas gerenciais previstas no Plano de Gerenciamento do Projeto, conforme necessidade descrita neste Plano de Gerenciamento de Riscos, obedecendo aos critérios de alçada e valores máximos permitidos, descritos no plano. 6.8.10 Administração do plano de gerenciamento de riscos O plano de gerenciamento de riscos será administrado prioritariamente pelo Gerente de Projetos, Thiago Martins Pinheiro. Em caso de sua ausência, ficará responsável o suplente Otavio Augusto Brito 6.8.11 Outros assuntos relacionados ao gerenciamento de riscos do projeto não previstos neste plano Outros assuntos não descritos neste plano deverão ser tratados nas reuniões mensais em casos ordinários ou diretamente com o responsável por este plano, em casos urgentes. Registro de Alterações Data Modificado por Descrição da mudança Registro de Aprovação Aprovador Assinatura Data Sponsor
  • 116.
    6.9 PLANO DEGERENCIAMENTO DE AQUISIÇÕES 6.9.1 Descrição do Plano de Gerenciamento de Aquisições Este plano estabelece os procedimentos para aquisição de produtos e/ou serviços descritos no Plano de Gerenciamento do Projeto, definindo metodologia e critérios para decisões de Make/Buy, administração e tipos de contratos para a abertura e estruturação da empresa e entrega do projeto dentro do escopo definido. Este plano não prevê definição dos produtos e serviços a serem adquiridos, utilizando os requisitos especificados nos planos de qualidade e prazos do cronograma. Serão realizadas reuniões mensais para atualização das atividades realizadas, exposição de necessidades de mudanças, acompanhamento de prazos, qualidade e valores realizados. Mudanças deverão ser expostas durante as reuniões semanais em situações ordinárias. Caso ocorra necessidades emergenciais que impactem na baseline do projeto, as mudanças no Plano de Gerenciamento de Aquisições, nos produtos ou serviços, deverão ser solicitadas formalmente, por escrito, com aprovação do gerente de projetos. 6.9.2 Análise Make ou Buy Decisões de Make/Buy serão decididas por toda a equipe do projeto, a partir de análises de melhor relação custo X benefício ao projeto. Cada decisão deverá ser planejada em detalhes, devendo haver uma EAP específica que discrimine detalhadamente os processos para aquisição do bem ou serviço, estabelecendo prazos, recursos e definições de qualidade. 6.9.3 Administração de contratos Serão admitidos três tipos de contratos a serem adotados. Independentemente do tipo de contrato optado, todos deverão ser criteriosamente analisados pelo gerente de projetos.  Contrato de preço fixo: Será utilizado em situações em que o produto ou serviço esteja criteriosamente definido;  Contrato de preço unitário: Será utilizado em situações em que não há detalhamento de quantidade e tempo do produto ou serviço.  Contrato de custo reembolsável: Será utilizado em situações em que não há descrição detalhada do produto ou serviço. Este modelo de contrato deve ser criteriosamente definido e, sempre que possível, evitado, devendo ser optado apenas como último recurso, em situações excepcionais;
  • 117.
    Todos os produtose serviços adquiridos deverão ser acompanhados sua entrega, execução, montagem, instalação e/ou outras atividades previstas para seu adequado funcionamento, uso ou operacionalização. Após as verificações, deverão ser elaborados relatórios com parecer técnico do gerente de projetos estabelecendo o “Ok” ou “Não ok” dos produtos e serviços para fins de pagamentos e encerramento dos contratos. Para encerramento dos contratos, estes deverão ser avaliados quanto à sua adequada entrega/execução (“Ok”) e conclusão das obrigações financeiras. Todos os documentos contratuais, desde as propostas recebidas (aceitas ou não), comprovantes de quitação, documentos de encerramento e outros, deverão ser arquivados agrupados e individualizados por contrato, em ordem cronológica de recebimento/execução, para que facilitar eventuais revisões, consultas e auditorias. Para cada contrato deverão ser registradas as relações e sinistros de cada fornecedor para avaliação de desempenho, devendo sofrer atualização conforme ocorrência de eventos. Deverão, ainda, ser registradas e arquivadas, para cada contrato, relatório de lições aprendidas daquele fornecedor. Casos em que ocorra ou haja possibilidade ou necessidade de ocorrência de encerramento prematuro de contrato, por resilição, rescisão ou resolução, tal informação deve ser informada imediatamente ao gerente de projetos para análise e definição de ações. 6.9.4 Normas para aquisição Solicitações de propostas (Anexo 5) ou cotação (Anexo 6) de produto ou serviço deverão ser elaboradas e enviadas em formulário padronizado para compreensão das necessidades, entendimento dos critérios de avaliação e equalização das propostas e cotações. Medições e faturamentos dos fornecedores deverão ser acompanhados pelo gerente de projetos para análise e aprovação. O mesmo deverá ser imediatamente informado sobre custos acima do previsto no planejamento financeiro do projeto, para análise e deliberação. O modelo preferencial a ser adotado para produtos ou serviços especializados, com alto grau de detalhamento, deverá ser por proposta, considerados os critérios técnicos descritos no respectivo formulário. Na ocorrência de produto ou serviço não
  • 118.
    especializado, ou especializado,porém contendo acima de três fornecedores com qualidade e avaliações análogas, semelhantes ou equivalentes, a decisão se dará exclusivamente pelo menor preço. 6.9.5 Administração do Plano de Gerenciamento de Aquisições Será responsável por este plano o membro da equipe do projeto, Otávio Brito, para realizar alterações ou atualizações necessárias. O suplente direto será o membro da equipe do projeto, Rodrigo Coutinho. Durante as reuniões mensais, o plano deverá ser discutido e analisado para evidenciar e formalizar solicitações de mudanças ou mudanças aprovadas após discussão e revisão do plano. 6.9.6 Outros assuntos não previstos neste plano Plano de Gerenciamento de Aquisições Solicitações ou situações não previstas neste plano deverão ser levadas para reunião mensal para discussão e deliberação. Se aprovada, o plano de gerenciamento de aquisições deverá ser atualizado imediatamente e suas mudanças registradas e comunicadas.
  • 119.
    ANEXOS Anexo 8 Formuláriode Pedido de Proposta para aquisição de produto ou serviço. Empresa: ___________________________ Data: ______ / ______ / ______ Nome/N° do projeto: ________________________________________________________ Pedido de proposta n°: ________________________ Prezado(s) Senhor(es) O Departamento de Contratação convida V. Sas a apresentarproposta para _______________________ _________________________________________________________,conforme especificado a seguir. Atenciosamente, ______________________________ Gerente do Projeto 1. Introdução <Breve descrição do projeto; localização da empresa, formas de contato e respons áveltécnico> ___________________________________________________________________________________ ___________________________________________________________________________________ ___________________________________________________________________________________. 2. Declaração de Trabalho <Elaborar Declaração de Trabalho (Statement of Work) para anexar, contendo breve introdução sobre produto/serviço a ser adquirido, descrição do escopo da contratação,normas de qualidade, prazos, responsabilidades das partes,local de entrega/execução e relatórios associados> 3. Cláusulas contratuais relevantes <Elaborar cláusulas contratuais relevantes e condizentes às necessidades do projeto, semexagerada transferência de riscos> 4. Pré-requisitos <Definir pré-requisitos essenciais para aceitação da participação do fornecedor no processo> 5. Processo de classificação / seleção das propostas Request for Proposal (RFP): serão considerados requisitos técnicos e preço. As propostas serão avaliadas segundo os seguintes critérios técnicos:  Critério Classificação Técnica #1 (CT1): Tempo de garantia fornecido 3 anos: 1 ponto / 4 anos:3 pontos / 5 anos: 5 pontos  Critério #2 (CT2): Tempo de mercado 7 anos: 1 ponto / 9 anos:3 pontos / 12 anos:5 pontos  Critério de Preço (CP): Menor preço, desde que haja cumprimento dos requisitos obrigatórios  Resultado final: Nota Técnica (NT) = [(3 x CT1) + (2 x CT2)]/5 Índice Técnico (IT) = NT / MNT Índice de Preço (IP) = VMP / VP Avaliação Final (AF) = (0,4 x IP) + (0,6 x IT) 6. Formatação da Resposta 6.1 Endereçamento <Endereço para envio da proposta> 6.2 Prazo de recebimento da proposta Serão recebidas propostas até 30 dias corridos a partir da data de envio deste Pedido de Propostas. 6.3 Padronização da proposta As propostas deverão serentregues em envelope pardo, tamanho A3, lacrado. Deverão ser impressas em fonte tipo Times New Roman, tamanho 12, cor preta. Deverão ser enviados em anexo todo o memorial de cálculo da composição de preço, detalhados porfase, juntamente com preços unitários, todos padronizados na moeda Real Brasileiro. Os comprovantes dos critérios classificatórios técnicos deverão ser entregues em anexo. Fonte: Elaboração dos autores.
  • 120.
    Anexo 9 Formuláriode Pedido de Cotação para aquisição de produto ou serviço. Empresa: ___________________________ Data: ______ / ______ / ______ Nome/N° do projeto: ________________________________________________________ Pedido de cotação n°: ________________________ Prezado(s) Senhor(es) O Departamento de Contratação convida V. Sas a apresentarproposta para _______________________ _________________________________________________________,conforme especificado a seguir. Atenciosamente, ______________________________ Gerente do Projeto 1. Introdução <Breve descrição do projeto; localização da empresa, formas de contato e respons áveltécnico> ___________________________________________________________________________________ ___________________________________________________________________________________ ___________________________________________________________________________________. 2. Declaração de Trabalho <Elaborar Declaração de Trabalho (Statement of Work) para anexar, contendo breve introdução sobre produto/serviço a ser adquirido, descrição do escopo da contratação,normas de qualidade, prazos, responsabilidades das partes,local de entrega/execução e relatórios associados> 3. Cláusulas contratuais relevantes <Elaborar cláusulas contratuais relevantes e condizentes às necessidades do projeto, semexagerada transferência de riscos> 4. Pré-requisitos <Definir pré-requisitos essenciais para aceitação da participação do fornecedor no processo> 5. Processo de classificação / seleção das propostas Request for Quotation (RFQ): serão considerados requisitos de preço.  Critério de Preço (CP): Menor preço, desde que haja cumprimento dos requisitos obrigatórios 6. Formatação da Resposta 6.1 Endereçamento <Endereço para envio da proposta> 6.2 Prazo de recebimento da proposta Serão recebidas propostas até 30 dias corridos a partir da data de envio deste Pedido de Propostas. 6.3 Padronização da proposta As propostas deverão serentregues em envelope pardo, tamanho A3, lacrado. Deverão ser impressas em fonte tipo Times New Roman, tamanho 12, cor preta. Deverão ser enviados em anexo todo o memorial de cálculo da composição de preço, detalhados porfase, juntamente com preços unitários, todos padronizados na moeda Real Brasileiro. Os comprovantes dos critérios classificatórios técnicos deverão ser entregues em anexo. Fonte: Elaboração dos autores. Registro de Alterações Data Modificado por Descrição da mudança Registro de Aprovação Aprovador Assinatura Data Sponsor
  • 121.
    6.10 PLANO DEGERENCIAMENTO DOS STAKEHOLDERS 6.10.1 Descrição do Plano A identificação e gestão dos stakeholders deste projeto será definida por este Plano de Gerenciamento dos Stakeholders. Este Plano irá definir critérios para identificação e classificação dos stakeholders, determinar seu nível de influência, interesse e poder, assegurando que as ações tomadas possibilitem o máximo de engajamento dos mesmos no projeto. Apenas os principais stakeholders para o projeto, que apresentem maior importância (impacto, interesse e poder), serão cadastrados. Com o intuito de garantir o apoio dos stakeholders de maior importância, estes deverão ser comunicados sobre as atualizações do projeto. Também serão identificadas informações importantes dos stakeholders para que as ações tomadas maximizem a disponibilidade dos recursos necessários para a conclusão do projeto, assim como seu alinhamento aos objetivos estratégicos. O desenvolvimento e atualizações deste plano e o gerenciamento dos stakeholders serão de responsabilidade do Gerente do Projeto, Thiago Martins Pinheiro, durante todo o projeto. 6.10.2 Identificação dos Stakeholders Com o intuito de padronizar a identificação dos stakeholders, esta deverá ser realizada através da aplicação de critérios previamente definidos, descritos no Quadro 21. O critério para identificação da parte como stakeholder será a obtenção de resposta positiva em qualquer um dos itens. Os stakeholders serão ainda classificados como internos (acionistas, diretores, gerentes funcionais, gerentes financeiros, entre outros) ou externos (clientes, fornecedores, parceiros, entre outros). Critério Profissional ou organização interno Profissional ou organização externo É afetado positivamente de alguma forma pelo projeto? É afetado negativamente de alguma forma pelo projeto? Irá se beneficiar positivamente pelo projeto? Irá se beneficiar negativamente pelo projeto? Possui ou possuirá atuação necessária para conclusão do projeto? Possui ou possuirá atuação necessária para sucesso do projeto? Tem ou terá alguma influência positiva sobre o projeto? Tem ou terá alguma influência negativa sobre o projeto? Tem poder ou poderá ter poder para impactar positivamente algum recurso do projeto?
  • 122.
    Critério Profissional ou organização interno Profissional ou organização externo Tempoder ou poderá ter poder para impactar negativamente algum recurso do projeto? Oferece ou poderá oferecer resistência a alguma mudança em consequência do projeto? Possui interesse sobre o projeto? Possui interesse sobre as mudanças decorrentes do projeto? Quadro 21 Critérios para identificação de stakeholders. Fonte: Elaboração dos autores. 6.10.3 Principais Stakeholders Os principais stakeholders identificados serão cadastrados no documento “Registro de Stakeholders”, descrito no Quadro 22. Nome Tipo (I – Interno E – Externo) Cargo Expectativas ou Preocupações Thiago Pinheiro e Otávio Brito I Acionistas internos da Precisione Retorno do capital investido de acordo com o planejamento financeiro. Thiago Pinheiro I Diretor Técnico da Precisione Firmar parcerias com fornecedores e prospectar clientes. Otávio Brito I Diretor Administrativo da Precisione Estruturação adequada da empresa e seus processos internos. Paulo Ract E Locatário do escritório Locação com valor praticado em mercado e recebimento mensal na data acordada. Ricardo Gomes E Gestor de contratos da Amazon Net Recebimento mensal na data e valor acordados. Lohan Sales E Gestor de contratos da Norte Telefonia Recebimento mensal na data e valor acordados. Clientes E Clientes Produtos e serviços adquiridos impactem em redução de custo e aumento de produtividade e rendimento. Quadro 22. Registro de Stakeholders. Fonte: Elaboração dos autores. 6.10.4 Análise dos Stakeholders No Quadro 23 encontra-se a análise dos stakeholders identificados. A partir da determinação do nível de poder e influência de cada um será possível desenvolver planejamento adequado para gerenciar suas expectativas e engajamento no projeto. A avaliação a ser realizada será de caráter qualitativo, utilizando-se escala de 1 (um) a 5 (cinco), atribuída de acordo com o entendimento da equipe do projeto quanto ao nível de importância dos stakeholders, em que 1 (um) é o menor valor atribuído
  • 123.
    possível e 5(cinco), o maior. O critério “influência” será considerado como o nível de autoridade formal que o stakeholder possui sobre recursos do projeto. O critério “interesse” será considerado como o nível de preocupação do stakeholder em relação ao projeto ou às consequências em decorrência deste. Para melhor visualização, a análise será também expressa em formato gráfico (Figura 19), em que cada stakeholder receberá um código de identificação. O gráfico da Figura 19 será analisado de acordo com os critérios descritos na Figura 20. Código Cargo ou Organização Nome Influência Interesse I1 Acionistas Thiago Pinheiro e Otávio Augusto 5 5 I2 Diretor Técnico da Precisione Thiago Pinheiro 2 4 I3 Diretor Administrativo da Precisione Otávio Brito 2 4 E1 Locatário do escritório Paulo Ract 1 3 E2 Gestor de contratos da Amazon Net Ricardo Gomes 1 2 E3 Gestor de contratos da Norte Telefonia Lohran Sales 1 2 E4 Clientes Clientes 4 3 Quadro 23. Análise de stakeholders. Fonte: Elaboração dos autores. Figura 17. Análise de stakeholders em formato gráfico.
  • 124.
    Fonte: Elaboração dosautores. Figura 18. Critérios de análise gráfica de stakeholders. Fonte: Elaboração dos autores. Os stakeholders E2 e E3 apresentam baixa influência e baixo interesse no projeto, portanto, classificados na parte inferior do gráfico. Estes necessitam de pouco acompanhamento em virtude da importância que representam ao projeto. O stakeholder E1 possui interesse intermediário, porém baixa influência. Desta forma, realizando um bom acompanhamento e gestão do mesmo, espera-se ser possível obter certa vantagem de negociação. É interessante manter os stakeholders I2 e I3 informados sobre o andamento do projeto pois possuem alto interesse no mesmo. Os stakeholders E4, futuros clientes da empresa, fruto deste projeto, apresentam alta importância, com nível de influência elevado e interesse intermediário. Os esforços para gerenciamento destes stakeholders serão traduzidos em pesquisas de mercado, visitas técnicas, levantamento de requisitos, programas de marketing e propaganda e programas de fidelização. O stakeholder I1 possui alta importância neste projeto, com níveis de influência e interesse máximos, deve-se mantê-lo atualizado sobre as decisões do projeto e sua evolução e quaisquer mudanças que possam ocorrer. É prioritário convidá-lo às reuniões de acompanhamento e comunica-lo sobre o atingimento de marcos.
  • 125.
    A análise eas estratégias de engajamento de cada stakeholder estão descritas no Quadro 24. Esta e as demais análises deste plano deverão ser revistas periodicamente e atualizadas sempre que necessário, conforme houver evolução ou alterações na implantação ou planejamento do projeto e até mesmo pós-implantação e pleno funcionamento. Stakeholder (Código) Expectativas ou Preocupações Quadrante Estratégia I1 Retorno do capital investido no projeto no prazo e rentabilidade esperados. Stakeholders- chave Fornecer feedback quanto ao progresso e mudanças do projeto; solicitar feedback quanto ao planejamento e adequação das estratégias aos objetivos. Manter sempre informado e atualizado. I2 Firmar parcerias com fornecedores e prospectar clientes. Stakeholders afetados Manterinformado sobre o andamento do projeto e as mudanças ocorridas. Solicitar feedback quanto aos requisitos coletados. Esclarecer dúvidas e levantar novos requisitos. Solicitar apoio na validação do avanço das etapas do projeto. I3 Estruturação adequada da empresa e seus processos internos. Stakeholders afetados Manterinformado sobre o andamento do projeto e as mudanças ocorridas. Solicitar feedback quanto aos requisitos coletados. Esclarecer dúvidas e levantar novos requisitos. Solicitar apoio na validação do avanço das etapas do projeto. E1 Locação com valor praticado em mercado e recebimento mensal na data acordada. Stakeholders afetados Realizar apresentação do objeto do projeto (empresa), realizar cotação com pelo menos três fornecedores. Realizar rodadas de negociação. E2 Recebimento mensal na data e valor acordados. Stakeholders simples Informar requisitos e especificações técnicas necessárias ao projeto e monitorar atendimento. E3 Recebimento mensal na data e valor acordados. Stakeholders simples Informar requisitos e especificações técnicas necessárias ao projeto e monitorar atendimento. E4 Produtos e serviços adquiridos impactem em redução de custo e aumento de produtividade e rendimento. Stakeholders- chave Realizar pesquisas de mercado e atualizações de perfis, visitas técnicas,levantamento de requisitos e necessidades, planejar programas de marketing e propaganda e de fidelização. Quadro 24. Estratégias de ação para gerenciamento de stakeholders. Fonte: Elaboração dos autores. Registro de Alterações Data Modificado por Descrição da mudança Registro de Aprovação
  • 126.
  • 127.
    7 RELATÓRIO DELIÇÕES APRENDIDAS 7.1 Título do projeto: “Desenvolvimento e lançamento de uma empresa de assessoria e consultoria em agricultura de precisão”. 7.2 Integrantes da Equipe do projeto: Thiago M. Pinheiro, Otávio A. S. Brito 7.3 Descrição resumida do projeto: Projeto para estudo de viabilidade, planejamento e lançamento de uma empresa de assessoria e consultoria a empresas do agronegócio 7.4 Descrição das áreas bem-sucedidas: Estimativas de viabilidade do negócio e indicadores econômico-financeiros; Planejamento estratégico e diretrizes estratégicas. 7.5 Descrição das áreas que não foram bem-sucedidas: Aprofundar análises internas e externas para conferir maior robustez e aumentar probabilidade de sucesso do projeto. 7.6 Lições aprendidas: É fundamental extensiva pesquisa de mercado e estudo acadêmico e prático de cases de sucesso e insucesso para aprofundar o conhecimento e aumentar a taxa de sucesso do planejamento do projeto, de sua execução e do objeto do projeto, antes e durante a elaboração do projeto. Registro de Alterações Data Modificado por Descrição da mudança Registro de Aprovação Aprovador Assinatura Data Sponsor
  • 128.
    8 REFERÊNCIAS AGROLINK, 2010.Agricultura de Precisão. Disponível em: <http://www.agrolink.com.br/georreferenciamento/AgriculturaPrecisao.aspx>. Acesso em: 26 jun. 2010. FERNANDES, Rayane. Aumenta participação do agronegócio na balança comercial brasileira. Ministério da Agricultura. 2015. Disponível em: <http://www.agricultura.gov.br/comunicacao/noticias/2015/08/aumenta-participacao- do-agronegocio-na-balanca-comercial-brasileira>. Acesso em: 09 set. 2015. MEURER, Angélica Patrícia Sommer; SOUZA, Edinéia Lopes Cruz. Tendências e oportunidades de investimento no mercado do agronegócio brasileiro. In: ENCONTRO DE PRODUÇÃO CIENTÍFICA E TECNOLÓGICA, 6., 2012, Campo Mourão. Anais eletrônicos... Campo Mourão: Faculdade Estadual de Ciências e Letras de Campo Mourão, 2012. p. 1-11. NOVAES, Amilton Luiz et al. Análise dos fatores críticos de sucesso do agronegócio brasileiro. In: CONGRESSO SOCIEDADE BRASILEIRA DE ECONOMIA, ADMINISTRAÇÃO E SOCIOLOGIA RURAL, 48., 2010, Campo Grande. Anais eletrônicos... Campo Grande: Sociedade Brasileira de Economia, Administração e Sociedade Rural, 2010. p. 1-20. ROCHA, Alynson dos Santos; COUTO, Vitor de Athayde. Bahia Análise & Dados, Salvador, v. 12, n. 3, p. 93-103, dez. 2002. SENAR, 2013. Agricultura de Precisão. Disponível em: <http://www.senar.org.br/programa/agricultura-de-precisao>. Acesso em: 20 set. 2016. SEBRAE, 2015. Tabelas de retenção de impostos na prestação de serviços. Disponível em: <http://www.sebrae.com.br/Sebrae/Portal%20Sebrae/UFs/AP/Anexos/ Tabelas%20de%20reten%C3%A7%C3%A3o%20de%20impostos%20na%20presta%C 3%A7%C3%A3o%20de%20servi%C3%A7os.pdf>. Acesso em: 18 jun. 2016.
  • 129.
    SILVA, Claudia Brito.Viabilidade econômica da agricultura de precisão: um estudo de caso. Dissertação. Viçosa : UFV, 2005. OLIVEIRA, Douglas Braga de; MEDEIROS, Wagner Donizeti; SACCO, Soraya Regina; FERRARI, Maria Clara. Implantação de Agricultura de Precisão na Fazenda Itapuã. Anais... 8º Congresso de Extensão Universitária, Universidade Estadual Paulista "Júlio de Mesquita Filho", 2015.