CENTRO UNIVERSITÁRIO DO ESTADO DO PARÁ
ÁREA DE CIÊNCIAS SOCIAIS APLICADAS
BACHARELADO EM ADMINISTRAÇÃO
Emílio Dimmas de Oliveira de Silva
Evelyn Roberta Furtado Araújo
Vicente Tavares Venturieri
PLANO DE NEGÓCIOS
GOOD NUTRITION
Belém – PA
2014
Emílio Dimmas de Oliveira de Silva
Evelyn Roberta Furtado Araújo
Vicente Tavares Venturieri
PLANO DE NEGÓCIOS
GOOD NUTRITION
Trabalho apresentado para a obtenção de nota à
avaliação, referente à atividade Plano de
Negócios, do 7º período do curso de Bacharelado
em Administração com ênfase em marketing do
Centro Universitário do Pará – CESUPA.
Orientador: Prof. Eunápio Dutra do Carmo
Belém – PA
2014
1. RESUMO EXECUTIVO...................................................................................................3
2. APRESENTAÇÃO DA EMPRESA................................................................................4
2.1 ELEMENTOS ESTRATÉGICOS PARA A VIABILIZAÇÃO DO PLANO DE
NEGÓCIOS................................................................................................................................4
2.1.1 Sustentabilidade.................................................................................................................4
2.1.2 Caráter Regional...............................................................................................................5
2.1.3 Competitividade ................................................................................................................5
2.1.4 Caráter Social ....................................................................................................................6
2.1.5 Criatividade e Inovação.....................................................................................................6
2.1.6 Viabilidade Econômica......................................................................................................7
2.1.6 Exequibilidade...................................................................................................................8
2.2 MISSÃO, VISÃO, VALORES, METAS E OBJETIVOS DO NEGÓCIO .........................8
2.3 SETOR DE ATIVIDADE ....................................................................................................9
2.4 PERFIL E ATRIBUIÇÃO DOS SÓCIOS ...........................................................................9
3 FORMA JURÍDICA............................................................................................................10
4. ENQUADRAMENTO TRIBUTÁRIO.............................................................................11
5. CAPITAL SOCIAL............................................................................................................11
6. PLANO OPERACIONAL..................................................................................................12
6.1 LOCALIZAÇÃO................................................................................................................12
6.2 LAYOUT............................................................................................................................13
6.3 CAPACIDADE PRODUTIVA ..........................................................................................16
6.4 PROCESSO DE PRODUÇÃO...........................................................................................16
6.5 ESTRUTURA ORGANIZACIONAL................................................................................18
7. PLANO DE RECURSOS HUMANOS............................................................................19
7.1 – DESCRIÇÃO DE CARGOS...........................................................................................20
7.2 – CARGOS E SALÁRIOS.................................................................................................22
7.3-RECRUTAMENTO, SELEÇÃO, TREINAMENTO E DESENVOLVIMENTO............22
8. ASPECTOS DE MARKETING........................................................................................25
8.1 LOGO E SLOGAN ............................................................................................................25
8.2 PRODUTOS E/OU SERVIÇOS ........................................................................................26
8.2.1 Diferenciais competitivos do produto..............................................................................27
8.2.3 Clientes e/ou consumidores.............................................................................................29
8.3 Análise de Mercado............................................................................................................29
8.3 ANÁLISE SWOT...............................................................................................................31
8.4 FORNECEDORES E PARCEIROS ..................................................................................31
8.5 CONCORRENTES ............................................................................................................32
8.6 PREÇO ...............................................................................................................................32
8.7 ESTRATÉGIAS PROMOCIONAIS..................................................................................33
8.8 PRAÇA...............................................................................................................................33
9. PLANO FINANCEIRO......................................................................................................33
9.1 Demonstração do Resultado do Exercício (D.R.E.)...........................................................34
9.2 Indicadores de Viabilidade do Plano..................................................................................35
9.2.1 Ponto de Equilíbrio..........................................................................................................35
9.2.2 Lucratividade...................................................................................................................35
9.2.3 Rentabilidade...................................................................................................................35
9.2.4 Margem de Contribuição.................................................................................................36
9.2.5 Retorno Esperado do Investimento..................................................................................36
10. AVALIAÇÃO DO PLANO DE NEGÓCIOS................................................................36
REFERÊNCIAS......................................................................................................................38
3
1. RESUMO EXECUTIVO
Em meio a uma época onde se nota o crescente aumento pela busca da saúde e
qualidade de vida, os alimentos naturais vêm ganhando bastante notoriedade em frente a esse
cenário. A crescente preferência do brasileiro pela prática de hábitos saudáveis foi registrada
por um estudo feito pelo Instituto de Pesquisa de Mercado Internacional Euromonitor, no qual
a venda de produtos com conceito natural, que envolve alimentos e bebidas orgânicos,
funcionais, naturalmente saudáveis, livres de substâncias consideradas “menos saudáveis” à
saúde devem confirmar expansão de 40% entre 2012 e 2014, movimentando cerca de US$
36,4 bilhões em 2013 no Brasil. Ainda segundo a pesquisa, o crescimento nos últimos cinco
anos chegou a 83%.
Segundo dados da CEASA (2014) no nosso estado apenas 23% das hortaliças
comercializadas nas Centrais de Abastecimento do Pará são consumidas pela população da
Região Metropolitana de Belém. Este percentual aponta um consumo médio per capita de
0,12 gramas de frutas e legumes por dia na capital paraense, volume inferior ao de cidades
com menor número de habitantes, como Porto Velho (RO), que tem um consumo médio de
0,17 gramas por pessoa.
Assim, surgiu a ideia deste plano que se constitui na produção e distribuição de uma
linha de produtos 100% naturais, chamado GoodNutrition ou GN, cujo nome reflete a busca
pela boa alimentação nos dias atuais, se destinando na produção de sucos integrais de fruta,
sem adição de água, açúcar ou conservantes, assim mantendo a qualidade do produto e suas
vitaminas e nutrientes, utilizando frutas nacionais e regionais.
O negócio da empresa é oferecer o melhor da Amazônia aliado a saúde. A ideia do
suco integral veio a partir da necessidade de consumir produtos mais naturais possíveis em
meio a um mundo “artificial”, no qual os produtos destinados à saúde não necessariamente
são tão saudáveis como se imagina; somado ao desejo de explorar a biodiversidade da região
amazônica, utilizando frutas regionais na sua produção, assim como auxiliando a agricultura
paraense utilizando mão de obra e matéria prima da região em sua produção.
O produto será destinado ao público A, B e C, preocupadas com a alimentação, saúde
e corpo, não apenas para atletas como também para donas de casa e trabalhadores que não tem
tempo de fazer uma alimentação correta no seu dia-a-dia.
A fábrica da GN se localiza no distrito de Icoaraci, na comunidade de Maracacuera e
destina a produzir sucos naturais prensados a frio e envasados a vácuo em embalagens
4
sustentáveis de 1 litro, 1,5 litro e 200 ml (linha Kids). Se caracterizando como uma micro
indústria.
2. APRESENTAÇÃO DA EMPRESA
A empresa GN será um empreendimento conhecido por produzir sucos integrais de
frutas produzidas na região paraense, com foco na qualidade do produto e o respeito ao
consumidor e ao meio ambiente.
A empresa contará com três sócios, Emílio Dimmas de Oliveira de Silva, Evelyn
Roberta Furtado Araújo e Vicente Tavares Venturieri que inicialmente contribuirão com o
capital social para viabilizar os recursos necessários à estruturação da empresa. E mais 11
funcionários, sendo 4 deles terceirizados, que se dividirão em tarefas de limpeza, transporte,
secretariado, armazenagem, produção, contabilidade e segurança do local.
A GN busca apoiar e incentivar seus funcionários, clientes, colaboradores e
stakeholders na mudança positiva do modo de vida, no consumo consciente, consumo de
qualidade e na redução dos impactos ambientais.
Nome Fantasia: GoodNutrition GN
Razão Social: SUCOS GOOD NUTRITION LTDA
CNPJ: 00.000.000/0000-01
Inscrição Municipal: 111.1110
Inscrição Estadual: 11.111.111-0
Endereço: A fábrica da GoodNutrition se localiza na estrada Maracacuera, 4313, CEP:
66815-140, Lote A Distrito de Icoaraci.
2.1 ELEMENTOS ESTRATÉGICOS PARA A VIABILIZAÇÃO DO PLANO DE
NEGÓCIOS
2.1.1 Sustentabilidade
Sustentabilidade extremamente importante, pois objetiva no futuro o sentindo de
promover meios mais sustentáveis de viver ou consumir. Entre estes meios estão as “ideias de
reciclagem, o comércio justo, substituições de produto-serviço, compostagem, frugalidade,
eficiência em energia e modos de vida menos materialistas” Silva (2007, p. 21).
5
Embasado neste conceito, a GN considera sustentabilidade como uma variável cada
vez mais impactante no mercado, oferecendo produtos cujo objetivo é justamente propagar tal
conceito em sociedade e no meio empresarial, através das nossas embalagens diferenciadas e
renováveis, feitas especialmente para nossos sucos, na qual não agride o meio ambiente, junto
com o nosso processo produtivo que também busca minimizar os danos ao planeta. Assim
como, a responsabilidade compartilhada pelo ciclo de vida dos produtos, utilizando a
logística reversa.
Logística reversa de acordo com a Lei n° 12.305/2010 Parágrafo XII
“É um instrumento de desenvolvimento econômico e social caracterizado por
um conjunto de ações, procedimentos e meios destinados a viabilizar a coleta
e a restituição dos resíduos sólidos ao setor empresarial, para
reaproveitamento, em seu ciclo ou em outros ciclos produtivos, ou outra
destinação”.
Além disso, a organização utiliza de insumos da região, assim diminuindo o consumo
de combustíveis e poluentes que seriam emitidos se fossem comprados fora do estado.
2.1.2 Caráter Regional.
Por estar inserida na região amazônica, local rico em recursos naturais, a valorização
das riquezas e biodiversidade regionais será um dos elementos estratégicos da empresa, onde
a mesma se localizará em Icoaraci, com fornecedores e mão de obra regionais, assim
desenvolvendo economicamente a região, como também valorizando o sabor e nutrição das
frutas amazônicas.
2.1.3 Competitividade
A competitividade é frequentemente vista no contexto da economia de mercado. Neste
sentido, a competitividade empresarial significa a obtenção de uma rentabilidade igual ou
superior aos rivais no mercado. Competitividade pode ser entendida como a perenidade dos
empreendimentos ou sobrevivência.
Dentre seus diferenciais competitivos a GN destaca-se na valorização do mercado
regional, além de seu conceito inovador de produção de sucos integrais sem adição de açúcar
ou conservantes, prensados a frio e envazados a vácuo, mantendo a alta qualidade do produto
e a riqueza dos nutrientes, comparado às outros sucos de caixa que segundo Juliana Santos
6
(2013), contém uma quantidade grande de açúcar e mesmo as versões light ainda apresenta
muitos conservantes, em alguns casos, alta quantidade de sódio em sua composição. Muitas
das vitaminas presentes nas frutas são perdidas no processo de industrialização. Alguns
fabricantes fazem a adição de vitaminas depois, mas a proporção não é a mesma dos sucos
naturais.
2.1.4 Caráter Social
O caráter social relacionado com a filosofia da GN, trás a tona a discussão de
compreender, elaborar e implantar a sustentabilidade envolvendo os aspectos econômicos,
sociais e ambientais em consonância. Deste modo, a empresa ofertará serviços de implantação
e acompanhamento de Programas de Responsabilidade Social; Educacional, pois o Pará se
encontra com o pior Índice de Desenvolvimento da Educação Básica (IDEB) do Brasil, assim
auxiliaremos na orientação alimentar, prestando serviços informacionais; na Geração de
Emprego, que se encontra preocupante, pois apenas no primeiro semestre deste ano foram
registradas 187.094 demissões no Pará; além de auxiliar no Combate a Obesidade no Pará,
sendo que apenas na capital paraense, 51,1% da população está acima do peso, sendo que
15,8% delas já são consideradas obesas. (DIÁRIO DO PARÁ, 2014). O estudo mostra que,
diferente dos resultados gerais para a maioria dos estados, em Belém a população continua
engordando. Nesse cenário, a GN busca combater esses dados alarmantes, pois preza pela
qualidade de vida da sociedade.
2.1.5 Criatividade e Inovação
A GN desenvolverá sucos completamente naturais, sem adição de conservantes ou
açúcar. Serão considerados produtos com selo “verde” que além de possuírem bom gosto, irão
colaborar para que os consumidores tenham uma vida mais saudável. No caso de sucos de
frutas cítricas ou que precisem ser mais doces, será adicionado mel, açúcar mascavo, ervas
aromáticas (hortelã, manjericão, erva-doce etc.) e óleos essenciais como adoçantes sem açúcar
e químicos. Segundo Portal da administração inovação significa novidade ou renovação, se
refere a uma ideia, método ou objeto que é criado e que pouco se parece com padrões
anteriores. Além de criar sucos mais saudáveis, a GN também inovará no processo de
fabricação, onde, os sucos serão prensados a frio e envazados a vácuo e por isso não
7
precisarão de conservantes e conseguirão evitar a perda de nutrientes das frutas. A empresa
tentará se inserir no mercado através de propagandas que sejam educativas e com caráter
engraçado, despertando e instigando a vontade do consumidor. A GN pretende fazer um
aplicativo para sistema IOS e Android sobre informações e benefícios que os sucos podem
trazer diariamente, junto com conteúdo sobre os malefícios de uso exagerado de sódio, açúcar
etc. Ainda voltado à questão deste programa, a organização pretende criar jogo para criança
onde ao comprar o produto da linha kids e o usar o código de barras o jogador possa ganhar
alguma espécie de bônus, como “moeda verde”, que seria uma bonificação extra ao jogo,
quando o produto for comprado e for utilizado ao inserir o código de barras.
2.1.6 Viabilidade Econômica
Segundo a Sociedade Brasileira de Endocrinologia e Metabologia (SBEM) 48,5% da
população estava acima do peso em 2011 e estimava-se que esse número seria maior devido à
alimentação das pessoas no nosso país. O que ressalta que o mercado brasileiro precisa de
produtos mais saudáveis e nutritivos. Já segundo o Instituto de Pesquisa de Mercado
Internacional Euromonitor, a venda de produtos com conceito natural – diet, light, sem glúten
ou lactose – devem confirmar expansão de 40% entre 2012 e 2014. Movimentando cerca de
US$ 36,4 bilhões em 2013 no Brasil. Segundo Vera Barral apud Redação época (2010), o uso
de corantes contidos nas bebidas de suco de caixa, podem causar reações alérgicas, como
asma brônquica. Dessa forma, foi escolhida a capital da Amazônia, local rico em
biodiversidade e cultura culinária fincar parcerias para aquisição de frutas frescas e regionais.
A GN pretende alcançar os públicos que possuam preocupação com a alimentação, saúde e
corpo, como atletas, crianças, como também pessoas que não possuem tempo para fazer
alimentações saudáveis. Além de passar em todos os critérios da ANVISA, o produto deve ter
grande aceitação no mercado, levando em consideração que terá um preço menor que a
concorrência (ainda com pouco prestigio) e terá um mix de sucos superior.
Gerard Kleisterlee, presidente mundial da Philips, afirma em entrevista a revista
Época: “Nossas pesquisas apontam que, hoje, mais de 70% dos consumidores estão sensíveis
às características ‘verdes’ dos produtos. Aumentamos nossos esforços para informar as
pessoas que produtos verdes fazem sentido”.
E mais, o consumo de frutas se posiciona no grupo 2 da pirâmide alimentar. Esse
grupo alimentício é uma boa fonte de vitaminas, sais minerais e fibras, principalmente quando
8
consumidas ao natural. Possuem nutrientes essenciais a diversas funções do nosso organismo.
Sendo aconselhável consumir de 2 a 4 porções diariamente.
2.1.6 Exequibilidade
A organização fará parcerias com comunidades dos interiores do estado para obter e
aproveitar todos os benefícios que a fruta fresca e sem agrotóxico podem oferecer. Após a
obtenção da matéria prima e com a sua chegada a fabrica, serão selecionados e separados para as
devidas maquinas específicas de sucos. Os sucos ficarão dentro das caixas, onde serão prensados a
frio e envazados a vácuo, essas embalagens são 100% recicláveis, tornando o produto
completamente “verde”. Além disso, elas vão conter informações aos consumidores sobre
doenças que são desenvolvidas por uso intenso de sódio, açúcar e conservantes, como,
hipertensão, doenças renais, cardiovasculares, diabetes, obesidade, hipoglicemia, distúrbios
gastrointestinais e mentais. Quando estiver pronto, serão transportados via rodovias/estradas aos
locais de venda que inicialmente será seletiva, em alguns pontos estratégicos, até o produto ficar
mais conhecido. Aos poucos os sucos que “fazem bem” devem substituir refrigerantes e outros
industrializados e após isso a distribuição será mais ampla aos supermercados e varejistas.
2.2 MISSÃO, VISÃO, VALORES, METAS E OBJETIVOS DO NEGÓCIO
A GoodNutrition, é uma empresa focada no bem-estar, assim contém em sua
Missão: “Oferecer sucos naturais da mais alta qualidade, aliando sabor e nutrição de
forma sustentável, contribuindo no progresso da cultura alimentar e na qualidade de vida com
seriedade e transparência.”
Visão: “Ser uma empresa referência no mercado brasileiro de produtos naturais,
sustentabilidade e inovação através de seus produtos.”
Valores: Alicerçados na Ética, Sustentabilidade, Transparência, Inovação e Seriedade.
Metas: Firmar-se como líder de mercado paraense em sucos integrais dentre os 3 anos
iniciais.
Expandir para o mercado norte e nordeste brasileiro até 2020.
Objetivo: Produzir e distribuir sucos nutritivos com preço acessível, oferecendo
produto de qualidade buscando a satisfação dos nossos clientes.
9
2.3 SETOR DE ATIVIDADE
O ramo de atividade básica de uma determinada empresa é a área do mercado em que
ela se insere ou atua. Para se estabelecer no ramo do qual as empresas fazem parte, deve-se
antes analisá-las em macro escala e a partir de uma visão abrangente, dividi-la em outros
setores menores, a fim de que se defina a orientação da empresa em relação ao seu
consumidor.
Segundo dados da Associação Brasileira de Exportadores e Importadores de
Alimentos e Bebidas – AABBA o Brasil é um dos maiores polos mundiais de suco de fruta,
com destaque para o suco de laranja, em que o país é o maior produtor e exportador mundial.
O aumento no consumo de sucos de fruta industrializado e integral tem sido relacionado à
conveniência, à busca por um estilo de vida saudável e manutenção da estética corporal, os
sucos de fruta são também uma importante fonte de vitamina C. Este segmento vem
crescendo a cada dia mais e um bom exemplo disso é o crescimento significativo no consumo
do suco de uva integral no Brasil. De acordo com dados oficiais do Sistema Integrado de
Declarações Vinícolas (SisDeclara), em cinco anos registrou-se um aumento médio de 400%,
com crescimento anual de cerca de 30%. Em 2007 foram consumidos cerca de 10 milhões de
litros, ante 50 milhões em 2012.
Seguindo uma tendência de mercado e procurando atender as exigências do mesmo a
GN, vem com a proposta de diversificar e inovar em sabor e qualidade este nicho de mercado,
sem perder o foco principal que é a fabricação de um suco sem adição de açúcar, água e
conservantes.
2.4 PERFIL E ATRIBUIÇÃO DOS SÓCIOS
Sócio 1 – Evelyn Roberta Furtado Araújo, brasileira, paraense, solteira, 22 anos, reside
na capital de Belém – PA. Cursa sétimo semestre do curso de Administração com ênfase em
marketing, pelo CESUPA- Centro Universitário do Estado do Pará. Possui larga experiência
na área de marketing/comercial/publicidade e propaganda, tendo trabalhado no setor
comercial das empresas ORM- Organizações Rômulo Maiorana, período de 1 ano. Ocupa na
GN o cargo de: Gerente Recursos Humanos. Contato: (91) 0000-0001 –
evelynaraujo@xmail.com
Sócio 2 – Vicente Tavares Venturieri, brasileiro, paraense, solteiro, 21 anos, reside na
cidade de Belém-PA. Cursa sétimo semestre do curso de Administração com ênfase em
10
marketing, pelo CESUPA- Centro Universitário do Estado do Pará. Experiência: Estágio de 8
meses no escritório do Hotel Regente, estágio no Ministério Público no setor de massas
falidas e na Arcon, no setor de Ouvidoria, contabilidade e Multas. Ocupa na GN o cargo de:
Gerente Financeiro. Contato: (91) 0000-0002 – vicenteventurieri@xmail.com
Sócio 3 – Emilio Dimmas de Oliveira da Silva, brasileiro, paraense, solteiro, 23 anos,
reside na cidade de Belém-PA. Cursa sétimo semestre do curso de Administração com ênfase
em marketing, pelo CESUPA- Centro Universitário do Estado do Pará. Experiência: Estágio
de 18 meses no Centro de Referência em Saúde do Trabalhador no setor administrativo e
trabalha a 5 anos na área administrativa da Construtora Tecnosolo, prestadora de serviços e
responsável por toda legalização das agências do Itaú-Unibanco do estado do Pará. Ocupa na
GN o cargo de: Gerente de Marketing Contato: (91) 0000-0003 – emiliodimmas@xmail.com
3 FORMA JURÍDICA
As formas jurídicas caracterizam como uma pessoa jurídica se representa na
sociedade. As diversas formas jurídicas existentes hoje são: Forma Individual, Sociedade
Empresária e a Sociedade Civil.
A forma individual é formada por uma pessoa física - denominado empresário - que
dará o seu nome à organização ficando como único responsável por todos os atos da empresa.
Este tipo de Forma Jurídica se aplica a atividades de indústria, comércio ou de serviços
comuns (não intelectuais); Já a sociedade empresária, deve ser formada por dois ou mais
sócios e é regulamentada pelo direito comercial estando sujeitas as falências. Uma Sociedade
Empresária tem as seguintes variações: Sociedade em Nome Coletivo, Sociedade em
Comandita Simples, Sociedade Limitada (Ltda.), Sociedade Anônima (S.A.) e Sociedade em
Comandita por Ações. A sociedade civil (S/C), assim como a anterior, deve ser formada por
dois ou mais sócios, porém, esta não pode exercer atividades comerciais ou industriais. A
Sociedade Civil deve ter como único objetivo a “prestação de serviços”. As sociedades civis
são regulamentadas pelo Código Civil, e não estão sujeitas as falências.
Baseando-se nas referidas características, definiu-se que a GN enquadra-se melhor na
forma de sociedade empresaria, mais precisamente na forma de sociedade limitada (Ltda),
uma vez que é composta por três sócios, ambos aplicando o mesmo capital e sendo ofertada
de forma coesa o lucro e a participação nas ações, levando em consideração também o ramo
de atuação da organização.
11
4. ENQUADRAMENTO TRIBUTÁRIO
O Brasil possui três regimes tributários para as micro e pequenas empresas, o Simples,
Lucro Real e Presumido. Inclui-se no enquadramento tributário simples, microempresas com
faturamento de até R$ 240 mil ao ano e empresas de pequeno porte com faturamento anual de
até R$ 2.4 milhões. A principal vantagem deste tipo de enquadramento é a unificação de
impostos, as alíquotas variam de 4% a 12% de acordo com a categoria em que a organização
está inserida. No lucro presumido, como o próprio nome diz, o lucro da empresa é presumido
de acordo com a categoria do negócio. Assim, os impostos sobre lucro incidirão sobre a
porcentagem do faturamento pré-definida pelo governo: Serviços: 32%, Comércio: 16%,
Indústria: 8%, este enquadramento torna-se vantajoso caso a empresa apresente margens de
lucro superiores às definidas; Já no lucro real os impostos pagos sobre o lucro, IRPJ e CSL
serão calculados de acordo com o lucro real obtido pela empresa, ou seja, a receita debitada
dos custos e despesas, como vantagem cita-se que no caso de prejuízo a empresa não será
tributada, e utilização dos créditos do PIS e COFINS.
Baseado nestes aspectos a GN optou como tática de ingresso no ramo de produção de
sucos, o enquadramento em micro empresa, pretendendo dessa forma firmar-se no mercado
citado, seguindo o regime tributário simples, especialmente pela unificação de impostos, tais
como: Contribuição para o PIS/Pasep, Contribuição para o Financiamento da Seguridade
Social (COFINS), Imposto sobre Produtos Industrializados (IPI), Imposto sobre Serviços de
Qualquer Natureza (ISS), Folha de pagamento INSS – Contribuição Patronal Previdenciária
(CPP).
5. CAPITAL SOCIAL
Capital social é o montante necessário para se constituir e iniciar as atividades de uma
nova empresa enquanto não geram recursos suficientes para se manter. Este valor refere-se
aos bens ou o dinheiro com que os sócios contribuem para uma empresa sem direito de
devolução. Posto isto, o capital social defere aos sócios, direitos que podem variar a consoante
de sua participação, constituindo uma garantia para com terceiros. Trata-se de um valor
estável, ainda que os resultados negativos possam levar à falência.
Desta forma, firmou-se o entre os sócios da GN, que o capital social da mesma gira em
torno do valor de R$ 578.406,00 (quinhentos e setenta e oito mil e quatrocentos e seis reais)
divididos igualitariamente entre os três participantes desta sociedade, estipulando para cada
12
um a contribuição no valor de R$ 192.802,00 (cento e noventa e dois mil e oitocentos e dois
reais), assim atribuindo aos sócios participação de forma homogênea nas ações e decisões da
organização.
NOME DO SÓCIO VALOR (R$) PARTICIPAÇÃO (%)
Emilio Dimmas R$192.802,00 33,3%
Evelyn Araújo R$192.802,00 33,3%
Vicente Venturieri R$192.802,00 33,3%
TOTAL R$ 578.406,00 100%
6. PLANO OPERACIONAL
O mercado paraense a cada dia demonstra ser um mercado bastante competitivo, nesse
sentido a GN necessita estar em condições para competir e prosperar dentro desse mercado e
para isso, utiliza de padrões de qualidade, como os padrões de higiene e manipulação de
alimentos definidos pela Agência Nacional de Vigilância Sanitária (ANVISA), visando
manter a qualidade do produto e buscando responder às necessidades de seus consumidores
mais exigentes, sempre fiel aos seus valores alicerçados na ética, sustentabilidade,
transparência, inovação e seriedade.
A GN é uma empresa de produção e comercialização de sucos inovadora, oferece
sucos realmente saudáveis, sem adição de açúcar, conservantes e água a preço justo, no qual
para isso, requer de profissionais qualificados, dedicados e conhecedores do produto que
oferecem ao mercado paraense, com compromisso aos valores da organização, que elabore
processos com o propósito de maximizar a produção, mantendo o padrão de qualidade,
aliando sabor e nutrição sem agredir o meio ambiente, contribuindo no progresso da cultura
alimentar e na qualidade de vida. Buscando ser uma empresa referência no mercado brasileiro
de produtos naturais, sustentabilidade e inovação a preço acessível.
Dessa forma, a GN explicitará sua localização, layout, capacidade produtiva, processo
produtivo e estrutura organizacional, perfil dos colaboradores respectivamente.
6.1 LOCALIZAÇÃO
A localização é de grande importância para o desenvolver das atividades comerciais da
organização, neste momento, deve-se identificar qual a melhor localização para a instalação
de seu negócio, algo que está diretamente relacionado com o ramo de atividades que a
13
empresa realiza. Um ponto de distribuição planejado traz consequências na qualidade do
produto e na entrega nos pontos de venda, além de alavancar os resultados, o volume de
vendas e a participação de mercado.
Por isso, o espaço destinado para a produção dos sucos se localizará estrategicamente
na estrada Maracacuera, n° 4100, lote A, distrito de Icoaraci, onde será produzido e
distribuído de forma hábil para as cidades de Belém e Ananindeua.
6.2 LAYOUT
Figura 01: Layout (Guarita)
Fonte: Autores (2014)
Figura 02: Layout (Mezanino)
Fonte: Autores (2014)
14
Figura 03: Layout (Planta Baixa)
Fonte: Cleon Amorim (2014).
15
Segundo Corrêa e Corrêa apud Araújo (2007), o arranjo físico ou layout é a “maneira
pela qual se encontram dispostos fisicamente os recursos que ocupam espaço dentro da
instalação de uma operação”. Os recursos devem ser estabelecidos a partir de um estudo
planejado do sistema de informações relacionado com a distribuição de bancadas, locais de
trabalho, móveis, equipamentos e pessoas de forma racional considerando o fluxo de pessoas
e papéis como uma demonstração da interação com a gestão de processos que acontece pela
organização. (ARAÚJO, 2007)
Por meio do Layout, será definido como será a distribuição das diversas áreas da
organização, dos recursos, mercadorias, estantes, equipamentos, móveis, etc. E pessoas no
espaço disponível. Segundo Araújo (2007), o arranjo físico tem entre os objetivos:
 Obter fluxo eficiente de comunicação administrativa dentro da organização;
 Obter fluxo de trabalho;
 Facilita a supervisão;
 Reduzir fadiga do quadro funcional no desempenho de suas atividades;
 Impressionar consumidores, clientes, visitantes;
 Flexibilidade para variações necessárias
A partir desses conceitos, em termos estruturais, a empresa contará com:
Um escritório, uma recepção de matéria prima, área de lavagem e seleção, área de
processamento, área de embalagem, armazém, dois vestiários, guarita, cozinha, refeitório,
almoxarifado, estacionamento com dez vagas, sala de relaxamento e uma área destinada para
expansões.
Utilizando de maquinário próprio como; duas lavadoras de frutas, duas despolpadoras,
uma trituradora, cinco filtros, uma máquina de prensa hidráulica, cinco tanques de
armazenagem dos sucos, uma envasadora e uma embaladora. E uma empilhadeira alugada.
Máquinas e equipamentos auxiliares; duas bancadas de trabalho, armários, móveis e
utensílios de escritório, equipamentos de telefonia e informática.
Para o transporte; um furgão para fazer as entregas dos produtos para seus devidos
compradores e um carro próprio, para fazer o transporte dos funcionários que não tem acesso
a fábrica devido ao afastamento da avenida principal, Augusto Montenegro.
16
6.3 CAPACIDADE PRODUTIVA
É importante estimar a capacidade instalada da empresa, isto é, o quanto pode ser
produzido ou quantos clientes podem ser atendidos com a estrutura existente. Com isso, é
possível diminuir a ociosidade e o desperdício.
“[...] o Census Bureau define a capacidade como o maior nível de produção que uma
empresa pode manter razoavelmente empregando horários de trabalho realistas dos
funcionários e o equipamento atualmente instalado.” (RITZIMAN; KROFEWSKI, 2005,
p.143).
A produtividade é resultado do que se produz, é a relação entre os meios, recursos
utilizados e a produção final. É a capacidade de gerar um produto ou serviço, associado à
técnica e ao capital empregado.
Dessa forma, a GN terá em sua produção mensal total de 7.500 unidades divididas
pelos dias da semana. Os sucos de laranja serão produzidos as segundas feiras com 375
unidades dia, totalizando em 4 semanas, 1.500 unidades produzidas, das quais 500 serão de 1
litro, 500 unidades 1,5 litros e 500 de 200 mililitros, somando 1.350 litros mensais de sucos
de laranja produzidos com todo cuidado, rigor, sabor e qualidade que só a GN pode oferecer.
O resto das frutas, Abacaxi, Bacuri, Cupuaçu e Açaí entrarão em processo de fabricação
respectivamente na Terça, Quarta, Quinta e Sexta, com o mesmo número de unidades e
qualidade de produção, mantendo os valores nutricionais da fruta. Sendo em média mensal de
20.250 laranjas ao mês, 675 abacaxis, 608 quilos de açaí, 3.970 bacuris e 338 cupuaçus,
totalizando 25.841 frutas.
6.4 PROCESSO DE PRODUÇÃO
A administração de produção, neste ponto, mostra sua importância. O processo
produtivo tem como papel dar suporte ao atingimento dos objetivos estratégicos da
organização, que devem ser capazes de apoiar a tomada de decisão.
Uma empresa precisa ser organizada e planejada, para poder gerar resultados. A GN
sabendo disso tem seu processo de produção muito bem planejado, desde a aquisição da
matéria prima até a entrega do produto final a mesa do seu consumidor.
A GN trabalhará com mão de obra e matéria prima regional, terá seus funcionários da
região como também seus fornecedores dois quais trabalhará em conjunto com a Ceasa,
municípios de Acará e Bragança e a Ilha das Onças, na obtenção das frutas em natura que
17
serão utilizadas na produção dos sucos naturais, que serão a Laranja, o Abacaxi, Açaí, Bacuri
e Cupuaçu.
As matérias primas serão entregues na fabrica da GN na estrada Maracacuera, n°
4100, Lote A, Distrito de Icoaraci, onde terão uma área especifica para descarregamento, onde
em seguida o material será disposto no estoque de matéria prima para começar o processo de
produção, no que constitui na seleção das frutas e sua lavagem, neste ponto dependendo da
fruta utilizada o processo de extração se diferencia; a laranja será prensada a frio, o abacaxi,
açaí, cupuaçu e bacuri serão despolpados, o abacaxi então será prensado a frio, o açaí,
cupuaçu e bacuri serão triturados.
Passado da fase de extração, os sucos ganharão forma, os sucos de laranja e abacaxi
passarão por um filtro no qual retirará aos resíduos sólidos que chegarem a passar pela prensa,
a exemplo algo caroço ou bagaço da fruta, então irão para seus respectivos tanques de
mistura, onde permanecerão até sua degustação, teste e validação da qualidade e sabor do
produto, assim, entrarão no processo de envase a vácuo, no qual prolonga a vida do produto
por evitar a oxidação com o contato com o ar, e a etiquetação, que inclui a adição dos códigos
de barra e do lote do produto, e enfim postos no estoque de produtos acabados e
disponibilizados para a entrega nos distribuidores selecionados pela GN para alcançar e
satisfazer seus clientes nos diversos pontos da região de Belém e Ananindeua.
Passado o processo de extração, os sucos de açaí, bacuri e cupuaçu depois de filtrados
postos em tanques de misturas, onde será adicionado alguns ingredientes que auxiliarão na
composição de seus sucos, os quais a água e açúcar em quantidades equivalentes que
mantenham a qualidade e o sabor dos sucos naturais. Logo, serão testados, degustados e
validados para poderem ser envasados a vácuo e etiquetação, dispostos no estoque de
produtos acabados e disponibilizados para a entrega aos seus distribuidores.
Todos os sucos serão entregues nos respectivos fornecedores de Belém a Ananindeua
através de um furgão da própria GN. No qual demostra seu interesse em manter os prazos de
entregue e a demanda sob controle, garantindo a produção continua e utilizando de estoques
mínimos para não refletir no preço final ao consumidor.
A organização se preocupa com meio ambiente, por isso o espaço físico da fábrica foi
planejado para maximizar a produção evitando desperdícios de matéria prima e energia, se
preocupando com o descarte dos materiais utilizados, tanto como matéria prima como
materiais de escritório e expediente, sendo adepta da coleta seletiva, servindo de exemplo para
seus colaboradores e clientes, baseando-se na Politica Nacional de Resíduos Sólidos lei
n°12.305 de 2 de Agosto de 2010.
18
O horário de serviço se iniciará pela manhã de segunda a sexta a partir das 8:00 hs e
terminando as 17:00hs com uma hora de intervalo, não havendo expediente a noite a GN
propõe o aproveitamento da luz solar para fazer suas atividades, assim diminuindo custos e
impacto ambiental. As entregas dos produtos serão planejadas de forma que não encontrem
congestionamento, no qual, além de atrasar as entregas geraria mais poluição ao meio
ambiente. As embalagens dos produtos serão de papel cartão, no qual garantem a qualidade
do produto, como também na proteção ao meio ambiente, por serem renováveis e não
agredirem o meio ambiente, assim, como o material de escritório que utilizará matérias
renováveis, como exemplo papéis e copos recicláveis. E posicionamento das telhas, de forma
que se possa reaproveitar a água da chuva para a lavagem dos carros, uso de irrigação e na
descarga dos toaletes.
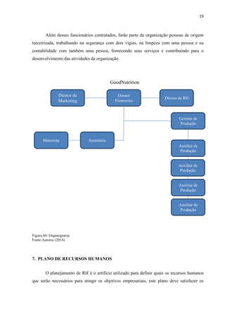
6.5 ESTRUTURA ORGANIZACIONAL
A estrutura organizacional é a maneira pela qual as atividades da organização são
divididas, organizadas e coordenadas. Constitui o formato organizacional que assegura a
divisão e coordenação das atividades dos membros, funcionando como a espinha dorsal da
organização. Costuma apresentar uma natureza predominantemente estática, referindo-se as
configurações dos órgãos e equipes, apresentando três níveis; o nível institucional,
intermediário e operacional. (CHIAVENATO, 2004)
O organograma é um gráfico representativo da estrutura formal da organização em
dado momento. Os objetivos que procuram alcançar são, os de demonstrar por meio do
gráfico, a divisão do trabalho mediante o fracionamento da organização em unidades de
direção, núcleos, conselhos, departamentos e etc., a relação superior-subordinado, deixando
implícito os procedimentos relativos à delegação de autoridade e responsabilidade, o trabalho
desenvolvido pelas frações organizacionais e a análise organizacional (ARAÚJO, 2007).
Utilizando um organograma estrutural tradicional ou vertical, no qual o retângulo
representa a fração organizacional, a linha continua é a linha de autoridade e coordenação.
Este tipo de organograma é simplificado e deixa claro os níveis de hierarquia, que segundo
Chiavenato (2004) serve para que os funcionários possam realizar suas tarefas e deveres,
sendo uma consequência da divisão do trabalho, é um esquema de controle.
Assim, constituído na mesma linha horizontal, o Diretor de Marketing, Financeiro e de
Recursos Humanos; seguido do gerente de produção; fechando com os quatro auxiliares de
produção, motorista e secretária.
19
Além desses funcionários contratados, farão parte da organização pessoas de origem
terceirizada, trabalhando na segurança com dois vigias, na limpeza com uma pessoa e na
contabilidade com também uma pessoa, fornecendo seus serviços e contribuindo para o
desenvolvimento das atividades da organização.
GoodNutrition
Figura 04: Organograma
Fonte:Autores (2014)
7. PLANO DE RECURSOS HUMANOS
O planejamento de RH é o artificio utilizado para definir quais os recursos humanos
que serão necessários para atingir os objetivos empresariais, este plano deve satisfazer os
Diretor de
Marketing
Secretária
Diretor de RH
Auxiliar de
Produção
Auxiliar de
Produção
Motorista
Diretor
Financeiro
Gerente de
Produção
Auxiliar de
Produção
Auxiliar de
Produção
20
aspectos-chave, pertencentes à disponibilização de pessoal, para que a tática coorporativa seja
implementada com sucesso.
A tarefa de contratar pessoal começa com uma previsão sobre quantas pessoas e de
que tipo serão necessárias para realizar o trabalho na empresa, desta forma, se faz necessário
neste planejamento a descrição das características das aptidões para o desempenho de cada
cargo dentro da organização.
7.1 – DESCRIÇÃO DE CARGOS
Diretor área de Marketing: O profissional desta área deve possuir graduação em
administração de empresa ou em marketing. Executar as atividades desta área, pesquisar e
analisar a concorrência, desenvolver estratégias de marketing e identidade visual da marca,
com o intuito de promover a imagem institucional, de forma a apresenta-la como uma
empresa verde, que prima pela sustentabilidade em suas ações e aprimorar os negócios,
maximizando o lucro. Definir o posicionamento da marca, definir campanhas voltadas para
promoção do produto. Elaborar relatórios periódicos, observando as oportunidades de
mercado, pesquisar e apontar as tendências do mesmo.
Diretor área de Financeiro: O profissional desta área deve ser graduado em
administração de empresa, contabilidade ou economia. É o responsável pela gestão de
tributos, formação do preço de venda, auditoria, controle das contas a pagar, controle das
aplicações financeiras, controle dos saldos bancários, administração do fluxo de caixa e
análise das demonstrações financeiras, elaborar planos para melhoria do desempenho
econômico-financeiro da empresa. Primar pelo não desperdício de recursos na empresa como
um todo.
Diretor área de Recursos Humanos: O profissional desta área deve possuir
graduação em administração de empresa ou psicologia. Gerenciar e elaborar a manutenção de
planos de cargos e salários, acompanhando os programas de treinamento, desenvolvimento e
motivação, administração salarial, folha de pagamento, benefícios e segurança do trabalho,
controle de serviços prestados por terceiros, administrar a rotina dos empregados, desenvolver
e implementar em toda a unidade de negócio atividades em equipe, voltadas para a
sustentabilidade, criando uma atmosfera de conscientização e conhecimento em relação aos
valores da organização.
Gerente de Produção: O profissional desta área deve possuir graduação em
Engenharia de Alimentos, estar registrado no Conselho Regional de Engenharia, Arquitetura e
21
Agronomia (Crea). Atuara na supervisão e gerenciamento da área de produção, prezando pelo
Controle de qualidade, o desenvolvimento dos produtos, a produção das bebidas e o
tratamento de resíduos, atuará também no estudo, avaliação e participação nos trabalhos de
desenvolvimento de produtos e processos produtivos, colaborando nos relatórios de
desenvolvimento da empresa.
Contador: O profissional desta área deve ser formado em Contabilidade e atuará
elaborando e analisando balancetes e demonstrações contábeis da empresa, administrar os
tributos, preparar obrigações acessórias ao fisco, órgãos competentes e contribuintes e
controlar o registro de livros fiscais.
Operador de Produção: Irá trabalhar em chão de fábrica, desenvolvendo a atividade
de produção dos sucos, nos processos de abastecimento e operação, detectar e informar ao
gerente de produção, qualquer anomalia no processo, preencher a ficha de acompanhamento
do produto, abastecer as máquinas com matéria-prima, zelar pela organização e limpeza do
local de trabalho, zelar e manter a conservação de máquinas e equipamentos da área, cumprir
os procedimentos, instruções de trabalho e políticas da empresa, evitando desperdícios da
matéria prima, aproveitando o máximo das frutas. Desejável experiência no ramo de
produção, preferencialmente na área alimentícia.
Motorista: O Profissional desta área deve ser habilitado com CNH B e C, atuará
dirigindo os veículos da empresa, transportar pessoas, cargas ou valores, conforme
solicitação. Realizará verificações e manutenções básicas dos veículos e utilizará
equipamentos e dispositivos especiais, tais como sinalização sonora e luminosa, software de
navegação e outros. Efetuará pagamentos e recebimentos e realizar diversos serviços externos.
Secretária: A profissional desta área deve ter segundo grau completo ou curso
superior, executará tarefas de apoio aos gerentes da empresa, prestará atendimento e filtrará
ligações telefônicas. Organizando agenda, Preparando correspondências, tabelas,
comunicados e outros documentos. Providenciando a reprodução e circulação dos mesmos.
Organizará e manterá registros da agenda dos gerentes, dispondo horários de reuniões.
Identificará os visitantes e os assuntos a serem tratados, para o encaminhamento aos
respectivos setores da empresa, ter uma visão sustentável e assimilar os valores da empresa,
evitando o desperdício dos materiais que fará uso.
Auxiliar de limpeza: Realizará a conservação e limpeza dos ambientes da
organização, por meio de coleta de lixo, varrições e lavagens. Usando de forma consciente os
materiais de limpeza e principalmente a água.
22
Segurança: O profissional desta área executará tarefas de segurança patrimonial nos
diversos postos da empresa, deve atender a portaria, controlar entrada e saída de veículos,
funcionários, visitas, materiais e produtos. Efetuar rondas nas dependências da empresa,
apagar e acender luzes, emitir relatórios de ocorrência e zelar pela ordem e disciplina interna.
7.2 – CARGOS E SALÁRIOS
Para que haja um melhor controle sobre os gastos da GN, faz-se necessário um
demonstrativo dos valores que serão lançados na folha de pagamento, assim a tabela abaixo
traz informações sobre o valor da remuneração de cada cargo, a soma dos encargos tributários
(INSS, FGTS, 13º salário, férias remuneradas e auxilio transporte) e o total que será
dispensado pela organização nesta área.
Figura 05: Tabela de Cargos e Salários
Fonte: Autores (2014)
7.3-RECRUTAMENTO, SELEÇÃO, TREINAMENTO E DESENVOLVIMENTO
Dentro da área de recursos humanos se faz necessários à utilização de princípios
estratégicos e técnicos que contribuam para atrair, manter, motivar, treinar e desenvolver o
patrimônio humano da organização. Segundo TOLEDO (1986), Recursos humanos seria "o
Cargo
Salário
Unitário
Quantidade Salário Encargo Social Total
Diretor de Marketing R$ 2.500 1 R$ 2.500 R$ 475 R$ 2.975
Diretor Financeiro R$ 2.500 1 R$ 2.500 R$ 475 R$ 2.975
Diretor RH R$ 2.500 1 R$ 2.500 R$ 475 R$ 2.975
Gerente de Produção R$ 2.000 1 R$ 2.000 R$ 380 R$ 2.380
Contador R$ 1.448 1 R$ 1.448 - R$ 1.448
Operador de
produção
R$ 1.050 4 R$ 4.200 R$ 798 R$ 4.998
Motorista R$ 900,00 1 R$ 900 R$ 171 R$ 1.071
Secretaria R$ 1.000 1 R$ 1.000 R$ 190 R$ 1.190
Auxiliar de Limpeza R$ 724,00 1 R$ 724 - R$ 724
Segurança R$ 950,00 2 R$ 1.900 - R$1.900
Total - 14 R$ 19.672 R$2.964 R$ 22.636
23
ramo de especialização da ciência da Administração que desenvolve todas as ações que têm
como objetivo a integração do trabalhador no contexto da organização e o aumento de sua
produtividade". Posto isso, pode-se conceituar que “a existência da área de Recursos
Humanos está diretamente relacionada à melhora da efetividade dos funcionários nas
empresas, implicando na melhor efetividade organizacional.” (CHIAVENATO, 1981).
Com o acirramento da concorrência, o ato de gerenciar pessoas tornou-se um ponto
estratégico importante dentro das organizações, baseando-se nisso, a seleção de colaboradores
que demonstrem capacidade de absorção de novas habilidades e uma forte tendência a reagir
positivamente aos processos motivacionais, poderão levar a empresa a um lugar de destaque
no mercado que atua.
Para se gerenciar pessoas em um empreendimento, não pode-se pensar em uma
estrutura rígida, padronizada, muito menos em um modelo único de gestão. As estruturas de
recursos humanos atuais consistem em várias ações que, coordenadas, facilitam o
gerenciamento e o planejamento de pessoas.
A GN desenvolve dentro da organização os princípios de um clima organizacional
voltado para o conceito motivacional. Para CHIAVENATO (2009, p, 143):
“O clima organizacional está intimamente relacionado com o grau de
motivação de seus participantes. Quando há elevada motivação entre os
membros, o clima organizacional se eleva e traduz-se em relações de
satisfação, de animação, interesse, colaboração etc. Todavia, quando há baixa
motivação entre os membros, seja por frustação ou barreiras à satisfação das
necessidades, o clima organizacional tende a diminuir.”
Assim, a empresa estabelecerá com seus funcionários os princípios de Maslow,
pretendendo atender a hierarquia das necessidades humanas, que são: Necessidades
fisiológicas, necessidades de segurança, necessidades sociais, necessidades de autoestima e
necessidades de auto realização, voltados aos padrões adotados pela empresa no plano da
sustentabilidade. Para isso a GN conta com dois vestiários, proporcionando privacidade aos
funcionários no momento da troca de uniforme, possui também cozinha e refeitório, para que
as refeições dos colaboradores sejam feitas de forma adequada e tranquila, a empresa também
montou uma área de relaxamento com poltronas, espreguiçadeiras, televisor, ar condicionado,
para que os funcionários desfrutem de seu momento de pausa, de forma confortável,
retornando assim as suas atividades mais motivados e dispostos. A GN também conta com um
programa, onde a organização disponibiliza um de seus carros, para buscar e deixar em um
24
determinado horário e local, seus funcionários, fornecendo conforto e segurança ao conduzi-
los.
Dentro do seu processo de recrutamento, a GN adota como estratégia, tratar o
candidato como um “ser pensante” e não meramente como um instrumento que desenvolve as
suas devidas atividades dentro do seu espaço de trabalho na organização. Chiavenato (2006)
considera que as pessoas e seus conhecimentos e habilidades mentais passam a ser a principal
base da nova organização. A antiga Administração de Recursos Humanos (RH) cedeu lugar a
uma nova abordagem: Gestão de Pessoas. Nessa nova concepção, as pessoas deixam de ser
simples recursos (humanos) organizacionais para serem abordadas como seres dotados de
inteligência, personalidade, conhecimentos, habilidades, destrezas, aspirações e percepções
singulares. São os novos parceiros da organização.
Posto isso, o processo se dá na forma de recrutamento externo, buscando por
profissionais competentes dentro da sua área de atuação e que tenham uma visão voltada para
a organização como colaboradora dentro do âmbito da sustentabilidade, da ética, da
transparência e da inovação, valores esses adotados como visão da empresa. A seleção se dará
em duas etapas, a primeira com entrevista e a segunda com técnicas vivenciais, gerando assim
uma maior confiabilidade ao eleger o colaborador que fará parte do grupo GN.
O treinamento e o desenvolvimento dos colaboradores de uma empresa são
mecanismos estratégicos no desenvolvimento organizacional. Para (CHIAVENATO, 2002)
“O treinamento é o processo educacional de curto prazo, aplicado de maneira sistemática e
organizada”. MILKOVICH e BOUDREAU (2000) relatam “o desenvolvimento como o
processo de treinamento em longo prazo para aperfeiçoamento das habilidades e aptidões
pessoais e profissionais”. Desta forma, a GN se propõe a capacitar seus funcionários, através
de projetos de treinamento e desenvolvimento, baseados no levantamento de necessidades,
ressaltando suas habilidades, aptidões, capacidades e mantendo-os atualizados a respeito dos
planos de sustentabilidade e responsabilidade sócio ambiental adotados pela organização,
assim motivando-os a participar e contribuir para um melhor desenvolvimento organizacional
e clima no ambiente de trabalho.
No cenário competitivo, que as empresas vivem, a gestão eficaz de seus colaboradores
torna-se um diferencial e um facilitador para o bom desempenho organizacional. Segundo Gil
(2001, p.17) “Gestão de pessoas é a função gerencial que visa a cooperação das pessoas que
atuam na organização para o alcance dos objetivos tanto organizacionais quanto individuais”.
Assim a GN busca gerir seus colaboradores com excelência, reconhecendo o verdadeiro papel
das pessoas que contribuem para o sucesso do seu negócio, valorizando o nosso cliente
25
interno, motivando-o para um bom desempenho para que o mesmo se sinta útil no processo
administrativo e consciente como colaborador importante na empresa e fora dela, propagando
seus conhecimentos no contexto da sustentabilidade adotada pela organização.
8. ASPECTOS DE MARKETING
8.1 LOGO E SLOGAN
Figura 06: Logo e Slogan.
Fonte: Autores (2014)
26
Para Kotler e Armstrong (2008), as marcas são ativos poderosos que devem ser
cuidadosamente desenvolvidos e gerenciados e são mais que meros nomes e símbolos. São
elementos chaves entre as empresas e consumidores.
Para a GN, desenvolveu-se uma logo que enfoque as questões sobre sustentabilidade e
preservação presentes na Amazônia, assim trazendo a figura do macaco e da floresta, desta
maneira também potencializando a forma que o produto será ofertado para o consumidor.
Assim formando um conjunto de símbolos que juntos transmitem a ideia de algo natural e
sustentável, passando para o cliente os valores que a organização carrega.
O Slogan da empresa foi pensando pelos sócios com o intuito de comunicar os
consumidores, transmitindo a ideia de alimentação saudável e pratica, já que o mesmo será
ofertado de forma pronta para o consumo. Destacando a importância de manter uma boa
alimentação diariamente, assim foi eleita a frase: “vida, saúde e sabor em um só lugar”,
para transmitir a intenção do produto e os benefícios oferecidos. O Objetivo da GN é fornecer
e aumentar a qualidade de vida das pessoas, colaborando para que possam obter uma
alimentação correta, de forma funcional e rápida, além do ótimo sabor oferecido, o que vem
proporcionar ao consumidor prazer em comer de maneira saudável.
8.2 PRODUTOS E/OU SERVIÇOS
Segundo a Associação Brasileira de Embalagem (2014), o consumo de sucos prontos
cresceu 12,5% no último ano no nosso país. Conforme uma pesquisa realizada pela Nielsen
(2013), estes tipos de sucos conquistaram 1.7 milhão de novos consumidores brasileiros nesse
mesmo período.
Com a abundância de frutas na região amazônica e parcerias com comunidades
regionais, conseguindo assim matéria prima de qualidade, é possível garantir a excelência do
produto, além de colaborar para sustentabilidade e desenvolvimento econômico da região.
O crescimento do consumo deste tipo de produto no continente sul-americano,
especificamente no Brasil, atrelado a variedade de frutas na Amazônia e à
vontade/necessidade de se alimentar melhor para manter uma vida mais saudável, torna
possível a aceitação de um produto novo na região, onde, será oferecido mais variedade de
sabor, praticidade e comodidade para consumir este tipo de suco, colaborando também para
uma melhor alimentação das pessoas.
27
8.2.1 Diferenciais competitivos do produto.
Muitos negócios surgem todos os dias, mais de 5 mil por dia no Brasil, segundo
levantamento da Serasa Experian (2014), no acumulo do ano já são 1,3 milhão de novos
negócios. A maioria deles fecham, não chegando ao 5º ano de vida. Segundo Marcos
Hashimoto coordenador e professor do centro de criatividade e empreendedorismo da FAAP
“melhorar o planejamento reduz drasticamente o índice de descontinuidade de negócios.
Muitos micro e pequenos empresários não sabem que sobreviver é diferente de crescer.
Apenas gestão não é suficiente para crescer, é preciso ter um diferencial competitivo.”
Para a formulação de uma estratégia competitiva, deve-se relacionar uma organização
ao seu meio ambiente (PORTER, 2004). Diferencial competitivo é a vantagem que uma
organização obtém sobre as demais organizações (concorrência), isso assegura seu êxito e sua
existência. Esse diferencial pode ser adquirido através dos ativos tangíveis ou intangíveis.
Porém o diferencial competitivo vai além de diferenciar os produtos dos demais, é
responsável por diferir positivamente na mente do consumidor.
Uma grande dificuldade é ser um diferencial em um mercado tão competitivo, precisa-
se ter como foco sempre estar entre os melhores. Porter (1989) diz que vantagem competitiva
é o modo como uma empresa pode escolher e implementar uma estratégia.
Robbins afirma que vantagem competitiva é “uma capacidade ou circunstância que
propicia à organização uma margem sobre seus concorrentes” (ROBBINS, 2000, p.123). O
autor também garante que o sucesso de longo prazo de qualquer estratégia requer que sua
vantagem competitiva seja sustentável, ou seja, ela deve resistir a erosão provocada pelas
ações de concorrentes ou por mudanças evolutivas no setor (ROBBINS, 2002).
Para obter vantagem competitiva e aumentar a participação no mercado, a competição
não ocorre unicamente com relação aos concorrentes, mas em toda a cadeia de relação da
empresa. Potter (1989) surge com conceito das “Cinco Forças” que regem a competição em
um setor. Estas forças são: Clientes, o poder de barganha dos compradores pode alterar o
equilíbrio na relação deste com o setor, onde estes clientes estão cada vez mais exigentes,
querendo mais qualidade e menor preço, assim colocam os concorrentes uns contra os outros.
Fornecedores, também podem ser chamados como fornecedores de matéria-prima, podem
exercer poder de barganha sobre os participantes de uma empresa, aumentando os preços ou
reduzindo a qualidade das mercadorias e serviços. Ameaça de novos Entrantes, também
conhecida como barreiras à entrada de concorrentes. Novos concorrentes trazem novas
capacidades e o desejo de ganhar participação de mercado. Se o concorrente conseguir se
28
estabelecer, pode haver perda de rentabilidade por parte da empresa. Ameaça de produtos
substitutos, produtos que desempenhem funções parecidas ou equivalentes podem afetar
diretamente a empresa, limitando os lucros e também reduzindo a prosperidade que um setor
pode alcançar. Rivalidade entre os concorrentes, muitas vezes é o principal determinante
competitivo do mercado, não se limita apenas ao preço do produto, mas também em relação a
inovação, marketing, propaganda etc. Desta forma, o vigor coletivo destas forças determina o
lucro potencial máximo de um setor.
O modelo descrito por Porter defende a ideia que o vigor dessas forças varia de
indústria para indústria e determinam a sua lucratividade a longo prazo. Em empresas nas
quais as cinco forças são favoráveis, muitos competidores conseguem excelentes rendimentos
sobre o capital investido.
Figura 07: 5 forças de Porter
Fonte: Autores (2014)
A GN aposta como um dos seus grandes diferenciais competitivos no mercado a
implantação de seus valores, como ética, sustentabilidade, transparência e inovação,
29
traduzindo isso em qualidade nos seus produtos, trazendo ao mercado um produto inovador,
com sabor diferenciado e preço justo, assim fazendo frente a concorrência.
8.2.3 Clientes e/ou consumidores.
Ante a perspectiva do produto para o mercado, é factível a aceitação do público alvo
da GN, que pretende abranger as classes A, B e C, uma vez que o produto vem com o intuito
de agregar saúde, sabor e qualidade de vida, colaborando para melhoria da alimentação dos
seus clientes e/ou consumidores, pretende-se alcançar uma larga faixa etária, que vai de
crianças até adultos, focando em atletas, donas de casa e pessoas sem tempo para uma
alimentação adequada.
8.3 ANÁLISE DE MERCADO
Ao analisar o cenário brasileiro pode-se observar que existem milhares de pessoas
obesas e/ou acima do peso, um estudo divulgado pela renomada revista científica Lancet
(2014), evidencia que o Brasil tem mais pessoas acima do peso ou obesas que a média
mundial. Mais da metade da população adulta brasileira está nessas categorias, 58% das
mulheres e 52% dos homens; A média mundial é 37% dos homens e 38% das mulheres.
Ainda segundo dados da revista Lancet, no mundo todo, há 2,1 bilhões de pessoas acima do
peso. O primeiro país nesse ranking da obesidade é os Estados Unidos, seguido por China,
Índia, Rússia e o Brasil em quinto lugar, com 74 milhões de pessoas.
Segundo matéria do Estadão (2013), os brasileiros consumiram 367 milhões de sucos
prontos o que movimentou R$ 1.7 bilhão no primeiro semestre do ano de 2013. O apelo
saudável dos produtos e a praticidade desse tipo de suco, fez o consumo deste produto no país
crescer e criou oportunidades para empreendedores investirem em seu próprio negócio, neste
ramo.
Desta forma, estimular hábitos e práticas saudáveis aos consumidores, além de ser um
diferencial no ramo alimentício, é também bastante lucrativo. Incentivar para que as pessoas
possuam uma alimentação mais sadia e rica de nutrientes, colaborando para a diminuição
considerável da quantidade de doenças que a obesidade pode causar, como pressão alta,
diabetes, doença do coração etc. Evidencia o respeito a GN tem pela vida e o incentivo pela
geração de saúde e bem-estar dos consumidores.
30
O ex vice-governador do Estado do Pará Hildegardo Nunes na abertura de alimentos
orgânicos de 2013, organizada pela Secretaria de Estado de Agricultura, destacou que o Pará é
o estado que possui o maior número de produtores orgânicos certificados no país, com 3.600
propriedades. A maior parte produzindo açaí, mas a castanha do Pará, laranja e o cacau
também recebem destaque, frutas e verduras essas que são exportados para outros países.
Com o crescimento do ramo alimentício, atrelado a facilidade de conseguir produtos
(frutas, legumes etc.) frescos e de qualidade e os números alarmantes da obesidade no mundo
todo, faz com que a necessidade de consumo produtos verdes cresça cada vez mais. Isso
deriva da mudança de hábitos e cultura da população, onde, aumenta-se a preocupação com a
saúde e bem-estar, aliando sempre a um bom paladar.
Culturalmente os brasileiros estão acostumados a consumir refrigerantes, mesmo
existindo uma abundância de frutas e opções diferentes de sucos. Porém, isso vem mudando
gradativamente, junto com a conscientização dos malefícios que tais produtos industrializados
trazem com o passar do tempo. As pessoas vêm consumindo mais produtos naturais,
melhorando saúde, bem-estar, autoestima etc.
Em meio a este contexto de mudanças alimentares e culturais, a GN mostra viabilidade
econômica e perspectivas favoráveis de sua inserção ao mercado, com seu processo inovador
de fabricação de sucos naturais, aliado ao prático consumo, prezando pela qualidade de vida
dos seus clientes, colaborando para que possam ter uma alimentação mais saudável, rica e
com sabor. Os produtos oferecidos pela organização também colaboraram para redução de
doenças e riscos como obesidade e sobrepeso, contribuindo diretamente para aumento da
satisfação das exigências desse novo tipo de consumidor, reforçando também questões da
sustentabilidade e inovando com seus sabores regionais, dando um leque maior de opção para
o mercado.
31
8.3 ANÁLISE SWOT
Figura 08: Análise SWOT
Fonte: Autores (2014)
8.4 FORNECEDORES E PARCEIROS
Considerando a matéria-prima como item de extrema importância para o produto que
será fabricado e como item do custo total, os fornecedores podem afetar negativamente ou
positivamente o negócio da empresa. “Os fornecedores precisam ser cuidadosamente
monitorados, pois as suas alterações, frequentemente afetam o preço final do produto da
empresa” (COBRA, 1992, p.126).
A GN contará com parcerias diretas de fornecedores de localidades próximas, como
produtores de açaí da ilha das onças, produtores de abacaxi e cupuaçu situados no município
do Acará, os produtores de bacuri do município de Bragança e fornecedores de laranja da
feira do Ceasa, primando sempre pela qualidade da matéria prima.
32
8.5 CONCORRENTES
“É graças à atuação da concorrência que uma empresa tende a organizar-se, adaptar-se
e até mesmo inovar para vencer a batalha do mercado” (COBRA, 1992, p. 127). Apesar da
GN ter um método inovador na fabricação dos seus sucos naturais, a organização tem como
concorrência direta, uma empresa chamada “do bem” que possui fabricação similar e está
chegando na região amazônica, os sucos industrializados que já possuem consolidação no
mercado e os estabelecimentos que oferecem sucos (restaurantes, lanchonetes, espaços
saudáveis) também são considerados como concorrentes diretos, além dos concorrentes
indiretos que possuem produtos substitutos como os fabricante de refrigerantes, onde estes,
ainda conseguem alcançar a maior parte dos consumidores.
8.6 PREÇO
Segundo HARTINE (2005) o preço é o único elemento do marketing que resulta em
receita e lucro, tem conexão direta com a demanda do consumidor e também é o elemento dos
4Ps mais fácil de ser alterado.
Para SANDHUSEN (2007) o objetivo dos preços está baseado em considerações
internas e externas, tais como:
 Externas: como os clientes conseguem perceber a oferta, preço das ofertas dos
concorrentes e os custos envolvidos na entrega da oferta ao cliente.
 Internas: Missão da empresa e os objetivos empresariais, como oferecer sucos naturais
com qualidade no sabor e nutricional de forma sustentável, contribuindo para melhorar
a cultura alimentar, qualidade de vida e satisfação dos clientes. Além dos recursos da
companhia como financeiro, marketing e produção.
A GN buscará oferecer um produto que tenha um valor justo para o cliente, dessa
forma a empresa poderá ser mais acessível ao público no mercado e poderá ganhar uma
grande visibilidade, ajudando a reforçar a ideia de uma melhor alimentação para as pessoas.
Tendo um valor médio em torno de R$5,00, preço este considerado razoável para as classes
que a empresa deseja capturar como consumidoras.
33
8.7 ESTRATÉGIAS PROMOCIONAIS
“O quarto P, promoção, cobre todas as ferramentas de comunicação que fazem chegar
uma mensagem ao público-alvo” (KOTLER, 2001, p. 136). Considerando a comunicação
como um dos fatores primordiais da organização, a GN utilizará propaganda e promoção de
vendas. Criação de um site próprio e utilização de outdoor (painel de mídia exterior) e mídia
indoor (mídia interna) serão algumas das formas de propagandas da empresa, também serão
utilizadas redes sociais como Instagram, Facebook e Twitter para promover e incentivar
vendas de curto prazo, estimulando o público-alvo a efetuar a compra do produto, a utilização
desses canais de comunicação com o consumidor serão utilizados também para ressaltar a
importância de se consumir produtos sustentáveis e saudáveis.
Mensagens nas embalagens dos sucos ressaltando a importância da sustentabilidade,
riscos de estar acima do peso e benefícios de consumir produtos verdes será mais uma aposta
de promoção e divulgação do valor e diferencial desse produto no mercado.
8.8 PRAÇA
“Cada empresa deve decidir como tornar suas mercadorias disponíveis ao mercado-
alvo” (KOTLER, 2001, p. 133). Assim a GN buscará ofertar o produto de maneira que seja
mais conveniente ao consumidor, facilitando o acesso e pagamento do produto. Inicialmente
fará uma distribuição seletiva, onde, serão escolhidos pontos estratégicos para lançar o seu
produto. Academias, espaço de vida saudável e restaurantes verdes são as primeiras opções de
distribuição. Após consolidação e aceitação no mercado, o produto será comercializado em
supermercados e distribuidores intermediários, expandindo sua rede de alcance do público-
alvo.
9. PLANO FINANCEIRO
“As atividades de operações existem em função do negócio da empresa e são
executados com a finalidade de proporcionar um retorno adequado para investimentos feitos
pelos proprietarios.” (HOJI, MASAKAZU, 2009, p. 4)
34
9.1 DEMONSTRAÇÃO DO RESULTADO DO EXERCÍCIO (D.R.E.)
O artigo 187 da Lei nº 6.404, de 15 de dezembro de 1976 (Lei das Sociedades por
Ações), instituiu a D.R.E que tem como objetivo principal apresentar de forma vertical
resumida o resultado apurado em relação ao conjunto de operações realizadas num
determinado período, normalmente, de doze meses.
“A DRE é uma demosntração contábil que apresenta o fluxo de receitas e
despesas, que resulta em aumento ou redução do patrimônio líquido entre dua
datas. Deve ser apresentada de forma dedutiva, isto é, inicia-se com a receita
operacional bruta e dela deduzam-se custos e despesas, para apurar o lucro
líquido.” (HOJI,MASAKAZU, P. 266, 2009)
Figura 09: DRE
Fonte: Autores (2014)
= Receita Bruta Mensal 693.000,00R$
(-) Deduções da Receita Bruta
Abatimentos, Descontos, Devoluções
IPI (5%) ou ICMS (17%) ou ISS (5%) 34.650,00R$
PIS (0,65%) 4.504,50R$
COFINS (3,0%) 20.790,00R$
= Receita Líquida 633.055,50
(-) Custo da Mercadoria Vendida 224.044,80R$
= Resultado Bruto 409.010,70R$
(-) Custos/Despesas Fixas 334.432,32R$
= Resultado Operacional 74.578,38R$
Resultado Não Operacional -R$
= Resultado antes do IR 74.578,38R$
Imposto de Renda (15%) 932,23R$
Contribuição Social (9%) 559,34R$
= Resultado do Exercício 73.086,81R$
DEMONSTRAÇÃO DO RESULTADO DO EXERCÍCIO - MÊS
35
9.2 INDICADORES DE VIABILIDADE DO PLANO
9.2.1 Ponto de Equilíbrio
O Ponto de Equilíbrio PE é o volume de vendas mínimas para que a empresa não
tenha prejuízo. Em outros termos, o PE representa o quanto sua empresa precisa faturar ou
quantas unidades de um determinado produto ou serviço precisam ser vendidas para pagar
todos os seus custos em um determinado período.
PONTO DE EQUILÍBRIO R$ 44.469,80
Margem de Contribuição
Faturamento R$ 57.750,00
(-) Custo - CPI/CMV/CSP R$ 18.670,40
(-) IPI (5%) ou ICMS (17%) ou ISS
(5%) R$ 2.887,50
(-) Comissões (?%) R$ -
Total R$ 36.192,10
Figura 10: Ponto de Equilibrio
Fonte: Autores (2014)
9.2.2 Lucratividade
LUCRATIVIDADE 11,55%
9.2.3 Rentabilidade
“Os indices de rentabilidade medem quanto estão rendendo os capitais investidos”
(HOJI, MASAKAZU, 2009, p. 292)
RENTABILIDADE 12,58%
36
A rentabilidade ficou em 12% ao mês, mas com pespectivas de crescimento nos
próximos anos com o aumento do faturamento e consolidação da marca no mercado.
9.2.4 Margem de Contribuição
A partir do calculo, com base no Faturamento e descontando os valores do custo das
mercadoria vendida Mais impostos, resultandona margemde contribuição de R$ 36.192,10.
É o valor, ou percentual, que sobra das vendas, menos o custo direto variável e as
despesas variáveis. A margem de contribuição representa o quanto a empresa tem para pagar
as despesas fixas e gerar o lucro líquido.
9.2.5 Retorno Esperado do Investimento
Com base no cáculo de retorno sobre investimento (em inglês, Return On Investment
ou ROI), também chamado taxa de retorno. O retorno do investimento feito pelos sócios de
R$ 581.133,94 será em 95 meses.
10. AVALIAÇÃO DO PLANO DE NEGÓCIOS
O Plano de Negócio é um valioso instrumento de planejamento. Por ser como o um
mapa de percurso para a organização, ele deve ser consultado sempre e acompanhado
permanentemente. Empreender é sempre um risco, mas empreender com planejamento é um
dos risco que pode ser evitado. O plano de negócios irá auxiliar na tomada de decisões mais
acertadas.
Atualmente a busca por uma vida saudavel, com melhor qualidade e o apelo pelo uso
correto das frutas e verduras, vem ganhando cada vez mais destaque na rotina das pessoas. O
indice de obesidade no Brasil possui números alarmantes, onde constata-se que o pais tem
mais pessoas acima do peso ou obesas que a media mundial e mais da metade da população
adulta brasileira esta nessa classe. Assim a procura por alimentos nutritivos, com baixo teor
calorico, que contribuam para uma alimentação saudavel vem crescendo cada dia mais.
Desta forma ao analisar os aspectos vistos, o presente plano de negocios se apresenta
viavel, visto que ele vem com o planejamento de atender as demandas e espectativas do
publico ao qual a organização deseja alcançar, preocupando-se com o bem estar das pessoas,
37
trazendo conceito e sabor inovador para o mercado de sucos prontos, este que apresenta um
valioso crescimento.
Alem de pautar suas atividades nos aspectos da sustentabilidade, propagando o
conceito de melhor utilização dos recursos da organização, ofertando ao público um produto
inovador e que ajude a população a se alimentar de uma forma saudavel e pratica.
Desta forma, o plano de negocios apresentado, possui a exequibilidade pertinente para
a sua inserção, conforme se procurou os estudos necessarios e se fez os levantamentos de
dados pertinentes para a construção do mesmo e implementação do empreendimento, com o
objetivo primordial de difundir as questões da sustentabilidade, do uso dos recursos de forma
ecologicamente correta e da valorização de uma alimentação benéfica ao consumidor.
38
REFERÊNCIAS
ALMEIDA, F. O Mundo dos Negócios e o Meio Ambiente no Século 21. In: Trigueiro, A.
(Org) Meio Ambiente no século 21: 21 especialistas falam da questão ambiental nas suas
áreas de conhecimento. Rio de Janeiro: Sextante, 2003.
ARAUJO, Luis Cesar G. Organização, sistemas e métodose as tecnologias de gestão
organizacional: arquitetura organizacional, benchmarking, empowerment, gestão pela
qualidade total, reengenharia. 3. Ed. São Paulo: Atlas, 2007.
BARBOSA, Carlos. Consumo de frutas e hortaliças ainda é baixo na capital paraense,
Disponível no Site: www.ceasa.pa.gov.br/content/consumo-de-frutas-e-hortali%C3%A7as-
ainda-%C3%A9-baixo-na-capital-paraense Acesso em 22 de setembro de 2014.
BORGES, Fernanda. Com expansão da classe média, venda de produtos naturais cresce
até 35% em BH. Disponível no Site:
http://www.em.com.br/app/noticia/economia/2014/01/24/internas_economia,491191/com-
expansao-da-classe-media-venda-de-produtos-naturais-cresce-ate-35-em-bh.shtml Acesso em
22 de setembro de 2014.
CHIAVENATO, Idalberto. Administração de Recursos Humanos I. São Paulo: Atlas, 1981.
CHIAVENATO, Idalberto. Recursos Humanos. 7ª Ed. São Paulo: Atlas, 2002.
CHIAVENATO, Idalberto. Administração dos novos tempos. 2º Ed. Rio de Janeiro: Editora
Elsevier, 2004.
CHIAVENATO, Idalberto. Administração de Recursos Humanos, 6º Ed, Atlas, 2006.
CHIAVENATO, Idalberto. Recursos Humanos, 9ª Ed, Atlas 2009
COBRA, Marcos. Administração de marketing. E. ed. São Paulo: Atlas,1992.
39
Diário do Pará. Belém tem alto índice de obesidade. Disponível no Site:
http://diariodopara.diarioonline.com.br/N-176496-
BELEM+TEM+ALTO+INDICE+DE+OBESIDADE.html Acesso dia 22 de setembro de
2014.
Diário do Pará. Pará é o Estado da região com maior desemprego. Disponível no Site:
http://diariodopara.diarioonline.com.br/N-179190-
PARA+E+O+ESTADO+DA+REGIAO+COM+MAIOR+DESEMPREGO.html Acesso dia
22 de setembro de 2014.
Diário do Pará. Pará tem o pior Ideb de todo o país. Disponível no Site:
http://diariodopara.diarioonline.com.br/N-179835-
PARA+TEM+O+PIOR+IDEB+DE+TODO+O+PAIS.html Acesso dia 22 de setembro de
2014.
FRACO, Luciana. Safra migratória da laranja. Disponível no site:
http://revistagloborural.globo.com/GloboRural/0,6993,EEC1669300-4527,00.html. Acesso
em 23 de novembro de 2014.
GIL, Antônio Carlos. Gestão de Pessoas. 1ª Ed. Atlas, 2001.
HARTLINE, Michael D. Estratégia de Marketing. São Paulo: Pioneira Thomson Learning,
2005)
HASHIMOTO, Marcos. Em busca de um diferencial competitivo. Disponível no site:
http://www.santanderempreendedor.com.br/especialista-da-semana/4130-em-busca-de-um-
diferencial-competitivo Acesso dia 23 de outubro de 2012.
HOJI, Masakazu. Adminstração Financeira e orçamentária : matématica financeira
aplicada, estratégias financeiras, orçamento empresarial. 8 ed. São Paulo. Atlas, 2009.
KOTLER, Philip. Marketing para o Século XXI : como criar, consquistar e dominar
mercados. São Paulo: Futura, 2001
40
KOTLER, Philip; ARMSTRONG,Gary. Principios de Marketing. 12. Ed. São Paulo:
Pearson Education do Brasil, 2009.
MILKOVICH, George T.; BOUDREAU, John W. Administração de Recursos Humanos.
São Paulo: Atlas, 2000.
NATURALTECH. Naturaltech acompanha crescimento do setor de produtos naturais.
Disponível no Site:
http://naturaltech.com.br/2014/noticias_detalhe.asp?noticia_id=27771&idioma=1#.VAy9Wf
mwJcQ Acesso em 22 de setembro de 2014
Primeira Página Assessoria de Comunicação, Mercado de produtos naturais movimenta
US$ 36,4 bilhões por ano no Brasil. Disponível no site:
http://www.portaldoagronegocio.com.br/noticia/mercado-de-produtos-naturais-movimenta-
us-364-bilhoes-por-ano-no-brasil-109442 Acesso dia 22 de setembro de 2014.
PORTER, Michael. E. Estratégia Competitiva: Técnicas para análise de indústria e da
concorrência. 2ª ed., Rio de Janeiro: Campus, 1989.
PORTER, Michael E. Estratégia competitiva: técnicas para análise de indústrias e da
concorrência. Rio de Janeiro, 2004
RITZMAN, L. P.; KROFEWSKI, L. J. Administração da produção e operações. 1º Edição.
São Paulo: Editora Pearson Prentice Hall, 2005.
ROBBINS, Stephen P. Administração: mudanças e perspectivas: São Paulo: Saraiva, 2002.
SANDHUSEN, Richard L. Marketing Básico. 2. Ed. São Paulo: Saraiva, 2007.
SANTOS, Juliana. Sáude. Disponível no Site: http://veja.abril.com.br/noticia/saude/oito-
alimentos-que-parecem-saudaveis-mas-nao-sao Acesso em 22de setembro de 2014.
TOLEDO, Flavio. O Que São Recursos Humanos, Brasiliense, 1986.

Plano de negócios

  • 1.
    CENTRO UNIVERSITÁRIO DOESTADO DO PARÁ ÁREA DE CIÊNCIAS SOCIAIS APLICADAS BACHARELADO EM ADMINISTRAÇÃO Emílio Dimmas de Oliveira de Silva Evelyn Roberta Furtado Araújo Vicente Tavares Venturieri PLANO DE NEGÓCIOS GOOD NUTRITION Belém – PA 2014
  • 2.
    Emílio Dimmas deOliveira de Silva Evelyn Roberta Furtado Araújo Vicente Tavares Venturieri PLANO DE NEGÓCIOS GOOD NUTRITION Trabalho apresentado para a obtenção de nota à avaliação, referente à atividade Plano de Negócios, do 7º período do curso de Bacharelado em Administração com ênfase em marketing do Centro Universitário do Pará – CESUPA. Orientador: Prof. Eunápio Dutra do Carmo Belém – PA 2014
  • 3.
    1. RESUMO EXECUTIVO...................................................................................................3 2.APRESENTAÇÃO DA EMPRESA................................................................................4 2.1 ELEMENTOS ESTRATÉGICOS PARA A VIABILIZAÇÃO DO PLANO DE NEGÓCIOS................................................................................................................................4 2.1.1 Sustentabilidade.................................................................................................................4 2.1.2 Caráter Regional...............................................................................................................5 2.1.3 Competitividade ................................................................................................................5 2.1.4 Caráter Social ....................................................................................................................6 2.1.5 Criatividade e Inovação.....................................................................................................6 2.1.6 Viabilidade Econômica......................................................................................................7 2.1.6 Exequibilidade...................................................................................................................8 2.2 MISSÃO, VISÃO, VALORES, METAS E OBJETIVOS DO NEGÓCIO .........................8 2.3 SETOR DE ATIVIDADE ....................................................................................................9 2.4 PERFIL E ATRIBUIÇÃO DOS SÓCIOS ...........................................................................9 3 FORMA JURÍDICA............................................................................................................10 4. ENQUADRAMENTO TRIBUTÁRIO.............................................................................11 5. CAPITAL SOCIAL............................................................................................................11 6. PLANO OPERACIONAL..................................................................................................12 6.1 LOCALIZAÇÃO................................................................................................................12 6.2 LAYOUT............................................................................................................................13 6.3 CAPACIDADE PRODUTIVA ..........................................................................................16 6.4 PROCESSO DE PRODUÇÃO...........................................................................................16 6.5 ESTRUTURA ORGANIZACIONAL................................................................................18 7. PLANO DE RECURSOS HUMANOS............................................................................19 7.1 – DESCRIÇÃO DE CARGOS...........................................................................................20 7.2 – CARGOS E SALÁRIOS.................................................................................................22 7.3-RECRUTAMENTO, SELEÇÃO, TREINAMENTO E DESENVOLVIMENTO............22 8. ASPECTOS DE MARKETING........................................................................................25 8.1 LOGO E SLOGAN ............................................................................................................25 8.2 PRODUTOS E/OU SERVIÇOS ........................................................................................26 8.2.1 Diferenciais competitivos do produto..............................................................................27 8.2.3 Clientes e/ou consumidores.............................................................................................29
  • 4.
    8.3 Análise deMercado............................................................................................................29 8.3 ANÁLISE SWOT...............................................................................................................31 8.4 FORNECEDORES E PARCEIROS ..................................................................................31 8.5 CONCORRENTES ............................................................................................................32 8.6 PREÇO ...............................................................................................................................32 8.7 ESTRATÉGIAS PROMOCIONAIS..................................................................................33 8.8 PRAÇA...............................................................................................................................33 9. PLANO FINANCEIRO......................................................................................................33 9.1 Demonstração do Resultado do Exercício (D.R.E.)...........................................................34 9.2 Indicadores de Viabilidade do Plano..................................................................................35 9.2.1 Ponto de Equilíbrio..........................................................................................................35 9.2.2 Lucratividade...................................................................................................................35 9.2.3 Rentabilidade...................................................................................................................35 9.2.4 Margem de Contribuição.................................................................................................36 9.2.5 Retorno Esperado do Investimento..................................................................................36 10. AVALIAÇÃO DO PLANO DE NEGÓCIOS................................................................36 REFERÊNCIAS......................................................................................................................38
  • 5.
    3 1. RESUMO EXECUTIVO Emmeio a uma época onde se nota o crescente aumento pela busca da saúde e qualidade de vida, os alimentos naturais vêm ganhando bastante notoriedade em frente a esse cenário. A crescente preferência do brasileiro pela prática de hábitos saudáveis foi registrada por um estudo feito pelo Instituto de Pesquisa de Mercado Internacional Euromonitor, no qual a venda de produtos com conceito natural, que envolve alimentos e bebidas orgânicos, funcionais, naturalmente saudáveis, livres de substâncias consideradas “menos saudáveis” à saúde devem confirmar expansão de 40% entre 2012 e 2014, movimentando cerca de US$ 36,4 bilhões em 2013 no Brasil. Ainda segundo a pesquisa, o crescimento nos últimos cinco anos chegou a 83%. Segundo dados da CEASA (2014) no nosso estado apenas 23% das hortaliças comercializadas nas Centrais de Abastecimento do Pará são consumidas pela população da Região Metropolitana de Belém. Este percentual aponta um consumo médio per capita de 0,12 gramas de frutas e legumes por dia na capital paraense, volume inferior ao de cidades com menor número de habitantes, como Porto Velho (RO), que tem um consumo médio de 0,17 gramas por pessoa. Assim, surgiu a ideia deste plano que se constitui na produção e distribuição de uma linha de produtos 100% naturais, chamado GoodNutrition ou GN, cujo nome reflete a busca pela boa alimentação nos dias atuais, se destinando na produção de sucos integrais de fruta, sem adição de água, açúcar ou conservantes, assim mantendo a qualidade do produto e suas vitaminas e nutrientes, utilizando frutas nacionais e regionais. O negócio da empresa é oferecer o melhor da Amazônia aliado a saúde. A ideia do suco integral veio a partir da necessidade de consumir produtos mais naturais possíveis em meio a um mundo “artificial”, no qual os produtos destinados à saúde não necessariamente são tão saudáveis como se imagina; somado ao desejo de explorar a biodiversidade da região amazônica, utilizando frutas regionais na sua produção, assim como auxiliando a agricultura paraense utilizando mão de obra e matéria prima da região em sua produção. O produto será destinado ao público A, B e C, preocupadas com a alimentação, saúde e corpo, não apenas para atletas como também para donas de casa e trabalhadores que não tem tempo de fazer uma alimentação correta no seu dia-a-dia. A fábrica da GN se localiza no distrito de Icoaraci, na comunidade de Maracacuera e destina a produzir sucos naturais prensados a frio e envasados a vácuo em embalagens
  • 6.
    4 sustentáveis de 1litro, 1,5 litro e 200 ml (linha Kids). Se caracterizando como uma micro indústria. 2. APRESENTAÇÃO DA EMPRESA A empresa GN será um empreendimento conhecido por produzir sucos integrais de frutas produzidas na região paraense, com foco na qualidade do produto e o respeito ao consumidor e ao meio ambiente. A empresa contará com três sócios, Emílio Dimmas de Oliveira de Silva, Evelyn Roberta Furtado Araújo e Vicente Tavares Venturieri que inicialmente contribuirão com o capital social para viabilizar os recursos necessários à estruturação da empresa. E mais 11 funcionários, sendo 4 deles terceirizados, que se dividirão em tarefas de limpeza, transporte, secretariado, armazenagem, produção, contabilidade e segurança do local. A GN busca apoiar e incentivar seus funcionários, clientes, colaboradores e stakeholders na mudança positiva do modo de vida, no consumo consciente, consumo de qualidade e na redução dos impactos ambientais. Nome Fantasia: GoodNutrition GN Razão Social: SUCOS GOOD NUTRITION LTDA CNPJ: 00.000.000/0000-01 Inscrição Municipal: 111.1110 Inscrição Estadual: 11.111.111-0 Endereço: A fábrica da GoodNutrition se localiza na estrada Maracacuera, 4313, CEP: 66815-140, Lote A Distrito de Icoaraci. 2.1 ELEMENTOS ESTRATÉGICOS PARA A VIABILIZAÇÃO DO PLANO DE NEGÓCIOS 2.1.1 Sustentabilidade Sustentabilidade extremamente importante, pois objetiva no futuro o sentindo de promover meios mais sustentáveis de viver ou consumir. Entre estes meios estão as “ideias de reciclagem, o comércio justo, substituições de produto-serviço, compostagem, frugalidade, eficiência em energia e modos de vida menos materialistas” Silva (2007, p. 21).
  • 7.
    5 Embasado neste conceito,a GN considera sustentabilidade como uma variável cada vez mais impactante no mercado, oferecendo produtos cujo objetivo é justamente propagar tal conceito em sociedade e no meio empresarial, através das nossas embalagens diferenciadas e renováveis, feitas especialmente para nossos sucos, na qual não agride o meio ambiente, junto com o nosso processo produtivo que também busca minimizar os danos ao planeta. Assim como, a responsabilidade compartilhada pelo ciclo de vida dos produtos, utilizando a logística reversa. Logística reversa de acordo com a Lei n° 12.305/2010 Parágrafo XII “É um instrumento de desenvolvimento econômico e social caracterizado por um conjunto de ações, procedimentos e meios destinados a viabilizar a coleta e a restituição dos resíduos sólidos ao setor empresarial, para reaproveitamento, em seu ciclo ou em outros ciclos produtivos, ou outra destinação”. Além disso, a organização utiliza de insumos da região, assim diminuindo o consumo de combustíveis e poluentes que seriam emitidos se fossem comprados fora do estado. 2.1.2 Caráter Regional. Por estar inserida na região amazônica, local rico em recursos naturais, a valorização das riquezas e biodiversidade regionais será um dos elementos estratégicos da empresa, onde a mesma se localizará em Icoaraci, com fornecedores e mão de obra regionais, assim desenvolvendo economicamente a região, como também valorizando o sabor e nutrição das frutas amazônicas. 2.1.3 Competitividade A competitividade é frequentemente vista no contexto da economia de mercado. Neste sentido, a competitividade empresarial significa a obtenção de uma rentabilidade igual ou superior aos rivais no mercado. Competitividade pode ser entendida como a perenidade dos empreendimentos ou sobrevivência. Dentre seus diferenciais competitivos a GN destaca-se na valorização do mercado regional, além de seu conceito inovador de produção de sucos integrais sem adição de açúcar ou conservantes, prensados a frio e envazados a vácuo, mantendo a alta qualidade do produto e a riqueza dos nutrientes, comparado às outros sucos de caixa que segundo Juliana Santos
  • 8.
    6 (2013), contém umaquantidade grande de açúcar e mesmo as versões light ainda apresenta muitos conservantes, em alguns casos, alta quantidade de sódio em sua composição. Muitas das vitaminas presentes nas frutas são perdidas no processo de industrialização. Alguns fabricantes fazem a adição de vitaminas depois, mas a proporção não é a mesma dos sucos naturais. 2.1.4 Caráter Social O caráter social relacionado com a filosofia da GN, trás a tona a discussão de compreender, elaborar e implantar a sustentabilidade envolvendo os aspectos econômicos, sociais e ambientais em consonância. Deste modo, a empresa ofertará serviços de implantação e acompanhamento de Programas de Responsabilidade Social; Educacional, pois o Pará se encontra com o pior Índice de Desenvolvimento da Educação Básica (IDEB) do Brasil, assim auxiliaremos na orientação alimentar, prestando serviços informacionais; na Geração de Emprego, que se encontra preocupante, pois apenas no primeiro semestre deste ano foram registradas 187.094 demissões no Pará; além de auxiliar no Combate a Obesidade no Pará, sendo que apenas na capital paraense, 51,1% da população está acima do peso, sendo que 15,8% delas já são consideradas obesas. (DIÁRIO DO PARÁ, 2014). O estudo mostra que, diferente dos resultados gerais para a maioria dos estados, em Belém a população continua engordando. Nesse cenário, a GN busca combater esses dados alarmantes, pois preza pela qualidade de vida da sociedade. 2.1.5 Criatividade e Inovação A GN desenvolverá sucos completamente naturais, sem adição de conservantes ou açúcar. Serão considerados produtos com selo “verde” que além de possuírem bom gosto, irão colaborar para que os consumidores tenham uma vida mais saudável. No caso de sucos de frutas cítricas ou que precisem ser mais doces, será adicionado mel, açúcar mascavo, ervas aromáticas (hortelã, manjericão, erva-doce etc.) e óleos essenciais como adoçantes sem açúcar e químicos. Segundo Portal da administração inovação significa novidade ou renovação, se refere a uma ideia, método ou objeto que é criado e que pouco se parece com padrões anteriores. Além de criar sucos mais saudáveis, a GN também inovará no processo de fabricação, onde, os sucos serão prensados a frio e envazados a vácuo e por isso não
  • 9.
    7 precisarão de conservantese conseguirão evitar a perda de nutrientes das frutas. A empresa tentará se inserir no mercado através de propagandas que sejam educativas e com caráter engraçado, despertando e instigando a vontade do consumidor. A GN pretende fazer um aplicativo para sistema IOS e Android sobre informações e benefícios que os sucos podem trazer diariamente, junto com conteúdo sobre os malefícios de uso exagerado de sódio, açúcar etc. Ainda voltado à questão deste programa, a organização pretende criar jogo para criança onde ao comprar o produto da linha kids e o usar o código de barras o jogador possa ganhar alguma espécie de bônus, como “moeda verde”, que seria uma bonificação extra ao jogo, quando o produto for comprado e for utilizado ao inserir o código de barras. 2.1.6 Viabilidade Econômica Segundo a Sociedade Brasileira de Endocrinologia e Metabologia (SBEM) 48,5% da população estava acima do peso em 2011 e estimava-se que esse número seria maior devido à alimentação das pessoas no nosso país. O que ressalta que o mercado brasileiro precisa de produtos mais saudáveis e nutritivos. Já segundo o Instituto de Pesquisa de Mercado Internacional Euromonitor, a venda de produtos com conceito natural – diet, light, sem glúten ou lactose – devem confirmar expansão de 40% entre 2012 e 2014. Movimentando cerca de US$ 36,4 bilhões em 2013 no Brasil. Segundo Vera Barral apud Redação época (2010), o uso de corantes contidos nas bebidas de suco de caixa, podem causar reações alérgicas, como asma brônquica. Dessa forma, foi escolhida a capital da Amazônia, local rico em biodiversidade e cultura culinária fincar parcerias para aquisição de frutas frescas e regionais. A GN pretende alcançar os públicos que possuam preocupação com a alimentação, saúde e corpo, como atletas, crianças, como também pessoas que não possuem tempo para fazer alimentações saudáveis. Além de passar em todos os critérios da ANVISA, o produto deve ter grande aceitação no mercado, levando em consideração que terá um preço menor que a concorrência (ainda com pouco prestigio) e terá um mix de sucos superior. Gerard Kleisterlee, presidente mundial da Philips, afirma em entrevista a revista Época: “Nossas pesquisas apontam que, hoje, mais de 70% dos consumidores estão sensíveis às características ‘verdes’ dos produtos. Aumentamos nossos esforços para informar as pessoas que produtos verdes fazem sentido”. E mais, o consumo de frutas se posiciona no grupo 2 da pirâmide alimentar. Esse grupo alimentício é uma boa fonte de vitaminas, sais minerais e fibras, principalmente quando
  • 10.
    8 consumidas ao natural.Possuem nutrientes essenciais a diversas funções do nosso organismo. Sendo aconselhável consumir de 2 a 4 porções diariamente. 2.1.6 Exequibilidade A organização fará parcerias com comunidades dos interiores do estado para obter e aproveitar todos os benefícios que a fruta fresca e sem agrotóxico podem oferecer. Após a obtenção da matéria prima e com a sua chegada a fabrica, serão selecionados e separados para as devidas maquinas específicas de sucos. Os sucos ficarão dentro das caixas, onde serão prensados a frio e envazados a vácuo, essas embalagens são 100% recicláveis, tornando o produto completamente “verde”. Além disso, elas vão conter informações aos consumidores sobre doenças que são desenvolvidas por uso intenso de sódio, açúcar e conservantes, como, hipertensão, doenças renais, cardiovasculares, diabetes, obesidade, hipoglicemia, distúrbios gastrointestinais e mentais. Quando estiver pronto, serão transportados via rodovias/estradas aos locais de venda que inicialmente será seletiva, em alguns pontos estratégicos, até o produto ficar mais conhecido. Aos poucos os sucos que “fazem bem” devem substituir refrigerantes e outros industrializados e após isso a distribuição será mais ampla aos supermercados e varejistas. 2.2 MISSÃO, VISÃO, VALORES, METAS E OBJETIVOS DO NEGÓCIO A GoodNutrition, é uma empresa focada no bem-estar, assim contém em sua Missão: “Oferecer sucos naturais da mais alta qualidade, aliando sabor e nutrição de forma sustentável, contribuindo no progresso da cultura alimentar e na qualidade de vida com seriedade e transparência.” Visão: “Ser uma empresa referência no mercado brasileiro de produtos naturais, sustentabilidade e inovação através de seus produtos.” Valores: Alicerçados na Ética, Sustentabilidade, Transparência, Inovação e Seriedade. Metas: Firmar-se como líder de mercado paraense em sucos integrais dentre os 3 anos iniciais. Expandir para o mercado norte e nordeste brasileiro até 2020. Objetivo: Produzir e distribuir sucos nutritivos com preço acessível, oferecendo produto de qualidade buscando a satisfação dos nossos clientes.
  • 11.
    9 2.3 SETOR DEATIVIDADE O ramo de atividade básica de uma determinada empresa é a área do mercado em que ela se insere ou atua. Para se estabelecer no ramo do qual as empresas fazem parte, deve-se antes analisá-las em macro escala e a partir de uma visão abrangente, dividi-la em outros setores menores, a fim de que se defina a orientação da empresa em relação ao seu consumidor. Segundo dados da Associação Brasileira de Exportadores e Importadores de Alimentos e Bebidas – AABBA o Brasil é um dos maiores polos mundiais de suco de fruta, com destaque para o suco de laranja, em que o país é o maior produtor e exportador mundial. O aumento no consumo de sucos de fruta industrializado e integral tem sido relacionado à conveniência, à busca por um estilo de vida saudável e manutenção da estética corporal, os sucos de fruta são também uma importante fonte de vitamina C. Este segmento vem crescendo a cada dia mais e um bom exemplo disso é o crescimento significativo no consumo do suco de uva integral no Brasil. De acordo com dados oficiais do Sistema Integrado de Declarações Vinícolas (SisDeclara), em cinco anos registrou-se um aumento médio de 400%, com crescimento anual de cerca de 30%. Em 2007 foram consumidos cerca de 10 milhões de litros, ante 50 milhões em 2012. Seguindo uma tendência de mercado e procurando atender as exigências do mesmo a GN, vem com a proposta de diversificar e inovar em sabor e qualidade este nicho de mercado, sem perder o foco principal que é a fabricação de um suco sem adição de açúcar, água e conservantes. 2.4 PERFIL E ATRIBUIÇÃO DOS SÓCIOS Sócio 1 – Evelyn Roberta Furtado Araújo, brasileira, paraense, solteira, 22 anos, reside na capital de Belém – PA. Cursa sétimo semestre do curso de Administração com ênfase em marketing, pelo CESUPA- Centro Universitário do Estado do Pará. Possui larga experiência na área de marketing/comercial/publicidade e propaganda, tendo trabalhado no setor comercial das empresas ORM- Organizações Rômulo Maiorana, período de 1 ano. Ocupa na GN o cargo de: Gerente Recursos Humanos. Contato: (91) 0000-0001 – evelynaraujo@xmail.com Sócio 2 – Vicente Tavares Venturieri, brasileiro, paraense, solteiro, 21 anos, reside na cidade de Belém-PA. Cursa sétimo semestre do curso de Administração com ênfase em
  • 12.
    10 marketing, pelo CESUPA-Centro Universitário do Estado do Pará. Experiência: Estágio de 8 meses no escritório do Hotel Regente, estágio no Ministério Público no setor de massas falidas e na Arcon, no setor de Ouvidoria, contabilidade e Multas. Ocupa na GN o cargo de: Gerente Financeiro. Contato: (91) 0000-0002 – vicenteventurieri@xmail.com Sócio 3 – Emilio Dimmas de Oliveira da Silva, brasileiro, paraense, solteiro, 23 anos, reside na cidade de Belém-PA. Cursa sétimo semestre do curso de Administração com ênfase em marketing, pelo CESUPA- Centro Universitário do Estado do Pará. Experiência: Estágio de 18 meses no Centro de Referência em Saúde do Trabalhador no setor administrativo e trabalha a 5 anos na área administrativa da Construtora Tecnosolo, prestadora de serviços e responsável por toda legalização das agências do Itaú-Unibanco do estado do Pará. Ocupa na GN o cargo de: Gerente de Marketing Contato: (91) 0000-0003 – emiliodimmas@xmail.com 3 FORMA JURÍDICA As formas jurídicas caracterizam como uma pessoa jurídica se representa na sociedade. As diversas formas jurídicas existentes hoje são: Forma Individual, Sociedade Empresária e a Sociedade Civil. A forma individual é formada por uma pessoa física - denominado empresário - que dará o seu nome à organização ficando como único responsável por todos os atos da empresa. Este tipo de Forma Jurídica se aplica a atividades de indústria, comércio ou de serviços comuns (não intelectuais); Já a sociedade empresária, deve ser formada por dois ou mais sócios e é regulamentada pelo direito comercial estando sujeitas as falências. Uma Sociedade Empresária tem as seguintes variações: Sociedade em Nome Coletivo, Sociedade em Comandita Simples, Sociedade Limitada (Ltda.), Sociedade Anônima (S.A.) e Sociedade em Comandita por Ações. A sociedade civil (S/C), assim como a anterior, deve ser formada por dois ou mais sócios, porém, esta não pode exercer atividades comerciais ou industriais. A Sociedade Civil deve ter como único objetivo a “prestação de serviços”. As sociedades civis são regulamentadas pelo Código Civil, e não estão sujeitas as falências. Baseando-se nas referidas características, definiu-se que a GN enquadra-se melhor na forma de sociedade empresaria, mais precisamente na forma de sociedade limitada (Ltda), uma vez que é composta por três sócios, ambos aplicando o mesmo capital e sendo ofertada de forma coesa o lucro e a participação nas ações, levando em consideração também o ramo de atuação da organização.
  • 13.
    11 4. ENQUADRAMENTO TRIBUTÁRIO OBrasil possui três regimes tributários para as micro e pequenas empresas, o Simples, Lucro Real e Presumido. Inclui-se no enquadramento tributário simples, microempresas com faturamento de até R$ 240 mil ao ano e empresas de pequeno porte com faturamento anual de até R$ 2.4 milhões. A principal vantagem deste tipo de enquadramento é a unificação de impostos, as alíquotas variam de 4% a 12% de acordo com a categoria em que a organização está inserida. No lucro presumido, como o próprio nome diz, o lucro da empresa é presumido de acordo com a categoria do negócio. Assim, os impostos sobre lucro incidirão sobre a porcentagem do faturamento pré-definida pelo governo: Serviços: 32%, Comércio: 16%, Indústria: 8%, este enquadramento torna-se vantajoso caso a empresa apresente margens de lucro superiores às definidas; Já no lucro real os impostos pagos sobre o lucro, IRPJ e CSL serão calculados de acordo com o lucro real obtido pela empresa, ou seja, a receita debitada dos custos e despesas, como vantagem cita-se que no caso de prejuízo a empresa não será tributada, e utilização dos créditos do PIS e COFINS. Baseado nestes aspectos a GN optou como tática de ingresso no ramo de produção de sucos, o enquadramento em micro empresa, pretendendo dessa forma firmar-se no mercado citado, seguindo o regime tributário simples, especialmente pela unificação de impostos, tais como: Contribuição para o PIS/Pasep, Contribuição para o Financiamento da Seguridade Social (COFINS), Imposto sobre Produtos Industrializados (IPI), Imposto sobre Serviços de Qualquer Natureza (ISS), Folha de pagamento INSS – Contribuição Patronal Previdenciária (CPP). 5. CAPITAL SOCIAL Capital social é o montante necessário para se constituir e iniciar as atividades de uma nova empresa enquanto não geram recursos suficientes para se manter. Este valor refere-se aos bens ou o dinheiro com que os sócios contribuem para uma empresa sem direito de devolução. Posto isto, o capital social defere aos sócios, direitos que podem variar a consoante de sua participação, constituindo uma garantia para com terceiros. Trata-se de um valor estável, ainda que os resultados negativos possam levar à falência. Desta forma, firmou-se o entre os sócios da GN, que o capital social da mesma gira em torno do valor de R$ 578.406,00 (quinhentos e setenta e oito mil e quatrocentos e seis reais) divididos igualitariamente entre os três participantes desta sociedade, estipulando para cada
  • 14.
    12 um a contribuiçãono valor de R$ 192.802,00 (cento e noventa e dois mil e oitocentos e dois reais), assim atribuindo aos sócios participação de forma homogênea nas ações e decisões da organização. NOME DO SÓCIO VALOR (R$) PARTICIPAÇÃO (%) Emilio Dimmas R$192.802,00 33,3% Evelyn Araújo R$192.802,00 33,3% Vicente Venturieri R$192.802,00 33,3% TOTAL R$ 578.406,00 100% 6. PLANO OPERACIONAL O mercado paraense a cada dia demonstra ser um mercado bastante competitivo, nesse sentido a GN necessita estar em condições para competir e prosperar dentro desse mercado e para isso, utiliza de padrões de qualidade, como os padrões de higiene e manipulação de alimentos definidos pela Agência Nacional de Vigilância Sanitária (ANVISA), visando manter a qualidade do produto e buscando responder às necessidades de seus consumidores mais exigentes, sempre fiel aos seus valores alicerçados na ética, sustentabilidade, transparência, inovação e seriedade. A GN é uma empresa de produção e comercialização de sucos inovadora, oferece sucos realmente saudáveis, sem adição de açúcar, conservantes e água a preço justo, no qual para isso, requer de profissionais qualificados, dedicados e conhecedores do produto que oferecem ao mercado paraense, com compromisso aos valores da organização, que elabore processos com o propósito de maximizar a produção, mantendo o padrão de qualidade, aliando sabor e nutrição sem agredir o meio ambiente, contribuindo no progresso da cultura alimentar e na qualidade de vida. Buscando ser uma empresa referência no mercado brasileiro de produtos naturais, sustentabilidade e inovação a preço acessível. Dessa forma, a GN explicitará sua localização, layout, capacidade produtiva, processo produtivo e estrutura organizacional, perfil dos colaboradores respectivamente. 6.1 LOCALIZAÇÃO A localização é de grande importância para o desenvolver das atividades comerciais da organização, neste momento, deve-se identificar qual a melhor localização para a instalação de seu negócio, algo que está diretamente relacionado com o ramo de atividades que a
  • 15.
    13 empresa realiza. Umponto de distribuição planejado traz consequências na qualidade do produto e na entrega nos pontos de venda, além de alavancar os resultados, o volume de vendas e a participação de mercado. Por isso, o espaço destinado para a produção dos sucos se localizará estrategicamente na estrada Maracacuera, n° 4100, lote A, distrito de Icoaraci, onde será produzido e distribuído de forma hábil para as cidades de Belém e Ananindeua. 6.2 LAYOUT Figura 01: Layout (Guarita) Fonte: Autores (2014) Figura 02: Layout (Mezanino) Fonte: Autores (2014)
  • 16.
    14 Figura 03: Layout(Planta Baixa) Fonte: Cleon Amorim (2014).
  • 17.
    15 Segundo Corrêa eCorrêa apud Araújo (2007), o arranjo físico ou layout é a “maneira pela qual se encontram dispostos fisicamente os recursos que ocupam espaço dentro da instalação de uma operação”. Os recursos devem ser estabelecidos a partir de um estudo planejado do sistema de informações relacionado com a distribuição de bancadas, locais de trabalho, móveis, equipamentos e pessoas de forma racional considerando o fluxo de pessoas e papéis como uma demonstração da interação com a gestão de processos que acontece pela organização. (ARAÚJO, 2007) Por meio do Layout, será definido como será a distribuição das diversas áreas da organização, dos recursos, mercadorias, estantes, equipamentos, móveis, etc. E pessoas no espaço disponível. Segundo Araújo (2007), o arranjo físico tem entre os objetivos:  Obter fluxo eficiente de comunicação administrativa dentro da organização;  Obter fluxo de trabalho;  Facilita a supervisão;  Reduzir fadiga do quadro funcional no desempenho de suas atividades;  Impressionar consumidores, clientes, visitantes;  Flexibilidade para variações necessárias A partir desses conceitos, em termos estruturais, a empresa contará com: Um escritório, uma recepção de matéria prima, área de lavagem e seleção, área de processamento, área de embalagem, armazém, dois vestiários, guarita, cozinha, refeitório, almoxarifado, estacionamento com dez vagas, sala de relaxamento e uma área destinada para expansões. Utilizando de maquinário próprio como; duas lavadoras de frutas, duas despolpadoras, uma trituradora, cinco filtros, uma máquina de prensa hidráulica, cinco tanques de armazenagem dos sucos, uma envasadora e uma embaladora. E uma empilhadeira alugada. Máquinas e equipamentos auxiliares; duas bancadas de trabalho, armários, móveis e utensílios de escritório, equipamentos de telefonia e informática. Para o transporte; um furgão para fazer as entregas dos produtos para seus devidos compradores e um carro próprio, para fazer o transporte dos funcionários que não tem acesso a fábrica devido ao afastamento da avenida principal, Augusto Montenegro.
  • 18.
    16 6.3 CAPACIDADE PRODUTIVA Éimportante estimar a capacidade instalada da empresa, isto é, o quanto pode ser produzido ou quantos clientes podem ser atendidos com a estrutura existente. Com isso, é possível diminuir a ociosidade e o desperdício. “[...] o Census Bureau define a capacidade como o maior nível de produção que uma empresa pode manter razoavelmente empregando horários de trabalho realistas dos funcionários e o equipamento atualmente instalado.” (RITZIMAN; KROFEWSKI, 2005, p.143). A produtividade é resultado do que se produz, é a relação entre os meios, recursos utilizados e a produção final. É a capacidade de gerar um produto ou serviço, associado à técnica e ao capital empregado. Dessa forma, a GN terá em sua produção mensal total de 7.500 unidades divididas pelos dias da semana. Os sucos de laranja serão produzidos as segundas feiras com 375 unidades dia, totalizando em 4 semanas, 1.500 unidades produzidas, das quais 500 serão de 1 litro, 500 unidades 1,5 litros e 500 de 200 mililitros, somando 1.350 litros mensais de sucos de laranja produzidos com todo cuidado, rigor, sabor e qualidade que só a GN pode oferecer. O resto das frutas, Abacaxi, Bacuri, Cupuaçu e Açaí entrarão em processo de fabricação respectivamente na Terça, Quarta, Quinta e Sexta, com o mesmo número de unidades e qualidade de produção, mantendo os valores nutricionais da fruta. Sendo em média mensal de 20.250 laranjas ao mês, 675 abacaxis, 608 quilos de açaí, 3.970 bacuris e 338 cupuaçus, totalizando 25.841 frutas. 6.4 PROCESSO DE PRODUÇÃO A administração de produção, neste ponto, mostra sua importância. O processo produtivo tem como papel dar suporte ao atingimento dos objetivos estratégicos da organização, que devem ser capazes de apoiar a tomada de decisão. Uma empresa precisa ser organizada e planejada, para poder gerar resultados. A GN sabendo disso tem seu processo de produção muito bem planejado, desde a aquisição da matéria prima até a entrega do produto final a mesa do seu consumidor. A GN trabalhará com mão de obra e matéria prima regional, terá seus funcionários da região como também seus fornecedores dois quais trabalhará em conjunto com a Ceasa, municípios de Acará e Bragança e a Ilha das Onças, na obtenção das frutas em natura que
  • 19.
    17 serão utilizadas naprodução dos sucos naturais, que serão a Laranja, o Abacaxi, Açaí, Bacuri e Cupuaçu. As matérias primas serão entregues na fabrica da GN na estrada Maracacuera, n° 4100, Lote A, Distrito de Icoaraci, onde terão uma área especifica para descarregamento, onde em seguida o material será disposto no estoque de matéria prima para começar o processo de produção, no que constitui na seleção das frutas e sua lavagem, neste ponto dependendo da fruta utilizada o processo de extração se diferencia; a laranja será prensada a frio, o abacaxi, açaí, cupuaçu e bacuri serão despolpados, o abacaxi então será prensado a frio, o açaí, cupuaçu e bacuri serão triturados. Passado da fase de extração, os sucos ganharão forma, os sucos de laranja e abacaxi passarão por um filtro no qual retirará aos resíduos sólidos que chegarem a passar pela prensa, a exemplo algo caroço ou bagaço da fruta, então irão para seus respectivos tanques de mistura, onde permanecerão até sua degustação, teste e validação da qualidade e sabor do produto, assim, entrarão no processo de envase a vácuo, no qual prolonga a vida do produto por evitar a oxidação com o contato com o ar, e a etiquetação, que inclui a adição dos códigos de barra e do lote do produto, e enfim postos no estoque de produtos acabados e disponibilizados para a entrega nos distribuidores selecionados pela GN para alcançar e satisfazer seus clientes nos diversos pontos da região de Belém e Ananindeua. Passado o processo de extração, os sucos de açaí, bacuri e cupuaçu depois de filtrados postos em tanques de misturas, onde será adicionado alguns ingredientes que auxiliarão na composição de seus sucos, os quais a água e açúcar em quantidades equivalentes que mantenham a qualidade e o sabor dos sucos naturais. Logo, serão testados, degustados e validados para poderem ser envasados a vácuo e etiquetação, dispostos no estoque de produtos acabados e disponibilizados para a entrega aos seus distribuidores. Todos os sucos serão entregues nos respectivos fornecedores de Belém a Ananindeua através de um furgão da própria GN. No qual demostra seu interesse em manter os prazos de entregue e a demanda sob controle, garantindo a produção continua e utilizando de estoques mínimos para não refletir no preço final ao consumidor. A organização se preocupa com meio ambiente, por isso o espaço físico da fábrica foi planejado para maximizar a produção evitando desperdícios de matéria prima e energia, se preocupando com o descarte dos materiais utilizados, tanto como matéria prima como materiais de escritório e expediente, sendo adepta da coleta seletiva, servindo de exemplo para seus colaboradores e clientes, baseando-se na Politica Nacional de Resíduos Sólidos lei n°12.305 de 2 de Agosto de 2010.
  • 20.
    18 O horário deserviço se iniciará pela manhã de segunda a sexta a partir das 8:00 hs e terminando as 17:00hs com uma hora de intervalo, não havendo expediente a noite a GN propõe o aproveitamento da luz solar para fazer suas atividades, assim diminuindo custos e impacto ambiental. As entregas dos produtos serão planejadas de forma que não encontrem congestionamento, no qual, além de atrasar as entregas geraria mais poluição ao meio ambiente. As embalagens dos produtos serão de papel cartão, no qual garantem a qualidade do produto, como também na proteção ao meio ambiente, por serem renováveis e não agredirem o meio ambiente, assim, como o material de escritório que utilizará matérias renováveis, como exemplo papéis e copos recicláveis. E posicionamento das telhas, de forma que se possa reaproveitar a água da chuva para a lavagem dos carros, uso de irrigação e na descarga dos toaletes. 6.5 ESTRUTURA ORGANIZACIONAL A estrutura organizacional é a maneira pela qual as atividades da organização são divididas, organizadas e coordenadas. Constitui o formato organizacional que assegura a divisão e coordenação das atividades dos membros, funcionando como a espinha dorsal da organização. Costuma apresentar uma natureza predominantemente estática, referindo-se as configurações dos órgãos e equipes, apresentando três níveis; o nível institucional, intermediário e operacional. (CHIAVENATO, 2004) O organograma é um gráfico representativo da estrutura formal da organização em dado momento. Os objetivos que procuram alcançar são, os de demonstrar por meio do gráfico, a divisão do trabalho mediante o fracionamento da organização em unidades de direção, núcleos, conselhos, departamentos e etc., a relação superior-subordinado, deixando implícito os procedimentos relativos à delegação de autoridade e responsabilidade, o trabalho desenvolvido pelas frações organizacionais e a análise organizacional (ARAÚJO, 2007). Utilizando um organograma estrutural tradicional ou vertical, no qual o retângulo representa a fração organizacional, a linha continua é a linha de autoridade e coordenação. Este tipo de organograma é simplificado e deixa claro os níveis de hierarquia, que segundo Chiavenato (2004) serve para que os funcionários possam realizar suas tarefas e deveres, sendo uma consequência da divisão do trabalho, é um esquema de controle. Assim, constituído na mesma linha horizontal, o Diretor de Marketing, Financeiro e de Recursos Humanos; seguido do gerente de produção; fechando com os quatro auxiliares de produção, motorista e secretária.
  • 21.
    19 Além desses funcionárioscontratados, farão parte da organização pessoas de origem terceirizada, trabalhando na segurança com dois vigias, na limpeza com uma pessoa e na contabilidade com também uma pessoa, fornecendo seus serviços e contribuindo para o desenvolvimento das atividades da organização. GoodNutrition Figura 04: Organograma Fonte:Autores (2014) 7. PLANO DE RECURSOS HUMANOS O planejamento de RH é o artificio utilizado para definir quais os recursos humanos que serão necessários para atingir os objetivos empresariais, este plano deve satisfazer os Diretor de Marketing Secretária Diretor de RH Auxiliar de Produção Auxiliar de Produção Motorista Diretor Financeiro Gerente de Produção Auxiliar de Produção Auxiliar de Produção
  • 22.
    20 aspectos-chave, pertencentes àdisponibilização de pessoal, para que a tática coorporativa seja implementada com sucesso. A tarefa de contratar pessoal começa com uma previsão sobre quantas pessoas e de que tipo serão necessárias para realizar o trabalho na empresa, desta forma, se faz necessário neste planejamento a descrição das características das aptidões para o desempenho de cada cargo dentro da organização. 7.1 – DESCRIÇÃO DE CARGOS Diretor área de Marketing: O profissional desta área deve possuir graduação em administração de empresa ou em marketing. Executar as atividades desta área, pesquisar e analisar a concorrência, desenvolver estratégias de marketing e identidade visual da marca, com o intuito de promover a imagem institucional, de forma a apresenta-la como uma empresa verde, que prima pela sustentabilidade em suas ações e aprimorar os negócios, maximizando o lucro. Definir o posicionamento da marca, definir campanhas voltadas para promoção do produto. Elaborar relatórios periódicos, observando as oportunidades de mercado, pesquisar e apontar as tendências do mesmo. Diretor área de Financeiro: O profissional desta área deve ser graduado em administração de empresa, contabilidade ou economia. É o responsável pela gestão de tributos, formação do preço de venda, auditoria, controle das contas a pagar, controle das aplicações financeiras, controle dos saldos bancários, administração do fluxo de caixa e análise das demonstrações financeiras, elaborar planos para melhoria do desempenho econômico-financeiro da empresa. Primar pelo não desperdício de recursos na empresa como um todo. Diretor área de Recursos Humanos: O profissional desta área deve possuir graduação em administração de empresa ou psicologia. Gerenciar e elaborar a manutenção de planos de cargos e salários, acompanhando os programas de treinamento, desenvolvimento e motivação, administração salarial, folha de pagamento, benefícios e segurança do trabalho, controle de serviços prestados por terceiros, administrar a rotina dos empregados, desenvolver e implementar em toda a unidade de negócio atividades em equipe, voltadas para a sustentabilidade, criando uma atmosfera de conscientização e conhecimento em relação aos valores da organização. Gerente de Produção: O profissional desta área deve possuir graduação em Engenharia de Alimentos, estar registrado no Conselho Regional de Engenharia, Arquitetura e
  • 23.
    21 Agronomia (Crea). Atuarana supervisão e gerenciamento da área de produção, prezando pelo Controle de qualidade, o desenvolvimento dos produtos, a produção das bebidas e o tratamento de resíduos, atuará também no estudo, avaliação e participação nos trabalhos de desenvolvimento de produtos e processos produtivos, colaborando nos relatórios de desenvolvimento da empresa. Contador: O profissional desta área deve ser formado em Contabilidade e atuará elaborando e analisando balancetes e demonstrações contábeis da empresa, administrar os tributos, preparar obrigações acessórias ao fisco, órgãos competentes e contribuintes e controlar o registro de livros fiscais. Operador de Produção: Irá trabalhar em chão de fábrica, desenvolvendo a atividade de produção dos sucos, nos processos de abastecimento e operação, detectar e informar ao gerente de produção, qualquer anomalia no processo, preencher a ficha de acompanhamento do produto, abastecer as máquinas com matéria-prima, zelar pela organização e limpeza do local de trabalho, zelar e manter a conservação de máquinas e equipamentos da área, cumprir os procedimentos, instruções de trabalho e políticas da empresa, evitando desperdícios da matéria prima, aproveitando o máximo das frutas. Desejável experiência no ramo de produção, preferencialmente na área alimentícia. Motorista: O Profissional desta área deve ser habilitado com CNH B e C, atuará dirigindo os veículos da empresa, transportar pessoas, cargas ou valores, conforme solicitação. Realizará verificações e manutenções básicas dos veículos e utilizará equipamentos e dispositivos especiais, tais como sinalização sonora e luminosa, software de navegação e outros. Efetuará pagamentos e recebimentos e realizar diversos serviços externos. Secretária: A profissional desta área deve ter segundo grau completo ou curso superior, executará tarefas de apoio aos gerentes da empresa, prestará atendimento e filtrará ligações telefônicas. Organizando agenda, Preparando correspondências, tabelas, comunicados e outros documentos. Providenciando a reprodução e circulação dos mesmos. Organizará e manterá registros da agenda dos gerentes, dispondo horários de reuniões. Identificará os visitantes e os assuntos a serem tratados, para o encaminhamento aos respectivos setores da empresa, ter uma visão sustentável e assimilar os valores da empresa, evitando o desperdício dos materiais que fará uso. Auxiliar de limpeza: Realizará a conservação e limpeza dos ambientes da organização, por meio de coleta de lixo, varrições e lavagens. Usando de forma consciente os materiais de limpeza e principalmente a água.
  • 24.
    22 Segurança: O profissionaldesta área executará tarefas de segurança patrimonial nos diversos postos da empresa, deve atender a portaria, controlar entrada e saída de veículos, funcionários, visitas, materiais e produtos. Efetuar rondas nas dependências da empresa, apagar e acender luzes, emitir relatórios de ocorrência e zelar pela ordem e disciplina interna. 7.2 – CARGOS E SALÁRIOS Para que haja um melhor controle sobre os gastos da GN, faz-se necessário um demonstrativo dos valores que serão lançados na folha de pagamento, assim a tabela abaixo traz informações sobre o valor da remuneração de cada cargo, a soma dos encargos tributários (INSS, FGTS, 13º salário, férias remuneradas e auxilio transporte) e o total que será dispensado pela organização nesta área. Figura 05: Tabela de Cargos e Salários Fonte: Autores (2014) 7.3-RECRUTAMENTO, SELEÇÃO, TREINAMENTO E DESENVOLVIMENTO Dentro da área de recursos humanos se faz necessários à utilização de princípios estratégicos e técnicos que contribuam para atrair, manter, motivar, treinar e desenvolver o patrimônio humano da organização. Segundo TOLEDO (1986), Recursos humanos seria "o Cargo Salário Unitário Quantidade Salário Encargo Social Total Diretor de Marketing R$ 2.500 1 R$ 2.500 R$ 475 R$ 2.975 Diretor Financeiro R$ 2.500 1 R$ 2.500 R$ 475 R$ 2.975 Diretor RH R$ 2.500 1 R$ 2.500 R$ 475 R$ 2.975 Gerente de Produção R$ 2.000 1 R$ 2.000 R$ 380 R$ 2.380 Contador R$ 1.448 1 R$ 1.448 - R$ 1.448 Operador de produção R$ 1.050 4 R$ 4.200 R$ 798 R$ 4.998 Motorista R$ 900,00 1 R$ 900 R$ 171 R$ 1.071 Secretaria R$ 1.000 1 R$ 1.000 R$ 190 R$ 1.190 Auxiliar de Limpeza R$ 724,00 1 R$ 724 - R$ 724 Segurança R$ 950,00 2 R$ 1.900 - R$1.900 Total - 14 R$ 19.672 R$2.964 R$ 22.636
  • 25.
    23 ramo de especializaçãoda ciência da Administração que desenvolve todas as ações que têm como objetivo a integração do trabalhador no contexto da organização e o aumento de sua produtividade". Posto isso, pode-se conceituar que “a existência da área de Recursos Humanos está diretamente relacionada à melhora da efetividade dos funcionários nas empresas, implicando na melhor efetividade organizacional.” (CHIAVENATO, 1981). Com o acirramento da concorrência, o ato de gerenciar pessoas tornou-se um ponto estratégico importante dentro das organizações, baseando-se nisso, a seleção de colaboradores que demonstrem capacidade de absorção de novas habilidades e uma forte tendência a reagir positivamente aos processos motivacionais, poderão levar a empresa a um lugar de destaque no mercado que atua. Para se gerenciar pessoas em um empreendimento, não pode-se pensar em uma estrutura rígida, padronizada, muito menos em um modelo único de gestão. As estruturas de recursos humanos atuais consistem em várias ações que, coordenadas, facilitam o gerenciamento e o planejamento de pessoas. A GN desenvolve dentro da organização os princípios de um clima organizacional voltado para o conceito motivacional. Para CHIAVENATO (2009, p, 143): “O clima organizacional está intimamente relacionado com o grau de motivação de seus participantes. Quando há elevada motivação entre os membros, o clima organizacional se eleva e traduz-se em relações de satisfação, de animação, interesse, colaboração etc. Todavia, quando há baixa motivação entre os membros, seja por frustação ou barreiras à satisfação das necessidades, o clima organizacional tende a diminuir.” Assim, a empresa estabelecerá com seus funcionários os princípios de Maslow, pretendendo atender a hierarquia das necessidades humanas, que são: Necessidades fisiológicas, necessidades de segurança, necessidades sociais, necessidades de autoestima e necessidades de auto realização, voltados aos padrões adotados pela empresa no plano da sustentabilidade. Para isso a GN conta com dois vestiários, proporcionando privacidade aos funcionários no momento da troca de uniforme, possui também cozinha e refeitório, para que as refeições dos colaboradores sejam feitas de forma adequada e tranquila, a empresa também montou uma área de relaxamento com poltronas, espreguiçadeiras, televisor, ar condicionado, para que os funcionários desfrutem de seu momento de pausa, de forma confortável, retornando assim as suas atividades mais motivados e dispostos. A GN também conta com um programa, onde a organização disponibiliza um de seus carros, para buscar e deixar em um
  • 26.
    24 determinado horário elocal, seus funcionários, fornecendo conforto e segurança ao conduzi- los. Dentro do seu processo de recrutamento, a GN adota como estratégia, tratar o candidato como um “ser pensante” e não meramente como um instrumento que desenvolve as suas devidas atividades dentro do seu espaço de trabalho na organização. Chiavenato (2006) considera que as pessoas e seus conhecimentos e habilidades mentais passam a ser a principal base da nova organização. A antiga Administração de Recursos Humanos (RH) cedeu lugar a uma nova abordagem: Gestão de Pessoas. Nessa nova concepção, as pessoas deixam de ser simples recursos (humanos) organizacionais para serem abordadas como seres dotados de inteligência, personalidade, conhecimentos, habilidades, destrezas, aspirações e percepções singulares. São os novos parceiros da organização. Posto isso, o processo se dá na forma de recrutamento externo, buscando por profissionais competentes dentro da sua área de atuação e que tenham uma visão voltada para a organização como colaboradora dentro do âmbito da sustentabilidade, da ética, da transparência e da inovação, valores esses adotados como visão da empresa. A seleção se dará em duas etapas, a primeira com entrevista e a segunda com técnicas vivenciais, gerando assim uma maior confiabilidade ao eleger o colaborador que fará parte do grupo GN. O treinamento e o desenvolvimento dos colaboradores de uma empresa são mecanismos estratégicos no desenvolvimento organizacional. Para (CHIAVENATO, 2002) “O treinamento é o processo educacional de curto prazo, aplicado de maneira sistemática e organizada”. MILKOVICH e BOUDREAU (2000) relatam “o desenvolvimento como o processo de treinamento em longo prazo para aperfeiçoamento das habilidades e aptidões pessoais e profissionais”. Desta forma, a GN se propõe a capacitar seus funcionários, através de projetos de treinamento e desenvolvimento, baseados no levantamento de necessidades, ressaltando suas habilidades, aptidões, capacidades e mantendo-os atualizados a respeito dos planos de sustentabilidade e responsabilidade sócio ambiental adotados pela organização, assim motivando-os a participar e contribuir para um melhor desenvolvimento organizacional e clima no ambiente de trabalho. No cenário competitivo, que as empresas vivem, a gestão eficaz de seus colaboradores torna-se um diferencial e um facilitador para o bom desempenho organizacional. Segundo Gil (2001, p.17) “Gestão de pessoas é a função gerencial que visa a cooperação das pessoas que atuam na organização para o alcance dos objetivos tanto organizacionais quanto individuais”. Assim a GN busca gerir seus colaboradores com excelência, reconhecendo o verdadeiro papel das pessoas que contribuem para o sucesso do seu negócio, valorizando o nosso cliente
  • 27.
    25 interno, motivando-o paraum bom desempenho para que o mesmo se sinta útil no processo administrativo e consciente como colaborador importante na empresa e fora dela, propagando seus conhecimentos no contexto da sustentabilidade adotada pela organização. 8. ASPECTOS DE MARKETING 8.1 LOGO E SLOGAN Figura 06: Logo e Slogan. Fonte: Autores (2014)
  • 28.
    26 Para Kotler eArmstrong (2008), as marcas são ativos poderosos que devem ser cuidadosamente desenvolvidos e gerenciados e são mais que meros nomes e símbolos. São elementos chaves entre as empresas e consumidores. Para a GN, desenvolveu-se uma logo que enfoque as questões sobre sustentabilidade e preservação presentes na Amazônia, assim trazendo a figura do macaco e da floresta, desta maneira também potencializando a forma que o produto será ofertado para o consumidor. Assim formando um conjunto de símbolos que juntos transmitem a ideia de algo natural e sustentável, passando para o cliente os valores que a organização carrega. O Slogan da empresa foi pensando pelos sócios com o intuito de comunicar os consumidores, transmitindo a ideia de alimentação saudável e pratica, já que o mesmo será ofertado de forma pronta para o consumo. Destacando a importância de manter uma boa alimentação diariamente, assim foi eleita a frase: “vida, saúde e sabor em um só lugar”, para transmitir a intenção do produto e os benefícios oferecidos. O Objetivo da GN é fornecer e aumentar a qualidade de vida das pessoas, colaborando para que possam obter uma alimentação correta, de forma funcional e rápida, além do ótimo sabor oferecido, o que vem proporcionar ao consumidor prazer em comer de maneira saudável. 8.2 PRODUTOS E/OU SERVIÇOS Segundo a Associação Brasileira de Embalagem (2014), o consumo de sucos prontos cresceu 12,5% no último ano no nosso país. Conforme uma pesquisa realizada pela Nielsen (2013), estes tipos de sucos conquistaram 1.7 milhão de novos consumidores brasileiros nesse mesmo período. Com a abundância de frutas na região amazônica e parcerias com comunidades regionais, conseguindo assim matéria prima de qualidade, é possível garantir a excelência do produto, além de colaborar para sustentabilidade e desenvolvimento econômico da região. O crescimento do consumo deste tipo de produto no continente sul-americano, especificamente no Brasil, atrelado a variedade de frutas na Amazônia e à vontade/necessidade de se alimentar melhor para manter uma vida mais saudável, torna possível a aceitação de um produto novo na região, onde, será oferecido mais variedade de sabor, praticidade e comodidade para consumir este tipo de suco, colaborando também para uma melhor alimentação das pessoas.
  • 29.
    27 8.2.1 Diferenciais competitivosdo produto. Muitos negócios surgem todos os dias, mais de 5 mil por dia no Brasil, segundo levantamento da Serasa Experian (2014), no acumulo do ano já são 1,3 milhão de novos negócios. A maioria deles fecham, não chegando ao 5º ano de vida. Segundo Marcos Hashimoto coordenador e professor do centro de criatividade e empreendedorismo da FAAP “melhorar o planejamento reduz drasticamente o índice de descontinuidade de negócios. Muitos micro e pequenos empresários não sabem que sobreviver é diferente de crescer. Apenas gestão não é suficiente para crescer, é preciso ter um diferencial competitivo.” Para a formulação de uma estratégia competitiva, deve-se relacionar uma organização ao seu meio ambiente (PORTER, 2004). Diferencial competitivo é a vantagem que uma organização obtém sobre as demais organizações (concorrência), isso assegura seu êxito e sua existência. Esse diferencial pode ser adquirido através dos ativos tangíveis ou intangíveis. Porém o diferencial competitivo vai além de diferenciar os produtos dos demais, é responsável por diferir positivamente na mente do consumidor. Uma grande dificuldade é ser um diferencial em um mercado tão competitivo, precisa- se ter como foco sempre estar entre os melhores. Porter (1989) diz que vantagem competitiva é o modo como uma empresa pode escolher e implementar uma estratégia. Robbins afirma que vantagem competitiva é “uma capacidade ou circunstância que propicia à organização uma margem sobre seus concorrentes” (ROBBINS, 2000, p.123). O autor também garante que o sucesso de longo prazo de qualquer estratégia requer que sua vantagem competitiva seja sustentável, ou seja, ela deve resistir a erosão provocada pelas ações de concorrentes ou por mudanças evolutivas no setor (ROBBINS, 2002). Para obter vantagem competitiva e aumentar a participação no mercado, a competição não ocorre unicamente com relação aos concorrentes, mas em toda a cadeia de relação da empresa. Potter (1989) surge com conceito das “Cinco Forças” que regem a competição em um setor. Estas forças são: Clientes, o poder de barganha dos compradores pode alterar o equilíbrio na relação deste com o setor, onde estes clientes estão cada vez mais exigentes, querendo mais qualidade e menor preço, assim colocam os concorrentes uns contra os outros. Fornecedores, também podem ser chamados como fornecedores de matéria-prima, podem exercer poder de barganha sobre os participantes de uma empresa, aumentando os preços ou reduzindo a qualidade das mercadorias e serviços. Ameaça de novos Entrantes, também conhecida como barreiras à entrada de concorrentes. Novos concorrentes trazem novas capacidades e o desejo de ganhar participação de mercado. Se o concorrente conseguir se
  • 30.
    28 estabelecer, pode haverperda de rentabilidade por parte da empresa. Ameaça de produtos substitutos, produtos que desempenhem funções parecidas ou equivalentes podem afetar diretamente a empresa, limitando os lucros e também reduzindo a prosperidade que um setor pode alcançar. Rivalidade entre os concorrentes, muitas vezes é o principal determinante competitivo do mercado, não se limita apenas ao preço do produto, mas também em relação a inovação, marketing, propaganda etc. Desta forma, o vigor coletivo destas forças determina o lucro potencial máximo de um setor. O modelo descrito por Porter defende a ideia que o vigor dessas forças varia de indústria para indústria e determinam a sua lucratividade a longo prazo. Em empresas nas quais as cinco forças são favoráveis, muitos competidores conseguem excelentes rendimentos sobre o capital investido. Figura 07: 5 forças de Porter Fonte: Autores (2014) A GN aposta como um dos seus grandes diferenciais competitivos no mercado a implantação de seus valores, como ética, sustentabilidade, transparência e inovação,
  • 31.
    29 traduzindo isso emqualidade nos seus produtos, trazendo ao mercado um produto inovador, com sabor diferenciado e preço justo, assim fazendo frente a concorrência. 8.2.3 Clientes e/ou consumidores. Ante a perspectiva do produto para o mercado, é factível a aceitação do público alvo da GN, que pretende abranger as classes A, B e C, uma vez que o produto vem com o intuito de agregar saúde, sabor e qualidade de vida, colaborando para melhoria da alimentação dos seus clientes e/ou consumidores, pretende-se alcançar uma larga faixa etária, que vai de crianças até adultos, focando em atletas, donas de casa e pessoas sem tempo para uma alimentação adequada. 8.3 ANÁLISE DE MERCADO Ao analisar o cenário brasileiro pode-se observar que existem milhares de pessoas obesas e/ou acima do peso, um estudo divulgado pela renomada revista científica Lancet (2014), evidencia que o Brasil tem mais pessoas acima do peso ou obesas que a média mundial. Mais da metade da população adulta brasileira está nessas categorias, 58% das mulheres e 52% dos homens; A média mundial é 37% dos homens e 38% das mulheres. Ainda segundo dados da revista Lancet, no mundo todo, há 2,1 bilhões de pessoas acima do peso. O primeiro país nesse ranking da obesidade é os Estados Unidos, seguido por China, Índia, Rússia e o Brasil em quinto lugar, com 74 milhões de pessoas. Segundo matéria do Estadão (2013), os brasileiros consumiram 367 milhões de sucos prontos o que movimentou R$ 1.7 bilhão no primeiro semestre do ano de 2013. O apelo saudável dos produtos e a praticidade desse tipo de suco, fez o consumo deste produto no país crescer e criou oportunidades para empreendedores investirem em seu próprio negócio, neste ramo. Desta forma, estimular hábitos e práticas saudáveis aos consumidores, além de ser um diferencial no ramo alimentício, é também bastante lucrativo. Incentivar para que as pessoas possuam uma alimentação mais sadia e rica de nutrientes, colaborando para a diminuição considerável da quantidade de doenças que a obesidade pode causar, como pressão alta, diabetes, doença do coração etc. Evidencia o respeito a GN tem pela vida e o incentivo pela geração de saúde e bem-estar dos consumidores.
  • 32.
    30 O ex vice-governadordo Estado do Pará Hildegardo Nunes na abertura de alimentos orgânicos de 2013, organizada pela Secretaria de Estado de Agricultura, destacou que o Pará é o estado que possui o maior número de produtores orgânicos certificados no país, com 3.600 propriedades. A maior parte produzindo açaí, mas a castanha do Pará, laranja e o cacau também recebem destaque, frutas e verduras essas que são exportados para outros países. Com o crescimento do ramo alimentício, atrelado a facilidade de conseguir produtos (frutas, legumes etc.) frescos e de qualidade e os números alarmantes da obesidade no mundo todo, faz com que a necessidade de consumo produtos verdes cresça cada vez mais. Isso deriva da mudança de hábitos e cultura da população, onde, aumenta-se a preocupação com a saúde e bem-estar, aliando sempre a um bom paladar. Culturalmente os brasileiros estão acostumados a consumir refrigerantes, mesmo existindo uma abundância de frutas e opções diferentes de sucos. Porém, isso vem mudando gradativamente, junto com a conscientização dos malefícios que tais produtos industrializados trazem com o passar do tempo. As pessoas vêm consumindo mais produtos naturais, melhorando saúde, bem-estar, autoestima etc. Em meio a este contexto de mudanças alimentares e culturais, a GN mostra viabilidade econômica e perspectivas favoráveis de sua inserção ao mercado, com seu processo inovador de fabricação de sucos naturais, aliado ao prático consumo, prezando pela qualidade de vida dos seus clientes, colaborando para que possam ter uma alimentação mais saudável, rica e com sabor. Os produtos oferecidos pela organização também colaboraram para redução de doenças e riscos como obesidade e sobrepeso, contribuindo diretamente para aumento da satisfação das exigências desse novo tipo de consumidor, reforçando também questões da sustentabilidade e inovando com seus sabores regionais, dando um leque maior de opção para o mercado.
  • 33.
    31 8.3 ANÁLISE SWOT Figura08: Análise SWOT Fonte: Autores (2014) 8.4 FORNECEDORES E PARCEIROS Considerando a matéria-prima como item de extrema importância para o produto que será fabricado e como item do custo total, os fornecedores podem afetar negativamente ou positivamente o negócio da empresa. “Os fornecedores precisam ser cuidadosamente monitorados, pois as suas alterações, frequentemente afetam o preço final do produto da empresa” (COBRA, 1992, p.126). A GN contará com parcerias diretas de fornecedores de localidades próximas, como produtores de açaí da ilha das onças, produtores de abacaxi e cupuaçu situados no município do Acará, os produtores de bacuri do município de Bragança e fornecedores de laranja da feira do Ceasa, primando sempre pela qualidade da matéria prima.
  • 34.
    32 8.5 CONCORRENTES “É graçasà atuação da concorrência que uma empresa tende a organizar-se, adaptar-se e até mesmo inovar para vencer a batalha do mercado” (COBRA, 1992, p. 127). Apesar da GN ter um método inovador na fabricação dos seus sucos naturais, a organização tem como concorrência direta, uma empresa chamada “do bem” que possui fabricação similar e está chegando na região amazônica, os sucos industrializados que já possuem consolidação no mercado e os estabelecimentos que oferecem sucos (restaurantes, lanchonetes, espaços saudáveis) também são considerados como concorrentes diretos, além dos concorrentes indiretos que possuem produtos substitutos como os fabricante de refrigerantes, onde estes, ainda conseguem alcançar a maior parte dos consumidores. 8.6 PREÇO Segundo HARTINE (2005) o preço é o único elemento do marketing que resulta em receita e lucro, tem conexão direta com a demanda do consumidor e também é o elemento dos 4Ps mais fácil de ser alterado. Para SANDHUSEN (2007) o objetivo dos preços está baseado em considerações internas e externas, tais como:  Externas: como os clientes conseguem perceber a oferta, preço das ofertas dos concorrentes e os custos envolvidos na entrega da oferta ao cliente.  Internas: Missão da empresa e os objetivos empresariais, como oferecer sucos naturais com qualidade no sabor e nutricional de forma sustentável, contribuindo para melhorar a cultura alimentar, qualidade de vida e satisfação dos clientes. Além dos recursos da companhia como financeiro, marketing e produção. A GN buscará oferecer um produto que tenha um valor justo para o cliente, dessa forma a empresa poderá ser mais acessível ao público no mercado e poderá ganhar uma grande visibilidade, ajudando a reforçar a ideia de uma melhor alimentação para as pessoas. Tendo um valor médio em torno de R$5,00, preço este considerado razoável para as classes que a empresa deseja capturar como consumidoras.
  • 35.
    33 8.7 ESTRATÉGIAS PROMOCIONAIS “Oquarto P, promoção, cobre todas as ferramentas de comunicação que fazem chegar uma mensagem ao público-alvo” (KOTLER, 2001, p. 136). Considerando a comunicação como um dos fatores primordiais da organização, a GN utilizará propaganda e promoção de vendas. Criação de um site próprio e utilização de outdoor (painel de mídia exterior) e mídia indoor (mídia interna) serão algumas das formas de propagandas da empresa, também serão utilizadas redes sociais como Instagram, Facebook e Twitter para promover e incentivar vendas de curto prazo, estimulando o público-alvo a efetuar a compra do produto, a utilização desses canais de comunicação com o consumidor serão utilizados também para ressaltar a importância de se consumir produtos sustentáveis e saudáveis. Mensagens nas embalagens dos sucos ressaltando a importância da sustentabilidade, riscos de estar acima do peso e benefícios de consumir produtos verdes será mais uma aposta de promoção e divulgação do valor e diferencial desse produto no mercado. 8.8 PRAÇA “Cada empresa deve decidir como tornar suas mercadorias disponíveis ao mercado- alvo” (KOTLER, 2001, p. 133). Assim a GN buscará ofertar o produto de maneira que seja mais conveniente ao consumidor, facilitando o acesso e pagamento do produto. Inicialmente fará uma distribuição seletiva, onde, serão escolhidos pontos estratégicos para lançar o seu produto. Academias, espaço de vida saudável e restaurantes verdes são as primeiras opções de distribuição. Após consolidação e aceitação no mercado, o produto será comercializado em supermercados e distribuidores intermediários, expandindo sua rede de alcance do público- alvo. 9. PLANO FINANCEIRO “As atividades de operações existem em função do negócio da empresa e são executados com a finalidade de proporcionar um retorno adequado para investimentos feitos pelos proprietarios.” (HOJI, MASAKAZU, 2009, p. 4)
  • 36.
    34 9.1 DEMONSTRAÇÃO DORESULTADO DO EXERCÍCIO (D.R.E.) O artigo 187 da Lei nº 6.404, de 15 de dezembro de 1976 (Lei das Sociedades por Ações), instituiu a D.R.E que tem como objetivo principal apresentar de forma vertical resumida o resultado apurado em relação ao conjunto de operações realizadas num determinado período, normalmente, de doze meses. “A DRE é uma demosntração contábil que apresenta o fluxo de receitas e despesas, que resulta em aumento ou redução do patrimônio líquido entre dua datas. Deve ser apresentada de forma dedutiva, isto é, inicia-se com a receita operacional bruta e dela deduzam-se custos e despesas, para apurar o lucro líquido.” (HOJI,MASAKAZU, P. 266, 2009) Figura 09: DRE Fonte: Autores (2014) = Receita Bruta Mensal 693.000,00R$ (-) Deduções da Receita Bruta Abatimentos, Descontos, Devoluções IPI (5%) ou ICMS (17%) ou ISS (5%) 34.650,00R$ PIS (0,65%) 4.504,50R$ COFINS (3,0%) 20.790,00R$ = Receita Líquida 633.055,50 (-) Custo da Mercadoria Vendida 224.044,80R$ = Resultado Bruto 409.010,70R$ (-) Custos/Despesas Fixas 334.432,32R$ = Resultado Operacional 74.578,38R$ Resultado Não Operacional -R$ = Resultado antes do IR 74.578,38R$ Imposto de Renda (15%) 932,23R$ Contribuição Social (9%) 559,34R$ = Resultado do Exercício 73.086,81R$ DEMONSTRAÇÃO DO RESULTADO DO EXERCÍCIO - MÊS
  • 37.
    35 9.2 INDICADORES DEVIABILIDADE DO PLANO 9.2.1 Ponto de Equilíbrio O Ponto de Equilíbrio PE é o volume de vendas mínimas para que a empresa não tenha prejuízo. Em outros termos, o PE representa o quanto sua empresa precisa faturar ou quantas unidades de um determinado produto ou serviço precisam ser vendidas para pagar todos os seus custos em um determinado período. PONTO DE EQUILÍBRIO R$ 44.469,80 Margem de Contribuição Faturamento R$ 57.750,00 (-) Custo - CPI/CMV/CSP R$ 18.670,40 (-) IPI (5%) ou ICMS (17%) ou ISS (5%) R$ 2.887,50 (-) Comissões (?%) R$ - Total R$ 36.192,10 Figura 10: Ponto de Equilibrio Fonte: Autores (2014) 9.2.2 Lucratividade LUCRATIVIDADE 11,55% 9.2.3 Rentabilidade “Os indices de rentabilidade medem quanto estão rendendo os capitais investidos” (HOJI, MASAKAZU, 2009, p. 292) RENTABILIDADE 12,58%
  • 38.
    36 A rentabilidade ficouem 12% ao mês, mas com pespectivas de crescimento nos próximos anos com o aumento do faturamento e consolidação da marca no mercado. 9.2.4 Margem de Contribuição A partir do calculo, com base no Faturamento e descontando os valores do custo das mercadoria vendida Mais impostos, resultandona margemde contribuição de R$ 36.192,10. É o valor, ou percentual, que sobra das vendas, menos o custo direto variável e as despesas variáveis. A margem de contribuição representa o quanto a empresa tem para pagar as despesas fixas e gerar o lucro líquido. 9.2.5 Retorno Esperado do Investimento Com base no cáculo de retorno sobre investimento (em inglês, Return On Investment ou ROI), também chamado taxa de retorno. O retorno do investimento feito pelos sócios de R$ 581.133,94 será em 95 meses. 10. AVALIAÇÃO DO PLANO DE NEGÓCIOS O Plano de Negócio é um valioso instrumento de planejamento. Por ser como o um mapa de percurso para a organização, ele deve ser consultado sempre e acompanhado permanentemente. Empreender é sempre um risco, mas empreender com planejamento é um dos risco que pode ser evitado. O plano de negócios irá auxiliar na tomada de decisões mais acertadas. Atualmente a busca por uma vida saudavel, com melhor qualidade e o apelo pelo uso correto das frutas e verduras, vem ganhando cada vez mais destaque na rotina das pessoas. O indice de obesidade no Brasil possui números alarmantes, onde constata-se que o pais tem mais pessoas acima do peso ou obesas que a media mundial e mais da metade da população adulta brasileira esta nessa classe. Assim a procura por alimentos nutritivos, com baixo teor calorico, que contribuam para uma alimentação saudavel vem crescendo cada dia mais. Desta forma ao analisar os aspectos vistos, o presente plano de negocios se apresenta viavel, visto que ele vem com o planejamento de atender as demandas e espectativas do publico ao qual a organização deseja alcançar, preocupando-se com o bem estar das pessoas,
  • 39.
    37 trazendo conceito esabor inovador para o mercado de sucos prontos, este que apresenta um valioso crescimento. Alem de pautar suas atividades nos aspectos da sustentabilidade, propagando o conceito de melhor utilização dos recursos da organização, ofertando ao público um produto inovador e que ajude a população a se alimentar de uma forma saudavel e pratica. Desta forma, o plano de negocios apresentado, possui a exequibilidade pertinente para a sua inserção, conforme se procurou os estudos necessarios e se fez os levantamentos de dados pertinentes para a construção do mesmo e implementação do empreendimento, com o objetivo primordial de difundir as questões da sustentabilidade, do uso dos recursos de forma ecologicamente correta e da valorização de uma alimentação benéfica ao consumidor.
  • 40.
    38 REFERÊNCIAS ALMEIDA, F. OMundo dos Negócios e o Meio Ambiente no Século 21. In: Trigueiro, A. (Org) Meio Ambiente no século 21: 21 especialistas falam da questão ambiental nas suas áreas de conhecimento. Rio de Janeiro: Sextante, 2003. ARAUJO, Luis Cesar G. Organização, sistemas e métodose as tecnologias de gestão organizacional: arquitetura organizacional, benchmarking, empowerment, gestão pela qualidade total, reengenharia. 3. Ed. São Paulo: Atlas, 2007. BARBOSA, Carlos. Consumo de frutas e hortaliças ainda é baixo na capital paraense, Disponível no Site: www.ceasa.pa.gov.br/content/consumo-de-frutas-e-hortali%C3%A7as- ainda-%C3%A9-baixo-na-capital-paraense Acesso em 22 de setembro de 2014. BORGES, Fernanda. Com expansão da classe média, venda de produtos naturais cresce até 35% em BH. Disponível no Site: http://www.em.com.br/app/noticia/economia/2014/01/24/internas_economia,491191/com- expansao-da-classe-media-venda-de-produtos-naturais-cresce-ate-35-em-bh.shtml Acesso em 22 de setembro de 2014. CHIAVENATO, Idalberto. Administração de Recursos Humanos I. São Paulo: Atlas, 1981. CHIAVENATO, Idalberto. Recursos Humanos. 7ª Ed. São Paulo: Atlas, 2002. CHIAVENATO, Idalberto. Administração dos novos tempos. 2º Ed. Rio de Janeiro: Editora Elsevier, 2004. CHIAVENATO, Idalberto. Administração de Recursos Humanos, 6º Ed, Atlas, 2006. CHIAVENATO, Idalberto. Recursos Humanos, 9ª Ed, Atlas 2009 COBRA, Marcos. Administração de marketing. E. ed. São Paulo: Atlas,1992.
  • 41.
    39 Diário do Pará.Belém tem alto índice de obesidade. Disponível no Site: http://diariodopara.diarioonline.com.br/N-176496- BELEM+TEM+ALTO+INDICE+DE+OBESIDADE.html Acesso dia 22 de setembro de 2014. Diário do Pará. Pará é o Estado da região com maior desemprego. Disponível no Site: http://diariodopara.diarioonline.com.br/N-179190- PARA+E+O+ESTADO+DA+REGIAO+COM+MAIOR+DESEMPREGO.html Acesso dia 22 de setembro de 2014. Diário do Pará. Pará tem o pior Ideb de todo o país. Disponível no Site: http://diariodopara.diarioonline.com.br/N-179835- PARA+TEM+O+PIOR+IDEB+DE+TODO+O+PAIS.html Acesso dia 22 de setembro de 2014. FRACO, Luciana. Safra migratória da laranja. Disponível no site: http://revistagloborural.globo.com/GloboRural/0,6993,EEC1669300-4527,00.html. Acesso em 23 de novembro de 2014. GIL, Antônio Carlos. Gestão de Pessoas. 1ª Ed. Atlas, 2001. HARTLINE, Michael D. Estratégia de Marketing. São Paulo: Pioneira Thomson Learning, 2005) HASHIMOTO, Marcos. Em busca de um diferencial competitivo. Disponível no site: http://www.santanderempreendedor.com.br/especialista-da-semana/4130-em-busca-de-um- diferencial-competitivo Acesso dia 23 de outubro de 2012. HOJI, Masakazu. Adminstração Financeira e orçamentária : matématica financeira aplicada, estratégias financeiras, orçamento empresarial. 8 ed. São Paulo. Atlas, 2009. KOTLER, Philip. Marketing para o Século XXI : como criar, consquistar e dominar mercados. São Paulo: Futura, 2001
  • 42.
    40 KOTLER, Philip; ARMSTRONG,Gary.Principios de Marketing. 12. Ed. São Paulo: Pearson Education do Brasil, 2009. MILKOVICH, George T.; BOUDREAU, John W. Administração de Recursos Humanos. São Paulo: Atlas, 2000. NATURALTECH. Naturaltech acompanha crescimento do setor de produtos naturais. Disponível no Site: http://naturaltech.com.br/2014/noticias_detalhe.asp?noticia_id=27771&idioma=1#.VAy9Wf mwJcQ Acesso em 22 de setembro de 2014 Primeira Página Assessoria de Comunicação, Mercado de produtos naturais movimenta US$ 36,4 bilhões por ano no Brasil. Disponível no site: http://www.portaldoagronegocio.com.br/noticia/mercado-de-produtos-naturais-movimenta- us-364-bilhoes-por-ano-no-brasil-109442 Acesso dia 22 de setembro de 2014. PORTER, Michael. E. Estratégia Competitiva: Técnicas para análise de indústria e da concorrência. 2ª ed., Rio de Janeiro: Campus, 1989. PORTER, Michael E. Estratégia competitiva: técnicas para análise de indústrias e da concorrência. Rio de Janeiro, 2004 RITZMAN, L. P.; KROFEWSKI, L. J. Administração da produção e operações. 1º Edição. São Paulo: Editora Pearson Prentice Hall, 2005. ROBBINS, Stephen P. Administração: mudanças e perspectivas: São Paulo: Saraiva, 2002. SANDHUSEN, Richard L. Marketing Básico. 2. Ed. São Paulo: Saraiva, 2007. SANTOS, Juliana. Sáude. Disponível no Site: http://veja.abril.com.br/noticia/saude/oito- alimentos-que-parecem-saudaveis-mas-nao-sao Acesso em 22de setembro de 2014. TOLEDO, Flavio. O Que São Recursos Humanos, Brasiliense, 1986.