Trabalho realizado por : 
Miguel Martins nº13 10ºGD 
Diogo Tiago nº4 10ºGD
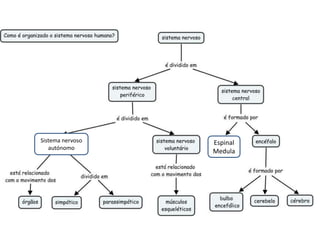
O sistema nervoso é 
composto por dois 
subsistemas interligados que 
coordenam a informação 
entre o exterior e o corpo. 
O encéfalo e espinal medula coordenam o corpo . 
Sistema nervoso central 
Os nervos e os gânglios levam a informação dos 
recetores ao centro nervoso e deste para os órgãos 
efetores . 
Sistema nervoso periférico
Espinal 
Medula 
Sistema nervoso 
autónomo
Sistema Nervoso Periférico 
• O Sistema Nervoso Periférico (SNP) é uma parte do sistema nervoso que 
se encontra fora do Sistema Nervoso Central (SNC). 
• É constituído por fibras, gânglios nervosos e órgãos terminais. 
• Os nervos dividem-se em 4 tipos: 
 Nervos sensitivos; 
 Nervos Motores; 
 Nervos Mistos; 
 Nervos Conectores. 
• É este sistema que permite que o cérebro e a medula central receberem e 
enviarem as informações, permitindo-nos reagir ás diferentes situações 
que têm origem no meio externo ou interno.
Sistema Nervoso Central 
• O Sistema Nervoso Central (SNC) é constituído por 3 andares: 
No andar superior localiza-se o córtex cerebral; 
No andar inferior localiza-se a medula; 
No andar médio localiza-se o tronco cerebral, o cerebelo, o tálamo, o hipotálamo 
e as gânglios da base. 
• É no Sistema Nervoso Central que chegam as informações relacionadas aos 
sentidos ( audição, visão, olfato, paladar e tato) e é deste que partem ordens 
destinadas aos músculos e glândulas.
Constituição de um neurónio

Sistema nervoso Central e Periférico

  • 1.
    Trabalho realizado por: Miguel Martins nº13 10ºGD Diogo Tiago nº4 10ºGD
  • 3.
    O sistema nervosoé composto por dois subsistemas interligados que coordenam a informação entre o exterior e o corpo. O encéfalo e espinal medula coordenam o corpo . Sistema nervoso central Os nervos e os gânglios levam a informação dos recetores ao centro nervoso e deste para os órgãos efetores . Sistema nervoso periférico
  • 4.
    Espinal Medula Sistemanervoso autónomo
  • 5.
    Sistema Nervoso Periférico • O Sistema Nervoso Periférico (SNP) é uma parte do sistema nervoso que se encontra fora do Sistema Nervoso Central (SNC). • É constituído por fibras, gânglios nervosos e órgãos terminais. • Os nervos dividem-se em 4 tipos:  Nervos sensitivos;  Nervos Motores;  Nervos Mistos;  Nervos Conectores. • É este sistema que permite que o cérebro e a medula central receberem e enviarem as informações, permitindo-nos reagir ás diferentes situações que têm origem no meio externo ou interno.
  • 6.
    Sistema Nervoso Central • O Sistema Nervoso Central (SNC) é constituído por 3 andares: No andar superior localiza-se o córtex cerebral; No andar inferior localiza-se a medula; No andar médio localiza-se o tronco cerebral, o cerebelo, o tálamo, o hipotálamo e as gânglios da base. • É no Sistema Nervoso Central que chegam as informações relacionadas aos sentidos ( audição, visão, olfato, paladar e tato) e é deste que partem ordens destinadas aos músculos e glândulas.
  • 7.