Beleza & Estilo
Revele a beleza que está em você
Ficha Técnica
• Setor da Economia: terciário
• Ramo de Atividade: serviço
• Tipo de Negócio: salão de beleza
• Produtos Ofertados/Produzidos: procedimentos de higiene e
beleza pessoal
• Investimento inicial: 50mil reais
• Área: 60m²
Exigências Legais
• Contrato Social
• Junta Comercial;
• Secretaria da Receita Federal (CNPJ);
• Secretaria Estadual de Fazenda;
• Prefeitura do Município para obter o alvará de funcionamento;
• Enquadramento na Entidade Sindical Patronal
• Cadastramento junto à Caixa Econômica Federal no sistema
“Conectividade Social – INSS/FGTS”.
• Corpo de Bombeiros Militar.
Exigências Legais
• A resolução da ANVISA de no. 79/2000 – estabelece a definição e
classificação de produtos de higiene pessoal, cosméticos e
perfumes e outros com abrangência neste contexto.
• esteticista e podólogos devem ter o certificado de conclusão de
curso, reconhecido pelo mec (ministério da educação e cultura),
afixado em local visível no estabelecimento.
• Código de Defesa do Consumidor
Diretor
Gerente
administrativo
Supervisor de
Vendas
Supervisor de
Estoque
Gerente de
Marketing
Gerente de
Recursos
Humanos
Seção de
recrutamento
Seção de
Treinamento
Seção Trein.
Masculino
Seção de Trein.
Feminino
Gerente de
Serviços
Maquiador Recepcionista
Esteticista Depilador
Manicure Podólogo
Cabeleireiro Faxineira
Segurança Garçom
Assessoria
Jurídica
Planejamento Estratégico
Missão:
Interagir com a beleza natural que cada um(a) de nós já possui. Para que a sua auto-estima e
alegria possam brilhar ainda mais, realçando a pessoa bonita que você é.
Visão:
Ser reconhecido como um ótimo salão de beleza. Onde a nossa busca por conhecimento e
atualização seja constante.
Neste ramo, em que a exigência por ótimos serviços com ótima qualidade é rotineira,
possamos nos superar para atender cada vez mais as expectativas e oferecer aos nossos clientes um
serviço ainda melhor.
Valores:
Buscamos continuamente uma boa relação com os nossos clientes e colaboradores.
Respeito à saúde quando lidamos com produtos tais como tinturas, relaxamentos, escovas progressivas
e outros. Procuramos sempre fazer testes para dar segurança aos nossos clientes em relação ao serviço
prestado.
Prezamos por um ambiente, produtos e equipamentos limpos e higienizados. Toalhas
embaladas e lacradas individualmente. Alicates, tesouras e outros equipamentos limpos e esterilizados.
Nós nos orgulhamos quando sabemos que estamos buscando algo que fará a diferença.
Planejamento Estratégico
Análise do ambiente interno
Pontos Fortes:
- Possui infraestrutura adequada
- Colaborador qualificado
- Diversidade de serviços
- Atendimento diferenciado
- Não possui inadimplência
- Cadastro de clientes informatizado atualizado e completo
Pontos Fracos:
- Centralização do poder
- Falta de propaganda bem elaborada
- Diminuição na carga horária do atendimento
- Carência em outros serviços
Planejamento Estratégico
Análise do ambiente externo
Oportunidades:
- Aproveitar épocas festivas
- Promover-se através de rede social
- Alta demanda de clientes
- A busca pela beleza
Ameaças:
- Existência de serviços adicionais dos concorrentes
- Perder clientes por falta de horário de atendimento
Publico Alvo
Produtos e Serviços
Produtos e Serviços
Recursos Utilizados
Recursos Humanos:
Recursos Utilizados
Recursos de Informação:
Recursos Utilizados
Recursos Materiais:
Para a recepção e sala de espera:
Recursos Utilizados
Para área de atendimento profissional:
Recursos Utilizados
Processo de Transformação
(INPUT)
Entrada de
recursos.
PROCESSO
DE
TRANSFORMAÇÃO
(OUTPUT)
Saídas de
produtos e
serviços
CONSUMIDORES
Meio Ambiente
Meio Ambiente
RECURSOS A SEREM
TRANSFORMADOS
-Materiais ( matéria prima)
-Informações
-Consumidores
RECURSOS DE
TRANSFORMAÇÃO
Instalações
Máquinas
Equipamentos
Mão-de-obra
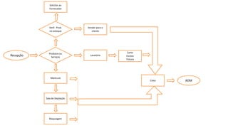
Recepção
Produtos ou
Serviços
Verif. Prod.
no estoque
Solicitar ao
Fornecedor
Vender para o
cliente
Lavatório
Corte
Escova
Tintura
Caixa
Manicure
Sala de Depilação
Maquiagem
ADM
Beleza & Estilo
Revele a beleza que está em você
CasarãodasNoivas
Beleza & Estilo
Revele a beleza que está em você
CasarãodasNoivas

Salão de beleza administração

  • 1.
    Beleza & Estilo Revelea beleza que está em você
  • 2.
    Ficha Técnica • Setorda Economia: terciário • Ramo de Atividade: serviço • Tipo de Negócio: salão de beleza • Produtos Ofertados/Produzidos: procedimentos de higiene e beleza pessoal • Investimento inicial: 50mil reais • Área: 60m²
  • 4.
    Exigências Legais • ContratoSocial • Junta Comercial; • Secretaria da Receita Federal (CNPJ); • Secretaria Estadual de Fazenda; • Prefeitura do Município para obter o alvará de funcionamento; • Enquadramento na Entidade Sindical Patronal • Cadastramento junto à Caixa Econômica Federal no sistema “Conectividade Social – INSS/FGTS”. • Corpo de Bombeiros Militar.
  • 5.
    Exigências Legais • Aresolução da ANVISA de no. 79/2000 – estabelece a definição e classificação de produtos de higiene pessoal, cosméticos e perfumes e outros com abrangência neste contexto. • esteticista e podólogos devem ter o certificado de conclusão de curso, reconhecido pelo mec (ministério da educação e cultura), afixado em local visível no estabelecimento. • Código de Defesa do Consumidor
  • 7.
    Diretor Gerente administrativo Supervisor de Vendas Supervisor de Estoque Gerentede Marketing Gerente de Recursos Humanos Seção de recrutamento Seção de Treinamento Seção Trein. Masculino Seção de Trein. Feminino Gerente de Serviços Maquiador Recepcionista Esteticista Depilador Manicure Podólogo Cabeleireiro Faxineira Segurança Garçom Assessoria Jurídica
  • 8.
    Planejamento Estratégico Missão: Interagir coma beleza natural que cada um(a) de nós já possui. Para que a sua auto-estima e alegria possam brilhar ainda mais, realçando a pessoa bonita que você é. Visão: Ser reconhecido como um ótimo salão de beleza. Onde a nossa busca por conhecimento e atualização seja constante. Neste ramo, em que a exigência por ótimos serviços com ótima qualidade é rotineira, possamos nos superar para atender cada vez mais as expectativas e oferecer aos nossos clientes um serviço ainda melhor. Valores: Buscamos continuamente uma boa relação com os nossos clientes e colaboradores. Respeito à saúde quando lidamos com produtos tais como tinturas, relaxamentos, escovas progressivas e outros. Procuramos sempre fazer testes para dar segurança aos nossos clientes em relação ao serviço prestado. Prezamos por um ambiente, produtos e equipamentos limpos e higienizados. Toalhas embaladas e lacradas individualmente. Alicates, tesouras e outros equipamentos limpos e esterilizados. Nós nos orgulhamos quando sabemos que estamos buscando algo que fará a diferença.
  • 9.
    Planejamento Estratégico Análise doambiente interno Pontos Fortes: - Possui infraestrutura adequada - Colaborador qualificado - Diversidade de serviços - Atendimento diferenciado - Não possui inadimplência - Cadastro de clientes informatizado atualizado e completo Pontos Fracos: - Centralização do poder - Falta de propaganda bem elaborada - Diminuição na carga horária do atendimento - Carência em outros serviços
  • 10.
    Planejamento Estratégico Análise doambiente externo Oportunidades: - Aproveitar épocas festivas - Promover-se através de rede social - Alta demanda de clientes - A busca pela beleza Ameaças: - Existência de serviços adicionais dos concorrentes - Perder clientes por falta de horário de atendimento
  • 11.
  • 13.
  • 14.
  • 15.
  • 16.
  • 18.
    Recursos Utilizados Recursos Materiais: Paraa recepção e sala de espera:
  • 19.
    Recursos Utilizados Para áreade atendimento profissional:
  • 20.
  • 22.
    Processo de Transformação (INPUT) Entradade recursos. PROCESSO DE TRANSFORMAÇÃO (OUTPUT) Saídas de produtos e serviços CONSUMIDORES Meio Ambiente Meio Ambiente RECURSOS A SEREM TRANSFORMADOS -Materiais ( matéria prima) -Informações -Consumidores RECURSOS DE TRANSFORMAÇÃO Instalações Máquinas Equipamentos Mão-de-obra
  • 23.
    Recepção Produtos ou Serviços Verif. Prod. noestoque Solicitar ao Fornecedor Vender para o cliente Lavatório Corte Escova Tintura Caixa Manicure Sala de Depilação Maquiagem ADM
  • 24.
    Beleza & Estilo Revelea beleza que está em você CasarãodasNoivas
  • 28.
    Beleza & Estilo Revelea beleza que está em você CasarãodasNoivas