PREFEITURA MUNICIPAL DE CAMPINAS
SECRETARIA DE SAÚDE
SAMU 192 CAMPINAS
PROTOCOLOS OPERACIONAIS
NORMAS E ROTINAS
2001-2016
Coordenação 1995-1997: Dra. Margareth de Matos Cardoso
Coordenação 1997-2000 : Dra. Arine Campos Oliveira Assis
Coordenação 2001-2004: Dr. José Roberto S. Hansen
Coordenação 2005-2008: Dr. José Roberto S. Hansen
Coordenação 2008-2012: Dr. José Roberto S. Hansen
Coordenação 2012-2016: Dr. José Roberto S. Hansen
Revisão e Atualização - junho de 2014 :
Dra Elisangela Franco Nonato e Dr. José Roberto S. Hansen
Sumário
SAMU 192................................................................................... 8
ATRIBUIÇÕES GERAIS DO SERVIÇO ...................................................................................................................................... 8
Regulação médica do sistema de urgência...............................................................................................................8
Cobertura de eventos de risco..................................................................................................................................9
Cobertura a acidentes com múltiplas vítimas...........................................................................................................9
Capacitação de recursos humanos ...........................................................................................................................9
Ações educativas para a comunidade.......................................................................................................................9
ESTRUTURA.................................................................................................................................................................................... 9
UNIFORMES.................................................................................................................................................................................. 10
O SAMU é composto das seguintes unidades:.............................................................................................................................. 11
I - Central de Regulação Médica das Urgências: ......................................................................................................................... 11
II – Unidade Móvel de Suporte Avançado:................................................................................................................................... 12
Materiais e Equipamentos:.....................................................................................................................................12
Medicamentos obrigatórios:...................................................................................................................................12
Tripulação: ...................................................................................................................................................................................... 13
III - Unidade Móvel de Suporte Básico......................................................................................................................................... 13
Materiais e Equipamentos:.....................................................................................................................................13
Tripulação: ..............................................................................................................................................................13
IV – Motolância: ............................................................................................................................................................................. 14
Tripulação: ..............................................................................................................................................................14
V – Serviço de Atendimento a Pacientes Especiais e Crônicos (SAEC):.................................................................................... 14
VI – Veículo Administrativo:......................................................................................................................................................... 14
ETAPAS DA REGULAÇÃO MÉDICA....................................... 14
1.ª Etapa: Recepção do chamado................................................................................................................................................... 14
a - Localização do chamado ........................................................................................................................................................... 15
b - Origem e natureza do solicitante.............................................................................................................................................. 15
c - Identificação da gravidade do agravo ...................................................................................................................................... 16
2.ª Etapa: Abordagem do caso ....................................................................................................................................................... 16
Classificação das urgências em níveis ........................................................................................................................................... 18
a - Regulação médica ...................................................................................................................................................................... 18
a.1. Atendimento primário ............................................................................................................................................................ 19
• Síndromes de “Valência Forte”............................................................................................................................19
• Síndromes de “Etiologia Potencialmente Grave” ................................................................................................19
• Síndromes de “Semiologia Potencialmente Grave”.............................................................................................19
Estabelecimento do diagnóstico sindrômico ................................................................................................................................... 19
a.2. Atendimento secundário.......................................................................................................................................................... 22
b. Rádio-operador...................................................................................................................................................23
3.ª Etapa: Decisão e acompanhamento.......................................................................................................................................... 23
a. Decisão técnica/resposta ............................................................................................................................................................. 23
a.1. Orientações gerais ...........................................................................................................................................24
a.2. Alguns critérios para deflagrar atendimento médico in loco: .........................................................................24
a.3. Condutas em algumas situações problema: ....................................................................................................26
Paciente em óbito no local da ocorrência: .............................................................................................................26
Paciente terminal:...................................................................................................................................................26
Paciente com menos de 18 anos: ...........................................................................................................................26
Paciente sem condições de decidir, acompanhado de criança ou menor de idade (<18 anos):............................27
Paciente que recusa atendimento:.........................................................................................................................27
Outros médicos no local da ocorrência: .................................................................................................................27
Ordens contrárias de bombeiros, policiais e outras autoridades presentes no local da ocorrência: ....................27
Liberação de paciente no local da ocorrência: .......................................................................................................27
Vítima em óbito durante o transporte:...................................................................................................................28
b. Decisão gestora............................................................................................................................................................................ 28
b.1. Procedimentos que envolvem a decisão gestora:...........................................................................................28
b.2. Adaptação dos meios.......................................................................................................................................28
b.3. Registro de informações .................................................................................................................................28
Recursos humanos necessários para a central de regulação médica .......................................................................................... 30
Transferências e transporte inter-hospitalar..........................................................................................................30
1) Responsabilidades/Atribuições do Serviço/Médico Solicitante:......................................................................................... 32
2) Responsabilidades/Atribuições da Central de Regulação/Médico Regulador: ..................................................................... 33
3) Responsabilidades/Atribuições da Equipe de Transporte: ..................................................................................................... 33
4) Responsabilidades/Atribuições do Serviço/Médico Receptor:................................................................................................ 33
NOÇÕES DE ATENDIMENTO A DESASTRES, CATÁSTROFES
E ACIDENTES COM MÚLTIPLAS VÍTIMAS ............................ 34
Catástrofe................................................................................................................................................................34
Desastre ..................................................................................................................................................................34
Os acidentes com múltiplas vítimas........................................................................................................................34
Acidente com múltiplas vítimas..................................................................................................................................................... 35
Triagem — Tratamento — Transporte ........................................................................................................................................ 35
Triagem ...................................................................................................................................................................35
Tratamento .............................................................................................................................................................37
Transporte...............................................................................................................................................................38
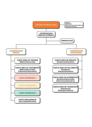
Comando — Comunicação — Controle........................................................................................................................................ 38
Comando.................................................................................................................................................................38
Comunicação...........................................................................................................................................................38
Controle ..................................................................................................................................................................39
O papel da regulação médica ......................................................................................................................................................... 39
Etapas da regulação nos acidentes com múltiplas vítimas .......................................................................................................... 39
1.ª Etapa: Estabelecimento do evento............................................................................................................................................ 39
2.ª Etapa: Atendendo o evento ....................................................................................................................................................... 40
3.ª Etapa: Encerrando o evento ..................................................................................................................................................... 40
PROTOCOLOS DE REGULAÇÃO DA ATENÇÃO PRÉ-
HOSPITALAR MÓVEL ............................................................. 42
PARADA CÁRDIO-RESPIRATÓRIA:............................................................................................................................42
ANGINA/INFARTO ...................................................................................................................................................42
CRISE HIPERTENSIVA...............................................................................................................................................44
EDEMA AGUDO DE PULMÃO ..................................................................................................................................44
PATOLOGIAS RESPIRATÓRIAS (DPOC, ASMA, PNEUMONIA)..................................................................................45
HEMORRAGIA DIGESTIVA .......................................................................................................................................45
ACIDENTE VASCULAR CEREBRAL (ALERTA AVC) .....................................................................................................46
CONVULSÃO............................................................................................................................................................46
DIABETES.................................................................................................................................................................47
INTOXICAÇÃO AGUDA POR MEDICAMENTOS.........................................................................................................47
ANIMAIS PEÇONHENTOS ........................................................................................................................................48
REGULAÇÃO EM SAÚDE MENTAL ...........................................................................................................................49
TENTATIVA DE SUICÍDIO .........................................................................................................................................50
REGULAÇÃO EM GINECOLOGIA E OBSTETRÍCIA .....................................................................................................50
ACIDENTES DE TRÂNSITO........................................................................................................................................51
QUEDAS...................................................................................................................................................................52
FAF/FAB E DEMAIS AGRESSÕES INTERPESSOAIS....................................................................................................53
QUEIMADURAS .......................................................................................................................................................53
DESABAMENTOS E SOTERRAMENTOS....................................................................................................................55
ELETROCUSSÃO.......................................................................................................................................................55
AFOGAMENTO ........................................................................................................................................................56
PROTOCOLOS DE INTERVENÇÃO........................................ 57
Estabelecimento de Prioridades..................................................................................................................................................... 57
Dois componentes estão incluídos em uma avaliação da cena:.............................................................................58
1. Segurança............................................................................................................................................................58
2. Situação...............................................................................................................................................................58
Precauções – Padrão...............................................................................................................................................58
Exame Primário: Avaliação Inicial ...........................................................................................................................59
Impressão Geral......................................................................................................................................................59
ETAPA A – VIAS AÉREAS E CONTROLE DA COLUNA
CERVICAL ................................................................................ 60
Vias Aéreas...................................................................................................................................................................................... 60
Controle da Coluna Cervical ......................................................................................................................................................... 60
ETAPA B – RESPIRAÇÃO VENTILAÇÃO............................... 61
ETAPA C – CIRCULAÇÃO E SANGRAMENTO...................... 62
Controle da Hemorragia ................................................................................................................................................................ 62
Perfusão ........................................................................................................................................................................................... 64
ETAPA D – INCAPACIDADE - AVALIAÇÃO NEUROLÓGICA65
ETAPA E – EXPOSIÇÃO/AMBIENTE...................................... 67
Reanimação ..................................................................................................................................................................................... 67
Intervenção limitada na cena......................................................................................................................................................... 67
Ver.................................................................................................................................................................................................... 68
Ouvir ................................................................................................................................................................................................ 68
Sentir................................................................................................................................................................................................ 69
Sinais Vitais ..................................................................................................................................................................................... 69
Histórico AMPLA........................................................................................................................................................................... 69
Cabeça.............................................................................................................................................................................................. 69
Pescoço............................................................................................................................................................................................. 70
Tórax................................................................................................................................................................................................ 70
Abdome............................................................................................................................................................................................ 70
Pelve ................................................................................................................................................................................................. 71
Dorso ................................................................................................................................................................................................ 71
Extremidades................................................................................................................................................................................... 71
Exame neurológico.......................................................................................................................................................................... 71
SUPORTE BÁSICO DE VIDA................................................... 72
Manejo da via aérea................................................................................................................................................73
Monitorização durante a PCR .................................................................................................................................74
Manejo da parada cardíaca.....................................................................................................................................74
Tratamento da assistolia e da atividade elétrica sem pulso (AESP) .......................................................................75
Vias para administração de medicamento .............................................................................................................75
Cuidados pós-ressuscitação cardiopulmonar .........................................................................................................76
CÓDIGOS DE ACIONAMENTO, TEMPO PARA INICIAR
DESLOCAMENTO E FORMA DE DESLOCAMENTO ............. 77
Código VERMELHO e LARANJA - Código 3 (prioridade máxima – emergência): ............................................................ 77
Código AMARELO – Código 2 (prioridade média – urgência): .............................................................................................. 77
Código VERDE e AZUL - Código 1 (prioridade baixa – baixa complexidade): ...................................................................... 77
Uso de uniformes e equipamentos de proteção individual .......................................................................................................... 78
Central de Regulação (TARM e Rádio-Operador): ..................................................................................................78
Central de Regulação ( MÉDICO REGULADOR / INTERVENCIONISTA ) :.................................................................78
Equipe de Intervenção:...........................................................................................................................................78
ANEXOS ................................................................................... 79
CONTEÚDO DAS AMBULÂNCIAS ........................................................................................................................................... 79
MEDICAÇÕES DAS VIATURAS DE SUPORTE AVANÇADO............................................................................................ 79
MEDICAÇÕES DAS VIATURAS DE SUPORTE BÁSICO..................................................................................................... 84
MEDICAÇÃO DA VIATURA DE PSIQUIATRIA..................................................................................................................... 87
OBSERVAÇÕES IMPORTANTES : .......................................................................................................................................... 88
COMUNICAÇÃO VIA RÁDIO ................................................... 88
Códigos a serem utilizados na Central de Regulação do SAMU 192 CAMPINAS ................................................................... 89
NORMATIVAS INTERNAS ....................................................... 90
PARECER DO CRM (MACAS PRESAS).................................................................................................................................. 90
ATENDIMENTO EM PRESÍDIOS.............................................................................................................................................. 91
APOIO EM SITUAÇÕES DE DESASTRES/ MÚLTIPLAS VÍTIMAS ................................................................................ 92
ACIONAR QUANDO OS NOSSOS RECURSOS FICAREM ESCASSOS:.........................................................................92
NOVAS NORMATIZAÇÕES - JANEIRO 2010 .............................................................................................................93
MÉDICO REGULADOR............................................................................................................................................................... 94
Definir ou não o recurso adequado necessário, utilizar classificação de risco: ........................................................................ 94
MÉDICO EMERGENCISTA........................................................................................................................................................ 97
 Conferir a maleta azul ........................................................................................................................................................... 97
IMPORTANTE : as fichas de atendimento devem ser preenchidas em 2 vias , sendo uma deixada no hospital e
outra deixar com a enfermeira do SAMU, pois deverá completar com os dados referentes aos cuidados de
enfermagem............................................................................................................................................................97
OPERADOR DE FROTA .............................................................................................................................................................. 98
 CÓDIGO 7 (sete).................................................................................................................................................................... 99
 SAMU DOC............................................................................................................................................................................ 99
Almoço e Jantar:............................................................................................................................................................................. 99
ENFERMEIROS........................................................................................................................................................................... 100
EQUIPE DE ENFERMAGEM.................................................................................................................................................... 101
MOTORISTAS ............................................................................................................................................................................. 102
PROTOCOLO DE USO DAS MOTOLÂNCIAS ...................................................................................................................... 104
1- RECURSOS HUMANOS ......................................................................................................................................104
2- ACIONAMENTO.................................................................................................................................................104
4- REGULAÇÃO MÉDICA e o Acionamento das Motolâncias ..............................................................................104
5- PROTOCOLO DE ATENDIMENTO.......................................................................................................................105
6-MÚLTIPLAS VÍTIMAS:.........................................................................................................................................105
7- NORMA GERAL..................................................................................................................................................105
FLUXO REFERENCIADO DE OFTALMOLOGIA NA URGÊNCIA E EMERGÊNCIA .................................................. 106
Critérios para encaminhamento ao Pronto-Atendimento Oftalmológico do Complexo Hospitalar Ouro Verde 106
Critérios de encaminhamento de EMERGÊNCIAS oftalmológicas ao Hospital e Maternidade Celso Pierro/PUC
Campinas e ao Hospital das Clínicas/UNICAMP....................................................................................................107
SAMU 192
O serviço de atendimento pré-hospitalar móvel tem por missão diminuir o intervalo terapêutico para os pacientes
vítimas do trauma e urgências clínicas, possibilitando maiores chances de sobrevida, diminuição das seqüelas, e
garantir a continuidade do tratamento encaminhando os pacientes nos diferentes serviços de saúde de acordo com
a complexidade de cada caso, de forma racional e equânime.
Utiliza para tal, uma frota de ambulâncias devidamente equipadas, com profissionais capacitados capaz de
oferecer aos pacientes desde medicações e imobilizações, até ventilação artificial, pequenas cirurgias,
monitoramento cardíaco, desfibrilação, permitindo manutenção da vida até a chegada no serviço de destino,
distribuindo os pacientes de forma organizada e equânime dentro do sistema regionalizado e hierarquizado.
Os Serviços de Atendimento Móvel de Urgência (SAMU), acolhem os pedidos de ajuda médica de cidadãos
acometidos por agravos agudos à saúde, de natureza clínica, psiquiátrica, cirúrgica, traumática, obstétrica e
ginecológica, com acesso telefônico gratuito, pelo número nacional 192, de uso exclusivo das Centrais de Regulação
Médica de Urgências do SAMU, de acordo com Decreto da Presidência da República n.º 5.055, de 27 de Abril de
2004 (BRASIL, 2004c).
Após o acolhimento e identificação do chamado, as solicitações são julgadas pelo médico regulador que
classifica o nível de urgência de cada uma e define qual o recurso necessário para seu adequado atendimento,
podendo envolver desde um simples conselho médico até o envio de uma Unidade de Suporte Avançado de Vida ao
local ou, inclusive, o acionamento de outros meios de apoio, se julgar necessário.
Após a avaliação no local, caso o paciente necessite de retaguarda, o mesmo será transportado de forma
segura, até aqueles serviços de saúde que possam melhor atender cada paciente naquele momento, respondendo
de forma resolutiva às suas necessidades e garantindo a continuidade da atenção inicialmente prestada pelo SAMU.
Por sua atuação, o SAMU constitui-se num importante elo entre os diferentes níveis de atenção do Sistema.
ATRIBUIÇÕES GERAIS DO SERVIÇO
A atuação do médico regulador dá-se em várias dimensões, exercendo atividades técnicas, administrativas,
gerenciando conflitos e poderes, sempre no sentido de garantir acesso ao recurso mais adequado a cada
necessidade e propiciando um adequado fluxo de usuários na Rede de Atenção às Urgências.
As atribuições básicas da Central de Regulação Médica de Urgência são:
Regulação médica do sistema de urgência
• Regulação de todos os fluxos de pacientes vítimas de agravos urgentes à saúde, do local onde ocorreram até os
diferentes serviços da rede regionalizada e hierarquizada, bem como dos fluxos entre os serviços existentes no
âmbito municipal e regional.
• Essa tarefa exige apropriação dinâmica da situação real de todos os serviços de urgência do município, de forma a
permitir uma distribuição equânime dos pacientes entre eles e, inclusive, a permuta entre os diferentes níveis de
atenção, para sanar eventuais deficiências.
Cobertura de eventos de risco
• Cobertura de atividades esportivas, sociais, culturais diversas, por meio de apoio direto com equipe no local ou a
distância com garantia de canal prioritário de comunicação.
Cobertura a acidentes com múltiplas vítimas
• Regulação e atendimento local em situações de desastres, catástrofes ou acidentes com múltiplas vítimas de
diferentes portes;
• Participação na elaboração de planos de atendimento e realização de simulados com Defesa Civil, Bombeiros,
Infraero e demais parceiros.
Capacitação de recursos humanos
• Participação na Política de Educação Permanente do SUS por intermédio dos Pólos de Educação Permanente e da
estruturação dos Núcleos de Educação em Urgência a eles integrados.
Ações educativas para a comunidade
• Participação ativa na estruturação de palestras sobre primeiro atendimento a urgências para empresas, escolas,
creches, Conselhos de Saúde, instituições diversas e comunidade em geral;
• Participação no desenvolvimento de estratégias promocionais junto à comunidade, Segurança Pública,
Departamento de Trânsito, Educação, Cultura e outros setores;
• Produção de estudos epidemiológicos e massa crítica capacitada para intervir positivamente na incidência de
agravos à saúde.
ESTRUTURA
O SAMU tem a seguinte estrutura técnico-administrativa:
I - Coordenação Geral
A) Coordenador Geral (Diretor Técnico)
II – Núcleo Administrativo:
A) Auxiliar administrativo
B) Central de Processamento de Dados (CPD)
III – Núcleo Regulador:
A) Diretor Clínico
B) Coordenador Médico
C) Médicos Reguladores
D) Médicos Intervencionistas
E) Técnico Auxiliar de Regulação Médica (TARM)
F) Rádio-Operador
IV – Núcleo Assistencial:
A) Coordenador de Enfermagem
B) Enfermeiro
C) Técnico de enfermagem
D) Auxiliar de enfermagem
E) Farmácia e Dispensação de Material
F) Central de Material (com Expurgo)
G) Almoxarifado
V – Núcleo Operacional:
A) Coordenador Operacional
B) Condutor de Veículo de Urgência
C) Segurança
D) Alimentação
E) Zeladoria
UNIFORMES
Todos os profissionais são obrigados a utilizar uniformes para exercer suas atividades de trabalho
O Uniforme do SAMU 192 é padronizado pelo Ministério da Saúde – Coordenação Geral de Urgência e Emergência
onde define :
Intervencionistas :
 Macacão padrão SAMU 192 ( uso obrigatório)
 Blusão padrão SAMU ( uso obrigatório )
 Botas Preta ( uso obrigatório)
 Boné azul marinho com logotipo SAMU ( uso não obrigatório )
Médico Regulador / Central de Regulação
 Deve ser usado o mesmo Uniforme Padrão entretanto , a Coordenação do SAMU 192 CAMPINAS liberou
a utilização de camisetas azul marinho ou brancas com logotipo do SAMU 192 .
 Macacão padrão SAMU 192 ( uso obrigatório) ou camiseta azul / branca com logotipo SAMU 192
 Blusão padrão SAMU ( uso obrigatório )
 Botas Preta ( uso obrigatório com uso de macacão . Se usar camiseta , a camiseta será livre ).
 Boné azul marinho com logotipo SAMU ( uso não obrigatório )
Além do uso padronizado de uniformes SAMU 192 pelo Ministério da Saúde , também está definido no Regimento
Interno a obrigatoriedade do uso de uniformes no capítulo V – Apresentação profissional
REGIMENTO INTERNO DOS SERVIÇOS DE URGÊNCIA
CAPÍTULO V – DA APRESENTAÇÃO PROFISSIONAL
Art. 35. Os profissionais atuantes junto às unidades do Sistema de Urgência e Emergência do Município de
Campinas deverão seguir as normas da NR 32 em relação a vestimentas.
Art. 36. É obrigatório o uso de uniforme nas unidades , cabendo ao profissional se apresentar ao trabalho
devidamente trajado com o uniforme, ficando proibida a utilização do mesmo em ambientes estranhos ao local de
trabalho
Art. 37. Fica proibida aos funcionários a utilização das seguintes vestimentas no interior das unidades do Sistema de
Urgência e Emergência do Município de Campinas:
- Boné, gorro, chapéu, ou qualquer acessório que cubra a cabeça e que não caracterize Equipamento de Proteção
Individual;
- Shorts e bermudas;
- Chinelos
Art. 38. Para os servidores e residentes médicos, odontólogos, nutricionistas e fisioterapeutas, bem como assistentes
sociais, farmacêuticos e funcionários do laboratório, que atuam junto às unidades assistenciais, é obrigatória a
utilização de jaleco branco sobre a vestimenta.
Art. 39. É obrigatório o uso de crachá ou bordado com nome e função , em local visível para todas as categorias.
Parágrafo primeiro. Aos profissionais médicos é obrigatório o uso de pijama cirúrgico quando da atuação em centro
cirúrgico ou correlato.
Parágrafo segundo. Fica proibida a utilização de jalecos, aventais e demais vestimentas hospitalares ou cirúrgicas,
ou quaisquer equipamentos de proteção individual, em ambientes externos ao das unidades, ou em áreas de
alimentação das unidades.
Art. 40. Para os funcionários da área de enfermagem, é proibido:
- Uso sapatos abertos;
- Cabelos soltos;
- Uso de unhas longas;
- Uso de adereços ou adornos, tais como brincos, colares, anéis e pulseiras, permitindo-se excepcionalmente a
utilização de brincos somente em formato e tamanho mínimo, que não interfiram na execução dos serviços.
Parágrafo único. É obrigatório o uso de vestimenta na cor branca para os funcionários da área de enfermagem,
sendo permitido aos profissionais enfermeiros a utilização de vestimenta branca e azul marinho.
Art. 41. Aos acompanhantes e visitantes de pacientes do Hospital Municipal Dr. Mário Gatti, é proibida a entrada sem
camisa, usando shorts ou chinelos.
Art. 42. Os coordenadores das unidades e as chefias imediatas serão responsáveis pela fiscalização e
exigência do cumprimento à determinação de normas de vestimenta, tomando as providências cabíveis em
caso de desatendimento à presente normatização.
O SAMU é composto das seguintes unidades:
I - Central de Regulação Médica das Urgências:
A) Médico Regulador
B) Técnico Auxiliar de Regulação Médica (TARM)
C) Rádio-Operador
II – Unidade Móvel de Suporte Avançado:
Ambulância de Suporte Avançado (TIPO D): veículo destinado ao atendimento e transporte de pacientes de alto
risco em emergências pré-hospitalares e/ou de transporte inter-hospitalar que necessitam de cuidados médicos
intensivos.
Materiais e Equipamentos:
Sinalizador óptico e acústico; equipamento de rádio-comunicação fixo e móvel; maca com rodas e articulada; dois
suportes de soro; cadeira de rodas dobrável; instalação de rede de oxigênio com cilindro, válvula, manômetro em
local de fácil visualização e régua com dupla saída; oxigênio com régua tripla (a- alimentação do respirador; b-
fluxômetro e umidificador de oxigênio e c- aspirador tipo Venturi), é obrigatório que a quantidade de oxigênio permita
ventilação mecânica por no mínimo duas horas); respirador mecânico de transporte; oxímetro não-invasivo portátil;
monitor cardioversor com bateria e instalação elétrica disponível (em caso de frota deverá haver disponibilidade de
um monitor cardioversor com marca-passo externo não-invasivo); bomba de infusão com bateria e equipo; maleta de
vias aéreas contendo: máscaras laríngeas e cânulas endotraqueais de vários tamanhos; cateteres de aspiração;
adaptadores para cânulas; cateteres nasais; seringa de 20ml; ressuscitador manual adulto/infantil com reservatório;
sondas para aspiração traqueal de vários tamanhos; luvas de procedimentos; máscara para ressuscitador
adulto/infantil; lidocaína geléia e “spray”; cadarços para fixação de cânula; laringoscópio infantil/adulto com conjunto
de lâminas; estetoscópio; esfigmomanômetroadulto/infantil; cânulas orofaríngeas adulto/infantil; fios-guia para
intubação; pinça de Magyll; bisturi descartável; cânulas para traqueostomia; material para cricotiroidostomia; conjunto
de drenagem torácica; maleta de acesso venoso contendo: tala para fixação de braço; luvas estéreis; recipiente de
algodão com anti-séptico; pacotes de gaze estéril; esparadrapo; material para punção de vários tamanhos incluindo
agulhas metálicas, plásticas e agulhas especiais para punção óssea; garrote; equipos de macro e micro gotas;
cateteres específicos para dissecção de veias, tamanho adulto/infantil; tesoura, pinça de Kocher; cortadores de soro;
lâminas de bisturi; seringas de vários tamanhos; torneiras de 3 vias; equipo de infusão de 3 vias; frascos de soro
fisiológico, ringer lactato e soro glicosado; caixa completa de pequena cirurgia; maleta de parto contendo luvas
cirúrgicas, clamps umbilicais, estilete estéril para corte do cordão, saco plástico para placenta, cobertor, compressas
cirúrgicas e gazes estéreis, braceletes de identificação; sondas vesicais; coletoresde urina; protetores para
eviscerados ou queimados; espátulas de madeira; sondas nasogástricas; eletrodos descartáveis; equipos para
drogas fotossensíveis; equipo para bombas de infusão; circuito de respirador estéril de reserva; equipamentos de
proteção à equipe de atendimento: óculos, máscaras e aventais; cobertor ou filme metálico para conservação do
calor do corpo; campo cirúrgico fenestrado; almotolias com anti-séptico; conjunto de colares cervicais; prancha longa
para imobilização da coluna. Para o atendimento a neonatos, deverá haver pelo menos uma Incubadora de
transporte de recém-nascido com bateria e ligação à tomada do veículo (12 volts). A incubadora deve estar apoiada
sobre carros com rodas devidamente fixadas quando dentro da ambulância e conter respirador e equipamentos
adequados para recém-natos.
Medicamentos obrigatórios:
- Lidocaína sem vasoconstritor; adrenalina, epinefrina, atropina; dopamina; aminofilina;
dobutamina; hidrocortisona; glicose 50%;
- Soros: glicosado 5%; fisiológico 0,9%; ringer lactato;
- Psicotrópicos: hidantoína; meperidina; diazepan; midazolan;
- Medicamentos para analgesia e anestesia: fentanil, ketalar, quelicin;
- Outros: água destilada; metoclopramida; dipirona; hioscina; dinitrato de isossorbitol; furosemida; amiodarona;
lanatosídeo C.
Tripulação:
A) Médico Intervencionista
B) Enfermeiro
C) Condutor de Veículo de Urgência
III - Unidade Móvel de Suporte Básico:
Ambulância de Suporte Básico (TIPO B): veículo destinado ao transporte inter hospitalar de pacientes com risco de
vida conhecido e ao atendimento pré-hospitalar de pacientes com risco de vida desconhecido, não classificado com
potencial de necessitar de intervenção médica no local e/ou durante transporte até o serviço de destino.
Materiais e Equipamentos:
Sinalizador óptico e acústico; equipamento de rádio-comunicação fixo e móvel; maca articulada e com rodas;
instalação de rede de oxigênio com cilindro, válvula, manômetro em local de fácil visualização e régua com dupla
saída; oxigênio com régua tripla (a- alimentação do respirador;b- fluxômetro e umidificador de oxigênio e c- aspirador
tipo Venturi); manômetro e fluxômetro com máscara e chicote para oxigenação; cilindro de oxigênio portátil com
válvula; maleta de urgência contendo: estetoscópio adulto e infantil, ressuscitador manual adulto/infantil, cânulas
orofaríngeas de tamanhos variados, luvas descartáveis, tesoura reta com ponta romba, esparadrapo,
esfigmomanômetro adulto/infantil, ataduras de 15 cm, compressas cirúrgicas estéreis, pacotes de gaze estéril,
protetores para queimados ou eviscerados, cateteres para oxigenação e aspiração de vários tamanhos; maleta de
parto contendo: luvas cirúrgicas, clamps umbilicais, estilete estéril para corte do cordão, saco plástico para placenta,
cobertor, compressas cirúrgicas e gazes estéreis, braceletes de identificação; suporte para soro; prancha curta e
longa para imobilização de coluna; talas para imobilização de membros e conjunto de colares cervicais; colete
imobilizador dorsal; frascos de soro fisiológico e ringer lactato; bandagens triangulares; cobertores; coletes refletivos
para a tripulação; lanterna de mão; óculos, máscaras e aventais de proteção e maletas com medicações definidas em
protocolo do serviço.
As ambulâncias de suporte básico que realizam ações de salvamento, deverão conter o material mínimo para
salvamento terrestre, aquático e em alturas, maleta de ferramentas e extintor de pó químico seco de 0,8Kg, fitas e
cones sinalizadores para isolamento de áreas, devendo contar, ainda com compartimento isolado para a sua guarda,
garantindo um salão de atendimento às vítimas de, no mínimo, 8 metros cúbicos.
Tripulação:
A) Técnico de Enfermagem
B) Condutor de Veículo de Urgência
IV – Motolância:
Materiais e Equipamentos minimamente exigidos:
Cilindro de oxigênio de alumínio compatível com o volume do baú de carga ou da mochila própria para transporte;
Colar cervical (P, M, G); desfibrilador externo automático (DEA); luvas de procedimento e estéreis; ataduras,
compressas, gazes; talas de imobilização de diversos tamanhos; material de venopunção (incluindo seringas e
cateteres de diversos tamanhos); material de via aérea básica (cânula de Guedel, máscara de oxigênio com
reservatório, cateteres de O², ressuscitador manual adulto/infantil com reservatório); estetoscópio e
esfigmomanômetro; oxímetro portátil; equipamento de proteção individual completo (tanto os itens previstos para a
área da saúde quanto os necessários para a segurança na condução de motocicletas).
Tripulação:
A) Técnico de Enfermagem ou Enfermeiro
V – Serviço de Atendimento a Pacientes Especiais e Crônicos (SAEC):
Veículos habituais adaptados para transporte de pacientes de baixo risco, sentados
(pacientes crônicos) que não se caracterizem como veículos tipo lotação (ônibus, peruas).
Este transporte só pode ser realizado com anuência médica.
O serviço possui 15 peruas Kombi adaptadas e tripuladas com motorista-socorrista.
O transporte é realizado mediante agendamento prévio de pacientes cadastrados através do telefone 08007710192.
VI – Veículo Administrativo:
Veículo convencional para realização das atividades administrativas e visitas domiciliares do setor de agendamento
ETAPAS DA REGULAÇÃO MÉDICA
1.ª Etapa: Recepção do chamado
Orientações gerais para o recebimento de chamados telefônicos:
• Atender o chamado ao primeiro toque do telefone;
• Identificar-se para o solicitante;
• Perguntar e registrar o nome do solicitante;
• Chamá-lo sempre pelo nome;
• Registrar as informações relativas ao chamado de acordo com roteiro próprio;
• Utilizar expressões simples, evitando termos técnicos e informações desnecessárias;
• Falar compassada e calmamente, com uma entonação de voz agradável;
• Procurar manter o controle da conversação desde o início. Na maioria das vezes, o solicitante estará ansioso para
ter seu problema resolvido. Ajude-o, calmamente, a se expressar;
• Orientar o solicitante de maneira clara e precisa, procurando obter sua colaboração;
• Lembrar que, usualmente, as primeiras informações/palavras proferidas pelo solicitante traduzem provavelmente os
fatos mais fidedignos relacionados ao agravo.
a - Localização do chamado
• O auxiliar de regulação faz a recepção inicial realizando a identificação do chamado, conforme orientação acima;
• Na seqüência, considerando a possibilidade de desencadear atendimento in loco (não apenas uma informação),
registra rapidamente o endereço detalhado do solicitante da forma mais precisa possível, incluindo pontos de
referência;
• Pode ser necessário solicitar que alguém aguarde em local próximo para encontrar com a ambulância;
• Tentar detectar alguma possibilidade de trote;
• Passar o caso imediatamente para o médico regulador.
O conjunto de dados referentes à solicitação de atendimento de responsabilidade do auxiliar de regulação depende
do protocolo do serviço, mas deverá contemplar as seguintes informações mínimas:
• Município;
• Data/horário;
• Número da chamada;
• Informações sobre o solicitante (nome e telefone);
• Motivo da chamada: informação, pedido de ajuda, pedido de transporte, outros;
• Trote, engano, desligou, outros;
• Orientação transmitida ao informante;
• Endereço e referenciais de localização.
b - Origem e natureza do solicitante
O auxiliar de regulação deve registrar a origem da solicitação:
• Domicílio;
• Via pública;
• Serviço de saúde;
• Outras.
E também a natureza do solicitante:
• Solicitantes leigos: Ex.: vítimas, familiares, transeuntes, vizinhos, etc.
• Solicitantes profissionais de áreas afins: bombeiros, policiais, profissionais de trânsito, etc.
• Solicitantes profissionais da saúde não médicos: enfermeiros, técnicos e auxiliares de saúde, farmacêuticos,
psicólogos, odontólogos, etc.
• Solicitantes médicos: geralmente em serviços de saúde.
c - Identificação da gravidade do agravo
Esse acolhimento inicial é realizado pelo telefonista auxiliar de regulação médica e deve permitir inferir agravos de
maior gravidade antes mesmo de encaminhar a solicitação ao médico regulador. Essa avaliação tem por objetivo
identificar sinais de alerta que sugerem, de imediato, situação de risco, de acordo com a natureza do agravo e/ou a
descrição do caso/cenário. Uma vez percebidos tais sinais, a solicitação deve ser priorizada e transferida
imediatamente ao médico regulador, caso haja outras solicitações em espera:
• Se o paciente está inconsciente e/ou com dificuldade respiratória ou sem respirar, fica caracterizada situação de
extrema urgência e o caso deve ser comunicado e repassado imediatamente ao médico regulador, após registrar
nome, telefone e endereço completo.
• Fornecer a informação solicitada, quando não se tratar de pedido de ajuda médica, registrando adequadamente o
chamado e encerrando a solicitação;
• Encaminhar a solicitação ao médico regulador.
Todas as solicitações devem ser repassadas ao médico regulador.
O telefonista auxiliar de regulação pode encerrar o caso sem passar pela avaliação do médico regulador apenas
quando o chamado se resumir a um pedido de informação como: endereços de unidades de saúde, telefones de
outras centrais de atendimento à população ou outros chamados não relacionados a urgências médicas.
2.ª Etapa: Abordagem do caso
Segundo o Conselho Federal de Medicina, em sua Resolução CFM n.°1.451,de 10/3/1995 (CONSELHO
FEDERAL DE MEDICINA, 1995), temos:
Urgência: ocorrência imprevista de agravo à saúde com ou sem risco potencial de vida, cujo portador necessita de
assistência médica imediata.
Emergência: constatação médica de condições de agravo à saúde que impliquem em risco iminente de vida ou
sofrimento intenso, exigindo, portanto, tratamento médico imediato.
Segundo Le Coutour, o conceito de urgência difere em função de quem a percebe ou sente: para os usuários
e seus familiares, pode estar associada a uma ruptura de ordem do curso da vida. É do imprevisto que tende a vir a
urgência: “eu não posso esperar”.
Para o médico, a noção de urgência repousa não sobre a ruptura, mas sobre o tempo, relacionado com o prognóstico
vital em certo intervalo: “ele não pode esperar”.
Para as instituições, a urgência corresponde a uma perturbação de sua organização, é “o que não pode ser previsto”.
No dicionário da língua portuguesa, lê-se que emergência é relativo a emergir, ou seja, alguma coisa que não
existia, ou não era vista, e que passa a existir ou manifestada, representando, dessa forma, qualquer queixa ou novo
sintoma que um paciente passe a apresentar. Assim, tanto um acidente quanto uma virose respiratória, uma dor de
dente ou uma hemorragia digestiva, podem ser consideradas emergências. Este entendimento da emergência difere
do conceito americano, que tem permanentemente influenciado nossas mentes e entende que uma situação de
“emergência” não pode esperar e tem de ser atendida com rapidez, como incorporado pelo próprio CFM.
Inversamente, de acordo com a nossa língua, urgência significa aquilo que não pode esperar (tanto que o Aurélio
apresenta a expressão jurídica “urgência urgentíssima”).
Assim, devido ao grande número de julgamentos e dúvidas que esta ambivalência de terminologia suscita no
meio médico e no sistema de saúde, optamos por não mais fazer este tipo de diferenciação. Passamos a utilizar
apenas o termo “urgência”, para todos os casos que necessitem de cuidados agudos, tratando de definir o “grau de
urgência”, a fim de classificá-las em níveis, tomando como marco ético de avaliação o “imperativo da necessidade
humana”.
Avaliação multifatorial do grau de urgência
O grau de urgência é diretamente proporcional à gravidade, à quantidade de recursos necessários para atender o
caso e à pressão social presente na cena do atendimento e inversamente proporcional ao tempo necessário para
iniciar o tratamento.
U = G* A* V*
T*
U - Grau de urgência
G - Gravidade do caso
T - Tempo para iniciar o tratamento
A - Atenção: recursos necessários para o tratamento
V - Valor social que envolve o caso
Gravidade
É perfeitamente possível quantificar a gravidade do caso pelo telefone, por meio de perguntas objetivas dirigidas
diretamente ao paciente ou à pessoa que ligou solicitando ajuda, utilizando uma semiologia que será definida e
abordada nos protocolos específicos. Mais fácil ainda é quantificar as urgências nas transferências inter-hospitalares,
quando o contato telefônico é feito diretamente entre médicos.
Tempo
Tratamos aqui de utilizar o conhecimento dos intervalos de tempo aceitáveis entre o início dos sintomas e o início do
tratamento. Quanto menor o tempo exigido, maior a urgência. Nas transferências inter-hospitalares, com o
atendimento inicial já realizado, esta avaliação deve ser mais cuidadosa, para evitar precipitações.
Atenção
Quanto maior for a necessidade de recursos envolvidos no atendimento inicial e no tratamento definitivo, maior será a
urgência. Este subfator é o que mais
Causa influência na decisão de transferir o paciente.
Valor Social
A pressão social que envolve o atendimento inicial pode, muitas vezes, justificar o aumento do grau de urgência de
um caso simples. Este fator não pode ser negligenciado, pois muitas vezes uma comoção social no local do
atendimento pode dificultar a prestação de socorro. É de pouca influência, porém, nas transferências inter-
hospitalares.
Classificação das urgências em níveis
Com o objetivo de facilitar o estabelecimento de prioridades entre os diferentes casos de urgência, podemos
didaticamente classificá-las da seguinte forma:
Nível 1: Emergência ou Urgência de prioridade absoluta
Casos em que haja risco imediato de vida e/ou a existência de risco de perda funcional grave, imediato ou
secundário.
Nível 2: Urgência de prioridade moderada
Compreende os casos em que há necessidade de atendimento médico, não necessariamente de imediato, mas
dentro de poucas horas.
Nível 3: Urgência de prioridade baixa
Casos em que há necessidade de uma avaliação médica, mas não há risco de vida ou de perda de funções, podendo
aguardar várias horas.
Nível 4: Urgência de prioridade mínima
Compreendem as situações em que o médico regulador pode proceder a conselhos por telefone, orientar sobre o uso
de medicamentos, cuidados gerais e outros encaminhamentos.
“Conceito de Potencialidade”: Qualquer caso inicialmente classificado em um determinado nível pode mudar sua
colocação inicial, em função do tempo de evolução, tipo de transporte e outros fatores, sendo, portanto, necessário
estimar a gravidade potencial para cada caso.
a - Regulação médica
Após o registro do chamado e identificação do caso, realizados pelo telefonista auxiliar de regulação, o médico deve
proceder à regulação médica da solicitação.
A caracterização do caso, assim como a resposta adequada à solicitação, dependem da habilidade do médico
regulador em conduzir o interrogatório e julgar as informações obtidas do solicitante. Para a condução deste
interrogatório e tomada da decisão, o médico regulador deve se valer de técnicas específicas que serão detalhadas a
seguir, podendo também se basear em diretrizes técnicas e/ou protocolos de referência do serviço.
Conceitualmente, podemos considerar duas diferentes modalidades técnicas de interrogatório, dependendo do tipo
de atendimento a ser prestado pelo SAMU:
a.1. Atendimento primário
Considerar como atendimento primário aquele prestado a pedido de ajuda advindo diretamente da população, onde
ainda não houve nenhuma intervenção de equipe de saúde sobre o cidadão acometido pela urgência. O médico
regulador deverá proceder com interrogatório específico e estabelecer diagnóstico sindrômico no menor intervalo de
tempo possível. Tentar fazer o solicitante relatar calma e sucintamente o ocorrido, para presumir a gravidade do
caso. A detecção do nível de urgência e o estabelecimento de um diagnóstico sindrômico são feitos a partir do
interrogatório via telefone.
Para abordagem dos casos regulados, existe uma forma de semiologia médica à distância, desenvolvida pelos
franceses, que procede com a avaliação inicial do caso a partir de uma seqüência de perguntas, investigando os
sintomas e sinais a partir de expressões relatadas ou respostas fornecidas às nossas perguntas pelos solicitantes ao
telefone.
Este procedimento tem como objetivo chegar inicialmente a um Diagnóstico Sindrômico que, antes mesmo do
estabelecimento de uma hipótese diagnóstica, já permite a determinação da gravidade do caso e pode justificar o
envio imediato de um suporte avançado, considerando a fórmula da detecção do grau de urgência já apresentada
(U= G*A*V*/T*). Para efeito de raciocínio, agrupamos os casos urgentes de maior gravidade em três diferentes
grupos sindrômicos:
• Síndromes de “Valência Forte”
Situações em que o valor social é muito elevado. Ex.: “Presidente da República caiu na rampa do Congresso”. A
“morte” pode ser uma urgência médica, mesmo que a gravidade seja nula, torna-se uma urgência pelo valor social do
evento.
• Síndromes de “Etiologia Potencialmente Grave”
Situações em que a causa indica uma gravidade muito elevada. Ex.: “Ele caiu do prédio”, “Ele foi baleado por uma
12”, “Ele foi atropelado por uma scânia”, “Ela está parindo”, etc.
• Síndromes de “Semiologia Potencialmente Grave”
Situações em que os sinais e/ou sintomas informados pelo solicitante indicam gravidade elevada: Ex.: “Eu o encontrei
desmaiado”, “Está roxo”, “Não está respirando”, “Não está se mexendo”, etc.
Estas “Síndromes” são concebidas, então, a partir da forma como as queixas são apresentadas via telefone pelo
solicitante, portanto, não seguem inicialmente uma lógica de determinação imediata da patologia do paciente.
Estabelecimento do diagnóstico sindrômico
O chamado pode chegar ao médico regulador a partir de diferentes tipos de solicitantes e o relato dos fatos pode se
apresentar de diferentes formas. Algumas vezes o solicitante apresenta um conjunto de sinais isolados que não
constituem de imediato uma síndrome. Cabe ao regulador ouvir o solicitante e dirigir o interrogatório a fim de obter os
dados que lhe possibilitem estabelecer o diagnóstico sindrômico ou mesmo chegar a uma hipótese diagnóstica,
embora esta última não seja indispensável para a tomada de decisão do regulador.
Para que o médico possa estabelecer um diagnóstico sindrômico à distância, é necessário que utilize técnicas
específicas de interrogatório do solicitante, que lhe permitam pesquisar os sinais que irão compor a síndrome.
Neste novo tipo de semiologia, a percepção do médico tradicionalmente construída por meio de seus próprios
sentidos é substituída pelos sentidos do informante, que serão interpretados pelo regulador a partir do interrogatório.
Assim, por exemplo, um solicitante aflito ao telefone diz ao médico regulador que seu familiar está “passando mal”.
Esta é uma expressão freqüentemente utilizada pelo leigo que não permite ao médico o estabelecimento de um
diagnóstico sindrômico ou de uma hipótese diagnóstica. Pode se tratar desde um distúrbio neuro-vegetativo ou uma
hipoglicemia, até uma parada cardíaca, passando por uma enormidade de processos patológicos. Caberá ao médico
fazer uma série de questionamentos, investigando outros sinais que possibilitem o estabelecimento do diagnóstico
sindrômico e/ou de uma hipótese diagnóstica.
Lembramos alguns sinais essenciais a serem pesquisados a fim de estabelecer o diagnóstico sindrômico:
• pesquisar sobre a presença, ausência e qualidade dos movimentos respiratórios: para obter estas informações, em
se tratando de solicitante leigo, poderá ser necessário orientá-lo sobre como proceder, por exemplo, pedindo-lhe que
observe se o peito (tórax) ou barriga do paciente se movimentam, se sai ar do seu nariz, etc. Também pode ser útil a
observação da coloração das pontas dos dedos, das unhas ou do lábio;
• pesquisar sobre a presença ou ausência de pulso: orientar a pesquisa de batimentos na região do pulso ou
pescoço, presença de sudorese e/ou temperatura da pele;
• pesquisar o nível de consciência: verificar se o paciente responde ou não a estímulos verbais e/ou a estímulos
dolorosos, etc.
Tomemos outro exemplo: um solicitante relata ao telefone que seu familiar está “desmaiado”. Tentaremos então
investigar alguns sinais, conforme fluxograma a seguir, perguntando ao solicitante se o paciente tem movimentos
respiratórios, se é possível sentir seu pulso, se responde a estímulo doloroso, etc.
Caso todas as respostas sejam negativas: não se vêem movimentos respiratórios, não existe resposta à dor, pode-
se, a partir deste interrogatório, chegar à hipótese diagnóstica de parada cardiorrespiratória. Caso ainda exista pulso,
podemos estar diante de uma parada respiratória ou um coma.
Exemplo: Paciente “desmaiado”
Consciência: Fala? Sonolento? Não responde a nada?
Respiração: presente, ausente, difícil.
Circulação: pulso presente/ausente, cor da pele (palidez, cianose), sudorese.
A análise dos sinais e sintomas referidos ou relatados pelo informante.
Análise de sinais
• Dados objetivos – tudo aquilo que é verificado no paciente, por meio dos sentidos do informante;
• Respiração (facilidade, dificuldade, ausência, ruídos);
• Cor da vítima (cianose, palidez);
• Movimentos (espontâneos, restritos, involuntários);
• Nível de consciência;
• Estado geral (bom, regular ou mal);
• Sudorese fria.
Análise de um sintoma
• Modo de aparecimento (súbito ou gradual);
• Intensidade (forte, fraco, moderado);
• Localização e irradiação da dor;
• Fatores desencadeantes e concomitantes.
Queixa principal, história pregressa resumida: checar funções vitais – respiratórias, circulatórias, neurológicas.
Evolução, tratamentos iniciados.
Sexo, idade, antecedentes (tratamentos e hospitalizações anteriores).
Casos de patologias traumáticas
• Tipo de acidente (trânsito, de trabalho, quedas, agressões interpessoais, etc.);
• Tempo decorrido entre o acidente e o chamado;
• Número de vítimas, gravidade aparente – mecanismo de trauma;
• Para cada vítima:
Idade aproximada e sexo;
Funções vitais (respiratórias, circulatórias, neurológicas);
Ele se move?
Está acordado ou não?
Está falando?
Como respira?
Tem sangramento?
Lesões principais (evidentes e suspeitas);
• Existência de vítimas encarceradas;
• Existência de riscos de incêndios, produtos químicos, etc.
Segue abaixo algumas questões específicas para avaliação das principais patologias traumáticas:
-Acidente de trânsito
Tipo de acidente? (colisão, atropelamento, capotamento);
Vítima presa nas ferragens?
Vítima ejetada do veículo?
Morte de algum dos ocupantes do veículo?
-Quedas
Tipo de queda? (do mesmo nível, de nível diferente, altura da queda, superfície sobre a qual caiu).
-Ferimentos por arma branca/ferimentos por arma de fogo
Qual o tipo de arma?
Presença de mais de um ferimento?
Orifício de entrada e saída de projétil?
Agressor ainda no local da ocorrência?
-Agressão
Houve briga?
Agressão com socos?
Qual foi o instrumento?
Agressor ainda no local da ocorrência?
-Queimaduras
Tipo de agente causador da queimadura? (calor, eletricidade, substâncias químicas)
Regiões do corpo atingidas?
Atingiu a face?
Aspirou fumaça?
-Desabamento/Soterramento
Tipo de material precipitado sobre a vítima?
Tipo de material precipitado sobre a vítima?
Quantidade aproximada?
Descrição da situação?
-Outros traumatismos
Tipo de traumatismo?
a.2. Atendimento secundário
Considerar como atendimento secundário aquele prestado a solicitações de ajuda, apoio, retaguarda ou transferência
oriundas de profissionais de saúde, equipes ou unidades de saúde de menor complexidade:
• A comunicação deve ser feita de médico para médico, exceto quando a unidade não estiver com o profissional no
momento. O médico solicitante deve informar o seu nome, serviço e número do CRM.
• O médico regulador deve avaliar o motivo da solicitação e a sua pertinência.
Caso haja pertinência ou justificativa válida, deve definir o recurso mais adequado para o caso e o mais próximo
possível do solicitante e, com base nos dados obtidos, avaliar se há condições para efetuar a transferência com
qualidade e segurança. Definir e providenciar a ambulância adequada para cada caso
• Caso não haja pertinência ou a justificativa não seja válida, o médico regulador orienta o solicitante sobre como
conduzir tecnicamente o caso ou como utilizar os recursos locais.
• Se já houver vaga destinada ao paciente, o regulador deverá confirmar a informação com o serviço de destino,
checando o nome do médico responsável e o setor de internação. Onde existir central de leitos já instalada, esse
procedimento não será necessário.
• Com relação ao quadro do paciente: interrogar sucintamente sobre o problema apresentado, sinais vitais
(respiratório, circulatório, neurológico), lesões existentes, procedimentos e exames complementares realizados e
medicamentos utilizados.
Nos casos de atendimento secundário em que o paciente não tenha recebido os cuidados necessários para
resolver a urgência, o pedido deve ser encarado e priorizado da mesma forma que um atendimento primário,
devendo a resposta ser dada com a mesma presteza e prioridade que seria dada a uma solicitação advinda do
domicílio ou de via pública, utilizando-se, para tal, inclusive do recurso da “vaga zero”, quando necessário.
b. Rádio-operador
Responsável pela liberação das ambulâncias, após a decisão do médico regulador a respeito de qual tipo deve ser
liberado. A seguir, informa ao condutor o melhor itinerário para o deslocamento da mesma. Deve fazer controle sobre
a localização de todos os veículos da frota.
Recebe a informação do médico sobre a liberação da viatura.
3.ª Etapa: Decisão e acompanhamento
a. Decisão técnica/resposta
A resposta à solicitação, com todas as suas conseqüências diretas, é de integral responsabilidade do médico
regulador. O médico regulador deve avaliar a necessidade de intervenção, decidir sobre o recurso disponível mais
adequado a cada caso, levando em consideração: gravidade, tipo de recurso necessário, meios disponíveis, relação
custo/benefício, avaliação tempo-distância, etc. Esta avaliação deve ser precisa e ordenar necessidades e melhores
recursos disponíveis. São várias as opções de resposta, associadas ou não:
• Conselho médico ou orientação técnica a um colega médico;
• Remoções simples (ambulâncias de transporte);
• Atendimentos de suporte básico de vida por profissionais da saúde (ambulâncias ou ambulanchas de suporte
básico);
• Atendimento de suporte básico de vida por profissionais bombeiros ou outros socorristas (viaturas de resgate);
• Atendimentos médicos terrestres (ambulâncias de suporte avançado);
• Atendimentos médicos aéreos (aeronaves de resgate aeromédico);
• Atendimentos médicos pluviais (ambulanchas);
• Acionamento de múltiplos recursos;
• Acompanhamento, sempre que a resposta for o deslocamento da equipe para atendimento in loco e/ou transporte.
a.1. Orientações gerais
• A regulação de solicitações advindas de serviços que não dispõem de recursos físicos e humanos compatíveis com
a demanda que pode lhes acorrer espontaneamente é bastante difícil e deve ser mais cuidadosa, considerando os
recursos do solicitante, dos demais serviços da grade e o próprio SAMU, sem desconsiderar a gravidade e o nível de
urgência de cada caso.
• Nos casos em que exista dúvida quanto ao recurso necessário, sempre deve ser disponibilizado o de maior
complexidade possível.
• Nos casos de explícita falta de recursos, gerando as indesejáveis “filas ou longos tempos de espera” o médico
regulador deverá constantemente reavaliar o conjunto dos casos pendentes e proceder às repriorizações, tantas
vezes quantas forem necessárias, não se esquecendo de monitorizar a solicitação por meio de contatos sucessivos
com os solicitantes, informando-os sobre as dificuldades e orientando quanto ao tempo previsto de espera.
• As situações de insuficiência de recursos devem ser devidamente registradas e encaminhadas sistematicamente ao
Diretor Clínico do SAMU que procederá com relatório mensal à coordenação do serviço, salientando as
intercorrências que necessitem de intervenção em curto prazo.
• Nos casos em que não houver USA disponível, ou se existir dúvida em enviar ou não a UTI, deve ser enviada uma
USB ou USB medicalizada (USB saindo da base acompanhada de médico). O uso concomitante do VR pode ser
uma alternativa.
• Nos casos com indicação de USA a liberação deve ser imediata, visando ao menor tempo-resposta. O médico do
SAMU ao chegar ao local informará não regulador o real quadro clínico do paciente e, em função destes dados, o
médico regulador tomará sua decisão e fará contato com o serviço adequado.
Enquanto isto, a USA já deverá se dirigir ao destino.
• Nos casos de urgência extrema, por gravidade, valência social elevada ou múltiplas vítimas, podem ser liberadas
quantas ambulâncias forem necessárias.
• O médico regulador deve monitorar sistematicamente a equipe no local da ocorrência e prontificar-se imediatamente
a enviar apoio sempre que solicitado, lembrando-se que às vezes, por várias razões, não é possível o fornecimento
de justificativas detalhadas.
• Em situações de risco iminente, a equipe deve sair do local com a vítima e encontrar com o apoio no caminho.
a.2. Alguns critérios para deflagrar atendimento médico in loco:
Durante o processo de regulação dos chamados telefônicos, cabe ao médico regulador identificar as situações que
caracterizam a necessidade de intervenção medicalizada no local da ocorrência do agravo:
• Paciente inconsciente;
• Paciente com insuficiência respiratória grave;
• Paciente com suspeita de Infarto Agudo do Miocárdio;
• Paciente com suspeita de Acidente Vascular Cerebral;
• Paciente com intensa agitação psicomotora;
• Paciente com suspeita de Estado de Mal Epiléptico;
• Suspeita de parada cardiorrespiratória;
• Ferimento por arma branca ou de fogo atingindo cabeça, pescoço, face, tórax, abdome, ou com sangramento
importante;
• Paciente com grande área corporal queimada ou queimadura de vias aéreas;
• Eventos com mais de cinco pacientes;
• Colisão de veículos com paciente preso em ferragens;
• Colisão de veículos com paciente ejetado;
• Colisão de veículos com morte de um dos ocupantes;
• Acidente com veículo em alta velocidade – rodovia;
• Queda de altura de mais de cinco metros;
• Trabalho de parto evidente.
Nos casos em que é enviada uma ambulância de suporte básico de vida, após a chegada da equipe ao local
da ocorrência, e recebidas as primeiras informações sobre a situação, os achados abaixo determinam a necessidade
de atendimento médico no local da ocorrência:
• Solicitação do profissional da ambulância, em virtude de dificuldades técnicas no atendimento ao paciente;
• Paciente com pressão sistólica abaixo de 100mmHg, com evidências de hipoperfusão periférica;
• Paciente com freqüência respiratória inferior a 10 ou superior a 40 movimentos por minuto ou dificuldade
respiratória não controlada com manutenção de vias aéreas;
• Escala de coma com resultado igual ou menor que 8;
• Escala de trauma com resultado inferior a 9;
• Comprometimento de vias aéreas e ventilação: trauma de face, pescoço, traumatismos severos do tórax;
• Ferimentos penetrantes da cabeça, pescoço, tórax, abdome, região inguinal;
• Evidência de trauma raquimedular;
• Amputação parcial ou completa de membros;
• Trauma de extremidade com comprometimento vásculo-nervoso;
• Queimaduras com acometimento extenso da superfície corporal ou das vias aéreas.
Orientar o solicitante sobre como proceder até a chegada da equipe, indicando e explicando as ações
principais a serem realizadas. Dentro das possibilidades, pedir ajuda para outras pessoas, se necessário. Outras
orientações:
• Não movimentar o paciente, a não ser em casos imperiosos (risco de incêndio, desabamento, explosão, etc.);
• Controlar sangramento externo;
• Eliminar fatores de risco (fogo, substâncias desconhecidas, sinalizar o acidente, etc.);
• Observar condições de segurança do local, relatando os riscos observados.
Sobre a intervenção:
• Registrar todo o atendimento;
• Monitorar liberação da ambulância na base ou em trânsito, checar acionamento da equipe e chegada com os
respectivos tempos-resposta;
• Informar à equipe que vai fazer o atendimento tudo que conhecer da situação;
• Monitorização do atendimento no local da ocorrência: recebimento do caso pela equipe do local, reavaliação,
conduta/orientação à equipe;
• Monitorização do caso durante o transporte: acompanhamento do transporte, evolução, intercorrências, chegada e
recepção do paciente ao destino, liberação da viatura;
• Definir a resposta/tipo de serviço receptor, em função da necessidade do doente/complexidade do caso e hierarquia
do sistema: unidade de pronto atendimento, serviço hospitalar, outros.
O médico regulador deve manter o controle do atendimento e registrar os dados repassados por profissionais
no local da ocorrência:
• Tipo de ocorrência confirmada pelo profissional da ambulância;
• Descrição dos pacientes com sexo, idade, dados vitais (pressão arterial, pulso, freqüência respiratória saturação de
oxigênio, temperatura);
• Número de pessoas envolvidas;
• O motivo do não atendimento se for o caso;
• Escala de coma, escala de trauma/principais lesões;
• Destino e orientações transmitidas ao local para onde foi encaminhado o paciente;
• Identificação do médico regulador.
a.3. Condutas em algumas situações problema:
Paciente em óbito no local da ocorrência:
• O médico regulador deve ser informado imediatamente pela equipe da ambulância quando houver suspeita de óbito
do paciente no local da ocorrência;
• Havendo suspeita de crime, a equipe deverá preservar as evidências, não removendo o corpo e mantendo intacta a
cena;
• A equipe deverá permanecer no local da ocorrência até a chegada de autoridade policial competente, salvo
orientação contrária do médico regulador;
• Registrar o óbito do paciente em campo próprio do relatório;
• Em algumas localidades onde não existe Serviço de Verificação de Óbito
(SVO), pode acontecer, com relativa freqüência que, familiares conscientes da dificuldade para obter o Atestado de
Óbito, recorram ao SAMU, prestando informações distorcidas, a fim de que a equipe de suporte avançado vá ao local
e, assim, o médico forneça o atestado. Se isso ocorrer, o fato deve ser discutido no Comitê Gestor de Urgências e
alternativas devem ser buscadas, para evitar esse tipo de ocorrência.
Paciente terminal:
• Uma outra situação que pode ser de difícil enfrentamento diz respeito a solicitações advindas de familiares de
pacientes com doenças graves e em estado terminal, onde técnicas de ressuscitação possam ser recusadas ou
exigidas pela família. Cada caso deverá ser criteriosamente avaliado e a decisão do médico deverá ser tomada de
acordo com as diretrizes éticas já discutidas nesse manual.
Paciente com menos de 18 anos:
• O médico regulador deve ser informado imediatamente pela equipe da ambulância quando houver atendimento a
paciente menor de idade desacompanhado;
• Se possível, solicitar que vizinhos acompanhem o paciente até o hospital, registrando nome, endereço e telefone.
Caso contrário, informar vizinhos do destino que será dado ao paciente;
• Comunicar o Conselho Tutelar.
Paciente sem condições de decidir, acompanhado de criança ou menor de idade (<18 anos):
• O médico regulador deve ser informado imediatamente pela equipe da ambulância quando houver atendimento a
paciente sem condições de decidir, acompanhado de menor de idade;
• A equipe deverá se possível, indagar se algum parente ou vizinho pode se responsabilizar pelo menor, registrando
o nome e endereço desse responsável;
• Caso contrário, conduzir a criança ao hospital de destino do paciente, registrando o nome e cargo do funcionário
que assume a responsabilidade pelo menor no hospital;
• Comunicar o Conselho Tutelar.
Paciente que recusa atendimento:
• O médico regulador deve ser informado imediatamente pela equipe da ambulância quando o paciente recusa
atendimento;
• A equipe deverá identificar situações de risco de vida imediato: comprometimento de vias aéreas e respiração,
sangramento abundante;
• Identificar alterações de comportamento que indiquem que o paciente se encontra prejudicado em sua capacidade
de decisão: alterações do nível de consciência, intoxicação etílica ou por drogas. Conversar com o paciente e
tranqüilizá-lo, esclarecendo-o a respeito da necessidade do atendimento;
• Na persistência da recusa, solicitar ao próprio paciente ou alguma testemunha, que assine em campo específico
para esse fim.
Outros médicos no local da ocorrência:
• A presença, no local da ocorrência, de médicos que se prontifiquem a prestar atendimento ao solicitante e que não
sejam plantonistas do SAMU, é considerada intervenção médica externa; o profissional da ambulância deve registrar
este fato no campo de Observações da ficha, anotando nome e CRM do médico, e solicitar ao profissional que
registre sua intervenção no verso da mesma;
• O fato será imediatamente comunicado ao Médico Regulador e, idealmente, os dois médicos devem manter contato
via rádio para a troca de informações relativas à situação do paciente;
• A equipe deve seguir as orientações desse médico conforme consenso do médico regulador;
• Qualquer dúvida quanto à conduta tomada pelo médico que está assistindo o paciente no local deve ser informada
ao médico regulador, para que o mesmo faça contato com o profissional que está intervindo no local.
Ordens contrárias de bombeiros, policiais e outras autoridades presentes no local da ocorrência:
• O médico regulador deve ser informado imediatamente pela equipe da ambulância quando houver determinações
emanadas por bombeiros, policiais ou outras autoridades presentes ao local da ocorrência, contrárias às
estabelecidas nas rotinas operacionais ou protocolos assistenciais do SAMU;
• A equipe deverá imediatamente esclarecer que essas ordens ferem tais regulamentos;
• O Médico regulador deve orientar a equipe quanto à conduta a ser seguida;
• A equipe deverá encaminhar, por escrito, relatório do incidente à central de regulação do SAMU - 192;
Liberação de paciente no local da ocorrência:
• A liberação de pacientes/vítimas no próprio local da ocorrência é de competência exclusiva do Médico Regulador,
após tomar conhecimento de suas lesões e sinais vitais. Caso o médico do SAMU presente no local decida por esta
conduta, deve contar com o aval e a concordância do médico regulador.
Vítima em óbito durante o transporte:
• O médico regulador deve ser informado imediatamente pela equipe da ambulância quando houver o óbito do
paciente durante o transporte;
• O destino do corpo será determinado pelo Médico Regulador;
• O óbito de paciente durante o transporte deverá ser registrado em campo específico para esse fim.
b. Decisão gestora
Neste momento, é fundamental a utilização das ferramentas de regulação, como:
• Mapas do município;
• Grades de pactuação;
• Todos os telefones das instituições de saúde;
• Protocolos de regulação, manuais de Rotinas do Serviço;
• Impressos para registro;
• Censos diários das condições de atendimento das unidades da grade de referência;
• Censos dinâmicos de recursos externos (situação dos serviços receptores);
• Grades diárias de recursos internos (equipe, ambulâncias e equipamentos);
• Planos de catástrofe.
b.1. Procedimentos que envolvem a decisão gestora:
• Definir, de acordo com a necessidade de cada caso, observando a complexidade e disponibilidade, o serviço de
destino do paciente, considerando a grade de regionalização e hierarquização pactuada;
• Comunicar à equipe, no local da ocorrência, o destino do paciente;
• Acionar serviço receptor informando o médico responsável da unidade sobre as condições do paciente;
• Comunicar e orientar o solicitante;
b.2. Adaptação dos meios
• Realização de “permutas“ ou acionamento de múltiplos meios, redirecionamento e otimização de recursos dispersos
quando necessário;
• Pactuar com o hospital os casos de recebimento única e exclusivamente para realização de exames com segundo
transporte posterior;
• Prever suporte logístico;
b.3. Registro de informações
As fichas de regulação e as fichas de atendimento são documentos equivalentes aos prontuários médicos de
qualquer serviço de saúde. Portanto devem ser preenchidas de maneira completa e legível. Além dos objetivos
internos de registro de dados, estas informações podem ser solicitadas para fins judiciais. Quando devidamente
preenchidos estes documentos servem, inclusive, de proteção aos envolvidos no atendimento.
A Portaria GM/MS N.º 2.657/04 (BRASIL, 2004a) define as “Normas Gerais e Fluxos da Regulação”,
conforme listamos a seguir:
• A Central de Regulação Médica de Urgências deve ser acessada pelo número gratuito nacionalmente designado
para o Atendimento Pré-Hospitalar Móvel
192, admitindo-se outro número exclusivo e gratuito apenas em locais onde haja impedimento técnico da área de
comunicações para sua utilização;
• Seu funcionamento deve ser ininterrupto, contando com, pelo menos um médico regulador e correspondentes
TARM/RO de plantão presencial na sala de regulação, nas 24 horas, todos os dias, incluindo sábados, domingos e
feriados;
• Todo chamado deve ser atendido pelo telefonista auxiliar de regulação médica e, após a devida identificação e
localização do solicitante, ser repassado ao médico regulador;
• Nos trotes ou enganos, o chamado deverá ser registrado, mas não contabilizado como “caso” e a ligação podem ser
encerrados sem a interveniência do médico regulador;
• O telefonista auxiliar de regulação médica deverá ser treinado e devidamente instrumentalizado para atender aos
pedidos de informação que acorrerem à central;
• Nos chamados em que o solicitante necessite apenas de informação que não caracterize pedido de socorro de
urgência, o telefonista auxiliar de regulação médica está autorizado a fornecer a informação, se ela estiver disponível
em suas ferramentas de trabalho e encerrar a solicitação, sem a interveniência do médico regulador. Caso não
possua a informação, deverá repassar o chamado ao médico regulador, para que ele dê a melhor orientação possível
ao solicitante;
• O médico regulador, ao receber o caso, deverá, num curto espaço de tempo
(de 30 segundos a 1 minuto), por meio da utilização de técnicas específicas para este fim, julgar a gravidade de cada
caso e, em se tratando de situação crítica, deverá desencadear imediatamente a melhor resposta, acionando,
inclusive, múltiplos meios, sempre que necessário, podendo, em seguida, concluir o detalhamento do caso;
• Nos casos de menor gravidade, o médico poderá optar inclusive pelo não envio de equipe ao local, orientando o
solicitante sobre como proceder em relação à queixa relatada;
• Nos casos de orientação, o médico regulador deve colocar-se à disposição do solicitante para novas orientações,
caso haja qualquer mudança em relação ao quadro relatado na primeira solicitação;
• Caso o médico regulador opte pelo envio de equipe de suporte básico ou avançado de vida ao local, deve monitorar
todo seu deslocamento e receber o relato do caso quando a equipe lá chegar, confirmando ou alterando a gravidade
estimada inicialmente;
• Após essa reavaliação, o médico regulador deverá tomar uma segunda decisão a respeito da necessidade do
paciente, definindo inclusive para qual unidade de saúde o paciente deve ser transportado, se for o caso;
• Se o paciente for transportado, cabe ao médico regulador monitorar e acompanhar todo o atendimento prestado no
trajeto;
• O médico regulador deve estabelecer contato com o médico do serviço receptor, repassando a ele as informações
técnicas sobre cada caso, para que a equipe local possa preparar-se para receber o paciente da melhor maneira
possível;
• Naquelas situações de atendimento médico no pré-hospitalar móvel, sempre que possível e com conhecimento e
autorização do médico regulador, o médico assistente deverá manter-se em contato direto com o médico assistente
do serviço de destino definido pela regulação, para repasse das informações sobre o paciente, a fim de
instrumentalizar a organização da melhor recepção possível para os casos graves;
• Após o adequado recebimento do paciente no serviço determinado, o médico regulador poderá considerar o caso
encerrado; e
• O rádio operador deve acompanhar a movimentação dos veículos do SAMU, durante todas as etapas da regulação
acima mencionadas.
Recursos humanos necessários para a central de regulação médica
Segundo a Portaria n
o
1.473 de 18 de julho de 2013, que redefine as diretrizes para a implantação do Serviço
de Atendimento Móvel de Urgência (SAMU 192) e sua Central de regulação das Urgências, componente da rede de
Atenção às Urgências.
TOTAIS DE PROFISSIONAIS (24 HORAS) E CUSTEIO MENSAL (HABILITAÇÃO E QUALIFICAÇÃO) DASCENTRAIS DE REGULAÇÃO DAS
URGÊNCIAS POR PORTE POPULACIONAL
POPULAÇÃO MR TARM RO REPASSE DO MS
(HABILITADA) R$
REPASSE DO MS (HABILITADA E QUALIFICADA) R$
Até 350.000 2 3 2 42.000,00 52.605,00
350.001 a 700.000 4 5 2 68.600,00 85.921,50
700.001 a 1.500.000 5 8 2 89.600,00 112.224,00
1.500.001 a 2.000.000 7 11 2 110.600,00 138.526,50
2.000.001 a 2.500.000 9 13 3 131.600,00 164.829,00
2.500.001 a 3.000.000 11 15 4 152.600,00 191.131,50
3.000.001 a 3.750.000 12 17 5 173.600,00 217.434,00
3.750.001 a 4.500.000 14 22 7 194.600,00 243.736,50
4.500.001 a 5.250.000 16 26 8 215.600,00 270.039,00
5.250.001 a 6.000.000 18 30 10 236.600,00 296.341,50
6.000.001 a 7.000.000 20 35 12 257.600,00 322.644,00
7.000.001 a 8.000.000 22 40 14 278.600,00 348.946,50
8.000.001 a 9.000.000 24 45 16 299.600,00 375.249,00
9.000.001 a 10.000.000 25 50 17 320.600,00 401.551,50
Acima de 10.000.001 27 56 19 341.600,00 427.854,00
Transferências e transporte inter-hospitalar
Nos locais onde o SAMU - 192 ainda não estiver estruturado ou onde o mesmo tiver abrangência apenas
municipal, deverão ser feitas pactuações para garantir a viabilidade e qualidade das transferências intermunicipais,
que deverão seguir a grade de referência loco regional, sendo obrigatório o contato prévio com o serviço receptor.
No processo de planejamento e pactuação das transferências inter-hospitalares, deverá ser garantido o
suporte de ambulâncias de transporte para o retorno dos pacientes que, fora da situação de urgência, ao receberem
alta, não apresentem possibilidade de locomover-se através de outros meios, por restrições clínicas.
Pacientes que não tenham autonomia de locomoção por limitações socioeconômicas e que, portanto,
extrapolam o âmbito de atuação específico da saúde, deverão receber apoio, nos moldes estabelecidos por políticas
intersetoriais loco regionais. Salienta-se que o planejamento do suporte a estes casos é de fundamental importância
ao adequado funcionamento dos serviços de saúde, uma vez que os pacientes podem ocupar leitos hospitalares por
períodos mais ou menos longos após terem recebido alta, por dificuldade de transporte de retorno a suas
residências.
O transporte inter-hospitalar refere-se à transferência de pacientes entre unidades não hospitalares ou
hospitalares de atendimento às urgências, unidades de diagnóstico, terapêutica ou outras unidades de saúde que
funcionem como bases de estabilização para pacientes graves, de caráter público ou privado e tem como principais
finalidades:
a - A transferência de pacientes de serviços de saúde de menor complexidade para serviços de referência de maior
complexidade, seja para elucidação diagnóstica, internação clínica, cirúrgica ou em unidade de terapia intensiva,
sempre que as condições locais de atendimento combinadas à avaliação clínica de cada paciente assim exigirem;
b - A transferência de pacientes de centros de referência de maior complexidade para unidades de menor
complexidade, seja para elucidação diagnóstica, internação clínica, cirúrgica ou em unidade de terapia intensiva, seja
em seus municípios de residência ou não, para conclusão do tratamento, sempre que a condição clínica do paciente
e a estrutura da unidade de menor complexidade assim o permitirem, com o objetivo de agilizar a utilização dos
recursos especializados na assistência aos pacientes mais graves e/ou complexos.
O transporte e as transferências inter-hospitalares estão regulamentados pela Portaria GM/MS n.º 2.048/02
(BRASIL, 2002a) em seu Capítulo VI e também pela Resolução CFM n.º 1.672/03 (CONSELHO FEDERAL DE
MEDICINA, 2003b).
De acordo com a legislação devem ser utilizadas diferentes modalidades de transporte, dependendo da situação
clínica e da localização do paciente, a saber:
• Transporte Aeromédico: O transporte aéreo poderá ser indicado, em aeronaves de asa rotativa, quando a gravidade
do quadro clínico do paciente exigir uma intervenção rápida e as condições de trânsito tornem o transporte terrestre
muito demorado, ou em aeronaves de asa fixa, para percorrer grandes distâncias em um intervalo de tempo
aceitável, diante das condições clínicas do paciente. A operação deste tipo de transporte deve seguir as normas e
legislações específicas vigentes, oriundas do Comando da
Aeronáutica através do Departamento de Aviação Civil. Para efeito da atividade médica envolvida no atendimento e
transporte aéreo de pacientes, considera-se que o serviço deve possuir um diretor médico com habilitação adequada,
segundo determinações da legislação. O serviço de transporte
aeromédico deve estar integrado ao sistema de atendimento pré-hospitalar móvel e à Central de Regulação Médica
de Urgências da região e deve ser considerado sempre como modalidade de suporte avançado de vida.
• Transporte Aquaviário: este tipo de transporte poderá ser indicado em regiões onde o transporte terrestre esteja
impossibilitado pela inexistência de estradas e/ou onde não haja transporte aeromédico, observando-se a adequação
do tempo de transporte às necessidades clínicas e a gravidade do caso.
• Transporte Terrestre: este tipo de transporte poderá ser indicado para áreas urbanas, em cidades de pequeno,
médio e grande porte, ou para as transferências intermunicipais, onde as estradas permitam que essas unidades de
transporte se desloquem com segurança e no intervalo de tempo desejável ao atendimento de cada caso.
Na Portaria n.º 2.048/02 (BRASIL, 2002a), podemos encontrar as responsabilidades e atribuições dos
serviço/médico solicitante, da central/médico regulador, da equipe/médico de transporte e do serviço/médico
receptor, conforme transcrito abaixo:
1) Responsabilidades/Atribuições do Serviço/Médico Solicitante:
a - O médico responsável pelo paciente seja ele plantonista, diarista ou o médico assistente, deve realizar as
solicitações de transferências à
Central de Regulação e realizar contato prévio com o serviço potencialmente receptor;
b - Não remover paciente em risco iminente de vida, sem prévia e obrigatória avaliação e atendimento respiratório,
hemodinâmico e outras medidas urgentes específicas para cada caso, estabilizando-o e preparando-o para o
transporte;
c - Esgotar seus recursos antes de acionar a central de regulação ou outros serviços do sistema loco-regional;
d - A decisão de transferir um paciente grave é estritamente médica e deve considerar os princípios básicos do
transporte, quais sejam: não agravar o estado do paciente, garantir sua estabilidade e garantir transporte com rapidez
e segurança;
e - Informar ao médico regulador, de maneira clara e objetiva, as condições do paciente;
f - Elaborar documento de transferência que deve acompanhar o paciente durante o transporte e compor seu
prontuário na unidade receptora, registrando informações relativas ao atendimento prestado na unidade solicitante,
como diagnóstico de entrada, exames realizados e as condutas terapêuticas adotadas. Este documento deverá
conter o nome e
CRM legíveis, além da assinatura do solicitante;
g - Obter a autorização escrita do paciente ou seu responsável para a transferência. Poder-se-á prescindir desta
autorização sempre que o paciente não esteja apto para fornecê-la e não esteja acompanhado de possível
responsável;
h - A responsabilidade da assistência ao paciente transferido é do médico solicitante, até que o mesmo seja recebido
pelo médico da unidade responsável pelo transporte, nos casos de transferência em viaturas de suporte avançado de
vida, ou até que o mesmo seja recebido pelo médico do serviço receptor, nos casos de transferência em viaturas de
suporte básico de vida ou viaturas de transporte simples. O início da responsabilidade do médico da viatura de
transporte ou do médico da unidade receptora não cessa a responsabilidade de indicação e avaliação do profissional
da unidade solicitante;
i - Nos casos de transporte de pacientes em suporte básico de vida, para unidades de apoio diagnóstico e
terapêutico, para realização de exames ou tratamentos, se o paciente apresentar intercorrências de urgência, a
responsabilidade pelo tratamento e estabilização é da unidade que está realizando o procedimento, que deverá estar
apta para seu atendimento, no que diz respeito a medicamentos, equipamentos e recursos humanos capacitados;
j - Nos casos de transporte de pacientes críticos para realização de procedimentos diagnósticos ou terapêuticos e,
caso estes serviços situem-se em clínicas desvinculadas de unidades hospitalares, o suporte avançado de vida será
garantido pela equipe da unidade de transporte;
k - Nos locais em que as Centrais de Regulação ainda não estejam estruturadas ou em pleno funcionamento, é
vedado a todo e qualquer solicitante, seja ele público ou privado, remover pacientes sem contato prévio com a
instituição/serviço potencialmente receptor;
l - Nos locais em que as Centrais de Regulação já estão em funcionamento, nenhum paciente poderá ser transferido
sem contato prévio com a mesma ou contrariando sua determinação;
m - Nos casos de transferências realizadas pelo setor privado, o serviço ou empresa solicitante deverá se
responsabilizar pelo transporte do paciente, bem como pela garantia de recepção do mesmo no serviço receptor,
obedecendo as especificações técnicas estabelecidas neste Regulamento;
n - Nos casos de operadoras de planos privados de assistência à saúde, permanece em vigor a legislação própria a
respeito deste tema, conforme
Resolução CONSU n.13, de 4 de novembro de 1998 (BRASIL, 1998a) e eventual regulamentação posterior a ser
estabelecida pela Agência Nacional de Saúde Suplementar.
2) Responsabilidades/Atribuições da Central de Regulação/Médico Regulador:
a - O acionamento e acompanhamento da unidade e equipe de transporte, caso estes se localizem descentralizados
em relação à estrutura física da central de regulação, como nos casos de transporte aeromédico, hidroviário ou
terrestre, em que se opte por descentralizar viaturas e equipes para garantir maior agilidade na resposta. Nestes
casos, a localização dos veículos e das equipes de saúde responsáveis pelo transporte deverá ser pactuada entre os
gestores municipais da região de abrangência da central;
b - Utilizar o conceito de “vaga zero”, definido no Capítulo II da Portaria n.º 2.048/02 também nos casos de
regulações inter-hospitalares, quando a avaliação do estado clínico do paciente e a disponibilidade de recursos loco-
regionais o tornem imperativo.
3) Responsabilidades/Atribuições da Equipe de Transporte:
a - Acatar a determinação do médico regulador quanto ao meio de transporte e tipo de ambulância que deverá ser
utilizado para o transporte;
b - Informar ao médico regulador caso as condições clínicas do paciente no momento da recepção do mesmo para
transporte não sejam condizentes com as informações que foram fornecidas ao médico regulador e repassadas por
este à equipe de transporte;
c - No caso de transporte terrestre, deverão ser utilizadas as viaturas de transporte simples para os pacientes
eletivos, em decúbito horizontal ou sentados, viaturas de suporte básico ou suporte avançado de vida, de acordo com
o julgamento e determinação do médico regulador, a partir da avaliação criteriosa da história clínica, gravidade e
risco de cada paciente, estando tais viaturas, seus equipamentos, medicamentos, tripulações e demais normas
técnicas já estabelecidas pela legislação vigente;
d - O transporte inter-hospitalar pediátrico e neonatal deverá obedecer às diretrizes técnicas já estabelecidas e
inclusive bem explicitadas na Resolução CFM n.º 1.672/03 (CONSELHO FEDERAL DE MEDICINA, 2003b):
ambulâncias equipadas com incubadora de transporte e demais equipamentos necessários ao adequado
atendimento neonatal e pediátrico;
e - Registrar todas as intercorrências do transporte no documento do paciente;
f - Passar o caso, bem como todas as informações e documentação do paciente, ao médico do serviço receptor;
g - Comunicar ao médico regulador o término do transporte;
h - Conduzir a ambulância e a equipe de volta à sua base.
4) Responsabilidades/Atribuições do Serviço/Médico Receptor:
a - Garantir o acolhimento médico rápido e resolutivo às solicitações da central de regulação médica de urgências;
b - Informar imediatamente à Central de Regulação se os recursos diagnósticos ou terapêuticos da unidade atingirem
seu limite máximo de atuação;
c - Acatar a determinação do médico regulador sobre o encaminhamento dos pacientes que necessitem de avaliação
ou qualquer outro recurso especializado existente na unidade, independente da existência de leitos vagos ou não:
conceito de “vaga zero”;
d - Discutir questões técnicas especializadas sempre que o regulador ou médicos de unidades solicitantes de menor
complexidade assim demandarem;
e - Preparar a unidade e sua equipe para o acolhimento rápido e eficaz dos pacientes graves;
f - Receber o paciente e sua documentação, dispensando a equipe de transporte, bem como a viatura e seus
equipamentos o mais rápido possível;
g - Comunicar a Central de Regulação sempre que houver divergência entre os dados clínicos que foram
comunicados quando da regulação e os observados na recepção do paciente.
NOÇÕES DE ATENDIMENTO A DESASTRES, CATÁSTROFES E ACIDENTES COM
MÚLTIPLAS VÍTIMAS
O entendimento das situações de agravos caracterizadas pelo número elevado de vítimas e sua conseqüente
sobrecarga ao sistema de saúde é fundamental para uma adequada preparação para seu enfrentamento.
A definição dos diversos termos utilizados para descrever essas situações se torna importante para que o SAMU
possa estabelecer seus protocolos de atendimento aos referidos eventos.
Catástrofe é um acontecimento súbito de conseqüências trágicas e calamitosas, é uma desgraça, uma calamidade.
Pela Organização Mundial de Saúde, catástrofe é um fenômeno ecológico súbito de magnitude suficiente para
necessitar de ajuda externa. Do ponto de vista médico, catástrofe é aquela situação em que as necessidades de
cuidados médicos excedam os recursos imediatamente disponíveis havendo a necessidade de medidas
extraordinárias e coordenadas para se manter a qualidade básica ou mínima de atendimento.
Desastre é um acontecimento calamitoso, que ocorre de súbito e ocasiona grande dano ou prejuízo. Pela
Organização Mundial de Saúde o Desastre é um fenômeno de causa tecnológica de magnitude suficiente para
necessitar de ajuda externa. Do ponto de vista médico, desastre é aquela situação em que as necessidades de
cuidados médicos excedam os recursos imediatamente disponíveis havendo a necessidade de medidas
extraordinárias e coordenadas para se manter a qualidade básica ou mínima de atendimento.
Os acidentes com múltiplas vítimas são aqueles eventos súbitos, que produzem um número de vítimas que
levam a um desequilíbrio entre os recursos médicos disponíveis e as necessidades, onde se consegue manter um
padrão de atendimento adequado com os recursos locais. Pode ser definido também como evento complexo que
requer comando e controle agressivo e coerente, de maneira a fornecer os melhores cuidados às vítimas sob
condições caóticas.
No nosso país, nas situações de catástrofe causadas por enchentes, secas, incêndios florestais e deslizamentos de
terra, temos um problema de grande magnitude relativo a vítimas desabrigadas, fome e doenças infecto contagiosas,
nas quais os serviços de atendimento pré-hospitalar móvel pouco têm a contribuir, sendo sua atuação, porém,
essencial em desastres e, mais freqüentemente, em acidentes com múltiplas vitimas. Consideramos acidentes com
múltiplas vitimas aqueles eventos súbitos que produzam mais de cinco vítimas.
Acidente com múltiplas vítimas
O atendimento a acidentes com múltiplas vítimas é um desafio com o qual os serviços de atendimento pré-hospitalar
móvel e os hospitais que atendem urgências se deparam com freqüência. Diariamente temos em nosso País
acidentes dos mais variados tipos, com ônibus, trens, vans, automóveis, desabamentos, colisão de vários veículos,
incidentes em eventos com aglomerado de pessoas que causam um número de vítimas superior a cinco.
Diante dessas situações ocorre um desequilíbrio entre os recursos disponíveis e a capacidade de atendimento
médico, levando a uma incapacidade dos serviços de lidarem com esse problema, que muitas vezes sequer é
percebida, ou seja, o caos se instala e muitas vidas podem ser perdidas. Assim é necessário estarmos preparados e
treinados para atender esses acidentes.
A definição do número 5 (cinco) como limite acima do qual consideramos a situação como acidente com múltiplas
vítimas, deve-se à necessidade de mudança de comportamento das equipes para atender esses eventos. Nos
municípios cuja estrutura da saúde é insuficiente para o atendimento simultâneo a cinco vítimas graves, este número
pode ser adequado, tornando-se compatível com cada realidade.
O importante é o estabelecimento dos protocolos de atendimento a acidentes com múltiplas vítimas, para serem
aplicados quando eles ocorrerem.
O conceito utilizado no atendimento dos eventos cotidianos do SAMU “nosso melhor recurso técnico para o paciente
mais grave” deve dar lugar ao conceito do “melhor cuidado de saúde para o maior número possível de vítimas, no
momento que elas mais precisam, no menor tempo possível e com os recursos disponíveis”.
Quando temos um acidente com múltiplas vitimas vários atores do atendimento pré-hospitalar móvel chegam ao local
do acidente. São médicos e enfermeiros de serviços públicos e privados de atendimento pré-hospitalar móvel,
pessoal médico dos hospitais, bombeiros, policiais e voluntários, todos querendo dar o máximo das suas
capacidades e habilidades para salvar o máximo possível de vidas. Porém, o que ocorre na maioria das vezes é que
esses esforços não são concentrados, não são somados, cada um trabalha por si, sem protocolos adequados ou que
proponham trabalho conjunto, sem comando único e sem a somatória dos esforços, que levariam a uma
multiplicação da capacidade de resposta.
A mudança de comportamento necessária nesses eventos com múltiplas vítimas é a incorporação/utilização dos
princípios de medicina de massa:
Triagem — Tratamento — Transporte
Triagem
Triagem significa classificar, selecionar, separar. No atendimento a pacientes acidentados, implica em classificar em
vários níveis de gravidade para o adequado tratamento e transporte dessas vítimas, com o objetivo de assegurar o
melhor cuidado médico para o maior número de pessoas.
“A triagem consiste numa avaliação rápida das condições clínicas das vítimas para estabelecer prioridades de
tratamento médico”.
Dessa maneira a triagem é um processo que determina prioridades de ação.
Quando usar triagem? Assim que chegar à cena de um acidente com múltiplas vítimas, quando os recursos humanos
e materiais forem insuficientes frente a um acidente.
Portanto, triagem é uma ferramenta importante nas situações de acidentes com múltiplas vitimas, pois quando bem
realizada inicialmente, ela determinará o sucesso na diminuição da mortalidade e morbidade. Toda a equipe do
SAMU deve estar treinada e apta a fazer triagem. Os médicos dos serviços de atendimento pré-hospitalar móvel com
treinamento em triagem são as pessoas mais habilitadas para isso.
A triagem é um processo dinâmico. Nos acidentes com múltiplas vítimas a triagem é feita em todas as etapas do
atendimento, até o final da ocorrência.
Triagem inicial para dimensionar os recursos necessários, triagem da gravidade de todas as vítimas com
identificação e separação das mesmas, triagem nas áreas de prioridades na cena do evento e triagem na recepção
do pronto-socorro.
A triagem inicial deve ser feita por meio de parâmetros simples e rápidos, gastando, no máximo, até 60 segundos por
vítima.
Existem vários protocolos de triagem no atendimento aos acidentes com múltiplas vítimas. É utilizado pelo SAMU o
START (Simples Triagem e Rápido Tratamento), que já está bem difundido no nosso meio. Foi idealizado nos
Estados Unidos na década de 80 e é fácil e rápido de ser utilizado para a triagem de um grande número de vítimas.
Utiliza parâmetros fisiológicos de respiração, circulação e nível de consciência, dividindo as vítimas em quatro
categorias ou prioridades e utilizando cartões coloridos para definir cada uma das prioridades:
• Óbito (Preto): Pacientes que não respiram, mesmo após manobras simples de abertura da via aérea.
• Imediata (Vermelho): Respiração presente somente após manobras de abertura da via aérea, ou respiração maior
que 30 por minuto.
• Atrasada (amarelo): Pacientes que não se enquadram nem na prioridade imediata e nem na prioridade menor.
• Menor (verde): Feridos que estão andando pelo local.
Tratamento
O tratamento das vítimas na cena do acidente é iniciado após a realização da triagem e o conhecimento das
necessidades de cuidados médicos de cada uma delas. As áreas de tratamento ou de prioridades são definidas
conforme a gravidade das vítimas em prioridade Vermelha, Amarela, Verde e Preto. Essas áreas de prioridades
serão identificadas por lonas ou bandeiras coloridas nas cores das prioridades. Alguns protocolos, ao invés de
estabelecer áreas de prioridade, estabelecem um posto médico único onde todas as vítimas serão encaminhadas.
As categorias das prioridades médicas são:
• PRIORIDADE 1 (VERMELHA): vítimas que necessitam de algum tratamento médico antes de um transporte rápido
ao hospital, ou que precisam ir rapidamente ao hospital para cirurgia.
• PRIORIDADE 2 (AMARELA): vítimas que necessitam de algum tipo de tratamento no local enquanto aguardam
transporte ao hospital, não apresentam risco de vida imediato.
• PRIORIDADE 3 (VERDE): vítimas que não necessitam de tratamento médico ou transporte imediato, possuem
lesões sem risco de vida.
• PRIORIDADE 4 (PRETA): vítimas em óbito ou que não tenham chance de sobreviver.
Na área de Prioridade VERMELHA ficam todos os pacientes com risco de vida imediato e que terão uma evolução
favorável se os cuidados médicos forem iniciados imediatamente. Aqui também ficam os pacientes que necessitam
de um transporte rápido até o hospital para serem estabilizados no centro cirúrgico.
Na área de Prioridade AMARELA ficam aquelas vítimas que necessitam de algum atendimento médico no local e
posterior transporte hospitalar, porém que não estejam em risco de vida imediato.
Na área de Prioridade VERDE ficam as vítimas que apresentam pequenas lesões, geralmente estão sentadas ou
andando, sem risco de vida e que podem ser avaliadas ambulatorialmente. Entretanto são os pacientes que causam
mais problemas na cena do acidente, pois podem estar com dor e/ou em estado de choque e tendem a ser pouco
cooperativos. Não entendem o fato de estarem agrupados numa certa área recebendo cuidados mínimos. É
extremamente importante um apoio psicológico para manter essas vítimas nessa área, pois do contrário, elas tendem
a deixar o local, indo sobrecarregar os hospitais mais próximos.
Nas áreas de Prioridade PRETA ficam as vítimas em óbito. Naquelas situações em que há um desequilíbrio entre os
recursos médicos e o número de vítimas, todos os pacientes com traumatismos severos, com poucas chances de
sobrevida, também vão para essa área de prioridade.
Transporte
O transporte das vítimas é feito de maneira organizada, a fim de que saiam da cena no veículo mais adequando às
suas necessidades, rumo ao serviço de saúde definido pela regulação.
Para que seja possível na cena do acidente realizar essa abordagem de medicina de massa, que garanta triagem,
tratamento e transporte, é necessário que haja:
Comando — Comunicação — Controle
Comando
É importante um comando bem identificado, por meio de capacete, roupas diferenciadas, para que todos trabalhem
sob um comando único, dessa maneira conseguindo a somatória dos esforços de cada um dos atores na cena do
evento.
Deve haver um comando geral cuja constituição se dará conforme o tipo de evento: deve haver um comando médico
para as atividades médicas, comando operacional de bombeiros para as atividades de salvamento, e quantos
comandos forem necessários ao tipo de situação que se apresenta.
Comunicação
A comunicação através de rádios, apitos e bandeirolas na cena do evento é importante, por permitir que as equipes
mantenham contato entre os comandos e assim os recursos disponíveis sejam utilizados de maneira mais efetiva. A
comunicação com a central de regulação é vital para que as necessidades na cena do evento sejam atendidas pela
regulação, bem como o encaminhamento das vítimas para a rede hospitalar. A comunicação organizada e formal
junto à imprensa pode ser, inclusive, de grande valia para as vítimas venham a ser identificadas/localizadas por
familiares.
Controle
O controle da cena é vital para se evitar que o caos local seja transferido para o hospital mais próximo do evento.
Com bom comando e uma boa comunicação pode-se controlar a cena do evento e assim realizar o melhor
atendimento médico às vítimas.
O papel da regulação médica
Os acidentes com múltiplas vítimas exigem que a central de regulação, além de continuar atendendo as suas
demandas diárias, esteja preparada para dar, subitamente, resposta a uma grande demanda.
Assim, é necessário um planejamento, para que haja recursos imediatamente disponíveis para serem acionados e
utilizados nessas situações.
A central de regulação:
• Deve possuir os estudos de análise de risco da sua região e os planos de respostas nas situações de desastres e
acidentes com múltiplas vítimas;
• Deve possuir um mapeamento dos serviços públicos e privados de atendimento pré-hospitalar móvel;
• Deve participar dos treinamentos dos protocolos adotados no serviço;
• Deve possuir detalhamento do quantitativo de unidades hospitalares públicas, privadas e conveniadas ao SUS, dos
leitos hospitalares gerais, leitos de UTI, salas de cirurgia, dos recursos diagnósticos, das unidades não hospitalares
que possam acolher urgências, bem como das equipes disponíveis nessas instituições a fim de definir a capacidade
de atendimento;
• Deve existir um plano de acionamento das hierarquias do SAMU, dos hospitais e de todos os agentes públicos
responsáveis pelas respostas aos acidentes com múltiplas vitimas;
• Deve possuir espaço e recursos para rapidamente ativar postos de trabalho;
• Deve prever a existência de uma área que possa ser utilizada para a instalação de comando ou célula de crise, a
fim de que as necessidades vindas da cena do evento possam ter uma resposta qualificada e rápida.
Etapas da regulação nos acidentes com múltiplas vítimas
Podemos definir três etapas distintas da regulação médica frente aos acidentes com múltiplas vítimas:
1.ª Etapa: Estabelecimento do evento
• Estabelecimento do evento em que a regulação identifica a situação através das informações obtidas dos
solicitantes;
• Caso não seja possível a definição dessa situação através dos solicitantes,
a regulação envia uma ou mais equipes para confirmação das informações, avaliação inicial local e atendimento;
• As equipes de apoio devem ser alertadas;
• Envio dos recursos necessários (ambulâncias do SAMU, Corpo de Bombeiros,
Polícia Militar e Rodoviária, Trânsito, kits de equipamentos e outros que se fizerem necessários, conforme o tipo de
evento).
• Deixar em alerta os hospitais de referência, que devem tomar as providências cabíveis, conforme os protocolos
estabelecidos para essas situações;
• Informar cadeia hierárquica do serviço.
2.ª Etapa: Atendendo o evento
• Manter contato com coordenação médica local;
• Garantir recursos médicos;
• Manter interface com bombeiros, polícias, hospitais e outros serviços;
• Garantir o encaminhamento adequado das vítimas conforme suas necessidades;
• Garantir a organização dos dados da ocorrência, dos recursos e das vitimas;
• Garantir a continuidade do atendimento das demandas cotidianas com as adequações necessárias;
• Acionar centrais de regulação de SAMU de cidades da região
3.ª Etapa: Encerrando o evento
• Desmobilizar os recursos acionados que permaneceram em prontidão;
• Tabular os dados do evento com a localização adequada das vitimas;
• Fornecer os dados do evento (número de vitimas, gravidade, óbitos, encaminhamentos, equipes envolvidas, etc.) às
autoridades competentes;
• Avaliar o impacto do evento na rede hospitalar;
• Avaliar a necessidade de transporte inter hospitalar;
• Avaliar as necessidades de garantia de acolhimento das situações cotidianas;
• Discutir as questões levantadas durante o evento;
• Propor as adequações necessárias.
PROTOCOLOS DE REGULAÇÃO DA ATENÇÃO PRÉ-HOSPITALAR MÓVEL
PARADA CÁRDIO-RESPIRATÓRIA:
Síndromes: “Desmaiado”, “Eu acho que está Morto”
Abordagem: A vítima está falando? Respira? Qual a cor da boca? A pessoa se mexe?
Nos casos onde há uma resposta negativa, despache imediatamente UTI MÓVEL (USA).
Após confirmar o despacho, continue o interrogatório: Circunstâncias (clínica, trauma, tóxicas), idade?
Decisão técnica: Uma só preocupação, ganhar tempo para uma assistência mais precoce possível. UTI MÓVEL
(USA): Se identificado suspeita de PCR. USB: Nos demais casos ou em função do tempo-resposta para iniciar RCP.
Orientações ao solicitante: Solicite calma, e oriente colocar a pessoa em posição horizontal e local rígido e oriente
RCP básico para solicitantes que tenham uma noção de Primeiros Socorros ou o acompanhante que esteja mais
calmo para receber as orientações.
Acompanhamento da decisão técnica: Se UTI MÓVEL (USA) - Orientações demandadas pela equipe. Caso seja
constatado óbito no local, o transporte não pode ser realizado.
Se USB - Caso se verifique PCR, RCP e transporte para um hospital, preferencialmente que contemple Unidade
Cardiológica ou uma UTI.
Decisão gestora: Busca do serviço mais adequado na grade de referência. Comunicação ao serviço de destino.
Finalização: Confirmar recepção do paciente e liberação da viatura.
ANGINA/INFARTO
Síndrome: “Dor no Peito”
Abordagem: sexo, idade, características da dor, tipo, tempo de início, duração, localização, irradiação, evolução,
antecedentes coronarianos, tratamentos realizados, fatores de risco, HAS, diabetes, fumo, obesidade, sinais de
gravidade, perda de consciência, dispnéia, sudorese, sensação de morte iminente, palidez, o que já foi feito pelo
paciente.
Decisão técnica: UTI MÓVEL (USA) - se quadro típico ou quadro atípico com antecedentes ou sinais de gravidade
ou fatores de risco. USB - se quadro atípico, sem antecedentes e sem sinais de gravidade ou em função do tempo-
resposta para iniciar tratamento e medidas de suporte básico de vida até a chegada da UTI Móvel.
Orientações ao solicitante: Repouso absoluto em posição confortável, solicite afrouxar as vestes, nitrato sublingual,
orientar abertura da porta caso paciente esteja só, AAS.
Acompanhamento da decisão técnica: Se UTI MÓVEL (USA) - ECG, telemedicina, AAS, morfina, oxigênio, nitrato,
acesso venoso, protocolo de trombólise* (se indicação).
Se USB: repouso absoluto, oxigênio, controle rigoroso de sinais vitais, acesso venoso.
Transporte para Hospital com disponibilidade de leito em UTI e/ou trombólise, acompanhamento cardiológico.
Decisão gestora: Busca do serviço mais adequado na grade de referência. Comunicação ao serviço de destino.
Finalização: Confirmar recepção do paciente e liberação da viatura.
*
CRISE HIPERTENSIVA
Emergências Hipertensivas: todas as condições em que há evidência de lesão vascular em órgão alvo agudo ou em
progressão.
Exemplos: encefalopatia hipertensiva, AVC, insuficiência ventricular esquerda aguda, insuficiência coronariana.
Síndrome: da pressão alta
Abordagem: sexo, idade, características: náuseas, vômitos, escotomas, cefaléia, antecedentes: HAS , tratamentos
realizados, fatores de risco: diabetes, fumo, obesidade, sinais de gravidade: perda de consciência, dispnéia,
sudorese, palidez, o que já foi feito pelo paciente.
Decisão técnica: UTI MÓVEL (USA) - Quando há evidência de lesão vascular em órgão alvo aguda ou em
progressão (encefalopatia hipertensiva, AVC, etc.)
USB - Situações que se apresentam com marcada elevação da pressão diastólica sem evidências de lesão vascular
aguda. Apesar da elevada pressão arterial este paciente não apresenta lesão em órgão alvo, e o controle da pressão
arterial pode ser realizado em 24 horas.
Orientações ao solicitante: Repouso absoluto em posição confortável, solicite para afrouxar as vestes. Orientar
para que não seja realizada nenhuma ingesta oral.
Acompanhamento da decisão técnica: Subsidiar as equipe com dados técnicos e demais necessidades. Orientar
USB quando HAS leve ou moderada, acompanhando normalização da pressão através da central de regulação.
Decisão gestora: Busca do serviço mais adequado na grade de referência. Comunicação ao serviço de destino.
Finalização: Confirmar recepção do paciente e liberação da viatura.
EDEMA AGUDO DE PULMÃO
Síndrome: “falta de ar”, “problema de coração”
Abordagem: sexo, idade, dispnéia importante, secreção rósea pela boca, intolerância ao decúbito dorsal,
antecedentes cardiológicos, tratamentos realizados, sinais de gravidade, distúrbios de consciência, sudorese,
palidez.
Decisão técnica: UTI MÓVEL (USA) - Sempre que identificado sinais de gravidade.
Orientações ao solicitante: Repouso absoluto em posição sentado, solicite para afrouxar as vestes. Orientar para
que não seja realizada nenhuma ingesta oral.
Acompanhamento da decisão técnica: Subsidiar as equipe com dados técnicos e demais necessidades.
Decisão gestora: Busca do serviço mais adequado na grade de referência. Comunicação ao serviço de destino.
Finalização: Confirmar recepção do paciente e liberação da viatura.
PATOLOGIAS RESPIRATÓRIAS (DPOC, ASMA, PNEUMONIA)
Síndromes: “falta de ar”, “cansado”
Abordagem: dispnéia, cianose, sudorese, taquicardia, confusão mental, utilização da musculatura acessória,
exaustão, incapacidade de falar, antecedentes e medicação em uso, frequência das crises, internações anteriores,
doença cárdio-pulmonar associada, já foi medicado nesta crise? Sinais de gravidade: agitação, confusão, sonolência,
coma, cianose, sudorese, dispnéia intensa, dificuldade para falar, crise de aspecto não habitual, inquietando o
paciente ou seus familiares.
Decisão técnica: UTI MÓVEL (USA) - sempre que fatores de mau prognóstico ou, pelo menos, um critério de
gravidade estiverem associados.
USB – asma leve/moderada sem fatores de mau prognóstico (gravidade).
Orientações ao solicitante: Repouso absoluto em posição confortável, solicite para afrouxar as vestes. Orientar uso
de broncodilatadores, caso já faça uso.
Colocar paciente em local arejado
Orientar para que não seja realizada nenhuma ingesta oral.
Acompanhamento da decisão técnica: Subsidiar as equipe com dados técnicos e demais necessidades.
Decisão gestora: Busca do serviço mais adequado na grade de referência quando nãohá melhora do quadro no
domicílio. Comunicação ao serviço de destino.
Finalização: Confirmar recepção do paciente e liberação da viatura.
HEMORRAGIA DIGESTIVA
Síndrome: “vomitando sangue”
Abordagem: Quantificação do volume de perda, se possível, pela observação do volume perdido através dos dados:
pulso, perfusão periférica, palidez, alteração do nível de consciência, sudorese, alteração de temperatura, oligúria.
Antecedentes: passado de HD, síndrome dispépticas, hepatopatias, patologias concomitantes.
Decisão técnica: UTI MÓVEL (USA) - paciente pode evoluir para choque hipovolêmico rapidamente. Antecedentes
ou sinais de gravidade ou fatores de risco.
USB - Demais situações.
Orientações ao solicitante: Manter paciente em decúbito dorsal, com membros inferiores elevados (30º).
Acompanhamento da decisão técnica: USB – Posição lateral de segurança.
Decisão gestora: Busca do serviço mais adequado na grade de referência. Comunicação ao serviço de destino.
Finalização: Confirmar recepção do paciente e liberação da viatura.
ACIDENTE VASCULAR CEREBRAL (ALERTA AVC)
Síndromes: “Ataque”, “Derrame”
Abordagem: sexo, idade, tempo de início, cefaléia, vômitos, crise convulsiva, déficit neurológico (paralisias, paresias,
disartrias, disfasias), alteração do nível de consciência (confusão mental, agitação, sonolência e coma.
Antecedentes: AVC anterior, cardiopatias, tratamentos realizados.
Fatores de risco: HAS, diabetes
Sinais de gravidade: perda de consciência, dispnéia.
Decisão técnica: UTI MÓVEL (USA) - se quadro típico ou quadro atípico com antecedentes ou sinais de gravidade
ou fatores de risco.
USB - se quadro atípico, sem antecedentes e sem sinais de gravidade.
Orientações ao solicitante: Colocar o paciente em posição lateral de segurança
Acompanhamento da decisão técnica: USB: Oxigenioterapia, controle rigoroso de sinais vitais, posição lateral de
segurança se vômitos.
Decisão gestora: Busca do serviço mais adequado na grade de referência. Comunicação ao serviço de destino.
Finalização: Confirmar recepção do paciente e liberação da viatura.
CONVULSÃO
Síndromes: “Ataque”
Abordagem: idade, sexo, contexto (trauma?), crise finalizada, em curso ou reentrantes, salivação, movimentos
involuntários, cianose de lábios, dificuldade respiratória, tremores liberação de esfíncteres.
Antecedentes: epilepsia, etilista, uso de drogas, traumas há 12 horas.
Critérios de gravidade: duração de mais de 10 minutos, estado pós-crise alterado (coma, insuficiência respiratória),
convulsões recidivantes.
Decisão técnica: UTI MÓVEL (USA) - Quando houver um sinal de gravidade
USB - Demais casos
Orientações ao solicitante: Orientar retirar de perto do paciente objetos que possam machucá-lo. Segurar a cabeça
para que ele não se machuque. Não restringir o paciente. Não colocar os dedos na boca do paciente. Solicitar para
afrouxar as vestes do paciente. Colocar o paciente em posição lateral de segurança, caso haja problemas de
consciência, ou presença de secreções nas vias aéreas.
Acompanhamento da decisão técnica: USB – Orientar Oxigenioterapia e Posição lateral de Segurança. Orientar
sempre sobre a possibilidade de uma PCR, principalmente devido à hipóxia.
Decisão gestora: Busca do serviço mais adequado na grade de referência. Comunicação ao serviço de destino
Finalização: Confirmar recepção do paciente e liberação da viatura.
DIABETES
Abordagem: O paciente fala? (consciente ou inconsciente), Respira? (bem ou mal), Faz algum tipo de tratamento
para Diabetes? Se sim, insulina ou hipoglicemiante oral? Tem feito tratamento normalmente? Houve algum tipo de
alteração alimentar? Questionar sobre (mal estar geral, sudorese fria, agitação psicomotora, etilismo agudo, coma,
convulsão, desidratação), pensar sistematicamente em hipoglicemia quando os sinais acima estiverem presentes.
Decisão técnica: UTI MÓVEL (USA) - Em casos de confusão mental, desidratação grave, sinais de inconsciência e
ou dificuldade respiratória, associado à traumatismos (ou suspeita)
USB - Nos demais casos e de menor risco.
Orientações ao solicitante: Repouso absoluto em posição confortável, solicite para afrouxar as vestes. Orientar
para que não seja realizada nenhuma ingesta oral. Orientar Posição Lateral de Segurança, se necessário.
Acompanhamento da decisão técnica: Subsidiar as equipe com dados técnicos e demais necessidades.
Decisão gestora: Busca do serviço mais adequado na grade de referência.
Comunicação ao serviço de destino.
Finalização: Confirmar recepção do paciente e liberação da viatura.
INTOXICAÇÃO AGUDA POR MEDICAMENTOS
Síndrome: “Tentou se matar tomando remédios”
Abordagem:
Circunstâncias da descoberta: afirmação da intoxicação aguda por medicamentos: embalagens de medicamentos,
cartas, testemunhas, produtos suspeitos, receituários.
Quantidade máxima ingerida e hora provável de intoxicação.
Estado da Vítima: Consciência, agitação, movimentos anormais, dificuldade respiratória, cianose, sudorese, coma,
dor torácica, dor abdominal, problemas neurosensoriais.
Identificar se houve outras tentativas de suicídio.
Decisão técnica: UTI MÓVEL (USA) - sempre que intoxicações por cardiotônicos, cloroquinas, antidepressivos
tricíclicos e hipoglicemiantes orais. E em casos de insuficiência respiratória, inconscientes, coma, convulsões,
agitação extrema ou muita dor.
USB - Em todo caso, onde o recurso chegue mais rápido que a UTI MÓVEL (USA) e em casos notoriamente sem
gravidade.
Orientações ao solicitante: Repouso, em posição confortável, ou PLS (nos casos de inconsciência), solicite para
afrouxar as vestes. Orientar para que não seja realizada nenhuma ingesta oral. Coleta de todas as embalagens.
Acompanhamento da decisão técnica: Solicitar confirmação se houve associação com trauma ou não. Subsidiar
as equipe com dados técnicos e demais necessidades
Decisão gestora: Busca do serviço mais adequado na grade de referência. Comunicação ao serviço de destino
Finalização: Confirmar recepção do paciente e liberação da viatura.
ANIMAIS PEÇONHENTOS
Síndrome: “da Picada por Cobra, Aranha, Escorpião”
Na maioria das vezes, a população não sabe identificar se o animal é venenoso ou não. Por isso, o Médico
Regulador deverá associar a epidemiologia e o quadro clínico da vítima para identificar o animal peçonhento.
Abordagem: Iniciar sempre a abordagem segundo o ABCDE (Conversa? Respira? Sangramento visível?)
Idade da vítima (+ grave em crianças )
Qual o agente agressor? (Cobra, aranha, escorpião, taturanas, etc)
Local da picada.
Quanto tempo após acidente?
Identificar os sinais e sintomas clássicos, como intensidade da dor, sangramentos no local da picada, edemas,
hematomas, alterações neurológicas, alterações do quadro respiratório.
Sinais de gravidade: múltiplas picadas, insuficiência respiratória,
Alterações neurológicas (aparência de intoxicação aguda por bebida alcoólica, chegando à coma), sinais de choque
hemorrágico, náuseas, vômitos, agitação, confusão, sonolência, coma.
Decisão técnica: UTI MÓVEL (USA) - Toda vez que for evidenciado algum sinal de gravidade.
USB - Nos demais casos.
Orientações ao solicitante: Repouso absoluto em posição confortável, solicite para afrouxar as vestes. Orientar
para que não seja realizada nenhuma ingesta oral (medicamentos, querosene, álcool etc.), não colocar nada no local
da picada (pó de café, urina, etc.), não perfurar as proximidades da picada para tentar liberar o veneno, não fazer a
sucção oral no local da picada, não fazer o garrote nos membros onde foi picado.
Acompanhamento da decisão técnica: Subsidiar as equipe com dados técnicos e demais necessidades. Orientar
levar o agente agressor, caso possível.
Decisão gestora: Busca pelo serviço mais adequado na grade de referência, de preferência os Centros de Controle
de Intoxicações. Comunicação ao serviço de destino.
Finalização: Confirmar recepção do paciente e liberação da viatura.
REGULAÇÃO EM SAÚDE MENTAL
NORMAS GERAIS PARA PACIENTES PSIQUIÁTRICOS
Sempre solicitar um acompanhante da família
Pesquisar antecedentes de tratamento
Avaliar suporte sócio-familiar
Lembrar diagnósticos diferenciais com:
 Distúrbios metabólicos,
 Cardiopatias com baixo fluxo,
 Distúrbios respiratórios
 Encefalopatia hepática
 Intoxicação por drogas,
 Endocrinopatias
Que podem mudar a conduta de USB para UTI MÓVEL (USA)
Abordagem:
A pessoa está ansiosa?
A pessoa está agitada?
A pessoa tem ideação delirante ou incoerente?
A pessoa tem ideação suicida?
A pessoa apresenta agressividade?
Crises anteriores, antecedentes, ou trauma emocional recente, sofrimentos, desemprego e outros fatores de stress.
Decisão técnica: USB/ UTI MÓVEL (USA) + POLICIAMENTO - No caso de agressividade com risco de vida.
Orientações ao solicitante: Pedir para o solicitante colocar o paciente em ambiente calmo. Não permitir que o
paciente cometa auto-agressão e para com os demais acompanhantes.
Caso o paciente esteja hiperventilando, solicitar para que o mesmo respire dentro de um saco de papel. Não deixar o
paciente só, até que chegue a equipe de atendimento de urgência.
Acompanhamento da decisão técnica: Em caso de paciente violento, solicitar auxílio da polícia. Confirmar a
ausência de utilização de substâncias tóxicas, drogas, etc.
Diante da pessoa perigosa, avaliar o grau de perigo: para ela mesma, para seus familiares e para a equipe de
atendimento.
Decisão gestora: Busca do serviço mais adequado na grade de referência (Assistência Psiquiátrica). Comunicação
ao serviço de destino.
Finalização: Confirmar recepção do paciente e liberação da viatura.
TENTATIVA DE SUICÍDIO
Síndrome: “Tentando se matar”
Abordagem: Verificar o mecanismo da tentativa de suicídio (arma de fogo, arma branca, pular de viaduto, etc.).
Existem riscos para terceiros? O solicitante é parente ou conhecido do suicida? Colher maiores informações sobre a
situação.
Decisão técnica: UTI MÓVEL (USA) – Sempre. USB - Para apoio, se necessário.
Solicitar apoio da PM e Bombeiros.
Orientações ao solicitante: pedir para o solicitante aguardar no local para passar informações caso haja alguma
mudança na situação.
Acompanhamento da decisão técnica: Subsidiar as equipe com dados técnicos e demais necessidades.
Decisão gestora: Busca do serviço mais adequado na grade de referência. Comunicação ao serviço de destino
Finalização: Confirmar recepção do paciente e liberação da viatura.
REGULAÇÃO EM GINECOLOGIA E OBSTETRÍCIA
TRABALHO DE PARTO:
Abordagem: Caso o parto não tenha ocorrido, deverá ser questionado:
 Idade da paciente (os extremos de idade oferecem maior risco de complicações),
 Paridade
 DUM (gestações pré-termos oferecem maior risco ao recém nascido)
 Fez pré-natal? (pacientes que fazem pré-natal diminuem os riscos de complicações obstétricas)
 Antecedentes (HAS, Diabetes)
 Dor (início, intensidade, frequência)
 Perda de sangue - intensidade (risco de choque hipovolêmico), com ou sem dor (placenta prévia)
 Perda de líquido: Claro - com ou sem grumos (prever prematuridade)
Amarelado ou esverdeado
 Situação fetal, apresentação pélvica
 Odor: maior risco de infecção, principalmente com história de perda de líquido durante a gestação.
 Outros sintomas associados: tonturas, síncopes, convulsões, dispnéia, escotomas.

Decisão técnica: SBV - Normalmente fica indicado na maioria das urgências obstétricas.
Indicar UTI MÓVEL (USA) nos seguintes casos:
Risco de parto iminente
TP prematuro avançado (possibilidade de haver necessidade de atendimento e procedimentos ao RN)
Perdas sanguíneas acentuadas (necessidade de condutas médicas para evitar o choque)
DHEG severa (risco de convulsões e eclampsia materna)
Risco de ruptura uterina (choque hipovolêmico)
DPP
Orientações ao solicitante:
No parto domiciliar:
Orientar a colocar a gestante em DLE, se possível em lugar limpo.
Reservar cobertor limpo para aquecer o RN.
A gestante deverá ficar no leito e o RN amparado assim que desprender a cabeça.
Imediatamente após o parto deverá ficar em um ângulo de 45 graus com a cabeça em nível inferior e de lado para
evitar aspiração.
Evitar cortar o cordão ou desprender a placenta.
Acompanhamento da decisão técnica:
Depende da demanda do USB ou UTI MÓVEL (USA)
Decisão gestora: Busca do serviço mais adequado na grade de referência (Ginecologia e Obstetrícia e/ou UTI
neonatal). Comunicação ao serviço de destino.
Finalização: Confirmar recepção do paciente e liberação da viatura.
ACIDENTES DE TRÂNSITO
Abordagem:
Circunstâncias do acidente (o que aconteceu?)
Mecanismo do acidente (colisão, capotamento, atropelamento)
A situação oferece riscos? (mecânicos, químicos, incêndios, etc)
Existem vítimas presas em ferragens? (encarceradas)
Número de vítimas?
Existem vítimas mortas?
Existem vítimas lançadas para fora do veículo?
Vítimas conscientes?
Vítimas inconscientes?
Vítimas respirando?
Vítima com sangramento?
Alguma vítima está andando (quantificar se possível)?
Alguma vítima está deitada (quantificar se possível)?
Decisão técnica: USB Bombeiros/Polícia – Sempre
UTI MÓVEL (USA) – quando houver sinais de gravidade, atropelamentos, vítima ejetada, preso em ferragens, vítimas
inconscientes, entre outras
Orientações ao solicitante:
Orientar sempre a não mexer nas vítimas, sinalizar o local e aguardar a chegada do atendimento de urgência.
Solicitar ao informante se tem condições de verificar rapidamente algum tipo de combustível, algum produto tóxico
vazando no local e/ou possibilidade de incêndio para acionamento de outros órgãos públicos (Corpo de Bombeiro,
Defesa Civil, DERSA, EMDEC).
Perguntar se Já tem algum policiamento no local?
Acompanhamento da decisão técnica:
Se UTI MÓVEL (USA) - Orientações demandadas pela equipe.
Se USB – ABC
Decisão gestora: Busca do serviço mais adequado na grade de referência. Comunicação ao serviço de destino.
Finalização: Confirmar recepção do paciente e liberação da viatura.
QUEDAS
Abordagem:
Queda da própria altura?
Queda de que altura?
Superfície a qual caiu
Vítima consciente?
Vítima respirando?
Lesões aparentes?
Em que regiões?
Vítima está movendo espontaneamente os membros?
Localização das hemorragias aparentes
Decisão técnica: UTI MÓVEL (USA) - Quando identificado que há risco iminente de vida, associado ou não à quadro
com indicativos de TRM, quedas acima de 3 metros (mais de duas vezes a altura da pessoa). USB - Demais
situações.
Orientações ao solicitante: Não mexer na vítima antes da chegada do atendimento de urgência.
Acompanhamento da decisão técnica: USB - Reforçar imobilização adequada de coluna. Orientação ao motorista
da viatura quanto à aceleração e desaceleração.
Decisão gestora: Busca do serviço mais adequado na grade de referência. Comunicação ao serviço de destino.
Finalização: Confirmar recepção do paciente e liberação da viatura.
FAF/FAB E DEMAIS AGRESSÕES INTERPESSOAIS
Abordagem:
Região do tiro ou facada
Motivo aparente da lesão (tipo de arma)
Número de vítimas agredidas
Agressor no local da ocorrência?
Orifício de entrada e saída
Vítima consciente, falando?
Presença de mais de um ferimento?
Decisão técnica: UTI MÓVEL (USA) a priori, podendo ser considerada USB ocasionalmente em função do grau de
urgência e demais fatores.
Orientações ao solicitante: Não mexer na vítima antes da chegada do atendimento de urgência.
Acompanhamento da decisão técnica: Subsidiar a equipe com dados técnicos e demais necessidades (Recursos
Humanos e Materiais)
Decisão gestora: Busca do serviço mais adequado na grade de referência. Comunicação ao serviço de destino.
Finalização: Confirmar recepção do paciente e liberação da viatura.
QUEIMADURAS
Abordagem:
Tipo de agente causador (incêndios, líquidos ferventes, substâncias químicas, explosões, eletrocussões)
Localização e aspecto da queimadura.
A vítima está falando?
Respirando?
Houve queimadura no nariz e boca?
Sinais de Gravidade Imediata: distúrbios de consciência
dificuldade respiratória
voz rouca
Acima de 15%, em adultos e idosos.
Acima de 5 % em crianças.
Localização: Face, pescoço, orifícios naturais.
Decisão técnica: UTI MÓVEL (USA), quando houver pelo menos 1 dos sinais de gravidade
Avaliar possibilidade de USB nos demais casos.
Avaliar necessidade de analgesia.
Acionamento de bombeiros nos casos de incêndio, explosões, produtos perigosos, riscos físicos, etc.
Orientações ao solicitante:
Retirar vítima da área de risco.
Resfriar a parte queimada o mais cedo possível com água fria durante 15 minutos, sem pressão, sem retirar roupas
aderidas.
Quando por substâncias químicas, retirar mecanicamente antes de lavar.
Não passar nas queimaduras: pasta de dente e outros produtos.
Acompanhamento da decisão técnica:
Subsidiar a equipe com dados técnicos e demais necessidades (Recursos Humanos e Materiais)
Decisão gestora: Busca do serviço mais adequado na grade de referência. Comunicação ao serviço de destino.
Finalização: Confirmar recepção do paciente e liberação da viatura.
DESABAMENTOS E SOTERRAMENTOS
Abordagem:
Motivo do desabamento
Tipo de material precipitado sobre a vítima
Vítima total ou parcialmente encoberta
Número de vítimas
Nível de consciência,
Respiração
Lesões aparentes?
Em que regiões do corpo?
Hemorragias aparentes?
Decisão técnica: UTI MÓVEL (USA) - a priori com acionamento de resgate.
Orientações ao solicitante: Não mexer na vítima antes da chegada do atendimento de urgência.
Acompanhamento da decisão técnica: Em local de risco aguardar a chegada da equipe de resgate. Subsidiar a
equipe com dados técnicos e demais necessidades (Recursos Humanos e Materiais)
Decisão gestora: Busca do serviço mais adequado na grade de referência. Comunicação ao serviço de destino.
Finalização: Confirmar recepção do paciente e liberação da viatura.
ELETROCUSSÃO
Abordagem:
Eventual risco persistente local
Levantar sinais de gravidade imediata
Localização de pontos de entrada e saída
Há trauma associado ( queda, ejetado?)
Questionar choque por alta ou baixa tensão
Extensão das queimaduras
Sinais de gravidade Imediata: problemas neurológicos (alterações de consciência, perda de consciência breve ou
estado de morte aparente)
Dificuldade respiratória ( tetanização dos músculos respiratórios)
Queimaduras de grandes extensões
Evento associado com trauma (queda, ejeção etc)
Choque elétrico de alta tensão
PCR
Decisão técnica: UTI MÓVEL (USA)- quando houver pelo menos um dos sinais de gravidade. Avaliar possibilidade
de USB nos demais casos. Avaliar necessidade de analgesia.
Acionar Corpo de Bombeiros e Companhia Elétrica em caso de risco persistente local.
Orientações ao solicitante: Retirar vítima da área de risco, TOMANDO CUIDADO COM A
PROTEÇÃO PESSOAL, desligar chave sistema de energia.
Acompanhamento da decisão técnica: Subsidiar a equipe com dados técnicos e demais necessidades (Recursos
Humanos e Materiais).
Decisão gestora: Busca do serviço mais adequado na grade de referência. Comunicação ao serviço de destino.
Finalização: Confirmar recepção do paciente e liberação da viatura.
AFOGAMENTO
Abordagem:
Tempo de imersão
Idade
Antecedente de trauma
Dispnéia
Alterações neurológicas
Sinais de gravidade imediata
Seqüência de avaliação da vítima: “Aquastress” (paciente respirando às vezes, discretamente hipotérmico, com
arrepios), Pequena Hipóxia (pequena inalação, sintomas de tosse) e Grande hipóxia (Insuficiência respiratória
severa).
PCR
Decisão técnica: USB – Nos casos de aquastress. USA – Nos demais casos
Orientações ao solicitante:
Retirar vítima da área de risco, TOMANDO CUIDADO COM A PROTEÇÃO PESSOAL.
Acompanhamento da decisão técnica: Subsidiar a equipe com dados técnicos e demais necessidades (Recursos
Humanos e Materiais)
Decisão gestora: Busca do serviço mais adequado na grade de referência. Comunicação ao serviço de destino.
Finalização: Confirmar recepção do paciente e liberação da viatura.
PROTOCOLOS DE INTERVENÇÃO
AVALIAÇÃO E PROCEDIMENTOS INICIAIS NOS CASOS TRAUMÁTICOS
Estabelecimento de Prioridades
O profissional do Atendimento Pré-hospitalar (APH) tem três prioridades na chegada na cena:
1. Embora o profissional do Atendimento Pré-hospitalar (APH) deva localizar as vítimas rapidamente, a primeira
prioridade para todos envolvidos em um incidente de trauma é a abordagem da cena. Abordagem da cena significa
estabelecer que a cena é segura e considerar cuidadosamente a natureza exata da situação. O profissional do APH
pode abordar a segurança da cena e a situação enquanto se aproxima do paciente, no entanto, os aspectos
identificados nessa avaliação devem ser anotados antes do início da avaliação individual dos pacientes a importância
desse aspecto é parte essencial do atendimento pré-hospitalar.
2. Uma vez que o profissional do APH tenha realizado uma avaliação sucinta da cena, deve voltar a atenção para a
avaliação de cada paciente. Deve iniciar a avaliação e o atendimento do ou dos pacientes que tenham sido
considerados mais graves, como os recursos permitirem.
Deve ser dada ênfase nessa seqüência:
a- condições que possam resultar em perda da vida;
b- condições que possam resultar em perda de membros;
c- todas as outras condições que não ameacem a vida ou os membros.
Dependendo da gravidade da lesão, do número de pacientes e da proximidade do hospital, o profissional do APH
pode não abordar as condições que não ameacem a vida ou os membros.
O pensamento crítico é necessário ao socorrista para aprender a conduzir uma avaliação apropriada, interpretar os
achados e elencar as prioridades para o tratamento adequado do paciente.
3. O profissional do APH precisa reconhecer a existência de incidentes de múltiplas vítimas e desastres. Em um
desastre, a prioridade muda de destinar todos os recursos aos pacientes mais graves para o salvamento do maior
número de pacientes destinar o melhor benefício para o maior número. A parte final deste capítulo relaciona estas
situações e revisa os princípios de Triagem - Avaliação da Cena - Dimensionamento da Cena.
Como todos os profissionais de atendimento pré-hospitalar aprendem em seus cursos de treinamento inicial, a
avaliação do doente inicia-se bem antes de chegar ao doente. O despacho inicia o processo fornecendo informação
ao socorrista acerca do incidente e do doente, com base em relatos das testemunhas ou informações fornecidas por
outras unidades que chegaram antes ao local. Logo na chegada o profissional do APH inicia o processo de coleta de
informações na cena avaliando o local, observando familiares e testemunhas, obtendo uma impressão geral da cena
antes de se aproximar do doente.
A aparência do local do incidente cria uma impressão que influencia toda a avaliação do profissional do APH. É
importante avaliar a cena corretamente. Há uma profusão de informações a ser colhida simplesmente olhando,
ouvindo a catalogando o máximo de informação possível do ambiente. A cena pode fornecer informações a respeito
dos mecanismos do trauma, da situação pré-incidente e do grau geral de segurança.
Dois componentes estão incluídos em uma avaliação da cena:
1. Segurança – a primeira preocupação na aproximação de qualquer cena é a segurança da equipe.
Um profissional do APH não deve tentar um salvamento a menos que esteja treinado para fazê-lo. Ele não deve
tornar-se uma vítima, pois não estará mais apto a atender a outras pessoas; logo ele simplesmente aumentará o
número de pacientes e diminuirá o número de socorristas. Se a cena está insegura, o socorrista deve manter-se
afastado até que equipes apropriadas tenham garantido a segurança da cena.
A segurança da cena não diz respeito apenas à segurança do profissional do APH, mas também é de fundamental
importância para a segurança do paciente. O profissional do APH deve retirar qualquer paciente em situação
perigosa para uma área segura antes de poder iniciar a avaliação e o tratamento. Deve avaliar todos os perigos
possíveis na cena para assegurar que não haja mais nenhum perigo tanto para a equipe quanto para o paciente. Os
riscos para a segurança de pacientes ou profissional do APH podem incluir: fogo, linhas elétricas caídas; explosivos;
materiais perigosos, incluindo sangue ou fluídos corporais; tráfego de veículos; inundações; armas revólveres, facas,
etc; ou condições ambientais. O profissional do APH deve determinar se familiares ou outras testemunhas que
estavam presentes na cena podem ter sido os agressores, portanto representando risco potencial para o paciente ou
o profissional do APH.
2. Situação – O profissional do APH deve fazer várias perguntas para ajudar na abordagem da situação. O que
realmente aconteceu aqui? Por que a ajuda foi solicitada? Qual foi o mecanismo de trauma biomecânica , e quais
forças e energias provocaram as lesões nas vítimas? Quantas pessoas estão envolvidas e quais são suas idades? É
necessária outra ambulância para o tratamento ou transporte? É necessário ajuda mútua? São necessários outros
recursos ou pessoal, como polícia, bombeiros, companhia elétrica? É necessário equipamento especial para
salvamento ou retirada de ferragens? É necessário transporte aéreo? É necessário um médico para ajudar no
atendimento ou na triagem? O fator que levou ao trauma pode ter sido um problema clínico? por exemplo, uma
colisão de veículos resultante de um ataque cardíaco do motorista?
Precauções – Padrão
Outro item fundamental de segurança é a proteção do profissional do APH contra doenças transmissíveis. Se o
profissional do APH contrair alguma doença desta natureza, pode afastá-lo do atendimento de outros pacientes. Todo
o pessoal de saúde, incluindo os profissionais do APH, deve adotar precauções-padrão no contato com paciente.
Precauções-padrão foram desenvolvidas para impedir o contato direto dos profissionais de saúde com substâncias
corporais dos pacientes: sangue, saliva, vômitos. Existem regras obrigatórias para empregadores e empregados
seguirem em locais de trabalho. Os itens incluídos como precauções-padrão são luvas, aventais, máscaras e óculos.
Pelo fato de pacientes traumatizados frequentemente apresentarem sangramento externo e porque o sangue é um
fluído corporal de alto risco, os profissional do APH devem utilizar equipamentos de proteção apropriados, de acordo
com o risco durante o atendimento dos pacientes. Os profissionais do APH devem seguir regras locais ou protocolos
específicos de empregador.
Além das precauções-padrão, os profissionais do APH devem ser muitos cuidadosos com equipamentos perfurantes
(agulhas, bisturis, etc) que estiverem contaminados com sangue ou secreções dos pacientes. Sempre que possível,
os profissionais do APH devem ter acesso a equipamentos com proteção adequada.
Exame Primário: Avaliação Inicial
No doente traumatizado multissistêmico grave, a prioridade máxima é a identificação e o conhecimento rápidos de
condições com risco de morte. Mais de 90% dos doentes traumatizados têm somente ferimentos simples que
envolvem apenas um sistema _por exemplo, uma fratura isolada de membro. Para estes doentes há tempo para
fazer tanto o exame primário quanto o secundário completos. Para doentes traumatizados graves, o profissional do
APH nunca pode fazer mais que um exame primário. Em vez disso, a ênfase é na avaliação rápida, começando a
reanimação e o transporte ao hospital.
Deve ser automático estabelecer as prioridades e realizar a avaliação inicial das lesões com risco de morte,
rapidamente. Portanto, os componentes dos exames primário e secundário devem ser memorizados através de
entendimento da progressão lógica da avaliação e tratamento com base nas prioridades O profissional do APH deve
pensar na fisiopatologia das lesões e condições do doente, não se perder tempo em lembrar o que deve vir a seguir.
A base das lesões com risco de morte é mais frequentemente a falta de oxigenação adequada do tecido, levando ao
metabolismo, produção de energia, anaeróbico, sem oxigênio. Esta condição é conhecida como choque. Três
componentes são necessários para o metabolismo normal: 1. oxigenação dos glóbulos vermelhos no pulmão; 2.
oferta dos glóbulos vermelhos para as células teciduais por todo o corpo; e 3. entrega de oxigênio aos tecidos. As
atividades envolvidas no exame primário são dirigidas à identificação e correção dos dois primeiros componentes.
Impressão Geral
O exame primário começa com uma visão simultânea ou global do estado respiratório, circulatório e neurológico do
doente para identificar quaisquer problemas externos significativos óbvios, com respeito à oxigenação, circulação,
hemorragia ou deformidades flagrantes. À medida que o profissional do APH aborda o doente, ele pode ver se ele
está respirando efetivamente, se está acordado ou sem resposta, se consegue se sustentar e se apresenta
movimentação espontânea. Uma vez ao lado do doente, uma verificação rápida do pulso radial no punho permitirá ao
socorrista avaliar a presença, qualidade e frequência muito rápido, muito lento ou normal da atividade circulatória. O
profissional do APH pode sentir simultaneamente a temperatura e umidade da pele e perguntar ao doente “o que
aconteceu”. A resposta verbal do doente indica ao socorrista o estado geral faz vias aéreas, se a ventilação está
normal ou forçada, aproximadamente quanto ar está sendo movido em cada respiração. Pode ainda determinar o
nível de consciência e a atividade mental se o doente responde verbalmente , a urgência da situação e talvez
mesmo quantas pessoas estão envolvidas. “Onde foi?” é uma pergunta de seguimento que o profissional do APH
pode fazer enquanto verifica a cor da pele e o enchimento capilar. A resposta indica se o paciente pode localizar a
dor e identificar os pontos mais prováveis de lesão. O profissional do APH então examina cuidadosamente o doente
da cabeça aos pés, procurando por sinais de hemorragia enquanto coleta todos os dados preliminares para o exame
primário. Durante este tempo, o profissional do APH já deu uma olhada geral rápida pelo doente, fazendo nos
primeiros poucos segundos com o doente um exame global de sua condição e uma avaliação da possibilidade de
risco de morte. O profissional do APH classificou todas as informações de acordo com as prioridades, classificou a
gravidade das lesões e condições do doente e identificou qual lesão ou condição que precisa ser atendida em
primeiro lugar. Durante 15 a 30 segundos, o socorrista teve uma impressão geral da condição global do doente. Esta
parte do exame primário estabeleceu se o doente está atualmente na iminência de condição grave, e a condição
sistêmica global do doente foi rapidamente avaliada. A impressão geral fornece todas as informações necessárias
que o profissional do APH precisa para determinar se podem ser necessários recursos adicionais de suporte
avançado para atender o doente.
Se for apropriado por helicóptero para um centro de trauma, frequentemente este é o momento para tomar a decisão
de solicitá-lo. Atraso na decisão de quais recursos adicionais são necessários, apenas estende o tempo no local do
incidente. A tomada de decisão precoce tem o objetivo de encurtar o tempo na cena. Uma vez que esta impressão
geral da condição do doente foi determinada, o exame primário pode ser completado imediatamente, a menos que
haja uma complicação que requer mais cuidado ou avaliação.
O resto do exame primário deve continuar muito rapidamente. O restante de nossa discussão sobre exame primário
abordará os componentes específicos do exame primário e a ordem de prioridades para um atendimento ideal do
doente.
As cinco etapas envolvidas no exame primário e sua ordem de prioridade são as que se seguem:
A. Atendimento das vias aéreas e controle da coluna cervical
B. Respiração e ventilação
C. Circulação e sangramento
D. Incapacidade avaliação neurológica
E. Exposição e proteção do ambiente
Etapa A – Vias Aéreas e Controle da Coluna Cervical
Vias Aéreas
As vias aéreas devem ser rapidamente verificadas para assegurar que estão abertas e limpas (pérvias) e que não
existe perigo de obstrução. Se as vias aéreas estiverem comprometidas, terão que ser abertas usando métodos
manuais: levantamento do queixo no trauma ou tração da mandíbula no trauma e retirada de sangue ou secreções,
se necessário. À medida que equipamento e tempo estão disponíveis, o atendimento das vias aéreas pode progredir
para meios mecânicos: cânulas oro ou nasofaríngea ou entubação endotraqueal, ou métodos transtraqueias,
ventilação percutânea transtraqueal.
Controle da Coluna Cervical
O profissional do APH deve suspeitar de lesão na medula espinhal até que tenha sido finalmente excluído. Portanto,
quando permeabilizar a via aérea, o profissional do APHdeve evitar lesar a coluna cervical. O movimento excessivo
pode tanto causar quanto agravar lesões neurológicas, porque pode ocorrer compressão óssea na presença de uma
coluna fraturada. A solução é ter certeza de que o pescoço foi manualmente mantido em posição neutra durante a
abertura das vias aéreas e a realização da ventilação necessária. Isto não significa que os procedimentos de
manutenção das vias aéreas descritos não podem ou não devem ser conduzidos.
Significa que devem ser feitos enquanto se protege a coluna de movimento desnecessário.
Uma vez que o profissional do APH tenha imobilizado o pescoço a fim de proteger a coluna cervical, deverá então
imobilizar toda a coluna do paciente. Logo, todo o corpo do paciente deverá ser alinhado e imobilizado.
Etapa B – Respiração Ventilação
O profissional do APH deve, em primeiro lugar, administrar oxigênio eficazmente aos pulmões do paciente para
iniciar o processo metabólico. A hipóxia é resultante de ventilação inadequada dos pulmões e falta de oxigenação
nos tecidos do doente. Uma vez que a via aérea está pérvia, a qualidade e quantidade da ventilação do doente
devem ser avaliadas. O profissional do APH deve então fazer o que se segue:
1. Verifique se o doente está respirando.
2. Se o paciente não estiver respirando (apneia), inicie imediatamente ventilação assistida com máscara facial
associada a um balão dotado de válvula unidirecional com oxigênio suplementar antes de continuar a avaliação.
3. Assegure que a via aérea do paciente esteja patente, continue a ventilação assistida a prepare a inserção de
cânula oro ou nasofaríngea, intubação, ou outros meios de proteção mecânica da via aérea.
4. Se o doente estiver respirando, estime a adequação da frequência ventilatória e profundidade para determinar se o
doente está movimentado suficiente ar e acesse a oxigenação. Assegure que o ar inspirado contenha ao menos 85%
de oxigênio.
5. Rapidamente observe a elevação do tórax e, se o paciente estiver consciente, capaz de falar, ouça-o para
observar se é capaz de falar uma frase inteira sem dificuldade.
A frequência ventilatória pode ser dividida em cinco níveis:
a. Apnéia: O paciente não está respirando.
b. Lenta: Uma frequência ventilatória muito lenta pode indicar isquemia suprimento deficiente de oxigênio do cérebro.
Se a frequência ventilatória caiu a 12 ventilações por minuto ou menos
(bradipnéia), o profissional do APH deve assistir a ventilação ou assumir totalmente a ventilação do paciente com
uma máscara facial associada a um balão dotado de válvula unidirecional.
Ventilação assistida ou ventilação total com máscara facial associada a um balão dotado de válvula unidirecional
deve incluir oxigênio suplementar com uma concentração mínima de 85% FiO2 de 0,85 ou maior.
c. Normal: Se a frequência ventilatória está entre 12 e 20 respirações por minuto eupnéia, frequência normal para um
adulto, o profissional do APH deve observar o paciente com atenção.
Embora o paciente aparente estabilidade, oxigênio suplementar deve ser considerado.
d. Rápida: Se a frequência ventilatória está entre 20 e 30 incursões por minuto taquipnéia, o profissional do APH
deve também observar com atenção o paciente. Deve determinar se o paciente está melhorando ou piorando. A
condição determinante da frequência ventilatória aumentada é acúmulo progressivo de dióxido de carbono (CO2) no
sangue ou diminuição do nível de oxigênio sanguíneo (O2). Quando um paciente apresenta uma frequência
ventilatória anormal, o assistente deve investigar o porquê. Uma frequência rápida indica que não há aporte suficiente
de oxigênio no tecido. A falta de oxigênio inicia metabolismo anaeróbico e consequentemente aumento no CO2. O
sistema de detecção do organismo reconhece o nível elevado de CO2 e alerta o sistema ventilatória para aumentar a
freqüência e exalar este excesso. Logo uma freqüência ventilatória aumentada pode indicar que o paciente necessita
melhor perfusão ou oxigenação ou ambos. A administração de oxigênio suplementar com concentração de 85% ou
maior uma FiO2 de 0,85 ou maior é indicada para este paciente, no mínimo até que seu estado geral seja
determinado. O profissional do APH deve suspeitar da capacidade do paciente em manter ventilação adequada e
deve permanecer alerta para qualquer deterioração na sua condição geral.
e. Muito Rápida: Uma frequência ventilatória acima de 30 ventilações por minuto taquipnéia grave indica hipóxia,
metabolismo anaeróbico, ou ambos com resultante acidose. O profissional do APH deve imediatamente iniciar
ventilação assistida com máscara facial associada a
um balão dotado de válvula unidirecional com oxigênio suplementar com concentração de
85% ou maior uma FiO2 de 0,85 ou maior. A busca de causa da frequência ventilatória elevada deve iniciar de
imediato. É um problema de oxigenação ou oferta inadequada de células sanguíneas? Uma vez identificada a causa,
o socorrista deve intervir imediatamente. Com ventilação anormal, o profissional do APH deve expor, observar e
palpar o tórax rapidamente.
Deve auscultar os pulmões para identificar murmúrio vesicular anormal, diminuído ou ausente. Lesões que podem
impedir a ventilação incluem pneumotórax hipertensivo, lesão raquimedular, ou lesão traumática cerebral. Essas
lesões devem ser identificadas durante o exame primário e o suporte ventilatório iniciado de imediato.
Na avaliação do estado ventilatório do paciente traumatizado, o profissional do APH deve abordar tanto a
profundidade quanto a frequência ventilatória. Um paciente pode respirar com uma freqüência normal de 16 vezes
por minuto, mas grande diminuição de profundidade. Em contraposição, um paciente pode ter uma profundidade
normal, porém com grande aumento ou diminuição da frequência ventilatória. A profundidade e a frequência
ventilatórias combinam sse para produzir o volume corrente do paciente
Etapa C – Circulação e Sangramento
A avaliação do comprometimento ou falência do sistema circulatório é a próxima etapa no cuidado com o paciente. A
oxigenação dos glóbulos vermelhos sem que sejam encaminhados às células do tecido não trazem nenhum benefício
ao doente. Na avaliação inicial do doente traumatizado, o profissional do APH deve identificar e controlar a
hemorragia externa. Em seguida, pode obter uma estimativa global adequada do débito cardíaco e do estado de
perfusão.
Controle da Hemorragia
O profissional do APH deve identificar e tratar a hemorragia externa no exame primário. O controle de hemorragia é
incluído na circulação porque se um grande sangramento não for controlado de imediato, o potencial de morte do
paciente aumenta drasticamente. Há três tipos de hemorragia externa, assim descritos:
1. Sangramento capilar é causado por escoriações que lesam minúsculos capilares imediatamente abaixo da
superfície da pele. Em geral o sangramento capilar terá diminuído ou mesmo cessado antes da chegada da equipe
pré-hospitalar.
2. Sangramento venoso provém de camadas mais profundas do tecido e em geral é controlado mediante uma
pressão direta moderada no local. Em geral não ameaça a vida a não ser que a lesão seja grave ou o sangramento
não seja controlado.
3. Sangramento arterial é causado por lesão a uma artéria. Esse é o sangramento mais importante e também o mais
difícil de ser controlado. É caracterizado por um sangue vermelho vivo que jorra da ferida. Mesmo uma ferida
perfurante pequena em uma artéria pode produzir uma hemorragia que ameace a vida.
O profissional do APH deve controlar a hemorragia de acordo com as seguintes etapas:
a. Pressão direta. Controle de sangramento por pressão direta é exatamente o que o termo implica aplicar pressão
no local do sangramento. O profissional do APH consegue isto aplicando um curativo, com uma gaze ou uma
compressa diretamente sobre a lesão e aplicando pressão manual. Aplicar pressão direta exige a atenção total de um
assistente, logo ele fica indisponível para a comunidade do atendimento do paciente. No entanto, se o sangramento
não estiver controlado, não importa quanto oxigênio ou fluido o paciente receba, pois todo o oxigênio e fluido sairão
pela ferida.
b. Elevação. Se o profissional do APH não conseguir controlar o sangramento por pressão direta, deve elevar a
extremidade. Em razão da gravidade, o sangue terá algum retardo na chegada ao local do sangramento. Deve-se ter
cuidado ao elevar uma extremidade fraturada ou com uma luxação.
c. Pontos de pressão. O profissional do APH pode ainda controlar o sangramento aplicando pressão profunda sobre
uma artéria proximal à lesão. Esta é uma tentativa de diminuir a chegada de sangue à ferida, logo diminuindo o
sangramento, mediante pressão manual para ocluir a artéria. Os principais pontos de pressão do corpo são a artéria
braquial, que impede o fluxo para o antebraço; a artéria axilar, para hemorragias mais proximais do membro superior;
a artéria poplítea, que impede o fluxo para a perna; e a artéria femoral, na virilha, para hemorragias mais proximais
do membro inferior.
d. Torniquetes. O profissional do APH só deve usar um torniquete se nenhuma outra alternativa está disponível e
não consegue parar o sangramento usando outros métodos. O usos de torniquetes é o ultimo recurso.
O controle de hemorragia é uma prioridade. O controle rápido da perda de sangue é um dos objetivos mais
importantes no tratamento de um paciente traumatizado. O exame primário não pode seguir adiante se o
sangramento não estiver controlado.
Nos casos de hemorragia externa, a aplicação de pressão direta controlará a maior parte das hemorragias
importantes até que o profissional do APH possa transportar a vítima até um local onde um centro cirúrgico ou outro
equipamento esteja disponível. O profissional do APH deve iniciar o controle da hemorragia e mantê-la durante todo
o transporte. Pode ser necessário ajuda a fim de realizar ventilação e controle de hemorragia ao mesmo tempo.
Se o profissional do APH suspeita de hemorragia interna, deve rapidamente expor o abdome do paciente para
inspecionar e palpar procurando sinais de lesão. Deve também palpar a pelve porque fraturas pélvicas são fonte de
grande sangramento intra-abdominal. Fraturas pélvicas são tratadas com transporte rápido, uso da calça pneumática
antichoque PASG e reposição rápida de fluido endovenoso aquecido.
Muitas causas de hemorragia são de difícil controle fora do hospital. O tratamento préhospitalar consiste em
transporte rápido do paciente a um serviço médico equipado e com equipe disponível para controle cirúrgico da
hemorragia, por exemplo, se disponível, um Centrode Trauma.
Perfusão
O profissional do APH pode obter uma avaliação geral do estado circulatório do paciente verificando o pulso, a cor, a
temperatura e umidade da pele e o tempo de enchimento capilar.
Pulso:
Avalie a presença, qualidade e regularidade do pulso. A presença de pulso periférico palpável também fornece uma
estimativa progressiva da pressão arterial. Esta verificação rápida mostrará se o doente tem taquicardia, bradicardia
ou ritmo irregular.Também pode revelar a pressão arterial sistólica. Se o pulso radial não for palpável em uma
extremidade não lesada, o doente provavelmente entrou na fase descompensada de choque, um sinal tardio da
condição grave.
No exame primário, não é necessária a determinação da frequência de pulso exata. Em vez disso, uma estimativa
aproximada é rapidamente obtida, e o exame prossegue para outras avaliações preliminares. A freqüência de pulso
real será calculada mais tarde no processo. Se o paciente não possui pulso carotídeo ou femoral, então está em
parada cárdio- respiratória.
Pele:
Cor: Perfusão adequada produz coloração rosada na pele. A pele se torna pálida quando o sangue é desviado de
alguma área. Coloração azulada indica oxigenação incompleta, ao passo que coloração pálida está associada a
perfusão deficiente. A coloração azulada é devida à falta de sangue ou de oxigênio naquela região do corpo. Pele
pigmentada torna em geral esta determinação difícil. O exame da cor do leito ungueal e das mucosas serve para
superar este desafio porque as mudanças de coloração aparecem inicialmente em lábios, gengivas ou extremidades
dos dedos.
Temperatura:
Assim como outras partes da avaliação da pele, a temperatura é influenciada por condições ambientais. Porém, pele
fria indica perfusão diminuída, independente da causa. O profissional do APH deve avaliar a temperatura da pele
tocando o paciente com o dorso da mão; logo, uma determinação apurada pode ser difícil por estar calçando luvas. A
temperatura normal da pele é quente ao toque, nem fria nem extremamente quente. Em geral os vasos sanguíneos
não estão dilatados e, portanto, não trazem o calor do corpo à superfície da pele.
Umidade:
Pele seca indica boa perfusão. Pele úmida está associada com choque e perfusão diminuída. Esta queda na
perfusão é devida ao desvio de sangue por meio da vasoconstrição periférica pra outros órgãos do corpo.
Tempo de Enchimento Capilar:
Uma rápida verificação do tempo de enchimento capilar é realizada pressionando-se o leito ungueal. Isto remove o
sangue do leito capilar visível. A taxa de retorno do sangue aos leitos capilares é uma ferramenta útil para estimar o
fluxo sanguíneo através desta parte mais distal da circulação. Tempo de enchimento capilar maior de 2 segundos
indica que os leitos capilares não estão recebendo perfusão adequada.
Entretanto, o enchimento capilar é um mau indicador do estado de choque por si só, pois é influenciado por muitos
outros fatores. Por exemplo, doença vascular periférica (arteriosclerose), temperaturas baixas, uso de
vasodilatadores ou vasoconstritores farmacológicos ou presença de choque neurogênico podem distorcer o
resultado. Nestes casos, torna-se uma verificação menos útil da função cardiovascular. O tempo de enchimento
capilar tem lugar como método para avaliar a adequação circulatória, mas deve sempre ser usado com conjunto com
outros achados do exame físico da mesma forma se usa outros indicadores, como pressão arterial.
Etapa D – Incapacidade - Avaliação Neurológica
Tendo avaliado e corrigido, na medida do possível, os fatores envolvidos em levar oxigênio aos pulmões e fazendo-o
circular pelo corpo, a próxima etapa do exame primário é a medida da função cerebral, que é uma medida indireta da
oxigenação cerebral. O objetivo é determinar o nível de consciência do doente e inferir o potencial de hipóxia.
Um doente agressivo, combativo ou que não coopera, deve ser considerado como estando em
hipóxia até prova em contrário. A maioria dos doentes solicita ajuda quando suas vidas estão ameaçadas. Se o
doente recusa ajuda, o motivo deve ser questionado. Por que o doente se sente ameaçado pela presença do
socorrista no local do incidente? Se o doente parece sentir-se ameaçado pela própria situação, o profissional do APH
deve fazer algo para estabelecer uma relação tal que o doente confie nele. Se não nada na situação que pareça ser
ameaçador, devesse considerar que o motivo seja fisiológico e, portanto identificar e travar as causas reversíveis.
Durante o exame, o profissional do APH deve determinar, a partir do histórico, se o doente perdeu a consciência em
qualquer momento desde que ocorreu o trauma, quais as substâncias tóxicas que podem estar envolvidas e se o
doente tem algumas condições preexistentes que podem ter produzido a diminuição de nível de consciência, ou o
comportamento anormal.
Um nível de consciência diminuído deve alertar o profissional do APH para quatro possibilidades:
1. Oxigenação cerebral diminuída devido a hipóxia e/ou hipoperfusão
2. Lesão do sistema nervoso central
3. Intoxicação por drogas ou álcool
4. Distúrbio metabólico: diabetes, convulsão, parada cardíaca
A escala de Coma de Glasgow é uma ferramenta utilizada para determinar o nível de consciência.
É um método simples e rápido para determinar a função cerebral e é preditivo da sobrevida do paciente,
especialmente e melhor resposta motora. Ela também prevê a função cerebral basal para avaliações neurológicas
seriadas. A Escala de Coma de Glasgow é dividida em três seções:
1. Abertura ocular
2. Melhor resposta verbal
3. Melhor resposta motora
O profissional do APH pontua o paciente em um escore de acordo com a melhor resposta para cada componente da
OVM.
Por exemplo, se o olho direito de um paciente está tão edemaciado que ele não consegue abri-lo, mas o olho
esquerdo abre espontaneamente, então o paciente recebe um “4” para a melhor abertura ocular.
Se o paciente não abre espontaneamente os olhos, o assistente deve usar um comando verbal: abra os olhos! Se o
paciente não responde ao estímulo verbal, um estímulo doloroso pode ser aplicado, como compressão do leito
ungueal com uma caneta ou um beliscão no tecido axilar.
A resposta verbal deve ser avaliada usando-se uma questão como “o que aconteceu com você?”.
Se o paciente estiver orientado, responderá coerentemente. De outro modo, a resposta pode ser confusa,
inapropriada, ininteligível, ou não haver reposta. Se o paciente está entubado, a Escala de Coma de Glasgow possui
apenas a abertura ocular e resposta motora e um “T”
é acrescentado para assimilar a incapacidade de avaliar a resposta verbal, como exemplo,‘8T’.
O terceiro componente é o escore motor. Deve ser dada uma ordem clara e simples para o paciente, como “mostre
dois dedos!” ou ‘faça positivo!”
Um paciente que torce ou agarra os dedos do examinador pode simplesmente estar demonstrando em reflexo de
“agarrar” e não seguindo um comando propositalmente. Se o paciente não segue um comando, um estímulo doloroso
como já descrito pode ser usado e a melhor resposta motora do paciente é anotada. Se ele tenta afastar a mão que
provoca o estímulo, considera-se como localiza a dor. Outras respostas à dor possíveis são retirada ao estímulo,
flexão anormal, postura de decorticação, ou extensão, postura de descerebração, da extremidade superior, ou
ausência de função motora.
O escore máximo na Escala de Coma de Glasgow é 15, indicando um paciente sem dano neurológico, enquanto o
menor escore, de 3, é em geral um sinal de péssimo prognóstico. Um escore menor que 8 indica uma lesão grave, 9
a 12 lesão moderada, e 13 a 15 lesão mínima.
Um escore menor ou igual a 8 é indicação para entubação do paciente. O socorrista pode calcular facilmente o
escore e deve incluí-lo no relato verbal no hospital bem como no prontuário do paciente.
Se o paciente não está acordado, orientado e capaz de obedecer comandos, devem ser rapidamente avaliadas as
pupilas. As pupilas estão iguais e redondas, fotorreagentes? As pupilas são iguais umas às outras? Cada pupila está
redonda e com aparência normal, e reage apropriadamente à luz contraindo ou está sem resposta e dilatada? Um
escore menor que 14 na Escala de Coma de Glasgow, combinado com um exame pupilar anormal, pode indicar a
presença de uma lesão cerebral potencialmente letal.
O nível de consciência do doente pode também ser avaliado aplicando-se o acrônimo AVDI, que significa:
A – Alerta
V – Responde a estimulo verbal
D – Responde a estímulo de dor
I – Inconsciente
Embora o AVDI seja mais rápido de ser avaliado que a Escala de Coma de Glasgow, propicia informações menos
exatas. Como a Escala de Coma de Glasgow é uma avaliação-chave realizada no setor de emergência e durante
toda a permanência hospitalar do paciente, o profissional do APH deve usá-la no ambiente pré-hospitalar a fim de
propiciar uma informação basal importante. Embora a Escala de Coma de Glasgow seja mais difícil de memorizar
que o
AVDI, a prática repetida tornará essa avaliação crucial natural.
Etapa E – Exposição/Ambiente
Uma etapa inicial no processo de avaliação é tirar as roupas do paciente porque sua exposição é fundamental para
encontrar-se todas as lesões. O dito que “a parte do corpo que não está exposta será a parte mais gravemente
ferida” pode não ser sempre verdade, mas é verdade o bastante para justificar o exame total do corpo. Também, o
sangue pode se acumular dentro da roupa e ser absorvido por ela, e assim passar despercebido. Quando todo o
corpo do paciente foi visto, o doente deve ser coberto para conservar o calor corporal. Embora seja importante expor
todo o corpo da vítima para completar a avaliação correta, a hipotermia é um problema grave no tratamento do
paciente traumatizado. Somente as partes necessárias do doente devem ser expostas quando ele estiver no
ambiente externo. Uma vez dentro da unidade de emergência aquecida, o assistente poderá completar o exame e
recobrir o paciente o mais rápido possível.
A quantidade de roupa do doente que deve ser retirada durante uma avaliação irá variar dependendo das condições
ou lesões encontradas. A regra geral é remover o tanto de roupa necessário para determinar a presença ou ausência
de uma condição ou lesão. O profissional do APH não deve ter medo de remover a roupa e este for o único meio pelo
qual podem ser apropriadamente completados a avaliação e o tratamento.
O paciente pode ter vários mecanismos de lesão, como sofrer uma colisão automobilística após ter sido baleado.
Lesões potencialmente letais podem passar despercebidas se o paciente não for bem examinado. Lesões não
podem ser tratadas se não forem primeiro reconhecidas.
Reanimação
A reanimação descreve as etapas de tratamento para corrigir problemas com risco de morte, identificados no exame
primário. A avaliação no pré-hospitalar é baseada em uma filosofia de
“trate à medida que encontre”, onde o tratamento é iniciado assim que cada ameaça à vida é identificada, ou então o
mais cedo possível.
Intervenção limitada na cena
O tratamento dos problemas das vias aéreas é a mais alta prioridade. Se a via aérea está aberta, mas a vítima não
respira, deve ser iniciado o suporte ventilatório. Isto inclui a administração de altas concentrações de oxigênio 85%
ou maior assim que possível. Se o paciente apresenta sinais de sofrimento respiratório e pequena troca de ar
expressão torácica diminuída, a assistência ventilatória deve incluir uso de máscara facial associada a um balão
dotado de válvula unidirecional. O profissional do APH deve identificar parada cardíaca durante a avaliação da
circulação e iniciar compressões no tórax, se necessário. Deve então controlar hemorragia externa exsanguinante.
No paciente com via aérea e respirações adequadas, devem ser rapidamente corrigidos a hipóxia e o choque
(metabolismo anaeróbico), se necessário.Um exame primário bem feito identifica todas as condições com risco de
morte, o exame secundário, por definição, trata de problemas menos sérios.
Portanto, o doente traumatizado grave deve ser transportado tão logo quanto possível após a conclusão do exame
primário.
No exame secundário, a abordagem “ver, ouvir e sentir” é usada para avaliar a pele e tudo que ela contém. Em vez
de olhar o corpo inteiro de uma vez, e finalmente voltar para auscultar e palpar todas as aéreas, o corpo é
“explorado”. As lesões são identificadas e os achados físicos são correlacionados região por região, começando pela
cabeça e prosseguindo por pescoço, tórax e abdome até as extremidades, As seguintes frases captam a essência do
processo inteiro de avaliação:
• Veja, não apenas olhe.
• Ouça, não apenas escute.
• Sinta, não apenas toque.
A definição da palavra ver é “ perceber com o olho”ou “descobrir”, ao passo que olhar é definido como “exercitar o
poder da visão”. Escutar é definido como “monitorar sem participação”, e ouvir é definido como “escutar com
atenção”. Enquanto examina o paciente, o profissional do APH deve usar todas as informações disponíveis para
formular um plano de atendimento ao doente. Um profissional do APH deve fazer mais do que somente dar ao
doente transporte ao hospital; ele deve fazer tudo que possa ser feito para assegurar a sua sobrevivência.
Ver
• Examine toda a pele de cada região.
• Esteja atento para hemorragia externa ou sinais de hemorragia interna, como tensão exagerada em uma
extremidade ou hematoma expansivo.
• Observe a presença de lesões de pele, como escoriações, queimaduras, contusões, hematomas, lacerações e
ferimentos penetrantes.
• Observe se há alguma massa ou inchaço ou deformidade de ossos que não deveria estar presente.
• Observe se a pele tem entalhes anormais, bem como a sua cor.
• Observe se há qualquer coisa que não “pareça certa”.
Ouvir
• Observe se há algum som incomum quando o doente inspira ou expira.
• Observe se há algum som anormal na ausculta do tórax.
• Verifique se o murmúrio vesicular é igual e normal em ambos os pulmões
• Faça ausculta nas carótidas e em outros vasos.
• Observe qualquer som incomum, sopros, nos vasos, o que pode indicar lesão vascular.
Sentir
• Mova cuidadosamente cada osso na região. Observe se isto produz crepitação, dor ou movimentação incomum.
• Palpe com firmeza todas as partes da região. Verifique se há alguma coisa se movendo que não deveria fazê-lo, ou
se sente algo”mole e úmido”, onde são sentidos os pulso, se há alguma pulsação que não deveria estar lá, e se todas
as pulsações estão presentes.
Sinais Vitais
O profissional do APH deve reavaliar constantemente a frequência ventilatória e a qualidade do pulso e ou outros
componentes do exame primário porque mudanças significativas podem ocorrer rapidamente. Deve ser feita medição
quantitativa dos sinais vitais e avaliação motora e sensitiva nas quatro extremidades assim que possível, embora isso
em geral não seja concluído até o final do exame primário. Dependendo da situação, um segundo profissional do
APH pode obter os sinais vitais enquanto o primeiro completa o exame primário a fim de não haver demora adicional.
Muito embora, “valores “ exatos de frequência de pulso, ventilação ou pressão arterial não são cruciais no tratamento
inicial do traumatizado grave. A determinação dos valores exatos pode ser retardada até a finalização das principais
etapas de reanimação e estabilização.
O conjunto completo de sinais vitais inclui pressão arterial, frequência e qualidade do pulso, frequência ventilatória,
incluindo murmúrio vesicular, e temperatura e cor de pele. Deve ser obtido e registrado um conjunto completo de
sinais vitais a cada 3 a 5 minutos, tanto quanto possível, ou a cada mudança na condição ou problema médico.
Histórico AMPLA
Deve ser obtido um histórico rápido do paciente. Essas informações devem ser documentadas no prontuário do
paciente e repassadas à equipe médica no hospital. O método mnemônico
AMPLA serve como lembrança de seus componentes-chave.
• Alergias. Principalmente a medicamentos.
• Medicações:drogas prescritas ou não que o paciente usa regularmente.
• Passado médico e antecedente cirúrgico. Problemas médicos importantes para os quais o paciente recebe
tratamento; inclui cirurgias prévias.
• Líquidos e alimentos ingeridos. Muitos pacientes traumatizados necessitarão de cirurgia, e alimentação recente
pode aumentar o risco de vômito e aspiração durante a indução da anestesia.
• Ambiente e eventos que levaram ao trauma.
Cabeça
O exame visual da cabeça e face revelará contusões, abrasões, lacerações, assimetria óssea, hemorragia, defeitos
ósseos da face e caixa craniana e/ou anormalidades de olho, pálpebras, ouvido externo, boca e mandíbula. O
profissional do APH deve:
• Palpar todo o couro cabeludo na busca de qualquer lesão de partes moles.
• Checar as pupilas para reatividade à luz, tamanho, igualdade, acomodação ou formato irregular.
• Palpar cuidadosamente os ossos da face e crânio para identificar crepitação, desvios, depressão ou mobilidade
anormal _é muito importante na avaliação não-radiográfica de lesões da cabeça.
Pescoço
O exame visual do pescoço para identificar contusões, abrasões, lacerações e deformidades alertarão o profissional
do APH sobre a possibilidade de lesões subjacentes. A palpação pode revelar enfisema subcutâneo de origem
traqueal, pulmonar ou laríngea. Crepitação da laringe, rouquidão e enfisema subcutâneo compõem a tríade clássica
indicadora de fratura da laringe.
A ausência de dor na coluna cervical pode ajudar a descartar fraturas cervicais •combinados com critérios estritos,
enquanto dor à palpação pode ajudar frequentemente a identificar a presença de fratura, luxação ou lesão
ligamentar. Tal palpação deve ser realizada com cuidado, tendo certeza de que o pescoço permanece em posição
linear neutra.
Tórax
O tórax é muito forte, flexível e elástico. Por esta razão, pode absorver uma quantidade significativa de trauma. O
exame visual de perto para identificar deformidades menores, pequenas áreas de movimento paradoxal, contusões e
abrasões é necessário para encontrar lesões subjacentes.
Outros sinais para os quais o profissional do APH deve ficar especialmente atento são posições de defesa contra a
dor, excursão torácica bilateral desigual e saliência ou retratação intercostal, supra-esternal ou supraclavicular.
A contusão sobre o esterno, por exemplo, pode ser a única indicação de uma contusão miocárdica.
Um ferimento perfurante perto do esterno pode ser o sinal inicial do tamponamento cardíaco. Uma linha traçada
anteriormente a partir do quarto especo intercostal posteriormente até o oitavo espaço intercostal define a excursão
para cima do diafragma na expiração completa.
Um ferimento penetrante que ocorre abaixo desta linha ou cuja trajetória poderia tê-lo levado para baixo dessa linha
deve ser considerado como tendo atravessado tanto a cavidade torácica como a abdominal.
Uma execução dos olhos e das mãos, o estetoscópio é o instrumento mais importante que o profissional do APH
pode usar para o exame do tórax. O doente estará mais na posição supina, de modo que somente as faces anterior e
lateral do tórax ficam disponíveis para ausculta.
O profissional do APH deve aprender a reconhecer o murmúrio vesicular normal e diminuído, com o doente nesta
posição. Uma pequena área de fratura de costela pode indicar uma contusão pulmonar subjacente grave. Qualquer
tipo de lesão por compressão do tórax pode resultar em pneumotórax. Murmúrio vesicular diminuído indica um
possível pneumotórax simples ou hipertensivo, ou hemotórax. Crepitações ouvidas posteriormente, quando o
paciente é rodado em bloco, ou lateralmente podem indicar contusão pulmonar. O tamponamento cardíaco é
caracterizado por bulhas abafadas; no entanto, pode ser difícil de determinar devido à movimentação na cena ou
ruído do transporte. Deve ainda ser palpado o tórax para perceber enfisema subcutâneo.
Abdome
O exame abdominal inicia-se com a avaliação visual, assim como com as outras partes do corpo. Abrasões e
equimoses indicam a possibilidade de lesão subjacente. A área abdominal perto do umbigo deve ser examinada
cuidadosamente à procura de uma contusão característica, com cerca de 4 cm de largura, localizada
transversalmente no abdome, indicando que o posicionamento incorreto do cinto de segurança pode ter causado
lesões subjacentes. Quase 50% dos doentes com este sinal apresentam lesões de vísceras ocas no abdome. Uma
alta incidência de fraturas da coluna também está associada ao “sinal do cinto de segurança”.
O exame do abdome também inclui palpação de cada quadrante para verificar se há dor, posição de defesa do
músculo abdominal ou massas. Quando palpar, verifique se o abdome está mole e se existe rigidez ou posição de
defesa. Não há necessidade de continuar palpando o abdome depois que a sensibilidade ou a dor foram
identificadas. Nenhuma informação adicional altera o atendimento pré-hospitalar, e o exame abdominal continuado
provoca mais desconforto ao doente e atraso no transporte ao centro de trauma. De maneira análoga, a ausculta do
abdome não adiciona quase nada à avaliação do paciente traumatizado.
Pelve
A pelve é avaliada pela observação e palpação. O profissional do APH deve procurar abrasões, contusões,
lacerações, fraturas expostas e sinais de distensão. Fraturas pélvicas podem produzir hemorragia interna, maciça,
resultando em deterioração da condição do doente.
A pelve deve ser palpada uma ó vez, à procura de instabilidade, durante o exame secundário.
Já que a palpação pode agravar a hemorragia, esta etapa do exame não deve ser repetida. A palpação é realizada
fazendo-se pressão suave antero-posterior na sínfise púbica e então pressão medial nas cristas ilíacas
bilateralmente, avaliando-se a dor e o movimento anormal. Deve- se suspeitar de hemorragia se for encontrada
alguma evidência de instabilidade.
Dorso
A região posterior do tronco deve ser examinada para evidência de lesão. O exame é realizado quando o paciente é
lateralizado para realizar o rolamento para a prancha longa. Procede-se à ausculta do murmúrio vesicular na face
posterior do tórax e a coluna deve ser palpada para identificar sensibilidade e deformidade.
Extremidades
O exame das extremidades deve se iniciar da clavícula na extremidade superior e na pelve na extremidade inferior e
prosseguir em direção à porção mais distal de cada membro. Cada osso e articulações individuais devem ser
avaliados por exame visual à procura de deformidade, hemorragias, ou equimose, e por palpação para determinar se
crepitação, dor, sensibilidade, ou movimento incomum estão presentes. Qualquer suspeita de fratura deve ser
imobilizada até que seja possível a confirmação radiográfica de sua presença ou ausência. A ventilação da
circulação, função dos nervos motores e sensitivos também deve ser realizada na parte distal de cada extremidade.
Se uma extremidade estiver imobilizada, pulsos, movimento e sensibilidade devem ser novamente verificados após a
imobilização.
Exame neurológico
A avaliação neurológica no exame secundário, como as outras avaliações já descritas, é conduzida muito mais
detalhadamente do que no exame primário. Deve-se incluir o cálculo do escore da Escala de Coma de Glasgow, a
avaliação da função motora e sensitiva e a observação da resposta pupilar. Ao examinar a pupila do doente, o
socorrista deve verificar a igualdade da resposta e do tamanho. Uma parte significativa da população tem pupilas de
tamanhos diferentes como condição normal anisocoria. Entretanto, mesmo nesta situação, as pupilas devem reagir à
luz de modo semelhante. As pupilas que reagem em velocidades diferentes à exposição da luz são consideradas
desiguais. Pupilas desiguais no doente traumatizado inconsciente podem indicar aumento de pressão intracraniana
ou pressão no terceiro nervo intracraniano, causada por edema cerebral ou hematoma intracraniano que se expande
rapidamente.
Trauma direito no olho também pode fazer com que as pupilas fiquem desiguais.
O exame preliminar da capacidade e resposta sensitiva determina a presença ou ausência de fraqueza ou perda da
sensação nas extremidades e identifica áreas que necessitam de exame mais detalhado. O paciente deve ser
totalmente imobilizado, no início em toda a extensão da coluna, e então no restante do corpo. É necessário o uso de
prancha longa, colar cervical, coxim para a cabeça e cintos. Não deve ser imobilizado somente a cabeça; se o corpo
não estiver imobilizado, qualquer mudança na posição por elevação ou movimento da ambulância causará
movimento do corpo e não da cabeça, potencializando o risco de lesão adicional à medula espinhal. A proteção
integral da medula espinhal é necessária em todas as situaçõe
SUPORTE BÁSICO DE VIDA
A realização imediata de RCP em uma vítima de PCR, ainda que apenas com compressões torácicas no pré-
hospitalar, contribui sensivelmente para o aumento das taxas de sobrevivência. Portanto, as ações realizadas
durante os minutos iniciais de atendimento a uma emergência são críticas em relação à sobrevivência da vítima, o
que inclui o Suporte Básico de Vida (SBV).
Em uma situação de PCR, um mnemônico pode ser utilizado para descrever os passos simplificados do
atendimento em SBV: o “CABD primário”. Checar responsividade e respiração da vítima, chamar por ajuda, checar o
pulso da vítima, compressões torácicas (30 compressões), abertura das vias aéreas, boa ventilação (2 ventilações
após 30 compressões torácicas), desfibrilação.
Deve-se, antes de qualquer atendimento em ambiente extra-hospitalar, verificar a segurança do local. Com o
local seguro, ao abordar a vítima, toque-a pelos ombros. Observe se há movimento torácico de respiração em menos
de 10 segundos e se estiver ausente ou se a vítima estiver apenas com gasping, chame ajuda imediatamente ligando
para o número local de emergência. Verifique o pulso da vítima em menos de 10 segundos e, caso haja pulso,
aplique uma ventilação a cada 5 a 6 segundos e cheque o pulso a cada 2 minutos; se não detectar pulso na vítima ou
estiver em dúvida, inicie os ciclos de compressões e ventilações. Inicie ciclos de 30 compressões e 2 ventilações,
considerando que existe um dispositivo de barreira (por exemplo, máscara de bolso para aplicar as ventilações).
Para realização das compressões torácicas: posicione-se ao lado da vítima – que deve ter o tórax desnudo,
coloque a região hipotênar da mão sobre o esterno da vítima e a outra mão sobre a primeira, entrelaçando-a, estenda
os braços e se posicione cerca de 90° acima da vítima, comprima na frequência de, no mínimo, 100
compressões/minuto, com profundidade de, no mínimo, 5 cm e permita o retorno completo do tórax após cada
compressão, sem retirar o contato das mãos com o mesmo. Minimize interrupções das compressões e reveze com
outro socorrista a cada dois minutos para evitar a fadiga e compressões de má qualidade.
Para não retardar o início das compressões torácicas, a abertura das vias aéreas deve ser realizada somente
depois de aplicar trinta compressões. As ventilações devem ser realizadas em uma proporção de 30 compressões
para 2 ventilações com apenas um segundo cada, fornecendo a quantidade de ar suficiente para promover a
elevação do tórax. Independentemente da técnica utilizada para aplicar ventilações, será necessária a abertura de via
aérea, que poderá ser realizada com a manobra da inclinação da cabeça e elevação do queixo e, se houver suspeita
de trauma, a manobra de elevação do ângulo da mandíbula. A ventilação com a bolsa-válvula-máscara deve ser
utilizada na presença de dois socorristas, um responsável pelas compressões e outro por aplicar as ventilações com
o dispositivo.
Em vítima que não respira ou respira de forma anormal (somente gasping), porém apresente pulso, se
encontra, portanto, em PCR. Nesses casos, realize uma ventilação a cada 5 a 6 segundos para vítimas adultas. Para
crianças e lactentes, aplique uma ventilação a cada 3 a 5 segundos.
A desfibrilação precoce é o tratamento específico para PCR em FV/Taquicardia Ventricular sem pulso, pode
ser realizada com um equipamento manual (somente manuseado pelo médico) ou com o DEA, que poderá ser
utilizado por qualquer pessoa assim que possível. Esse aparelho pode ser manuseado por leigos, e os passos para
seu manuseio se resume em ligá-lo e seguir as instruções que serão dadas por ele.
Manejo da via aérea
A escolha do melhor método de ventilação deve ser feita com base na experiência do socorrista, sendo
aceitável a utilização do dispositivo de bolsa-válvula-máscara, isoladamente ou em combinação com a cânula
orotraqueal, assim como a máscara laríngea, o combitube ou o tubo laríngeo. O uso de oxigênio a 100% é razoável
durante as manobras de RCP com o objetivo de aumentar a oxi-hemoglobina arterial e a oferta de oxigênio. Embora
a exposição prolongada a 100% seja tóxica, não existem evidências que ocorra toxicidade com a exposição breve,
como no cenário da RCP em adultos.
A ventilação com dispositivo bolsa-válvula-máscara é um método aceitável para a ventilação durante as
manobras de RCP, mas requer treinamento contínuo para seu uso adequado. Idealmente, esse dispositivo deve ser
utilizado por 2 socorristas. Durante a RCP, devem ser realizadas 2 ventilações após 30 compressões torácicas.
No caso de PCR intra-hospitalar por FV/TV refratária e, principalmente, por AESP /assistolia, a ventilação
com cânula orotraqueal é o método mais recomendado no manejo da via aérea. A interrupção da realização das
compressões torácicas por motivo da intubação orotraqueal deverá ser minimizada ao extremo, e a intubação deverá
ser realizada somente em momento oportuno, quando não for interferir com as outras manobras de ressuscitação. O
treinamento e retreinamento nessa habilidade são recomendados para socorristas que realizam esse procedimento.
Não há evidências na literatura sobre o melhor momento para realizar a intubação orotraqueal durante o atendimento
da PCR.
Após a colocação da cânula traqueal, é necessário checar se o seu posicionamento está correto, o que é
feito inicialmente pela avaliação clínica que consiste na visualização da expansão torácica e da condensação do tubo
durante a ventilação e na ausculta em 5 pontos: epigástrio, base pulmonar esquerda, base pulmonar direita, ápice
pulmonar esquerdo e ápice pulmonar direito, preferencialmente nessa ordem. Além disso, o posicionamento correto
do tubo deve ser confirmado com a utilização de um dispositivo. O mais indicado é a capnografia quantitativa, mas na
sua ausência pode-se utilizar dispositivos detectores esofágicos e detectores de CO211-14. Deve-se manter a
ventilação e oxigenação com intervalo de uma ventilação a cada 6 a 8 segundos, o que corresponde a 8 a 10
ventilações por minuto de maneira assíncrona às compressões torácicas, que devem ser mantidas em frequência
igual ou superior a 100 por minuto.
Monitorização durante a PCR
O dióxido de carbono exalado no final da expiração (expressado em mmHg – PETCO2) detectado pela
capnografia quantitativa em pacientes intubados é correlacionado com a qualidade da RCP e com o retorno da
circulação espontânea (RCE). Durante a PCR não tratada, a produção de CO2 é mantida, porém não existe liberação
pelos pulmões, sendo a presença de débito cardíaco a maior determinante da liberação do PETCO2. Os valores do
PETCO2 são correlacionados com o RCE e com a pressão de perfusão coronária. Valores < 10 mmHg revelam
pouca probabilidade de RCE, indicando a necessidade de melhora na qualidade da RCP17-20.
Outro mecanismo muito útil para a monitorização da RCP é a medida da pressão arterial diastólica (PAD)
naqueles pacientes que dispõem de monitorização arterial invasiva no momento da PCR. Seu valor é correlacionado
com a pressão de perfusão coronária e com o RCE. Nas situações em que a pressão de relaxamento (diastólica) é <
20 mmHg, é razoável considerar melhorar a qualidade da RCP, melhorando as compressões torácicas e as drogas
vasoativas. Vale ressaltar que a presença de dispositivos arteriais também pode reduzir o tempo de interrupção da
RCP na checagem de pulso em pacientes com atividade elétrica organizada. .
Saturação venosa central < 30% é relacionada à impossibilidade de atingir o RCE; sugerindo-se então que, durante a
PCR, é necessário manter valores acima de 30%.
Manejo da parada cardíaca
A parada cardíaca pode ser causada por quatro ritmos: Fibrilação Ventricular (FV), Taquicardia Ventricular
Sem Pulso (TVSP), Atividade Elétrica Sem Pulso (AESP) e Assistolia. A sobrevida dos pacientes depende da
integração do SBV, do suporte avançado de vida em cardiologia (SAVC) e dos cuidados pós ressuscitação.
As pausas durante as manobras de RCP devem ser minimizadas e restritas a checagem de ritmo,
desfibrilação, checagem de pulso quando houver ritmo organizado e breve pausa para obtenção e confirmação de
uma via aérea avançada. A monitorização da qualidade da RCP é fortemente recomendada. O atraso no início da
administração de vasopressores para além dos primeiros cinco minutos de PCR, bem como a demora em instalar via
aérea avançada podem estar associados a pior prognóstico. Assim, pode-se sugerir o início do uso de vasopressores
nos primeiros ciclos de RCP.
Durante a tentativa de ressuscitação, o socorrista deve tentar identificar a causa da PCR – diagnóstico
diferencial. A maioria das causas de parada pode ser resumida na memorização mnemônica “5 Hs e 5 Ts”, a saber:
Hipóxia, Hipovolemia, Hidrogênio (acidose), Hiper/Hipocalemia, Hipotermia; Tóxicos, Tamponamento cardíaco,
Tensão no tórax (pneumotórax hipertensivo), Trombose coronária (infarto agudo do miocárdio), Tromboembolismo
pulmonar.
Para o ideal atendimento da PCR, além de ênfase na RCP de boa qualidade, deve-se atentar ao papel de
cada um na equipe de ressuscitação. O treinamento do atendimento de PCR em equipe minimiza erros e é
recomendado. Os dois princípios fundamentais do bom trabalho em equipe são: liderança e comunicação efetiva.
Assim, a cada atendimento, deve haver um profissional que assuma o papel de líder na condução do caso. Esse
profissional deve garantir que todas as tarefas sejam compreendidas e executadas pelos diferentes membros da
equipe, incorporar novas informações, reavaliar o caso, centralizar a comunicação entre os membros da equipe e
avaliar o desempenho de seus colegas, garantindo RCP de boa qualidade, controle adequado da via aérea e
segurança na manipulação do desfibrilador. Tratamento da fibrilação ventricular e taquicardia ventricular sem pulso
Quando a monitorização com desfibrilador manual revela ritmo de FV/TVSP, a prioridade deve ser a
desfibrilação o mais precoce possível, assim que disponível, uma vez que duração da arritmia é fator prognóstico
para o sucesso da desfibrilação, sendo máximo se a desfibrilação é realizada com desfibrilador manual ou
automático em até 3 minutos do início da FV. Durante a reanimação, devem se consideradas drogas vasopressoras e
antiarrítmicas, bem como identificar e tratar causas potencialmente reversíveis.
Se um desfibrilador bifásico estiver disponível, a energia do choque deve ser entre 120-200J conforme as
orientações do fabricante. Se o socorrista desconhece as orientações do fabricante o choque deve ser administrado
com a energia máxima disponível no aparelho. Se um desfibrilador monofásico estiver disponível, o choque deve ser
administrado com 360J assim como os choques subsequentes.
Após o primeiro choque, preferencialmente com desfibrilador bifásico, procede-se RCP por 2 minutos,
seguida de checagem de ritmo no monitor. Caso FV/TV persista, procede-se a um novo choque de alta energia,
seguido por RCP durante 2 minutos. O melhor momento para administrar o vasopressor não é estabelecido,
devendo-se considerar seu início após o estabelecimento do acesso venoso. A administração precoce poderia
otimizar o fluxo sanguíneo miocárdico antes do próximo choque. Há evidências sugerindo que o início precoce das
drogas melhore o prognóstico.
Em qualquer ritmo de PCR, a primeira droga a ser utilizada deve ser um vasopressor. Embora o nível de
evidência seja limitado, recomenda-se administração de adrenalina 1 mg a cada três a cinco minutos.
A primeira ou segunda dose de adrenalina pode ser substituída por vasopressina 40 U. Caso haja persistência de FV
ou TVSP, apesar da RCP, desfibrilação e vasopressor, indica-se um antiarrítmico: amiodarona (antiarrítmico de
escolha) ou lidocaína. A amiodarona, um antiarrítmico classe III de Vaughan-Williams, é a droga antiarrítmica de
primeira escolha no tratamento da FV/TVSP refratária após a droga vasopressora e nova desfibrilação.
Tratamento da assistolia e da atividade elétrica sem pulso (AESP)
São ritmos em que a desfibrilação não está indicada. Deve-se, então, promover RCP de boa qualidade,
aplicar as drogas indicadas e procurar identificar e tratar as causas reversíveis.
Se no momento da checagem de ritmo, após dois minutos contínuos de RCP, houver um ritmo organizado no
monitor, procede-se à checagem do pulso central carotídeo por cinco a 10 segundos. Caso não haja pulso palpável
nesse período, identifica-se AESP.
Para ritmo de Assistolia ou AESP, um vasopressor, adrenalina ou vasopressina pode ser administrado com o
objetivo de incrementar o fluxo sanguíneo cerebral e miocárdico. O uso rotineiro de atropina não é recomendado. O
uso da vasopressina no lugar da primeira ou segunda dose de adrenalina pode ser realizado, mas metanálise não
demonstrou diferenças entre as duas para nenhum dos ritmos de PCR.
Não há evidência clara de benefício terapêutico com uso rotineiro de atropina no tratamento da PCR em
AESP.
AESP e Assistolia podem ser causadas por condições reversíveis e tratadas com sucesso se forem
detectadas. Durante os 2 minutos de RCP, os socorristas devem lembrar dos “5Hs e 5Ts”. Na AESP, quando existe a
suspeita de um tromboembolismo pulmonar, a administração empírica de trombolíticos deve ser considerada.
Vias para administração de medicamento
Durante a parada cardíaca a prioridade sempre será administrar RCP de boa qualidade e desfibrilação
imediata; a administração de drogas será secundária. Depois da tentativa de desfibrilação, os socorristas devem
estabelecer um acesso intravenoso (IV) ou intraósseo (IO), sem interrupção das compressões torácicas.
Deve-se escolher, de preferência, o acesso venoso periférico nos membros superiores (veia antecubital). Se
não for possível estabelecer acesso IV, a via intraóssea (IO), para administração de drogas, pode proporcionar
concentrações plasmáticas adequadas, similares às alcançadas pelo acesso intravenoso. A administração de
medicamentos por um acesso central pode ser considerada se não houver nenhuma contraindicação. Estudos têm
demonstrado que drogas como lidocaína, adrenalina, atropina, naloxone e vasopressina podem ser absorvidas por
via endotraqueal. Porém, a administração intravenosa (IV) ou intraóssea (IO) de medicamentos é preferível à
administração endotraqueal.
Cuidados pós-ressuscitação cardiopulmonar
Cuidados organizados pós-PCR com ênfase em programas multidisciplinares têm como finalidade diminuir,
numa fase inicial, a mortalidade associada à instabilidade hemodinâmica e, como consequência, limitar o dano
cerebral e a lesão nos demais órgãos. O tratamento deve estar direcionado para disponibilizar um suporte que inclua
ressuscitação volêmica, uso de drogas vasoativas, ventilação mecânica e o emprego de dispositivos de assistência
circulatória.
O termo síndrome pós-PCR se refere a um processo fisiopatológico complexo de lesão tecidual secundária à
isquemia, com injúria adicional de reperfusão34. Nessa síndrome, estão presentes e são reconhecidos quatro
componentes principais: injúria cerebral, disfunção miocárdica, isquemia de reperfusão e intervenção na patologia
precipitante.
Após o RCE, obtenção de uma via aérea definitiva adequada para suporte da ventilação mecânica se faz
necessária. É nesse momento, por exemplo, que uma máscara laríngea colocada em regime de emergência deve ser
trocada por uma cânula orotraqueal.
A oxigenação do paciente deve ser monitorizada de forma contínua com oximetria de pulso. O capnógrafo,
quando disponível, pode auxiliar no estabelecimento da via aérea definitiva em local apropriado. Na ausência de
contraindicações, a cabeceira do leito deve ser mantida elevada ao menos a 30˚ para prevenir edema cerebral,
broncoaspiração e pneumonia associada à ventilação mecânica.
A respeito da oferta ideal de oxigênio, a recomendação é que, já na primeira hora, a fração inspirada de
oxigênio (FIO2) seja ajustada para uma saturação arterial entre 94% e 96%, evitando assim a hiperoxia – que facilita
aumento no estresse oxidativo e está associada a pior prognóstico neurológico.
Cuidados com volume corrente devem ser instituídos a fim de evitar barotrauma, volutrama e biotrauma.
Eletrocardiograma de 12 derivações deverá ser precocemente realizado após o RCE para que possam ser
detectadas elevações do segmento ST ou bloqueio de ramo esquerdo supostamente novo. Mesmo na ausência de
elevação do segmento ST, mas na suspeita de Síndrome Coronariana Aguda, tratamentos medicamentosos ou
intervencionistas devem ser iniciados e não devem ser atrasados devido ao estado de coma. A realização simultânea
de intervenção coronária percutânea e hipotermia é segura e apresenta bons resultados.
O emprego de drogas vasoativas está indicado para adequar o débito cardíaco, e deve ser administradas
preferencialmente por meio de acesso venoso central.
ROTINAS BASICAS DO SERVIÇO
Códigos de acionamento, tempo para iniciar deslocamento e forma de
deslocamento
Os códigos de acionamento serão transmitidos pela central de regulação de urgências e deverão, por parte
da equipe da unidade ativada terem as seguintes respostas:
Código VERMELHO e LARANJA - Código 3 (prioridade máxima – emergência):
Ativação através de rádio e/ou telefone
Tempo para iniciar deslocamento da unidade: imediato
Forma de deslocamento: Ambulância com sinais luminosos (iluminação vermelha intermitente: giroflex) e
sinais sonoros (sirenes) ligados*, em deslocamento rápido, sendo que a prioridade de passagem na via e no
cruzamento deverá se dar com velocidade reduzida e com os devidos cuidados de segurança, obedecendo
as demais normas do Código Nacional de Trânsito.
Código AMARELO – Código 2 (prioridade média – urgência):
Ativação através de rádio e/ou telefone
Tempo máximo para iniciar deslocamento da unidade: 60 segundos
Forma de deslocamento: Ambulância com sinais luminosos (iluminação vermelha intermitente: giroflex)
ligados, em deslocamento normal, devendo obedecer às normas do Código Nacional de Trânsito.
Código VERDE e AZUL - Código 1 (prioridade baixa – baixa complexidade):
Ativação através de rádio e/ou telefone
Tempo máximo para iniciar deslocamento da unidade: de acordo com a regulação
Forma de deslocamento: Ambulância com sinais luminosos (iluminação vermelha intermitente: giroflex)
ligados, em deslocamento normal, devendo obedecer às normas do Código Nacional de Trânsito.
*Código de Trânsito Brasileiro – Artigo 29 – Inciso 7
o
Obs.: 1) Os sinais luminosos deverão obrigatoriamente ser utilizados em todos os deslocamentos para o
atendimento a vítimas e pacientes quando pacientes estão sendo conduzidos dentro da ambulância.
Os sinais luminosos deverão estar desligados quando do retorno à base operacional ou quando utilização em
outra atividade diferente da urgência ou do transporte de pacientes.
2) Sirene contínua ou intermitente será utilizada quando a ocorrência for código 3 (prioridade máxima).
A mudança de tom de sirene poderá ser utilizada para alertar os condutores da necessidade de abertura de
fluxo quando o tipo utilizado não está surtindo efeito.
O uso abusivo do sinal sonoro leva ao descrédito da instituição quanto a real necessidade de seu uso.
A partir das 22:00h e até às 06:00h deve-se evitar, na medida do possível, a utilização dos sinais
sonoros(sirenes) visto perturbar o descanso das pessoas e o fluxo de veículos ser menor.
Uso de uniformes e equipamentos de proteção individual
O Uniforme do SAMU é de uso cotidiano e exclusivo do serviço e consiste em:
Central de Regulação (TARM e Rádio-Operador):
 Camiseta azul marinho com logotipo do SAMU
Central de Regulação ( MÉDICO REGULADOR / INTERVENCIONISTA ) :
 Aos Médicos que não saem para o atendimento - Camiseta azul marinho com logotipo do SAMU
 Aos Médicos que estão na Regulação mas também saem para os atendimentos , devem manter
o uso do uniforme da Equipe de intervenção .
Equipe de Intervenção:
 Macacão (dois por profissional)
 Bota (uma por profissional)
 Casaco (um por profissional)
 Equipamentos de proteção individual (EPI): óculos de proteção, máscaras, luvas e aventais
descartáveis (disponível nas viaturas). O uso de EPI é obrigatório em situações de contato com
doenças transmissíveis ou suspeita delas.
O Uniforme, além de dar uma identidade visual a todos os que trabalham no SAMU, tem o
objetivo igualmente de proteção da equipe.
O uniforme é de uso obrigatório para as equipes das unidades móveis, durante todo o turno
de trabalho, devendo o mesmo estar fechado.
O uniforme poderá ser aberto ou rebaixado apenas quando as unidades estiverem na base, fora do
atendimento.
Não será permitido, em nenhuma situação, o uso de calçados abertos, sandálias, chinelos
assim como calçados esportivos. ( Exceto em casos especiais , autorizados pela
Coordenação ou chefia imediata)
ANEXOS
CONTEÚDO DAS AMBULÂNCIAS
MEDICAÇÕES DAS VIATURAS DE SUPORTE AVANÇADO
VIATURA SUPORTE AVANÇADO
GAVETA 1
03 Óculos cirurgicos
03 Pares máscaras cirurgicas
06 Máscaras N95
15 Cartões CRAMP
VIATURA SUPORTE AVANÇADO
GAVETA 2
02 Mantas térmicas
01 Rolo de fita zebrada
2 Aventais plásticos
VIATURA SUPORTE AVANÇADO
ARMÁRIO 1
01 Cabo + Pá de marcapasso Philips
01 Carregador de oxímetro com cabo
Equipamento de Telemedicina
VIATURA SUPORTE AVANÇADO
ARMÁRIO 2
01 Jogo inalatório (04 inaladores adulto, 02 inaladores infantil, 01 umidificador completo e 03
chicotes para O²)
01 Circuito para respirador (adulto)
05 Pcts de gaze estéril
05 Pcts de gaze não estéril
01 Ambu adulto completo
02 Capas de colchão + 02 Sanitos 50l + 02 Sanitos 15l
VIATURA SUPORTE AVANÇADO
PRATELEIRA 1
02 Kit Dreno de Tórax
01 Kit Intracath
01 Kit Flebotomia
01 Kit Toracotomia
01 Kit Suplementar
01 Kit SNG
01 Kit Aspiração
01 Kit Parto
02 Kit H1N1
01 Instrumental de Pequena Cirurgia
VIATURA SUPORTE AVANÇADO
PRATELEIRA 2
01 Pcte com 06 ataduras 08 cm
01 Pcte com 06 ataduras 15 cm
02 Jgs de colares (PP, P, M ,G)
01 Colar P avulso
01 Lanterna
01 Head Block infantil
02 Head Block adulto
06 Tirantes
VIATURA SUPORTE AVANÇADO
BAÚ
01 Triângulo
01 Pé de cabra
01 Macaco
01 Jg de chave de roda
02 Rolos de lençol de papel
01 Jg de talas (02 fêmur G, 04 M, 02 P)
01 Jg de lonas (verde, amarela, vermelha e preta)
01 KED adulto
01 KED infantil
01 Aspirador portátil
VIATURA SUPORTE AVANÇADO
02 Pranchas longas com as bases do Head Block
06 Cones de sinalização
01 Maca móvel com colchão
01 Caixa para Perfurocortantes
03 Cxs de luva (P,M,G)
03 Almotolias (Álcool70%, H2O2, PVPI)
01 Pasta com impressoss (APH, Termo de recusa e Maca retida, atestado de óbito e
receituário)
01 Monitorcardioversor Philips (Bolsa com gel de ECG, eletrodos, cabo para ECG e aparelho
de barbear)
01 Respirador Drager
01 Tirante aranha
01 Frasco de aspiração completo (01látex e 01 sonda de aspiração 14)
01 Fluxômetro com chicote e máscara de inalação adulto
01 Maleta de medicação
01 Bolsa térmica com kit Metalyse
MOCHILA SUPORTE AVANÇADO - VERDE
01 Esfigmomanômetro adulto
01 Esteto adulto
01 Glicosímetro (10 lancetas, gaze não estéril, 25 tiras teste e 01 termômetro)
01 Tesoura
01 Pcte com 06 ataduras 08 cm
01 Pcte com 06 ataduras 15 cm
01 Pcte com 10 pares de luva M
01 Par de luva estéril nº08
02 Sanitos de 15 litros
04 Pcte de gaze estéril
04 Pctes de gaze não estéril
01 Manta térmica
01 Oxímetro de pulso (sensor adulto, infantil e RN)
01 Ringer Lactato 500ml
01 SF de 250 ml
01 SG de 250 ml
01 Kit Abocath
01 Esparadrapo
01 Garrote
01 Pote de algodão com álcool
MOCHILA SUPORTE AVANÇADO - AZUL
01 Kit Crico
02 Kit IOT adulto
01 Máscara de não reinalação
02 pares de luva estéril (7,5 e8,0)
02 Óculos de proteção
04 Pctes de gaze não estéril
04 Pctes de gaze estéril
01 Plástico estéril (p/ evisceração)
02 Sondas de aspiração (12 e 14)
01 Ambu adulto completo
01 Jg de guedel grande
01 Jg de laringo adulto (Cabo, lâminas 4, 3 e 2, 02 seringas de 20ml, 04 cadarços, 02
conectores de látex e 02 guedel nº5)
02 Pilhas C (média)
01 Pinça Maguil
01 Frasco de Lidocaína spray
01 Fio Guia adulto
MOCHILA SUPORTE AVANÇADO - VERMELHA
01 Esfigmo infantil
01 Esteto infantil
01 Kit parto
02 Sanitos de 15 litros
02 Sanitos de 50 litros
02 Pctes de Gaze estéril
02 Pctes de Gaze não estéril
01 Kit de Sonda de aspiração
01 Jg de laringo infantil (cabo, lâminas 0 reta, 01 reta, 01 curva e 02 curva e 02 pilhas AA)
01 Ambu pediátrico completo
01 Ambu RN completo
01 IOT infantil
01 Fio guia infantil
01 Pinar
01 Rolo de micropore
01 Kit guedel infantil
MEDICAMENTO UTI
ÁCIDO ACETILSALICÍLICO 100mg COMPRIMIDO 10
ADENOSINA 3MG/ML 2ML 6
ADRENALINA 1MG/ML 1 ML 20
AGUA DESTILADA 10ML 8
AMIODARONA 50MG/ML 3ML 5
ATROPINA 0,25mg/1mL 1ML 30
BICARBONATO DE SÓDIO 8,4% 10ML 4
BROMETO DE FENOTEROL 5MG/ML 20ML 1
BROMETO DE IPRATRÓPIO 0,250 MG/ML 20 ML 1
CAPTOPRIL 25MG CPR 10
CLOPRIDOGREL (BISSULFATO DE) 75MG COMPRIMIDO 4
CLORETO DE SÓDIO 20% 10ML 3
DESLANOSÍDEO 0,2MG/ML 2ML 4
DEXAMETASONA ( FOSFATO DISSÓDICO DE) 4 mg/mL 2,5ML 2
DIPIRONA SÓDICA 500mg/mL 2ML 4
DICLOFENACO SÓDICO 25mg/mL 3ML 4
DOBUTAMINA (CLORIDRATO DE) 1,25 mg/mL 20ML 1
DOPAMINA (CLORIDRATO DE) 5MG/ML 10ML 5
FUROSEMIDA (CLORIDRATO DE) 10mg/mL 2ML 8
GLICONATO DE CÁLCIO 10% 10ML 3
GLICOSE 25% 10ML 6
GLICOSE 50% 10ML 6
HIDRALAZINA ( CLORIDRATO DE) 20MG/ML 1ML 2
HIDROCORTISONA 100MG PÓ 3
HIDROCORTISONA 500MG PÓ 3
ESCOPOLAMINA (HIOSCINA) 20mg/mL 1ML 4
ENOXAPARINA SÓDICA 80 mg/0,8 mL 1
ENOXAPARINA SÓDICA 60 mg/0,6mL 1
ISOSSORBIDA 5MG CPR SL 10
KIT V.O.( 2 AAS, 4 CLOPRIDOGREL,1 PROPANOLOL, 1 ISOSSORBIDA) 1
LIDOCAÍNA(CLORIDRATO DE) 2% (20MG/ML) 5ML 4
LIDOCAÍNA GELÉIA 2% (100MG/5G) 30g 1
LIDOCAÍNA SPRAY 10% 50ML 1
METOCLOPRAMIDA (CLORIDRATO DE) 10mg/2 ML 4
METOPROLOL 1MG/ML 5ML 3
MANITOL 20% (SOLUÇÃO) 250 ML 1
NORADRENALINA ( HEMITARTARATO DE) 2mg/mL 4mL 4
OCITOCINA 5UI 1ML 2
PROPRANOLOL 40MG CPR 4
PROMETAZINA (CLORIDRATO DE) 25mg/mL 2ML 2
RANITIDINA (CLORIDRATO DE) 25mg/mL 2ML 4
RINGER COM LACTATO 500ML 6
SORO FISIOLÓGICO 0,9% 250ML 3
SORO FISIOLÓGICO 0,9% 500ML 6
SOLUÇÃO DE GLICOSE 5% 250ML 3
SOLUÇÃO DE GLICOSE 5% 500ML 3
SULFATO DE MAGNÉSIO 10% 10ML 3
SUCCINILCOLINA (cloreto de suxametônio) 100mg FRASCO-AMPOLA 1
TERBUTALINA 0,5MG/ML 1ML 4
TENECTEPLASE 50MG 1
VIT. K ( FITOMEDIONA) 10MG/1ML 1ML 2
POLIVITAMÍNICO 2ML 2
VECURÔNIO (BROMETO DE) 4MG INJ 2
PORTARIA 344/98 QUANT.
BIPERIDENO (lactato de) 5mg/mL 1mL 1
CETAMINA 50MG/ML INJ 10ML 1
CLORPROMAZINA(CLORIDRATO DE) 25mg/mL 5mL 3
DIAZEPAM 10MG COMPRIMIDO 2
DIAZEPAM 5MG/ML 2mL 3
EFEDRINA 50 mg/mL 1mL 2
ETOMIDATO 2mg/mL 10mL 2
FENITOÍNA SÓDICA 50mg/mL 5mL 4
FENOBARBITAL SÓDICO 100mg/mL 2mL 3
FENTANILA 0,05 mg/mL 10ML 1
FLUMAZENIL 0,5 mg/mL 5ML 1
HALOPERIDOL 5mg/mL 1mL 3
MORFINA 10 mg/mL 1mL 3
MIDAZOLAM 5mg/mL 3mL 3
NALOXONA 0,4 mg/mL 1mL 1
TRAMADOL 100mg/2mL 2mL 3
MEDICAÇÕES DAS VIATURAS DE SUPORTE BÁSICO
VIATURA SUPORTE BÁSICO
GAVETA 1
02 Óculos cirurgicos
02 Pares máscaras cirurgicas
04 Máscaras N95
02 Aventais plásticos
01 Manta térmica
02 gorros
VIATURA SUPORTE BÁSICO
GAVETA 2
01 Capa de colchão
03 Sanitos 50l
03 Sanitos 15l
01 Rolo de fita zebrada
VIATURA SUPORTE BÁSICO
ARMÁRIO 1
01 Ambu infantil
01 Ambu RN
01 Kit Nasogástrica
01 Kit Aspiração
01 Kit H1N1
02 Extensões de látex
05 Pcte gaze estéril
05 Pcte gaze não estéril
01 Jg inalatório (03 inaladores adulto,02 inaladores infantil, 01 umidificador completo e 03
chicote para O²)
VIATURA SUPORTE BÁSICO
PRATELEIRA 1
02 Jgs de colares (PP, P, M ,G)
01 Pcte com 06 ataduras 08 cm
01 Pcte com 06 ataduras 15 cm
01 Head Block infantil
02 Head Block adulto
06 Tirantes
VIATURA SUPORTE BÁSICO
PRATELEIRA 2
02 SF 500 ml
02 SF 250 ml
04 Ringer Lactato
02 SG 500 ml
02 SG 250 ml
01 Kit punção (01 esparadrapo,01 algodão c/ álcool, 01 garrote)
01 Kit abocath
VIATURA SUPORTE BÁSICO
BAÚ
01 Triângulo
01 Pé de cabra
01 Macaco
01 Jg de chave de roda
02 Rolos de lençol de papel
01 Jg de talas (02 fêmur G, 04 M, 02 P)
VIATURA SUPORTE BÁSICO
02 Pranchas longas com as bases do Head Block
06 Cones de sinalização
01 Maca móvel com colchão
01 Caixa para Perfurocortantes
03 Cxs de luva (P,M,G)
02 Almotolias (Álcool70% e H2O2)
01 Pasta com impressoss (APH, Termo de recusa e Maca retida)
01 Tirante aranha
01 Frasco de aspiração completo (01látex e 01 sonda de aspiração 14)
01 Fluxômetro com chicote e máscara de inalação adulto
01 Maleta de medicação
MOCHILA SUPORTE BÁSICO
01 Esfigmomanômetro adulto
01 Esteto adulto
01 Glicosímetro (10 lancetas, gaze não estéril, 25 tiras teste e 01 termômetro)
01 Tesoura
01 Pcte com 06 ataduras 08 cm
01 Pcte com 06 ataduras 15 cm
01 Pcte com 10 pares de luva M
01 Kit Parto
01 Par de luva estéril nº08
02 Sanitos de 15 litros
04 Pcte de gaze estéril
04 Pctes de gaze não estéril
01 Manta térmica
01 Ambu adulto completo
01 Ringer Lactato 500ml
01 SF de 250 ml
01 SG de 250 ml
01 Kit Abocath
01 Esparadrapo
01 Garrote
01 Pote de algodão com álcool
01 Jg de Guedel (nº2,3,4 e 5)
MEDICAÇÃO DA VSB
MEDICAMENTO BASICA
ÁCIDO ACETILSALICÍLICO 100mg COMPRIMIDO 10
ADRENALINA 1MG/ML 1 ML 3
AGUA DESTILADA 10ML 6
BROMETO DE FENOTEROL 5MG/ML 20ML 1
BROMETO DE IPRATRÓPIO 0,25MG/ML 20 ML 1
CAPTOPRIL 25MG CPR 10
DEXAMETASONA 4 mg/mL 2,5ML 2
DIPIRONA 500mg/mL 10ML GOTAS 1
DIPIRONA 500mg/mL 2ML 3
DICLOFENACO SÓDICO 25mg/mL 3ML 3
GLICOSE 25% 10ML 6
GLICOSE 50% 10ML 6
HIDROCORTISONA 100MG PÓ 3
HIDROCORTISONA 500MG PÓ 3
ESCOPOLAMINA(HIOSCINA) 20mg/mL 1ML 3
ISOSSORBIDA 5MG CPR 6
LIDOCAÍNA GELÉIA 2% (100MG/5G) 30G 1
METOCLOPRAMIDA(CLORIDRATO) 10mg/2mL 3
METOCLOPRAMIDA SOLUÇÃO 4MG/ML 10ML 1
PROMETAZINA 25mg/mL 2ML 2
RANITIDINA 25mg/mL 2ML 3
PARACETAMOL 200mg/mL 15 mL GOTAS 1
RINGER COM LACTATO 500ML 4
SORO FISIOLÓGICO 0,9% 250ML 2
SORO FISIOLÓGICO 0,9% 500ML 2
SOLUÇÃO DE GLICOSE 5% 250ML 2
SOLUÇÃO DE GLICOSE 5% 500ML 2
PORTARIA 344/98 QUANT.
DIAZEPAM 5MG/ML 2mL 2
MEDICAÇÃO DA VIATURA DE PSIQUIATRIA
MEDICAMENTO PSQ
AGUA DESTILADA 10ML 6
GLICOSE 25% 10ML 6
PROMETAZINA 25mg/mL 2ML 8
PORTARIA 344/98 QUANT.
BIPERIDENO 2MG COMPRIMIDO 20
BIPERIDENO 5MG/ML INJ 5
CLORPROMAZINA(CLORIDRATO DE) 25mg/mL 5mL 5
DIAZEPAM 10MG COMPRIMIDO 20
DIAZEPAM 5MG/ML 2mL 5
HALOPERIDOL 5MG COMPRIMIDO 20
HALOPERIDOL 5mg/mL 1mL 8
LEVOMEPROMAZINA 100MG COMPRIMIDO 20
MIDAZOLAN 15MG/3ML INJ 8
OBSERVAÇÕES IMPORTANTES :
As maletas de psiquiatria possuem medicações controladas e ficam sob responsabilidade do
Médico psiquiatra.
Todas as medicações que necessitarem de receita controlada , devem ser realizadas
imediatamente após a utilização e deixar dentro da maleta .
Todos os dias , uma vez por dia , o médico psiquiatra deverá realizar a controle , avaliação e
reposição dos medicamentos existentes, na Base Centro , junto a Farmacêutica - Vivian.
COMUNICAÇÃO VIA RÁDIO
Verificar sempre, antes de sair da base para uma ocorrência, se a bateria do rádio está totalmente carregada
e se o mesmo está funcionando, caso contrário, providenciar a troca.
A comunicação pelo rádio deverá ser feita obrigatoriamente através de códigos.
Deverá ser breve, detalhada, precisa, pausada, com a voz em tom claro e normal, não sendo permitido
qualquer tipo de brincadeiras.
A terminologia a ser utilizada na comunicação entre rádios deverá ser baseada nos seguintes códigos:
Códigos Q
Códigos Alfabéticos
Códigos Numéricos
Quando o sinal estiver ocupado, aguardar e tentar novamente.
Ao entrar em contato com outro rádio, iniciar sempre perguntando se a outra estação está em QAP, dizer o
prefixo de sua viatura e da viatura ou local que está chamando e o seu nome (QRA), antes de começar a
passar a mensagem.
Quando o Rádio-Operador pedir para entrar em contato em baixa freqüência, entrar em contato via telefone
(falcão), neste caso será informado via rádio o número desejado.
Usar sempre o telefone, quando não for possível passar a mensagem através dos Códigos.
As viaturas estão designadas por Códigos Alfabéticos e Numéricos, pela localização das bases e nível de
atendimento:
A ( Alfa 1, 2 e 3) = Suporte Avançado e PSQ (Papa 1) = Psiquiatria
B = Suporte Básico ( Charlie 1, 2, 3 e 4, Tango 1, 2 e 3, Fox 1 e 2, Delta 1 e 2)
C (Charlie) = Base Centro, T (Tango) = Base Taquaral, D (Delta) = Base DIC e F (Fox) = Base Florence
Motolâncias = Moby
Códigos a serem utilizados na Central de Regulação do SAMU 192 CAMPINAS
Falcão - telefone
PTT – microfone do rádio
QAP - na escuta
QRA – nome
QRM – interferência no sinal
QRT - óbito
QRU - ocorrência
QRV – liberado, à disposição
QRX - aguarde
QSA - intensidade do sinal de rádio (bom 5/5 ou ruim 1/1)
QSJ - dinheiro
QSL - tudo entendido
QSM – repetir a última mensagem (“repetê”)
QSK - prossiga
QSO – almoço ou jantar
QTA – cancelar a mensagem anterior
QTH – endereço
QTI - destino
QTO - banheiro
QTR – hora certa
TKS – Obrigado
Código 7 – situação de risco para a equipe
SAMU DOC – médico sai em apoio a VSB sem questionar
NORMATIVAS INTERNAS
PARECER DO CRM (MACAS PRESAS)
Visto essa dificuldade frequente, o Coordenador do SAMU 192 CAMPINAS, Dr. José Roberto S. Hansen,
encaminhou uma consulta ao CRM / Regional Campinas em 2003. Esta consulta foi encaminhada ao
CREMESP/SP onde deu entrada em 2004.
Foi levado em discussão e Aprovado na 3.155a. Reunião Plenária realizada em 16/07/04 e Homologado na
3.159a., realizada em 27/07/2004.
a. Consulta ao CRM No. 14.402/04
Assunto: Sobre as macas de ambulâncias serem retidas em Hospitais e Pronto-Atendimentos, sob o pretexto
de “vaga zero”, acarretando demora na liberação das mesmas para subsequentes atendimentos.
Relator: Conselheiro Renato Françoso Filho
Ementa: O Diretor Clínico do hospital que reter a ambulância será responsável no atraso nos demais casos
de atendimentos.
O consulente Dr. J.R.S.H, médico responsável pelo SAMU 192 ( Serviço de Atendimento Móvel de Urgência),
que se depara , com frequência com o fato de macas de ambulâncias serem retidas em hospitais e Pronto-
Atendimentos sob o pretexto de Vaga Zero acarretando demora na liberação das mesmas para
subsequentes atendimentos. Questiona este Conselho com os seguintes quesitos , respondidos ,
posteriormente , um a um :
Quesito 1) De quem é a responsabilidade do ATRASO dos demais atendimentos , devido a apreensão de
macas das viaturas de Urgência e Emergência ?
Parecer pelo CRM: Do Diretor Técnico do Hospital ou Pronto Atendimento que reteve a ambulância , o que
retardou ou mesmo impediu outro atendimento , o que poderá ser causa de morte ou sequela , devido a
ausência do socorro imediato .
Quesito 2) De quem é a responsabilidade do AGRAVO de saúde de um paciente devido o atraso no
atendimento, devido a apreensão de macas viaturas de urgência e emergência ?
Parecer pelo CRM: Também deverá ser responsabilizado o Diretor Técnico do hospital retentor da
ambulância.
Quesito 3) Pode um serviço de saúde prender sem a necessidade precisa , o equipamento vital de uma
viatura que presta atendimento móvel de urgência , impossibilitando e prejudicando diretamente o Tempo
Resposta aqueles que esperam ansiosos pelo socorro ?
Parecer pelo CRM: Não há justificativa, salvo em situações extremamente particulares , para que tal fato
possa ocorrer .
Quesito 4) Pode um profissional médico de uma Unidade de Saúde , mesmo tendo outros locais (sala de
sutura, sala de curativos, etc.) com macas livres em seu interior, segurar e atender o paciente na maca de
uma viatura que realiza Atendimento de Urgência 24 horas ?
Parecer pelo CRM: Não há justificativa, salvo em situações extremamente particulares , para que tal fato
possa ocorrer.
Quesito 5) O paciente encaminhado pela Ambulância de um Serviço Pré- Hospitalar a um serviço de
atendimento fixo de urgência 24 horas e existindo uma sala de urgência na unidade com macas livres dentro
desta sala, deve ser acolhido inicialmente em outro local senão a sala de urgência , e somente ser
liberada a referida maca após o atendimento do paciente e transferência para a enfermaria de observação?
Parecer pelo CRM: O paciente deve ser atendido sob as melhores condições disponíveis no momento,
evitando-se a retenção do equipamento destinado ao atendimento pré-hospitalar.
Quesito 6) Utilizar a maca de viatura para realizar exames complementares radiológicos, referindo não
possuir macas de rodas , entretanto, o paciente não possui necessidade de manter cuidados com sua coluna
cervical, torácica ou lombar, pois o exame é no pé ou perna e existe cadeiras de rodas na unidade?
Parecer pelo CRM: Tal prática não pode se considerada adequada e nem compatível com as melhores
indicações médicas , ainda mais considerando-se a exiguidade de recursos de atendimento pré-hospitalar ,
seu custo e demanda da população.
Quesito 7) Na cidade existem 03 hospitais terciários . Também temos 03 pronto-atendimentos 24 horas. Se
cada serviço existente prender uma maca de viatura do SAMU, certamente teremos um comprometimento
muito grave, e certamente receberemos queixas por omissão de socorro. que serviço responderá por esta
falta de atendimento, já que o SAMU possui estrutura para oferecer e está impedido por responsabilidades
de outros ?
Parecer pelo CRM: O Diretor Técnico da Instituição deve ser responsabilizado diante de seu comportamento
junto ao Órgão de Classe, podendo ser passível de denúncia ao Ministério Público.
O Conselho Regional de Medicina sugere ainda, a leitura da Resolução 1.671/03.
Esse é o nosso parecer, s.m.j.
Conselheiro Renato Françoso Filho
Aprovado na 3.155a. Reunião Plenária realizada em 16/07/04 e Homologado na 3.159a., realizada em
27/07/2004.
ATENDIMENTO EM PRESÍDIOS
Campinas , 19 de abril de 2009.
Aos Médicos
Frequentemente temos solicitações em Presídios e Instituições para Menores infratores e que causam
atitudes diferentes entre os médicos.
Assim, estaremos definindo um PROTOCOLO para esses casos.
Em caso de acionamento em um destes estabelecimentos, os Médicos Reguladores devem tomar o seguinte
conduta:
1. Verificar o motivo da chamada
2. Cobrar a responsabilização do médico da Instituição
3. Verificar se existe na Instituição segurança suficiente e escolta
4. Se o motivo não for considerado uma EMERGÊNCIA, orientar a quem solicitou, medicar com algum
antitérmico , antiinflamatório, curativo e encaminhar o paciente com escolta até um Pronto-Atendimento ou
Hospital.
5. O Estado tem por obrigação fornecer atendimento médico e condições para os atendimentos necessários.
Se o motivo for uma EMERGÊNCIA:
1. Verificar se tem escolta e carro adequado para a transferência do detento
2. Somente ir ao local após confirmação de escolta no local
3. Atender a Emergência em local reservado com o detendo algemado e com escolta constante
4. Se necessitar transferir o detento, estabilizar o paciente e encaminhar em viatura da Polícia.
5. Se for necessário transferir em ambulância do SAMU, transferir somente com escolta policial na viatura e
também com viaturas da Polícia Militar ou Civil, acompanhando a ambulância do SAMU
6. SE NÃO EXISTIR ESCOLTA OU SEGURANÇA SUFICIENTE, NEGAR ATENDIMENTO E
RESPONSABILIZAR O ESTADO PELA FALTA DO MÉDICO (GRAVAÇÃO SAMU 192)
Se manter a dificuldade no diálogo , ligar para o Coordenador .
APOIO EM SITUAÇÕES DE DESASTRES/ MÚLTIPLAS VÍTIMAS
Campinas, 23 de setembro de 2009.
ACIONAR QUANDO OS NOSSOS RECURSOS FICAREM ESCASSOS:
UNIMED HELP
0800 – 558885
SENHA – SAMU EMERGÊNCIA
SAMU HORTOLANDIA SUMARÉ
REGULAÇÃO MÉDICA – 38872747 / 38873949
CONCESSIONÁRIAS DE RODOVIAS . -
NOVAS NORMATIZAÇÕES - JANEIRO 2010
Algumas mudanças precisam ser realizadas pois apesar da maioria das vezes , tudo dar certo , estamos
cometendo falhas importantes , que são observadas em todas as vezes que algum problema acontece .
Assim, precisamos de alguns reparos nas operacionalizações em cada um dos setores e serão gradativos
para que possamos verificar o andamento de cada mudança.
Além disso, estaremos avaliando mais de perto cada atendimento, e caso existam erros, serão cobrados
rigorosamente administrativamente, juridicamente e eticamente.
TARMS
As ligações de urgência ocorrem pelo telefone 192.
As pessoas ao serem atendidas, não sabem como o serviço funciona, e começam a falar o que aconteceu.
Os TARMs, tentam orientar aos solicitantes, que elas irão falar com os médicos entretanto , devido ao
nervosismo , essas pessoas , continuam falando o que está acontecendo, mesmo escutando a música
durante a transferência, ao ramal do médico regulador .
Muitas vezes, o médico ao perguntar o que está acontecendo, o solicitante pensando que já foi ouvido uma
parte da sua informação, queixa, ou do problema, apenas complementa a informação, podendo deixar o
médico sem as informações corretas ou precisas, tomando decisões inadequadas .
Quando ocorre mais de uma chamada, várias informações importantes e diferentes são passadas as TARMs
entretanto , passam para o Operador de Frota , deixando os médicos sem essas observações e detalhes .
 Os TARMs dentro da central de regulação, respondem diretamente aos médicos reguladores.
 Todas as ligações relacionadas aos atendimentos de urgências devem ser passadas aos médicos
reguladores.
 Todas as ligações sobre demora ou mudança de condição clínica devem ser repassadas, primeiro,
aos médicos reguladores.
 Os médicos reguladores é quem devem saber o motivo da demora, verificando os QRUs e a ordem
de prioridade, se necessário, reavaliar as fichas e alterar a fila de atendimento pelas prioridades.
 Quando os TARMs receberem informações adicionais sobre as condições de um referido caso:
a. repassar uma nova ficha de atendimento com novo horário e outro número, para impressão.
b. antes de passar ao médico regulador, aguardar na linha até o atendimento pelo médico regulador.
c. passar ao médico regulador as informações adicionais ou indicar que o atendimento é crítico e
precisa de atenção.
d. transferir em seguida a ligação para o médico regulador.
 Se algum médico reclamar deste procedimento, informar ao supervisor imediato, para que seja
corrigido o problema.
MÉDICO REGULADOR
A Regulação Médica geralmente é o ponto mais crítico, pois é onde se tomam as decisões.
O problema se agrava, quando essas decisões são tomadas de forma a favorecer a determinadas categorias
e a equipes sem qualquer justificativa.
Também é importante ressaltar que as ligações quando são atendidas pelas TARM, são encaminhadas aos
Médicos Reguladores e parte das informações já foram ditas aos TARMs, simplesmente porque,
desconhecem a operacionalidade do Sistema.
Essa situação não tem culpados mas , precisamos estar atentos pois, já ocorreram muitas situações onde, o
médico toma uma conduta , referente apenas a uma parte da informação .
Um exemplo para facilitar essa situação é quando ligam dizendo que aconteceu um acidente de transito , já
disseram no momento da chamada , quantas vítimas , como estavam e aí, quando passam a ligação ao
médico , os questionamentos realizado pelo , podem ser coisas que já foram ditas anteriormente e não são
mais informadas, até mesmo por raiva pela “demora”. Isto carreta numa informação incompleta podendo
comprometer a decisão médica.
Definir ou não o recurso adequado necessário, utilizar classificação de risco:
a. Cód – AZUL (Sem urgência): transferências para Hospital Secundário, Retorno Domiciliar,
Exames ( tempo máximo de atendimento de até 4 horas )
b. Cód – VERDE (Sem urgência): Precisa de um atendimento ambulatorial, mas não tem risco
de sequelas ( tempo máximo de atendimento de até 2 horas )
c. Cód – AMARELO (Urgência relativa): Precisa de atendimento rápido (Ex: convulsão, dor
lombar, dor abdominal a esclarecer, crise hipertensiva, cólica renal
( tempo máximo de Atendimento de até 1 hora )
d. Cód - LARANJA (Urgência): Acidentes de trânsito leves, traumas ortopédicos, convulsão
reentrante, Emergência Hipertensiva, AVC, dor torácica, intoxicação exógena, hipoglicemia (
( liberação imediata )
e. Cód VERMELHO (EMERGÊNCIA): IAM, AVC em curso, acidentes com encarceramento,
acidentes com múltiplas vítimas, atropelamentos, quedas de alturas /prédios / andaimes /
escadas, tentativa de suicídio, FAF, FAB ( Liberação Imediata )
 Se liberou, está liberado e além disso , é preciso monitorar essa saída, seja código azul, verde,
amarelo ou vermelho, é sempre responsabilidade do médico , pois ele é quem assinou a ficha de
liberação e quem sabe do caso. Não pode deixar a responsabilidade de liberação, pelo critério do
operador de frota.
 Temos 04 médicos durante o dia e um deles deverá ser responsável por verificar as
prioridades em tempos, assim como, atender as reavaliações. Sugiro definir quem será esta
pessoa em cada plantão.
 Saída da viatura deve ser mais precoce possível.
 Em toda regulação médica deve ser realizada alguma orientações a quem espera pela viatura
e/ou pelo socorro.
Informar: “é só aguardar”, não é resposta de um médico regulador , não é considerada uma
regulação,não tem nenhuma informação ou orientação de um pessoa considerada médico ou um
especialista .
Deixar de descrever o motivo da regulação também causa muita dúvida na regulação médica.
 Toda nova ligação deve ser descrito o motivo e se ocorreu alguma mudança assim como
descrever o motivo de uma provável demora . Não é interessante não descrever nada , pois deixa
a ficha sem informação para uma situação de defesa no caso de uma queixa .
 O 4º. Médico / dia , será a pessoa responsável em atender todas as novas religações e verificar o
motivo assim como o motivo de alguma demora e também orientar alguma coisa a fazer aos que
estão esperando , até a chegada do socorro .
 Os médicos deverão manter o MONITORAMENTO e CONTROLE das ocorrências já reguladas,
revendo as prioridades.
 Todas as fichas devem ser atendidas em um tempo aceitável conforme definido as prioridades
neste protocolo .
Uma ficha código azul atendida e liberada pelo médico regulador, deverá ser atendida em um tempo
onde, o paciente seja respeitado. Algumas situações que estão acontecendo onde, atendimentos cod-1
e cód- 2 devem ser atendidas também com brevidade mas , devendo das circunstâncias , ter um tempo
máximo de até 04 horas.
Se esse tempo for abusivo, deve ser descrito na ficha de regulação pelo Médico Regulador , os motivos
que estão causando a referida demora . Caso não exista um motivo descrito ou não seja justificável, o
médico regulador será responsabilizado e advertido pois pode ser que não esteja reavaliando as
prioridades.
 Regular com critérios para evitar liberar atendimentos sem necessidade real do recurso. Regular não
significa mandar para qualquer coisa ou não mandar, regular significa avaliar e oferecer o recurso
necessário.
 Outro ponto a ser corrigido é que devem ser sempre liberadas viaturas de suporte avançado em
situações de acidentes com múltiplas vítimas e acidentes com potencial gravidade tais como,
acidentes em rodovias, capotamentos, presos em ferragens e outros.
 Liberar viaturas de suporte básico de acordo com o número de vítimas existentes para o
atendimento e transporte.
 Chegar nos horários determinados e passar o plantão e as possíveis pendências. Os atrasos
já estão sendo descontados mensalmente.
 Cobrar do enfermeiro(a) de sua equipe, a mesma prontidão.
 O médico regulador tem autoridade, para desviar viaturas de outra região para atendimentos em
situação de código vermelho e laranja. Entretanto, se essas situações não forem pontuais, a
descentralização perde totalmente a sua finalidade e não haverá bases regionalizadas.
 A prefeitura paga o horário de almoço e jantar de todos os servidores para que permaneçam em
QRV em prontidão. Assim, caso exista uma necessidade de atendimento no período de descanso
(almoço / jantar) de qualquer profissional, o operador de frota deverá acionar a equipe para a
realização do atendimento e, posteriormente, retornar à sua base para continuar o seu
período de descanso.
MÉDICO EMERGENCISTA
Estar atento as chamados para ocorrências é uma condição e uma prerrogativa dos médicos emergencistas.
Apesar de alguns espaços, nas Bases Descentralizadas estarem em condições aquém do desejado pela
coordenação, ainda assim, é um espaço que é utilizado para descanso entretanto, este espaço é confundido
com quarto, onde os profissionais que ali permanecem , devem entender que devem permanecer em
Prontidão.
O Tempo Resposta devido a demora das saídas das equipes de Suporte Avançado das Bases, faz com que
os resultados teórico e prático sejam comprometedores.
Outro ponto importante e constantemente discutido é que as Viaturas de Suporte Avançado não
descentralizam nos horários determinados. Existe uma demora uma vez por parte do médico, outra por parte
do enfermeiro, outro por parte dos dois e aumenta ainda mais , quando este problema se soma ao motorista.
 Ao entrar e sair do plantão, informar aos profissionais qualquer pendência e também a situação dos
serviços hospitalares.
 Conferir a maleta azul (vias aéreas )sob sua responsabilidade direta do Médico
Intervencionista
 Após a conferencia da maleta azul , informar que está pronto e solicitar a enfermeira sobre a sua
condição, assim como o motorista.
 dar destino as bases antes até no máximo às 8:00h e as 19:30h
 Nas bases descentralizadas, permanecer em QAP oferecendo o menor tempo possível aos
atendimentos, quando acionados.
 Ao ser informado pelo operador, este deverá passar inicialmente apenas o bairro e o motivo do
atendimento para agilizar a saída e preparar os materiais a serem usados.
 A caminho do destino, solicitar as demais informações tais como o endereço completo, nome, etc.
 Prencher as todas as fichas pré determinadas:
IMPORTANTE : as fichas de atendimento devem ser preenchidas em 2 vias , sendo uma deixada
no hospital e outra deixar com a enfermeira do SAMU, pois deverá completar com os dados
referentes aos cuidados de enfermagem.
 Ficha de atendimento de IAM / metalyse.
 Obedecer às normas de atendimento estabelecidas pela Secretaria de Saúde e Ministério da Saúde:
uso da telemedicina.
 Todos os casos de dor precordial e iam, devem ser realizados exames usando equipamento de
telemedicina para confirmação diagnóstica.
 Caso exista dificuldade, deve ser comunicado, se não for realizado, nunca conseguiremos verificar
os erros e corrigir os problemas.
 Não discutir em rádio aberto.
 Qualquer situação diferente das já conhecidas ou pré determinadas, deve ser discutido com a
presença da enfermeira e/ou junto a coordenação.
OPERADOR DE FROTA
São 02 profissionais, que devem responder e liberar IMEDIATAMENTE as ocorrências reguladas pelo Médico
Regulador para as viaturas em QRV e informar qualquer situação que dificulte essas liberações.
O Operador de Frota não pode decidir se irá mandar ou não a VTR em virtude de alguma situação não
relacionada a dificuldades operacionais com RH ou Viaturas .
Se ocorrer essa intervenção , o Operador de Frota estará alterando a Criticidade definida pelo Médico
Regulador e assumindo total responsabilidade de alguma situação crítica que envolva as condições clínicas
do paciente .
 O operador de frota dentro da central de regulação, responde diretamente aos médicos
reguladores e respeitando sempre as normas e rotinas do serviço.
 Cobrar insistentemente a localização das viaturas a cada QRU.
 O operador de frota deve liberar todas as ocorrências autorizadas pelos médicos reguladores
imediatamente, conforme a orientação de prioridade determinada pelo médico regulador.

a. Cód – AZUL (Sem urgência): transferências para Hospital Secundário, Retorno Domiciliar,
Exames ( tempo máximo de atendimento de até 4 horas )
b. Cód – VERDE (Urgência Relativa): Precisa de um atendimento, mas não tem risco de
sequelas ( tempo máximo de atendimento de até 2 horas )
c. Cód – AMARELO (Urgência relativa): Precisa de atendimento rápido (Ex: convulsão, dor
lombar, dor abdominal a esclarecer, crise hipertensiva, cólica renal
( tempo máximo de Atendimento de até 1 hora )
d. Cód - LARANJA (Urgência): Acidentes de trânsito leves, traumas ortopédicos, convulsão
reentrante, Emergência Hipertensiva, AVC, dor torácica, intoxicação exógena, hipoglicemia (
( liberação imediata )
e. Cód VERMELHO (EMERGÊNCIA): IAM, AVC em curso, acidentes com encarceramento,
acidentes com múltiplas vítimas, atropelamentos, quedas de alturas /prédios / andaimes /
escadas, tentativa de suicídio, FAF, FAB ( Liberação Imediata )
 Deve preencher todos os itens do software de regulação e gestão SYS4WEB da tela do operador
de frota integralmente.
 Preencher na planilha as macas presas e o local onde estão retidas.
 Passar o plantão com todas as pendências e as informações adicionais tais como, os locais
de macas presas, RX quebrados, eventos, etc.
 Preencher todos os dados necessários na ficha de regulação , que são referentes ao operador:
 nome do operador legível
 nomes das equipes e médicos
 horário de liberação do QRU
 horário de chegada no local
 horário de saída do local
 destino
 horário de chegada ao serviço de destino
 horário de saída e QRV
 em casos de QTA: anotar o horário e nome com quem falou e também o motivo
 Códigos:
 CÓDIGO 7 (sete) : apoio de polícia / gm
 SAMU DOC : presença do médico sem qualquer questionamento, depois
verificar os motivos e a real necessidade.
Almoço e Jantar:
A prefeitura paga o horário de almoço e jantar de todos os servidores para que permaneçam em
QRV (em prontidão). Assim, caso exista uma necessidade de atendimento no período de
descanso/ almoço / jantar de qualquer profissional, o operador de frota deverá acionar a equipe
para a realização do atendimento e, posteriormente, retornar a sua base para continuar o seu
período de descanso.
 Todos os dias, equipes alternadas irão obrigatoriamente, participar de uma capacitação
continuada nos períodos das 07:15 h as 08:00 h e também as 19:15 h as 20:00 h
ENFERMEIROS
 Obedecer aos protocolos já existentes em relação às limpezas parcial e terminal das viaturas.
 Ao entrar e sair do plantão, informar aos profissionais que estão substituindo qualquer
pendência.
 Deve informar imediatamente também o Operador der Frota
 Cada enfermeiro é responsável por sua equipe e os problemas relacionados a ela.
 Todo problema deve ser inicialmente resolvido pelo enfermeiro das respectivas equipes.
 Deve ser reportado ao enfermeiro toda e qualquer alteração, falta de material e medicamento
do plantão anterior.
 Este enfermeiro deve passar a queixa ao enfermeiro do plantão anterior e, juntos, advertir por
escrito a equipe de viatura de suporte básico por alguma atitude ou falta de atitude. Deverá
encaminhar cópia da advertência a coordenação.
 Em caso de viatura se suporte avançado, o problema deve ser enviado à coordenação onde,
realizará a advertência por escrito.
 Cada profissional deverá conferir a sua viatura, entretanto, não deverá ser motivo de
restrição e deverá, a qualquer momento estar em QAP e responder a solicitação do
operador de frota.
 Se for observado falta de algum material ou equipamento, deverá ser informado ao enfermeiro
para as devidas providências.
 Acompanhar e avaliar as equipes de suporte básico sob sua responsabilidade.
 Dar destino as bases antes até no máximo às 8:00h e 19:30 h
 Nas bases descentralizadas, permanecer em QAP, oferecendo o menor tempo possível aos
atendimentos quando acionados.
 Ficar atento aos problemas relacionados à equipe de enfermagem de sua região.
 Ao ser solicitado pelo operador de frota, deverá receber ou solicitar inicialmente, apenas o
bairro e o motivo do atendimento para agilizar a saída e preparar os materiais a serem
usados.
 A caminho do destino, solicitar as demais informações tais como o endereço completo, nome,
etc.
 Os profissionais de cada equipe devem informar aos seus parceiro, seus
posicionamentos (repouso, cozinha, banheiro, farmácia, dispensação) para que facilite a
procura quando necessário.
 Prencher as todas as fichas pré determinadas:

a. IMPORTANTE : A ficha de atendimento devem ser preenchidas em 2 vias, sendo uma
deixada no hospital e outra deixar com a enfermeira do SAMU, pois deverá completar
com os dados referentes aos cuidados de enfermagem .
b. Ficha de atendimento de IAM / metalyse
c. A substituição do metalyse deve ser realizada pela enfermeira de cada equipe, prenchendo
as informações solicitadas. A troca por um novo kit deve ser feita em receita comum, tal
como usado com os medicamentos psicotrópicos .
 Não discutir em rádio aberto.
 O médico regulador tem autoridade, para desviar viaturas de outra região para atendimentos em
situação de código vermelho e laranja, entretanto, se essas situações não forem pontuais, a
descentralização perde totalmente a sua finalidade e não haverá bases regionalizadas.
 A prefeitura paga o horário de almoço e jantar de todos os servidores para que permaneçam em
QRV (em prontidão). Assim, caso exista uma necessidade de atendimento no período de
descanso/ almoço / jantar de qualquer profissional, o operador de frota deverá acionar a equipe
para a realização do atendimento e posteriormente, retornar a sua base para continuar o seu
período de descanso.
 Qualquer situação diferente dos já conhecidos ou pré determinados, deve ser discutido com a
presença da enfermeira e/ou junto a coordenação.
EQUIPE DE ENFERMAGEM
 Obedecer aos protocolos já existentes em relação à limpeza parcial e terminal das viaturas.
 Ao entrar e sair do plantão, informar aos profissionais qualquer pendência.
 Cada enfermeiro é responsável por sua equipe e os problemas relacionados a eles.
 Cada equipe deverá conferir a sua viatura, entretanto, não deverá ser motivo de restrição e
deverá, a qualquer momento estar em QAP e responder a solicitação do operador de frota.
 Se for encontrado falta de algum material ou equipamento, deverá ser informado ao enfermeiro
para as devidas providências.
 Todo problema deve ser inicialmente resolvido pelo enfermeiro das respectivas equipes.
 Deve ser reportado ao enfermeiro toda e qualquer alteração, falta de material e medicamento do
plantão anterior.
 Este enfermeiro deve passar a queixa ao enfermeiro do plantão anterior e juntos, advertir por escrito
a equipe de viatura de suporte básico por alguma atitude ou falta de atitude. Deverá encaminhar
cópia da advertência a coordenação.
 O enfermeiro deverá acompanhar e avaliar as respectivas equipes de suporte básico sob sua
responsabilidade. A falta deste acompanhamento deverá ser comunicado a coordenação.
 Dar destino as bases antes até no máximo às 8:00h e 19:30 H
 Nas bases descentralizadas, permanecer em QAP, oferecendo o menor tempo possível aos
atendimentos quando acionados.
 Ao ser solicitado pelo operador de frota, deverá receber ou solicitar inicialmente, apenas o bairro e
o motivo do atendimento para agilizar a saída e preparar os materiais a serem usados.
 A caminho do destino, solicitar as demais informações tais como o endereço completo, nome, etc.
os profissionais de cada equipe, devem informar aos seus parceiros, seus posicionamentos
(repouso, cozinha, banheiro, farmácia, dispensação ) para que facilite a procura quando necessário.
 IMPORTANTE ; Preencher as todas as fichas pré determinadas: as fichas de atendimento
devem ser preenchidas em 2 vias , sendo uma deixada no hospital e outra deixar com a
enfermeira do samu , pois deverá completar com os dados referentes aos cuidados de
enfermagem.
 Não discutir em rádio aberto.
 O médico regulador tem autoridade, para desviar viaturas de outra região para atendimentos em
situação de código vermelho e laranja, entretanto, se essas situações não forem pontuais, a
descentralização perde totalmente a sua finalidade e não haverá bases regionalizadas.
 A prefeitura paga o horário de almoço e jantar de todos os servidores para que permaneçam em
QRV (em prontidão). Assim, caso exista uma necessidade de atendimento no período de
descanso/ almoço / jantar de qualquer profissional, o operador de frota deverá acionar a equipe
para a realização do atendimento e posteriormente, retornar a sua base para continuar o seu
período de descanso.
 Qualquer situação diferente dos já conhecidos ou pré determinados, deve ser discutido com a
presença da enfermeira e/ou junto a coordenação.
MOTORISTAS
 O motorista deve, antes de ligar a viatura, verificar se o veiculo esta em condições normais de uso
(água, óleo e outros).
 Verificar a maca, prancha e oxigênio, caso necessite a troca do cilindro de oxigênio, seguir todas as
recomendações afixadas no local de armazenamento.
 Preencher o “cagueta” e entregar no setor de transportes.
 Não discutir em rádio aberto.
 O motorista deve estar de prontidão, anotando e informando os horários pré-deteminados ao
operador de frota e no relatório do motorista.
 Ao entrar e sair do plantão, informar aos profissionais qualquer pendência (maca presa, farol
queimado, giroflex, etc)
 Cada equipe deverá conferir a sua viatura. Em caso de encontrar alguma coisa que seja
impedimento ao trabalho, informar imediatamente ao responsável do setor de transporte, para que
possa determinar outra viatura ou corrigir o problema encontrado.
 Se for encontrado falta de algum material ou equipamento, deverá ser informado ao responsável
do setor para tomar as devidas providências.
 Macas e demais equipamentos sob a responsabilidade dos motoristas, devem ser devidamente
registrados e informados. Se quem reclamar não souber onde estão os itens reclamados, será
responsabilizado assim como, aquele que deixou de informar.
 Os motoristas não devem ultrapasar o limite de velocidade compatível com a segurança da equipe,
observando sempre as leis de transito.
 Caso exista queixa por parte da equipe por excesso de velocidade, será advertido.
 É obrigação do motorista zelar e cuidar do bem público, mantendo sempre em ordem e limpo o seu
veiculo e auxiliar seus parceiros nos procedimentos necessários durante os atendimentos .
 Dar destino as bases antes até no máximo às 8:00 h e 19:30 h
 Nas bases descentralizadas permanecer em QAP oferecendo o menor tempo possível aos
atendimentos quando acionados.
 Em caso de macas presas, será realizado boletim de ocorrência no distrito policial, e após a
finalização do caso, providenciar novos recursos.
 Ao ser solicitado pelo operador de frota, deverá receber ou solicitar inicialmente, apenas o bairro e
o motivo do atendimento para agilizar a saída.
 A caminho do destino, solicitar as demais informações tais como o endereço completo, nome, etc.
 Os profissionais de cada equipe devem informar aos seus parceiros seus posicionamentos (repouso,
cozinha, banheiro, farmácia, dispensação ) para que facilite a procura quando necessário.
 Não é preciso passar o km ao operador de frota.
 O médico regulador tem autoridade, para desviar viaturas de outra região para atendimentos em
situação de código vermelho e laranja, entretanto, se essas situações não forem pontuais, a
descentralização perde totalmente a sua finalidade e não haverá bases regionalizadas.
 A prefeitura paga o horário de almoço e jantar de todos os servidores para que permaneçam em
QRV (em prontidão). Assim, caso exista uma necessidade de atendimento no período de
descanso/ almoço / jantar de qualquer profissional, o operador de frota deverá acionar a equipe
para a realização do atendimento e posteriormente, retornar a sua base para continuar o seu
período de descanso.
 Qualquer situação diferente dos já conhecidos ou pré determinados, deve ser discutido com a
presença da enfermeira e/ou junto a coordenação.
PROTOCOLO DE USO DAS MOTOLÂNCIAS
Campinas, 27 de abril de 2010.
1- RECURSOS HUMANOS
As motolâncias somente deverão ser pilotadas por técnicos de enfermagem ou enfermeiros conforme
Portaria Ministerial.
2- ACIONAMENTO
2.1-As motolâncias estarão saindo prioritariamente ao acionamento das Viaturas de Suporte Avançado, com
a finalidade de abreviar o Tempo Resposta, iniciando os procedimentos de atendimento.
2.2- As motolâncias sairão preferencialmente em duplas para que os procedimentos tenham eficiência.
Motivos:
 Um único profissional não consegue desenvolver todas as atividades necessárias durante um
atendimento de urgência.
 Segurança no trânsito.
 Uma moto sozinha tem maior probabilidade de sofrer acidentes.
 Estando em dois, um policia o outro, evitando abusos no trânsito.
 Agilidade.
 Facilidade em encontrar o destino correto.
 Segurança do equipamento.
 Existe também o risco em deixar a moto sozinha em alguns bairros, durante o atendimento inicial
dentro de um domicílio.
É PROIBIDO o uso da motolância com qualquer finalidade administrativa.
4- REGULAÇÃO MÉDICA e o Acionamento das Motolâncias
A Regulação Médica é soberana e o acionamento das motolâncias poderá ser realizado pelos Médicos
Reguladores em casos especiais.
As equipes das motolâncias tem como prioridade o atendimento de casos Vermelhos e sairão em todos os
acionamentos referentes ao Suporte Avançado de Vida, entretanto poderão e deverão dar apoio em outras
situações, caso não exista o recurso de outras ambulâncias de Suporte Básico do SAMU 192 CAMPINAS ou
do Corpo de Bombeiros.
5- PROTOCOLO DE ATENDIMENTO
Está definido que as equipes de motolâncias deverão proceder da seguinte forma nos casos traumáticos e
clínicos:
1- Ao chegar no local, um dos profissionais deve isolar a área com fita zebrada, garantindo o espaço para
atendimento.
2- O segundo profissional deve prestar assistência imediata à vítima com colocação do colar cervical,
instalação de um Soro Fisiológico 0,9%, verificar nível de glicemia, fazer uma avaliação primária da vítima e
os procedimentos de imobilização necessários.
3- Orientar a VSA sobre alguma dificuldade encontrada no caminho e as condutas a serem tomadas,
orientados pelo médico da viatura.
6-MÚLTIPLAS VÍTIMAS:
1- Ao chegar, deverão avaliar a situação, informando imediatamente a Central de Regulação, para que avalie
a necessidade de mais recursos para o atendimento.
2- Isolar área com fita zebrada, iniciar a identificação das vítimas, usando os critérios de avaliação de risco/
START.
3- Um dos profissionais deverá assumir a lona verde, qualificando os quadros leves, orientando e realizando
os procedimentos de imobilização ou curativos.
4- O outro deverá manter sua observação aos casos mais críticos.
5- Na chegada da Viatura de Suporte Avançado e demais viaturas, cada um deverá se manter suas
posições, um na lona verde e outro na vermelha.
Nos casos clínicos ou PCR, os profissionais deverão prestar o socorro necessário imediatamente após a sua
chegada.
1- Colher história do paciente, avaliar condição de glicemia, mobilizar vias aéreas (manobra de Chin Lift),
instalar venóclise com Soro Fisiológico 0,9%.
Em caso de Hipoglicemia, comunicar a Viatura que está a caminho, solicitando conduta.
Em caso de PCR, iniciar manobras de RCP (02 profissionais) até a chegada da equipe de Suporte Avançado.
7- NORMA GERAL
• Médicos:
A Central de Regulação, diante de uma situação especial, que necessite a utilização das
motolâncias, deverá acionar as equipes e posteriormente deverá justificar o motivo via e-mail à Coordenação
do SAMU 192 CAMPINAS.
• Equipe das Motolâncias:
Os profissionais das motolâncias quando acionados pela Central de Regulação em casos especiais,
também deverão descrever o tipo de ocorrência e os procedimentos realizados no QRU específico no livro de
enfermagem.
Esta descrição é necessária para que situações pontuais não se transformem em situações comuns,
interferindo na função específica das motolâncias.
• Preenchimentos de Fichas
Todas as ocorrências deverão ser descritas nas Fichas de Atendimentos, tal como são realizadas
nas equipes de ambulâncias.
FLUXO REFERENCIADO DE OFTALMOLOGIA NA URGÊNCIA E EMERGÊNCIA
Outubro 2010
Critérios para encaminhamento ao Pronto-Atendimento Oftalmológico do Complexo Hospitalar
Ouro Verde
- Trauma ocular fechado
- Corpo estranho
- Queimadura ocular (solda elétrica, produtos químicos)
- Perda súbita da visão
- Dor ocular aguda
- Suspeita de uveíte (infecção intra-ocular)
- Lesões da pálpebra – edema, hordéolo (tersol)
- Lesões de conjuntiva:
 conjuntivite com mais de 7 dias de tratamento, acompanhado de perda visual ou dor
ocular
 edema
 hemorragias
 olho seco
- Perda de campo visual
Horário de funcionamento – de 2ª a 6ª feira das 7:00 às 19:00 horas; aos sábados das 7:00 às
13:00 horas.
O atendimento será referenciado pelo SAMU 192 CAMPINAS, pelas Unidades Básicas de Saúde e
Pronto-Atendimentos.
Critérios de encaminhamento de EMERGÊNCIAS oftalmológicas ao Hospital e Maternidade Celso
Pierro/PUC Campinas e ao Hospital das Clínicas/UNICAMP
- Trauma ocular penetrante (perfuração ocular)
 história clínica de acidente com materiais pontiagudos ou capazes de causar perfuração
ou ruptura do globo ocular;
 Trauma aberto
 dor ocular;
 olho vermelho;
 baixa da visão, que pode variar dependendo do tamanho da extensão da perfuração.
Exame clínico prévio:
- verificar a acuidade visual do olho acometido,
- realizar inspeção com uso de lanterna, podendo detectar o local da lesão (córnea
ou esclera), com presença ou não de conteúdo intra-ocular no ferimento (íris, coróide,
vítreo), desvio pupilar.
Para encaminhamento:
- realizar curativo sem compressão do globo ocular,
- administrar analgésicos e anti-eméticos sistêmicos,
- orientar jejum para ser submetido à cirurgia reparadora o mais breve possível.
- Glaucoma agudo
 dor ocular de forte intensidade;
 náusea e vômito;
 baixa importante da acuidade visual;
 olhos vermelhos;
 córnea opaca, sem brilho ou com aspecto leitoso;
 pupila midriática e paralítica;
 consistência do globo ocular – tenso, endurecido é sinal positivo.
 Palpar o globo ocular com as pontas dos dedos indicadores, pedindo para o paciente
olhar para baixo e repetir a mesma manobra com o outro globo ocular do paciente ou
com o seu próprio globo ocular.
Todos os encaminhamentos deverão conter dados do paciente, história e exame clínico.
A regulação dos casos de emergência será realizada pelo SAMU.
FLUXO PARA REFERENCIAMENTO DE OFTALMOLOGIA NA URGÊNCIA E EMERGÊNCIA –
RESPEITANDO OS CRITÉRIOS ESTABELECIDOS
 Para cirurgias de catarata e pterígio – agendar consulta de oftalmologia nos
ambulatórios de especialidades pelas Unidades Básicas de Saúde, através do
sistema SOL.
 Pacientes com história familiar ou suspeita de glaucoma devem ser priorizados no
agendamento eletivo pelas Unidades Básicas de Saúde, através do sistema SOL,
para garantir o seguimento dos casos.
Pronto-AtendimentosUnidades Básicas de Saúde
Pronto-Atendimento Oftalmológico do
Complexo Hospitalar Ouro Verde
- Atendimento às urgências
Regulação pelo SAMU
HMCP/PUC Campinas
HC/UNICAMP
Pacientes eletivos para
agendamento de rotina
Emergências
oftalmológicas

Protocolos normas rotinas_samu_192_campinas

  • 1.
    PREFEITURA MUNICIPAL DECAMPINAS SECRETARIA DE SAÚDE SAMU 192 CAMPINAS PROTOCOLOS OPERACIONAIS NORMAS E ROTINAS 2001-2016 Coordenação 1995-1997: Dra. Margareth de Matos Cardoso Coordenação 1997-2000 : Dra. Arine Campos Oliveira Assis Coordenação 2001-2004: Dr. José Roberto S. Hansen Coordenação 2005-2008: Dr. José Roberto S. Hansen Coordenação 2008-2012: Dr. José Roberto S. Hansen Coordenação 2012-2016: Dr. José Roberto S. Hansen Revisão e Atualização - junho de 2014 : Dra Elisangela Franco Nonato e Dr. José Roberto S. Hansen
  • 2.
    Sumário SAMU 192................................................................................... 8 ATRIBUIÇÕESGERAIS DO SERVIÇO ...................................................................................................................................... 8 Regulação médica do sistema de urgência...............................................................................................................8 Cobertura de eventos de risco..................................................................................................................................9 Cobertura a acidentes com múltiplas vítimas...........................................................................................................9 Capacitação de recursos humanos ...........................................................................................................................9 Ações educativas para a comunidade.......................................................................................................................9 ESTRUTURA.................................................................................................................................................................................... 9 UNIFORMES.................................................................................................................................................................................. 10 O SAMU é composto das seguintes unidades:.............................................................................................................................. 11 I - Central de Regulação Médica das Urgências: ......................................................................................................................... 11 II – Unidade Móvel de Suporte Avançado:................................................................................................................................... 12 Materiais e Equipamentos:.....................................................................................................................................12 Medicamentos obrigatórios:...................................................................................................................................12 Tripulação: ...................................................................................................................................................................................... 13 III - Unidade Móvel de Suporte Básico......................................................................................................................................... 13 Materiais e Equipamentos:.....................................................................................................................................13 Tripulação: ..............................................................................................................................................................13 IV – Motolância: ............................................................................................................................................................................. 14 Tripulação: ..............................................................................................................................................................14 V – Serviço de Atendimento a Pacientes Especiais e Crônicos (SAEC):.................................................................................... 14 VI – Veículo Administrativo:......................................................................................................................................................... 14 ETAPAS DA REGULAÇÃO MÉDICA....................................... 14 1.ª Etapa: Recepção do chamado................................................................................................................................................... 14 a - Localização do chamado ........................................................................................................................................................... 15 b - Origem e natureza do solicitante.............................................................................................................................................. 15 c - Identificação da gravidade do agravo ...................................................................................................................................... 16 2.ª Etapa: Abordagem do caso ....................................................................................................................................................... 16 Classificação das urgências em níveis ........................................................................................................................................... 18 a - Regulação médica ...................................................................................................................................................................... 18 a.1. Atendimento primário ............................................................................................................................................................ 19 • Síndromes de “Valência Forte”............................................................................................................................19
  • 3.
    • Síndromes de“Etiologia Potencialmente Grave” ................................................................................................19 • Síndromes de “Semiologia Potencialmente Grave”.............................................................................................19 Estabelecimento do diagnóstico sindrômico ................................................................................................................................... 19 a.2. Atendimento secundário.......................................................................................................................................................... 22 b. Rádio-operador...................................................................................................................................................23 3.ª Etapa: Decisão e acompanhamento.......................................................................................................................................... 23 a. Decisão técnica/resposta ............................................................................................................................................................. 23 a.1. Orientações gerais ...........................................................................................................................................24 a.2. Alguns critérios para deflagrar atendimento médico in loco: .........................................................................24 a.3. Condutas em algumas situações problema: ....................................................................................................26 Paciente em óbito no local da ocorrência: .............................................................................................................26 Paciente terminal:...................................................................................................................................................26 Paciente com menos de 18 anos: ...........................................................................................................................26 Paciente sem condições de decidir, acompanhado de criança ou menor de idade (<18 anos):............................27 Paciente que recusa atendimento:.........................................................................................................................27 Outros médicos no local da ocorrência: .................................................................................................................27 Ordens contrárias de bombeiros, policiais e outras autoridades presentes no local da ocorrência: ....................27 Liberação de paciente no local da ocorrência: .......................................................................................................27 Vítima em óbito durante o transporte:...................................................................................................................28 b. Decisão gestora............................................................................................................................................................................ 28 b.1. Procedimentos que envolvem a decisão gestora:...........................................................................................28 b.2. Adaptação dos meios.......................................................................................................................................28 b.3. Registro de informações .................................................................................................................................28 Recursos humanos necessários para a central de regulação médica .......................................................................................... 30 Transferências e transporte inter-hospitalar..........................................................................................................30 1) Responsabilidades/Atribuições do Serviço/Médico Solicitante:......................................................................................... 32 2) Responsabilidades/Atribuições da Central de Regulação/Médico Regulador: ..................................................................... 33 3) Responsabilidades/Atribuições da Equipe de Transporte: ..................................................................................................... 33 4) Responsabilidades/Atribuições do Serviço/Médico Receptor:................................................................................................ 33 NOÇÕES DE ATENDIMENTO A DESASTRES, CATÁSTROFES E ACIDENTES COM MÚLTIPLAS VÍTIMAS ............................ 34 Catástrofe................................................................................................................................................................34 Desastre ..................................................................................................................................................................34 Os acidentes com múltiplas vítimas........................................................................................................................34 Acidente com múltiplas vítimas..................................................................................................................................................... 35
  • 4.
    Triagem — Tratamento— Transporte ........................................................................................................................................ 35 Triagem ...................................................................................................................................................................35 Tratamento .............................................................................................................................................................37 Transporte...............................................................................................................................................................38 Comando — Comunicação — Controle........................................................................................................................................ 38 Comando.................................................................................................................................................................38 Comunicação...........................................................................................................................................................38 Controle ..................................................................................................................................................................39 O papel da regulação médica ......................................................................................................................................................... 39 Etapas da regulação nos acidentes com múltiplas vítimas .......................................................................................................... 39 1.ª Etapa: Estabelecimento do evento............................................................................................................................................ 39 2.ª Etapa: Atendendo o evento ....................................................................................................................................................... 40 3.ª Etapa: Encerrando o evento ..................................................................................................................................................... 40 PROTOCOLOS DE REGULAÇÃO DA ATENÇÃO PRÉ- HOSPITALAR MÓVEL ............................................................. 42 PARADA CÁRDIO-RESPIRATÓRIA:............................................................................................................................42 ANGINA/INFARTO ...................................................................................................................................................42 CRISE HIPERTENSIVA...............................................................................................................................................44 EDEMA AGUDO DE PULMÃO ..................................................................................................................................44 PATOLOGIAS RESPIRATÓRIAS (DPOC, ASMA, PNEUMONIA)..................................................................................45 HEMORRAGIA DIGESTIVA .......................................................................................................................................45 ACIDENTE VASCULAR CEREBRAL (ALERTA AVC) .....................................................................................................46 CONVULSÃO............................................................................................................................................................46 DIABETES.................................................................................................................................................................47 INTOXICAÇÃO AGUDA POR MEDICAMENTOS.........................................................................................................47 ANIMAIS PEÇONHENTOS ........................................................................................................................................48 REGULAÇÃO EM SAÚDE MENTAL ...........................................................................................................................49 TENTATIVA DE SUICÍDIO .........................................................................................................................................50 REGULAÇÃO EM GINECOLOGIA E OBSTETRÍCIA .....................................................................................................50 ACIDENTES DE TRÂNSITO........................................................................................................................................51 QUEDAS...................................................................................................................................................................52 FAF/FAB E DEMAIS AGRESSÕES INTERPESSOAIS....................................................................................................53 QUEIMADURAS .......................................................................................................................................................53 DESABAMENTOS E SOTERRAMENTOS....................................................................................................................55 ELETROCUSSÃO.......................................................................................................................................................55
  • 5.
    AFOGAMENTO ........................................................................................................................................................56 PROTOCOLOS DEINTERVENÇÃO........................................ 57 Estabelecimento de Prioridades..................................................................................................................................................... 57 Dois componentes estão incluídos em uma avaliação da cena:.............................................................................58 1. Segurança............................................................................................................................................................58 2. Situação...............................................................................................................................................................58 Precauções – Padrão...............................................................................................................................................58 Exame Primário: Avaliação Inicial ...........................................................................................................................59 Impressão Geral......................................................................................................................................................59 ETAPA A – VIAS AÉREAS E CONTROLE DA COLUNA CERVICAL ................................................................................ 60 Vias Aéreas...................................................................................................................................................................................... 60 Controle da Coluna Cervical ......................................................................................................................................................... 60 ETAPA B – RESPIRAÇÃO VENTILAÇÃO............................... 61 ETAPA C – CIRCULAÇÃO E SANGRAMENTO...................... 62 Controle da Hemorragia ................................................................................................................................................................ 62 Perfusão ........................................................................................................................................................................................... 64 ETAPA D – INCAPACIDADE - AVALIAÇÃO NEUROLÓGICA65 ETAPA E – EXPOSIÇÃO/AMBIENTE...................................... 67 Reanimação ..................................................................................................................................................................................... 67 Intervenção limitada na cena......................................................................................................................................................... 67 Ver.................................................................................................................................................................................................... 68 Ouvir ................................................................................................................................................................................................ 68 Sentir................................................................................................................................................................................................ 69 Sinais Vitais ..................................................................................................................................................................................... 69 Histórico AMPLA........................................................................................................................................................................... 69 Cabeça.............................................................................................................................................................................................. 69 Pescoço............................................................................................................................................................................................. 70 Tórax................................................................................................................................................................................................ 70
  • 6.
    Abdome............................................................................................................................................................................................ 70 Pelve .................................................................................................................................................................................................71 Dorso ................................................................................................................................................................................................ 71 Extremidades................................................................................................................................................................................... 71 Exame neurológico.......................................................................................................................................................................... 71 SUPORTE BÁSICO DE VIDA................................................... 72 Manejo da via aérea................................................................................................................................................73 Monitorização durante a PCR .................................................................................................................................74 Manejo da parada cardíaca.....................................................................................................................................74 Tratamento da assistolia e da atividade elétrica sem pulso (AESP) .......................................................................75 Vias para administração de medicamento .............................................................................................................75 Cuidados pós-ressuscitação cardiopulmonar .........................................................................................................76 CÓDIGOS DE ACIONAMENTO, TEMPO PARA INICIAR DESLOCAMENTO E FORMA DE DESLOCAMENTO ............. 77 Código VERMELHO e LARANJA - Código 3 (prioridade máxima – emergência): ............................................................ 77 Código AMARELO – Código 2 (prioridade média – urgência): .............................................................................................. 77 Código VERDE e AZUL - Código 1 (prioridade baixa – baixa complexidade): ...................................................................... 77 Uso de uniformes e equipamentos de proteção individual .......................................................................................................... 78 Central de Regulação (TARM e Rádio-Operador): ..................................................................................................78 Central de Regulação ( MÉDICO REGULADOR / INTERVENCIONISTA ) :.................................................................78 Equipe de Intervenção:...........................................................................................................................................78 ANEXOS ................................................................................... 79 CONTEÚDO DAS AMBULÂNCIAS ........................................................................................................................................... 79 MEDICAÇÕES DAS VIATURAS DE SUPORTE AVANÇADO............................................................................................ 79 MEDICAÇÕES DAS VIATURAS DE SUPORTE BÁSICO..................................................................................................... 84 MEDICAÇÃO DA VIATURA DE PSIQUIATRIA..................................................................................................................... 87 OBSERVAÇÕES IMPORTANTES : .......................................................................................................................................... 88 COMUNICAÇÃO VIA RÁDIO ................................................... 88 Códigos a serem utilizados na Central de Regulação do SAMU 192 CAMPINAS ................................................................... 89 NORMATIVAS INTERNAS ....................................................... 90
  • 7.
    PARECER DO CRM(MACAS PRESAS).................................................................................................................................. 90 ATENDIMENTO EM PRESÍDIOS.............................................................................................................................................. 91 APOIO EM SITUAÇÕES DE DESASTRES/ MÚLTIPLAS VÍTIMAS ................................................................................ 92 ACIONAR QUANDO OS NOSSOS RECURSOS FICAREM ESCASSOS:.........................................................................92 NOVAS NORMATIZAÇÕES - JANEIRO 2010 .............................................................................................................93 MÉDICO REGULADOR............................................................................................................................................................... 94 Definir ou não o recurso adequado necessário, utilizar classificação de risco: ........................................................................ 94 MÉDICO EMERGENCISTA........................................................................................................................................................ 97  Conferir a maleta azul ........................................................................................................................................................... 97 IMPORTANTE : as fichas de atendimento devem ser preenchidas em 2 vias , sendo uma deixada no hospital e outra deixar com a enfermeira do SAMU, pois deverá completar com os dados referentes aos cuidados de enfermagem............................................................................................................................................................97 OPERADOR DE FROTA .............................................................................................................................................................. 98  CÓDIGO 7 (sete).................................................................................................................................................................... 99  SAMU DOC............................................................................................................................................................................ 99 Almoço e Jantar:............................................................................................................................................................................. 99 ENFERMEIROS........................................................................................................................................................................... 100 EQUIPE DE ENFERMAGEM.................................................................................................................................................... 101 MOTORISTAS ............................................................................................................................................................................. 102 PROTOCOLO DE USO DAS MOTOLÂNCIAS ...................................................................................................................... 104 1- RECURSOS HUMANOS ......................................................................................................................................104 2- ACIONAMENTO.................................................................................................................................................104 4- REGULAÇÃO MÉDICA e o Acionamento das Motolâncias ..............................................................................104 5- PROTOCOLO DE ATENDIMENTO.......................................................................................................................105 6-MÚLTIPLAS VÍTIMAS:.........................................................................................................................................105 7- NORMA GERAL..................................................................................................................................................105 FLUXO REFERENCIADO DE OFTALMOLOGIA NA URGÊNCIA E EMERGÊNCIA .................................................. 106 Critérios para encaminhamento ao Pronto-Atendimento Oftalmológico do Complexo Hospitalar Ouro Verde 106 Critérios de encaminhamento de EMERGÊNCIAS oftalmológicas ao Hospital e Maternidade Celso Pierro/PUC Campinas e ao Hospital das Clínicas/UNICAMP....................................................................................................107
  • 8.
    SAMU 192 O serviçode atendimento pré-hospitalar móvel tem por missão diminuir o intervalo terapêutico para os pacientes vítimas do trauma e urgências clínicas, possibilitando maiores chances de sobrevida, diminuição das seqüelas, e garantir a continuidade do tratamento encaminhando os pacientes nos diferentes serviços de saúde de acordo com a complexidade de cada caso, de forma racional e equânime. Utiliza para tal, uma frota de ambulâncias devidamente equipadas, com profissionais capacitados capaz de oferecer aos pacientes desde medicações e imobilizações, até ventilação artificial, pequenas cirurgias, monitoramento cardíaco, desfibrilação, permitindo manutenção da vida até a chegada no serviço de destino, distribuindo os pacientes de forma organizada e equânime dentro do sistema regionalizado e hierarquizado. Os Serviços de Atendimento Móvel de Urgência (SAMU), acolhem os pedidos de ajuda médica de cidadãos acometidos por agravos agudos à saúde, de natureza clínica, psiquiátrica, cirúrgica, traumática, obstétrica e ginecológica, com acesso telefônico gratuito, pelo número nacional 192, de uso exclusivo das Centrais de Regulação Médica de Urgências do SAMU, de acordo com Decreto da Presidência da República n.º 5.055, de 27 de Abril de 2004 (BRASIL, 2004c). Após o acolhimento e identificação do chamado, as solicitações são julgadas pelo médico regulador que classifica o nível de urgência de cada uma e define qual o recurso necessário para seu adequado atendimento, podendo envolver desde um simples conselho médico até o envio de uma Unidade de Suporte Avançado de Vida ao local ou, inclusive, o acionamento de outros meios de apoio, se julgar necessário. Após a avaliação no local, caso o paciente necessite de retaguarda, o mesmo será transportado de forma segura, até aqueles serviços de saúde que possam melhor atender cada paciente naquele momento, respondendo de forma resolutiva às suas necessidades e garantindo a continuidade da atenção inicialmente prestada pelo SAMU. Por sua atuação, o SAMU constitui-se num importante elo entre os diferentes níveis de atenção do Sistema. ATRIBUIÇÕES GERAIS DO SERVIÇO A atuação do médico regulador dá-se em várias dimensões, exercendo atividades técnicas, administrativas, gerenciando conflitos e poderes, sempre no sentido de garantir acesso ao recurso mais adequado a cada necessidade e propiciando um adequado fluxo de usuários na Rede de Atenção às Urgências. As atribuições básicas da Central de Regulação Médica de Urgência são: Regulação médica do sistema de urgência • Regulação de todos os fluxos de pacientes vítimas de agravos urgentes à saúde, do local onde ocorreram até os diferentes serviços da rede regionalizada e hierarquizada, bem como dos fluxos entre os serviços existentes no âmbito municipal e regional. • Essa tarefa exige apropriação dinâmica da situação real de todos os serviços de urgência do município, de forma a permitir uma distribuição equânime dos pacientes entre eles e, inclusive, a permuta entre os diferentes níveis de atenção, para sanar eventuais deficiências.
  • 9.
    Cobertura de eventosde risco • Cobertura de atividades esportivas, sociais, culturais diversas, por meio de apoio direto com equipe no local ou a distância com garantia de canal prioritário de comunicação. Cobertura a acidentes com múltiplas vítimas • Regulação e atendimento local em situações de desastres, catástrofes ou acidentes com múltiplas vítimas de diferentes portes; • Participação na elaboração de planos de atendimento e realização de simulados com Defesa Civil, Bombeiros, Infraero e demais parceiros. Capacitação de recursos humanos • Participação na Política de Educação Permanente do SUS por intermédio dos Pólos de Educação Permanente e da estruturação dos Núcleos de Educação em Urgência a eles integrados. Ações educativas para a comunidade • Participação ativa na estruturação de palestras sobre primeiro atendimento a urgências para empresas, escolas, creches, Conselhos de Saúde, instituições diversas e comunidade em geral; • Participação no desenvolvimento de estratégias promocionais junto à comunidade, Segurança Pública, Departamento de Trânsito, Educação, Cultura e outros setores; • Produção de estudos epidemiológicos e massa crítica capacitada para intervir positivamente na incidência de agravos à saúde. ESTRUTURA O SAMU tem a seguinte estrutura técnico-administrativa: I - Coordenação Geral A) Coordenador Geral (Diretor Técnico) II – Núcleo Administrativo: A) Auxiliar administrativo B) Central de Processamento de Dados (CPD) III – Núcleo Regulador: A) Diretor Clínico B) Coordenador Médico C) Médicos Reguladores D) Médicos Intervencionistas E) Técnico Auxiliar de Regulação Médica (TARM) F) Rádio-Operador
  • 10.
    IV – NúcleoAssistencial: A) Coordenador de Enfermagem B) Enfermeiro C) Técnico de enfermagem D) Auxiliar de enfermagem E) Farmácia e Dispensação de Material F) Central de Material (com Expurgo) G) Almoxarifado V – Núcleo Operacional: A) Coordenador Operacional B) Condutor de Veículo de Urgência C) Segurança D) Alimentação E) Zeladoria UNIFORMES Todos os profissionais são obrigados a utilizar uniformes para exercer suas atividades de trabalho O Uniforme do SAMU 192 é padronizado pelo Ministério da Saúde – Coordenação Geral de Urgência e Emergência onde define : Intervencionistas :  Macacão padrão SAMU 192 ( uso obrigatório)  Blusão padrão SAMU ( uso obrigatório )  Botas Preta ( uso obrigatório)  Boné azul marinho com logotipo SAMU ( uso não obrigatório ) Médico Regulador / Central de Regulação  Deve ser usado o mesmo Uniforme Padrão entretanto , a Coordenação do SAMU 192 CAMPINAS liberou a utilização de camisetas azul marinho ou brancas com logotipo do SAMU 192 .  Macacão padrão SAMU 192 ( uso obrigatório) ou camiseta azul / branca com logotipo SAMU 192  Blusão padrão SAMU ( uso obrigatório )  Botas Preta ( uso obrigatório com uso de macacão . Se usar camiseta , a camiseta será livre ).  Boné azul marinho com logotipo SAMU ( uso não obrigatório ) Além do uso padronizado de uniformes SAMU 192 pelo Ministério da Saúde , também está definido no Regimento Interno a obrigatoriedade do uso de uniformes no capítulo V – Apresentação profissional REGIMENTO INTERNO DOS SERVIÇOS DE URGÊNCIA CAPÍTULO V – DA APRESENTAÇÃO PROFISSIONAL Art. 35. Os profissionais atuantes junto às unidades do Sistema de Urgência e Emergência do Município de Campinas deverão seguir as normas da NR 32 em relação a vestimentas.
  • 11.
    Art. 36. Éobrigatório o uso de uniforme nas unidades , cabendo ao profissional se apresentar ao trabalho devidamente trajado com o uniforme, ficando proibida a utilização do mesmo em ambientes estranhos ao local de trabalho Art. 37. Fica proibida aos funcionários a utilização das seguintes vestimentas no interior das unidades do Sistema de Urgência e Emergência do Município de Campinas: - Boné, gorro, chapéu, ou qualquer acessório que cubra a cabeça e que não caracterize Equipamento de Proteção Individual; - Shorts e bermudas; - Chinelos Art. 38. Para os servidores e residentes médicos, odontólogos, nutricionistas e fisioterapeutas, bem como assistentes sociais, farmacêuticos e funcionários do laboratório, que atuam junto às unidades assistenciais, é obrigatória a utilização de jaleco branco sobre a vestimenta. Art. 39. É obrigatório o uso de crachá ou bordado com nome e função , em local visível para todas as categorias. Parágrafo primeiro. Aos profissionais médicos é obrigatório o uso de pijama cirúrgico quando da atuação em centro cirúrgico ou correlato. Parágrafo segundo. Fica proibida a utilização de jalecos, aventais e demais vestimentas hospitalares ou cirúrgicas, ou quaisquer equipamentos de proteção individual, em ambientes externos ao das unidades, ou em áreas de alimentação das unidades. Art. 40. Para os funcionários da área de enfermagem, é proibido: - Uso sapatos abertos; - Cabelos soltos; - Uso de unhas longas; - Uso de adereços ou adornos, tais como brincos, colares, anéis e pulseiras, permitindo-se excepcionalmente a utilização de brincos somente em formato e tamanho mínimo, que não interfiram na execução dos serviços. Parágrafo único. É obrigatório o uso de vestimenta na cor branca para os funcionários da área de enfermagem, sendo permitido aos profissionais enfermeiros a utilização de vestimenta branca e azul marinho. Art. 41. Aos acompanhantes e visitantes de pacientes do Hospital Municipal Dr. Mário Gatti, é proibida a entrada sem camisa, usando shorts ou chinelos. Art. 42. Os coordenadores das unidades e as chefias imediatas serão responsáveis pela fiscalização e exigência do cumprimento à determinação de normas de vestimenta, tomando as providências cabíveis em caso de desatendimento à presente normatização. O SAMU é composto das seguintes unidades: I - Central de Regulação Médica das Urgências: A) Médico Regulador B) Técnico Auxiliar de Regulação Médica (TARM) C) Rádio-Operador
  • 12.
    II – UnidadeMóvel de Suporte Avançado: Ambulância de Suporte Avançado (TIPO D): veículo destinado ao atendimento e transporte de pacientes de alto risco em emergências pré-hospitalares e/ou de transporte inter-hospitalar que necessitam de cuidados médicos intensivos. Materiais e Equipamentos: Sinalizador óptico e acústico; equipamento de rádio-comunicação fixo e móvel; maca com rodas e articulada; dois suportes de soro; cadeira de rodas dobrável; instalação de rede de oxigênio com cilindro, válvula, manômetro em local de fácil visualização e régua com dupla saída; oxigênio com régua tripla (a- alimentação do respirador; b- fluxômetro e umidificador de oxigênio e c- aspirador tipo Venturi), é obrigatório que a quantidade de oxigênio permita ventilação mecânica por no mínimo duas horas); respirador mecânico de transporte; oxímetro não-invasivo portátil; monitor cardioversor com bateria e instalação elétrica disponível (em caso de frota deverá haver disponibilidade de um monitor cardioversor com marca-passo externo não-invasivo); bomba de infusão com bateria e equipo; maleta de vias aéreas contendo: máscaras laríngeas e cânulas endotraqueais de vários tamanhos; cateteres de aspiração; adaptadores para cânulas; cateteres nasais; seringa de 20ml; ressuscitador manual adulto/infantil com reservatório; sondas para aspiração traqueal de vários tamanhos; luvas de procedimentos; máscara para ressuscitador adulto/infantil; lidocaína geléia e “spray”; cadarços para fixação de cânula; laringoscópio infantil/adulto com conjunto de lâminas; estetoscópio; esfigmomanômetroadulto/infantil; cânulas orofaríngeas adulto/infantil; fios-guia para intubação; pinça de Magyll; bisturi descartável; cânulas para traqueostomia; material para cricotiroidostomia; conjunto de drenagem torácica; maleta de acesso venoso contendo: tala para fixação de braço; luvas estéreis; recipiente de algodão com anti-séptico; pacotes de gaze estéril; esparadrapo; material para punção de vários tamanhos incluindo agulhas metálicas, plásticas e agulhas especiais para punção óssea; garrote; equipos de macro e micro gotas; cateteres específicos para dissecção de veias, tamanho adulto/infantil; tesoura, pinça de Kocher; cortadores de soro; lâminas de bisturi; seringas de vários tamanhos; torneiras de 3 vias; equipo de infusão de 3 vias; frascos de soro fisiológico, ringer lactato e soro glicosado; caixa completa de pequena cirurgia; maleta de parto contendo luvas cirúrgicas, clamps umbilicais, estilete estéril para corte do cordão, saco plástico para placenta, cobertor, compressas cirúrgicas e gazes estéreis, braceletes de identificação; sondas vesicais; coletoresde urina; protetores para eviscerados ou queimados; espátulas de madeira; sondas nasogástricas; eletrodos descartáveis; equipos para drogas fotossensíveis; equipo para bombas de infusão; circuito de respirador estéril de reserva; equipamentos de proteção à equipe de atendimento: óculos, máscaras e aventais; cobertor ou filme metálico para conservação do calor do corpo; campo cirúrgico fenestrado; almotolias com anti-séptico; conjunto de colares cervicais; prancha longa para imobilização da coluna. Para o atendimento a neonatos, deverá haver pelo menos uma Incubadora de transporte de recém-nascido com bateria e ligação à tomada do veículo (12 volts). A incubadora deve estar apoiada sobre carros com rodas devidamente fixadas quando dentro da ambulância e conter respirador e equipamentos adequados para recém-natos. Medicamentos obrigatórios: - Lidocaína sem vasoconstritor; adrenalina, epinefrina, atropina; dopamina; aminofilina; dobutamina; hidrocortisona; glicose 50%; - Soros: glicosado 5%; fisiológico 0,9%; ringer lactato;
  • 13.
    - Psicotrópicos: hidantoína;meperidina; diazepan; midazolan; - Medicamentos para analgesia e anestesia: fentanil, ketalar, quelicin; - Outros: água destilada; metoclopramida; dipirona; hioscina; dinitrato de isossorbitol; furosemida; amiodarona; lanatosídeo C. Tripulação: A) Médico Intervencionista B) Enfermeiro C) Condutor de Veículo de Urgência III - Unidade Móvel de Suporte Básico: Ambulância de Suporte Básico (TIPO B): veículo destinado ao transporte inter hospitalar de pacientes com risco de vida conhecido e ao atendimento pré-hospitalar de pacientes com risco de vida desconhecido, não classificado com potencial de necessitar de intervenção médica no local e/ou durante transporte até o serviço de destino. Materiais e Equipamentos: Sinalizador óptico e acústico; equipamento de rádio-comunicação fixo e móvel; maca articulada e com rodas; instalação de rede de oxigênio com cilindro, válvula, manômetro em local de fácil visualização e régua com dupla saída; oxigênio com régua tripla (a- alimentação do respirador;b- fluxômetro e umidificador de oxigênio e c- aspirador tipo Venturi); manômetro e fluxômetro com máscara e chicote para oxigenação; cilindro de oxigênio portátil com válvula; maleta de urgência contendo: estetoscópio adulto e infantil, ressuscitador manual adulto/infantil, cânulas orofaríngeas de tamanhos variados, luvas descartáveis, tesoura reta com ponta romba, esparadrapo, esfigmomanômetro adulto/infantil, ataduras de 15 cm, compressas cirúrgicas estéreis, pacotes de gaze estéril, protetores para queimados ou eviscerados, cateteres para oxigenação e aspiração de vários tamanhos; maleta de parto contendo: luvas cirúrgicas, clamps umbilicais, estilete estéril para corte do cordão, saco plástico para placenta, cobertor, compressas cirúrgicas e gazes estéreis, braceletes de identificação; suporte para soro; prancha curta e longa para imobilização de coluna; talas para imobilização de membros e conjunto de colares cervicais; colete imobilizador dorsal; frascos de soro fisiológico e ringer lactato; bandagens triangulares; cobertores; coletes refletivos para a tripulação; lanterna de mão; óculos, máscaras e aventais de proteção e maletas com medicações definidas em protocolo do serviço. As ambulâncias de suporte básico que realizam ações de salvamento, deverão conter o material mínimo para salvamento terrestre, aquático e em alturas, maleta de ferramentas e extintor de pó químico seco de 0,8Kg, fitas e cones sinalizadores para isolamento de áreas, devendo contar, ainda com compartimento isolado para a sua guarda, garantindo um salão de atendimento às vítimas de, no mínimo, 8 metros cúbicos. Tripulação: A) Técnico de Enfermagem
  • 14.
    B) Condutor deVeículo de Urgência IV – Motolância: Materiais e Equipamentos minimamente exigidos: Cilindro de oxigênio de alumínio compatível com o volume do baú de carga ou da mochila própria para transporte; Colar cervical (P, M, G); desfibrilador externo automático (DEA); luvas de procedimento e estéreis; ataduras, compressas, gazes; talas de imobilização de diversos tamanhos; material de venopunção (incluindo seringas e cateteres de diversos tamanhos); material de via aérea básica (cânula de Guedel, máscara de oxigênio com reservatório, cateteres de O², ressuscitador manual adulto/infantil com reservatório); estetoscópio e esfigmomanômetro; oxímetro portátil; equipamento de proteção individual completo (tanto os itens previstos para a área da saúde quanto os necessários para a segurança na condução de motocicletas). Tripulação: A) Técnico de Enfermagem ou Enfermeiro V – Serviço de Atendimento a Pacientes Especiais e Crônicos (SAEC): Veículos habituais adaptados para transporte de pacientes de baixo risco, sentados (pacientes crônicos) que não se caracterizem como veículos tipo lotação (ônibus, peruas). Este transporte só pode ser realizado com anuência médica. O serviço possui 15 peruas Kombi adaptadas e tripuladas com motorista-socorrista. O transporte é realizado mediante agendamento prévio de pacientes cadastrados através do telefone 08007710192. VI – Veículo Administrativo: Veículo convencional para realização das atividades administrativas e visitas domiciliares do setor de agendamento ETAPAS DA REGULAÇÃO MÉDICA 1.ª Etapa: Recepção do chamado Orientações gerais para o recebimento de chamados telefônicos: • Atender o chamado ao primeiro toque do telefone;
  • 15.
    • Identificar-se parao solicitante; • Perguntar e registrar o nome do solicitante; • Chamá-lo sempre pelo nome; • Registrar as informações relativas ao chamado de acordo com roteiro próprio; • Utilizar expressões simples, evitando termos técnicos e informações desnecessárias; • Falar compassada e calmamente, com uma entonação de voz agradável; • Procurar manter o controle da conversação desde o início. Na maioria das vezes, o solicitante estará ansioso para ter seu problema resolvido. Ajude-o, calmamente, a se expressar; • Orientar o solicitante de maneira clara e precisa, procurando obter sua colaboração; • Lembrar que, usualmente, as primeiras informações/palavras proferidas pelo solicitante traduzem provavelmente os fatos mais fidedignos relacionados ao agravo. a - Localização do chamado • O auxiliar de regulação faz a recepção inicial realizando a identificação do chamado, conforme orientação acima; • Na seqüência, considerando a possibilidade de desencadear atendimento in loco (não apenas uma informação), registra rapidamente o endereço detalhado do solicitante da forma mais precisa possível, incluindo pontos de referência; • Pode ser necessário solicitar que alguém aguarde em local próximo para encontrar com a ambulância; • Tentar detectar alguma possibilidade de trote; • Passar o caso imediatamente para o médico regulador. O conjunto de dados referentes à solicitação de atendimento de responsabilidade do auxiliar de regulação depende do protocolo do serviço, mas deverá contemplar as seguintes informações mínimas: • Município; • Data/horário; • Número da chamada; • Informações sobre o solicitante (nome e telefone); • Motivo da chamada: informação, pedido de ajuda, pedido de transporte, outros; • Trote, engano, desligou, outros; • Orientação transmitida ao informante; • Endereço e referenciais de localização. b - Origem e natureza do solicitante O auxiliar de regulação deve registrar a origem da solicitação: • Domicílio; • Via pública; • Serviço de saúde; • Outras. E também a natureza do solicitante: • Solicitantes leigos: Ex.: vítimas, familiares, transeuntes, vizinhos, etc. • Solicitantes profissionais de áreas afins: bombeiros, policiais, profissionais de trânsito, etc.
  • 16.
    • Solicitantes profissionaisda saúde não médicos: enfermeiros, técnicos e auxiliares de saúde, farmacêuticos, psicólogos, odontólogos, etc. • Solicitantes médicos: geralmente em serviços de saúde. c - Identificação da gravidade do agravo Esse acolhimento inicial é realizado pelo telefonista auxiliar de regulação médica e deve permitir inferir agravos de maior gravidade antes mesmo de encaminhar a solicitação ao médico regulador. Essa avaliação tem por objetivo identificar sinais de alerta que sugerem, de imediato, situação de risco, de acordo com a natureza do agravo e/ou a descrição do caso/cenário. Uma vez percebidos tais sinais, a solicitação deve ser priorizada e transferida imediatamente ao médico regulador, caso haja outras solicitações em espera: • Se o paciente está inconsciente e/ou com dificuldade respiratória ou sem respirar, fica caracterizada situação de extrema urgência e o caso deve ser comunicado e repassado imediatamente ao médico regulador, após registrar nome, telefone e endereço completo. • Fornecer a informação solicitada, quando não se tratar de pedido de ajuda médica, registrando adequadamente o chamado e encerrando a solicitação; • Encaminhar a solicitação ao médico regulador. Todas as solicitações devem ser repassadas ao médico regulador. O telefonista auxiliar de regulação pode encerrar o caso sem passar pela avaliação do médico regulador apenas quando o chamado se resumir a um pedido de informação como: endereços de unidades de saúde, telefones de outras centrais de atendimento à população ou outros chamados não relacionados a urgências médicas. 2.ª Etapa: Abordagem do caso Segundo o Conselho Federal de Medicina, em sua Resolução CFM n.°1.451,de 10/3/1995 (CONSELHO FEDERAL DE MEDICINA, 1995), temos: Urgência: ocorrência imprevista de agravo à saúde com ou sem risco potencial de vida, cujo portador necessita de assistência médica imediata. Emergência: constatação médica de condições de agravo à saúde que impliquem em risco iminente de vida ou sofrimento intenso, exigindo, portanto, tratamento médico imediato. Segundo Le Coutour, o conceito de urgência difere em função de quem a percebe ou sente: para os usuários e seus familiares, pode estar associada a uma ruptura de ordem do curso da vida. É do imprevisto que tende a vir a urgência: “eu não posso esperar”.
  • 17.
    Para o médico,a noção de urgência repousa não sobre a ruptura, mas sobre o tempo, relacionado com o prognóstico vital em certo intervalo: “ele não pode esperar”. Para as instituições, a urgência corresponde a uma perturbação de sua organização, é “o que não pode ser previsto”. No dicionário da língua portuguesa, lê-se que emergência é relativo a emergir, ou seja, alguma coisa que não existia, ou não era vista, e que passa a existir ou manifestada, representando, dessa forma, qualquer queixa ou novo sintoma que um paciente passe a apresentar. Assim, tanto um acidente quanto uma virose respiratória, uma dor de dente ou uma hemorragia digestiva, podem ser consideradas emergências. Este entendimento da emergência difere do conceito americano, que tem permanentemente influenciado nossas mentes e entende que uma situação de “emergência” não pode esperar e tem de ser atendida com rapidez, como incorporado pelo próprio CFM. Inversamente, de acordo com a nossa língua, urgência significa aquilo que não pode esperar (tanto que o Aurélio apresenta a expressão jurídica “urgência urgentíssima”). Assim, devido ao grande número de julgamentos e dúvidas que esta ambivalência de terminologia suscita no meio médico e no sistema de saúde, optamos por não mais fazer este tipo de diferenciação. Passamos a utilizar apenas o termo “urgência”, para todos os casos que necessitem de cuidados agudos, tratando de definir o “grau de urgência”, a fim de classificá-las em níveis, tomando como marco ético de avaliação o “imperativo da necessidade humana”. Avaliação multifatorial do grau de urgência O grau de urgência é diretamente proporcional à gravidade, à quantidade de recursos necessários para atender o caso e à pressão social presente na cena do atendimento e inversamente proporcional ao tempo necessário para iniciar o tratamento. U = G* A* V* T* U - Grau de urgência G - Gravidade do caso T - Tempo para iniciar o tratamento A - Atenção: recursos necessários para o tratamento V - Valor social que envolve o caso Gravidade É perfeitamente possível quantificar a gravidade do caso pelo telefone, por meio de perguntas objetivas dirigidas diretamente ao paciente ou à pessoa que ligou solicitando ajuda, utilizando uma semiologia que será definida e abordada nos protocolos específicos. Mais fácil ainda é quantificar as urgências nas transferências inter-hospitalares, quando o contato telefônico é feito diretamente entre médicos. Tempo Tratamos aqui de utilizar o conhecimento dos intervalos de tempo aceitáveis entre o início dos sintomas e o início do tratamento. Quanto menor o tempo exigido, maior a urgência. Nas transferências inter-hospitalares, com o atendimento inicial já realizado, esta avaliação deve ser mais cuidadosa, para evitar precipitações.
  • 18.
    Atenção Quanto maior fora necessidade de recursos envolvidos no atendimento inicial e no tratamento definitivo, maior será a urgência. Este subfator é o que mais Causa influência na decisão de transferir o paciente. Valor Social A pressão social que envolve o atendimento inicial pode, muitas vezes, justificar o aumento do grau de urgência de um caso simples. Este fator não pode ser negligenciado, pois muitas vezes uma comoção social no local do atendimento pode dificultar a prestação de socorro. É de pouca influência, porém, nas transferências inter- hospitalares. Classificação das urgências em níveis Com o objetivo de facilitar o estabelecimento de prioridades entre os diferentes casos de urgência, podemos didaticamente classificá-las da seguinte forma: Nível 1: Emergência ou Urgência de prioridade absoluta Casos em que haja risco imediato de vida e/ou a existência de risco de perda funcional grave, imediato ou secundário. Nível 2: Urgência de prioridade moderada Compreende os casos em que há necessidade de atendimento médico, não necessariamente de imediato, mas dentro de poucas horas. Nível 3: Urgência de prioridade baixa Casos em que há necessidade de uma avaliação médica, mas não há risco de vida ou de perda de funções, podendo aguardar várias horas. Nível 4: Urgência de prioridade mínima Compreendem as situações em que o médico regulador pode proceder a conselhos por telefone, orientar sobre o uso de medicamentos, cuidados gerais e outros encaminhamentos. “Conceito de Potencialidade”: Qualquer caso inicialmente classificado em um determinado nível pode mudar sua colocação inicial, em função do tempo de evolução, tipo de transporte e outros fatores, sendo, portanto, necessário estimar a gravidade potencial para cada caso. a - Regulação médica Após o registro do chamado e identificação do caso, realizados pelo telefonista auxiliar de regulação, o médico deve proceder à regulação médica da solicitação. A caracterização do caso, assim como a resposta adequada à solicitação, dependem da habilidade do médico regulador em conduzir o interrogatório e julgar as informações obtidas do solicitante. Para a condução deste interrogatório e tomada da decisão, o médico regulador deve se valer de técnicas específicas que serão detalhadas a seguir, podendo também se basear em diretrizes técnicas e/ou protocolos de referência do serviço.
  • 19.
    Conceitualmente, podemos considerarduas diferentes modalidades técnicas de interrogatório, dependendo do tipo de atendimento a ser prestado pelo SAMU: a.1. Atendimento primário Considerar como atendimento primário aquele prestado a pedido de ajuda advindo diretamente da população, onde ainda não houve nenhuma intervenção de equipe de saúde sobre o cidadão acometido pela urgência. O médico regulador deverá proceder com interrogatório específico e estabelecer diagnóstico sindrômico no menor intervalo de tempo possível. Tentar fazer o solicitante relatar calma e sucintamente o ocorrido, para presumir a gravidade do caso. A detecção do nível de urgência e o estabelecimento de um diagnóstico sindrômico são feitos a partir do interrogatório via telefone. Para abordagem dos casos regulados, existe uma forma de semiologia médica à distância, desenvolvida pelos franceses, que procede com a avaliação inicial do caso a partir de uma seqüência de perguntas, investigando os sintomas e sinais a partir de expressões relatadas ou respostas fornecidas às nossas perguntas pelos solicitantes ao telefone. Este procedimento tem como objetivo chegar inicialmente a um Diagnóstico Sindrômico que, antes mesmo do estabelecimento de uma hipótese diagnóstica, já permite a determinação da gravidade do caso e pode justificar o envio imediato de um suporte avançado, considerando a fórmula da detecção do grau de urgência já apresentada (U= G*A*V*/T*). Para efeito de raciocínio, agrupamos os casos urgentes de maior gravidade em três diferentes grupos sindrômicos: • Síndromes de “Valência Forte” Situações em que o valor social é muito elevado. Ex.: “Presidente da República caiu na rampa do Congresso”. A “morte” pode ser uma urgência médica, mesmo que a gravidade seja nula, torna-se uma urgência pelo valor social do evento. • Síndromes de “Etiologia Potencialmente Grave” Situações em que a causa indica uma gravidade muito elevada. Ex.: “Ele caiu do prédio”, “Ele foi baleado por uma 12”, “Ele foi atropelado por uma scânia”, “Ela está parindo”, etc. • Síndromes de “Semiologia Potencialmente Grave” Situações em que os sinais e/ou sintomas informados pelo solicitante indicam gravidade elevada: Ex.: “Eu o encontrei desmaiado”, “Está roxo”, “Não está respirando”, “Não está se mexendo”, etc. Estas “Síndromes” são concebidas, então, a partir da forma como as queixas são apresentadas via telefone pelo solicitante, portanto, não seguem inicialmente uma lógica de determinação imediata da patologia do paciente. Estabelecimento do diagnóstico sindrômico O chamado pode chegar ao médico regulador a partir de diferentes tipos de solicitantes e o relato dos fatos pode se apresentar de diferentes formas. Algumas vezes o solicitante apresenta um conjunto de sinais isolados que não constituem de imediato uma síndrome. Cabe ao regulador ouvir o solicitante e dirigir o interrogatório a fim de obter os
  • 20.
    dados que lhepossibilitem estabelecer o diagnóstico sindrômico ou mesmo chegar a uma hipótese diagnóstica, embora esta última não seja indispensável para a tomada de decisão do regulador. Para que o médico possa estabelecer um diagnóstico sindrômico à distância, é necessário que utilize técnicas específicas de interrogatório do solicitante, que lhe permitam pesquisar os sinais que irão compor a síndrome. Neste novo tipo de semiologia, a percepção do médico tradicionalmente construída por meio de seus próprios sentidos é substituída pelos sentidos do informante, que serão interpretados pelo regulador a partir do interrogatório. Assim, por exemplo, um solicitante aflito ao telefone diz ao médico regulador que seu familiar está “passando mal”. Esta é uma expressão freqüentemente utilizada pelo leigo que não permite ao médico o estabelecimento de um diagnóstico sindrômico ou de uma hipótese diagnóstica. Pode se tratar desde um distúrbio neuro-vegetativo ou uma hipoglicemia, até uma parada cardíaca, passando por uma enormidade de processos patológicos. Caberá ao médico fazer uma série de questionamentos, investigando outros sinais que possibilitem o estabelecimento do diagnóstico sindrômico e/ou de uma hipótese diagnóstica. Lembramos alguns sinais essenciais a serem pesquisados a fim de estabelecer o diagnóstico sindrômico: • pesquisar sobre a presença, ausência e qualidade dos movimentos respiratórios: para obter estas informações, em se tratando de solicitante leigo, poderá ser necessário orientá-lo sobre como proceder, por exemplo, pedindo-lhe que observe se o peito (tórax) ou barriga do paciente se movimentam, se sai ar do seu nariz, etc. Também pode ser útil a observação da coloração das pontas dos dedos, das unhas ou do lábio; • pesquisar sobre a presença ou ausência de pulso: orientar a pesquisa de batimentos na região do pulso ou pescoço, presença de sudorese e/ou temperatura da pele; • pesquisar o nível de consciência: verificar se o paciente responde ou não a estímulos verbais e/ou a estímulos dolorosos, etc. Tomemos outro exemplo: um solicitante relata ao telefone que seu familiar está “desmaiado”. Tentaremos então investigar alguns sinais, conforme fluxograma a seguir, perguntando ao solicitante se o paciente tem movimentos respiratórios, se é possível sentir seu pulso, se responde a estímulo doloroso, etc. Caso todas as respostas sejam negativas: não se vêem movimentos respiratórios, não existe resposta à dor, pode- se, a partir deste interrogatório, chegar à hipótese diagnóstica de parada cardiorrespiratória. Caso ainda exista pulso, podemos estar diante de uma parada respiratória ou um coma. Exemplo: Paciente “desmaiado” Consciência: Fala? Sonolento? Não responde a nada? Respiração: presente, ausente, difícil. Circulação: pulso presente/ausente, cor da pele (palidez, cianose), sudorese. A análise dos sinais e sintomas referidos ou relatados pelo informante. Análise de sinais • Dados objetivos – tudo aquilo que é verificado no paciente, por meio dos sentidos do informante; • Respiração (facilidade, dificuldade, ausência, ruídos); • Cor da vítima (cianose, palidez); • Movimentos (espontâneos, restritos, involuntários); • Nível de consciência;
  • 21.
    • Estado geral(bom, regular ou mal); • Sudorese fria. Análise de um sintoma • Modo de aparecimento (súbito ou gradual); • Intensidade (forte, fraco, moderado); • Localização e irradiação da dor; • Fatores desencadeantes e concomitantes. Queixa principal, história pregressa resumida: checar funções vitais – respiratórias, circulatórias, neurológicas. Evolução, tratamentos iniciados. Sexo, idade, antecedentes (tratamentos e hospitalizações anteriores). Casos de patologias traumáticas • Tipo de acidente (trânsito, de trabalho, quedas, agressões interpessoais, etc.); • Tempo decorrido entre o acidente e o chamado; • Número de vítimas, gravidade aparente – mecanismo de trauma; • Para cada vítima: Idade aproximada e sexo; Funções vitais (respiratórias, circulatórias, neurológicas); Ele se move? Está acordado ou não? Está falando? Como respira? Tem sangramento? Lesões principais (evidentes e suspeitas); • Existência de vítimas encarceradas; • Existência de riscos de incêndios, produtos químicos, etc. Segue abaixo algumas questões específicas para avaliação das principais patologias traumáticas: -Acidente de trânsito Tipo de acidente? (colisão, atropelamento, capotamento); Vítima presa nas ferragens? Vítima ejetada do veículo? Morte de algum dos ocupantes do veículo? -Quedas Tipo de queda? (do mesmo nível, de nível diferente, altura da queda, superfície sobre a qual caiu). -Ferimentos por arma branca/ferimentos por arma de fogo Qual o tipo de arma? Presença de mais de um ferimento?
  • 22.
    Orifício de entradae saída de projétil? Agressor ainda no local da ocorrência? -Agressão Houve briga? Agressão com socos? Qual foi o instrumento? Agressor ainda no local da ocorrência? -Queimaduras Tipo de agente causador da queimadura? (calor, eletricidade, substâncias químicas) Regiões do corpo atingidas? Atingiu a face? Aspirou fumaça? -Desabamento/Soterramento Tipo de material precipitado sobre a vítima? Tipo de material precipitado sobre a vítima? Quantidade aproximada? Descrição da situação? -Outros traumatismos Tipo de traumatismo? a.2. Atendimento secundário Considerar como atendimento secundário aquele prestado a solicitações de ajuda, apoio, retaguarda ou transferência oriundas de profissionais de saúde, equipes ou unidades de saúde de menor complexidade:
  • 23.
    • A comunicaçãodeve ser feita de médico para médico, exceto quando a unidade não estiver com o profissional no momento. O médico solicitante deve informar o seu nome, serviço e número do CRM. • O médico regulador deve avaliar o motivo da solicitação e a sua pertinência. Caso haja pertinência ou justificativa válida, deve definir o recurso mais adequado para o caso e o mais próximo possível do solicitante e, com base nos dados obtidos, avaliar se há condições para efetuar a transferência com qualidade e segurança. Definir e providenciar a ambulância adequada para cada caso • Caso não haja pertinência ou a justificativa não seja válida, o médico regulador orienta o solicitante sobre como conduzir tecnicamente o caso ou como utilizar os recursos locais. • Se já houver vaga destinada ao paciente, o regulador deverá confirmar a informação com o serviço de destino, checando o nome do médico responsável e o setor de internação. Onde existir central de leitos já instalada, esse procedimento não será necessário. • Com relação ao quadro do paciente: interrogar sucintamente sobre o problema apresentado, sinais vitais (respiratório, circulatório, neurológico), lesões existentes, procedimentos e exames complementares realizados e medicamentos utilizados. Nos casos de atendimento secundário em que o paciente não tenha recebido os cuidados necessários para resolver a urgência, o pedido deve ser encarado e priorizado da mesma forma que um atendimento primário, devendo a resposta ser dada com a mesma presteza e prioridade que seria dada a uma solicitação advinda do domicílio ou de via pública, utilizando-se, para tal, inclusive do recurso da “vaga zero”, quando necessário. b. Rádio-operador Responsável pela liberação das ambulâncias, após a decisão do médico regulador a respeito de qual tipo deve ser liberado. A seguir, informa ao condutor o melhor itinerário para o deslocamento da mesma. Deve fazer controle sobre a localização de todos os veículos da frota. Recebe a informação do médico sobre a liberação da viatura. 3.ª Etapa: Decisão e acompanhamento a. Decisão técnica/resposta A resposta à solicitação, com todas as suas conseqüências diretas, é de integral responsabilidade do médico regulador. O médico regulador deve avaliar a necessidade de intervenção, decidir sobre o recurso disponível mais adequado a cada caso, levando em consideração: gravidade, tipo de recurso necessário, meios disponíveis, relação custo/benefício, avaliação tempo-distância, etc. Esta avaliação deve ser precisa e ordenar necessidades e melhores recursos disponíveis. São várias as opções de resposta, associadas ou não: • Conselho médico ou orientação técnica a um colega médico; • Remoções simples (ambulâncias de transporte); • Atendimentos de suporte básico de vida por profissionais da saúde (ambulâncias ou ambulanchas de suporte básico); • Atendimento de suporte básico de vida por profissionais bombeiros ou outros socorristas (viaturas de resgate); • Atendimentos médicos terrestres (ambulâncias de suporte avançado); • Atendimentos médicos aéreos (aeronaves de resgate aeromédico);
  • 24.
    • Atendimentos médicospluviais (ambulanchas); • Acionamento de múltiplos recursos; • Acompanhamento, sempre que a resposta for o deslocamento da equipe para atendimento in loco e/ou transporte. a.1. Orientações gerais • A regulação de solicitações advindas de serviços que não dispõem de recursos físicos e humanos compatíveis com a demanda que pode lhes acorrer espontaneamente é bastante difícil e deve ser mais cuidadosa, considerando os recursos do solicitante, dos demais serviços da grade e o próprio SAMU, sem desconsiderar a gravidade e o nível de urgência de cada caso. • Nos casos em que exista dúvida quanto ao recurso necessário, sempre deve ser disponibilizado o de maior complexidade possível. • Nos casos de explícita falta de recursos, gerando as indesejáveis “filas ou longos tempos de espera” o médico regulador deverá constantemente reavaliar o conjunto dos casos pendentes e proceder às repriorizações, tantas vezes quantas forem necessárias, não se esquecendo de monitorizar a solicitação por meio de contatos sucessivos com os solicitantes, informando-os sobre as dificuldades e orientando quanto ao tempo previsto de espera. • As situações de insuficiência de recursos devem ser devidamente registradas e encaminhadas sistematicamente ao Diretor Clínico do SAMU que procederá com relatório mensal à coordenação do serviço, salientando as intercorrências que necessitem de intervenção em curto prazo. • Nos casos em que não houver USA disponível, ou se existir dúvida em enviar ou não a UTI, deve ser enviada uma USB ou USB medicalizada (USB saindo da base acompanhada de médico). O uso concomitante do VR pode ser uma alternativa. • Nos casos com indicação de USA a liberação deve ser imediata, visando ao menor tempo-resposta. O médico do SAMU ao chegar ao local informará não regulador o real quadro clínico do paciente e, em função destes dados, o médico regulador tomará sua decisão e fará contato com o serviço adequado. Enquanto isto, a USA já deverá se dirigir ao destino. • Nos casos de urgência extrema, por gravidade, valência social elevada ou múltiplas vítimas, podem ser liberadas quantas ambulâncias forem necessárias. • O médico regulador deve monitorar sistematicamente a equipe no local da ocorrência e prontificar-se imediatamente a enviar apoio sempre que solicitado, lembrando-se que às vezes, por várias razões, não é possível o fornecimento de justificativas detalhadas. • Em situações de risco iminente, a equipe deve sair do local com a vítima e encontrar com o apoio no caminho. a.2. Alguns critérios para deflagrar atendimento médico in loco: Durante o processo de regulação dos chamados telefônicos, cabe ao médico regulador identificar as situações que caracterizam a necessidade de intervenção medicalizada no local da ocorrência do agravo: • Paciente inconsciente; • Paciente com insuficiência respiratória grave; • Paciente com suspeita de Infarto Agudo do Miocárdio; • Paciente com suspeita de Acidente Vascular Cerebral; • Paciente com intensa agitação psicomotora; • Paciente com suspeita de Estado de Mal Epiléptico;
  • 25.
    • Suspeita deparada cardiorrespiratória; • Ferimento por arma branca ou de fogo atingindo cabeça, pescoço, face, tórax, abdome, ou com sangramento importante; • Paciente com grande área corporal queimada ou queimadura de vias aéreas; • Eventos com mais de cinco pacientes; • Colisão de veículos com paciente preso em ferragens; • Colisão de veículos com paciente ejetado; • Colisão de veículos com morte de um dos ocupantes; • Acidente com veículo em alta velocidade – rodovia; • Queda de altura de mais de cinco metros; • Trabalho de parto evidente. Nos casos em que é enviada uma ambulância de suporte básico de vida, após a chegada da equipe ao local da ocorrência, e recebidas as primeiras informações sobre a situação, os achados abaixo determinam a necessidade de atendimento médico no local da ocorrência: • Solicitação do profissional da ambulância, em virtude de dificuldades técnicas no atendimento ao paciente; • Paciente com pressão sistólica abaixo de 100mmHg, com evidências de hipoperfusão periférica; • Paciente com freqüência respiratória inferior a 10 ou superior a 40 movimentos por minuto ou dificuldade respiratória não controlada com manutenção de vias aéreas; • Escala de coma com resultado igual ou menor que 8; • Escala de trauma com resultado inferior a 9; • Comprometimento de vias aéreas e ventilação: trauma de face, pescoço, traumatismos severos do tórax; • Ferimentos penetrantes da cabeça, pescoço, tórax, abdome, região inguinal; • Evidência de trauma raquimedular; • Amputação parcial ou completa de membros; • Trauma de extremidade com comprometimento vásculo-nervoso; • Queimaduras com acometimento extenso da superfície corporal ou das vias aéreas. Orientar o solicitante sobre como proceder até a chegada da equipe, indicando e explicando as ações principais a serem realizadas. Dentro das possibilidades, pedir ajuda para outras pessoas, se necessário. Outras orientações: • Não movimentar o paciente, a não ser em casos imperiosos (risco de incêndio, desabamento, explosão, etc.); • Controlar sangramento externo; • Eliminar fatores de risco (fogo, substâncias desconhecidas, sinalizar o acidente, etc.); • Observar condições de segurança do local, relatando os riscos observados. Sobre a intervenção: • Registrar todo o atendimento; • Monitorar liberação da ambulância na base ou em trânsito, checar acionamento da equipe e chegada com os respectivos tempos-resposta; • Informar à equipe que vai fazer o atendimento tudo que conhecer da situação; • Monitorização do atendimento no local da ocorrência: recebimento do caso pela equipe do local, reavaliação, conduta/orientação à equipe; • Monitorização do caso durante o transporte: acompanhamento do transporte, evolução, intercorrências, chegada e recepção do paciente ao destino, liberação da viatura;
  • 26.
    • Definir aresposta/tipo de serviço receptor, em função da necessidade do doente/complexidade do caso e hierarquia do sistema: unidade de pronto atendimento, serviço hospitalar, outros. O médico regulador deve manter o controle do atendimento e registrar os dados repassados por profissionais no local da ocorrência: • Tipo de ocorrência confirmada pelo profissional da ambulância; • Descrição dos pacientes com sexo, idade, dados vitais (pressão arterial, pulso, freqüência respiratória saturação de oxigênio, temperatura); • Número de pessoas envolvidas; • O motivo do não atendimento se for o caso; • Escala de coma, escala de trauma/principais lesões; • Destino e orientações transmitidas ao local para onde foi encaminhado o paciente; • Identificação do médico regulador. a.3. Condutas em algumas situações problema: Paciente em óbito no local da ocorrência: • O médico regulador deve ser informado imediatamente pela equipe da ambulância quando houver suspeita de óbito do paciente no local da ocorrência; • Havendo suspeita de crime, a equipe deverá preservar as evidências, não removendo o corpo e mantendo intacta a cena; • A equipe deverá permanecer no local da ocorrência até a chegada de autoridade policial competente, salvo orientação contrária do médico regulador; • Registrar o óbito do paciente em campo próprio do relatório; • Em algumas localidades onde não existe Serviço de Verificação de Óbito (SVO), pode acontecer, com relativa freqüência que, familiares conscientes da dificuldade para obter o Atestado de Óbito, recorram ao SAMU, prestando informações distorcidas, a fim de que a equipe de suporte avançado vá ao local e, assim, o médico forneça o atestado. Se isso ocorrer, o fato deve ser discutido no Comitê Gestor de Urgências e alternativas devem ser buscadas, para evitar esse tipo de ocorrência. Paciente terminal: • Uma outra situação que pode ser de difícil enfrentamento diz respeito a solicitações advindas de familiares de pacientes com doenças graves e em estado terminal, onde técnicas de ressuscitação possam ser recusadas ou exigidas pela família. Cada caso deverá ser criteriosamente avaliado e a decisão do médico deverá ser tomada de acordo com as diretrizes éticas já discutidas nesse manual. Paciente com menos de 18 anos: • O médico regulador deve ser informado imediatamente pela equipe da ambulância quando houver atendimento a paciente menor de idade desacompanhado; • Se possível, solicitar que vizinhos acompanhem o paciente até o hospital, registrando nome, endereço e telefone. Caso contrário, informar vizinhos do destino que será dado ao paciente; • Comunicar o Conselho Tutelar.
  • 27.
    Paciente sem condiçõesde decidir, acompanhado de criança ou menor de idade (<18 anos): • O médico regulador deve ser informado imediatamente pela equipe da ambulância quando houver atendimento a paciente sem condições de decidir, acompanhado de menor de idade; • A equipe deverá se possível, indagar se algum parente ou vizinho pode se responsabilizar pelo menor, registrando o nome e endereço desse responsável; • Caso contrário, conduzir a criança ao hospital de destino do paciente, registrando o nome e cargo do funcionário que assume a responsabilidade pelo menor no hospital; • Comunicar o Conselho Tutelar. Paciente que recusa atendimento: • O médico regulador deve ser informado imediatamente pela equipe da ambulância quando o paciente recusa atendimento; • A equipe deverá identificar situações de risco de vida imediato: comprometimento de vias aéreas e respiração, sangramento abundante; • Identificar alterações de comportamento que indiquem que o paciente se encontra prejudicado em sua capacidade de decisão: alterações do nível de consciência, intoxicação etílica ou por drogas. Conversar com o paciente e tranqüilizá-lo, esclarecendo-o a respeito da necessidade do atendimento; • Na persistência da recusa, solicitar ao próprio paciente ou alguma testemunha, que assine em campo específico para esse fim. Outros médicos no local da ocorrência: • A presença, no local da ocorrência, de médicos que se prontifiquem a prestar atendimento ao solicitante e que não sejam plantonistas do SAMU, é considerada intervenção médica externa; o profissional da ambulância deve registrar este fato no campo de Observações da ficha, anotando nome e CRM do médico, e solicitar ao profissional que registre sua intervenção no verso da mesma; • O fato será imediatamente comunicado ao Médico Regulador e, idealmente, os dois médicos devem manter contato via rádio para a troca de informações relativas à situação do paciente; • A equipe deve seguir as orientações desse médico conforme consenso do médico regulador; • Qualquer dúvida quanto à conduta tomada pelo médico que está assistindo o paciente no local deve ser informada ao médico regulador, para que o mesmo faça contato com o profissional que está intervindo no local. Ordens contrárias de bombeiros, policiais e outras autoridades presentes no local da ocorrência: • O médico regulador deve ser informado imediatamente pela equipe da ambulância quando houver determinações emanadas por bombeiros, policiais ou outras autoridades presentes ao local da ocorrência, contrárias às estabelecidas nas rotinas operacionais ou protocolos assistenciais do SAMU; • A equipe deverá imediatamente esclarecer que essas ordens ferem tais regulamentos; • O Médico regulador deve orientar a equipe quanto à conduta a ser seguida; • A equipe deverá encaminhar, por escrito, relatório do incidente à central de regulação do SAMU - 192; Liberação de paciente no local da ocorrência: • A liberação de pacientes/vítimas no próprio local da ocorrência é de competência exclusiva do Médico Regulador, após tomar conhecimento de suas lesões e sinais vitais. Caso o médico do SAMU presente no local decida por esta conduta, deve contar com o aval e a concordância do médico regulador.
  • 28.
    Vítima em óbitodurante o transporte: • O médico regulador deve ser informado imediatamente pela equipe da ambulância quando houver o óbito do paciente durante o transporte; • O destino do corpo será determinado pelo Médico Regulador; • O óbito de paciente durante o transporte deverá ser registrado em campo específico para esse fim. b. Decisão gestora Neste momento, é fundamental a utilização das ferramentas de regulação, como: • Mapas do município; • Grades de pactuação; • Todos os telefones das instituições de saúde; • Protocolos de regulação, manuais de Rotinas do Serviço; • Impressos para registro; • Censos diários das condições de atendimento das unidades da grade de referência; • Censos dinâmicos de recursos externos (situação dos serviços receptores); • Grades diárias de recursos internos (equipe, ambulâncias e equipamentos); • Planos de catástrofe. b.1. Procedimentos que envolvem a decisão gestora: • Definir, de acordo com a necessidade de cada caso, observando a complexidade e disponibilidade, o serviço de destino do paciente, considerando a grade de regionalização e hierarquização pactuada; • Comunicar à equipe, no local da ocorrência, o destino do paciente; • Acionar serviço receptor informando o médico responsável da unidade sobre as condições do paciente; • Comunicar e orientar o solicitante; b.2. Adaptação dos meios • Realização de “permutas“ ou acionamento de múltiplos meios, redirecionamento e otimização de recursos dispersos quando necessário; • Pactuar com o hospital os casos de recebimento única e exclusivamente para realização de exames com segundo transporte posterior; • Prever suporte logístico; b.3. Registro de informações As fichas de regulação e as fichas de atendimento são documentos equivalentes aos prontuários médicos de qualquer serviço de saúde. Portanto devem ser preenchidas de maneira completa e legível. Além dos objetivos internos de registro de dados, estas informações podem ser solicitadas para fins judiciais. Quando devidamente preenchidos estes documentos servem, inclusive, de proteção aos envolvidos no atendimento. A Portaria GM/MS N.º 2.657/04 (BRASIL, 2004a) define as “Normas Gerais e Fluxos da Regulação”, conforme listamos a seguir:
  • 29.
    • A Centralde Regulação Médica de Urgências deve ser acessada pelo número gratuito nacionalmente designado para o Atendimento Pré-Hospitalar Móvel 192, admitindo-se outro número exclusivo e gratuito apenas em locais onde haja impedimento técnico da área de comunicações para sua utilização; • Seu funcionamento deve ser ininterrupto, contando com, pelo menos um médico regulador e correspondentes TARM/RO de plantão presencial na sala de regulação, nas 24 horas, todos os dias, incluindo sábados, domingos e feriados; • Todo chamado deve ser atendido pelo telefonista auxiliar de regulação médica e, após a devida identificação e localização do solicitante, ser repassado ao médico regulador; • Nos trotes ou enganos, o chamado deverá ser registrado, mas não contabilizado como “caso” e a ligação podem ser encerrados sem a interveniência do médico regulador; • O telefonista auxiliar de regulação médica deverá ser treinado e devidamente instrumentalizado para atender aos pedidos de informação que acorrerem à central; • Nos chamados em que o solicitante necessite apenas de informação que não caracterize pedido de socorro de urgência, o telefonista auxiliar de regulação médica está autorizado a fornecer a informação, se ela estiver disponível em suas ferramentas de trabalho e encerrar a solicitação, sem a interveniência do médico regulador. Caso não possua a informação, deverá repassar o chamado ao médico regulador, para que ele dê a melhor orientação possível ao solicitante; • O médico regulador, ao receber o caso, deverá, num curto espaço de tempo (de 30 segundos a 1 minuto), por meio da utilização de técnicas específicas para este fim, julgar a gravidade de cada caso e, em se tratando de situação crítica, deverá desencadear imediatamente a melhor resposta, acionando, inclusive, múltiplos meios, sempre que necessário, podendo, em seguida, concluir o detalhamento do caso; • Nos casos de menor gravidade, o médico poderá optar inclusive pelo não envio de equipe ao local, orientando o solicitante sobre como proceder em relação à queixa relatada; • Nos casos de orientação, o médico regulador deve colocar-se à disposição do solicitante para novas orientações, caso haja qualquer mudança em relação ao quadro relatado na primeira solicitação; • Caso o médico regulador opte pelo envio de equipe de suporte básico ou avançado de vida ao local, deve monitorar todo seu deslocamento e receber o relato do caso quando a equipe lá chegar, confirmando ou alterando a gravidade estimada inicialmente; • Após essa reavaliação, o médico regulador deverá tomar uma segunda decisão a respeito da necessidade do paciente, definindo inclusive para qual unidade de saúde o paciente deve ser transportado, se for o caso; • Se o paciente for transportado, cabe ao médico regulador monitorar e acompanhar todo o atendimento prestado no trajeto; • O médico regulador deve estabelecer contato com o médico do serviço receptor, repassando a ele as informações técnicas sobre cada caso, para que a equipe local possa preparar-se para receber o paciente da melhor maneira possível; • Naquelas situações de atendimento médico no pré-hospitalar móvel, sempre que possível e com conhecimento e autorização do médico regulador, o médico assistente deverá manter-se em contato direto com o médico assistente do serviço de destino definido pela regulação, para repasse das informações sobre o paciente, a fim de instrumentalizar a organização da melhor recepção possível para os casos graves; • Após o adequado recebimento do paciente no serviço determinado, o médico regulador poderá considerar o caso encerrado; e
  • 30.
    • O rádiooperador deve acompanhar a movimentação dos veículos do SAMU, durante todas as etapas da regulação acima mencionadas. Recursos humanos necessários para a central de regulação médica Segundo a Portaria n o 1.473 de 18 de julho de 2013, que redefine as diretrizes para a implantação do Serviço de Atendimento Móvel de Urgência (SAMU 192) e sua Central de regulação das Urgências, componente da rede de Atenção às Urgências. TOTAIS DE PROFISSIONAIS (24 HORAS) E CUSTEIO MENSAL (HABILITAÇÃO E QUALIFICAÇÃO) DASCENTRAIS DE REGULAÇÃO DAS URGÊNCIAS POR PORTE POPULACIONAL POPULAÇÃO MR TARM RO REPASSE DO MS (HABILITADA) R$ REPASSE DO MS (HABILITADA E QUALIFICADA) R$ Até 350.000 2 3 2 42.000,00 52.605,00 350.001 a 700.000 4 5 2 68.600,00 85.921,50 700.001 a 1.500.000 5 8 2 89.600,00 112.224,00 1.500.001 a 2.000.000 7 11 2 110.600,00 138.526,50 2.000.001 a 2.500.000 9 13 3 131.600,00 164.829,00 2.500.001 a 3.000.000 11 15 4 152.600,00 191.131,50 3.000.001 a 3.750.000 12 17 5 173.600,00 217.434,00 3.750.001 a 4.500.000 14 22 7 194.600,00 243.736,50 4.500.001 a 5.250.000 16 26 8 215.600,00 270.039,00 5.250.001 a 6.000.000 18 30 10 236.600,00 296.341,50 6.000.001 a 7.000.000 20 35 12 257.600,00 322.644,00 7.000.001 a 8.000.000 22 40 14 278.600,00 348.946,50 8.000.001 a 9.000.000 24 45 16 299.600,00 375.249,00 9.000.001 a 10.000.000 25 50 17 320.600,00 401.551,50 Acima de 10.000.001 27 56 19 341.600,00 427.854,00 Transferências e transporte inter-hospitalar Nos locais onde o SAMU - 192 ainda não estiver estruturado ou onde o mesmo tiver abrangência apenas municipal, deverão ser feitas pactuações para garantir a viabilidade e qualidade das transferências intermunicipais, que deverão seguir a grade de referência loco regional, sendo obrigatório o contato prévio com o serviço receptor. No processo de planejamento e pactuação das transferências inter-hospitalares, deverá ser garantido o suporte de ambulâncias de transporte para o retorno dos pacientes que, fora da situação de urgência, ao receberem alta, não apresentem possibilidade de locomover-se através de outros meios, por restrições clínicas.
  • 31.
    Pacientes que nãotenham autonomia de locomoção por limitações socioeconômicas e que, portanto, extrapolam o âmbito de atuação específico da saúde, deverão receber apoio, nos moldes estabelecidos por políticas intersetoriais loco regionais. Salienta-se que o planejamento do suporte a estes casos é de fundamental importância ao adequado funcionamento dos serviços de saúde, uma vez que os pacientes podem ocupar leitos hospitalares por períodos mais ou menos longos após terem recebido alta, por dificuldade de transporte de retorno a suas residências. O transporte inter-hospitalar refere-se à transferência de pacientes entre unidades não hospitalares ou hospitalares de atendimento às urgências, unidades de diagnóstico, terapêutica ou outras unidades de saúde que funcionem como bases de estabilização para pacientes graves, de caráter público ou privado e tem como principais finalidades: a - A transferência de pacientes de serviços de saúde de menor complexidade para serviços de referência de maior complexidade, seja para elucidação diagnóstica, internação clínica, cirúrgica ou em unidade de terapia intensiva, sempre que as condições locais de atendimento combinadas à avaliação clínica de cada paciente assim exigirem; b - A transferência de pacientes de centros de referência de maior complexidade para unidades de menor complexidade, seja para elucidação diagnóstica, internação clínica, cirúrgica ou em unidade de terapia intensiva, seja em seus municípios de residência ou não, para conclusão do tratamento, sempre que a condição clínica do paciente e a estrutura da unidade de menor complexidade assim o permitirem, com o objetivo de agilizar a utilização dos recursos especializados na assistência aos pacientes mais graves e/ou complexos. O transporte e as transferências inter-hospitalares estão regulamentados pela Portaria GM/MS n.º 2.048/02 (BRASIL, 2002a) em seu Capítulo VI e também pela Resolução CFM n.º 1.672/03 (CONSELHO FEDERAL DE MEDICINA, 2003b). De acordo com a legislação devem ser utilizadas diferentes modalidades de transporte, dependendo da situação clínica e da localização do paciente, a saber: • Transporte Aeromédico: O transporte aéreo poderá ser indicado, em aeronaves de asa rotativa, quando a gravidade do quadro clínico do paciente exigir uma intervenção rápida e as condições de trânsito tornem o transporte terrestre muito demorado, ou em aeronaves de asa fixa, para percorrer grandes distâncias em um intervalo de tempo aceitável, diante das condições clínicas do paciente. A operação deste tipo de transporte deve seguir as normas e legislações específicas vigentes, oriundas do Comando da Aeronáutica através do Departamento de Aviação Civil. Para efeito da atividade médica envolvida no atendimento e transporte aéreo de pacientes, considera-se que o serviço deve possuir um diretor médico com habilitação adequada, segundo determinações da legislação. O serviço de transporte aeromédico deve estar integrado ao sistema de atendimento pré-hospitalar móvel e à Central de Regulação Médica de Urgências da região e deve ser considerado sempre como modalidade de suporte avançado de vida. • Transporte Aquaviário: este tipo de transporte poderá ser indicado em regiões onde o transporte terrestre esteja impossibilitado pela inexistência de estradas e/ou onde não haja transporte aeromédico, observando-se a adequação do tempo de transporte às necessidades clínicas e a gravidade do caso. • Transporte Terrestre: este tipo de transporte poderá ser indicado para áreas urbanas, em cidades de pequeno, médio e grande porte, ou para as transferências intermunicipais, onde as estradas permitam que essas unidades de transporte se desloquem com segurança e no intervalo de tempo desejável ao atendimento de cada caso. Na Portaria n.º 2.048/02 (BRASIL, 2002a), podemos encontrar as responsabilidades e atribuições dos serviço/médico solicitante, da central/médico regulador, da equipe/médico de transporte e do serviço/médico receptor, conforme transcrito abaixo:
  • 32.
    1) Responsabilidades/Atribuições doServiço/Médico Solicitante: a - O médico responsável pelo paciente seja ele plantonista, diarista ou o médico assistente, deve realizar as solicitações de transferências à Central de Regulação e realizar contato prévio com o serviço potencialmente receptor; b - Não remover paciente em risco iminente de vida, sem prévia e obrigatória avaliação e atendimento respiratório, hemodinâmico e outras medidas urgentes específicas para cada caso, estabilizando-o e preparando-o para o transporte; c - Esgotar seus recursos antes de acionar a central de regulação ou outros serviços do sistema loco-regional; d - A decisão de transferir um paciente grave é estritamente médica e deve considerar os princípios básicos do transporte, quais sejam: não agravar o estado do paciente, garantir sua estabilidade e garantir transporte com rapidez e segurança; e - Informar ao médico regulador, de maneira clara e objetiva, as condições do paciente; f - Elaborar documento de transferência que deve acompanhar o paciente durante o transporte e compor seu prontuário na unidade receptora, registrando informações relativas ao atendimento prestado na unidade solicitante, como diagnóstico de entrada, exames realizados e as condutas terapêuticas adotadas. Este documento deverá conter o nome e CRM legíveis, além da assinatura do solicitante; g - Obter a autorização escrita do paciente ou seu responsável para a transferência. Poder-se-á prescindir desta autorização sempre que o paciente não esteja apto para fornecê-la e não esteja acompanhado de possível responsável; h - A responsabilidade da assistência ao paciente transferido é do médico solicitante, até que o mesmo seja recebido pelo médico da unidade responsável pelo transporte, nos casos de transferência em viaturas de suporte avançado de vida, ou até que o mesmo seja recebido pelo médico do serviço receptor, nos casos de transferência em viaturas de suporte básico de vida ou viaturas de transporte simples. O início da responsabilidade do médico da viatura de transporte ou do médico da unidade receptora não cessa a responsabilidade de indicação e avaliação do profissional da unidade solicitante; i - Nos casos de transporte de pacientes em suporte básico de vida, para unidades de apoio diagnóstico e terapêutico, para realização de exames ou tratamentos, se o paciente apresentar intercorrências de urgência, a responsabilidade pelo tratamento e estabilização é da unidade que está realizando o procedimento, que deverá estar apta para seu atendimento, no que diz respeito a medicamentos, equipamentos e recursos humanos capacitados; j - Nos casos de transporte de pacientes críticos para realização de procedimentos diagnósticos ou terapêuticos e, caso estes serviços situem-se em clínicas desvinculadas de unidades hospitalares, o suporte avançado de vida será garantido pela equipe da unidade de transporte; k - Nos locais em que as Centrais de Regulação ainda não estejam estruturadas ou em pleno funcionamento, é vedado a todo e qualquer solicitante, seja ele público ou privado, remover pacientes sem contato prévio com a instituição/serviço potencialmente receptor; l - Nos locais em que as Centrais de Regulação já estão em funcionamento, nenhum paciente poderá ser transferido sem contato prévio com a mesma ou contrariando sua determinação; m - Nos casos de transferências realizadas pelo setor privado, o serviço ou empresa solicitante deverá se responsabilizar pelo transporte do paciente, bem como pela garantia de recepção do mesmo no serviço receptor, obedecendo as especificações técnicas estabelecidas neste Regulamento;
  • 33.
    n - Noscasos de operadoras de planos privados de assistência à saúde, permanece em vigor a legislação própria a respeito deste tema, conforme Resolução CONSU n.13, de 4 de novembro de 1998 (BRASIL, 1998a) e eventual regulamentação posterior a ser estabelecida pela Agência Nacional de Saúde Suplementar. 2) Responsabilidades/Atribuições da Central de Regulação/Médico Regulador: a - O acionamento e acompanhamento da unidade e equipe de transporte, caso estes se localizem descentralizados em relação à estrutura física da central de regulação, como nos casos de transporte aeromédico, hidroviário ou terrestre, em que se opte por descentralizar viaturas e equipes para garantir maior agilidade na resposta. Nestes casos, a localização dos veículos e das equipes de saúde responsáveis pelo transporte deverá ser pactuada entre os gestores municipais da região de abrangência da central; b - Utilizar o conceito de “vaga zero”, definido no Capítulo II da Portaria n.º 2.048/02 também nos casos de regulações inter-hospitalares, quando a avaliação do estado clínico do paciente e a disponibilidade de recursos loco- regionais o tornem imperativo. 3) Responsabilidades/Atribuições da Equipe de Transporte: a - Acatar a determinação do médico regulador quanto ao meio de transporte e tipo de ambulância que deverá ser utilizado para o transporte; b - Informar ao médico regulador caso as condições clínicas do paciente no momento da recepção do mesmo para transporte não sejam condizentes com as informações que foram fornecidas ao médico regulador e repassadas por este à equipe de transporte; c - No caso de transporte terrestre, deverão ser utilizadas as viaturas de transporte simples para os pacientes eletivos, em decúbito horizontal ou sentados, viaturas de suporte básico ou suporte avançado de vida, de acordo com o julgamento e determinação do médico regulador, a partir da avaliação criteriosa da história clínica, gravidade e risco de cada paciente, estando tais viaturas, seus equipamentos, medicamentos, tripulações e demais normas técnicas já estabelecidas pela legislação vigente; d - O transporte inter-hospitalar pediátrico e neonatal deverá obedecer às diretrizes técnicas já estabelecidas e inclusive bem explicitadas na Resolução CFM n.º 1.672/03 (CONSELHO FEDERAL DE MEDICINA, 2003b): ambulâncias equipadas com incubadora de transporte e demais equipamentos necessários ao adequado atendimento neonatal e pediátrico; e - Registrar todas as intercorrências do transporte no documento do paciente; f - Passar o caso, bem como todas as informações e documentação do paciente, ao médico do serviço receptor; g - Comunicar ao médico regulador o término do transporte; h - Conduzir a ambulância e a equipe de volta à sua base. 4) Responsabilidades/Atribuições do Serviço/Médico Receptor: a - Garantir o acolhimento médico rápido e resolutivo às solicitações da central de regulação médica de urgências; b - Informar imediatamente à Central de Regulação se os recursos diagnósticos ou terapêuticos da unidade atingirem seu limite máximo de atuação;
  • 34.
    c - Acatara determinação do médico regulador sobre o encaminhamento dos pacientes que necessitem de avaliação ou qualquer outro recurso especializado existente na unidade, independente da existência de leitos vagos ou não: conceito de “vaga zero”; d - Discutir questões técnicas especializadas sempre que o regulador ou médicos de unidades solicitantes de menor complexidade assim demandarem; e - Preparar a unidade e sua equipe para o acolhimento rápido e eficaz dos pacientes graves; f - Receber o paciente e sua documentação, dispensando a equipe de transporte, bem como a viatura e seus equipamentos o mais rápido possível; g - Comunicar a Central de Regulação sempre que houver divergência entre os dados clínicos que foram comunicados quando da regulação e os observados na recepção do paciente. NOÇÕES DE ATENDIMENTO A DESASTRES, CATÁSTROFES E ACIDENTES COM MÚLTIPLAS VÍTIMAS O entendimento das situações de agravos caracterizadas pelo número elevado de vítimas e sua conseqüente sobrecarga ao sistema de saúde é fundamental para uma adequada preparação para seu enfrentamento. A definição dos diversos termos utilizados para descrever essas situações se torna importante para que o SAMU possa estabelecer seus protocolos de atendimento aos referidos eventos. Catástrofe é um acontecimento súbito de conseqüências trágicas e calamitosas, é uma desgraça, uma calamidade. Pela Organização Mundial de Saúde, catástrofe é um fenômeno ecológico súbito de magnitude suficiente para necessitar de ajuda externa. Do ponto de vista médico, catástrofe é aquela situação em que as necessidades de cuidados médicos excedam os recursos imediatamente disponíveis havendo a necessidade de medidas extraordinárias e coordenadas para se manter a qualidade básica ou mínima de atendimento. Desastre é um acontecimento calamitoso, que ocorre de súbito e ocasiona grande dano ou prejuízo. Pela Organização Mundial de Saúde o Desastre é um fenômeno de causa tecnológica de magnitude suficiente para necessitar de ajuda externa. Do ponto de vista médico, desastre é aquela situação em que as necessidades de cuidados médicos excedam os recursos imediatamente disponíveis havendo a necessidade de medidas extraordinárias e coordenadas para se manter a qualidade básica ou mínima de atendimento. Os acidentes com múltiplas vítimas são aqueles eventos súbitos, que produzem um número de vítimas que levam a um desequilíbrio entre os recursos médicos disponíveis e as necessidades, onde se consegue manter um padrão de atendimento adequado com os recursos locais. Pode ser definido também como evento complexo que requer comando e controle agressivo e coerente, de maneira a fornecer os melhores cuidados às vítimas sob condições caóticas. No nosso país, nas situações de catástrofe causadas por enchentes, secas, incêndios florestais e deslizamentos de terra, temos um problema de grande magnitude relativo a vítimas desabrigadas, fome e doenças infecto contagiosas, nas quais os serviços de atendimento pré-hospitalar móvel pouco têm a contribuir, sendo sua atuação, porém, essencial em desastres e, mais freqüentemente, em acidentes com múltiplas vitimas. Consideramos acidentes com múltiplas vitimas aqueles eventos súbitos que produzam mais de cinco vítimas.
  • 35.
    Acidente com múltiplasvítimas O atendimento a acidentes com múltiplas vítimas é um desafio com o qual os serviços de atendimento pré-hospitalar móvel e os hospitais que atendem urgências se deparam com freqüência. Diariamente temos em nosso País acidentes dos mais variados tipos, com ônibus, trens, vans, automóveis, desabamentos, colisão de vários veículos, incidentes em eventos com aglomerado de pessoas que causam um número de vítimas superior a cinco. Diante dessas situações ocorre um desequilíbrio entre os recursos disponíveis e a capacidade de atendimento médico, levando a uma incapacidade dos serviços de lidarem com esse problema, que muitas vezes sequer é percebida, ou seja, o caos se instala e muitas vidas podem ser perdidas. Assim é necessário estarmos preparados e treinados para atender esses acidentes. A definição do número 5 (cinco) como limite acima do qual consideramos a situação como acidente com múltiplas vítimas, deve-se à necessidade de mudança de comportamento das equipes para atender esses eventos. Nos municípios cuja estrutura da saúde é insuficiente para o atendimento simultâneo a cinco vítimas graves, este número pode ser adequado, tornando-se compatível com cada realidade. O importante é o estabelecimento dos protocolos de atendimento a acidentes com múltiplas vítimas, para serem aplicados quando eles ocorrerem. O conceito utilizado no atendimento dos eventos cotidianos do SAMU “nosso melhor recurso técnico para o paciente mais grave” deve dar lugar ao conceito do “melhor cuidado de saúde para o maior número possível de vítimas, no momento que elas mais precisam, no menor tempo possível e com os recursos disponíveis”. Quando temos um acidente com múltiplas vitimas vários atores do atendimento pré-hospitalar móvel chegam ao local do acidente. São médicos e enfermeiros de serviços públicos e privados de atendimento pré-hospitalar móvel, pessoal médico dos hospitais, bombeiros, policiais e voluntários, todos querendo dar o máximo das suas capacidades e habilidades para salvar o máximo possível de vidas. Porém, o que ocorre na maioria das vezes é que esses esforços não são concentrados, não são somados, cada um trabalha por si, sem protocolos adequados ou que proponham trabalho conjunto, sem comando único e sem a somatória dos esforços, que levariam a uma multiplicação da capacidade de resposta. A mudança de comportamento necessária nesses eventos com múltiplas vítimas é a incorporação/utilização dos princípios de medicina de massa: Triagem — Tratamento — Transporte Triagem Triagem significa classificar, selecionar, separar. No atendimento a pacientes acidentados, implica em classificar em vários níveis de gravidade para o adequado tratamento e transporte dessas vítimas, com o objetivo de assegurar o melhor cuidado médico para o maior número de pessoas. “A triagem consiste numa avaliação rápida das condições clínicas das vítimas para estabelecer prioridades de tratamento médico”. Dessa maneira a triagem é um processo que determina prioridades de ação. Quando usar triagem? Assim que chegar à cena de um acidente com múltiplas vítimas, quando os recursos humanos e materiais forem insuficientes frente a um acidente.
  • 36.
    Portanto, triagem éuma ferramenta importante nas situações de acidentes com múltiplas vitimas, pois quando bem realizada inicialmente, ela determinará o sucesso na diminuição da mortalidade e morbidade. Toda a equipe do SAMU deve estar treinada e apta a fazer triagem. Os médicos dos serviços de atendimento pré-hospitalar móvel com treinamento em triagem são as pessoas mais habilitadas para isso. A triagem é um processo dinâmico. Nos acidentes com múltiplas vítimas a triagem é feita em todas as etapas do atendimento, até o final da ocorrência. Triagem inicial para dimensionar os recursos necessários, triagem da gravidade de todas as vítimas com identificação e separação das mesmas, triagem nas áreas de prioridades na cena do evento e triagem na recepção do pronto-socorro. A triagem inicial deve ser feita por meio de parâmetros simples e rápidos, gastando, no máximo, até 60 segundos por vítima. Existem vários protocolos de triagem no atendimento aos acidentes com múltiplas vítimas. É utilizado pelo SAMU o START (Simples Triagem e Rápido Tratamento), que já está bem difundido no nosso meio. Foi idealizado nos Estados Unidos na década de 80 e é fácil e rápido de ser utilizado para a triagem de um grande número de vítimas. Utiliza parâmetros fisiológicos de respiração, circulação e nível de consciência, dividindo as vítimas em quatro categorias ou prioridades e utilizando cartões coloridos para definir cada uma das prioridades: • Óbito (Preto): Pacientes que não respiram, mesmo após manobras simples de abertura da via aérea. • Imediata (Vermelho): Respiração presente somente após manobras de abertura da via aérea, ou respiração maior que 30 por minuto. • Atrasada (amarelo): Pacientes que não se enquadram nem na prioridade imediata e nem na prioridade menor. • Menor (verde): Feridos que estão andando pelo local.
  • 37.
    Tratamento O tratamento dasvítimas na cena do acidente é iniciado após a realização da triagem e o conhecimento das necessidades de cuidados médicos de cada uma delas. As áreas de tratamento ou de prioridades são definidas conforme a gravidade das vítimas em prioridade Vermelha, Amarela, Verde e Preto. Essas áreas de prioridades serão identificadas por lonas ou bandeiras coloridas nas cores das prioridades. Alguns protocolos, ao invés de estabelecer áreas de prioridade, estabelecem um posto médico único onde todas as vítimas serão encaminhadas. As categorias das prioridades médicas são: • PRIORIDADE 1 (VERMELHA): vítimas que necessitam de algum tratamento médico antes de um transporte rápido ao hospital, ou que precisam ir rapidamente ao hospital para cirurgia. • PRIORIDADE 2 (AMARELA): vítimas que necessitam de algum tipo de tratamento no local enquanto aguardam transporte ao hospital, não apresentam risco de vida imediato. • PRIORIDADE 3 (VERDE): vítimas que não necessitam de tratamento médico ou transporte imediato, possuem lesões sem risco de vida. • PRIORIDADE 4 (PRETA): vítimas em óbito ou que não tenham chance de sobreviver. Na área de Prioridade VERMELHA ficam todos os pacientes com risco de vida imediato e que terão uma evolução favorável se os cuidados médicos forem iniciados imediatamente. Aqui também ficam os pacientes que necessitam de um transporte rápido até o hospital para serem estabilizados no centro cirúrgico. Na área de Prioridade AMARELA ficam aquelas vítimas que necessitam de algum atendimento médico no local e posterior transporte hospitalar, porém que não estejam em risco de vida imediato. Na área de Prioridade VERDE ficam as vítimas que apresentam pequenas lesões, geralmente estão sentadas ou andando, sem risco de vida e que podem ser avaliadas ambulatorialmente. Entretanto são os pacientes que causam mais problemas na cena do acidente, pois podem estar com dor e/ou em estado de choque e tendem a ser pouco cooperativos. Não entendem o fato de estarem agrupados numa certa área recebendo cuidados mínimos. É extremamente importante um apoio psicológico para manter essas vítimas nessa área, pois do contrário, elas tendem a deixar o local, indo sobrecarregar os hospitais mais próximos. Nas áreas de Prioridade PRETA ficam as vítimas em óbito. Naquelas situações em que há um desequilíbrio entre os recursos médicos e o número de vítimas, todos os pacientes com traumatismos severos, com poucas chances de sobrevida, também vão para essa área de prioridade.
  • 38.
    Transporte O transporte dasvítimas é feito de maneira organizada, a fim de que saiam da cena no veículo mais adequando às suas necessidades, rumo ao serviço de saúde definido pela regulação. Para que seja possível na cena do acidente realizar essa abordagem de medicina de massa, que garanta triagem, tratamento e transporte, é necessário que haja: Comando — Comunicação — Controle Comando É importante um comando bem identificado, por meio de capacete, roupas diferenciadas, para que todos trabalhem sob um comando único, dessa maneira conseguindo a somatória dos esforços de cada um dos atores na cena do evento. Deve haver um comando geral cuja constituição se dará conforme o tipo de evento: deve haver um comando médico para as atividades médicas, comando operacional de bombeiros para as atividades de salvamento, e quantos comandos forem necessários ao tipo de situação que se apresenta. Comunicação A comunicação através de rádios, apitos e bandeirolas na cena do evento é importante, por permitir que as equipes mantenham contato entre os comandos e assim os recursos disponíveis sejam utilizados de maneira mais efetiva. A comunicação com a central de regulação é vital para que as necessidades na cena do evento sejam atendidas pela regulação, bem como o encaminhamento das vítimas para a rede hospitalar. A comunicação organizada e formal junto à imprensa pode ser, inclusive, de grande valia para as vítimas venham a ser identificadas/localizadas por familiares.
  • 39.
    Controle O controle dacena é vital para se evitar que o caos local seja transferido para o hospital mais próximo do evento. Com bom comando e uma boa comunicação pode-se controlar a cena do evento e assim realizar o melhor atendimento médico às vítimas. O papel da regulação médica Os acidentes com múltiplas vítimas exigem que a central de regulação, além de continuar atendendo as suas demandas diárias, esteja preparada para dar, subitamente, resposta a uma grande demanda. Assim, é necessário um planejamento, para que haja recursos imediatamente disponíveis para serem acionados e utilizados nessas situações. A central de regulação: • Deve possuir os estudos de análise de risco da sua região e os planos de respostas nas situações de desastres e acidentes com múltiplas vítimas; • Deve possuir um mapeamento dos serviços públicos e privados de atendimento pré-hospitalar móvel; • Deve participar dos treinamentos dos protocolos adotados no serviço; • Deve possuir detalhamento do quantitativo de unidades hospitalares públicas, privadas e conveniadas ao SUS, dos leitos hospitalares gerais, leitos de UTI, salas de cirurgia, dos recursos diagnósticos, das unidades não hospitalares que possam acolher urgências, bem como das equipes disponíveis nessas instituições a fim de definir a capacidade de atendimento; • Deve existir um plano de acionamento das hierarquias do SAMU, dos hospitais e de todos os agentes públicos responsáveis pelas respostas aos acidentes com múltiplas vitimas; • Deve possuir espaço e recursos para rapidamente ativar postos de trabalho; • Deve prever a existência de uma área que possa ser utilizada para a instalação de comando ou célula de crise, a fim de que as necessidades vindas da cena do evento possam ter uma resposta qualificada e rápida. Etapas da regulação nos acidentes com múltiplas vítimas Podemos definir três etapas distintas da regulação médica frente aos acidentes com múltiplas vítimas: 1.ª Etapa: Estabelecimento do evento • Estabelecimento do evento em que a regulação identifica a situação através das informações obtidas dos solicitantes; • Caso não seja possível a definição dessa situação através dos solicitantes, a regulação envia uma ou mais equipes para confirmação das informações, avaliação inicial local e atendimento; • As equipes de apoio devem ser alertadas; • Envio dos recursos necessários (ambulâncias do SAMU, Corpo de Bombeiros,
  • 40.
    Polícia Militar eRodoviária, Trânsito, kits de equipamentos e outros que se fizerem necessários, conforme o tipo de evento). • Deixar em alerta os hospitais de referência, que devem tomar as providências cabíveis, conforme os protocolos estabelecidos para essas situações; • Informar cadeia hierárquica do serviço. 2.ª Etapa: Atendendo o evento • Manter contato com coordenação médica local; • Garantir recursos médicos; • Manter interface com bombeiros, polícias, hospitais e outros serviços; • Garantir o encaminhamento adequado das vítimas conforme suas necessidades; • Garantir a organização dos dados da ocorrência, dos recursos e das vitimas; • Garantir a continuidade do atendimento das demandas cotidianas com as adequações necessárias; • Acionar centrais de regulação de SAMU de cidades da região 3.ª Etapa: Encerrando o evento • Desmobilizar os recursos acionados que permaneceram em prontidão; • Tabular os dados do evento com a localização adequada das vitimas; • Fornecer os dados do evento (número de vitimas, gravidade, óbitos, encaminhamentos, equipes envolvidas, etc.) às autoridades competentes; • Avaliar o impacto do evento na rede hospitalar; • Avaliar a necessidade de transporte inter hospitalar; • Avaliar as necessidades de garantia de acolhimento das situações cotidianas; • Discutir as questões levantadas durante o evento; • Propor as adequações necessárias.
  • 42.
    PROTOCOLOS DE REGULAÇÃODA ATENÇÃO PRÉ-HOSPITALAR MÓVEL PARADA CÁRDIO-RESPIRATÓRIA: Síndromes: “Desmaiado”, “Eu acho que está Morto” Abordagem: A vítima está falando? Respira? Qual a cor da boca? A pessoa se mexe? Nos casos onde há uma resposta negativa, despache imediatamente UTI MÓVEL (USA). Após confirmar o despacho, continue o interrogatório: Circunstâncias (clínica, trauma, tóxicas), idade? Decisão técnica: Uma só preocupação, ganhar tempo para uma assistência mais precoce possível. UTI MÓVEL (USA): Se identificado suspeita de PCR. USB: Nos demais casos ou em função do tempo-resposta para iniciar RCP. Orientações ao solicitante: Solicite calma, e oriente colocar a pessoa em posição horizontal e local rígido e oriente RCP básico para solicitantes que tenham uma noção de Primeiros Socorros ou o acompanhante que esteja mais calmo para receber as orientações. Acompanhamento da decisão técnica: Se UTI MÓVEL (USA) - Orientações demandadas pela equipe. Caso seja constatado óbito no local, o transporte não pode ser realizado. Se USB - Caso se verifique PCR, RCP e transporte para um hospital, preferencialmente que contemple Unidade Cardiológica ou uma UTI. Decisão gestora: Busca do serviço mais adequado na grade de referência. Comunicação ao serviço de destino. Finalização: Confirmar recepção do paciente e liberação da viatura. ANGINA/INFARTO Síndrome: “Dor no Peito”
  • 43.
    Abordagem: sexo, idade,características da dor, tipo, tempo de início, duração, localização, irradiação, evolução, antecedentes coronarianos, tratamentos realizados, fatores de risco, HAS, diabetes, fumo, obesidade, sinais de gravidade, perda de consciência, dispnéia, sudorese, sensação de morte iminente, palidez, o que já foi feito pelo paciente. Decisão técnica: UTI MÓVEL (USA) - se quadro típico ou quadro atípico com antecedentes ou sinais de gravidade ou fatores de risco. USB - se quadro atípico, sem antecedentes e sem sinais de gravidade ou em função do tempo- resposta para iniciar tratamento e medidas de suporte básico de vida até a chegada da UTI Móvel. Orientações ao solicitante: Repouso absoluto em posição confortável, solicite afrouxar as vestes, nitrato sublingual, orientar abertura da porta caso paciente esteja só, AAS. Acompanhamento da decisão técnica: Se UTI MÓVEL (USA) - ECG, telemedicina, AAS, morfina, oxigênio, nitrato, acesso venoso, protocolo de trombólise* (se indicação). Se USB: repouso absoluto, oxigênio, controle rigoroso de sinais vitais, acesso venoso. Transporte para Hospital com disponibilidade de leito em UTI e/ou trombólise, acompanhamento cardiológico. Decisão gestora: Busca do serviço mais adequado na grade de referência. Comunicação ao serviço de destino. Finalização: Confirmar recepção do paciente e liberação da viatura. *
  • 44.
    CRISE HIPERTENSIVA Emergências Hipertensivas:todas as condições em que há evidência de lesão vascular em órgão alvo agudo ou em progressão. Exemplos: encefalopatia hipertensiva, AVC, insuficiência ventricular esquerda aguda, insuficiência coronariana. Síndrome: da pressão alta Abordagem: sexo, idade, características: náuseas, vômitos, escotomas, cefaléia, antecedentes: HAS , tratamentos realizados, fatores de risco: diabetes, fumo, obesidade, sinais de gravidade: perda de consciência, dispnéia, sudorese, palidez, o que já foi feito pelo paciente. Decisão técnica: UTI MÓVEL (USA) - Quando há evidência de lesão vascular em órgão alvo aguda ou em progressão (encefalopatia hipertensiva, AVC, etc.) USB - Situações que se apresentam com marcada elevação da pressão diastólica sem evidências de lesão vascular aguda. Apesar da elevada pressão arterial este paciente não apresenta lesão em órgão alvo, e o controle da pressão arterial pode ser realizado em 24 horas. Orientações ao solicitante: Repouso absoluto em posição confortável, solicite para afrouxar as vestes. Orientar para que não seja realizada nenhuma ingesta oral. Acompanhamento da decisão técnica: Subsidiar as equipe com dados técnicos e demais necessidades. Orientar USB quando HAS leve ou moderada, acompanhando normalização da pressão através da central de regulação. Decisão gestora: Busca do serviço mais adequado na grade de referência. Comunicação ao serviço de destino. Finalização: Confirmar recepção do paciente e liberação da viatura. EDEMA AGUDO DE PULMÃO Síndrome: “falta de ar”, “problema de coração” Abordagem: sexo, idade, dispnéia importante, secreção rósea pela boca, intolerância ao decúbito dorsal, antecedentes cardiológicos, tratamentos realizados, sinais de gravidade, distúrbios de consciência, sudorese, palidez. Decisão técnica: UTI MÓVEL (USA) - Sempre que identificado sinais de gravidade. Orientações ao solicitante: Repouso absoluto em posição sentado, solicite para afrouxar as vestes. Orientar para que não seja realizada nenhuma ingesta oral. Acompanhamento da decisão técnica: Subsidiar as equipe com dados técnicos e demais necessidades.
  • 45.
    Decisão gestora: Buscado serviço mais adequado na grade de referência. Comunicação ao serviço de destino. Finalização: Confirmar recepção do paciente e liberação da viatura. PATOLOGIAS RESPIRATÓRIAS (DPOC, ASMA, PNEUMONIA) Síndromes: “falta de ar”, “cansado” Abordagem: dispnéia, cianose, sudorese, taquicardia, confusão mental, utilização da musculatura acessória, exaustão, incapacidade de falar, antecedentes e medicação em uso, frequência das crises, internações anteriores, doença cárdio-pulmonar associada, já foi medicado nesta crise? Sinais de gravidade: agitação, confusão, sonolência, coma, cianose, sudorese, dispnéia intensa, dificuldade para falar, crise de aspecto não habitual, inquietando o paciente ou seus familiares. Decisão técnica: UTI MÓVEL (USA) - sempre que fatores de mau prognóstico ou, pelo menos, um critério de gravidade estiverem associados. USB – asma leve/moderada sem fatores de mau prognóstico (gravidade). Orientações ao solicitante: Repouso absoluto em posição confortável, solicite para afrouxar as vestes. Orientar uso de broncodilatadores, caso já faça uso. Colocar paciente em local arejado Orientar para que não seja realizada nenhuma ingesta oral. Acompanhamento da decisão técnica: Subsidiar as equipe com dados técnicos e demais necessidades. Decisão gestora: Busca do serviço mais adequado na grade de referência quando nãohá melhora do quadro no domicílio. Comunicação ao serviço de destino. Finalização: Confirmar recepção do paciente e liberação da viatura. HEMORRAGIA DIGESTIVA Síndrome: “vomitando sangue” Abordagem: Quantificação do volume de perda, se possível, pela observação do volume perdido através dos dados: pulso, perfusão periférica, palidez, alteração do nível de consciência, sudorese, alteração de temperatura, oligúria. Antecedentes: passado de HD, síndrome dispépticas, hepatopatias, patologias concomitantes. Decisão técnica: UTI MÓVEL (USA) - paciente pode evoluir para choque hipovolêmico rapidamente. Antecedentes ou sinais de gravidade ou fatores de risco.
  • 46.
    USB - Demaissituações. Orientações ao solicitante: Manter paciente em decúbito dorsal, com membros inferiores elevados (30º). Acompanhamento da decisão técnica: USB – Posição lateral de segurança. Decisão gestora: Busca do serviço mais adequado na grade de referência. Comunicação ao serviço de destino. Finalização: Confirmar recepção do paciente e liberação da viatura. ACIDENTE VASCULAR CEREBRAL (ALERTA AVC) Síndromes: “Ataque”, “Derrame” Abordagem: sexo, idade, tempo de início, cefaléia, vômitos, crise convulsiva, déficit neurológico (paralisias, paresias, disartrias, disfasias), alteração do nível de consciência (confusão mental, agitação, sonolência e coma. Antecedentes: AVC anterior, cardiopatias, tratamentos realizados. Fatores de risco: HAS, diabetes Sinais de gravidade: perda de consciência, dispnéia. Decisão técnica: UTI MÓVEL (USA) - se quadro típico ou quadro atípico com antecedentes ou sinais de gravidade ou fatores de risco. USB - se quadro atípico, sem antecedentes e sem sinais de gravidade. Orientações ao solicitante: Colocar o paciente em posição lateral de segurança Acompanhamento da decisão técnica: USB: Oxigenioterapia, controle rigoroso de sinais vitais, posição lateral de segurança se vômitos. Decisão gestora: Busca do serviço mais adequado na grade de referência. Comunicação ao serviço de destino. Finalização: Confirmar recepção do paciente e liberação da viatura. CONVULSÃO Síndromes: “Ataque” Abordagem: idade, sexo, contexto (trauma?), crise finalizada, em curso ou reentrantes, salivação, movimentos involuntários, cianose de lábios, dificuldade respiratória, tremores liberação de esfíncteres. Antecedentes: epilepsia, etilista, uso de drogas, traumas há 12 horas. Critérios de gravidade: duração de mais de 10 minutos, estado pós-crise alterado (coma, insuficiência respiratória), convulsões recidivantes.
  • 47.
    Decisão técnica: UTIMÓVEL (USA) - Quando houver um sinal de gravidade USB - Demais casos Orientações ao solicitante: Orientar retirar de perto do paciente objetos que possam machucá-lo. Segurar a cabeça para que ele não se machuque. Não restringir o paciente. Não colocar os dedos na boca do paciente. Solicitar para afrouxar as vestes do paciente. Colocar o paciente em posição lateral de segurança, caso haja problemas de consciência, ou presença de secreções nas vias aéreas. Acompanhamento da decisão técnica: USB – Orientar Oxigenioterapia e Posição lateral de Segurança. Orientar sempre sobre a possibilidade de uma PCR, principalmente devido à hipóxia. Decisão gestora: Busca do serviço mais adequado na grade de referência. Comunicação ao serviço de destino Finalização: Confirmar recepção do paciente e liberação da viatura. DIABETES Abordagem: O paciente fala? (consciente ou inconsciente), Respira? (bem ou mal), Faz algum tipo de tratamento para Diabetes? Se sim, insulina ou hipoglicemiante oral? Tem feito tratamento normalmente? Houve algum tipo de alteração alimentar? Questionar sobre (mal estar geral, sudorese fria, agitação psicomotora, etilismo agudo, coma, convulsão, desidratação), pensar sistematicamente em hipoglicemia quando os sinais acima estiverem presentes. Decisão técnica: UTI MÓVEL (USA) - Em casos de confusão mental, desidratação grave, sinais de inconsciência e ou dificuldade respiratória, associado à traumatismos (ou suspeita) USB - Nos demais casos e de menor risco. Orientações ao solicitante: Repouso absoluto em posição confortável, solicite para afrouxar as vestes. Orientar para que não seja realizada nenhuma ingesta oral. Orientar Posição Lateral de Segurança, se necessário. Acompanhamento da decisão técnica: Subsidiar as equipe com dados técnicos e demais necessidades. Decisão gestora: Busca do serviço mais adequado na grade de referência. Comunicação ao serviço de destino. Finalização: Confirmar recepção do paciente e liberação da viatura. INTOXICAÇÃO AGUDA POR MEDICAMENTOS Síndrome: “Tentou se matar tomando remédios”
  • 48.
    Abordagem: Circunstâncias da descoberta:afirmação da intoxicação aguda por medicamentos: embalagens de medicamentos, cartas, testemunhas, produtos suspeitos, receituários. Quantidade máxima ingerida e hora provável de intoxicação. Estado da Vítima: Consciência, agitação, movimentos anormais, dificuldade respiratória, cianose, sudorese, coma, dor torácica, dor abdominal, problemas neurosensoriais. Identificar se houve outras tentativas de suicídio. Decisão técnica: UTI MÓVEL (USA) - sempre que intoxicações por cardiotônicos, cloroquinas, antidepressivos tricíclicos e hipoglicemiantes orais. E em casos de insuficiência respiratória, inconscientes, coma, convulsões, agitação extrema ou muita dor. USB - Em todo caso, onde o recurso chegue mais rápido que a UTI MÓVEL (USA) e em casos notoriamente sem gravidade. Orientações ao solicitante: Repouso, em posição confortável, ou PLS (nos casos de inconsciência), solicite para afrouxar as vestes. Orientar para que não seja realizada nenhuma ingesta oral. Coleta de todas as embalagens. Acompanhamento da decisão técnica: Solicitar confirmação se houve associação com trauma ou não. Subsidiar as equipe com dados técnicos e demais necessidades Decisão gestora: Busca do serviço mais adequado na grade de referência. Comunicação ao serviço de destino Finalização: Confirmar recepção do paciente e liberação da viatura. ANIMAIS PEÇONHENTOS Síndrome: “da Picada por Cobra, Aranha, Escorpião” Na maioria das vezes, a população não sabe identificar se o animal é venenoso ou não. Por isso, o Médico Regulador deverá associar a epidemiologia e o quadro clínico da vítima para identificar o animal peçonhento. Abordagem: Iniciar sempre a abordagem segundo o ABCDE (Conversa? Respira? Sangramento visível?) Idade da vítima (+ grave em crianças ) Qual o agente agressor? (Cobra, aranha, escorpião, taturanas, etc) Local da picada. Quanto tempo após acidente? Identificar os sinais e sintomas clássicos, como intensidade da dor, sangramentos no local da picada, edemas, hematomas, alterações neurológicas, alterações do quadro respiratório. Sinais de gravidade: múltiplas picadas, insuficiência respiratória, Alterações neurológicas (aparência de intoxicação aguda por bebida alcoólica, chegando à coma), sinais de choque hemorrágico, náuseas, vômitos, agitação, confusão, sonolência, coma. Decisão técnica: UTI MÓVEL (USA) - Toda vez que for evidenciado algum sinal de gravidade.
  • 49.
    USB - Nosdemais casos. Orientações ao solicitante: Repouso absoluto em posição confortável, solicite para afrouxar as vestes. Orientar para que não seja realizada nenhuma ingesta oral (medicamentos, querosene, álcool etc.), não colocar nada no local da picada (pó de café, urina, etc.), não perfurar as proximidades da picada para tentar liberar o veneno, não fazer a sucção oral no local da picada, não fazer o garrote nos membros onde foi picado. Acompanhamento da decisão técnica: Subsidiar as equipe com dados técnicos e demais necessidades. Orientar levar o agente agressor, caso possível. Decisão gestora: Busca pelo serviço mais adequado na grade de referência, de preferência os Centros de Controle de Intoxicações. Comunicação ao serviço de destino. Finalização: Confirmar recepção do paciente e liberação da viatura. REGULAÇÃO EM SAÚDE MENTAL NORMAS GERAIS PARA PACIENTES PSIQUIÁTRICOS Sempre solicitar um acompanhante da família Pesquisar antecedentes de tratamento Avaliar suporte sócio-familiar Lembrar diagnósticos diferenciais com:  Distúrbios metabólicos,  Cardiopatias com baixo fluxo,  Distúrbios respiratórios  Encefalopatia hepática  Intoxicação por drogas,  Endocrinopatias Que podem mudar a conduta de USB para UTI MÓVEL (USA) Abordagem: A pessoa está ansiosa? A pessoa está agitada? A pessoa tem ideação delirante ou incoerente? A pessoa tem ideação suicida? A pessoa apresenta agressividade? Crises anteriores, antecedentes, ou trauma emocional recente, sofrimentos, desemprego e outros fatores de stress. Decisão técnica: USB/ UTI MÓVEL (USA) + POLICIAMENTO - No caso de agressividade com risco de vida. Orientações ao solicitante: Pedir para o solicitante colocar o paciente em ambiente calmo. Não permitir que o paciente cometa auto-agressão e para com os demais acompanhantes.
  • 50.
    Caso o pacienteesteja hiperventilando, solicitar para que o mesmo respire dentro de um saco de papel. Não deixar o paciente só, até que chegue a equipe de atendimento de urgência. Acompanhamento da decisão técnica: Em caso de paciente violento, solicitar auxílio da polícia. Confirmar a ausência de utilização de substâncias tóxicas, drogas, etc. Diante da pessoa perigosa, avaliar o grau de perigo: para ela mesma, para seus familiares e para a equipe de atendimento. Decisão gestora: Busca do serviço mais adequado na grade de referência (Assistência Psiquiátrica). Comunicação ao serviço de destino. Finalização: Confirmar recepção do paciente e liberação da viatura. TENTATIVA DE SUICÍDIO Síndrome: “Tentando se matar” Abordagem: Verificar o mecanismo da tentativa de suicídio (arma de fogo, arma branca, pular de viaduto, etc.). Existem riscos para terceiros? O solicitante é parente ou conhecido do suicida? Colher maiores informações sobre a situação. Decisão técnica: UTI MÓVEL (USA) – Sempre. USB - Para apoio, se necessário. Solicitar apoio da PM e Bombeiros. Orientações ao solicitante: pedir para o solicitante aguardar no local para passar informações caso haja alguma mudança na situação. Acompanhamento da decisão técnica: Subsidiar as equipe com dados técnicos e demais necessidades. Decisão gestora: Busca do serviço mais adequado na grade de referência. Comunicação ao serviço de destino Finalização: Confirmar recepção do paciente e liberação da viatura. REGULAÇÃO EM GINECOLOGIA E OBSTETRÍCIA TRABALHO DE PARTO: Abordagem: Caso o parto não tenha ocorrido, deverá ser questionado:  Idade da paciente (os extremos de idade oferecem maior risco de complicações),  Paridade  DUM (gestações pré-termos oferecem maior risco ao recém nascido)  Fez pré-natal? (pacientes que fazem pré-natal diminuem os riscos de complicações obstétricas)
  • 51.
     Antecedentes (HAS,Diabetes)  Dor (início, intensidade, frequência)  Perda de sangue - intensidade (risco de choque hipovolêmico), com ou sem dor (placenta prévia)  Perda de líquido: Claro - com ou sem grumos (prever prematuridade) Amarelado ou esverdeado  Situação fetal, apresentação pélvica  Odor: maior risco de infecção, principalmente com história de perda de líquido durante a gestação.  Outros sintomas associados: tonturas, síncopes, convulsões, dispnéia, escotomas.  Decisão técnica: SBV - Normalmente fica indicado na maioria das urgências obstétricas. Indicar UTI MÓVEL (USA) nos seguintes casos: Risco de parto iminente TP prematuro avançado (possibilidade de haver necessidade de atendimento e procedimentos ao RN) Perdas sanguíneas acentuadas (necessidade de condutas médicas para evitar o choque) DHEG severa (risco de convulsões e eclampsia materna) Risco de ruptura uterina (choque hipovolêmico) DPP Orientações ao solicitante: No parto domiciliar: Orientar a colocar a gestante em DLE, se possível em lugar limpo. Reservar cobertor limpo para aquecer o RN. A gestante deverá ficar no leito e o RN amparado assim que desprender a cabeça. Imediatamente após o parto deverá ficar em um ângulo de 45 graus com a cabeça em nível inferior e de lado para evitar aspiração. Evitar cortar o cordão ou desprender a placenta. Acompanhamento da decisão técnica: Depende da demanda do USB ou UTI MÓVEL (USA) Decisão gestora: Busca do serviço mais adequado na grade de referência (Ginecologia e Obstetrícia e/ou UTI neonatal). Comunicação ao serviço de destino. Finalização: Confirmar recepção do paciente e liberação da viatura. ACIDENTES DE TRÂNSITO Abordagem: Circunstâncias do acidente (o que aconteceu?) Mecanismo do acidente (colisão, capotamento, atropelamento) A situação oferece riscos? (mecânicos, químicos, incêndios, etc)
  • 52.
    Existem vítimas presasem ferragens? (encarceradas) Número de vítimas? Existem vítimas mortas? Existem vítimas lançadas para fora do veículo? Vítimas conscientes? Vítimas inconscientes? Vítimas respirando? Vítima com sangramento? Alguma vítima está andando (quantificar se possível)? Alguma vítima está deitada (quantificar se possível)? Decisão técnica: USB Bombeiros/Polícia – Sempre UTI MÓVEL (USA) – quando houver sinais de gravidade, atropelamentos, vítima ejetada, preso em ferragens, vítimas inconscientes, entre outras Orientações ao solicitante: Orientar sempre a não mexer nas vítimas, sinalizar o local e aguardar a chegada do atendimento de urgência. Solicitar ao informante se tem condições de verificar rapidamente algum tipo de combustível, algum produto tóxico vazando no local e/ou possibilidade de incêndio para acionamento de outros órgãos públicos (Corpo de Bombeiro, Defesa Civil, DERSA, EMDEC). Perguntar se Já tem algum policiamento no local? Acompanhamento da decisão técnica: Se UTI MÓVEL (USA) - Orientações demandadas pela equipe. Se USB – ABC Decisão gestora: Busca do serviço mais adequado na grade de referência. Comunicação ao serviço de destino. Finalização: Confirmar recepção do paciente e liberação da viatura. QUEDAS Abordagem: Queda da própria altura? Queda de que altura? Superfície a qual caiu Vítima consciente? Vítima respirando? Lesões aparentes? Em que regiões? Vítima está movendo espontaneamente os membros? Localização das hemorragias aparentes
  • 53.
    Decisão técnica: UTIMÓVEL (USA) - Quando identificado que há risco iminente de vida, associado ou não à quadro com indicativos de TRM, quedas acima de 3 metros (mais de duas vezes a altura da pessoa). USB - Demais situações. Orientações ao solicitante: Não mexer na vítima antes da chegada do atendimento de urgência. Acompanhamento da decisão técnica: USB - Reforçar imobilização adequada de coluna. Orientação ao motorista da viatura quanto à aceleração e desaceleração. Decisão gestora: Busca do serviço mais adequado na grade de referência. Comunicação ao serviço de destino. Finalização: Confirmar recepção do paciente e liberação da viatura. FAF/FAB E DEMAIS AGRESSÕES INTERPESSOAIS Abordagem: Região do tiro ou facada Motivo aparente da lesão (tipo de arma) Número de vítimas agredidas Agressor no local da ocorrência? Orifício de entrada e saída Vítima consciente, falando? Presença de mais de um ferimento? Decisão técnica: UTI MÓVEL (USA) a priori, podendo ser considerada USB ocasionalmente em função do grau de urgência e demais fatores. Orientações ao solicitante: Não mexer na vítima antes da chegada do atendimento de urgência. Acompanhamento da decisão técnica: Subsidiar a equipe com dados técnicos e demais necessidades (Recursos Humanos e Materiais) Decisão gestora: Busca do serviço mais adequado na grade de referência. Comunicação ao serviço de destino. Finalização: Confirmar recepção do paciente e liberação da viatura. QUEIMADURAS Abordagem: Tipo de agente causador (incêndios, líquidos ferventes, substâncias químicas, explosões, eletrocussões)
  • 54.
    Localização e aspectoda queimadura. A vítima está falando? Respirando? Houve queimadura no nariz e boca? Sinais de Gravidade Imediata: distúrbios de consciência dificuldade respiratória voz rouca Acima de 15%, em adultos e idosos. Acima de 5 % em crianças. Localização: Face, pescoço, orifícios naturais. Decisão técnica: UTI MÓVEL (USA), quando houver pelo menos 1 dos sinais de gravidade Avaliar possibilidade de USB nos demais casos. Avaliar necessidade de analgesia. Acionamento de bombeiros nos casos de incêndio, explosões, produtos perigosos, riscos físicos, etc. Orientações ao solicitante: Retirar vítima da área de risco. Resfriar a parte queimada o mais cedo possível com água fria durante 15 minutos, sem pressão, sem retirar roupas aderidas. Quando por substâncias químicas, retirar mecanicamente antes de lavar. Não passar nas queimaduras: pasta de dente e outros produtos. Acompanhamento da decisão técnica: Subsidiar a equipe com dados técnicos e demais necessidades (Recursos Humanos e Materiais) Decisão gestora: Busca do serviço mais adequado na grade de referência. Comunicação ao serviço de destino. Finalização: Confirmar recepção do paciente e liberação da viatura.
  • 55.
    DESABAMENTOS E SOTERRAMENTOS Abordagem: Motivodo desabamento Tipo de material precipitado sobre a vítima Vítima total ou parcialmente encoberta Número de vítimas Nível de consciência, Respiração Lesões aparentes? Em que regiões do corpo? Hemorragias aparentes? Decisão técnica: UTI MÓVEL (USA) - a priori com acionamento de resgate. Orientações ao solicitante: Não mexer na vítima antes da chegada do atendimento de urgência. Acompanhamento da decisão técnica: Em local de risco aguardar a chegada da equipe de resgate. Subsidiar a equipe com dados técnicos e demais necessidades (Recursos Humanos e Materiais) Decisão gestora: Busca do serviço mais adequado na grade de referência. Comunicação ao serviço de destino. Finalização: Confirmar recepção do paciente e liberação da viatura. ELETROCUSSÃO Abordagem: Eventual risco persistente local Levantar sinais de gravidade imediata Localização de pontos de entrada e saída Há trauma associado ( queda, ejetado?) Questionar choque por alta ou baixa tensão Extensão das queimaduras Sinais de gravidade Imediata: problemas neurológicos (alterações de consciência, perda de consciência breve ou estado de morte aparente) Dificuldade respiratória ( tetanização dos músculos respiratórios) Queimaduras de grandes extensões Evento associado com trauma (queda, ejeção etc) Choque elétrico de alta tensão PCR
  • 56.
    Decisão técnica: UTIMÓVEL (USA)- quando houver pelo menos um dos sinais de gravidade. Avaliar possibilidade de USB nos demais casos. Avaliar necessidade de analgesia. Acionar Corpo de Bombeiros e Companhia Elétrica em caso de risco persistente local. Orientações ao solicitante: Retirar vítima da área de risco, TOMANDO CUIDADO COM A PROTEÇÃO PESSOAL, desligar chave sistema de energia. Acompanhamento da decisão técnica: Subsidiar a equipe com dados técnicos e demais necessidades (Recursos Humanos e Materiais). Decisão gestora: Busca do serviço mais adequado na grade de referência. Comunicação ao serviço de destino. Finalização: Confirmar recepção do paciente e liberação da viatura. AFOGAMENTO Abordagem: Tempo de imersão Idade Antecedente de trauma Dispnéia Alterações neurológicas Sinais de gravidade imediata Seqüência de avaliação da vítima: “Aquastress” (paciente respirando às vezes, discretamente hipotérmico, com arrepios), Pequena Hipóxia (pequena inalação, sintomas de tosse) e Grande hipóxia (Insuficiência respiratória severa). PCR Decisão técnica: USB – Nos casos de aquastress. USA – Nos demais casos Orientações ao solicitante: Retirar vítima da área de risco, TOMANDO CUIDADO COM A PROTEÇÃO PESSOAL. Acompanhamento da decisão técnica: Subsidiar a equipe com dados técnicos e demais necessidades (Recursos Humanos e Materiais) Decisão gestora: Busca do serviço mais adequado na grade de referência. Comunicação ao serviço de destino. Finalização: Confirmar recepção do paciente e liberação da viatura.
  • 57.
    PROTOCOLOS DE INTERVENÇÃO AVALIAÇÃOE PROCEDIMENTOS INICIAIS NOS CASOS TRAUMÁTICOS Estabelecimento de Prioridades O profissional do Atendimento Pré-hospitalar (APH) tem três prioridades na chegada na cena: 1. Embora o profissional do Atendimento Pré-hospitalar (APH) deva localizar as vítimas rapidamente, a primeira prioridade para todos envolvidos em um incidente de trauma é a abordagem da cena. Abordagem da cena significa estabelecer que a cena é segura e considerar cuidadosamente a natureza exata da situação. O profissional do APH pode abordar a segurança da cena e a situação enquanto se aproxima do paciente, no entanto, os aspectos identificados nessa avaliação devem ser anotados antes do início da avaliação individual dos pacientes a importância desse aspecto é parte essencial do atendimento pré-hospitalar. 2. Uma vez que o profissional do APH tenha realizado uma avaliação sucinta da cena, deve voltar a atenção para a avaliação de cada paciente. Deve iniciar a avaliação e o atendimento do ou dos pacientes que tenham sido considerados mais graves, como os recursos permitirem. Deve ser dada ênfase nessa seqüência: a- condições que possam resultar em perda da vida; b- condições que possam resultar em perda de membros; c- todas as outras condições que não ameacem a vida ou os membros. Dependendo da gravidade da lesão, do número de pacientes e da proximidade do hospital, o profissional do APH pode não abordar as condições que não ameacem a vida ou os membros. O pensamento crítico é necessário ao socorrista para aprender a conduzir uma avaliação apropriada, interpretar os achados e elencar as prioridades para o tratamento adequado do paciente. 3. O profissional do APH precisa reconhecer a existência de incidentes de múltiplas vítimas e desastres. Em um desastre, a prioridade muda de destinar todos os recursos aos pacientes mais graves para o salvamento do maior número de pacientes destinar o melhor benefício para o maior número. A parte final deste capítulo relaciona estas situações e revisa os princípios de Triagem - Avaliação da Cena - Dimensionamento da Cena. Como todos os profissionais de atendimento pré-hospitalar aprendem em seus cursos de treinamento inicial, a avaliação do doente inicia-se bem antes de chegar ao doente. O despacho inicia o processo fornecendo informação ao socorrista acerca do incidente e do doente, com base em relatos das testemunhas ou informações fornecidas por outras unidades que chegaram antes ao local. Logo na chegada o profissional do APH inicia o processo de coleta de
  • 58.
    informações na cenaavaliando o local, observando familiares e testemunhas, obtendo uma impressão geral da cena antes de se aproximar do doente. A aparência do local do incidente cria uma impressão que influencia toda a avaliação do profissional do APH. É importante avaliar a cena corretamente. Há uma profusão de informações a ser colhida simplesmente olhando, ouvindo a catalogando o máximo de informação possível do ambiente. A cena pode fornecer informações a respeito dos mecanismos do trauma, da situação pré-incidente e do grau geral de segurança. Dois componentes estão incluídos em uma avaliação da cena: 1. Segurança – a primeira preocupação na aproximação de qualquer cena é a segurança da equipe. Um profissional do APH não deve tentar um salvamento a menos que esteja treinado para fazê-lo. Ele não deve tornar-se uma vítima, pois não estará mais apto a atender a outras pessoas; logo ele simplesmente aumentará o número de pacientes e diminuirá o número de socorristas. Se a cena está insegura, o socorrista deve manter-se afastado até que equipes apropriadas tenham garantido a segurança da cena. A segurança da cena não diz respeito apenas à segurança do profissional do APH, mas também é de fundamental importância para a segurança do paciente. O profissional do APH deve retirar qualquer paciente em situação perigosa para uma área segura antes de poder iniciar a avaliação e o tratamento. Deve avaliar todos os perigos possíveis na cena para assegurar que não haja mais nenhum perigo tanto para a equipe quanto para o paciente. Os riscos para a segurança de pacientes ou profissional do APH podem incluir: fogo, linhas elétricas caídas; explosivos; materiais perigosos, incluindo sangue ou fluídos corporais; tráfego de veículos; inundações; armas revólveres, facas, etc; ou condições ambientais. O profissional do APH deve determinar se familiares ou outras testemunhas que estavam presentes na cena podem ter sido os agressores, portanto representando risco potencial para o paciente ou o profissional do APH. 2. Situação – O profissional do APH deve fazer várias perguntas para ajudar na abordagem da situação. O que realmente aconteceu aqui? Por que a ajuda foi solicitada? Qual foi o mecanismo de trauma biomecânica , e quais forças e energias provocaram as lesões nas vítimas? Quantas pessoas estão envolvidas e quais são suas idades? É necessária outra ambulância para o tratamento ou transporte? É necessário ajuda mútua? São necessários outros recursos ou pessoal, como polícia, bombeiros, companhia elétrica? É necessário equipamento especial para salvamento ou retirada de ferragens? É necessário transporte aéreo? É necessário um médico para ajudar no atendimento ou na triagem? O fator que levou ao trauma pode ter sido um problema clínico? por exemplo, uma colisão de veículos resultante de um ataque cardíaco do motorista? Precauções – Padrão Outro item fundamental de segurança é a proteção do profissional do APH contra doenças transmissíveis. Se o profissional do APH contrair alguma doença desta natureza, pode afastá-lo do atendimento de outros pacientes. Todo o pessoal de saúde, incluindo os profissionais do APH, deve adotar precauções-padrão no contato com paciente. Precauções-padrão foram desenvolvidas para impedir o contato direto dos profissionais de saúde com substâncias corporais dos pacientes: sangue, saliva, vômitos. Existem regras obrigatórias para empregadores e empregados seguirem em locais de trabalho. Os itens incluídos como precauções-padrão são luvas, aventais, máscaras e óculos.
  • 59.
    Pelo fato depacientes traumatizados frequentemente apresentarem sangramento externo e porque o sangue é um fluído corporal de alto risco, os profissional do APH devem utilizar equipamentos de proteção apropriados, de acordo com o risco durante o atendimento dos pacientes. Os profissionais do APH devem seguir regras locais ou protocolos específicos de empregador. Além das precauções-padrão, os profissionais do APH devem ser muitos cuidadosos com equipamentos perfurantes (agulhas, bisturis, etc) que estiverem contaminados com sangue ou secreções dos pacientes. Sempre que possível, os profissionais do APH devem ter acesso a equipamentos com proteção adequada. Exame Primário: Avaliação Inicial No doente traumatizado multissistêmico grave, a prioridade máxima é a identificação e o conhecimento rápidos de condições com risco de morte. Mais de 90% dos doentes traumatizados têm somente ferimentos simples que envolvem apenas um sistema _por exemplo, uma fratura isolada de membro. Para estes doentes há tempo para fazer tanto o exame primário quanto o secundário completos. Para doentes traumatizados graves, o profissional do APH nunca pode fazer mais que um exame primário. Em vez disso, a ênfase é na avaliação rápida, começando a reanimação e o transporte ao hospital. Deve ser automático estabelecer as prioridades e realizar a avaliação inicial das lesões com risco de morte, rapidamente. Portanto, os componentes dos exames primário e secundário devem ser memorizados através de entendimento da progressão lógica da avaliação e tratamento com base nas prioridades O profissional do APH deve pensar na fisiopatologia das lesões e condições do doente, não se perder tempo em lembrar o que deve vir a seguir. A base das lesões com risco de morte é mais frequentemente a falta de oxigenação adequada do tecido, levando ao metabolismo, produção de energia, anaeróbico, sem oxigênio. Esta condição é conhecida como choque. Três componentes são necessários para o metabolismo normal: 1. oxigenação dos glóbulos vermelhos no pulmão; 2. oferta dos glóbulos vermelhos para as células teciduais por todo o corpo; e 3. entrega de oxigênio aos tecidos. As atividades envolvidas no exame primário são dirigidas à identificação e correção dos dois primeiros componentes. Impressão Geral O exame primário começa com uma visão simultânea ou global do estado respiratório, circulatório e neurológico do doente para identificar quaisquer problemas externos significativos óbvios, com respeito à oxigenação, circulação, hemorragia ou deformidades flagrantes. À medida que o profissional do APH aborda o doente, ele pode ver se ele está respirando efetivamente, se está acordado ou sem resposta, se consegue se sustentar e se apresenta movimentação espontânea. Uma vez ao lado do doente, uma verificação rápida do pulso radial no punho permitirá ao socorrista avaliar a presença, qualidade e frequência muito rápido, muito lento ou normal da atividade circulatória. O profissional do APH pode sentir simultaneamente a temperatura e umidade da pele e perguntar ao doente “o que aconteceu”. A resposta verbal do doente indica ao socorrista o estado geral faz vias aéreas, se a ventilação está normal ou forçada, aproximadamente quanto ar está sendo movido em cada respiração. Pode ainda determinar o nível de consciência e a atividade mental se o doente responde verbalmente , a urgência da situação e talvez mesmo quantas pessoas estão envolvidas. “Onde foi?” é uma pergunta de seguimento que o profissional do APH pode fazer enquanto verifica a cor da pele e o enchimento capilar. A resposta indica se o paciente pode localizar a
  • 60.
    dor e identificaros pontos mais prováveis de lesão. O profissional do APH então examina cuidadosamente o doente da cabeça aos pés, procurando por sinais de hemorragia enquanto coleta todos os dados preliminares para o exame primário. Durante este tempo, o profissional do APH já deu uma olhada geral rápida pelo doente, fazendo nos primeiros poucos segundos com o doente um exame global de sua condição e uma avaliação da possibilidade de risco de morte. O profissional do APH classificou todas as informações de acordo com as prioridades, classificou a gravidade das lesões e condições do doente e identificou qual lesão ou condição que precisa ser atendida em primeiro lugar. Durante 15 a 30 segundos, o socorrista teve uma impressão geral da condição global do doente. Esta parte do exame primário estabeleceu se o doente está atualmente na iminência de condição grave, e a condição sistêmica global do doente foi rapidamente avaliada. A impressão geral fornece todas as informações necessárias que o profissional do APH precisa para determinar se podem ser necessários recursos adicionais de suporte avançado para atender o doente. Se for apropriado por helicóptero para um centro de trauma, frequentemente este é o momento para tomar a decisão de solicitá-lo. Atraso na decisão de quais recursos adicionais são necessários, apenas estende o tempo no local do incidente. A tomada de decisão precoce tem o objetivo de encurtar o tempo na cena. Uma vez que esta impressão geral da condição do doente foi determinada, o exame primário pode ser completado imediatamente, a menos que haja uma complicação que requer mais cuidado ou avaliação. O resto do exame primário deve continuar muito rapidamente. O restante de nossa discussão sobre exame primário abordará os componentes específicos do exame primário e a ordem de prioridades para um atendimento ideal do doente. As cinco etapas envolvidas no exame primário e sua ordem de prioridade são as que se seguem: A. Atendimento das vias aéreas e controle da coluna cervical B. Respiração e ventilação C. Circulação e sangramento D. Incapacidade avaliação neurológica E. Exposição e proteção do ambiente Etapa A – Vias Aéreas e Controle da Coluna Cervical Vias Aéreas As vias aéreas devem ser rapidamente verificadas para assegurar que estão abertas e limpas (pérvias) e que não existe perigo de obstrução. Se as vias aéreas estiverem comprometidas, terão que ser abertas usando métodos manuais: levantamento do queixo no trauma ou tração da mandíbula no trauma e retirada de sangue ou secreções, se necessário. À medida que equipamento e tempo estão disponíveis, o atendimento das vias aéreas pode progredir para meios mecânicos: cânulas oro ou nasofaríngea ou entubação endotraqueal, ou métodos transtraqueias, ventilação percutânea transtraqueal. Controle da Coluna Cervical
  • 61.
    O profissional doAPH deve suspeitar de lesão na medula espinhal até que tenha sido finalmente excluído. Portanto, quando permeabilizar a via aérea, o profissional do APHdeve evitar lesar a coluna cervical. O movimento excessivo pode tanto causar quanto agravar lesões neurológicas, porque pode ocorrer compressão óssea na presença de uma coluna fraturada. A solução é ter certeza de que o pescoço foi manualmente mantido em posição neutra durante a abertura das vias aéreas e a realização da ventilação necessária. Isto não significa que os procedimentos de manutenção das vias aéreas descritos não podem ou não devem ser conduzidos. Significa que devem ser feitos enquanto se protege a coluna de movimento desnecessário. Uma vez que o profissional do APH tenha imobilizado o pescoço a fim de proteger a coluna cervical, deverá então imobilizar toda a coluna do paciente. Logo, todo o corpo do paciente deverá ser alinhado e imobilizado. Etapa B – Respiração Ventilação O profissional do APH deve, em primeiro lugar, administrar oxigênio eficazmente aos pulmões do paciente para iniciar o processo metabólico. A hipóxia é resultante de ventilação inadequada dos pulmões e falta de oxigenação nos tecidos do doente. Uma vez que a via aérea está pérvia, a qualidade e quantidade da ventilação do doente devem ser avaliadas. O profissional do APH deve então fazer o que se segue: 1. Verifique se o doente está respirando. 2. Se o paciente não estiver respirando (apneia), inicie imediatamente ventilação assistida com máscara facial associada a um balão dotado de válvula unidirecional com oxigênio suplementar antes de continuar a avaliação. 3. Assegure que a via aérea do paciente esteja patente, continue a ventilação assistida a prepare a inserção de cânula oro ou nasofaríngea, intubação, ou outros meios de proteção mecânica da via aérea. 4. Se o doente estiver respirando, estime a adequação da frequência ventilatória e profundidade para determinar se o doente está movimentado suficiente ar e acesse a oxigenação. Assegure que o ar inspirado contenha ao menos 85% de oxigênio. 5. Rapidamente observe a elevação do tórax e, se o paciente estiver consciente, capaz de falar, ouça-o para observar se é capaz de falar uma frase inteira sem dificuldade. A frequência ventilatória pode ser dividida em cinco níveis: a. Apnéia: O paciente não está respirando. b. Lenta: Uma frequência ventilatória muito lenta pode indicar isquemia suprimento deficiente de oxigênio do cérebro. Se a frequência ventilatória caiu a 12 ventilações por minuto ou menos (bradipnéia), o profissional do APH deve assistir a ventilação ou assumir totalmente a ventilação do paciente com uma máscara facial associada a um balão dotado de válvula unidirecional. Ventilação assistida ou ventilação total com máscara facial associada a um balão dotado de válvula unidirecional deve incluir oxigênio suplementar com uma concentração mínima de 85% FiO2 de 0,85 ou maior. c. Normal: Se a frequência ventilatória está entre 12 e 20 respirações por minuto eupnéia, frequência normal para um adulto, o profissional do APH deve observar o paciente com atenção. Embora o paciente aparente estabilidade, oxigênio suplementar deve ser considerado.
  • 62.
    d. Rápida: Sea frequência ventilatória está entre 20 e 30 incursões por minuto taquipnéia, o profissional do APH deve também observar com atenção o paciente. Deve determinar se o paciente está melhorando ou piorando. A condição determinante da frequência ventilatória aumentada é acúmulo progressivo de dióxido de carbono (CO2) no sangue ou diminuição do nível de oxigênio sanguíneo (O2). Quando um paciente apresenta uma frequência ventilatória anormal, o assistente deve investigar o porquê. Uma frequência rápida indica que não há aporte suficiente de oxigênio no tecido. A falta de oxigênio inicia metabolismo anaeróbico e consequentemente aumento no CO2. O sistema de detecção do organismo reconhece o nível elevado de CO2 e alerta o sistema ventilatória para aumentar a freqüência e exalar este excesso. Logo uma freqüência ventilatória aumentada pode indicar que o paciente necessita melhor perfusão ou oxigenação ou ambos. A administração de oxigênio suplementar com concentração de 85% ou maior uma FiO2 de 0,85 ou maior é indicada para este paciente, no mínimo até que seu estado geral seja determinado. O profissional do APH deve suspeitar da capacidade do paciente em manter ventilação adequada e deve permanecer alerta para qualquer deterioração na sua condição geral. e. Muito Rápida: Uma frequência ventilatória acima de 30 ventilações por minuto taquipnéia grave indica hipóxia, metabolismo anaeróbico, ou ambos com resultante acidose. O profissional do APH deve imediatamente iniciar ventilação assistida com máscara facial associada a um balão dotado de válvula unidirecional com oxigênio suplementar com concentração de 85% ou maior uma FiO2 de 0,85 ou maior. A busca de causa da frequência ventilatória elevada deve iniciar de imediato. É um problema de oxigenação ou oferta inadequada de células sanguíneas? Uma vez identificada a causa, o socorrista deve intervir imediatamente. Com ventilação anormal, o profissional do APH deve expor, observar e palpar o tórax rapidamente. Deve auscultar os pulmões para identificar murmúrio vesicular anormal, diminuído ou ausente. Lesões que podem impedir a ventilação incluem pneumotórax hipertensivo, lesão raquimedular, ou lesão traumática cerebral. Essas lesões devem ser identificadas durante o exame primário e o suporte ventilatório iniciado de imediato. Na avaliação do estado ventilatório do paciente traumatizado, o profissional do APH deve abordar tanto a profundidade quanto a frequência ventilatória. Um paciente pode respirar com uma freqüência normal de 16 vezes por minuto, mas grande diminuição de profundidade. Em contraposição, um paciente pode ter uma profundidade normal, porém com grande aumento ou diminuição da frequência ventilatória. A profundidade e a frequência ventilatórias combinam sse para produzir o volume corrente do paciente Etapa C – Circulação e Sangramento A avaliação do comprometimento ou falência do sistema circulatório é a próxima etapa no cuidado com o paciente. A oxigenação dos glóbulos vermelhos sem que sejam encaminhados às células do tecido não trazem nenhum benefício ao doente. Na avaliação inicial do doente traumatizado, o profissional do APH deve identificar e controlar a hemorragia externa. Em seguida, pode obter uma estimativa global adequada do débito cardíaco e do estado de perfusão. Controle da Hemorragia
  • 63.
    O profissional doAPH deve identificar e tratar a hemorragia externa no exame primário. O controle de hemorragia é incluído na circulação porque se um grande sangramento não for controlado de imediato, o potencial de morte do paciente aumenta drasticamente. Há três tipos de hemorragia externa, assim descritos: 1. Sangramento capilar é causado por escoriações que lesam minúsculos capilares imediatamente abaixo da superfície da pele. Em geral o sangramento capilar terá diminuído ou mesmo cessado antes da chegada da equipe pré-hospitalar. 2. Sangramento venoso provém de camadas mais profundas do tecido e em geral é controlado mediante uma pressão direta moderada no local. Em geral não ameaça a vida a não ser que a lesão seja grave ou o sangramento não seja controlado. 3. Sangramento arterial é causado por lesão a uma artéria. Esse é o sangramento mais importante e também o mais difícil de ser controlado. É caracterizado por um sangue vermelho vivo que jorra da ferida. Mesmo uma ferida perfurante pequena em uma artéria pode produzir uma hemorragia que ameace a vida. O profissional do APH deve controlar a hemorragia de acordo com as seguintes etapas: a. Pressão direta. Controle de sangramento por pressão direta é exatamente o que o termo implica aplicar pressão no local do sangramento. O profissional do APH consegue isto aplicando um curativo, com uma gaze ou uma compressa diretamente sobre a lesão e aplicando pressão manual. Aplicar pressão direta exige a atenção total de um assistente, logo ele fica indisponível para a comunidade do atendimento do paciente. No entanto, se o sangramento não estiver controlado, não importa quanto oxigênio ou fluido o paciente receba, pois todo o oxigênio e fluido sairão pela ferida. b. Elevação. Se o profissional do APH não conseguir controlar o sangramento por pressão direta, deve elevar a extremidade. Em razão da gravidade, o sangue terá algum retardo na chegada ao local do sangramento. Deve-se ter cuidado ao elevar uma extremidade fraturada ou com uma luxação. c. Pontos de pressão. O profissional do APH pode ainda controlar o sangramento aplicando pressão profunda sobre uma artéria proximal à lesão. Esta é uma tentativa de diminuir a chegada de sangue à ferida, logo diminuindo o sangramento, mediante pressão manual para ocluir a artéria. Os principais pontos de pressão do corpo são a artéria braquial, que impede o fluxo para o antebraço; a artéria axilar, para hemorragias mais proximais do membro superior; a artéria poplítea, que impede o fluxo para a perna; e a artéria femoral, na virilha, para hemorragias mais proximais do membro inferior. d. Torniquetes. O profissional do APH só deve usar um torniquete se nenhuma outra alternativa está disponível e não consegue parar o sangramento usando outros métodos. O usos de torniquetes é o ultimo recurso. O controle de hemorragia é uma prioridade. O controle rápido da perda de sangue é um dos objetivos mais importantes no tratamento de um paciente traumatizado. O exame primário não pode seguir adiante se o sangramento não estiver controlado. Nos casos de hemorragia externa, a aplicação de pressão direta controlará a maior parte das hemorragias importantes até que o profissional do APH possa transportar a vítima até um local onde um centro cirúrgico ou outro equipamento esteja disponível. O profissional do APH deve iniciar o controle da hemorragia e mantê-la durante todo o transporte. Pode ser necessário ajuda a fim de realizar ventilação e controle de hemorragia ao mesmo tempo. Se o profissional do APH suspeita de hemorragia interna, deve rapidamente expor o abdome do paciente para inspecionar e palpar procurando sinais de lesão. Deve também palpar a pelve porque fraturas pélvicas são fonte de grande sangramento intra-abdominal. Fraturas pélvicas são tratadas com transporte rápido, uso da calça pneumática antichoque PASG e reposição rápida de fluido endovenoso aquecido.
  • 64.
    Muitas causas dehemorragia são de difícil controle fora do hospital. O tratamento préhospitalar consiste em transporte rápido do paciente a um serviço médico equipado e com equipe disponível para controle cirúrgico da hemorragia, por exemplo, se disponível, um Centrode Trauma. Perfusão O profissional do APH pode obter uma avaliação geral do estado circulatório do paciente verificando o pulso, a cor, a temperatura e umidade da pele e o tempo de enchimento capilar. Pulso: Avalie a presença, qualidade e regularidade do pulso. A presença de pulso periférico palpável também fornece uma estimativa progressiva da pressão arterial. Esta verificação rápida mostrará se o doente tem taquicardia, bradicardia ou ritmo irregular.Também pode revelar a pressão arterial sistólica. Se o pulso radial não for palpável em uma extremidade não lesada, o doente provavelmente entrou na fase descompensada de choque, um sinal tardio da condição grave. No exame primário, não é necessária a determinação da frequência de pulso exata. Em vez disso, uma estimativa aproximada é rapidamente obtida, e o exame prossegue para outras avaliações preliminares. A freqüência de pulso real será calculada mais tarde no processo. Se o paciente não possui pulso carotídeo ou femoral, então está em parada cárdio- respiratória. Pele: Cor: Perfusão adequada produz coloração rosada na pele. A pele se torna pálida quando o sangue é desviado de alguma área. Coloração azulada indica oxigenação incompleta, ao passo que coloração pálida está associada a perfusão deficiente. A coloração azulada é devida à falta de sangue ou de oxigênio naquela região do corpo. Pele pigmentada torna em geral esta determinação difícil. O exame da cor do leito ungueal e das mucosas serve para superar este desafio porque as mudanças de coloração aparecem inicialmente em lábios, gengivas ou extremidades dos dedos. Temperatura: Assim como outras partes da avaliação da pele, a temperatura é influenciada por condições ambientais. Porém, pele fria indica perfusão diminuída, independente da causa. O profissional do APH deve avaliar a temperatura da pele tocando o paciente com o dorso da mão; logo, uma determinação apurada pode ser difícil por estar calçando luvas. A temperatura normal da pele é quente ao toque, nem fria nem extremamente quente. Em geral os vasos sanguíneos não estão dilatados e, portanto, não trazem o calor do corpo à superfície da pele. Umidade: Pele seca indica boa perfusão. Pele úmida está associada com choque e perfusão diminuída. Esta queda na perfusão é devida ao desvio de sangue por meio da vasoconstrição periférica pra outros órgãos do corpo.
  • 65.
    Tempo de EnchimentoCapilar: Uma rápida verificação do tempo de enchimento capilar é realizada pressionando-se o leito ungueal. Isto remove o sangue do leito capilar visível. A taxa de retorno do sangue aos leitos capilares é uma ferramenta útil para estimar o fluxo sanguíneo através desta parte mais distal da circulação. Tempo de enchimento capilar maior de 2 segundos indica que os leitos capilares não estão recebendo perfusão adequada. Entretanto, o enchimento capilar é um mau indicador do estado de choque por si só, pois é influenciado por muitos outros fatores. Por exemplo, doença vascular periférica (arteriosclerose), temperaturas baixas, uso de vasodilatadores ou vasoconstritores farmacológicos ou presença de choque neurogênico podem distorcer o resultado. Nestes casos, torna-se uma verificação menos útil da função cardiovascular. O tempo de enchimento capilar tem lugar como método para avaliar a adequação circulatória, mas deve sempre ser usado com conjunto com outros achados do exame físico da mesma forma se usa outros indicadores, como pressão arterial. Etapa D – Incapacidade - Avaliação Neurológica Tendo avaliado e corrigido, na medida do possível, os fatores envolvidos em levar oxigênio aos pulmões e fazendo-o circular pelo corpo, a próxima etapa do exame primário é a medida da função cerebral, que é uma medida indireta da oxigenação cerebral. O objetivo é determinar o nível de consciência do doente e inferir o potencial de hipóxia. Um doente agressivo, combativo ou que não coopera, deve ser considerado como estando em hipóxia até prova em contrário. A maioria dos doentes solicita ajuda quando suas vidas estão ameaçadas. Se o doente recusa ajuda, o motivo deve ser questionado. Por que o doente se sente ameaçado pela presença do socorrista no local do incidente? Se o doente parece sentir-se ameaçado pela própria situação, o profissional do APH deve fazer algo para estabelecer uma relação tal que o doente confie nele. Se não nada na situação que pareça ser ameaçador, devesse considerar que o motivo seja fisiológico e, portanto identificar e travar as causas reversíveis. Durante o exame, o profissional do APH deve determinar, a partir do histórico, se o doente perdeu a consciência em qualquer momento desde que ocorreu o trauma, quais as substâncias tóxicas que podem estar envolvidas e se o doente tem algumas condições preexistentes que podem ter produzido a diminuição de nível de consciência, ou o comportamento anormal. Um nível de consciência diminuído deve alertar o profissional do APH para quatro possibilidades: 1. Oxigenação cerebral diminuída devido a hipóxia e/ou hipoperfusão 2. Lesão do sistema nervoso central 3. Intoxicação por drogas ou álcool 4. Distúrbio metabólico: diabetes, convulsão, parada cardíaca A escala de Coma de Glasgow é uma ferramenta utilizada para determinar o nível de consciência.
  • 66.
    É um métodosimples e rápido para determinar a função cerebral e é preditivo da sobrevida do paciente, especialmente e melhor resposta motora. Ela também prevê a função cerebral basal para avaliações neurológicas seriadas. A Escala de Coma de Glasgow é dividida em três seções: 1. Abertura ocular 2. Melhor resposta verbal 3. Melhor resposta motora O profissional do APH pontua o paciente em um escore de acordo com a melhor resposta para cada componente da OVM. Por exemplo, se o olho direito de um paciente está tão edemaciado que ele não consegue abri-lo, mas o olho esquerdo abre espontaneamente, então o paciente recebe um “4” para a melhor abertura ocular. Se o paciente não abre espontaneamente os olhos, o assistente deve usar um comando verbal: abra os olhos! Se o paciente não responde ao estímulo verbal, um estímulo doloroso pode ser aplicado, como compressão do leito ungueal com uma caneta ou um beliscão no tecido axilar. A resposta verbal deve ser avaliada usando-se uma questão como “o que aconteceu com você?”. Se o paciente estiver orientado, responderá coerentemente. De outro modo, a resposta pode ser confusa, inapropriada, ininteligível, ou não haver reposta. Se o paciente está entubado, a Escala de Coma de Glasgow possui apenas a abertura ocular e resposta motora e um “T” é acrescentado para assimilar a incapacidade de avaliar a resposta verbal, como exemplo,‘8T’. O terceiro componente é o escore motor. Deve ser dada uma ordem clara e simples para o paciente, como “mostre dois dedos!” ou ‘faça positivo!” Um paciente que torce ou agarra os dedos do examinador pode simplesmente estar demonstrando em reflexo de “agarrar” e não seguindo um comando propositalmente. Se o paciente não segue um comando, um estímulo doloroso como já descrito pode ser usado e a melhor resposta motora do paciente é anotada. Se ele tenta afastar a mão que provoca o estímulo, considera-se como localiza a dor. Outras respostas à dor possíveis são retirada ao estímulo, flexão anormal, postura de decorticação, ou extensão, postura de descerebração, da extremidade superior, ou ausência de função motora. O escore máximo na Escala de Coma de Glasgow é 15, indicando um paciente sem dano neurológico, enquanto o menor escore, de 3, é em geral um sinal de péssimo prognóstico. Um escore menor que 8 indica uma lesão grave, 9 a 12 lesão moderada, e 13 a 15 lesão mínima. Um escore menor ou igual a 8 é indicação para entubação do paciente. O socorrista pode calcular facilmente o escore e deve incluí-lo no relato verbal no hospital bem como no prontuário do paciente. Se o paciente não está acordado, orientado e capaz de obedecer comandos, devem ser rapidamente avaliadas as pupilas. As pupilas estão iguais e redondas, fotorreagentes? As pupilas são iguais umas às outras? Cada pupila está redonda e com aparência normal, e reage apropriadamente à luz contraindo ou está sem resposta e dilatada? Um escore menor que 14 na Escala de Coma de Glasgow, combinado com um exame pupilar anormal, pode indicar a presença de uma lesão cerebral potencialmente letal. O nível de consciência do doente pode também ser avaliado aplicando-se o acrônimo AVDI, que significa:
  • 67.
    A – Alerta V– Responde a estimulo verbal D – Responde a estímulo de dor I – Inconsciente Embora o AVDI seja mais rápido de ser avaliado que a Escala de Coma de Glasgow, propicia informações menos exatas. Como a Escala de Coma de Glasgow é uma avaliação-chave realizada no setor de emergência e durante toda a permanência hospitalar do paciente, o profissional do APH deve usá-la no ambiente pré-hospitalar a fim de propiciar uma informação basal importante. Embora a Escala de Coma de Glasgow seja mais difícil de memorizar que o AVDI, a prática repetida tornará essa avaliação crucial natural. Etapa E – Exposição/Ambiente Uma etapa inicial no processo de avaliação é tirar as roupas do paciente porque sua exposição é fundamental para encontrar-se todas as lesões. O dito que “a parte do corpo que não está exposta será a parte mais gravemente ferida” pode não ser sempre verdade, mas é verdade o bastante para justificar o exame total do corpo. Também, o sangue pode se acumular dentro da roupa e ser absorvido por ela, e assim passar despercebido. Quando todo o corpo do paciente foi visto, o doente deve ser coberto para conservar o calor corporal. Embora seja importante expor todo o corpo da vítima para completar a avaliação correta, a hipotermia é um problema grave no tratamento do paciente traumatizado. Somente as partes necessárias do doente devem ser expostas quando ele estiver no ambiente externo. Uma vez dentro da unidade de emergência aquecida, o assistente poderá completar o exame e recobrir o paciente o mais rápido possível. A quantidade de roupa do doente que deve ser retirada durante uma avaliação irá variar dependendo das condições ou lesões encontradas. A regra geral é remover o tanto de roupa necessário para determinar a presença ou ausência de uma condição ou lesão. O profissional do APH não deve ter medo de remover a roupa e este for o único meio pelo qual podem ser apropriadamente completados a avaliação e o tratamento. O paciente pode ter vários mecanismos de lesão, como sofrer uma colisão automobilística após ter sido baleado. Lesões potencialmente letais podem passar despercebidas se o paciente não for bem examinado. Lesões não podem ser tratadas se não forem primeiro reconhecidas. Reanimação A reanimação descreve as etapas de tratamento para corrigir problemas com risco de morte, identificados no exame primário. A avaliação no pré-hospitalar é baseada em uma filosofia de “trate à medida que encontre”, onde o tratamento é iniciado assim que cada ameaça à vida é identificada, ou então o mais cedo possível. Intervenção limitada na cena O tratamento dos problemas das vias aéreas é a mais alta prioridade. Se a via aérea está aberta, mas a vítima não respira, deve ser iniciado o suporte ventilatório. Isto inclui a administração de altas concentrações de oxigênio 85% ou maior assim que possível. Se o paciente apresenta sinais de sofrimento respiratório e pequena troca de ar
  • 68.
    expressão torácica diminuída,a assistência ventilatória deve incluir uso de máscara facial associada a um balão dotado de válvula unidirecional. O profissional do APH deve identificar parada cardíaca durante a avaliação da circulação e iniciar compressões no tórax, se necessário. Deve então controlar hemorragia externa exsanguinante. No paciente com via aérea e respirações adequadas, devem ser rapidamente corrigidos a hipóxia e o choque (metabolismo anaeróbico), se necessário.Um exame primário bem feito identifica todas as condições com risco de morte, o exame secundário, por definição, trata de problemas menos sérios. Portanto, o doente traumatizado grave deve ser transportado tão logo quanto possível após a conclusão do exame primário. No exame secundário, a abordagem “ver, ouvir e sentir” é usada para avaliar a pele e tudo que ela contém. Em vez de olhar o corpo inteiro de uma vez, e finalmente voltar para auscultar e palpar todas as aéreas, o corpo é “explorado”. As lesões são identificadas e os achados físicos são correlacionados região por região, começando pela cabeça e prosseguindo por pescoço, tórax e abdome até as extremidades, As seguintes frases captam a essência do processo inteiro de avaliação: • Veja, não apenas olhe. • Ouça, não apenas escute. • Sinta, não apenas toque. A definição da palavra ver é “ perceber com o olho”ou “descobrir”, ao passo que olhar é definido como “exercitar o poder da visão”. Escutar é definido como “monitorar sem participação”, e ouvir é definido como “escutar com atenção”. Enquanto examina o paciente, o profissional do APH deve usar todas as informações disponíveis para formular um plano de atendimento ao doente. Um profissional do APH deve fazer mais do que somente dar ao doente transporte ao hospital; ele deve fazer tudo que possa ser feito para assegurar a sua sobrevivência. Ver • Examine toda a pele de cada região. • Esteja atento para hemorragia externa ou sinais de hemorragia interna, como tensão exagerada em uma extremidade ou hematoma expansivo. • Observe a presença de lesões de pele, como escoriações, queimaduras, contusões, hematomas, lacerações e ferimentos penetrantes. • Observe se há alguma massa ou inchaço ou deformidade de ossos que não deveria estar presente. • Observe se a pele tem entalhes anormais, bem como a sua cor. • Observe se há qualquer coisa que não “pareça certa”. Ouvir • Observe se há algum som incomum quando o doente inspira ou expira. • Observe se há algum som anormal na ausculta do tórax. • Verifique se o murmúrio vesicular é igual e normal em ambos os pulmões • Faça ausculta nas carótidas e em outros vasos. • Observe qualquer som incomum, sopros, nos vasos, o que pode indicar lesão vascular.
  • 69.
    Sentir • Mova cuidadosamentecada osso na região. Observe se isto produz crepitação, dor ou movimentação incomum. • Palpe com firmeza todas as partes da região. Verifique se há alguma coisa se movendo que não deveria fazê-lo, ou se sente algo”mole e úmido”, onde são sentidos os pulso, se há alguma pulsação que não deveria estar lá, e se todas as pulsações estão presentes. Sinais Vitais O profissional do APH deve reavaliar constantemente a frequência ventilatória e a qualidade do pulso e ou outros componentes do exame primário porque mudanças significativas podem ocorrer rapidamente. Deve ser feita medição quantitativa dos sinais vitais e avaliação motora e sensitiva nas quatro extremidades assim que possível, embora isso em geral não seja concluído até o final do exame primário. Dependendo da situação, um segundo profissional do APH pode obter os sinais vitais enquanto o primeiro completa o exame primário a fim de não haver demora adicional. Muito embora, “valores “ exatos de frequência de pulso, ventilação ou pressão arterial não são cruciais no tratamento inicial do traumatizado grave. A determinação dos valores exatos pode ser retardada até a finalização das principais etapas de reanimação e estabilização. O conjunto completo de sinais vitais inclui pressão arterial, frequência e qualidade do pulso, frequência ventilatória, incluindo murmúrio vesicular, e temperatura e cor de pele. Deve ser obtido e registrado um conjunto completo de sinais vitais a cada 3 a 5 minutos, tanto quanto possível, ou a cada mudança na condição ou problema médico. Histórico AMPLA Deve ser obtido um histórico rápido do paciente. Essas informações devem ser documentadas no prontuário do paciente e repassadas à equipe médica no hospital. O método mnemônico AMPLA serve como lembrança de seus componentes-chave. • Alergias. Principalmente a medicamentos. • Medicações:drogas prescritas ou não que o paciente usa regularmente. • Passado médico e antecedente cirúrgico. Problemas médicos importantes para os quais o paciente recebe tratamento; inclui cirurgias prévias. • Líquidos e alimentos ingeridos. Muitos pacientes traumatizados necessitarão de cirurgia, e alimentação recente pode aumentar o risco de vômito e aspiração durante a indução da anestesia. • Ambiente e eventos que levaram ao trauma. Cabeça O exame visual da cabeça e face revelará contusões, abrasões, lacerações, assimetria óssea, hemorragia, defeitos ósseos da face e caixa craniana e/ou anormalidades de olho, pálpebras, ouvido externo, boca e mandíbula. O profissional do APH deve: • Palpar todo o couro cabeludo na busca de qualquer lesão de partes moles. • Checar as pupilas para reatividade à luz, tamanho, igualdade, acomodação ou formato irregular.
  • 70.
    • Palpar cuidadosamenteos ossos da face e crânio para identificar crepitação, desvios, depressão ou mobilidade anormal _é muito importante na avaliação não-radiográfica de lesões da cabeça. Pescoço O exame visual do pescoço para identificar contusões, abrasões, lacerações e deformidades alertarão o profissional do APH sobre a possibilidade de lesões subjacentes. A palpação pode revelar enfisema subcutâneo de origem traqueal, pulmonar ou laríngea. Crepitação da laringe, rouquidão e enfisema subcutâneo compõem a tríade clássica indicadora de fratura da laringe. A ausência de dor na coluna cervical pode ajudar a descartar fraturas cervicais •combinados com critérios estritos, enquanto dor à palpação pode ajudar frequentemente a identificar a presença de fratura, luxação ou lesão ligamentar. Tal palpação deve ser realizada com cuidado, tendo certeza de que o pescoço permanece em posição linear neutra. Tórax O tórax é muito forte, flexível e elástico. Por esta razão, pode absorver uma quantidade significativa de trauma. O exame visual de perto para identificar deformidades menores, pequenas áreas de movimento paradoxal, contusões e abrasões é necessário para encontrar lesões subjacentes. Outros sinais para os quais o profissional do APH deve ficar especialmente atento são posições de defesa contra a dor, excursão torácica bilateral desigual e saliência ou retratação intercostal, supra-esternal ou supraclavicular. A contusão sobre o esterno, por exemplo, pode ser a única indicação de uma contusão miocárdica. Um ferimento perfurante perto do esterno pode ser o sinal inicial do tamponamento cardíaco. Uma linha traçada anteriormente a partir do quarto especo intercostal posteriormente até o oitavo espaço intercostal define a excursão para cima do diafragma na expiração completa. Um ferimento penetrante que ocorre abaixo desta linha ou cuja trajetória poderia tê-lo levado para baixo dessa linha deve ser considerado como tendo atravessado tanto a cavidade torácica como a abdominal. Uma execução dos olhos e das mãos, o estetoscópio é o instrumento mais importante que o profissional do APH pode usar para o exame do tórax. O doente estará mais na posição supina, de modo que somente as faces anterior e lateral do tórax ficam disponíveis para ausculta. O profissional do APH deve aprender a reconhecer o murmúrio vesicular normal e diminuído, com o doente nesta posição. Uma pequena área de fratura de costela pode indicar uma contusão pulmonar subjacente grave. Qualquer tipo de lesão por compressão do tórax pode resultar em pneumotórax. Murmúrio vesicular diminuído indica um possível pneumotórax simples ou hipertensivo, ou hemotórax. Crepitações ouvidas posteriormente, quando o paciente é rodado em bloco, ou lateralmente podem indicar contusão pulmonar. O tamponamento cardíaco é caracterizado por bulhas abafadas; no entanto, pode ser difícil de determinar devido à movimentação na cena ou ruído do transporte. Deve ainda ser palpado o tórax para perceber enfisema subcutâneo. Abdome O exame abdominal inicia-se com a avaliação visual, assim como com as outras partes do corpo. Abrasões e equimoses indicam a possibilidade de lesão subjacente. A área abdominal perto do umbigo deve ser examinada cuidadosamente à procura de uma contusão característica, com cerca de 4 cm de largura, localizada
  • 71.
    transversalmente no abdome,indicando que o posicionamento incorreto do cinto de segurança pode ter causado lesões subjacentes. Quase 50% dos doentes com este sinal apresentam lesões de vísceras ocas no abdome. Uma alta incidência de fraturas da coluna também está associada ao “sinal do cinto de segurança”. O exame do abdome também inclui palpação de cada quadrante para verificar se há dor, posição de defesa do músculo abdominal ou massas. Quando palpar, verifique se o abdome está mole e se existe rigidez ou posição de defesa. Não há necessidade de continuar palpando o abdome depois que a sensibilidade ou a dor foram identificadas. Nenhuma informação adicional altera o atendimento pré-hospitalar, e o exame abdominal continuado provoca mais desconforto ao doente e atraso no transporte ao centro de trauma. De maneira análoga, a ausculta do abdome não adiciona quase nada à avaliação do paciente traumatizado. Pelve A pelve é avaliada pela observação e palpação. O profissional do APH deve procurar abrasões, contusões, lacerações, fraturas expostas e sinais de distensão. Fraturas pélvicas podem produzir hemorragia interna, maciça, resultando em deterioração da condição do doente. A pelve deve ser palpada uma ó vez, à procura de instabilidade, durante o exame secundário. Já que a palpação pode agravar a hemorragia, esta etapa do exame não deve ser repetida. A palpação é realizada fazendo-se pressão suave antero-posterior na sínfise púbica e então pressão medial nas cristas ilíacas bilateralmente, avaliando-se a dor e o movimento anormal. Deve- se suspeitar de hemorragia se for encontrada alguma evidência de instabilidade. Dorso A região posterior do tronco deve ser examinada para evidência de lesão. O exame é realizado quando o paciente é lateralizado para realizar o rolamento para a prancha longa. Procede-se à ausculta do murmúrio vesicular na face posterior do tórax e a coluna deve ser palpada para identificar sensibilidade e deformidade. Extremidades O exame das extremidades deve se iniciar da clavícula na extremidade superior e na pelve na extremidade inferior e prosseguir em direção à porção mais distal de cada membro. Cada osso e articulações individuais devem ser avaliados por exame visual à procura de deformidade, hemorragias, ou equimose, e por palpação para determinar se crepitação, dor, sensibilidade, ou movimento incomum estão presentes. Qualquer suspeita de fratura deve ser imobilizada até que seja possível a confirmação radiográfica de sua presença ou ausência. A ventilação da circulação, função dos nervos motores e sensitivos também deve ser realizada na parte distal de cada extremidade. Se uma extremidade estiver imobilizada, pulsos, movimento e sensibilidade devem ser novamente verificados após a imobilização. Exame neurológico A avaliação neurológica no exame secundário, como as outras avaliações já descritas, é conduzida muito mais detalhadamente do que no exame primário. Deve-se incluir o cálculo do escore da Escala de Coma de Glasgow, a avaliação da função motora e sensitiva e a observação da resposta pupilar. Ao examinar a pupila do doente, o socorrista deve verificar a igualdade da resposta e do tamanho. Uma parte significativa da população tem pupilas de
  • 72.
    tamanhos diferentes comocondição normal anisocoria. Entretanto, mesmo nesta situação, as pupilas devem reagir à luz de modo semelhante. As pupilas que reagem em velocidades diferentes à exposição da luz são consideradas desiguais. Pupilas desiguais no doente traumatizado inconsciente podem indicar aumento de pressão intracraniana ou pressão no terceiro nervo intracraniano, causada por edema cerebral ou hematoma intracraniano que se expande rapidamente. Trauma direito no olho também pode fazer com que as pupilas fiquem desiguais. O exame preliminar da capacidade e resposta sensitiva determina a presença ou ausência de fraqueza ou perda da sensação nas extremidades e identifica áreas que necessitam de exame mais detalhado. O paciente deve ser totalmente imobilizado, no início em toda a extensão da coluna, e então no restante do corpo. É necessário o uso de prancha longa, colar cervical, coxim para a cabeça e cintos. Não deve ser imobilizado somente a cabeça; se o corpo não estiver imobilizado, qualquer mudança na posição por elevação ou movimento da ambulância causará movimento do corpo e não da cabeça, potencializando o risco de lesão adicional à medula espinhal. A proteção integral da medula espinhal é necessária em todas as situaçõe SUPORTE BÁSICO DE VIDA A realização imediata de RCP em uma vítima de PCR, ainda que apenas com compressões torácicas no pré- hospitalar, contribui sensivelmente para o aumento das taxas de sobrevivência. Portanto, as ações realizadas durante os minutos iniciais de atendimento a uma emergência são críticas em relação à sobrevivência da vítima, o que inclui o Suporte Básico de Vida (SBV). Em uma situação de PCR, um mnemônico pode ser utilizado para descrever os passos simplificados do atendimento em SBV: o “CABD primário”. Checar responsividade e respiração da vítima, chamar por ajuda, checar o pulso da vítima, compressões torácicas (30 compressões), abertura das vias aéreas, boa ventilação (2 ventilações após 30 compressões torácicas), desfibrilação. Deve-se, antes de qualquer atendimento em ambiente extra-hospitalar, verificar a segurança do local. Com o local seguro, ao abordar a vítima, toque-a pelos ombros. Observe se há movimento torácico de respiração em menos de 10 segundos e se estiver ausente ou se a vítima estiver apenas com gasping, chame ajuda imediatamente ligando para o número local de emergência. Verifique o pulso da vítima em menos de 10 segundos e, caso haja pulso, aplique uma ventilação a cada 5 a 6 segundos e cheque o pulso a cada 2 minutos; se não detectar pulso na vítima ou estiver em dúvida, inicie os ciclos de compressões e ventilações. Inicie ciclos de 30 compressões e 2 ventilações, considerando que existe um dispositivo de barreira (por exemplo, máscara de bolso para aplicar as ventilações). Para realização das compressões torácicas: posicione-se ao lado da vítima – que deve ter o tórax desnudo, coloque a região hipotênar da mão sobre o esterno da vítima e a outra mão sobre a primeira, entrelaçando-a, estenda os braços e se posicione cerca de 90° acima da vítima, comprima na frequência de, no mínimo, 100 compressões/minuto, com profundidade de, no mínimo, 5 cm e permita o retorno completo do tórax após cada compressão, sem retirar o contato das mãos com o mesmo. Minimize interrupções das compressões e reveze com outro socorrista a cada dois minutos para evitar a fadiga e compressões de má qualidade. Para não retardar o início das compressões torácicas, a abertura das vias aéreas deve ser realizada somente depois de aplicar trinta compressões. As ventilações devem ser realizadas em uma proporção de 30 compressões
  • 73.
    para 2 ventilaçõescom apenas um segundo cada, fornecendo a quantidade de ar suficiente para promover a elevação do tórax. Independentemente da técnica utilizada para aplicar ventilações, será necessária a abertura de via aérea, que poderá ser realizada com a manobra da inclinação da cabeça e elevação do queixo e, se houver suspeita de trauma, a manobra de elevação do ângulo da mandíbula. A ventilação com a bolsa-válvula-máscara deve ser utilizada na presença de dois socorristas, um responsável pelas compressões e outro por aplicar as ventilações com o dispositivo. Em vítima que não respira ou respira de forma anormal (somente gasping), porém apresente pulso, se encontra, portanto, em PCR. Nesses casos, realize uma ventilação a cada 5 a 6 segundos para vítimas adultas. Para crianças e lactentes, aplique uma ventilação a cada 3 a 5 segundos. A desfibrilação precoce é o tratamento específico para PCR em FV/Taquicardia Ventricular sem pulso, pode ser realizada com um equipamento manual (somente manuseado pelo médico) ou com o DEA, que poderá ser utilizado por qualquer pessoa assim que possível. Esse aparelho pode ser manuseado por leigos, e os passos para seu manuseio se resume em ligá-lo e seguir as instruções que serão dadas por ele. Manejo da via aérea A escolha do melhor método de ventilação deve ser feita com base na experiência do socorrista, sendo aceitável a utilização do dispositivo de bolsa-válvula-máscara, isoladamente ou em combinação com a cânula orotraqueal, assim como a máscara laríngea, o combitube ou o tubo laríngeo. O uso de oxigênio a 100% é razoável durante as manobras de RCP com o objetivo de aumentar a oxi-hemoglobina arterial e a oferta de oxigênio. Embora a exposição prolongada a 100% seja tóxica, não existem evidências que ocorra toxicidade com a exposição breve, como no cenário da RCP em adultos. A ventilação com dispositivo bolsa-válvula-máscara é um método aceitável para a ventilação durante as manobras de RCP, mas requer treinamento contínuo para seu uso adequado. Idealmente, esse dispositivo deve ser utilizado por 2 socorristas. Durante a RCP, devem ser realizadas 2 ventilações após 30 compressões torácicas. No caso de PCR intra-hospitalar por FV/TV refratária e, principalmente, por AESP /assistolia, a ventilação com cânula orotraqueal é o método mais recomendado no manejo da via aérea. A interrupção da realização das compressões torácicas por motivo da intubação orotraqueal deverá ser minimizada ao extremo, e a intubação deverá ser realizada somente em momento oportuno, quando não for interferir com as outras manobras de ressuscitação. O treinamento e retreinamento nessa habilidade são recomendados para socorristas que realizam esse procedimento. Não há evidências na literatura sobre o melhor momento para realizar a intubação orotraqueal durante o atendimento da PCR. Após a colocação da cânula traqueal, é necessário checar se o seu posicionamento está correto, o que é feito inicialmente pela avaliação clínica que consiste na visualização da expansão torácica e da condensação do tubo durante a ventilação e na ausculta em 5 pontos: epigástrio, base pulmonar esquerda, base pulmonar direita, ápice pulmonar esquerdo e ápice pulmonar direito, preferencialmente nessa ordem. Além disso, o posicionamento correto do tubo deve ser confirmado com a utilização de um dispositivo. O mais indicado é a capnografia quantitativa, mas na sua ausência pode-se utilizar dispositivos detectores esofágicos e detectores de CO211-14. Deve-se manter a ventilação e oxigenação com intervalo de uma ventilação a cada 6 a 8 segundos, o que corresponde a 8 a 10 ventilações por minuto de maneira assíncrona às compressões torácicas, que devem ser mantidas em frequência igual ou superior a 100 por minuto.
  • 74.
    Monitorização durante aPCR O dióxido de carbono exalado no final da expiração (expressado em mmHg – PETCO2) detectado pela capnografia quantitativa em pacientes intubados é correlacionado com a qualidade da RCP e com o retorno da circulação espontânea (RCE). Durante a PCR não tratada, a produção de CO2 é mantida, porém não existe liberação pelos pulmões, sendo a presença de débito cardíaco a maior determinante da liberação do PETCO2. Os valores do PETCO2 são correlacionados com o RCE e com a pressão de perfusão coronária. Valores < 10 mmHg revelam pouca probabilidade de RCE, indicando a necessidade de melhora na qualidade da RCP17-20. Outro mecanismo muito útil para a monitorização da RCP é a medida da pressão arterial diastólica (PAD) naqueles pacientes que dispõem de monitorização arterial invasiva no momento da PCR. Seu valor é correlacionado com a pressão de perfusão coronária e com o RCE. Nas situações em que a pressão de relaxamento (diastólica) é < 20 mmHg, é razoável considerar melhorar a qualidade da RCP, melhorando as compressões torácicas e as drogas vasoativas. Vale ressaltar que a presença de dispositivos arteriais também pode reduzir o tempo de interrupção da RCP na checagem de pulso em pacientes com atividade elétrica organizada. . Saturação venosa central < 30% é relacionada à impossibilidade de atingir o RCE; sugerindo-se então que, durante a PCR, é necessário manter valores acima de 30%. Manejo da parada cardíaca A parada cardíaca pode ser causada por quatro ritmos: Fibrilação Ventricular (FV), Taquicardia Ventricular Sem Pulso (TVSP), Atividade Elétrica Sem Pulso (AESP) e Assistolia. A sobrevida dos pacientes depende da integração do SBV, do suporte avançado de vida em cardiologia (SAVC) e dos cuidados pós ressuscitação. As pausas durante as manobras de RCP devem ser minimizadas e restritas a checagem de ritmo, desfibrilação, checagem de pulso quando houver ritmo organizado e breve pausa para obtenção e confirmação de uma via aérea avançada. A monitorização da qualidade da RCP é fortemente recomendada. O atraso no início da administração de vasopressores para além dos primeiros cinco minutos de PCR, bem como a demora em instalar via aérea avançada podem estar associados a pior prognóstico. Assim, pode-se sugerir o início do uso de vasopressores nos primeiros ciclos de RCP. Durante a tentativa de ressuscitação, o socorrista deve tentar identificar a causa da PCR – diagnóstico diferencial. A maioria das causas de parada pode ser resumida na memorização mnemônica “5 Hs e 5 Ts”, a saber: Hipóxia, Hipovolemia, Hidrogênio (acidose), Hiper/Hipocalemia, Hipotermia; Tóxicos, Tamponamento cardíaco, Tensão no tórax (pneumotórax hipertensivo), Trombose coronária (infarto agudo do miocárdio), Tromboembolismo pulmonar. Para o ideal atendimento da PCR, além de ênfase na RCP de boa qualidade, deve-se atentar ao papel de cada um na equipe de ressuscitação. O treinamento do atendimento de PCR em equipe minimiza erros e é recomendado. Os dois princípios fundamentais do bom trabalho em equipe são: liderança e comunicação efetiva. Assim, a cada atendimento, deve haver um profissional que assuma o papel de líder na condução do caso. Esse profissional deve garantir que todas as tarefas sejam compreendidas e executadas pelos diferentes membros da equipe, incorporar novas informações, reavaliar o caso, centralizar a comunicação entre os membros da equipe e avaliar o desempenho de seus colegas, garantindo RCP de boa qualidade, controle adequado da via aérea e segurança na manipulação do desfibrilador. Tratamento da fibrilação ventricular e taquicardia ventricular sem pulso Quando a monitorização com desfibrilador manual revela ritmo de FV/TVSP, a prioridade deve ser a desfibrilação o mais precoce possível, assim que disponível, uma vez que duração da arritmia é fator prognóstico
  • 75.
    para o sucessoda desfibrilação, sendo máximo se a desfibrilação é realizada com desfibrilador manual ou automático em até 3 minutos do início da FV. Durante a reanimação, devem se consideradas drogas vasopressoras e antiarrítmicas, bem como identificar e tratar causas potencialmente reversíveis. Se um desfibrilador bifásico estiver disponível, a energia do choque deve ser entre 120-200J conforme as orientações do fabricante. Se o socorrista desconhece as orientações do fabricante o choque deve ser administrado com a energia máxima disponível no aparelho. Se um desfibrilador monofásico estiver disponível, o choque deve ser administrado com 360J assim como os choques subsequentes. Após o primeiro choque, preferencialmente com desfibrilador bifásico, procede-se RCP por 2 minutos, seguida de checagem de ritmo no monitor. Caso FV/TV persista, procede-se a um novo choque de alta energia, seguido por RCP durante 2 minutos. O melhor momento para administrar o vasopressor não é estabelecido, devendo-se considerar seu início após o estabelecimento do acesso venoso. A administração precoce poderia otimizar o fluxo sanguíneo miocárdico antes do próximo choque. Há evidências sugerindo que o início precoce das drogas melhore o prognóstico. Em qualquer ritmo de PCR, a primeira droga a ser utilizada deve ser um vasopressor. Embora o nível de evidência seja limitado, recomenda-se administração de adrenalina 1 mg a cada três a cinco minutos. A primeira ou segunda dose de adrenalina pode ser substituída por vasopressina 40 U. Caso haja persistência de FV ou TVSP, apesar da RCP, desfibrilação e vasopressor, indica-se um antiarrítmico: amiodarona (antiarrítmico de escolha) ou lidocaína. A amiodarona, um antiarrítmico classe III de Vaughan-Williams, é a droga antiarrítmica de primeira escolha no tratamento da FV/TVSP refratária após a droga vasopressora e nova desfibrilação. Tratamento da assistolia e da atividade elétrica sem pulso (AESP) São ritmos em que a desfibrilação não está indicada. Deve-se, então, promover RCP de boa qualidade, aplicar as drogas indicadas e procurar identificar e tratar as causas reversíveis. Se no momento da checagem de ritmo, após dois minutos contínuos de RCP, houver um ritmo organizado no monitor, procede-se à checagem do pulso central carotídeo por cinco a 10 segundos. Caso não haja pulso palpável nesse período, identifica-se AESP. Para ritmo de Assistolia ou AESP, um vasopressor, adrenalina ou vasopressina pode ser administrado com o objetivo de incrementar o fluxo sanguíneo cerebral e miocárdico. O uso rotineiro de atropina não é recomendado. O uso da vasopressina no lugar da primeira ou segunda dose de adrenalina pode ser realizado, mas metanálise não demonstrou diferenças entre as duas para nenhum dos ritmos de PCR. Não há evidência clara de benefício terapêutico com uso rotineiro de atropina no tratamento da PCR em AESP. AESP e Assistolia podem ser causadas por condições reversíveis e tratadas com sucesso se forem detectadas. Durante os 2 minutos de RCP, os socorristas devem lembrar dos “5Hs e 5Ts”. Na AESP, quando existe a suspeita de um tromboembolismo pulmonar, a administração empírica de trombolíticos deve ser considerada. Vias para administração de medicamento Durante a parada cardíaca a prioridade sempre será administrar RCP de boa qualidade e desfibrilação imediata; a administração de drogas será secundária. Depois da tentativa de desfibrilação, os socorristas devem estabelecer um acesso intravenoso (IV) ou intraósseo (IO), sem interrupção das compressões torácicas.
  • 76.
    Deve-se escolher, depreferência, o acesso venoso periférico nos membros superiores (veia antecubital). Se não for possível estabelecer acesso IV, a via intraóssea (IO), para administração de drogas, pode proporcionar concentrações plasmáticas adequadas, similares às alcançadas pelo acesso intravenoso. A administração de medicamentos por um acesso central pode ser considerada se não houver nenhuma contraindicação. Estudos têm demonstrado que drogas como lidocaína, adrenalina, atropina, naloxone e vasopressina podem ser absorvidas por via endotraqueal. Porém, a administração intravenosa (IV) ou intraóssea (IO) de medicamentos é preferível à administração endotraqueal. Cuidados pós-ressuscitação cardiopulmonar Cuidados organizados pós-PCR com ênfase em programas multidisciplinares têm como finalidade diminuir, numa fase inicial, a mortalidade associada à instabilidade hemodinâmica e, como consequência, limitar o dano cerebral e a lesão nos demais órgãos. O tratamento deve estar direcionado para disponibilizar um suporte que inclua ressuscitação volêmica, uso de drogas vasoativas, ventilação mecânica e o emprego de dispositivos de assistência circulatória. O termo síndrome pós-PCR se refere a um processo fisiopatológico complexo de lesão tecidual secundária à isquemia, com injúria adicional de reperfusão34. Nessa síndrome, estão presentes e são reconhecidos quatro componentes principais: injúria cerebral, disfunção miocárdica, isquemia de reperfusão e intervenção na patologia precipitante. Após o RCE, obtenção de uma via aérea definitiva adequada para suporte da ventilação mecânica se faz necessária. É nesse momento, por exemplo, que uma máscara laríngea colocada em regime de emergência deve ser trocada por uma cânula orotraqueal. A oxigenação do paciente deve ser monitorizada de forma contínua com oximetria de pulso. O capnógrafo, quando disponível, pode auxiliar no estabelecimento da via aérea definitiva em local apropriado. Na ausência de contraindicações, a cabeceira do leito deve ser mantida elevada ao menos a 30˚ para prevenir edema cerebral, broncoaspiração e pneumonia associada à ventilação mecânica. A respeito da oferta ideal de oxigênio, a recomendação é que, já na primeira hora, a fração inspirada de oxigênio (FIO2) seja ajustada para uma saturação arterial entre 94% e 96%, evitando assim a hiperoxia – que facilita aumento no estresse oxidativo e está associada a pior prognóstico neurológico. Cuidados com volume corrente devem ser instituídos a fim de evitar barotrauma, volutrama e biotrauma. Eletrocardiograma de 12 derivações deverá ser precocemente realizado após o RCE para que possam ser detectadas elevações do segmento ST ou bloqueio de ramo esquerdo supostamente novo. Mesmo na ausência de elevação do segmento ST, mas na suspeita de Síndrome Coronariana Aguda, tratamentos medicamentosos ou intervencionistas devem ser iniciados e não devem ser atrasados devido ao estado de coma. A realização simultânea de intervenção coronária percutânea e hipotermia é segura e apresenta bons resultados. O emprego de drogas vasoativas está indicado para adequar o débito cardíaco, e deve ser administradas preferencialmente por meio de acesso venoso central.
  • 77.
    ROTINAS BASICAS DOSERVIÇO Códigos de acionamento, tempo para iniciar deslocamento e forma de deslocamento Os códigos de acionamento serão transmitidos pela central de regulação de urgências e deverão, por parte da equipe da unidade ativada terem as seguintes respostas: Código VERMELHO e LARANJA - Código 3 (prioridade máxima – emergência): Ativação através de rádio e/ou telefone Tempo para iniciar deslocamento da unidade: imediato Forma de deslocamento: Ambulância com sinais luminosos (iluminação vermelha intermitente: giroflex) e sinais sonoros (sirenes) ligados*, em deslocamento rápido, sendo que a prioridade de passagem na via e no cruzamento deverá se dar com velocidade reduzida e com os devidos cuidados de segurança, obedecendo as demais normas do Código Nacional de Trânsito. Código AMARELO – Código 2 (prioridade média – urgência): Ativação através de rádio e/ou telefone Tempo máximo para iniciar deslocamento da unidade: 60 segundos Forma de deslocamento: Ambulância com sinais luminosos (iluminação vermelha intermitente: giroflex) ligados, em deslocamento normal, devendo obedecer às normas do Código Nacional de Trânsito. Código VERDE e AZUL - Código 1 (prioridade baixa – baixa complexidade): Ativação através de rádio e/ou telefone Tempo máximo para iniciar deslocamento da unidade: de acordo com a regulação Forma de deslocamento: Ambulância com sinais luminosos (iluminação vermelha intermitente: giroflex) ligados, em deslocamento normal, devendo obedecer às normas do Código Nacional de Trânsito. *Código de Trânsito Brasileiro – Artigo 29 – Inciso 7 o Obs.: 1) Os sinais luminosos deverão obrigatoriamente ser utilizados em todos os deslocamentos para o atendimento a vítimas e pacientes quando pacientes estão sendo conduzidos dentro da ambulância. Os sinais luminosos deverão estar desligados quando do retorno à base operacional ou quando utilização em outra atividade diferente da urgência ou do transporte de pacientes.
  • 78.
    2) Sirene contínuaou intermitente será utilizada quando a ocorrência for código 3 (prioridade máxima). A mudança de tom de sirene poderá ser utilizada para alertar os condutores da necessidade de abertura de fluxo quando o tipo utilizado não está surtindo efeito. O uso abusivo do sinal sonoro leva ao descrédito da instituição quanto a real necessidade de seu uso. A partir das 22:00h e até às 06:00h deve-se evitar, na medida do possível, a utilização dos sinais sonoros(sirenes) visto perturbar o descanso das pessoas e o fluxo de veículos ser menor. Uso de uniformes e equipamentos de proteção individual O Uniforme do SAMU é de uso cotidiano e exclusivo do serviço e consiste em: Central de Regulação (TARM e Rádio-Operador):  Camiseta azul marinho com logotipo do SAMU Central de Regulação ( MÉDICO REGULADOR / INTERVENCIONISTA ) :  Aos Médicos que não saem para o atendimento - Camiseta azul marinho com logotipo do SAMU  Aos Médicos que estão na Regulação mas também saem para os atendimentos , devem manter o uso do uniforme da Equipe de intervenção . Equipe de Intervenção:  Macacão (dois por profissional)  Bota (uma por profissional)  Casaco (um por profissional)  Equipamentos de proteção individual (EPI): óculos de proteção, máscaras, luvas e aventais descartáveis (disponível nas viaturas). O uso de EPI é obrigatório em situações de contato com doenças transmissíveis ou suspeita delas. O Uniforme, além de dar uma identidade visual a todos os que trabalham no SAMU, tem o objetivo igualmente de proteção da equipe. O uniforme é de uso obrigatório para as equipes das unidades móveis, durante todo o turno de trabalho, devendo o mesmo estar fechado. O uniforme poderá ser aberto ou rebaixado apenas quando as unidades estiverem na base, fora do atendimento.
  • 79.
    Não será permitido,em nenhuma situação, o uso de calçados abertos, sandálias, chinelos assim como calçados esportivos. ( Exceto em casos especiais , autorizados pela Coordenação ou chefia imediata) ANEXOS CONTEÚDO DAS AMBULÂNCIAS MEDICAÇÕES DAS VIATURAS DE SUPORTE AVANÇADO VIATURA SUPORTE AVANÇADO GAVETA 1 03 Óculos cirurgicos 03 Pares máscaras cirurgicas 06 Máscaras N95 15 Cartões CRAMP VIATURA SUPORTE AVANÇADO GAVETA 2 02 Mantas térmicas 01 Rolo de fita zebrada 2 Aventais plásticos VIATURA SUPORTE AVANÇADO ARMÁRIO 1 01 Cabo + Pá de marcapasso Philips 01 Carregador de oxímetro com cabo Equipamento de Telemedicina VIATURA SUPORTE AVANÇADO ARMÁRIO 2 01 Jogo inalatório (04 inaladores adulto, 02 inaladores infantil, 01 umidificador completo e 03 chicotes para O²) 01 Circuito para respirador (adulto) 05 Pcts de gaze estéril 05 Pcts de gaze não estéril 01 Ambu adulto completo
  • 80.
    02 Capas decolchão + 02 Sanitos 50l + 02 Sanitos 15l VIATURA SUPORTE AVANÇADO PRATELEIRA 1 02 Kit Dreno de Tórax 01 Kit Intracath 01 Kit Flebotomia 01 Kit Toracotomia 01 Kit Suplementar 01 Kit SNG 01 Kit Aspiração 01 Kit Parto 02 Kit H1N1 01 Instrumental de Pequena Cirurgia VIATURA SUPORTE AVANÇADO PRATELEIRA 2 01 Pcte com 06 ataduras 08 cm 01 Pcte com 06 ataduras 15 cm 02 Jgs de colares (PP, P, M ,G) 01 Colar P avulso 01 Lanterna 01 Head Block infantil 02 Head Block adulto 06 Tirantes VIATURA SUPORTE AVANÇADO BAÚ 01 Triângulo 01 Pé de cabra 01 Macaco 01 Jg de chave de roda 02 Rolos de lençol de papel 01 Jg de talas (02 fêmur G, 04 M, 02 P) 01 Jg de lonas (verde, amarela, vermelha e preta) 01 KED adulto 01 KED infantil 01 Aspirador portátil VIATURA SUPORTE AVANÇADO
  • 81.
    02 Pranchas longascom as bases do Head Block 06 Cones de sinalização 01 Maca móvel com colchão 01 Caixa para Perfurocortantes 03 Cxs de luva (P,M,G) 03 Almotolias (Álcool70%, H2O2, PVPI) 01 Pasta com impressoss (APH, Termo de recusa e Maca retida, atestado de óbito e receituário) 01 Monitorcardioversor Philips (Bolsa com gel de ECG, eletrodos, cabo para ECG e aparelho de barbear) 01 Respirador Drager 01 Tirante aranha 01 Frasco de aspiração completo (01látex e 01 sonda de aspiração 14) 01 Fluxômetro com chicote e máscara de inalação adulto 01 Maleta de medicação 01 Bolsa térmica com kit Metalyse MOCHILA SUPORTE AVANÇADO - VERDE 01 Esfigmomanômetro adulto 01 Esteto adulto 01 Glicosímetro (10 lancetas, gaze não estéril, 25 tiras teste e 01 termômetro) 01 Tesoura 01 Pcte com 06 ataduras 08 cm 01 Pcte com 06 ataduras 15 cm 01 Pcte com 10 pares de luva M 01 Par de luva estéril nº08 02 Sanitos de 15 litros 04 Pcte de gaze estéril 04 Pctes de gaze não estéril 01 Manta térmica 01 Oxímetro de pulso (sensor adulto, infantil e RN) 01 Ringer Lactato 500ml 01 SF de 250 ml 01 SG de 250 ml 01 Kit Abocath 01 Esparadrapo 01 Garrote
  • 82.
    01 Pote dealgodão com álcool MOCHILA SUPORTE AVANÇADO - AZUL 01 Kit Crico 02 Kit IOT adulto 01 Máscara de não reinalação 02 pares de luva estéril (7,5 e8,0) 02 Óculos de proteção 04 Pctes de gaze não estéril 04 Pctes de gaze estéril 01 Plástico estéril (p/ evisceração) 02 Sondas de aspiração (12 e 14) 01 Ambu adulto completo 01 Jg de guedel grande 01 Jg de laringo adulto (Cabo, lâminas 4, 3 e 2, 02 seringas de 20ml, 04 cadarços, 02 conectores de látex e 02 guedel nº5) 02 Pilhas C (média) 01 Pinça Maguil 01 Frasco de Lidocaína spray 01 Fio Guia adulto MOCHILA SUPORTE AVANÇADO - VERMELHA 01 Esfigmo infantil 01 Esteto infantil 01 Kit parto 02 Sanitos de 15 litros 02 Sanitos de 50 litros 02 Pctes de Gaze estéril 02 Pctes de Gaze não estéril 01 Kit de Sonda de aspiração 01 Jg de laringo infantil (cabo, lâminas 0 reta, 01 reta, 01 curva e 02 curva e 02 pilhas AA) 01 Ambu pediátrico completo 01 Ambu RN completo 01 IOT infantil 01 Fio guia infantil 01 Pinar 01 Rolo de micropore 01 Kit guedel infantil
  • 83.
    MEDICAMENTO UTI ÁCIDO ACETILSALICÍLICO100mg COMPRIMIDO 10 ADENOSINA 3MG/ML 2ML 6 ADRENALINA 1MG/ML 1 ML 20 AGUA DESTILADA 10ML 8 AMIODARONA 50MG/ML 3ML 5 ATROPINA 0,25mg/1mL 1ML 30 BICARBONATO DE SÓDIO 8,4% 10ML 4 BROMETO DE FENOTEROL 5MG/ML 20ML 1 BROMETO DE IPRATRÓPIO 0,250 MG/ML 20 ML 1 CAPTOPRIL 25MG CPR 10 CLOPRIDOGREL (BISSULFATO DE) 75MG COMPRIMIDO 4 CLORETO DE SÓDIO 20% 10ML 3 DESLANOSÍDEO 0,2MG/ML 2ML 4 DEXAMETASONA ( FOSFATO DISSÓDICO DE) 4 mg/mL 2,5ML 2 DIPIRONA SÓDICA 500mg/mL 2ML 4 DICLOFENACO SÓDICO 25mg/mL 3ML 4 DOBUTAMINA (CLORIDRATO DE) 1,25 mg/mL 20ML 1 DOPAMINA (CLORIDRATO DE) 5MG/ML 10ML 5 FUROSEMIDA (CLORIDRATO DE) 10mg/mL 2ML 8 GLICONATO DE CÁLCIO 10% 10ML 3 GLICOSE 25% 10ML 6 GLICOSE 50% 10ML 6 HIDRALAZINA ( CLORIDRATO DE) 20MG/ML 1ML 2 HIDROCORTISONA 100MG PÓ 3 HIDROCORTISONA 500MG PÓ 3 ESCOPOLAMINA (HIOSCINA) 20mg/mL 1ML 4 ENOXAPARINA SÓDICA 80 mg/0,8 mL 1 ENOXAPARINA SÓDICA 60 mg/0,6mL 1 ISOSSORBIDA 5MG CPR SL 10 KIT V.O.( 2 AAS, 4 CLOPRIDOGREL,1 PROPANOLOL, 1 ISOSSORBIDA) 1 LIDOCAÍNA(CLORIDRATO DE) 2% (20MG/ML) 5ML 4 LIDOCAÍNA GELÉIA 2% (100MG/5G) 30g 1 LIDOCAÍNA SPRAY 10% 50ML 1 METOCLOPRAMIDA (CLORIDRATO DE) 10mg/2 ML 4 METOPROLOL 1MG/ML 5ML 3 MANITOL 20% (SOLUÇÃO) 250 ML 1 NORADRENALINA ( HEMITARTARATO DE) 2mg/mL 4mL 4 OCITOCINA 5UI 1ML 2 PROPRANOLOL 40MG CPR 4 PROMETAZINA (CLORIDRATO DE) 25mg/mL 2ML 2 RANITIDINA (CLORIDRATO DE) 25mg/mL 2ML 4 RINGER COM LACTATO 500ML 6 SORO FISIOLÓGICO 0,9% 250ML 3 SORO FISIOLÓGICO 0,9% 500ML 6 SOLUÇÃO DE GLICOSE 5% 250ML 3
  • 84.
    SOLUÇÃO DE GLICOSE5% 500ML 3 SULFATO DE MAGNÉSIO 10% 10ML 3 SUCCINILCOLINA (cloreto de suxametônio) 100mg FRASCO-AMPOLA 1 TERBUTALINA 0,5MG/ML 1ML 4 TENECTEPLASE 50MG 1 VIT. K ( FITOMEDIONA) 10MG/1ML 1ML 2 POLIVITAMÍNICO 2ML 2 VECURÔNIO (BROMETO DE) 4MG INJ 2 PORTARIA 344/98 QUANT. BIPERIDENO (lactato de) 5mg/mL 1mL 1 CETAMINA 50MG/ML INJ 10ML 1 CLORPROMAZINA(CLORIDRATO DE) 25mg/mL 5mL 3 DIAZEPAM 10MG COMPRIMIDO 2 DIAZEPAM 5MG/ML 2mL 3 EFEDRINA 50 mg/mL 1mL 2 ETOMIDATO 2mg/mL 10mL 2 FENITOÍNA SÓDICA 50mg/mL 5mL 4 FENOBARBITAL SÓDICO 100mg/mL 2mL 3 FENTANILA 0,05 mg/mL 10ML 1 FLUMAZENIL 0,5 mg/mL 5ML 1 HALOPERIDOL 5mg/mL 1mL 3 MORFINA 10 mg/mL 1mL 3 MIDAZOLAM 5mg/mL 3mL 3 NALOXONA 0,4 mg/mL 1mL 1 TRAMADOL 100mg/2mL 2mL 3 MEDICAÇÕES DAS VIATURAS DE SUPORTE BÁSICO VIATURA SUPORTE BÁSICO GAVETA 1 02 Óculos cirurgicos 02 Pares máscaras cirurgicas 04 Máscaras N95 02 Aventais plásticos 01 Manta térmica 02 gorros VIATURA SUPORTE BÁSICO GAVETA 2 01 Capa de colchão 03 Sanitos 50l 03 Sanitos 15l 01 Rolo de fita zebrada
  • 85.
    VIATURA SUPORTE BÁSICO ARMÁRIO1 01 Ambu infantil 01 Ambu RN 01 Kit Nasogástrica 01 Kit Aspiração 01 Kit H1N1 02 Extensões de látex 05 Pcte gaze estéril 05 Pcte gaze não estéril 01 Jg inalatório (03 inaladores adulto,02 inaladores infantil, 01 umidificador completo e 03 chicote para O²) VIATURA SUPORTE BÁSICO PRATELEIRA 1 02 Jgs de colares (PP, P, M ,G) 01 Pcte com 06 ataduras 08 cm 01 Pcte com 06 ataduras 15 cm 01 Head Block infantil 02 Head Block adulto 06 Tirantes VIATURA SUPORTE BÁSICO PRATELEIRA 2 02 SF 500 ml 02 SF 250 ml 04 Ringer Lactato 02 SG 500 ml 02 SG 250 ml 01 Kit punção (01 esparadrapo,01 algodão c/ álcool, 01 garrote) 01 Kit abocath VIATURA SUPORTE BÁSICO BAÚ 01 Triângulo 01 Pé de cabra 01 Macaco 01 Jg de chave de roda 02 Rolos de lençol de papel 01 Jg de talas (02 fêmur G, 04 M, 02 P) VIATURA SUPORTE BÁSICO 02 Pranchas longas com as bases do Head Block
  • 86.
    06 Cones desinalização 01 Maca móvel com colchão 01 Caixa para Perfurocortantes 03 Cxs de luva (P,M,G) 02 Almotolias (Álcool70% e H2O2) 01 Pasta com impressoss (APH, Termo de recusa e Maca retida) 01 Tirante aranha 01 Frasco de aspiração completo (01látex e 01 sonda de aspiração 14) 01 Fluxômetro com chicote e máscara de inalação adulto 01 Maleta de medicação MOCHILA SUPORTE BÁSICO 01 Esfigmomanômetro adulto 01 Esteto adulto 01 Glicosímetro (10 lancetas, gaze não estéril, 25 tiras teste e 01 termômetro) 01 Tesoura 01 Pcte com 06 ataduras 08 cm 01 Pcte com 06 ataduras 15 cm 01 Pcte com 10 pares de luva M 01 Kit Parto 01 Par de luva estéril nº08 02 Sanitos de 15 litros 04 Pcte de gaze estéril 04 Pctes de gaze não estéril 01 Manta térmica 01 Ambu adulto completo 01 Ringer Lactato 500ml 01 SF de 250 ml 01 SG de 250 ml 01 Kit Abocath 01 Esparadrapo 01 Garrote 01 Pote de algodão com álcool 01 Jg de Guedel (nº2,3,4 e 5)
  • 87.
    MEDICAÇÃO DA VSB MEDICAMENTOBASICA ÁCIDO ACETILSALICÍLICO 100mg COMPRIMIDO 10 ADRENALINA 1MG/ML 1 ML 3 AGUA DESTILADA 10ML 6 BROMETO DE FENOTEROL 5MG/ML 20ML 1 BROMETO DE IPRATRÓPIO 0,25MG/ML 20 ML 1 CAPTOPRIL 25MG CPR 10 DEXAMETASONA 4 mg/mL 2,5ML 2 DIPIRONA 500mg/mL 10ML GOTAS 1 DIPIRONA 500mg/mL 2ML 3 DICLOFENACO SÓDICO 25mg/mL 3ML 3 GLICOSE 25% 10ML 6 GLICOSE 50% 10ML 6 HIDROCORTISONA 100MG PÓ 3 HIDROCORTISONA 500MG PÓ 3 ESCOPOLAMINA(HIOSCINA) 20mg/mL 1ML 3 ISOSSORBIDA 5MG CPR 6 LIDOCAÍNA GELÉIA 2% (100MG/5G) 30G 1 METOCLOPRAMIDA(CLORIDRATO) 10mg/2mL 3 METOCLOPRAMIDA SOLUÇÃO 4MG/ML 10ML 1 PROMETAZINA 25mg/mL 2ML 2 RANITIDINA 25mg/mL 2ML 3 PARACETAMOL 200mg/mL 15 mL GOTAS 1 RINGER COM LACTATO 500ML 4 SORO FISIOLÓGICO 0,9% 250ML 2 SORO FISIOLÓGICO 0,9% 500ML 2 SOLUÇÃO DE GLICOSE 5% 250ML 2 SOLUÇÃO DE GLICOSE 5% 500ML 2 PORTARIA 344/98 QUANT. DIAZEPAM 5MG/ML 2mL 2 MEDICAÇÃO DA VIATURA DE PSIQUIATRIA MEDICAMENTO PSQ AGUA DESTILADA 10ML 6 GLICOSE 25% 10ML 6 PROMETAZINA 25mg/mL 2ML 8 PORTARIA 344/98 QUANT. BIPERIDENO 2MG COMPRIMIDO 20 BIPERIDENO 5MG/ML INJ 5 CLORPROMAZINA(CLORIDRATO DE) 25mg/mL 5mL 5
  • 88.
    DIAZEPAM 10MG COMPRIMIDO20 DIAZEPAM 5MG/ML 2mL 5 HALOPERIDOL 5MG COMPRIMIDO 20 HALOPERIDOL 5mg/mL 1mL 8 LEVOMEPROMAZINA 100MG COMPRIMIDO 20 MIDAZOLAN 15MG/3ML INJ 8 OBSERVAÇÕES IMPORTANTES : As maletas de psiquiatria possuem medicações controladas e ficam sob responsabilidade do Médico psiquiatra. Todas as medicações que necessitarem de receita controlada , devem ser realizadas imediatamente após a utilização e deixar dentro da maleta . Todos os dias , uma vez por dia , o médico psiquiatra deverá realizar a controle , avaliação e reposição dos medicamentos existentes, na Base Centro , junto a Farmacêutica - Vivian. COMUNICAÇÃO VIA RÁDIO Verificar sempre, antes de sair da base para uma ocorrência, se a bateria do rádio está totalmente carregada e se o mesmo está funcionando, caso contrário, providenciar a troca. A comunicação pelo rádio deverá ser feita obrigatoriamente através de códigos. Deverá ser breve, detalhada, precisa, pausada, com a voz em tom claro e normal, não sendo permitido qualquer tipo de brincadeiras. A terminologia a ser utilizada na comunicação entre rádios deverá ser baseada nos seguintes códigos: Códigos Q Códigos Alfabéticos Códigos Numéricos Quando o sinal estiver ocupado, aguardar e tentar novamente. Ao entrar em contato com outro rádio, iniciar sempre perguntando se a outra estação está em QAP, dizer o prefixo de sua viatura e da viatura ou local que está chamando e o seu nome (QRA), antes de começar a passar a mensagem.
  • 89.
    Quando o Rádio-Operadorpedir para entrar em contato em baixa freqüência, entrar em contato via telefone (falcão), neste caso será informado via rádio o número desejado. Usar sempre o telefone, quando não for possível passar a mensagem através dos Códigos. As viaturas estão designadas por Códigos Alfabéticos e Numéricos, pela localização das bases e nível de atendimento: A ( Alfa 1, 2 e 3) = Suporte Avançado e PSQ (Papa 1) = Psiquiatria B = Suporte Básico ( Charlie 1, 2, 3 e 4, Tango 1, 2 e 3, Fox 1 e 2, Delta 1 e 2) C (Charlie) = Base Centro, T (Tango) = Base Taquaral, D (Delta) = Base DIC e F (Fox) = Base Florence Motolâncias = Moby Códigos a serem utilizados na Central de Regulação do SAMU 192 CAMPINAS Falcão - telefone PTT – microfone do rádio QAP - na escuta QRA – nome QRM – interferência no sinal QRT - óbito QRU - ocorrência QRV – liberado, à disposição QRX - aguarde QSA - intensidade do sinal de rádio (bom 5/5 ou ruim 1/1) QSJ - dinheiro QSL - tudo entendido QSM – repetir a última mensagem (“repetê”) QSK - prossiga QSO – almoço ou jantar QTA – cancelar a mensagem anterior QTH – endereço QTI - destino QTO - banheiro QTR – hora certa TKS – Obrigado Código 7 – situação de risco para a equipe SAMU DOC – médico sai em apoio a VSB sem questionar
  • 90.
    NORMATIVAS INTERNAS PARECER DOCRM (MACAS PRESAS) Visto essa dificuldade frequente, o Coordenador do SAMU 192 CAMPINAS, Dr. José Roberto S. Hansen, encaminhou uma consulta ao CRM / Regional Campinas em 2003. Esta consulta foi encaminhada ao CREMESP/SP onde deu entrada em 2004. Foi levado em discussão e Aprovado na 3.155a. Reunião Plenária realizada em 16/07/04 e Homologado na 3.159a., realizada em 27/07/2004. a. Consulta ao CRM No. 14.402/04 Assunto: Sobre as macas de ambulâncias serem retidas em Hospitais e Pronto-Atendimentos, sob o pretexto de “vaga zero”, acarretando demora na liberação das mesmas para subsequentes atendimentos. Relator: Conselheiro Renato Françoso Filho Ementa: O Diretor Clínico do hospital que reter a ambulância será responsável no atraso nos demais casos de atendimentos. O consulente Dr. J.R.S.H, médico responsável pelo SAMU 192 ( Serviço de Atendimento Móvel de Urgência), que se depara , com frequência com o fato de macas de ambulâncias serem retidas em hospitais e Pronto- Atendimentos sob o pretexto de Vaga Zero acarretando demora na liberação das mesmas para subsequentes atendimentos. Questiona este Conselho com os seguintes quesitos , respondidos , posteriormente , um a um : Quesito 1) De quem é a responsabilidade do ATRASO dos demais atendimentos , devido a apreensão de macas das viaturas de Urgência e Emergência ? Parecer pelo CRM: Do Diretor Técnico do Hospital ou Pronto Atendimento que reteve a ambulância , o que retardou ou mesmo impediu outro atendimento , o que poderá ser causa de morte ou sequela , devido a ausência do socorro imediato . Quesito 2) De quem é a responsabilidade do AGRAVO de saúde de um paciente devido o atraso no atendimento, devido a apreensão de macas viaturas de urgência e emergência ? Parecer pelo CRM: Também deverá ser responsabilizado o Diretor Técnico do hospital retentor da ambulância. Quesito 3) Pode um serviço de saúde prender sem a necessidade precisa , o equipamento vital de uma viatura que presta atendimento móvel de urgência , impossibilitando e prejudicando diretamente o Tempo Resposta aqueles que esperam ansiosos pelo socorro ? Parecer pelo CRM: Não há justificativa, salvo em situações extremamente particulares , para que tal fato possa ocorrer .
  • 91.
    Quesito 4) Podeum profissional médico de uma Unidade de Saúde , mesmo tendo outros locais (sala de sutura, sala de curativos, etc.) com macas livres em seu interior, segurar e atender o paciente na maca de uma viatura que realiza Atendimento de Urgência 24 horas ? Parecer pelo CRM: Não há justificativa, salvo em situações extremamente particulares , para que tal fato possa ocorrer. Quesito 5) O paciente encaminhado pela Ambulância de um Serviço Pré- Hospitalar a um serviço de atendimento fixo de urgência 24 horas e existindo uma sala de urgência na unidade com macas livres dentro desta sala, deve ser acolhido inicialmente em outro local senão a sala de urgência , e somente ser liberada a referida maca após o atendimento do paciente e transferência para a enfermaria de observação? Parecer pelo CRM: O paciente deve ser atendido sob as melhores condições disponíveis no momento, evitando-se a retenção do equipamento destinado ao atendimento pré-hospitalar. Quesito 6) Utilizar a maca de viatura para realizar exames complementares radiológicos, referindo não possuir macas de rodas , entretanto, o paciente não possui necessidade de manter cuidados com sua coluna cervical, torácica ou lombar, pois o exame é no pé ou perna e existe cadeiras de rodas na unidade? Parecer pelo CRM: Tal prática não pode se considerada adequada e nem compatível com as melhores indicações médicas , ainda mais considerando-se a exiguidade de recursos de atendimento pré-hospitalar , seu custo e demanda da população. Quesito 7) Na cidade existem 03 hospitais terciários . Também temos 03 pronto-atendimentos 24 horas. Se cada serviço existente prender uma maca de viatura do SAMU, certamente teremos um comprometimento muito grave, e certamente receberemos queixas por omissão de socorro. que serviço responderá por esta falta de atendimento, já que o SAMU possui estrutura para oferecer e está impedido por responsabilidades de outros ? Parecer pelo CRM: O Diretor Técnico da Instituição deve ser responsabilizado diante de seu comportamento junto ao Órgão de Classe, podendo ser passível de denúncia ao Ministério Público. O Conselho Regional de Medicina sugere ainda, a leitura da Resolução 1.671/03. Esse é o nosso parecer, s.m.j. Conselheiro Renato Françoso Filho Aprovado na 3.155a. Reunião Plenária realizada em 16/07/04 e Homologado na 3.159a., realizada em 27/07/2004. ATENDIMENTO EM PRESÍDIOS Campinas , 19 de abril de 2009. Aos Médicos
  • 92.
    Frequentemente temos solicitaçõesem Presídios e Instituições para Menores infratores e que causam atitudes diferentes entre os médicos. Assim, estaremos definindo um PROTOCOLO para esses casos. Em caso de acionamento em um destes estabelecimentos, os Médicos Reguladores devem tomar o seguinte conduta: 1. Verificar o motivo da chamada 2. Cobrar a responsabilização do médico da Instituição 3. Verificar se existe na Instituição segurança suficiente e escolta 4. Se o motivo não for considerado uma EMERGÊNCIA, orientar a quem solicitou, medicar com algum antitérmico , antiinflamatório, curativo e encaminhar o paciente com escolta até um Pronto-Atendimento ou Hospital. 5. O Estado tem por obrigação fornecer atendimento médico e condições para os atendimentos necessários. Se o motivo for uma EMERGÊNCIA: 1. Verificar se tem escolta e carro adequado para a transferência do detento 2. Somente ir ao local após confirmação de escolta no local 3. Atender a Emergência em local reservado com o detendo algemado e com escolta constante 4. Se necessitar transferir o detento, estabilizar o paciente e encaminhar em viatura da Polícia. 5. Se for necessário transferir em ambulância do SAMU, transferir somente com escolta policial na viatura e também com viaturas da Polícia Militar ou Civil, acompanhando a ambulância do SAMU 6. SE NÃO EXISTIR ESCOLTA OU SEGURANÇA SUFICIENTE, NEGAR ATENDIMENTO E RESPONSABILIZAR O ESTADO PELA FALTA DO MÉDICO (GRAVAÇÃO SAMU 192) Se manter a dificuldade no diálogo , ligar para o Coordenador . APOIO EM SITUAÇÕES DE DESASTRES/ MÚLTIPLAS VÍTIMAS Campinas, 23 de setembro de 2009. ACIONAR QUANDO OS NOSSOS RECURSOS FICAREM ESCASSOS: UNIMED HELP 0800 – 558885 SENHA – SAMU EMERGÊNCIA
  • 93.
    SAMU HORTOLANDIA SUMARÉ REGULAÇÃOMÉDICA – 38872747 / 38873949 CONCESSIONÁRIAS DE RODOVIAS . - NOVAS NORMATIZAÇÕES - JANEIRO 2010 Algumas mudanças precisam ser realizadas pois apesar da maioria das vezes , tudo dar certo , estamos cometendo falhas importantes , que são observadas em todas as vezes que algum problema acontece . Assim, precisamos de alguns reparos nas operacionalizações em cada um dos setores e serão gradativos para que possamos verificar o andamento de cada mudança. Além disso, estaremos avaliando mais de perto cada atendimento, e caso existam erros, serão cobrados rigorosamente administrativamente, juridicamente e eticamente. TARMS As ligações de urgência ocorrem pelo telefone 192. As pessoas ao serem atendidas, não sabem como o serviço funciona, e começam a falar o que aconteceu. Os TARMs, tentam orientar aos solicitantes, que elas irão falar com os médicos entretanto , devido ao nervosismo , essas pessoas , continuam falando o que está acontecendo, mesmo escutando a música durante a transferência, ao ramal do médico regulador . Muitas vezes, o médico ao perguntar o que está acontecendo, o solicitante pensando que já foi ouvido uma parte da sua informação, queixa, ou do problema, apenas complementa a informação, podendo deixar o médico sem as informações corretas ou precisas, tomando decisões inadequadas . Quando ocorre mais de uma chamada, várias informações importantes e diferentes são passadas as TARMs entretanto , passam para o Operador de Frota , deixando os médicos sem essas observações e detalhes .  Os TARMs dentro da central de regulação, respondem diretamente aos médicos reguladores.  Todas as ligações relacionadas aos atendimentos de urgências devem ser passadas aos médicos reguladores.
  • 94.
     Todas asligações sobre demora ou mudança de condição clínica devem ser repassadas, primeiro, aos médicos reguladores.  Os médicos reguladores é quem devem saber o motivo da demora, verificando os QRUs e a ordem de prioridade, se necessário, reavaliar as fichas e alterar a fila de atendimento pelas prioridades.  Quando os TARMs receberem informações adicionais sobre as condições de um referido caso: a. repassar uma nova ficha de atendimento com novo horário e outro número, para impressão. b. antes de passar ao médico regulador, aguardar na linha até o atendimento pelo médico regulador. c. passar ao médico regulador as informações adicionais ou indicar que o atendimento é crítico e precisa de atenção. d. transferir em seguida a ligação para o médico regulador.  Se algum médico reclamar deste procedimento, informar ao supervisor imediato, para que seja corrigido o problema. MÉDICO REGULADOR A Regulação Médica geralmente é o ponto mais crítico, pois é onde se tomam as decisões. O problema se agrava, quando essas decisões são tomadas de forma a favorecer a determinadas categorias e a equipes sem qualquer justificativa. Também é importante ressaltar que as ligações quando são atendidas pelas TARM, são encaminhadas aos Médicos Reguladores e parte das informações já foram ditas aos TARMs, simplesmente porque, desconhecem a operacionalidade do Sistema. Essa situação não tem culpados mas , precisamos estar atentos pois, já ocorreram muitas situações onde, o médico toma uma conduta , referente apenas a uma parte da informação . Um exemplo para facilitar essa situação é quando ligam dizendo que aconteceu um acidente de transito , já disseram no momento da chamada , quantas vítimas , como estavam e aí, quando passam a ligação ao médico , os questionamentos realizado pelo , podem ser coisas que já foram ditas anteriormente e não são mais informadas, até mesmo por raiva pela “demora”. Isto carreta numa informação incompleta podendo comprometer a decisão médica. Definir ou não o recurso adequado necessário, utilizar classificação de risco:
  • 95.
    a. Cód –AZUL (Sem urgência): transferências para Hospital Secundário, Retorno Domiciliar, Exames ( tempo máximo de atendimento de até 4 horas ) b. Cód – VERDE (Sem urgência): Precisa de um atendimento ambulatorial, mas não tem risco de sequelas ( tempo máximo de atendimento de até 2 horas ) c. Cód – AMARELO (Urgência relativa): Precisa de atendimento rápido (Ex: convulsão, dor lombar, dor abdominal a esclarecer, crise hipertensiva, cólica renal ( tempo máximo de Atendimento de até 1 hora ) d. Cód - LARANJA (Urgência): Acidentes de trânsito leves, traumas ortopédicos, convulsão reentrante, Emergência Hipertensiva, AVC, dor torácica, intoxicação exógena, hipoglicemia ( ( liberação imediata ) e. Cód VERMELHO (EMERGÊNCIA): IAM, AVC em curso, acidentes com encarceramento, acidentes com múltiplas vítimas, atropelamentos, quedas de alturas /prédios / andaimes / escadas, tentativa de suicídio, FAF, FAB ( Liberação Imediata )  Se liberou, está liberado e além disso , é preciso monitorar essa saída, seja código azul, verde, amarelo ou vermelho, é sempre responsabilidade do médico , pois ele é quem assinou a ficha de liberação e quem sabe do caso. Não pode deixar a responsabilidade de liberação, pelo critério do operador de frota.  Temos 04 médicos durante o dia e um deles deverá ser responsável por verificar as prioridades em tempos, assim como, atender as reavaliações. Sugiro definir quem será esta pessoa em cada plantão.  Saída da viatura deve ser mais precoce possível.  Em toda regulação médica deve ser realizada alguma orientações a quem espera pela viatura e/ou pelo socorro. Informar: “é só aguardar”, não é resposta de um médico regulador , não é considerada uma regulação,não tem nenhuma informação ou orientação de um pessoa considerada médico ou um especialista . Deixar de descrever o motivo da regulação também causa muita dúvida na regulação médica.  Toda nova ligação deve ser descrito o motivo e se ocorreu alguma mudança assim como descrever o motivo de uma provável demora . Não é interessante não descrever nada , pois deixa a ficha sem informação para uma situação de defesa no caso de uma queixa .  O 4º. Médico / dia , será a pessoa responsável em atender todas as novas religações e verificar o motivo assim como o motivo de alguma demora e também orientar alguma coisa a fazer aos que estão esperando , até a chegada do socorro .  Os médicos deverão manter o MONITORAMENTO e CONTROLE das ocorrências já reguladas, revendo as prioridades.
  • 96.
     Todas asfichas devem ser atendidas em um tempo aceitável conforme definido as prioridades neste protocolo . Uma ficha código azul atendida e liberada pelo médico regulador, deverá ser atendida em um tempo onde, o paciente seja respeitado. Algumas situações que estão acontecendo onde, atendimentos cod-1 e cód- 2 devem ser atendidas também com brevidade mas , devendo das circunstâncias , ter um tempo máximo de até 04 horas. Se esse tempo for abusivo, deve ser descrito na ficha de regulação pelo Médico Regulador , os motivos que estão causando a referida demora . Caso não exista um motivo descrito ou não seja justificável, o médico regulador será responsabilizado e advertido pois pode ser que não esteja reavaliando as prioridades.  Regular com critérios para evitar liberar atendimentos sem necessidade real do recurso. Regular não significa mandar para qualquer coisa ou não mandar, regular significa avaliar e oferecer o recurso necessário.  Outro ponto a ser corrigido é que devem ser sempre liberadas viaturas de suporte avançado em situações de acidentes com múltiplas vítimas e acidentes com potencial gravidade tais como, acidentes em rodovias, capotamentos, presos em ferragens e outros.  Liberar viaturas de suporte básico de acordo com o número de vítimas existentes para o atendimento e transporte.  Chegar nos horários determinados e passar o plantão e as possíveis pendências. Os atrasos já estão sendo descontados mensalmente.  Cobrar do enfermeiro(a) de sua equipe, a mesma prontidão.  O médico regulador tem autoridade, para desviar viaturas de outra região para atendimentos em situação de código vermelho e laranja. Entretanto, se essas situações não forem pontuais, a descentralização perde totalmente a sua finalidade e não haverá bases regionalizadas.  A prefeitura paga o horário de almoço e jantar de todos os servidores para que permaneçam em QRV em prontidão. Assim, caso exista uma necessidade de atendimento no período de descanso (almoço / jantar) de qualquer profissional, o operador de frota deverá acionar a equipe para a realização do atendimento e, posteriormente, retornar à sua base para continuar o seu período de descanso.
  • 97.
    MÉDICO EMERGENCISTA Estar atentoas chamados para ocorrências é uma condição e uma prerrogativa dos médicos emergencistas. Apesar de alguns espaços, nas Bases Descentralizadas estarem em condições aquém do desejado pela coordenação, ainda assim, é um espaço que é utilizado para descanso entretanto, este espaço é confundido com quarto, onde os profissionais que ali permanecem , devem entender que devem permanecer em Prontidão. O Tempo Resposta devido a demora das saídas das equipes de Suporte Avançado das Bases, faz com que os resultados teórico e prático sejam comprometedores. Outro ponto importante e constantemente discutido é que as Viaturas de Suporte Avançado não descentralizam nos horários determinados. Existe uma demora uma vez por parte do médico, outra por parte do enfermeiro, outro por parte dos dois e aumenta ainda mais , quando este problema se soma ao motorista.  Ao entrar e sair do plantão, informar aos profissionais qualquer pendência e também a situação dos serviços hospitalares.  Conferir a maleta azul (vias aéreas )sob sua responsabilidade direta do Médico Intervencionista  Após a conferencia da maleta azul , informar que está pronto e solicitar a enfermeira sobre a sua condição, assim como o motorista.  dar destino as bases antes até no máximo às 8:00h e as 19:30h  Nas bases descentralizadas, permanecer em QAP oferecendo o menor tempo possível aos atendimentos, quando acionados.  Ao ser informado pelo operador, este deverá passar inicialmente apenas o bairro e o motivo do atendimento para agilizar a saída e preparar os materiais a serem usados.  A caminho do destino, solicitar as demais informações tais como o endereço completo, nome, etc.  Prencher as todas as fichas pré determinadas: IMPORTANTE : as fichas de atendimento devem ser preenchidas em 2 vias , sendo uma deixada no hospital e outra deixar com a enfermeira do SAMU, pois deverá completar com os dados referentes aos cuidados de enfermagem.
  • 98.
     Ficha deatendimento de IAM / metalyse.  Obedecer às normas de atendimento estabelecidas pela Secretaria de Saúde e Ministério da Saúde: uso da telemedicina.  Todos os casos de dor precordial e iam, devem ser realizados exames usando equipamento de telemedicina para confirmação diagnóstica.  Caso exista dificuldade, deve ser comunicado, se não for realizado, nunca conseguiremos verificar os erros e corrigir os problemas.  Não discutir em rádio aberto.  Qualquer situação diferente das já conhecidas ou pré determinadas, deve ser discutido com a presença da enfermeira e/ou junto a coordenação. OPERADOR DE FROTA São 02 profissionais, que devem responder e liberar IMEDIATAMENTE as ocorrências reguladas pelo Médico Regulador para as viaturas em QRV e informar qualquer situação que dificulte essas liberações. O Operador de Frota não pode decidir se irá mandar ou não a VTR em virtude de alguma situação não relacionada a dificuldades operacionais com RH ou Viaturas . Se ocorrer essa intervenção , o Operador de Frota estará alterando a Criticidade definida pelo Médico Regulador e assumindo total responsabilidade de alguma situação crítica que envolva as condições clínicas do paciente .  O operador de frota dentro da central de regulação, responde diretamente aos médicos reguladores e respeitando sempre as normas e rotinas do serviço.  Cobrar insistentemente a localização das viaturas a cada QRU.  O operador de frota deve liberar todas as ocorrências autorizadas pelos médicos reguladores imediatamente, conforme a orientação de prioridade determinada pelo médico regulador.  a. Cód – AZUL (Sem urgência): transferências para Hospital Secundário, Retorno Domiciliar, Exames ( tempo máximo de atendimento de até 4 horas )
  • 99.
    b. Cód –VERDE (Urgência Relativa): Precisa de um atendimento, mas não tem risco de sequelas ( tempo máximo de atendimento de até 2 horas ) c. Cód – AMARELO (Urgência relativa): Precisa de atendimento rápido (Ex: convulsão, dor lombar, dor abdominal a esclarecer, crise hipertensiva, cólica renal ( tempo máximo de Atendimento de até 1 hora ) d. Cód - LARANJA (Urgência): Acidentes de trânsito leves, traumas ortopédicos, convulsão reentrante, Emergência Hipertensiva, AVC, dor torácica, intoxicação exógena, hipoglicemia ( ( liberação imediata ) e. Cód VERMELHO (EMERGÊNCIA): IAM, AVC em curso, acidentes com encarceramento, acidentes com múltiplas vítimas, atropelamentos, quedas de alturas /prédios / andaimes / escadas, tentativa de suicídio, FAF, FAB ( Liberação Imediata )  Deve preencher todos os itens do software de regulação e gestão SYS4WEB da tela do operador de frota integralmente.  Preencher na planilha as macas presas e o local onde estão retidas.  Passar o plantão com todas as pendências e as informações adicionais tais como, os locais de macas presas, RX quebrados, eventos, etc.  Preencher todos os dados necessários na ficha de regulação , que são referentes ao operador:  nome do operador legível  nomes das equipes e médicos  horário de liberação do QRU  horário de chegada no local  horário de saída do local  destino  horário de chegada ao serviço de destino  horário de saída e QRV  em casos de QTA: anotar o horário e nome com quem falou e também o motivo  Códigos:  CÓDIGO 7 (sete) : apoio de polícia / gm  SAMU DOC : presença do médico sem qualquer questionamento, depois verificar os motivos e a real necessidade. Almoço e Jantar: A prefeitura paga o horário de almoço e jantar de todos os servidores para que permaneçam em QRV (em prontidão). Assim, caso exista uma necessidade de atendimento no período de
  • 100.
    descanso/ almoço /jantar de qualquer profissional, o operador de frota deverá acionar a equipe para a realização do atendimento e, posteriormente, retornar a sua base para continuar o seu período de descanso.  Todos os dias, equipes alternadas irão obrigatoriamente, participar de uma capacitação continuada nos períodos das 07:15 h as 08:00 h e também as 19:15 h as 20:00 h ENFERMEIROS  Obedecer aos protocolos já existentes em relação às limpezas parcial e terminal das viaturas.  Ao entrar e sair do plantão, informar aos profissionais que estão substituindo qualquer pendência.  Deve informar imediatamente também o Operador der Frota  Cada enfermeiro é responsável por sua equipe e os problemas relacionados a ela.  Todo problema deve ser inicialmente resolvido pelo enfermeiro das respectivas equipes.  Deve ser reportado ao enfermeiro toda e qualquer alteração, falta de material e medicamento do plantão anterior.  Este enfermeiro deve passar a queixa ao enfermeiro do plantão anterior e, juntos, advertir por escrito a equipe de viatura de suporte básico por alguma atitude ou falta de atitude. Deverá encaminhar cópia da advertência a coordenação.  Em caso de viatura se suporte avançado, o problema deve ser enviado à coordenação onde, realizará a advertência por escrito.  Cada profissional deverá conferir a sua viatura, entretanto, não deverá ser motivo de restrição e deverá, a qualquer momento estar em QAP e responder a solicitação do operador de frota.  Se for observado falta de algum material ou equipamento, deverá ser informado ao enfermeiro para as devidas providências.  Acompanhar e avaliar as equipes de suporte básico sob sua responsabilidade.  Dar destino as bases antes até no máximo às 8:00h e 19:30 h  Nas bases descentralizadas, permanecer em QAP, oferecendo o menor tempo possível aos atendimentos quando acionados.  Ficar atento aos problemas relacionados à equipe de enfermagem de sua região.  Ao ser solicitado pelo operador de frota, deverá receber ou solicitar inicialmente, apenas o bairro e o motivo do atendimento para agilizar a saída e preparar os materiais a serem usados.  A caminho do destino, solicitar as demais informações tais como o endereço completo, nome, etc.
  • 101.
     Os profissionaisde cada equipe devem informar aos seus parceiro, seus posicionamentos (repouso, cozinha, banheiro, farmácia, dispensação) para que facilite a procura quando necessário.  Prencher as todas as fichas pré determinadas:  a. IMPORTANTE : A ficha de atendimento devem ser preenchidas em 2 vias, sendo uma deixada no hospital e outra deixar com a enfermeira do SAMU, pois deverá completar com os dados referentes aos cuidados de enfermagem . b. Ficha de atendimento de IAM / metalyse c. A substituição do metalyse deve ser realizada pela enfermeira de cada equipe, prenchendo as informações solicitadas. A troca por um novo kit deve ser feita em receita comum, tal como usado com os medicamentos psicotrópicos .  Não discutir em rádio aberto.  O médico regulador tem autoridade, para desviar viaturas de outra região para atendimentos em situação de código vermelho e laranja, entretanto, se essas situações não forem pontuais, a descentralização perde totalmente a sua finalidade e não haverá bases regionalizadas.  A prefeitura paga o horário de almoço e jantar de todos os servidores para que permaneçam em QRV (em prontidão). Assim, caso exista uma necessidade de atendimento no período de descanso/ almoço / jantar de qualquer profissional, o operador de frota deverá acionar a equipe para a realização do atendimento e posteriormente, retornar a sua base para continuar o seu período de descanso.  Qualquer situação diferente dos já conhecidos ou pré determinados, deve ser discutido com a presença da enfermeira e/ou junto a coordenação. EQUIPE DE ENFERMAGEM  Obedecer aos protocolos já existentes em relação à limpeza parcial e terminal das viaturas.  Ao entrar e sair do plantão, informar aos profissionais qualquer pendência.  Cada enfermeiro é responsável por sua equipe e os problemas relacionados a eles.  Cada equipe deverá conferir a sua viatura, entretanto, não deverá ser motivo de restrição e deverá, a qualquer momento estar em QAP e responder a solicitação do operador de frota.  Se for encontrado falta de algum material ou equipamento, deverá ser informado ao enfermeiro para as devidas providências.  Todo problema deve ser inicialmente resolvido pelo enfermeiro das respectivas equipes.  Deve ser reportado ao enfermeiro toda e qualquer alteração, falta de material e medicamento do plantão anterior.
  • 102.
     Este enfermeirodeve passar a queixa ao enfermeiro do plantão anterior e juntos, advertir por escrito a equipe de viatura de suporte básico por alguma atitude ou falta de atitude. Deverá encaminhar cópia da advertência a coordenação.  O enfermeiro deverá acompanhar e avaliar as respectivas equipes de suporte básico sob sua responsabilidade. A falta deste acompanhamento deverá ser comunicado a coordenação.  Dar destino as bases antes até no máximo às 8:00h e 19:30 H  Nas bases descentralizadas, permanecer em QAP, oferecendo o menor tempo possível aos atendimentos quando acionados.  Ao ser solicitado pelo operador de frota, deverá receber ou solicitar inicialmente, apenas o bairro e o motivo do atendimento para agilizar a saída e preparar os materiais a serem usados.  A caminho do destino, solicitar as demais informações tais como o endereço completo, nome, etc. os profissionais de cada equipe, devem informar aos seus parceiros, seus posicionamentos (repouso, cozinha, banheiro, farmácia, dispensação ) para que facilite a procura quando necessário.  IMPORTANTE ; Preencher as todas as fichas pré determinadas: as fichas de atendimento devem ser preenchidas em 2 vias , sendo uma deixada no hospital e outra deixar com a enfermeira do samu , pois deverá completar com os dados referentes aos cuidados de enfermagem.  Não discutir em rádio aberto.  O médico regulador tem autoridade, para desviar viaturas de outra região para atendimentos em situação de código vermelho e laranja, entretanto, se essas situações não forem pontuais, a descentralização perde totalmente a sua finalidade e não haverá bases regionalizadas.  A prefeitura paga o horário de almoço e jantar de todos os servidores para que permaneçam em QRV (em prontidão). Assim, caso exista uma necessidade de atendimento no período de descanso/ almoço / jantar de qualquer profissional, o operador de frota deverá acionar a equipe para a realização do atendimento e posteriormente, retornar a sua base para continuar o seu período de descanso.  Qualquer situação diferente dos já conhecidos ou pré determinados, deve ser discutido com a presença da enfermeira e/ou junto a coordenação. MOTORISTAS  O motorista deve, antes de ligar a viatura, verificar se o veiculo esta em condições normais de uso (água, óleo e outros).  Verificar a maca, prancha e oxigênio, caso necessite a troca do cilindro de oxigênio, seguir todas as recomendações afixadas no local de armazenamento.  Preencher o “cagueta” e entregar no setor de transportes.  Não discutir em rádio aberto.  O motorista deve estar de prontidão, anotando e informando os horários pré-deteminados ao operador de frota e no relatório do motorista.
  • 103.
     Ao entrare sair do plantão, informar aos profissionais qualquer pendência (maca presa, farol queimado, giroflex, etc)  Cada equipe deverá conferir a sua viatura. Em caso de encontrar alguma coisa que seja impedimento ao trabalho, informar imediatamente ao responsável do setor de transporte, para que possa determinar outra viatura ou corrigir o problema encontrado.  Se for encontrado falta de algum material ou equipamento, deverá ser informado ao responsável do setor para tomar as devidas providências.  Macas e demais equipamentos sob a responsabilidade dos motoristas, devem ser devidamente registrados e informados. Se quem reclamar não souber onde estão os itens reclamados, será responsabilizado assim como, aquele que deixou de informar.  Os motoristas não devem ultrapasar o limite de velocidade compatível com a segurança da equipe, observando sempre as leis de transito.  Caso exista queixa por parte da equipe por excesso de velocidade, será advertido.  É obrigação do motorista zelar e cuidar do bem público, mantendo sempre em ordem e limpo o seu veiculo e auxiliar seus parceiros nos procedimentos necessários durante os atendimentos .  Dar destino as bases antes até no máximo às 8:00 h e 19:30 h  Nas bases descentralizadas permanecer em QAP oferecendo o menor tempo possível aos atendimentos quando acionados.  Em caso de macas presas, será realizado boletim de ocorrência no distrito policial, e após a finalização do caso, providenciar novos recursos.  Ao ser solicitado pelo operador de frota, deverá receber ou solicitar inicialmente, apenas o bairro e o motivo do atendimento para agilizar a saída.  A caminho do destino, solicitar as demais informações tais como o endereço completo, nome, etc.  Os profissionais de cada equipe devem informar aos seus parceiros seus posicionamentos (repouso, cozinha, banheiro, farmácia, dispensação ) para que facilite a procura quando necessário.  Não é preciso passar o km ao operador de frota.  O médico regulador tem autoridade, para desviar viaturas de outra região para atendimentos em situação de código vermelho e laranja, entretanto, se essas situações não forem pontuais, a descentralização perde totalmente a sua finalidade e não haverá bases regionalizadas.  A prefeitura paga o horário de almoço e jantar de todos os servidores para que permaneçam em QRV (em prontidão). Assim, caso exista uma necessidade de atendimento no período de descanso/ almoço / jantar de qualquer profissional, o operador de frota deverá acionar a equipe para a realização do atendimento e posteriormente, retornar a sua base para continuar o seu período de descanso.  Qualquer situação diferente dos já conhecidos ou pré determinados, deve ser discutido com a presença da enfermeira e/ou junto a coordenação.
  • 104.
    PROTOCOLO DE USODAS MOTOLÂNCIAS Campinas, 27 de abril de 2010. 1- RECURSOS HUMANOS As motolâncias somente deverão ser pilotadas por técnicos de enfermagem ou enfermeiros conforme Portaria Ministerial. 2- ACIONAMENTO 2.1-As motolâncias estarão saindo prioritariamente ao acionamento das Viaturas de Suporte Avançado, com a finalidade de abreviar o Tempo Resposta, iniciando os procedimentos de atendimento. 2.2- As motolâncias sairão preferencialmente em duplas para que os procedimentos tenham eficiência. Motivos:  Um único profissional não consegue desenvolver todas as atividades necessárias durante um atendimento de urgência.  Segurança no trânsito.  Uma moto sozinha tem maior probabilidade de sofrer acidentes.  Estando em dois, um policia o outro, evitando abusos no trânsito.  Agilidade.  Facilidade em encontrar o destino correto.  Segurança do equipamento.  Existe também o risco em deixar a moto sozinha em alguns bairros, durante o atendimento inicial dentro de um domicílio. É PROIBIDO o uso da motolância com qualquer finalidade administrativa. 4- REGULAÇÃO MÉDICA e o Acionamento das Motolâncias A Regulação Médica é soberana e o acionamento das motolâncias poderá ser realizado pelos Médicos Reguladores em casos especiais. As equipes das motolâncias tem como prioridade o atendimento de casos Vermelhos e sairão em todos os acionamentos referentes ao Suporte Avançado de Vida, entretanto poderão e deverão dar apoio em outras situações, caso não exista o recurso de outras ambulâncias de Suporte Básico do SAMU 192 CAMPINAS ou do Corpo de Bombeiros.
  • 105.
    5- PROTOCOLO DEATENDIMENTO Está definido que as equipes de motolâncias deverão proceder da seguinte forma nos casos traumáticos e clínicos: 1- Ao chegar no local, um dos profissionais deve isolar a área com fita zebrada, garantindo o espaço para atendimento. 2- O segundo profissional deve prestar assistência imediata à vítima com colocação do colar cervical, instalação de um Soro Fisiológico 0,9%, verificar nível de glicemia, fazer uma avaliação primária da vítima e os procedimentos de imobilização necessários. 3- Orientar a VSA sobre alguma dificuldade encontrada no caminho e as condutas a serem tomadas, orientados pelo médico da viatura. 6-MÚLTIPLAS VÍTIMAS: 1- Ao chegar, deverão avaliar a situação, informando imediatamente a Central de Regulação, para que avalie a necessidade de mais recursos para o atendimento. 2- Isolar área com fita zebrada, iniciar a identificação das vítimas, usando os critérios de avaliação de risco/ START. 3- Um dos profissionais deverá assumir a lona verde, qualificando os quadros leves, orientando e realizando os procedimentos de imobilização ou curativos. 4- O outro deverá manter sua observação aos casos mais críticos. 5- Na chegada da Viatura de Suporte Avançado e demais viaturas, cada um deverá se manter suas posições, um na lona verde e outro na vermelha. Nos casos clínicos ou PCR, os profissionais deverão prestar o socorro necessário imediatamente após a sua chegada. 1- Colher história do paciente, avaliar condição de glicemia, mobilizar vias aéreas (manobra de Chin Lift), instalar venóclise com Soro Fisiológico 0,9%. Em caso de Hipoglicemia, comunicar a Viatura que está a caminho, solicitando conduta. Em caso de PCR, iniciar manobras de RCP (02 profissionais) até a chegada da equipe de Suporte Avançado. 7- NORMA GERAL • Médicos: A Central de Regulação, diante de uma situação especial, que necessite a utilização das motolâncias, deverá acionar as equipes e posteriormente deverá justificar o motivo via e-mail à Coordenação do SAMU 192 CAMPINAS.
  • 106.
    • Equipe dasMotolâncias: Os profissionais das motolâncias quando acionados pela Central de Regulação em casos especiais, também deverão descrever o tipo de ocorrência e os procedimentos realizados no QRU específico no livro de enfermagem. Esta descrição é necessária para que situações pontuais não se transformem em situações comuns, interferindo na função específica das motolâncias. • Preenchimentos de Fichas Todas as ocorrências deverão ser descritas nas Fichas de Atendimentos, tal como são realizadas nas equipes de ambulâncias. FLUXO REFERENCIADO DE OFTALMOLOGIA NA URGÊNCIA E EMERGÊNCIA Outubro 2010 Critérios para encaminhamento ao Pronto-Atendimento Oftalmológico do Complexo Hospitalar Ouro Verde - Trauma ocular fechado - Corpo estranho - Queimadura ocular (solda elétrica, produtos químicos) - Perda súbita da visão - Dor ocular aguda - Suspeita de uveíte (infecção intra-ocular) - Lesões da pálpebra – edema, hordéolo (tersol) - Lesões de conjuntiva:  conjuntivite com mais de 7 dias de tratamento, acompanhado de perda visual ou dor ocular  edema  hemorragias  olho seco - Perda de campo visual Horário de funcionamento – de 2ª a 6ª feira das 7:00 às 19:00 horas; aos sábados das 7:00 às 13:00 horas.
  • 107.
    O atendimento seráreferenciado pelo SAMU 192 CAMPINAS, pelas Unidades Básicas de Saúde e Pronto-Atendimentos. Critérios de encaminhamento de EMERGÊNCIAS oftalmológicas ao Hospital e Maternidade Celso Pierro/PUC Campinas e ao Hospital das Clínicas/UNICAMP - Trauma ocular penetrante (perfuração ocular)  história clínica de acidente com materiais pontiagudos ou capazes de causar perfuração ou ruptura do globo ocular;  Trauma aberto  dor ocular;  olho vermelho;  baixa da visão, que pode variar dependendo do tamanho da extensão da perfuração. Exame clínico prévio: - verificar a acuidade visual do olho acometido, - realizar inspeção com uso de lanterna, podendo detectar o local da lesão (córnea ou esclera), com presença ou não de conteúdo intra-ocular no ferimento (íris, coróide, vítreo), desvio pupilar. Para encaminhamento: - realizar curativo sem compressão do globo ocular, - administrar analgésicos e anti-eméticos sistêmicos, - orientar jejum para ser submetido à cirurgia reparadora o mais breve possível. - Glaucoma agudo  dor ocular de forte intensidade;  náusea e vômito;  baixa importante da acuidade visual;  olhos vermelhos;  córnea opaca, sem brilho ou com aspecto leitoso;  pupila midriática e paralítica;  consistência do globo ocular – tenso, endurecido é sinal positivo.
  • 108.
     Palpar oglobo ocular com as pontas dos dedos indicadores, pedindo para o paciente olhar para baixo e repetir a mesma manobra com o outro globo ocular do paciente ou com o seu próprio globo ocular. Todos os encaminhamentos deverão conter dados do paciente, história e exame clínico. A regulação dos casos de emergência será realizada pelo SAMU. FLUXO PARA REFERENCIAMENTO DE OFTALMOLOGIA NA URGÊNCIA E EMERGÊNCIA – RESPEITANDO OS CRITÉRIOS ESTABELECIDOS  Para cirurgias de catarata e pterígio – agendar consulta de oftalmologia nos ambulatórios de especialidades pelas Unidades Básicas de Saúde, através do sistema SOL.  Pacientes com história familiar ou suspeita de glaucoma devem ser priorizados no agendamento eletivo pelas Unidades Básicas de Saúde, através do sistema SOL, para garantir o seguimento dos casos. Pronto-AtendimentosUnidades Básicas de Saúde Pronto-Atendimento Oftalmológico do Complexo Hospitalar Ouro Verde - Atendimento às urgências Regulação pelo SAMU HMCP/PUC Campinas HC/UNICAMP Pacientes eletivos para agendamento de rotina Emergências oftalmológicas