Incorporar apresentação
Baixar para ler offline

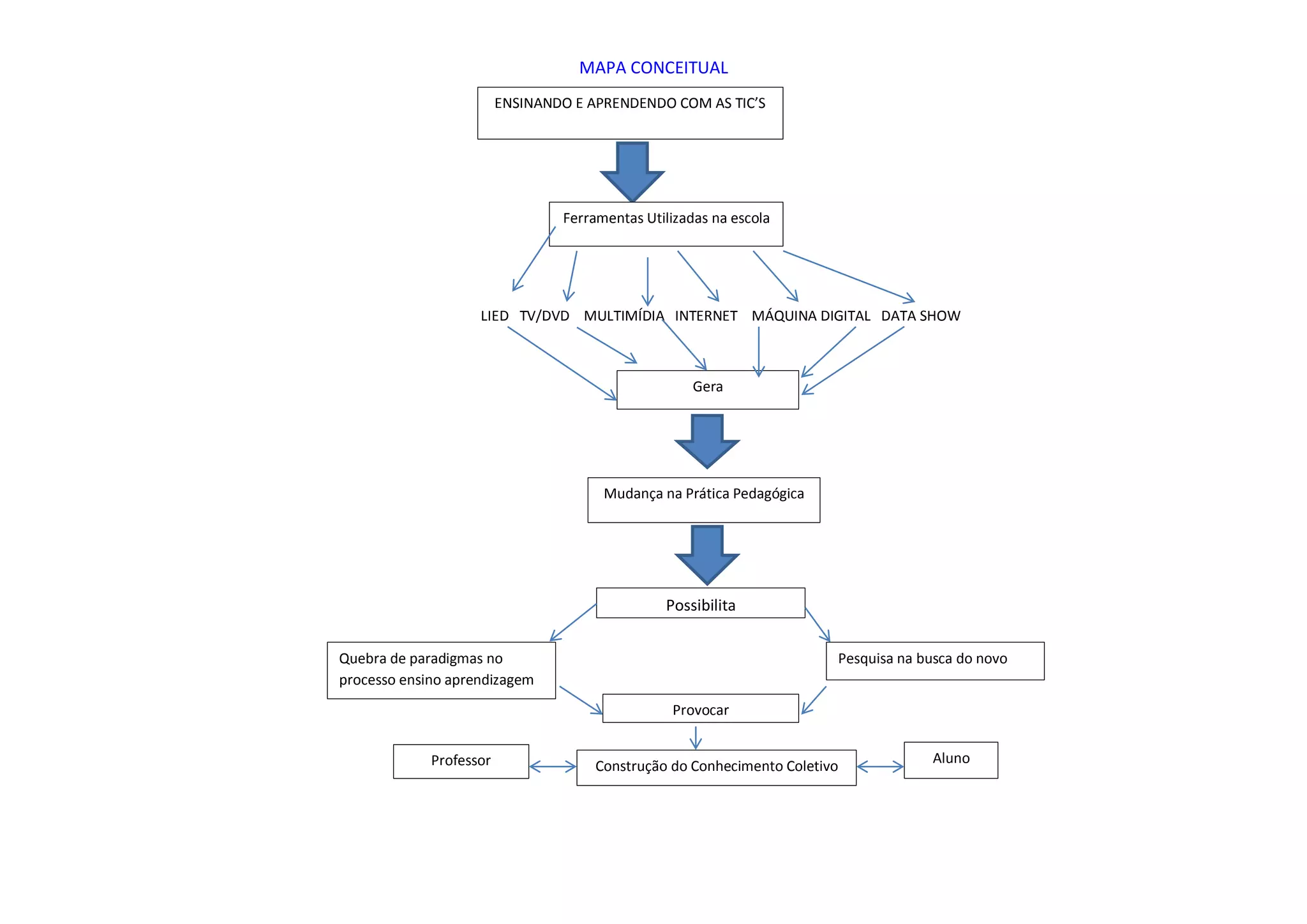
Ferramentas como TV, DVD, internet e computadores estão sendo utilizadas nas escolas, possibilitando novas abordagens pedagógicas que quebram paradigmas tradicionais e promovem a construção coletiva de conhecimento entre professores e alunos.
