Meio Ambiente e a Poluição
Introdução
• Neste trabalho pretende-mos falar sobre o
meio envolvente do homem no dia a dia,
como por exemplo: os recursos naturais,
poluição, resíduos urbanos, desenvolvimento
sustentável, entre muitos outros.
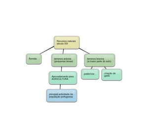
Recursos Naturais
• Recursos naturais renováveis: materiais explorados pelo Homem
que podem ser substituídos de tempos a tempos. Como fontes de
energia renováveis temos a energia eólica, a energia solar, a energia
das ondas do mar...
• Recursos naturais não renováveis: materiais explorados pelo
Homem que acabam se intensamente explorados e que para se
renovarem é necessário muito tempo. São exemplos disso o carvão,
o petróleo, o gás natural, muitos minerais e rochas... há alguns
recursos renováveis que se podem tornar não renováveis em
consequência do crescimento da população e do mau uso que deles
fazemos.
A Poluição
• A poluição do meio ambiente é provocada por agentes
que perturbam o equilíbrio natural dos ecossistemas,
tem sido uma das maiores preocupações do séc. XXI.
• Entre os vários tipos de poluição que existe, a poluição
atmosférica é aquela que tem vindo a aumentar,
apresentando várias consequências negativas.
• O ar é fundamental para a sobrevivência da
Humanidade. No entanto, sem qualquer cuidado, o
Homem tem poluído a atmosfera, alterando a sua
composição.
Poluição Atmosférica
• Ao longo dos séculos, a atmosfera tem sofrido
grandes alterações, recebendo grandes
quantidades de dióxido de carbono, de
dióxido de enxofre e de metano. Estes gases
resultam não só da actividade industrial
propriamente dita, como também das
alterações nos tipos de combustíveis utilizados
para os transportes e a produção de energia.
Fontes de Poluição
• Fontes de poluição são as actividades que
libertam para o meio ambiente materiais,
substâncias prejudiciais aos seres vivos.
• As principais fontes de poluição atmosférica
são:
Poluentes
• Os poluentes são materiais ou substâncias
que, atingindo determinada concentração
afectam o meio ambiente.
• Os principais poluentes que afectam a
atmosfera, poluindo-a, são: monóxido de
carbono, dióxido de carbono, dióxido de
enxofre, óxido de azoto, poeiras e CFC
(clorofluorcarbonetos).
Países emissores de gases do efeito
estufa
• 1. Estados Unidos 45,8%
• 2. China 11,9 %
• 3. Indonésia 7,4%
• 4. Brasil 5,4 %
• 5. Rússia 4,8%
• 6. Índia 4,5%
• 7. Japão 3,1%
• 8. Alemanha 2,5 %
• 9. Malásia 2,1%
• 10. Canadá 1,8%
Consequências do crescimento da
população
• O crescimento populacional causa também um crescimento das cidades que
muitas vezes ocorre rumo a áreas que antes estavam ocupadas por matas e
florestas, sendo necessário a remoção de boa parte desta cobertura verde, sabe-se
que as árvores de grande porte são as maiores responsáveis por absorver o
carbono excedente na atmosfera, desta maneira, com o passar da década ocorre o
agravamento do efeito estufa que ocorre devido ao excesso de CO2 presente na
atmosfera.
• Outro problema é a poluição, quando a população do Mundo aumenta e as
cidades crescem, a actividade industrial também precisa crescer para atender a
nova demanda de produtos, bens de consumo duráveis e não duráveis e géneros
alimentícios, uma maior actividade industrial também implica em um aumento na
emissão de CO2 para a atmosfera que agravará o efeito estufa.
• Mais um problema que deve ser comentado é a ocupação de áreas na beira dos
rios e córregos onde em muitos casos constroem habitações precárias removendo
a mata ciliar, com o tempo ocorre um aumento da emissão de dejectos nos rios e
também assoreamento destes o que prejudica o meio ambiente.
Conclusão
• Com este trabalho concluímos que o Homem
no dia-a-dia está exposto a vários perigos, a
maior parte causados por ele mesmo, no seu
meio ambiente, como por exemplo, a poluição
atmosférica que é um dos casos que tem
vindo a agravar-se constantemente.
• Trabalho realizado por: João Paulo da Luz
Gouveia .

Meio ambiente e poluição

  • 1.
    Meio Ambiente ea Poluição
  • 2.
    Introdução • Neste trabalhopretende-mos falar sobre o meio envolvente do homem no dia a dia, como por exemplo: os recursos naturais, poluição, resíduos urbanos, desenvolvimento sustentável, entre muitos outros.
  • 3.
    Recursos Naturais • Recursosnaturais renováveis: materiais explorados pelo Homem que podem ser substituídos de tempos a tempos. Como fontes de energia renováveis temos a energia eólica, a energia solar, a energia das ondas do mar... • Recursos naturais não renováveis: materiais explorados pelo Homem que acabam se intensamente explorados e que para se renovarem é necessário muito tempo. São exemplos disso o carvão, o petróleo, o gás natural, muitos minerais e rochas... há alguns recursos renováveis que se podem tornar não renováveis em consequência do crescimento da população e do mau uso que deles fazemos.
  • 5.
    A Poluição • Apoluição do meio ambiente é provocada por agentes que perturbam o equilíbrio natural dos ecossistemas, tem sido uma das maiores preocupações do séc. XXI. • Entre os vários tipos de poluição que existe, a poluição atmosférica é aquela que tem vindo a aumentar, apresentando várias consequências negativas. • O ar é fundamental para a sobrevivência da Humanidade. No entanto, sem qualquer cuidado, o Homem tem poluído a atmosfera, alterando a sua composição.
  • 6.
    Poluição Atmosférica • Aolongo dos séculos, a atmosfera tem sofrido grandes alterações, recebendo grandes quantidades de dióxido de carbono, de dióxido de enxofre e de metano. Estes gases resultam não só da actividade industrial propriamente dita, como também das alterações nos tipos de combustíveis utilizados para os transportes e a produção de energia.
  • 8.
    Fontes de Poluição •Fontes de poluição são as actividades que libertam para o meio ambiente materiais, substâncias prejudiciais aos seres vivos. • As principais fontes de poluição atmosférica são:
  • 9.
    Poluentes • Os poluentessão materiais ou substâncias que, atingindo determinada concentração afectam o meio ambiente. • Os principais poluentes que afectam a atmosfera, poluindo-a, são: monóxido de carbono, dióxido de carbono, dióxido de enxofre, óxido de azoto, poeiras e CFC (clorofluorcarbonetos).
  • 10.
    Países emissores degases do efeito estufa • 1. Estados Unidos 45,8% • 2. China 11,9 % • 3. Indonésia 7,4% • 4. Brasil 5,4 % • 5. Rússia 4,8% • 6. Índia 4,5% • 7. Japão 3,1% • 8. Alemanha 2,5 % • 9. Malásia 2,1% • 10. Canadá 1,8%
  • 11.
    Consequências do crescimentoda população • O crescimento populacional causa também um crescimento das cidades que muitas vezes ocorre rumo a áreas que antes estavam ocupadas por matas e florestas, sendo necessário a remoção de boa parte desta cobertura verde, sabe-se que as árvores de grande porte são as maiores responsáveis por absorver o carbono excedente na atmosfera, desta maneira, com o passar da década ocorre o agravamento do efeito estufa que ocorre devido ao excesso de CO2 presente na atmosfera. • Outro problema é a poluição, quando a população do Mundo aumenta e as cidades crescem, a actividade industrial também precisa crescer para atender a nova demanda de produtos, bens de consumo duráveis e não duráveis e géneros alimentícios, uma maior actividade industrial também implica em um aumento na emissão de CO2 para a atmosfera que agravará o efeito estufa. • Mais um problema que deve ser comentado é a ocupação de áreas na beira dos rios e córregos onde em muitos casos constroem habitações precárias removendo a mata ciliar, com o tempo ocorre um aumento da emissão de dejectos nos rios e também assoreamento destes o que prejudica o meio ambiente.
  • 13.
    Conclusão • Com estetrabalho concluímos que o Homem no dia-a-dia está exposto a vários perigos, a maior parte causados por ele mesmo, no seu meio ambiente, como por exemplo, a poluição atmosférica que é um dos casos que tem vindo a agravar-se constantemente. • Trabalho realizado por: João Paulo da Luz Gouveia .