Medição Usando Cloud
Computing
André Machado
Diego Oliveira
Ricardo Santos
Willians de Almeida
1
Internet das Coisas
• IoT – Internet of Things
– Motivações:
• Expansão da Internet ao mundo físico;
• Interação entre dispositivos (Machine to Machine
M2M);
• Smart Device;
• Revolução tecnológica: Mais de 13 bilhões de
dispositivos conectados.
2
Internet of Things
3
4
Projeto
• Objetivo:
– Disponibilizar em Cloud:
• Consumo de energia elétrica;
• Consumo de água;
• Fator de potência;
• Aplicações:
• Condomínios;
• Comércios;
• Industrias;
5
Projeto
6
Hardware
.
7
Microcontrolador
• Características mais relevantes:
– Comunicação Serial (SPI/USART);
– Conversor A/D;
– Timer;
– Contador de Pulsos;
– Criptografia;
– Low Power;
– Redundância em hardware;
8
Dispositivos de Medição
• Sensor de consumo elétrico:
– SCT-013-000
• Sensor efeito Hall;
• Saída 0 – 50mV;
• Temp. Trab.: -25ºC até 70ºC
• Produzido por: XiDi Technology
9
Dispositivos de Medição
• Sensor de vazão:
– POW110D3B
• Sensor de efeito Hall;
• Saída: Sinal Pulsante
• Temp. Trab.: -25ºC até +80ºC
• Pressão de Op.: <=1,2Mpa
10
Efeito Hall
11
Módulo de Comunicação Wifi
• Hi – Link RM04
– Transmissão de dados Ethernet / Wifi;
– Protocolos padronizados;
– Interface c/ 2p Ethernet, 2 Seriais, 1 USB +
GPIO;
– Modo de trabalho: Client / AP / Router;
– Temp. Trab.: -20ºC até +70ºC
12
Módulo de Comunicação Wifi
13
Módulo de Comunicação Wifi
14
Módulo de Comunicação Wifi
• Com. Serial:
– Transmissão transparente ou,
– Comandos AT.
15
Conversor A/D
• Periférico microcontrolador:
– Converte informações Analógicas para Digitais.
16
Conversor A/D
• Requisitos:
– Condicionamento de sinal
• AmpOp
– Resolução
• Exatidão requerida pela medida
– Amostragem
• Evitar Sub-amostragem
17
Conversor A/D
• Resolução:
Resolução = 127v/2^11 = 0,062012
Resolução = 127v/2^12 = 0,031006
0,031006 < 0,062012
18
Conversor A/D
• Evitar Sub-amostragem / Aliasing:
– Taxa Amost > 2X(Maior Freq. Sinal Medido)
Sinal de 100Hz amostrado a 500Hz, daí temos 5 amostras por ciclo senoidal
(SANTOS, 2006) 19
Conversor A/D
• Evitar Aliasing / Sub Amostragem:
– Taxa Amost > 2X(Maior Freq. Sinal Medido)
Sinal de 100Hz amostrado a 83,3Hz. Aqui vemos o sinal original em azul e os
sinal vistos pelo conversor A/D em vermelho
20
Conversor A/D
• Evitar Aliasing / Sub Amostragem:
– Taxa Amost > 2X(Maior Freq. Sinal Medido)
Freq. Rede = 60hz
f = 1/t t=1/60hz
T = 16,66ms
Conversor A/D converte até 300 ksps
1000ms – 300.000 sps
16,66ms – x
X = 5000 Amostras / ciclo
21
Conversor A/D
• Condicionamento de sinal:
– Entrada do Conversor A/D: 0 – 3.3v
– Saída sensor de consumo elét.: -50mv - +50mv
• Amplificador Operacional:
22
AmpOp
• Utilizado: CI INA126
• Características:
– Baixa corrente quiescente: 175 mA/chan.
– Larga escala de alimentação: +/-1,35V até +/-18V
– Baixo offset: 250 mV max.
– Baixo drift: 3mV/ºC max.
– Baixa corrente nos pinos de entrada do amplificador: 25nA.
• Aplicações típicas:
– Amplificador de sensores industriais: Bridge, RTD, Termopar.
– Amplificador fisiológico: ECG, EEG, EMG
– Aquisição de dados multicanal.
– Sistemas portáteis operados por bateria
23
Filtros
• Qual Objetivo?
• Qual configuração?
• =	
	 	 	 	 	 	 , 	 	
24
Micro SD
• Armazenagem de dados
– Celulares;
– Gps;
– Dataloggers e etc.
• SPI – Interface Serial
– FAT16
– FAT32
• Objetivo Micro SD?
25
Fontes de alimentação
• NCP1402
– Conversor DC – DC
• Ent.: 1V – 4V
• Saída: Estabilizada de 5V
• Objetivo?
CE
1
OUT
2
NC
3
LX
5
GND
4
U5
NCP1402
+-
PS1
BS2450
D1
MBRA140
12
C1
10uF
L1
47uH
12
C2
68uF
+VBAT +5V
26
Fontes de alimentação
• LT1667
– Conversor DC – DC
• Ent.: >=1V
• Saída: >-34V
• Objetivo?
– -3V a +3V
Acrescentado
R10
34.8K
GND
2
SW
1
NFB
3
VIN
5
/SHDN
4
U8
LT1617
+VBAT
C10
4.7pF
L4
10uH
380.0mOhms max.
L5
10uH
380.0mOhms max.
C11
470n
-3V
C12
100p
12
C13
10uF
R11
24.9KD5
MBRA140
27
Fontes de alimentação
• NCP1402
– Conversor DC – DC
• Ent.: 1 – 4 v
• Saída: Estabilizada de 5v
• Objetivo?
CE
1
OUT
2
NC
3
LX
5
GND
4
U5
NCP1402
+-
PS1
BS2450
D1
MBRA140
12
C1
10uF
L1
47uH
12
C2
68uF
+VBAT +5V
28
Fontes de alimentação
• Imunização
• Objetivo
– Microcontrolador
• Estabilidade
• Ruídos
L2
BEAD
+3.3V
C5
100n
C6
100n
12
C7
1OuF
12
C8
10uF
+3V3_DIG
+3V3_ANA
L3
10uH
Segundo Application Notes Atmel
29
Software Configurador
• Objetivo
– Configuração da placa
– RAD Studio XE5 usando a linguagem Delphi.
30
31
32
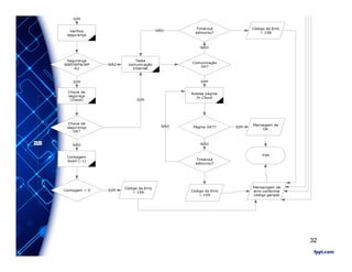
Firmware
• Ambiente
Confecção dos fluxogramas de funcionamento.
33
34
35
36
Página Cloud - Xively
• Visualização dos dados em Cloud;
– Bibliotecas prontas;
– Desenvolvedores sem recursos.
37
Fator de Potência
• Motivações
– Grau de eficiência de um sistema elétrico.
• Não respeitar = multa.
38
Fator de Potência
• Fontes de um baixo FP:
– Cargas Indutivas:
• Motores superdimensionados para as máquinas a eles acopladas;
• Transformadores em operação em vazio ou em carga leve;
• Fornos a arco;
• Fornos de indução eletromagnética;
• Máquinas de solda a transformador;
• Grande número de motores de pequena potência em operação durante um
longo período.
Fonte :https://www.aeseletropaulo.com.br/poder-publico/sobre-energia/conteudo/energia-reativa
39
Fator de Potência
Corrente atrasada em relação a tensão, circuito indutivo
Método de cálculo FP:
	 =
√2
=
√2
	 =	
	 	
2	
× cos
= 	 	
=	
40
Sinais amostrados V*I
Sinal proveniente da saída amplificada do
sinal de corrente
41
Sinais amostrados V*I
Sinal da medição da tensão elétrica
42
Testes e Resultados
• Fontes de alimentação
43
Testes e Resultados: Fontes de alimentação
Falhas nas fontes
devido ao alto
consumo do
módulo hi link.
Estabilização das
fontes com o
auxílio USB PC
44
Teste e Resultados: Gravação
Microcontrolador
1
2
3
4
10
9
8
7
5 6
J2
CONN-DIL10
+3.3V
/RST
TCK
TDO
TMS
TDI
Montagem inicial: FALHA.
Conector para programação no
padrão JTAG
+3.3V
1
3
5
2
4
6
J9
CON-DIL6
PDI - Conector para
programador MKII
PDI/RST
PDI_DATA
1
2
J10
CONN-SIL2
Usar quando for gravar
.hex através do FLIP.
Para uso bootloader ligar
esse jumper
MISO
Correção V.1: FALHA.
Correção V.2: SUCESSO com a retirada do capacitor.
45
Testes e Resultados:
Periféricos
• USB: Falha
• MicroSD: Falha
• USART: Sucesso
– Resultou na possibilidade de teste de outros periféricos.
• Conversor A/D: Sucesso após correções.
46
Testes e Resultados: Canais Analógicos
• Injetado -50mv In
– Valor esperado = 0.
– FALHA.
• Variação Pot +/-50mv In
– Valor esperado = Diversos..
– FALHA.
Valor de entrada Valor de saída
-49,4mV 122,5mV
-25,3mV 1,680V
0 2,77V
25,0mV 2,77V
Tabela x: Resultados das medida do
amplificador U6. 47
Testes e Resultados: Canais Analógicos
Sinal coletado da saída do diodo, em
laranja a entrada e em azul a saída
Sinal coletado após a remoção dos
capacitores C20 e C21, em laranja a
entrada e em azul a saída
48
Testes e Resultados: Canais Analógicos
Sinal coletado após a remoção dos capacitores C20 e
C21, em laranja a entrada e em azul a saída
SUCESSO
49
Testes e Resultados:
Módulo RM04 (Wifi)
• Microcontrolador:
50
Testes e Resultados:
Módulo RM04 (Wifi)
• Microcontrolador:
51
Testes e Resultados:
Módulo RM04 (Wifi)
• Microcontrolador:
– O resultado foi satisfatório
sendo alcançada a estabilidade
dos dados enviados, antes
instáveis.
• Software PC:
– Envio de dados comando AT.
SUCESSO.
52
Considerações Finais
• Viabilidade
– Projeto de baixo custo e grande demanda
comercial, dadas as necessidades residências
e industriais
• Dificuldades
– Pela complexidade do projeto, alguns objetivos
não foram alcançados em sua plenitude.
• Futuro
– Por ser um projeto de grande potencial, nós
daremos continuidade no projeto afim de
transformá-lo em um produto comercializável.
– A Internet das Coisas é o futuro em nosso
presente 53
Muito Obrigado!
Que os vossos esforços desafiem as impossibilidades, lembrai-vos
de que as grandes coisas do homem foram conquistadas do que
parecia impossível.
Charles Chaplin
54

Medição Usando Cloud Computing

  • 1.
    Medição Usando Cloud Computing AndréMachado Diego Oliveira Ricardo Santos Willians de Almeida 1
  • 2.
    Internet das Coisas •IoT – Internet of Things – Motivações: • Expansão da Internet ao mundo físico; • Interação entre dispositivos (Machine to Machine M2M); • Smart Device; • Revolução tecnológica: Mais de 13 bilhões de dispositivos conectados. 2
  • 3.
  • 4.
  • 5.
    Projeto • Objetivo: – Disponibilizarem Cloud: • Consumo de energia elétrica; • Consumo de água; • Fator de potência; • Aplicações: • Condomínios; • Comércios; • Industrias; 5
  • 6.
  • 7.
  • 8.
    Microcontrolador • Características maisrelevantes: – Comunicação Serial (SPI/USART); – Conversor A/D; – Timer; – Contador de Pulsos; – Criptografia; – Low Power; – Redundância em hardware; 8
  • 9.
    Dispositivos de Medição •Sensor de consumo elétrico: – SCT-013-000 • Sensor efeito Hall; • Saída 0 – 50mV; • Temp. Trab.: -25ºC até 70ºC • Produzido por: XiDi Technology 9
  • 10.
    Dispositivos de Medição •Sensor de vazão: – POW110D3B • Sensor de efeito Hall; • Saída: Sinal Pulsante • Temp. Trab.: -25ºC até +80ºC • Pressão de Op.: <=1,2Mpa 10
  • 11.
  • 12.
    Módulo de ComunicaçãoWifi • Hi – Link RM04 – Transmissão de dados Ethernet / Wifi; – Protocolos padronizados; – Interface c/ 2p Ethernet, 2 Seriais, 1 USB + GPIO; – Modo de trabalho: Client / AP / Router; – Temp. Trab.: -20ºC até +70ºC 12
  • 13.
  • 14.
  • 15.
    Módulo de ComunicaçãoWifi • Com. Serial: – Transmissão transparente ou, – Comandos AT. 15
  • 16.
    Conversor A/D • Periféricomicrocontrolador: – Converte informações Analógicas para Digitais. 16
  • 17.
    Conversor A/D • Requisitos: –Condicionamento de sinal • AmpOp – Resolução • Exatidão requerida pela medida – Amostragem • Evitar Sub-amostragem 17
  • 18.
    Conversor A/D • Resolução: Resolução= 127v/2^11 = 0,062012 Resolução = 127v/2^12 = 0,031006 0,031006 < 0,062012 18
  • 19.
    Conversor A/D • EvitarSub-amostragem / Aliasing: – Taxa Amost > 2X(Maior Freq. Sinal Medido) Sinal de 100Hz amostrado a 500Hz, daí temos 5 amostras por ciclo senoidal (SANTOS, 2006) 19
  • 20.
    Conversor A/D • EvitarAliasing / Sub Amostragem: – Taxa Amost > 2X(Maior Freq. Sinal Medido) Sinal de 100Hz amostrado a 83,3Hz. Aqui vemos o sinal original em azul e os sinal vistos pelo conversor A/D em vermelho 20
  • 21.
    Conversor A/D • EvitarAliasing / Sub Amostragem: – Taxa Amost > 2X(Maior Freq. Sinal Medido) Freq. Rede = 60hz f = 1/t t=1/60hz T = 16,66ms Conversor A/D converte até 300 ksps 1000ms – 300.000 sps 16,66ms – x X = 5000 Amostras / ciclo 21
  • 22.
    Conversor A/D • Condicionamentode sinal: – Entrada do Conversor A/D: 0 – 3.3v – Saída sensor de consumo elét.: -50mv - +50mv • Amplificador Operacional: 22
  • 23.
    AmpOp • Utilizado: CIINA126 • Características: – Baixa corrente quiescente: 175 mA/chan. – Larga escala de alimentação: +/-1,35V até +/-18V – Baixo offset: 250 mV max. – Baixo drift: 3mV/ºC max. – Baixa corrente nos pinos de entrada do amplificador: 25nA. • Aplicações típicas: – Amplificador de sensores industriais: Bridge, RTD, Termopar. – Amplificador fisiológico: ECG, EEG, EMG – Aquisição de dados multicanal. – Sistemas portáteis operados por bateria 23
  • 24.
    Filtros • Qual Objetivo? •Qual configuração? • = , 24
  • 25.
    Micro SD • Armazenagemde dados – Celulares; – Gps; – Dataloggers e etc. • SPI – Interface Serial – FAT16 – FAT32 • Objetivo Micro SD? 25
  • 26.
    Fontes de alimentação •NCP1402 – Conversor DC – DC • Ent.: 1V – 4V • Saída: Estabilizada de 5V • Objetivo? CE 1 OUT 2 NC 3 LX 5 GND 4 U5 NCP1402 +- PS1 BS2450 D1 MBRA140 12 C1 10uF L1 47uH 12 C2 68uF +VBAT +5V 26
  • 27.
    Fontes de alimentação •LT1667 – Conversor DC – DC • Ent.: >=1V • Saída: >-34V • Objetivo? – -3V a +3V Acrescentado R10 34.8K GND 2 SW 1 NFB 3 VIN 5 /SHDN 4 U8 LT1617 +VBAT C10 4.7pF L4 10uH 380.0mOhms max. L5 10uH 380.0mOhms max. C11 470n -3V C12 100p 12 C13 10uF R11 24.9KD5 MBRA140 27
  • 28.
    Fontes de alimentação •NCP1402 – Conversor DC – DC • Ent.: 1 – 4 v • Saída: Estabilizada de 5v • Objetivo? CE 1 OUT 2 NC 3 LX 5 GND 4 U5 NCP1402 +- PS1 BS2450 D1 MBRA140 12 C1 10uF L1 47uH 12 C2 68uF +VBAT +5V 28
  • 29.
    Fontes de alimentação •Imunização • Objetivo – Microcontrolador • Estabilidade • Ruídos L2 BEAD +3.3V C5 100n C6 100n 12 C7 1OuF 12 C8 10uF +3V3_DIG +3V3_ANA L3 10uH Segundo Application Notes Atmel 29
  • 30.
    Software Configurador • Objetivo –Configuração da placa – RAD Studio XE5 usando a linguagem Delphi. 30
  • 31.
  • 32.
  • 33.
    Firmware • Ambiente Confecção dosfluxogramas de funcionamento. 33
  • 34.
  • 35.
  • 36.
  • 37.
    Página Cloud -Xively • Visualização dos dados em Cloud; – Bibliotecas prontas; – Desenvolvedores sem recursos. 37
  • 38.
    Fator de Potência •Motivações – Grau de eficiência de um sistema elétrico. • Não respeitar = multa. 38
  • 39.
    Fator de Potência •Fontes de um baixo FP: – Cargas Indutivas: • Motores superdimensionados para as máquinas a eles acopladas; • Transformadores em operação em vazio ou em carga leve; • Fornos a arco; • Fornos de indução eletromagnética; • Máquinas de solda a transformador; • Grande número de motores de pequena potência em operação durante um longo período. Fonte :https://www.aeseletropaulo.com.br/poder-publico/sobre-energia/conteudo/energia-reativa 39
  • 40.
    Fator de Potência Correnteatrasada em relação a tensão, circuito indutivo Método de cálculo FP: = √2 = √2 = 2 × cos = = 40
  • 41.
    Sinais amostrados V*I Sinalproveniente da saída amplificada do sinal de corrente 41
  • 42.
    Sinais amostrados V*I Sinalda medição da tensão elétrica 42
  • 43.
    Testes e Resultados •Fontes de alimentação 43
  • 44.
    Testes e Resultados:Fontes de alimentação Falhas nas fontes devido ao alto consumo do módulo hi link. Estabilização das fontes com o auxílio USB PC 44
  • 45.
    Teste e Resultados:Gravação Microcontrolador 1 2 3 4 10 9 8 7 5 6 J2 CONN-DIL10 +3.3V /RST TCK TDO TMS TDI Montagem inicial: FALHA. Conector para programação no padrão JTAG +3.3V 1 3 5 2 4 6 J9 CON-DIL6 PDI - Conector para programador MKII PDI/RST PDI_DATA 1 2 J10 CONN-SIL2 Usar quando for gravar .hex através do FLIP. Para uso bootloader ligar esse jumper MISO Correção V.1: FALHA. Correção V.2: SUCESSO com a retirada do capacitor. 45
  • 46.
    Testes e Resultados: Periféricos •USB: Falha • MicroSD: Falha • USART: Sucesso – Resultou na possibilidade de teste de outros periféricos. • Conversor A/D: Sucesso após correções. 46
  • 47.
    Testes e Resultados:Canais Analógicos • Injetado -50mv In – Valor esperado = 0. – FALHA. • Variação Pot +/-50mv In – Valor esperado = Diversos.. – FALHA. Valor de entrada Valor de saída -49,4mV 122,5mV -25,3mV 1,680V 0 2,77V 25,0mV 2,77V Tabela x: Resultados das medida do amplificador U6. 47
  • 48.
    Testes e Resultados:Canais Analógicos Sinal coletado da saída do diodo, em laranja a entrada e em azul a saída Sinal coletado após a remoção dos capacitores C20 e C21, em laranja a entrada e em azul a saída 48
  • 49.
    Testes e Resultados:Canais Analógicos Sinal coletado após a remoção dos capacitores C20 e C21, em laranja a entrada e em azul a saída SUCESSO 49
  • 50.
    Testes e Resultados: MóduloRM04 (Wifi) • Microcontrolador: 50
  • 51.
    Testes e Resultados: MóduloRM04 (Wifi) • Microcontrolador: 51
  • 52.
    Testes e Resultados: MóduloRM04 (Wifi) • Microcontrolador: – O resultado foi satisfatório sendo alcançada a estabilidade dos dados enviados, antes instáveis. • Software PC: – Envio de dados comando AT. SUCESSO. 52
  • 53.
    Considerações Finais • Viabilidade –Projeto de baixo custo e grande demanda comercial, dadas as necessidades residências e industriais • Dificuldades – Pela complexidade do projeto, alguns objetivos não foram alcançados em sua plenitude. • Futuro – Por ser um projeto de grande potencial, nós daremos continuidade no projeto afim de transformá-lo em um produto comercializável. – A Internet das Coisas é o futuro em nosso presente 53
  • 54.
    Muito Obrigado! Que osvossos esforços desafiem as impossibilidades, lembrai-vos de que as grandes coisas do homem foram conquistadas do que parecia impossível. Charles Chaplin 54