Observe
                                     Pense
                                     Solucione


PT5430
Painel de telemetria

      Manual de Projeto e Utilização




                       Automação e telemetria de:
                       • Reservatórios
                       • Medidores de pressão
                       • Macro-medidores
Sumário

Descrição do produto __________________________________________________________3
Lay-out do painel ______________________________________________________________4
Composição do produto ________________________________________________________5
Esquemático elétrico do PT5430........................................................................................................................................ 6

Folhas de dados dos equipamentos ______________________________________________7
CLPs série FBs .................................................................................................................................................................. 7
Rádio modem ITECH G24.................................................................................................................................................. 8
Fonte carregadora AD-55A ................................................................................................................................................ 9
Conversor DC/DC de 12V para 24V SD-50A-24 ............................................................................................................. 10
Seccionador, DPS e Tomada SW3300 ............................................................................................................................ 11
Iluminador de painel e chave fim de curso SW3301 ........................................................................................................ 12
Interface analógica IA2820............................................................................................................................................... 13
Painel CEMAR ................................................................................................................................................................. 14




   Nosso modelo Wiki de negócio (ampla divulgação e colaboração)
   Defendemos e acreditamos na utilização de tecnologias abertas, protocolos de comunicação de domínio público e
   hardwares e softwares de mercado. Por isso, nossos manuais contêm esquemáticos e listas de peças.
   Os manuais de projeto e utilização dos painéis de telemetria da Alfacomp contêm as informações necessárias e
   suficientes para que o usuário possa optar por adquirir o produto acabado ou realizar sua própria montagem.
   Optando por realizar sua própria montagem, o usuário obtém um custo final menor e um domínio mais amplo sobre a
   solução final.
   Consulte-nos sobre versões genéricas e sem custo de:
          •      Software supervisório para saneamento, baseado em Elipse E3.
          •      Ladder para controle de reservatórios e elevatórias de água e esgoto.




Painel de telemetria PT5430 - Manual de projeto e utilização - www.alfacomp.ind.br                                                                                                    2
Descrição do produto
Este documento descreve o painel de telemetria PT5430. O painel é baseado no CLP FBs 14MATJ de marca ALTUS e se destina ao uso em instalações
de saneamento tais como reservatórios, pontos de macro medição de vazão e pontos de medição de pressão.
A comunicação se dá por rádio modem GSM/GPRS dotado de dois cartões SIM


 Características técnicas
 Tensão de Alimentação          95 a 250 VCC
 Proteção de entrada            Módulo SW3300: seccionador com fusíveis, varistores de 20KA e tomada 2P + N
 Fonte de alimentação           Fonte carregadora de 50W + Conversor 12V p/ 24V 2A
 Rádio Modem                    Sistema GPRS/GSM quadriband (ITECH)
 Bateria                        Bateria selada de 12V / 7Ah - Autonomia de 12 horas
 Consumo de energia             5W máximo
 Temperatura de operação        -20° a +80°C
 Umidade                        10% a 90% (não condensante)
 Dimensões                      Altura 30 x Largura 30 x Profundidade 20 cm
 Alarmes                        Indicador de porta aberta ligado a uma entrada digital do clp
 Iluminação                     Módulo SW3301: Iluminador de painel dotado de 12 LEDs brancos de alto brilho
 Entradas digitais              6 entradas digitais em 24V livres. Podem ser ligadas ao sinal pulsado dos totalizadores de macro medidores
 Entradas analógicas            8 entradas analógicas em 4 a 20 mA dotadas de fusível rearmável e diodo TVS para proteção contra surtos
 CLP                            FBs-14MATJ (Altus)
 Grau de Proteção               IP54




Painel de telemetria PT5430 - Manual de projeto e utilização - www.alfacomp.ind.br                                                           3
Lay-out do painel




Painel de telemetria PT5430 - Manual de projeto e utilização - www.alfacomp.ind.br   4
Composição do produto
A tabela abaixo apresenta os componentes básicos do painel.
Qtd.      Modelo                        Descrição
1         Altus - FBs 14MATJ            Clp com 8ED, 6SD, e porta RS232 pela interface CB2
1         ITECH - G24                   Radio modem GSM/GPRS quadriband
1         MeanWell - AD-55A             Fonte carregadora 13,8V / 3,5A
1         MeanWell - SD-55A-24          Conversor DC de 12V para 24V/2,1A
1         Alfacomp - SW3300             Seccionador e protetor com tomada
1         Alfacomp - SW3301             Iluminador de painel com chave fim de curso
1         Alfacomp - IA2820             Interface analógica multiplexada para 8 entradas em 4 a 20mA
1         Alfacomp - CN3203             Protetor contra surtos para cabo de RF com conexões N-fêmea
1         Alfacomp - CB3100             Cabo interno de RF
1         Cemar - CS-3030-20            Quadro de comando metálico
1         Cemar - BT-7 VD               Barra de terra
10        Borne                         Borne Modular 2,5 mm
4         Poste                         Poste Clip Fix 35-5




Painel de telemetria PT5430 - Manual de projeto e utilização - www.alfacomp.ind.br                     5
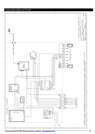
Esquemático elétrico do PT5430




Painel de telemetria PT5430 - Manual de projeto e utilização - www.alfacomp.ind.br   6
Folhas de dados dos equipamentos

 CLPs série FBs




Painel de telemetria PT5430 - Manual de projeto e utilização - www.alfacomp.ind.br   7
Rádio modem ITECH G24
Solução GSM/GPRS-EDGE Quadri Band com pilha TCP/IP interna e JAVA.
O Modem G24 Serial é um equipamento voltado para transmissão de dados através das redes
celulares de tecnologia GSM/GPRS-EDGE. Possui interface de comunicação padrão que lhe permite
ser conectado a diversos outros equipamentos dos quais se queira transmitir informacões remotas.

Características Principais do Modem G24 Serial
•    Pilha TCP/IP interna (Protocolos TCP e UDP)
•    Memória livre para rodar aplicações proprietárias
•    Portas adicionais de I/O, A/D, UART, SPI, I2C
•    Conector mini-USB
•    Quadri Band - 900/1800/850/1900 MHz permitindo performance global
•    2 conectores SIM Card
•    EDGE (depende do modelo)
•    Suporta voz, dados (CSD e GPRS-EDGE), fax e SMS
•    Compatível com TCP/IP Wireless Data Modem C18 CDMA 1x
•    Operação: 5 a 35 Volts

Características físicas:
•    Dimensões - C: 102 x L: 72 x A: 34 mm
•    Peso: 200 g
•    Conector RF de saída: SMA (fêmea) 50 ohms GSM
•    Temperatura Operacional: -20 a +85 °C

Características Técnicas:
•    Sistema de operação: GSM 900/1800/850/1900 MHz
•    Tensão de alimentação: 5 a 35 V
•    Consumo de corrente: IDLE @ 12 V: < 50 mA MÁX @ 12 V, 850/900 MHz, 2 slots TX, 2 W: 300 mA
•    Potência de saída: 2W - 850/900 MHz 1W - 1800/1900 MHz
•    Leitor de SIM Card: Interno, opção para 1 ou 2 SIM Card, 3V
•    Java: CLDC 1.1 / MIDP 2.0 / OTA Midlet download. 3 conexões simultâneas (2 UART, USB), 15 GPIO’s, 3 conversores A/D, 1 Mb RAM / 10 Mb Flash
•    Opções de interface: 1. RS232 Serial Assíncrona de 9 linhas em um conector DB9 (DCE flow direction). 2. Até 460 Kbps, com detecção automática
     entre 300 e 115,5 Kbps. 3. SW de aplicação Wizard, para PC, usado para ativar contexto PDP. 4. Aplicações proprietárias rodando em
     microcontrolador Freescale HCS08. 5. USB Full Speed, descarta uso de fonte de alimentação externa
•    Host Protocol: 1. ModoCSD: Comandos AT incluindo GSM 07.07, GSM 07.05. 2. Modo GPRS-EDGE: Comandos AT padrão GSM versões 07.06,
     07.07 e 7.5.0. 3. Modo GPRS-EDGE com TCP/IP interno: comandos AT proprietários
•    Modo CSD: Tranferência de dados até 14.4 Kbps
•    Modo GPRS: Transferência de dados dependente da rede, podendo atingir até 85.6 Kbps de download. GPRS classe B, multi slot classe 10, 2X
     (uplink) / 4X (downlink), coding schemes CS1 a CS4
•    Modo EDGE: Transferência de dados dependente da rede, podendo atingir até 236.8 Kbps de download. EDGE classe B, multi slot classe 10, 2X
     (uplink) / 4X (downlink), modulation coding scheme MSC1 a MSC9
•    SMS: MT/MO Modos texto e PDU
•    Áudio: Analógico: Full duplex I/O em conector opcional




Painel de telemetria PT5430 - Manual de projeto e utilização - www.alfacomp.ind.br                                                            8
Fonte carregadora AD-55A




•     Entrada AC universal (Full range)
•     Proteções contra curto-circuito, sobrecarga e sobre tensão
•     Proteção das baterias contra operação em tensão baixa
•     Resfriamento por convecção natural do ar
•     Teste burn-in em fábrica de 100%
•     Capacitores de longa vida (105oC)




    ESPECIFICAÇÕES TÉCNICAS
    Modelo                              AD-55A                                 AD-55B
    Tensões de saída                    CH1 (13,8V)            CH2 (13,4V)     CH1 (27,6V)   CH2 (26,5V)
    Corrente nominal                    3,5A                   0,23A           1,8A          0,16A
    Ripple máximo                       100 mV                                 100 mV
    Ajuste de tensão (CH1)              12 a 14,5V                             24 a 29 V
    Regulação de linha                  0,5%
    Regulação de carga                  0,5%
    Tensão de entrada                   88 a 264 VCA
    Frequência de entrada               47 a 63 Hz
    Corrente de entrada                 1,6A (115V) 1A (230V)
    Temperatura de operação             -10oC a +60oC
    Umidade                             20 a 90% (não condensante)
    Dimensões                           159 x 97 x 38 mm




Painel de telemetria PT5430 - Manual de projeto e utilização - www.alfacomp.ind.br                         9
Conversor DC/DC de 12V para 24V SD-50A-24




•     Entrada AC universal (Full range)
•     Proteções contra curto-circuito, sobrecarga e sobre tensão
•     Isolação de 1500 VCC entre a entrada e a saída
•     Filtros EMI embutidos para garantir o baixo ruído
•     Resfriamento por convecção natural do ar
•     Teste burn-in em fábrica de 100%
•     Capacitores de longa vida (105oC)




    Especificações técnicas
    Tensões de entrada                     9,2 a 18V
    Tensões de saída                       24V
    Corrente nominal de saída              2,1A
    Ripple máximo                          150 mV
    Ajuste de tensão (CH1)                 23 a 30V
    Regulação de linha                     0,2%
    Regulação de carga                     0,2%
    Eficiência                             74%
    Proteção                               Tipo fold back
    Temperatura de operação                -10oC a +60oC
    Umidade                                20 a 90% (não condensante)
    Dimensões                              159 x 97 x 38 mm




Painel de telemetria PT5430 - Manual de projeto e utilização - www.alfacomp.ind.br   10
Seccionador, DPS e Tomada SW3300




Painel de telemetria PT5430 - Manual de projeto e utilização - www.alfacomp.ind.br   11
Iluminador de painel e chave fim de curso SW3301




Painel de telemetria PT5430 - Manual de projeto e utilização - www.alfacomp.ind.br   12
Interface analógica IA2820




Painel de telemetria PT5430 - Manual de projeto e utilização - www.alfacomp.ind.br   13
Painel CEMAR
Os Quadros de Comando CEMAR, possuem uma grande variedade de opções, sendo indicados para diversas aplicações: proteção de conjuntos elétricos
e eletrônicos, montagem de comandos de máquinas e motores, distribuição e passagem de fios, proporcionando segurança, versatilidade e estética para
sua instalação elétrica, além de proteger os usuários e prevenir eventuais acidentes.
Estes quadros são aplicados em instalações industriais, comerciais e prediais, além de serem muito recomendados para instalações aparentes em
indústrias, armazens e depósitos.

Características técnicas
Caixa: Os Quadros de comando são construídos em chapa de aço SAE 1008. O conjunto é composto pela caixa, placa de montagem e flange. Possui,
também, dobras adicionais de 15º que protegem a caixa contra a entrada de água e pó, além de dar maior resistência mecânica à mesma.
Placa de Montagem: É removível, permitindo a montagem dos equipamentos em bancada.
Flange: Localizada na parte inferior dos quadros. A flange é removível facilitando a furação e a passagem de cabos ou eletrodutos. Sob consulta, podem
ser fornecidas as caixas com flange em todas as laterais da caixa. Os modelos CE/CS possuem borracha para vedação.
Fecho: O fecho é standard de fenda em metal. Sob consulta, poderão ser fornecidos outros modelos de fechos, com chaves ou manoplas.
Porta: É removível, sendo as dobradiças com pinos desmontáveis, facilitando o manuseio e instalação dos equipamentos, possui borracha de vedação.·
Os quadros de comando Cemar são classificados da seguinte forma:
•    Material: Metálico;
•    Modo de fixação: Parede ou poste;
•    Local de Utilização: Uso abrigado;
•    Abertura da Porta: 130º;
•    Grau de Proteção: IP 54 IK10.

Acabamento
Todas as peças são tratadas com anti-oxidante (fosfato de ferro) e após, recebem pintura eletrostática a pó.
•    Caixa e tampa: na cor bege (RAL 7032);
•    Placa de montagem: na cor laranja (RAL 2004).




Painel de telemetria PT5430 - Manual de projeto e utilização - www.alfacomp.ind.br                                                              14

PAINEL DE TELEMETRIA PT5430

  • 1.
    Observe Pense Solucione PT5430 Painel de telemetria Manual de Projeto e Utilização Automação e telemetria de: • Reservatórios • Medidores de pressão • Macro-medidores
  • 2.
    Sumário Descrição do produto__________________________________________________________3 Lay-out do painel ______________________________________________________________4 Composição do produto ________________________________________________________5 Esquemático elétrico do PT5430........................................................................................................................................ 6 Folhas de dados dos equipamentos ______________________________________________7 CLPs série FBs .................................................................................................................................................................. 7 Rádio modem ITECH G24.................................................................................................................................................. 8 Fonte carregadora AD-55A ................................................................................................................................................ 9 Conversor DC/DC de 12V para 24V SD-50A-24 ............................................................................................................. 10 Seccionador, DPS e Tomada SW3300 ............................................................................................................................ 11 Iluminador de painel e chave fim de curso SW3301 ........................................................................................................ 12 Interface analógica IA2820............................................................................................................................................... 13 Painel CEMAR ................................................................................................................................................................. 14 Nosso modelo Wiki de negócio (ampla divulgação e colaboração) Defendemos e acreditamos na utilização de tecnologias abertas, protocolos de comunicação de domínio público e hardwares e softwares de mercado. Por isso, nossos manuais contêm esquemáticos e listas de peças. Os manuais de projeto e utilização dos painéis de telemetria da Alfacomp contêm as informações necessárias e suficientes para que o usuário possa optar por adquirir o produto acabado ou realizar sua própria montagem. Optando por realizar sua própria montagem, o usuário obtém um custo final menor e um domínio mais amplo sobre a solução final. Consulte-nos sobre versões genéricas e sem custo de: • Software supervisório para saneamento, baseado em Elipse E3. • Ladder para controle de reservatórios e elevatórias de água e esgoto. Painel de telemetria PT5430 - Manual de projeto e utilização - www.alfacomp.ind.br 2
  • 3.
    Descrição do produto Estedocumento descreve o painel de telemetria PT5430. O painel é baseado no CLP FBs 14MATJ de marca ALTUS e se destina ao uso em instalações de saneamento tais como reservatórios, pontos de macro medição de vazão e pontos de medição de pressão. A comunicação se dá por rádio modem GSM/GPRS dotado de dois cartões SIM Características técnicas Tensão de Alimentação 95 a 250 VCC Proteção de entrada Módulo SW3300: seccionador com fusíveis, varistores de 20KA e tomada 2P + N Fonte de alimentação Fonte carregadora de 50W + Conversor 12V p/ 24V 2A Rádio Modem Sistema GPRS/GSM quadriband (ITECH) Bateria Bateria selada de 12V / 7Ah - Autonomia de 12 horas Consumo de energia 5W máximo Temperatura de operação -20° a +80°C Umidade 10% a 90% (não condensante) Dimensões Altura 30 x Largura 30 x Profundidade 20 cm Alarmes Indicador de porta aberta ligado a uma entrada digital do clp Iluminação Módulo SW3301: Iluminador de painel dotado de 12 LEDs brancos de alto brilho Entradas digitais 6 entradas digitais em 24V livres. Podem ser ligadas ao sinal pulsado dos totalizadores de macro medidores Entradas analógicas 8 entradas analógicas em 4 a 20 mA dotadas de fusível rearmável e diodo TVS para proteção contra surtos CLP FBs-14MATJ (Altus) Grau de Proteção IP54 Painel de telemetria PT5430 - Manual de projeto e utilização - www.alfacomp.ind.br 3
  • 4.
    Lay-out do painel Painelde telemetria PT5430 - Manual de projeto e utilização - www.alfacomp.ind.br 4
  • 5.
    Composição do produto Atabela abaixo apresenta os componentes básicos do painel. Qtd. Modelo Descrição 1 Altus - FBs 14MATJ Clp com 8ED, 6SD, e porta RS232 pela interface CB2 1 ITECH - G24 Radio modem GSM/GPRS quadriband 1 MeanWell - AD-55A Fonte carregadora 13,8V / 3,5A 1 MeanWell - SD-55A-24 Conversor DC de 12V para 24V/2,1A 1 Alfacomp - SW3300 Seccionador e protetor com tomada 1 Alfacomp - SW3301 Iluminador de painel com chave fim de curso 1 Alfacomp - IA2820 Interface analógica multiplexada para 8 entradas em 4 a 20mA 1 Alfacomp - CN3203 Protetor contra surtos para cabo de RF com conexões N-fêmea 1 Alfacomp - CB3100 Cabo interno de RF 1 Cemar - CS-3030-20 Quadro de comando metálico 1 Cemar - BT-7 VD Barra de terra 10 Borne Borne Modular 2,5 mm 4 Poste Poste Clip Fix 35-5 Painel de telemetria PT5430 - Manual de projeto e utilização - www.alfacomp.ind.br 5
  • 6.
    Esquemático elétrico doPT5430 Painel de telemetria PT5430 - Manual de projeto e utilização - www.alfacomp.ind.br 6
  • 7.
    Folhas de dadosdos equipamentos CLPs série FBs Painel de telemetria PT5430 - Manual de projeto e utilização - www.alfacomp.ind.br 7
  • 8.
    Rádio modem ITECHG24 Solução GSM/GPRS-EDGE Quadri Band com pilha TCP/IP interna e JAVA. O Modem G24 Serial é um equipamento voltado para transmissão de dados através das redes celulares de tecnologia GSM/GPRS-EDGE. Possui interface de comunicação padrão que lhe permite ser conectado a diversos outros equipamentos dos quais se queira transmitir informacões remotas. Características Principais do Modem G24 Serial • Pilha TCP/IP interna (Protocolos TCP e UDP) • Memória livre para rodar aplicações proprietárias • Portas adicionais de I/O, A/D, UART, SPI, I2C • Conector mini-USB • Quadri Band - 900/1800/850/1900 MHz permitindo performance global • 2 conectores SIM Card • EDGE (depende do modelo) • Suporta voz, dados (CSD e GPRS-EDGE), fax e SMS • Compatível com TCP/IP Wireless Data Modem C18 CDMA 1x • Operação: 5 a 35 Volts Características físicas: • Dimensões - C: 102 x L: 72 x A: 34 mm • Peso: 200 g • Conector RF de saída: SMA (fêmea) 50 ohms GSM • Temperatura Operacional: -20 a +85 °C Características Técnicas: • Sistema de operação: GSM 900/1800/850/1900 MHz • Tensão de alimentação: 5 a 35 V • Consumo de corrente: IDLE @ 12 V: < 50 mA MÁX @ 12 V, 850/900 MHz, 2 slots TX, 2 W: 300 mA • Potência de saída: 2W - 850/900 MHz 1W - 1800/1900 MHz • Leitor de SIM Card: Interno, opção para 1 ou 2 SIM Card, 3V • Java: CLDC 1.1 / MIDP 2.0 / OTA Midlet download. 3 conexões simultâneas (2 UART, USB), 15 GPIO’s, 3 conversores A/D, 1 Mb RAM / 10 Mb Flash • Opções de interface: 1. RS232 Serial Assíncrona de 9 linhas em um conector DB9 (DCE flow direction). 2. Até 460 Kbps, com detecção automática entre 300 e 115,5 Kbps. 3. SW de aplicação Wizard, para PC, usado para ativar contexto PDP. 4. Aplicações proprietárias rodando em microcontrolador Freescale HCS08. 5. USB Full Speed, descarta uso de fonte de alimentação externa • Host Protocol: 1. ModoCSD: Comandos AT incluindo GSM 07.07, GSM 07.05. 2. Modo GPRS-EDGE: Comandos AT padrão GSM versões 07.06, 07.07 e 7.5.0. 3. Modo GPRS-EDGE com TCP/IP interno: comandos AT proprietários • Modo CSD: Tranferência de dados até 14.4 Kbps • Modo GPRS: Transferência de dados dependente da rede, podendo atingir até 85.6 Kbps de download. GPRS classe B, multi slot classe 10, 2X (uplink) / 4X (downlink), coding schemes CS1 a CS4 • Modo EDGE: Transferência de dados dependente da rede, podendo atingir até 236.8 Kbps de download. EDGE classe B, multi slot classe 10, 2X (uplink) / 4X (downlink), modulation coding scheme MSC1 a MSC9 • SMS: MT/MO Modos texto e PDU • Áudio: Analógico: Full duplex I/O em conector opcional Painel de telemetria PT5430 - Manual de projeto e utilização - www.alfacomp.ind.br 8
  • 9.
    Fonte carregadora AD-55A • Entrada AC universal (Full range) • Proteções contra curto-circuito, sobrecarga e sobre tensão • Proteção das baterias contra operação em tensão baixa • Resfriamento por convecção natural do ar • Teste burn-in em fábrica de 100% • Capacitores de longa vida (105oC) ESPECIFICAÇÕES TÉCNICAS Modelo AD-55A AD-55B Tensões de saída CH1 (13,8V) CH2 (13,4V) CH1 (27,6V) CH2 (26,5V) Corrente nominal 3,5A 0,23A 1,8A 0,16A Ripple máximo 100 mV 100 mV Ajuste de tensão (CH1) 12 a 14,5V 24 a 29 V Regulação de linha 0,5% Regulação de carga 0,5% Tensão de entrada 88 a 264 VCA Frequência de entrada 47 a 63 Hz Corrente de entrada 1,6A (115V) 1A (230V) Temperatura de operação -10oC a +60oC Umidade 20 a 90% (não condensante) Dimensões 159 x 97 x 38 mm Painel de telemetria PT5430 - Manual de projeto e utilização - www.alfacomp.ind.br 9
  • 10.
    Conversor DC/DC de12V para 24V SD-50A-24 • Entrada AC universal (Full range) • Proteções contra curto-circuito, sobrecarga e sobre tensão • Isolação de 1500 VCC entre a entrada e a saída • Filtros EMI embutidos para garantir o baixo ruído • Resfriamento por convecção natural do ar • Teste burn-in em fábrica de 100% • Capacitores de longa vida (105oC) Especificações técnicas Tensões de entrada 9,2 a 18V Tensões de saída 24V Corrente nominal de saída 2,1A Ripple máximo 150 mV Ajuste de tensão (CH1) 23 a 30V Regulação de linha 0,2% Regulação de carga 0,2% Eficiência 74% Proteção Tipo fold back Temperatura de operação -10oC a +60oC Umidade 20 a 90% (não condensante) Dimensões 159 x 97 x 38 mm Painel de telemetria PT5430 - Manual de projeto e utilização - www.alfacomp.ind.br 10
  • 11.
    Seccionador, DPS eTomada SW3300 Painel de telemetria PT5430 - Manual de projeto e utilização - www.alfacomp.ind.br 11
  • 12.
    Iluminador de painele chave fim de curso SW3301 Painel de telemetria PT5430 - Manual de projeto e utilização - www.alfacomp.ind.br 12
  • 13.
    Interface analógica IA2820 Painelde telemetria PT5430 - Manual de projeto e utilização - www.alfacomp.ind.br 13
  • 14.
    Painel CEMAR Os Quadrosde Comando CEMAR, possuem uma grande variedade de opções, sendo indicados para diversas aplicações: proteção de conjuntos elétricos e eletrônicos, montagem de comandos de máquinas e motores, distribuição e passagem de fios, proporcionando segurança, versatilidade e estética para sua instalação elétrica, além de proteger os usuários e prevenir eventuais acidentes. Estes quadros são aplicados em instalações industriais, comerciais e prediais, além de serem muito recomendados para instalações aparentes em indústrias, armazens e depósitos. Características técnicas Caixa: Os Quadros de comando são construídos em chapa de aço SAE 1008. O conjunto é composto pela caixa, placa de montagem e flange. Possui, também, dobras adicionais de 15º que protegem a caixa contra a entrada de água e pó, além de dar maior resistência mecânica à mesma. Placa de Montagem: É removível, permitindo a montagem dos equipamentos em bancada. Flange: Localizada na parte inferior dos quadros. A flange é removível facilitando a furação e a passagem de cabos ou eletrodutos. Sob consulta, podem ser fornecidas as caixas com flange em todas as laterais da caixa. Os modelos CE/CS possuem borracha para vedação. Fecho: O fecho é standard de fenda em metal. Sob consulta, poderão ser fornecidos outros modelos de fechos, com chaves ou manoplas. Porta: É removível, sendo as dobradiças com pinos desmontáveis, facilitando o manuseio e instalação dos equipamentos, possui borracha de vedação.· Os quadros de comando Cemar são classificados da seguinte forma: • Material: Metálico; • Modo de fixação: Parede ou poste; • Local de Utilização: Uso abrigado; • Abertura da Porta: 130º; • Grau de Proteção: IP 54 IK10. Acabamento Todas as peças são tratadas com anti-oxidante (fosfato de ferro) e após, recebem pintura eletrostática a pó. • Caixa e tampa: na cor bege (RAL 7032); • Placa de montagem: na cor laranja (RAL 2004). Painel de telemetria PT5430 - Manual de projeto e utilização - www.alfacomp.ind.br 14