Materiais e
Processos
Gráficos      1
Índice

    1 Fluxograma de Projeto Gráfico ..................................................... 5
    	      1.1 Etapas para desenvolvimento do Projeto ..................... 5
    	      1.2 Método de trabalho? ........................................................ 9
    	      1.3 Pré-impressão - Fluxo da imagem digital ...................... 9
    2 Meio Tom e Retícula ........................................................................17
    	      2.1 Imagem Digital .................................................................17
    	      2.2 Original ............................................................................. 18
    		             2.2.1 Originais a Bitmap ............................................ 18
    		             2.2.2 Originais Vetoriais ............................................. 19
    		             2.2.3 Originais a Traço ................................................ 19
    		             2.3 Resolução da Imagem ......................................... 20
    	      2. Retícula ............................................................................. 20
    		             2.3.1 Retícula de Meio-Tom Convencional ...............	                           20
    		             2.3.2 Lineatura ............................................................ 21
    		             2.3.3 Retícula de Meio Tom e Benday ....................... 22
    		             2.3.4 Inclinação de Retículas ..................................... 23
    		             2.3.5 Retícula de Meio Tom Estocástica .................... 24
    3 Ordem de Serviço ...........................................................................27
    	      3.1 Itens de uma Ordem de Serviço ..................................... 27
    	      3.2 Overprint .......................................................................... 28
    	      3.3 Trapping ............................................................................ 29
    	      3.4 Dicas                                                                                  30
     




2                                                                                                          3
1               Fluxograma de
                    Projeto Gráfico



    Design Gráfico deve levar em consideração para um projeto:

    Necessidade do cliente
    Objetivos de comunicação
    Público alvo
    Forma
    Função
    Produção

    1.1 Etapas para desenvolvimento do Projeto
    Briefing

    Um documento com informações necessárias para se desenvolver
    um projeto gráfico.




4                                                                  5
Pesquisa                                                                                                                         Estudos

    - Linguagem do público alvo                                                                                                      Nesta fase é executado o estudo das cores do projeto. Procura-se
    - Código visual da concorrência                                                                                                  definir formatos e tipografia para facilitar a execução do layout.
    - Painel semântico
                                                                                                                                     Painel Semântico - Conceitual


      Hábitos de Consumo
      A forma majoritária de utilização é no
      famoso cafezinho, em sucos e chá.




                                                                            Público Alvo
                                                                     Zero-Cal se destaca entre o
                                                                     público feminino (39%), mais jovens
                                                                     (44%) e mais escolarizados (42%).
                                                                     Também é utilizado por diabéticos,
                                                                     crianças com obesidade e pessoas
                                                                     que desejam perder peso.




                                               Referências Gráficas




                                                                                                           Painel com Hábitos de                                         Amanda A. Moreira - Renata Valentini 4C1

                                                                                                                                                                                                                    Painel com Estudos
                                                                                                           Consumo, Público Alvo e
                                                                                                           Referências Gráficas
    Rough                                                                                                                            Produção de Imagens

    Desenhos ou esboços, elaborados com traços rápidos e precisos.                                                                   Nesta fase é executada, caso seja necessário, a criação de origi-
    Tem como finalidade o desenvolvimento de idéias para elaboração                                                                  nais fotográficos e ilustrações para serem utilizados no projeto
    de um projeto.                                                                                                                   gráfico.




                                                                                                                                                                                                                    Ensaio Fotográfico: produção
                                                                                                           Rough                                                                                                    de imagens

6                                                                                                                                                                                                                                                  7
Layout                                                                     1.2 Método de trabalho?
    Representa como o projeto ficará depois de impresso e é enviado            Layout em baixa resolução x Arte Final
    ao cliente para aprovação.
                                                                                 Briefing >Pesquisa > Rafe > Estudos > Produção de imagens >
                                                                                            Layout em alta (Aprovação) - arte final



                                                                               Briefing >Pesquisa > Rafe > Estudos > Produção de imagens >
                                                                                 Layout em baixa (Aprovação) > Captura da imagem em alta >
                                                                                                 remontar o layout > arte final


                                               Layout para aprovação do
                                               cliente




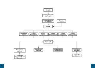
    Arte-final                                                                 1.3 Pré-impressão - Fluxo da imagem digital
    Produto que dará origem ao fotolito ou a mesma servirá de matriz           Captura da imagem: o original é capturado através de dispositivos
    quando utilizada a impressão digital.                                      de captura de imagem (câmera, scanner)
                                                                               Manipulação digital
                                                                               Dispositivo de saída (impressoras ou imagesetter)




                                               Arquivo fechado com as mar-
                                               cas de corte, registro escala                                               Processo de Digitalização
                                               de cinzas e de cor


8                                                                                                                                                      9
Tratamento da Imagem                                                      Colorização de Imagens

     Nesta fase é feita a limpeza, correção e acerto das cores das ima-        As imagens obtidas nesta fase podem ser coloridas ou podem ter
     gens escaneadas.                                                          sua cor alterada.




                                                                                                                           Colorização




     Com tratamento                Sem tratamento
     Recorte de Imagens                                                        Fusão digital de imagens

     As imagens obtidas podem ser recortadas para posteriormente               Nesta fase é feita a união de imagens diferentes, com o objetivo
     serem colocadas sobre outro fundo.                                        de ao final existir apenas uma ou em alguns casos retirar partes
                                                                               da imagem indesejados .




                                                    Aplicação de outro fundo                                               Fusão de Imagens

10                                                                                                                                                11
Editoração                                                           Prova digital de Imposição

     As imagens nesta etapa são transferidas para um software de          É a prova gerada a partir do arquivo montado, para que seja veri-
     editoração onde elas são montadas no layout junto com o texto        ficado possíveis erros na montagem. As impressoras utilizadas
     (união de elementos textuais e não textuais)                         neste tipo de prova são as Plotters.

     Prova digital contratual

     É a prova que será enviada ao cliente para ele aprovar e verificar
     como ficará o trabalho depois de impresso. Geralmente as impres-
     soras utilizadas são alta qualidade.

     Fechamento de Arquivo

     É a conversão do arquivo em linguagem PostScript, utilizada pela
     maior parte das impressoras profissionais.

     Imposição do arquivo
                                                                                                              Impressão de Prova
     É feito o cálculo de aproveitamento de papel, para que se saiba
     quantos trabalhos irão ser impressos na folha.
                                                                          Saída de filme e/ou gravação de matrizes

                                                                          Nesta fase é confeccionada a matriz, que pode ser o fotolito ou a
                                                                          chapa, de acordo com o fluxo de trabalho implantado pela em-
                                                                          presa.




                                                                                        Impressão > Acabamento > Distribuição




                                Imposição do Arquivo




12                                                                                                                                            13
14   15
2                            Meio Tom e
                                   Retícula



     2.1 Imagem Digital

     É aquela mediada através dos sistemas da computação.
     É visualizada, produzida, processada através dos dados binários,
     equações matemáticas e circuitos integrados e segundo regras pré
     determinadas traz a visualização da imagem ou de um conjunto
     de imagens.
     É simulação da representação
     - Renovam a criação plástica visual
     - Apresentam novos discursos icônicos, de contexto
     - Associam as imagens de todos os tempos e culturas
     - Determinam outra e nova relação de autoria




           Original -> Dispositivo de entrada e Manipulaçãp -> Dispositivo de Saída




                                                             Produto gráfico




16                                                                                    17
2.2 Original                                                     2.2.2 Originais Vetoriais

     É tudo aquilo que se pretende reproduzir em artes gráficas.      Qualquer imagem gerada em programas vetoriais como o Corel
                                                                      Draw, Ilustrator... é chamada de Vetor. Ao contrário do bitmap, esta
                                                                      imagem é formada por linha, lida pelo software como linha e não
     2.2.1 Originais a Bitmap                                         como mapa de bits. Geralmente são imagens à traço que também
                                                                      ao contrário do bitmap, podem ser ampliadas sem a perda de sua
     Qualquer imagem, desenho ou pintura, que após scaneado pode      qualidade.
     ser trabalhado em software de tratamento de imagem. Ex: Photo-   De acordo com a natureza dos grafismos.
     shop. A imagem é formada na tela do computador por um mapa
     de bits, uma grade de pontos luminosos que forma a imagem.
     Este tipo de imagem deve ser trabalhada no tamanho original no
     qual foi scaneado pois perde qualidade se ampliado
     Resolução da Imagem
     Quantidade de pixels na imagem digital
     Quantidade de informação que o pixel traz para compor a imagem
     Medida por dpi (dots per inch).

                                                                                                              Imagem Vetorial

                                                                      2.2.3 Originais a Traço

                                                                      Qualquer imagem em cor absoluta, sem gradação de tom.
                                                                      Ex: linhas, traços, texto, pontos, fios e massas compactas, etc.




                                                                                                              Imagem à traço




                                                   Imagem Bitmap

18                                                                                                                                           19
2.2.4 Tom contínuo                                                    Quanto mais alta a lineatura, mais linhas ou seja pontos por uni-
                                                                           dade de medida, logo mais precisa será a imagem.
     Qualquer imagem que tenha gama de tons (variação tonal) mistur-       Quanto menos o número de linhas, maior o tamanho do ponto.
     ando-se uma dentro da outra, sem interrupções (degradê).
     Ex: fotografias, cromos, pinturas, desenhos a grafite, lápis de cor   Áreas de Máximas                                          Áreas de Mínimas
     ou carvão.




                               Imagem Tom Contínuo
                                                                           2.3.2 Lineatura
     2.3 Retícula
                                                                           É a quantidade de pontos de retícula por polegada ou centímetro
     O que é?                                                              linear.
     Reticulas são pontos que constituem a imagem.
     A reticulagem é necessária para que se possa reproduzir tons con-
     tínuos através dos diversos processos de impressão.

     2.3.1 Retícula de Meio-Tom Convencional (AM – Amplitude Modulada)
                                                                                                                 inlcinação: 45º
     Quando um original tom contínuo é reticulado diz-se que ele foi                                             	         1 polegada (2,54 cm)
                                                                                                                 	         12 linhas por polegada
     transformado em meio-tom. A quantidade de pontos por unidade
     de medida é chamada de linhagem, linhatura ou lineatura. (linhas      Está diretamente relacionada com a definição da imagem.
     de pontos por centímetro ou por polegada quadrada).                   Existem 4 fatores que influenciam na escolha correta da lineatura
     Os pontos estão dispostos de maneira organizada, regular, como        para a reprodução de um projeto gráfico:
     numa grelha ou rede (por isso retícula), à mesma distância um         •	     Tipo de suporte;
     dos outros.                                                           •	     Sistema de impressão;
                                                                           •	     Tipo de máquina;
                                                                           •	     Tipo de projeto.

20                                                                                                                                                      21
2.3.4 Inclinação de Retículas

                                                                            Quando imprimimos em cores, observamos que os pontos de
                                                                            retícula não se sobrepõem uns aos outros, mas ficam lado a lado
                                                                            com um mínimo de impressão sobreposta. A mistura óptica das
                                                                            cores é feita no olho humano. Na impressão em cores cada cor
                                                                            tem um determinado ângulo de retícula. Desse modo, na im-
                                                                            pressão em 4 cores, devemos manter as cores separadas em 30
                                                                            graus para evitar o fenômeno do moirê.




                                                   Imagem reticulada
                                                                            Inclinação das Retículas                       Retículas sobrepostas
     2.3.3 Retícula de Meio Tom e Benday
                                                                            Moirê
     O Benday é também uma retícula que se aplica geralmente às áre-
     as de traço – chapadas – quando se quer compor uma nova cor a          Efeito visual causado pela mistura de retículas sobrepostas em
     partir de duas ou mais já utilizadas, ou para rebaixar (clarear) uma   inclinações erradas ou quando se reticula pela segunda vez um
     cor existente. Nesse caso indicamos a porcentagem desejada.            material já reticulado.
     Por exemplo: 100% preto indica uma área de cor chapada, potanto
     sem benday. Preto 50% indica uma área semelhante a um cinza
     médio, confeccionado por uma retícula de pontos pretos.




                                       Benday                                                               Efeito Moirê

22                                                                                                                                                 23
2.3.5 Retícula de Meio Tom Estocástica (FM – Frequência Modulada)                           Prós    Contras

     É também um tipo de retícula que forma imagens em um material                    Maior definição;   Controle na cópia de chapas;
     impresso.                                                                Eliminação de rosetas;     Controle na impressão;
     Ao contrário da retícula de meio tom convencional a retícula        Maior facilidade no registro;   Controle com matéria prima;
     estocástica não possui variação no tamanho, amplitude de seu                 Menor variação de      Dificuldades nas provas
     ponto. Eles encontram-se de maneira desordenada em uma ima-                         entintagem.     digitais.
     gem sendo que em áreas mais claras são encontrados um número
     menor de pontos. Em áreas mais escuras um número maior.




                                                  Retícula Estocástica




     Retícula Estocástica




24                                                                                                                                      25
3               Ordem de Serviço



     3.1 Itens de uma Ordem de Serviço
     Arquivo:                          Opções para arquivos abertos:
     - aberto                          - marcas de corte e registro
     - fechado                         - escala: ampliar __%
                                       reduzir __%
     Programas Utilizados:
     - PC                              Separação de Cores:
     - Mac                             - cyan
                                       - magenta
     Mídia Magnética:                  - amarelo
     - CD                              - preto
     - outros                          - overprint
                                       - traping
     Fontes Utilizadas:                - cores especiais
     - relacionar                      - imposição de páginas
                                       - sangria
     Imagesseter:
     - avantra
     - linotronic

     Formato de Página:
     - cm

     Total de páginas:
     - todas
     - de ___ a ___.

     Lineatura Setada pelo Programa:
     - lpi




26                                                                     27
3.2 Overprint   3.3 Trapping

                     O trapping é um procedimento que visa facilitar o encaixe de
                     cores na medida que excede um pouco a área de cobertura da
                     cor em relação ao seu “encaixe” assim, uma área sobressalente é
                                                   ,
                     criada e o registro, mesmo que falho, não gera os famosos filetes
                     brancos.




28                                                                                       29
3.4 Dicas                                                       Utilização da LPI

     Dica: Tamanho Mínimo                                            Linhas de ponto por polegada de acordo com os processos de
                                                                     impressão – medidas aproximadas.
     Fontes menores do que 4 pontos podem se encher de tinta quan-
     do impressas.




     Dica: Registro

     Não usar a combinação de mais de duas cores em tipografias
     lights de corpo pequeno.




            COLOUR
            COLOUR
     Dica: Fonte Light

     Não usar fonte light vazada em fundo chapado.




30                                                                                                                                31

Materiais e Processos Gráficos

  • 1.
  • 2.
    Índice 1 Fluxograma de Projeto Gráfico ..................................................... 5 1.1 Etapas para desenvolvimento do Projeto ..................... 5 1.2 Método de trabalho? ........................................................ 9 1.3 Pré-impressão - Fluxo da imagem digital ...................... 9 2 Meio Tom e Retícula ........................................................................17 2.1 Imagem Digital .................................................................17 2.2 Original ............................................................................. 18 2.2.1 Originais a Bitmap ............................................ 18 2.2.2 Originais Vetoriais ............................................. 19 2.2.3 Originais a Traço ................................................ 19 2.3 Resolução da Imagem ......................................... 20 2. Retícula ............................................................................. 20 2.3.1 Retícula de Meio-Tom Convencional ............... 20 2.3.2 Lineatura ............................................................ 21 2.3.3 Retícula de Meio Tom e Benday ....................... 22 2.3.4 Inclinação de Retículas ..................................... 23 2.3.5 Retícula de Meio Tom Estocástica .................... 24 3 Ordem de Serviço ...........................................................................27 3.1 Itens de uma Ordem de Serviço ..................................... 27 3.2 Overprint .......................................................................... 28 3.3 Trapping ............................................................................ 29 3.4 Dicas 30   2 3
  • 3.
    1 Fluxograma de Projeto Gráfico Design Gráfico deve levar em consideração para um projeto: Necessidade do cliente Objetivos de comunicação Público alvo Forma Função Produção 1.1 Etapas para desenvolvimento do Projeto Briefing Um documento com informações necessárias para se desenvolver um projeto gráfico. 4 5
  • 4.
    Pesquisa Estudos - Linguagem do público alvo Nesta fase é executado o estudo das cores do projeto. Procura-se - Código visual da concorrência definir formatos e tipografia para facilitar a execução do layout. - Painel semântico Painel Semântico - Conceitual Hábitos de Consumo A forma majoritária de utilização é no famoso cafezinho, em sucos e chá. Público Alvo Zero-Cal se destaca entre o público feminino (39%), mais jovens (44%) e mais escolarizados (42%). Também é utilizado por diabéticos, crianças com obesidade e pessoas que desejam perder peso. Referências Gráficas Painel com Hábitos de Amanda A. Moreira - Renata Valentini 4C1 Painel com Estudos Consumo, Público Alvo e Referências Gráficas Rough Produção de Imagens Desenhos ou esboços, elaborados com traços rápidos e precisos. Nesta fase é executada, caso seja necessário, a criação de origi- Tem como finalidade o desenvolvimento de idéias para elaboração nais fotográficos e ilustrações para serem utilizados no projeto de um projeto. gráfico. Ensaio Fotográfico: produção Rough de imagens 6 7
  • 5.
    Layout 1.2 Método de trabalho? Representa como o projeto ficará depois de impresso e é enviado Layout em baixa resolução x Arte Final ao cliente para aprovação. Briefing >Pesquisa > Rafe > Estudos > Produção de imagens > Layout em alta (Aprovação) - arte final Briefing >Pesquisa > Rafe > Estudos > Produção de imagens > Layout em baixa (Aprovação) > Captura da imagem em alta > remontar o layout > arte final Layout para aprovação do cliente Arte-final 1.3 Pré-impressão - Fluxo da imagem digital Produto que dará origem ao fotolito ou a mesma servirá de matriz Captura da imagem: o original é capturado através de dispositivos quando utilizada a impressão digital. de captura de imagem (câmera, scanner) Manipulação digital Dispositivo de saída (impressoras ou imagesetter) Arquivo fechado com as mar- cas de corte, registro escala Processo de Digitalização de cinzas e de cor 8 9
  • 6.
    Tratamento da Imagem Colorização de Imagens Nesta fase é feita a limpeza, correção e acerto das cores das ima- As imagens obtidas nesta fase podem ser coloridas ou podem ter gens escaneadas. sua cor alterada. Colorização Com tratamento Sem tratamento Recorte de Imagens Fusão digital de imagens As imagens obtidas podem ser recortadas para posteriormente Nesta fase é feita a união de imagens diferentes, com o objetivo serem colocadas sobre outro fundo. de ao final existir apenas uma ou em alguns casos retirar partes da imagem indesejados . Aplicação de outro fundo Fusão de Imagens 10 11
  • 7.
    Editoração Prova digital de Imposição As imagens nesta etapa são transferidas para um software de É a prova gerada a partir do arquivo montado, para que seja veri- editoração onde elas são montadas no layout junto com o texto ficado possíveis erros na montagem. As impressoras utilizadas (união de elementos textuais e não textuais) neste tipo de prova são as Plotters. Prova digital contratual É a prova que será enviada ao cliente para ele aprovar e verificar como ficará o trabalho depois de impresso. Geralmente as impres- soras utilizadas são alta qualidade. Fechamento de Arquivo É a conversão do arquivo em linguagem PostScript, utilizada pela maior parte das impressoras profissionais. Imposição do arquivo Impressão de Prova É feito o cálculo de aproveitamento de papel, para que se saiba quantos trabalhos irão ser impressos na folha. Saída de filme e/ou gravação de matrizes Nesta fase é confeccionada a matriz, que pode ser o fotolito ou a chapa, de acordo com o fluxo de trabalho implantado pela em- presa. Impressão > Acabamento > Distribuição Imposição do Arquivo 12 13
  • 8.
    14 15
  • 9.
    2 Meio Tom e Retícula 2.1 Imagem Digital É aquela mediada através dos sistemas da computação. É visualizada, produzida, processada através dos dados binários, equações matemáticas e circuitos integrados e segundo regras pré determinadas traz a visualização da imagem ou de um conjunto de imagens. É simulação da representação - Renovam a criação plástica visual - Apresentam novos discursos icônicos, de contexto - Associam as imagens de todos os tempos e culturas - Determinam outra e nova relação de autoria Original -> Dispositivo de entrada e Manipulaçãp -> Dispositivo de Saída Produto gráfico 16 17
  • 10.
    2.2 Original 2.2.2 Originais Vetoriais É tudo aquilo que se pretende reproduzir em artes gráficas. Qualquer imagem gerada em programas vetoriais como o Corel Draw, Ilustrator... é chamada de Vetor. Ao contrário do bitmap, esta imagem é formada por linha, lida pelo software como linha e não 2.2.1 Originais a Bitmap como mapa de bits. Geralmente são imagens à traço que também ao contrário do bitmap, podem ser ampliadas sem a perda de sua Qualquer imagem, desenho ou pintura, que após scaneado pode qualidade. ser trabalhado em software de tratamento de imagem. Ex: Photo- De acordo com a natureza dos grafismos. shop. A imagem é formada na tela do computador por um mapa de bits, uma grade de pontos luminosos que forma a imagem. Este tipo de imagem deve ser trabalhada no tamanho original no qual foi scaneado pois perde qualidade se ampliado Resolução da Imagem Quantidade de pixels na imagem digital Quantidade de informação que o pixel traz para compor a imagem Medida por dpi (dots per inch). Imagem Vetorial 2.2.3 Originais a Traço Qualquer imagem em cor absoluta, sem gradação de tom. Ex: linhas, traços, texto, pontos, fios e massas compactas, etc. Imagem à traço Imagem Bitmap 18 19
  • 11.
    2.2.4 Tom contínuo Quanto mais alta a lineatura, mais linhas ou seja pontos por uni- dade de medida, logo mais precisa será a imagem. Qualquer imagem que tenha gama de tons (variação tonal) mistur- Quanto menos o número de linhas, maior o tamanho do ponto. ando-se uma dentro da outra, sem interrupções (degradê). Ex: fotografias, cromos, pinturas, desenhos a grafite, lápis de cor Áreas de Máximas Áreas de Mínimas ou carvão. Imagem Tom Contínuo 2.3.2 Lineatura 2.3 Retícula É a quantidade de pontos de retícula por polegada ou centímetro O que é? linear. Reticulas são pontos que constituem a imagem. A reticulagem é necessária para que se possa reproduzir tons con- tínuos através dos diversos processos de impressão. 2.3.1 Retícula de Meio-Tom Convencional (AM – Amplitude Modulada) inlcinação: 45º Quando um original tom contínuo é reticulado diz-se que ele foi 1 polegada (2,54 cm) 12 linhas por polegada transformado em meio-tom. A quantidade de pontos por unidade de medida é chamada de linhagem, linhatura ou lineatura. (linhas Está diretamente relacionada com a definição da imagem. de pontos por centímetro ou por polegada quadrada). Existem 4 fatores que influenciam na escolha correta da lineatura Os pontos estão dispostos de maneira organizada, regular, como para a reprodução de um projeto gráfico: numa grelha ou rede (por isso retícula), à mesma distância um • Tipo de suporte; dos outros. • Sistema de impressão; • Tipo de máquina; • Tipo de projeto. 20 21
  • 12.
    2.3.4 Inclinação deRetículas Quando imprimimos em cores, observamos que os pontos de retícula não se sobrepõem uns aos outros, mas ficam lado a lado com um mínimo de impressão sobreposta. A mistura óptica das cores é feita no olho humano. Na impressão em cores cada cor tem um determinado ângulo de retícula. Desse modo, na im- pressão em 4 cores, devemos manter as cores separadas em 30 graus para evitar o fenômeno do moirê. Imagem reticulada Inclinação das Retículas Retículas sobrepostas 2.3.3 Retícula de Meio Tom e Benday Moirê O Benday é também uma retícula que se aplica geralmente às áre- as de traço – chapadas – quando se quer compor uma nova cor a Efeito visual causado pela mistura de retículas sobrepostas em partir de duas ou mais já utilizadas, ou para rebaixar (clarear) uma inclinações erradas ou quando se reticula pela segunda vez um cor existente. Nesse caso indicamos a porcentagem desejada. material já reticulado. Por exemplo: 100% preto indica uma área de cor chapada, potanto sem benday. Preto 50% indica uma área semelhante a um cinza médio, confeccionado por uma retícula de pontos pretos. Benday Efeito Moirê 22 23
  • 13.
    2.3.5 Retícula deMeio Tom Estocástica (FM – Frequência Modulada) Prós Contras É também um tipo de retícula que forma imagens em um material Maior definição; Controle na cópia de chapas; impresso. Eliminação de rosetas; Controle na impressão; Ao contrário da retícula de meio tom convencional a retícula Maior facilidade no registro; Controle com matéria prima; estocástica não possui variação no tamanho, amplitude de seu Menor variação de Dificuldades nas provas ponto. Eles encontram-se de maneira desordenada em uma ima- entintagem. digitais. gem sendo que em áreas mais claras são encontrados um número menor de pontos. Em áreas mais escuras um número maior. Retícula Estocástica Retícula Estocástica 24 25
  • 14.
    3 Ordem de Serviço 3.1 Itens de uma Ordem de Serviço Arquivo: Opções para arquivos abertos: - aberto - marcas de corte e registro - fechado - escala: ampliar __% reduzir __% Programas Utilizados: - PC Separação de Cores: - Mac - cyan - magenta Mídia Magnética: - amarelo - CD - preto - outros - overprint - traping Fontes Utilizadas: - cores especiais - relacionar - imposição de páginas - sangria Imagesseter: - avantra - linotronic Formato de Página: - cm Total de páginas: - todas - de ___ a ___. Lineatura Setada pelo Programa: - lpi 26 27
  • 15.
    3.2 Overprint 3.3 Trapping O trapping é um procedimento que visa facilitar o encaixe de cores na medida que excede um pouco a área de cobertura da cor em relação ao seu “encaixe” assim, uma área sobressalente é , criada e o registro, mesmo que falho, não gera os famosos filetes brancos. 28 29
  • 16.
    3.4 Dicas Utilização da LPI Dica: Tamanho Mínimo Linhas de ponto por polegada de acordo com os processos de impressão – medidas aproximadas. Fontes menores do que 4 pontos podem se encher de tinta quan- do impressas. Dica: Registro Não usar a combinação de mais de duas cores em tipografias lights de corpo pequeno. COLOUR COLOUR Dica: Fonte Light Não usar fonte light vazada em fundo chapado. 30 31