PROJETO Hot Rod TAP - Termo de Abertura do Projeto 
Nome 
Hot Rod 
Descrição 
Após inumeras reuniões para discutir sobre projetos e negócios o grupo percebeu que as nossas vidas são feitas de 
projetos. Alguns projetos são pequenos e não precisam de muito planejamento, como por exemplo um dia de faxina 
em casa, já outros projetos de nossas vidas são complexos e longos como o desenvolvimento de nossas carreiras, 
compra de uma casa, aposentadoria, formação de uma família. 
Percebemos que quando tratamos de projetos em nosso ambiente de trabalho damos muita atenção ao 
planejamento e documentação dos projetos, porém não percebemos a importancia do planejamento de um projeto 
pessoal. 
Muitos de nós não temos um projeto de vida estruturado e nem mesmo montamos um projeto quando decidimos 
fazer uma reforma em nossas casas. 
Por acreditar que gerenciamento de projetos é algo fundamental em nossas vidas e não somente em nosso trabalho 
decidimos desenvolver um trabalho sobre o gerenciamento de um projeto de reforma de um carro. O projeto será 
desenvolvido por pessoas físicas e não por uma organização. 
O projeto fruto desse trabalho é fictício e tem como objetivo aplicar os conhecimentos de gerenciamento de 
projetos adquiridos no curso de MBA à um projeto pessoal. 
Justificativa 
A cada dia aumenta o interesse de pessoas por bens personalizados. No ramo de telefonia os celulares hoje podem 
ser personalizados com capinhas coloridas, máquinas fotográficas e computadores estão disponíveis em diferentes 
cores, marcas de roupas lançam em média 4 coleções por ano e fabricantes de carros oferecem cada dia mais 
opções de personalização e cores. 
Com a tendencia de personalização em alta e a paixão por veículos dos integrantes do grupo acreditamos que a 
transformação de um veiculo antigo em um “Hot Rod” será uma ótima oportunidade para aquisição de um veículo 
personalizado o qual traria muita diversão para os integrantes do grupo e também pode ser considerado um 
investimento, pois o valor de venda do veiculo será muito superior ao valor investido para a reforma do mesmo. 
Objetivo S.M.A.R.T. 
Customizar uma moto Harley Davidson no formato Hot Rod, afim de atender um projeto pessoal em aproximadamente 
6 meses. A motocicleta customizada será utilizada por um dos integrantes do projeto que possui experiência com 
motos customizadas. 
Requisitos 
- Elétrica de alta performance 
- Banco da moto estilo retrô 
- Pneus seguros com visual anos 60 
Designação 
A Sra. Sinara Lisboa Silva será a gerente de projeto. A escolha foi realizada devido a experiência anterior em reforma e 
customização de veículos e por trabalhar como gerente de projetos. 
Milestones 
- Projeto do produto 
- Execução 
- Fechamento do Projeto 
Orçamento 
O investimento necessário para a realização do projeto será de aproximadamente R$ 50 mil; 
Riscos 
- Não achar a motocicleta para compra
- Não atingir as expectativas do cliente quanto ao design 
- Não localizar os acessórios necessários por termos poucos fornecedores 
- Não finalizar o projeto dentro do prazo 
- Ultrapassar o custo total do projeto 
- Realizar modificações que descumpram qualquer legislação em vigor para atualização do documento do veículo. 
Data, Assinatura do Sponsor 
30/11/-0001 - Aprovado 
OTMMA3 Sinara Lisboa Silva - 21/09/2014 21:27:50
PROJETO Hot Rod ISH - Registro de Stakeholder - Online 
Stakeholder Posição Papel no 
Projeto 
Email Telefone Celular 
Antonio Marcos 
Oliveira 
Gerente de Design Membro da Equipe de 
Projeto 
antoniomarcos.barco@gmail.com (11) 3897-3000 
Nelson Fronza Diretor Sponsor do Projeto nelson.fronza@gmail.com (11) 2370-6754 11-979855348 
Patricia Paixao Gerente de Compras Membro da Equipe de 
Projeto 
ppaixaomartins@gmail.com (11) 4509-2975 
Sinara Lisboa Silva Gerente 
Administrativa 
Gerente do Projeto sinara.lisboa.silva@gmail.com (11) 5689-3428
PROJETO Hot Rod ISH - Registro de Stakeholder - Online 
Classificação Outras Caracteristicas Requisitos Superficiais Estrátegia 
Manter informado 
Gerenciar com atenção 
Gerenciar com atenção 
Mínimo esforço
PROJETO Hot Rod WBS 
C.C. Fase / Pacote de Trabalho Análise M/B 
1 Gerenciamento do Projeto 
2 Projeto do Produto 
2.1 Lista de possíveis motocicletas para compra Make 
2.2 Compra da motocicleta Make 
2.3 Design do Hot Rod para concepção da reforma Buy 
3 Execução 
3.1 Contratações Make 
3.2 Mecânica Buy 
3.3 Elétrica Buy 
3.4 Acessórios Buy 
3.5 Funilaria e Pintura Buy 
4 Fechamento do projeto 
4.1 Documentação do veículo Buy 
4.2 Termo de aceite do Projeto Make 
4.3 Relatório de Lições aprendidas Make 
OTMMA3 Sinara Lisboa Silva - 21/09/2014 21:27:50
PROJETO Hot Rod RR - Registro de Risco 
Categoria na RBS Risco Identificado Tipo Data de 
Registro 
Qualitativo Probabilidade P Qualitativo de Impacto I Semáforo 
30 
8 
W>Riscos técnicos>Riscos 
específicos da tecnologia 
Cor da pintura fora do padrão especificado devido a 
alterações de tonalidade provocada pelo verniz 
Ameaça 17/9/2014 Provável 0.7 Média 0.2 0.14 
30 
9 
W>Riscos técnicos>Riscos 
específicos da tecnologia 
Problemas com a fiação elétrica não suportar a 
carga elétrica da motocicleta 
Ameaça 17/9/2014 Provável 0.7 Grande 0.4 0.28 
31 
0 
W>Internos não técnicos>Prazos Atraso na reforma do motor devido a projetos 
concorrentes na oficina mecanica 
Ameaça 17/9/2014 Média 0.5 Pequena 0.1 0.05 
31 
1 
W>Internos não técnicos>Custo Redução dos custos alfandegários devido a peças 
importadas de outros projetos 
Oportunidade 17/9/2014 Quase Certa 0.9 Grande 0.4 0.36 
31 
2 
W>Riscos técnicos>Mudanças na 
tecnologia 
Montagem mecânica mais em conta em função de 
ociosidade de oficinas 
Oportunidade 17/9/2014 Média 0.5 Pequena 0.1 0.05
PROJETO Hot Rod RR - Registro de Risco 
V.M.E. antes da resposta [R$] Resposta V.M.E. depois da resposta [R$] Sinal de alerta Proprietário Ação a tomar 
30 
8 
500,00 Mitigar 0,00 Alteração da cor durante o 
processo de secagem 
Antonio Marcos Oliveira realizar um teste de pintura e acabamento do verniz 
em outro metal para medir a diferença de 
tonalidade. 
30 
9 
900,00 Mitigar 100,00 Verificação elétrica antes da 
montagem 
Nelson Fronza realizar um teste de bancada com os componentes 
eletronicos para identificar e sanar capacidade de 
consumo elétrico dos equipamentos da motocicleta. 
31 
0 
200,00 Evitar 0,00 Projetos em execução nas 
oficinas mecanicas 
Patricia Paixao Negociar com o fornecedor um custo adicional para 
a priorização do trabalho a ser executado. 
31 
1 
300,00 Provocar 300,00 Análise de outros projetos em 
andamento. 
Sinara Lisboa Silva Embarcar as peças importadas da moto com outros 
projetos em andamento para redução dos custos 
alfandegários 
31 
2 
200,00 Melhorar 100,00 Avaliar ociosidade das oficinas 
mecânicas que realizam a 
atividade de montagem do motor 
Antonio Marcos Oliveira Procurar encaixar o projeto em momento de baixa 
atividade da oficina para obter vantagem de 
negociação de preços.
PROJETO Hot Rod MA - Mapa de Aquisições 
Concorrência Item(s) a ser contratado Ref.WBS Fornecedores Orçamento Prazo Critérios MAKE OR BUY ultilizados Tipo de contrato 
355 Projeto do Produto > Design do 
Hot Rod para concepção da 
reforma 
2.3 800,00 18/03/2014 Necessidade de fornecimento especializado 
O core business da empresa 
Preço Fixo 
356 Execução > Mecânica 3.2 4.920,00 15/07/2014 Necessidade de fornecimento especializado 
O core business da empresa 
Preço Fixo 
357 Execução > Elétrica 3.3 320,00 15/07/2014 Necessidade de fornecimento especializado 
O core business da empresa 
358 Execução > Acessórios 3.4 1.140,00 15/07/2014 Necessidade de fornecimento especializado 
O core business da empresa 
Preço Fixo 
359 Execução > Funilaria e Pintura 3.5 Moto & Cia 
Max Paint 
Pinturas Fresh 
1.980,00 15/07/2014 Necessidade de fornecimento especializado 
O core business da empresa 
Preço Fixo 
360 Fechamento do projeto > 
Documentação do veículo 
4.1 3.200,00 14/04/2014 Necessidade de fornecimento especializado 
O core business da empresa 
Compartilhamentos de riscos 
Problemas legais ou de segurança da informação 
Preço Fixo
PROJETO Hot Rod MA - Mapa de Aquisições 
RFP - 355 
2.3Projeto do Produto > Design do Hot Rod para concepção da reforma 
NOTAS: 
REV. DATA DESCRIÇÃO EXEC. VERIF. APR.
PROJETO Hot Rod MA - Mapa de Aquisições 
RFP - 356 
3.2Execução > Mecânica 
NOTAS: 
REV. DATA DESCRIÇÃO EXEC. VERIF. APR.
PROJETO Hot Rod MA - Mapa de Aquisições 
RFP - 357 
3.3Execução > Elétrica 
NOTAS: 
REV. DATA DESCRIÇÃO EXEC. VERIF. APR.
PROJETO Hot Rod MA - Mapa de Aquisições 
RFP - 358 
3.4Execução > Acessórios 
NOTAS: 
REV. DATA DESCRIÇÃO EXEC. VERIF. APR.
PROJETO Hot Rod MA - Mapa de Aquisições 
RFP - 359 
3.5Execução > Funilaria e Pintura 
NOTAS: 
REV. DATA DESCRIÇÃO EXEC. VERIF. APR.
PROJETO Hot Rod DT - Declaração de Trabalho 
Especificação Quantidade Unidade 
Pintura eletrostática 1 UN 
Fundo de preparo 1 UN 
Espessura da pintura 0 MM 
Verniz maritimo automotivo 1 UN 
Azul RGB 0,0,102 1 UN 
Prazos 
Para esta etapa da pintura, consideramos o prazo de 1 dia de execução da atividade. 
Qualidade Requirida 
Sem manchas, bolhas ou irregularidades na pintura da moto. 
Suporte Técnico 
NA 
Treinamento Desejado 
Treinamento com certificação em pintura automotiva 
Nivel Serviço 
Pintura eletroestatica de cor azul 0,0,139 rgb, de 0,2mm, com verniz maritimo de alto brilho 
Garantia 
3 meses de garantia 
Local Entrega 
Nossa oficina do Hot Rod
PROJETO Hot Rod DT - WBS do Contrato 
C.C. Fase / Pacote de Trabalho Unidade Quantidade 
Planejada 
Orçamento 
6 Execução 1.980,00 
6.1 Funilaria e Pintura 1 1 1.980,00
PROJETO Hot Rod Equalização 
Moto & Cia Max Paint Pinturas Fresh 
Especificação Técnica Quant. Unid. Valor 
Unit 
Valor 
Total 
Quant. Unid. Valor 
Unit 
Valor 
Total 
Quant. Unid. Valor 
Unit 
Valor 
Total 
Pintura eletrostática 1 UN 1.300,00 1.300,00 1 UN 1.500,00 1.500,00 1 UN 1.700,00 1.700,00 
Fundo de preparo 1 UN 70,00 70,00 1 UN 150,00 150,00 1 UN 140,00 140,00 
Espessura da pintura 1 MM 100,00 100,00 1 MM 150,00 150,00 1 MM 155,00 155,00 
Verniz maritimo automotivo 1 UN 200,00 200,00 1 UN 100,00 100,00 1 UN 90,00 90,00 
Azul RGB 0,0,102 1 UN 300,00 300,00 1 UN 200,00 200,00 1 UN 230,00 230,00
PROJETO Hot Rod SP - Sistema de Pontuação 
Id Critério Classificatório Comercial Peso Moto & Cia Max Paint Pinturas Fresh 
Nota Média Nota Média Nota Média 
375 Tempo de resposta a um atendimento 4 10 40 9 36 8 32 
378 Histórico de relacionamento com o cliente 3 9 27 9 27 8 24 
Id Critério Classificatório Técnico Peso Moto & Cia Max Paint Pinturas Fresh 
Nota Média Nota Média Nota Média 
376 Atestado de capacidade técnica 5 10 50 9 45 8 40 
377 Alinhamento com DT 5 10 50 8 40 8 40 
379 Estrutura comprovada para suporte técnico 3 10 30 8 24 9 27
PROJETO Hot Rod BM - Boletim de Medição 
Item Descrição Unidade Orçamento da Fase Peso[%] Quant 
Planejada 
Quant 
Realizada 
Critério[%] Avanço Físico Planejado Avanço Físico Realizado [%] 
6 Execução - 1.980,00 100 - - - - - - 
6.1 Funilaria e Pintura 1 - - 1 1 100 1.980,00 1.980,00 100 
TOTAL - - - 1.980,00 1.980,00 1.980,00 100
PROJETO Hot Rod MA - Mapa de Aquisições 
RFP - 360 
4.1Fechamento do projeto > Documentação do veículo 
NOTAS: 
REV. DATA DESCRIÇÃO EXEC. VERIF. APR.
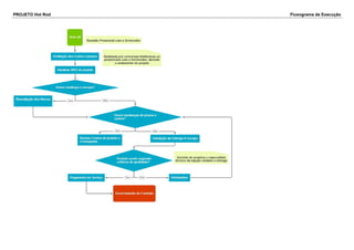
PROJETO Hot Rod Fluxograma de Execução

Hot Rod

  • 1.
    PROJETO Hot RodTAP - Termo de Abertura do Projeto Nome Hot Rod Descrição Após inumeras reuniões para discutir sobre projetos e negócios o grupo percebeu que as nossas vidas são feitas de projetos. Alguns projetos são pequenos e não precisam de muito planejamento, como por exemplo um dia de faxina em casa, já outros projetos de nossas vidas são complexos e longos como o desenvolvimento de nossas carreiras, compra de uma casa, aposentadoria, formação de uma família. Percebemos que quando tratamos de projetos em nosso ambiente de trabalho damos muita atenção ao planejamento e documentação dos projetos, porém não percebemos a importancia do planejamento de um projeto pessoal. Muitos de nós não temos um projeto de vida estruturado e nem mesmo montamos um projeto quando decidimos fazer uma reforma em nossas casas. Por acreditar que gerenciamento de projetos é algo fundamental em nossas vidas e não somente em nosso trabalho decidimos desenvolver um trabalho sobre o gerenciamento de um projeto de reforma de um carro. O projeto será desenvolvido por pessoas físicas e não por uma organização. O projeto fruto desse trabalho é fictício e tem como objetivo aplicar os conhecimentos de gerenciamento de projetos adquiridos no curso de MBA à um projeto pessoal. Justificativa A cada dia aumenta o interesse de pessoas por bens personalizados. No ramo de telefonia os celulares hoje podem ser personalizados com capinhas coloridas, máquinas fotográficas e computadores estão disponíveis em diferentes cores, marcas de roupas lançam em média 4 coleções por ano e fabricantes de carros oferecem cada dia mais opções de personalização e cores. Com a tendencia de personalização em alta e a paixão por veículos dos integrantes do grupo acreditamos que a transformação de um veiculo antigo em um “Hot Rod” será uma ótima oportunidade para aquisição de um veículo personalizado o qual traria muita diversão para os integrantes do grupo e também pode ser considerado um investimento, pois o valor de venda do veiculo será muito superior ao valor investido para a reforma do mesmo. Objetivo S.M.A.R.T. Customizar uma moto Harley Davidson no formato Hot Rod, afim de atender um projeto pessoal em aproximadamente 6 meses. A motocicleta customizada será utilizada por um dos integrantes do projeto que possui experiência com motos customizadas. Requisitos - Elétrica de alta performance - Banco da moto estilo retrô - Pneus seguros com visual anos 60 Designação A Sra. Sinara Lisboa Silva será a gerente de projeto. A escolha foi realizada devido a experiência anterior em reforma e customização de veículos e por trabalhar como gerente de projetos. Milestones - Projeto do produto - Execução - Fechamento do Projeto Orçamento O investimento necessário para a realização do projeto será de aproximadamente R$ 50 mil; Riscos - Não achar a motocicleta para compra
  • 2.
    - Não atingiras expectativas do cliente quanto ao design - Não localizar os acessórios necessários por termos poucos fornecedores - Não finalizar o projeto dentro do prazo - Ultrapassar o custo total do projeto - Realizar modificações que descumpram qualquer legislação em vigor para atualização do documento do veículo. Data, Assinatura do Sponsor 30/11/-0001 - Aprovado OTMMA3 Sinara Lisboa Silva - 21/09/2014 21:27:50
  • 3.
    PROJETO Hot RodISH - Registro de Stakeholder - Online Stakeholder Posição Papel no Projeto Email Telefone Celular Antonio Marcos Oliveira Gerente de Design Membro da Equipe de Projeto antoniomarcos.barco@gmail.com (11) 3897-3000 Nelson Fronza Diretor Sponsor do Projeto nelson.fronza@gmail.com (11) 2370-6754 11-979855348 Patricia Paixao Gerente de Compras Membro da Equipe de Projeto ppaixaomartins@gmail.com (11) 4509-2975 Sinara Lisboa Silva Gerente Administrativa Gerente do Projeto sinara.lisboa.silva@gmail.com (11) 5689-3428
  • 4.
    PROJETO Hot RodISH - Registro de Stakeholder - Online Classificação Outras Caracteristicas Requisitos Superficiais Estrátegia Manter informado Gerenciar com atenção Gerenciar com atenção Mínimo esforço
  • 5.
    PROJETO Hot RodWBS C.C. Fase / Pacote de Trabalho Análise M/B 1 Gerenciamento do Projeto 2 Projeto do Produto 2.1 Lista de possíveis motocicletas para compra Make 2.2 Compra da motocicleta Make 2.3 Design do Hot Rod para concepção da reforma Buy 3 Execução 3.1 Contratações Make 3.2 Mecânica Buy 3.3 Elétrica Buy 3.4 Acessórios Buy 3.5 Funilaria e Pintura Buy 4 Fechamento do projeto 4.1 Documentação do veículo Buy 4.2 Termo de aceite do Projeto Make 4.3 Relatório de Lições aprendidas Make OTMMA3 Sinara Lisboa Silva - 21/09/2014 21:27:50
  • 6.
    PROJETO Hot RodRR - Registro de Risco Categoria na RBS Risco Identificado Tipo Data de Registro Qualitativo Probabilidade P Qualitativo de Impacto I Semáforo 30 8 W>Riscos técnicos>Riscos específicos da tecnologia Cor da pintura fora do padrão especificado devido a alterações de tonalidade provocada pelo verniz Ameaça 17/9/2014 Provável 0.7 Média 0.2 0.14 30 9 W>Riscos técnicos>Riscos específicos da tecnologia Problemas com a fiação elétrica não suportar a carga elétrica da motocicleta Ameaça 17/9/2014 Provável 0.7 Grande 0.4 0.28 31 0 W>Internos não técnicos>Prazos Atraso na reforma do motor devido a projetos concorrentes na oficina mecanica Ameaça 17/9/2014 Média 0.5 Pequena 0.1 0.05 31 1 W>Internos não técnicos>Custo Redução dos custos alfandegários devido a peças importadas de outros projetos Oportunidade 17/9/2014 Quase Certa 0.9 Grande 0.4 0.36 31 2 W>Riscos técnicos>Mudanças na tecnologia Montagem mecânica mais em conta em função de ociosidade de oficinas Oportunidade 17/9/2014 Média 0.5 Pequena 0.1 0.05
  • 7.
    PROJETO Hot RodRR - Registro de Risco V.M.E. antes da resposta [R$] Resposta V.M.E. depois da resposta [R$] Sinal de alerta Proprietário Ação a tomar 30 8 500,00 Mitigar 0,00 Alteração da cor durante o processo de secagem Antonio Marcos Oliveira realizar um teste de pintura e acabamento do verniz em outro metal para medir a diferença de tonalidade. 30 9 900,00 Mitigar 100,00 Verificação elétrica antes da montagem Nelson Fronza realizar um teste de bancada com os componentes eletronicos para identificar e sanar capacidade de consumo elétrico dos equipamentos da motocicleta. 31 0 200,00 Evitar 0,00 Projetos em execução nas oficinas mecanicas Patricia Paixao Negociar com o fornecedor um custo adicional para a priorização do trabalho a ser executado. 31 1 300,00 Provocar 300,00 Análise de outros projetos em andamento. Sinara Lisboa Silva Embarcar as peças importadas da moto com outros projetos em andamento para redução dos custos alfandegários 31 2 200,00 Melhorar 100,00 Avaliar ociosidade das oficinas mecânicas que realizam a atividade de montagem do motor Antonio Marcos Oliveira Procurar encaixar o projeto em momento de baixa atividade da oficina para obter vantagem de negociação de preços.
  • 8.
    PROJETO Hot RodMA - Mapa de Aquisições Concorrência Item(s) a ser contratado Ref.WBS Fornecedores Orçamento Prazo Critérios MAKE OR BUY ultilizados Tipo de contrato 355 Projeto do Produto > Design do Hot Rod para concepção da reforma 2.3 800,00 18/03/2014 Necessidade de fornecimento especializado O core business da empresa Preço Fixo 356 Execução > Mecânica 3.2 4.920,00 15/07/2014 Necessidade de fornecimento especializado O core business da empresa Preço Fixo 357 Execução > Elétrica 3.3 320,00 15/07/2014 Necessidade de fornecimento especializado O core business da empresa 358 Execução > Acessórios 3.4 1.140,00 15/07/2014 Necessidade de fornecimento especializado O core business da empresa Preço Fixo 359 Execução > Funilaria e Pintura 3.5 Moto & Cia Max Paint Pinturas Fresh 1.980,00 15/07/2014 Necessidade de fornecimento especializado O core business da empresa Preço Fixo 360 Fechamento do projeto > Documentação do veículo 4.1 3.200,00 14/04/2014 Necessidade de fornecimento especializado O core business da empresa Compartilhamentos de riscos Problemas legais ou de segurança da informação Preço Fixo
  • 9.
    PROJETO Hot RodMA - Mapa de Aquisições RFP - 355 2.3Projeto do Produto > Design do Hot Rod para concepção da reforma NOTAS: REV. DATA DESCRIÇÃO EXEC. VERIF. APR.
  • 10.
    PROJETO Hot RodMA - Mapa de Aquisições RFP - 356 3.2Execução > Mecânica NOTAS: REV. DATA DESCRIÇÃO EXEC. VERIF. APR.
  • 11.
    PROJETO Hot RodMA - Mapa de Aquisições RFP - 357 3.3Execução > Elétrica NOTAS: REV. DATA DESCRIÇÃO EXEC. VERIF. APR.
  • 12.
    PROJETO Hot RodMA - Mapa de Aquisições RFP - 358 3.4Execução > Acessórios NOTAS: REV. DATA DESCRIÇÃO EXEC. VERIF. APR.
  • 13.
    PROJETO Hot RodMA - Mapa de Aquisições RFP - 359 3.5Execução > Funilaria e Pintura NOTAS: REV. DATA DESCRIÇÃO EXEC. VERIF. APR.
  • 14.
    PROJETO Hot RodDT - Declaração de Trabalho Especificação Quantidade Unidade Pintura eletrostática 1 UN Fundo de preparo 1 UN Espessura da pintura 0 MM Verniz maritimo automotivo 1 UN Azul RGB 0,0,102 1 UN Prazos Para esta etapa da pintura, consideramos o prazo de 1 dia de execução da atividade. Qualidade Requirida Sem manchas, bolhas ou irregularidades na pintura da moto. Suporte Técnico NA Treinamento Desejado Treinamento com certificação em pintura automotiva Nivel Serviço Pintura eletroestatica de cor azul 0,0,139 rgb, de 0,2mm, com verniz maritimo de alto brilho Garantia 3 meses de garantia Local Entrega Nossa oficina do Hot Rod
  • 15.
    PROJETO Hot RodDT - WBS do Contrato C.C. Fase / Pacote de Trabalho Unidade Quantidade Planejada Orçamento 6 Execução 1.980,00 6.1 Funilaria e Pintura 1 1 1.980,00
  • 16.
    PROJETO Hot RodEqualização Moto & Cia Max Paint Pinturas Fresh Especificação Técnica Quant. Unid. Valor Unit Valor Total Quant. Unid. Valor Unit Valor Total Quant. Unid. Valor Unit Valor Total Pintura eletrostática 1 UN 1.300,00 1.300,00 1 UN 1.500,00 1.500,00 1 UN 1.700,00 1.700,00 Fundo de preparo 1 UN 70,00 70,00 1 UN 150,00 150,00 1 UN 140,00 140,00 Espessura da pintura 1 MM 100,00 100,00 1 MM 150,00 150,00 1 MM 155,00 155,00 Verniz maritimo automotivo 1 UN 200,00 200,00 1 UN 100,00 100,00 1 UN 90,00 90,00 Azul RGB 0,0,102 1 UN 300,00 300,00 1 UN 200,00 200,00 1 UN 230,00 230,00
  • 17.
    PROJETO Hot RodSP - Sistema de Pontuação Id Critério Classificatório Comercial Peso Moto & Cia Max Paint Pinturas Fresh Nota Média Nota Média Nota Média 375 Tempo de resposta a um atendimento 4 10 40 9 36 8 32 378 Histórico de relacionamento com o cliente 3 9 27 9 27 8 24 Id Critério Classificatório Técnico Peso Moto & Cia Max Paint Pinturas Fresh Nota Média Nota Média Nota Média 376 Atestado de capacidade técnica 5 10 50 9 45 8 40 377 Alinhamento com DT 5 10 50 8 40 8 40 379 Estrutura comprovada para suporte técnico 3 10 30 8 24 9 27
  • 18.
    PROJETO Hot RodBM - Boletim de Medição Item Descrição Unidade Orçamento da Fase Peso[%] Quant Planejada Quant Realizada Critério[%] Avanço Físico Planejado Avanço Físico Realizado [%] 6 Execução - 1.980,00 100 - - - - - - 6.1 Funilaria e Pintura 1 - - 1 1 100 1.980,00 1.980,00 100 TOTAL - - - 1.980,00 1.980,00 1.980,00 100
  • 19.
    PROJETO Hot RodMA - Mapa de Aquisições RFP - 360 4.1Fechamento do projeto > Documentação do veículo NOTAS: REV. DATA DESCRIÇÃO EXEC. VERIF. APR.
  • 20.
    PROJETO Hot RodFluxograma de Execução