NERD ALI AIDAR
2018
Fundo de Maneio
Estudo Completo sobre o Fundo de Maneio
Autor: Ali Aidar
W W W . C A L C U L O S . W A P S I T E . M E
Nerd Ali Aidar
Fundo de Maneio
2
Conceito de fundo de maneio:
Fundo de maneio: é uma pequena caixa usada para pagamentos de pequenas
despesas, urgentes, imprevisíveis e inadiáveis cuja movimentação é da exclusiva
competência do responsável para o efeito.
Objectivos do Fundo de Maneio:
O principal objectivo do fundo de maneio é assegurar o cumprimento das
obrigações da empresa em curto prazo, de modo a garantir a sua
operacionalidade.
Importância do Fundo de Maneio:
O fundo de maneio é de extrema importância pois:
 Garante a liquidez a curto prazo da empresa;
 Permite dar a conhecer o equilíbrio financeiro da empresa em curto prazo;
 Permite avaliar se as disponibilidades da empresa conseguem liquidar o
passivo corrente com base nos indicadores de liquidez;
 Ajuda a evitar a insolvabilidade dos seus compromissos perante aos
fornecedores;
 Ajuda a enfrentar eventuais atrasos nos recebimentos de cliente/ eventuais
antecipações não previstas dos pagamentos aos fornecedores.
 Serve para fazer face a pequenas despesas de carácter urgente e inadiável;
Nerd Ali Aidar
Fundo de Maneio
3
Fases do Fundo de Maneio:
Os fundos de maneios são anuais e devem ser renovados todos os anos.
Em regra, estão subjacentes ao fundo de maneio as seguintes fases:
1.Criação do fundo de maneio;
2.Reposição mensal do fundo de maneio;
3.Liquidação final do fundo de maneio.
1.1-Criação do fundo de maneio:
Para a criação de um fundo de maneio deve ser preenchido e submetido ao
conselho de gestão, formulário próprio de pedido anual de constituição do fundo
de maneio;
Depois de devidamente autorizados, e suportados pela respectiva deliberação do
conselho de gestão, são criados fundos nominais tendo sempre em conta os
limites previstos;
Ao detentor do fundo de maneio é entregue o montante correspondente ao valor
da totalidade do fundo de maneio;
Este montante inicial deve ser entregue por cheque em nome do responsável;
Se o valor dos movimentos de despesa com o fundo de maneio atingir o total do
fundo atribuído para o ano e caso seja necessário, poderá ser constituído um
reforço do fundo de maneio.
Nerd Ali Aidar
Fundo de Maneio
4
2.1-Reposição mensal do fundo de maneio:
Todos os pedidos de reposição de fundo de maneio necessitam de uma
autorização de despesa dada por quem tem competência para tal;
A justificação da despesa carece sempre, de documentos de quitação, cumprindo
com todos os requisitos legais.
3.1-Liquidação final do fundo de maneio:
Considerando as disposições legais, os fundos de maneios devem ser liquidados
até ao último dia útil do mês de Dezembro do próprio ano a que reportam;
Até à data referida na alínea anterior, os responsáveis dos fundos devem remeter
para o departamento de contabilidade, para posterior conferencia, a folha de
liquidação criada para o efeito, devidamente preenchida, com os documentos
comprovativos das despesas e com a indicação dos saldos existentes.
No final do ano económico deve ser encerrado o fundo de maneio, sendo
constituído novo fundo de maneio no inicio do ano.
Nerd Ali Aidar
Fundo de Maneio
5
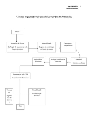
Circuito esquemático de constituição do fundo de maneio:
Inicio
Conselho de Gestão
Definição do responsável pelo
fundo de maneio
Contabilidade
Registo da constituição
do fundo de maneio
Cabimento e
compromisso
Tesouraria
Emissão do cheque
Cheque/transferência
bancária
Autorização/
Assinatura
Responsável pelo F.M
Levantamento do cheque
Fim
Tesoura
ria
Pagame
ntos de
despesa
s
Contabilidade
Reconciliação
bancária
Nerd Ali Aidar
Fundo de Maneio
6
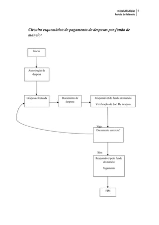
Circuito esquemático de pagamento de despesas por fundo de
maneio:
Nao
Sim
Inicio
Autorização de
despesa
Despesa efectuada Documento de
despesa
Responsável do fundo de maneio
Verificação do doc. De despesa
Documento correcto?
Responsável pelo fundo
de maneio
Pagamento
FIM
Nerd Ali Aidar
Fundo de Maneio
7
Atribuição do fundo de maneio:
A atribuição e o montante máximo, anualmente, definido para o fundo de maneio
são da responsabilidade do conselho de gestão, sendo atribuídos valores para os
fundos de maneios de acordo com as necessidades de cada empresa.
O fundo de maneio é nominal e só pode ser utilizado na realização de pequenas
despesas enquadráveis nas rubricas de classificação económica para o qual foi
constituído e ate ao limite autorizado.
Assim, excluem-se do âmbito de pagamento por fundo de maneio todas as
despesas que não se enquadrem no conceito de ``pequenas despesas ´´,
nomeadamente:
Todas aquelas cujo montante seja superior ao montante do respectivo
fundo de maneio;
Honorários de profissionais liberais, nacionais ou estrangeiros;
Ajudas de custo (reembolsos de despesas de viagem, alojamento, etc.)
Procedimentos para utilizar o fundo de maneio:
Apenas podem ser pagas através do fundo de maneio despesas que cumpram a
totalidade dos seguintes critérios:
 Se tratem de bens ou serviços cuja aquisição se mostre urgente;
 Imprevisível;
 Inadiável e necessária, de modo a que a actividade corrente da empresa
não seja afectada.
Nerd Ali Aidar
Fundo de Maneio
8
Regra do Equilíbrio Financeiro:
Esta regra exige que os capitais utilizados para financiar determinado
investimento devem ficar à disposição da empresa durante o período de tempo
correspondente à duração desse investimento.
Isto é, o grau de liquidez das aplicações deve ser adequado ao grau de
exigibilidade das fontes de financiamento.
Ex: a aquisição de um activo com um baixo grau de liquidez, não devera ser
financiado com fundos exigíveis a curto prazo, mas sim com meios financeiros
que permaneçam na empresa ate serem gerados os meios líquidos capazes de
cumprir com a respectiva responsabilidade.
Assim, a empresa estará em equilíbrio financeiro se possuir um fundo de maneio
suficiente para fazer face ao eventual risco da exigibilidade dos passivos que não
estão de acordo com a transformação dos activos em meios líquidos.
Esta margem de segurança se existir ira contribuir para que haja equilíbrio
financeiro e diminuição do risco de incumprimento dos passivos que se vão
vencendo.
Uma empresa estará equilibrada a curto prazo desde que o activo corrente seja
superior ao passivo corrente, no qual o capital ou passivo corrente, representa
obrigações que a empresa tem no prazo de 1 ano e activo corrente representa os
direitos de propriedades e créditos que se transformam em dinheiro no prazo 1
ano, sendo esta diferença conhecida como fundo de maneio patrimonial.
O equilíbrio financeiro está tanto mais assegurado quanto maior for o capital
próprio e menor o alheio.
E se capital alheio estiver a médio e longo prazo, ou seja, a estrutura de
endividamento é menor, melhor para a empresa que diminui o seu grau de
exigibilidade.
FÓRMULA DO EQUILIBRIO FINANCEIRO:
Activo corrente = fundo de maneio +passivo corrente
Nerd Ali Aidar
Fundo de Maneio
9
As necessidades de Fundo de Maneio:
As necessidades de fundo de maneio da empresa são, portanto os montantes de
fundos que a empresa necessita aplicar para poder financiar a sua actividade,
tendo que fazer face ao desfasamento temporal existente entre as compras,
vendas e recebimentos.
Evidentemente, que as necessidades de fundo de maneio variam em função da
actividade.
Existirão períodos em que o nível de actividade aumenta e como consequência,
aumentam também as necessidades de fundo de maneio, devendo nestes períodos
a empresa efectuar um investimento adicional da sua actividade, a empresa
poderá prescindir de uma parte das necessidades do fundo de maneio ao dispor
da empresa, o que ira equivaler a um desinvestimento.
No que toca à introdução do conceito de necessidades do fundo de maneio, este
representa o principal indicador do ciclo de exploração de uma empresa, sendo
composto pelas necessidades financeiras que não se encontram a ser garantidas
através de capitais de curto prazo. Estas necessidades podem ser influenciadas
por variações existentes ao nível de actividade da empresa, assim como politicas
da empresa, nomeadamente na concessão de crédito.
A sua determinação é estimada através da diferença entre as necessidades cíclicas
da empresa e os seus recursos cíclicos.
 As necessidades financeiras cíclicas: correspondem às necessidades que a
empresa possui para o regular funcionamento do seu ciclo de exploração e
englobam, essencialmente, o credito concedido aos clientes,
adiantamentos a fornecedores e stock de matéria e produtos.
 Os recursos financeiros cíclicos: decorrem directamente do ciclo das
operações de exploração e abrangem fundamentalmente ao crédito obtido
dos fornecedores, o credito obtido do estado e os adiantamentos de
clientes.
FORMULA DAS NECESSIDADES DE FUNDO DE MANEIO:
Necessidade de fundo de maneio = necessidades cíclicas – necessidades de recursos cíclicos
Nerd Ali Aidar
Fundo de Maneio
10
Consoante o tipo de negócio que uma empresa exerça, o seu ciclo de exploração
terá variações na sua duração.
Quanto mais longo for este ciclo, maior tendência haverá para o valor das
necessidades ser mais elevado.
Quando se verifica um valor positivo, a empresa encontra-se num momento em
que necessita de aumentar os seus recursos cíclicos para fazer face às
necessidades cíclicas que já possui.
Pelo contrário, em empresas com um ciclo de exploração curto, nomeadamente
quando executam vendas a pronto e apenas realizam pagamentos num prazo mais
alargado, as necessidades de fundo de maneio tornam-se negativas, o que
significa que existem excedentes no ciclo de exploração e este terá capacidade
para libertar fundos.
Assim, as actividades da empresa dividem-se em três ciclos distintos,
nomeadamente: ciclo de investimento, ciclo de exploração e ciclo operacional.
 Ciclo de investimento: este ciclo engloba todas as decisões e actividades
relacionadas com a gestão dos investimentos da empresa.
Compreende os pagamentos e recebimentos de actividades não correntes, como
também a aquisição e alienação de activos fixos.
 Ciclo operacional: corresponde às actividades normais da empresa.
É subdividido no ciclo das operações de capital, que se prende com a obtenção de
fundos estáveis para o financiamento dos activos permanentes, e no ciclo das
operações de tesouraria, que por sua vez relaciona-se com a gestão das
disponibilidades, assegurando a cobertura financeira a curto prazo.
 Ciclo de exploração: corresponde às actividades correntes que geram valor
para a empresa, como o aprovisionamento, a produção e a
comercialização.
Estas operações implicam o consumo e aquisição de recursos para financiar
clientes e o inventário, reproduzindo custos e rendimentos para a empresa.
Nerd Ali Aidar
Fundo de Maneio
11
Calculo das Necessidades do Fundo de Maneio:
+ Existências
+ Clientes Necessidades Cíclicas
+ Adiantamentos a fornecedores
+ Estado (valores a receber)
+ Outros devedores (exploração)
- Fornecedores
- Adiantamentos de clientes Recursos Cíclicos
- Estado (valores a pagar)
- Outros credores (exploração)
= Necessidades de Fundo de Maneio
Ex: Suponhamos que a Empresa Comer faz Bem, Lda. possui no ano findo os
seguintes elementos:
Existências = 10.000,00
Clientes =5000,00
Adiantamentos a fornecedores =2.000,00
Estado (a receber) = 3.000,00
Outros devedores = 7000,00
Total de necessidades cíclicas = 27.000,00
Nerd Ali Aidar
Fundo de Maneio
12
Fornecedores = 7.000,00
Adiantamentos de clientes = 1.000,00
Estado (a pagar) = 2.000,00
Outros credores = 3000,00
Total de recursos cíclicos = 13.000,00
Necessidades de fundo de maneio = 27.000,00 – 13.000,00= 14.000,00
Desvantagens de um Fundo de Maneio Insuficiente:
A existência de uma situação de desequilíbrio financeiro ou tesouraria deficitária
pode ter origem em situações diversas, como por exemplo:
 Dilatação do crédito concedido;
 Aumento do volume de produção não compensado pelo crescimento
registado pelas vendas;
 Na aquisição de activos fixos com recurso a financiamento não compatível
com a cadência das amortizações;
Qualquer uma destas situações dará origem a um fundo de maneio deficitário e
repercurtir-se-á, necessariamente, pela negativa, nos resultados da empresa, na
sequência:
De um aumento dos custos de financiamento designadamente descobertos
bancários não autorizados, incapacidades para liquidar ou reformar aceites, perda
de capacidade negocial junto dos fornecedores, recurso exagerado a credito de
curto prazo, normalmente mais onerosos e comportando um maior risco de
estabilidade financeira da empresa.
Nerd Ali Aidar
Fundo de Maneio
13
Desvantagens de um Fundo de Maneio Excessivo:
Quando uma empresa apresenta um fundo de maneio exagerado, superior àquele
que lhe é exigido pelas suas condições normais de funcionalidades, esta em
presença de um excesso de segurança, o que será o mesmo que dizer que a
empresa gera liquidez a um ritmo superior ao da cadência das suas
exigibilidades, isto é:
A empresa esta a trabalhar com excessos de meios líquidos, tem um capital de
giro inactivo, o que numa primeira abordagem, se traduz na redução dos níveis
de rentabilidade, quer seja porque se esta em presença de capitais
subaproveitados quer porque se incorreu em financiamentos desnecessários e
consequentemente, se esta a suportar, erradamente o custo desse financiamento.
Como qualquer investimento implica um financiamento, sempre que a empresa
tenha um excesso de meios líquidos esta em presença de um mau investimento
porque traduz-se num abaixamento da taxa de rentabilidade.
A afectação da rentabilidade de exploração por unidade monetária investida
resulta em desequilíbrio. Ora, se a rentabilidade do activo total é medida através
da relação entre este e o resultado do exercício, o excesso de fundo de maneio vai
repercutir-se na diminuição da rentabilidade por unidade monetária investida ou
seja, diminui a eficiência do capital ou ainda, a taxa interna de rentabilidade do
conjunto dos bens afectos à exploração e consequentemente no custo do capital
próprio.
Nerd Ali Aidar
Fundo de Maneio
14
Introdução:
Com o presente trabalho, pretende-se expor e demonstrar o estudo do fundo de
maneio com a finalidade de descrever a sua importância para a incorporação nas
organizações.
O fundo de maneio revela a parcela das origens cujo grau de exigibilidade é
reduzido e que esta a financiar aplicações cujo grau de liquidez é elevado.
Nerd Ali Aidar
Fundo de Maneio
15
Conclusão:
Em forma de concisão de tudo quanto abordado do trabalho com o tema em
destaque, concluímos que o fundo de maneio é imprescindível para qualquer
empresa visto que sem ela a empresa não teria meios para liquidar os seus
compromissos a curto prazo e consequentemente poderia ter um risco financeiro,
dificultando o crescimento e contribuindo para uma redução de valor da empresa
e no limite chegar mesmo a insolvência da empresa.
Nerd Ali Aidar
Fundo de Maneio
16
Bibliografia
Barros, C. e Barros, A. (1998); Analise e gestão financeira de curto prazo,
Editora Vulgata, Lisboa.
Brealey, R.A e Mayers, S.C (1998); princípios de finanças empresariais,
MacGraw-Hill, Portugal.
Caldeira Menezes (1996); princípios de gestão financeira, colecção
fundamentam, Editorial presença, Lisboa.
Neves, J. C. Análise Financeira. Técnicas Fundamentais. 15ª Ed.Texto
Editores, 2004.
Nerd Ali Aidar
Fundo de Maneio
17
Índice
Conceito de fundo de maneio:....................................................................................................... 1
Objectivos do Fundo de Maneio:.................................................................................................. 2
Importância do Fundo de Maneio: ............................................................................................... 2
Fases do Fundo de Maneio:.......................................................................................................... 3
1.1-Criação do fundo de maneio................................................................................................... 3
2.1-Reposição mensal do fundo de maneio:.................................................................................. 4
3.1-Liquidação final do fundo de maneio:.................................................................................... 4
Circuito esquemático de constituição do fundo de maneio: ......................................................... 5
Circuito esquemático de pagamento de despesas por fundo de maneio:...................................... 6
Atribuição do fundo de maneio:.................................................................................................... 7
Procedimentos para utilizar o fundo de maneio:.......................................................................... 7
Regra do Equilíbrio Financeiro:................................................................................................... 8
As necessidades de Fundo de Maneio: ......................................................................................... 9
Calculo das Necessidades do Fundo de Maneio: ....................................................................... 11
Desvantagens de um Fundo de Maneio Insuficiente: ................................................................. 12
Desvantagens de um Fundo de Maneio Excessivo: .................................................................... 13
Conclusão: .................................................................................................................................. 15
Bibliografia ................................................................................................................................. 16
Fundo
Ficha Técnica
Titulo: Fundo de Maneio
AUTOR: Ali Aidar
Edito
Avenida Marginal, Rua 122 cidade de pemba
Cell: 258 849500901
Colecção: Cadernos
Serie: Gestão financeira de curto prazo
Ilustração e Maqueet: Pc
Impressão: Gráfica
Tiragem: 3000 exemplares
Nerd Ali Aidar
Fundo de Maneio
18
Titulo: Fundo de Maneio
AUTOR: Ali Aidar
Editor: Ali Aidar
Avenida Marginal, Rua 122 cidade de pemba
258 849500901
Cadernos Académicos
financeira de curto prazo
e Maqueet: Pc-Arte
Gráfica da praia
Tiragem: 3000 exemplares

Fundo de maneio completo

  • 1.
    NERD ALI AIDAR 2018 Fundode Maneio Estudo Completo sobre o Fundo de Maneio Autor: Ali Aidar W W W . C A L C U L O S . W A P S I T E . M E
  • 2.
    Nerd Ali Aidar Fundode Maneio 2 Conceito de fundo de maneio: Fundo de maneio: é uma pequena caixa usada para pagamentos de pequenas despesas, urgentes, imprevisíveis e inadiáveis cuja movimentação é da exclusiva competência do responsável para o efeito. Objectivos do Fundo de Maneio: O principal objectivo do fundo de maneio é assegurar o cumprimento das obrigações da empresa em curto prazo, de modo a garantir a sua operacionalidade. Importância do Fundo de Maneio: O fundo de maneio é de extrema importância pois:  Garante a liquidez a curto prazo da empresa;  Permite dar a conhecer o equilíbrio financeiro da empresa em curto prazo;  Permite avaliar se as disponibilidades da empresa conseguem liquidar o passivo corrente com base nos indicadores de liquidez;  Ajuda a evitar a insolvabilidade dos seus compromissos perante aos fornecedores;  Ajuda a enfrentar eventuais atrasos nos recebimentos de cliente/ eventuais antecipações não previstas dos pagamentos aos fornecedores.  Serve para fazer face a pequenas despesas de carácter urgente e inadiável;
  • 3.
    Nerd Ali Aidar Fundode Maneio 3 Fases do Fundo de Maneio: Os fundos de maneios são anuais e devem ser renovados todos os anos. Em regra, estão subjacentes ao fundo de maneio as seguintes fases: 1.Criação do fundo de maneio; 2.Reposição mensal do fundo de maneio; 3.Liquidação final do fundo de maneio. 1.1-Criação do fundo de maneio: Para a criação de um fundo de maneio deve ser preenchido e submetido ao conselho de gestão, formulário próprio de pedido anual de constituição do fundo de maneio; Depois de devidamente autorizados, e suportados pela respectiva deliberação do conselho de gestão, são criados fundos nominais tendo sempre em conta os limites previstos; Ao detentor do fundo de maneio é entregue o montante correspondente ao valor da totalidade do fundo de maneio; Este montante inicial deve ser entregue por cheque em nome do responsável; Se o valor dos movimentos de despesa com o fundo de maneio atingir o total do fundo atribuído para o ano e caso seja necessário, poderá ser constituído um reforço do fundo de maneio.
  • 4.
    Nerd Ali Aidar Fundode Maneio 4 2.1-Reposição mensal do fundo de maneio: Todos os pedidos de reposição de fundo de maneio necessitam de uma autorização de despesa dada por quem tem competência para tal; A justificação da despesa carece sempre, de documentos de quitação, cumprindo com todos os requisitos legais. 3.1-Liquidação final do fundo de maneio: Considerando as disposições legais, os fundos de maneios devem ser liquidados até ao último dia útil do mês de Dezembro do próprio ano a que reportam; Até à data referida na alínea anterior, os responsáveis dos fundos devem remeter para o departamento de contabilidade, para posterior conferencia, a folha de liquidação criada para o efeito, devidamente preenchida, com os documentos comprovativos das despesas e com a indicação dos saldos existentes. No final do ano económico deve ser encerrado o fundo de maneio, sendo constituído novo fundo de maneio no inicio do ano.
  • 5.
    Nerd Ali Aidar Fundode Maneio 5 Circuito esquemático de constituição do fundo de maneio: Inicio Conselho de Gestão Definição do responsável pelo fundo de maneio Contabilidade Registo da constituição do fundo de maneio Cabimento e compromisso Tesouraria Emissão do cheque Cheque/transferência bancária Autorização/ Assinatura Responsável pelo F.M Levantamento do cheque Fim Tesoura ria Pagame ntos de despesa s Contabilidade Reconciliação bancária
  • 6.
    Nerd Ali Aidar Fundode Maneio 6 Circuito esquemático de pagamento de despesas por fundo de maneio: Nao Sim Inicio Autorização de despesa Despesa efectuada Documento de despesa Responsável do fundo de maneio Verificação do doc. De despesa Documento correcto? Responsável pelo fundo de maneio Pagamento FIM
  • 7.
    Nerd Ali Aidar Fundode Maneio 7 Atribuição do fundo de maneio: A atribuição e o montante máximo, anualmente, definido para o fundo de maneio são da responsabilidade do conselho de gestão, sendo atribuídos valores para os fundos de maneios de acordo com as necessidades de cada empresa. O fundo de maneio é nominal e só pode ser utilizado na realização de pequenas despesas enquadráveis nas rubricas de classificação económica para o qual foi constituído e ate ao limite autorizado. Assim, excluem-se do âmbito de pagamento por fundo de maneio todas as despesas que não se enquadrem no conceito de ``pequenas despesas ´´, nomeadamente: Todas aquelas cujo montante seja superior ao montante do respectivo fundo de maneio; Honorários de profissionais liberais, nacionais ou estrangeiros; Ajudas de custo (reembolsos de despesas de viagem, alojamento, etc.) Procedimentos para utilizar o fundo de maneio: Apenas podem ser pagas através do fundo de maneio despesas que cumpram a totalidade dos seguintes critérios:  Se tratem de bens ou serviços cuja aquisição se mostre urgente;  Imprevisível;  Inadiável e necessária, de modo a que a actividade corrente da empresa não seja afectada.
  • 8.
    Nerd Ali Aidar Fundode Maneio 8 Regra do Equilíbrio Financeiro: Esta regra exige que os capitais utilizados para financiar determinado investimento devem ficar à disposição da empresa durante o período de tempo correspondente à duração desse investimento. Isto é, o grau de liquidez das aplicações deve ser adequado ao grau de exigibilidade das fontes de financiamento. Ex: a aquisição de um activo com um baixo grau de liquidez, não devera ser financiado com fundos exigíveis a curto prazo, mas sim com meios financeiros que permaneçam na empresa ate serem gerados os meios líquidos capazes de cumprir com a respectiva responsabilidade. Assim, a empresa estará em equilíbrio financeiro se possuir um fundo de maneio suficiente para fazer face ao eventual risco da exigibilidade dos passivos que não estão de acordo com a transformação dos activos em meios líquidos. Esta margem de segurança se existir ira contribuir para que haja equilíbrio financeiro e diminuição do risco de incumprimento dos passivos que se vão vencendo. Uma empresa estará equilibrada a curto prazo desde que o activo corrente seja superior ao passivo corrente, no qual o capital ou passivo corrente, representa obrigações que a empresa tem no prazo de 1 ano e activo corrente representa os direitos de propriedades e créditos que se transformam em dinheiro no prazo 1 ano, sendo esta diferença conhecida como fundo de maneio patrimonial. O equilíbrio financeiro está tanto mais assegurado quanto maior for o capital próprio e menor o alheio. E se capital alheio estiver a médio e longo prazo, ou seja, a estrutura de endividamento é menor, melhor para a empresa que diminui o seu grau de exigibilidade. FÓRMULA DO EQUILIBRIO FINANCEIRO: Activo corrente = fundo de maneio +passivo corrente
  • 9.
    Nerd Ali Aidar Fundode Maneio 9 As necessidades de Fundo de Maneio: As necessidades de fundo de maneio da empresa são, portanto os montantes de fundos que a empresa necessita aplicar para poder financiar a sua actividade, tendo que fazer face ao desfasamento temporal existente entre as compras, vendas e recebimentos. Evidentemente, que as necessidades de fundo de maneio variam em função da actividade. Existirão períodos em que o nível de actividade aumenta e como consequência, aumentam também as necessidades de fundo de maneio, devendo nestes períodos a empresa efectuar um investimento adicional da sua actividade, a empresa poderá prescindir de uma parte das necessidades do fundo de maneio ao dispor da empresa, o que ira equivaler a um desinvestimento. No que toca à introdução do conceito de necessidades do fundo de maneio, este representa o principal indicador do ciclo de exploração de uma empresa, sendo composto pelas necessidades financeiras que não se encontram a ser garantidas através de capitais de curto prazo. Estas necessidades podem ser influenciadas por variações existentes ao nível de actividade da empresa, assim como politicas da empresa, nomeadamente na concessão de crédito. A sua determinação é estimada através da diferença entre as necessidades cíclicas da empresa e os seus recursos cíclicos.  As necessidades financeiras cíclicas: correspondem às necessidades que a empresa possui para o regular funcionamento do seu ciclo de exploração e englobam, essencialmente, o credito concedido aos clientes, adiantamentos a fornecedores e stock de matéria e produtos.  Os recursos financeiros cíclicos: decorrem directamente do ciclo das operações de exploração e abrangem fundamentalmente ao crédito obtido dos fornecedores, o credito obtido do estado e os adiantamentos de clientes. FORMULA DAS NECESSIDADES DE FUNDO DE MANEIO: Necessidade de fundo de maneio = necessidades cíclicas – necessidades de recursos cíclicos
  • 10.
    Nerd Ali Aidar Fundode Maneio 10 Consoante o tipo de negócio que uma empresa exerça, o seu ciclo de exploração terá variações na sua duração. Quanto mais longo for este ciclo, maior tendência haverá para o valor das necessidades ser mais elevado. Quando se verifica um valor positivo, a empresa encontra-se num momento em que necessita de aumentar os seus recursos cíclicos para fazer face às necessidades cíclicas que já possui. Pelo contrário, em empresas com um ciclo de exploração curto, nomeadamente quando executam vendas a pronto e apenas realizam pagamentos num prazo mais alargado, as necessidades de fundo de maneio tornam-se negativas, o que significa que existem excedentes no ciclo de exploração e este terá capacidade para libertar fundos. Assim, as actividades da empresa dividem-se em três ciclos distintos, nomeadamente: ciclo de investimento, ciclo de exploração e ciclo operacional.  Ciclo de investimento: este ciclo engloba todas as decisões e actividades relacionadas com a gestão dos investimentos da empresa. Compreende os pagamentos e recebimentos de actividades não correntes, como também a aquisição e alienação de activos fixos.  Ciclo operacional: corresponde às actividades normais da empresa. É subdividido no ciclo das operações de capital, que se prende com a obtenção de fundos estáveis para o financiamento dos activos permanentes, e no ciclo das operações de tesouraria, que por sua vez relaciona-se com a gestão das disponibilidades, assegurando a cobertura financeira a curto prazo.  Ciclo de exploração: corresponde às actividades correntes que geram valor para a empresa, como o aprovisionamento, a produção e a comercialização. Estas operações implicam o consumo e aquisição de recursos para financiar clientes e o inventário, reproduzindo custos e rendimentos para a empresa.
  • 11.
    Nerd Ali Aidar Fundode Maneio 11 Calculo das Necessidades do Fundo de Maneio: + Existências + Clientes Necessidades Cíclicas + Adiantamentos a fornecedores + Estado (valores a receber) + Outros devedores (exploração) - Fornecedores - Adiantamentos de clientes Recursos Cíclicos - Estado (valores a pagar) - Outros credores (exploração) = Necessidades de Fundo de Maneio Ex: Suponhamos que a Empresa Comer faz Bem, Lda. possui no ano findo os seguintes elementos: Existências = 10.000,00 Clientes =5000,00 Adiantamentos a fornecedores =2.000,00 Estado (a receber) = 3.000,00 Outros devedores = 7000,00 Total de necessidades cíclicas = 27.000,00
  • 12.
    Nerd Ali Aidar Fundode Maneio 12 Fornecedores = 7.000,00 Adiantamentos de clientes = 1.000,00 Estado (a pagar) = 2.000,00 Outros credores = 3000,00 Total de recursos cíclicos = 13.000,00 Necessidades de fundo de maneio = 27.000,00 – 13.000,00= 14.000,00 Desvantagens de um Fundo de Maneio Insuficiente: A existência de uma situação de desequilíbrio financeiro ou tesouraria deficitária pode ter origem em situações diversas, como por exemplo:  Dilatação do crédito concedido;  Aumento do volume de produção não compensado pelo crescimento registado pelas vendas;  Na aquisição de activos fixos com recurso a financiamento não compatível com a cadência das amortizações; Qualquer uma destas situações dará origem a um fundo de maneio deficitário e repercurtir-se-á, necessariamente, pela negativa, nos resultados da empresa, na sequência: De um aumento dos custos de financiamento designadamente descobertos bancários não autorizados, incapacidades para liquidar ou reformar aceites, perda de capacidade negocial junto dos fornecedores, recurso exagerado a credito de curto prazo, normalmente mais onerosos e comportando um maior risco de estabilidade financeira da empresa.
  • 13.
    Nerd Ali Aidar Fundode Maneio 13 Desvantagens de um Fundo de Maneio Excessivo: Quando uma empresa apresenta um fundo de maneio exagerado, superior àquele que lhe é exigido pelas suas condições normais de funcionalidades, esta em presença de um excesso de segurança, o que será o mesmo que dizer que a empresa gera liquidez a um ritmo superior ao da cadência das suas exigibilidades, isto é: A empresa esta a trabalhar com excessos de meios líquidos, tem um capital de giro inactivo, o que numa primeira abordagem, se traduz na redução dos níveis de rentabilidade, quer seja porque se esta em presença de capitais subaproveitados quer porque se incorreu em financiamentos desnecessários e consequentemente, se esta a suportar, erradamente o custo desse financiamento. Como qualquer investimento implica um financiamento, sempre que a empresa tenha um excesso de meios líquidos esta em presença de um mau investimento porque traduz-se num abaixamento da taxa de rentabilidade. A afectação da rentabilidade de exploração por unidade monetária investida resulta em desequilíbrio. Ora, se a rentabilidade do activo total é medida através da relação entre este e o resultado do exercício, o excesso de fundo de maneio vai repercutir-se na diminuição da rentabilidade por unidade monetária investida ou seja, diminui a eficiência do capital ou ainda, a taxa interna de rentabilidade do conjunto dos bens afectos à exploração e consequentemente no custo do capital próprio.
  • 14.
    Nerd Ali Aidar Fundode Maneio 14 Introdução: Com o presente trabalho, pretende-se expor e demonstrar o estudo do fundo de maneio com a finalidade de descrever a sua importância para a incorporação nas organizações. O fundo de maneio revela a parcela das origens cujo grau de exigibilidade é reduzido e que esta a financiar aplicações cujo grau de liquidez é elevado.
  • 15.
    Nerd Ali Aidar Fundode Maneio 15 Conclusão: Em forma de concisão de tudo quanto abordado do trabalho com o tema em destaque, concluímos que o fundo de maneio é imprescindível para qualquer empresa visto que sem ela a empresa não teria meios para liquidar os seus compromissos a curto prazo e consequentemente poderia ter um risco financeiro, dificultando o crescimento e contribuindo para uma redução de valor da empresa e no limite chegar mesmo a insolvência da empresa.
  • 16.
    Nerd Ali Aidar Fundode Maneio 16 Bibliografia Barros, C. e Barros, A. (1998); Analise e gestão financeira de curto prazo, Editora Vulgata, Lisboa. Brealey, R.A e Mayers, S.C (1998); princípios de finanças empresariais, MacGraw-Hill, Portugal. Caldeira Menezes (1996); princípios de gestão financeira, colecção fundamentam, Editorial presença, Lisboa. Neves, J. C. Análise Financeira. Técnicas Fundamentais. 15ª Ed.Texto Editores, 2004.
  • 17.
    Nerd Ali Aidar Fundode Maneio 17 Índice Conceito de fundo de maneio:....................................................................................................... 1 Objectivos do Fundo de Maneio:.................................................................................................. 2 Importância do Fundo de Maneio: ............................................................................................... 2 Fases do Fundo de Maneio:.......................................................................................................... 3 1.1-Criação do fundo de maneio................................................................................................... 3 2.1-Reposição mensal do fundo de maneio:.................................................................................. 4 3.1-Liquidação final do fundo de maneio:.................................................................................... 4 Circuito esquemático de constituição do fundo de maneio: ......................................................... 5 Circuito esquemático de pagamento de despesas por fundo de maneio:...................................... 6 Atribuição do fundo de maneio:.................................................................................................... 7 Procedimentos para utilizar o fundo de maneio:.......................................................................... 7 Regra do Equilíbrio Financeiro:................................................................................................... 8 As necessidades de Fundo de Maneio: ......................................................................................... 9 Calculo das Necessidades do Fundo de Maneio: ....................................................................... 11 Desvantagens de um Fundo de Maneio Insuficiente: ................................................................. 12 Desvantagens de um Fundo de Maneio Excessivo: .................................................................... 13 Conclusão: .................................................................................................................................. 15 Bibliografia ................................................................................................................................. 16
  • 18.
    Fundo Ficha Técnica Titulo: Fundode Maneio AUTOR: Ali Aidar Edito Avenida Marginal, Rua 122 cidade de pemba Cell: 258 849500901 Colecção: Cadernos Serie: Gestão financeira de curto prazo Ilustração e Maqueet: Pc Impressão: Gráfica Tiragem: 3000 exemplares Nerd Ali Aidar Fundo de Maneio 18 Titulo: Fundo de Maneio AUTOR: Ali Aidar Editor: Ali Aidar Avenida Marginal, Rua 122 cidade de pemba 258 849500901 Cadernos Académicos financeira de curto prazo e Maqueet: Pc-Arte Gráfica da praia Tiragem: 3000 exemplares