Incorporar apresentação
Transferir como PDF, PPTX



























































































































































































































































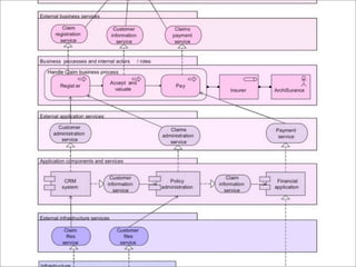
O documento discute princípios e práticas para melhorar a agilidade e qualidade de projetos de software. Ele explora tópicos como engenharia de software versus arte, filosofias como o Toyota Production System e o Manifesto Ágil, e práticas como comunicação, propriedade coletiva de código e integração contínua. O documento também discute a importância da aprendizagem ativa e da adaptação contínua para o sucesso de projetos.

























































































































































































































































