Curso Específico de Enfermagem p/EBSERH Página 1
Curso Específico de Enfermagem p/EBSERH
Equipe Professor Rômulo Passos | 2015
CURSO ESPECÍFICO DE ENFERMAGEM P/
EBSERH
12 AULAS
TEORIA E QUESTÕES COMENTADAS
Curso Específico de Enfermagem p/EBSERH Página 2
Curso Específico de Enfermagem p/EBSERH
Olá, futura (o) concursada (o)!
Seja bem-vinda (o) ao curso e a metodologia de estudo adotada por
mais de 35 mil estudantes e profissionais da Saúde de todo o Brasil.
Antes de tudo, gostaria de falar sobre o grande diferencial para a
aprovação em concursos públicos: A LEITURA!
Se você tem medo ou preguiça de ler, você está dando o primeiro passo
para a reprovação. A aprovação só chega para os bons leitores. Pense nisso!
Segundo diversos estudos científicos, a leitura exige uma intensa
mobilização cognitiva, o que repercute sobre o processo de formação de
memórias de médio e longo prazo. Esse processo é essencial para
incorporação das informações apreendidas durante a sua preparação.
No entanto, há uma verdadeira febre entre os estudantes por outros
métodos de estudo, em especial as videoaulas. Muitos subestimam a eficácia
da leitura e acabam pagando um preço alto por uma escolha equivocada.
Perdem, com isso, a habilidade da leitura, o ritmo mental, e
comprometem o raciocínio automático. Entram em um ciclo vicioso: quanto
menos leem, mais dificuldade apresentam para a próxima leitura. O mais
interessante é que a sua prova exigirá alta capacidade de concentração e de
raciocínio, habilidades particulares dos bons leitores.
Se você tem dificuldade de ler, comece a vencer esse desafio lendo, e
não fugindo dessa necessidade. Não estamos dizendo que outras fontes de
estudos devem ser abolidas, o que queremos transmitir é que TODAS são
complementares à LEITURA.
Bons estudos e não esqueça: LEIA MAIS, LEIA SEMPRE!
Sou o Professor Rômulo Passos, graduado em Enfermagem
pela Universidade Federal da Paraíba e especialista em Saúde
Coletiva pela Universidade Federal da Bahia.
Atualmente su servidor público federeal vinculado ao INSS e
recém aprovado para o cargo de ENFERMEIRO do Hospital
Universitário Lauro Wanderlei da UFPB.
É com a experiência de ter conduzido cursos preparatório
para os maires concursos ocorridos nos últimos dois anos na
área da saúde no Brasil, que venho convidá-la (o) para mais
uma jornada rumo à aprovação, agora no CONCURSO
NACIONAL DA EBSERH.
Curso Específico de Enfermagem p/EBSERH Página 3
Curso Específico de Enfermagem p/EBSERH
Dentre os muitos encontros com os nossos alunos
pelo Brasil, uma pergunta que sempre ocorre: COMO
ESTUDAR OS CONHECIMENTOS ESPECÍFICOS DE
ENFERMAGEM PARA OS CONCURSOS DA EBSERH?
Devemos ser realistas que o tempo entre o
lançamento do edital e a prova é curto. Precisamos
otimizá-lo. Não é apenas a quantidade de horas de estudo
que será determinante para a sua aprovação.
O seu tempo de estudo vale ouro. Precisa escolher o
material que aborde a teoria cobrada no edital em
equilíbrio com a resolução de todas as questões do
Instituto AOCP.
Por que a grande maioria dos aprovados em 2014 na Enfermagem
estudou por nossos cursos em PDF?
A resposta é simples, este tipo de curso aborda a realidade das bancas,
você estuda de forma ativa, treinando determinadas aéreas do seu cérebro
para o dia da prova. Não perde tempo, pois a leitura é direcionada e
resolução de questões realmente é que determina a aprovação. Isso foi
comprovado, basta verificar a lista de nossos mais de 3.000 alunos aprovados
em 2014 e depoimentos de muitos deles.
O estudo deve ser crescente, com a destinação de tempo para revisão e
aprofundamento dos temas.
Este curso juntamente com o curso de [Conhecimentos Básicos para
EBSERH] do site são os únicos instrumentos que lhe proporcionarão a
preparação de alto rendimento, focada no Instituto AOCP e COMPLETA.
Para complementar seus estudos, faz-se necessário a resolução
exaustiva de questões, divididas por temas e comentadas. Por isso, criamos o
site www.questoesnasaude.com.br.
O Instituto AOCP tem predileção por determinados temas, bem como
por determinadas abordagens. Na verdade, cada banca tem uma abordagem
peculiar! Esses temas serão priorizados, sem detrimento dos demais. Não
podemos perder nenhuma questão por negligência em não ter estudado
determinado assunto.
Curso Específico de Enfermagem p/EBSERH Página 4
Curso Específico de Enfermagem p/EBSERH
Portanto, este curso ora proposto permite que você aprenda aquilo que
realmente é cobrado nas provas do Instituto AOCP, de maneira
esquematizada, clara, objetiva e direcionada. Economiza-se tempo e se ganha
efetividade.
Preparação VITORIOSA que preparamos para a EBSERH:
Objetivos
 Apresentar toda a teoria necessária para a resolução das questões do estilo do Instituto
AOCP;
 Disponibilizar comentários a todas as questões do Instituto AOCP;
 Possibilitar disciplina de estudo, pois cada aula será disponibilizada a cada 5 dias;
 Possibilitar a fácil revisão dos conteúdos por meio dos esquemas e resumos, contidos nas
aulas;
 Estudar de forma direcionada e organizada, já que cada aula aborda teoria e resolução de
questões de determinado tópico do edital.
Regras gerais
 As aulas, elaboradas pela equipe de professores do site, são escritas no formato PDF
(apostilas), que podem ser baixadas para seu computador, tablet ou celular de forma
permanente;
 Você poderá, ser for de seu interesse, imprimir as aulas;
 Poderá ainda participar dos fóruns de dúvidas e interagir com os demais alunos e
professores do curso.
I
•Estudar e revisar todas as aulas do Curso Específico de Enfermagem
p/EBSERH;
II
•Estudar e revisar todas as aulas do Curso de Conheciemntos
Básicos p/EBSERH;
III
•Trainar e aprofundar a resolução de questões no site
www.questoesnasaude.com.br
Curso Específico de Enfermagem p/EBSERH Página 5
Curso Específico de Enfermagem p/EBSERH
Conteúdo
Mas vamos ao que interessa, segue a nossa primeira aula inteiramente
gratuita para sua aprovação.
Nº Aulas Datas
1
Código de Ética e Deontologia de Enfermagem – análise crítica. e Lei do Exercício
Profissional (Lei n.°7.498/1986– Regulamentada pelo Decreto 94.406/1987).
disponível
2
Concepções teórico-práticas da Assistência de Enfermagem. Sistematização da
Assistência de Enfermagem. Planejamento da assistência de enfermagem. Processo de
enfermagem ‐ teoria e prática. Consulta de enfermagem.
disponível
3
Normas do Ministério da Saúde para atuação: programa nacional de imunizações, saúde
da criança e do adolescente.
07/01
4 Normas do Ministério da Saúde para atuação: programa de saúde da mulher 13/01
5 Normas do Ministério da Saúde para atuação: programa saúde do idoso 19/01
6 Normas do Ministério da Saúde para atuação: programa de hipertensão e diabetes. 26/01
7
Normas do Ministério da Saúde para atuação: programa de DST e AIDS, hanseníase,
pneumologia sanitária.
02/02
8
Fundamentos do Exercício da Enfermagem. Medidas de higiene e de segurança nos
serviços de enfermagem.
07/02
9
Primeiros socorros. Política Nacional de Atenção às Urgências. Emergências clínico‐
cirúrgicas e a assistência de enfermagem
10/02
10
Administração dos Serviços de Enfermagem. Normas, Rotinas e Manuais – elaboração e
utilização na enfermagem. Enfermeiro como líder e agente de mudança.
14/02
11
Processo Social de Mudança das Práticas Sanitárias no SUS e na Enfermagem.
Assistência integral por meio do trabalho em equipes: de enfermagem, multiprofissional
e interdisciplinar. Bioética.
19/02
12 Ensino ao paciente com vistas ao auto‐cuidado: promoção e prevenção da saúde. 23/02
Curso Específico de Enfermagem p/EBSERH Página 6
Curso Específico de Enfermagem p/EBSERH
Aula nº 1 - Lei do Exercício Profissional (Lei n.°7.498/1986– Regulamentada pelo
Decreto 94.406/1987) e Código de Ética e Deontologia de Enfermagem – análise
crítica.
Amigo (a) concurseiro (a)!
Esta primeira aula é a mais importante do curso. Pode ter certeza disso !
A pergunta que não quer calar: como é importante, se os temas são simples e pequenos?
- Por isso mesmo, nobre amigo (a)! Trataremos nesta aula de temas simples, mas
negligenciados pela maioria dos concurseiros.
O instituto AOCP, sabendo disso, coloca detalhes minunciosos e pegadinhas nas questões
sobre o Código de Ética de Enfermagem (CEPE).
Pasme! Milhares de candidatos deixaram de ser aprovados por ter cometido o erro de estudar
o referido tema de forma superficial.
Isso não acontecerá com você! Faça a leitura desta aula pelo menos duas vezes. Anote as
dúvidas e refaça várias vezes as questões que, por ventura, errar.
Além disso, resolva as questões sobre os temas no nosso site www.questoesnasaude.com.br.
Enfim, estude pra valer se realmente quer aparecer na lista dos APROVADOS!
Boa aula!
Profº Rômulo Passos
Profº Dimas Nascimento
Curso Específico de Enfermagem p/EBSERH Página 7
Curso Específico de Enfermagem p/EBSERH
1 - Lei n° 7.498/1986 - Regulamentada pelo Decreto 94.406/1987
É livre o exercício da enfermagem em todo o território nacional, observadas as disposições
desta lei.
A enfermagem e suas atividades auxiliares somente podem ser exercidas por pessoas
legalmente habilitadas e inscritas no Conselho Regional de Enfermagem com jurisdição na área
onde ocorre o exercício.
A enfermagem é exercida privativamente pelo Enfermeiro, pelo Técnico de Enfermagem,
pelo Auxiliar de Enfermagem e pela Parteira, respeitados os respectivos graus de habilitação.
O planejamento e a programação das instituições e serviços de saúde INCLUEM
planejamento e programação de enfermagem.
A programação de enfermagem inclui a prescrição da assistência de enfermagem.
Enfermagem
Enfemeiro
Tec.
Enfermagem
Parteira
Aux.
Enfermagem
Planejamento e a
programação das
instituições e serviços de
saúde
INCLUEM
planejamento e
programação de
enfermagem.
Curso Específico de Enfermagem p/EBSERH Página 8
Curso Específico de Enfermagem p/EBSERH
São Enfermeiros:
Vejamos o que dispõe o Decreto nº 50.387, de 28 de março de 1961, art. 3º, alínea d:
as pessoas registradas como tal no termos dos artigos 2º e 5º do Decreto 20.931,
de 11 de janeiro de 1932, e, até, a promulgação da Lei número 775, de 6 de
agôsto de 1949, aquelas a que se refere o art. 33 parágrafo 2º do Decreto nº
21.141, de 10 de março de 1932.
São Técnicos de Enfermagem:
I - o titular do diploma de Enfermeiro conferido por
instituição de ensino, nos termos da lei;
II - o titular do diploma ou certificado de Obstetriz
ou de Enfermeira Obstétrica, conferido nos termos
da lei;
III - o titular do diploma ou certificado de
Enfermeira e a titular do diploma ou certificado de
Enfermeira Obstétrica ou de Obstetriz, ou
equivalente, conferido por escola estrangeira
segundo as leis do país, registrado em virtude de
acordo de intercâmbio cultural ou revalidado no
Brasil como diploma de Enfermeiro, de Enfermeira
Obstétrica ou de Obstetriz;
IV - aqueles que, não abrangidos pelos incisos
anteriores, obtiverem título de Enfermeiro
conforme o disposto na alínea d do art. 3º do
Decreto nº 50.387, de 28 de março de 1961*.
I - o titular do diploma ou do certificado de Técnico de Enfermagem, expedido
de acordo com a legislação e registrado pelo órgão competente;
II - o titular do diploma ou do certificado legalmente conferido por escola ou
curso estrangeiro, registrado em virtude de acordo de intercâmbio cultural ou
revalidado no Brasil como diploma de Técnico de Enfermagem.
Curso Específico de Enfermagem p/EBSERH Página 9
Curso Específico de Enfermagem p/EBSERH
São Auxiliares de Enfermagem:
I - o titular de certificado de Auxiliar de Enfermagem conferido por instituição de ensino,
nos termos da lei e registrado no órgão competente;
II - o titular de diploma a que se refere a Lei nº 2.822, de 14 de junho de 1956;
III - o titular do diploma ou certificado a que se refere o inciso III do art. 2º da Lei nº 2.604,
de 17 de setembro de 1955, expedido até a publicação da Lei nº 4.024, de 20 de dezembro de
1961;
IV - o titular de certificado de Enfermeiro Prático ou Prático de Enfermagem, expedido até
1964 pelo Serviço Nacional de Fiscalização da Medicina e Farmácia, do Ministério da Saúde, ou
por órgão congênere da Secretaria de Saúde nas Unidades da Federação, nos termos do Decreto-lei
nº 23.774, de 22 de janeiro de 1934, do Decreto-lei nº 8.778, de 22 de janeiro de 1946, e da Lei nº
3.640, de 10 de outubro de 1959;
V - o pessoal enquadrado como Auxiliar de Enfermagem, nos termos do Decreto-lei nº 299,
de 28 de fevereiro de 1967;
VI - o titular do diploma ou certificado conferido por escola ou curso estrangeiro, segundo as
leis do país, registrado em virtude de acordo de intercâmbio cultural ou revalidado no Brasil como
certificado de Auxiliar de Enfermagem.
São Parteiras:
I
• a titular do certificado previsto no art. 1º do Decreto-lei nº 8.778, de 22 de janeiro
de 1946, observado o disposto na Lei nº 3.640, de 10 de outubro de 1959;
II
• a titular do diploma ou certificado de Parteira, ou equivalente, conferido por
escola ou curso estrangeiro, segundo as leis do país, registrado em virtude de
intercâmbio cultural ou revalidado no Brasil, até 2 (dois) anos após a publicação
desta lei, como certificado de Parteira.
Curso Específico de Enfermagem p/EBSERH Página 10
Curso Específico de Enfermagem p/EBSERH
Passaremos agora para o estudo das principais disposições da legislação de enfermagem para
fins de concurso, que são as atribuições do enfermeiro privativas e como integrante da equipe de
saúde.
Atividades do Enfermeiro (Lei nº 7.498/86)
Privativas (art. 11, inciso I) Como integrante da equipe de saúde (art. 11,
inciso II)
a) direção do órgão de enfermagem integrante
da estrutura básica da instituição de saúde,
pública e privada, e chefia de serviço e de
unidade de enfermagem;
b) organização e direção dos serviços de
enfermagem e de suas atividades técnicas e
auxiliares nas empresas prestadoras desses
serviços;
c) planejamento, organização, coordenação,
execução e avaliação dos serviços da
assistência de enfermagem;
h) consultoria, auditoria e emissão de parecer
sobre matéria de enfermagem;
i) consulta de enfermagem;
j) prescrição da assistência de enfermagem;
l) cuidados diretos de enfermagem a pacientes
graves com risco de vida;
m) cuidados de enfermagem de maior
complexidade técnica e que exijam
conhecimentos de base científica e capacidade
de tomar decisões imediatas.
a) participação no planejamento, execução e
avaliação da programação de saúde;
b) participação na elaboração, execução e avaliação
dos planos assistenciais de saúde;
c) prescrição de medicamentos estabelecidos em
programas de saúde pública e em rotina aprovada
pela instituição de saúde;
d) participação em projetos de construção ou reforma
de unidades de internação;
e) prevenção e controle sistemático da infecção
hospitalar e de doenças transmissíveis em geral (nos
programas de vigilância epidemiológica, conforme
Decreto 94.406/87);
f) prevenção e controle sistemático de danos que
possam ser causados à clientela durante a assistência
de enfermagem;
g) assistência de enfermagem à gestante, parturiente,
puérpera (e ao recém-nascido, conforme Decreto
94.406/87);
h) acompanhamento da evolução e do trabalho de
parto;
i) execução do parto sem distocia;
j) educação visando à melhoria de saúde da
população.
Muitos candidatos estudam apenas a atribuições do enfermeiro previstas na tabela acima e
esquecem de outras atribuições previstas no Decreto nº 94.406/87.
Curso Específico de Enfermagem p/EBSERH Página 11
Curso Específico de Enfermagem p/EBSERH
Além das atividades previstas no art. 11, inciso II, da Lei nº 7.498/86, compete ao
Enfermeiro, como integrante da equipe de saúde (Decreto nº 94.406/87. Art. 8º, inciso II):
i) participação nos programas e nas atividades de assistência integral à saúde individual e de
grupos específicos, particularmente daqueles prioritários e de alto risco;
l) execução e assistência obstétrica em situação de emergência e execução do parto sem
distocia;
m) participação em programas e atividades de educação sanitária, visando à melhoria de
saúde do indivíduo, da família e da população em geral;
n) participação nos programas de treinamento e aprimoramento de pessoal de saúde,
particularmente nos programas de educação continuada;
o) participação nos programas de higiene e segurança do trabalho e de prevenção de
acidentes e de doenças profissionais e do trabalho;
p) participação na elaboração e na operacionalização do sistema de referência e contra-
referência do paciente nos diferentes níveis de atenção à saúde;
q) participação no desenvolvimento de tecnologia apropriada à assistência de saúde;
r) participação em bancas examinadoras, em matérias específicas de enfermagem, nos
concursos para provimento de cargo ou contratação de Enfermeiro ou pessoal técnico e Auxiliar
de Enfermagem.
Ao Enfermeiro Obstetra compete, além das atribuições referidas do Enfermeiro:
a) assistência à parturiente e ao parto normal;
b) identificação das distocias obstétricas e tomada de providências até a chegada do
médico;
c) realização de episiotomia e episiorrafia e aplicação de anestesia local, quando necessária.
Curso Específico de Enfermagem p/EBSERH Página 12
Curso Específico de Enfermagem p/EBSERH
Vejamos abaixo as disposições sobre as atribuições do Técnico e Auxiliar de Enfermagem e
Parteiro.
O Técnico de Enfermagem exerce atividade de nível médio, envolvendo orientação e
acompanhamento do trabalho de enfermagem em grau auxiliar, e participação no
planejamento da assistência de enfermagem, cabendo-lhe especialmente:
a) participar da programação da assistência de enfermagem;
b) executar ações assistenciais de enfermagem, exceto as privativas do Enfermeir;
c) participar da orientação e supervisão do trabalho de enfermagem em grau auxiliar;
d) participar da equipe de saúde.
Ainda, de acordo com o Decreto nº 94.406/87, o Técnico de Enfermagem exerce as
atividades auxiliares, de nível médio técnico, atribuídas à equipe de enfermagem, cabendo-lhe
assistir ao Enfermeiro:
a) no planejamento, programação, orientação e supervisão das atividades de assistência de
enfermagem;
b) na prestação de cuidados diretos de enfermagem a pacientes em estado grave;
c) na prevenção e controle das doenças transmissíveis em geral em programas de vigilância
epidemiológica;
d) na prevenção e no controle sistemático da infecção hospitalar;
e) na prevenção e controle sistemático de danos físicos que possam ser causados a pacientes
durante a assistência de saúde;
f) na execução dos seguintes programas: participação nos programas e nas atividades de
assistência integral à saúde individual e de grupos específicos, particularmente daqueles
prioritários e de alto risco; participação nos programas de higiene e segurança do trabalho e de
prevenção de acidentes e de doenças profissionais e do trabalho.
O Auxiliar de Enfermagem exerce atividades de nível médio, de natureza repetitiva,
envolvendo serviços auxiliares de enfermagem sob supervisão, bem como a participação em
nível de execução simples, em processos de tratamento, cabendo-lhe especialmente:
a) observar, reconhecer e descrever sinais e sintomas;
b) executar ações de tratamento simples;
c) prestar cuidados de higiene e conforto ao paciente;
d) participar da equipe de saúde.
Curso Específico de Enfermagem p/EBSERH Página 13
Curso Específico de Enfermagem p/EBSERH
De forma detalhada, conforme disposições do Decreto nº 94.406/87, compete ao Auxiliar de
Enfermagem:
I - preparar o paciente para consultas, exames e tratamentos;
II - observar, reconhecer e descrever sinais e sintomas, ao nível de sua qualificação;
III - executar tratamentos especificamente prescritos, ou de rotina, além de outras atividades
de enfermagem, tais como:
a) ministrar medicamentos por via oral e parenteral;
b) realizar controle hídrico;
c) fazer curativos;
d) aplicar oxigenoterapia, nebulização, enteroclisma, enema e calor ou frio;
e) executar tarefas referentes à conservação e aplicação de vacinas;
f) efetuar o controle de pacientes e de comunicantes em doenças transmissíveis;
g) realizar testes e proceder à sua leitura, para subsídio de diagnóstico;
h) colher material para exames laboratoriais;
i) prestar cuidados de enfermagem pré e pós-operatórios;
j) circular em sala de cirurgia e, se necessário, instrumentar;
l) executar atividades de desinfecção e esterilização;
IV - prestar cuidados de higiene e conforto ao paciente e zelar por sua segurança, inclusive:
a) alimentá-lo ou auxiliá-lo a alimentar-se;
b) zelar pela limpeza e ordem do material, de equipamentos e de dependências de
unidades de saúde;
V - integrar a equipe de saúde;
VI - participar de atividades de educação em saúde, inclusive:
a) orientar os pacientes na pós-consulta, quanto ao cumprimento das prescrições de
enfermagem e médicas;
b) auxiliar o Enfermeiro e o Técnico de Enfermagem na execução dos programas de
educação para a saúde;
VII - executar os trabalhos de rotina vinculados à alta de pacientes;
VIII - participar dos procedimentos pós-morte.
Curso Específico de Enfermagem p/EBSERH Página 14
Curso Específico de Enfermagem p/EBSERH
Vejamos abaixo as principais características do trabalho entre do Auxiliar e Técnico de
Enfermagem, segundo a Lei nº 7.498/86.
As atividades do Técnico e Auxiliar de Enfermagem, quando exercidas em instituições de
saúde, públicas e privadas, e em programas de saúde, somente podem ser desempenhadas sob
orientação e supervisão de Enfermeiro.
Ao Parteiro incumbe:
I - prestar cuidados à gestante e à parturiente;
II - assistir ao parto normal, inclusive em domicílio; e
III - cuidar da puérpera e do recém-nascido.
As atividades do são exercidas sob supervisão de Enfermeiro Obstetra, quando realizadas
em instituições de saúde, e, sempre que possível, sob controle e supervisão de unidade de saúde,
quando realizadas em domicílio ou onde se fizerem necessárias.
O pessoal que se encontra executando tarefas de enfermagem, em virtude de carência de
recursos humanos de nível médio nessa área, sem possuir formação específica regulada em lei,
será autorizado, pelo Conselho Federal de Enfermagem, a exercer atividades elementares de
enfermagem, observado o disposto no art. 15 da Lei 7498/861
.
1
Esse artigo dispõe sobre a supervisão das atividades do Técnico e Auxiliar de Enfermagem pelo Enfermeiro.
Principais atribuições do
Técnico de Enfermagem
a) participar da programação da assistência
de enfermagem;
b) executar ações assistenciais de
enfermagem, exceto as privativas do
Enfermeiro;
c) participar da orientação e supervisão do
trabalho de enfermagem em grau auxiliar;
d) participar da equipe de saúde.
Principais atribuições do
Auxiliar de Enfermagem
a) observar, reconhecer e descrever sinais e
sintomas;
b) executar ações de tratamento simples;
c) prestar cuidados de higiene e conforto ao
paciente.
d) participar da equipe de saúde.
Curso Específico de Enfermagem p/EBSERH Página 15
Curso Específico de Enfermagem p/EBSERH
É assegurado aos atendentes de enfermagem, admitidos antes da vigência da referida lei, o
exercício das atividades elementares da enfermagem, observado o disposto em seu artigo 15.
Ressaltamos que a teoria abordada foi baseada na Lei 7.498/86 e Decreto nº 94.406/87, que
devem ser estudados de forma integrada.
Passemos agora para resolução de questões do Instituto AOCP sobre a temática:
1. (HU-UFS/EBSERH/Instituto AOCP/2014) Sobre a Lei do Exercício Profissional, assinale a
alternativa correta.
a) A Lei aponta que a Enfermagem é exercida privativamente pelo Enfermeiro e Técnico de
Enfermagem, respeitados os respectivos graus de habilitação.
b) Quando necessário e sob supervisão do Enfermeiro, o Técnico de Enfermagem poderá realizar
Consulta de Enfermagem.
c) Cabe ao Auxiliar de Enfermagem prestar cuidados de enfermagem diretos a pacientes graves e
com risco de vida.
d) A Lei 7.498/86 extingue, da categoria dos profissionais de enfermagem, a Parteira.
e) É privativo do Enfermeiro a consultoria, auditoria e emissão de parecer sobre matéria de
Enfermagem.
COMENTÁRIOS:
Vejamos cada um dos itens incorretos, conforme disposições da Lei nº 7.498, de 25 de junho
de 1986:
Item A. A Lei aponta que a Enfermagem é exercida privativamente pelo Enfermeiro e
Técnico de Enfermagem, Auxiliar de Enfermagem e Parteiro, respeitados os respectivos graus
de habilitação.
Item B. A Consulta de Enfermagem é uma atividade privativa do enfermeiro, não
podendo ser delegada aos demais membros da equipe.
Item C. É uma atividade privativa do enfermeiro prestar cuidados de enfermagem diretos a
pacientes graves e com risco de vida.
Item D. A Lei 7.498/86 assegura a participação da Parteira na categoria dos profissionais
de enfermagem.
Constatamos que o gabarito da questão é a letra E.
Curso Específico de Enfermagem p/EBSERH Página 16
Curso Específico de Enfermagem p/EBSERH
2. (HU-UFMS/EBSERH/Instituto AOCP/2014) Sobre o Decreto n° 94.406/87 que regulamenta
a Lei n° 7.498/86, que dispõe sobre o exercício da Enfermagem, assinale a alternativa
INCORRETA.
a) Cabe privativamente ao enfermeiro a organização e direção dos serviços de Enfermagem e de
suas atividades técnicas e auxiliares nas empresas prestadoras desses serviços.
b) Cabe ao enfermeiro como integrante da equipe de saúde a prevenção e controle sistemática da
infecção hospitalar, inclusive como membro das respectivas comissões.
c) Cabe aos profissionais titulares do diploma de Obstetriz à prestação de assistência à parturiente
e ao parto cesárea.
d) Ao técnico de enfermagem cabe assistir ao enfermeiro no planejamento, programação,
orientação e supervisão das atividades de assistência de Enfermagem.
e) O auxiliar de enfermagem executa as atividades auxiliares de nível médio atribuídas à equipe de
Enfermagem, cabendo-lhe preparar o paciente para consultas, exames e tratamentos.
COMENTÁRIOS:
Como integrante da equipe de saúde, compete ao enfermeiro, dentre outras, as seguintes
atribuições:
· assistência de enfermagem à gestante, parturiente e puérpera;
· acompanhamento da evolução e do trabalho de parto;
· execução do parto sem distocia.
Além das atribuições do Enfermeiro referidas acima, compete ao Enfermeiro Obstetra as
seguintes ações:
· assistência à parturiente e ao parto NORMAL;
· identificação das distocias obstétricas e tomada de providências até a chegada do médico;
· realização de episiotomia e episiorrafia e aplicação de anestesia local, quando necessária.
O gabarito da questão é a letra C, já que cabe aos profissionais titulares do diploma de
Obstetriz à prestação de assistência à parturiente e ao parto NORMAL, e não cesária.
Curso Específico de Enfermagem p/EBSERH Página 17
Curso Específico de Enfermagem p/EBSERH
3. (HUJM-UFMT/EBSERH/Instituto AOCP/2014) De acordo com a Lei nº. 7.498/1986,
regulamentada pelo Decreto no. 94.406/1987, o Auxiliar de Enfermagem executa as atividades
auxiliares, de nível médio, atribuídas à equipe de Enfermagem, o que NÃO inclui
a) emitir parecer sobre matéria de enfermagem.
b) aplicar oxigenioterapia, nebulização, enteroclisma, enema e calor ou frio.
c) executar tarefas referentes à conservação e aplicação de vacinas.
d) realizar testes e proceder a sua leitura, para subsídio de diagnóstico.
e) ministrar medicamentos por via oral e parenteral.
COMENTÁRIOS:
Segundo disposições do art. 11 do Decreto 94406/86, o Auxiliar de Enfermagem executa as
atividades auxiliares, de nível médio, atribuídas à equipe de enfermagem, cabendo-lhe:
I - preparar o paciente para consultas, exames e tratamentos;
II - observar, reconhecer e descrever sinais e sintomas, ao nível de sua qualificação;
III - executar tratamentos especificamente prescritos, ou de rotina, além de outras atividades
de enfermagem, tais como:
a) ministrar medicamentos por via oral e parenteral;
b) realizar controle hídrico;
c) fazer curativos;
d) aplicar oxigenoterapia, nebulização, enteroclisma, enema e calor ou frio;
e) executar tarefas referentes à conservação e aplicação de vacinas;
f) efetuar o controle de pacientes e de comunicantes em doenças transmissíveis;
g) realizar testes e proceder à sua leitura, para subsídio de diagnóstico;
h) colher material para exames laboratoriais;
i) prestar cuidados de enfermagem pré e pós-operatórios;
j) circular em sala de cirurgia e, se necessário, instrumentar;
l) executar atividades de desinfecção e esterilização;
IV - prestar cuidados de higiene e conforto ao paciente e zelar por sua segurança, inclusive:
a) alimentá-lo ou auxiliá-lo a alimentar-se;
b) zelar pela limpeza e ordem do material, de equipamentos e de dependências de
unidades de saúde;
V - integrar a equipe de saúde;
Curso Específico de Enfermagem p/EBSERH Página 18
Curso Específico de Enfermagem p/EBSERH
VI - participar de atividades de educação em saúde, inclusive:
a) orientar os pacientes na pós-consulta, quanto ao cumprimento das prescrições de
enfermagem e médicas;
b) auxiliar o Enfermeiro e o Técnico de Enfermagem na execução dos programas de
educação para a saúde;
VII - executar os trabalhos de rotina vinculados à alta de pacientes;
VIII - participar dos procedimentos pós-morte.
O gabarito da questão é a letra A, ao passo que emitir parecer sobre matéria de enfermagem
é atribuição privativa do enfermeiro, e não competência do auxiliar de enfermagem.
4. (HULW-UFPB/EBSERH/Instituto AOCP/2014) De acordo com o Decreto-Lei n° 94.406/87,
são enfermeiros, EXCETO
a) o titular do diploma ou certificado de Obstetriz ou de Enfermeira Obstétrica, conferidos nos
termos da lei.
b) o titular do diploma de Enfermeiro conferido por instituição de ensino, nos termos da lei.
c) o titular de certificado de Enfermeiro Prático ou Prático de Enfermagem, expedido até 1964
pelo Serviço Nacional de Fiscalização da Medicina e Farmácia, do Ministério da Saúde, ou por
órgão congênere da Secretaria de Saúde nas Unidades da Federação, nos termos do Decreto-lei nº
23.774, de 22 de janeiro de 1934, do Decreto-lei nº 8.778, de 22 de janeiro de 1946, e da Lei nº
3.640, de 10 de outubro de 1959.
d) aqueles que, não abrangidos pelos incisos anteriores, obtiveram título de Enfermeira conforme
o disposto na letra ““d”” do Art. 3º do Decreto-lei nº 50.387, de 28 de março de 1961.
e) o titular do diploma ou certificado de Enfermeira e a titular do diploma ou certificado de
Enfermeira Obstétrica ou de Obstetriz, ou equivalente, conferido por escola estrangeira segundo as
respectivas leis, registrado em virtude de acordo de intercâmbio cultural ou revalidado no Brasil
como diploma de Enfermeiro, de Enfermeira Obstétrica ou de Obstetriz.
COMENTÁRIOS:
Curso Específico de Enfermagem p/EBSERH Página 19
Curso Específico de Enfermagem p/EBSERH
Segundo o art. 8º da Lei nº7498/86, são considerados auxiliares de enfermagem o titular de
certificado de Enfermeiro Prático ou Prático de Enfermagem, expedido até 1964 pelo Serviço
Nacional de Fiscalização da Medicina e Farmácia, do Ministério da Saúde, ou por órgão
congênere da Secretaria de Saúde nas Unidades da Federação, nos termos do Decreto-lei nº
23.774, de 22 de janeiro de 1934, do Decreto-lei nº 8.778, de 22 de janeiro de 1946, e da Lei nº
3.640, de 10 de outubro de 1959.
Nessa tela, o gabarito é a letra C.
5. (HULW-UFPB/EBSERH/Instituto AOCP/2014) O Técnico de Enfermagem exerce as
atividades auxiliares, de nível médio técnico, atribuídas à equipe de Enfermagem, cabendo-lhe
assistir ao enfermeiro
a) na direção do órgão de Enfermagem integrante da estrutura básica da instituição de saúde,
pública ou privada, e chefia de serviço e de unidade de Enfermagem.
b) na consultoria, auditoria e emissão de parecer sobre matéria de Enfermagem.
c) na consulta de Enfermagem.
d) na prescrição da assistência de Enfermagem.
e) na prestação de cuidados diretos de Enfermagem a pacientes em estado grave.
COMENTÁRIOS:
De acordo com o art. 10 do Decreto-Lei n° 94.406/87, o Técnico de Enfermagem exerce as
atividades auxiliares, de nível médio técnico, atribuídas à equipe de enfermagem, cabendo-lhe
assistir ao Enfermeiro, dentre outros:
a) no planejamento, programação, orientação e supervisão das atividades de assistência de
enfermagem;
b) na prestação de cuidados diretos de enfermagem a pacientes em estado grave;
c) na prevenção e controle das doenças transmissíveis em geral em programas de vigilância
epidemiológica;
d) na prevenção e no controle sistemático da infecção hospitalar;
e) na prevenção e controle sistemático de danos físicos que possam ser causados a pacientes
durante a assistência de saúde;
Nesse diapasão, o gabarito é a letra E.
Curso Específico de Enfermagem p/EBSERH Página 20
Curso Específico de Enfermagem p/EBSERH
6. (HULW-UFPB/EBSERH/Instituto AOCP/2014) De acordo com o Decreto-Lei n° 94.406/87,
ao enfermeiro incumbe como integrante da equipe de saúde
a) prestação de assistência de enfermagem à gestante, parturiente, puérpera e ao recém-nascido.
b) consultoria, auditoria e emissão de parecer sobre matéria de Enfermagem.
c) planejamento, organização, coordenação, execução e avaliação dos serviços da assistência de
Enfermagem.
d) cuidados de Enfermagem de maior complexidade técnica e que exijam conhecimentos
científicos adequados e capacidade de tomar decisões imediatas.
e) cuidados diretos de Enfermagem a pacientes graves com risco de vida.
COMENTÁRIOS:
Vejamos na tabela abaixo quais são as atribuições do enfermeiro:
Atividades do Enfermeiro (Lei nº 7.498/86)
Privativas (art. 11, inciso I) Como integrante da equipe de saúde (art. 11,
inciso II)
a) direção do órgão de enfermagem integrante
da estrutura básica da instituição de saúde,
pública e privada, e chefia de serviço e de
unidade de enfermagem;
b) organização e direção dos serviços de
enfermagem e de suas atividades técnicas e
auxiliares nas empresas prestadoras desses
serviços;
c) planejamento, organização, coordenação,
execução e avaliação dos serviços da
assistência de enfermagem;
h) consultoria, auditoria e emissão de parecer
sobre matéria de enfermagem;
i) consulta de enfermagem;
j) prescrição da assistência de enfermagem;
l) cuidados diretos de enfermagem a pacientes
graves com risco de vida;
m) cuidados de enfermagem de maior
complexidade técnica e que exijam
conhecimentos de base científica e capacidade
de tomar decisões imediatas.
a) participação no planejamento, execução e avaliação
da programação de saúde;
b) participação na elaboração, execução e avaliação dos
planos assistenciais de saúde;
c) prescrição de medicamentos estabelecidos em
programas de saúde pública e em rotina aprovada
pela instituição de saúde;
d) participação em projetos de construção ou reforma
de unidades de internação;
e) prevenção e controle sistemático da infecção
hospitalar e de doenças transmissíveis em geral (nos
programas de vigilância epidemiológica, conforme
Decreto 94.406/87);
f) prevenção e controle sistemático de danos que
possam ser causados à clientela durante a assistência de
enfermagem;
g) assistência de enfermagem à gestante, parturiente,
puérpera (e ao recém-nascido, conforme Decreto
94.406/87);
h) acompanhamento da evolução e do trabalho de
parto;
i) execução do parto sem distocia;
j) educação visando à melhoria de saúde da população.
Nesses termos, o gabarito é a letra A. As demais alternativas elencam atribuições privativas
do enfermeiro.
Curso Específico de Enfermagem p/EBSERH Página 21
Curso Específico de Enfermagem p/EBSERH
7. (MEAC e HUWC UFC/EBSERH/Instituto AOCP/2014) Segundo a Lei n° 7.498/1986 ao
enfermeiro incumbe como integrante da equipe de saúde, EXCETO
a) participação na elaboração de medidas de prevenção e controle sistemático de danos que
possam ser causados aos pacientes durante a assistência médica.
b) participação nos programas de higiene e segurança do trabalho e de prevenção de acidentes e de
doenças profissionais e do trabalho.
c) participação na elaboração e na operacionalização do sistema de referência e contra-referência
do paciente nos diferentes níveis de atenção à saúde.
d) participação no desenvolvimento de tecnologia apropriada à assistência de saúde.
e) participação em bancas examinadoras, em matérias específicas de Enfermagem, nos concursos
para provimento de cargo ou contratação de Enfermeiro ou pessoal Técnico e Auxiliar de
Enfermagem.
COMENTÁRIOS:
Na verdade, essa questão elencou as atribuições do enfermeiro como integrante da equipe de
saúde, conforme disposições do inciso II do art. 8º do Decreto 94.406/87, que regulamenta a Lei nº
7.498/86, mais isso não prejudica o entendimento da questão.
Vejamos quais são as atribuições do enfermeiro como integrante da equipe de saúde segundo
o Decreto em tela:
a) participação no planejamento, execução e avaliação da programação de saúde;
b) participação na elaboração, execução e avaliação dos planos assistenciais de saúde;
c) prescrição de medicamentos previamente estabelecidos em programas de saúde pública e
em rotina aprovada pela instituição de saúde;
d) participação em projetos de construção ou reforma de unidades de internação;
e) prevenção e controle sistemático da infecção hospitalar, inclusive como membro das
respectivas comissões;
f) participação na elaboração de medidas de prevenção e controle sistemático de danos que
possam ser causados aos pacientes durante a assistência de enfermagem (letra a);
g) participação na prevenção e controle das doenças transmissíveis em geral e nos
programas de vigilância epidemiológica;
h) prestação de assistência de enfermagem à gestante, parturiente, puérpera e ao recém-
nascido;
Curso Específico de Enfermagem p/EBSERH Página 22
Curso Específico de Enfermagem p/EBSERH
i) participação nos programas e nas atividades de assistência integral à saúde individual e de
grupos específicos, particularmente daqueles prioritários e de alto risco;
j) acompanhamento da evolução e do trabalho de parto;
l) execução e assistência obstétrica em situação de emergência e execução do parto sem
distocia;
m) participação em programas e atividades de educação sanitária, visando à melhoria de
saúde do indivíduo, da família e da população em geral;
n) participação nos programas de treinamento e aprimoramento de pessoal de saúde,
particularmente nos programas de educação continuada;
o) participação nos programas de higiene e segurança do trabalho e de prevenção de
acidentes e de doenças profissionais e do trabalho (letra b);
p) participação na elaboração e na operacionalização do sistema de referência e contra-
referência do paciente nos diferentes níveis de atenção à saúde (letra c);
q) participação no desenvolvimento de tecnologia apropriada à assistência de saúde (letra d);
r) participação em bancas examinadoras, em matérias específicas de enfermagem, nos
concursos para provimento de cargo ou contratação de Enfermeiro ou pessoal técnico e Auxiliar
de Enfermagem (letra e).
A alternativa incorreta é a letra A, visto que é uma atribuição do enfermeiro, como integrante
da equipe de saúde a participação na elaboração de medidas de prevenção e controle sistemático de
danos que possam ser causados aos pacientes durante a assistência de enfermagem, e não
médica.
8. (MEAC e HUWC UFC/EBSERH/Instituto AOCP/2014) Segundo a Lei n° 7.498/1986 ao
enfermeiro incumbe, privativamente,
a) organização e direção dos serviços de higiene e de suas atividades técnicas e auxiliares nas
empresas prestadoras desses serviços.
b) consultoria, auditoria e emissão de parecer sobre matéria bioquímica.
c) prescrição da assistência médica.
d) cuidados diretos de Enfermagem a pacientes graves com risco de vida com prescrição de
medicações.
Curso Específico de Enfermagem p/EBSERH Página 23
Curso Específico de Enfermagem p/EBSERH
e) cuidados de Enfermagem de maior complexidade técnica e que exijam conhecimentos
científicos adequados e capacidade de tomar decisões imediatas.
COMENTÁRIOS:
Vamos analisar cada uma das assertivas, conforme disposições do art. 11, inciso I, da Lei n°
7.498/1986. Ao enfermeiro incumbe, privativamente:
a) organização e direção dos serviços de enfermagem (e não de higiene) e de suas
atividades técnicas e auxiliares nas empresas prestadoras desses serviços;
b) consultoria, auditoria e emissão de parecer sobre matéria de enfermagem, e não de
bioquímica.
c) prescrição da assistência enfermagem, e não médica.
d) cuidados diretos de Enfermagem a pacientes graves com risco de vida (com prescrição de
medicações).
e) cuidados de Enfermagem de maior complexidade técnica e que exijam conhecimentos
científicos adequados e capacidade de tomar decisões imediatas.
Nessa tela, o gabarito é a letra E.
9. (HU-UFMS/EBSERH/Instituto AOCP/2014) Assinale a alternativa que descreve algumas das
atividades do Enfermeiro contidas na Regulamentação da Lei do Exercício Profissional (Lei
7.498/86), em seu artigo oitavo.
a) Participar da programação da assistência de enfermagem; participar da orientação e supervisão
do trabalho de enfermeiro em grau auxiliar; orientar os agentes comunitários de saúde.
b) Observar, reconhecer e descrever sinais e sintomas; executar ações de tratamento; prescrever
medicamentos de uso contínuo.
c) Como integrante da equipe de saúde: participar no planejamento, execução e avaliação da
programação de saúde; assistência de enfermagem à gestante, parturiente e puérpera; execução de
parto sem distócia.
d) Participar da programação da assistência de enfermagem; executar ações assistenciais de
enfermagem, exceto as privativas do enfermeiro, observado o disposto no parágrafo único do art.
II, da Lei do exercício Profissional.
Curso Específico de Enfermagem p/EBSERH Página 24
Curso Específico de Enfermagem p/EBSERH
e) Observar, reconhecer e descrever sinais e sintomas; executar ações de tratamento simples;
prestar cuidados de higiene e conforto ao paciente e participar da equipe de saúde, realizar exames
de imagem.
COMENTÁRIOS:
O gabarito é a letra C, pois é a única alternativa que descreve atribuições do enfermeiro. As
demais assertivas descrevem competências do auxiliar ou técnico de enfermagem.
10. (HU-UFGD/EBSERH/Instituto AOCP/2014) De acordo com o Decreto N°. 94.406/87,
que regulamenta a Lei N°. 7.498/86, que dispõe sobre o exercício da Enfermagem, é atividade
privativa do enfermeiro
a) realizar testes e proceder à sua leitura, para subsídio de diagnóstico.
b) identificar as distócias obstétricas e tomar providências até a chegada do médico.
c) emitir parecer sobre matéria de enfermagem.
d) efetuar o controle de pacientes e de comunicantes em doenças transmissíveis.
e) realizar controle hídrico.
COMENTÁRIOS:
Vamos analisar em cada item as atribuições do enfermeiro e demais membros da equipe de
enfermagem:
Item A. Descreve uma atividade do auxiliar de enfermagem.
Item B. Descreve uma atividade do Enfermeiro Obstetra.
Item C. A consultoria, auditoria e emissão de parecer sobre matéria de enfermagem são
funções privativas do enfermeiro.
Itens D e E. Descrevem uma atividade do auxiliar de enfermagem.
Dessa forma, o gabarito é a letra C.
Curso Específico de Enfermagem p/EBSERH Página 25
Curso Específico de Enfermagem p/EBSERH
11. (HC-UFMG/EBSERH/Instituto AOCP/2014) De acordo com o Decreto-Lei n°. 94.406/87, o
Auxiliar de Enfermagem executa as atividades auxiliares, de nível médio atribuídas à equipe de
Enfermagem, o que não inclui a atividade desenvolvida na seguinte situação:
a) auxiliar de enfermagem da Pediatria coletou amostra de fezes de acordo com a requisição de
exames preenchida pelo médico, para realização de coprocultura.
b) auxiliar de enfermagem da Clínica Cirúrgica, de acordo com a rotina do setor, orientou a
paciente antes de transportá-lo ao Centro Cirúrgico, para retirar os brincos e a aliança.
c) auxiliar de enfermagem do Centro Cirúrgico instrumentou a cirurgia de varizes de membros
inferiores.
d) auxiliar de enfermagem do setor de Ginecologia e Obstetrícia trocou o curativo da incisão
cirúrgica de puérpera que realizou parto cesáreo de acordo com a prescrição de enfermagem.
e) auxiliar de enfermagem da Clínica Médica, devido a problemas frequentes de vazamento na
vulcanização de bolsas coletoras de sistema fechado para drenagem de urina, emitiu parecer
técnico desfavorável sobre o produto, para substituição das mesmas na instituição.
COMENTÁRIOS:
Conforme disposições a Lei nº 7498/86 e Decreto n°. 94.406/87, a emissão de parecer é uma
das atividades privativas do enfermeiro. Portanto, o gabarito da questão é o item E.
12. (COREN-SC/AOCP/2013) Assinale a alternativa correta.
a) A lei 7498/86 extingue a profissão de Parteira que era até então prevista no Art. 1° do Decreto-
lei 8778/46.
b) Ao técnico de enfermagem, pode ser concedido em algumas situações a direção de órgão de
enfermagem e chefia de serviços e unidade de enfermagem.
c) O Enfermeiro pode realizar prescrição de medicamentos estabelecidos em programas de saúde
pública e em rotina aprovada pela instituição de saúde.
d) Ao Enfermeiro cabe a Assistência de enfermagem à gestante, parturiente e puérpera, assim
como a realização de parto com distócia.
e) O Auxiliar de Enfermagem realiza ações de nível médio podendo realizar cuidados diretos de
Enfermagem a pacientes graves com risco de vida.
COMENTÁRIOS:
Curso Específico de Enfermagem p/EBSERH Página 26
Curso Específico de Enfermagem p/EBSERH
Para melhor entendimento da questão, vamos analisar cada assertiva:
Item A. Incorreto. Segundo a Lei nº 7.498/86, a enfermagem é exercida privativamente pelo
Enfermeiro, pelo Técnico de Enfermagem, pelo Auxiliar de Enfermagem e pela Parteira,
respeitados os respectivos graus de habilitação.
Ainda, conforme art. 9º desta lei, são Parteiras:
I - a titular do certificado previsto no art. 1º do Decreto-lei nº 8.778, de 22 de janeiro de
1946, observado o disposto na Lei nº 3.640, de 10 de outubro de 1959;
II - a titular do diploma ou certificado de Parteira, ou equivalente, conferido por escola ou curso
estrangeiro, segundo as leis do país, registrado em virtude de intercâmbio cultural ou revalidado
no Brasil, até 2 (dois) anos após a publicação desta lei, como certificado de Parteira.
Portanto, a Lei nº 7.498/86 não extingue a profissão de Parteira que era até então prevista
no Art. 1° do Decreto-lei 8.778/46.
Item B. Incorreto. São ações privativas do enfermeiro, dentre outras:
a) direção do órgão de enfermagem integrante da estrutura básica da instituição de saúde, pública e privada,
e chefia de serviço e de unidade de enfermagem;
b) organização e direção dos serviços de enfermagem e de suas atividades técnicas e auxiliares nas
empresas prestadoras desses serviços.
Neste sentido, em nenhuma situação pode ser concedida a direção de órgão de enfermagem
e chefia de serviços e unidade de enfermagem ao Técnico de Enfermagem, pois essas ações são
privativas do Enfermeiro.
Item C. Correto. O Enfermeiro pode realizar prescrição de medicamentos estabelecidos em
programas de saúde pública e em rotina aprovada pela instituição de saúde.
Item D. Incorreto. Ao Enfermeiro cabe, como integrante da equipe de saúde, a assistência de
enfermagem à gestante, parturiente e puérpera; o acompanhamento da evolução e do trabalho de
parto e a realização de parto sem distócia.
Item E. Incorreto. O Auxiliar de Enfermagem exerce atividades de nível médio, de natureza
repetitiva, envolvendo serviços auxiliares de enfermagem sob supervisão, bem como a
participação em nível de execução simples, em processos de tratamento.
Todavia, o Auxiliar de Enfermagem não pode realizar cuidados diretos de Enfermagem a
pacientes graves com risco de vida, uma vez que esta atribuição é privativa do enfermeiro.
Nessa tela, a letra C é o gabarito da questão.
Curso Específico de Enfermagem p/EBSERH Página 27
Curso Específico de Enfermagem p/EBSERH
13. (COREN-SC/AOCP/2013) Em relação à Lei que regulamenta o exercício de enfermagem,
informe se é verdadeiro (V) ou falso (F) o que se afirma a seguir e assinale a alternativa com a
sequência correta.
( ) O exercício da atividade de Enfermagem é privativo de Enfermeiro, Técnico de Enfermagem,
Auxiliar de Enfermagem e Parteiro e só será permitido ao profissional inscrito no Conselho
Regional de Enfermagem da respectiva região.
( ) O Técnico de Enfermagem exerce as atividades auxiliares, de nível médio técnico, atribuídas à
equipe de Enfermagem, cabendo-lhe a realização da consulta de Enfermagem.
( ) Uma das atribuições do auxiliar de enfermagem consiste em observar, reconhecer e descrever
sinais e sintomas, ao nível de sua qualificação.
( ) Não compete aos auxiliares de enfermagem a aplicação de oxigenoterapia, nebulização,
enteroclisma, enema e calor ou frio.
a) V – V – F – F. b) F – F – V – F. c) V – F – V – F. d) V – F – F – V. e) F – V – V – F.
COMENTÁRIOS:
Vejamos cada um dos itens:
Item nº 1. Correto. De acordo com art. 2º da Lei nº 7.498/86, a Enfermagem e suas
atividades auxiliares somente podem ser exercidas por pessoas legalmente habilitadas e inscritas
no Conselho Regional de Enfermagem (COREN) com jurisdição na área onde ocorre o exercício.
Por seu turno, a enfermagem é exercida privativamente pelo Enfermeiro, pelo Técnico de
Enfermagem, pelo Auxiliar de Enfermagem e pela Parteira, respeitados os respectivos graus de
habilitação.
Item nº 2. Incorreto. De acordo com o art. 12 da Lei nº 7.498/86, o Técnico de Enfermagem
exerce atividade de nível médio, envolvendo orientação e acompanhamento do trabalho de
enfermagem em grau auxiliar, e participação no planejamento da assistência de enfermagem,
cabendo-lhe especialmente:
a) participar da programação da assistência de enfermagem;
b) executar ações assistenciais de enfermagem, exceto as privativas do Enfermeiro;
c) participar da orientação e supervisão do trabalho de enfermagem em grau auxiliar;
d) participar da equipe de saúde.
Contudo, o Técnico de Enfermagem não pode realizar a consulta de Enfermagem, visto que
esta atividade é privativa do Enfermeiro.
Curso Específico de Enfermagem p/EBSERH Página 28
Curso Específico de Enfermagem p/EBSERH
Item nº 3. Correto. Conforme disposições do art. 13 da Lei nº 7.498/8, o Auxiliar de
Enfermagem exerce atividades de nível médio, de natureza repetitiva, envolvendo serviços
auxiliares de enfermagem sob supervisão, bem como a participação em nível de execução simples,
em processos de tratamento, cabendo-lhe especialmente:
a) observar, reconhecer e descrever sinais e sintomas;
b) executar ações de tratamento simples;
c) prestar cuidados de higiene e conforto ao paciente;
d) participar da equipe de saúde.
Item nº 4. Incorreto. Compete aos auxiliares de enfermagem a aplicação de
oxigenoterapia, nebulização, enteroclisma, enema e calor ou frio, ao passo que essas ações são de
nível médio, de natureza repetitiva, envolvendo serviços auxiliares de enfermagem sob supervisão.
A partir do exposto, o gabarito da questão é a letra C.
14. (COREN-SC/AOCP/2013) Relacione as colunas e assinale a alternativa com a sequência
correta.
1. Atividades privativas do enfermeiro.
2. Atividades pertencentes aos auxiliares e técnicos de enfermagem.
( ) Prestar cuidados de higiene e conforto ao paciente.
( ) Prescrição da assistência de enfermagem.
( ) Prestar cuidados diretos de enfermagem a pacientes graves com risco de vida.
( ) Executar ações de tratamento simples.
a) 1 – 2 – 1 – 2.
b) 2 – 1 – 1 – 1.
c) 1 – 1 – 1 – 2.
d) 2 – 2 – 1 – 2.
e) 2 – 1 – 1 – 2.
COMENTÁRIOS:
Curso Específico de Enfermagem p/EBSERH Página 29
Curso Específico de Enfermagem p/EBSERH
Essa questão é bem tranquila, não é mesmo?
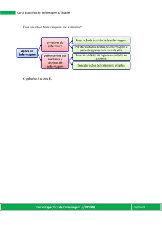
O gabarito é a letra E.
Ações de
Enfermagem
privativas do
enfermeiro
Prescrição da assistência de enfermagem.
Prestar cuidados diretos de enfermagem a
pacientes graves com risco de vida.
pertencentes aos
auxiliares e
técnicos de
enfermagem
Prestar cuidados de higiene e conforto ao
paciente.
Executar ações de tratamento simples.
Curso Específico de Enfermagem p/EBSERH Página 30
Curso Específico de Enfermagem p/EBSERH
2 - Código de Ética e Deontologia de Enfermagem – análise crítica
Para melhor entendimento deste assunto, recomendamos a leitura do Código de Ética dos
Profissionais de Enfermagem, aprovado pela Resolução COFEN nº 311/2007.
Por ser um tema de difícil memorização, apresentaremos a teoria associada a questões
quando for pertinente. No final da aula, traremos questões do Instituto AOCP.
A enfermagem compreende um componente próprio de conhecimentos científicos e
técnicos, construído e reproduzido por um conjunto de práticas sociais, éticas e políticas que se
processa pelo ensino, pesquisa e assistência. Realiza-se na prestação de serviços à pessoa, família
e coletividade, no seu contexto e circunstâncias de vida.
O aprimoramento do comportamento ético do profissional passa pelo processo de construção
de uma consciência individual e coletiva, pelo compromisso social e profissional configurado pela
responsabilidade no plano das relações de trabalho com reflexos no campo científico e político.
A enfermagem brasileira, face às transformações socioculturais, científicas e legais,
entendeu ter chegado o momento de reformular o Código de Ética dos Profissionais de
Enfermagem (CEPE).
A trajetória da reformulação, coordenada pelo Conselho Federal de Enfermagem com a
participação dos Conselhos Regionais de Enfermagem, incluiu discussões com a categoria de
enfermagem.
O Código de Ética dos Profissionais de Enfermagem está organizado por assunto e inclui
princípios, direitos, responsabilidades, deveres e proibições pertinentes à conduta ética dos
profissionais de enfermagem.
O Código de Ética dos Profissionais de Enfermagem leva em consideração a necessidade e o
direito de assistência em enfermagem da população, os interesses do profissional e de sua
organização. Está centrado na pessoa, família e coletividade e pressupõe que os trabalhadores de
enfermagem estejam aliados aos usuários na luta por uma assistência sem riscos e danos e
acessível a toda população.
Curso Específico de Enfermagem p/EBSERH Página 31
Curso Específico de Enfermagem p/EBSERH
PRINCÍPIOS FUNDAMENTAIS
15. (CNEN/IDECAN/2014) A Resolução COFEN nº 311/2007 aprova a reformulação do Código
de Ética dos Profissionais de Enfermagem. São considerados princípios fundamentais mediante
essa lei, EXCETO:
a) A enfermagem é uma profissão comprometida com a saúde e a qualidade de vida da pessoa,
família e coletividade.
b) O profissional de enfermagem deve respeitar a vida, a dignidade e os direitos humanos, em
todas as suas dimensões.
c) O profissional de enfermagem deve atuar na promoção, prevenção, recuperação e reabilitação
da saúde, com autonomia e em consonância com os preceitos éticos e legais.
d) O profissional de enfermagem deve exercer suas atividades com competência para a promoção
do ser humano na sua integralidade, de acordo com os princípios da ética e da bioética.
e) O enfermeiro, quando designado para exercer a função de responsável pela elaboração e
implementação do PGRSS, deverá apresentar o Certificado de Responsabilidade Técnica – CRT,
emitido pelo Conselho Regional de Enfermagem ao qual está jurisdicionado.
COMENTÁRIOS:
Os Princípios Fundamentais dispostos no Código de Ética dos Profissionais de Enfermagem
(Resolução COFEN nº 311/2007) são os seguintes:
A enfermagem é uma profissão comprometida com a saúde e a qualidade de vida da pessoa,
família e coletividade.
O profissional de enfermagem atua na promoção, prevenção, recuperação e reabilitação da
saúde, com autonomia e em consonância com os preceitos éticos e legais.
O profissional de enfermagem participa, como integrante da equipe de saúde, das ações que
visem satisfazer as necessidades de saúde da população e da defesa dos princípios das políticas
públicas de saúde e ambientais, que garantam a universalidade de acesso aos serviços de saúde,
integralidade da assistência, resolutividade, preservação da autonomia das pessoas, participação da
comunidade, hierarquização e descentralização político-administrativa dos serviços de saúde.
O profissional de enfermagem respeita a vida, a dignidade e os direitos humanos, em todas
as suas dimensões.
Curso Específico de Enfermagem p/EBSERH Página 32
Curso Específico de Enfermagem p/EBSERH
O profissional de enfermagem exerce suas atividades com competência para a promoção do
ser humano na sua integralidade, de acordo com os princípios da ética e da bioética.
A letra E é a incorreta, pois descreve uma disposição da Resolução COFEN nº 303/2005, e
não do CEPE.
CAPÍTULO I - Das Relações Profissionais
16. (Assembleia Legislativa de Minas Gerais/FUMARC/2014) De acordo com o Código de
Ética, no capítulo referente às relações profissionais, pode-se afirmar, EXCETO:
a) O profissional de enfermagem deve exercer a profissão com justiça, compromisso, equidade,
resolutividade, dignidade, competência, responsabilidade, honestidade e lealdade.
b) O profissional de enfermagem deve comunicar ao COREN e aos órgãos competentes fatos que
infrinjam dispositivos legais e que possam prejudicar o exercício profissional.
c) O profissional de enfermagem deve fundamentar suas relações no direito, na prudência, no
respeito, na solidariedade e na diversidade de opinião e posição ideológica.
d) O profissional de enfermagem deve submeter-se a avaliações de desempenho periódicas pela
chefia imediata e/ou COREN, de modo a aferir sua competência relacional.
COMENTÁRIOS:
Vejamos o capítulo I Código de Ética dos Profissionais de Enfermagem (Resolução
COFEN nº 311/2007):
DIREITOS
Art. 1º – Exercer a enfermagem com liberdade, autonomia e ser tratado segundo os pressupostos
e princípios legais, éticos e dos direitos humanos.
Art. 2º – Aprimorar seus conhecimentos técnicos, científicos e culturais que dão sustentação a
sua prática profissional.
Art. 3º – Apoiar as iniciativas que visem ao aprimoramento profissional e à defesa dos direitos e
interesses da categoria e da sociedade.
Art. 4º – Obter desagravo público por ofensa que atinja a profissão, por meio do Conselho
Regional de Enfermagem.
Curso Específico de Enfermagem p/EBSERH Página 33
Curso Específico de Enfermagem p/EBSERH
RESPONSABILIDADES E DEVERES
Art. 5º – Exercer a profissão com justiça, compromisso, eqüidade, resolutividade, dignidade,
competência, responsabilidade, honestidade e lealdade.
Art. 6º – Fundamentar suas relações no direito, na prudência, no respeito, na solidariedade e na
diversidade de opinião e posição ideológica.
Art. 7º – Comunicar ao COREN e aos órgãos competentes, fatos que infrinjam dispositivos legais
e que possam prejudicar o exercício profissional.
PROIBIÇÕES
Art. 8º – Promover e ser conivente com a injúria, calúnia e difamação de membro da equipe de
enfermagem, equipe de saúde e de trabalhadores de outras áreas, de organizações da categoria ou
instituições.
Art. 9º – Praticar e/ou ser conivente com crime, contravenção penal ou qualquer outro ato, que
infrinja postulados éticos e legais.
A partir do exposto, verificamos que a letra D é o gabarito, pois não há nenhuma relação
com tema.
Vejamos abaixo outra questão para compreendermos como as bancas podem complicar.
17. (Instituto Federal do Sertão de Pernambuco/MSCONCURSO/2014) À luz do Código de
Ética de Enfermagem, no Capítulo I – DAS RELAÇÕES PROFISSIONAIS, analise as
afirmativas:
I- Obter desagravo público por ofensa que atinja a profissão, por meio do Conselho Regional de
Enfermagem é um DIREITO.
II- Exercer a enfermagem com liberdade, autonomia e ser tratado segundo os pressupostos e
princípios legais, éticos e dos direitos humanos é uma RESPONSABILIDADE.
III- Apoiar as iniciativas que visem ao aprimoramento profissional e à defesa dos direitos e
interesses da categoria e da sociedade é um DIREITO.
IV- Fundamentar suas relações no direito, na prudência, no respeito, na solidariedade e na
diversidade de opinião e posição ideológica é uma PROIBIÇÃO.
V- Aprimorar seus conhecimentos técnicos, científicos e culturais que dão sustentação a sua
prática profissional é um DIREITO.
Curso Específico de Enfermagem p/EBSERH Página 34
Curso Específico de Enfermagem p/EBSERH
Estão corretas somente as afirmativas:
a) I, III e V.
b) III e V.
c) II, III e IV.
d) II e IV.
e) I e V.
COMENTÁRIOS:
À luz do Código de Ética de Enfermagem, no Capítulo I – DAS RELAÇÕES
PROFISSIONAIS, vejamos cada uma das afirmativas:
Item I - Obter desagravo público por ofensa que atinja a profissão, por meio do Conselho
Regional de Enfermagem é um DIREITO.
Item II - Exercer a enfermagem com liberdade, autonomia e ser tratado segundo os
pressupostos e princípios legais, éticos e dos direitos humanos é um DIREITO, e NÃO
RESPONSABILIDADE.
Item III- Apoiar as iniciativas que visem ao aprimoramento profissional e à defesa dos
direitos e interesses da categoria e da sociedade é um DIREITO.
Item IV - Fundamentar suas relações no direito, na prudência, no respeito, na solidariedade
e na diversidade de opinião e posição ideológica é um DEVER/RESPONSABILIDADE, e NÃO
PROIBIÇÃO.
Item V- Aprimorar seus conhecimentos técnicos, científicos e culturais que dão sustentação
a sua prática profissional é um DIREITO.
Cuidado com os arts. 2º e 14 do CEPE.
O gabarito é a letra A, pois apenas os itens II e IV estão errados.
Direito (art. 2º) - relacionado com a
questão profissional
• aprimorar seus conhecimentos
técnicos, científicos e culturais que
dão sustentação a sua prática
profissional.
Responsabilidade e Dever (art. 14) -
relacionado com a qualidade da
assistência prestada
• aprimorar os conhecimentos
técnicos, científicos, éticos e
culturais, em benefício da pessoa,
família e coletividade e do
desenvolvimento da profissão.
Curso Específico de Enfermagem p/EBSERH Página 35
Curso Específico de Enfermagem p/EBSERH
SEÇÃO I - Das Relações Com a Pessoa, Família e Coletividade
18. (Instituto Federal do Sertão de Pernambuco/MSCONCURSO/2014) NO CAPÍTULO I –
SEÇÃO I – DAS RELAÇÕES COM A PESSOA, FAMÍLIA E COLETIVIDADE, são
RESPONSABILIDADES E DEVERES, exceto:
a) Avaliar criteriosamente sua competência técnica, científica, ética e legal e somente aceitar
encargos ou atribuições, quando capaz de desempenho seguro para si e para outrem.
b) Prescrever medicamentos e praticar ato cirúrgico, exceto nos casos previstos na legislação
vigente e em situação de emergência.
c) Prestar assistência de enfermagem sem discriminação de qualquer natureza.
d) Garantir a continuidade da assistência de enfermagem em condições que ofereçam segurança,
mesmo em caso de suspensão das atividades profissionais decorrentes de movimentos
reivindicatórios da categoria.
e) Encaminhar a pessoa, família e coletividade aos serviços de defesa do cidadão, nos termos da
lei.
COMENTÁRIOS:
No capítulo I (Seção I), das Relações com a Pessoa, Família e Coletividade,
são responsabilidades e deveres dos profissionais de enfermagem:
Art. 12 – Assegurar à pessoa, família e coletividade assistência de enfermagem livre de
danos decorrentes de imperícia, negligência ou imprudência.
Art. 13 – Avaliar criteriosamente sua competência técnica, científica, ética e legal e somente
aceitar encargos ou atribuições, quando capaz de desempenho seguro para si e para outrem (letra
A).
Art. 14 – Aprimorar os conhecimentos técnicos, científicos, éticos e culturais, em benefício
da pessoa, família e coletividade e do desenvolvimento da profissão.
Art. 15 – Prestar assistência de enfermagem sem discriminação de qualquer natureza (letra
C).
Art. 16 – Garantir a continuidade da assistência de enfermagem em condições que ofereçam
segurança, mesmo em caso de suspensão das atividades profissionais decorrentes de movimentos
reivindicatórios da categoria (letra D).
Curso Específico de Enfermagem p/EBSERH Página 36
Curso Específico de Enfermagem p/EBSERH
Art. 17 – Prestar adequadas informações à pessoa, família e coletividade a respeito dos
direitos, riscos, benefícios e intercorrências acerca da assistência de enfermagem.
Art. 18 – Respeitar, reconhecer e realizar ações que garantam o direito da pessoa ou de seu
representante legal, de tomar decisões sobre sua saúde, tratamento, conforto e bem estar.
Art. 19 – Respeitar o pudor, a privacidade e a intimidade do ser humano, em todo seu ciclo
vital, inclusive nas situações de morte e pós-morte.
Art. 20 – Colaborar com a equipe de saúde no esclarecimento da pessoa, família e
coletividade a respeito dos direitos, riscos, benefícios e intercorrências acerca de seu estado de
saúde e tratamento.
Art. 21 – Proteger a pessoa, família e coletividade contra danos decorrentes de imperícia,
negligência ou imprudência por parte de qualquer membro da equipe de saúde.
Art. 22 – Disponibilizar seus serviços profissionais à comunidade em casos de emergência,
epidemia e catástrofe, sem pleitear vantagens pessoais.
Art. 23 – Encaminhar a pessoa, família e coletividade aos serviços de defesa do cidadão, nos
termos da lei (letra E).
Art. 24 – Respeitar, no exercício da profissão, as normas relativas à preservação do meio
ambiente e denunciar aos órgãos competentes as formas de poluição e deterioração que
comprometam a saúde e a vida.
Art. 25 – Registrar no prontuário do paciente as informações inerentes e indispensáveis ao
processo de cuidar.
Verificamos claramente que a alternativa B apresenta-se errada, já que se trata de uma
proibição.
Sobre o tema, ressaltamos que é proibido ao profissional de saúde de enfermagem
prescrever medicamentos e praticar ato cirúrgico, exceto nos casos previstos na legislação
vigente e em situação de emergência.
Como integrante da equipe de saúde, compete ao enfermeiro, dentre outras, a seguinte atribuição:
 prescrição de medicamentos estabelecidos em programas de saúde pública e em rotina
aprovada pela instituição de saúde;
Além das atribuições do Enfermeiro referidas no art.12, incisos I e II, da Lei nº 7.498/86, compete
ao Enfermeiro Obstetra, dentre outras, as seguintes ações: realização de episiotomia e episiorrafia e
aplicação de anestesia local (procedimento cirúrgico), quando necessária.
Curso Específico de Enfermagem p/EBSERH Página 37
Curso Específico de Enfermagem p/EBSERH
Ainda sobre as relações com a pessoa, família e coletividade, temos os seguintes direitos e
proibição:
DIREITOS
Art. 10 - Recusar-se a executar atividades que não sejam de sua competência técnica, científica,
ética e legal ou que não ofereçam segurança ao profissional, à pessoa, família e coletividade.
Art. 11 - Ter acesso às informações, relacionadas à pessoa, família e coletividade, necessárias ao
exercício profissional.
PROIBIÇÕES
Art. 26 - Negar assistência de enfermagem em qualquer situação que se caracterize como urgência
ou emergência.
Art. 27 - Executar ou participar da assistência à saúde sem o consentimento da pessoa ou de seu
representante legal, exceto em iminente risco de morte.
Art. 28 - Provocar aborto, ou cooperar em prática destinada a interromper a gestação.
Parágrafo único - Nos casos previstos em lei, o profissional deverá decidir, de acordo com a sua
consciência, sobre a sua participação ou não no ato abortivo.
Art. 29 - Promover a eutanásia ou participar em prática destinada a antecipar a morte do cliente.
Art. 30 - Administrar medicamentos sem conhecer a ação da droga e sem certificar-se da
possibilidade de riscos.
Art. 31 - Prescrever medicamentos e praticar ato cirúrgico, exceto nos casos previstos na
legislação vigente e em situação de emergência.
Art. 32 - Executar prescrições de qualquer natureza, que comprometam a segurança da pessoa.
Art. 33 - Prestar serviços que por sua natureza competem a outro profissional, exceto em caso de
emergência.
Art.34 - Provocar, cooperar, ser conivente ou omisso com qualquer forma de violência.
Art. 35 - Registrar informações parciais e inverídicas sobre a assistência prestada.
Curso Específico de Enfermagem p/EBSERH Página 38
Curso Específico de Enfermagem p/EBSERH
SEÇÃO II - Das Relações com os Trabalhadores de Enfermagem, Saúde e
Outros
19. (Prefeitura de São Pedro do Ivaí-PR/PROSPERITY/2014) A Enfermagem é uma profissão
comprometida com a saúde e qualidade de vida da pessoa, família e coletividade. Com base no
Código de Ética Deontológica da Enfermagem em relação com os trabalhadores de Enfermagem,
saúde e outros direitos é de responsabilidade e dever do Enfermeiro. Assinale a alternativa
incorreta:
a) Responsabilizar-se por falta cometida em suas atividades profissionais, independente de ter sido
praticada individualmente ou em equipe.
b) Assinar as ações de Enfermagem que não executou, bem como permitir que suas ações sejam
assinadas por outro profissional.
c) Prestar informações, escritas e verbais, completas e fidedignas necessárias para assegurar a
continuidade da assistência.
d) Somente a alternativa B está incorreta.
COMENTÁRIOS:
Vejamos as disposições em relação com os trabalhadores de Enfermagem, saúde e outros de
acordo com o CEPE:
DIREITOS
Art. 36 – Participar da prática multiprofissional e interdisciplinar com responsabilidade,
autonomia e liberdade.
Art. 37 – Recusar-se a executar prescrição medicamentosa e terapêutica, onde não conste a
assinatura e o número de registro do profissional, exceto em situações de urgência e emergência.
Parágrafo único – O profissional de enfermagem poderá recusar-se a executar prescrição
medicamentosa e terapêutica em caso de identificação de erro ou ilegibilidade.
Curso Específico de Enfermagem p/EBSERH Página 39
Curso Específico de Enfermagem p/EBSERH
RESPONSABILIDADES E DEVERES
Art. 38 – Responsabilizar-se por falta cometida em suas atividades profissionais,
independente de ter sido praticada individualmente ou em equipe (letra A).
Art. 39 – Participar da orientação sobre benefícios, riscos e consequências decorrentes de
exames e de outros procedimentos, na condição de membro da equipe de saúde.
Art. 40 – Posicionar-se contra falta cometida durante o exercício profissional seja por
imperícia, imprudência ou negligência.
Art. 41 – Prestar informações, escritas e verbais, completas e fidedignas necessárias para
assegurar a continuidade da assistência (letra C).
PROIBIÇÕES
Art. 42 – Assinar as ações de enfermagem que não executou, bem como permitir que suas
ações sejam assinadas por outro profissional (letra B).
Art. 43 – Colaborar, direta ou indiretamente com outros profissionais de saúde, no
descumprimento da legislação referente aos transplantes de órgãos, tecidos, esterilização humana,
fecundação artificial e manipulação genética.
A letra B é a incorreta, pois descreve uma proibição, e não uma responsabilidade ou dever
do profissional.
Curso Específico de Enfermagem p/EBSERH Página 40
Curso Específico de Enfermagem p/EBSERH
SEÇÃO III - Das Relações com as Organizações da Categoria
20. (Prefeitura de Macau-RN/CONPASS/2014) De acordo com Código de Ética dos
Profissionais de enfermagem assinale a alternativa que não se refere a uma proibição, no capítulo
que trata das relações com as organizações da categoria:
a) Executar e determinar a execução de atos contrários ao Código de Ética e às demais normas
que regulam o exercício da Enfermagem.
b) Trabalhar, colaborar ou acumpliciar-se com pessoas físicas ou jurídicas que desrespeitem
princípios e normas que regulam o exercício profissional de enfermagem.
c) Aceitar cargo, função ou emprego vago em decorrência de fatos que envolvam recusa ou
demissão de cargo, função ou emprego motivado pela necessidade do profissional em cumprir o
presente código e a legislação do exercício profissional.
d) Realizar ou facilitar ações que causem prejuízo ao patrimônio ou comprometam a finalidade
para a qual foram instituídas as organizações da categoria.
e) Negar, omitir informações ou emitir falsas declarações sobre o exercício profissional quando
solicitado pelo Conselho Regional de Enfermagem.
COMENTÁRIOS:
No Código de Ética dos Profissionais de Enfermagem (Resolução COFEN nº 311/2007), as
disposições referidas no capítulo que trata das relações com as organizações da categoria são os
seguintes:
DIREITOS
Art. 44 – Recorrer ao Conselho Regional de Enfermagem, quando impedido de cumprir o
presente Código, a legislação do exercício profissional e as resoluções e decisões emanadas do
Sistema COFEN/COREN.
Art. 45 – Associar-se, exercer cargos e participar de entidades de classe e órgãos de
fiscalização do exercício profissional.
Art. 46 – Requerer em tempo hábil, informações acerca de normas e convocações.
Art. 47 – Requerer, ao Conselho Regional de Enfermagem, medidas cabíveis para obtenção
de desagravo público em decorrência de ofensa sofrida no exercício profissional.
Curso Específico de Enfermagem p/EBSERH Página 41
Curso Específico de Enfermagem p/EBSERH
RESPONSABILIDADES E DEVERES
Art. 48 – Cumprir e fazer os preceitos éticos e legais da profissão.
Art. 49 – Comunicar ao Conselho Regional de Enfermagem fatos que firam preceitos do presente
Código e da legislação do exercício profissional.
Art. 50 – Comunicar formalmente ao Conselho Regional de Enfermagem fatos que
envolvam recusa ou demissão de cargo, função ou emprego, motivado pela necessidade do
profissional em cumprir o presente Código e a legislação do exercício profissional.
Art. 51 – Cumprir, no prazo estabelecido, as determinações e convocações do Conselho
Federal e Conselho Regional de Enfermagem.
Art. 52 – Colaborar com a fiscalização de exercício profissional.
Art. 53 – Manter seus dados cadastrais atualizados, e regularizadas as suas obrigações financeiras
com o Conselho Regional de Enfermagem.
Art. 54 – Apor o número e categoria de inscrição no Conselho Regional de Enfermagem em
assinatura, quando no exercício profissional.
Art. 55 – Facilitar e incentivar a participação dos profissionais de enfermagem no
desempenho de atividades nas organizações da categoria.
PROIBIÇÕES
Art. 56 – Executar e determinar a execução de atos contrários ao Código de Ética e às
demais normas que regulam o exercício da Enfermagem.
Art. 57 – Aceitar cargo, função ou emprego vago em decorrência de fatos que envolvam
recusa ou demissão de cargo, função ou emprego motivado pela necessidade do profissional em
cumprir o presente código e a legislação do exercício profissional.
Art. 58 – Realizar ou facilitar ações que causem prejuízo ao patrimônio ou comprometam a
finalidade para a qual foram instituídas as organizações da categoria.
Art. 59 – Negar, omitir informações ou emitir falsas declarações sobre o exercício
profissional quando solicitado pelo Conselho Regional de Enfermagem.
A letra B é a incorreta, pois descreve uma proibição das relações com as organizações
empregadoras (e não com relações com as organizações da categoria), presente no capítulo I,
seção IV do CEPE.
Curso Específico de Enfermagem p/EBSERH Página 42
Curso Específico de Enfermagem p/EBSERH
21. (HU-UFMG/EBSERH/Instituto AOCP/2014) De acordo com a Resolução COFEN n°.
311/2007, na Seção IV – Das relações com as organizações empregadoras, é direito do
profissional de enfermagem, EXCETO
a) exercer cargos de direção, gestão e coordenação na área de seu exercício profissional e do
setor saúde.
b) receber salários ou honorários compatíveis com o nível de formação, a jornada de trabalho, a
complexidade das ações e a responsabilidade pelo exercício profissional.
c) suspender suas atividades, individual ou coletivamente, quando a instituição pública ou
privada para a qual trabalhe não oferecer condições dignas para o exercício profissional ou que
desrespeite a legislação do setor saúde, ressalvadas as situações de urgência e emergência,
devendo comunicar imediatamente por escrito sua decisão ao Conselho Regional de
Enfermagem.
d) desenvolver atividades profissionais na falta de material ou equipamentos de proteção
individual e coletiva definidos na legislação específica.
e) ser informado sobre as políticas da instituição e do serviço de enfermagem, bem como
participar de sua elaboração.
COMENTÁRIOS:
De acordo com a Resolução COFEN n°. 311/2007, na Seção IV – Das relações com as
organizações empregadoras, temos que:
DIREITOS
Art. 60 – Participar de movimentos de defesa da dignidade profissional, do aprimoramento
técnico-científico, do exercício da cidadania e das reivindicações por melhores condições de
assistência, trabalho e remuneração.
Art. 61 – Suspender suas atividades, individual ou coletivamente, quando a instituição pública ou
privada para a qual trabalhe não oferecer condições dignas para o exercício profissional ou que
desrespeite a legislação do setor saúde, ressalvadas as situações de urgência e emergência,
devendo comunicar imediatamente por escrito sua decisão ao Conselho Regional de Enfermagem.
Art. 62 – Receber salários ou honorários compatíveis com o nível de formação, a jornada de
trabalho, a complexidade das ações e a responsabilidade pelo exercício profissional.
Curso Específico de Enfermagem p/EBSERH Página 43
Curso Específico de Enfermagem p/EBSERH
Art. 63 – Desenvolver suas atividades profissionais em condições de trabalho que promovam a
própria segurança e a da pessoa, família e coletividade sob seus cuidados, e dispor de material e
equipamentos de proteção individual e coletiva, segundo as normas vigentes.
Art. 64 – Recusar-se a desenvolver atividades profissionais na falta de material ou equipamentos
de proteção individual e coletiva definidos na legislação específica.
Art. 65 – Formar e participar da comissão de ética da instituição pública ou privada onde trabalha,
bem como de comissões interdisciplinares.
Art. 66 – Exercer cargos de direção, gestão e coordenação na área de seu exercício profissional e
do setor saúde.
Art. 67 – Ser informado sobre as políticas da instituição e do serviço de enfermagem, bem como
participar de sua elaboração.
Art. 68 – Registrar no prontuário, e em outros documentos próprios da enfermagem, informações
referentes ao processo de cuidar da pessoa.
RESPONSABILIDADES E DEVERES
Art. 69 – Estimular, promover e criar condições para o aperfeiçoamento técnico, científico e
cultural dos profissionais de Enfermagem sob sua orientação e supervisão.
Art. 70 – Estimular, facilitar e promover o desenvolvimento das atividades de ensino, pesquisa e
extensão, devidamente aprovadas nas instâncias deliberativas da instituição.
Art. 71 – Incentivar e criar condições para registrar as informações inerentes e indispensáveis ao
processo de cuidar.
Art. 72 – Registrar as informações inerentes e indispensáveis ao processo de cuidar de forma clara,
objetiva e completa.
PROIBIÇÕES
Art. 73 – Trabalhar, colaborar ou acumpliciar-se com pessoas físicas ou jurídicas que desrespeitem
princípios e normas que regulam o exercício profissional de enfermagem.
Art. 74 – Pleitear cargo, função ou emprego ocupado por colega, utilizando-se de concorrência
desleal.
Curso Específico de Enfermagem p/EBSERH Página 44
Curso Específico de Enfermagem p/EBSERH
Art. 75 – Permitir que seu nome conste no quadro de pessoal de hospital, casa de saúde, unidade
sanitária, clínica, ambulatório, escola, curso, empresa ou estabelecimento congênere sem nele
exercer as funções de enfermagem pressupostas.
Art. 76 – Receber vantagens de instituição, empresa, pessoa, família e coletividade, além do que
lhe é devido, como forma de garantir Assistência de Enfermagem diferenciada ou benefícios de
qualquer natureza para si ou para outrem.
Art. 77 – Usar de qualquer mecanismo de pressão ou suborno com pessoas físicas ou jurídicas
para conseguir qualquer tipo de vantagem.
Art. 78 – Utilizar, de forma abusiva, o poder que lhe confere a posição ou cargo, para impor
ordens, opiniões, atentar contra o pudor, assediar sexual ou moralmente, inferiorizar pessoas ou
dificultar o exercício profissional.
Art. 79 – Apropriar-se de dinheiro, valor, bem móvel ou imóvel, público ou particular de que
tenha posse em razão do cargo, ou desviá-lo em proveito próprio ou de outrem.
Art. 80 – Delegar suas atividades privativas a outro membro da equipe de enfermagem ou de
saúde, que não seja enfermeiro.
A questão tem como gabarito a letra D, pois o enfermeiro tem o direto de recusar-se a
desenvolver atividades profissionais na falta de material ou equipamentos de proteção individual e
coletiva definidos na legislação específica.
Curso Específico de Enfermagem p/EBSERH Página 45
Curso Específico de Enfermagem p/EBSERH
CAPÍTULO II - Do Sigilo Profissional
22. (Assembleia Legislativa do Amazonas-AM/FGV/2013) No que se refere ao sigilo
profissional, de acordo com o Código de Ética dos Profissionais de Enfermagem, é direito do
profissional de enfermagem
a) divulgar ou fazer referência a casos, situações ou fatos de forma que os envolvidos possam ser
identificados.
b) abster-se de revelar informações confidenciais de que tenha conhecimento em razão de seu
exercício profissional a pessoas ou entidades que não estejam obrigadas ao sigilo.
c) manter segredo sobre fato sigiloso de que tenha conhecimento em razão de sua atividade
profissional, exceto casos previstos em lei, ordem judicial, ou com o consentimento escrito da
pessoa envolvida ou de seu representante legal.
d) comparecer perante a autoridade, quando intimado como testemunha e, se for o caso, declarar
seu impedimento de revelar o segredo.
e) franquear o acesso a informações e documentos a pessoas que não estão diretamente envolvidas
na prestação da assistência, exceto nos casos previstos na legislação vigente ou por ordem judicial.
COMENTÁRIOS:
Vamos resolver essa questão, conforme as os arts. 81 a 85 do Código de Ética dos
Profissionais de Enfermagem.
Item A. É proibido aos profissionais de enfermagem: divulgar ou fazer referência a casos,
situações ou fatos de forma que os envolvidos possam ser identificados.
Item B. É um direito dos profissionais de enfermagem: abster-se de revelar informações
confidenciais de que tenha conhecimento em razão de seu exercício profissional a pessoas ou
entidades que não estejam obrigadas ao sigilo.
Itens C e D. É responsabilidade/dever dos profissionais de enfermagem: manter segredo
sobre fato sigiloso de que tenha conhecimento em razão de sua atividade profissional, exceto
casos previstos em lei, ordem judicial, ou com o consentimento escrito da pessoa envolvida ou
de seu representante legal.
Notas:
 Permanece o dever mesmo quando o fato seja de conhecimento público e em caso de
falecimento da pessoa envolvida.
Curso Específico de Enfermagem p/EBSERH Página 46
Curso Específico de Enfermagem p/EBSERH
 Em atividade multiprofissional, o fato sigiloso poderá ser revelado quando necessário à
prestação da assistência.
 O profissional de Enfermagem intimado como testemunha deverá comparecer perante a
autoridade e, se for o caso, declarar seu impedimento de revelar o segredo.
 O segredo profissional referente ao menor de idade deverá ser mantido, mesmo quando a
revelação seja solicitada por pais ou responsáveis, desde que o menor tenha capacidade de
discernimento, exceto nos casos em que possa acarretar danos ou riscos ao mesmo.
Item E. É proibido aos profissionais de enfermagem: franquear (permitir) o acesso a
informações e documentos a pessoas que não estão diretamente envolvidas na prestação da
assistência, exceto nos casos previstos na legislação vigente ou por ordem judicial.
Neste sentido, o gabarito é a letra B.
23. (Buaru-SP/ILSL/IBFC/2012) De acordo com Art. 81 do Código de Ética dos Profissionais de
Saúde, no que se refere ao sigilo profissional, assinale alternativa correta:
a) O Enfermeiro tem o direito de abster-se de revelar informações confidenciais de que tenha
conhecimento em razão de seu exercício profissional a pessoas ou entidades que não estejam
obrigadas ao sigilo.
b) O Enfermeiro tem o dever de manter segredo sobre fato sigiloso de que tenha conhecimento em
razão de sua atividade profissional, mesmo em casos previstos em lei, ordem judicial, ou com o
consentimento escrito da pessoa envolvida ou de seu representante legal.
c) O Enfermeiro tem o direito de manter o segredo profissional referente ao menor de idade,
exceto quando a revelação seja solicitada por pais ou responsáveis.
d) Quando se tratar de pesquisa, o Enfermeiro poderá publicar trabalho com elementos que
identifiquem o sujeito participante do estudo sem sua autorização.
COMENTÁRIOS:
Vejamos cada um dos itens:
Item A. Correto. O Enfermeiro tem o direito de abster-se de revelar informações
confidenciais de que tenha conhecimento em razão de seu exercício profissional a pessoas ou
entidades que não estejam obrigadas ao sigilo.
Item B. Incorreto. O Enfermeiro tem o dever/responsabilidade de manter segredo sobre
fato sigiloso de que tenha conhecimento em razão de sua atividade profissional, exceto em casos
Curso Específico de Enfermagem p/EBSERH Página 47
Curso Específico de Enfermagem p/EBSERH
previstos em lei, ordem judicial, ou com o consentimento escrito da pessoa envolvida ou de
seu representante legal.
Amigo, quando o profissional de enfermagem não poderá manter segredo
sobre fato sigiloso de que tenha conhecimento em razão de sua atividade profissional?
 Nos casos previstos em lei;
 Por ordem judicial; ou
 Com o consentimento escrito da pessoa envolvida ou de seu representante legal.
Item C. Incorreto. O Enfermeiro tem o direito de manter o segredo profissional referente ao
menor de idade, mesmo quando a revelação seja solicitada por pais ou responsáveis, desde que
o menor tenha capacidade de discernimento, exceto nos casos em que possa acarretar
danos ou riscos ao mesmo.
Item D. Incorreto. Quando se tratar de pesquisa, o Enfermeiro não poderá publicar trabalho
com elementos que identifiquem o sujeito participante do estudo sem sua autorização.
Dito isto, o gabarito da questão é a letra A.
CAPÍTULO III - Do Ensino, Da Pesquisa e da Produção Técnico-Científica
24. (MCO-UFBA/EBSERH/IADES/2014) De acordo com o Código de Ética dos Profissionais
de Enfermagem e no que diz respeito ao ensino, à pesquisa e à produção técnico-científica, é
correto afirmar que é dever e responsabilidade do profissional de enfermagem
a) atender às normas vigentes para a pesquisa envolvendo seres humanos, segundo as normas
gerais da legislação.
b) manter a pesquisa na presença de qualquer perigo à vida e à integridade da pessoa.
c) respeitar os princípios da honestidade e fidedignidade, bem como os direitos autorais no
processo de pesquisa, exceto na divulgação de seus resultados.
d) disponibilizar os resultados da pesquisa somente à comunidade científica.
e) promover a defesa e o respeito aos princípios éticos e legais da profissão no ensino, na pesquisa
e nas produções técnico-científicas.
COMENTÁRIOS:
Curso Específico de Enfermagem p/EBSERH Página 48
Curso Específico de Enfermagem p/EBSERH
De acordo com o Código de Ética dos Profissionais de Enfermagem e no que diz respeito ao
ensino, à pesquisa e à produção técnico-científica (capitulo III), é correto afirmar que é dever
e responsabilidade do profissional de enfermagem:
a) Art. 89 – Atender as normas vigentes para a pesquisa envolvendo seres humanos, segundo
a especificidade da investigação, e não sobre as normas gerais da legislação.
b) Art. 90 – Interromper a pesquisa na presença de qualquer perigo à vida e à integridade
da pessoa.
c) Art. 91 – Respeitar os princípios da honestidade e fidedignidade, bem como os direitos
autorais no processo de pesquisa, especialmente na divulgação dos seus resultados.
d) Art. 92 – Disponibilizar os resultados de pesquisa à comunidade científica e sociedade
em geral.
e) Art. 93 – Promover a defesa e o respeito aos princípios éticos e legais da profissão no
ensino, na pesquisa e produções técnico-científicas.
Dessa forma, o gabarito é a letra E.
Ainda sobre o capitulo III do CEPE (DO ENSINO, DA PESQUISA E DA PRODUÇÃO
TÉCNICO-CIENTÍFICA), temos as seguintes disposições:
DIREITOS
Art. 86 – Realizar e participar de atividades de ensino e pesquisa, respeitadas as normas ético-
legais.
Art. 87 – Ter conhecimento acerca do ensino e da pesquisa a serem desenvolvidos com as pessoas
sob sua responsabilidade profissional ou em seu local de trabalho.
Art. 88 – Ter reconhecida sua autoria ou participação em produção técnico-científica.
PROIBIÇÕES
Art. 94 – Realizar ou participar de atividades de ensino e pesquisa, em que o direito inalienável da
pessoa, família ou coletividade seja desrespeitado ou ofereça qualquer tipo de risco ou dano aos
envolvidos.
Art. 95 – Eximir-se da responsabilidade por atividades executadas por alunos ou estagiários, na
condição de docente, enfermeiro responsável ou supervisor.
Curso Específico de Enfermagem p/EBSERH Página 49
Curso Específico de Enfermagem p/EBSERH
Art. 96 – Sobrepor o interesse da ciência ao interesse e segurança da pessoa, família ou
coletividade.
Art. 97 – Falsificar ou manipular resultados de pesquisa, bem como, usá-los para fins diferentes
dos pré-determinados.
Art. 98 – Publicar trabalho com elementos que identifiquem o sujeito participante do estudo sem
sua autorização.
Art. 99 – Divulgar ou publicar, em seu nome, produção técnico-científica ou instrumento de
organização formal do qual não tenha participado ou omitir nomes de co-autores e colaboradores.
Art. 100 – Utilizar sem referência ao autor ou sem a sua autorização expressa, dados, informações,
ou opiniões ainda não publicados.
Art. 101 – Apropriar-se ou utilizar produções técnico-científicas, das quais tenha participado como
autor ou não, implantadas em serviços ou instituições sem concordância ou concessão do autor.
Art. 102 – Aproveitar-se de posição hierárquica para fazer constar seu nome como autor ou co-
autor em obra técnico-científica.
CAPÍTULO IV - Da Publicidade
25 - (MCO-UFBA/EBSERH/IADES/2014) De acordo com o Código de Ética dos Profissionais
de Enfermagem, assinale a alternativa que apresenta uma das proibições previstas no capítulo que
descreve a publicidade.
a) Divulgar informação verídica a respeito do assunto de sua área profissional.
b) Anunciar a prestação de serviços voluntários ou propor honorários que caracterizem
concorrência desleal.
c) Anunciar título ou qualificação que possa comprovar.
d) Omitir, em proveito de terceiros, referência a pessoas ou instituições.
e) Inserir imagens ou informações que possam identificar pessoas e instituições sem sua prévia
autorização.
COMENTÁRIOS:
Curso Específico de Enfermagem p/EBSERH Página 50
Curso Específico de Enfermagem p/EBSERH
Vejamos as disposições do Código de Ética dos Profissionais de Enfermagem em relação
ao Capítulo IV - Da Publicidade.
DIREITOS
Art. 103 – Utilizar-se de veículo de comunicação para conceder entrevistas ou divulgar eventos e
assuntos de sua competência, com finalidade educativa e de interesse social.
Art. 104 – Anunciar a prestação de serviços para os quais está habilitado.
RESPONSABILIDADES E DEVERES
Art. 105 – Resguardar os princípios da honestidade, veracidade e fidedignidade no conteúdo e na
forma publicitária.
Art. 106 – Zelar pelos preceitos éticos e legais da profissão nas diferentes formas de divulgação.
PROIBIÇÕES
Art. 107 – Divulgar informação INverídica sobre assunto de sua área profissional.
Art. 108 – Inserir imagens ou informações que possam identificar pessoas e instituições sem sua
prévia autorização.
Art. 109 – Anunciar título ou qualificação que não possa comprovar.
Art. 110 – Omitir em proveito próprio, referência a pessoas ou instituições.
Art. 111 – Anunciar a prestação de serviços gratuitos ou propor honorários que caracterizem
concorrência desleal.
A partir do exposto, o gabarito é a letra E.
Curso Específico de Enfermagem p/EBSERH Página 51
Curso Específico de Enfermagem p/EBSERH
CAPÍTULO V - Das Infrações e Penalidades
As penalidades a serem impostas pelos Conselhos Federal e Regional de Enfermagem,
conforme o que determina o art. 18, da Lei n° 5.905/73, são as seguintes:
A advertência verbal consiste na admoestação (repreesão) ao infrator, de forma
reservada, que será registrada no Prontuário do mesmo, na presença de duas testemunhas.
A multa consiste na obrigatoriedade de pagamento de 01 a 10 vezes o valor da anuidade
da categoria profissional à qual pertence o infrator, em vigor no ato do pagamento.
A censura consiste em repreensão que será divulgada nas publicações oficiais dos
Conselhos Federal e Regional de Enfermagem e em jornais de grande circulação.
A suspensão consiste na proibição do exercício profissional da Enfermagem por um
período não superior a 29 dias e serão divulgados nas publicações oficiais dos Conselhos
Federal e Regional de Enfermagem, jornais de grande circulação e comunicada aos órgãos
empregadores.
A cassação consiste na perda do direito ao exercício da Enfermagem e será divulgada
nas publicações dos Conselhos Federal e Regional de Enfermagem (COREN/COFEN) e em
jornais de grande circulação.
As penalidades, referentes à advertência verbal, multa, censura e suspensão do exercício
profissional, são da alçada do Conselho Regional de Enfermagem (COREN), serão
registradas no prontuário do profissional de Enfermagem; a pena de cassação do direito ao
I
• Advertência verbal;
II
• Multa;
III
• Censura;
IV
• Suspensão do Exercício Profissional;
V
• Cassação do direito ao Exercício Profissional.
Curso Específico de Enfermagem p/EBSERH Página 52
Curso Específico de Enfermagem p/EBSERH
exercício profissional é de competência do Conselho Federal de Enfermagem. Na situação em que
o processo tiver origem no Conselho Federal de Enfermagem, terá como instância superior a
Assembleia dos Delegados Regionais.
Para a graduação da penalidade e respectiva imposição consideram-se:
I - A maior ou menor gravidade da infração;
II - As circunstâncias agravantes e atenuantes da infração;
III - O dano causado e suas conseqüências;
IV - Os antecedentes do infrator.
As infrações serão consideradas leves, graves ou gravíssimas, segundo a natureza do ato e a
circunstância de cada caso. Vejamos abaixo a definição de cada uma delas:
Na tabela abaixo, vamos descrever as situações atenuantes e agravantes das infrações
dispostas no referido código:
Penalidades
referentes à
advertência verbal, multa, censura e
suspensão do exercício profissional
é da alçada do COREN
cassação do direito ao exercício
profissional
é de competência do COFEN
• são aquelas que ofendam a integridade física, mental
ou moral de qualquer pessoa, sem causar debilidade
ou aquelas que venham a difamar organizações da
categoria ou instituições.
Infrações
Leves
• são aquelas que provoquem perigo de vida, debilidade
temporária de membro, sentido ou função em
qualquer pessoa ou as que causem danos
patrimoniais ou financeiros.
Infrações
Graves
• são aquelas que provoquem morte, deformidade
permanente, perda ou inutilização de membro,
sentido, função ou ainda, dano moral irremediável em
qualquer pessoa.
Infrações
Gravíssimas
Curso Específico de Enfermagem p/EBSERH Página 53
Curso Específico de Enfermagem p/EBSERH
São consideradas circunstâncias atenuantes São consideradas circunstâncias agravantes
I - Ter o infrator procurado, logo após a infração,
por sua espontânea vontade e com eficiência,
evitar ou minorar as consequências do seu ato;
II - Ter bons antecedentes profissionais;
III - Realizar atos sob coação e/ou intimidação;
IV - Realizar ato sob emprego real de força física;
V - Ter confessado espontaneamente a autoria da
infração.
I - Ser reincidente;
II - Causar danos irreparáveis;
III - Cometer infração dolosamente (intencional);
IV - Cometer a infração por motivo fútil ou torpe;
V - Facilitar ou assegurar a execução, a ocultação, a
impunidade ou a vantagem de outra infração;
VI - Aproveitar-se da fragilidade da vítima;
VII - Cometer a infração com abuso de autoridade
ou violação do dever inerente ao cargo ou função;
VIII - Ter maus antecedentes profissionais.
CAPÍTULO VI - Da Aplicação das Penalidades
26. (Rômulo Passos) A pena de Cassação do Direito ao Exercício Profissional da Enfermagem é
aplicável nos casos das seguintes infrações, exceto:
a) Praticar e/ou ser conivente com crime, contravenção penal ou qualquer outro ato, que infrinja
postulados éticos e legais; não assegurar à pessoa, família e coletividade assistência de
Enfermagem livre de danos decorrentes de imperícia, negligência ou imprudência.
b) Negar Assistência de Enfermagem em qualquer situação que se caracterize como urgência ou
emergência; povocar aborto, ou cooperar em prática destinada a interromper a gestação.
c) Receber vantagens de instituição, empresa, pessoa, família e coletividade, além do que lhe é
devido, como forma de garantir Assistência de Enfermagem diferenciada ou benefícios de
qualquer natureza para si ou para outrem; promover a eutanásia ou participar em prática destinada
a antecipar a morte do cliente.
d) Utilizar, de forma abusiva, o poder que lhe confere a posição ou cargo, para impor ordens,
opiniões, atentar contra o puder, assediar sexual ou moralmente, inferiorizar pessoas ou dificultar
o exercício profissional.
e) Apropriar-se de dinheiro, valor, bem móvel ou imóvel, público ou particular de que tenha posse
em razão do cargo, ou desviá-lo em proveito próprio ou de outrem.
Curso Específico de Enfermagem p/EBSERH Página 54
Curso Específico de Enfermagem p/EBSERH
COMENTÁRIOS:
As infrações que podem levar à Cassação do Direito ao Exercício Profissional de
Enfermagem estão listadas nos arts. 9º, 12; 26; 28; 29; 78 e 79 do respectivo código, conforme
descrição abaixo:
 praticar e/ou ser conivente com crime, contravenção penal ou qualquer outro ato, que
infrinja postulados éticos e legais;
 não assegurar à pessoa, família e coletividade assistência de Enfermagem livre de
danos decorrentes de imperícia, negligência ou imprudência.
 negar Assistência de Enfermagem em qualquer situação que se caracterize como
urgência ou emergência;
 povocar aborto, ou cooperar em prática destinada a interromper a gestação.
 promover a eutanásia ou participar em prática destinada a antecipar a morte do cliente.
 utilizar, de forma abusiva, o poder que lhe confere a posição ou cargo, para impor
ordens, opiniões, atentar contra o puder, assediar sexual ou moralmente, inferiorizar
pessoas ou dificultar o exercício profissional.
 apropriar-se de dinheiro, valor, bem móvel ou imóvel, público ou particular de que
tenha posse em razão do cargo, ou desviá-lo em proveito próprio ou de outrem.
Guerreiro(a), grave essas infrações, pois são cobradas frequentemente em provas de
concursos.
A título de informação, vamos ver quais são as demais infrações do Código de Ética dos
Profissionais de Enfermagem.
A pena de Advertência verbal é aplicável nos casos de infrações ao que está estabelecido nos
artigos: 5º a 7º; 12 a 14; 16 a 24; 27; 30; 32; 34; 35; 38 a 40; 49 a 55; 57; 69 a 71; 74; 78; 82 a 85;
89 a 95; 89; 98 a 102; 105; 106; 108 a 111 deste Código.
A pena de Multa é aplicável nos casos de infrações ao que está estabelecido nos artigos: 5º a
9º; 12; 13; 15; 16; 19; 24; 25; 26; 28 a 35; 38 a 43; 48 a 51; 53; 56 a 59; 72 a 80; 82; 84; 85; 90;
94; 96; 97 a 102; 105; 107; 108; 110; e 111 deste Código.
A pena de Censura é aplicável nos casos de infrações ao que está estabelecido nos artigos:
8º; 12; 13; 15; 16; 25; 30 a 35; 41 a 43; 48; 51; 54; 56 a 59 71 a 80; 82; 84; 85; 90; 91; 94 a 102;
105; 107 a 111 deste Código.
Curso Específico de Enfermagem p/EBSERH Página 55
Curso Específico de Enfermagem p/EBSERH
A pena de Suspensão do Exercício Profissional é aplicável nos casos de infrações ao que
está estabelecido nos artigos: 8º; 9º; 12; 15; 16; 25; 26; 28; 29; 31; 33 a 35; 41 a 43; 48; 56; 58;
59; 72; 73; 75 a 80; 82; 84; 85; 90; 94; 96 a 102; 105; 107 e 108 deste Código.
As penalidades previstas neste Código somente poderão ser aplicadas, cumulativamente,
quando houver infração a mais de um artigo.
Perceba que é inviável e humanamente impossível sabermos ao pé da letra a punição para
cada penalidade. Sugiro que faça uma leitura atenta do referido código e sempre utilize o bom
senso para responder as questões.
A alternativa incorreta é a letra C, pois pode acarretar a suspensão (e não a cassação) do
Exercício Profissional de Enfermagem, dentre outras infrações: receber vantagens de
instituição, empresa, pessoa, família e coletividade, além do que lhe é devido, como forma de
garantir Assistência de Enfermagem diferenciada ou benefícios de qualquer natureza para si ou
para outrem.
Eu elaborei essa questão justamente para alertá-los como as bancas são maldosas. A alternativa C é o
gabarito, pois está parcialmente incorreta. Promover a eutanásia ou participar em prática destinada a
antecipar a morte do cliente acarreta em cassação. Essa parte da questão apresenta-se correta.
Todavia, a assertiva está errada, pois pode acarretar a suspensão (e não a cassação) do Exercício
Profissional de Enfermagem, dentre outras infrações: receber vantagens de instituição, empresa, pessoa,
família e coletividade, além do que lhe é devido, como forma de garantir Assistência de Enfermagem
diferenciada ou benefícios de qualquer natureza para si ou para outrem.
Negligência, Imprudência e Imperícia
O Instituto AOCP não explorou nenhuma questão sobre o tema nas provas anteriores da
EBSERH, mas, por desencargo de consciência, vamos resolver a questão abaixo e relembrar
conceitos clássicos de ética profissional.
Curso Específico de Enfermagem p/EBSERH Página 56
Curso Específico de Enfermagem p/EBSERH
27. (Prefeitura de Campinas-SP/CAIPIMES/2013) Duas vítimas de um acidente grave, e
pertencentes a uma mesma família, chegam ao pronto-socorro para receberem atendimento. Para
MS foi prescrito o medicamento Dopamina e para MSC transfusão sanguínea. O técnico de
enfermagem de plantão, na pressa, inverteu as prescrições dos dois pacientes, administrando a
Dopamina para MSC e a transfusão sanguínea para MS. O paciente MS que recebeu a transfusão
sanguínea erroneamente apresentou reação transfusional. Considerando o código de ética dos
profissionais de Enfermagem, o profissional cometeu:
a) imperícia. b) negligência. c) imprudência. d) crime doloso.
COMENTÁRIOS:
Vamos aproveitar essa questão para rememorar os conceitos básicos de imprudência,
negligência e imperícia.
Negligência - é o termo que designa falta de cuidado ou de aplicação numa determinada
situação, tarefa ou ocorrência, falta de atenção, não tomando as devidas precauções, ausência
de reflexão necessária, inação, indolência, inércia e passividade.
Imprudência - é o ato de agir perigosamente, com falta de moderação ou precaução,
consiste na violação das regras ou leis, um comportamento de precipitação (pressa).
Imperícia - constata em agir com inaptidão, falta qualificação técnica, teórica ou prática,
ou ausência de conhecimentos elementares e básicos da profissão, a incapacidade, a falta de
habilidade específica para a realização de uma atividade técnica ou científica, não levando o
agente em consideração o que sabe ou deveria saber, falta de habilidade ou conhecimento para
realizar a contento determinado ato.
Veja que que o Técnico de enfermagem errou por ter agido com pressa e desatenção. Por
isso, foi imprudente e o gabarito da questão é a letra C.
Curso Específico de Enfermagem p/EBSERH Página 57
Curso Específico de Enfermagem p/EBSERH
Questões do Instituto AOCP
Passemos agora para resolução de questões do Instituto AOCP sobre a temática:
28. (HU-UFMS/EBSERH/Instituto AOCP/2014) De acordo com o Código de Ética dos
profissionais de Enfermagem, com base nas relações com a pessoa, família e coletividade, se
constitui em direito do profissional
a) respeitar o pudor, a privacidade e a intimidade do ser humano, em todo seu ciclo vital, inclusive
nas situações de morte e pós-morte.
b) colaborar com a equipe de saúde no esclarecimento da pessoa, família e coletividade a respeito
dos direitos, riscos, benefícios e intercorrências acerca de seu estado de saúde e tratamento.
c) proteger a pessoa, família e coletividade contra danos decorrentes de imperícia, negligência ou
imprudência por parte de qualquer membro da equipe de saúde.
d) disponibilizar seus serviços profissionais à comunidade em casos de emergência, epidemia e
catástrofe, sem pleitear vantagens pessoais.
e) recusar-se a executar atividades que não sejam de sua competência técnica, científica, ética e
legal ou que não ofereçam segurança ao profissional, à pessoa, família e coletividade.
COMENTÁRIOS:
Vejamos qual assertiva descreve um direito do profissional de enfermagem com base nas
relações com a pessoa, família e coletividade:
a) respeitar o pudor, a privacidade e a intimidade do ser humano, em todo seu ciclo vital,
inclusive nas situações de morte e pós-morte (responsabilidade/dever).
b) colaborar com a equipe de saúde no esclarecimento da pessoa, família e coletividade a
respeito dos direitos, riscos, benefícios e intercorrências acerca de seu estado de saúde e
tratamento (responsabilidade/dever).
c) proteger a pessoa, família e coletividade contra danos decorrentes de imperícia,
negligência ou imprudência por parte de qualquer membro da equipe de
saúde (responsabilidade/dever).
d) disponibilizar seus serviços profissionais à comunidade em casos de emergência,
epidemia e catástrofe, sem pleitear vantagens pessoais (responsabilidade/dever).
Curso Específico de Enfermagem p/EBSERH Página 58
Curso Específico de Enfermagem p/EBSERH
e) recusar-se a executar atividades que não sejam de sua competência técnica, científica,
ética e legal ou que não ofereçam segurança ao profissional, à pessoa, família e coletividade
(direito).
Portanto, o gabarito é a letra E.
29. (HC-UFMG/EBSERH/Instituto AOCP/2014) De acordo com a Resolução COFEN n°.
311/2007, na Seção IV – Das relações com as organizações empregadoras, é direito do
profissional de enfermagem, EXCETO
a) exercer cargos de direção, gestão e coordenação na área de seu exercício profissional e do setor
saúde.
b) receber salários ou honorários compatíveis com o nível de formação, a jornada de trabalho, a
complexidade das ações e a responsabilidade pelo exercício profissional.
c) suspender suas atividades, individual ou coletivamente, quando a instituição pública ou privada
para a qual trabalhe não oferecer condições dignas para o exercício profissional ou que desrespeite
a legislação do setor saúde, ressalvadas as situações de urgência e emergência, devendo comunicar
imediatamente por escrito sua decisão ao Conselho Regional de Enfermagem.
d) desenvolver atividades profissionais na falta de material ou equipamentos de proteção
individual e coletiva definidos na legislação específica.
e) ser informado sobre as políticas da instituição e do serviço de enfermagem, bem como
participar de sua elaboração.
COMENTÁRIOS:
A questão tem como gabarito a letra D, pois o enfermeiro tem o direto de recusar-se a
desenvolver atividades profissionais na falta de material ou equipamentos de proteção individual e
coletiva definidos na legislação específica.
Curso Específico de Enfermagem p/EBSERH Página 59
Curso Específico de Enfermagem p/EBSERH
30. (HUJM-UFMT/EBSERH/Instituto AOCP/2014) De acordo com a Resolução COFEN n°.
311/2007, na Seção I - das relações com a pessoa, família e coletividade, constitui direito do
profissional de enfermagem
a) assegurar à pessoa, família e coletividade assistência de enfermagem livre de danos decorrentes
de imperícia, negligência ou imprudência.
b) aprimorar os conhecimentos técnicos, científicos, éticos e culturais, em benefício da pessoa,
família e coletividade e do desenvolvimento da profissão.
c) recusar a execução de atividades que não sejam de sua competência técnica, científica, ética e
legal ou que não ofereçam segurança ao profissional, à pessoa, família e coletividade.
d) encaminhar a pessoa, família e coletividade aos serviços de defesa do cidadão, nos termos da
lei.
e) participar da prática multiprofissional e interdisciplinar com responsabilidade, autonomia e
liberdade.
COMENTÁRIOS:
Vejamos qual assertiva descreve um direito do profissional de enfermagem com base nas
relações com a pessoa, família e coletividade:
a) assegurar à pessoa, família e coletividade assistência de enfermagem livre de danos
decorrentes de imperícia, negligência ou imprudência (responsabilidade/dever).
b) aprimorar os conhecimentos técnicos, científicos, éticos e culturais, em benefício da
pessoa, família e coletividade e do desenvolvimento da profissão (responsabilidade/dever).
Cuidado com os arts. 2º e 14 do CEPE.
Direito (art. 2º) - relacionado com a
questão profissional
• aprimorar seus conhecimentos
técnicos, científicos e culturais que
dão sustentação a sua prática
profissional.
Responsabilidade e Dever (art. 14) -
relacionado com a qualidade da
assistência prestada
• aprimorar os conhecimentos
técnicos, científicos, éticos e
culturais, em benefício da pessoa,
família e coletividade e do
desenvolvimento da profissão.
Curso Específico de Enfermagem p/EBSERH Página 60
Curso Específico de Enfermagem p/EBSERH
c) recusar a execução de atividades que não sejam de sua competência técnica, científica,
ética e legal ou que não ofereçam segurança ao profissional, à pessoa, família e
coletividade (direito).
d) encaminhar a pessoa, família e coletividade aos serviços de defesa do cidadão, nos termos
da lei (responsabilidade/dever).
e) participar da prática multiprofissional e interdisciplinar com responsabilidade, autonomia
e liberdade (direito). Trata-se de um direito do profissional. No entanto, é mencionado na SEÇÃO
II -DAS RELAÇÕES COM OS TRABALHADORES DE ENFERMAGEM, SAÚDE E OUTROS
DIREITOS.
Veja a pegadinha da questão. Foi solicitado um DIREITO do profissional de enfermagem
referente a Seção I - das relações com a pessoa, família e coletividade.
Portanto, o gabarito é a letra C.
31. (HULW-UFPB/EBSERH/Instituto AOCP/2014) De acordo com a Resolução COFEN
311/2007, na Seção III, constitui-se em direito do profissional de enfermagem
a) cumprir e fazer os preceitos é ticos e legais da profissão.
b) comunicar ao Conselho Regional de Enfermagem fatos que firam preceitos do presente Código
e da legislaçãõ o do exercício profissional.
c) participar da prática multiprofissional e interdisciplinar com responsabilidade, autonomia e
liberdade.
d) recusar-se a executar prescrição medicamentosa e terapêutica, na qual não conste a assinatura e
o número de registro do profissional, exceto em situações de urgência e emergência.
e) requerer, ao Conselho Regional de Enfermagem, medidas cabíveis para obtenção de desagravo
público em decorrência de ofensa sofrida no exercício profissional.
COMENTÁRIOS:
Vejamos cada um dos itens, conforme disposições do CEPE:
a) cumprir e fazer os preceitos éticos e legais da profissão (responsabilidade/dever da
Seção III – Das Relações com as Organizações da Categoria).
b) comunicar ao Conselho Regional de Enfermagem fatos que firam preceitos do presente
Código e da legislação do exercício profissional (responsabilidade/dever da Seção III – Das
Relações com as Organizações da Categoria).
Curso Específico de Enfermagem p/EBSERH Página 61
Curso Específico de Enfermagem p/EBSERH
c) participar da prática multiprofissional e interdisciplinar com responsabilidade, autonomia
e liberdade (direito da Seção II - Das Relações com os Trabalhadores de Enfermagem, Saúde
e Outros).
d) recusar-se a executar prescrição medicamentosa e terapêutica, na qual não conste a
assinatura e o número de registro do profissional, exceto em situações de urgência e
emergência (direito da Seção II - Das Relações com os Trabalhadores de Enfermagem, Saúde
e Outros).
e) requerer, ao Conselho Regional de Enfermagem, medidas cabíveis para obtenção de
desagravo público em decorrência de ofensa sofrida no exercício profissional (direito da Seção
III - Das Relações com as Organizações da Categoria).
Questão muito decoreba e difícil. O gabarito é a letra E, pois apresentou direito da Seção III
- Das Relações com as Organizações da Categoria, conforme solicitado no enunciado.
32. (HU-UFS/EBSERH/Instituto AOCP/2014) As infrações que provoquem perigo de vida,
debilidade temporária de membro, sentido ou função de qualquer pessoa são consideradas
a) leves.
b) moderadas.
c) graves.
d) gravíssimas.
e) agravantes.
COMENTÁRIOS:
De acordo com o art. 121 do CEPE, as infrações serão consideradas leves, graves ou
gravíssimas, segundo a natureza do ato e a circunstância de cada caso.
Curso Específico de Enfermagem p/EBSERH Página 62
Curso Específico de Enfermagem p/EBSERH
As infrações que provoquem perigo de vida, debilidade temporária de membro, sentido
ou função de qualquer pessoa são consideradas GRAVES. Dessa forma, o gabarito é a letra C.
33. (HU-UFS/EBSERH/Instituto AOCP/2014) O Código de Ética dos Profissionais de
Enfermagem, no caso de uma Infração, considera para a graduação da Penalidade e respectiva
imposição, os critérios citados a seguir, EXCETO
a) a maior ou menor gravidade da infração.
b) as circunstâncias agravantes e atenuantes da infração.
c) o dano causado e suas consequências.
d) o tempo de trabalho e o cargo do profissional infrator.
e) os antecedentes do infrator.
COMENTÁRIOS:
Segundo disposições do art. 120 do CEPE, para a graduação da penalidade e respectiva
imposição consideram-se:
I - A maior ou menor gravidade da infração;
II - As circunstâncias agravantes e atenuantes da infração;
III - O dano causado e suas consequências;
IV - Os antecedentes do infrator.
Curso Específico de Enfermagem p/EBSERH Página 63
Curso Específico de Enfermagem p/EBSERH
A letra D é a alternativa incorreta, pois o tempo de trabalho e o cargo do profissional infrator
não são fatores considerados para graduação da penalidade.
34. (HULW-UFPB/EBSERH/Instituto AOCP/2014) De acordo com a Resolução COFEN
311/2007, as penalidades a serem impostas pelos Conselhos Federal e Regional de Enfermagem,
conforme o que determina o art. 18, da Lei n° 5.905, de 12 de julho de 1973, são as seguintes:
a) advertência verbal, advertência por escrito, censura, suspensão do exercício profissional e
cassação do direito ao exercício profissional.
b) advertência verbal, advertência por escrito, multa, censura, suspensão do exercício profissional
e cassação do direito ao exercício profissional.
c) advertência verbal, multa, suspensão do exercício profissional e cassação do direito ao exercício
profissional.
d) advertência verbal, advertência por escrito, multa, suspensão do exercício profissional e
cassação do direito ao exercício profissional.
e) advertência verbal, multa, censura, suspensão do exercício profissional e cassação do direito ao
exercício profissional.
COMENTÁRIOS:
As penalidades a serem impostas pelos Conselhos Federal e Regional de Enfermagem,
conforme o que determina o art. 18, da Lei n° 5.905/73, são as seguintes:
Nesses termos, o gabarito é a letra C.
I
• Advertência verbal;
II
• Multa;
III
• Censura;
IV
• Suspensão do Exercício Profissional;
V
• Cassação do direito ao Exercício Profissional.
Curso Específico de Enfermagem p/EBSERH Página 64
Curso Específico de Enfermagem p/EBSERH
35. (HUSM-UFSM/EBSERH/Instituto AOCP/2014) A pena de cassação do direito ao exercício
profissional é aplicável no caso de qual infração apresentada a seguir?
a) Realizar ou facilitar ações que causem prejuízo ao patrimônio ou comprometam a finalidade
para a qual foram instituídas as organizações da categoria.
b) Executar e determinar a execução de atos contrários ao Código de Ética e às demais normas que
regulam o exercício da Enfermagem.
c) Colaborar, direta ou indiretamente, com outros profissionais de saúde, no descumprimento da
legislação referente aos transplantes de órgãos, tecidos, esterilização humana, fecundação artificial
e manipulação genética.
d) Apropriar-se de dinheiro, valor, bem móvel ou imóvel, público ou particular de que tenha posse
em razão do cargo, ou desviá-lo em proveito próprio ou de outrem.
e) Assinar as ações de enfermagem que não executou, bem como permitir que suas ações sejam
assinadas por outro profissional.
COMENTÁRIOS:
Conforme disposições do art.129 do CEPE, a pena de cassação do direito ao exercício
profissional é aplicável nos casos de infrações ao que está estabelecido nos artigos: 9º; 12; 26; 28;
29; 78 e 79 do referido código.
Art. 9º - Praticar e/ou ser conivente com crime, contravenção penal ou qualquer outro ato,
que infrinja postulados éticos e legais.
Art. 12 - Assegurar à pessoa, família e coletividade assistência de enfermagem livre de
danos decorrentes de imperícia, negligência ou imprudência.
Art. 26 - Negar assistência de enfermagem em qualquer situação que se caracterize como
urgência ou emergência.
Art. 28 - Provocar aborto, ou cooperar em prática destinada a interromper a gestação.
Art. 29 - Promover a eutanásia ou participar em prática destinada a antecipar a morte do
cliente.
Art. 78 - Utilizar, de forma abusiva, o poder que lhe confere a posição ou cargo, para impor
ordens, opiniões, atentar contra o pudor, assediar sexual ou moralmente, inferiorizar pessoas ou
dificultar o exercício profissional.
Art. 79 - Apropriar-se de dinheiro, valor, bem móvel ou imóvel, público ou particular de
que tenha posse em razão do cargo, ou desviá-lo em proveito próprio ou de outrem.
Curso Específico de Enfermagem p/EBSERH Página 65
Curso Específico de Enfermagem p/EBSERH
A partir do exposto, constatamos que o gabarito é a letra D.
36. (Intituto INES/AOCP/2012) Com base no Código de Ética dos profissionais de Enfermagem
entre as alternativas a seguir, assinale aquela que representa um Dever do profissional de
enfermagem.
a) Recusar-se a executar atividades que não sejam de sua competência técnica, científica, ética e
legal ou que não ofereçam segurança ao profissional, à pessoa, família e coletividade.
b) Comunicar ao Conselho Regional de Enfermagem e aos órgãos competentes, fatos que
infrinjam dispositivos legais que possam prejudicar o exercício profissional.
c) Apoiar as iniciativas que visem ao aprimoramento profissional e à defesa dos direitos e
interesses da categoria e da sociedade.
d) Executar ou participar da assistência à saúde sem o consentimento da pessoa ou de seu
representante legal, exceto em iminente risco de morte.
e) Abster-se de revelar informações confidenciais de que tenha conhecimento em razão de seu
exercício profissional a pessoas ou entidades que não estejam obrigadas ao sigilo.
COMENTÁRIOS:
Vamos analisar cada alternativa para maior compreensão do assunto.
Item A. É direto do profissional de enfermagem recusar-se a executar atividades que não
sejam de sua competência técnica, científica, ética e legal ou que não ofereçam segurança ao
profissional, à pessoa, família e coletividade.
Item B. É dever do profissional de enfermagem comunicar ao Conselho Regional de
Enfermagem e aos órgãos competentes, fatos que infrinjam dispositivos legais que possam
prejudicar o exercício profissional.
Item C. É direto do profissional de enfermagem apoiar as iniciativas que visem ao
aprimoramento profissional e à defesa dos direitos e interesses da categoria e da sociedade.
Item D. É proibido do profissional de enfermagem executar ou participar da assistência à
saúde sem o consentimento da pessoa ou de seu representante legal, exceto em iminente risco de
morte.
Item E. É direto do profissional de enfermagem abster-se de revelar informações
confidenciais de que tenha conhecimento em razão de seu exercício profissional a pessoas ou
entidades que não estejam obrigadas ao sigilo.
Curso Específico de Enfermagem p/EBSERH Página 66
Curso Específico de Enfermagem p/EBSERH
Nessa tela, o gabarito da questão é a letra B.
37. (Prefeitura de Juazeiro-BA/AOCP/2012) Em relação às penalidades impostas pelo Código
de Ética dos profissionais de Enfermagem, assinale a alternativa correta.
a) A cassação é de alçada da Associação Brasileira de Enfermagem e consiste na perda do direito
ao exercício da Enfermagem e será divulgada em jornais de grande circulação.
b) A advertência verbal consiste na admoestação ao infrator, de forma reservada, que será
registrada no Prontuário do mesmo, na presença de quatro testemunhas e divulgada em jornais de
grande circulação.
c) A suspensão consiste na proibição do exercício profissional da Enfermagem por um período
não superior a 09 (nove) dias e serão divulgados nas publicações oficiais dos Conselhos Federal e
Regional de Enfermagem.
d) As penalidades, referentes à advertência verbal, multa, censura e suspensão do exercício
profissional, são da alçada do Conselho Regional de Enfermagem, devendo ser registradas no
prontuário do profissional de Enfermagem.
e) São consideradas infrações leves as que ofendam a integridade física, mental ou moral de
qualquer pessoa, e por serem consideradas leves não estão sujeitas as penalidades do Conselho
Regional de Enfermagem.
COMENTÁRIOS:
Vamos corrigir os itens da questão:
Item A. Incorreto. A penalidade de cassação do direito ao exercício profissional é de
alçada do Conselho Federal de Enfermagem (COFEN). Na situação em que o processo tiver
origem no Conselho Federal de Enfermagem, terá como instância superior a Assembleia dos
Delegados Regionais.
Item B. Incorreto. A advertência verbal consiste na admoestação ao infrator, de forma
reservada, que será registrada no Prontuário do mesmo, na presença de duas testemunhas, mas
não divulgada em jornais de grande circulação.
Item C. Incorreto. A suspensão consiste na proibição do exercício profissional da
Enfermagem por um período não superior a 29 (vinte nove) dias e serão divulgados nas
Curso Específico de Enfermagem p/EBSERH Página 67
Curso Específico de Enfermagem p/EBSERH
publicações oficiais dos Conselhos Federal e Regional de Enfermagem, jornais de grande
circulação e comunicada aos órgãos empregadores.
Item D. Correto. As penalidades, referentes à advertência verbal, multa, censura e suspensão
do exercício profissional, são da alçada do Conselho Regional de Enfermagem, devendo ser
registradas no prontuário do profissional de Enfermagem.
Item E. Incorreto. São consideradas infrações leves as que ofendam a integridade física,
mental ou moral de qualquer pessoa, sem causar debilidade ou aquelas que venham a difamar
organizações da categoria ou instituições. Essas infrações estão sujeitas as penalidades do
Conselho Regional de Enfermagem.
Dito isto, o gabarito da questão é a letra D.
38. (Prefeitura de Ibiporã-PR/AOCP/2011) De acordo com o código de ética dos profissionais
de enfermagem, as infrações serão consideradas leves, graves ou gravíssimas, conforme a
natureza do ato e a circunstância de cada caso. Sobre as consideradas circunstâncias
atenuantes analise as assertivas e assinale a alternativa que aponta as corretas.
I. Cometer infração dolosamente.
II. Realizar atos sob coação e/ou intimidação.
III. Cometer a infração com abuso de autoridade ou violação do dever inerente ao cargo ou
função.
IV. Ter o infrator procurado, logo após a infração, por sua espontânea vontade e com eficiência,
evitar ou minorar as consequências do seu ato.
a) Apenas I, II e III.
b) Apenas II e III.
c) I, II, III e IV.
d) Apenas I, II e IV.
e) Apenas II e IV.
COMENTÁRIOS:
Vamos resolver essa questão, conforme as os arts. 120 a 123 do Código de Ética dos
Profissionais de Enfermagem.
Curso Específico de Enfermagem p/EBSERH Página 68
Curso Específico de Enfermagem p/EBSERH
Para a graduação da penalidade e respectiva imposição consideram-se:
I - A maior ou menor gravidade da infração;
II - As circunstâncias agravantes e atenuantes da infração;
III - O dano causado e suas conseqüências;
IV - Os antecedentes do infrator.
Na tabela abaixo, vamos descrever as situações atenuantes e agravantes das infrações
dispostas no referido código:
São consideradas circunstâncias atenuantes São consideradas circunstâncias agravantes
I - Ter o infrator procurado, logo após a infração,
por sua espontânea vontade e com eficiência,
evitar ou minorar as consequências do seu ato;
II - Ter bons antecedentes profissionais;
III - Realizar atos sob coação e/ou intimidação;
IV - Realizar ato sob emprego real de força física;
V - Ter confessado espontaneamente a autoria da
infração.
I - Ser reincidente;
II - Causar danos irreparáveis;
III - Cometer infração dolosamente (intencional);
IV - Cometer a infração por motivo fútil ou torpe;
V - Facilitar ou assegurar a execução, a ocultação, a
impunidade ou a vantagem de outra infração;
VI - Aproveitar-se da fragilidade da vítima;
VII - Cometer a infração com abuso de autoridade
ou violação do dever inerente ao cargo ou função;
VIII - Ter maus antecedentes profissionais.
A partir do exposto, verificamos que o gabarito é a letra E.
39. (Instituto INES/AOCP/2012) Cometendo o profissional de enfermagem uma Infração ao seu
Código de Ética, para a graduação da penalidade e respectiva imposição, considera-se
a) o ato praticado individualmente ou em equipe.
b) o cargo ocupado pelo infrator dentro da instituição.
c) a idade do infrator.
d) a categoria profissional do infrator.
e) o dano causado e suas consequências.
COMENTÁRIOS:
De acordo com os arts. 120 a 123 do Código de Ética dos Profissionais de Enfermagem,
para a graduação da penalidade e respectiva imposição, consideram-se:
I - A maior ou menor gravidade da infração;
II - As circunstâncias agravantes e atenuantes da infração;
Curso Específico de Enfermagem p/EBSERH Página 69
Curso Específico de Enfermagem p/EBSERH
III - O dano causado e suas consequências;
IV - Os antecedentes do infrator.
Grave o rol listado acima, pois muitas questões de concursos e residência são decorebas,
como essa. Não há segredo, temos que resolver muitas provas e revisar sempre os assuntos para
termos um bom desempenho nas provas.
Deste modo, o gabarito da questão é a letra E.
===========
Amigo (a), chegamos ao final da primeira aula!
Conte com todo nosso apoio durante a sua preparação rumo à APROVAÇÃO!
Como diz o William Douglas, A DOR É TEMPORÁRIA, O CARGO É PARA SEMPRE!
Profº Rômulo Passos
Profº Dimas Nascimento
Curso Específico de Enfermagem p/EBSERH Página 70
Curso Específico de Enfermagem p/EBSERH
Lista de Questões do Instituto AOCP
1 - (HU-UFS/EBSERH/Instituto AOCP/2014) Sobre a Lei do Exercício Profissional, assinale a
alternativa correta.
a) A Lei aponta que a Enfermagem é exercida privativamente pelo Enfermeiro e Técnico de
Enfermagem, respeitados os respectivos graus de habilitação.
b) Quando necessário e sob supervisão do Enfermeiro, o Técnico de Enfermagem poderá realizar
Consulta de Enfermagem.
c) Cabe ao Auxiliar de Enfermagem prestar cuidados de enfermagem diretos a pacientes graves e
com risco de vida.
d) A Lei 7.498/86 extingue, da categoria dos profissionais de enfermagem, a Parteira.
e) É privativo do Enfermeiro a consultoria, auditoria e emissão de parecer sobre matéria de
Enfermagem.
2. (HU-UFMS/EBSERH/Instituto AOCP/2014) Sobre o Decreto n° 94.406/87 que regulamenta
a Lei n° 7.498/86, que dispõe sobre o exercício da Enfermagem, assinale a alternativa
INCORRETA.
a) Cabe privativamente ao enfermeiro a organização e direção dos serviços de Enfermagem e de
suas atividades técnicas e auxiliares nas empresas prestadoras desses serviços.
b) Cabe ao enfermeiro como integrante da equipe de saúde a prevenção e controle sistemática da
infecção hospitalar, inclusive como membro das respectivas comissões.
c) Cabe aos profissionais titulares do diploma de Obstetriz à prestação de assistência à parturiente
e ao parto cesárea.
d) Ao técnico de enfermagem cabe assistir ao enfermeiro no planejamento, programação,
orientação e supervisão das atividades de assistência de Enfermagem.
e) O auxiliar de enfermagem executa as atividades auxiliares de nível médio atribuídas à equipe de
Enfermagem, cabendo-lhe preparar o paciente para consultas, exames e tratamentos.
Curso Específico de Enfermagem p/EBSERH Página 71
Curso Específico de Enfermagem p/EBSERH
3. (HUJM-UFMT/EBSERH/Instituto AOCP/2014) De acordo com a Lei nº. 7.498/1986,
regulamentada pelo Decreto no. 94.406/1987, o Auxiliar de Enfermagem executa as atividades
auxiliares, de nível médio, atribuídas à equipe de Enfermagem, o que NÃO inclui
a) emitir parecer sobre matéria de enfermagem.
b) aplicar oxigenioterapia, nebulização, enteroclisma, enema e calor ou frio.
c) executar tarefas referentes à conservação e aplicação de vacinas.
d) realizar testes e proceder a sua leitura, para subsídio de diagnóstico.
e) ministrar medicamentos por via oral e parenteral.
4. (HULW-UFPB/EBSERH/Instituto AOCP/2014) De acordo com o Decreto-Lei n° 94.406/87,
são enfermeiros, EXCETO
a) o titular do diploma ou certificado de Obstetriz ou de Enfermeira Obstétrica, conferidos nos
termos da lei.
b) o titular do diploma de Enfermeiro conferido por instituição de ensino, nos termos da lei.
c) o titular de certificado de Enfermeiro Prático ou Prático de Enfermagem, expedido até 1964
pelo Serviço Nacional de Fiscalização da Medicina e Farmácia, do Ministério da Saúde, ou por
órgão congênere da Secretaria de Saúde nas Unidades da Federação, nos termos do Decreto-lei nº
23.774, de 22 de janeiro de 1934, do Decreto-lei nº 8.778, de 22 de janeiro de 1946, e da Lei nº
3.640, de 10 de outubro de 1959.
d) aqueles que, não abrangidos pelos incisos anteriores, obtiveram título de Enfermeira conforme
o disposto na letra ““d”” do Art. 3º do Decreto-lei nº 50.387, de 28 de março de 1961.
e) o titular do diploma ou certificado de Enfermeira e a titular do diploma ou certificado de
Enfermeira Obstétrica ou de Obstetriz, ou equivalente, conferido por escola estrangeira segundo as
respectivas leis, registrado em virtude de acordo de intercâmbio cultural ou revalidado no Brasil
como diploma de Enfermeiro, de Enfermeira Obstétrica ou de Obstetriz.
Curso Específico de Enfermagem p/EBSERH Página 72
Curso Específico de Enfermagem p/EBSERH
5. (HULW-UFPB/EBSERH/Instituto AOCP/2014) O Técnico de Enfermagem exerce as
atividades auxiliares, de nível médio técnico, atribuídas à equipe de Enfermagem, cabendo-lhe
assistir ao enfermeiro
a) na direção do órgão de Enfermagem integrante da estrutura básica da instituição de saúde,
pública ou privada, e chefia de serviço e de unidade de Enfermagem.
b) na consultoria, auditoria e emissão de parecer sobre matéria de Enfermagem.
c) na consulta de Enfermagem.
d) na prescrição da assistência de Enfermagem.
e) na prestação de cuidados diretos de Enfermagem a pacientes em estado grave.
6. (HULW-UFPB/EBSERH/Instituto AOCP/2014) De acordo com o Decreto-Lei n° 94.406/87,
ao enfermeiro incumbe como integrante da equipe de saúde
a) prestação de assistência de enfermagem à gestante, parturiente, puérpera e ao recém-nascido.
b) consultoria, auditoria e emissão de parecer sobre matéria de Enfermagem.
c) planejamento, organização, coordenação, execução e avaliação dos serviços da assistência de
Enfermagem.
d) cuidados de Enfermagem de maior complexidade técnica e que exijam conhecimentos
científicos adequados e capacidade de tomar decisões imediatas.
e) cuidados diretos de Enfermagem a pacientes graves com risco de vida.
7 - (MEAC e HUWC UFC/EBSERH/Instituto AOCP/2014) Segundo a Lei n° 7.498/1986 ao
enfermeiro incumbe como integrante da equipe de saúde, EXCETO
a) participação na elaboração de medidas de prevenção e controle sistemático de danos que
possam ser causados aos pacientes durante a assistência médica.
b) participação nos programas de higiene e segurança do trabalho e de prevenção de acidentes e de
doenças profissionais e do trabalho.
c) participação na elaboração e na operacionalização do sistema de referência e contra-referência
do paciente nos diferentes níveis de atenção à saúde.
d) participação no desenvolvimento de tecnologia apropriada à assistência de saúde.
Curso Específico de Enfermagem p/EBSERH Página 73
Curso Específico de Enfermagem p/EBSERH
e) participação em bancas examinadoras, em matérias específicas de Enfermagem, nos concursos
para provimento de cargo ou contratação de Enfermeiro ou pessoal Técnico e Auxiliar de
Enfermagem.
8 - (MEAC e HUWC UFC/EBSERH/Instituto AOCP/2014) Segundo a Lei n° 7.498/1986 ao
enfermeiro incumbe, privativamente,
a) organização e direção dos serviços de higiene e de suas atividades técnicas e auxiliares nas
empresas prestadoras desses serviços.
b) consultoria, auditoria e emissão de parecer sobre matéria bioquímica.
c) prescrição da assistência médica.
d) cuidados diretos de Enfermagem a pacientes graves com risco de vida com prescrição de
medicações.
e) cuidados de Enfermagem de maior complexidade técnica e que exijam conhecimentos
científicos adequados e capacidade de tomar decisões imediatas.
9 - (HU-UFMS/EBSERH/Instituto AOCP/2014) Assinale a alternativa que descreve algumas
das atividades do Enfermeiro contidas na Regulamentação da Lei do Exercício Profissional (Lei
7.498/86), em seu artigo oitavo.
a) Participar da programação da assistência de enfermagem; participar da orientação e supervisão
do trabalho de enfermeiro em grau auxiliar; orientar os agentes comunitários de saúde.
b) Observar, reconhecer e descrever sinais e sintomas; executar ações de tratamento; prescrever
medicamentos de uso contínuo.
c) Como integrante da equipe de saúde: participar no planejamento, execução e avaliação da
programação de saúde; assistência de enfermagem à gestante, parturiente e puérpera; execução de
parto sem distócia.
d) Participar da programação da assistência de enfermagem; executar ações assistenciais de
enfermagem, exceto as privativas do enfermeiro, observado o disposto no parágrafo único do art.
II, da Lei do exercício Profissional.
e) Observar, reconhecer e descrever sinais e sintomas; executar ações de tratamento simples;
prestar cuidados de higiene e conforto ao paciente e participar da equipe de saúde, realizar exames
de imagem.
Curso Específico de Enfermagem p/EBSERH Página 74
Curso Específico de Enfermagem p/EBSERH
10 - (HU-UFGD/EBSERH/Instituto AOCP/2014) De acordo com o Decreto N°. 94.406/87,
que regulamenta a Lei N°. 7.498/86, que dispõe sobre o exercício da Enfermagem, é atividade
privativa do enfermeiro
a) realizar testes e proceder à sua leitura, para subsídio de diagnóstico.
b) identificar as distócias obstétricas e tomar providências até a chegada do médico.
c) emitir parecer sobre matéria de enfermagem.
d) efetuar o controle de pacientes e de comunicantes em doenças transmissíveis.
e) realizar controle hídrico.
11 - (HC-UFMG/EBSERH/Instituto AOCP/2014) De acordo com o Decreto-Lei n°. 94.406/87,
o Auxiliar de Enfermagem executa as atividades auxiliares, de nível médio atribuídas à equipe de
Enfermagem, o que não inclui a atividade desenvolvida na seguinte situação:
a) auxiliar de enfermagem da Pediatria coletou amostra de fezes de acordo com a requisição de
exames preenchida pelo médico, para realização de coprocultura.
b) auxiliar de enfermagem da Clínica Cirúrgica, de acordo com a rotina do setor, orientou a
paciente antes de transportá-lo ao Centro Cirúrgico, para retirar os brincos e a aliança.
c) auxiliar de enfermagem do Centro Cirúrgico instrumentou a cirurgia de varizes de membros
inferiores.
d) auxiliar de enfermagem do setor de Ginecologia e Obstetrícia trocou o curativo da incisão
cirúrgica de puérpera que realizou parto cesáreo de acordo com a prescrição de enfermagem.
e) auxiliar de enfermagem da Clínica Médica, devido a problemas frequentes de vazamento na
vulcanização de bolsas coletoras de sistema fechado para drenagem de urina, emitiu parecer
técnico desfavorável sobre o produto, para substituição das mesmas na instituição.
Curso Específico de Enfermagem p/EBSERH Página 75
Curso Específico de Enfermagem p/EBSERH
12 - (COREN-SC/AOCP/2013) Assinale a alternativa correta.
a) A lei 7498/86 extingue a profissão de Parteira que era até então prevista no Art. 1° do Decreto-
lei 8778/46.
b) Ao técnico de enfermagem, pode ser concedido em algumas situações a direção de órgão de
enfermagem e chefia de serviços e unidade de enfermagem.
c) O Enfermeiro pode realizar prescrição de medicamentos estabelecidos em programas de saúde
pública e em rotina aprovada pela instituição de saúde.
d) Ao Enfermeiro cabe a Assistência de enfermagem à gestante, parturiente e puérpera, assim
como a realização de parto com distócia.
e) O Auxiliar de Enfermagem realiza ações de nível médio podendo realizar cuidados diretos de
Enfermagem a pacientes graves com risco de vida.
13 - (COREN-SC/AOCP/2013) Em relação à Lei que regulamenta o exercício de enfermagem,
informe se é verdadeiro (V) ou falso (F) o que se afirma a seguir e assinale a alternativa com a
sequência correta.
( ) O exercício da atividade de Enfermagem é privativo de Enfermeiro, Técnico de Enfermagem,
Auxiliar de Enfermagem e Parteiro e só será permitido ao profissional inscrito no Conselho
Regional de Enfermagem da respectiva região.
( ) O Técnico de Enfermagem exerce as atividades auxiliares, de nível médio técnico, atribuídas à
equipe de Enfermagem, cabendo-lhe a realização da consulta de Enfermagem.
( ) Uma das atribuições do auxiliar de enfermagem consiste em observar, reconhecer e descrever
sinais e sintomas, ao nível de sua qualificação.
( ) Não compete aos auxiliares de enfermagem a aplicação de oxigenoterapia, nebulização,
enteroclisma, enema e calor ou frio.
a) V – V – F – F. b) F – F – V – F. c) V – F – V – F. d) V – F – F – V. e) F – V – V – F.
Curso Específico de Enfermagem p/EBSERH Página 76
Curso Específico de Enfermagem p/EBSERH
14 - (COREN-SC/AOCP/2013) Relacione as colunas e assinale a alternativa com a sequência
correta.
1. Atividades privativas do enfermeiro.
2. Atividades pertencentes aos auxiliares e técnicos de enfermagem.
( ) Prestar cuidados de higiene e conforto ao paciente.
( ) Prescrição da assistência de enfermagem.
( ) Prestar cuidados diretos de enfermagem a pacientes graves com risco de vida.
( ) Executar ações de tratamento simples.
a) 1 – 2 – 1 – 2.
b) 2 – 1 – 1 – 1.
c) 1 – 1 – 1 – 2.
d) 2 – 2 – 1 – 2.
e) 2 – 1 – 1 – 2.
15 - (CNEN/IDECAN/2014) A Resolução COFEN nº 311/2007 aprova a reformulação do Código
de Ética dos Profissionais de Enfermagem. São considerados princípios fundamentais mediante
essa lei, EXCETO:
a) A enfermagem é uma profissão comprometida com a saúde e a qualidade de vida da pessoa,
família e coletividade.
b) O profissional de enfermagem deve respeitar a vida, a dignidade e os direitos humanos, em
todas as suas dimensões.
c) O profissional de enfermagem deve atuar na promoção, prevenção, recuperação e reabilitação
da saúde, com autonomia e em consonância com os preceitos éticos e legais.
d) O profissional de enfermagem deve exercer suas atividades com competência para a promoção
do ser humano na sua integralidade, de acordo com os princípios da ética e da bioética.
e) O enfermeiro, quando designado para exercer a função de responsável pela elaboração e
implementação do PGRSS, deverá apresentar o Certificado de Responsabilidade Técnica – CRT,
emitido pelo Conselho Regional de Enfermagem ao qual está jurisdicionado.
Curso Específico de Enfermagem p/EBSERH Página 77
Curso Específico de Enfermagem p/EBSERH
16 - (Assembleia Legislativa de Minas Gerais/FUMARC/2014) De acordo com o Código de
Ética, no capítulo referente às relações profissionais, pode-se afirmar, EXCETO:
a) O profissional de enfermagem deve exercer a profissão com justiça, compromisso, equidade,
resolutividade, dignidade, competência, responsabilidade, honestidade e lealdade.
b) O profissional de enfermagem deve comunicar ao COREN e aos órgãos competentes fatos que
infrinjam dispositivos legais e que possam prejudicar o exercício profissional.
c) O profissional de enfermagem deve fundamentar suas relações no direito, na prudência, no
respeito, na solidariedade e na diversidade de opinião e posição ideológica.
d) O profissional de enfermagem deve submeter-se a avaliações de desempenho periódicas pela
chefia imediata e/ou COREN, de modo a aferir sua competência relacional.
17 - (Instituto Federal do Sertão de Pernambuco/MSCONCURSO/2014) À luz do Código de
Ética de Enfermagem, no Capítulo I – DAS RELAÇÕES PROFISSIONAIS, analise as
afirmativas:
I- Obter desagravo público por ofensa que atinja a profissão, por meio do Conselho Regional de
Enfermagem é um DIREITO.
II- Exercer a enfermagem com liberdade, autonomia e ser tratado segundo os pressupostos e
princípios legais, éticos e dos direitos humanos é uma RESPONSABILIDADE.
III- Apoiar as iniciativas que visem ao aprimoramento profissional e à defesa dos direitos e
interesses da categoria e da sociedade é um DIREITO.
IV- Fundamentar suas relações no direito, na prudência, no respeito, na solidariedade e na
diversidade de opinião e posição ideológica é uma PROIBIÇÃO.
V- Aprimorar seus conhecimentos técnicos, científicos e culturais que dão sustentação a sua
prática profissional é um DIREITO.
Estão corretas somente as afirmativas:
a) I, III e V.
b) III e V.
c) II, III e IV.
d) II e IV.
e) I e V.
Curso Específico de Enfermagem p/EBSERH Página 78
Curso Específico de Enfermagem p/EBSERH
18 - (Instituto Federal do Sertão de Pernambuco/MSCONCURSO/2014) NO CAPÍTULO I –
SEÇÃO I – DAS RELAÇÕES COM A PESSOA, FAMÍLIA E COLETIVIDADE, são
RESPONSABILIDADES E DEVERES, exceto:
a) Avaliar criteriosamente sua competência técnica, científica, ética e legal e somente aceitar
encargos ou atribuições, quando capaz de desempenho seguro para si e para outrem.
b) Prescrever medicamentos e praticar ato cirúrgico, exceto nos casos previstos na legislação
vigente e em situação de emergência.
c) Prestar assistência de enfermagem sem discriminação de qualquer natureza.
d) Garantir a continuidade da assistência de enfermagem em condições que ofereçam segurança,
mesmo em caso de suspensão das atividades profissionais decorrentes de movimentos
reivindicatórios da categoria.
e) Encaminhar a pessoa, família e coletividade aos serviços de defesa do cidadão, nos termos da
lei.
19 – (Prefeitura de São Pedro do Ivaí-PR/PROSPERITY/2014) A Enfermagem é uma
profissão comprometida com a saúde e qualidade de vida da pessoa, família e coletividade. Com
base no Código de Ética Deontológica da Enfermagem em relação com os trabalhadores de
Enfermagem, saúde e outros direitos é de responsabilidade e dever do Enfermeiro. Assinale a
alternativa incorreta:
a) Responsabilizar-se por falta cometida em suas atividades profissionais, independente de ter sido
praticada individualmente ou em equipe.
b) Assinar as ações de Enfermagem que não executou, bem como permitir que suas ações sejam
assinadas por outro profissional.
c) Prestar informações, escritas e verbais, completas e fidedignas necessárias para assegurar a
continuidade da assistência.
d) Somente a alternativa B está incorreta.
Curso Específico de Enfermagem p/EBSERH Página 79
Curso Específico de Enfermagem p/EBSERH
20 – (Prefeitura de Macau-RN/CONPASS/2014) Ainda de acordo com Código de Ética dos
Profissionais de enfermagem assinale a alternativa que não se refere a uma proibição, no capítulo
que trata das relações com as organizações da categoria:
a) Executar e determinar a execução de atos contrários ao Código de Ética e às demais normas
que regulam o exercício da Enfermagem.
b) Trabalhar, colaborar ou acumpliciar-se com pessoas físicas ou jurídicas que desrespeitem
princípios e normas que regulam o exercício profissional de enfermagem.
c) Aceitar cargo, função ou emprego vago em decorrência de fatos que envolvam recusa ou
demissão de cargo, função ou emprego motivado pela necessidade do profissional em cumprir o
presente código e a legislação do exercício profissional.
d) Realizar ou facilitar ações que causem prejuízo ao patrimônio ou comprometam a finalidade
para a qual foram instituídas as organizações da categoria.
e) Negar, omitir informações ou emitir falsas declarações sobre o exercício profissional quando
solicitado pelo Conselho Regional de Enfermagem.
21 - (HU-UFMG/EBSERH/Instituto AOCP/2014) De acordo com a Resolução COFEN n°.
311/2007, na Seção IV – Das relações com as organizações empregadoras, é direito do
profissional de enfermagem, EXCETO
a) exercer cargos de direção, gestão e coordenação na área de seu exercício profissional e do
setor saúde.
b) receber salários ou honorários compatíveis com o nível de formação, a jornada de trabalho, a
complexidade das ações e a responsabilidade pelo exercício profissional.
c) suspender suas atividades, individual ou coletivamente, quando a instituição pública ou
privada para a qual trabalhe não oferecer condições dignas para o exercício profissional ou que
desrespeite a legislação do setor saúde, ressalvadas as situações de urgência e emergência,
devendo comunicar imediatamente por escrito sua decisão ao Conselho Regional de
Enfermagem.
d) desenvolver atividades profissionais na falta de material ou equipamentos de proteção
individual e coletiva definidos na legislação específica.
e) ser informado sobre as políticas da instituição e do serviço de enfermagem, bem como
participar de sua elaboração.
Curso Específico de Enfermagem p/EBSERH Página 80
Curso Específico de Enfermagem p/EBSERH
22 - (Assembleia Legislativa do Amazonas-AM/FGV/2013) No que se refere ao sigilo
profissional, de acordo com o Código de Ética dos Profissionais de Enfermagem, é direito do
profissional de enfermagem
a) divulgar ou fazer referência a casos, situações ou fatos de forma que os envolvidos possam ser
identificados.
b) abster-se de revelar informações confidenciais de que tenha conhecimento em razão de seu
exercício profissional a pessoas ou entidades que não estejam obrigadas ao sigilo.
c) manter segredo sobre fato sigiloso de que tenha conhecimento em razão de sua atividade
profissional, exceto casos previstos em lei, ordem judicial, ou com o consentimento escrito da
pessoa envolvida ou de seu representante legal.
d) comparecer perante a autoridade, quando intimado como testemunha e, se for o caso, declarar
seu impedimento de revelar o segredo.
e) franquear o acesso a informações e documentos a pessoas que não estão diretamente envolvidas
na prestação da assistência, exceto nos casos previstos na legislação vigente ou por ordem judicial.
23 - (Buaru-SP/ILSL/IBFC/2012) De acordo com Art. 81 do Código de Ética dos Profissionais
de Saúde, no que se refere ao sigilo profissional, assinale alternativa correta:
a) O Enfermeiro tem o direito de abster-se de revelar informações confidenciais de que tenha
conhecimento em razão de seu exercício profissional a pessoas ou entidades que não estejam
obrigadas ao sigilo.
b) O Enfermeiro tem o dever de manter segredo sobre fato sigiloso de que tenha conhecimento em
razão de sua atividade profissional, mesmo em casos previstos em lei, ordem judicial, ou com o
consentimento escrito da pessoa envolvida ou de seu representante legal.
c) O Enfermeiro tem o direito de manter o segredo profissional referente ao menor de idade,
exceto quando a revelação seja solicitada por pais ou responsáveis.
d) Quando se tratar de pesquisa, o Enfermeiro poderá publicar trabalho com elementos que
identifiquem o sujeito participante do estudo sem sua autorização.
Curso Específico de Enfermagem p/EBSERH Página 81
Curso Específico de Enfermagem p/EBSERH
24 - (MCO-UFBA/EBSERH/IADES/2014) De acordo com o Código de Ética dos Profissionais
de Enfermagem e no que diz respeito ao ensino, à pesquisa e à produção técnico-científica, é
correto afirmar que é dever e responsabilidade do profissional de enfermagem
a) atender às normas vigentes para a pesquisa envolvendo seres humanos, segundo as normas
gerais da legislação.
b) manter a pesquisa na presença de qualquer perigo à vida e à integridade da pessoa.
c) respeitar os princípios da honestidade e fidedignidade, bem como os direitos autorais no
processo de pesquisa, exceto na divulgação de seus resultados.
d) disponibilizar os resultados da pesquisa somente à comunidade científica.
e) promover a defesa e o respeito aos princípios éticos e legais da profissão no ensino, na pesquisa
e nas produções técnico-científicas.
25 - (MCO-UFBA/EBSERH/IADES/2014) De acordo com o Código de Ética dos Profissionais
de Enfermagem, assinale a alternativa que apresenta uma das proibições previstas no capítulo que
descreve a publicidade.
a) Divulgar informação verídica a respeito do assunto de sua área profissional.
b) Anunciar a prestação de serviços voluntários ou propor honorários que caracterizem
concorrência desleal.
c) Anunciar título ou qualificação que possa comprovar.
d) Omitir, em proveito de terceiros, referência a pessoas ou instituições.
e) Inserir imagens ou informações que possam identificar pessoas e instituições sem sua prévia
autorização.
Curso Específico de Enfermagem p/EBSERH Página 82
Curso Específico de Enfermagem p/EBSERH
26 - (Rômulo Passos) A pena de Cassação do Direito ao Exercício Profissional da Enfermagem é
aplicável nos casos das seguintes infrações, exceto:
a) Praticar e/ou ser conivente com crime, contravenção penal ou qualquer outro ato, que infrinja
postulados éticos e legais; não assegurar à pessoa, família e coletividade assistência de
Enfermagem livre de danos decorrentes de imperícia, negligência ou imprudência.
b) Negar Assistência de Enfermagem em qualquer situação que se caracterize como urgência ou
emergência; povocar aborto, ou cooperar em prática destinada a interromper a gestação.
c) Receber vantagens de instituição, empresa, pessoa, família e coletividade, além do que lhe é
devido, como forma de garantir Assistência de Enfermagem diferenciada ou benefícios de
qualquer natureza para si ou para outrem; promover a eutanásia ou participar em prática destinada
a antecipar a morte do cliente.
d) Utilizar, de forma abusiva, o poder que lhe confere a posição ou cargo, para impor ordens,
opiniões, atentar contra o puder, assediar sexual ou moralmente, inferiorizar pessoas ou dificultar
o exercício profissional.
e) Apropriar-se de dinheiro, valor, bem móvel ou imóvel, público ou particular de que tenha posse
em razão do cargo, ou desviá-lo em proveito próprio ou de outrem.
27 - (Prefeitura de Campinas-SP/CAIPIMES/2013) Duas vítimas de um acidente grave, e
pertencentes a uma mesma família, chegam ao pronto-socorro para receberem atendimento. Para
MS foi prescrito o medicamento Dopamina e para MSC transfusão sanguínea. O técnico de
enfermagem de plantão, na pressa, inverteu as prescrições dos dois pacientes, administrando a
Dopamina para MSC e a transfusão sanguínea para MS. O paciente MS que recebeu a transfusão
sanguínea erroneamente apresentou reação transfusional. Considerando o código de ética dos
profissionais de Enfermagem, o profissional cometeu:
a) imperícia. b) negligência. c) imprudência. d) crime doloso.
Curso Específico de Enfermagem p/EBSERH Página 83
Curso Específico de Enfermagem p/EBSERH
28 - (HU-UFMS/EBSERH/Instituto AOCP/2014) De acordo com o Código de Ética dos
profissionais de Enfermagem, com base nas relações com a pessoa, família e coletividade, se
constitui em direito do profissional
a) respeitar o pudor, a privacidade e a intimidade do ser humano, em todo seu ciclo vital, inclusive
nas situações de morte e pós-morte.
b) colaborar com a equipe de saúde no esclarecimento da pessoa, família e coletividade a respeito
dos direitos, riscos, benefícios e intercorrências acerca de seu estado de saúde e tratamento.
c) proteger a pessoa, família e coletividade contra danos decorrentes de imperícia, negligência ou
imprudência por parte de qualquer membro da equipe de saúde.
d) disponibilizar seus serviços profissionais à comunidade em casos de emergência, epidemia e
catástrofe, sem pleitear vantagens pessoais.
e) recusar-se a executar atividades que não sejam de sua competência técnica, científica, ética e
legal ou que não ofereçam segurança ao profissional, à pessoa, família e coletividade.
29 - (HC-UFMG/EBSERH/Instituto AOCP/2014) De acordo com a Resolução COFEN n°.
311/2007, na Seção IV – Das relações com as organizações empregadoras, é direito do
profissional de enfermagem, EXCETO
a) exercer cargos de direção, gestão e coordenação na área de seu exercício profissional e do setor
saúde.
b) receber salários ou honorários compatíveis com o nível de formação, a jornada de trabalho, a
complexidade das ações e a responsabilidade pelo exercício profissional.
c) suspender suas atividades, individual ou coletivamente, quando a instituição pública ou privada
para a qual trabalhe não oferecer condições dignas para o exercício profissional ou que desrespeite
a legislação do setor saúde, ressalvadas as situações de urgência e emergência, devendo comunicar
imediatamente por escrito sua decisão ao Conselho Regional de Enfermagem.
d) desenvolver atividades profissionais na falta de material ou equipamentos de proteção
individual e coletiva definidos na legislação específica.
e) ser informado sobre as políticas da instituição e do serviço de enfermagem, bem como
participar de sua elaboração.
Curso Específico de Enfermagem p/EBSERH Página 84
Curso Específico de Enfermagem p/EBSERH
30 - (HUJM-UFMT/EBSERH/Instituto AOCP/2014) De acordo com a Resolução COFEN n°.
311/2007, na Seção I - das relações com a pessoa, família e coletividade, constitui direito do
profissional de enfermagem
a) assegurar à pessoa, família e coletividade assistência de enfermagem livre de danos decorrentes
de imperícia, negligência ou imprudência.
b) aprimorar os conhecimentos técnicos, científicos, éticos e culturais, em benefício da pessoa,
família e coletividade e do desenvolvimento da profissão.
c) recusar a execução de atividades que não sejam de sua competência técnica, científica, ética e
legal ou que não ofereçam segurança ao profissional, à pessoa, família e coletividade.
d) encaminhar a pessoa, família e coletividade aos serviços de defesa do cidadão, nos termos da
lei.
e) participar da prática multiprofissional e interdisciplinar com responsabilidade, autonomia e
liberdade.
31 - (HULW-UFPB/EBSERH/Instituto AOCP/2014) De acordo com a Resolução COFEN
311/2007, na Seção III, constitui-se em direito do profissional de enfermagem
a) cumprir e fazer os preceitos é ticos e legais da profissão.
b) comunicar ao Conselho Regional de Enfermagem fatos que firam preceitos do presente Código
e da legislaçãõ o do exercício profissional.
c) participar da prática multiprofissional e interdisciplinar com responsabilidade, autonomia e
liberdade.
d) recusar-se a executar prescrição medicamentosa e terapêutica, na qual não conste a assinatura e
o número de registro do profissional, exceto em situações de urgência e emergência.
e) requerer, ao Conselho Regional de Enfermagem, medidas cabíveis para obtenção de desagravo
público em decorrência de ofensa sofrida no exercício profissional.
Curso Específico de Enfermagem p/EBSERH Página 85
Curso Específico de Enfermagem p/EBSERH
32. (HU-UFS/EBSERH/Instituto AOCP/2014) As infrações que provoquem perigo de vida,
debilidade temporária de membro, sentido ou função de qualquer pessoa são consideradas
a) leves.
b) moderadas.
c) graves.
d) gravíssimas.
e) agravantes.
33 - (HU-UFS/EBSERH/Instituto AOCP/2014) O Código de Ética dos Profissionais de
Enfermagem, no caso de uma Infração, considera para a graduação da Penalidade e respectiva
imposição, os critérios citados a seguir, EXCETO
a) a maior ou menor gravidade da infração.
b) as circunstâncias agravantes e atenuantes da infração.
c) o dano causado e suas consequências.
d) o tempo de trabalho e o cargo do profissional infrator.
e) os antecedentes do infrator.
34 - (HULW-UFPB/EBSERH/Instituto AOCP/2014) De acordo com a Resolução COFEN
311/2007, as penalidades a serem impostas pelos Conselhos Federal e Regional de Enfermagem,
conforme o que determina o art. 18, da Lei n° 5.905, de 12 de julho de 1973, são as seguintes:
a) advertência verbal, advertência por escrito, censura, suspensão do exercício profissional e
cassação do direito ao exercício profissional.
b) advertência verbal, advertência por escrito, multa, censura, suspensão do exercício profissional
e cassação do direito ao exercício profissional.
c) advertência verbal, multa, suspensão do exercício profissional e cassação do direito ao exercício
profissional.
d) advertência verbal, advertência por escrito, multa, suspensão do exercício profissional e
cassação do direito ao exercício profissional.
e) advertência verbal, multa, censura, suspensão do exercício profissional e cassação do direito ao
exercício profissional.
Curso Específico de Enfermagem p/EBSERH Página 86
Curso Específico de Enfermagem p/EBSERH
35 - (HUSM-UFSM/EBSERH/Instituto AOCP/2014) A pena de cassação do direito ao
exercício profissional é aplicável no caso de qual infração apresentada a seguir?
a) Realizar ou facilitar ações que causem prejuízo ao patrimônio ou comprometam a finalidade
para a qual foram instituídas as organizações da categoria.
b) Executar e determinar a execução de atos contrários ao Código de Ética e às demais normas que
regulam o exercício da Enfermagem.
c) Colaborar, direta ou indiretamente, com outros profissionais de saúde, no descumprimento da
legislação referente aos transplantes de órgãos, tecidos, esterilização humana, fecundação artificial
e manipulação genética.
d) Apropriar-se de dinheiro, valor, bem móvel ou imóvel, público ou particular de que tenha posse
em razão do cargo, ou desviá-lo em proveito próprio ou de outrem.
e) Assinar as ações de enfermagem que não executou, bem como permitir que suas ações sejam
assinadas por outro profissional.
36. (Intituto INES/AOCP/2012) Com base no Código de Ética dos profissionais de Enfermagem
entre as alternativas a seguir, assinale aquela que representa um Dever do profissional de
enfermagem.
a) Recusar-se a executar atividades que não sejam de sua competência técnica, científica, ética e
legal ou que não ofereçam segurança ao profissional, à pessoa, família e coletividade.
b) Comunicar ao Conselho Regional de Enfermagem e aos órgãos competentes, fatos que
infrinjam dispositivos legais que possam prejudicar o exercício profissional.
c) Apoiar as iniciativas que visem ao aprimoramento profissional e à defesa dos direitos e
interesses da categoria e da sociedade.
d) Executar ou participar da assistência à saúde sem o consentimento da pessoa ou de seu
representante legal, exceto em iminente risco de morte.
e) Abster-se de revelar informações confidenciais de que tenha conhecimento em razão de seu
exercício profissional a pessoas ou entidades que não estejam obrigadas ao sigilo.
Curso Específico de Enfermagem p/EBSERH Página 87
Curso Específico de Enfermagem p/EBSERH
37. (Prefeitura de Juazeiro-BA/AOCP/2012) Em relação às penalidades impostas pelo Código
de Ética dos profissionais de Enfermagem, assinale a alternativa correta.
a) A cassação é de alçada da Associação Brasileira de Enfermagem e consiste na perda do direito
ao exercício da Enfermagem e será divulgada em jornais de grande circulação.
b) A advertência verbal consiste na admoestação ao infrator, de forma reservada, que será
registrada no Prontuário do mesmo, na presença de quatro testemunhas e divulgada em jornais de
grande circulação.
c) A suspensão consiste na proibição do exercício profissional da Enfermagem por um período
não superior a 09 (nove) dias e serão divulgados nas publicações oficiais dos Conselhos Federal e
Regional de Enfermagem.
d) As penalidades, referentes à advertência verbal, multa, censura e suspensão do exercício
profissional, são da alçada do Conselho Regional de Enfermagem, devendo ser registradas no
prontuário do profissional de Enfermagem.
e) São consideradas infrações leves as que ofendam a integridade física, mental ou moral de
qualquer pessoa, e por serem consideradas leves não estão sujeitas as penalidades do Conselho
Regional de Enfermagem.
38. (Prefeitura de Ibiporã-PR/AOCP/2011) De acordo com o código de ética dos profissionais
de enfermagem, as infrações serão consideradas leves, graves ou gravíssimas, conforme a
natureza do ato e a circunstância de cada caso. Sobre as consideradas circunstâncias
atenuantes analise as assertivas e assinale a alternativa que aponta as corretas.
I. Cometer infração dolosamente.
II. Realizar atos sob coação e/ou intimidação.
III. Cometer a infração com abuso de autoridade ou violação do dever inerente ao cargo ou
função.
IV. Ter o infrator procurado, logo após a infração, por sua espontânea vontade e com eficiência,
evitar ou minorar as consequências do seu ato.
a) Apenas I, II e III.
b) Apenas II e III.
c) I, II, III e IV.
d) Apenas I, II e IV.
e) Apenas II e IV.
Curso Específico de Enfermagem p/EBSERH Página 88
Curso Específico de Enfermagem p/EBSERH
39 - (Instituto INES/AOCP/2012) Cometendo o profissional de enfermagem uma Infração ao seu
Código de Ética, para a graduação da penalidade e respectiva imposição, considera-se
a) o ato praticado individualmente ou em equipe.
b) o cargo ocupado pelo infrator dentro da instituição.
c) a idade do infrator.
d) a categoria profissional do infrator.
e) o dano causado e suas consequências.
GABARITO
1. E 9. C 17. A 25. E 33. D
2. C 10. C 18. B 26. C 34. C
3. A 11. E 19. B 27. C 35. D
4. C 12. C 20. B 28. E 36. B
5. E 13. C 21. D 29. D 37. D
6. A 14. E 22. B 30. C 38. E
7. A 15. E 23. A 31. E 39. E
8. E 16. D 24. E 32. C

Curso bioetica, romulo passos

  • 1.
    Curso Específico deEnfermagem p/EBSERH Página 1 Curso Específico de Enfermagem p/EBSERH Equipe Professor Rômulo Passos | 2015 CURSO ESPECÍFICO DE ENFERMAGEM P/ EBSERH 12 AULAS TEORIA E QUESTÕES COMENTADAS
  • 2.
    Curso Específico deEnfermagem p/EBSERH Página 2 Curso Específico de Enfermagem p/EBSERH Olá, futura (o) concursada (o)! Seja bem-vinda (o) ao curso e a metodologia de estudo adotada por mais de 35 mil estudantes e profissionais da Saúde de todo o Brasil. Antes de tudo, gostaria de falar sobre o grande diferencial para a aprovação em concursos públicos: A LEITURA! Se você tem medo ou preguiça de ler, você está dando o primeiro passo para a reprovação. A aprovação só chega para os bons leitores. Pense nisso! Segundo diversos estudos científicos, a leitura exige uma intensa mobilização cognitiva, o que repercute sobre o processo de formação de memórias de médio e longo prazo. Esse processo é essencial para incorporação das informações apreendidas durante a sua preparação. No entanto, há uma verdadeira febre entre os estudantes por outros métodos de estudo, em especial as videoaulas. Muitos subestimam a eficácia da leitura e acabam pagando um preço alto por uma escolha equivocada. Perdem, com isso, a habilidade da leitura, o ritmo mental, e comprometem o raciocínio automático. Entram em um ciclo vicioso: quanto menos leem, mais dificuldade apresentam para a próxima leitura. O mais interessante é que a sua prova exigirá alta capacidade de concentração e de raciocínio, habilidades particulares dos bons leitores. Se você tem dificuldade de ler, comece a vencer esse desafio lendo, e não fugindo dessa necessidade. Não estamos dizendo que outras fontes de estudos devem ser abolidas, o que queremos transmitir é que TODAS são complementares à LEITURA. Bons estudos e não esqueça: LEIA MAIS, LEIA SEMPRE! Sou o Professor Rômulo Passos, graduado em Enfermagem pela Universidade Federal da Paraíba e especialista em Saúde Coletiva pela Universidade Federal da Bahia. Atualmente su servidor público federeal vinculado ao INSS e recém aprovado para o cargo de ENFERMEIRO do Hospital Universitário Lauro Wanderlei da UFPB. É com a experiência de ter conduzido cursos preparatório para os maires concursos ocorridos nos últimos dois anos na área da saúde no Brasil, que venho convidá-la (o) para mais uma jornada rumo à aprovação, agora no CONCURSO NACIONAL DA EBSERH.
  • 3.
    Curso Específico deEnfermagem p/EBSERH Página 3 Curso Específico de Enfermagem p/EBSERH Dentre os muitos encontros com os nossos alunos pelo Brasil, uma pergunta que sempre ocorre: COMO ESTUDAR OS CONHECIMENTOS ESPECÍFICOS DE ENFERMAGEM PARA OS CONCURSOS DA EBSERH? Devemos ser realistas que o tempo entre o lançamento do edital e a prova é curto. Precisamos otimizá-lo. Não é apenas a quantidade de horas de estudo que será determinante para a sua aprovação. O seu tempo de estudo vale ouro. Precisa escolher o material que aborde a teoria cobrada no edital em equilíbrio com a resolução de todas as questões do Instituto AOCP. Por que a grande maioria dos aprovados em 2014 na Enfermagem estudou por nossos cursos em PDF? A resposta é simples, este tipo de curso aborda a realidade das bancas, você estuda de forma ativa, treinando determinadas aéreas do seu cérebro para o dia da prova. Não perde tempo, pois a leitura é direcionada e resolução de questões realmente é que determina a aprovação. Isso foi comprovado, basta verificar a lista de nossos mais de 3.000 alunos aprovados em 2014 e depoimentos de muitos deles. O estudo deve ser crescente, com a destinação de tempo para revisão e aprofundamento dos temas. Este curso juntamente com o curso de [Conhecimentos Básicos para EBSERH] do site são os únicos instrumentos que lhe proporcionarão a preparação de alto rendimento, focada no Instituto AOCP e COMPLETA. Para complementar seus estudos, faz-se necessário a resolução exaustiva de questões, divididas por temas e comentadas. Por isso, criamos o site www.questoesnasaude.com.br. O Instituto AOCP tem predileção por determinados temas, bem como por determinadas abordagens. Na verdade, cada banca tem uma abordagem peculiar! Esses temas serão priorizados, sem detrimento dos demais. Não podemos perder nenhuma questão por negligência em não ter estudado determinado assunto.
  • 4.
    Curso Específico deEnfermagem p/EBSERH Página 4 Curso Específico de Enfermagem p/EBSERH Portanto, este curso ora proposto permite que você aprenda aquilo que realmente é cobrado nas provas do Instituto AOCP, de maneira esquematizada, clara, objetiva e direcionada. Economiza-se tempo e se ganha efetividade. Preparação VITORIOSA que preparamos para a EBSERH: Objetivos  Apresentar toda a teoria necessária para a resolução das questões do estilo do Instituto AOCP;  Disponibilizar comentários a todas as questões do Instituto AOCP;  Possibilitar disciplina de estudo, pois cada aula será disponibilizada a cada 5 dias;  Possibilitar a fácil revisão dos conteúdos por meio dos esquemas e resumos, contidos nas aulas;  Estudar de forma direcionada e organizada, já que cada aula aborda teoria e resolução de questões de determinado tópico do edital. Regras gerais  As aulas, elaboradas pela equipe de professores do site, são escritas no formato PDF (apostilas), que podem ser baixadas para seu computador, tablet ou celular de forma permanente;  Você poderá, ser for de seu interesse, imprimir as aulas;  Poderá ainda participar dos fóruns de dúvidas e interagir com os demais alunos e professores do curso. I •Estudar e revisar todas as aulas do Curso Específico de Enfermagem p/EBSERH; II •Estudar e revisar todas as aulas do Curso de Conheciemntos Básicos p/EBSERH; III •Trainar e aprofundar a resolução de questões no site www.questoesnasaude.com.br
  • 5.
    Curso Específico deEnfermagem p/EBSERH Página 5 Curso Específico de Enfermagem p/EBSERH Conteúdo Mas vamos ao que interessa, segue a nossa primeira aula inteiramente gratuita para sua aprovação. Nº Aulas Datas 1 Código de Ética e Deontologia de Enfermagem – análise crítica. e Lei do Exercício Profissional (Lei n.°7.498/1986– Regulamentada pelo Decreto 94.406/1987). disponível 2 Concepções teórico-práticas da Assistência de Enfermagem. Sistematização da Assistência de Enfermagem. Planejamento da assistência de enfermagem. Processo de enfermagem ‐ teoria e prática. Consulta de enfermagem. disponível 3 Normas do Ministério da Saúde para atuação: programa nacional de imunizações, saúde da criança e do adolescente. 07/01 4 Normas do Ministério da Saúde para atuação: programa de saúde da mulher 13/01 5 Normas do Ministério da Saúde para atuação: programa saúde do idoso 19/01 6 Normas do Ministério da Saúde para atuação: programa de hipertensão e diabetes. 26/01 7 Normas do Ministério da Saúde para atuação: programa de DST e AIDS, hanseníase, pneumologia sanitária. 02/02 8 Fundamentos do Exercício da Enfermagem. Medidas de higiene e de segurança nos serviços de enfermagem. 07/02 9 Primeiros socorros. Política Nacional de Atenção às Urgências. Emergências clínico‐ cirúrgicas e a assistência de enfermagem 10/02 10 Administração dos Serviços de Enfermagem. Normas, Rotinas e Manuais – elaboração e utilização na enfermagem. Enfermeiro como líder e agente de mudança. 14/02 11 Processo Social de Mudança das Práticas Sanitárias no SUS e na Enfermagem. Assistência integral por meio do trabalho em equipes: de enfermagem, multiprofissional e interdisciplinar. Bioética. 19/02 12 Ensino ao paciente com vistas ao auto‐cuidado: promoção e prevenção da saúde. 23/02
  • 6.
    Curso Específico deEnfermagem p/EBSERH Página 6 Curso Específico de Enfermagem p/EBSERH Aula nº 1 - Lei do Exercício Profissional (Lei n.°7.498/1986– Regulamentada pelo Decreto 94.406/1987) e Código de Ética e Deontologia de Enfermagem – análise crítica. Amigo (a) concurseiro (a)! Esta primeira aula é a mais importante do curso. Pode ter certeza disso ! A pergunta que não quer calar: como é importante, se os temas são simples e pequenos? - Por isso mesmo, nobre amigo (a)! Trataremos nesta aula de temas simples, mas negligenciados pela maioria dos concurseiros. O instituto AOCP, sabendo disso, coloca detalhes minunciosos e pegadinhas nas questões sobre o Código de Ética de Enfermagem (CEPE). Pasme! Milhares de candidatos deixaram de ser aprovados por ter cometido o erro de estudar o referido tema de forma superficial. Isso não acontecerá com você! Faça a leitura desta aula pelo menos duas vezes. Anote as dúvidas e refaça várias vezes as questões que, por ventura, errar. Além disso, resolva as questões sobre os temas no nosso site www.questoesnasaude.com.br. Enfim, estude pra valer se realmente quer aparecer na lista dos APROVADOS! Boa aula! Profº Rômulo Passos Profº Dimas Nascimento
  • 7.
    Curso Específico deEnfermagem p/EBSERH Página 7 Curso Específico de Enfermagem p/EBSERH 1 - Lei n° 7.498/1986 - Regulamentada pelo Decreto 94.406/1987 É livre o exercício da enfermagem em todo o território nacional, observadas as disposições desta lei. A enfermagem e suas atividades auxiliares somente podem ser exercidas por pessoas legalmente habilitadas e inscritas no Conselho Regional de Enfermagem com jurisdição na área onde ocorre o exercício. A enfermagem é exercida privativamente pelo Enfermeiro, pelo Técnico de Enfermagem, pelo Auxiliar de Enfermagem e pela Parteira, respeitados os respectivos graus de habilitação. O planejamento e a programação das instituições e serviços de saúde INCLUEM planejamento e programação de enfermagem. A programação de enfermagem inclui a prescrição da assistência de enfermagem. Enfermagem Enfemeiro Tec. Enfermagem Parteira Aux. Enfermagem Planejamento e a programação das instituições e serviços de saúde INCLUEM planejamento e programação de enfermagem.
  • 8.
    Curso Específico deEnfermagem p/EBSERH Página 8 Curso Específico de Enfermagem p/EBSERH São Enfermeiros: Vejamos o que dispõe o Decreto nº 50.387, de 28 de março de 1961, art. 3º, alínea d: as pessoas registradas como tal no termos dos artigos 2º e 5º do Decreto 20.931, de 11 de janeiro de 1932, e, até, a promulgação da Lei número 775, de 6 de agôsto de 1949, aquelas a que se refere o art. 33 parágrafo 2º do Decreto nº 21.141, de 10 de março de 1932. São Técnicos de Enfermagem: I - o titular do diploma de Enfermeiro conferido por instituição de ensino, nos termos da lei; II - o titular do diploma ou certificado de Obstetriz ou de Enfermeira Obstétrica, conferido nos termos da lei; III - o titular do diploma ou certificado de Enfermeira e a titular do diploma ou certificado de Enfermeira Obstétrica ou de Obstetriz, ou equivalente, conferido por escola estrangeira segundo as leis do país, registrado em virtude de acordo de intercâmbio cultural ou revalidado no Brasil como diploma de Enfermeiro, de Enfermeira Obstétrica ou de Obstetriz; IV - aqueles que, não abrangidos pelos incisos anteriores, obtiverem título de Enfermeiro conforme o disposto na alínea d do art. 3º do Decreto nº 50.387, de 28 de março de 1961*. I - o titular do diploma ou do certificado de Técnico de Enfermagem, expedido de acordo com a legislação e registrado pelo órgão competente; II - o titular do diploma ou do certificado legalmente conferido por escola ou curso estrangeiro, registrado em virtude de acordo de intercâmbio cultural ou revalidado no Brasil como diploma de Técnico de Enfermagem.
  • 9.
    Curso Específico deEnfermagem p/EBSERH Página 9 Curso Específico de Enfermagem p/EBSERH São Auxiliares de Enfermagem: I - o titular de certificado de Auxiliar de Enfermagem conferido por instituição de ensino, nos termos da lei e registrado no órgão competente; II - o titular de diploma a que se refere a Lei nº 2.822, de 14 de junho de 1956; III - o titular do diploma ou certificado a que se refere o inciso III do art. 2º da Lei nº 2.604, de 17 de setembro de 1955, expedido até a publicação da Lei nº 4.024, de 20 de dezembro de 1961; IV - o titular de certificado de Enfermeiro Prático ou Prático de Enfermagem, expedido até 1964 pelo Serviço Nacional de Fiscalização da Medicina e Farmácia, do Ministério da Saúde, ou por órgão congênere da Secretaria de Saúde nas Unidades da Federação, nos termos do Decreto-lei nº 23.774, de 22 de janeiro de 1934, do Decreto-lei nº 8.778, de 22 de janeiro de 1946, e da Lei nº 3.640, de 10 de outubro de 1959; V - o pessoal enquadrado como Auxiliar de Enfermagem, nos termos do Decreto-lei nº 299, de 28 de fevereiro de 1967; VI - o titular do diploma ou certificado conferido por escola ou curso estrangeiro, segundo as leis do país, registrado em virtude de acordo de intercâmbio cultural ou revalidado no Brasil como certificado de Auxiliar de Enfermagem. São Parteiras: I • a titular do certificado previsto no art. 1º do Decreto-lei nº 8.778, de 22 de janeiro de 1946, observado o disposto na Lei nº 3.640, de 10 de outubro de 1959; II • a titular do diploma ou certificado de Parteira, ou equivalente, conferido por escola ou curso estrangeiro, segundo as leis do país, registrado em virtude de intercâmbio cultural ou revalidado no Brasil, até 2 (dois) anos após a publicação desta lei, como certificado de Parteira.
  • 10.
    Curso Específico deEnfermagem p/EBSERH Página 10 Curso Específico de Enfermagem p/EBSERH Passaremos agora para o estudo das principais disposições da legislação de enfermagem para fins de concurso, que são as atribuições do enfermeiro privativas e como integrante da equipe de saúde. Atividades do Enfermeiro (Lei nº 7.498/86) Privativas (art. 11, inciso I) Como integrante da equipe de saúde (art. 11, inciso II) a) direção do órgão de enfermagem integrante da estrutura básica da instituição de saúde, pública e privada, e chefia de serviço e de unidade de enfermagem; b) organização e direção dos serviços de enfermagem e de suas atividades técnicas e auxiliares nas empresas prestadoras desses serviços; c) planejamento, organização, coordenação, execução e avaliação dos serviços da assistência de enfermagem; h) consultoria, auditoria e emissão de parecer sobre matéria de enfermagem; i) consulta de enfermagem; j) prescrição da assistência de enfermagem; l) cuidados diretos de enfermagem a pacientes graves com risco de vida; m) cuidados de enfermagem de maior complexidade técnica e que exijam conhecimentos de base científica e capacidade de tomar decisões imediatas. a) participação no planejamento, execução e avaliação da programação de saúde; b) participação na elaboração, execução e avaliação dos planos assistenciais de saúde; c) prescrição de medicamentos estabelecidos em programas de saúde pública e em rotina aprovada pela instituição de saúde; d) participação em projetos de construção ou reforma de unidades de internação; e) prevenção e controle sistemático da infecção hospitalar e de doenças transmissíveis em geral (nos programas de vigilância epidemiológica, conforme Decreto 94.406/87); f) prevenção e controle sistemático de danos que possam ser causados à clientela durante a assistência de enfermagem; g) assistência de enfermagem à gestante, parturiente, puérpera (e ao recém-nascido, conforme Decreto 94.406/87); h) acompanhamento da evolução e do trabalho de parto; i) execução do parto sem distocia; j) educação visando à melhoria de saúde da população. Muitos candidatos estudam apenas a atribuições do enfermeiro previstas na tabela acima e esquecem de outras atribuições previstas no Decreto nº 94.406/87.
  • 11.
    Curso Específico deEnfermagem p/EBSERH Página 11 Curso Específico de Enfermagem p/EBSERH Além das atividades previstas no art. 11, inciso II, da Lei nº 7.498/86, compete ao Enfermeiro, como integrante da equipe de saúde (Decreto nº 94.406/87. Art. 8º, inciso II): i) participação nos programas e nas atividades de assistência integral à saúde individual e de grupos específicos, particularmente daqueles prioritários e de alto risco; l) execução e assistência obstétrica em situação de emergência e execução do parto sem distocia; m) participação em programas e atividades de educação sanitária, visando à melhoria de saúde do indivíduo, da família e da população em geral; n) participação nos programas de treinamento e aprimoramento de pessoal de saúde, particularmente nos programas de educação continuada; o) participação nos programas de higiene e segurança do trabalho e de prevenção de acidentes e de doenças profissionais e do trabalho; p) participação na elaboração e na operacionalização do sistema de referência e contra- referência do paciente nos diferentes níveis de atenção à saúde; q) participação no desenvolvimento de tecnologia apropriada à assistência de saúde; r) participação em bancas examinadoras, em matérias específicas de enfermagem, nos concursos para provimento de cargo ou contratação de Enfermeiro ou pessoal técnico e Auxiliar de Enfermagem. Ao Enfermeiro Obstetra compete, além das atribuições referidas do Enfermeiro: a) assistência à parturiente e ao parto normal; b) identificação das distocias obstétricas e tomada de providências até a chegada do médico; c) realização de episiotomia e episiorrafia e aplicação de anestesia local, quando necessária.
  • 12.
    Curso Específico deEnfermagem p/EBSERH Página 12 Curso Específico de Enfermagem p/EBSERH Vejamos abaixo as disposições sobre as atribuições do Técnico e Auxiliar de Enfermagem e Parteiro. O Técnico de Enfermagem exerce atividade de nível médio, envolvendo orientação e acompanhamento do trabalho de enfermagem em grau auxiliar, e participação no planejamento da assistência de enfermagem, cabendo-lhe especialmente: a) participar da programação da assistência de enfermagem; b) executar ações assistenciais de enfermagem, exceto as privativas do Enfermeir; c) participar da orientação e supervisão do trabalho de enfermagem em grau auxiliar; d) participar da equipe de saúde. Ainda, de acordo com o Decreto nº 94.406/87, o Técnico de Enfermagem exerce as atividades auxiliares, de nível médio técnico, atribuídas à equipe de enfermagem, cabendo-lhe assistir ao Enfermeiro: a) no planejamento, programação, orientação e supervisão das atividades de assistência de enfermagem; b) na prestação de cuidados diretos de enfermagem a pacientes em estado grave; c) na prevenção e controle das doenças transmissíveis em geral em programas de vigilância epidemiológica; d) na prevenção e no controle sistemático da infecção hospitalar; e) na prevenção e controle sistemático de danos físicos que possam ser causados a pacientes durante a assistência de saúde; f) na execução dos seguintes programas: participação nos programas e nas atividades de assistência integral à saúde individual e de grupos específicos, particularmente daqueles prioritários e de alto risco; participação nos programas de higiene e segurança do trabalho e de prevenção de acidentes e de doenças profissionais e do trabalho. O Auxiliar de Enfermagem exerce atividades de nível médio, de natureza repetitiva, envolvendo serviços auxiliares de enfermagem sob supervisão, bem como a participação em nível de execução simples, em processos de tratamento, cabendo-lhe especialmente: a) observar, reconhecer e descrever sinais e sintomas; b) executar ações de tratamento simples; c) prestar cuidados de higiene e conforto ao paciente; d) participar da equipe de saúde.
  • 13.
    Curso Específico deEnfermagem p/EBSERH Página 13 Curso Específico de Enfermagem p/EBSERH De forma detalhada, conforme disposições do Decreto nº 94.406/87, compete ao Auxiliar de Enfermagem: I - preparar o paciente para consultas, exames e tratamentos; II - observar, reconhecer e descrever sinais e sintomas, ao nível de sua qualificação; III - executar tratamentos especificamente prescritos, ou de rotina, além de outras atividades de enfermagem, tais como: a) ministrar medicamentos por via oral e parenteral; b) realizar controle hídrico; c) fazer curativos; d) aplicar oxigenoterapia, nebulização, enteroclisma, enema e calor ou frio; e) executar tarefas referentes à conservação e aplicação de vacinas; f) efetuar o controle de pacientes e de comunicantes em doenças transmissíveis; g) realizar testes e proceder à sua leitura, para subsídio de diagnóstico; h) colher material para exames laboratoriais; i) prestar cuidados de enfermagem pré e pós-operatórios; j) circular em sala de cirurgia e, se necessário, instrumentar; l) executar atividades de desinfecção e esterilização; IV - prestar cuidados de higiene e conforto ao paciente e zelar por sua segurança, inclusive: a) alimentá-lo ou auxiliá-lo a alimentar-se; b) zelar pela limpeza e ordem do material, de equipamentos e de dependências de unidades de saúde; V - integrar a equipe de saúde; VI - participar de atividades de educação em saúde, inclusive: a) orientar os pacientes na pós-consulta, quanto ao cumprimento das prescrições de enfermagem e médicas; b) auxiliar o Enfermeiro e o Técnico de Enfermagem na execução dos programas de educação para a saúde; VII - executar os trabalhos de rotina vinculados à alta de pacientes; VIII - participar dos procedimentos pós-morte.
  • 14.
    Curso Específico deEnfermagem p/EBSERH Página 14 Curso Específico de Enfermagem p/EBSERH Vejamos abaixo as principais características do trabalho entre do Auxiliar e Técnico de Enfermagem, segundo a Lei nº 7.498/86. As atividades do Técnico e Auxiliar de Enfermagem, quando exercidas em instituições de saúde, públicas e privadas, e em programas de saúde, somente podem ser desempenhadas sob orientação e supervisão de Enfermeiro. Ao Parteiro incumbe: I - prestar cuidados à gestante e à parturiente; II - assistir ao parto normal, inclusive em domicílio; e III - cuidar da puérpera e do recém-nascido. As atividades do são exercidas sob supervisão de Enfermeiro Obstetra, quando realizadas em instituições de saúde, e, sempre que possível, sob controle e supervisão de unidade de saúde, quando realizadas em domicílio ou onde se fizerem necessárias. O pessoal que se encontra executando tarefas de enfermagem, em virtude de carência de recursos humanos de nível médio nessa área, sem possuir formação específica regulada em lei, será autorizado, pelo Conselho Federal de Enfermagem, a exercer atividades elementares de enfermagem, observado o disposto no art. 15 da Lei 7498/861 . 1 Esse artigo dispõe sobre a supervisão das atividades do Técnico e Auxiliar de Enfermagem pelo Enfermeiro. Principais atribuições do Técnico de Enfermagem a) participar da programação da assistência de enfermagem; b) executar ações assistenciais de enfermagem, exceto as privativas do Enfermeiro; c) participar da orientação e supervisão do trabalho de enfermagem em grau auxiliar; d) participar da equipe de saúde. Principais atribuições do Auxiliar de Enfermagem a) observar, reconhecer e descrever sinais e sintomas; b) executar ações de tratamento simples; c) prestar cuidados de higiene e conforto ao paciente. d) participar da equipe de saúde.
  • 15.
    Curso Específico deEnfermagem p/EBSERH Página 15 Curso Específico de Enfermagem p/EBSERH É assegurado aos atendentes de enfermagem, admitidos antes da vigência da referida lei, o exercício das atividades elementares da enfermagem, observado o disposto em seu artigo 15. Ressaltamos que a teoria abordada foi baseada na Lei 7.498/86 e Decreto nº 94.406/87, que devem ser estudados de forma integrada. Passemos agora para resolução de questões do Instituto AOCP sobre a temática: 1. (HU-UFS/EBSERH/Instituto AOCP/2014) Sobre a Lei do Exercício Profissional, assinale a alternativa correta. a) A Lei aponta que a Enfermagem é exercida privativamente pelo Enfermeiro e Técnico de Enfermagem, respeitados os respectivos graus de habilitação. b) Quando necessário e sob supervisão do Enfermeiro, o Técnico de Enfermagem poderá realizar Consulta de Enfermagem. c) Cabe ao Auxiliar de Enfermagem prestar cuidados de enfermagem diretos a pacientes graves e com risco de vida. d) A Lei 7.498/86 extingue, da categoria dos profissionais de enfermagem, a Parteira. e) É privativo do Enfermeiro a consultoria, auditoria e emissão de parecer sobre matéria de Enfermagem. COMENTÁRIOS: Vejamos cada um dos itens incorretos, conforme disposições da Lei nº 7.498, de 25 de junho de 1986: Item A. A Lei aponta que a Enfermagem é exercida privativamente pelo Enfermeiro e Técnico de Enfermagem, Auxiliar de Enfermagem e Parteiro, respeitados os respectivos graus de habilitação. Item B. A Consulta de Enfermagem é uma atividade privativa do enfermeiro, não podendo ser delegada aos demais membros da equipe. Item C. É uma atividade privativa do enfermeiro prestar cuidados de enfermagem diretos a pacientes graves e com risco de vida. Item D. A Lei 7.498/86 assegura a participação da Parteira na categoria dos profissionais de enfermagem. Constatamos que o gabarito da questão é a letra E.
  • 16.
    Curso Específico deEnfermagem p/EBSERH Página 16 Curso Específico de Enfermagem p/EBSERH 2. (HU-UFMS/EBSERH/Instituto AOCP/2014) Sobre o Decreto n° 94.406/87 que regulamenta a Lei n° 7.498/86, que dispõe sobre o exercício da Enfermagem, assinale a alternativa INCORRETA. a) Cabe privativamente ao enfermeiro a organização e direção dos serviços de Enfermagem e de suas atividades técnicas e auxiliares nas empresas prestadoras desses serviços. b) Cabe ao enfermeiro como integrante da equipe de saúde a prevenção e controle sistemática da infecção hospitalar, inclusive como membro das respectivas comissões. c) Cabe aos profissionais titulares do diploma de Obstetriz à prestação de assistência à parturiente e ao parto cesárea. d) Ao técnico de enfermagem cabe assistir ao enfermeiro no planejamento, programação, orientação e supervisão das atividades de assistência de Enfermagem. e) O auxiliar de enfermagem executa as atividades auxiliares de nível médio atribuídas à equipe de Enfermagem, cabendo-lhe preparar o paciente para consultas, exames e tratamentos. COMENTÁRIOS: Como integrante da equipe de saúde, compete ao enfermeiro, dentre outras, as seguintes atribuições: · assistência de enfermagem à gestante, parturiente e puérpera; · acompanhamento da evolução e do trabalho de parto; · execução do parto sem distocia. Além das atribuições do Enfermeiro referidas acima, compete ao Enfermeiro Obstetra as seguintes ações: · assistência à parturiente e ao parto NORMAL; · identificação das distocias obstétricas e tomada de providências até a chegada do médico; · realização de episiotomia e episiorrafia e aplicação de anestesia local, quando necessária. O gabarito da questão é a letra C, já que cabe aos profissionais titulares do diploma de Obstetriz à prestação de assistência à parturiente e ao parto NORMAL, e não cesária.
  • 17.
    Curso Específico deEnfermagem p/EBSERH Página 17 Curso Específico de Enfermagem p/EBSERH 3. (HUJM-UFMT/EBSERH/Instituto AOCP/2014) De acordo com a Lei nº. 7.498/1986, regulamentada pelo Decreto no. 94.406/1987, o Auxiliar de Enfermagem executa as atividades auxiliares, de nível médio, atribuídas à equipe de Enfermagem, o que NÃO inclui a) emitir parecer sobre matéria de enfermagem. b) aplicar oxigenioterapia, nebulização, enteroclisma, enema e calor ou frio. c) executar tarefas referentes à conservação e aplicação de vacinas. d) realizar testes e proceder a sua leitura, para subsídio de diagnóstico. e) ministrar medicamentos por via oral e parenteral. COMENTÁRIOS: Segundo disposições do art. 11 do Decreto 94406/86, o Auxiliar de Enfermagem executa as atividades auxiliares, de nível médio, atribuídas à equipe de enfermagem, cabendo-lhe: I - preparar o paciente para consultas, exames e tratamentos; II - observar, reconhecer e descrever sinais e sintomas, ao nível de sua qualificação; III - executar tratamentos especificamente prescritos, ou de rotina, além de outras atividades de enfermagem, tais como: a) ministrar medicamentos por via oral e parenteral; b) realizar controle hídrico; c) fazer curativos; d) aplicar oxigenoterapia, nebulização, enteroclisma, enema e calor ou frio; e) executar tarefas referentes à conservação e aplicação de vacinas; f) efetuar o controle de pacientes e de comunicantes em doenças transmissíveis; g) realizar testes e proceder à sua leitura, para subsídio de diagnóstico; h) colher material para exames laboratoriais; i) prestar cuidados de enfermagem pré e pós-operatórios; j) circular em sala de cirurgia e, se necessário, instrumentar; l) executar atividades de desinfecção e esterilização; IV - prestar cuidados de higiene e conforto ao paciente e zelar por sua segurança, inclusive: a) alimentá-lo ou auxiliá-lo a alimentar-se; b) zelar pela limpeza e ordem do material, de equipamentos e de dependências de unidades de saúde; V - integrar a equipe de saúde;
  • 18.
    Curso Específico deEnfermagem p/EBSERH Página 18 Curso Específico de Enfermagem p/EBSERH VI - participar de atividades de educação em saúde, inclusive: a) orientar os pacientes na pós-consulta, quanto ao cumprimento das prescrições de enfermagem e médicas; b) auxiliar o Enfermeiro e o Técnico de Enfermagem na execução dos programas de educação para a saúde; VII - executar os trabalhos de rotina vinculados à alta de pacientes; VIII - participar dos procedimentos pós-morte. O gabarito da questão é a letra A, ao passo que emitir parecer sobre matéria de enfermagem é atribuição privativa do enfermeiro, e não competência do auxiliar de enfermagem. 4. (HULW-UFPB/EBSERH/Instituto AOCP/2014) De acordo com o Decreto-Lei n° 94.406/87, são enfermeiros, EXCETO a) o titular do diploma ou certificado de Obstetriz ou de Enfermeira Obstétrica, conferidos nos termos da lei. b) o titular do diploma de Enfermeiro conferido por instituição de ensino, nos termos da lei. c) o titular de certificado de Enfermeiro Prático ou Prático de Enfermagem, expedido até 1964 pelo Serviço Nacional de Fiscalização da Medicina e Farmácia, do Ministério da Saúde, ou por órgão congênere da Secretaria de Saúde nas Unidades da Federação, nos termos do Decreto-lei nº 23.774, de 22 de janeiro de 1934, do Decreto-lei nº 8.778, de 22 de janeiro de 1946, e da Lei nº 3.640, de 10 de outubro de 1959. d) aqueles que, não abrangidos pelos incisos anteriores, obtiveram título de Enfermeira conforme o disposto na letra ““d”” do Art. 3º do Decreto-lei nº 50.387, de 28 de março de 1961. e) o titular do diploma ou certificado de Enfermeira e a titular do diploma ou certificado de Enfermeira Obstétrica ou de Obstetriz, ou equivalente, conferido por escola estrangeira segundo as respectivas leis, registrado em virtude de acordo de intercâmbio cultural ou revalidado no Brasil como diploma de Enfermeiro, de Enfermeira Obstétrica ou de Obstetriz. COMENTÁRIOS:
  • 19.
    Curso Específico deEnfermagem p/EBSERH Página 19 Curso Específico de Enfermagem p/EBSERH Segundo o art. 8º da Lei nº7498/86, são considerados auxiliares de enfermagem o titular de certificado de Enfermeiro Prático ou Prático de Enfermagem, expedido até 1964 pelo Serviço Nacional de Fiscalização da Medicina e Farmácia, do Ministério da Saúde, ou por órgão congênere da Secretaria de Saúde nas Unidades da Federação, nos termos do Decreto-lei nº 23.774, de 22 de janeiro de 1934, do Decreto-lei nº 8.778, de 22 de janeiro de 1946, e da Lei nº 3.640, de 10 de outubro de 1959. Nessa tela, o gabarito é a letra C. 5. (HULW-UFPB/EBSERH/Instituto AOCP/2014) O Técnico de Enfermagem exerce as atividades auxiliares, de nível médio técnico, atribuídas à equipe de Enfermagem, cabendo-lhe assistir ao enfermeiro a) na direção do órgão de Enfermagem integrante da estrutura básica da instituição de saúde, pública ou privada, e chefia de serviço e de unidade de Enfermagem. b) na consultoria, auditoria e emissão de parecer sobre matéria de Enfermagem. c) na consulta de Enfermagem. d) na prescrição da assistência de Enfermagem. e) na prestação de cuidados diretos de Enfermagem a pacientes em estado grave. COMENTÁRIOS: De acordo com o art. 10 do Decreto-Lei n° 94.406/87, o Técnico de Enfermagem exerce as atividades auxiliares, de nível médio técnico, atribuídas à equipe de enfermagem, cabendo-lhe assistir ao Enfermeiro, dentre outros: a) no planejamento, programação, orientação e supervisão das atividades de assistência de enfermagem; b) na prestação de cuidados diretos de enfermagem a pacientes em estado grave; c) na prevenção e controle das doenças transmissíveis em geral em programas de vigilância epidemiológica; d) na prevenção e no controle sistemático da infecção hospitalar; e) na prevenção e controle sistemático de danos físicos que possam ser causados a pacientes durante a assistência de saúde; Nesse diapasão, o gabarito é a letra E.
  • 20.
    Curso Específico deEnfermagem p/EBSERH Página 20 Curso Específico de Enfermagem p/EBSERH 6. (HULW-UFPB/EBSERH/Instituto AOCP/2014) De acordo com o Decreto-Lei n° 94.406/87, ao enfermeiro incumbe como integrante da equipe de saúde a) prestação de assistência de enfermagem à gestante, parturiente, puérpera e ao recém-nascido. b) consultoria, auditoria e emissão de parecer sobre matéria de Enfermagem. c) planejamento, organização, coordenação, execução e avaliação dos serviços da assistência de Enfermagem. d) cuidados de Enfermagem de maior complexidade técnica e que exijam conhecimentos científicos adequados e capacidade de tomar decisões imediatas. e) cuidados diretos de Enfermagem a pacientes graves com risco de vida. COMENTÁRIOS: Vejamos na tabela abaixo quais são as atribuições do enfermeiro: Atividades do Enfermeiro (Lei nº 7.498/86) Privativas (art. 11, inciso I) Como integrante da equipe de saúde (art. 11, inciso II) a) direção do órgão de enfermagem integrante da estrutura básica da instituição de saúde, pública e privada, e chefia de serviço e de unidade de enfermagem; b) organização e direção dos serviços de enfermagem e de suas atividades técnicas e auxiliares nas empresas prestadoras desses serviços; c) planejamento, organização, coordenação, execução e avaliação dos serviços da assistência de enfermagem; h) consultoria, auditoria e emissão de parecer sobre matéria de enfermagem; i) consulta de enfermagem; j) prescrição da assistência de enfermagem; l) cuidados diretos de enfermagem a pacientes graves com risco de vida; m) cuidados de enfermagem de maior complexidade técnica e que exijam conhecimentos de base científica e capacidade de tomar decisões imediatas. a) participação no planejamento, execução e avaliação da programação de saúde; b) participação na elaboração, execução e avaliação dos planos assistenciais de saúde; c) prescrição de medicamentos estabelecidos em programas de saúde pública e em rotina aprovada pela instituição de saúde; d) participação em projetos de construção ou reforma de unidades de internação; e) prevenção e controle sistemático da infecção hospitalar e de doenças transmissíveis em geral (nos programas de vigilância epidemiológica, conforme Decreto 94.406/87); f) prevenção e controle sistemático de danos que possam ser causados à clientela durante a assistência de enfermagem; g) assistência de enfermagem à gestante, parturiente, puérpera (e ao recém-nascido, conforme Decreto 94.406/87); h) acompanhamento da evolução e do trabalho de parto; i) execução do parto sem distocia; j) educação visando à melhoria de saúde da população. Nesses termos, o gabarito é a letra A. As demais alternativas elencam atribuições privativas do enfermeiro.
  • 21.
    Curso Específico deEnfermagem p/EBSERH Página 21 Curso Específico de Enfermagem p/EBSERH 7. (MEAC e HUWC UFC/EBSERH/Instituto AOCP/2014) Segundo a Lei n° 7.498/1986 ao enfermeiro incumbe como integrante da equipe de saúde, EXCETO a) participação na elaboração de medidas de prevenção e controle sistemático de danos que possam ser causados aos pacientes durante a assistência médica. b) participação nos programas de higiene e segurança do trabalho e de prevenção de acidentes e de doenças profissionais e do trabalho. c) participação na elaboração e na operacionalização do sistema de referência e contra-referência do paciente nos diferentes níveis de atenção à saúde. d) participação no desenvolvimento de tecnologia apropriada à assistência de saúde. e) participação em bancas examinadoras, em matérias específicas de Enfermagem, nos concursos para provimento de cargo ou contratação de Enfermeiro ou pessoal Técnico e Auxiliar de Enfermagem. COMENTÁRIOS: Na verdade, essa questão elencou as atribuições do enfermeiro como integrante da equipe de saúde, conforme disposições do inciso II do art. 8º do Decreto 94.406/87, que regulamenta a Lei nº 7.498/86, mais isso não prejudica o entendimento da questão. Vejamos quais são as atribuições do enfermeiro como integrante da equipe de saúde segundo o Decreto em tela: a) participação no planejamento, execução e avaliação da programação de saúde; b) participação na elaboração, execução e avaliação dos planos assistenciais de saúde; c) prescrição de medicamentos previamente estabelecidos em programas de saúde pública e em rotina aprovada pela instituição de saúde; d) participação em projetos de construção ou reforma de unidades de internação; e) prevenção e controle sistemático da infecção hospitalar, inclusive como membro das respectivas comissões; f) participação na elaboração de medidas de prevenção e controle sistemático de danos que possam ser causados aos pacientes durante a assistência de enfermagem (letra a); g) participação na prevenção e controle das doenças transmissíveis em geral e nos programas de vigilância epidemiológica; h) prestação de assistência de enfermagem à gestante, parturiente, puérpera e ao recém- nascido;
  • 22.
    Curso Específico deEnfermagem p/EBSERH Página 22 Curso Específico de Enfermagem p/EBSERH i) participação nos programas e nas atividades de assistência integral à saúde individual e de grupos específicos, particularmente daqueles prioritários e de alto risco; j) acompanhamento da evolução e do trabalho de parto; l) execução e assistência obstétrica em situação de emergência e execução do parto sem distocia; m) participação em programas e atividades de educação sanitária, visando à melhoria de saúde do indivíduo, da família e da população em geral; n) participação nos programas de treinamento e aprimoramento de pessoal de saúde, particularmente nos programas de educação continuada; o) participação nos programas de higiene e segurança do trabalho e de prevenção de acidentes e de doenças profissionais e do trabalho (letra b); p) participação na elaboração e na operacionalização do sistema de referência e contra- referência do paciente nos diferentes níveis de atenção à saúde (letra c); q) participação no desenvolvimento de tecnologia apropriada à assistência de saúde (letra d); r) participação em bancas examinadoras, em matérias específicas de enfermagem, nos concursos para provimento de cargo ou contratação de Enfermeiro ou pessoal técnico e Auxiliar de Enfermagem (letra e). A alternativa incorreta é a letra A, visto que é uma atribuição do enfermeiro, como integrante da equipe de saúde a participação na elaboração de medidas de prevenção e controle sistemático de danos que possam ser causados aos pacientes durante a assistência de enfermagem, e não médica. 8. (MEAC e HUWC UFC/EBSERH/Instituto AOCP/2014) Segundo a Lei n° 7.498/1986 ao enfermeiro incumbe, privativamente, a) organização e direção dos serviços de higiene e de suas atividades técnicas e auxiliares nas empresas prestadoras desses serviços. b) consultoria, auditoria e emissão de parecer sobre matéria bioquímica. c) prescrição da assistência médica. d) cuidados diretos de Enfermagem a pacientes graves com risco de vida com prescrição de medicações.
  • 23.
    Curso Específico deEnfermagem p/EBSERH Página 23 Curso Específico de Enfermagem p/EBSERH e) cuidados de Enfermagem de maior complexidade técnica e que exijam conhecimentos científicos adequados e capacidade de tomar decisões imediatas. COMENTÁRIOS: Vamos analisar cada uma das assertivas, conforme disposições do art. 11, inciso I, da Lei n° 7.498/1986. Ao enfermeiro incumbe, privativamente: a) organização e direção dos serviços de enfermagem (e não de higiene) e de suas atividades técnicas e auxiliares nas empresas prestadoras desses serviços; b) consultoria, auditoria e emissão de parecer sobre matéria de enfermagem, e não de bioquímica. c) prescrição da assistência enfermagem, e não médica. d) cuidados diretos de Enfermagem a pacientes graves com risco de vida (com prescrição de medicações). e) cuidados de Enfermagem de maior complexidade técnica e que exijam conhecimentos científicos adequados e capacidade de tomar decisões imediatas. Nessa tela, o gabarito é a letra E. 9. (HU-UFMS/EBSERH/Instituto AOCP/2014) Assinale a alternativa que descreve algumas das atividades do Enfermeiro contidas na Regulamentação da Lei do Exercício Profissional (Lei 7.498/86), em seu artigo oitavo. a) Participar da programação da assistência de enfermagem; participar da orientação e supervisão do trabalho de enfermeiro em grau auxiliar; orientar os agentes comunitários de saúde. b) Observar, reconhecer e descrever sinais e sintomas; executar ações de tratamento; prescrever medicamentos de uso contínuo. c) Como integrante da equipe de saúde: participar no planejamento, execução e avaliação da programação de saúde; assistência de enfermagem à gestante, parturiente e puérpera; execução de parto sem distócia. d) Participar da programação da assistência de enfermagem; executar ações assistenciais de enfermagem, exceto as privativas do enfermeiro, observado o disposto no parágrafo único do art. II, da Lei do exercício Profissional.
  • 24.
    Curso Específico deEnfermagem p/EBSERH Página 24 Curso Específico de Enfermagem p/EBSERH e) Observar, reconhecer e descrever sinais e sintomas; executar ações de tratamento simples; prestar cuidados de higiene e conforto ao paciente e participar da equipe de saúde, realizar exames de imagem. COMENTÁRIOS: O gabarito é a letra C, pois é a única alternativa que descreve atribuições do enfermeiro. As demais assertivas descrevem competências do auxiliar ou técnico de enfermagem. 10. (HU-UFGD/EBSERH/Instituto AOCP/2014) De acordo com o Decreto N°. 94.406/87, que regulamenta a Lei N°. 7.498/86, que dispõe sobre o exercício da Enfermagem, é atividade privativa do enfermeiro a) realizar testes e proceder à sua leitura, para subsídio de diagnóstico. b) identificar as distócias obstétricas e tomar providências até a chegada do médico. c) emitir parecer sobre matéria de enfermagem. d) efetuar o controle de pacientes e de comunicantes em doenças transmissíveis. e) realizar controle hídrico. COMENTÁRIOS: Vamos analisar em cada item as atribuições do enfermeiro e demais membros da equipe de enfermagem: Item A. Descreve uma atividade do auxiliar de enfermagem. Item B. Descreve uma atividade do Enfermeiro Obstetra. Item C. A consultoria, auditoria e emissão de parecer sobre matéria de enfermagem são funções privativas do enfermeiro. Itens D e E. Descrevem uma atividade do auxiliar de enfermagem. Dessa forma, o gabarito é a letra C.
  • 25.
    Curso Específico deEnfermagem p/EBSERH Página 25 Curso Específico de Enfermagem p/EBSERH 11. (HC-UFMG/EBSERH/Instituto AOCP/2014) De acordo com o Decreto-Lei n°. 94.406/87, o Auxiliar de Enfermagem executa as atividades auxiliares, de nível médio atribuídas à equipe de Enfermagem, o que não inclui a atividade desenvolvida na seguinte situação: a) auxiliar de enfermagem da Pediatria coletou amostra de fezes de acordo com a requisição de exames preenchida pelo médico, para realização de coprocultura. b) auxiliar de enfermagem da Clínica Cirúrgica, de acordo com a rotina do setor, orientou a paciente antes de transportá-lo ao Centro Cirúrgico, para retirar os brincos e a aliança. c) auxiliar de enfermagem do Centro Cirúrgico instrumentou a cirurgia de varizes de membros inferiores. d) auxiliar de enfermagem do setor de Ginecologia e Obstetrícia trocou o curativo da incisão cirúrgica de puérpera que realizou parto cesáreo de acordo com a prescrição de enfermagem. e) auxiliar de enfermagem da Clínica Médica, devido a problemas frequentes de vazamento na vulcanização de bolsas coletoras de sistema fechado para drenagem de urina, emitiu parecer técnico desfavorável sobre o produto, para substituição das mesmas na instituição. COMENTÁRIOS: Conforme disposições a Lei nº 7498/86 e Decreto n°. 94.406/87, a emissão de parecer é uma das atividades privativas do enfermeiro. Portanto, o gabarito da questão é o item E. 12. (COREN-SC/AOCP/2013) Assinale a alternativa correta. a) A lei 7498/86 extingue a profissão de Parteira que era até então prevista no Art. 1° do Decreto- lei 8778/46. b) Ao técnico de enfermagem, pode ser concedido em algumas situações a direção de órgão de enfermagem e chefia de serviços e unidade de enfermagem. c) O Enfermeiro pode realizar prescrição de medicamentos estabelecidos em programas de saúde pública e em rotina aprovada pela instituição de saúde. d) Ao Enfermeiro cabe a Assistência de enfermagem à gestante, parturiente e puérpera, assim como a realização de parto com distócia. e) O Auxiliar de Enfermagem realiza ações de nível médio podendo realizar cuidados diretos de Enfermagem a pacientes graves com risco de vida. COMENTÁRIOS:
  • 26.
    Curso Específico deEnfermagem p/EBSERH Página 26 Curso Específico de Enfermagem p/EBSERH Para melhor entendimento da questão, vamos analisar cada assertiva: Item A. Incorreto. Segundo a Lei nº 7.498/86, a enfermagem é exercida privativamente pelo Enfermeiro, pelo Técnico de Enfermagem, pelo Auxiliar de Enfermagem e pela Parteira, respeitados os respectivos graus de habilitação. Ainda, conforme art. 9º desta lei, são Parteiras: I - a titular do certificado previsto no art. 1º do Decreto-lei nº 8.778, de 22 de janeiro de 1946, observado o disposto na Lei nº 3.640, de 10 de outubro de 1959; II - a titular do diploma ou certificado de Parteira, ou equivalente, conferido por escola ou curso estrangeiro, segundo as leis do país, registrado em virtude de intercâmbio cultural ou revalidado no Brasil, até 2 (dois) anos após a publicação desta lei, como certificado de Parteira. Portanto, a Lei nº 7.498/86 não extingue a profissão de Parteira que era até então prevista no Art. 1° do Decreto-lei 8.778/46. Item B. Incorreto. São ações privativas do enfermeiro, dentre outras: a) direção do órgão de enfermagem integrante da estrutura básica da instituição de saúde, pública e privada, e chefia de serviço e de unidade de enfermagem; b) organização e direção dos serviços de enfermagem e de suas atividades técnicas e auxiliares nas empresas prestadoras desses serviços. Neste sentido, em nenhuma situação pode ser concedida a direção de órgão de enfermagem e chefia de serviços e unidade de enfermagem ao Técnico de Enfermagem, pois essas ações são privativas do Enfermeiro. Item C. Correto. O Enfermeiro pode realizar prescrição de medicamentos estabelecidos em programas de saúde pública e em rotina aprovada pela instituição de saúde. Item D. Incorreto. Ao Enfermeiro cabe, como integrante da equipe de saúde, a assistência de enfermagem à gestante, parturiente e puérpera; o acompanhamento da evolução e do trabalho de parto e a realização de parto sem distócia. Item E. Incorreto. O Auxiliar de Enfermagem exerce atividades de nível médio, de natureza repetitiva, envolvendo serviços auxiliares de enfermagem sob supervisão, bem como a participação em nível de execução simples, em processos de tratamento. Todavia, o Auxiliar de Enfermagem não pode realizar cuidados diretos de Enfermagem a pacientes graves com risco de vida, uma vez que esta atribuição é privativa do enfermeiro. Nessa tela, a letra C é o gabarito da questão.
  • 27.
    Curso Específico deEnfermagem p/EBSERH Página 27 Curso Específico de Enfermagem p/EBSERH 13. (COREN-SC/AOCP/2013) Em relação à Lei que regulamenta o exercício de enfermagem, informe se é verdadeiro (V) ou falso (F) o que se afirma a seguir e assinale a alternativa com a sequência correta. ( ) O exercício da atividade de Enfermagem é privativo de Enfermeiro, Técnico de Enfermagem, Auxiliar de Enfermagem e Parteiro e só será permitido ao profissional inscrito no Conselho Regional de Enfermagem da respectiva região. ( ) O Técnico de Enfermagem exerce as atividades auxiliares, de nível médio técnico, atribuídas à equipe de Enfermagem, cabendo-lhe a realização da consulta de Enfermagem. ( ) Uma das atribuições do auxiliar de enfermagem consiste em observar, reconhecer e descrever sinais e sintomas, ao nível de sua qualificação. ( ) Não compete aos auxiliares de enfermagem a aplicação de oxigenoterapia, nebulização, enteroclisma, enema e calor ou frio. a) V – V – F – F. b) F – F – V – F. c) V – F – V – F. d) V – F – F – V. e) F – V – V – F. COMENTÁRIOS: Vejamos cada um dos itens: Item nº 1. Correto. De acordo com art. 2º da Lei nº 7.498/86, a Enfermagem e suas atividades auxiliares somente podem ser exercidas por pessoas legalmente habilitadas e inscritas no Conselho Regional de Enfermagem (COREN) com jurisdição na área onde ocorre o exercício. Por seu turno, a enfermagem é exercida privativamente pelo Enfermeiro, pelo Técnico de Enfermagem, pelo Auxiliar de Enfermagem e pela Parteira, respeitados os respectivos graus de habilitação. Item nº 2. Incorreto. De acordo com o art. 12 da Lei nº 7.498/86, o Técnico de Enfermagem exerce atividade de nível médio, envolvendo orientação e acompanhamento do trabalho de enfermagem em grau auxiliar, e participação no planejamento da assistência de enfermagem, cabendo-lhe especialmente: a) participar da programação da assistência de enfermagem; b) executar ações assistenciais de enfermagem, exceto as privativas do Enfermeiro; c) participar da orientação e supervisão do trabalho de enfermagem em grau auxiliar; d) participar da equipe de saúde. Contudo, o Técnico de Enfermagem não pode realizar a consulta de Enfermagem, visto que esta atividade é privativa do Enfermeiro.
  • 28.
    Curso Específico deEnfermagem p/EBSERH Página 28 Curso Específico de Enfermagem p/EBSERH Item nº 3. Correto. Conforme disposições do art. 13 da Lei nº 7.498/8, o Auxiliar de Enfermagem exerce atividades de nível médio, de natureza repetitiva, envolvendo serviços auxiliares de enfermagem sob supervisão, bem como a participação em nível de execução simples, em processos de tratamento, cabendo-lhe especialmente: a) observar, reconhecer e descrever sinais e sintomas; b) executar ações de tratamento simples; c) prestar cuidados de higiene e conforto ao paciente; d) participar da equipe de saúde. Item nº 4. Incorreto. Compete aos auxiliares de enfermagem a aplicação de oxigenoterapia, nebulização, enteroclisma, enema e calor ou frio, ao passo que essas ações são de nível médio, de natureza repetitiva, envolvendo serviços auxiliares de enfermagem sob supervisão. A partir do exposto, o gabarito da questão é a letra C. 14. (COREN-SC/AOCP/2013) Relacione as colunas e assinale a alternativa com a sequência correta. 1. Atividades privativas do enfermeiro. 2. Atividades pertencentes aos auxiliares e técnicos de enfermagem. ( ) Prestar cuidados de higiene e conforto ao paciente. ( ) Prescrição da assistência de enfermagem. ( ) Prestar cuidados diretos de enfermagem a pacientes graves com risco de vida. ( ) Executar ações de tratamento simples. a) 1 – 2 – 1 – 2. b) 2 – 1 – 1 – 1. c) 1 – 1 – 1 – 2. d) 2 – 2 – 1 – 2. e) 2 – 1 – 1 – 2. COMENTÁRIOS:
  • 29.
    Curso Específico deEnfermagem p/EBSERH Página 29 Curso Específico de Enfermagem p/EBSERH Essa questão é bem tranquila, não é mesmo? O gabarito é a letra E. Ações de Enfermagem privativas do enfermeiro Prescrição da assistência de enfermagem. Prestar cuidados diretos de enfermagem a pacientes graves com risco de vida. pertencentes aos auxiliares e técnicos de enfermagem Prestar cuidados de higiene e conforto ao paciente. Executar ações de tratamento simples.
  • 30.
    Curso Específico deEnfermagem p/EBSERH Página 30 Curso Específico de Enfermagem p/EBSERH 2 - Código de Ética e Deontologia de Enfermagem – análise crítica Para melhor entendimento deste assunto, recomendamos a leitura do Código de Ética dos Profissionais de Enfermagem, aprovado pela Resolução COFEN nº 311/2007. Por ser um tema de difícil memorização, apresentaremos a teoria associada a questões quando for pertinente. No final da aula, traremos questões do Instituto AOCP. A enfermagem compreende um componente próprio de conhecimentos científicos e técnicos, construído e reproduzido por um conjunto de práticas sociais, éticas e políticas que se processa pelo ensino, pesquisa e assistência. Realiza-se na prestação de serviços à pessoa, família e coletividade, no seu contexto e circunstâncias de vida. O aprimoramento do comportamento ético do profissional passa pelo processo de construção de uma consciência individual e coletiva, pelo compromisso social e profissional configurado pela responsabilidade no plano das relações de trabalho com reflexos no campo científico e político. A enfermagem brasileira, face às transformações socioculturais, científicas e legais, entendeu ter chegado o momento de reformular o Código de Ética dos Profissionais de Enfermagem (CEPE). A trajetória da reformulação, coordenada pelo Conselho Federal de Enfermagem com a participação dos Conselhos Regionais de Enfermagem, incluiu discussões com a categoria de enfermagem. O Código de Ética dos Profissionais de Enfermagem está organizado por assunto e inclui princípios, direitos, responsabilidades, deveres e proibições pertinentes à conduta ética dos profissionais de enfermagem. O Código de Ética dos Profissionais de Enfermagem leva em consideração a necessidade e o direito de assistência em enfermagem da população, os interesses do profissional e de sua organização. Está centrado na pessoa, família e coletividade e pressupõe que os trabalhadores de enfermagem estejam aliados aos usuários na luta por uma assistência sem riscos e danos e acessível a toda população.
  • 31.
    Curso Específico deEnfermagem p/EBSERH Página 31 Curso Específico de Enfermagem p/EBSERH PRINCÍPIOS FUNDAMENTAIS 15. (CNEN/IDECAN/2014) A Resolução COFEN nº 311/2007 aprova a reformulação do Código de Ética dos Profissionais de Enfermagem. São considerados princípios fundamentais mediante essa lei, EXCETO: a) A enfermagem é uma profissão comprometida com a saúde e a qualidade de vida da pessoa, família e coletividade. b) O profissional de enfermagem deve respeitar a vida, a dignidade e os direitos humanos, em todas as suas dimensões. c) O profissional de enfermagem deve atuar na promoção, prevenção, recuperação e reabilitação da saúde, com autonomia e em consonância com os preceitos éticos e legais. d) O profissional de enfermagem deve exercer suas atividades com competência para a promoção do ser humano na sua integralidade, de acordo com os princípios da ética e da bioética. e) O enfermeiro, quando designado para exercer a função de responsável pela elaboração e implementação do PGRSS, deverá apresentar o Certificado de Responsabilidade Técnica – CRT, emitido pelo Conselho Regional de Enfermagem ao qual está jurisdicionado. COMENTÁRIOS: Os Princípios Fundamentais dispostos no Código de Ética dos Profissionais de Enfermagem (Resolução COFEN nº 311/2007) são os seguintes: A enfermagem é uma profissão comprometida com a saúde e a qualidade de vida da pessoa, família e coletividade. O profissional de enfermagem atua na promoção, prevenção, recuperação e reabilitação da saúde, com autonomia e em consonância com os preceitos éticos e legais. O profissional de enfermagem participa, como integrante da equipe de saúde, das ações que visem satisfazer as necessidades de saúde da população e da defesa dos princípios das políticas públicas de saúde e ambientais, que garantam a universalidade de acesso aos serviços de saúde, integralidade da assistência, resolutividade, preservação da autonomia das pessoas, participação da comunidade, hierarquização e descentralização político-administrativa dos serviços de saúde. O profissional de enfermagem respeita a vida, a dignidade e os direitos humanos, em todas as suas dimensões.
  • 32.
    Curso Específico deEnfermagem p/EBSERH Página 32 Curso Específico de Enfermagem p/EBSERH O profissional de enfermagem exerce suas atividades com competência para a promoção do ser humano na sua integralidade, de acordo com os princípios da ética e da bioética. A letra E é a incorreta, pois descreve uma disposição da Resolução COFEN nº 303/2005, e não do CEPE. CAPÍTULO I - Das Relações Profissionais 16. (Assembleia Legislativa de Minas Gerais/FUMARC/2014) De acordo com o Código de Ética, no capítulo referente às relações profissionais, pode-se afirmar, EXCETO: a) O profissional de enfermagem deve exercer a profissão com justiça, compromisso, equidade, resolutividade, dignidade, competência, responsabilidade, honestidade e lealdade. b) O profissional de enfermagem deve comunicar ao COREN e aos órgãos competentes fatos que infrinjam dispositivos legais e que possam prejudicar o exercício profissional. c) O profissional de enfermagem deve fundamentar suas relações no direito, na prudência, no respeito, na solidariedade e na diversidade de opinião e posição ideológica. d) O profissional de enfermagem deve submeter-se a avaliações de desempenho periódicas pela chefia imediata e/ou COREN, de modo a aferir sua competência relacional. COMENTÁRIOS: Vejamos o capítulo I Código de Ética dos Profissionais de Enfermagem (Resolução COFEN nº 311/2007): DIREITOS Art. 1º – Exercer a enfermagem com liberdade, autonomia e ser tratado segundo os pressupostos e princípios legais, éticos e dos direitos humanos. Art. 2º – Aprimorar seus conhecimentos técnicos, científicos e culturais que dão sustentação a sua prática profissional. Art. 3º – Apoiar as iniciativas que visem ao aprimoramento profissional e à defesa dos direitos e interesses da categoria e da sociedade. Art. 4º – Obter desagravo público por ofensa que atinja a profissão, por meio do Conselho Regional de Enfermagem.
  • 33.
    Curso Específico deEnfermagem p/EBSERH Página 33 Curso Específico de Enfermagem p/EBSERH RESPONSABILIDADES E DEVERES Art. 5º – Exercer a profissão com justiça, compromisso, eqüidade, resolutividade, dignidade, competência, responsabilidade, honestidade e lealdade. Art. 6º – Fundamentar suas relações no direito, na prudência, no respeito, na solidariedade e na diversidade de opinião e posição ideológica. Art. 7º – Comunicar ao COREN e aos órgãos competentes, fatos que infrinjam dispositivos legais e que possam prejudicar o exercício profissional. PROIBIÇÕES Art. 8º – Promover e ser conivente com a injúria, calúnia e difamação de membro da equipe de enfermagem, equipe de saúde e de trabalhadores de outras áreas, de organizações da categoria ou instituições. Art. 9º – Praticar e/ou ser conivente com crime, contravenção penal ou qualquer outro ato, que infrinja postulados éticos e legais. A partir do exposto, verificamos que a letra D é o gabarito, pois não há nenhuma relação com tema. Vejamos abaixo outra questão para compreendermos como as bancas podem complicar. 17. (Instituto Federal do Sertão de Pernambuco/MSCONCURSO/2014) À luz do Código de Ética de Enfermagem, no Capítulo I – DAS RELAÇÕES PROFISSIONAIS, analise as afirmativas: I- Obter desagravo público por ofensa que atinja a profissão, por meio do Conselho Regional de Enfermagem é um DIREITO. II- Exercer a enfermagem com liberdade, autonomia e ser tratado segundo os pressupostos e princípios legais, éticos e dos direitos humanos é uma RESPONSABILIDADE. III- Apoiar as iniciativas que visem ao aprimoramento profissional e à defesa dos direitos e interesses da categoria e da sociedade é um DIREITO. IV- Fundamentar suas relações no direito, na prudência, no respeito, na solidariedade e na diversidade de opinião e posição ideológica é uma PROIBIÇÃO. V- Aprimorar seus conhecimentos técnicos, científicos e culturais que dão sustentação a sua prática profissional é um DIREITO.
  • 34.
    Curso Específico deEnfermagem p/EBSERH Página 34 Curso Específico de Enfermagem p/EBSERH Estão corretas somente as afirmativas: a) I, III e V. b) III e V. c) II, III e IV. d) II e IV. e) I e V. COMENTÁRIOS: À luz do Código de Ética de Enfermagem, no Capítulo I – DAS RELAÇÕES PROFISSIONAIS, vejamos cada uma das afirmativas: Item I - Obter desagravo público por ofensa que atinja a profissão, por meio do Conselho Regional de Enfermagem é um DIREITO. Item II - Exercer a enfermagem com liberdade, autonomia e ser tratado segundo os pressupostos e princípios legais, éticos e dos direitos humanos é um DIREITO, e NÃO RESPONSABILIDADE. Item III- Apoiar as iniciativas que visem ao aprimoramento profissional e à defesa dos direitos e interesses da categoria e da sociedade é um DIREITO. Item IV - Fundamentar suas relações no direito, na prudência, no respeito, na solidariedade e na diversidade de opinião e posição ideológica é um DEVER/RESPONSABILIDADE, e NÃO PROIBIÇÃO. Item V- Aprimorar seus conhecimentos técnicos, científicos e culturais que dão sustentação a sua prática profissional é um DIREITO. Cuidado com os arts. 2º e 14 do CEPE. O gabarito é a letra A, pois apenas os itens II e IV estão errados. Direito (art. 2º) - relacionado com a questão profissional • aprimorar seus conhecimentos técnicos, científicos e culturais que dão sustentação a sua prática profissional. Responsabilidade e Dever (art. 14) - relacionado com a qualidade da assistência prestada • aprimorar os conhecimentos técnicos, científicos, éticos e culturais, em benefício da pessoa, família e coletividade e do desenvolvimento da profissão.
  • 35.
    Curso Específico deEnfermagem p/EBSERH Página 35 Curso Específico de Enfermagem p/EBSERH SEÇÃO I - Das Relações Com a Pessoa, Família e Coletividade 18. (Instituto Federal do Sertão de Pernambuco/MSCONCURSO/2014) NO CAPÍTULO I – SEÇÃO I – DAS RELAÇÕES COM A PESSOA, FAMÍLIA E COLETIVIDADE, são RESPONSABILIDADES E DEVERES, exceto: a) Avaliar criteriosamente sua competência técnica, científica, ética e legal e somente aceitar encargos ou atribuições, quando capaz de desempenho seguro para si e para outrem. b) Prescrever medicamentos e praticar ato cirúrgico, exceto nos casos previstos na legislação vigente e em situação de emergência. c) Prestar assistência de enfermagem sem discriminação de qualquer natureza. d) Garantir a continuidade da assistência de enfermagem em condições que ofereçam segurança, mesmo em caso de suspensão das atividades profissionais decorrentes de movimentos reivindicatórios da categoria. e) Encaminhar a pessoa, família e coletividade aos serviços de defesa do cidadão, nos termos da lei. COMENTÁRIOS: No capítulo I (Seção I), das Relações com a Pessoa, Família e Coletividade, são responsabilidades e deveres dos profissionais de enfermagem: Art. 12 – Assegurar à pessoa, família e coletividade assistência de enfermagem livre de danos decorrentes de imperícia, negligência ou imprudência. Art. 13 – Avaliar criteriosamente sua competência técnica, científica, ética e legal e somente aceitar encargos ou atribuições, quando capaz de desempenho seguro para si e para outrem (letra A). Art. 14 – Aprimorar os conhecimentos técnicos, científicos, éticos e culturais, em benefício da pessoa, família e coletividade e do desenvolvimento da profissão. Art. 15 – Prestar assistência de enfermagem sem discriminação de qualquer natureza (letra C). Art. 16 – Garantir a continuidade da assistência de enfermagem em condições que ofereçam segurança, mesmo em caso de suspensão das atividades profissionais decorrentes de movimentos reivindicatórios da categoria (letra D).
  • 36.
    Curso Específico deEnfermagem p/EBSERH Página 36 Curso Específico de Enfermagem p/EBSERH Art. 17 – Prestar adequadas informações à pessoa, família e coletividade a respeito dos direitos, riscos, benefícios e intercorrências acerca da assistência de enfermagem. Art. 18 – Respeitar, reconhecer e realizar ações que garantam o direito da pessoa ou de seu representante legal, de tomar decisões sobre sua saúde, tratamento, conforto e bem estar. Art. 19 – Respeitar o pudor, a privacidade e a intimidade do ser humano, em todo seu ciclo vital, inclusive nas situações de morte e pós-morte. Art. 20 – Colaborar com a equipe de saúde no esclarecimento da pessoa, família e coletividade a respeito dos direitos, riscos, benefícios e intercorrências acerca de seu estado de saúde e tratamento. Art. 21 – Proteger a pessoa, família e coletividade contra danos decorrentes de imperícia, negligência ou imprudência por parte de qualquer membro da equipe de saúde. Art. 22 – Disponibilizar seus serviços profissionais à comunidade em casos de emergência, epidemia e catástrofe, sem pleitear vantagens pessoais. Art. 23 – Encaminhar a pessoa, família e coletividade aos serviços de defesa do cidadão, nos termos da lei (letra E). Art. 24 – Respeitar, no exercício da profissão, as normas relativas à preservação do meio ambiente e denunciar aos órgãos competentes as formas de poluição e deterioração que comprometam a saúde e a vida. Art. 25 – Registrar no prontuário do paciente as informações inerentes e indispensáveis ao processo de cuidar. Verificamos claramente que a alternativa B apresenta-se errada, já que se trata de uma proibição. Sobre o tema, ressaltamos que é proibido ao profissional de saúde de enfermagem prescrever medicamentos e praticar ato cirúrgico, exceto nos casos previstos na legislação vigente e em situação de emergência. Como integrante da equipe de saúde, compete ao enfermeiro, dentre outras, a seguinte atribuição:  prescrição de medicamentos estabelecidos em programas de saúde pública e em rotina aprovada pela instituição de saúde; Além das atribuições do Enfermeiro referidas no art.12, incisos I e II, da Lei nº 7.498/86, compete ao Enfermeiro Obstetra, dentre outras, as seguintes ações: realização de episiotomia e episiorrafia e aplicação de anestesia local (procedimento cirúrgico), quando necessária.
  • 37.
    Curso Específico deEnfermagem p/EBSERH Página 37 Curso Específico de Enfermagem p/EBSERH Ainda sobre as relações com a pessoa, família e coletividade, temos os seguintes direitos e proibição: DIREITOS Art. 10 - Recusar-se a executar atividades que não sejam de sua competência técnica, científica, ética e legal ou que não ofereçam segurança ao profissional, à pessoa, família e coletividade. Art. 11 - Ter acesso às informações, relacionadas à pessoa, família e coletividade, necessárias ao exercício profissional. PROIBIÇÕES Art. 26 - Negar assistência de enfermagem em qualquer situação que se caracterize como urgência ou emergência. Art. 27 - Executar ou participar da assistência à saúde sem o consentimento da pessoa ou de seu representante legal, exceto em iminente risco de morte. Art. 28 - Provocar aborto, ou cooperar em prática destinada a interromper a gestação. Parágrafo único - Nos casos previstos em lei, o profissional deverá decidir, de acordo com a sua consciência, sobre a sua participação ou não no ato abortivo. Art. 29 - Promover a eutanásia ou participar em prática destinada a antecipar a morte do cliente. Art. 30 - Administrar medicamentos sem conhecer a ação da droga e sem certificar-se da possibilidade de riscos. Art. 31 - Prescrever medicamentos e praticar ato cirúrgico, exceto nos casos previstos na legislação vigente e em situação de emergência. Art. 32 - Executar prescrições de qualquer natureza, que comprometam a segurança da pessoa. Art. 33 - Prestar serviços que por sua natureza competem a outro profissional, exceto em caso de emergência. Art.34 - Provocar, cooperar, ser conivente ou omisso com qualquer forma de violência. Art. 35 - Registrar informações parciais e inverídicas sobre a assistência prestada.
  • 38.
    Curso Específico deEnfermagem p/EBSERH Página 38 Curso Específico de Enfermagem p/EBSERH SEÇÃO II - Das Relações com os Trabalhadores de Enfermagem, Saúde e Outros 19. (Prefeitura de São Pedro do Ivaí-PR/PROSPERITY/2014) A Enfermagem é uma profissão comprometida com a saúde e qualidade de vida da pessoa, família e coletividade. Com base no Código de Ética Deontológica da Enfermagem em relação com os trabalhadores de Enfermagem, saúde e outros direitos é de responsabilidade e dever do Enfermeiro. Assinale a alternativa incorreta: a) Responsabilizar-se por falta cometida em suas atividades profissionais, independente de ter sido praticada individualmente ou em equipe. b) Assinar as ações de Enfermagem que não executou, bem como permitir que suas ações sejam assinadas por outro profissional. c) Prestar informações, escritas e verbais, completas e fidedignas necessárias para assegurar a continuidade da assistência. d) Somente a alternativa B está incorreta. COMENTÁRIOS: Vejamos as disposições em relação com os trabalhadores de Enfermagem, saúde e outros de acordo com o CEPE: DIREITOS Art. 36 – Participar da prática multiprofissional e interdisciplinar com responsabilidade, autonomia e liberdade. Art. 37 – Recusar-se a executar prescrição medicamentosa e terapêutica, onde não conste a assinatura e o número de registro do profissional, exceto em situações de urgência e emergência. Parágrafo único – O profissional de enfermagem poderá recusar-se a executar prescrição medicamentosa e terapêutica em caso de identificação de erro ou ilegibilidade.
  • 39.
    Curso Específico deEnfermagem p/EBSERH Página 39 Curso Específico de Enfermagem p/EBSERH RESPONSABILIDADES E DEVERES Art. 38 – Responsabilizar-se por falta cometida em suas atividades profissionais, independente de ter sido praticada individualmente ou em equipe (letra A). Art. 39 – Participar da orientação sobre benefícios, riscos e consequências decorrentes de exames e de outros procedimentos, na condição de membro da equipe de saúde. Art. 40 – Posicionar-se contra falta cometida durante o exercício profissional seja por imperícia, imprudência ou negligência. Art. 41 – Prestar informações, escritas e verbais, completas e fidedignas necessárias para assegurar a continuidade da assistência (letra C). PROIBIÇÕES Art. 42 – Assinar as ações de enfermagem que não executou, bem como permitir que suas ações sejam assinadas por outro profissional (letra B). Art. 43 – Colaborar, direta ou indiretamente com outros profissionais de saúde, no descumprimento da legislação referente aos transplantes de órgãos, tecidos, esterilização humana, fecundação artificial e manipulação genética. A letra B é a incorreta, pois descreve uma proibição, e não uma responsabilidade ou dever do profissional.
  • 40.
    Curso Específico deEnfermagem p/EBSERH Página 40 Curso Específico de Enfermagem p/EBSERH SEÇÃO III - Das Relações com as Organizações da Categoria 20. (Prefeitura de Macau-RN/CONPASS/2014) De acordo com Código de Ética dos Profissionais de enfermagem assinale a alternativa que não se refere a uma proibição, no capítulo que trata das relações com as organizações da categoria: a) Executar e determinar a execução de atos contrários ao Código de Ética e às demais normas que regulam o exercício da Enfermagem. b) Trabalhar, colaborar ou acumpliciar-se com pessoas físicas ou jurídicas que desrespeitem princípios e normas que regulam o exercício profissional de enfermagem. c) Aceitar cargo, função ou emprego vago em decorrência de fatos que envolvam recusa ou demissão de cargo, função ou emprego motivado pela necessidade do profissional em cumprir o presente código e a legislação do exercício profissional. d) Realizar ou facilitar ações que causem prejuízo ao patrimônio ou comprometam a finalidade para a qual foram instituídas as organizações da categoria. e) Negar, omitir informações ou emitir falsas declarações sobre o exercício profissional quando solicitado pelo Conselho Regional de Enfermagem. COMENTÁRIOS: No Código de Ética dos Profissionais de Enfermagem (Resolução COFEN nº 311/2007), as disposições referidas no capítulo que trata das relações com as organizações da categoria são os seguintes: DIREITOS Art. 44 – Recorrer ao Conselho Regional de Enfermagem, quando impedido de cumprir o presente Código, a legislação do exercício profissional e as resoluções e decisões emanadas do Sistema COFEN/COREN. Art. 45 – Associar-se, exercer cargos e participar de entidades de classe e órgãos de fiscalização do exercício profissional. Art. 46 – Requerer em tempo hábil, informações acerca de normas e convocações. Art. 47 – Requerer, ao Conselho Regional de Enfermagem, medidas cabíveis para obtenção de desagravo público em decorrência de ofensa sofrida no exercício profissional.
  • 41.
    Curso Específico deEnfermagem p/EBSERH Página 41 Curso Específico de Enfermagem p/EBSERH RESPONSABILIDADES E DEVERES Art. 48 – Cumprir e fazer os preceitos éticos e legais da profissão. Art. 49 – Comunicar ao Conselho Regional de Enfermagem fatos que firam preceitos do presente Código e da legislação do exercício profissional. Art. 50 – Comunicar formalmente ao Conselho Regional de Enfermagem fatos que envolvam recusa ou demissão de cargo, função ou emprego, motivado pela necessidade do profissional em cumprir o presente Código e a legislação do exercício profissional. Art. 51 – Cumprir, no prazo estabelecido, as determinações e convocações do Conselho Federal e Conselho Regional de Enfermagem. Art. 52 – Colaborar com a fiscalização de exercício profissional. Art. 53 – Manter seus dados cadastrais atualizados, e regularizadas as suas obrigações financeiras com o Conselho Regional de Enfermagem. Art. 54 – Apor o número e categoria de inscrição no Conselho Regional de Enfermagem em assinatura, quando no exercício profissional. Art. 55 – Facilitar e incentivar a participação dos profissionais de enfermagem no desempenho de atividades nas organizações da categoria. PROIBIÇÕES Art. 56 – Executar e determinar a execução de atos contrários ao Código de Ética e às demais normas que regulam o exercício da Enfermagem. Art. 57 – Aceitar cargo, função ou emprego vago em decorrência de fatos que envolvam recusa ou demissão de cargo, função ou emprego motivado pela necessidade do profissional em cumprir o presente código e a legislação do exercício profissional. Art. 58 – Realizar ou facilitar ações que causem prejuízo ao patrimônio ou comprometam a finalidade para a qual foram instituídas as organizações da categoria. Art. 59 – Negar, omitir informações ou emitir falsas declarações sobre o exercício profissional quando solicitado pelo Conselho Regional de Enfermagem. A letra B é a incorreta, pois descreve uma proibição das relações com as organizações empregadoras (e não com relações com as organizações da categoria), presente no capítulo I, seção IV do CEPE.
  • 42.
    Curso Específico deEnfermagem p/EBSERH Página 42 Curso Específico de Enfermagem p/EBSERH 21. (HU-UFMG/EBSERH/Instituto AOCP/2014) De acordo com a Resolução COFEN n°. 311/2007, na Seção IV – Das relações com as organizações empregadoras, é direito do profissional de enfermagem, EXCETO a) exercer cargos de direção, gestão e coordenação na área de seu exercício profissional e do setor saúde. b) receber salários ou honorários compatíveis com o nível de formação, a jornada de trabalho, a complexidade das ações e a responsabilidade pelo exercício profissional. c) suspender suas atividades, individual ou coletivamente, quando a instituição pública ou privada para a qual trabalhe não oferecer condições dignas para o exercício profissional ou que desrespeite a legislação do setor saúde, ressalvadas as situações de urgência e emergência, devendo comunicar imediatamente por escrito sua decisão ao Conselho Regional de Enfermagem. d) desenvolver atividades profissionais na falta de material ou equipamentos de proteção individual e coletiva definidos na legislação específica. e) ser informado sobre as políticas da instituição e do serviço de enfermagem, bem como participar de sua elaboração. COMENTÁRIOS: De acordo com a Resolução COFEN n°. 311/2007, na Seção IV – Das relações com as organizações empregadoras, temos que: DIREITOS Art. 60 – Participar de movimentos de defesa da dignidade profissional, do aprimoramento técnico-científico, do exercício da cidadania e das reivindicações por melhores condições de assistência, trabalho e remuneração. Art. 61 – Suspender suas atividades, individual ou coletivamente, quando a instituição pública ou privada para a qual trabalhe não oferecer condições dignas para o exercício profissional ou que desrespeite a legislação do setor saúde, ressalvadas as situações de urgência e emergência, devendo comunicar imediatamente por escrito sua decisão ao Conselho Regional de Enfermagem. Art. 62 – Receber salários ou honorários compatíveis com o nível de formação, a jornada de trabalho, a complexidade das ações e a responsabilidade pelo exercício profissional.
  • 43.
    Curso Específico deEnfermagem p/EBSERH Página 43 Curso Específico de Enfermagem p/EBSERH Art. 63 – Desenvolver suas atividades profissionais em condições de trabalho que promovam a própria segurança e a da pessoa, família e coletividade sob seus cuidados, e dispor de material e equipamentos de proteção individual e coletiva, segundo as normas vigentes. Art. 64 – Recusar-se a desenvolver atividades profissionais na falta de material ou equipamentos de proteção individual e coletiva definidos na legislação específica. Art. 65 – Formar e participar da comissão de ética da instituição pública ou privada onde trabalha, bem como de comissões interdisciplinares. Art. 66 – Exercer cargos de direção, gestão e coordenação na área de seu exercício profissional e do setor saúde. Art. 67 – Ser informado sobre as políticas da instituição e do serviço de enfermagem, bem como participar de sua elaboração. Art. 68 – Registrar no prontuário, e em outros documentos próprios da enfermagem, informações referentes ao processo de cuidar da pessoa. RESPONSABILIDADES E DEVERES Art. 69 – Estimular, promover e criar condições para o aperfeiçoamento técnico, científico e cultural dos profissionais de Enfermagem sob sua orientação e supervisão. Art. 70 – Estimular, facilitar e promover o desenvolvimento das atividades de ensino, pesquisa e extensão, devidamente aprovadas nas instâncias deliberativas da instituição. Art. 71 – Incentivar e criar condições para registrar as informações inerentes e indispensáveis ao processo de cuidar. Art. 72 – Registrar as informações inerentes e indispensáveis ao processo de cuidar de forma clara, objetiva e completa. PROIBIÇÕES Art. 73 – Trabalhar, colaborar ou acumpliciar-se com pessoas físicas ou jurídicas que desrespeitem princípios e normas que regulam o exercício profissional de enfermagem. Art. 74 – Pleitear cargo, função ou emprego ocupado por colega, utilizando-se de concorrência desleal.
  • 44.
    Curso Específico deEnfermagem p/EBSERH Página 44 Curso Específico de Enfermagem p/EBSERH Art. 75 – Permitir que seu nome conste no quadro de pessoal de hospital, casa de saúde, unidade sanitária, clínica, ambulatório, escola, curso, empresa ou estabelecimento congênere sem nele exercer as funções de enfermagem pressupostas. Art. 76 – Receber vantagens de instituição, empresa, pessoa, família e coletividade, além do que lhe é devido, como forma de garantir Assistência de Enfermagem diferenciada ou benefícios de qualquer natureza para si ou para outrem. Art. 77 – Usar de qualquer mecanismo de pressão ou suborno com pessoas físicas ou jurídicas para conseguir qualquer tipo de vantagem. Art. 78 – Utilizar, de forma abusiva, o poder que lhe confere a posição ou cargo, para impor ordens, opiniões, atentar contra o pudor, assediar sexual ou moralmente, inferiorizar pessoas ou dificultar o exercício profissional. Art. 79 – Apropriar-se de dinheiro, valor, bem móvel ou imóvel, público ou particular de que tenha posse em razão do cargo, ou desviá-lo em proveito próprio ou de outrem. Art. 80 – Delegar suas atividades privativas a outro membro da equipe de enfermagem ou de saúde, que não seja enfermeiro. A questão tem como gabarito a letra D, pois o enfermeiro tem o direto de recusar-se a desenvolver atividades profissionais na falta de material ou equipamentos de proteção individual e coletiva definidos na legislação específica.
  • 45.
    Curso Específico deEnfermagem p/EBSERH Página 45 Curso Específico de Enfermagem p/EBSERH CAPÍTULO II - Do Sigilo Profissional 22. (Assembleia Legislativa do Amazonas-AM/FGV/2013) No que se refere ao sigilo profissional, de acordo com o Código de Ética dos Profissionais de Enfermagem, é direito do profissional de enfermagem a) divulgar ou fazer referência a casos, situações ou fatos de forma que os envolvidos possam ser identificados. b) abster-se de revelar informações confidenciais de que tenha conhecimento em razão de seu exercício profissional a pessoas ou entidades que não estejam obrigadas ao sigilo. c) manter segredo sobre fato sigiloso de que tenha conhecimento em razão de sua atividade profissional, exceto casos previstos em lei, ordem judicial, ou com o consentimento escrito da pessoa envolvida ou de seu representante legal. d) comparecer perante a autoridade, quando intimado como testemunha e, se for o caso, declarar seu impedimento de revelar o segredo. e) franquear o acesso a informações e documentos a pessoas que não estão diretamente envolvidas na prestação da assistência, exceto nos casos previstos na legislação vigente ou por ordem judicial. COMENTÁRIOS: Vamos resolver essa questão, conforme as os arts. 81 a 85 do Código de Ética dos Profissionais de Enfermagem. Item A. É proibido aos profissionais de enfermagem: divulgar ou fazer referência a casos, situações ou fatos de forma que os envolvidos possam ser identificados. Item B. É um direito dos profissionais de enfermagem: abster-se de revelar informações confidenciais de que tenha conhecimento em razão de seu exercício profissional a pessoas ou entidades que não estejam obrigadas ao sigilo. Itens C e D. É responsabilidade/dever dos profissionais de enfermagem: manter segredo sobre fato sigiloso de que tenha conhecimento em razão de sua atividade profissional, exceto casos previstos em lei, ordem judicial, ou com o consentimento escrito da pessoa envolvida ou de seu representante legal. Notas:  Permanece o dever mesmo quando o fato seja de conhecimento público e em caso de falecimento da pessoa envolvida.
  • 46.
    Curso Específico deEnfermagem p/EBSERH Página 46 Curso Específico de Enfermagem p/EBSERH  Em atividade multiprofissional, o fato sigiloso poderá ser revelado quando necessário à prestação da assistência.  O profissional de Enfermagem intimado como testemunha deverá comparecer perante a autoridade e, se for o caso, declarar seu impedimento de revelar o segredo.  O segredo profissional referente ao menor de idade deverá ser mantido, mesmo quando a revelação seja solicitada por pais ou responsáveis, desde que o menor tenha capacidade de discernimento, exceto nos casos em que possa acarretar danos ou riscos ao mesmo. Item E. É proibido aos profissionais de enfermagem: franquear (permitir) o acesso a informações e documentos a pessoas que não estão diretamente envolvidas na prestação da assistência, exceto nos casos previstos na legislação vigente ou por ordem judicial. Neste sentido, o gabarito é a letra B. 23. (Buaru-SP/ILSL/IBFC/2012) De acordo com Art. 81 do Código de Ética dos Profissionais de Saúde, no que se refere ao sigilo profissional, assinale alternativa correta: a) O Enfermeiro tem o direito de abster-se de revelar informações confidenciais de que tenha conhecimento em razão de seu exercício profissional a pessoas ou entidades que não estejam obrigadas ao sigilo. b) O Enfermeiro tem o dever de manter segredo sobre fato sigiloso de que tenha conhecimento em razão de sua atividade profissional, mesmo em casos previstos em lei, ordem judicial, ou com o consentimento escrito da pessoa envolvida ou de seu representante legal. c) O Enfermeiro tem o direito de manter o segredo profissional referente ao menor de idade, exceto quando a revelação seja solicitada por pais ou responsáveis. d) Quando se tratar de pesquisa, o Enfermeiro poderá publicar trabalho com elementos que identifiquem o sujeito participante do estudo sem sua autorização. COMENTÁRIOS: Vejamos cada um dos itens: Item A. Correto. O Enfermeiro tem o direito de abster-se de revelar informações confidenciais de que tenha conhecimento em razão de seu exercício profissional a pessoas ou entidades que não estejam obrigadas ao sigilo. Item B. Incorreto. O Enfermeiro tem o dever/responsabilidade de manter segredo sobre fato sigiloso de que tenha conhecimento em razão de sua atividade profissional, exceto em casos
  • 47.
    Curso Específico deEnfermagem p/EBSERH Página 47 Curso Específico de Enfermagem p/EBSERH previstos em lei, ordem judicial, ou com o consentimento escrito da pessoa envolvida ou de seu representante legal. Amigo, quando o profissional de enfermagem não poderá manter segredo sobre fato sigiloso de que tenha conhecimento em razão de sua atividade profissional?  Nos casos previstos em lei;  Por ordem judicial; ou  Com o consentimento escrito da pessoa envolvida ou de seu representante legal. Item C. Incorreto. O Enfermeiro tem o direito de manter o segredo profissional referente ao menor de idade, mesmo quando a revelação seja solicitada por pais ou responsáveis, desde que o menor tenha capacidade de discernimento, exceto nos casos em que possa acarretar danos ou riscos ao mesmo. Item D. Incorreto. Quando se tratar de pesquisa, o Enfermeiro não poderá publicar trabalho com elementos que identifiquem o sujeito participante do estudo sem sua autorização. Dito isto, o gabarito da questão é a letra A. CAPÍTULO III - Do Ensino, Da Pesquisa e da Produção Técnico-Científica 24. (MCO-UFBA/EBSERH/IADES/2014) De acordo com o Código de Ética dos Profissionais de Enfermagem e no que diz respeito ao ensino, à pesquisa e à produção técnico-científica, é correto afirmar que é dever e responsabilidade do profissional de enfermagem a) atender às normas vigentes para a pesquisa envolvendo seres humanos, segundo as normas gerais da legislação. b) manter a pesquisa na presença de qualquer perigo à vida e à integridade da pessoa. c) respeitar os princípios da honestidade e fidedignidade, bem como os direitos autorais no processo de pesquisa, exceto na divulgação de seus resultados. d) disponibilizar os resultados da pesquisa somente à comunidade científica. e) promover a defesa e o respeito aos princípios éticos e legais da profissão no ensino, na pesquisa e nas produções técnico-científicas. COMENTÁRIOS:
  • 48.
    Curso Específico deEnfermagem p/EBSERH Página 48 Curso Específico de Enfermagem p/EBSERH De acordo com o Código de Ética dos Profissionais de Enfermagem e no que diz respeito ao ensino, à pesquisa e à produção técnico-científica (capitulo III), é correto afirmar que é dever e responsabilidade do profissional de enfermagem: a) Art. 89 – Atender as normas vigentes para a pesquisa envolvendo seres humanos, segundo a especificidade da investigação, e não sobre as normas gerais da legislação. b) Art. 90 – Interromper a pesquisa na presença de qualquer perigo à vida e à integridade da pessoa. c) Art. 91 – Respeitar os princípios da honestidade e fidedignidade, bem como os direitos autorais no processo de pesquisa, especialmente na divulgação dos seus resultados. d) Art. 92 – Disponibilizar os resultados de pesquisa à comunidade científica e sociedade em geral. e) Art. 93 – Promover a defesa e o respeito aos princípios éticos e legais da profissão no ensino, na pesquisa e produções técnico-científicas. Dessa forma, o gabarito é a letra E. Ainda sobre o capitulo III do CEPE (DO ENSINO, DA PESQUISA E DA PRODUÇÃO TÉCNICO-CIENTÍFICA), temos as seguintes disposições: DIREITOS Art. 86 – Realizar e participar de atividades de ensino e pesquisa, respeitadas as normas ético- legais. Art. 87 – Ter conhecimento acerca do ensino e da pesquisa a serem desenvolvidos com as pessoas sob sua responsabilidade profissional ou em seu local de trabalho. Art. 88 – Ter reconhecida sua autoria ou participação em produção técnico-científica. PROIBIÇÕES Art. 94 – Realizar ou participar de atividades de ensino e pesquisa, em que o direito inalienável da pessoa, família ou coletividade seja desrespeitado ou ofereça qualquer tipo de risco ou dano aos envolvidos. Art. 95 – Eximir-se da responsabilidade por atividades executadas por alunos ou estagiários, na condição de docente, enfermeiro responsável ou supervisor.
  • 49.
    Curso Específico deEnfermagem p/EBSERH Página 49 Curso Específico de Enfermagem p/EBSERH Art. 96 – Sobrepor o interesse da ciência ao interesse e segurança da pessoa, família ou coletividade. Art. 97 – Falsificar ou manipular resultados de pesquisa, bem como, usá-los para fins diferentes dos pré-determinados. Art. 98 – Publicar trabalho com elementos que identifiquem o sujeito participante do estudo sem sua autorização. Art. 99 – Divulgar ou publicar, em seu nome, produção técnico-científica ou instrumento de organização formal do qual não tenha participado ou omitir nomes de co-autores e colaboradores. Art. 100 – Utilizar sem referência ao autor ou sem a sua autorização expressa, dados, informações, ou opiniões ainda não publicados. Art. 101 – Apropriar-se ou utilizar produções técnico-científicas, das quais tenha participado como autor ou não, implantadas em serviços ou instituições sem concordância ou concessão do autor. Art. 102 – Aproveitar-se de posição hierárquica para fazer constar seu nome como autor ou co- autor em obra técnico-científica. CAPÍTULO IV - Da Publicidade 25 - (MCO-UFBA/EBSERH/IADES/2014) De acordo com o Código de Ética dos Profissionais de Enfermagem, assinale a alternativa que apresenta uma das proibições previstas no capítulo que descreve a publicidade. a) Divulgar informação verídica a respeito do assunto de sua área profissional. b) Anunciar a prestação de serviços voluntários ou propor honorários que caracterizem concorrência desleal. c) Anunciar título ou qualificação que possa comprovar. d) Omitir, em proveito de terceiros, referência a pessoas ou instituições. e) Inserir imagens ou informações que possam identificar pessoas e instituições sem sua prévia autorização. COMENTÁRIOS:
  • 50.
    Curso Específico deEnfermagem p/EBSERH Página 50 Curso Específico de Enfermagem p/EBSERH Vejamos as disposições do Código de Ética dos Profissionais de Enfermagem em relação ao Capítulo IV - Da Publicidade. DIREITOS Art. 103 – Utilizar-se de veículo de comunicação para conceder entrevistas ou divulgar eventos e assuntos de sua competência, com finalidade educativa e de interesse social. Art. 104 – Anunciar a prestação de serviços para os quais está habilitado. RESPONSABILIDADES E DEVERES Art. 105 – Resguardar os princípios da honestidade, veracidade e fidedignidade no conteúdo e na forma publicitária. Art. 106 – Zelar pelos preceitos éticos e legais da profissão nas diferentes formas de divulgação. PROIBIÇÕES Art. 107 – Divulgar informação INverídica sobre assunto de sua área profissional. Art. 108 – Inserir imagens ou informações que possam identificar pessoas e instituições sem sua prévia autorização. Art. 109 – Anunciar título ou qualificação que não possa comprovar. Art. 110 – Omitir em proveito próprio, referência a pessoas ou instituições. Art. 111 – Anunciar a prestação de serviços gratuitos ou propor honorários que caracterizem concorrência desleal. A partir do exposto, o gabarito é a letra E.
  • 51.
    Curso Específico deEnfermagem p/EBSERH Página 51 Curso Específico de Enfermagem p/EBSERH CAPÍTULO V - Das Infrações e Penalidades As penalidades a serem impostas pelos Conselhos Federal e Regional de Enfermagem, conforme o que determina o art. 18, da Lei n° 5.905/73, são as seguintes: A advertência verbal consiste na admoestação (repreesão) ao infrator, de forma reservada, que será registrada no Prontuário do mesmo, na presença de duas testemunhas. A multa consiste na obrigatoriedade de pagamento de 01 a 10 vezes o valor da anuidade da categoria profissional à qual pertence o infrator, em vigor no ato do pagamento. A censura consiste em repreensão que será divulgada nas publicações oficiais dos Conselhos Federal e Regional de Enfermagem e em jornais de grande circulação. A suspensão consiste na proibição do exercício profissional da Enfermagem por um período não superior a 29 dias e serão divulgados nas publicações oficiais dos Conselhos Federal e Regional de Enfermagem, jornais de grande circulação e comunicada aos órgãos empregadores. A cassação consiste na perda do direito ao exercício da Enfermagem e será divulgada nas publicações dos Conselhos Federal e Regional de Enfermagem (COREN/COFEN) e em jornais de grande circulação. As penalidades, referentes à advertência verbal, multa, censura e suspensão do exercício profissional, são da alçada do Conselho Regional de Enfermagem (COREN), serão registradas no prontuário do profissional de Enfermagem; a pena de cassação do direito ao I • Advertência verbal; II • Multa; III • Censura; IV • Suspensão do Exercício Profissional; V • Cassação do direito ao Exercício Profissional.
  • 52.
    Curso Específico deEnfermagem p/EBSERH Página 52 Curso Específico de Enfermagem p/EBSERH exercício profissional é de competência do Conselho Federal de Enfermagem. Na situação em que o processo tiver origem no Conselho Federal de Enfermagem, terá como instância superior a Assembleia dos Delegados Regionais. Para a graduação da penalidade e respectiva imposição consideram-se: I - A maior ou menor gravidade da infração; II - As circunstâncias agravantes e atenuantes da infração; III - O dano causado e suas conseqüências; IV - Os antecedentes do infrator. As infrações serão consideradas leves, graves ou gravíssimas, segundo a natureza do ato e a circunstância de cada caso. Vejamos abaixo a definição de cada uma delas: Na tabela abaixo, vamos descrever as situações atenuantes e agravantes das infrações dispostas no referido código: Penalidades referentes à advertência verbal, multa, censura e suspensão do exercício profissional é da alçada do COREN cassação do direito ao exercício profissional é de competência do COFEN • são aquelas que ofendam a integridade física, mental ou moral de qualquer pessoa, sem causar debilidade ou aquelas que venham a difamar organizações da categoria ou instituições. Infrações Leves • são aquelas que provoquem perigo de vida, debilidade temporária de membro, sentido ou função em qualquer pessoa ou as que causem danos patrimoniais ou financeiros. Infrações Graves • são aquelas que provoquem morte, deformidade permanente, perda ou inutilização de membro, sentido, função ou ainda, dano moral irremediável em qualquer pessoa. Infrações Gravíssimas
  • 53.
    Curso Específico deEnfermagem p/EBSERH Página 53 Curso Específico de Enfermagem p/EBSERH São consideradas circunstâncias atenuantes São consideradas circunstâncias agravantes I - Ter o infrator procurado, logo após a infração, por sua espontânea vontade e com eficiência, evitar ou minorar as consequências do seu ato; II - Ter bons antecedentes profissionais; III - Realizar atos sob coação e/ou intimidação; IV - Realizar ato sob emprego real de força física; V - Ter confessado espontaneamente a autoria da infração. I - Ser reincidente; II - Causar danos irreparáveis; III - Cometer infração dolosamente (intencional); IV - Cometer a infração por motivo fútil ou torpe; V - Facilitar ou assegurar a execução, a ocultação, a impunidade ou a vantagem de outra infração; VI - Aproveitar-se da fragilidade da vítima; VII - Cometer a infração com abuso de autoridade ou violação do dever inerente ao cargo ou função; VIII - Ter maus antecedentes profissionais. CAPÍTULO VI - Da Aplicação das Penalidades 26. (Rômulo Passos) A pena de Cassação do Direito ao Exercício Profissional da Enfermagem é aplicável nos casos das seguintes infrações, exceto: a) Praticar e/ou ser conivente com crime, contravenção penal ou qualquer outro ato, que infrinja postulados éticos e legais; não assegurar à pessoa, família e coletividade assistência de Enfermagem livre de danos decorrentes de imperícia, negligência ou imprudência. b) Negar Assistência de Enfermagem em qualquer situação que se caracterize como urgência ou emergência; povocar aborto, ou cooperar em prática destinada a interromper a gestação. c) Receber vantagens de instituição, empresa, pessoa, família e coletividade, além do que lhe é devido, como forma de garantir Assistência de Enfermagem diferenciada ou benefícios de qualquer natureza para si ou para outrem; promover a eutanásia ou participar em prática destinada a antecipar a morte do cliente. d) Utilizar, de forma abusiva, o poder que lhe confere a posição ou cargo, para impor ordens, opiniões, atentar contra o puder, assediar sexual ou moralmente, inferiorizar pessoas ou dificultar o exercício profissional. e) Apropriar-se de dinheiro, valor, bem móvel ou imóvel, público ou particular de que tenha posse em razão do cargo, ou desviá-lo em proveito próprio ou de outrem.
  • 54.
    Curso Específico deEnfermagem p/EBSERH Página 54 Curso Específico de Enfermagem p/EBSERH COMENTÁRIOS: As infrações que podem levar à Cassação do Direito ao Exercício Profissional de Enfermagem estão listadas nos arts. 9º, 12; 26; 28; 29; 78 e 79 do respectivo código, conforme descrição abaixo:  praticar e/ou ser conivente com crime, contravenção penal ou qualquer outro ato, que infrinja postulados éticos e legais;  não assegurar à pessoa, família e coletividade assistência de Enfermagem livre de danos decorrentes de imperícia, negligência ou imprudência.  negar Assistência de Enfermagem em qualquer situação que se caracterize como urgência ou emergência;  povocar aborto, ou cooperar em prática destinada a interromper a gestação.  promover a eutanásia ou participar em prática destinada a antecipar a morte do cliente.  utilizar, de forma abusiva, o poder que lhe confere a posição ou cargo, para impor ordens, opiniões, atentar contra o puder, assediar sexual ou moralmente, inferiorizar pessoas ou dificultar o exercício profissional.  apropriar-se de dinheiro, valor, bem móvel ou imóvel, público ou particular de que tenha posse em razão do cargo, ou desviá-lo em proveito próprio ou de outrem. Guerreiro(a), grave essas infrações, pois são cobradas frequentemente em provas de concursos. A título de informação, vamos ver quais são as demais infrações do Código de Ética dos Profissionais de Enfermagem. A pena de Advertência verbal é aplicável nos casos de infrações ao que está estabelecido nos artigos: 5º a 7º; 12 a 14; 16 a 24; 27; 30; 32; 34; 35; 38 a 40; 49 a 55; 57; 69 a 71; 74; 78; 82 a 85; 89 a 95; 89; 98 a 102; 105; 106; 108 a 111 deste Código. A pena de Multa é aplicável nos casos de infrações ao que está estabelecido nos artigos: 5º a 9º; 12; 13; 15; 16; 19; 24; 25; 26; 28 a 35; 38 a 43; 48 a 51; 53; 56 a 59; 72 a 80; 82; 84; 85; 90; 94; 96; 97 a 102; 105; 107; 108; 110; e 111 deste Código. A pena de Censura é aplicável nos casos de infrações ao que está estabelecido nos artigos: 8º; 12; 13; 15; 16; 25; 30 a 35; 41 a 43; 48; 51; 54; 56 a 59 71 a 80; 82; 84; 85; 90; 91; 94 a 102; 105; 107 a 111 deste Código.
  • 55.
    Curso Específico deEnfermagem p/EBSERH Página 55 Curso Específico de Enfermagem p/EBSERH A pena de Suspensão do Exercício Profissional é aplicável nos casos de infrações ao que está estabelecido nos artigos: 8º; 9º; 12; 15; 16; 25; 26; 28; 29; 31; 33 a 35; 41 a 43; 48; 56; 58; 59; 72; 73; 75 a 80; 82; 84; 85; 90; 94; 96 a 102; 105; 107 e 108 deste Código. As penalidades previstas neste Código somente poderão ser aplicadas, cumulativamente, quando houver infração a mais de um artigo. Perceba que é inviável e humanamente impossível sabermos ao pé da letra a punição para cada penalidade. Sugiro que faça uma leitura atenta do referido código e sempre utilize o bom senso para responder as questões. A alternativa incorreta é a letra C, pois pode acarretar a suspensão (e não a cassação) do Exercício Profissional de Enfermagem, dentre outras infrações: receber vantagens de instituição, empresa, pessoa, família e coletividade, além do que lhe é devido, como forma de garantir Assistência de Enfermagem diferenciada ou benefícios de qualquer natureza para si ou para outrem. Eu elaborei essa questão justamente para alertá-los como as bancas são maldosas. A alternativa C é o gabarito, pois está parcialmente incorreta. Promover a eutanásia ou participar em prática destinada a antecipar a morte do cliente acarreta em cassação. Essa parte da questão apresenta-se correta. Todavia, a assertiva está errada, pois pode acarretar a suspensão (e não a cassação) do Exercício Profissional de Enfermagem, dentre outras infrações: receber vantagens de instituição, empresa, pessoa, família e coletividade, além do que lhe é devido, como forma de garantir Assistência de Enfermagem diferenciada ou benefícios de qualquer natureza para si ou para outrem. Negligência, Imprudência e Imperícia O Instituto AOCP não explorou nenhuma questão sobre o tema nas provas anteriores da EBSERH, mas, por desencargo de consciência, vamos resolver a questão abaixo e relembrar conceitos clássicos de ética profissional.
  • 56.
    Curso Específico deEnfermagem p/EBSERH Página 56 Curso Específico de Enfermagem p/EBSERH 27. (Prefeitura de Campinas-SP/CAIPIMES/2013) Duas vítimas de um acidente grave, e pertencentes a uma mesma família, chegam ao pronto-socorro para receberem atendimento. Para MS foi prescrito o medicamento Dopamina e para MSC transfusão sanguínea. O técnico de enfermagem de plantão, na pressa, inverteu as prescrições dos dois pacientes, administrando a Dopamina para MSC e a transfusão sanguínea para MS. O paciente MS que recebeu a transfusão sanguínea erroneamente apresentou reação transfusional. Considerando o código de ética dos profissionais de Enfermagem, o profissional cometeu: a) imperícia. b) negligência. c) imprudência. d) crime doloso. COMENTÁRIOS: Vamos aproveitar essa questão para rememorar os conceitos básicos de imprudência, negligência e imperícia. Negligência - é o termo que designa falta de cuidado ou de aplicação numa determinada situação, tarefa ou ocorrência, falta de atenção, não tomando as devidas precauções, ausência de reflexão necessária, inação, indolência, inércia e passividade. Imprudência - é o ato de agir perigosamente, com falta de moderação ou precaução, consiste na violação das regras ou leis, um comportamento de precipitação (pressa). Imperícia - constata em agir com inaptidão, falta qualificação técnica, teórica ou prática, ou ausência de conhecimentos elementares e básicos da profissão, a incapacidade, a falta de habilidade específica para a realização de uma atividade técnica ou científica, não levando o agente em consideração o que sabe ou deveria saber, falta de habilidade ou conhecimento para realizar a contento determinado ato. Veja que que o Técnico de enfermagem errou por ter agido com pressa e desatenção. Por isso, foi imprudente e o gabarito da questão é a letra C.
  • 57.
    Curso Específico deEnfermagem p/EBSERH Página 57 Curso Específico de Enfermagem p/EBSERH Questões do Instituto AOCP Passemos agora para resolução de questões do Instituto AOCP sobre a temática: 28. (HU-UFMS/EBSERH/Instituto AOCP/2014) De acordo com o Código de Ética dos profissionais de Enfermagem, com base nas relações com a pessoa, família e coletividade, se constitui em direito do profissional a) respeitar o pudor, a privacidade e a intimidade do ser humano, em todo seu ciclo vital, inclusive nas situações de morte e pós-morte. b) colaborar com a equipe de saúde no esclarecimento da pessoa, família e coletividade a respeito dos direitos, riscos, benefícios e intercorrências acerca de seu estado de saúde e tratamento. c) proteger a pessoa, família e coletividade contra danos decorrentes de imperícia, negligência ou imprudência por parte de qualquer membro da equipe de saúde. d) disponibilizar seus serviços profissionais à comunidade em casos de emergência, epidemia e catástrofe, sem pleitear vantagens pessoais. e) recusar-se a executar atividades que não sejam de sua competência técnica, científica, ética e legal ou que não ofereçam segurança ao profissional, à pessoa, família e coletividade. COMENTÁRIOS: Vejamos qual assertiva descreve um direito do profissional de enfermagem com base nas relações com a pessoa, família e coletividade: a) respeitar o pudor, a privacidade e a intimidade do ser humano, em todo seu ciclo vital, inclusive nas situações de morte e pós-morte (responsabilidade/dever). b) colaborar com a equipe de saúde no esclarecimento da pessoa, família e coletividade a respeito dos direitos, riscos, benefícios e intercorrências acerca de seu estado de saúde e tratamento (responsabilidade/dever). c) proteger a pessoa, família e coletividade contra danos decorrentes de imperícia, negligência ou imprudência por parte de qualquer membro da equipe de saúde (responsabilidade/dever). d) disponibilizar seus serviços profissionais à comunidade em casos de emergência, epidemia e catástrofe, sem pleitear vantagens pessoais (responsabilidade/dever).
  • 58.
    Curso Específico deEnfermagem p/EBSERH Página 58 Curso Específico de Enfermagem p/EBSERH e) recusar-se a executar atividades que não sejam de sua competência técnica, científica, ética e legal ou que não ofereçam segurança ao profissional, à pessoa, família e coletividade (direito). Portanto, o gabarito é a letra E. 29. (HC-UFMG/EBSERH/Instituto AOCP/2014) De acordo com a Resolução COFEN n°. 311/2007, na Seção IV – Das relações com as organizações empregadoras, é direito do profissional de enfermagem, EXCETO a) exercer cargos de direção, gestão e coordenação na área de seu exercício profissional e do setor saúde. b) receber salários ou honorários compatíveis com o nível de formação, a jornada de trabalho, a complexidade das ações e a responsabilidade pelo exercício profissional. c) suspender suas atividades, individual ou coletivamente, quando a instituição pública ou privada para a qual trabalhe não oferecer condições dignas para o exercício profissional ou que desrespeite a legislação do setor saúde, ressalvadas as situações de urgência e emergência, devendo comunicar imediatamente por escrito sua decisão ao Conselho Regional de Enfermagem. d) desenvolver atividades profissionais na falta de material ou equipamentos de proteção individual e coletiva definidos na legislação específica. e) ser informado sobre as políticas da instituição e do serviço de enfermagem, bem como participar de sua elaboração. COMENTÁRIOS: A questão tem como gabarito a letra D, pois o enfermeiro tem o direto de recusar-se a desenvolver atividades profissionais na falta de material ou equipamentos de proteção individual e coletiva definidos na legislação específica.
  • 59.
    Curso Específico deEnfermagem p/EBSERH Página 59 Curso Específico de Enfermagem p/EBSERH 30. (HUJM-UFMT/EBSERH/Instituto AOCP/2014) De acordo com a Resolução COFEN n°. 311/2007, na Seção I - das relações com a pessoa, família e coletividade, constitui direito do profissional de enfermagem a) assegurar à pessoa, família e coletividade assistência de enfermagem livre de danos decorrentes de imperícia, negligência ou imprudência. b) aprimorar os conhecimentos técnicos, científicos, éticos e culturais, em benefício da pessoa, família e coletividade e do desenvolvimento da profissão. c) recusar a execução de atividades que não sejam de sua competência técnica, científica, ética e legal ou que não ofereçam segurança ao profissional, à pessoa, família e coletividade. d) encaminhar a pessoa, família e coletividade aos serviços de defesa do cidadão, nos termos da lei. e) participar da prática multiprofissional e interdisciplinar com responsabilidade, autonomia e liberdade. COMENTÁRIOS: Vejamos qual assertiva descreve um direito do profissional de enfermagem com base nas relações com a pessoa, família e coletividade: a) assegurar à pessoa, família e coletividade assistência de enfermagem livre de danos decorrentes de imperícia, negligência ou imprudência (responsabilidade/dever). b) aprimorar os conhecimentos técnicos, científicos, éticos e culturais, em benefício da pessoa, família e coletividade e do desenvolvimento da profissão (responsabilidade/dever). Cuidado com os arts. 2º e 14 do CEPE. Direito (art. 2º) - relacionado com a questão profissional • aprimorar seus conhecimentos técnicos, científicos e culturais que dão sustentação a sua prática profissional. Responsabilidade e Dever (art. 14) - relacionado com a qualidade da assistência prestada • aprimorar os conhecimentos técnicos, científicos, éticos e culturais, em benefício da pessoa, família e coletividade e do desenvolvimento da profissão.
  • 60.
    Curso Específico deEnfermagem p/EBSERH Página 60 Curso Específico de Enfermagem p/EBSERH c) recusar a execução de atividades que não sejam de sua competência técnica, científica, ética e legal ou que não ofereçam segurança ao profissional, à pessoa, família e coletividade (direito). d) encaminhar a pessoa, família e coletividade aos serviços de defesa do cidadão, nos termos da lei (responsabilidade/dever). e) participar da prática multiprofissional e interdisciplinar com responsabilidade, autonomia e liberdade (direito). Trata-se de um direito do profissional. No entanto, é mencionado na SEÇÃO II -DAS RELAÇÕES COM OS TRABALHADORES DE ENFERMAGEM, SAÚDE E OUTROS DIREITOS. Veja a pegadinha da questão. Foi solicitado um DIREITO do profissional de enfermagem referente a Seção I - das relações com a pessoa, família e coletividade. Portanto, o gabarito é a letra C. 31. (HULW-UFPB/EBSERH/Instituto AOCP/2014) De acordo com a Resolução COFEN 311/2007, na Seção III, constitui-se em direito do profissional de enfermagem a) cumprir e fazer os preceitos é ticos e legais da profissão. b) comunicar ao Conselho Regional de Enfermagem fatos que firam preceitos do presente Código e da legislaçãõ o do exercício profissional. c) participar da prática multiprofissional e interdisciplinar com responsabilidade, autonomia e liberdade. d) recusar-se a executar prescrição medicamentosa e terapêutica, na qual não conste a assinatura e o número de registro do profissional, exceto em situações de urgência e emergência. e) requerer, ao Conselho Regional de Enfermagem, medidas cabíveis para obtenção de desagravo público em decorrência de ofensa sofrida no exercício profissional. COMENTÁRIOS: Vejamos cada um dos itens, conforme disposições do CEPE: a) cumprir e fazer os preceitos éticos e legais da profissão (responsabilidade/dever da Seção III – Das Relações com as Organizações da Categoria). b) comunicar ao Conselho Regional de Enfermagem fatos que firam preceitos do presente Código e da legislação do exercício profissional (responsabilidade/dever da Seção III – Das Relações com as Organizações da Categoria).
  • 61.
    Curso Específico deEnfermagem p/EBSERH Página 61 Curso Específico de Enfermagem p/EBSERH c) participar da prática multiprofissional e interdisciplinar com responsabilidade, autonomia e liberdade (direito da Seção II - Das Relações com os Trabalhadores de Enfermagem, Saúde e Outros). d) recusar-se a executar prescrição medicamentosa e terapêutica, na qual não conste a assinatura e o número de registro do profissional, exceto em situações de urgência e emergência (direito da Seção II - Das Relações com os Trabalhadores de Enfermagem, Saúde e Outros). e) requerer, ao Conselho Regional de Enfermagem, medidas cabíveis para obtenção de desagravo público em decorrência de ofensa sofrida no exercício profissional (direito da Seção III - Das Relações com as Organizações da Categoria). Questão muito decoreba e difícil. O gabarito é a letra E, pois apresentou direito da Seção III - Das Relações com as Organizações da Categoria, conforme solicitado no enunciado. 32. (HU-UFS/EBSERH/Instituto AOCP/2014) As infrações que provoquem perigo de vida, debilidade temporária de membro, sentido ou função de qualquer pessoa são consideradas a) leves. b) moderadas. c) graves. d) gravíssimas. e) agravantes. COMENTÁRIOS: De acordo com o art. 121 do CEPE, as infrações serão consideradas leves, graves ou gravíssimas, segundo a natureza do ato e a circunstância de cada caso.
  • 62.
    Curso Específico deEnfermagem p/EBSERH Página 62 Curso Específico de Enfermagem p/EBSERH As infrações que provoquem perigo de vida, debilidade temporária de membro, sentido ou função de qualquer pessoa são consideradas GRAVES. Dessa forma, o gabarito é a letra C. 33. (HU-UFS/EBSERH/Instituto AOCP/2014) O Código de Ética dos Profissionais de Enfermagem, no caso de uma Infração, considera para a graduação da Penalidade e respectiva imposição, os critérios citados a seguir, EXCETO a) a maior ou menor gravidade da infração. b) as circunstâncias agravantes e atenuantes da infração. c) o dano causado e suas consequências. d) o tempo de trabalho e o cargo do profissional infrator. e) os antecedentes do infrator. COMENTÁRIOS: Segundo disposições do art. 120 do CEPE, para a graduação da penalidade e respectiva imposição consideram-se: I - A maior ou menor gravidade da infração; II - As circunstâncias agravantes e atenuantes da infração; III - O dano causado e suas consequências; IV - Os antecedentes do infrator.
  • 63.
    Curso Específico deEnfermagem p/EBSERH Página 63 Curso Específico de Enfermagem p/EBSERH A letra D é a alternativa incorreta, pois o tempo de trabalho e o cargo do profissional infrator não são fatores considerados para graduação da penalidade. 34. (HULW-UFPB/EBSERH/Instituto AOCP/2014) De acordo com a Resolução COFEN 311/2007, as penalidades a serem impostas pelos Conselhos Federal e Regional de Enfermagem, conforme o que determina o art. 18, da Lei n° 5.905, de 12 de julho de 1973, são as seguintes: a) advertência verbal, advertência por escrito, censura, suspensão do exercício profissional e cassação do direito ao exercício profissional. b) advertência verbal, advertência por escrito, multa, censura, suspensão do exercício profissional e cassação do direito ao exercício profissional. c) advertência verbal, multa, suspensão do exercício profissional e cassação do direito ao exercício profissional. d) advertência verbal, advertência por escrito, multa, suspensão do exercício profissional e cassação do direito ao exercício profissional. e) advertência verbal, multa, censura, suspensão do exercício profissional e cassação do direito ao exercício profissional. COMENTÁRIOS: As penalidades a serem impostas pelos Conselhos Federal e Regional de Enfermagem, conforme o que determina o art. 18, da Lei n° 5.905/73, são as seguintes: Nesses termos, o gabarito é a letra C. I • Advertência verbal; II • Multa; III • Censura; IV • Suspensão do Exercício Profissional; V • Cassação do direito ao Exercício Profissional.
  • 64.
    Curso Específico deEnfermagem p/EBSERH Página 64 Curso Específico de Enfermagem p/EBSERH 35. (HUSM-UFSM/EBSERH/Instituto AOCP/2014) A pena de cassação do direito ao exercício profissional é aplicável no caso de qual infração apresentada a seguir? a) Realizar ou facilitar ações que causem prejuízo ao patrimônio ou comprometam a finalidade para a qual foram instituídas as organizações da categoria. b) Executar e determinar a execução de atos contrários ao Código de Ética e às demais normas que regulam o exercício da Enfermagem. c) Colaborar, direta ou indiretamente, com outros profissionais de saúde, no descumprimento da legislação referente aos transplantes de órgãos, tecidos, esterilização humana, fecundação artificial e manipulação genética. d) Apropriar-se de dinheiro, valor, bem móvel ou imóvel, público ou particular de que tenha posse em razão do cargo, ou desviá-lo em proveito próprio ou de outrem. e) Assinar as ações de enfermagem que não executou, bem como permitir que suas ações sejam assinadas por outro profissional. COMENTÁRIOS: Conforme disposições do art.129 do CEPE, a pena de cassação do direito ao exercício profissional é aplicável nos casos de infrações ao que está estabelecido nos artigos: 9º; 12; 26; 28; 29; 78 e 79 do referido código. Art. 9º - Praticar e/ou ser conivente com crime, contravenção penal ou qualquer outro ato, que infrinja postulados éticos e legais. Art. 12 - Assegurar à pessoa, família e coletividade assistência de enfermagem livre de danos decorrentes de imperícia, negligência ou imprudência. Art. 26 - Negar assistência de enfermagem em qualquer situação que se caracterize como urgência ou emergência. Art. 28 - Provocar aborto, ou cooperar em prática destinada a interromper a gestação. Art. 29 - Promover a eutanásia ou participar em prática destinada a antecipar a morte do cliente. Art. 78 - Utilizar, de forma abusiva, o poder que lhe confere a posição ou cargo, para impor ordens, opiniões, atentar contra o pudor, assediar sexual ou moralmente, inferiorizar pessoas ou dificultar o exercício profissional. Art. 79 - Apropriar-se de dinheiro, valor, bem móvel ou imóvel, público ou particular de que tenha posse em razão do cargo, ou desviá-lo em proveito próprio ou de outrem.
  • 65.
    Curso Específico deEnfermagem p/EBSERH Página 65 Curso Específico de Enfermagem p/EBSERH A partir do exposto, constatamos que o gabarito é a letra D. 36. (Intituto INES/AOCP/2012) Com base no Código de Ética dos profissionais de Enfermagem entre as alternativas a seguir, assinale aquela que representa um Dever do profissional de enfermagem. a) Recusar-se a executar atividades que não sejam de sua competência técnica, científica, ética e legal ou que não ofereçam segurança ao profissional, à pessoa, família e coletividade. b) Comunicar ao Conselho Regional de Enfermagem e aos órgãos competentes, fatos que infrinjam dispositivos legais que possam prejudicar o exercício profissional. c) Apoiar as iniciativas que visem ao aprimoramento profissional e à defesa dos direitos e interesses da categoria e da sociedade. d) Executar ou participar da assistência à saúde sem o consentimento da pessoa ou de seu representante legal, exceto em iminente risco de morte. e) Abster-se de revelar informações confidenciais de que tenha conhecimento em razão de seu exercício profissional a pessoas ou entidades que não estejam obrigadas ao sigilo. COMENTÁRIOS: Vamos analisar cada alternativa para maior compreensão do assunto. Item A. É direto do profissional de enfermagem recusar-se a executar atividades que não sejam de sua competência técnica, científica, ética e legal ou que não ofereçam segurança ao profissional, à pessoa, família e coletividade. Item B. É dever do profissional de enfermagem comunicar ao Conselho Regional de Enfermagem e aos órgãos competentes, fatos que infrinjam dispositivos legais que possam prejudicar o exercício profissional. Item C. É direto do profissional de enfermagem apoiar as iniciativas que visem ao aprimoramento profissional e à defesa dos direitos e interesses da categoria e da sociedade. Item D. É proibido do profissional de enfermagem executar ou participar da assistência à saúde sem o consentimento da pessoa ou de seu representante legal, exceto em iminente risco de morte. Item E. É direto do profissional de enfermagem abster-se de revelar informações confidenciais de que tenha conhecimento em razão de seu exercício profissional a pessoas ou entidades que não estejam obrigadas ao sigilo.
  • 66.
    Curso Específico deEnfermagem p/EBSERH Página 66 Curso Específico de Enfermagem p/EBSERH Nessa tela, o gabarito da questão é a letra B. 37. (Prefeitura de Juazeiro-BA/AOCP/2012) Em relação às penalidades impostas pelo Código de Ética dos profissionais de Enfermagem, assinale a alternativa correta. a) A cassação é de alçada da Associação Brasileira de Enfermagem e consiste na perda do direito ao exercício da Enfermagem e será divulgada em jornais de grande circulação. b) A advertência verbal consiste na admoestação ao infrator, de forma reservada, que será registrada no Prontuário do mesmo, na presença de quatro testemunhas e divulgada em jornais de grande circulação. c) A suspensão consiste na proibição do exercício profissional da Enfermagem por um período não superior a 09 (nove) dias e serão divulgados nas publicações oficiais dos Conselhos Federal e Regional de Enfermagem. d) As penalidades, referentes à advertência verbal, multa, censura e suspensão do exercício profissional, são da alçada do Conselho Regional de Enfermagem, devendo ser registradas no prontuário do profissional de Enfermagem. e) São consideradas infrações leves as que ofendam a integridade física, mental ou moral de qualquer pessoa, e por serem consideradas leves não estão sujeitas as penalidades do Conselho Regional de Enfermagem. COMENTÁRIOS: Vamos corrigir os itens da questão: Item A. Incorreto. A penalidade de cassação do direito ao exercício profissional é de alçada do Conselho Federal de Enfermagem (COFEN). Na situação em que o processo tiver origem no Conselho Federal de Enfermagem, terá como instância superior a Assembleia dos Delegados Regionais. Item B. Incorreto. A advertência verbal consiste na admoestação ao infrator, de forma reservada, que será registrada no Prontuário do mesmo, na presença de duas testemunhas, mas não divulgada em jornais de grande circulação. Item C. Incorreto. A suspensão consiste na proibição do exercício profissional da Enfermagem por um período não superior a 29 (vinte nove) dias e serão divulgados nas
  • 67.
    Curso Específico deEnfermagem p/EBSERH Página 67 Curso Específico de Enfermagem p/EBSERH publicações oficiais dos Conselhos Federal e Regional de Enfermagem, jornais de grande circulação e comunicada aos órgãos empregadores. Item D. Correto. As penalidades, referentes à advertência verbal, multa, censura e suspensão do exercício profissional, são da alçada do Conselho Regional de Enfermagem, devendo ser registradas no prontuário do profissional de Enfermagem. Item E. Incorreto. São consideradas infrações leves as que ofendam a integridade física, mental ou moral de qualquer pessoa, sem causar debilidade ou aquelas que venham a difamar organizações da categoria ou instituições. Essas infrações estão sujeitas as penalidades do Conselho Regional de Enfermagem. Dito isto, o gabarito da questão é a letra D. 38. (Prefeitura de Ibiporã-PR/AOCP/2011) De acordo com o código de ética dos profissionais de enfermagem, as infrações serão consideradas leves, graves ou gravíssimas, conforme a natureza do ato e a circunstância de cada caso. Sobre as consideradas circunstâncias atenuantes analise as assertivas e assinale a alternativa que aponta as corretas. I. Cometer infração dolosamente. II. Realizar atos sob coação e/ou intimidação. III. Cometer a infração com abuso de autoridade ou violação do dever inerente ao cargo ou função. IV. Ter o infrator procurado, logo após a infração, por sua espontânea vontade e com eficiência, evitar ou minorar as consequências do seu ato. a) Apenas I, II e III. b) Apenas II e III. c) I, II, III e IV. d) Apenas I, II e IV. e) Apenas II e IV. COMENTÁRIOS: Vamos resolver essa questão, conforme as os arts. 120 a 123 do Código de Ética dos Profissionais de Enfermagem.
  • 68.
    Curso Específico deEnfermagem p/EBSERH Página 68 Curso Específico de Enfermagem p/EBSERH Para a graduação da penalidade e respectiva imposição consideram-se: I - A maior ou menor gravidade da infração; II - As circunstâncias agravantes e atenuantes da infração; III - O dano causado e suas conseqüências; IV - Os antecedentes do infrator. Na tabela abaixo, vamos descrever as situações atenuantes e agravantes das infrações dispostas no referido código: São consideradas circunstâncias atenuantes São consideradas circunstâncias agravantes I - Ter o infrator procurado, logo após a infração, por sua espontânea vontade e com eficiência, evitar ou minorar as consequências do seu ato; II - Ter bons antecedentes profissionais; III - Realizar atos sob coação e/ou intimidação; IV - Realizar ato sob emprego real de força física; V - Ter confessado espontaneamente a autoria da infração. I - Ser reincidente; II - Causar danos irreparáveis; III - Cometer infração dolosamente (intencional); IV - Cometer a infração por motivo fútil ou torpe; V - Facilitar ou assegurar a execução, a ocultação, a impunidade ou a vantagem de outra infração; VI - Aproveitar-se da fragilidade da vítima; VII - Cometer a infração com abuso de autoridade ou violação do dever inerente ao cargo ou função; VIII - Ter maus antecedentes profissionais. A partir do exposto, verificamos que o gabarito é a letra E. 39. (Instituto INES/AOCP/2012) Cometendo o profissional de enfermagem uma Infração ao seu Código de Ética, para a graduação da penalidade e respectiva imposição, considera-se a) o ato praticado individualmente ou em equipe. b) o cargo ocupado pelo infrator dentro da instituição. c) a idade do infrator. d) a categoria profissional do infrator. e) o dano causado e suas consequências. COMENTÁRIOS: De acordo com os arts. 120 a 123 do Código de Ética dos Profissionais de Enfermagem, para a graduação da penalidade e respectiva imposição, consideram-se: I - A maior ou menor gravidade da infração; II - As circunstâncias agravantes e atenuantes da infração;
  • 69.
    Curso Específico deEnfermagem p/EBSERH Página 69 Curso Específico de Enfermagem p/EBSERH III - O dano causado e suas consequências; IV - Os antecedentes do infrator. Grave o rol listado acima, pois muitas questões de concursos e residência são decorebas, como essa. Não há segredo, temos que resolver muitas provas e revisar sempre os assuntos para termos um bom desempenho nas provas. Deste modo, o gabarito da questão é a letra E. =========== Amigo (a), chegamos ao final da primeira aula! Conte com todo nosso apoio durante a sua preparação rumo à APROVAÇÃO! Como diz o William Douglas, A DOR É TEMPORÁRIA, O CARGO É PARA SEMPRE! Profº Rômulo Passos Profº Dimas Nascimento
  • 70.
    Curso Específico deEnfermagem p/EBSERH Página 70 Curso Específico de Enfermagem p/EBSERH Lista de Questões do Instituto AOCP 1 - (HU-UFS/EBSERH/Instituto AOCP/2014) Sobre a Lei do Exercício Profissional, assinale a alternativa correta. a) A Lei aponta que a Enfermagem é exercida privativamente pelo Enfermeiro e Técnico de Enfermagem, respeitados os respectivos graus de habilitação. b) Quando necessário e sob supervisão do Enfermeiro, o Técnico de Enfermagem poderá realizar Consulta de Enfermagem. c) Cabe ao Auxiliar de Enfermagem prestar cuidados de enfermagem diretos a pacientes graves e com risco de vida. d) A Lei 7.498/86 extingue, da categoria dos profissionais de enfermagem, a Parteira. e) É privativo do Enfermeiro a consultoria, auditoria e emissão de parecer sobre matéria de Enfermagem. 2. (HU-UFMS/EBSERH/Instituto AOCP/2014) Sobre o Decreto n° 94.406/87 que regulamenta a Lei n° 7.498/86, que dispõe sobre o exercício da Enfermagem, assinale a alternativa INCORRETA. a) Cabe privativamente ao enfermeiro a organização e direção dos serviços de Enfermagem e de suas atividades técnicas e auxiliares nas empresas prestadoras desses serviços. b) Cabe ao enfermeiro como integrante da equipe de saúde a prevenção e controle sistemática da infecção hospitalar, inclusive como membro das respectivas comissões. c) Cabe aos profissionais titulares do diploma de Obstetriz à prestação de assistência à parturiente e ao parto cesárea. d) Ao técnico de enfermagem cabe assistir ao enfermeiro no planejamento, programação, orientação e supervisão das atividades de assistência de Enfermagem. e) O auxiliar de enfermagem executa as atividades auxiliares de nível médio atribuídas à equipe de Enfermagem, cabendo-lhe preparar o paciente para consultas, exames e tratamentos.
  • 71.
    Curso Específico deEnfermagem p/EBSERH Página 71 Curso Específico de Enfermagem p/EBSERH 3. (HUJM-UFMT/EBSERH/Instituto AOCP/2014) De acordo com a Lei nº. 7.498/1986, regulamentada pelo Decreto no. 94.406/1987, o Auxiliar de Enfermagem executa as atividades auxiliares, de nível médio, atribuídas à equipe de Enfermagem, o que NÃO inclui a) emitir parecer sobre matéria de enfermagem. b) aplicar oxigenioterapia, nebulização, enteroclisma, enema e calor ou frio. c) executar tarefas referentes à conservação e aplicação de vacinas. d) realizar testes e proceder a sua leitura, para subsídio de diagnóstico. e) ministrar medicamentos por via oral e parenteral. 4. (HULW-UFPB/EBSERH/Instituto AOCP/2014) De acordo com o Decreto-Lei n° 94.406/87, são enfermeiros, EXCETO a) o titular do diploma ou certificado de Obstetriz ou de Enfermeira Obstétrica, conferidos nos termos da lei. b) o titular do diploma de Enfermeiro conferido por instituição de ensino, nos termos da lei. c) o titular de certificado de Enfermeiro Prático ou Prático de Enfermagem, expedido até 1964 pelo Serviço Nacional de Fiscalização da Medicina e Farmácia, do Ministério da Saúde, ou por órgão congênere da Secretaria de Saúde nas Unidades da Federação, nos termos do Decreto-lei nº 23.774, de 22 de janeiro de 1934, do Decreto-lei nº 8.778, de 22 de janeiro de 1946, e da Lei nº 3.640, de 10 de outubro de 1959. d) aqueles que, não abrangidos pelos incisos anteriores, obtiveram título de Enfermeira conforme o disposto na letra ““d”” do Art. 3º do Decreto-lei nº 50.387, de 28 de março de 1961. e) o titular do diploma ou certificado de Enfermeira e a titular do diploma ou certificado de Enfermeira Obstétrica ou de Obstetriz, ou equivalente, conferido por escola estrangeira segundo as respectivas leis, registrado em virtude de acordo de intercâmbio cultural ou revalidado no Brasil como diploma de Enfermeiro, de Enfermeira Obstétrica ou de Obstetriz.
  • 72.
    Curso Específico deEnfermagem p/EBSERH Página 72 Curso Específico de Enfermagem p/EBSERH 5. (HULW-UFPB/EBSERH/Instituto AOCP/2014) O Técnico de Enfermagem exerce as atividades auxiliares, de nível médio técnico, atribuídas à equipe de Enfermagem, cabendo-lhe assistir ao enfermeiro a) na direção do órgão de Enfermagem integrante da estrutura básica da instituição de saúde, pública ou privada, e chefia de serviço e de unidade de Enfermagem. b) na consultoria, auditoria e emissão de parecer sobre matéria de Enfermagem. c) na consulta de Enfermagem. d) na prescrição da assistência de Enfermagem. e) na prestação de cuidados diretos de Enfermagem a pacientes em estado grave. 6. (HULW-UFPB/EBSERH/Instituto AOCP/2014) De acordo com o Decreto-Lei n° 94.406/87, ao enfermeiro incumbe como integrante da equipe de saúde a) prestação de assistência de enfermagem à gestante, parturiente, puérpera e ao recém-nascido. b) consultoria, auditoria e emissão de parecer sobre matéria de Enfermagem. c) planejamento, organização, coordenação, execução e avaliação dos serviços da assistência de Enfermagem. d) cuidados de Enfermagem de maior complexidade técnica e que exijam conhecimentos científicos adequados e capacidade de tomar decisões imediatas. e) cuidados diretos de Enfermagem a pacientes graves com risco de vida. 7 - (MEAC e HUWC UFC/EBSERH/Instituto AOCP/2014) Segundo a Lei n° 7.498/1986 ao enfermeiro incumbe como integrante da equipe de saúde, EXCETO a) participação na elaboração de medidas de prevenção e controle sistemático de danos que possam ser causados aos pacientes durante a assistência médica. b) participação nos programas de higiene e segurança do trabalho e de prevenção de acidentes e de doenças profissionais e do trabalho. c) participação na elaboração e na operacionalização do sistema de referência e contra-referência do paciente nos diferentes níveis de atenção à saúde. d) participação no desenvolvimento de tecnologia apropriada à assistência de saúde.
  • 73.
    Curso Específico deEnfermagem p/EBSERH Página 73 Curso Específico de Enfermagem p/EBSERH e) participação em bancas examinadoras, em matérias específicas de Enfermagem, nos concursos para provimento de cargo ou contratação de Enfermeiro ou pessoal Técnico e Auxiliar de Enfermagem. 8 - (MEAC e HUWC UFC/EBSERH/Instituto AOCP/2014) Segundo a Lei n° 7.498/1986 ao enfermeiro incumbe, privativamente, a) organização e direção dos serviços de higiene e de suas atividades técnicas e auxiliares nas empresas prestadoras desses serviços. b) consultoria, auditoria e emissão de parecer sobre matéria bioquímica. c) prescrição da assistência médica. d) cuidados diretos de Enfermagem a pacientes graves com risco de vida com prescrição de medicações. e) cuidados de Enfermagem de maior complexidade técnica e que exijam conhecimentos científicos adequados e capacidade de tomar decisões imediatas. 9 - (HU-UFMS/EBSERH/Instituto AOCP/2014) Assinale a alternativa que descreve algumas das atividades do Enfermeiro contidas na Regulamentação da Lei do Exercício Profissional (Lei 7.498/86), em seu artigo oitavo. a) Participar da programação da assistência de enfermagem; participar da orientação e supervisão do trabalho de enfermeiro em grau auxiliar; orientar os agentes comunitários de saúde. b) Observar, reconhecer e descrever sinais e sintomas; executar ações de tratamento; prescrever medicamentos de uso contínuo. c) Como integrante da equipe de saúde: participar no planejamento, execução e avaliação da programação de saúde; assistência de enfermagem à gestante, parturiente e puérpera; execução de parto sem distócia. d) Participar da programação da assistência de enfermagem; executar ações assistenciais de enfermagem, exceto as privativas do enfermeiro, observado o disposto no parágrafo único do art. II, da Lei do exercício Profissional. e) Observar, reconhecer e descrever sinais e sintomas; executar ações de tratamento simples; prestar cuidados de higiene e conforto ao paciente e participar da equipe de saúde, realizar exames de imagem.
  • 74.
    Curso Específico deEnfermagem p/EBSERH Página 74 Curso Específico de Enfermagem p/EBSERH 10 - (HU-UFGD/EBSERH/Instituto AOCP/2014) De acordo com o Decreto N°. 94.406/87, que regulamenta a Lei N°. 7.498/86, que dispõe sobre o exercício da Enfermagem, é atividade privativa do enfermeiro a) realizar testes e proceder à sua leitura, para subsídio de diagnóstico. b) identificar as distócias obstétricas e tomar providências até a chegada do médico. c) emitir parecer sobre matéria de enfermagem. d) efetuar o controle de pacientes e de comunicantes em doenças transmissíveis. e) realizar controle hídrico. 11 - (HC-UFMG/EBSERH/Instituto AOCP/2014) De acordo com o Decreto-Lei n°. 94.406/87, o Auxiliar de Enfermagem executa as atividades auxiliares, de nível médio atribuídas à equipe de Enfermagem, o que não inclui a atividade desenvolvida na seguinte situação: a) auxiliar de enfermagem da Pediatria coletou amostra de fezes de acordo com a requisição de exames preenchida pelo médico, para realização de coprocultura. b) auxiliar de enfermagem da Clínica Cirúrgica, de acordo com a rotina do setor, orientou a paciente antes de transportá-lo ao Centro Cirúrgico, para retirar os brincos e a aliança. c) auxiliar de enfermagem do Centro Cirúrgico instrumentou a cirurgia de varizes de membros inferiores. d) auxiliar de enfermagem do setor de Ginecologia e Obstetrícia trocou o curativo da incisão cirúrgica de puérpera que realizou parto cesáreo de acordo com a prescrição de enfermagem. e) auxiliar de enfermagem da Clínica Médica, devido a problemas frequentes de vazamento na vulcanização de bolsas coletoras de sistema fechado para drenagem de urina, emitiu parecer técnico desfavorável sobre o produto, para substituição das mesmas na instituição.
  • 75.
    Curso Específico deEnfermagem p/EBSERH Página 75 Curso Específico de Enfermagem p/EBSERH 12 - (COREN-SC/AOCP/2013) Assinale a alternativa correta. a) A lei 7498/86 extingue a profissão de Parteira que era até então prevista no Art. 1° do Decreto- lei 8778/46. b) Ao técnico de enfermagem, pode ser concedido em algumas situações a direção de órgão de enfermagem e chefia de serviços e unidade de enfermagem. c) O Enfermeiro pode realizar prescrição de medicamentos estabelecidos em programas de saúde pública e em rotina aprovada pela instituição de saúde. d) Ao Enfermeiro cabe a Assistência de enfermagem à gestante, parturiente e puérpera, assim como a realização de parto com distócia. e) O Auxiliar de Enfermagem realiza ações de nível médio podendo realizar cuidados diretos de Enfermagem a pacientes graves com risco de vida. 13 - (COREN-SC/AOCP/2013) Em relação à Lei que regulamenta o exercício de enfermagem, informe se é verdadeiro (V) ou falso (F) o que se afirma a seguir e assinale a alternativa com a sequência correta. ( ) O exercício da atividade de Enfermagem é privativo de Enfermeiro, Técnico de Enfermagem, Auxiliar de Enfermagem e Parteiro e só será permitido ao profissional inscrito no Conselho Regional de Enfermagem da respectiva região. ( ) O Técnico de Enfermagem exerce as atividades auxiliares, de nível médio técnico, atribuídas à equipe de Enfermagem, cabendo-lhe a realização da consulta de Enfermagem. ( ) Uma das atribuições do auxiliar de enfermagem consiste em observar, reconhecer e descrever sinais e sintomas, ao nível de sua qualificação. ( ) Não compete aos auxiliares de enfermagem a aplicação de oxigenoterapia, nebulização, enteroclisma, enema e calor ou frio. a) V – V – F – F. b) F – F – V – F. c) V – F – V – F. d) V – F – F – V. e) F – V – V – F.
  • 76.
    Curso Específico deEnfermagem p/EBSERH Página 76 Curso Específico de Enfermagem p/EBSERH 14 - (COREN-SC/AOCP/2013) Relacione as colunas e assinale a alternativa com a sequência correta. 1. Atividades privativas do enfermeiro. 2. Atividades pertencentes aos auxiliares e técnicos de enfermagem. ( ) Prestar cuidados de higiene e conforto ao paciente. ( ) Prescrição da assistência de enfermagem. ( ) Prestar cuidados diretos de enfermagem a pacientes graves com risco de vida. ( ) Executar ações de tratamento simples. a) 1 – 2 – 1 – 2. b) 2 – 1 – 1 – 1. c) 1 – 1 – 1 – 2. d) 2 – 2 – 1 – 2. e) 2 – 1 – 1 – 2. 15 - (CNEN/IDECAN/2014) A Resolução COFEN nº 311/2007 aprova a reformulação do Código de Ética dos Profissionais de Enfermagem. São considerados princípios fundamentais mediante essa lei, EXCETO: a) A enfermagem é uma profissão comprometida com a saúde e a qualidade de vida da pessoa, família e coletividade. b) O profissional de enfermagem deve respeitar a vida, a dignidade e os direitos humanos, em todas as suas dimensões. c) O profissional de enfermagem deve atuar na promoção, prevenção, recuperação e reabilitação da saúde, com autonomia e em consonância com os preceitos éticos e legais. d) O profissional de enfermagem deve exercer suas atividades com competência para a promoção do ser humano na sua integralidade, de acordo com os princípios da ética e da bioética. e) O enfermeiro, quando designado para exercer a função de responsável pela elaboração e implementação do PGRSS, deverá apresentar o Certificado de Responsabilidade Técnica – CRT, emitido pelo Conselho Regional de Enfermagem ao qual está jurisdicionado.
  • 77.
    Curso Específico deEnfermagem p/EBSERH Página 77 Curso Específico de Enfermagem p/EBSERH 16 - (Assembleia Legislativa de Minas Gerais/FUMARC/2014) De acordo com o Código de Ética, no capítulo referente às relações profissionais, pode-se afirmar, EXCETO: a) O profissional de enfermagem deve exercer a profissão com justiça, compromisso, equidade, resolutividade, dignidade, competência, responsabilidade, honestidade e lealdade. b) O profissional de enfermagem deve comunicar ao COREN e aos órgãos competentes fatos que infrinjam dispositivos legais e que possam prejudicar o exercício profissional. c) O profissional de enfermagem deve fundamentar suas relações no direito, na prudência, no respeito, na solidariedade e na diversidade de opinião e posição ideológica. d) O profissional de enfermagem deve submeter-se a avaliações de desempenho periódicas pela chefia imediata e/ou COREN, de modo a aferir sua competência relacional. 17 - (Instituto Federal do Sertão de Pernambuco/MSCONCURSO/2014) À luz do Código de Ética de Enfermagem, no Capítulo I – DAS RELAÇÕES PROFISSIONAIS, analise as afirmativas: I- Obter desagravo público por ofensa que atinja a profissão, por meio do Conselho Regional de Enfermagem é um DIREITO. II- Exercer a enfermagem com liberdade, autonomia e ser tratado segundo os pressupostos e princípios legais, éticos e dos direitos humanos é uma RESPONSABILIDADE. III- Apoiar as iniciativas que visem ao aprimoramento profissional e à defesa dos direitos e interesses da categoria e da sociedade é um DIREITO. IV- Fundamentar suas relações no direito, na prudência, no respeito, na solidariedade e na diversidade de opinião e posição ideológica é uma PROIBIÇÃO. V- Aprimorar seus conhecimentos técnicos, científicos e culturais que dão sustentação a sua prática profissional é um DIREITO. Estão corretas somente as afirmativas: a) I, III e V. b) III e V. c) II, III e IV. d) II e IV. e) I e V.
  • 78.
    Curso Específico deEnfermagem p/EBSERH Página 78 Curso Específico de Enfermagem p/EBSERH 18 - (Instituto Federal do Sertão de Pernambuco/MSCONCURSO/2014) NO CAPÍTULO I – SEÇÃO I – DAS RELAÇÕES COM A PESSOA, FAMÍLIA E COLETIVIDADE, são RESPONSABILIDADES E DEVERES, exceto: a) Avaliar criteriosamente sua competência técnica, científica, ética e legal e somente aceitar encargos ou atribuições, quando capaz de desempenho seguro para si e para outrem. b) Prescrever medicamentos e praticar ato cirúrgico, exceto nos casos previstos na legislação vigente e em situação de emergência. c) Prestar assistência de enfermagem sem discriminação de qualquer natureza. d) Garantir a continuidade da assistência de enfermagem em condições que ofereçam segurança, mesmo em caso de suspensão das atividades profissionais decorrentes de movimentos reivindicatórios da categoria. e) Encaminhar a pessoa, família e coletividade aos serviços de defesa do cidadão, nos termos da lei. 19 – (Prefeitura de São Pedro do Ivaí-PR/PROSPERITY/2014) A Enfermagem é uma profissão comprometida com a saúde e qualidade de vida da pessoa, família e coletividade. Com base no Código de Ética Deontológica da Enfermagem em relação com os trabalhadores de Enfermagem, saúde e outros direitos é de responsabilidade e dever do Enfermeiro. Assinale a alternativa incorreta: a) Responsabilizar-se por falta cometida em suas atividades profissionais, independente de ter sido praticada individualmente ou em equipe. b) Assinar as ações de Enfermagem que não executou, bem como permitir que suas ações sejam assinadas por outro profissional. c) Prestar informações, escritas e verbais, completas e fidedignas necessárias para assegurar a continuidade da assistência. d) Somente a alternativa B está incorreta.
  • 79.
    Curso Específico deEnfermagem p/EBSERH Página 79 Curso Específico de Enfermagem p/EBSERH 20 – (Prefeitura de Macau-RN/CONPASS/2014) Ainda de acordo com Código de Ética dos Profissionais de enfermagem assinale a alternativa que não se refere a uma proibição, no capítulo que trata das relações com as organizações da categoria: a) Executar e determinar a execução de atos contrários ao Código de Ética e às demais normas que regulam o exercício da Enfermagem. b) Trabalhar, colaborar ou acumpliciar-se com pessoas físicas ou jurídicas que desrespeitem princípios e normas que regulam o exercício profissional de enfermagem. c) Aceitar cargo, função ou emprego vago em decorrência de fatos que envolvam recusa ou demissão de cargo, função ou emprego motivado pela necessidade do profissional em cumprir o presente código e a legislação do exercício profissional. d) Realizar ou facilitar ações que causem prejuízo ao patrimônio ou comprometam a finalidade para a qual foram instituídas as organizações da categoria. e) Negar, omitir informações ou emitir falsas declarações sobre o exercício profissional quando solicitado pelo Conselho Regional de Enfermagem. 21 - (HU-UFMG/EBSERH/Instituto AOCP/2014) De acordo com a Resolução COFEN n°. 311/2007, na Seção IV – Das relações com as organizações empregadoras, é direito do profissional de enfermagem, EXCETO a) exercer cargos de direção, gestão e coordenação na área de seu exercício profissional e do setor saúde. b) receber salários ou honorários compatíveis com o nível de formação, a jornada de trabalho, a complexidade das ações e a responsabilidade pelo exercício profissional. c) suspender suas atividades, individual ou coletivamente, quando a instituição pública ou privada para a qual trabalhe não oferecer condições dignas para o exercício profissional ou que desrespeite a legislação do setor saúde, ressalvadas as situações de urgência e emergência, devendo comunicar imediatamente por escrito sua decisão ao Conselho Regional de Enfermagem. d) desenvolver atividades profissionais na falta de material ou equipamentos de proteção individual e coletiva definidos na legislação específica. e) ser informado sobre as políticas da instituição e do serviço de enfermagem, bem como participar de sua elaboração.
  • 80.
    Curso Específico deEnfermagem p/EBSERH Página 80 Curso Específico de Enfermagem p/EBSERH 22 - (Assembleia Legislativa do Amazonas-AM/FGV/2013) No que se refere ao sigilo profissional, de acordo com o Código de Ética dos Profissionais de Enfermagem, é direito do profissional de enfermagem a) divulgar ou fazer referência a casos, situações ou fatos de forma que os envolvidos possam ser identificados. b) abster-se de revelar informações confidenciais de que tenha conhecimento em razão de seu exercício profissional a pessoas ou entidades que não estejam obrigadas ao sigilo. c) manter segredo sobre fato sigiloso de que tenha conhecimento em razão de sua atividade profissional, exceto casos previstos em lei, ordem judicial, ou com o consentimento escrito da pessoa envolvida ou de seu representante legal. d) comparecer perante a autoridade, quando intimado como testemunha e, se for o caso, declarar seu impedimento de revelar o segredo. e) franquear o acesso a informações e documentos a pessoas que não estão diretamente envolvidas na prestação da assistência, exceto nos casos previstos na legislação vigente ou por ordem judicial. 23 - (Buaru-SP/ILSL/IBFC/2012) De acordo com Art. 81 do Código de Ética dos Profissionais de Saúde, no que se refere ao sigilo profissional, assinale alternativa correta: a) O Enfermeiro tem o direito de abster-se de revelar informações confidenciais de que tenha conhecimento em razão de seu exercício profissional a pessoas ou entidades que não estejam obrigadas ao sigilo. b) O Enfermeiro tem o dever de manter segredo sobre fato sigiloso de que tenha conhecimento em razão de sua atividade profissional, mesmo em casos previstos em lei, ordem judicial, ou com o consentimento escrito da pessoa envolvida ou de seu representante legal. c) O Enfermeiro tem o direito de manter o segredo profissional referente ao menor de idade, exceto quando a revelação seja solicitada por pais ou responsáveis. d) Quando se tratar de pesquisa, o Enfermeiro poderá publicar trabalho com elementos que identifiquem o sujeito participante do estudo sem sua autorização.
  • 81.
    Curso Específico deEnfermagem p/EBSERH Página 81 Curso Específico de Enfermagem p/EBSERH 24 - (MCO-UFBA/EBSERH/IADES/2014) De acordo com o Código de Ética dos Profissionais de Enfermagem e no que diz respeito ao ensino, à pesquisa e à produção técnico-científica, é correto afirmar que é dever e responsabilidade do profissional de enfermagem a) atender às normas vigentes para a pesquisa envolvendo seres humanos, segundo as normas gerais da legislação. b) manter a pesquisa na presença de qualquer perigo à vida e à integridade da pessoa. c) respeitar os princípios da honestidade e fidedignidade, bem como os direitos autorais no processo de pesquisa, exceto na divulgação de seus resultados. d) disponibilizar os resultados da pesquisa somente à comunidade científica. e) promover a defesa e o respeito aos princípios éticos e legais da profissão no ensino, na pesquisa e nas produções técnico-científicas. 25 - (MCO-UFBA/EBSERH/IADES/2014) De acordo com o Código de Ética dos Profissionais de Enfermagem, assinale a alternativa que apresenta uma das proibições previstas no capítulo que descreve a publicidade. a) Divulgar informação verídica a respeito do assunto de sua área profissional. b) Anunciar a prestação de serviços voluntários ou propor honorários que caracterizem concorrência desleal. c) Anunciar título ou qualificação que possa comprovar. d) Omitir, em proveito de terceiros, referência a pessoas ou instituições. e) Inserir imagens ou informações que possam identificar pessoas e instituições sem sua prévia autorização.
  • 82.
    Curso Específico deEnfermagem p/EBSERH Página 82 Curso Específico de Enfermagem p/EBSERH 26 - (Rômulo Passos) A pena de Cassação do Direito ao Exercício Profissional da Enfermagem é aplicável nos casos das seguintes infrações, exceto: a) Praticar e/ou ser conivente com crime, contravenção penal ou qualquer outro ato, que infrinja postulados éticos e legais; não assegurar à pessoa, família e coletividade assistência de Enfermagem livre de danos decorrentes de imperícia, negligência ou imprudência. b) Negar Assistência de Enfermagem em qualquer situação que se caracterize como urgência ou emergência; povocar aborto, ou cooperar em prática destinada a interromper a gestação. c) Receber vantagens de instituição, empresa, pessoa, família e coletividade, além do que lhe é devido, como forma de garantir Assistência de Enfermagem diferenciada ou benefícios de qualquer natureza para si ou para outrem; promover a eutanásia ou participar em prática destinada a antecipar a morte do cliente. d) Utilizar, de forma abusiva, o poder que lhe confere a posição ou cargo, para impor ordens, opiniões, atentar contra o puder, assediar sexual ou moralmente, inferiorizar pessoas ou dificultar o exercício profissional. e) Apropriar-se de dinheiro, valor, bem móvel ou imóvel, público ou particular de que tenha posse em razão do cargo, ou desviá-lo em proveito próprio ou de outrem. 27 - (Prefeitura de Campinas-SP/CAIPIMES/2013) Duas vítimas de um acidente grave, e pertencentes a uma mesma família, chegam ao pronto-socorro para receberem atendimento. Para MS foi prescrito o medicamento Dopamina e para MSC transfusão sanguínea. O técnico de enfermagem de plantão, na pressa, inverteu as prescrições dos dois pacientes, administrando a Dopamina para MSC e a transfusão sanguínea para MS. O paciente MS que recebeu a transfusão sanguínea erroneamente apresentou reação transfusional. Considerando o código de ética dos profissionais de Enfermagem, o profissional cometeu: a) imperícia. b) negligência. c) imprudência. d) crime doloso.
  • 83.
    Curso Específico deEnfermagem p/EBSERH Página 83 Curso Específico de Enfermagem p/EBSERH 28 - (HU-UFMS/EBSERH/Instituto AOCP/2014) De acordo com o Código de Ética dos profissionais de Enfermagem, com base nas relações com a pessoa, família e coletividade, se constitui em direito do profissional a) respeitar o pudor, a privacidade e a intimidade do ser humano, em todo seu ciclo vital, inclusive nas situações de morte e pós-morte. b) colaborar com a equipe de saúde no esclarecimento da pessoa, família e coletividade a respeito dos direitos, riscos, benefícios e intercorrências acerca de seu estado de saúde e tratamento. c) proteger a pessoa, família e coletividade contra danos decorrentes de imperícia, negligência ou imprudência por parte de qualquer membro da equipe de saúde. d) disponibilizar seus serviços profissionais à comunidade em casos de emergência, epidemia e catástrofe, sem pleitear vantagens pessoais. e) recusar-se a executar atividades que não sejam de sua competência técnica, científica, ética e legal ou que não ofereçam segurança ao profissional, à pessoa, família e coletividade. 29 - (HC-UFMG/EBSERH/Instituto AOCP/2014) De acordo com a Resolução COFEN n°. 311/2007, na Seção IV – Das relações com as organizações empregadoras, é direito do profissional de enfermagem, EXCETO a) exercer cargos de direção, gestão e coordenação na área de seu exercício profissional e do setor saúde. b) receber salários ou honorários compatíveis com o nível de formação, a jornada de trabalho, a complexidade das ações e a responsabilidade pelo exercício profissional. c) suspender suas atividades, individual ou coletivamente, quando a instituição pública ou privada para a qual trabalhe não oferecer condições dignas para o exercício profissional ou que desrespeite a legislação do setor saúde, ressalvadas as situações de urgência e emergência, devendo comunicar imediatamente por escrito sua decisão ao Conselho Regional de Enfermagem. d) desenvolver atividades profissionais na falta de material ou equipamentos de proteção individual e coletiva definidos na legislação específica. e) ser informado sobre as políticas da instituição e do serviço de enfermagem, bem como participar de sua elaboração.
  • 84.
    Curso Específico deEnfermagem p/EBSERH Página 84 Curso Específico de Enfermagem p/EBSERH 30 - (HUJM-UFMT/EBSERH/Instituto AOCP/2014) De acordo com a Resolução COFEN n°. 311/2007, na Seção I - das relações com a pessoa, família e coletividade, constitui direito do profissional de enfermagem a) assegurar à pessoa, família e coletividade assistência de enfermagem livre de danos decorrentes de imperícia, negligência ou imprudência. b) aprimorar os conhecimentos técnicos, científicos, éticos e culturais, em benefício da pessoa, família e coletividade e do desenvolvimento da profissão. c) recusar a execução de atividades que não sejam de sua competência técnica, científica, ética e legal ou que não ofereçam segurança ao profissional, à pessoa, família e coletividade. d) encaminhar a pessoa, família e coletividade aos serviços de defesa do cidadão, nos termos da lei. e) participar da prática multiprofissional e interdisciplinar com responsabilidade, autonomia e liberdade. 31 - (HULW-UFPB/EBSERH/Instituto AOCP/2014) De acordo com a Resolução COFEN 311/2007, na Seção III, constitui-se em direito do profissional de enfermagem a) cumprir e fazer os preceitos é ticos e legais da profissão. b) comunicar ao Conselho Regional de Enfermagem fatos que firam preceitos do presente Código e da legislaçãõ o do exercício profissional. c) participar da prática multiprofissional e interdisciplinar com responsabilidade, autonomia e liberdade. d) recusar-se a executar prescrição medicamentosa e terapêutica, na qual não conste a assinatura e o número de registro do profissional, exceto em situações de urgência e emergência. e) requerer, ao Conselho Regional de Enfermagem, medidas cabíveis para obtenção de desagravo público em decorrência de ofensa sofrida no exercício profissional.
  • 85.
    Curso Específico deEnfermagem p/EBSERH Página 85 Curso Específico de Enfermagem p/EBSERH 32. (HU-UFS/EBSERH/Instituto AOCP/2014) As infrações que provoquem perigo de vida, debilidade temporária de membro, sentido ou função de qualquer pessoa são consideradas a) leves. b) moderadas. c) graves. d) gravíssimas. e) agravantes. 33 - (HU-UFS/EBSERH/Instituto AOCP/2014) O Código de Ética dos Profissionais de Enfermagem, no caso de uma Infração, considera para a graduação da Penalidade e respectiva imposição, os critérios citados a seguir, EXCETO a) a maior ou menor gravidade da infração. b) as circunstâncias agravantes e atenuantes da infração. c) o dano causado e suas consequências. d) o tempo de trabalho e o cargo do profissional infrator. e) os antecedentes do infrator. 34 - (HULW-UFPB/EBSERH/Instituto AOCP/2014) De acordo com a Resolução COFEN 311/2007, as penalidades a serem impostas pelos Conselhos Federal e Regional de Enfermagem, conforme o que determina o art. 18, da Lei n° 5.905, de 12 de julho de 1973, são as seguintes: a) advertência verbal, advertência por escrito, censura, suspensão do exercício profissional e cassação do direito ao exercício profissional. b) advertência verbal, advertência por escrito, multa, censura, suspensão do exercício profissional e cassação do direito ao exercício profissional. c) advertência verbal, multa, suspensão do exercício profissional e cassação do direito ao exercício profissional. d) advertência verbal, advertência por escrito, multa, suspensão do exercício profissional e cassação do direito ao exercício profissional. e) advertência verbal, multa, censura, suspensão do exercício profissional e cassação do direito ao exercício profissional.
  • 86.
    Curso Específico deEnfermagem p/EBSERH Página 86 Curso Específico de Enfermagem p/EBSERH 35 - (HUSM-UFSM/EBSERH/Instituto AOCP/2014) A pena de cassação do direito ao exercício profissional é aplicável no caso de qual infração apresentada a seguir? a) Realizar ou facilitar ações que causem prejuízo ao patrimônio ou comprometam a finalidade para a qual foram instituídas as organizações da categoria. b) Executar e determinar a execução de atos contrários ao Código de Ética e às demais normas que regulam o exercício da Enfermagem. c) Colaborar, direta ou indiretamente, com outros profissionais de saúde, no descumprimento da legislação referente aos transplantes de órgãos, tecidos, esterilização humana, fecundação artificial e manipulação genética. d) Apropriar-se de dinheiro, valor, bem móvel ou imóvel, público ou particular de que tenha posse em razão do cargo, ou desviá-lo em proveito próprio ou de outrem. e) Assinar as ações de enfermagem que não executou, bem como permitir que suas ações sejam assinadas por outro profissional. 36. (Intituto INES/AOCP/2012) Com base no Código de Ética dos profissionais de Enfermagem entre as alternativas a seguir, assinale aquela que representa um Dever do profissional de enfermagem. a) Recusar-se a executar atividades que não sejam de sua competência técnica, científica, ética e legal ou que não ofereçam segurança ao profissional, à pessoa, família e coletividade. b) Comunicar ao Conselho Regional de Enfermagem e aos órgãos competentes, fatos que infrinjam dispositivos legais que possam prejudicar o exercício profissional. c) Apoiar as iniciativas que visem ao aprimoramento profissional e à defesa dos direitos e interesses da categoria e da sociedade. d) Executar ou participar da assistência à saúde sem o consentimento da pessoa ou de seu representante legal, exceto em iminente risco de morte. e) Abster-se de revelar informações confidenciais de que tenha conhecimento em razão de seu exercício profissional a pessoas ou entidades que não estejam obrigadas ao sigilo.
  • 87.
    Curso Específico deEnfermagem p/EBSERH Página 87 Curso Específico de Enfermagem p/EBSERH 37. (Prefeitura de Juazeiro-BA/AOCP/2012) Em relação às penalidades impostas pelo Código de Ética dos profissionais de Enfermagem, assinale a alternativa correta. a) A cassação é de alçada da Associação Brasileira de Enfermagem e consiste na perda do direito ao exercício da Enfermagem e será divulgada em jornais de grande circulação. b) A advertência verbal consiste na admoestação ao infrator, de forma reservada, que será registrada no Prontuário do mesmo, na presença de quatro testemunhas e divulgada em jornais de grande circulação. c) A suspensão consiste na proibição do exercício profissional da Enfermagem por um período não superior a 09 (nove) dias e serão divulgados nas publicações oficiais dos Conselhos Federal e Regional de Enfermagem. d) As penalidades, referentes à advertência verbal, multa, censura e suspensão do exercício profissional, são da alçada do Conselho Regional de Enfermagem, devendo ser registradas no prontuário do profissional de Enfermagem. e) São consideradas infrações leves as que ofendam a integridade física, mental ou moral de qualquer pessoa, e por serem consideradas leves não estão sujeitas as penalidades do Conselho Regional de Enfermagem. 38. (Prefeitura de Ibiporã-PR/AOCP/2011) De acordo com o código de ética dos profissionais de enfermagem, as infrações serão consideradas leves, graves ou gravíssimas, conforme a natureza do ato e a circunstância de cada caso. Sobre as consideradas circunstâncias atenuantes analise as assertivas e assinale a alternativa que aponta as corretas. I. Cometer infração dolosamente. II. Realizar atos sob coação e/ou intimidação. III. Cometer a infração com abuso de autoridade ou violação do dever inerente ao cargo ou função. IV. Ter o infrator procurado, logo após a infração, por sua espontânea vontade e com eficiência, evitar ou minorar as consequências do seu ato. a) Apenas I, II e III. b) Apenas II e III. c) I, II, III e IV. d) Apenas I, II e IV. e) Apenas II e IV.
  • 88.
    Curso Específico deEnfermagem p/EBSERH Página 88 Curso Específico de Enfermagem p/EBSERH 39 - (Instituto INES/AOCP/2012) Cometendo o profissional de enfermagem uma Infração ao seu Código de Ética, para a graduação da penalidade e respectiva imposição, considera-se a) o ato praticado individualmente ou em equipe. b) o cargo ocupado pelo infrator dentro da instituição. c) a idade do infrator. d) a categoria profissional do infrator. e) o dano causado e suas consequências. GABARITO 1. E 9. C 17. A 25. E 33. D 2. C 10. C 18. B 26. C 34. C 3. A 11. E 19. B 27. C 35. D 4. C 12. C 20. B 28. E 36. B 5. E 13. C 21. D 29. D 37. D 6. A 14. E 22. B 30. C 38. E 7. A 15. E 23. A 31. E 39. E 8. E 16. D 24. E 32. C