Escola Básica Dr. Bissaya Barreto




Unidade 1 | TIC
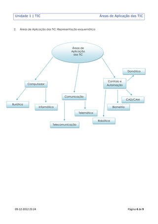
Áreas de Aplicação das TIC
Beatriz Pires (aluna nº3 do 9ºB)




                                     Áreas de
                                    Aplicação
                                      das TIC
Unidade 1 | TIC                                           Áreas de Aplicação das TIC




                                  Áreas de Aplicação das TIC



1.   Introdução
2.   Áreas de Aplicação das TIC
        a. Representação esquemática
        b. Definição e exemplos
3.   Conclusão
4.   Webgrafia




09-12-2012 23:24                                                          Página 2 de 9
Unidade 1 | TIC                                                      Áreas de Aplicação das TIC


1.   Introdução




 N
          este trabalho vou abordar as várias áreas de aplicação das TIC. São três as áreas
          principais.   Estas   dividem-se   em   várias,   mais   específicas.   Que,   como   tivemos
          oportunidade de ver nas aulas, cada vez têm mais aspectos em comum e, se unem.

 Começando pela base: TIC é a sigla de Tecnologias de Informação e Comunicação, daqui
 deriva a Computação (que se divide em Informática e Burótica), a Comunicação (divide-se em
 Telecomunicação e Telemática) e o Controlo e Automação (área que se divide na Domótica,
 Robótica, CAD/CAM e Biometria).




 09-12-2012 23:24                                                                          Página 3 de 9
Unidade 1 | TIC                                              Áreas de Aplicação das TIC



 2.   Áreas de Aplicação das TIC: Representação esquemática




                                           Áreas de
                                          Aplicação
                                            das TIC




                                                                                     Domótica


                                                                    Controlo e
           Computador                                              Automação



                                      Comunicação
                                                                                     CAD/CAM
Burótica
                     Informática                                         Biometria

                                                 Telemática


                                                              Robótica
                               Telecomunicação




  09-12-2012 23:24                                                                   Página 4 de 9
Unidade 1 | TIC                                                 Áreas de Aplicação das TIC


2. Áreas de Aplicação das TIC: Definição e exemplos



                                              Computador




O
            computador é um aparelho electrónico capaz de receber, processar e armazenar
            uma grande quantidade de informação. É concebido para desempenhar cálculos e
            operações lógicas com rapidez, facilidade e fiabilidade, em função de um conjunto de
instruções com as quais é programado.

Dentro da área Computação, existe:

A Informática, que se resume ao tratamento da informação através de meios automáticos. Um
computador é dividido em Hardware (todo o conjunto de componentes mecânicos e
electrónicos ou seja, a parte física do computador – rato, teclado, monitor, disco rígido,
motherboard, …) e Software (parte lógica do computador, o que o torna útil para o ser Humano –
sistemas operativos, anti-vírus, jogos, …).

A Burótica, que é a aplicação de equipamentos informáticos em escritórios, visando a realização
de tarefas típicas desse ambiente: organização de dados, processamento de texto, transmissão e
recepção de informação e execução de tarefas associadas à Gestão. A Burótica recorre,
habitualmente, à rede de computadores e utiliza softwares específicos à respectiva área de
trabalho.




                                                                Logótipos de alguns
                                                                sistemas operativos




                    Motherboard




09-12-2012 23:24                                                                      Página 5 de 9
Unidade 1 | TIC                                                     Áreas de Aplicação das TIC


                                              Comunicação




A
          Comunicação consiste na interacção entre dois ou mais intervenientes, transmitindo e
         recebendo informação. Existe desde os tempos mais remotos, quando se utilizavam os
         sinais de fumo, bandeiras e evoluindo para luzes. Contudo, houve a necessidade de
comunicar a grande distância e, em tempo real.

A Comunicação divide-se em:

Telecomunicação, que é o serviço de transmissão de informação à distância, que envolve a
televisão, linhas telefónicas, satélites, etc. Para haver uma ligação deste género é necessário
utilizar os seguintes meios de transmissão:

        Linha telefónica convencional;
        RDIS (Rede Digital com Integração de Serviços) – disponibiliza comunicações telefónicas
        (com    maior rapidez, qualidade e fiabilidade), canais de comunicação e, acesso á
        Internet (com velocidade superior à analógica);
        Cabo de fibra óptica – é um meio de comunicação com grande segurança e
        capacidade de transmissão, por isso é o preferido para uma comunicação a grande
        distância ou que exija grandes taxas de transmissão.
        ADSL (Asymmetric Digital Subscriber Line) – tecnologia de transmissão de dados em banda
        larga, que permite transmitir e receber sinais digitais a alta velocidade.
        FWA (Fixed Wireless Access) – tecnologia de acesso via rádio. É utilizado em telemóveis,
        sistemas de captação de rádio dos automóveis e nos computadores portáteis;
        Satélite – é o canal de telecomunicação mais rápido e dispendioso. É utilizado através das
        antenas parabólicas e dos satélites.

Telemática, que é a junção de meios automáticos (computador, modems, …) com meios de
comunicação à distância. Para que exista esta ligação são necessários equipamentos e
programas como:

       Modem – utilizado na ligação de um computador à rede telefónica ou serviços de banda
       larga. Permite a comunicação com outros computadores;
       Browsers – programas que possibilitam aceder à informação da Internet.




09-12-2012 23:24                                                                      Página 6 de 9
Unidade 1 | TIC                                                 Áreas de Aplicação das TIC


                                     Controlo e Automação




O
           Controlo e Automação é a intervenção de meios informáticos no controlo de
          processos industriais e mecanismos. A Robótica, a Domótica, sistemas CAD/CAM e a
          Biometria fazem parte desta área.

A Robótica é a área que engloba a mecânica, a electricidade, a electrónica e a informática, e
que estuda o desenvolvimento dos robôs. A utilização destes dispositivos permite realizar tarefas
com a máxima eficácia e exactidão, e aceder a locais onde é impossível ou arriscada a
presença de Humanos.

A Domótica é a tecnologia que permite a gestão automática de uma habitação. É possível
automatizar a iluminação, a aspiração central, a climatização, a rega do jardim, a comunicação
e a segurança de uma casa.

CAD (Computer Assisted Design) é o desenho/projecto produzido com a utilização de um
computador e um software especializado.

CAM (Computer Assisted Manufacturing) são os sistemas de fabrico controlados por computador.

A Biometria é o estudo das características físicas ou comportamentais dos seres vivos. Este estudo
é, actualmente, utilizado na identificação do ser humano: identificação criminal e controlo de
acesso, por exemplo. É possível identificar alguém através das veias, da impressão digital, da sua
face, da íris ou da retina, também pela voz, pela forma da mão, e assinatura é possível fazer o
reconhecimento de alguém.




         Reconhecimento
       através da impressão
              digital




                                                               Projecto feito em CAD




09-12-2012 23:24                                                                       Página 7 de 9
Unidade 1 | TIC                                                 Áreas de Aplicação das TIC


3.   Conclusão




 F
       oi bastante interessante realizar este trabalho. Apesar de ser um trabalho um pouco
       extenso, considero que o conteúdo que pesquisei é bastante interessante.

       A área que mais me chamou a atenção foi o Controlo e Automação, nomeadamente a
 Domótica e a Biometria, fiquei bastante curiosa e interessada em saber mais acerca destes temas,
 apesar da Internet ainda não oferecer muita informação em português sobre isto.




 09-12-2012 23:24                                                                      Página 8 de 9
Unidade 1 | TIC                                                   Áreas de Aplicação das TIC



4.   Webgrafia


           <http://www.vinagreasesino.com/articulos/sistemas-operativos-%C2%BFsolo-existe-
           windows.php>
           <http://livre.fornece.info/media/download_gallery/recursos/conceitos_basicos/TIC-
           Conceitos_Basicos_SR_Out_2008.pdf>
           <http://pcdrivers.com.br/photos/T/r/i/TriGem--cognac-motherboard-1-pic.jpg>
           <http://pt.wikipedia.org/wiki/Dom%C3%B3tica>
           <http://www.jangadeiroonline.com.br/tag/biometria/>
           <http://www.brothersoft.com/2d-3d-cad-import-vcl-29580.html>
           <http://pt.wikipedia.org/wiki/Biometria>




 09-12-2012 23:24                                                                         Página 9 de 9

APLICAÇÃO DAS TIC

  • 1.
    Escola Básica Dr.Bissaya Barreto Unidade 1 | TIC Áreas de Aplicação das TIC Beatriz Pires (aluna nº3 do 9ºB) Áreas de Aplicação das TIC
  • 2.
    Unidade 1 |TIC Áreas de Aplicação das TIC Áreas de Aplicação das TIC 1. Introdução 2. Áreas de Aplicação das TIC a. Representação esquemática b. Definição e exemplos 3. Conclusão 4. Webgrafia 09-12-2012 23:24 Página 2 de 9
  • 3.
    Unidade 1 |TIC Áreas de Aplicação das TIC 1. Introdução N este trabalho vou abordar as várias áreas de aplicação das TIC. São três as áreas principais. Estas dividem-se em várias, mais específicas. Que, como tivemos oportunidade de ver nas aulas, cada vez têm mais aspectos em comum e, se unem. Começando pela base: TIC é a sigla de Tecnologias de Informação e Comunicação, daqui deriva a Computação (que se divide em Informática e Burótica), a Comunicação (divide-se em Telecomunicação e Telemática) e o Controlo e Automação (área que se divide na Domótica, Robótica, CAD/CAM e Biometria). 09-12-2012 23:24 Página 3 de 9
  • 4.
    Unidade 1 |TIC Áreas de Aplicação das TIC 2. Áreas de Aplicação das TIC: Representação esquemática Áreas de Aplicação das TIC Domótica Controlo e Computador Automação Comunicação CAD/CAM Burótica Informática Biometria Telemática Robótica Telecomunicação 09-12-2012 23:24 Página 4 de 9
  • 5.
    Unidade 1 |TIC Áreas de Aplicação das TIC 2. Áreas de Aplicação das TIC: Definição e exemplos Computador O computador é um aparelho electrónico capaz de receber, processar e armazenar uma grande quantidade de informação. É concebido para desempenhar cálculos e operações lógicas com rapidez, facilidade e fiabilidade, em função de um conjunto de instruções com as quais é programado. Dentro da área Computação, existe: A Informática, que se resume ao tratamento da informação através de meios automáticos. Um computador é dividido em Hardware (todo o conjunto de componentes mecânicos e electrónicos ou seja, a parte física do computador – rato, teclado, monitor, disco rígido, motherboard, …) e Software (parte lógica do computador, o que o torna útil para o ser Humano – sistemas operativos, anti-vírus, jogos, …). A Burótica, que é a aplicação de equipamentos informáticos em escritórios, visando a realização de tarefas típicas desse ambiente: organização de dados, processamento de texto, transmissão e recepção de informação e execução de tarefas associadas à Gestão. A Burótica recorre, habitualmente, à rede de computadores e utiliza softwares específicos à respectiva área de trabalho. Logótipos de alguns sistemas operativos Motherboard 09-12-2012 23:24 Página 5 de 9
  • 6.
    Unidade 1 |TIC Áreas de Aplicação das TIC Comunicação A Comunicação consiste na interacção entre dois ou mais intervenientes, transmitindo e recebendo informação. Existe desde os tempos mais remotos, quando se utilizavam os sinais de fumo, bandeiras e evoluindo para luzes. Contudo, houve a necessidade de comunicar a grande distância e, em tempo real. A Comunicação divide-se em: Telecomunicação, que é o serviço de transmissão de informação à distância, que envolve a televisão, linhas telefónicas, satélites, etc. Para haver uma ligação deste género é necessário utilizar os seguintes meios de transmissão: Linha telefónica convencional; RDIS (Rede Digital com Integração de Serviços) – disponibiliza comunicações telefónicas (com maior rapidez, qualidade e fiabilidade), canais de comunicação e, acesso á Internet (com velocidade superior à analógica); Cabo de fibra óptica – é um meio de comunicação com grande segurança e capacidade de transmissão, por isso é o preferido para uma comunicação a grande distância ou que exija grandes taxas de transmissão. ADSL (Asymmetric Digital Subscriber Line) – tecnologia de transmissão de dados em banda larga, que permite transmitir e receber sinais digitais a alta velocidade. FWA (Fixed Wireless Access) – tecnologia de acesso via rádio. É utilizado em telemóveis, sistemas de captação de rádio dos automóveis e nos computadores portáteis; Satélite – é o canal de telecomunicação mais rápido e dispendioso. É utilizado através das antenas parabólicas e dos satélites. Telemática, que é a junção de meios automáticos (computador, modems, …) com meios de comunicação à distância. Para que exista esta ligação são necessários equipamentos e programas como: Modem – utilizado na ligação de um computador à rede telefónica ou serviços de banda larga. Permite a comunicação com outros computadores; Browsers – programas que possibilitam aceder à informação da Internet. 09-12-2012 23:24 Página 6 de 9
  • 7.
    Unidade 1 |TIC Áreas de Aplicação das TIC Controlo e Automação O Controlo e Automação é a intervenção de meios informáticos no controlo de processos industriais e mecanismos. A Robótica, a Domótica, sistemas CAD/CAM e a Biometria fazem parte desta área. A Robótica é a área que engloba a mecânica, a electricidade, a electrónica e a informática, e que estuda o desenvolvimento dos robôs. A utilização destes dispositivos permite realizar tarefas com a máxima eficácia e exactidão, e aceder a locais onde é impossível ou arriscada a presença de Humanos. A Domótica é a tecnologia que permite a gestão automática de uma habitação. É possível automatizar a iluminação, a aspiração central, a climatização, a rega do jardim, a comunicação e a segurança de uma casa. CAD (Computer Assisted Design) é o desenho/projecto produzido com a utilização de um computador e um software especializado. CAM (Computer Assisted Manufacturing) são os sistemas de fabrico controlados por computador. A Biometria é o estudo das características físicas ou comportamentais dos seres vivos. Este estudo é, actualmente, utilizado na identificação do ser humano: identificação criminal e controlo de acesso, por exemplo. É possível identificar alguém através das veias, da impressão digital, da sua face, da íris ou da retina, também pela voz, pela forma da mão, e assinatura é possível fazer o reconhecimento de alguém. Reconhecimento através da impressão digital Projecto feito em CAD 09-12-2012 23:24 Página 7 de 9
  • 8.
    Unidade 1 |TIC Áreas de Aplicação das TIC 3. Conclusão F oi bastante interessante realizar este trabalho. Apesar de ser um trabalho um pouco extenso, considero que o conteúdo que pesquisei é bastante interessante. A área que mais me chamou a atenção foi o Controlo e Automação, nomeadamente a Domótica e a Biometria, fiquei bastante curiosa e interessada em saber mais acerca destes temas, apesar da Internet ainda não oferecer muita informação em português sobre isto. 09-12-2012 23:24 Página 8 de 9
  • 9.
    Unidade 1 |TIC Áreas de Aplicação das TIC 4. Webgrafia <http://www.vinagreasesino.com/articulos/sistemas-operativos-%C2%BFsolo-existe- windows.php> <http://livre.fornece.info/media/download_gallery/recursos/conceitos_basicos/TIC- Conceitos_Basicos_SR_Out_2008.pdf> <http://pcdrivers.com.br/photos/T/r/i/TriGem--cognac-motherboard-1-pic.jpg> <http://pt.wikipedia.org/wiki/Dom%C3%B3tica> <http://www.jangadeiroonline.com.br/tag/biometria/> <http://www.brothersoft.com/2d-3d-cad-import-vcl-29580.html> <http://pt.wikipedia.org/wiki/Biometria> 09-12-2012 23:24 Página 9 de 9