Agricultura
Factores que condicionam a agricultura Factores naturais : Clima: - temperatura,  - humidade. Relevo: - declive,  - altitude,  - exposição ao sol. Solo.
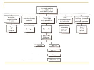
Técnicas para solucionar as dificuldades: Socalcos Irrigação Estufas Estudo dos solos (correcção dos solos) Pousio e rotação de culturas Arranjo dos socalcos
 
Factores humanos : - Desenvolvimento económico e tecnológico - Estabilidade politica e social - Tradições culturais
AGRICULTURAS,  UM ENCONTRO IMPOSSÍVEL? Qualquer agricultor necessita do conhecimento de um conjunto de técnicas de trabalho que lhe permita preparar a terra, fazer sementeiras, regar os campos e comercializar os produtos. Contudo, cada povo, de acordo com a tecnologia que tem ao seu dispor, pode produzir para consumo próprio –  agricultura de subsistência , ou para venda –  agricultura de mercado . As características destes dois tipos de agricultura são diferentes, como se vamos ver:
Instrumentos agrícolas  – Rudimentares, tradicionais Técnicas de cultivo  - Trabalho manual com, ou sem, apoio de animais;  Utiliza-se a estrumação natural;  Evita-se o esgotamento dos solos com a rotação de culturas Dimensão da propriedade  – minifúndio Sistema de  cultivo  - intensivo Variedade de culturas  - Pratica-se a policultura Volume de produção  - Reduzido Principal objectivo  - subsistência Destino da produção  - Autoconsumo Organização do trabalho  - O trabalho é familiar e sem qualquer remuneração (muita mão-de-obra) Produtividade e rendimento  - Reduzidos Agricultura de subsistência
Instrumentos agrícolas  - Utilização de tecnologia avançada Técnicas de cultivo  - Intensifica-se a agricultura recorrendo a fertilizantes e pesticidas; A agricultura apoia-se na investigação científica; Utilizam-se máquinas; Na rega moderna é utilizada: aspersão, pivô, gota-a-gota;  Alteram-se condições climatéricas através de estufas Dimensão da propriedade  – latifúndio  Variedade de culturas  - Utiliza-se a monocultura Volume de produção  - Elevado Principal objectivo  - O lucro Destino da produção  - Mercado Organização do trabalho  -  É de carácter empresarial, exigindo elevados investimentos, inserindo-se, por vezes, em agro-indústrias Produtividade  e rendimento  - Elevados Agricultura de mercado
Robot agricultor  - Cientistas do Centro Nacional de Investigações Agrícolas de lbaraki (Japão) criaram o primeiro protótipo de um robot agricultor para plantações de arroz. Controlado por GPS, serve para plantar sementes de cereais mantendo uma distância absolutamente exacta entre elas.
Produtividade agrícola =  produção   mão-de-obra  (quantidade produzida por trabalhador) Rendimento agrícola =  produção superfície  (quantidade produzida por unidade de superfície)
 

Agricultura

  • 1.
  • 2.
    Factores que condicionama agricultura Factores naturais : Clima: - temperatura, - humidade. Relevo: - declive, - altitude, - exposição ao sol. Solo.
  • 3.
    Técnicas para solucionaras dificuldades: Socalcos Irrigação Estufas Estudo dos solos (correcção dos solos) Pousio e rotação de culturas Arranjo dos socalcos
  • 4.
  • 5.
    Factores humanos :- Desenvolvimento económico e tecnológico - Estabilidade politica e social - Tradições culturais
  • 6.
    AGRICULTURAS, UMENCONTRO IMPOSSÍVEL? Qualquer agricultor necessita do conhecimento de um conjunto de técnicas de trabalho que lhe permita preparar a terra, fazer sementeiras, regar os campos e comercializar os produtos. Contudo, cada povo, de acordo com a tecnologia que tem ao seu dispor, pode produzir para consumo próprio – agricultura de subsistência , ou para venda – agricultura de mercado . As características destes dois tipos de agricultura são diferentes, como se vamos ver:
  • 7.
    Instrumentos agrícolas – Rudimentares, tradicionais Técnicas de cultivo - Trabalho manual com, ou sem, apoio de animais; Utiliza-se a estrumação natural; Evita-se o esgotamento dos solos com a rotação de culturas Dimensão da propriedade – minifúndio Sistema de cultivo - intensivo Variedade de culturas - Pratica-se a policultura Volume de produção - Reduzido Principal objectivo - subsistência Destino da produção - Autoconsumo Organização do trabalho - O trabalho é familiar e sem qualquer remuneração (muita mão-de-obra) Produtividade e rendimento - Reduzidos Agricultura de subsistência
  • 8.
    Instrumentos agrícolas - Utilização de tecnologia avançada Técnicas de cultivo - Intensifica-se a agricultura recorrendo a fertilizantes e pesticidas; A agricultura apoia-se na investigação científica; Utilizam-se máquinas; Na rega moderna é utilizada: aspersão, pivô, gota-a-gota; Alteram-se condições climatéricas através de estufas Dimensão da propriedade – latifúndio Variedade de culturas - Utiliza-se a monocultura Volume de produção - Elevado Principal objectivo - O lucro Destino da produção - Mercado Organização do trabalho - É de carácter empresarial, exigindo elevados investimentos, inserindo-se, por vezes, em agro-indústrias Produtividade e rendimento - Elevados Agricultura de mercado
  • 9.
    Robot agricultor - Cientistas do Centro Nacional de Investigações Agrícolas de lbaraki (Japão) criaram o primeiro protótipo de um robot agricultor para plantações de arroz. Controlado por GPS, serve para plantar sementes de cereais mantendo uma distância absolutamente exacta entre elas.
  • 10.
    Produtividade agrícola = produção mão-de-obra (quantidade produzida por trabalhador) Rendimento agrícola = produção superfície (quantidade produzida por unidade de superfície)
  • 11.