Paulo R. M. Correia I prmc@usp.br I Grupo de Pesquisa Mapas Conceituais I © 2013
Uso de mapas conceituais para a gestão do
conhecimento na sala de aula e nos laboratórios de
pesquisa
Paulo Rogério Miranda Correia
Escola de Artes, Ciências e Humanidades > Universidade de São Paulo
João Pessoa, 19 de junho de 2013
Paulo R. M. Correia I prmc@usp.br I Grupo de Pesquisa Mapas Conceituais I © 2013
 apresentação 
 Mapas conceituais
 Construção colaborativa de conhecimento
 Sala de aula
 Laboratórios de pesquisa
Paulo R. M. Correia I prmc@usp.br I Grupo de Pesquisa Mapas Conceituais I © 2013
 apresentação 
 Mapas conceituais
 Construção colaborativa de conhecimento
 Sala de aula
 Laboratórios de pesquisa
 Argumento
Mapeamento conceitual como diferencial competitivo para produzir
e compartilhar conhecimento
Paulo R. M. Correia I prmc@usp.br I Grupo de Pesquisa Mapas Conceituais I © 2013
 mapas conceituais 
conceito
inicial
conceito
final
termo de ligação
PROPOSIÇÃO
+ +
Paulo R. M. Correia I prmc@usp.br I Grupo de Pesquisa Mapas Conceituais I © 2013
 mapas conceituais 
conceito
inicial
conceito
final
termo de ligação
PROPOSIÇÃO
+ +
Paulo R. M. Correia I prmc@usp.br I Grupo de Pesquisa Mapas Conceituais I © 2013
 mapas conceituais 
conceito
inicial
conceito
final
termo de ligação
PROPOSIÇÃO
+ +
Paulo R. M. Correia I prmc@usp.br I Grupo de Pesquisa Mapas Conceituais I © 2013
 mapas conceituais 
conceito
inicial
conceito
final
termo de ligação
PROPOSIÇÃO
+ +
Paulo R. M. Correia I prmc@usp.br I Grupo de Pesquisa Mapas Conceituais I © 2013
 mapas conceituais 
conceito
inicial
conceito
final
termo de ligação
PROPOSIÇÃO
+ +
Paulo R. M. Correia I prmc@usp.br I Grupo de Pesquisa Mapas Conceituais I © 2013
 mapas conceituais 
 Diagramas esquemáticos
 Alto grau de clareza (proposições)
 Mensagem muda com termo de ligação
 Pensamento sistêmico (relações entre parte/todo)
Paulo R. M. Correia I prmc@usp.br I Grupo de Pesquisa Mapas Conceituais I © 2013
 mapas mentais 
Paulo R. M. Correia I prmc@usp.br I Grupo de Pesquisa Mapas Conceituais I © 2013
 mapas conceituais 
Paulo R. M. Correia I prmc@usp.br I Grupo de Pesquisa Mapas Conceituais I © 2013
Paulo R. M. Correia I prmc@usp.br I Grupo de Pesquisa Mapas Conceituais I © 2013
Paulo R. M. Correia I prmc@usp.br I Grupo de Pesquisa Mapas Conceituais I © 2013
 construção colaborativa de conhecimento 
 Preparação individual para a colaboração
 Perguntas e respostas durante a colaboração
 Discussão para chegar a um consenso
Paulo R. M. Correia I prmc@usp.br I Grupo de Pesquisa Mapas Conceituais I © 2013
 sala de aula 
 Organização de conteúdo de disciplina I Pares
Paulo R. M. Correia I prmc@usp.br I Grupo de Pesquisa Mapas Conceituais I © 2013
 sala de aula 
 Organização de conteúdo de disciplina I Pares
 Muito conteúdo e pouco tempo
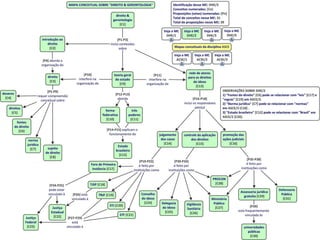
 QFL5726-4 Técnicas Espectroscópicas Aplicadas às
Determinações de Baixas Concentrações de Elementos (PG)
 Docentes: Pedro V. Oliveira e Cassiana S. Nomura
 Entrevista com os docentes para elaborar mapa conceitual
 Identificar conceitos mais relevantes
 Destacar as relações entre as técnicas espectroscópicas
Paulo R. M. Correia I prmc@usp.br I Grupo de Pesquisa Mapas Conceituais I © 2013
 sala de aula 
 Ementa da disciplina
 Descrição detalhada e linear (começo e fim determinados)
QFL5726-4 Técnicas Espectroscópicas Aplicadas às Determinações de Baixas Concentrações de Elementos: O objetivo principal da disciplina é discutir
aspectos teóricos e aplicativos das principais técnicas espectroscópicas direcionadas à análise elementar: espectrometria de absorção atômica com
atomização por chama, forno de grafite e geração de vapor, espectrometria de emissão óptica com plasma indutivamente acoplado e espectrometria de
massas com fonte de plasma. A composição inorgânica de amostras ambientais, clínicas, farmacêuticas, de alimentos, de produtos tecnológicos, de interesse
forense, etc, ocupa papel de destaque no conjunto das análises químicas há muitos anos. As concentrações dos elementos nas amostras podem ser usadas
para estabelecer qualidade de produtos, diagnósticos clínicos, para desvendar crimes ambientais e contra a pessoa humana e para atividades comerciais como
estabelecer parâmetros de rastreabilidade, identificar origem, entre outras. Portanto, conhecer as principais técnicas espectroanalíticas utilizadas para a
determinação de baixas concentrações de elementos, com qualidade metrológica é fundamental para a formação de pós-graduandos, sobretudo para aqueles
que pretendem atuar na área de Química Analítica. As técnicas espectroscópicas abordadas nessa disciplinas estão entre as mais importantes e utilizadas em
análises elementares de baixas concentrações. No Brasil, a espectrometria de absorção atômica com atomização por chama e a espectrometria de emissão
óptica com plasma indutivamente acoplado são as mais difundidas e aplicadas na indústria. A espectrometria de absorção atômica com chama é, certamente,
uma das poucas abordadas em disciplinas instrumentais dos cursos de Graduação em Química. Deste modo, grande parte dos estudantes que chegam aos
cursos de pós-graduação ainda não tiveram a oportunidade de estudar e conhecer com maior profundidade os fundamentos e aplicações dessas técnicas,
constituindo-se uma lacuna na formação desses profissionais. Em contra partida as Indústrias Química, Farmacêutica, Alimentícia, Metalúrgica, e de Petróleo,
entre outras, que utilizam essas técnicas espectroscópicas em controle de processos e de produto final e na pesquisa necessitam de profissionais cada vez
mais capacitados. Na pesquisa a espectrometria de absorção atômica com atomização eletrotérmica, a emissão óptica com plasma acoplado indutivamente e
a espectrometria de massas é uma ferramenta muito útil para a determinação de traços e ultra traços de elementos, seja na forma total ou espécies. A
disciplina deverá abordar os aspectos fundamentais relacionados a cada uma das técnicas estudadas, apresentar o estado da arte na instrumentação e as
aplicações, buscando sempre mostrar similaridades e aspectos complementares de uma em relação a outra. Os seguintes tópicos serão abordados: (i)
aspectos fundamentais relacionados à espectrometria óptica e de massas; (ii) instrumentação (fontes de radiação, monocromadores, atomizadores,
configurações de tocha, analisadores de massas, células de reação, detectores, sistemas de aquisição de dados); (iii) atomização com chama, com geração de
hidretos, com geração de vapor a frio e eletrotérmica (para análise de soluções e sólidos) e com detecção simultânea; (iv) aspectos gerais relacionados com a
emissão por plasma (geração, configuração de tocha, interferências químicas, espectrais); (v) aspectos gerais relacionados à espectrometria de massas
elementar (plasma como fonte de íons), analisador de massas quadrupolar, alta resolução e por tempo de voo; (vi) interferências químicas e espectrais,
estratégias empregadas para identificar e minimizar interferências; (vii) discussões de aplicações e estudo de casos, abordando temas relevantes e atuais com
a colaboração de tutores (alunos de pós-graduação do IQ/USP com conhecimento prévio das técnicas).
Paulo R. M. Correia I prmc@usp.br I Grupo de Pesquisa Mapas Conceituais I © 2013
 sala de aula 
 Rompimento com a linearidade do texto
 Nuvem de palavras: relevância relativa dos conceitos
[wordle.net]
Paulo R. M. Correia I prmc@usp.br I Grupo de Pesquisa Mapas Conceituais I © 2013
Paulo R. M. Correia I prmc@usp.br I Grupo de Pesquisa Mapas Conceituais I © 2013
 sala de aula 
 Organização de conteúdo de disciplina I Resultados
 Uma nova forma de ver a disciplina
 Visão sistêmica do conteúdo (todo/parte)
 Identificação de conceitos chave (hubs)
 Identificação de relações entre conceitos (técnicas)
 Ponto de partida para selecionar/organizar conteúdo das aulas
Paulo R. M. Correia I prmc@usp.br I Grupo de Pesquisa Mapas Conceituais I © 2013
 sala de aula 
 Outras possibilidades
 Avaliação de pré-requisitos (disciplinas sequenciais)
 Identificação de vínculos entre disciplinas (multi/inter)
 Identificação de lacunas/redundâncias na grade curricular
Paulo R. M. Correia I prmc@usp.br I Grupo de Pesquisa Mapas Conceituais I © 2013
 sala de aula 
 Vínculos entre disciplinas (ASCE/DHE)
 Modelos de conhecimento
Paulo R. M. Correia I prmc@usp.br I Grupo de Pesquisa Mapas Conceituais I © 2013
Paulo R. M. Correia I prmc@usp.br I Grupo de Pesquisa Mapas Conceituais I © 2013
Paulo R. M. Correia I prmc@usp.br I Grupo de Pesquisa Mapas Conceituais I © 2013
 laboratório de pesquisa 
 Orientador x orientando I Alinhamento I Ímpares
 Assimetria de vocabulário
 Assimetria informacional
 Assimetria de poder
 Compromete a razão sinal/ruído da comunicação
Paulo R. M. Correia I prmc@usp.br I Grupo de Pesquisa Mapas Conceituais I © 2013
 laboratório de pesquisa 
 Orientador x orientando I Alinhamento I Ímpares
 Assimetria de vocabulário
 Assimetria informacional
 Assimetria de poder
 Compromete a razão sinal/ruído da comunicação
 Modelo de conhecimento sobre o projeto de pesquisa
 Padrão definido pelo líder do grupo de pesquisa
Paulo R. M. Correia I prmc@usp.br I Grupo de Pesquisa Mapas Conceituais I © 2013
Paulo R. M. Correia I prmc@usp.br I Grupo de Pesquisa Mapas Conceituais I © 2013
Paulo R. M. Correia I prmc@usp.br I Grupo de Pesquisa Mapas Conceituais I © 2013
Paulo R. M. Correia I prmc@usp.br I Grupo de Pesquisa Mapas Conceituais I © 2013
Paulo R. M. Correia I prmc@usp.br I Grupo de Pesquisa Mapas Conceituais I © 2013
 acesso ao conhecimento 
 Modelos de conhecimento
 Conjunto de mapas conceituais
 Organização hierárquica do conhecimento
 Favorece visão sistêmica (parte/todo)
 Funciona como um hipertexto
 Link para o modelo de conhecimento apresentado
 http://tinyurl.com/do-camila
Paulo R. M. Correia I prmc@usp.br I Grupo de Pesquisa Mapas Conceituais I © 2013
 laboratório de pesquisa 
 INCTs: grandes projetos/colaborações I Alinhamento I Ímpares
 Assimetria de vocabulário
 Assimetria informacional
 Assimetria de poder
 Compromete a razão sinal/ruído da comunicação
 Mapeamento conceitual colaborativo sobre grandes projetos
 Facilitar comunicação entre líderes de grupos de pesquisa
Paulo R. M. Correia I prmc@usp.br I Grupo de Pesquisa Mapas Conceituais I © 2013
 laboratório de pesquisa 
 Criatividade & inovação I Prospecção de ideias I Ímpares
 Captação de recursos: processo competitivo
 Valorização de abordagens multi/interdisciplinares
 Colaboração entre pesquisadores de diferentes áreas
 Assimetrias (informacional, de vocabulário e de poder)
Paulo R. M. Correia I prmc@usp.br I Grupo de Pesquisa Mapas Conceituais I © 2013
 laboratório de pesquisa 
 Criatividade & inovação I Prospecção de ideias I Ímpares
 Captação de recursos: processo competitivo
 Valorização de abordagens multi/interdisciplinares
 Colaboração entre pesquisadores de diferentes áreas
 Assimetrias (informacional, de vocabulário e de poder)
 Boas ideias: emergem com facilidade
 As melhores ideias são latentes e resultado de sinergia
Paulo R. M. Correia I prmc@usp.br I Grupo de Pesquisa Mapas Conceituais I © 2013
 laboratório de pesquisa 
 Seleção de conceitos chave I Projetos de pesquisa
 Foco do edital
 Especialidade dos participantes
 Fomento à cooperação
Paulo R. M. Correia I prmc@usp.br I Grupo de Pesquisa Mapas Conceituais I © 2013
 laboratório de pesquisa 
 Seleção de conceitos chave I Projetos de pesquisa
 Foco do edital
 Especialidade dos participantes
 Fomento à cooperação
Paulo R. M. Correia I prmc@usp.br I Grupo de Pesquisa Mapas Conceituais I © 2013
 laboratório de pesquisa 
Paulo R. M. Correia I prmc@usp.br I Grupo de Pesquisa Mapas Conceituais I © 2013
 laboratório de pesquisa 
Paulo R. M. Correia I prmc@usp.br I Grupo de Pesquisa Mapas Conceituais I © 2013
 laboratório de pesquisa 
Paulo R. M. Correia I prmc@usp.br I Grupo de Pesquisa Mapas Conceituais I © 2013
Paulo R. M. Correia I prmc@usp.br I Grupo de Pesquisa Mapas Conceituais I © 2013
 considerações finais 
 “Mapear é conhecer”
 Visualização em rede ajuda a organizar ideias
 Identificação de informações/ideias latentes
 Comunicação eficiente para colaboração
 Pensamento sistêmico (relações entre parte/todo)
 Tomada de decisão com mais qualidade
Paulo R. M. Correia I prmc@usp.br I Grupo de Pesquisa Mapas Conceituais I © 2013
 considerações finais 
 Argumento
Mapeamento conceitual como diferencial competitivo para produzir
e compartilhar conhecimento
 “Mapear é conhecer”
 Visualização em rede ajuda a organizar ideias
 Identificação de informações/ideias latentes
 Comunicação eficiente para colaboração
 Pensamento sistêmico (relações entre parte/todo)
 Tomada de decisão com mais qualidade
Paulo R. M. Correia I prmc@usp.br I Grupo de Pesquisa Mapas Conceituais I © 2013
http://cmc.ihmc.us/
Paulo R. M. Correia I prmc@usp.br I Grupo de Pesquisa Mapas Conceituais I © 2013
Santos/SP 23-25/9/2014
http://www.cmc2014.com.br/
Paulo R. M. Correia I prmc@usp.br I Grupo de Pesquisa Mapas Conceituais I © 2013
 leitura recomendada 
Paulo R. M. Correia I prmc@usp.br I Grupo de Pesquisa Mapas Conceituais I © 2013
 leitura recomendada 
Paulo R. M. Correia I prmc@usp.br I Grupo de Pesquisa Mapas Conceituais I © 2013
 leitura recomendada 
Paulo R. M. Correia I prmc@usp.br I Grupo de Pesquisa Mapas Conceituais I © 2013
 agradecimentos 
 Comissão organizadora do III EQ da UFPB
 FAPESP, CAPES, CNPq
 Profs Pedro Oliveira e Cassiana Nomura (IQ/USP)
 Profs Andrea Lopes e Bibiana Graeff (EACH/USP Leste)
 Alunos de IC e PG (Grupo de Pesquisa Mapas Conceituais)

Conferência: Uso de mapas conceituais para a gestão do conhecimento na sala de aula e nos laboratórios de pesquisa (v.2013)

  • 1.
    Paulo R. M.Correia I prmc@usp.br I Grupo de Pesquisa Mapas Conceituais I © 2013 Uso de mapas conceituais para a gestão do conhecimento na sala de aula e nos laboratórios de pesquisa Paulo Rogério Miranda Correia Escola de Artes, Ciências e Humanidades > Universidade de São Paulo João Pessoa, 19 de junho de 2013
  • 2.
    Paulo R. M.Correia I prmc@usp.br I Grupo de Pesquisa Mapas Conceituais I © 2013  apresentação   Mapas conceituais  Construção colaborativa de conhecimento  Sala de aula  Laboratórios de pesquisa
  • 3.
    Paulo R. M.Correia I prmc@usp.br I Grupo de Pesquisa Mapas Conceituais I © 2013  apresentação   Mapas conceituais  Construção colaborativa de conhecimento  Sala de aula  Laboratórios de pesquisa  Argumento Mapeamento conceitual como diferencial competitivo para produzir e compartilhar conhecimento
  • 4.
    Paulo R. M.Correia I prmc@usp.br I Grupo de Pesquisa Mapas Conceituais I © 2013  mapas conceituais  conceito inicial conceito final termo de ligação PROPOSIÇÃO + +
  • 5.
    Paulo R. M.Correia I prmc@usp.br I Grupo de Pesquisa Mapas Conceituais I © 2013  mapas conceituais  conceito inicial conceito final termo de ligação PROPOSIÇÃO + +
  • 6.
    Paulo R. M.Correia I prmc@usp.br I Grupo de Pesquisa Mapas Conceituais I © 2013  mapas conceituais  conceito inicial conceito final termo de ligação PROPOSIÇÃO + +
  • 7.
    Paulo R. M.Correia I prmc@usp.br I Grupo de Pesquisa Mapas Conceituais I © 2013  mapas conceituais  conceito inicial conceito final termo de ligação PROPOSIÇÃO + +
  • 8.
    Paulo R. M.Correia I prmc@usp.br I Grupo de Pesquisa Mapas Conceituais I © 2013  mapas conceituais  conceito inicial conceito final termo de ligação PROPOSIÇÃO + +
  • 9.
    Paulo R. M.Correia I prmc@usp.br I Grupo de Pesquisa Mapas Conceituais I © 2013  mapas conceituais   Diagramas esquemáticos  Alto grau de clareza (proposições)  Mensagem muda com termo de ligação  Pensamento sistêmico (relações entre parte/todo)
  • 10.
    Paulo R. M.Correia I prmc@usp.br I Grupo de Pesquisa Mapas Conceituais I © 2013  mapas mentais 
  • 11.
    Paulo R. M.Correia I prmc@usp.br I Grupo de Pesquisa Mapas Conceituais I © 2013  mapas conceituais 
  • 12.
    Paulo R. M.Correia I prmc@usp.br I Grupo de Pesquisa Mapas Conceituais I © 2013
  • 13.
    Paulo R. M.Correia I prmc@usp.br I Grupo de Pesquisa Mapas Conceituais I © 2013
  • 14.
    Paulo R. M.Correia I prmc@usp.br I Grupo de Pesquisa Mapas Conceituais I © 2013  construção colaborativa de conhecimento   Preparação individual para a colaboração  Perguntas e respostas durante a colaboração  Discussão para chegar a um consenso
  • 15.
    Paulo R. M.Correia I prmc@usp.br I Grupo de Pesquisa Mapas Conceituais I © 2013  sala de aula   Organização de conteúdo de disciplina I Pares
  • 16.
    Paulo R. M.Correia I prmc@usp.br I Grupo de Pesquisa Mapas Conceituais I © 2013  sala de aula   Organização de conteúdo de disciplina I Pares  Muito conteúdo e pouco tempo  QFL5726-4 Técnicas Espectroscópicas Aplicadas às Determinações de Baixas Concentrações de Elementos (PG)  Docentes: Pedro V. Oliveira e Cassiana S. Nomura  Entrevista com os docentes para elaborar mapa conceitual  Identificar conceitos mais relevantes  Destacar as relações entre as técnicas espectroscópicas
  • 17.
    Paulo R. M.Correia I prmc@usp.br I Grupo de Pesquisa Mapas Conceituais I © 2013  sala de aula   Ementa da disciplina  Descrição detalhada e linear (começo e fim determinados) QFL5726-4 Técnicas Espectroscópicas Aplicadas às Determinações de Baixas Concentrações de Elementos: O objetivo principal da disciplina é discutir aspectos teóricos e aplicativos das principais técnicas espectroscópicas direcionadas à análise elementar: espectrometria de absorção atômica com atomização por chama, forno de grafite e geração de vapor, espectrometria de emissão óptica com plasma indutivamente acoplado e espectrometria de massas com fonte de plasma. A composição inorgânica de amostras ambientais, clínicas, farmacêuticas, de alimentos, de produtos tecnológicos, de interesse forense, etc, ocupa papel de destaque no conjunto das análises químicas há muitos anos. As concentrações dos elementos nas amostras podem ser usadas para estabelecer qualidade de produtos, diagnósticos clínicos, para desvendar crimes ambientais e contra a pessoa humana e para atividades comerciais como estabelecer parâmetros de rastreabilidade, identificar origem, entre outras. Portanto, conhecer as principais técnicas espectroanalíticas utilizadas para a determinação de baixas concentrações de elementos, com qualidade metrológica é fundamental para a formação de pós-graduandos, sobretudo para aqueles que pretendem atuar na área de Química Analítica. As técnicas espectroscópicas abordadas nessa disciplinas estão entre as mais importantes e utilizadas em análises elementares de baixas concentrações. No Brasil, a espectrometria de absorção atômica com atomização por chama e a espectrometria de emissão óptica com plasma indutivamente acoplado são as mais difundidas e aplicadas na indústria. A espectrometria de absorção atômica com chama é, certamente, uma das poucas abordadas em disciplinas instrumentais dos cursos de Graduação em Química. Deste modo, grande parte dos estudantes que chegam aos cursos de pós-graduação ainda não tiveram a oportunidade de estudar e conhecer com maior profundidade os fundamentos e aplicações dessas técnicas, constituindo-se uma lacuna na formação desses profissionais. Em contra partida as Indústrias Química, Farmacêutica, Alimentícia, Metalúrgica, e de Petróleo, entre outras, que utilizam essas técnicas espectroscópicas em controle de processos e de produto final e na pesquisa necessitam de profissionais cada vez mais capacitados. Na pesquisa a espectrometria de absorção atômica com atomização eletrotérmica, a emissão óptica com plasma acoplado indutivamente e a espectrometria de massas é uma ferramenta muito útil para a determinação de traços e ultra traços de elementos, seja na forma total ou espécies. A disciplina deverá abordar os aspectos fundamentais relacionados a cada uma das técnicas estudadas, apresentar o estado da arte na instrumentação e as aplicações, buscando sempre mostrar similaridades e aspectos complementares de uma em relação a outra. Os seguintes tópicos serão abordados: (i) aspectos fundamentais relacionados à espectrometria óptica e de massas; (ii) instrumentação (fontes de radiação, monocromadores, atomizadores, configurações de tocha, analisadores de massas, células de reação, detectores, sistemas de aquisição de dados); (iii) atomização com chama, com geração de hidretos, com geração de vapor a frio e eletrotérmica (para análise de soluções e sólidos) e com detecção simultânea; (iv) aspectos gerais relacionados com a emissão por plasma (geração, configuração de tocha, interferências químicas, espectrais); (v) aspectos gerais relacionados à espectrometria de massas elementar (plasma como fonte de íons), analisador de massas quadrupolar, alta resolução e por tempo de voo; (vi) interferências químicas e espectrais, estratégias empregadas para identificar e minimizar interferências; (vii) discussões de aplicações e estudo de casos, abordando temas relevantes e atuais com a colaboração de tutores (alunos de pós-graduação do IQ/USP com conhecimento prévio das técnicas).
  • 18.
    Paulo R. M.Correia I prmc@usp.br I Grupo de Pesquisa Mapas Conceituais I © 2013  sala de aula   Rompimento com a linearidade do texto  Nuvem de palavras: relevância relativa dos conceitos [wordle.net]
  • 19.
    Paulo R. M.Correia I prmc@usp.br I Grupo de Pesquisa Mapas Conceituais I © 2013
  • 20.
    Paulo R. M.Correia I prmc@usp.br I Grupo de Pesquisa Mapas Conceituais I © 2013  sala de aula   Organização de conteúdo de disciplina I Resultados  Uma nova forma de ver a disciplina  Visão sistêmica do conteúdo (todo/parte)  Identificação de conceitos chave (hubs)  Identificação de relações entre conceitos (técnicas)  Ponto de partida para selecionar/organizar conteúdo das aulas
  • 21.
    Paulo R. M.Correia I prmc@usp.br I Grupo de Pesquisa Mapas Conceituais I © 2013  sala de aula   Outras possibilidades  Avaliação de pré-requisitos (disciplinas sequenciais)  Identificação de vínculos entre disciplinas (multi/inter)  Identificação de lacunas/redundâncias na grade curricular
  • 22.
    Paulo R. M.Correia I prmc@usp.br I Grupo de Pesquisa Mapas Conceituais I © 2013  sala de aula   Vínculos entre disciplinas (ASCE/DHE)  Modelos de conhecimento
  • 23.
    Paulo R. M.Correia I prmc@usp.br I Grupo de Pesquisa Mapas Conceituais I © 2013
  • 24.
    Paulo R. M.Correia I prmc@usp.br I Grupo de Pesquisa Mapas Conceituais I © 2013
  • 25.
    Paulo R. M.Correia I prmc@usp.br I Grupo de Pesquisa Mapas Conceituais I © 2013  laboratório de pesquisa   Orientador x orientando I Alinhamento I Ímpares  Assimetria de vocabulário  Assimetria informacional  Assimetria de poder  Compromete a razão sinal/ruído da comunicação
  • 26.
    Paulo R. M.Correia I prmc@usp.br I Grupo de Pesquisa Mapas Conceituais I © 2013  laboratório de pesquisa   Orientador x orientando I Alinhamento I Ímpares  Assimetria de vocabulário  Assimetria informacional  Assimetria de poder  Compromete a razão sinal/ruído da comunicação  Modelo de conhecimento sobre o projeto de pesquisa  Padrão definido pelo líder do grupo de pesquisa
  • 27.
    Paulo R. M.Correia I prmc@usp.br I Grupo de Pesquisa Mapas Conceituais I © 2013
  • 28.
    Paulo R. M.Correia I prmc@usp.br I Grupo de Pesquisa Mapas Conceituais I © 2013
  • 29.
    Paulo R. M.Correia I prmc@usp.br I Grupo de Pesquisa Mapas Conceituais I © 2013
  • 30.
    Paulo R. M.Correia I prmc@usp.br I Grupo de Pesquisa Mapas Conceituais I © 2013
  • 31.
    Paulo R. M.Correia I prmc@usp.br I Grupo de Pesquisa Mapas Conceituais I © 2013  acesso ao conhecimento   Modelos de conhecimento  Conjunto de mapas conceituais  Organização hierárquica do conhecimento  Favorece visão sistêmica (parte/todo)  Funciona como um hipertexto  Link para o modelo de conhecimento apresentado  http://tinyurl.com/do-camila
  • 32.
    Paulo R. M.Correia I prmc@usp.br I Grupo de Pesquisa Mapas Conceituais I © 2013  laboratório de pesquisa   INCTs: grandes projetos/colaborações I Alinhamento I Ímpares  Assimetria de vocabulário  Assimetria informacional  Assimetria de poder  Compromete a razão sinal/ruído da comunicação  Mapeamento conceitual colaborativo sobre grandes projetos  Facilitar comunicação entre líderes de grupos de pesquisa
  • 33.
    Paulo R. M.Correia I prmc@usp.br I Grupo de Pesquisa Mapas Conceituais I © 2013  laboratório de pesquisa   Criatividade & inovação I Prospecção de ideias I Ímpares  Captação de recursos: processo competitivo  Valorização de abordagens multi/interdisciplinares  Colaboração entre pesquisadores de diferentes áreas  Assimetrias (informacional, de vocabulário e de poder)
  • 34.
    Paulo R. M.Correia I prmc@usp.br I Grupo de Pesquisa Mapas Conceituais I © 2013  laboratório de pesquisa   Criatividade & inovação I Prospecção de ideias I Ímpares  Captação de recursos: processo competitivo  Valorização de abordagens multi/interdisciplinares  Colaboração entre pesquisadores de diferentes áreas  Assimetrias (informacional, de vocabulário e de poder)  Boas ideias: emergem com facilidade  As melhores ideias são latentes e resultado de sinergia
  • 35.
    Paulo R. M.Correia I prmc@usp.br I Grupo de Pesquisa Mapas Conceituais I © 2013  laboratório de pesquisa   Seleção de conceitos chave I Projetos de pesquisa  Foco do edital  Especialidade dos participantes  Fomento à cooperação
  • 36.
    Paulo R. M.Correia I prmc@usp.br I Grupo de Pesquisa Mapas Conceituais I © 2013  laboratório de pesquisa   Seleção de conceitos chave I Projetos de pesquisa  Foco do edital  Especialidade dos participantes  Fomento à cooperação
  • 37.
    Paulo R. M.Correia I prmc@usp.br I Grupo de Pesquisa Mapas Conceituais I © 2013  laboratório de pesquisa 
  • 38.
    Paulo R. M.Correia I prmc@usp.br I Grupo de Pesquisa Mapas Conceituais I © 2013  laboratório de pesquisa 
  • 39.
    Paulo R. M.Correia I prmc@usp.br I Grupo de Pesquisa Mapas Conceituais I © 2013  laboratório de pesquisa 
  • 40.
    Paulo R. M.Correia I prmc@usp.br I Grupo de Pesquisa Mapas Conceituais I © 2013
  • 41.
    Paulo R. M.Correia I prmc@usp.br I Grupo de Pesquisa Mapas Conceituais I © 2013  considerações finais   “Mapear é conhecer”  Visualização em rede ajuda a organizar ideias  Identificação de informações/ideias latentes  Comunicação eficiente para colaboração  Pensamento sistêmico (relações entre parte/todo)  Tomada de decisão com mais qualidade
  • 42.
    Paulo R. M.Correia I prmc@usp.br I Grupo de Pesquisa Mapas Conceituais I © 2013  considerações finais   Argumento Mapeamento conceitual como diferencial competitivo para produzir e compartilhar conhecimento  “Mapear é conhecer”  Visualização em rede ajuda a organizar ideias  Identificação de informações/ideias latentes  Comunicação eficiente para colaboração  Pensamento sistêmico (relações entre parte/todo)  Tomada de decisão com mais qualidade
  • 43.
    Paulo R. M.Correia I prmc@usp.br I Grupo de Pesquisa Mapas Conceituais I © 2013 http://cmc.ihmc.us/
  • 44.
    Paulo R. M.Correia I prmc@usp.br I Grupo de Pesquisa Mapas Conceituais I © 2013 Santos/SP 23-25/9/2014 http://www.cmc2014.com.br/
  • 45.
    Paulo R. M.Correia I prmc@usp.br I Grupo de Pesquisa Mapas Conceituais I © 2013  leitura recomendada 
  • 46.
    Paulo R. M.Correia I prmc@usp.br I Grupo de Pesquisa Mapas Conceituais I © 2013  leitura recomendada 
  • 47.
    Paulo R. M.Correia I prmc@usp.br I Grupo de Pesquisa Mapas Conceituais I © 2013  leitura recomendada 
  • 48.
    Paulo R. M.Correia I prmc@usp.br I Grupo de Pesquisa Mapas Conceituais I © 2013  agradecimentos   Comissão organizadora do III EQ da UFPB  FAPESP, CAPES, CNPq  Profs Pedro Oliveira e Cassiana Nomura (IQ/USP)  Profs Andrea Lopes e Bibiana Graeff (EACH/USP Leste)  Alunos de IC e PG (Grupo de Pesquisa Mapas Conceituais)