Sistema
     Circulatório:
   Vasos Sanguíneos
   e Pressão Arterial
Alexandra Duarte
Alexandre Foito
Mª Inês Ramos
Joana Martins
João Fonseca            1
Tópicos abordados

  Sistema circulatório – Introdução
  Artérias
  Arteríolas
  Capilares
  Veias
  Pressão Arterial

                                      2
Sistema Circulatório
Artérias Arteríolas Capilares Vénulas Veias

     Sistema circulatório desempenha
     funções de transporte:

  - Respiratório     02 e C02;

  - Nutritivo     produtos da absorção
     digestiva até aos tecidos;

  - Excretor        resíduos metabólicos
      para os rins.
                                              3
Sistema Circulatório
   Funções de regulação:

- Hormonal        hormonas até local de acção;

- Temperatura      Distribui o sangue de modo a aquecer ou
   arrefecer o corpo.

- Protecção      coagulação do sangue;

- Imune       leucócitos e citocinas agem contra patogénios.
                                                               4
Coração
Lado direito      Sangue segue           Capta O2
                  para os pulmões        Liberta CO2

Lado esquerdo      Sangue segue por vasos
                  sanguíneos, que ramificam da aorta,
                  para todos os órgãos

Sangue de igual composição e controlo de fluxo de sangue
     para cada órgão sistémico de forma independente
                                                        5
Controlo da composição do sangue

  Sangue é constantemente “renovado” para a sua constituição
  permanecer constante.

   Órgãos responsáveis pelo ajuste homeostático do sangue:
-trato digestivo     recolha nutrientes;
-rins     eliminação resíduos e ajuste composição H2O e electrólitos;
-pele      eliminação calor.

  Recebem quantidades de sangue muito superior ao necessário só
  para as suas actividades metabólicas.

                                                                    6
Cérebro
Órgãos que regulam homeostasia do
sangue suportam reduções no fluxo
sanguíneo.                             Artéria
                                       carótida
                                       interna
                                       esquerda

Cérebro sofre danos quando privado        Artéria
                                          basilar
de sangue; danos irreparáveis após 4      Artéria
minutos sem O2!!!                         cerebral
                                          posterior

                                       Artéria
                                       vertebral
Torna-se claro que a prioridade do     esquerda


sistema circulatório é a constante
irrigação do cérebro com sangue
apropriado.                                7
Fluxo Sanguíneo

Representa o volume de sangue que passa por unidade
de tempo.

                    F = ∆P/R

F= fluxo de sangue por um vaso

∆P= gradiente de pressão

R= resistência dos vasos sanguíneos
                                                      8
Fluxo Sanguíneo

∆P directamente proporcional a F e é a
principal força geradora do fluxo

O sangue move-se da área de maior
pressão para a a área de menor pressão.
                                          ∆P no vaso 2 = 2 vezes o do vaso 1
A pressão incutida pelo coração ao        F no vaso 2 = 2 vezes o do vaso 1
sangue diminui devido à resistência
exercida pelos vasos.

                                                                          9
Fluxo Sanguíneo

Resistência é uma medida da oposição ao fluxo do sangue por
um vaso devida à fricção entre o fluido e as paredes vasculares.

Se R aumenta é preciso que ∆P aumente para manter o fluxo de
sangue constante.      Coração tem que se esforçar mais!

R depende de: - viscosidade do sangue;
                - comprimento do vaso;
                - raio do vaso.

                                                               10
Fluxo Sanguíneo
Viscosidade depende das proteínas do plasma e dos glóbulos
vermelhos, o que normalmente se mantém constante .

Quanto maior a área do vaso em contacto com o sangue maior a
resistência.


Comprimento dos vasos não se altera.


Factor determinante é o raio!
                                                           11
Fluxo Sanguíneo
  Sangue move-se mais rapidamente
  num vaso de raio maior

Menor àrea de contacto com o vaso

  Pequena variação no raio          ∆P
                                    constante


            R∝ 1/r4
                                    Raio vaso2 = 2 vezes raio do vaso 1
     Grande alteração em F
                                    R no vaso 2 = 1/16 R vaso 1
                                    F vaso2 = 16 vezes F no vaso1
                                                                          12
Fluxo Sanguíneo
Lei de Poiseuille

                     ∆ Pr π     4
                  F=
                      8η L
O raio das arteríolas é regulado e é o maior factor de
controlo da resistência ao fluxo sanguíneo.

                                                         13
Artérias



           14
Artérias
Vasos especializados no
transporte de sangue a alta
pressão do coração para os
tecidos.

Actuam como reserva de
pressão para fornecer ao
sangue a pressão necessária
quando o coração está a
relaxar.

                              15
Artérias – Reservatório de Pressão

  O coração alterna entre bombear sangue para as artérias e
  relaxar para receber sangue das veias.

  Durante o relaxamento o fluxo capilar não varia.

  A força promotora do fluxo capilar contínuo de sangue
  para os tecidos são as propriedades elásticas das paredes
  arteriais.


                                                          16
Estrutura básica das artérias
Túnica adventícia – tecido
conjuntivo      denso;      grande
quantidade     de     fibras     de
colagénio e de fibras elásticas;

Túnica média – tecido muscular
liso

Túnica interna – endotélio,
lâmina basal rica em proteínas e
polissacáridos que liga o
endotélio às restantes túnicas e
lâmina interna de fibras elásticas.   17
Reservatório de Pressão -
                 Estrutura
No fundo tem-se o endotélio            Fibras elásticas
revestido por uma parede fina de
músculo liso e dois tipos de fibras:

- de colagénio força de tensão
contra a alta pressão de sangue
ejectado pelo coração;

- de elastina   confere
elasticidade.

                                                          18
Reservatório de Pressão -
                      Elasticidade
Coração contrai       vol sangue artérias é         maior resistência nos
                      > vol sangue vasos              vasos pequenos
                           pequenos

      A elasticidade das artérias permite que elas expandam
      para temporariamente reterem o sangue em excesso,
      armazenando alguma da energia de pressão incutida
                     pela contracção cardíaca.

         A contracção/relaxamento dos músculos das paredes das artérias é
   controlada pelo sistema nervoso, por hormonas e pelas condições bioquímicas
                                     no local.                               19
Reservatório de Pressão -
                     Importância

Quando o coração relaxa, as paredes
    das artérias que se encontram
     esticadas voltam à posição
                normal


Esta posição empurra o sangue para
           os vasos seguintes
                               Permite que o fluxo continue
                                          apesar
                               de o coração estar relaxado!!!
                                                            20
Pressão Arterial
      Pressão sanguínea depende do volume de sangue contido no
      vaso e da capacidade de distensão das suas paredes.
Vol entra artérias = Vol sai artérias     Pressão sanguínea arterial
                                                constante

Sístole ventricular: entra uma determinada quantidade de sangue mas sai
apenas 1/3 da mesma.           Pressão sistólica ≈ 120mm Hg


Diástole ventricular: não entra sangue nas artérias, mas há saída para as
arteríolas.          Pressão diastólica ≈ 80 mm Hg
                                                                       21
Pressão Arterial




A pressão arterial nunca chega a 0mm Hg porque a próxima
contracção cardíaca enche de novo as artérias antes de todo o
sangue sair.
A pressão do pulso é a diferença entre a pressão sistólica e
diastólica.
                                                         22
Medição da Pressão Sanguínea
   Medição indirecta esfigmomanómetro.
   Quando a almofada à volta do antebraço é insuflada com ar,
   transmite a sua pressão através dos tecidos até à artéria braquial.

   Pressão almofada > Pressão no vaso

O vaso contrai e fecha, fluxo de sangue pára

   Pressão almofada < Pressão no vaso

O vaso abre, fluxo de sangue continua
                                                                   23
Medição da Pressão Sanguínea
         Padrões de som são relacionados com a pressão da almofada
         comparada a pressão sanguínea

1)   A pressão da almofada excede a pressão
     sanguínea durante todo o ciclo cradíaco.
     Não se ouve nada;
2)   O 1º som é ouvido no pico da pressão
     sistólica;
3)   Sons intermitentes são ouvidos à medida que a pressão sanguínea ciclicamente
     excede a pressão da almofada;
4)   O último som é ouvido à pressão mínima, a pressão diastólica;
5)   A pressão sanguínea excede a pressão da almofada durante todo o ciclo cardíaco.
     Não se ouve nada.
                                                                               24
Pressão Arterial Média
  Pressão arterial média é a pressão média responsável por
  levar o sangue na direcção dos tecidos durante o ciclo
  cardíaco.

  A pressão arterial mantém-se mais próxima da pressão
  diastólica durante uma parte maior do ciclo cardíaco.

  Como 2/3 do ciclo cardíaco correspondem à diástole, a
  pressão arterial média pode ser obtida adicionando à
  pressão diastólica 1 /3 da pressão do pulso.

                                                         25
Arteríolas



             26
Funções

 Fornecimento de sangue aos orgãos

 Resistência à passagem de sangue

 Regulação de fluxo sanguíneo e pressão
 arterial média

                                          27
Estrutura
Túnica Externa: tecido conectivo

Túnica Média: músculo liso

Túnica Interna: endotélio




↑: músculo liso; enervamento simpático
↓: elastina; enervamento parasimpático
                                         28
Funcionamento
 Grande número

 Pequeno raio

 Produzem maior resistência que capilares (93mm
 Hg arteriolas 37mm Hg capilares)

 Estabelecimento de uma driving force

 Estabelecimento de uma pressão não-flutuante   29
Funcionamento

 O responsável pelo raio arteriolar é o
 músculo liso

 Sensível a metabolitos locais e hormonas




                                            30
Músculo Liso Arteriolar

 Vasodilatação:
 relaxamento
 alargamento do raio

 Vasoconstricçao:
 contracção
 estreitamento do raio


                          31
Músculo Liso Arteríolar

Tónus Vascular

Resultado de actividade miogénica e libertação
via simpática de norepinefrina

Capacidade de vasodilatação e vasoconstrição
na arteríola
                                             32
Regulação

 Distribuição variável do sangue
 Pressão arterial



 Factores que regulam actividade muscular
 lisa arteriolar podem ser intrínsecos ou
 extrínsecos
                                        33
Regulação
                                                       Raio Arteriolar



                                 Controlo Intrínseco                     Controlo Extrínseco



Resposta Miogénica ao Alongamento                                                                    Vasopressina



     Aplicação de calor e frio                                                                      Angiotensina II



     Libertação de Histaminas                                                                  Epinefrina e Norepinefrina



 Alterações nos Metabolitos Locais                                                                Actividade simpática
                                                                                                                         34
Controlo Intrínseco
Alterações metabólicas locais

 Locais de regulação importante:

 Músculos esqueléticos e cardiaco: actividade
 metabólica variante

 Cérebro: actividade metabólica constante

                                            35
Controlo Intrínseco
Alterações metabólicas locais

 Exercício físico:

 ↑ actividade metabólica
 ↓ O2      vasodilatação

 Hiperemia activa:
 Vasodilatação que leva a
 um afluxo de sangue a uma
 área afim de responder às
 necessidades metabólicas
 locais                         36
Controlo Íntrinseco
Alterações metabólicas locais

 Agentes químicos que produzem relaxamento:
    - ↓ O2
    - ↑CO2
    - ↓pH
    - ↑K+
    - ↑Osmolaridade
    - Adenosina
    - Prostaglandinas
                                              37
Controlo Intrínseco
Alterações metabólicas locais

 Os sinais são conhecidos, mas qual o mecanismo?

 Regulação do calibre arteriolar feito por mediadores
 químicos provenientes do endotélio

 Resposta a alterações químicas ou físicas

 EDRF (vasodilatador)
 Endotelina (vasoconstrictor)
                                                   38
Controlo Intrínseco
 Alterações metabólicas locais

Endothelial Derived Relaxing Factor = NO

NO inibe a entrada de Ca2+ nas células de músculo liso,
que provoca vasoconstricção




                                                    39
Controlo Intrínseco
Alterações metabólicas locais

 Outras funções do NO:
   - Bactericída (Macrófagos)
   - Formação de coágulos
   - Neurotransmissor
   - Relaxamento do músculo liso de muitos
   orgãos
   - ...
                                         40
Controlo Intrínseco
 Alterações metabólicas locais

Endotelina
   - Causa contracção do
M.L. Arteriolar



Existem outros agentes
vasoactivos
Longo termo -
Angiogénese
                                 41
Controlo Intrínseco
Libertação Local de Histamina

Armazenada em tecidos
conectivos e glóbulos
brancos

Libertada  na   reacção
alérgica ou lesão dos
tecidos

Relaxamento Músculo Liso
Arteriolar    Inchaço e
Vermelhidão                     42
Controlo Intrínseco
Aplicação de calor e frio

 Agentes terapêuticos

 Aumento do fluxo
 sanguíneo – Calor

 Vasoconstrição - Frio



                            43
Controlo Íntrinseco
Resposta miogénica ao Alongamento


 ↑ fluxo/pressão (alongamento)      ↑ tónus
 arteriolar

 Este mecanismo juntamente com as
 alterações metabólicas locais é importante
 na:
     - Hiperemia reactiva
     - Autoregulação da pressão
                                              44
Controlo Íntrinseco
Resposta miogénica ao Alongamento
 Hiperemia reactiva

 Oclusão arteriolar
 Vasodilatação

 Relaxamento miogénico

 Alterações na composição
 química local (↓O2 ↑CO2 ↓pH)

 Remoção da oclusão       Fluxo
 elevado

 Permite, rapidamente, repor a
 composição química local           45
Controlo Íntrinseco
Resposta miogénica ao Alongamento

Autoregulação da pressão

Manter o fluxo de sangue
para os tecidos constante




                                    46
Controlo Extrínseco
                                                                       Pressão no começo
                            Pressão no fim                                 da circulação
                             da circulação
 Realizado através de         sistémica =
                                                                       sistémica = pressão
                                                                         arterial média =
                                0mm Hg
 influências neuronais e                                                    93mmHg


 hormonais                                    Aurícula    Aurícula
                                               direita    esquerda


                                             Ventrículo
                                              direito     Ventrículo
                                                          esquerdo

 Regulação de todas as
 arteríolas sistémicas
                                             ∆P = 93mmHg – 0mm Hg
                                                   = 93mmHg

 Resistência periférica
 total   pressão arterial
 média                                                                           47
Controlo Extrínseco

 Enervamento simpático (excepto cérebro)
    - ↑actividade Vasoconstrição arteriolar
 generalizada
    - ↓actividade   Vasodilatação arteriolar
 generalizada

 Enervamento parassimpático (orgãos sexuais)
                                           48
Controlo Extrínseco

 Indução simpática da vasoconstrição
     - mantém a driving force que leva sangue
 a todos os orgãos

 Quantidade de sangue que chega aos orgãos
 determinada localmente


                                            49
Controlo Extrínseco
Exemplo: andar de bicicleta

↑ actividade metabólica nos músculos
das pernas
     - vasodilatação nesses vasos
     - vasoconstricção generalizada (-
cérebro)

↑ ritmo e volume da batida
     -      vasodilatação      mediada
localmente
     - efeito vasoconstritor simpático
suprimido                                50
Controlo Extrínseco
 Norepinefrina (simpática) receptor α-
 adrenergético vasoconstrição

 Ausência de α receptor no cérebro    ausência de
 vasoconstricção

 Manutenção do fluxo de sangue, qualquer que seja
 a actividade, regulada por mecanismos locais

 Pressão standard permite levar sangue ao cérebro e
 coração
                                                    51
Controlo Extrínseco
 Respostas simpáticas controladas
 pelo    Centro      de   Controlo
 Cardiovascular, situado na medula
 do tronco cerebral

 Hipotálamo regula a temperatura
 corporal e fluxo de sangue para a
 pele

 Em adição à actividade neuronal
 reflexa, existe a hormonal
                                     52
Controlo Extrínseco
                Regulação hormonal

                                                           Glândulas Supra-renais
                                                                     Supra-


                                           Estimulação simpática


                     Norepinefrina                                                   Epinefrina


R. α-adrenergético
     adrenergé                       R. α- adrenergético
                                           adrenergé                            R. β-adrenergético
                                                                                     adrenergé

             Vasoconstrição generalizada                   Vasoconstrição                              Vasodilatação


                                                                            Orgãos digestivos e rins             Músculos esqueléticos e cardiaco




                                                                                                                                        53
Controlo Extrínseco
 Regulação hormonal

 Vasopressina e Angiotensina II
     - manutenção dos fluídos
 do corpo    volume do plasma
     pressão arterial
     - vasoconstritores potentes

 Hemorragia     ↓ plasma
 vasoconstrição
                                   54
Capilares



            55
Capilares Sanguíneos
  Os capilares sanguíneos são os locais
onde se efectuam as trocas de materiais
entre o sangue e os tecidos


  Ramificam     extensamente        para
conseguirem chegar a todas as células de
um organismo


   Não existem transportadores activos
( excepto no cérebro)
                                           56
Capilares Sanguíneos
Porque é que os capilares são vasos ideais para as
trocas com os tecidos?

  As trocas são efectuadas em
  curtas distâncias

  Elevado número de capilares

  Diminuição da velocidade do
  sangue

                                                     57
Capilares Sanguíneos
Razões pelas quais os capilares são os locais onde se dão as trocas
   A distância que as moléculas que difundem                     1 µm
  necessitam de atravessar é minimizada devido a:

     Paredes finas

     Vasos estreitos




     Elevada distribuição
                                                          9 µm          58
Capilares Sanguíneos
Razões pelas quais os capilares são os locais onde se dão as trocas


                   Elevado número de Capilares


           Até 40 biliões               Grande área disponível
                                        para trocas



       Apenas 5% do sangue se encontra nos capilares

                                                                      59
Capilares Sanguíneos

          Velocidade do sangue nos capilares é mais mais baixa em
                        todo o sistema circulatório


             Ramificação                    Maior área seccional total



                         Velocidade Fluxo =      Fluxo
                                                   A st


Velocidade de fluxo tem a ver com a velocidade do sangue num determinado vaso
                                                                                     60
sanguíneo enquanto que o fluxo é constante e aplica-se a todo o sistema circulatório
Capilares Sanguíneos

                       Velocidade Fluxo =   Fluxo

                                             A st




                                                    61
Capilares Sanguíneos
       Trocas de materiais nos vasos sanguíneos capilares



                      Permeabilidade




                                              Vesículas
Tamanho dos poros    -Passagem  através das
                                              endocíticas -
                     células do endotélio
                                              exocíticas
                                                              62
Capilares Sanguíneos
  Trocas de materiais nos vasos
        sanguíneos capilares

 Tamanho dos poros



  Passagem através das
células do endotélio


   Vesículas endocíticas
- exocíticas
                                  63
Capilares Sanguíneos

Regulação da quantidade de sangue que chega aos tecidos



  Os capilares ramificam a
partir da metarteríola


  Os esfíncteres precapilares
regulam o número de
capilares que se encontram
abertos
                                                      64
Capilares Sanguíneos
                                                 ↑ Actividade metabólica do tecido

                                              ↓ O2 ↑ CO2, e outros metabolitos

                  Relaxamento dos esfíncteres precapilares                                Vasodilatação arteriolar

                       ↑   Número de Capilares abertos                               ↑   Fluxo de sangue nos capilares


↑ Área de superfície do capilar              ↓    Distância de difusão da célula     ↑ Entrega de O2, remoção rápida
  disponível para efectuar trocas                   até ao capilar aberto                 de CO2 e outros metabolitos

                                                                                           Gradiente de Concentração dos
                                                                                         ↑ Materiais entre o sangue
                                                                                          e as células dos tecidos



                    Trocas entre o sangue e o tecido
           ↑     para     suportarem o aumento da
                 actividade metabólica
                                                                                                                     65
Capilares Sanguíneos
         As trocas podem ocorrer por 2 processos :
            O fluido intersticial é um intermediário passivo


  Difusão

  Transferências
  passivas de massa
  fluida (“Bulk Flow”)




O plasma constitui apenas 20% do volume de fluido extracelular sendo os   66

                     restantes 80% fluido intersticial
Capilares Sanguíneos
               Transferências passivas de massa fluida


          Ultrafiltração                                -Reabsorção
            (P.L>0)                                         (P.L<0)

                Pressão líquida = (Pc + πif ) – (πp+ Pif)

                Pc – Pressão sanguínea capilar
                πp – Pressão osmótica plasma-coloidal
                Pif – Pressão hidrostática do fluído intersticial
                πif – Pressão osmótica fluido intersticial-coloidal


As TPMF ocorrem devido ás diferenças de pressão hidrostática e pressão coloidal osmótica, e
                                                                                   67
               apenas ocorrem nos capilares devido a estes terem poros
Capilares Sanguíneos
Transferências passivas de massa fluida ao longo de um capilar

  No inicio dos capilares a       No final dos capilares a pressão
pressão é de 37mm Hg            é de 17mm Hg enquanto que no
enquanto no FI é de 26mm Hg     FI continua a 26mm Hg


   Ultrafiltração                      Reabsorção




                                                                     68
Capilares Sanguíneos

Importância das transferências passivas de massa fluida

   Regulação da distribuição dos fluidos extracelulares,
 principalmente do plasma

                    Redução do volume do plasma


                   Diminuição da pressão sanguínea


              Ocorre mais reabsorção do que ultrafiltração


                Restabelecimento do volume do plasma



                                                             69
Capilares Sanguíneos
                   Sistema linfático
  Mesmo em condições normais ocorre mais ultrafiltração do que
  reabsorção
  Excesso de fluido no FI é deslocado para o sistema linfático




                                                                 70
Capilares Sanguíneos
                    Sistema linfático

Mesmo em condições normais ocorre mais ultrafiltração do que reabsorção

Excesso de fluido no FI é deslocado para o sistema linfático




                                                                    71
Capilares Sanguíneos
                      Sistema linfático



 Fluxo da linfa:
- Apenas um sentido
- Contracções do músculo liso
- Contracções do músculo
esquelético


                                          72
Capilares Sanguíneos
                      Sistema linfático


  Funções
- Controlar o excesso de volume no
fluido intersticial
- Defesa contra doenças
- Transporte de lipidos
- Recuperação de proteínas filtradas

                                          73
Capilares Sanguíneos

 Edemas – acumulação de fluidos

  Concentração      reduzida         de
proteínas plasmáticas
  Aumento da permeabilidade das
paredes dos capilares
  Aumento da pressão nas veias
  Bloqueio dos vasos linfáticos

Uma grande consequência dos edemas é a redução de trocas entre o sangue e as
células pois a distância entre os vasos e as células aumenta            74
Veias



        75
Sistema venoso
O sistema venoso transporta o
sangue dos tecidos de volta ao
coração.

No retorno venoso as veias mais
finas convergem formando
vasos    de    maior     calibre,
diminuindo assim a área total do
sistema    mas aumentando a
velocidade do fluxo sanguíneo
em direcção ao coração.
                                    76
Estrutura das veias
  Paredes mais finas que
  as artérias

  Menos músculo liso

  Fibras de colagénio mais
  abundantes que as de
  elastina

  Menos        tonacidade
  miogénica
                             77
Sistema venoso
Além de actuarem como
passagens        de      pouca
resistência, as veias servem
como       reservatórios    de
sangue.

Denominam-se por vasos de
capacitação e o sistema
venoso toma a designação de
zona de capacitância.

                                 78
Conceitos
   Capacidade venosa -volume de sangue que as veias conseguem
   acomodar. Depende da distensibilidade e da pressão externa
   aplicada.

   Volume circulante efectivo - sangue em circulação em direcção
   ao coração. Depende directamente da capacidade venosa, e afecta
   o retorno venoso.

        Capacidade venosa            Volume circulante efectivo

   Retorno venoso - volume de sangue, vindo das veias, que entra em
cada aurícula do coração por minuto.
                                                                79
Retorno Venoso
Em condições de repouso as veias contêm cerca de 60% do
volume total de sangue.

Quando esse volume de sangue é necessário, como em casos de
actividade física elevada, diversos factores aumentam o retorno
venoso.

                                     Retorno venoso

                                                               Bomba          Sistema simpático
Válvulas venosas   Sucção cardíaca   Bomba respiratória
                                                          músculo esquelético



                                                                                          80
Mecanismo de Frank-Starling

A capacidade intrínseca do coração
se adaptar a volumes variáveis de
sangue que chegam a ele, é
chamado de mecanismo de Frank-
Starling.

Estabelece que o coração, dentro
de limites fisiológicos, é capaz de
ejectar todo o volume de sangue
proveniente do retorno venoso.

                                      81
Efeito do sistema simpático
     Provoca vasoconstrição que :
1.   aumenta a pressão venosa. Cria um gradiente de pressão
     que impele o sangue das veias para o coração.
2.   diminui a capacidade venosa e aumenta o volume
     circulante efectivo. Menos volume de sangue permanece
     nas veias.

     Aumenta o rendimento cardíaco, aumentando a
     contractibilidade cardíaca e o número de batimentos por
     minuto.
                                                           82
Efeito do músculo esquelético
As grandes veias encontram-se
geralmente     rodeadas   por
músculos esqueléticos.

Quando esses músculos se
comprimem devido a actividade
física, aumentam a pressão venosa
e diminuem a capacidade de
retenção do sangue por parte das
veias.

                                    83
Efeito da gravidade
    Quando uma pessoa está na posição
    horizontal a força da gravidade é aplicada
    de forma uniforme.

                   P =ρgh
P- pressão da gravidade
ρ -densidade do sangue
g- aceleração devido à gravidade (9.8cm/S2)
h- distância vertical em relação ao coração

   Posição vertical – pressão resultante da contracção cardíaca +pressão
resultante do peso da coluna de sangue (vasos abaixo do nível do coração)
                                                                    84
Efeito da gravidade
     Consequências do aumento de pressão:

1.   As veias expandem de modo a acomodar
     o volume de sangue, aumentando a
     capacidade venosa e diminuindo o
     volume circulante efectivo.

2.   A pressão ao nível   dos capilares é tão
     grande que provoca   uma saída excessiva
     de fluido para os    tecidos provocando
     edemas localizados    (pés e tornozelos
     inchados).
                                                85
Efeito da gravidade
Medidas compensatórias:

Diminuição da pressão arterial e
activação do sistema simpático
provocando         vasoconstrição
impelindo o sangue para o coração.

        ↑ Retorno venoso

A “interrupção” na coluna de
sangue, provocada pela acção da
bomba do músculo esquelético,
fazendo com que uma porção da
veia não esteja sujeita ao peso da   86
coluna de sangue.
Efeito das válvulas venosas
Vasoconstrição           e
compressão venosa externa
(acção muscular) impelem o
sangue em direcção ao
coração.

As válvulas desempenham
um papel importante no
contrariar do efeito da
gravidade.


                                87
Efeito das válvulas venosas
Uma das principais consequências
do mau funcionamento das
válvulas venosas é a formação de
varizes.

Um dos grandes perigos é a
formação de coágulos sanguíneos
que podem bloquear pequenos
vasos especialmente capilares
pulmonares.

                                   88
Efeito da actividade respiratória
A pressão na cavidade torácica é cerca
de 5mm Hg inferior à da pressão
atmosférica.


A diferença de pressão entre as veias
da caixa torácica e as veias dos
membros e do abdómen, promove o
retorno venoso (movimento do sangue
das zonas de maior pressão para as de
menor pressão).
                                         89
Efeito da sucção cardíaca
   O coração desempenha um papel
   fundamental no retorno venoso.

   Durante a contracção ventricular, a
   cavidade auricular expande.

   Pressão na cavidade Pressão nas
                       veias


   No relaxamento ventricular, cria-se uma pressão negativa nos
ventrículos aumentando o fluxo veia-aurícula-ventrículo, ou seja
                                                                   90
favorecendo o retorno venoso.
Pressão Arterial



                   91
Regulação

A pressão arterial média constitui a força motriz na circulação
sanguínea.
A pressão arterial média é estritamente regulada por duas
razões:

      Garantir uma força impulsiva que seja capaz de
    fornecer um fluxo adequado a todos os tecidos.
      Para impedir a criação de um esforço redobrado no
    coração, aumentando, assim, o risco de danos ou
    rupturas vasculares.
                                                                  92
Regulação

A regulação da pressão arterial envolve a acção integrada dos
vários componentes dos sistema circulatório e de outros
sistemas vitais.

A pressão arterial está fortemente dependente de três factores:

                    Rendimento cardíaco

                    Resistência periférica

                    Volume sanguíneo
                                                                  93
Regulação

                                         Rendimento cardíaco




                 Ritmo cardíaco                                  Volume de sangue por batida




Actividade Parassimpática    Actividade Simpática e Epinefrina          Retorno venoso




                       Sucção cardíaca     Bombeamento muscular e respiratório       Vasoconstrição venosa


                                                                                                    94
Regulação

                                    Resistência periférica




                        Raio arteriolar                        Viscosidade sanguínea




Controlos metabólicos             Vasopressina e Angiotensina II   N.º de glóbulos vermelhos



         Actividade Simpática e Epinefrina


                                                                                               95
Regulação


                                    Volume sanguíneo



Trocas passivas entre o plasma                              Balanço salínico e hídrico
     e o fluído intersticial



                          Sistema renina-angiotensina-aldosterona          Vasopressina




                                                                                          96
Baroreceptores
A pressão arterial é monitorizada por baroreceptores – sensores de
pressão – dentro do sistema circulatório.

Ajustes a curto prazo (segundos):       Ajustes a longo prazo:
 Sistema Nervoso Autónomo              Produção de urina / Sede


  Coração, Veias e Arteríolas       Balanço salínico e hídrico normal

      Rendimento cardíaco
                                          Volume sanguíneo
    Resistência periférica total
                                                                  97
Baroreceptores




                 98
Baroreceptores
Baroreceptores essenciais   Baroreceptor da Cavidade Carótida
  (Mecanoreceptores)        Baroreceptor da Crossa da Aorta




                                                         99
Baroreceptores


      Pressão
      Arterial


Taxa de resposta
    aferente



                                      ↑ Taxa de
                   ↑ Potencial do
       ↑ Pressão                    resposta nos
                    receptor dos      neurónios
        arterial
                   baroreceptores     aferentes    100
Baroreceptores
        Resposta dos neurónios aferentes


      Centro de Controlo Cardiovascular

          Sistema Nervoso Autónomo


  Actividade Simpática    Actividade Parassimpática


               Órgãos efectores
                                                      101
Outros receptores

  Receptores de volume auriculares
e osmoreguladores hipotalâmicos –
afectam o volume sanguíneo
através do balanço de sal e água.

  Quimioreceptores nas artérias
carótida e aórtica – aumentam a
actividade respiratória e a pressão
arterial, de forma a distribuir mais
O2 ou a eliminar mais CO2.
                                       102
Outros receptores

  Via córtex-hipotálamo – influencia respostas cardiovasculares
associadas a certos comportamentos e emoções.

  Centros discretos de exercício – induzem alterações cardíacas e
vasculares numa situação de exercício ou em antecipação a este.


↑ Fluxo sanguíneo nos ↑ Rendimento ↓ Resistência   ↑ Pressão
músculos esqueléticos    cardíaco    periférica  arterial média

                                                              103
Outros receptores

   Hipotálamo – provoca
 vasodilatação das arteríolas
 cutâneas, de forma a regular a
 temperatura (elimina o excesso
 de calor no corpo).


 Substâncias vasoactivas endoteliais
– provocam vasodilatação (ex.
EDRF/NO) ou vasoconstrição.

                                       104
Hipotensão/Hipertensão

Quando os mecanismos de controlo não funcionam correctamente
ou são incapazes de compensar alterações à pressão arterial, podem
ocorrer determinadas condições :

 Hipertensão – se a pressão arterial estiver acima de 140/90 mm Hg


 Hipotensão – se a pressão arterial estiver abaixo de 100/60 mm Hg
                       Choque Circulatório

                                                               105
Hipertensão Primária
Existe uma forte tendência genética para desenvolver
hipertensão primária, que pode ser acelerada ou piorada por
             primária
factores como:

     Obesidade

    Stress
    Tabagismo
    Hábitos alimentares

                                                          106
Hipertensão Primária
Estão a ser investigadas as seguintes potenciais causas para a
hipertensão primária:

  Deficiências nas bombas de NA+-K+ da membrana plasmática,
porque alteram o gradiente electroquímico e, consequentemente, a
excitabilidade e contractibilidade do coração.


      Dietas baixas em frutos, vegetais
   e lacticínios (ou seja, K+ e Ca2+), e
   altas em gorduras.
                                                              107
Hipertensão Primária

  Distúrbios numa função renal ou a excessiva ingestão de sal,
pois provocam a acumulação gradual de sal e água.


  Uma variante num gene que
codifica para uma excessiva
produção de angiotensinogene.

  Obesidade, pois pode levar
a uma elevada produção de
angiotensinogene.
                                                             108
Hipertensão Primária

  Substâncias endógenas que aumentam a contractibilidade
cardíaca (pela acumulação citosólica de Ca2+), constringem os
vasos e reduzem a eliminação de sal na urina.

  Anormalidades na EDRF/NO, endotelina, vasopressina ou
outros químicos vasoactivos.


  Pressão física no centro de controlo cardiovascular por uma
artéria adjacente.

                                                                109
Hipertensão Secundária

A hipertensão secundária pode ser dividida em quatro categorias:




  Hipertensão cardiovascular –
está associada a uma elevada
resistência periférica provocada
por ateroscleroses



                                                              110
Hipertensão Secundária

  Hipertensão renal – resulta de duas deficiências renais: obstrução
parcial das artérias renais ou doença no próprio tecido renal

                               ↑ Volume
                               sanguíneo
  ↓ Fluxo sanguíneo
                              Vasoconstrição



          Rim                      Via
                              Angiotensina II
                                                                   111
Hipertensão Secundária

  Hipertensão renal – resulta de duas deficiências renais: obstrução
parcial das artérias renais ou doença no próprio tecido renal

                               ↑ Volume
                               sanguíneo             ↑ Pressão
  Fluxo sanguíneo ↑
                              Vasoconstrição          Arterial



          Rim                      Via
                              Angiotensina II
                                                                   112
Hipertensão Secundária

  Hipertensão endócrina – resulta de, pelo menos, duas desordens
endócrinas diferentes:

         Feocromocitoma – tumor na medula supra-
         renal que secreta epinefrina e norepinefrina
         em excesso

         Síndrome de Conn – associado à excessiva
         produção de aldosterona

                                                              113
Hipertensão Secundária


  Hipertensão neurogénica –
causada por uma deficiência no
centro de controlo cardiovascular
ou nos baroreceptores; ou como
consequência      de     medidas
compensatórias a uma redução
no fluxo sanguíneo no cérebro



                                    114
Hipertensão

   A hipertensão impõe stress tanto ao coração como aos vasos:
Coração          Bombeia contra uma resistência periférica acrescida
Vasos            Podem ser danificados pela elevada pressão arterial
                 interna
            Complicações derivadas da hipertensão:

          Falha cardíaca            Ataques cardíacos
          Derrame cerebral          Hemorragias expontâneas
          Falha renal               Danificação da retina
                                                                 115
Hipotensão
             A hipotensão ocorre quando:
  Existe uma desproporção entre a capacidade vascular e o
volume sanguíneo.

  O coração é fraco demais para impor pressão suficiente
no sangue.

          A hipotensão pode ser de dois tipos:

                Ortostática (postural)
                    Emocional
                                                            116
Hipotensão Ortostática
  Hipotensão ortostática – resulta da insuficiência de respostas
compensatórias às variações gravitacionais no sangue
                      Sucção sanguínea
                         nas pernas

                     ↓ Retorno venoso


                    ↓ Volume bombeado


               ↓ Rendimento ↓ Pressão Arterial
                  cardíaco                                    117
Hipotensão Emocional

Centros superiores       Centro de controlo
   do cérebro              cardiovascular


                      ↓ Actividade Simpática

   Sucção sanguínea                            ↓ Resistência
                           Vasodilatação
     nos capilares                             periférica total


↓ Retorno ↓ Rendimento
 venoso      cardíaco
                                                              118
Choque Circulatório

O choque circulatório ocorre quando a pressão arterial desce a
valores que não permitem o fluxo adequado de sangue para os
tecidos. Pode ser dividido em quatro categorias:

  Choque Hipovolémico – induzido por uma descida no volume
sanguíneo


  Choque Cardiogénico – deve-se à falha no bombeamento
adequado por um coração enfraquecido

                                                            119
Choque Circulatório

  Choque Vasogénico – causado por uma vasta vasodilatação
provocada por substância vasodilatadoras. Existem dois tipos:

             Choque séptico – agentes infectantes


                Choque anafilático - histamina


  Choque Neurogénico – envolve uma vasodilatação generalizada
pela inibição da actividade vasoconstrictora do sistema simpático

                                                               120
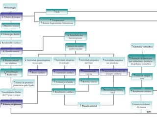
Hemorragia
                                                        ↑ Sede

 ↓ Volume de sangue
                                                    ↑ Vasopressina
                                           ↑ Renina-Angiotensina-Aldosterona
  ↓ Retorno venoso


↓ Volume por batida                                                   ↓ Actividade dos
                                                                       baroreceptores

↓ Rendimento cardíaco
                                                                      (através do centro                                                 ↑ Glóbulos vermelhos
                                                                        cardiovascular)
   ↓ Pressão arterial


                                                                                                                                       ↑Libertação de hormonas
   ↓ Pressão arterial     ↓ Actividade parassimpática    ↑Actividade simpática    ↑Actividade simpática    ↑Actividade simpática       que estimulam a produção
     nos capilares                no coração                  no coração                nas veias             nas arteríolas             de glóbulos vermelhos


    ↓ Ultrafiltração                                                                 ↑Vasoconstrição      ↑Vasoconstrição arteriolar
                                ↑ Ritmo cardíaco        ↑ Contracção cardíaca                                (excepto cérebro)
    ↑ Reabsorção                                                                         venosa
                                                                                                                                           ↑ Fluxo de sangue
                                                                                                                                                 renal
              ↑ Síntese de proteínas                     ↑ Volume por batida        ↑ Retorno venoso
              plasmáticas pelo fígado
                                                                                                          ↑Resistência periférica
 Transferências fluídas                                 ↑ Rendimento cardíaco                                                           ↑ Rendimento urinário
                                                                                                                  total
  do FI para o sangue



 ↑ Volume do plasma                                                                                                                       Conserva o volume
                                                                                   ↑ Pressão arterial                                         de plasma

                                                                                                                                                        121
Choque Irreversível

Designa-se choque irreversível à condição na qual a pressão
arterial continua a descer rapidamente devido a danos em tecidos.

               Factores de deterioração circulatória:

   Acidose metabólica que danifica os sistemas enzimáticos
 responsáveis pela produção de energia.

   Desequilíbrio electrólito resultante da baixa actividade renal.

   Libertação pancreática de um químico tóxico para o coração.

                                                                     122
Conclusões
  Artérias        Vasos de distribuição, reservatórios de pressão

  Arteríolas      Vasos de resistência.

  Capilares        Vasos de troca.

  Veias         Vasos de capacitação



  Presssão arterial- “driving force” que impele o sangue a movimentar-
  se ao longo dos vasos.

                                                                     123
Conclusões
Funções do sistema cardiovascular

    transporte de gases                   ■ intercâmbio de materiais
    transporte de nutrientes              ■ transporte de calor
    transporte de resíduos metabólicos    ■ distribuição de mecanismos de
    transporte de hormonas                defesa.
                                          ■ Coagulação sanguínea


                         Sistema cardiovascular

Adaptação do fluxo                                        Manutenção da
sanguíneo às                                              pressão arterial num
diferentes demandas     Manutenção do equilíbrio          nível relativamente
metabólicas                 homeostático                  constante 124
Conclusões


  “The vasculature is a complex organ capable of sensing
  its environment, transducing signals to cells within the
  vasculature or to the surrounding tissues, and
  synthesizing local mediators that promote functional or
  structural responses.”
                                       Dzau et al. 1993


                                                             125
Referências
  SHERWOOD, L. Human Physiology. 5th ed. 2003. Brooks Cole
  BOURON, W.; BOULPAEP, E.; Medical Physiology. 2003. Saunders
  COELHO, T.; OLIVEIRA, S.; MOREIRA, A. Regulação do Tono
  Vascular. 2002. Faculdade de Medicina do Porto – Serviço de Fisiologia
  ALBERTS, B. et al; Molecular Biology of The Cell. 4th ed. 2002
  Garland Publishing
  JUNQUEIRA, L. Considerações Básicas sobre a Organização
  Estrutural e a Fisiologia do Aparelho Cardiovascular. Faculdade de
  Medicina da Universidade de Brasília
  http://www.accessexcellence.org
  http://sln.fi.edu
  http://www.oucom.ohiou.edu
  http://www.rainbowrehab.com/
  http://www.cvphysiology.com/
  http://ect.downstate.edu
  http://medicine.ucsd.ede                                           126
Capilares sanguíneos




Os capilares sanguíneos são tão estreitos que apenas um
 glóbulo vermelho vermelho pode passar em cada vaso       127
Capilares sanguíneos




                       128
Capilares sanguíneos
       Fluxo num capilar hipotético




                                      129
Efeito da actividade respiratória




                                    130

Vasos e pressao aula 1 imprimir

  • 1.
    Sistema Circulatório: Vasos Sanguíneos e Pressão Arterial Alexandra Duarte Alexandre Foito Mª Inês Ramos Joana Martins João Fonseca 1
  • 2.
    Tópicos abordados Sistema circulatório – Introdução Artérias Arteríolas Capilares Veias Pressão Arterial 2
  • 3.
    Sistema Circulatório Artérias ArteríolasCapilares Vénulas Veias Sistema circulatório desempenha funções de transporte: - Respiratório 02 e C02; - Nutritivo produtos da absorção digestiva até aos tecidos; - Excretor resíduos metabólicos para os rins. 3
  • 4.
    Sistema Circulatório Funções de regulação: - Hormonal hormonas até local de acção; - Temperatura Distribui o sangue de modo a aquecer ou arrefecer o corpo. - Protecção coagulação do sangue; - Imune leucócitos e citocinas agem contra patogénios. 4
  • 5.
    Coração Lado direito Sangue segue Capta O2 para os pulmões Liberta CO2 Lado esquerdo Sangue segue por vasos sanguíneos, que ramificam da aorta, para todos os órgãos Sangue de igual composição e controlo de fluxo de sangue para cada órgão sistémico de forma independente 5
  • 6.
    Controlo da composiçãodo sangue Sangue é constantemente “renovado” para a sua constituição permanecer constante. Órgãos responsáveis pelo ajuste homeostático do sangue: -trato digestivo recolha nutrientes; -rins eliminação resíduos e ajuste composição H2O e electrólitos; -pele eliminação calor. Recebem quantidades de sangue muito superior ao necessário só para as suas actividades metabólicas. 6
  • 7.
    Cérebro Órgãos que regulamhomeostasia do sangue suportam reduções no fluxo sanguíneo. Artéria carótida interna esquerda Cérebro sofre danos quando privado Artéria basilar de sangue; danos irreparáveis após 4 Artéria minutos sem O2!!! cerebral posterior Artéria vertebral Torna-se claro que a prioridade do esquerda sistema circulatório é a constante irrigação do cérebro com sangue apropriado. 7
  • 8.
    Fluxo Sanguíneo Representa ovolume de sangue que passa por unidade de tempo. F = ∆P/R F= fluxo de sangue por um vaso ∆P= gradiente de pressão R= resistência dos vasos sanguíneos 8
  • 9.
    Fluxo Sanguíneo ∆P directamenteproporcional a F e é a principal força geradora do fluxo O sangue move-se da área de maior pressão para a a área de menor pressão. ∆P no vaso 2 = 2 vezes o do vaso 1 A pressão incutida pelo coração ao F no vaso 2 = 2 vezes o do vaso 1 sangue diminui devido à resistência exercida pelos vasos. 9
  • 10.
    Fluxo Sanguíneo Resistência éuma medida da oposição ao fluxo do sangue por um vaso devida à fricção entre o fluido e as paredes vasculares. Se R aumenta é preciso que ∆P aumente para manter o fluxo de sangue constante. Coração tem que se esforçar mais! R depende de: - viscosidade do sangue; - comprimento do vaso; - raio do vaso. 10
  • 11.
    Fluxo Sanguíneo Viscosidade dependedas proteínas do plasma e dos glóbulos vermelhos, o que normalmente se mantém constante . Quanto maior a área do vaso em contacto com o sangue maior a resistência. Comprimento dos vasos não se altera. Factor determinante é o raio! 11
  • 12.
    Fluxo Sanguíneo Sangue move-se mais rapidamente num vaso de raio maior Menor àrea de contacto com o vaso Pequena variação no raio ∆P constante R∝ 1/r4 Raio vaso2 = 2 vezes raio do vaso 1 Grande alteração em F R no vaso 2 = 1/16 R vaso 1 F vaso2 = 16 vezes F no vaso1 12
  • 13.
    Fluxo Sanguíneo Lei dePoiseuille ∆ Pr π 4 F= 8η L O raio das arteríolas é regulado e é o maior factor de controlo da resistência ao fluxo sanguíneo. 13
  • 14.
  • 15.
    Artérias Vasos especializados no transportede sangue a alta pressão do coração para os tecidos. Actuam como reserva de pressão para fornecer ao sangue a pressão necessária quando o coração está a relaxar. 15
  • 16.
    Artérias – Reservatóriode Pressão O coração alterna entre bombear sangue para as artérias e relaxar para receber sangue das veias. Durante o relaxamento o fluxo capilar não varia. A força promotora do fluxo capilar contínuo de sangue para os tecidos são as propriedades elásticas das paredes arteriais. 16
  • 17.
    Estrutura básica dasartérias Túnica adventícia – tecido conjuntivo denso; grande quantidade de fibras de colagénio e de fibras elásticas; Túnica média – tecido muscular liso Túnica interna – endotélio, lâmina basal rica em proteínas e polissacáridos que liga o endotélio às restantes túnicas e lâmina interna de fibras elásticas. 17
  • 18.
    Reservatório de Pressão- Estrutura No fundo tem-se o endotélio Fibras elásticas revestido por uma parede fina de músculo liso e dois tipos de fibras: - de colagénio força de tensão contra a alta pressão de sangue ejectado pelo coração; - de elastina confere elasticidade. 18
  • 19.
    Reservatório de Pressão- Elasticidade Coração contrai vol sangue artérias é maior resistência nos > vol sangue vasos vasos pequenos pequenos A elasticidade das artérias permite que elas expandam para temporariamente reterem o sangue em excesso, armazenando alguma da energia de pressão incutida pela contracção cardíaca. A contracção/relaxamento dos músculos das paredes das artérias é controlada pelo sistema nervoso, por hormonas e pelas condições bioquímicas no local. 19
  • 20.
    Reservatório de Pressão- Importância Quando o coração relaxa, as paredes das artérias que se encontram esticadas voltam à posição normal Esta posição empurra o sangue para os vasos seguintes Permite que o fluxo continue apesar de o coração estar relaxado!!! 20
  • 21.
    Pressão Arterial Pressão sanguínea depende do volume de sangue contido no vaso e da capacidade de distensão das suas paredes. Vol entra artérias = Vol sai artérias Pressão sanguínea arterial constante Sístole ventricular: entra uma determinada quantidade de sangue mas sai apenas 1/3 da mesma. Pressão sistólica ≈ 120mm Hg Diástole ventricular: não entra sangue nas artérias, mas há saída para as arteríolas. Pressão diastólica ≈ 80 mm Hg 21
  • 22.
    Pressão Arterial A pressãoarterial nunca chega a 0mm Hg porque a próxima contracção cardíaca enche de novo as artérias antes de todo o sangue sair. A pressão do pulso é a diferença entre a pressão sistólica e diastólica. 22
  • 23.
    Medição da PressãoSanguínea Medição indirecta esfigmomanómetro. Quando a almofada à volta do antebraço é insuflada com ar, transmite a sua pressão através dos tecidos até à artéria braquial. Pressão almofada > Pressão no vaso O vaso contrai e fecha, fluxo de sangue pára Pressão almofada < Pressão no vaso O vaso abre, fluxo de sangue continua 23
  • 24.
    Medição da PressãoSanguínea Padrões de som são relacionados com a pressão da almofada comparada a pressão sanguínea 1) A pressão da almofada excede a pressão sanguínea durante todo o ciclo cradíaco. Não se ouve nada; 2) O 1º som é ouvido no pico da pressão sistólica; 3) Sons intermitentes são ouvidos à medida que a pressão sanguínea ciclicamente excede a pressão da almofada; 4) O último som é ouvido à pressão mínima, a pressão diastólica; 5) A pressão sanguínea excede a pressão da almofada durante todo o ciclo cardíaco. Não se ouve nada. 24
  • 25.
    Pressão Arterial Média Pressão arterial média é a pressão média responsável por levar o sangue na direcção dos tecidos durante o ciclo cardíaco. A pressão arterial mantém-se mais próxima da pressão diastólica durante uma parte maior do ciclo cardíaco. Como 2/3 do ciclo cardíaco correspondem à diástole, a pressão arterial média pode ser obtida adicionando à pressão diastólica 1 /3 da pressão do pulso. 25
  • 26.
  • 27.
    Funções Fornecimento desangue aos orgãos Resistência à passagem de sangue Regulação de fluxo sanguíneo e pressão arterial média 27
  • 28.
    Estrutura Túnica Externa: tecidoconectivo Túnica Média: músculo liso Túnica Interna: endotélio ↑: músculo liso; enervamento simpático ↓: elastina; enervamento parasimpático 28
  • 29.
    Funcionamento Grande número Pequeno raio Produzem maior resistência que capilares (93mm Hg arteriolas 37mm Hg capilares) Estabelecimento de uma driving force Estabelecimento de uma pressão não-flutuante 29
  • 30.
    Funcionamento O responsávelpelo raio arteriolar é o músculo liso Sensível a metabolitos locais e hormonas 30
  • 31.
    Músculo Liso Arteriolar Vasodilatação: relaxamento alargamento do raio Vasoconstricçao: contracção estreitamento do raio 31
  • 32.
    Músculo Liso Arteríolar TónusVascular Resultado de actividade miogénica e libertação via simpática de norepinefrina Capacidade de vasodilatação e vasoconstrição na arteríola 32
  • 33.
    Regulação Distribuição variáveldo sangue Pressão arterial Factores que regulam actividade muscular lisa arteriolar podem ser intrínsecos ou extrínsecos 33
  • 34.
    Regulação Raio Arteriolar Controlo Intrínseco Controlo Extrínseco Resposta Miogénica ao Alongamento Vasopressina Aplicação de calor e frio Angiotensina II Libertação de Histaminas Epinefrina e Norepinefrina Alterações nos Metabolitos Locais Actividade simpática 34
  • 35.
    Controlo Intrínseco Alterações metabólicaslocais Locais de regulação importante: Músculos esqueléticos e cardiaco: actividade metabólica variante Cérebro: actividade metabólica constante 35
  • 36.
    Controlo Intrínseco Alterações metabólicaslocais Exercício físico: ↑ actividade metabólica ↓ O2 vasodilatação Hiperemia activa: Vasodilatação que leva a um afluxo de sangue a uma área afim de responder às necessidades metabólicas locais 36
  • 37.
    Controlo Íntrinseco Alterações metabólicaslocais Agentes químicos que produzem relaxamento: - ↓ O2 - ↑CO2 - ↓pH - ↑K+ - ↑Osmolaridade - Adenosina - Prostaglandinas 37
  • 38.
    Controlo Intrínseco Alterações metabólicaslocais Os sinais são conhecidos, mas qual o mecanismo? Regulação do calibre arteriolar feito por mediadores químicos provenientes do endotélio Resposta a alterações químicas ou físicas EDRF (vasodilatador) Endotelina (vasoconstrictor) 38
  • 39.
    Controlo Intrínseco Alteraçõesmetabólicas locais Endothelial Derived Relaxing Factor = NO NO inibe a entrada de Ca2+ nas células de músculo liso, que provoca vasoconstricção 39
  • 40.
    Controlo Intrínseco Alterações metabólicaslocais Outras funções do NO: - Bactericída (Macrófagos) - Formação de coágulos - Neurotransmissor - Relaxamento do músculo liso de muitos orgãos - ... 40
  • 41.
    Controlo Intrínseco Alteraçõesmetabólicas locais Endotelina - Causa contracção do M.L. Arteriolar Existem outros agentes vasoactivos Longo termo - Angiogénese 41
  • 42.
    Controlo Intrínseco Libertação Localde Histamina Armazenada em tecidos conectivos e glóbulos brancos Libertada na reacção alérgica ou lesão dos tecidos Relaxamento Músculo Liso Arteriolar Inchaço e Vermelhidão 42
  • 43.
    Controlo Intrínseco Aplicação decalor e frio Agentes terapêuticos Aumento do fluxo sanguíneo – Calor Vasoconstrição - Frio 43
  • 44.
    Controlo Íntrinseco Resposta miogénicaao Alongamento ↑ fluxo/pressão (alongamento) ↑ tónus arteriolar Este mecanismo juntamente com as alterações metabólicas locais é importante na: - Hiperemia reactiva - Autoregulação da pressão 44
  • 45.
    Controlo Íntrinseco Resposta miogénicaao Alongamento Hiperemia reactiva Oclusão arteriolar Vasodilatação Relaxamento miogénico Alterações na composição química local (↓O2 ↑CO2 ↓pH) Remoção da oclusão Fluxo elevado Permite, rapidamente, repor a composição química local 45
  • 46.
    Controlo Íntrinseco Resposta miogénicaao Alongamento Autoregulação da pressão Manter o fluxo de sangue para os tecidos constante 46
  • 47.
    Controlo Extrínseco Pressão no começo Pressão no fim da circulação da circulação Realizado através de sistémica = sistémica = pressão arterial média = 0mm Hg influências neuronais e 93mmHg hormonais Aurícula Aurícula direita esquerda Ventrículo direito Ventrículo esquerdo Regulação de todas as arteríolas sistémicas ∆P = 93mmHg – 0mm Hg = 93mmHg Resistência periférica total pressão arterial média 47
  • 48.
    Controlo Extrínseco Enervamentosimpático (excepto cérebro) - ↑actividade Vasoconstrição arteriolar generalizada - ↓actividade Vasodilatação arteriolar generalizada Enervamento parassimpático (orgãos sexuais) 48
  • 49.
    Controlo Extrínseco Induçãosimpática da vasoconstrição - mantém a driving force que leva sangue a todos os orgãos Quantidade de sangue que chega aos orgãos determinada localmente 49
  • 50.
    Controlo Extrínseco Exemplo: andarde bicicleta ↑ actividade metabólica nos músculos das pernas - vasodilatação nesses vasos - vasoconstricção generalizada (- cérebro) ↑ ritmo e volume da batida - vasodilatação mediada localmente - efeito vasoconstritor simpático suprimido 50
  • 51.
    Controlo Extrínseco Norepinefrina(simpática) receptor α- adrenergético vasoconstrição Ausência de α receptor no cérebro ausência de vasoconstricção Manutenção do fluxo de sangue, qualquer que seja a actividade, regulada por mecanismos locais Pressão standard permite levar sangue ao cérebro e coração 51
  • 52.
    Controlo Extrínseco Respostassimpáticas controladas pelo Centro de Controlo Cardiovascular, situado na medula do tronco cerebral Hipotálamo regula a temperatura corporal e fluxo de sangue para a pele Em adição à actividade neuronal reflexa, existe a hormonal 52
  • 53.
    Controlo Extrínseco Regulação hormonal Glândulas Supra-renais Supra- Estimulação simpática Norepinefrina Epinefrina R. α-adrenergético adrenergé R. α- adrenergético adrenergé R. β-adrenergético adrenergé Vasoconstrição generalizada Vasoconstrição Vasodilatação Orgãos digestivos e rins Músculos esqueléticos e cardiaco 53
  • 54.
    Controlo Extrínseco Regulaçãohormonal Vasopressina e Angiotensina II - manutenção dos fluídos do corpo volume do plasma pressão arterial - vasoconstritores potentes Hemorragia ↓ plasma vasoconstrição 54
  • 55.
  • 56.
    Capilares Sanguíneos Os capilares sanguíneos são os locais onde se efectuam as trocas de materiais entre o sangue e os tecidos Ramificam extensamente para conseguirem chegar a todas as células de um organismo Não existem transportadores activos ( excepto no cérebro) 56
  • 57.
    Capilares Sanguíneos Porque éque os capilares são vasos ideais para as trocas com os tecidos? As trocas são efectuadas em curtas distâncias Elevado número de capilares Diminuição da velocidade do sangue 57
  • 58.
    Capilares Sanguíneos Razões pelasquais os capilares são os locais onde se dão as trocas A distância que as moléculas que difundem 1 µm necessitam de atravessar é minimizada devido a: Paredes finas Vasos estreitos Elevada distribuição 9 µm 58
  • 59.
    Capilares Sanguíneos Razões pelasquais os capilares são os locais onde se dão as trocas Elevado número de Capilares Até 40 biliões Grande área disponível para trocas Apenas 5% do sangue se encontra nos capilares 59
  • 60.
    Capilares Sanguíneos Velocidade do sangue nos capilares é mais mais baixa em todo o sistema circulatório Ramificação Maior área seccional total Velocidade Fluxo = Fluxo A st Velocidade de fluxo tem a ver com a velocidade do sangue num determinado vaso 60 sanguíneo enquanto que o fluxo é constante e aplica-se a todo o sistema circulatório
  • 61.
    Capilares Sanguíneos Velocidade Fluxo = Fluxo A st 61
  • 62.
    Capilares Sanguíneos Trocas de materiais nos vasos sanguíneos capilares Permeabilidade Vesículas Tamanho dos poros -Passagem através das endocíticas - células do endotélio exocíticas 62
  • 63.
    Capilares Sanguíneos Trocas de materiais nos vasos sanguíneos capilares Tamanho dos poros Passagem através das células do endotélio Vesículas endocíticas - exocíticas 63
  • 64.
    Capilares Sanguíneos Regulação daquantidade de sangue que chega aos tecidos Os capilares ramificam a partir da metarteríola Os esfíncteres precapilares regulam o número de capilares que se encontram abertos 64
  • 65.
    Capilares Sanguíneos ↑ Actividade metabólica do tecido ↓ O2 ↑ CO2, e outros metabolitos Relaxamento dos esfíncteres precapilares Vasodilatação arteriolar ↑ Número de Capilares abertos ↑ Fluxo de sangue nos capilares ↑ Área de superfície do capilar ↓ Distância de difusão da célula ↑ Entrega de O2, remoção rápida disponível para efectuar trocas até ao capilar aberto de CO2 e outros metabolitos Gradiente de Concentração dos ↑ Materiais entre o sangue e as células dos tecidos Trocas entre o sangue e o tecido ↑ para suportarem o aumento da actividade metabólica 65
  • 66.
    Capilares Sanguíneos As trocas podem ocorrer por 2 processos : O fluido intersticial é um intermediário passivo Difusão Transferências passivas de massa fluida (“Bulk Flow”) O plasma constitui apenas 20% do volume de fluido extracelular sendo os 66 restantes 80% fluido intersticial
  • 67.
    Capilares Sanguíneos Transferências passivas de massa fluida Ultrafiltração -Reabsorção (P.L>0) (P.L<0) Pressão líquida = (Pc + πif ) – (πp+ Pif) Pc – Pressão sanguínea capilar πp – Pressão osmótica plasma-coloidal Pif – Pressão hidrostática do fluído intersticial πif – Pressão osmótica fluido intersticial-coloidal As TPMF ocorrem devido ás diferenças de pressão hidrostática e pressão coloidal osmótica, e 67 apenas ocorrem nos capilares devido a estes terem poros
  • 68.
    Capilares Sanguíneos Transferências passivasde massa fluida ao longo de um capilar No inicio dos capilares a No final dos capilares a pressão pressão é de 37mm Hg é de 17mm Hg enquanto que no enquanto no FI é de 26mm Hg FI continua a 26mm Hg Ultrafiltração Reabsorção 68
  • 69.
    Capilares Sanguíneos Importância dastransferências passivas de massa fluida Regulação da distribuição dos fluidos extracelulares, principalmente do plasma Redução do volume do plasma Diminuição da pressão sanguínea Ocorre mais reabsorção do que ultrafiltração Restabelecimento do volume do plasma 69
  • 70.
    Capilares Sanguíneos Sistema linfático Mesmo em condições normais ocorre mais ultrafiltração do que reabsorção Excesso de fluido no FI é deslocado para o sistema linfático 70
  • 71.
    Capilares Sanguíneos Sistema linfático Mesmo em condições normais ocorre mais ultrafiltração do que reabsorção Excesso de fluido no FI é deslocado para o sistema linfático 71
  • 72.
    Capilares Sanguíneos Sistema linfático Fluxo da linfa: - Apenas um sentido - Contracções do músculo liso - Contracções do músculo esquelético 72
  • 73.
    Capilares Sanguíneos Sistema linfático Funções - Controlar o excesso de volume no fluido intersticial - Defesa contra doenças - Transporte de lipidos - Recuperação de proteínas filtradas 73
  • 74.
    Capilares Sanguíneos Edemas– acumulação de fluidos Concentração reduzida de proteínas plasmáticas Aumento da permeabilidade das paredes dos capilares Aumento da pressão nas veias Bloqueio dos vasos linfáticos Uma grande consequência dos edemas é a redução de trocas entre o sangue e as células pois a distância entre os vasos e as células aumenta 74
  • 75.
  • 76.
    Sistema venoso O sistemavenoso transporta o sangue dos tecidos de volta ao coração. No retorno venoso as veias mais finas convergem formando vasos de maior calibre, diminuindo assim a área total do sistema mas aumentando a velocidade do fluxo sanguíneo em direcção ao coração. 76
  • 77.
    Estrutura das veias Paredes mais finas que as artérias Menos músculo liso Fibras de colagénio mais abundantes que as de elastina Menos tonacidade miogénica 77
  • 78.
    Sistema venoso Além deactuarem como passagens de pouca resistência, as veias servem como reservatórios de sangue. Denominam-se por vasos de capacitação e o sistema venoso toma a designação de zona de capacitância. 78
  • 79.
    Conceitos Capacidade venosa -volume de sangue que as veias conseguem acomodar. Depende da distensibilidade e da pressão externa aplicada. Volume circulante efectivo - sangue em circulação em direcção ao coração. Depende directamente da capacidade venosa, e afecta o retorno venoso. Capacidade venosa Volume circulante efectivo Retorno venoso - volume de sangue, vindo das veias, que entra em cada aurícula do coração por minuto. 79
  • 80.
    Retorno Venoso Em condiçõesde repouso as veias contêm cerca de 60% do volume total de sangue. Quando esse volume de sangue é necessário, como em casos de actividade física elevada, diversos factores aumentam o retorno venoso. Retorno venoso Bomba Sistema simpático Válvulas venosas Sucção cardíaca Bomba respiratória músculo esquelético 80
  • 81.
    Mecanismo de Frank-Starling Acapacidade intrínseca do coração se adaptar a volumes variáveis de sangue que chegam a ele, é chamado de mecanismo de Frank- Starling. Estabelece que o coração, dentro de limites fisiológicos, é capaz de ejectar todo o volume de sangue proveniente do retorno venoso. 81
  • 82.
    Efeito do sistemasimpático Provoca vasoconstrição que : 1. aumenta a pressão venosa. Cria um gradiente de pressão que impele o sangue das veias para o coração. 2. diminui a capacidade venosa e aumenta o volume circulante efectivo. Menos volume de sangue permanece nas veias. Aumenta o rendimento cardíaco, aumentando a contractibilidade cardíaca e o número de batimentos por minuto. 82
  • 83.
    Efeito do músculoesquelético As grandes veias encontram-se geralmente rodeadas por músculos esqueléticos. Quando esses músculos se comprimem devido a actividade física, aumentam a pressão venosa e diminuem a capacidade de retenção do sangue por parte das veias. 83
  • 84.
    Efeito da gravidade Quando uma pessoa está na posição horizontal a força da gravidade é aplicada de forma uniforme. P =ρgh P- pressão da gravidade ρ -densidade do sangue g- aceleração devido à gravidade (9.8cm/S2) h- distância vertical em relação ao coração Posição vertical – pressão resultante da contracção cardíaca +pressão resultante do peso da coluna de sangue (vasos abaixo do nível do coração) 84
  • 85.
    Efeito da gravidade Consequências do aumento de pressão: 1. As veias expandem de modo a acomodar o volume de sangue, aumentando a capacidade venosa e diminuindo o volume circulante efectivo. 2. A pressão ao nível dos capilares é tão grande que provoca uma saída excessiva de fluido para os tecidos provocando edemas localizados (pés e tornozelos inchados). 85
  • 86.
    Efeito da gravidade Medidascompensatórias: Diminuição da pressão arterial e activação do sistema simpático provocando vasoconstrição impelindo o sangue para o coração. ↑ Retorno venoso A “interrupção” na coluna de sangue, provocada pela acção da bomba do músculo esquelético, fazendo com que uma porção da veia não esteja sujeita ao peso da 86 coluna de sangue.
  • 87.
    Efeito das válvulasvenosas Vasoconstrição e compressão venosa externa (acção muscular) impelem o sangue em direcção ao coração. As válvulas desempenham um papel importante no contrariar do efeito da gravidade. 87
  • 88.
    Efeito das válvulasvenosas Uma das principais consequências do mau funcionamento das válvulas venosas é a formação de varizes. Um dos grandes perigos é a formação de coágulos sanguíneos que podem bloquear pequenos vasos especialmente capilares pulmonares. 88
  • 89.
    Efeito da actividaderespiratória A pressão na cavidade torácica é cerca de 5mm Hg inferior à da pressão atmosférica. A diferença de pressão entre as veias da caixa torácica e as veias dos membros e do abdómen, promove o retorno venoso (movimento do sangue das zonas de maior pressão para as de menor pressão). 89
  • 90.
    Efeito da sucçãocardíaca O coração desempenha um papel fundamental no retorno venoso. Durante a contracção ventricular, a cavidade auricular expande. Pressão na cavidade Pressão nas veias No relaxamento ventricular, cria-se uma pressão negativa nos ventrículos aumentando o fluxo veia-aurícula-ventrículo, ou seja 90 favorecendo o retorno venoso.
  • 91.
  • 92.
    Regulação A pressão arterialmédia constitui a força motriz na circulação sanguínea. A pressão arterial média é estritamente regulada por duas razões: Garantir uma força impulsiva que seja capaz de fornecer um fluxo adequado a todos os tecidos. Para impedir a criação de um esforço redobrado no coração, aumentando, assim, o risco de danos ou rupturas vasculares. 92
  • 93.
    Regulação A regulação dapressão arterial envolve a acção integrada dos vários componentes dos sistema circulatório e de outros sistemas vitais. A pressão arterial está fortemente dependente de três factores: Rendimento cardíaco Resistência periférica Volume sanguíneo 93
  • 94.
    Regulação Rendimento cardíaco Ritmo cardíaco Volume de sangue por batida Actividade Parassimpática Actividade Simpática e Epinefrina Retorno venoso Sucção cardíaca Bombeamento muscular e respiratório Vasoconstrição venosa 94
  • 95.
    Regulação Resistência periférica Raio arteriolar Viscosidade sanguínea Controlos metabólicos Vasopressina e Angiotensina II N.º de glóbulos vermelhos Actividade Simpática e Epinefrina 95
  • 96.
    Regulação Volume sanguíneo Trocas passivas entre o plasma Balanço salínico e hídrico e o fluído intersticial Sistema renina-angiotensina-aldosterona Vasopressina 96
  • 97.
    Baroreceptores A pressão arterialé monitorizada por baroreceptores – sensores de pressão – dentro do sistema circulatório. Ajustes a curto prazo (segundos): Ajustes a longo prazo: Sistema Nervoso Autónomo Produção de urina / Sede Coração, Veias e Arteríolas Balanço salínico e hídrico normal Rendimento cardíaco Volume sanguíneo Resistência periférica total 97
  • 98.
  • 99.
    Baroreceptores Baroreceptores essenciais Baroreceptor da Cavidade Carótida (Mecanoreceptores) Baroreceptor da Crossa da Aorta 99
  • 100.
    Baroreceptores Pressão Arterial Taxa de resposta aferente ↑ Taxa de ↑ Potencial do ↑ Pressão resposta nos receptor dos neurónios arterial baroreceptores aferentes 100
  • 101.
    Baroreceptores Resposta dos neurónios aferentes Centro de Controlo Cardiovascular Sistema Nervoso Autónomo Actividade Simpática Actividade Parassimpática Órgãos efectores 101
  • 102.
    Outros receptores Receptores de volume auriculares e osmoreguladores hipotalâmicos – afectam o volume sanguíneo através do balanço de sal e água. Quimioreceptores nas artérias carótida e aórtica – aumentam a actividade respiratória e a pressão arterial, de forma a distribuir mais O2 ou a eliminar mais CO2. 102
  • 103.
    Outros receptores Via córtex-hipotálamo – influencia respostas cardiovasculares associadas a certos comportamentos e emoções. Centros discretos de exercício – induzem alterações cardíacas e vasculares numa situação de exercício ou em antecipação a este. ↑ Fluxo sanguíneo nos ↑ Rendimento ↓ Resistência ↑ Pressão músculos esqueléticos cardíaco periférica arterial média 103
  • 104.
    Outros receptores Hipotálamo – provoca vasodilatação das arteríolas cutâneas, de forma a regular a temperatura (elimina o excesso de calor no corpo). Substâncias vasoactivas endoteliais – provocam vasodilatação (ex. EDRF/NO) ou vasoconstrição. 104
  • 105.
    Hipotensão/Hipertensão Quando os mecanismosde controlo não funcionam correctamente ou são incapazes de compensar alterações à pressão arterial, podem ocorrer determinadas condições : Hipertensão – se a pressão arterial estiver acima de 140/90 mm Hg Hipotensão – se a pressão arterial estiver abaixo de 100/60 mm Hg Choque Circulatório 105
  • 106.
    Hipertensão Primária Existe umaforte tendência genética para desenvolver hipertensão primária, que pode ser acelerada ou piorada por primária factores como: Obesidade Stress Tabagismo Hábitos alimentares 106
  • 107.
    Hipertensão Primária Estão aser investigadas as seguintes potenciais causas para a hipertensão primária: Deficiências nas bombas de NA+-K+ da membrana plasmática, porque alteram o gradiente electroquímico e, consequentemente, a excitabilidade e contractibilidade do coração. Dietas baixas em frutos, vegetais e lacticínios (ou seja, K+ e Ca2+), e altas em gorduras. 107
  • 108.
    Hipertensão Primária Distúrbios numa função renal ou a excessiva ingestão de sal, pois provocam a acumulação gradual de sal e água. Uma variante num gene que codifica para uma excessiva produção de angiotensinogene. Obesidade, pois pode levar a uma elevada produção de angiotensinogene. 108
  • 109.
    Hipertensão Primária Substâncias endógenas que aumentam a contractibilidade cardíaca (pela acumulação citosólica de Ca2+), constringem os vasos e reduzem a eliminação de sal na urina. Anormalidades na EDRF/NO, endotelina, vasopressina ou outros químicos vasoactivos. Pressão física no centro de controlo cardiovascular por uma artéria adjacente. 109
  • 110.
    Hipertensão Secundária A hipertensãosecundária pode ser dividida em quatro categorias: Hipertensão cardiovascular – está associada a uma elevada resistência periférica provocada por ateroscleroses 110
  • 111.
    Hipertensão Secundária Hipertensão renal – resulta de duas deficiências renais: obstrução parcial das artérias renais ou doença no próprio tecido renal ↑ Volume sanguíneo ↓ Fluxo sanguíneo Vasoconstrição Rim Via Angiotensina II 111
  • 112.
    Hipertensão Secundária Hipertensão renal – resulta de duas deficiências renais: obstrução parcial das artérias renais ou doença no próprio tecido renal ↑ Volume sanguíneo ↑ Pressão Fluxo sanguíneo ↑ Vasoconstrição Arterial Rim Via Angiotensina II 112
  • 113.
    Hipertensão Secundária Hipertensão endócrina – resulta de, pelo menos, duas desordens endócrinas diferentes: Feocromocitoma – tumor na medula supra- renal que secreta epinefrina e norepinefrina em excesso Síndrome de Conn – associado à excessiva produção de aldosterona 113
  • 114.
    Hipertensão Secundária Hipertensão neurogénica – causada por uma deficiência no centro de controlo cardiovascular ou nos baroreceptores; ou como consequência de medidas compensatórias a uma redução no fluxo sanguíneo no cérebro 114
  • 115.
    Hipertensão A hipertensão impõe stress tanto ao coração como aos vasos: Coração Bombeia contra uma resistência periférica acrescida Vasos Podem ser danificados pela elevada pressão arterial interna Complicações derivadas da hipertensão: Falha cardíaca Ataques cardíacos Derrame cerebral Hemorragias expontâneas Falha renal Danificação da retina 115
  • 116.
    Hipotensão A hipotensão ocorre quando: Existe uma desproporção entre a capacidade vascular e o volume sanguíneo. O coração é fraco demais para impor pressão suficiente no sangue. A hipotensão pode ser de dois tipos: Ortostática (postural) Emocional 116
  • 117.
    Hipotensão Ortostática Hipotensão ortostática – resulta da insuficiência de respostas compensatórias às variações gravitacionais no sangue Sucção sanguínea nas pernas ↓ Retorno venoso ↓ Volume bombeado ↓ Rendimento ↓ Pressão Arterial cardíaco 117
  • 118.
    Hipotensão Emocional Centros superiores Centro de controlo do cérebro cardiovascular ↓ Actividade Simpática Sucção sanguínea ↓ Resistência Vasodilatação nos capilares periférica total ↓ Retorno ↓ Rendimento venoso cardíaco 118
  • 119.
    Choque Circulatório O choquecirculatório ocorre quando a pressão arterial desce a valores que não permitem o fluxo adequado de sangue para os tecidos. Pode ser dividido em quatro categorias: Choque Hipovolémico – induzido por uma descida no volume sanguíneo Choque Cardiogénico – deve-se à falha no bombeamento adequado por um coração enfraquecido 119
  • 120.
    Choque Circulatório Choque Vasogénico – causado por uma vasta vasodilatação provocada por substância vasodilatadoras. Existem dois tipos: Choque séptico – agentes infectantes Choque anafilático - histamina Choque Neurogénico – envolve uma vasodilatação generalizada pela inibição da actividade vasoconstrictora do sistema simpático 120
  • 121.
    Hemorragia ↑ Sede ↓ Volume de sangue ↑ Vasopressina ↑ Renina-Angiotensina-Aldosterona ↓ Retorno venoso ↓ Volume por batida ↓ Actividade dos baroreceptores ↓ Rendimento cardíaco (através do centro ↑ Glóbulos vermelhos cardiovascular) ↓ Pressão arterial ↑Libertação de hormonas ↓ Pressão arterial ↓ Actividade parassimpática ↑Actividade simpática ↑Actividade simpática ↑Actividade simpática que estimulam a produção nos capilares no coração no coração nas veias nas arteríolas de glóbulos vermelhos ↓ Ultrafiltração ↑Vasoconstrição ↑Vasoconstrição arteriolar ↑ Ritmo cardíaco ↑ Contracção cardíaca (excepto cérebro) ↑ Reabsorção venosa ↑ Fluxo de sangue renal ↑ Síntese de proteínas ↑ Volume por batida ↑ Retorno venoso plasmáticas pelo fígado ↑Resistência periférica Transferências fluídas ↑ Rendimento cardíaco ↑ Rendimento urinário total do FI para o sangue ↑ Volume do plasma Conserva o volume ↑ Pressão arterial de plasma 121
  • 122.
    Choque Irreversível Designa-se choqueirreversível à condição na qual a pressão arterial continua a descer rapidamente devido a danos em tecidos. Factores de deterioração circulatória: Acidose metabólica que danifica os sistemas enzimáticos responsáveis pela produção de energia. Desequilíbrio electrólito resultante da baixa actividade renal. Libertação pancreática de um químico tóxico para o coração. 122
  • 123.
    Conclusões Artérias Vasos de distribuição, reservatórios de pressão Arteríolas Vasos de resistência. Capilares Vasos de troca. Veias Vasos de capacitação Presssão arterial- “driving force” que impele o sangue a movimentar- se ao longo dos vasos. 123
  • 124.
    Conclusões Funções do sistemacardiovascular transporte de gases ■ intercâmbio de materiais transporte de nutrientes ■ transporte de calor transporte de resíduos metabólicos ■ distribuição de mecanismos de transporte de hormonas defesa. ■ Coagulação sanguínea Sistema cardiovascular Adaptação do fluxo Manutenção da sanguíneo às pressão arterial num diferentes demandas Manutenção do equilíbrio nível relativamente metabólicas homeostático constante 124
  • 125.
    Conclusões “Thevasculature is a complex organ capable of sensing its environment, transducing signals to cells within the vasculature or to the surrounding tissues, and synthesizing local mediators that promote functional or structural responses.” Dzau et al. 1993 125
  • 126.
    Referências SHERWOOD,L. Human Physiology. 5th ed. 2003. Brooks Cole BOURON, W.; BOULPAEP, E.; Medical Physiology. 2003. Saunders COELHO, T.; OLIVEIRA, S.; MOREIRA, A. Regulação do Tono Vascular. 2002. Faculdade de Medicina do Porto – Serviço de Fisiologia ALBERTS, B. et al; Molecular Biology of The Cell. 4th ed. 2002 Garland Publishing JUNQUEIRA, L. Considerações Básicas sobre a Organização Estrutural e a Fisiologia do Aparelho Cardiovascular. Faculdade de Medicina da Universidade de Brasília http://www.accessexcellence.org http://sln.fi.edu http://www.oucom.ohiou.edu http://www.rainbowrehab.com/ http://www.cvphysiology.com/ http://ect.downstate.edu http://medicine.ucsd.ede 126
  • 127.
    Capilares sanguíneos Os capilaressanguíneos são tão estreitos que apenas um glóbulo vermelho vermelho pode passar em cada vaso 127
  • 128.
  • 129.
    Capilares sanguíneos Fluxo num capilar hipotético 129
  • 130.
    Efeito da actividaderespiratória 130