Autoria: Judicléia Marinho
SISTEMA
CIRCULATÓRIO
- O sistema circulatório
é um sistema fechado, sem
comunicação com o exterior. É
constituído por um órgão central
que é o:
SISTEMA CIRCULATÓRIO
- Por tubos que são os vasos
sangüíneo por onde passa o sangue.
1 FUNÇÃO - SISTEMA CIRCULATÓRIO
• A função básica é de
conduzir material nutritivo
(nutrientes) e o oxigênio a todas
as células do nosso organismo;
2 FUNÇÃO - SISTEMA CIRCULATÓRIO
• Recolher do organismo
substâncias tóxicas e em
excesso que serão filtradas nos
rins.
Constituição:
1. CORAÇÃO: Funciona
como uma bomba contrátil
propulsora, para mandar
sangue a todas as partes do
corpo.
O CORAÇÃO REALIZA DOIS
MOVIMENTOS:
Sístole – Movimento de
contração do músculo cardíaco.
O sangue é impulsionado para
os vasos sangüíneos.
Diástole – Movimento de
relaxamento do músculo
cardíaco. O coração se enche de
sangue.
2. Vasos sangüíneos:
Artérias:
•São vasos sangüíneos que recebem o
sangue sob pressão do coração para
qualquer parte do corpo;
•Elas pulsam;
•Sua paredes são espessas;
•Quando são cortadas, o sangue
esguicha;
Veias:
•São vasos sangüíneos que levam o
sangue de qualquer parte do corpo para
o coração;
•Elas não pulsam;
•Suas paredes são finas e flácidas;
•Quando são cortadas o sangue escorre;
•Maioria é mais superficial no corpo.
Capilares:
•São vasos sangüíneos de calibre
reduzido.
Sangue:
•Responsável em levar para
todas as células do nosso
organismo substâncias
nutritivas, hormônios, de que
as células necessitam para
viver e exercer suas funções;
•O sangue recebe o oxigênio nos
pulmões para leva-lo às células, e recebe
das células o gás carbônico e leva para os
pulmões para que seja eliminado;
•Recebe também, das células do corpo,
resíduos ou escórias e deixa nos rins que
os eliminará através da urina;
•O sangue é responsável pelo equilíbrio
térmico;
O veículo é o sangue, que é composto por:
Parte líquida- Plasma (nutrição)
Parte sólida - Hemácias :
células vermelhas
( transporte de gases).
- Leucócitos (células
brancas) defesa.
- Plaquetas :(coagulação)
É através do sangue que levamos a
“energia da vida” para todas as
células de todos os tecidos do
corpo.
ENTÃO:“qualquer alteração no
sistema circulatório, acarretará
uma dificuldade de nutrição,
oxigenação, defesa e coagulação
dos tecidos, podendo levar ao
sofrimento e morte celular.”
Grande circulação
E
Pequena circulação
A pequena circulação
A artéria pulmonar parte do ventrículo direito e
se bifurca logo em artéria pulmonar direita e
artéria pulmonar esquerda, que vão aos
respectivos pulmões. Uma vez dentro dos
pulmões, ambas se dividem em tantos ramos
quantos são os lobos pulmonares; depois uma
posterior subdivisão ao nível dos lóbulos
pulmonares, estes se resolvem na rede
pulmonar.
As paredes dos capilares são delgadíssimas e os
gases respiratórios podem atravessá-las
facilmente: o oxigênio do ar pode assim passar
dos ácinos pulmonares para o sangue; ao
contrário, o anidrido carbônico abandona o
sangue e entra nos ácinos pulmonares, para ser
depois lançado para fora. Aos capilares fazem
seguimento as vênulas que se reúnem entre si
até formarem as veias pulmonares.
. Estas seguem o percurso das artérias e se lançam
na aurícula esquerda. A artéria pulmonar contém
sangue escuro, sobrecarregado de anidrido
carbônico (sangue venoso). As veias pulmonares
contêm, contrariamente, sangue que abandonou o
anidrido carbônico e se carregou de oxigênio,
tomando a cor vermelha (sangue arterial).
Pelo que foi descrito, e para facilitar a compreensão:
A aorta transporta sangue oxigenado do ventrículo
esquerdo do coração para os diversos tecidos do
corpo;
as veias cavas (superior e inferior) transportam
sangue não oxigenado dos tecidos do corpo para o
átrio direito do coração;
as artérias pulmonares transportam sangue não
oxigenado do ventrículo direito do coração até os
pulmões;
as veias pulmonares transportam sangue oxigenado
dos pulmões até o átrio esquerdo do coração.
.
Observe que, pelo lado direito do nosso
coração, só passa sangue não oxigenado e,
pelo lado esquerdo, só passa sangue
oxigenado. Não ocorre, portanto, mistura de
sangue oxigenado com o não oxigenado
Grande circulação
A aorta, ponto de início da grande circulação,
parte do ventrículo esquerdo. Forma um
grande arco, que se dirige para trás e para a
esquerda, segue verticalmente para baixo,
seguindo a coluna vertebral, atravessa depois o
diafragma e penetra na cavidade abdominal.
Ao fim do seu trajeto, a aorta se divide nas
duas artérias ilíacas, que vão aos membros
inferiores..
_ Da aorta se destacam numerosos ramos
que levam o sangue a várias regiões do
organismo. Da aorta partem as artérias
subclávias que vão aos membros superiores
e as artérias carótidas que levam o sangue à
cabeça. Da aorta torácica partem as artérias
bronquiais, que vão aos brônquios e aos
pulmões, as artérias do esôfago e as artérias
intercostais
 Alterações na circulação coronariana com
redução do débito promovem um desequilíbrio
entre a oferta e a demanda de oxigênio das
células cardíacas. Assim a redução do fluxo
sanguíneo e isquemia, quando prolongada ,
acarretam hipóxia e culminam com a morte
celular( necrose) do músculo cardíaco
 Idade: homens acima
dos 45 anos e
mulheres com 55 anos
ou mais tem maior
propensão ao infarto
 Tabagismo
 Hipertensão
 Colesterol elevado
 Diabetes
 cocaína.
 Histórico familiar de
infarto
 Sedentarismo
 Obesidade
 Estresse
 Alcoolismo
 Uso de drogas ilegais
estimulantes, como
cocaína
 Precordialgia
 Epigastralgia
 Sudorese fria e pegajosa
 Palidez cutâneo-mucosa
 Taquicardia
 Dispneia
 Inquietação
 Mal estar
 Confusão mental
 Naúseas
 Vômitos
 Fadiga
 Síncope
CLÍNICO COMPLEMENTAR
 Angina  Ecg
 Exames laboratoriais
 Creatinofosfoquinase(CP
K) fração MB:3 a 6h
 Mioglobina:1 a2h
 Troponinas : 4 a 8h
 Controle dos SSVV
 Decúbito de fowler ou semi-fowler
 Abrir as roupas
 Facilitar a circulação no ambiente
 Instalar O2
 Realizar ate 3comp de AAS de 100mg
 Nitroglicerina 5mg repetir ate 3x com intervalo
de 10min.
 Morfina
 Clexane
 Clopidrogel 300mg
 Monitorização cardíaca
 ECG
Anatomia e Fisiologia do
Cérebro
SISTEMA NERVOSO
É constituído por inúmeras
células nervosas.
A célula nervosa é chamada de
neurônio.
FUNÇÃO:
• Sistema nervoso coordena e controla
as funções de todos os sistemas do
organismo.
• Coordena a integração do organismo
com o meio ambiente interpretando e
respondendo, adequadamente, a eles.
• Muitas funções do sistema nervoso
dependem da vontade do indivíduo
como: caminhar, falar, rir, etc...
•E muitas outras ocorrem sem que a
pessoa tenha consciência delas,
como: sensação de frio, sensação da
saliva, aumento e diminuição da
pupila. (Simpático e Parassimpático)
Sistema Nervoso Central
1. Cérebro – é responsável pela
interpretação da sensibilidade,
pensamento, idéia, memória,
locomoção, outros.
2. Cerebelo – pelo equilíbrio e tônus
muscular.
3. Tronco encefálico – responsável pela
respiração, temperatura corporal,
defecação, vômito.
A medula
Encontra-se
no canal
vertebral.
Dela origina
os nervos
espinhais
 O AVE decorre da alteração do fluxo de sangue
ao cérebro.Responsável pela morte de células
nervosas da região cerebral atingida, o AVE
pode se originar da obstrução dos vasos
sanguíneos ou de uma ruptura do vaso,
conhecido por acidente vascular hemorrágico.
 È responsável por 80%dos casos de AVE
 Pode ocorrer devido a formação de um
ateroma nos vasos do cérebro
 Tromboembolia (quando um trombo ou uma
placa de gordura originária de outra parte do
corpo se soltae, pela rede sanguínea, chegando
aos vasos cerebrais.
 Obstruções são originadas do acúmulo de
plaquetas agregadas em placas nas paredes dos
vasos ou formação de coágulos no coração.
 Hipertensão
 Doenças
cardiovasculares
 Colesterol alto
 Obesidade
 Diabetes tipo 2
 Uso de drogas ilícitas,
como cocaína
 Tabagismo
 Uso excessivo de
álcool
 Idade avançada
 Dores de cabeça muito fortes, beirando o
insuportável, sem histórico de dores de cabeça
importantes
 Perda de força em um dos lados do corpo
 Paralisia súbita de um dos lados do corpo,
geralmente no braço ou perna, de grau
pequeno ou acentuado. Quando a paralisia é
parcial, é chamada paresia. Se o paciente com
AVC fica paralisado completamente de um
lado, ele está hemiplégico
 Se o AVC isquêmico acontecer no hemisfério
cerebral dominante, que na maioria da população
é o lado esquerdo, a alteração da fala é um sintoma
muito precoce. A pessoa tem dificuldade para
falar, seja por não conseguir articular a palavra
(não fazer a boca se mexer) ou por não conseguir
elaborar as palavras
 Alterações visuais, como perder uma parte ou
totalmente o campo visual
 Sintomas motores ou sensitivos, como dormência
no rosto, mãos e pernas
 Em alguns casos, podem acontecer episódios de
sonolência ou coma
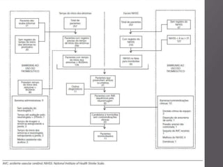
 A escala pré-hospitalar de AVC deverá ser
aplicada para reconhecer os sinais mais
frequentes, caso o paciente não esteja com um
quadro claro. Dos três itens avaliados, um sinal
positivo (com início súbito) é suficiente para
suspeitar de um AVC isquêmico:
 Face: o socorrista pedirá para o paciente dar
um sorriso, para verificar se há desvio da boca
 Força: ele pedirá ao paciente para levantar os
dois braços e verá se um deles cai por falta de
força
 Fala: será solicitado ao paciente dizer uma frase
qualquer, como “o céu é azul”, para verificar se
não há qualquer alteração.
 Verificar os sinais vitais, como pressão arterial
e temperatura axilar
 Posicionar a cabeceira da cama a 0°, exceto se
houver vômitos (nesse caso manter a 30 graus)
 Acesso venoso periférico em membro superior
não paralisado;
 Administrar oxigênio por cateter nasal ou
máscara, caso o paciente precise
 Checagem de glicemia capilar
 Determinar o horário de início dos sintomas
por meio de questionário ao paciente ou
acompanhante.
 Critérios de inclusão para uso de rtPA –
 AVC isquêmico em qualquer território encefálico; -
Possibilidade de se iniciar a infusão do rtPA dentro
de 4,5 horas do início dos sintomas. Para isso, o
horário do início dos sintomas deve ser precisamente
estabelecido. Caso os sintomas forem observados ao
acordar, deve-se considerar o último horário no qual
o paciente foi observado normal; - Tomografia
computadorizada (TC) do crânio ou ressonância
magnética (RM) sem evidência de hemorragia; -
Idade superior a 18 anos.
 Uso de anticoagulantes orais
 Uso de heparina nas últimas 48 horas com TTPA
elevado; -
 AVC isquêmico ou traumatismo cranioencefálico
grave nos últimos 3 meses;
 - História pregressa de hemorragia intracraniana
ou de malformação vascular cerebral; -
 TC de crânio com hipodensidade precoce > 1/3 do
território da ACM; -
 PA sistólica ≥ 185mmHg ou PA diastólica ≥
110mmHg (em 3 ocasiões, com 10 minutos de
intervalo) refratária ao tratamento anti-
hipertensivo; -
 Melhoria rápida e completa dos sinais e sintomas
no período anterior ao início da trombólise; -
 Deficits neurológicos leves (sem repercussão
funcional significativa);
 - Cirurgia de grande porte ou procedimento
invasivo nos últimos 14 dias;
 - Punção lombar nos últimos 7 dias;
 - Hemorragia geniturinária ou gastrointestinal nos
últimos 21 dias ou história de varizes esofagianas;
 - Punção arterial em local não compressível na
última semana; - Coagulopatia com TP prolongado
(RNI > 1,7), TTPA elevado ou plaquetas
 Glicemia < 50mg/dl com reversão dos
sintomas após a correção;
 - Evidência de endocardite ou êmbolo séptico,
gravidez;
 - Infarto do miocárdio recente (3 meses) –
contraindicação relativa;
 - Suspeita clínica de hemorragia subaracnoide
ou dissecção aguda de aorta.
 1. Transferir o paciente para a sala de urgência,
unidade de tratamento intensivo, unidade de
AVC agudo ou unidade vascular.
 2. Iniciar a infusão de rtPA EV 0,9mg/kg
administrando 10% em bolus em 1 minuto e o
restante em 1 hora. Não exceder a dose máxima
de 90mg.
 3. Não administrar heparina, antiagregante
plaquetário ou anticoagulante oral nas
primeiras 24 horas do uso do trombolítico.
 4. Manter o paciente em jejum por 24 horas
pelo risco de hemorragia e necessidade de
intervenção cirúrgica de urgência.
 5. Não passar sonda nasoentérica nas
primeiras 24 horas.
 6. Não realizar cateterização venosa central ou
punção arterial nas primeiras 24 horas.
 7. Não passar sonda vesical. Se for
imprescindível o uso de sonda vesical, esperar
até, pelo menos, 30 minutos do término da
infusão do rtPA.
 8. Manter hidratação com soro fisiológico. Só usar
soro glicosado se houver hipoglicemia (neste caso,
usar soro isotônico: SG 5% + NaCL 20% 40ml).
 9. Controle neurológico rigoroso: verificar escore
de AVC do NIH a cada 15 minutos durante a
infusão, a cada 30 minutos nas próximas 6 horas e,
após, a cada hora até completar 24 horas.
 10. Monitorize a pressão arterial a cada 15min nas
duas primeiras horas e depois a cada 30 minutos
até 24 a 36 horas do início do tratamento,
mantendo a pressão arterial ≤ 180/105mmHg..
 11. Se houver qualquer suspeita de hemorragia
intracraniana, suspender o rtPA e solicitar TC de
crânio com urgência, hemograma, TP, KTTP,
plaquetas e fibrinogênio.
 12. Após as 24 horas do tratamento trombolítico, o
tratamento do AVC segue as mesmas orientações
do paciente que não recebeu trombólise, isto é,
antiagregante plaquetário ou anticoagulação.
 13. Iniciar profilaxia para TVP (heparina de baixo
peso ou enoxaparina) 24 horas pós-trombólise
 Paralisias
 Déficit sensitivo
 Afasia
 Apraxias
 Negligência
 Depressão
 Agnosia visual
 Déficit de memória
 Lesões no tronco
cerebral
 Alterações
comportamentais
 Transtorno de
estresse pós-
traumático (TEPT)
 São as membranas que revestem
e protegem o Sistema nervoso
central, medula espinhal, tronco
encefálico e o encéfalo
 É o rompimento dos vasos sanguíneos ocorre
no interior do cérebro , com a denominada
Hemorragia intracerebral.
 Hemorragia subaracnoide,que é o sangramento
entre o cérebro e a aracnoíde:
 Esse subtipo é mais grave pois há uma
aumento da pressão intracraniana, que pode
resultar em dificuldade para chegada do
sangue em outras áreas não afetadas e agravar
a lesão, com alto índice de mortalidade.
 HAS
 DIA
 Tabagismo
 Consumo frequente
de álcool e drogas
 Dislipidemia
 Doenças
cardiovasculares
 Sedentarismo
 Uso de contraceptivos
hormonais
 Doenças
hematológicas
 Predisposição:
genética;etnia;idade
 Cefaleia;
 Alterações do nível de
consciência
 Convulsões
 Perda do equilíbrio
 Alterações motoras
 Alterações sensitivas
 Alterações de fala e
de comunicação
 Náuseas e vômitos
 Alterações da
memória
 Avaliação do nível de
consciência;
Procedimentos de Suporte Básico
Atendimento inicial das vias aéreas :
Controle da coluna cervical : imobilização manual ,
alinhamento
Correção da queda da língua :
- Levantamento do queixo (chin lift )
- projeção da mandíbula ( jaw thrust )
Visualização da cavidade oral (próteses, alimentos
?)
Aspiração : preferência para a sonda rígida
Manutenção : Cânula de Guedel
Oxigênio suplementar
Via aérea definitiva ?(SAV)
Procedimentos de Suporte Básico
Escala de Coma de Glasgow
Sobre a avaliação :
Ponto Crítico : Glasgow < 8 Coma (Intubação
???)
Queda em 1 indicador ? : Informar qual?
Queda nos 3 indicadores = Sinal de alerta
Glasgow 13 a 15 : Alteração / trauma leve
Glasgow 9 a 12 : Alteração / trauma
moderada
Glasgow 3 a 8 : Alteração / trauma grave
 Pressão sistólica >185 mmHg ou diastólica > 110
mmHg: administrar nitroprussiato endovenoso a 0,5
mcg/kg/min em dose inicial ou esmolol. Caso a
pressão não for mantida < 185/110 mmHg não
administrar rtPA. Manejo da pressão arterial em
pacientes elegíveis para tratamento trombolítico
Pressão arterial Medicamento Intervalo para
verificação PAS>185 mmHg e ou PAD>110 mmHg
Betabloqueador ou Nitroprussiato 5 minutos PAS>185
mmHg e ou PAD>110 mmHg sem resposta ao
betabloqueador Nitroprussiato 5 minutos PAD>140
mmHg Nitroprussiato 5 minutos Manejo da pressão
arterial após o tratamento trombolítico Pressão arterial
Medicamento Intervalo para verificação.
 PAS>180 mmHg e ou PAD>105 mmHg
Betabloqueador ou Nitroprussiato 5 minutos
PAS>180 mmHg e ou PAD>105 mmHg sem
resposta ao betabloqueador Nitroprussiato 5
minutos PAD>140 mmHg Nitroprussiato 5
minutos • Pacientes não candidatos à terapia
fibrinolítica Pressão sistólica < 220mmHg ou
diastólica < 120 mmHg: tratamento conservador,
exceto nos casos de infarto agudo do miocárdio,
edema agudo de pulmão, dissecção de aorta,
encefalopatia hipertensiva ou sintomas como
náuseas e vômitos, cefaléia, agitação.
 Se pressão arterial sistólica maior que 220/120
mmHg: administrar nitroprussiato endovenoso
a 0,5mcg,kg/min em dose inicial ou esmolol.
Com o objetivo de reduzir em torno de 15% o
valor da pressão arterial em um período de 24
horas. Pressão arterial (PA) Medicamento
Intervalo para verificação PAS< 130 mmHg
Não tratar De acordo com a tabela de intervalo
e freqüência de verificação de PA PAS > 220
mmHg PAD > 120 mmHg PAM > 130 mmHg
Nitroprussiato 5 minutos PAD>140
Nitroprussiato 5 minutos
OBRIGADA!!!

Urgência e emergências cardiovasculares

  • 1.
  • 2.
    SISTEMA CIRCULATÓRIO - O sistemacirculatório é um sistema fechado, sem comunicação com o exterior. É constituído por um órgão central que é o:
  • 3.
    SISTEMA CIRCULATÓRIO - Portubos que são os vasos sangüíneo por onde passa o sangue.
  • 4.
    1 FUNÇÃO -SISTEMA CIRCULATÓRIO • A função básica é de conduzir material nutritivo (nutrientes) e o oxigênio a todas as células do nosso organismo;
  • 5.
    2 FUNÇÃO -SISTEMA CIRCULATÓRIO • Recolher do organismo substâncias tóxicas e em excesso que serão filtradas nos rins.
  • 6.
    Constituição: 1. CORAÇÃO: Funciona comouma bomba contrátil propulsora, para mandar sangue a todas as partes do corpo.
  • 7.
    O CORAÇÃO REALIZADOIS MOVIMENTOS: Sístole – Movimento de contração do músculo cardíaco. O sangue é impulsionado para os vasos sangüíneos.
  • 8.
    Diástole – Movimentode relaxamento do músculo cardíaco. O coração se enche de sangue.
  • 9.
    2. Vasos sangüíneos: Artérias: •Sãovasos sangüíneos que recebem o sangue sob pressão do coração para qualquer parte do corpo; •Elas pulsam; •Sua paredes são espessas; •Quando são cortadas, o sangue esguicha;
  • 10.
    Veias: •São vasos sangüíneosque levam o sangue de qualquer parte do corpo para o coração; •Elas não pulsam; •Suas paredes são finas e flácidas; •Quando são cortadas o sangue escorre; •Maioria é mais superficial no corpo.
  • 11.
  • 13.
    Sangue: •Responsável em levarpara todas as células do nosso organismo substâncias nutritivas, hormônios, de que as células necessitam para viver e exercer suas funções;
  • 14.
    •O sangue recebeo oxigênio nos pulmões para leva-lo às células, e recebe das células o gás carbônico e leva para os pulmões para que seja eliminado; •Recebe também, das células do corpo, resíduos ou escórias e deixa nos rins que os eliminará através da urina; •O sangue é responsável pelo equilíbrio térmico;
  • 15.
    O veículo éo sangue, que é composto por: Parte líquida- Plasma (nutrição) Parte sólida - Hemácias : células vermelhas ( transporte de gases). - Leucócitos (células brancas) defesa. - Plaquetas :(coagulação)
  • 16.
    É através dosangue que levamos a “energia da vida” para todas as células de todos os tecidos do corpo. ENTÃO:“qualquer alteração no sistema circulatório, acarretará uma dificuldade de nutrição, oxigenação, defesa e coagulação dos tecidos, podendo levar ao sofrimento e morte celular.”
  • 17.
  • 18.
    A pequena circulação Aartéria pulmonar parte do ventrículo direito e se bifurca logo em artéria pulmonar direita e artéria pulmonar esquerda, que vão aos respectivos pulmões. Uma vez dentro dos pulmões, ambas se dividem em tantos ramos quantos são os lobos pulmonares; depois uma posterior subdivisão ao nível dos lóbulos pulmonares, estes se resolvem na rede pulmonar.
  • 19.
    As paredes doscapilares são delgadíssimas e os gases respiratórios podem atravessá-las facilmente: o oxigênio do ar pode assim passar dos ácinos pulmonares para o sangue; ao contrário, o anidrido carbônico abandona o sangue e entra nos ácinos pulmonares, para ser depois lançado para fora. Aos capilares fazem seguimento as vênulas que se reúnem entre si até formarem as veias pulmonares.
  • 20.
    . Estas seguemo percurso das artérias e se lançam na aurícula esquerda. A artéria pulmonar contém sangue escuro, sobrecarregado de anidrido carbônico (sangue venoso). As veias pulmonares contêm, contrariamente, sangue que abandonou o anidrido carbônico e se carregou de oxigênio, tomando a cor vermelha (sangue arterial).
  • 21.
    Pelo que foidescrito, e para facilitar a compreensão: A aorta transporta sangue oxigenado do ventrículo esquerdo do coração para os diversos tecidos do corpo; as veias cavas (superior e inferior) transportam sangue não oxigenado dos tecidos do corpo para o átrio direito do coração; as artérias pulmonares transportam sangue não oxigenado do ventrículo direito do coração até os pulmões; as veias pulmonares transportam sangue oxigenado dos pulmões até o átrio esquerdo do coração. .
  • 22.
    Observe que, pelolado direito do nosso coração, só passa sangue não oxigenado e, pelo lado esquerdo, só passa sangue oxigenado. Não ocorre, portanto, mistura de sangue oxigenado com o não oxigenado
  • 23.
    Grande circulação A aorta,ponto de início da grande circulação, parte do ventrículo esquerdo. Forma um grande arco, que se dirige para trás e para a esquerda, segue verticalmente para baixo, seguindo a coluna vertebral, atravessa depois o diafragma e penetra na cavidade abdominal. Ao fim do seu trajeto, a aorta se divide nas duas artérias ilíacas, que vão aos membros inferiores..
  • 24.
    _ Da aortase destacam numerosos ramos que levam o sangue a várias regiões do organismo. Da aorta partem as artérias subclávias que vão aos membros superiores e as artérias carótidas que levam o sangue à cabeça. Da aorta torácica partem as artérias bronquiais, que vão aos brônquios e aos pulmões, as artérias do esôfago e as artérias intercostais
  • 25.
     Alterações nacirculação coronariana com redução do débito promovem um desequilíbrio entre a oferta e a demanda de oxigênio das células cardíacas. Assim a redução do fluxo sanguíneo e isquemia, quando prolongada , acarretam hipóxia e culminam com a morte celular( necrose) do músculo cardíaco
  • 26.
     Idade: homensacima dos 45 anos e mulheres com 55 anos ou mais tem maior propensão ao infarto  Tabagismo  Hipertensão  Colesterol elevado  Diabetes  cocaína.  Histórico familiar de infarto  Sedentarismo  Obesidade  Estresse  Alcoolismo  Uso de drogas ilegais estimulantes, como cocaína
  • 27.
     Precordialgia  Epigastralgia Sudorese fria e pegajosa  Palidez cutâneo-mucosa  Taquicardia  Dispneia  Inquietação  Mal estar  Confusão mental  Naúseas  Vômitos  Fadiga  Síncope
  • 29.
    CLÍNICO COMPLEMENTAR  Angina Ecg  Exames laboratoriais  Creatinofosfoquinase(CP K) fração MB:3 a 6h  Mioglobina:1 a2h  Troponinas : 4 a 8h
  • 30.
     Controle dosSSVV  Decúbito de fowler ou semi-fowler  Abrir as roupas  Facilitar a circulação no ambiente  Instalar O2  Realizar ate 3comp de AAS de 100mg  Nitroglicerina 5mg repetir ate 3x com intervalo de 10min.  Morfina
  • 31.
     Clexane  Clopidrogel300mg  Monitorização cardíaca  ECG
  • 32.
  • 33.
    SISTEMA NERVOSO É constituídopor inúmeras células nervosas. A célula nervosa é chamada de neurônio.
  • 34.
    FUNÇÃO: • Sistema nervosocoordena e controla as funções de todos os sistemas do organismo. • Coordena a integração do organismo com o meio ambiente interpretando e respondendo, adequadamente, a eles.
  • 35.
    • Muitas funçõesdo sistema nervoso dependem da vontade do indivíduo como: caminhar, falar, rir, etc... •E muitas outras ocorrem sem que a pessoa tenha consciência delas, como: sensação de frio, sensação da saliva, aumento e diminuição da pupila. (Simpático e Parassimpático)
  • 36.
    Sistema Nervoso Central 1.Cérebro – é responsável pela interpretação da sensibilidade, pensamento, idéia, memória, locomoção, outros. 2. Cerebelo – pelo equilíbrio e tônus muscular. 3. Tronco encefálico – responsável pela respiração, temperatura corporal, defecação, vômito.
  • 38.
  • 39.
     O AVEdecorre da alteração do fluxo de sangue ao cérebro.Responsável pela morte de células nervosas da região cerebral atingida, o AVE pode se originar da obstrução dos vasos sanguíneos ou de uma ruptura do vaso, conhecido por acidente vascular hemorrágico.
  • 40.
     È responsávelpor 80%dos casos de AVE  Pode ocorrer devido a formação de um ateroma nos vasos do cérebro  Tromboembolia (quando um trombo ou uma placa de gordura originária de outra parte do corpo se soltae, pela rede sanguínea, chegando aos vasos cerebrais.
  • 42.
     Obstruções sãooriginadas do acúmulo de plaquetas agregadas em placas nas paredes dos vasos ou formação de coágulos no coração.
  • 43.
     Hipertensão  Doenças cardiovasculares Colesterol alto  Obesidade  Diabetes tipo 2  Uso de drogas ilícitas, como cocaína  Tabagismo  Uso excessivo de álcool  Idade avançada
  • 44.
     Dores decabeça muito fortes, beirando o insuportável, sem histórico de dores de cabeça importantes  Perda de força em um dos lados do corpo  Paralisia súbita de um dos lados do corpo, geralmente no braço ou perna, de grau pequeno ou acentuado. Quando a paralisia é parcial, é chamada paresia. Se o paciente com AVC fica paralisado completamente de um lado, ele está hemiplégico
  • 45.
     Se oAVC isquêmico acontecer no hemisfério cerebral dominante, que na maioria da população é o lado esquerdo, a alteração da fala é um sintoma muito precoce. A pessoa tem dificuldade para falar, seja por não conseguir articular a palavra (não fazer a boca se mexer) ou por não conseguir elaborar as palavras  Alterações visuais, como perder uma parte ou totalmente o campo visual  Sintomas motores ou sensitivos, como dormência no rosto, mãos e pernas  Em alguns casos, podem acontecer episódios de sonolência ou coma
  • 46.
     A escalapré-hospitalar de AVC deverá ser aplicada para reconhecer os sinais mais frequentes, caso o paciente não esteja com um quadro claro. Dos três itens avaliados, um sinal positivo (com início súbito) é suficiente para suspeitar de um AVC isquêmico:
  • 47.
     Face: osocorrista pedirá para o paciente dar um sorriso, para verificar se há desvio da boca  Força: ele pedirá ao paciente para levantar os dois braços e verá se um deles cai por falta de força  Fala: será solicitado ao paciente dizer uma frase qualquer, como “o céu é azul”, para verificar se não há qualquer alteração.
  • 48.
     Verificar ossinais vitais, como pressão arterial e temperatura axilar  Posicionar a cabeceira da cama a 0°, exceto se houver vômitos (nesse caso manter a 30 graus)  Acesso venoso periférico em membro superior não paralisado;
  • 49.
     Administrar oxigêniopor cateter nasal ou máscara, caso o paciente precise  Checagem de glicemia capilar  Determinar o horário de início dos sintomas por meio de questionário ao paciente ou acompanhante.
  • 50.
     Critérios deinclusão para uso de rtPA –  AVC isquêmico em qualquer território encefálico; - Possibilidade de se iniciar a infusão do rtPA dentro de 4,5 horas do início dos sintomas. Para isso, o horário do início dos sintomas deve ser precisamente estabelecido. Caso os sintomas forem observados ao acordar, deve-se considerar o último horário no qual o paciente foi observado normal; - Tomografia computadorizada (TC) do crânio ou ressonância magnética (RM) sem evidência de hemorragia; - Idade superior a 18 anos.
  • 51.
     Uso deanticoagulantes orais  Uso de heparina nas últimas 48 horas com TTPA elevado; -  AVC isquêmico ou traumatismo cranioencefálico grave nos últimos 3 meses;  - História pregressa de hemorragia intracraniana ou de malformação vascular cerebral; -  TC de crânio com hipodensidade precoce > 1/3 do território da ACM; -  PA sistólica ≥ 185mmHg ou PA diastólica ≥ 110mmHg (em 3 ocasiões, com 10 minutos de intervalo) refratária ao tratamento anti- hipertensivo; -
  • 52.
     Melhoria rápidae completa dos sinais e sintomas no período anterior ao início da trombólise; -  Deficits neurológicos leves (sem repercussão funcional significativa);  - Cirurgia de grande porte ou procedimento invasivo nos últimos 14 dias;  - Punção lombar nos últimos 7 dias;  - Hemorragia geniturinária ou gastrointestinal nos últimos 21 dias ou história de varizes esofagianas;  - Punção arterial em local não compressível na última semana; - Coagulopatia com TP prolongado (RNI > 1,7), TTPA elevado ou plaquetas
  • 53.
     Glicemia <50mg/dl com reversão dos sintomas após a correção;  - Evidência de endocardite ou êmbolo séptico, gravidez;  - Infarto do miocárdio recente (3 meses) – contraindicação relativa;  - Suspeita clínica de hemorragia subaracnoide ou dissecção aguda de aorta.
  • 54.
     1. Transferiro paciente para a sala de urgência, unidade de tratamento intensivo, unidade de AVC agudo ou unidade vascular.  2. Iniciar a infusão de rtPA EV 0,9mg/kg administrando 10% em bolus em 1 minuto e o restante em 1 hora. Não exceder a dose máxima de 90mg.  3. Não administrar heparina, antiagregante plaquetário ou anticoagulante oral nas primeiras 24 horas do uso do trombolítico.
  • 55.
     4. Mantero paciente em jejum por 24 horas pelo risco de hemorragia e necessidade de intervenção cirúrgica de urgência.  5. Não passar sonda nasoentérica nas primeiras 24 horas.  6. Não realizar cateterização venosa central ou punção arterial nas primeiras 24 horas.  7. Não passar sonda vesical. Se for imprescindível o uso de sonda vesical, esperar até, pelo menos, 30 minutos do término da infusão do rtPA.
  • 56.
     8. Manterhidratação com soro fisiológico. Só usar soro glicosado se houver hipoglicemia (neste caso, usar soro isotônico: SG 5% + NaCL 20% 40ml).  9. Controle neurológico rigoroso: verificar escore de AVC do NIH a cada 15 minutos durante a infusão, a cada 30 minutos nas próximas 6 horas e, após, a cada hora até completar 24 horas.  10. Monitorize a pressão arterial a cada 15min nas duas primeiras horas e depois a cada 30 minutos até 24 a 36 horas do início do tratamento, mantendo a pressão arterial ≤ 180/105mmHg..
  • 57.
     11. Sehouver qualquer suspeita de hemorragia intracraniana, suspender o rtPA e solicitar TC de crânio com urgência, hemograma, TP, KTTP, plaquetas e fibrinogênio.  12. Após as 24 horas do tratamento trombolítico, o tratamento do AVC segue as mesmas orientações do paciente que não recebeu trombólise, isto é, antiagregante plaquetário ou anticoagulação.  13. Iniciar profilaxia para TVP (heparina de baixo peso ou enoxaparina) 24 horas pós-trombólise
  • 58.
     Paralisias  Déficitsensitivo  Afasia  Apraxias  Negligência  Depressão  Agnosia visual  Déficit de memória  Lesões no tronco cerebral  Alterações comportamentais  Transtorno de estresse pós- traumático (TEPT)
  • 61.
     São asmembranas que revestem e protegem o Sistema nervoso central, medula espinhal, tronco encefálico e o encéfalo
  • 62.
     É orompimento dos vasos sanguíneos ocorre no interior do cérebro , com a denominada Hemorragia intracerebral.
  • 63.
     Hemorragia subaracnoide,queé o sangramento entre o cérebro e a aracnoíde:
  • 64.
     Esse subtipoé mais grave pois há uma aumento da pressão intracraniana, que pode resultar em dificuldade para chegada do sangue em outras áreas não afetadas e agravar a lesão, com alto índice de mortalidade.
  • 65.
     HAS  DIA Tabagismo  Consumo frequente de álcool e drogas  Dislipidemia  Doenças cardiovasculares  Sedentarismo  Uso de contraceptivos hormonais  Doenças hematológicas  Predisposição: genética;etnia;idade
  • 66.
     Cefaleia;  Alteraçõesdo nível de consciência  Convulsões  Perda do equilíbrio  Alterações motoras  Alterações sensitivas  Alterações de fala e de comunicação  Náuseas e vômitos  Alterações da memória
  • 67.
     Avaliação donível de consciência;
  • 69.
    Procedimentos de SuporteBásico Atendimento inicial das vias aéreas : Controle da coluna cervical : imobilização manual , alinhamento Correção da queda da língua : - Levantamento do queixo (chin lift ) - projeção da mandíbula ( jaw thrust ) Visualização da cavidade oral (próteses, alimentos ?) Aspiração : preferência para a sonda rígida Manutenção : Cânula de Guedel Oxigênio suplementar Via aérea definitiva ?(SAV)
  • 70.
    Procedimentos de SuporteBásico Escala de Coma de Glasgow Sobre a avaliação : Ponto Crítico : Glasgow < 8 Coma (Intubação ???) Queda em 1 indicador ? : Informar qual? Queda nos 3 indicadores = Sinal de alerta Glasgow 13 a 15 : Alteração / trauma leve Glasgow 9 a 12 : Alteração / trauma moderada Glasgow 3 a 8 : Alteração / trauma grave
  • 72.
     Pressão sistólica>185 mmHg ou diastólica > 110 mmHg: administrar nitroprussiato endovenoso a 0,5 mcg/kg/min em dose inicial ou esmolol. Caso a pressão não for mantida < 185/110 mmHg não administrar rtPA. Manejo da pressão arterial em pacientes elegíveis para tratamento trombolítico Pressão arterial Medicamento Intervalo para verificação PAS>185 mmHg e ou PAD>110 mmHg Betabloqueador ou Nitroprussiato 5 minutos PAS>185 mmHg e ou PAD>110 mmHg sem resposta ao betabloqueador Nitroprussiato 5 minutos PAD>140 mmHg Nitroprussiato 5 minutos Manejo da pressão arterial após o tratamento trombolítico Pressão arterial Medicamento Intervalo para verificação.
  • 73.
     PAS>180 mmHge ou PAD>105 mmHg Betabloqueador ou Nitroprussiato 5 minutos PAS>180 mmHg e ou PAD>105 mmHg sem resposta ao betabloqueador Nitroprussiato 5 minutos PAD>140 mmHg Nitroprussiato 5 minutos • Pacientes não candidatos à terapia fibrinolítica Pressão sistólica < 220mmHg ou diastólica < 120 mmHg: tratamento conservador, exceto nos casos de infarto agudo do miocárdio, edema agudo de pulmão, dissecção de aorta, encefalopatia hipertensiva ou sintomas como náuseas e vômitos, cefaléia, agitação.
  • 74.
     Se pressãoarterial sistólica maior que 220/120 mmHg: administrar nitroprussiato endovenoso a 0,5mcg,kg/min em dose inicial ou esmolol. Com o objetivo de reduzir em torno de 15% o valor da pressão arterial em um período de 24 horas. Pressão arterial (PA) Medicamento Intervalo para verificação PAS< 130 mmHg Não tratar De acordo com a tabela de intervalo e freqüência de verificação de PA PAS > 220 mmHg PAD > 120 mmHg PAM > 130 mmHg Nitroprussiato 5 minutos PAD>140 Nitroprussiato 5 minutos
  • 76.