RUP
            Análise e Design - Processo




Emmanuel Neri
Tiago Assis
Índice

1. Introdução
2. Fases da Iteração
    1. Iniciação
    2. Elaboração
    3. Construção
    4. Transição
3. Fluxo - Visão Geral
4. Fluxo - Sugestão da Arquitetura
5. Fluxo - Analisar Comportamento
6. Fluxo - Refinar a Arquitetura
7. Conclusão
Introdução

● Transformar os requisitos em um design do sistema a ser
  criado
● Desenvolver uma arquitetura sostificada para o sistema
● Adaptar o design para que corresponda ao ambiente de
  implantação, projetando - o para fins de desempenho
Fases de Iteração
Fase de Iniciação



 ● Estabelecer se o sistema idealizado é factível
 ● Avaliar as tecnologias possíveis para a solução
 ● Criar sintese do que será o sistema
Fase de Elaboração



 ● Criar uma arquitetura para o sistema
 ● Fornecer um ponto de partida para o trabalho de análise
   principal
Fases de Construção



 ● Arquitetura principal definida
 ● Exploração de micro problemas
Fase de Transição



 ● Ajustes finais, principalmente, de desempenho no sistema
   integrado.
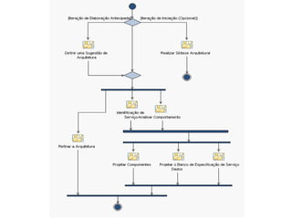
Fluxo - Visão Geral
Fluxo - Sugestão da Arquitetura
● Criar um esboço inicial da arquitetura do sistema
    ○ Definir um conjunto inicial de elementos como a base
      para análise
    ○ Definir um conjunto inicial de mecanismos de análise
    ○ Definir a divisão em camadas e organização iniciais do
      sistema
    ○ Definir as realizações de caso de uso que serão
      tratadas na iteração atual
● Identificar classes de análise a partir dos casos de uso
  arquiteturalmente significativos
● Atualizar as realizações de caso de uso com as interações
  das classes de análise
Fluxo - Analisar Comportamento
Esta atividade ocorre em cada iteração na qual existam
requisitos comportamentais a serem analisados e projetados.
A análise de requisitos comportamentais inclui:

 ● identificar classes de análise que atendam ao
   comportamento necessário
 ● determinar como essas classes de análise se ajustam à
   arquitetura lógica do sistema. As classes de análise
   podem ser determinadas para:
     ○ pertencer a sistemas existentes;
     ○ requerer a criação de novos subsistemas;
     ○ ocasionar a redefinição dos subsistemas existentes e
       suas interfaces.
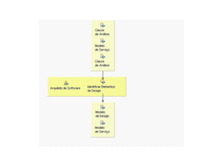
Fluxo - Refinar a Arquitetura
● Fornece a transição natural das atividades de análise para
  as atividades de design, identificando:
    ○ os elementos de design apropriados dos elementos de
      análise
    ○ os mecanismos de design apropriados dos mecanismos
      de análise relacionados
● Descreve a organização da arquitetura de tempo de
  execução e de implementação do sistema
● Organiza o modelo de implementação para efetuar a
  transição total entre o design e a implementação
Fluxo - Refinar a Arquitetura
● Mantém a consistência e a integridade da arquitetura,
  assegurando que:
   ○ os novos elementos de design identificados para a
     iteração atual são integrados aos elementos de design
     preexistentes.
   ○ a reutilização máxima dos componentes e elementos de
     design disponíveis é obtida o mais cedo possível no
     esforço de design.
Conclusão

● Análise : O que fazer
● Design : Como fazer

Análise e Design - RUP

  • 1.
    RUP Análise e Design - Processo Emmanuel Neri Tiago Assis
  • 2.
    Índice 1. Introdução 2. Fasesda Iteração 1. Iniciação 2. Elaboração 3. Construção 4. Transição 3. Fluxo - Visão Geral 4. Fluxo - Sugestão da Arquitetura 5. Fluxo - Analisar Comportamento 6. Fluxo - Refinar a Arquitetura 7. Conclusão
  • 3.
    Introdução ● Transformar osrequisitos em um design do sistema a ser criado ● Desenvolver uma arquitetura sostificada para o sistema ● Adaptar o design para que corresponda ao ambiente de implantação, projetando - o para fins de desempenho
  • 4.
  • 5.
    Fase de Iniciação ● Estabelecer se o sistema idealizado é factível ● Avaliar as tecnologias possíveis para a solução ● Criar sintese do que será o sistema
  • 6.
    Fase de Elaboração ● Criar uma arquitetura para o sistema ● Fornecer um ponto de partida para o trabalho de análise principal
  • 7.
    Fases de Construção ● Arquitetura principal definida ● Exploração de micro problemas
  • 8.
    Fase de Transição ● Ajustes finais, principalmente, de desempenho no sistema integrado.
  • 9.
  • 11.
    Fluxo - Sugestãoda Arquitetura ● Criar um esboço inicial da arquitetura do sistema ○ Definir um conjunto inicial de elementos como a base para análise ○ Definir um conjunto inicial de mecanismos de análise ○ Definir a divisão em camadas e organização iniciais do sistema ○ Definir as realizações de caso de uso que serão tratadas na iteração atual ● Identificar classes de análise a partir dos casos de uso arquiteturalmente significativos ● Atualizar as realizações de caso de uso com as interações das classes de análise
  • 16.
    Fluxo - AnalisarComportamento Esta atividade ocorre em cada iteração na qual existam requisitos comportamentais a serem analisados e projetados. A análise de requisitos comportamentais inclui: ● identificar classes de análise que atendam ao comportamento necessário ● determinar como essas classes de análise se ajustam à arquitetura lógica do sistema. As classes de análise podem ser determinadas para: ○ pertencer a sistemas existentes; ○ requerer a criação de novos subsistemas; ○ ocasionar a redefinição dos subsistemas existentes e suas interfaces.
  • 21.
    Fluxo - Refinara Arquitetura ● Fornece a transição natural das atividades de análise para as atividades de design, identificando: ○ os elementos de design apropriados dos elementos de análise ○ os mecanismos de design apropriados dos mecanismos de análise relacionados ● Descreve a organização da arquitetura de tempo de execução e de implementação do sistema ● Organiza o modelo de implementação para efetuar a transição total entre o design e a implementação
  • 22.
    Fluxo - Refinara Arquitetura ● Mantém a consistência e a integridade da arquitetura, assegurando que: ○ os novos elementos de design identificados para a iteração atual são integrados aos elementos de design preexistentes. ○ a reutilização máxima dos componentes e elementos de design disponíveis é obtida o mais cedo possível no esforço de design.
  • 26.
    Conclusão ● Análise :O que fazer ● Design : Como fazer