Modelagem de Software
Leinylson Fontinele Pereira
Engenharia de Software
2
Modelagem de Software
• A modelagem de software é a construção de modelos
abstratos de um software:
• Apresenta uma visão ou perspectiva diferente do sistema,
• Modelos podem usar notações gráficas, tal como UML, ou
modelos formais com especificação formal
Ajuda na:
– Extração de requisitos
– Comunicação com a equipe – modelo técnico
Modelagem de Software
• Modelos são abstrações do sistema, e não uma
representação alternativa dele
– Representação: mantém todas as informações a
respeito da entidade apresentada
– Abstração: simplifica e seleciona as características
mais genéricas
– Exemplo:
• Representação: um livro traduzido em outra língua
• Abstração: um resumo pode ser considerado uma abstração
da entidade livro
Modelagem de Software
• Objetivos:
– Descrever o que o cliente deseja.
– Estabelecer a base para a criação de um projeto
de software.
– Definir um conjunto de requisitos que possa ser
validado quando o software for construído.
Modelagem de Software
• Podem ser usados em diferentes etapas da engenharia
de software
– Engenharia de requisitos – extrair requisitos do sistema,
esclarecer o que o sistema faz, tirar dúvidas, explicar os
requisitos para outros stakeholders
– Processo de Projeto – Descrever o sistema
– Outras etapas - Documentar a estrutura e operação do
sistema, estimular a discussão entre os engenheiros de
software, descrever detalhadamente o sistema
Modelagem de Software
• Diferentes modelos proporcionam
perspectivas (ou pontos de vista) diferentes:
– Perspectiva externa
• Modelo de contexto
– Perspectiva de interação
• Casos de uso, diagrama de sequencia...
– Perspectiva estrutural
• Classes, objetos, colaboração
– Perspectiva comportamental
• Diagrama de estados e derivados
Modelagem de Software
• Perspectiva externa: modela o contexto ou o ambiente do
sistema
• Perspectiva de interação: modela as interações entre um
sistema e seu ambiente, ou entre os componentes de um
sistema
• Perspectiva estrutural: modela a organização de um
sistema ou a estrutura dos dados processados pelo sistema
• Perspectiva comportamental: modela o comportamento
dinâmico do sistema e como ele reage aos eventos
Modelagem de Software
• A UML (Unified Modeling Language) é uma
linguagem de modelagem amplamente utilizada:
– Conjunto de notações que visam apoiar a
modelagem de sistemas orientados a objetos
– Não explicita como a modelagem deve ser
conduzida
– Pode ser usada para modelar sistemas não-OO
• Modelos de domínio
• Modelos de contexto
Modelagem de Software
– Diagramas de Atividade: atividades envolvidas em um
processo ou no processamento de dados
– Diagramas de Caso de Uso: interações entre um sistema e seu
ambiente
– Diagramas de Sequência: interação entre os atores e o
sistema, e entre os componente ou objetos do sistema
– Diagramas de Classe: mostram as classes de objetos do
sistema e as associações entre elas
– Diagramas de Estado: mostram como o sistema reage a
eventos internos e externos
Modelagem de Software
• Modelos de contexto
– Diagramas de Atividades
• Modelos de interação
– Diagramas de Casos de uso, Diagramas de Sequência
• Modelos estruturais
– Diagramas de Classe
• Modelos comportamentais
– Diagramas de Estado
Modelos de Contexto
• Definem os limites do sistema
• Normalmente usados em um estágio inicial da especificação
de um sistema
• Mostram quais outros sistemas fazem parte do ambiente, mas
não mostram os tipos de relacionamentos entre sistemas
• Os sistema externos podem:
– produzir dados para o sistema consumir dados deste
– compartilhar dados
– ser conectados diretamente por meio de uma rede
– estar fisicamente no mesmo local ou em locais separados
Modelos de Contexto
Ex: contexto de um Sistema Operacional
Modelo de Contexto
• Diagrama de Atividades da UML
– Modelam atividades, a ordem em que são realizadas
e dependências entre elas
• Podem também indicar entradas e saídas das
atividades
– Úteis para modelar fluxos de trabalho
– Exemplos:
• Sequência de passos da descrição de um requisito
• Processos dentro de uma empresa
Modelos de Contexto
Ex 1: diagrama de atividades (UML)
Modelos de Contexto
• Diagramas de Atividades da UML
– Início do processo (círculo preenchido)
– Fim do processo (circulo dentro de outro círculo)
– Atividades (retângulo com canto arredondado)
– Objetos (retângulos -podem representar outros
sistemas)
– Fluxo de trabalho de uma atividade para outra (setas)
– Coordenação de atividades (barra sólida)
– Atividades podem ser executas em paralelo
– Anotações podem ser incluídas nas setas
Modelos de Contexto
Ex 2: diagrama de atividades (UML)
Modelos de Interação
• Mostra as interações :
– Do usuário com o sistema
– Entre sistemas
– Entre os componentes do sistema
• Existem duas abordagens para modelar a interação:
– Diagramas de Casos de uso: mostram, principalmente, interações com atores
externos (sistemas ou usuários)
– Diagramas de Sequência: mostram interações entre os componentes do sistema
• Ambas apresentam interações em diferentes níveis de detalhamento
Modelos de Interação
Caso de Uso
• Amplamente usado para apoiar a elicitação de requisitos
• Representa uma tarefa discreta que envolve a interação
externa com um sistema (pode ser
hardware/software/pessoa)
• Oferece uma visão simples de uma interação
– Necessário mais detalhes para entender o que está envolvido
Modelos de Interação
• Fornece uma visão global e de alto nível do sistema
• Um cenário é uma determinada sequência de
ações que ilustra um comportamento do sistema
• Uma designação alternativa para cenário, por vezes
utilizada, é “fluxo de ações”
Modelos de Interação
• Especificar o comportamento de um caso de uso com
uma descrição textual de um ou mais fluxos de ações
• Tal especificação deve incluir:
– Como e quando o caso de uso começa e termina;
– Quando é que o caso de uso interage com os atores;
– Que objetos são trocados;
– Cenário principal e Cenários alternativos (situações de
exceção)
Modelos de Interação
• Caso de Uso – Exemplo 3 “Nome: Validar Usuário”
• Cenário Principal
O caso de uso inicia-se quando o sistema apresenta uma tela que pede ao cliente o seu
cartão eletrônico. O cliente introduz o seu cartão magnético e, através de um pequeno
teclado, a sua senha. Note-se que o cliente pode limpar a introdução da sua senha
inúmeras vezes e re-introduzir um novo número antes de pressionar o botão “Entrar”. O
cliente ativa o botão “Entrar” para confirmar. O sistema lê a senha e a respectiva
identificação do cartão, e verifica se é válido. Se a senha for válida o sistema aceita a
entrada e o caso de uso termina.
• Cenário Alternativo 1 (Cliente cancela operação)
O cliente pode cancelar a transação em qualquer momento ativando o botão “Cancelar”,
implicando a re-inicialização do caso de uso. Não é realizada qualquer alteração à conta
do cliente.
• Cenário Alternativo 2 (senha inválida)
Se o cliente introduz uma senha inválida o cartão MB é ejetado e o caso de uso
reinicializado. Se tal ocorrer 3 vezes consecutivas, o sistema aciona medidas de segurança
e “recolhe” o cartão e cancela a transação; não permitindo qualquer interação nos 2
minutos seguintes.
• Caso de Uso – Notações UML
– O diagrama de Caso de Uso é representado por:
• Atores;
• Casos de uso;
• Relacionamentos entre estes elementos.
– Estes relacionamentos podem ser:
• Associações entre atores e casos de uso;
• Generalizações entre os atores;
• Generalizações, extends e includes entre os casos de uso.
– Casos de uso podem opcionalmente estar envolvidos por
um retângulo que representa os limites do sistema.
• Ator
– Usuário do sistema
• Humano ou um outro sistema.
• Caso de Uso
– Função do sistema que será automatizado.
• Relacionamentos
– Entre um ator e um caso de uso (Associação)
• Funcionalidade do sistema na visão do usuário.
– Entre atores (Generalização)
• Os casos de uso de B são também casos de uso de A
• A tem seus próprios casos de uso
– Entre casos de uso
• Include
– Quando um caso de uso “A” inclui (include) outro caso
de uso “B”. Isto implica que ao executar o caso de uso
“A” executa-se também o caso de uso “B”.
– Extend
• Quando um caso de uso “A” tem um relacionamento do tipo
extend com outro caso de uso “B”.
• Implica que ao executar o caso de uso “A” não
necessariamente “B” será exeutado.
• Sistema
– Limites do sistema: representado por um retângulo envolvendo
os casos de uso que compõem o sistema.
– Nome do sistema: Localizado dentro do retângulo.
Exemplos de Caso de Uso - Biblioteca
• R1. Para usar os serviços de uma biblioteca, os leitores
deverão estar registrados e possuir um cartão com número
de identificação e foto.
• R2. O sistema deve permitir que um leitor faça empréstimo
de um ou mais livros, por um período de tempo que varia
de 1 semana a 6 meses, dependendo do tipo de leitor (1
semana para estudantes de graduação, 15 dias para
estudantes de pós-graduação e 6 meses para docentes).
• R3. O leitor está apto a emprestar livros se não possuir em
seu poder livros com data de devolução vencida e desde
que o número de livros emprestados não ultrapasse o
máximo permitido, que depende do tipo de leitor.
• R4. O sistema deve permitir que o leitor devolva um ou
mais livros em seu poder, fazendo com que o livro volte a
ficar disponível na biblioteca
• De acordo com esses requisitos, existem 2 casos de uso:
– Emprestar Livro
– Devolver Livro
• Um requisito pode referir-se a mais de um caso de uso.
• Um caso de uso pode referir-se a mais de um requisito.
• Requisitos X Casos de Uso
• Atores:
– Leitor
– Atendente
– Bibliotecário
• Casos de Uso:
– Emprestar livro
– Devolver livro
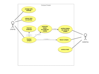
• Cenário "comprar produto”:
– O cliente navega pelo catálogo e adiciona os itens
desejados ao carrinho de compras. Quando o
cliente desejar pagar, ele preenche os dados para
entrega e da forma de pagamento, confirmando a
compra no final. O sistema verifica o cartão de
crédito, tenta passar a compra no cartão e
confirma a venda com o envio de um e-mail.
• Tendo em vista que a verificação do cartão pode
dar não autorizado, gerando um segundo cenário.
• Seu cliente pode ser um cliente regular, não
necessitando preencher os dados de entrega ou
mesmo do cartão, isso já seria um terceiro cenário.
• Mas repare que a essência desses três cenários é
que o usuário tem o mesmo objetivo: comprar um
produto, nem sempre o usuário consegue, mas o
objetivo permanece.
• Os casos de uso informar endereço e preencher
dados do cartão de crédito são extends, pois só
haverá necessidade de informá-los se o cliente for
novo, ou se ele quiser alterar uma dessas
informações.
• Os casos de uso verificar dados do cartão de
crédito e faturar compra são include, pois sempre
que for informado um novo cartão será necessário
validar esse cartão e sempre que for finalizada uma
compra, ela deve ser faturada.
Relacionamento entre Casos de Uso
• Existem 3 formas para tratar relacionamentos
entre casos de uso:
– Include
– Extend
– Generalization
• Considerando três Casos de Uso – A, B e C, vejamos cada um dos
relacionamentos.
• Include
– Se o caso A “inclui” o caso B, então sempre que A for executado o caso
de uso B também será executado.
– A direção do relacionamento é do caso de uso que está incluindo para
o caso de uso incluído (A -----> B)
• Extend
– Se o caso B estende o caso de uso A, então quando A for executado o
B poderá (poderá – talvez não seja) ser executado também.
– A direção do relacionamento é do caso de uso extensor para o caso de
uso estendido: (B ------> A)
• Generalization
– Quando o caso de uso B generaliza o caso de uso C isso
significa que, além de fazer tudo que nele está
especificado (B), ele também executará tudo que
está especificado no caso de uso C.
– A direção do relacionamento é sempre
do generalizador (B) para o generalizado (C): B → C
• Ex: No diagrama temos quatro Casos de Uso, e três
relacionamentos diferentes: Include, Extend e
Generalization.
• Include:
– O caso de uso “Solicitar Material” faz include no caso
de uso “Checar Estoque”.
– Isso se dá porque sempre que houver a solicitação de
material sempre haverá a consulta ao estoque para
saber se o material está disponível.
– Se sempre haverá, o relacionamento correto é o
include.
• Explicando o Extend
• O caso de uso “Comprar Material” estende o caso
de uso “Solicitar Material”. Isso se dá porque
quando houver a solicitação de material, caso o
material não exista em estoque (após consulta via
o caso de uso “Checar estoque”) poderá ser
solicitado a compra do item.
• Mas também poderá não ser solicitada a compra,
pois o item pode existir em estoque. Se poderá ser
solicitada a compra (e não sempre será solicitada a
compra) o relacionamento correto é o extend.
Modelos de Interação
• Caso de Uso – Exemplo Generalização
“Testar Senha” e “Leitura com Smartcard” são especializam
o caso de uso “Validar usuário”
Modelos de Interação
• Caso de Uso – Exemplo <<include>>
Relação de delegação, significando que o caso base
incorpora o comportamento do outro caso
• Extend
• Quando o caso de uso B estende o caso de uso A, significa que
quando o caso de uso A for executado o caso de
uso B poderá (poderá – talvez não seja) ser executado também. A
direção do relacionamento é do caso de uso extensor (aqui o caso
de uso B) para o caso de uso estendido (aqui o caso de uso A).

Aula 7 - Modelagem de Software

  • 1.
    Modelagem de Software LeinylsonFontinele Pereira Engenharia de Software
  • 2.
    2 Modelagem de Software •A modelagem de software é a construção de modelos abstratos de um software: • Apresenta uma visão ou perspectiva diferente do sistema, • Modelos podem usar notações gráficas, tal como UML, ou modelos formais com especificação formal Ajuda na: – Extração de requisitos – Comunicação com a equipe – modelo técnico
  • 3.
    Modelagem de Software •Modelos são abstrações do sistema, e não uma representação alternativa dele – Representação: mantém todas as informações a respeito da entidade apresentada – Abstração: simplifica e seleciona as características mais genéricas – Exemplo: • Representação: um livro traduzido em outra língua • Abstração: um resumo pode ser considerado uma abstração da entidade livro
  • 4.
    Modelagem de Software •Objetivos: – Descrever o que o cliente deseja. – Estabelecer a base para a criação de um projeto de software. – Definir um conjunto de requisitos que possa ser validado quando o software for construído.
  • 5.
    Modelagem de Software •Podem ser usados em diferentes etapas da engenharia de software – Engenharia de requisitos – extrair requisitos do sistema, esclarecer o que o sistema faz, tirar dúvidas, explicar os requisitos para outros stakeholders – Processo de Projeto – Descrever o sistema – Outras etapas - Documentar a estrutura e operação do sistema, estimular a discussão entre os engenheiros de software, descrever detalhadamente o sistema
  • 6.
    Modelagem de Software •Diferentes modelos proporcionam perspectivas (ou pontos de vista) diferentes: – Perspectiva externa • Modelo de contexto – Perspectiva de interação • Casos de uso, diagrama de sequencia... – Perspectiva estrutural • Classes, objetos, colaboração – Perspectiva comportamental • Diagrama de estados e derivados
  • 7.
    Modelagem de Software •Perspectiva externa: modela o contexto ou o ambiente do sistema • Perspectiva de interação: modela as interações entre um sistema e seu ambiente, ou entre os componentes de um sistema • Perspectiva estrutural: modela a organização de um sistema ou a estrutura dos dados processados pelo sistema • Perspectiva comportamental: modela o comportamento dinâmico do sistema e como ele reage aos eventos
  • 8.
    Modelagem de Software •A UML (Unified Modeling Language) é uma linguagem de modelagem amplamente utilizada: – Conjunto de notações que visam apoiar a modelagem de sistemas orientados a objetos – Não explicita como a modelagem deve ser conduzida – Pode ser usada para modelar sistemas não-OO • Modelos de domínio • Modelos de contexto
  • 9.
    Modelagem de Software –Diagramas de Atividade: atividades envolvidas em um processo ou no processamento de dados – Diagramas de Caso de Uso: interações entre um sistema e seu ambiente – Diagramas de Sequência: interação entre os atores e o sistema, e entre os componente ou objetos do sistema – Diagramas de Classe: mostram as classes de objetos do sistema e as associações entre elas – Diagramas de Estado: mostram como o sistema reage a eventos internos e externos
  • 10.
    Modelagem de Software •Modelos de contexto – Diagramas de Atividades • Modelos de interação – Diagramas de Casos de uso, Diagramas de Sequência • Modelos estruturais – Diagramas de Classe • Modelos comportamentais – Diagramas de Estado
  • 11.
    Modelos de Contexto •Definem os limites do sistema • Normalmente usados em um estágio inicial da especificação de um sistema • Mostram quais outros sistemas fazem parte do ambiente, mas não mostram os tipos de relacionamentos entre sistemas • Os sistema externos podem: – produzir dados para o sistema consumir dados deste – compartilhar dados – ser conectados diretamente por meio de uma rede – estar fisicamente no mesmo local ou em locais separados
  • 12.
    Modelos de Contexto Ex:contexto de um Sistema Operacional
  • 13.
    Modelo de Contexto •Diagrama de Atividades da UML – Modelam atividades, a ordem em que são realizadas e dependências entre elas • Podem também indicar entradas e saídas das atividades – Úteis para modelar fluxos de trabalho – Exemplos: • Sequência de passos da descrição de um requisito • Processos dentro de uma empresa
  • 14.
    Modelos de Contexto Ex1: diagrama de atividades (UML)
  • 15.
    Modelos de Contexto •Diagramas de Atividades da UML – Início do processo (círculo preenchido) – Fim do processo (circulo dentro de outro círculo) – Atividades (retângulo com canto arredondado) – Objetos (retângulos -podem representar outros sistemas) – Fluxo de trabalho de uma atividade para outra (setas) – Coordenação de atividades (barra sólida) – Atividades podem ser executas em paralelo – Anotações podem ser incluídas nas setas
  • 16.
    Modelos de Contexto Ex2: diagrama de atividades (UML)
  • 17.
    Modelos de Interação •Mostra as interações : – Do usuário com o sistema – Entre sistemas – Entre os componentes do sistema • Existem duas abordagens para modelar a interação: – Diagramas de Casos de uso: mostram, principalmente, interações com atores externos (sistemas ou usuários) – Diagramas de Sequência: mostram interações entre os componentes do sistema • Ambas apresentam interações em diferentes níveis de detalhamento
  • 18.
    Modelos de Interação Casode Uso • Amplamente usado para apoiar a elicitação de requisitos • Representa uma tarefa discreta que envolve a interação externa com um sistema (pode ser hardware/software/pessoa) • Oferece uma visão simples de uma interação – Necessário mais detalhes para entender o que está envolvido
  • 19.
    Modelos de Interação •Fornece uma visão global e de alto nível do sistema • Um cenário é uma determinada sequência de ações que ilustra um comportamento do sistema • Uma designação alternativa para cenário, por vezes utilizada, é “fluxo de ações”
  • 20.
    Modelos de Interação •Especificar o comportamento de um caso de uso com uma descrição textual de um ou mais fluxos de ações • Tal especificação deve incluir: – Como e quando o caso de uso começa e termina; – Quando é que o caso de uso interage com os atores; – Que objetos são trocados; – Cenário principal e Cenários alternativos (situações de exceção)
  • 21.
    Modelos de Interação •Caso de Uso – Exemplo 3 “Nome: Validar Usuário” • Cenário Principal O caso de uso inicia-se quando o sistema apresenta uma tela que pede ao cliente o seu cartão eletrônico. O cliente introduz o seu cartão magnético e, através de um pequeno teclado, a sua senha. Note-se que o cliente pode limpar a introdução da sua senha inúmeras vezes e re-introduzir um novo número antes de pressionar o botão “Entrar”. O cliente ativa o botão “Entrar” para confirmar. O sistema lê a senha e a respectiva identificação do cartão, e verifica se é válido. Se a senha for válida o sistema aceita a entrada e o caso de uso termina. • Cenário Alternativo 1 (Cliente cancela operação) O cliente pode cancelar a transação em qualquer momento ativando o botão “Cancelar”, implicando a re-inicialização do caso de uso. Não é realizada qualquer alteração à conta do cliente. • Cenário Alternativo 2 (senha inválida) Se o cliente introduz uma senha inválida o cartão MB é ejetado e o caso de uso reinicializado. Se tal ocorrer 3 vezes consecutivas, o sistema aciona medidas de segurança e “recolhe” o cartão e cancela a transação; não permitindo qualquer interação nos 2 minutos seguintes.
  • 22.
    • Caso deUso – Notações UML – O diagrama de Caso de Uso é representado por: • Atores; • Casos de uso; • Relacionamentos entre estes elementos. – Estes relacionamentos podem ser: • Associações entre atores e casos de uso; • Generalizações entre os atores; • Generalizações, extends e includes entre os casos de uso. – Casos de uso podem opcionalmente estar envolvidos por um retângulo que representa os limites do sistema.
  • 23.
    • Ator – Usuáriodo sistema • Humano ou um outro sistema. • Caso de Uso – Função do sistema que será automatizado.
  • 24.
    • Relacionamentos – Entreum ator e um caso de uso (Associação) • Funcionalidade do sistema na visão do usuário. – Entre atores (Generalização) • Os casos de uso de B são também casos de uso de A • A tem seus próprios casos de uso
  • 25.
    – Entre casosde uso • Include – Quando um caso de uso “A” inclui (include) outro caso de uso “B”. Isto implica que ao executar o caso de uso “A” executa-se também o caso de uso “B”.
  • 26.
    – Extend • Quandoum caso de uso “A” tem um relacionamento do tipo extend com outro caso de uso “B”. • Implica que ao executar o caso de uso “A” não necessariamente “B” será exeutado.
  • 27.
    • Sistema – Limitesdo sistema: representado por um retângulo envolvendo os casos de uso que compõem o sistema. – Nome do sistema: Localizado dentro do retângulo.
  • 28.
    Exemplos de Casode Uso - Biblioteca • R1. Para usar os serviços de uma biblioteca, os leitores deverão estar registrados e possuir um cartão com número de identificação e foto. • R2. O sistema deve permitir que um leitor faça empréstimo de um ou mais livros, por um período de tempo que varia de 1 semana a 6 meses, dependendo do tipo de leitor (1 semana para estudantes de graduação, 15 dias para estudantes de pós-graduação e 6 meses para docentes).
  • 29.
    • R3. Oleitor está apto a emprestar livros se não possuir em seu poder livros com data de devolução vencida e desde que o número de livros emprestados não ultrapasse o máximo permitido, que depende do tipo de leitor. • R4. O sistema deve permitir que o leitor devolva um ou mais livros em seu poder, fazendo com que o livro volte a ficar disponível na biblioteca
  • 30.
    • De acordocom esses requisitos, existem 2 casos de uso: – Emprestar Livro – Devolver Livro • Um requisito pode referir-se a mais de um caso de uso. • Um caso de uso pode referir-se a mais de um requisito.
  • 31.
    • Requisitos XCasos de Uso
  • 32.
    • Atores: – Leitor –Atendente – Bibliotecário • Casos de Uso: – Emprestar livro – Devolver livro
  • 35.
    • Cenário "comprarproduto”: – O cliente navega pelo catálogo e adiciona os itens desejados ao carrinho de compras. Quando o cliente desejar pagar, ele preenche os dados para entrega e da forma de pagamento, confirmando a compra no final. O sistema verifica o cartão de crédito, tenta passar a compra no cartão e confirma a venda com o envio de um e-mail.
  • 36.
    • Tendo emvista que a verificação do cartão pode dar não autorizado, gerando um segundo cenário. • Seu cliente pode ser um cliente regular, não necessitando preencher os dados de entrega ou mesmo do cartão, isso já seria um terceiro cenário. • Mas repare que a essência desses três cenários é que o usuário tem o mesmo objetivo: comprar um produto, nem sempre o usuário consegue, mas o objetivo permanece.
  • 38.
    • Os casosde uso informar endereço e preencher dados do cartão de crédito são extends, pois só haverá necessidade de informá-los se o cliente for novo, ou se ele quiser alterar uma dessas informações. • Os casos de uso verificar dados do cartão de crédito e faturar compra são include, pois sempre que for informado um novo cartão será necessário validar esse cartão e sempre que for finalizada uma compra, ela deve ser faturada.
  • 39.
    Relacionamento entre Casosde Uso • Existem 3 formas para tratar relacionamentos entre casos de uso: – Include – Extend – Generalization
  • 40.
    • Considerando trêsCasos de Uso – A, B e C, vejamos cada um dos relacionamentos. • Include – Se o caso A “inclui” o caso B, então sempre que A for executado o caso de uso B também será executado. – A direção do relacionamento é do caso de uso que está incluindo para o caso de uso incluído (A -----> B) • Extend – Se o caso B estende o caso de uso A, então quando A for executado o B poderá (poderá – talvez não seja) ser executado também. – A direção do relacionamento é do caso de uso extensor para o caso de uso estendido: (B ------> A)
  • 41.
    • Generalization – Quandoo caso de uso B generaliza o caso de uso C isso significa que, além de fazer tudo que nele está especificado (B), ele também executará tudo que está especificado no caso de uso C. – A direção do relacionamento é sempre do generalizador (B) para o generalizado (C): B → C
  • 42.
    • Ex: Nodiagrama temos quatro Casos de Uso, e três relacionamentos diferentes: Include, Extend e Generalization. • Include: – O caso de uso “Solicitar Material” faz include no caso de uso “Checar Estoque”. – Isso se dá porque sempre que houver a solicitação de material sempre haverá a consulta ao estoque para saber se o material está disponível. – Se sempre haverá, o relacionamento correto é o include.
  • 44.
    • Explicando oExtend • O caso de uso “Comprar Material” estende o caso de uso “Solicitar Material”. Isso se dá porque quando houver a solicitação de material, caso o material não exista em estoque (após consulta via o caso de uso “Checar estoque”) poderá ser solicitado a compra do item. • Mas também poderá não ser solicitada a compra, pois o item pode existir em estoque. Se poderá ser solicitada a compra (e não sempre será solicitada a compra) o relacionamento correto é o extend.
  • 45.
    Modelos de Interação •Caso de Uso – Exemplo Generalização “Testar Senha” e “Leitura com Smartcard” são especializam o caso de uso “Validar usuário”
  • 46.
    Modelos de Interação •Caso de Uso – Exemplo <<include>> Relação de delegação, significando que o caso base incorpora o comportamento do outro caso
  • 47.
    • Extend • Quandoo caso de uso B estende o caso de uso A, significa que quando o caso de uso A for executado o caso de uso B poderá (poderá – talvez não seja) ser executado também. A direção do relacionamento é do caso de uso extensor (aqui o caso de uso B) para o caso de uso estendido (aqui o caso de uso A).