Normas ABNT para Trabalhos
Acadêmicos 2013
Quem não sofreu para adaptar seu trabalho acadêmico (TCC , artigo, entre outros) às
Normas da "bendita" ABNT?
Pois é. Mas para que seu trabalho possa ser divulgado e
publicado ele deve obedecer a um padrão estrutural. Lembre-se que cada instituição pode
ter alguma particularidade quanto a essas regras.
Falamos sobre como fazer citações, referências, gráficos, tabelas, enfim. Tudo que você
precisa para fazer e acontecer no seu trabalho.
Aproveite bem e lembre-se que sem esforço, a vitória não tem sabor!
NORMAS ABNT 2013
Baseado em normas vigentes da ABNT NBR 6023, 6027, 6028, 10520, 14724.
Objetivo
Tem-se como objetivo estabelecer uniformidade na apresentação dos trabalhos
acadêmicos desta instituição e também ser ferramenta de auxilio no processo de
elaboração dos trabalhos.
1- ESTRUTURA DOS TRABALHOS ACADÊMICOS
(teses, dissertações, monografias, Trabalho de conclusão de curso e outros)
Os elementos de um trabalho acadêmico possuem estrutura composta por partes pré-
textuais, textuais e pós-textuais, sendo algumas dessas partes consideradas obrigatórias e
outras opcionais. Devem obedecer a seguinte ordem:
1.1 PRÉ-TEXTUAIS
1.1.1 Capa (obrigatório)
1.1.2 Folha de rosto (obrigatório)
1.1.2.2 Verso da folha de rosto ou após para versão digital - Ficha Catalográfica
(obrigatório)
1.1.3 Errata (opcional)
1.1.4 Folha de aprovação (obrigatório)
1.1.5 Dedicatória (opcional)
1.1.6 Agradecimentos (opcional)
1.1.7 Epígrafe (opcional)
1.1.8 Resumo em português / Resumo em inglês (obrigatório)
1.1.9 Lista de ilustrações, Tabelas, Abreviaturas e siglas, Símbolos(opcional)
1.1.9.1 Apresentação de ilustrações no texto
1.1.9.2 Apresentação de tabelas e quadros no texto
1.1.10 Sumário (obrigatório)
1.2 TEXTUAIS
1.2.1 Introdução
1.2.2 Desenvolvimento
1.2.2.1 Revisão da Literatura
1.2.2.2 Proposição
1.2.2.3 Método
1.2.2.4 Resultados
1.2.2.5 Discussão
1.2.3 Conclusão
1.3 PÓS-TEXTUAIS
1.3.1 Referências (obrigatório)
1.3.2 Obras consultadas (opcional)
1.3.3 Glossário (opcional)
1.3.4 Apêndice (s) (opcional)
1.3.5 Anexos (opcional)
2 CITAÇÃO NO TEXTO
2.1 SISTEMAS DE CHAMADA DA CITAÇÃO NO TEXTO
2.2 SISTEMA AUTOR-DATA
2.3 SISTEMA NUMÉRICO
2.4 CITAÇÃO DIRETA OU TEXTUAL
2.5 CITAÇÃO INDIRETA
2.6 CITAÇÃO DE CITAÇÃO
2.7 CITAÇÃO DE CANAIS INFORMAIS (AULA, CONFERÊNCIA, E-MAIL,
DEPOIMENTOS, ENTREVISTA.)
2.8 CITAÇÃO COM UM AUTOR
2.9 CITAÇÃO COM DOIS AUTORES
2.10 CITAÇÃO COM TRÊS AUTORES - CITA-SE OS TRÊS CITAÇÃO COM MAIS DE
TRÊS AUTORES CITA-SE O PRIMEIRO SEGUIDO DE “at al”
2.11 CITAÇÃO DE VÁRIOS AUTORES À UMA MESMA IDÉIA
2.12 CITAÇÃO DE AUTORES COM MESMO SOBRENOME
2.13 CITAÇÃO DE UM MESMO AUTOR COM DATAS DE PUBLICAÇÕES DIFERENTES
2.14 CITAÇÃO DE UM MESMO AUTOR COM MESMAS DATAS DE PUBLICAÇÃO
2.15 CITAÇÃO CUJO AUTOR É UMA ENTIDADE COLETIVA
2.16 CITAÇÃO DE TRABALHOS EM VIAS DE PUBLICAÇÃO (NO PRELO)
2.17 CITAÇÃO DE HOMEPAGE OU WEB SITE
2.18 CITAÇÃO DE OBRAS CLÁSSICAS
2.19 CITAÇÃO COM OMISSÃO DE PARTE DO TEXTO
2.20 NUMERAÇÃO
3 REFERÊNCIAS
1.1 PRÉ-TEXTUAIS
1.1.1 Capa (obrigatório)
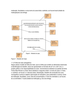
Segue abaixo modelo de capa, que deve ser apresentado no formato A4 (21 cm x 29,7
cm), o projeto gráfico e de responsabilidade do autor, recomenda-se obedecer ao padrão
de fonte Times New Roman ou Arial. Deve obedecer a seguinte ordem:nome da
instituição, faculdade e curso;nome do autor;título; subtítulo, se houver;local (cidade da
instituição)ano da entrega
Figura 1 - Modelo de Capa
1.1.2 Folha de rosto (obrigatório)
Segue abaixo modelo de folha de rosto, que é a folha que contém os elementos essenciais
à identificação do trabalho, deve ser apresentado no formato A4 (21 cm x 29,7 cm), o
projeto gráfico e de responsabilidade do autor, recomenda-se obedecer ao padrão de fonte
Times New Roman ou Arial. Deve obedecer a seguinte ordem: a-nome do autor; b- título;
c- subtítulo, se houver; d- natureza (tese, dissertação, trabalho de conclusão de curso,
monografia e outros) e objetivo (aprovação em disciplina, grau pretendido e outros); nome
da instituição, faculdade, curso; área de concentração e- nome do orientado e, se houver,
do co-orientador; f- local (cidade da instituição) g- ano da entrega
Figura 2 - Modelo de Folha de Rosto
1.1.2.2 Verso da folha de rosto ou após para versão digital - Ficha Catalográfica
(obrigatório)
No verso da folha de rosto deverá constar a ficha catalográfica que é a identificação
padrão do trabalho a para ser catalogado na biblioteca da Metodista ou em outras, e
deverá seguir padrões internacionais conforme o Código de Catalogação Anglo-Americano
– AACR2. A biblioteca é responsável de fazer a ficha catalográfica para todos os alunos da
instituição procure a bibliotecária de seu campus.
Figura 3 - Modelo de verso de Folha de Rosto
1.1.3 Errata (opcional)
Utiliza-se para indicação de erros porventura cometidos e sua respectiva correção,
acompanhados de sua localização no texto. Esta lista deverá constar após a folha de
rosto.
Figura 4 - Modelo de Errata
1.1.4 Folha de aprovação (obrigatório)
Deve conter informações essenciais à aprovação do trabalho que constiui-se pelo nome do
autor(es), título e subtítulo (se houver), natureza, objetivo, nome da instituição a que é
submetido, área de concentração, data de aprovação, nome, titulação e assinatura dos
componentes da banca examinadora e instituição a que pertencem. A data de aprovação e
assinatura dos membros da banca é colocada após a aprovação do trabalho. Esta folha
não recebe título.
Figura 5 - Modelo de Folha de Aprovação
1.1.5 Dedicatória (opcional)
Página opcional onde o(a) autor(a) presta homenagem ou dedica seu trabalho. Esta folha
não recebe título e o projeto gráfico fica a critério do autor.
1.1.6 Agradecimentos (opcional)
Devem ser dirigidos às pessoas ou instituições que, realmente contribuíram de maneira
relevante à elaboração do trabalho, restringindo-se ao mínimo necessário. Deve receber
título, o projeto gráfico fica a critério do autor.
1.1.7 Epígrafe (opcional)
Frase, pensamento ou até mesmo versos no qual o autor apresenta citação seguida de
autoria relacionada à matéria tratada no corpo do trabalho. Também podem ser
apresentadas epígrafes nas folhas iniciais dos capítulos ou seções. Esta folha não recebe
título e o projeto gráfico fica a critério do autor.
1.1.8 Resumo em português / Resumo em inglês (obrigatório)
Deve ser um texto bastante sintético que inclui as idéias principais do trabalho, permitindo
que tenha uma visão sucinta do todo, principalmente das questões de maior importância e
das conclusões a que se tenha alcançado. É feito normalmente na língua de origem e
numa outra de larga difusão, dependendo de seus objetivos e alcance. O título deve ser
centralizado, sem indicativo numérico e deve ser redigido em parágrafo único. Em teses e
dissertações, apresentar o resumo com, no máximo, 500 palavras e em monografias e
outros trabalhos acadêmicos, com 250 palavras. As palavras-chave devem estar logo
abaixo do resumo. Obs.: os resumos devem estar em folhas separadas, e devem
obedecer a seguinte ordem: a- folha do resumo português. b- folha do resumo em inglês.
1.1.9 Lista de ilustrações, Tabelas, Abreviaturas e siglas, Símbolos(opcional)
Enumeração de elementos selecionados do texto, como datas, ilustrações (figuras),
exemplos e tabelas, cada item designado por seu nome específico, acompanhado do
respectivo número da página. O título deve ser centralizado, sem indicativo numérico,
obedecem à ordem que aparecem no texto, exceto para Abreviaturas e siglas que devem
estar relacionados em ordem alfabética. Recomenda-se fazer lista para informações que
contenham mais de 3 itens. Obs.: as listas devem estar em folhas separadas, e deve
obedecer a seguinte ordem: 1ª - Lista de ilustrações ou figuras, 2ª - Tabelas, 3ª -
Abreviaturas e siglas, 4ª - Símbolos.
Figura 6 - Modelo de Lista
1.1.9.1 APRESENTAÇÃO DE ILUSTRAÇÕES NO TEXTO
Entende-se como ilustração os gráficos, diagramas, desenhos, fotografias, mapas, etc.
que complementam visualmente o texto.
Figura 7 - Modelo de figura no Texto
1.1.9.2 APRESENTAÇÃO DE TABELAS E QUADROS NO TEXTO
As tabelas apresentam informações tratadas estatisticamente; os quadros contêm
informações textuais agrupadas em colunas.
Figura 8 - Modelo de tabelas e Quadros no Texto
1.1.10 Sumário (obrigatório)
Enumeração das principais divisões, seções e capítulos, na mesma ordem e grafia em que
a matéria é apresentada no corpo do trabalho. Se o trabalho for apresentado em mais de
um volume, em cada um deles deve constar o sumário completo do trabalho.
Figura 9 - Modelo de Sumário
1.2 TEXTUAIS
Essa é a parte do trabalho onde é exposta a matéria. Deve ser apresentado no formato A4
(21 cm x 29,7 cm), recomenda-se obedecer ao padrão de fonte Times New Roman ou
Arial, margens iguais as partes pré-textuais, espacejamento 1,5 entre linhas. Em caso de
citações diretas com mais de três linhas e legendas de tabelas e ilustrações, usa-se
espaço simples.
Os títulos e subtítulos das seções e subseções que compõem o texto devem ser alinhados
à esquerda, precedidos de seus indicativos numéricos grafados em algarismos arábicos e
separados entre si por um espaço de caractere e os títulos devem ser separados do texto
que os precede ou que os sucede por dois espaços duplos. Cada seção primária deve ser
iniciada em folha nova.
Deve ter três partes principais: introdução, desenvolvimento e conclusão.
1.2.1 Introdução
A partir da página inicial da introdução, todas as páginas devem ser numeradas inclusive
referências, anexos etc, e o número deve vir no canto superior direito, a 2 cm da borda
superior. A introdução é a parte inicial do texto, na qual devem constar a formulação e
delimitação do assunto tratado, bem como os objetivos da pesquisa. Tem por finalidade
fornecer ao leitor os antecedentes que justificam o trabalho, assim como enfocar o assunto
a ser abordado. A introdução pode incluir informações sobre a natureza e importância do
problema, sua relação com outros estudos sobre o mesmo assunto, suas limitações e
objetivos. Essa seção deve preferentemente representar a essência do pensamento do
autor em relação ao assunto que pretende estudar. Deve ser abrangente sem ser
prolongada. É um discurso de abertura em que o pesquisador oferece ao leitor uma
síntese dos conceitos da literatura; expressa sua própria opinião - contrastando-a ou não -
com a literatura; estabelece as razões de ser de seu trabalho sumariando apropriadamente
começo, meio e fim de sua proposta de estudo.
Figura 10 - Modelo de Introdução
1.2.2 Desenvolvimento
Parte principal do texto, que contém a exposição ordenada e pormenorizada do assunto.
Pode ser dividida em seções e subseções, que variam em função do tema e da
abordagem do método. Portanto, a organização do texto será determinada pela natureza
do trabalho monográfico e respeitará a tradição da área em que o mesmo se insere. Em
trabalhos que se propõem a rever e comentar a literatura, e que não relatam pesquisa de
campo ou de laboratório conduzida pelo autor, a Proposição precederá a revisão de
literatura. Também não se justifica uma seção Resultados, porque em trabalhos dessa
natureza não existe coleta de dados e respectivo tratamento estatístico. Em trabalhos nos
quais se relata pesquisa de laboratório ou de campo conduzida pelo autor, o
Desenvolvimento das monografias, dissertações ou teses apresentarão nessa ordem as
seguintes partes do texto: Revisão da Literatura; Proposição; Método; Resultados;
Discussão.
1.2.2.1 Revisão da Literatura
Da Revisão da Literatura devem constar trabalhos preexistentes, que serviram de subsídio
às intenções de pesquisa do autor. Pode constituir um corpo único ou ser subdividida,
caso o assunto a ser tratado assim o exija. A ordem cronológica dos fatos deve ser
obedecida, permitindo uma visão histórica do desenvolvimento do conhecimento do tema.
1.2.2.2 Proposição
A seção da Proposição destina-se a assentar as intenções do autor em relação ao
assunto. Deve expressar coerência recíproca entre o título e as seções de Revisão da
Literatura e o Material e Método.
1.2.2.3 Método
A seção de Método destina-se a expor os meios dos quais o autor se valeu para a
execução do trabalho. Pode ser redigida em corpo único ou dividida em subseções. As
subseções mais comuns são: Sujeitos, Material, Procedimentos. Se houver preferência por
redigir em corpo único, a cada produto, material ou equipamento citado no texto,
corresponderá uma nota de rodapé na qual constará no mínimo o tipo e a origem do meio
empregado.
1.2.2.4 Resultados
Nesta seção o autor irá expor o obtido em suas observações. Os resultados poderão estar
expressos em quadros, gráficos, tabelas, fotografias ou outros meios que demonstre o que
o trabalho permitiu verificar. Os dados expressos não devem ser repetidos em mais de um
tipo de ilustração.
1.2.2.5 Discussão
A discussão constitui uma seção com maior liberdade. Nessa fase o autor, ao tempo que
justifica os meios que usou para a obtenção dos resultados, pode contrastar esses com os
constantes da literatura pertinente. A liberdade dessa seção se expressa na possibilidade
de constarem deduções capazes de conduzir o leitor naturalmente às conclusões. Na
discussão dos resultados o autor deve cumprir as seguintes etapas:
a- estabelecer relações entre causas e efeitos; b- apontar as generalizações e os
princípios básicos, que tenham comprovações nas observações experimentais; c-
esclarecer as exceções, modificações e contradições das hipóteses, teorias e princípios
diretamente relacionados com o trabalho realizado; d- indicar as aplicações teóricas ou
práticas dos resultados obtidos, bem como, suas limitações; e- elaborar, quando possível,
uma teoria para explicar certas observações ou resultados obtidos; f- sugerir, quando for o
caso, novas pesquisas, tendo em vista a experiência adquirida no desenvolvimento do
trabalho e visando a sua complementação.
1.2.3 Conclusão
Mesmo que se tenham várias conclusões deve-se usar sempre o termo no singular, pois,
se trata da conclusão do trabalho em si e não um mero enunciado das conclusões a que
o(a) autor(a) chegou. È a recapitulação sintética dos resultados e da discussão do estudo
ou pesquisa. Pode apresentar deduções lógicas e correspondentes aos objetivos
propostos.
1.3 PÓS-TEXTUAIS
Nesta secção compreendem as informações que complementam o trabalho acadêmico.
1.3.1 Referências (obrigatório)
Conjuntos de elementos que permitem a identificação, no todo ou em parte, de
documentos impressos ou registrados em diversos tipos de materiais que foram
mencionados explicitamente no decorrer do trabalho. Não deve constar nas referencias
elementos que não foram citados no texto.
As referências deverão ser apresentadas em lista ordenada alfabeticamente por autor
(sistema autor-data), usar espaçamento entre linhas simples e entre as referências, duplo
espaço e alinhados à esquerda.
O título deve ser centralizado e sem indicativo numérico.
1.3.2 Obras consultadas (opcional)
São materiais que foram utilizados para compor um idéia e não foi citado no texto.
1.3.3 Glossário (opcional)
É um vocabulário explicativo dos termos, conceitos, palavras, expressões, frases utilizadas
no decorrer do trabalho e que podem dar margens a interpretações errôneas ou que sejam
desconhecidas do público alvo e não tenham sido explicados no texto.
1.3.4 Apêndice (s) (opcional)
Documentos que são anexados no final do trabalho com a finalidade de abonar ou
documentar dados ou fatos citados no decorrer de seu desenvolvimento. São documentos
elaborados pelo próprio autor e que completam seu raciocínio sem, prejudicar a
explanação feita no corpo do trabalho.
Os apêndices são identificados por letra maiúscula do alfabeto consecutivas, travessão e
pelos respectivos títulos. Exemplo:
APÊNDICE A - Avaliação numérica... APENDICE B - Avaliação de células...
1.3.5 Anexos (opcional)
Suportes elucidativos e indispensáveis para compreensão do texto, são constituídos de
documentos, nem sempre elaborados pelo próprio autor, que complementam a intenção
comunicativa do trabalho.
O título deve ser centralizado e sem indicativo numérico.
Se houver mais de um anexo, sua identificação deve ser feita por meio de letra maiúscula
do alfabeto. Exemplo:
ANEXO A - Questionário... ANEXO B - Representação gráfica...
2 CITAÇÃO NO TEXTO
Segundo a Associação Brasileira de Normas Técnicas (ABNT) - NBR10520 - Citação é a
“menção, no corpo do texto, de uma informação extraída de outra fonte".
2.1 SISTEMAS DE CHAMADA DA CITAÇÃO NO TEXTO
Segundo a ABNT, as citações devem ser indicadas no texto por um sistema de chamada:
autor-data ou numérico. Qualquer método adotado deverá ser seguido consistentemente
em todo o texto.
2.2 SISTEMA AUTOR-DATA
Esse estilo de citação permite ao leitor identificar, rapidamente a fonte de informação na
lista de referências, em ordem alfabética no final do trabalho.As citações são feitas pelo
sobrenome do autor ou pela instituição responsável, ou ainda, pelo título de entrada (caso
a autoria não esteja declarada), seguido da data de publicação do documento, separados
por vírgula ou entre parênteses.
EX.: O discurso competente, além de expressar significados, "representações, ordens,
injunções para fazer ou não fazer consequencias, significações no sentido amplo do
termo" (CASTORIADAS, 1991, p. 195), expressa também significantes cujas variáveis são
mais sinuosas. "Apesar das aparências, a desconstrução do logocentrismo não é uma
psicanálise da filosofia " segundo, Derrida, (1963, p.123)
2.3 SISTEMA NUMÉRICO
Neste sistema, a indicação da fonte é feita por uma numeração única e consecutiva, em
algarismo arábicos, remetendo a lista de referencias no final do trabalho, na mesma ordem
em que aparecem no texto. A indicação da numeração pode ser feita entre parênteses,
alinhada ao texto, ou situada um pouco acima da linha do texto em expoente à linha do
mesmo, após a pontuação que fecha a citação
EX.: Diz Rui Barbosa: " Tudo é viver, previvendo."(15) Diz Rui Barbosa: "Tudo é viver,
previvendo15."
2.4 CITAÇÃO DIRETA OU TEXTUAL
As citações diretas, no texto, de até três linhas, devem estar contidas entre aspas duplas.
EX.: Barbour (1971, p.35) descreve: “O estudo da morfologia dos terrenos..."
As citações diretas, no texto, de mais de três linhas devem ser destacadas com recuo de
4cm da margem esquerda com letra menor que a do texto, sem as aspas.
EX.: A teleconferência permite ao individuo participar de um encontronacional ou regional
sem a necessidade de deixar seu local de origem. Tipos comum de teleconferência
incluem o uso da televisão, telefone,e computador. Através da áudio-conferência,
utilizando a companhialocal de telefone, um sinal de áudio... (NICHOLS, 1993, p.181)
2.5 CITAÇÃO INDIRETA
Transcrição de conceitos do autor consultado, porém descritos com as próprias palavras
do redator. Na citação indireta o autor tem liberdade para escrever com suas palavras as
idéias do autor consultado.
EX.: Apenas poucos estudos examinaram a conformação de uma molécula inteira de
mucina, utilizando a NMR de carbono 13 e técnicas de disseminação luminosa, (GERKEN,
1989). (Dentro do parênteses o nome do autor deve estar em letras maiúsculas, só se usa
minúscula no texto).
2.6 CITAÇÃO DE CITAÇÃO
É a transcrição direta ou indireta de uma obra ao qual não se teve acesso. Nesse caso,
emprega-se a expressão latina "apud" (junto à), ou o equivalente em português "citado
por", para identificar a fonte secundária que foi efetivamente consultada.
EX.: Além desses aspectos sobre a formação do povo brasileiro, que ainda hoje
influenciam, de forma negativa, a disponibilidade para o ato de ler, outros ainda devem ser
observados. Sobre este assunto, são esclarecedoras as palavras de Silva (1986 apud
CARNEIRO, 1991, p. 31)
2.7 CITAÇÃO DE CANAIS INFORMAIS (AULA, CONFERÊNCIA, E-MAIL,
DEPOIMENTOS, ENTREVISTA.)
Quando se tratar de dados obtidos por informação verbal (palestras, debates,
comunicações) indicar entre parênteses, a expressão informação verbal, mencionando os
dados disponíveis em rodapé.
EX.: O novo medicamento está disponível até o final deste semestre (informação verbal)1.
No rodapé da página: 1 Notícia fornecida pelo presidente do Brasil Fernando Henrique
Cardoso em Novembro de 2002.
2.8 CITAÇÃO COM UM AUTOR
EX. 1: (autor como parte do texto) Como afirma Almeida (1988, p. 14) "As novas
tecnologias são o resultado prático de cruzamentos entre as diversas faces do triangulo da
comunicação contemporânea: a tv, o satélite e o computador."
EX. 2: (autor não faz parte do texto) "As novas tecnologias são o resultado prático de
cruzamentos entre as diversas faces do triangulo da comunicação contemporânea: a tv, o
satélite e o computador." (ALMEIDA, 1988, p. 14)
OBS.: trata-se de citação direta, por isso o trecho retirado da obra consultada é digitado
entre aspas duplas e a pontuação do autor citado é fielmente reproduzida.
2.9 CITAÇÃO COM DOIS AUTORES
Devem ser apresentados pelos sobrenomes dos autores ligados por ; quando
apresentados entre parênteses. Quando citados no texto, devem ser ligados por "e",
seguidos do ano da publicação. Os nomes devem estar separados por " ; ". O símbolo &
indica sociedade comercial, portanto não é apropriado para um trabalho científico.
EX. 1: (autor como parte do texto) Zaccarelli e Fischmann (1994) identificam a estratégia
de oportunidades como sendo a adotada por empresas que enfrentam grandes variações
no nível de atividade em seus mercados. Ela consiste basicamente na manutenção de
mínimo esforço durante os períodos de baixa intensidade e na minimização do esforço em
período de pico.
EX. 2: (autor não faz parte do texto) As estratégia de oportunidades como sendo a adotada
por empresas que enfrentam grandes variações no nível de atividade em seus mercados.
Ela consiste basicamente na manutenção de mínimo esforço durante os períodos de baixa
intensidade e na minimização do esforço em período de pico. (ZACCARELLI;
FISCHMANN, 1994)
2.10 CITAÇÃO COM TRÊS AUTORES - CITA-SE OS TRÊS CITAÇÃO COM MAIS DE
TRÊS AUTORES CITA-SE O PRIMEIRO SEGUIDO DE “at al”
Com mais de três autores:
EX. 1: (autor como parte do texto) Lotufo Neto et. al (2001) afirmam que as pessoas com
depressão sofrem muito e procuram a ajuda de profissionais da saúde, porém estes
raramente identificam o problema.
EX. 2: (autor não faz parte do texto) As pessoas com depressão sofrem muito e procuram
a ajuda de profissionais da saúde, porém estes raramente identificam o problema.
(LOTUFO NETO et al., 2001)
2.11 CITAÇÃO DE VÁRIOS AUTORES À UMA MESMA IDÉIA
Citar os autores obedecendo a ordem alfabética de seus sobrenomes.
EX.: Essas proposições foram testadas dentro dos limites estreitos da pesquisa sobre
projeto do tabalho e em powerment. Dessa forma Parker, Wall e Jackson ( 1997) e Parker
(2000) demonstraram como autonomia e decisão são positivamente relacionadas com
comportamentos proativos, iniciativas, flexibilidades e internalizações de estratégias
organizacionais por parte dos empregados. Do mesmo modo, Cordery e Clegg, Leach,
Jackson (2000), Parker (1998),Wall (2000) .
2.12 CITAÇÃO DE AUTORES COM MESMO SOBRENOME
Havendo dois autores com o mesmo sobrenome e mesma data de publicação,
acrescentam-se as iniciais de seus prenomes.
EX.: 1Os dados para a amostra dessa pesquisa foram coletados no banco de dados
International Finance Corporation. Conforme salientam Costa J.R. e Costa M.R (1984).
2.13 CITAÇÃO DE UM MESMO AUTOR COM DATAS DE PUBLICAÇÕES DIFERENTES
EX.: Recentemente, foi comprovado que a educação continuada e o treinamento
representam a base de sustentação do controle de qualidade total Tavares (1994, 1995,
1998).
Importante: a seqüência das citações obedece a ordem cronológica das publicações.
2.14 CITAÇÃO DE UM MESMO AUTOR COM MESMAS DATAS DE PUBLICAÇÃO
EX.: De acordo com Robinson (1973a, 1973b, 1973c) o número de manifestação
corresponde a ....
Importante: na elaboração das referências as mesmas letras identificadoras dos
documentos deverão ser apresentadas.
2.15 CITAÇÃO CUJO AUTOR É UMA ENTIDADE COLETIVA
EX.: Segundo a ASSOCIAÇÃO BRASILEIRA DE NORMAS TÉCNICAS, (2002) todo autor
citado no texto deve ser relacionado nas referências.
OBS: As próximas vezes que a entidade for citada poderá ser utilizada apenas a sigla.
Exemplo: Segundo a ABNT...
2.16 CITAÇÃO DE TRABALHOS EM VIAS DE PUBLICAÇÃO (NO PRELO)
EX.: Segundo Carneiro (não publicado), todo comportamento humano decorre da
concepção que nós temos da realidade e nessa realidade existem três pólos distintos: nós
e aquilo que nós somos, nós e aquilo que nos cerca, nós e as outras pessoas. Nossa
postura na vida depende do modo como estabelecemos esta relação.
OBS: No caso do texto estar redigido em inglês, utiliza-se a expressão" in the press"
2.17 CITAÇÃO DE HOMEPAGE OU WEB SITE
Cita-se o autor pelo sobrenome, como se faz na citação tradicional. Quando não houver
autor cita-se a primeira palavra do título em CAPS LOCK (A ABNT orienta fazer a citação
da mesma forma que a do autor-livro e autor revista. Não se faz menção do site na nota de
rodapé, pois existe uma referência própria para documentos retirados da Internet.
EX.: Ao tratar de biblioteca digital, Cunha (1999) esclarece que ela " é também conhecida
como biblioteca eletrônica (principalmente no Reino Unido), biblioteca virtual (quando
utiliza recursos da realidade virtual), bibliotecas sem paredes e biblioteca virtual.
Somente na lista de referências cita-se o nome completo do autor o nome do site e a data
do acesso.
2.18 CITAÇÃO DE OBRAS CLÁSSICAS
EX.: Homero exulta o povo "Bravos, meus filhos! Vigiai, sempre assim; que ninguém ceda
ao sono..." (Ilíada, 10, p.173). O volume deve ser indicado em arábico e deve-se colocar a
designação da página " p. "
2.19 CITAÇÃO COM OMISSÃO DE PARTE DO TEXTO
Omissões em citações são permitidas quando não alteram o sentido do texto. São
indicadas pelo uso de reticências no inicio ou no final da citação.Quando houver omissões,
no meio da citação, usam-se reticências entre colchetes. As reticências indicam
interrupção de um pensamento ou omissão intencional de algo que se devia ou que podia
dizer e que apenas se sugere, por estar facilmente subtendido.
EX.: No inicio da citação: "...alguns dos piores erros na construção organizacional tem sido
cometidos pela imposição de um modelo mecanicista de organização ideal" ou "universal"
a uma empresa viva" (CASTRO, 1976, p.41)
No meio da citação: “O poder tributário [...] é à base de aplicação de qualquer categoria de
tributos" (FOUROUGE, 1973, p. 41)
No final da citação: "Em relação a este tema Muraro (1983) no seu estudo com mulheres
brasileiras da classe burguesa, afirma que uma das preocupações mais importantes
destas mulheres centrava-se na própria aceitação...”.
2.20 NUMERAÇÃO
A numeração das notas explicativas é feita em algarismo arábico, devendo ter numeração
única e consecutiva para cada capítulo ou parte. Não se inicia a numeração a cada página.
Ibdem - ibd [ na mesma obra] - Usado quando se faz várias citações seguidas de um
mesmo Documento.
5 Silva, 1980, p.120 6 Ibid, p. 132Idem - Id [ do mesmo autor] - Obras diferentes do mesmo
autor.
5 Silva, 1980, p. 132 6 Id, 1992, p. 132
Opus citatum - op. cit. [obra citada] - Refere-se à obra citada anteriormente “na mesma
página”, quando houver intercalação de outras notas.
5 Silva, 1980, p. 23 6 Pereira, 1991, p. 213 7 Silva, op. cit., 93Locus citatum - loc cit [lugar
citado] - Refere-se a mesma página de uma obra citada anteriormente, quando houver
intercalação de outras notas.
5 Silva, 1995, p120 6 Pereira, 1994, p.132 7 Silva, loc. Cit
Nota:
As expressões latinas somente podem ser usadas em notas de rodapé.
Das expressões latinas, a expressão apud é a única que pode ser usada no texto também.
3 REFERÊNCIAS
Segue nesta secção exemplos dos tipos de referências e sua ordem exata conforme
norma vigente da ABNT – NBR 6023.
ABORÍGENES. In: Novo Aurélio : dicionário da língua portuguesa. Rio de Janeiro: Nova
Fronteira. 2000.
3.14 LEIS E DECRETOS
BRASIL. Decreto lei n. 2.425, de 7 de abril de 1988. Estabelece critérios para pagamento
de gratificações e vantagens pecuniárias aos titulares de cargos e empregos na
Administração Federal. Diário oficial da República Federativa do Brasil, Brasília, v.126, n.
66, p.6009, 08 de abril. Seção 1, pt 1
3.15 ACÓRDÃOS DECISÕES E SENTENÇAS DE CORTES OU TRIBUNAISNOME DO
PAÍS, ESTADO OU MUNICÍPIO.
BRASIL. Supremo Tribunal Federal. Deferimento de pedido de extradição. Extradição n.
410. Estados Unidos da América e José Antônio Hernandez. Relator: Ministro Rafael
Mayer. 21 mar. 1984. Revista Trimestral de Jurisprudencia, Brasilia, v. 109, p. 870-879,
set. 1984.
3.16 PARECERES, RESOLUÇÕES E INDICAÇÕES AUTORIA
CONSELHO FEDERAL DE EDUCAÇÃO. Resolução n. 16 de 13 de dezembro de 1984.
Dispões sobre reajustamento de taxas, contribuições e semestralidades escolares e altera
e altera a relação do artigo 5 da da resolução n. 1 de 14/1/83. Relator: Lafayete de
Azevedo. Diário Oficial da República Federativa do Brasil, Brasília, 13 dez. 1984. Séc. 1, p.
190-191.
3.17 BÍBLIA
Bíblia considerada no todo
BIBLIA. Idioma. Título. Tradução ou versão. Edição. Local: Editora, ano
BIBLIA. Português. Bíblia sagrada. Tradução: Centro Bíblico Católico. 34. ed rev. São
Paulo: Ave Maria, 1982.
Partes da Bíblia
Quando se tratar de partes da bíblia, inclui-se o titulo da parte antes da indicação do
idioma e menciona-se a localização da parte (capítulo ou versículo) no final.
BIBLIA, N. T. João. Português. Bíblia sagrada. Reed. Versão de Anttonio Pereira de
Figueiredo. São Paulo: Ed. Da Américas, 1950. Cap. 12, vers. 11.
3.18 ATAS DE REUNIÕES
Universidade Metodista de São Paulo. Conselho de Ensino e Pesquisa, São Bernardo do
Campo. Ata da sessão realizada no dia 10 out. 2002. Livro 30, p. 10 verso.
3.19 ARQUIVOS ELETRÔNICOS
UNIVERSIDADE METODISTA DE SÃO PAULO. Sistema de Bibliotecas. Normas.doc.
Manual para apresentação de trabalhos científicos. Biblioteca Central. São Bernardo do
Campo, 16 out. 2002. 2 disquetes. Word 5.0. SILVA, L.L. B. Apostila.doc. São Bernardo do
Campo, 16 out. 2001. Arquivo (605 bytes); disquetes 3 ½ Word for Windows 6.0.
UNIVERSIDADE METODISTA DE SÃO PAULO. Biblioteca Central. Manual de referencia.
São Bernardo do Campo, 2002. 1 disquete.
SANTOS, J. J. Discussões sobre normalização de trabalhos [mensagem pessoal].
Mensagem recebida porbiblioteca@metodista.br em 12 out. 2002.
NOTA: Segundo a ABNT, as mensagens que circulam por intermédio do correio eletrônico
devem ser referenciadas somente quando não se dispuser de nenhuma outra fonte para
abordar o assunto em discussão. Mensagens trocadas por e-mail tem caráter informal,
interpessoal e efêmero, e desaparece rapidamente, não sendo recomendável seu uso
como fonte cientifica ou técnica de pesquisa.
3.20 DOCUMENTOS ELETRÔNICOS (disponíveis em meio tradicional e que também se
apresentam em meio eletrônico)
a- Livro no todo:
QUEIRÓS, Eça de. A relíquia. In: BIBLIOTECA virtual do estudante brasileiro. São Paulo:
USP, 1998. Disponível em: <http://www.bibvirt.futuro.usp.br>. Acesso em: 11 nov. 2002.
b- Evento no todo:
CONGRESSO BRASILEIRO DE CIENCIAS DO MOVIMENTO, 35., 2002, São Paulo.
Anais... São Paulo, SP: UMESP. 1 cd-rom.
ABORÍGENES. In: Novo Aurélio : dicionário da língua portuguesa. Rio de Janeiro: Nova
Fronteira. 2000. Disponível em <http://www.dicionariodalinguaportuguesa.com.br >.
Acesso em: 12 nov. 2002.
f- Jornal
Estado de São Paulo. São Paulo, ano 126, n. 39401, nov. 2002. Disponível em:
<http://www.estadao.com.br >. Acesso em: 12 nov. 2002.
g- Artigo de jornal
COMÉRCIO, eletrônico. O Povo On-line, Fortaleza, 18 nov. 1989. Disponível em:
<http://www.opovo.com.br >. Acesso em: 18 nov. 2002.
h- Artigo de revista
SANTOS, Lineu. O bibliotecário de referencia. Ciência da Informação. Brasília : IBICT, v.
26, n. 3, 1997. Disponível em <http://www.ibict.br/cionline/ >. Acesso em: 18 nov. 2002.
3.21 DOCUMENTOS TRADUZIDOS
Pode-se indicar a fonte da tradução quando mencionada.
CARRUTH, J. A nova casa do Bebeto. Desenho de Tony Hutchings. Tradução Ruth
Rocha. São Paulo: Circulo do Livro, 1993. 21p. Tradução de: Moving House.
ANEXO A - Roteiro para Formatar o Trabalho Acadêmico Inserindo Numeração a partir da
Introdução:
Fazer a quebra de página na folha anterior a introdução ou a anterior a que se inicia a
numeração.Na barra de menu do word clicar em:
Inserir
Quebra de página
Tipos de quebra de seção – Contínua
OK2. Na página da introdução ou a que inicia a numeração. Clicar em (barra de menu do
word):
Exibir
Cabeçalho e rodapé
Desabilitar o ícone : “mesmo que a seção anterior”
Formatar números de página – completar o campo “iniciar em”: com a numeração que
inicia o seu trabalho.
Clicar no ícone : “inserir números da página”

Normas abnt para trabalhos acadêmicos 2013 para ajuda-lo no TCC ou monografia

  • 1.
    Normas ABNT paraTrabalhos Acadêmicos 2013 Quem não sofreu para adaptar seu trabalho acadêmico (TCC , artigo, entre outros) às Normas da "bendita" ABNT? Pois é. Mas para que seu trabalho possa ser divulgado e publicado ele deve obedecer a um padrão estrutural. Lembre-se que cada instituição pode ter alguma particularidade quanto a essas regras. Falamos sobre como fazer citações, referências, gráficos, tabelas, enfim. Tudo que você precisa para fazer e acontecer no seu trabalho. Aproveite bem e lembre-se que sem esforço, a vitória não tem sabor! NORMAS ABNT 2013 Baseado em normas vigentes da ABNT NBR 6023, 6027, 6028, 10520, 14724. Objetivo Tem-se como objetivo estabelecer uniformidade na apresentação dos trabalhos acadêmicos desta instituição e também ser ferramenta de auxilio no processo de elaboração dos trabalhos. 1- ESTRUTURA DOS TRABALHOS ACADÊMICOS (teses, dissertações, monografias, Trabalho de conclusão de curso e outros) Os elementos de um trabalho acadêmico possuem estrutura composta por partes pré- textuais, textuais e pós-textuais, sendo algumas dessas partes consideradas obrigatórias e outras opcionais. Devem obedecer a seguinte ordem: 1.1 PRÉ-TEXTUAIS 1.1.1 Capa (obrigatório) 1.1.2 Folha de rosto (obrigatório) 1.1.2.2 Verso da folha de rosto ou após para versão digital - Ficha Catalográfica (obrigatório) 1.1.3 Errata (opcional) 1.1.4 Folha de aprovação (obrigatório) 1.1.5 Dedicatória (opcional) 1.1.6 Agradecimentos (opcional) 1.1.7 Epígrafe (opcional) 1.1.8 Resumo em português / Resumo em inglês (obrigatório) 1.1.9 Lista de ilustrações, Tabelas, Abreviaturas e siglas, Símbolos(opcional) 1.1.9.1 Apresentação de ilustrações no texto 1.1.9.2 Apresentação de tabelas e quadros no texto 1.1.10 Sumário (obrigatório)
  • 2.
    1.2 TEXTUAIS 1.2.1 Introdução 1.2.2Desenvolvimento 1.2.2.1 Revisão da Literatura 1.2.2.2 Proposição 1.2.2.3 Método 1.2.2.4 Resultados 1.2.2.5 Discussão 1.2.3 Conclusão 1.3 PÓS-TEXTUAIS 1.3.1 Referências (obrigatório) 1.3.2 Obras consultadas (opcional) 1.3.3 Glossário (opcional) 1.3.4 Apêndice (s) (opcional) 1.3.5 Anexos (opcional) 2 CITAÇÃO NO TEXTO 2.1 SISTEMAS DE CHAMADA DA CITAÇÃO NO TEXTO 2.2 SISTEMA AUTOR-DATA 2.3 SISTEMA NUMÉRICO 2.4 CITAÇÃO DIRETA OU TEXTUAL 2.5 CITAÇÃO INDIRETA 2.6 CITAÇÃO DE CITAÇÃO 2.7 CITAÇÃO DE CANAIS INFORMAIS (AULA, CONFERÊNCIA, E-MAIL, DEPOIMENTOS, ENTREVISTA.) 2.8 CITAÇÃO COM UM AUTOR 2.9 CITAÇÃO COM DOIS AUTORES 2.10 CITAÇÃO COM TRÊS AUTORES - CITA-SE OS TRÊS CITAÇÃO COM MAIS DE TRÊS AUTORES CITA-SE O PRIMEIRO SEGUIDO DE “at al” 2.11 CITAÇÃO DE VÁRIOS AUTORES À UMA MESMA IDÉIA 2.12 CITAÇÃO DE AUTORES COM MESMO SOBRENOME 2.13 CITAÇÃO DE UM MESMO AUTOR COM DATAS DE PUBLICAÇÕES DIFERENTES 2.14 CITAÇÃO DE UM MESMO AUTOR COM MESMAS DATAS DE PUBLICAÇÃO 2.15 CITAÇÃO CUJO AUTOR É UMA ENTIDADE COLETIVA 2.16 CITAÇÃO DE TRABALHOS EM VIAS DE PUBLICAÇÃO (NO PRELO) 2.17 CITAÇÃO DE HOMEPAGE OU WEB SITE 2.18 CITAÇÃO DE OBRAS CLÁSSICAS 2.19 CITAÇÃO COM OMISSÃO DE PARTE DO TEXTO 2.20 NUMERAÇÃO 3 REFERÊNCIAS 1.1 PRÉ-TEXTUAIS 1.1.1 Capa (obrigatório) Segue abaixo modelo de capa, que deve ser apresentado no formato A4 (21 cm x 29,7 cm), o projeto gráfico e de responsabilidade do autor, recomenda-se obedecer ao padrão de fonte Times New Roman ou Arial. Deve obedecer a seguinte ordem:nome da
  • 3.
    instituição, faculdade ecurso;nome do autor;título; subtítulo, se houver;local (cidade da instituição)ano da entrega Figura 1 - Modelo de Capa 1.1.2 Folha de rosto (obrigatório) Segue abaixo modelo de folha de rosto, que é a folha que contém os elementos essenciais à identificação do trabalho, deve ser apresentado no formato A4 (21 cm x 29,7 cm), o projeto gráfico e de responsabilidade do autor, recomenda-se obedecer ao padrão de fonte Times New Roman ou Arial. Deve obedecer a seguinte ordem: a-nome do autor; b- título; c- subtítulo, se houver; d- natureza (tese, dissertação, trabalho de conclusão de curso, monografia e outros) e objetivo (aprovação em disciplina, grau pretendido e outros); nome da instituição, faculdade, curso; área de concentração e- nome do orientado e, se houver, do co-orientador; f- local (cidade da instituição) g- ano da entrega
  • 4.
    Figura 2 -Modelo de Folha de Rosto 1.1.2.2 Verso da folha de rosto ou após para versão digital - Ficha Catalográfica (obrigatório) No verso da folha de rosto deverá constar a ficha catalográfica que é a identificação padrão do trabalho a para ser catalogado na biblioteca da Metodista ou em outras, e deverá seguir padrões internacionais conforme o Código de Catalogação Anglo-Americano – AACR2. A biblioteca é responsável de fazer a ficha catalográfica para todos os alunos da instituição procure a bibliotecária de seu campus.
  • 5.
    Figura 3 -Modelo de verso de Folha de Rosto 1.1.3 Errata (opcional) Utiliza-se para indicação de erros porventura cometidos e sua respectiva correção, acompanhados de sua localização no texto. Esta lista deverá constar após a folha de rosto.
  • 6.
    Figura 4 -Modelo de Errata 1.1.4 Folha de aprovação (obrigatório) Deve conter informações essenciais à aprovação do trabalho que constiui-se pelo nome do autor(es), título e subtítulo (se houver), natureza, objetivo, nome da instituição a que é submetido, área de concentração, data de aprovação, nome, titulação e assinatura dos componentes da banca examinadora e instituição a que pertencem. A data de aprovação e assinatura dos membros da banca é colocada após a aprovação do trabalho. Esta folha não recebe título.
  • 7.
    Figura 5 -Modelo de Folha de Aprovação 1.1.5 Dedicatória (opcional) Página opcional onde o(a) autor(a) presta homenagem ou dedica seu trabalho. Esta folha não recebe título e o projeto gráfico fica a critério do autor. 1.1.6 Agradecimentos (opcional) Devem ser dirigidos às pessoas ou instituições que, realmente contribuíram de maneira relevante à elaboração do trabalho, restringindo-se ao mínimo necessário. Deve receber título, o projeto gráfico fica a critério do autor. 1.1.7 Epígrafe (opcional) Frase, pensamento ou até mesmo versos no qual o autor apresenta citação seguida de autoria relacionada à matéria tratada no corpo do trabalho. Também podem ser apresentadas epígrafes nas folhas iniciais dos capítulos ou seções. Esta folha não recebe título e o projeto gráfico fica a critério do autor. 1.1.8 Resumo em português / Resumo em inglês (obrigatório) Deve ser um texto bastante sintético que inclui as idéias principais do trabalho, permitindo que tenha uma visão sucinta do todo, principalmente das questões de maior importância e das conclusões a que se tenha alcançado. É feito normalmente na língua de origem e numa outra de larga difusão, dependendo de seus objetivos e alcance. O título deve ser centralizado, sem indicativo numérico e deve ser redigido em parágrafo único. Em teses e dissertações, apresentar o resumo com, no máximo, 500 palavras e em monografias e outros trabalhos acadêmicos, com 250 palavras. As palavras-chave devem estar logo
  • 8.
    abaixo do resumo.Obs.: os resumos devem estar em folhas separadas, e devem obedecer a seguinte ordem: a- folha do resumo português. b- folha do resumo em inglês. 1.1.9 Lista de ilustrações, Tabelas, Abreviaturas e siglas, Símbolos(opcional) Enumeração de elementos selecionados do texto, como datas, ilustrações (figuras), exemplos e tabelas, cada item designado por seu nome específico, acompanhado do respectivo número da página. O título deve ser centralizado, sem indicativo numérico, obedecem à ordem que aparecem no texto, exceto para Abreviaturas e siglas que devem estar relacionados em ordem alfabética. Recomenda-se fazer lista para informações que contenham mais de 3 itens. Obs.: as listas devem estar em folhas separadas, e deve obedecer a seguinte ordem: 1ª - Lista de ilustrações ou figuras, 2ª - Tabelas, 3ª - Abreviaturas e siglas, 4ª - Símbolos. Figura 6 - Modelo de Lista 1.1.9.1 APRESENTAÇÃO DE ILUSTRAÇÕES NO TEXTO Entende-se como ilustração os gráficos, diagramas, desenhos, fotografias, mapas, etc. que complementam visualmente o texto.
  • 9.
    Figura 7 -Modelo de figura no Texto 1.1.9.2 APRESENTAÇÃO DE TABELAS E QUADROS NO TEXTO As tabelas apresentam informações tratadas estatisticamente; os quadros contêm informações textuais agrupadas em colunas.
  • 10.
    Figura 8 -Modelo de tabelas e Quadros no Texto 1.1.10 Sumário (obrigatório) Enumeração das principais divisões, seções e capítulos, na mesma ordem e grafia em que a matéria é apresentada no corpo do trabalho. Se o trabalho for apresentado em mais de um volume, em cada um deles deve constar o sumário completo do trabalho.
  • 11.
    Figura 9 -Modelo de Sumário 1.2 TEXTUAIS Essa é a parte do trabalho onde é exposta a matéria. Deve ser apresentado no formato A4 (21 cm x 29,7 cm), recomenda-se obedecer ao padrão de fonte Times New Roman ou Arial, margens iguais as partes pré-textuais, espacejamento 1,5 entre linhas. Em caso de citações diretas com mais de três linhas e legendas de tabelas e ilustrações, usa-se espaço simples. Os títulos e subtítulos das seções e subseções que compõem o texto devem ser alinhados à esquerda, precedidos de seus indicativos numéricos grafados em algarismos arábicos e separados entre si por um espaço de caractere e os títulos devem ser separados do texto que os precede ou que os sucede por dois espaços duplos. Cada seção primária deve ser iniciada em folha nova. Deve ter três partes principais: introdução, desenvolvimento e conclusão. 1.2.1 Introdução A partir da página inicial da introdução, todas as páginas devem ser numeradas inclusive referências, anexos etc, e o número deve vir no canto superior direito, a 2 cm da borda superior. A introdução é a parte inicial do texto, na qual devem constar a formulação e delimitação do assunto tratado, bem como os objetivos da pesquisa. Tem por finalidade fornecer ao leitor os antecedentes que justificam o trabalho, assim como enfocar o assunto
  • 12.
    a ser abordado.A introdução pode incluir informações sobre a natureza e importância do problema, sua relação com outros estudos sobre o mesmo assunto, suas limitações e objetivos. Essa seção deve preferentemente representar a essência do pensamento do autor em relação ao assunto que pretende estudar. Deve ser abrangente sem ser prolongada. É um discurso de abertura em que o pesquisador oferece ao leitor uma síntese dos conceitos da literatura; expressa sua própria opinião - contrastando-a ou não - com a literatura; estabelece as razões de ser de seu trabalho sumariando apropriadamente começo, meio e fim de sua proposta de estudo. Figura 10 - Modelo de Introdução 1.2.2 Desenvolvimento Parte principal do texto, que contém a exposição ordenada e pormenorizada do assunto. Pode ser dividida em seções e subseções, que variam em função do tema e da abordagem do método. Portanto, a organização do texto será determinada pela natureza do trabalho monográfico e respeitará a tradição da área em que o mesmo se insere. Em trabalhos que se propõem a rever e comentar a literatura, e que não relatam pesquisa de campo ou de laboratório conduzida pelo autor, a Proposição precederá a revisão de literatura. Também não se justifica uma seção Resultados, porque em trabalhos dessa natureza não existe coleta de dados e respectivo tratamento estatístico. Em trabalhos nos quais se relata pesquisa de laboratório ou de campo conduzida pelo autor, o
  • 13.
    Desenvolvimento das monografias,dissertações ou teses apresentarão nessa ordem as seguintes partes do texto: Revisão da Literatura; Proposição; Método; Resultados; Discussão. 1.2.2.1 Revisão da Literatura Da Revisão da Literatura devem constar trabalhos preexistentes, que serviram de subsídio às intenções de pesquisa do autor. Pode constituir um corpo único ou ser subdividida, caso o assunto a ser tratado assim o exija. A ordem cronológica dos fatos deve ser obedecida, permitindo uma visão histórica do desenvolvimento do conhecimento do tema. 1.2.2.2 Proposição A seção da Proposição destina-se a assentar as intenções do autor em relação ao assunto. Deve expressar coerência recíproca entre o título e as seções de Revisão da Literatura e o Material e Método. 1.2.2.3 Método A seção de Método destina-se a expor os meios dos quais o autor se valeu para a execução do trabalho. Pode ser redigida em corpo único ou dividida em subseções. As subseções mais comuns são: Sujeitos, Material, Procedimentos. Se houver preferência por redigir em corpo único, a cada produto, material ou equipamento citado no texto, corresponderá uma nota de rodapé na qual constará no mínimo o tipo e a origem do meio empregado. 1.2.2.4 Resultados Nesta seção o autor irá expor o obtido em suas observações. Os resultados poderão estar expressos em quadros, gráficos, tabelas, fotografias ou outros meios que demonstre o que o trabalho permitiu verificar. Os dados expressos não devem ser repetidos em mais de um tipo de ilustração. 1.2.2.5 Discussão A discussão constitui uma seção com maior liberdade. Nessa fase o autor, ao tempo que justifica os meios que usou para a obtenção dos resultados, pode contrastar esses com os constantes da literatura pertinente. A liberdade dessa seção se expressa na possibilidade de constarem deduções capazes de conduzir o leitor naturalmente às conclusões. Na discussão dos resultados o autor deve cumprir as seguintes etapas: a- estabelecer relações entre causas e efeitos; b- apontar as generalizações e os princípios básicos, que tenham comprovações nas observações experimentais; c- esclarecer as exceções, modificações e contradições das hipóteses, teorias e princípios diretamente relacionados com o trabalho realizado; d- indicar as aplicações teóricas ou práticas dos resultados obtidos, bem como, suas limitações; e- elaborar, quando possível, uma teoria para explicar certas observações ou resultados obtidos; f- sugerir, quando for o caso, novas pesquisas, tendo em vista a experiência adquirida no desenvolvimento do trabalho e visando a sua complementação. 1.2.3 Conclusão
  • 14.
    Mesmo que setenham várias conclusões deve-se usar sempre o termo no singular, pois, se trata da conclusão do trabalho em si e não um mero enunciado das conclusões a que o(a) autor(a) chegou. È a recapitulação sintética dos resultados e da discussão do estudo ou pesquisa. Pode apresentar deduções lógicas e correspondentes aos objetivos propostos. 1.3 PÓS-TEXTUAIS Nesta secção compreendem as informações que complementam o trabalho acadêmico. 1.3.1 Referências (obrigatório) Conjuntos de elementos que permitem a identificação, no todo ou em parte, de documentos impressos ou registrados em diversos tipos de materiais que foram mencionados explicitamente no decorrer do trabalho. Não deve constar nas referencias elementos que não foram citados no texto. As referências deverão ser apresentadas em lista ordenada alfabeticamente por autor (sistema autor-data), usar espaçamento entre linhas simples e entre as referências, duplo espaço e alinhados à esquerda. O título deve ser centralizado e sem indicativo numérico. 1.3.2 Obras consultadas (opcional) São materiais que foram utilizados para compor um idéia e não foi citado no texto. 1.3.3 Glossário (opcional) É um vocabulário explicativo dos termos, conceitos, palavras, expressões, frases utilizadas no decorrer do trabalho e que podem dar margens a interpretações errôneas ou que sejam desconhecidas do público alvo e não tenham sido explicados no texto. 1.3.4 Apêndice (s) (opcional) Documentos que são anexados no final do trabalho com a finalidade de abonar ou documentar dados ou fatos citados no decorrer de seu desenvolvimento. São documentos elaborados pelo próprio autor e que completam seu raciocínio sem, prejudicar a explanação feita no corpo do trabalho. Os apêndices são identificados por letra maiúscula do alfabeto consecutivas, travessão e pelos respectivos títulos. Exemplo: APÊNDICE A - Avaliação numérica... APENDICE B - Avaliação de células... 1.3.5 Anexos (opcional) Suportes elucidativos e indispensáveis para compreensão do texto, são constituídos de documentos, nem sempre elaborados pelo próprio autor, que complementam a intenção comunicativa do trabalho. O título deve ser centralizado e sem indicativo numérico. Se houver mais de um anexo, sua identificação deve ser feita por meio de letra maiúscula do alfabeto. Exemplo: ANEXO A - Questionário... ANEXO B - Representação gráfica...
  • 15.
    2 CITAÇÃO NOTEXTO Segundo a Associação Brasileira de Normas Técnicas (ABNT) - NBR10520 - Citação é a “menção, no corpo do texto, de uma informação extraída de outra fonte". 2.1 SISTEMAS DE CHAMADA DA CITAÇÃO NO TEXTO Segundo a ABNT, as citações devem ser indicadas no texto por um sistema de chamada: autor-data ou numérico. Qualquer método adotado deverá ser seguido consistentemente em todo o texto. 2.2 SISTEMA AUTOR-DATA Esse estilo de citação permite ao leitor identificar, rapidamente a fonte de informação na lista de referências, em ordem alfabética no final do trabalho.As citações são feitas pelo sobrenome do autor ou pela instituição responsável, ou ainda, pelo título de entrada (caso a autoria não esteja declarada), seguido da data de publicação do documento, separados por vírgula ou entre parênteses. EX.: O discurso competente, além de expressar significados, "representações, ordens, injunções para fazer ou não fazer consequencias, significações no sentido amplo do termo" (CASTORIADAS, 1991, p. 195), expressa também significantes cujas variáveis são mais sinuosas. "Apesar das aparências, a desconstrução do logocentrismo não é uma psicanálise da filosofia " segundo, Derrida, (1963, p.123) 2.3 SISTEMA NUMÉRICO Neste sistema, a indicação da fonte é feita por uma numeração única e consecutiva, em algarismo arábicos, remetendo a lista de referencias no final do trabalho, na mesma ordem em que aparecem no texto. A indicação da numeração pode ser feita entre parênteses, alinhada ao texto, ou situada um pouco acima da linha do texto em expoente à linha do mesmo, após a pontuação que fecha a citação EX.: Diz Rui Barbosa: " Tudo é viver, previvendo."(15) Diz Rui Barbosa: "Tudo é viver, previvendo15." 2.4 CITAÇÃO DIRETA OU TEXTUAL As citações diretas, no texto, de até três linhas, devem estar contidas entre aspas duplas. EX.: Barbour (1971, p.35) descreve: “O estudo da morfologia dos terrenos..." As citações diretas, no texto, de mais de três linhas devem ser destacadas com recuo de 4cm da margem esquerda com letra menor que a do texto, sem as aspas. EX.: A teleconferência permite ao individuo participar de um encontronacional ou regional sem a necessidade de deixar seu local de origem. Tipos comum de teleconferência incluem o uso da televisão, telefone,e computador. Através da áudio-conferência, utilizando a companhialocal de telefone, um sinal de áudio... (NICHOLS, 1993, p.181) 2.5 CITAÇÃO INDIRETA Transcrição de conceitos do autor consultado, porém descritos com as próprias palavras do redator. Na citação indireta o autor tem liberdade para escrever com suas palavras as idéias do autor consultado. EX.: Apenas poucos estudos examinaram a conformação de uma molécula inteira de mucina, utilizando a NMR de carbono 13 e técnicas de disseminação luminosa, (GERKEN,
  • 16.
    1989). (Dentro doparênteses o nome do autor deve estar em letras maiúsculas, só se usa minúscula no texto). 2.6 CITAÇÃO DE CITAÇÃO É a transcrição direta ou indireta de uma obra ao qual não se teve acesso. Nesse caso, emprega-se a expressão latina "apud" (junto à), ou o equivalente em português "citado por", para identificar a fonte secundária que foi efetivamente consultada. EX.: Além desses aspectos sobre a formação do povo brasileiro, que ainda hoje influenciam, de forma negativa, a disponibilidade para o ato de ler, outros ainda devem ser observados. Sobre este assunto, são esclarecedoras as palavras de Silva (1986 apud CARNEIRO, 1991, p. 31) 2.7 CITAÇÃO DE CANAIS INFORMAIS (AULA, CONFERÊNCIA, E-MAIL, DEPOIMENTOS, ENTREVISTA.) Quando se tratar de dados obtidos por informação verbal (palestras, debates, comunicações) indicar entre parênteses, a expressão informação verbal, mencionando os dados disponíveis em rodapé. EX.: O novo medicamento está disponível até o final deste semestre (informação verbal)1. No rodapé da página: 1 Notícia fornecida pelo presidente do Brasil Fernando Henrique Cardoso em Novembro de 2002. 2.8 CITAÇÃO COM UM AUTOR EX. 1: (autor como parte do texto) Como afirma Almeida (1988, p. 14) "As novas tecnologias são o resultado prático de cruzamentos entre as diversas faces do triangulo da comunicação contemporânea: a tv, o satélite e o computador." EX. 2: (autor não faz parte do texto) "As novas tecnologias são o resultado prático de cruzamentos entre as diversas faces do triangulo da comunicação contemporânea: a tv, o satélite e o computador." (ALMEIDA, 1988, p. 14) OBS.: trata-se de citação direta, por isso o trecho retirado da obra consultada é digitado entre aspas duplas e a pontuação do autor citado é fielmente reproduzida. 2.9 CITAÇÃO COM DOIS AUTORES Devem ser apresentados pelos sobrenomes dos autores ligados por ; quando apresentados entre parênteses. Quando citados no texto, devem ser ligados por "e", seguidos do ano da publicação. Os nomes devem estar separados por " ; ". O símbolo & indica sociedade comercial, portanto não é apropriado para um trabalho científico. EX. 1: (autor como parte do texto) Zaccarelli e Fischmann (1994) identificam a estratégia de oportunidades como sendo a adotada por empresas que enfrentam grandes variações no nível de atividade em seus mercados. Ela consiste basicamente na manutenção de mínimo esforço durante os períodos de baixa intensidade e na minimização do esforço em período de pico. EX. 2: (autor não faz parte do texto) As estratégia de oportunidades como sendo a adotada por empresas que enfrentam grandes variações no nível de atividade em seus mercados. Ela consiste basicamente na manutenção de mínimo esforço durante os períodos de baixa intensidade e na minimização do esforço em período de pico. (ZACCARELLI; FISCHMANN, 1994)
  • 17.
    2.10 CITAÇÃO COMTRÊS AUTORES - CITA-SE OS TRÊS CITAÇÃO COM MAIS DE TRÊS AUTORES CITA-SE O PRIMEIRO SEGUIDO DE “at al” Com mais de três autores: EX. 1: (autor como parte do texto) Lotufo Neto et. al (2001) afirmam que as pessoas com depressão sofrem muito e procuram a ajuda de profissionais da saúde, porém estes raramente identificam o problema. EX. 2: (autor não faz parte do texto) As pessoas com depressão sofrem muito e procuram a ajuda de profissionais da saúde, porém estes raramente identificam o problema. (LOTUFO NETO et al., 2001) 2.11 CITAÇÃO DE VÁRIOS AUTORES À UMA MESMA IDÉIA Citar os autores obedecendo a ordem alfabética de seus sobrenomes. EX.: Essas proposições foram testadas dentro dos limites estreitos da pesquisa sobre projeto do tabalho e em powerment. Dessa forma Parker, Wall e Jackson ( 1997) e Parker (2000) demonstraram como autonomia e decisão são positivamente relacionadas com comportamentos proativos, iniciativas, flexibilidades e internalizações de estratégias organizacionais por parte dos empregados. Do mesmo modo, Cordery e Clegg, Leach, Jackson (2000), Parker (1998),Wall (2000) . 2.12 CITAÇÃO DE AUTORES COM MESMO SOBRENOME Havendo dois autores com o mesmo sobrenome e mesma data de publicação, acrescentam-se as iniciais de seus prenomes. EX.: 1Os dados para a amostra dessa pesquisa foram coletados no banco de dados International Finance Corporation. Conforme salientam Costa J.R. e Costa M.R (1984). 2.13 CITAÇÃO DE UM MESMO AUTOR COM DATAS DE PUBLICAÇÕES DIFERENTES EX.: Recentemente, foi comprovado que a educação continuada e o treinamento representam a base de sustentação do controle de qualidade total Tavares (1994, 1995, 1998). Importante: a seqüência das citações obedece a ordem cronológica das publicações. 2.14 CITAÇÃO DE UM MESMO AUTOR COM MESMAS DATAS DE PUBLICAÇÃO EX.: De acordo com Robinson (1973a, 1973b, 1973c) o número de manifestação corresponde a .... Importante: na elaboração das referências as mesmas letras identificadoras dos documentos deverão ser apresentadas. 2.15 CITAÇÃO CUJO AUTOR É UMA ENTIDADE COLETIVA EX.: Segundo a ASSOCIAÇÃO BRASILEIRA DE NORMAS TÉCNICAS, (2002) todo autor citado no texto deve ser relacionado nas referências. OBS: As próximas vezes que a entidade for citada poderá ser utilizada apenas a sigla. Exemplo: Segundo a ABNT... 2.16 CITAÇÃO DE TRABALHOS EM VIAS DE PUBLICAÇÃO (NO PRELO) EX.: Segundo Carneiro (não publicado), todo comportamento humano decorre da
  • 18.
    concepção que nóstemos da realidade e nessa realidade existem três pólos distintos: nós e aquilo que nós somos, nós e aquilo que nos cerca, nós e as outras pessoas. Nossa postura na vida depende do modo como estabelecemos esta relação. OBS: No caso do texto estar redigido em inglês, utiliza-se a expressão" in the press" 2.17 CITAÇÃO DE HOMEPAGE OU WEB SITE Cita-se o autor pelo sobrenome, como se faz na citação tradicional. Quando não houver autor cita-se a primeira palavra do título em CAPS LOCK (A ABNT orienta fazer a citação da mesma forma que a do autor-livro e autor revista. Não se faz menção do site na nota de rodapé, pois existe uma referência própria para documentos retirados da Internet. EX.: Ao tratar de biblioteca digital, Cunha (1999) esclarece que ela " é também conhecida como biblioteca eletrônica (principalmente no Reino Unido), biblioteca virtual (quando utiliza recursos da realidade virtual), bibliotecas sem paredes e biblioteca virtual. Somente na lista de referências cita-se o nome completo do autor o nome do site e a data do acesso. 2.18 CITAÇÃO DE OBRAS CLÁSSICAS EX.: Homero exulta o povo "Bravos, meus filhos! Vigiai, sempre assim; que ninguém ceda ao sono..." (Ilíada, 10, p.173). O volume deve ser indicado em arábico e deve-se colocar a designação da página " p. " 2.19 CITAÇÃO COM OMISSÃO DE PARTE DO TEXTO Omissões em citações são permitidas quando não alteram o sentido do texto. São indicadas pelo uso de reticências no inicio ou no final da citação.Quando houver omissões, no meio da citação, usam-se reticências entre colchetes. As reticências indicam interrupção de um pensamento ou omissão intencional de algo que se devia ou que podia dizer e que apenas se sugere, por estar facilmente subtendido. EX.: No inicio da citação: "...alguns dos piores erros na construção organizacional tem sido cometidos pela imposição de um modelo mecanicista de organização ideal" ou "universal" a uma empresa viva" (CASTRO, 1976, p.41) No meio da citação: “O poder tributário [...] é à base de aplicação de qualquer categoria de tributos" (FOUROUGE, 1973, p. 41) No final da citação: "Em relação a este tema Muraro (1983) no seu estudo com mulheres brasileiras da classe burguesa, afirma que uma das preocupações mais importantes destas mulheres centrava-se na própria aceitação...”. 2.20 NUMERAÇÃO A numeração das notas explicativas é feita em algarismo arábico, devendo ter numeração única e consecutiva para cada capítulo ou parte. Não se inicia a numeração a cada página. Ibdem - ibd [ na mesma obra] - Usado quando se faz várias citações seguidas de um mesmo Documento. 5 Silva, 1980, p.120 6 Ibid, p. 132Idem - Id [ do mesmo autor] - Obras diferentes do mesmo autor. 5 Silva, 1980, p. 132 6 Id, 1992, p. 132
  • 19.
    Opus citatum -op. cit. [obra citada] - Refere-se à obra citada anteriormente “na mesma página”, quando houver intercalação de outras notas. 5 Silva, 1980, p. 23 6 Pereira, 1991, p. 213 7 Silva, op. cit., 93Locus citatum - loc cit [lugar citado] - Refere-se a mesma página de uma obra citada anteriormente, quando houver intercalação de outras notas. 5 Silva, 1995, p120 6 Pereira, 1994, p.132 7 Silva, loc. Cit Nota: As expressões latinas somente podem ser usadas em notas de rodapé. Das expressões latinas, a expressão apud é a única que pode ser usada no texto também. 3 REFERÊNCIAS Segue nesta secção exemplos dos tipos de referências e sua ordem exata conforme norma vigente da ABNT – NBR 6023.
  • 22.
    ABORÍGENES. In: NovoAurélio : dicionário da língua portuguesa. Rio de Janeiro: Nova Fronteira. 2000. 3.14 LEIS E DECRETOS BRASIL. Decreto lei n. 2.425, de 7 de abril de 1988. Estabelece critérios para pagamento de gratificações e vantagens pecuniárias aos titulares de cargos e empregos na Administração Federal. Diário oficial da República Federativa do Brasil, Brasília, v.126, n. 66, p.6009, 08 de abril. Seção 1, pt 1
  • 23.
    3.15 ACÓRDÃOS DECISÕESE SENTENÇAS DE CORTES OU TRIBUNAISNOME DO PAÍS, ESTADO OU MUNICÍPIO. BRASIL. Supremo Tribunal Federal. Deferimento de pedido de extradição. Extradição n. 410. Estados Unidos da América e José Antônio Hernandez. Relator: Ministro Rafael Mayer. 21 mar. 1984. Revista Trimestral de Jurisprudencia, Brasilia, v. 109, p. 870-879, set. 1984. 3.16 PARECERES, RESOLUÇÕES E INDICAÇÕES AUTORIA CONSELHO FEDERAL DE EDUCAÇÃO. Resolução n. 16 de 13 de dezembro de 1984. Dispões sobre reajustamento de taxas, contribuições e semestralidades escolares e altera e altera a relação do artigo 5 da da resolução n. 1 de 14/1/83. Relator: Lafayete de Azevedo. Diário Oficial da República Federativa do Brasil, Brasília, 13 dez. 1984. Séc. 1, p. 190-191. 3.17 BÍBLIA Bíblia considerada no todo BIBLIA. Idioma. Título. Tradução ou versão. Edição. Local: Editora, ano BIBLIA. Português. Bíblia sagrada. Tradução: Centro Bíblico Católico. 34. ed rev. São Paulo: Ave Maria, 1982. Partes da Bíblia Quando se tratar de partes da bíblia, inclui-se o titulo da parte antes da indicação do idioma e menciona-se a localização da parte (capítulo ou versículo) no final. BIBLIA, N. T. João. Português. Bíblia sagrada. Reed. Versão de Anttonio Pereira de Figueiredo. São Paulo: Ed. Da Américas, 1950. Cap. 12, vers. 11. 3.18 ATAS DE REUNIÕES Universidade Metodista de São Paulo. Conselho de Ensino e Pesquisa, São Bernardo do Campo. Ata da sessão realizada no dia 10 out. 2002. Livro 30, p. 10 verso. 3.19 ARQUIVOS ELETRÔNICOS UNIVERSIDADE METODISTA DE SÃO PAULO. Sistema de Bibliotecas. Normas.doc. Manual para apresentação de trabalhos científicos. Biblioteca Central. São Bernardo do Campo, 16 out. 2002. 2 disquetes. Word 5.0. SILVA, L.L. B. Apostila.doc. São Bernardo do Campo, 16 out. 2001. Arquivo (605 bytes); disquetes 3 ½ Word for Windows 6.0. UNIVERSIDADE METODISTA DE SÃO PAULO. Biblioteca Central. Manual de referencia. São Bernardo do Campo, 2002. 1 disquete. SANTOS, J. J. Discussões sobre normalização de trabalhos [mensagem pessoal]. Mensagem recebida porbiblioteca@metodista.br em 12 out. 2002.
  • 24.
    NOTA: Segundo aABNT, as mensagens que circulam por intermédio do correio eletrônico devem ser referenciadas somente quando não se dispuser de nenhuma outra fonte para abordar o assunto em discussão. Mensagens trocadas por e-mail tem caráter informal, interpessoal e efêmero, e desaparece rapidamente, não sendo recomendável seu uso como fonte cientifica ou técnica de pesquisa. 3.20 DOCUMENTOS ELETRÔNICOS (disponíveis em meio tradicional e que também se apresentam em meio eletrônico) a- Livro no todo: QUEIRÓS, Eça de. A relíquia. In: BIBLIOTECA virtual do estudante brasileiro. São Paulo: USP, 1998. Disponível em: <http://www.bibvirt.futuro.usp.br>. Acesso em: 11 nov. 2002. b- Evento no todo: CONGRESSO BRASILEIRO DE CIENCIAS DO MOVIMENTO, 35., 2002, São Paulo. Anais... São Paulo, SP: UMESP. 1 cd-rom. ABORÍGENES. In: Novo Aurélio : dicionário da língua portuguesa. Rio de Janeiro: Nova Fronteira. 2000. Disponível em <http://www.dicionariodalinguaportuguesa.com.br >. Acesso em: 12 nov. 2002. f- Jornal Estado de São Paulo. São Paulo, ano 126, n. 39401, nov. 2002. Disponível em: <http://www.estadao.com.br >. Acesso em: 12 nov. 2002. g- Artigo de jornal COMÉRCIO, eletrônico. O Povo On-line, Fortaleza, 18 nov. 1989. Disponível em: <http://www.opovo.com.br >. Acesso em: 18 nov. 2002. h- Artigo de revista SANTOS, Lineu. O bibliotecário de referencia. Ciência da Informação. Brasília : IBICT, v. 26, n. 3, 1997. Disponível em <http://www.ibict.br/cionline/ >. Acesso em: 18 nov. 2002. 3.21 DOCUMENTOS TRADUZIDOS Pode-se indicar a fonte da tradução quando mencionada. CARRUTH, J. A nova casa do Bebeto. Desenho de Tony Hutchings. Tradução Ruth Rocha. São Paulo: Circulo do Livro, 1993. 21p. Tradução de: Moving House.
  • 25.
    ANEXO A -Roteiro para Formatar o Trabalho Acadêmico Inserindo Numeração a partir da Introdução: Fazer a quebra de página na folha anterior a introdução ou a anterior a que se inicia a numeração.Na barra de menu do word clicar em: Inserir Quebra de página Tipos de quebra de seção – Contínua OK2. Na página da introdução ou a que inicia a numeração. Clicar em (barra de menu do word): Exibir Cabeçalho e rodapé Desabilitar o ícone : “mesmo que a seção anterior” Formatar números de página – completar o campo “iniciar em”: com a numeração que inicia o seu trabalho. Clicar no ícone : “inserir números da página”