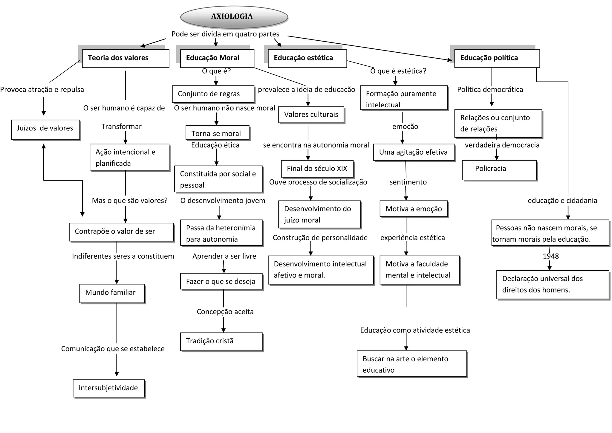
Pode ser divida em quatro partes
O que é? O que é estética?
Provoca atração e repulsa prevalece a ideia de educação Política democrática
O ser humano é capaz de O ser humano não nasce moral
Transformar emoção
Educação ética se encontra na autonomia moral verdadeira democracia
Ouve processo de socialização sentimento
Mas o que são valores? O desenvolvimento jovem educação e cidadania
Construção de personalidade experiência estética
Indiferentes seres a constituem Aprender a ser livre 1948
Concepção aceita
Educação como atividade estética
Comunicação que se estabelece
AXIOLOGIA
Teoria dos valores Educação Moral Educação estética
Juízos de valores
Ação intencional e
planificada
Contrapõe o valor de ser
Mundo familiar
Intersubjetividade
Conjunto de regras
Torna-se moral
Constituída por social e
pessoal
Passa da heteronímia
para autonomia
Fazer o que se deseja
Tradição cristã
Valores culturais
Final do século XIX
Desenvolvimento do
juízo moral
Desenvolvimento intelectual
afetivo e moral.
Formação puramente
intelectual
Uma agitação efetiva
Motiva a emoção
Motiva a faculdade
mental e intelectual
Buscar na arte o elemento
educativo
Educação política
Relações ou conjunto
de relações
Policracia
Pessoas não nascem morais, se
tornam morais pela educação.
Declaração universal dos
direitos dos homens.

Mapa conceitual 2

  • 1.
    Pode ser dividaem quatro partes O que é? O que é estética? Provoca atração e repulsa prevalece a ideia de educação Política democrática O ser humano é capaz de O ser humano não nasce moral Transformar emoção Educação ética se encontra na autonomia moral verdadeira democracia Ouve processo de socialização sentimento Mas o que são valores? O desenvolvimento jovem educação e cidadania Construção de personalidade experiência estética Indiferentes seres a constituem Aprender a ser livre 1948 Concepção aceita Educação como atividade estética Comunicação que se estabelece AXIOLOGIA Teoria dos valores Educação Moral Educação estética Juízos de valores Ação intencional e planificada Contrapõe o valor de ser Mundo familiar Intersubjetividade Conjunto de regras Torna-se moral Constituída por social e pessoal Passa da heteronímia para autonomia Fazer o que se deseja Tradição cristã Valores culturais Final do século XIX Desenvolvimento do juízo moral Desenvolvimento intelectual afetivo e moral. Formação puramente intelectual Uma agitação efetiva Motiva a emoção Motiva a faculdade mental e intelectual Buscar na arte o elemento educativo Educação política Relações ou conjunto de relações Policracia Pessoas não nascem morais, se tornam morais pela educação. Declaração universal dos direitos dos homens.